browser & bookmark 
yliao@mozilla.com
BROWSER APP
summary 
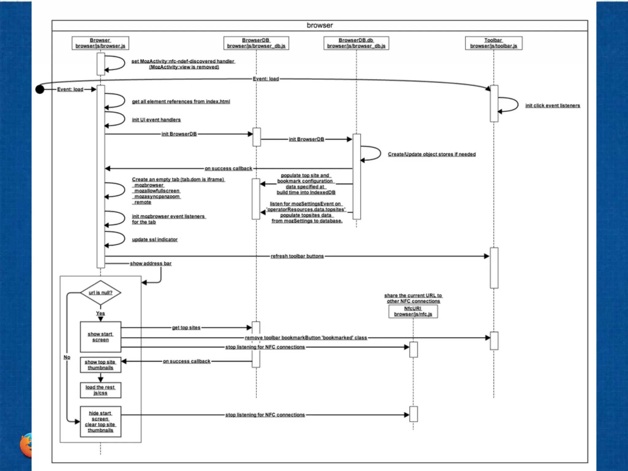
• Manages navigation controls, address bar 
and tabbing 
• Manages top sites, history, bookmarks 
and browser settings in IndexedDB (DB 
name: ‘browser’) 
• Handle mozbrowser events 
• Handles navigator.mozNfc.onpeerready 
to share the current link address 
(MozActivity ‘view’ is removed from 
here, it’s handled by system app now)
body 
HTML overview 
div#main-screen 
menu#toolbar-start 
div#frames 
div#startscreen 
div#awesomescreen 
div#crashscreen 
div#tab_1 
ul#toolbar-end 
div#tray 
section#bookmark-menu 
section#bookmark-entry-sheet 
section#http-authentication-dialog 
div#modal-dialog 
section#settings 
form#danger-dialog
body 
HTML overview 
div#main-screen 
menu#toolbar-start 
div#frames 
div#startscreen 
div#awesomescreen 
div#crashscreen 
div#tab_1 
ul#toolbar-end 
div#tray 
section#bookmark-menu 
section#bookmark-entry-sheet 
section#http-authentication-dialog 
div#modal-dialog 
section#settings 
form#danger-dialog
body 
HTML overview 
div#main-screen 
menu#toolbar-start 
div#frames 
div#startscreen 
div#awesomescreen 
div#crashscreen 
div#tab_1 
ul#toolbar-end 
div#tray 
section#bookmark-menu 
section#bookmark-entry-sheet 
section#http-authentication-dialog 
div#modal-dialog 
section#settings 
form#danger-dialog
body 
HTML overview 
div#main-screen 
menu#toolbar-start 
div#frames 
div#startscreen 
div#awesomescreen 
div#crashscreen 
div#tab_1 
ul#toolbar-end 
div#tray 
section#bookmark-menu 
section#bookmark-entry-sheet 
section#http-authentication-dialog 
div#modal-dialog 
section#settings 
form#danger-dialog
body 
HTML overview 
div#main-screen 
menu#toolbar-start 
div#frames 
div#startscreen 
div#awesomescreen 
div#crashscreen 
div#tab_1 
ul#toolbar-end 
div#tray 
section#bookmark-menu 
section#bookmark-entry-sheet 
section#http-authentication-dialog 
div#modal-dialog 
section#settings 
form#danger-dialog
body 
HTML & JS module 
div#main-screen 
menu#toolbar-start 
div#frames 
div#startscreen 
div#awesomescreen 
Awesomescreen 
div#crashscreen 
div#tab_1 
ul#toolbar-end 
Toolbar 
div#tray 
section#bookmark-menu 
section#bookmark-entry-sheet 
section#http-authentication-dialog 
AuthenticationDialog 
div#modal-dialog 
ModalDialog 
section#settings 
Settings 
form#danger-dialog
body 
HTML & JS module 
div#main-screen 
Browser 
menu#toolbar-start 
Browser 
div#frames 
Browser 
div#startscreen 
Browser 
div#awesomescreen 
div#crashscreen 
Browser 
div#tab_1 
Browser 
ul#toolbar-end 
div#tray 
Browser 
section#bookmark-menu 
Browser 
section#bookmark-entry-sheet 
Browser 
section#http-authentication-dialog 
div#modal-dialog 
section#settings 
form#danger-dialog 
Browser
Browser module 
• Init modules (except Toolbar) 
• Manage navigation and address bar UI (filter top sites with 
awesome screen) 
• Manage tabs and iframes (create, select, delete, visibility), iframes 
are created with ‘ mozbrowser’, ‘mozallowfullscreen’, 
‘mozasyncpanzoom’ and ‘remote’ attributes 
• Handle mozbrowser events (each tab gets its own handler)
Browser module 
• Manage screen transitions 
• Manage bookmark UI (except bookmarks tab in Awesomescreen) 
and bookmark editing with BrowserDB 
• Manage browsing history with BrowserDB 
• Manage touch (touchstart, pan, tap, swipe) using GestureDetector 
(shared/js/gesture_detector.js) 
• Handle MozActivity ‘view’ (it’s been removed from manifest)
startscreen 
• Browser.showStartscreen 
• Displayed when: 
• browser app launched 
• empty tab selected
crashscreen 
• Browser.showCrashScreen 
• Displayed on ‘mozbrowsererror’
browser screens 
• These class names are applied to body 
• ‘page-screen’: Browser.showPageScreen 
• ‘tabs-screen’: Browser.showTabScreen 
• ‘awesome-screen’: Awesomescreen.show 
• ‘settings-screen’: Settings.show
Toolbar 
• Manage button states 
• Init click event listeners (but callbacks are 
implemented in Browser except ‘share’ 
button) 
• Handle ‘share’ button click with 
MozActivity ‘share’
AwesomeScreen 
• Manage tabbing and UI events 
• Generate and display top site, bookmark 
and history list from BrowserDB 
• Filter top sites by input using BrowserDB 
• Cache awesomescreen result 
• On ‘contextmenu’ event on bookmark 
items using Browser module to edit 
bookmark 
• On link clicked using Browser module to 
navigate the URL
Settings 
• Handle settings panel UI events 
• Clear history using BrowserDB 
• Clear cookies & data with 
navigator.mozApps.getSelf request 
• Manage search engine options using 
BrowserDB
ModalDialog 
• Handle mozbrowsershowmodalprompt 
event (event listener in Browser) 
• Manage prompt UI 
• evt.detail.message: dialog message 
• evt.detail.promptType: as above 
• evt.detail.initialValue: default value for the 
prompt input 
• evt.detail.returnValue: the value to be returned 
to the tab 
• evt.detail.showCheckbox: show checkbox or 
not 
• evt.detail.unblock: the method to unblock the 
tab
AuthenticationDialog 
• Handle mozbrowserusernameandpasswordrequired event (event 
listener in Browser) 
• Manage authentication dialog UI 
• evt.detail.authenticate(name, password) 
• evt.detail.cancel()
BrowserDB 
• Manage bookmarks, topsites, history, search engines and settings in 
IndexedDB 
• Load default top sites and bookmarks from json on init 
• Handle system message ‘first-run-with-sim’ to get bookmarks in 
config 
• navigator.mozSettings.addObserver(‘operatorResources.data.topsit 
es', …) for setting operator provided top sites 
• object stores: 
• places: uri, iconUri, title, frecency(typo), screenshot 
• visits: uri, timestamp 
• icons: uri (iconUri), data, expiration, failed 
• bookmarks: uri, timestamp 
• settings: defaultSearchEngine, 
• search_engines: uri, title
NfcURI 
• Handles NFC connections using NDEF (NFC Data Exchange 
Format) & MozNDEFRecord (implementation of NDEF) 
• Share the link of the current tab on peer ready 
(navigator.mozNfc.onpeerready) 
• More on NFC: 
• http://developer.android.com/guide/topics/connectivity/nfc/ 
nfc.html 
• https://wiki.mozilla.org/WebAPI/WebNFC#Usage_of_APIs
load a page 
• Page loading browser events in general: 
• mozbrowserloadstart 
• mozbrowserlocationchange 
• mozbrowsertitlechange 
• mozbrowsericonchange 
• mozbrowserloadend
SYSTEM BROWSER
system browser 
• Init a browser page from rocketbar:
system browser 
• Handle chrome UI events:
system browser 
• Handle chrome menu clicks:
system browser 
• Handle mozbrowsercontextmenu:
BOOKMARK APP
• To save a link to homescreen: 
• Handles MozActivity ‘save-bookmark’ 
• Saves the entry using 
BookmarksDatabase 
• Links on the homescreen are 
saved using Data Store API in 
‘bookmarks_store’ 
! 
bookmark app
bookmark app 
• To remove a link from homescreen: 
• Handles MozActivity ‘remove-bookmark’ 
• Removes the entry using BookmarksDatabase 
• Only used in homescreen app, vertical homescreen implements 
the bookmark removing by itself
Browser and bookmark in FirefoxOS on Aug.21.2014

Browser and bookmark in FirefoxOS on Aug.21.2014

  • 1.
    browser & bookmark yliao@mozilla.com
  • 2.
  • 3.
    summary • Managesnavigation controls, address bar and tabbing • Manages top sites, history, bookmarks and browser settings in IndexedDB (DB name: ‘browser’) • Handle mozbrowser events • Handles navigator.mozNfc.onpeerready to share the current link address (MozActivity ‘view’ is removed from here, it’s handled by system app now)
  • 4.
    body HTML overview div#main-screen menu#toolbar-start div#frames div#startscreen div#awesomescreen div#crashscreen div#tab_1 ul#toolbar-end div#tray section#bookmark-menu section#bookmark-entry-sheet section#http-authentication-dialog div#modal-dialog section#settings form#danger-dialog
  • 5.
    body HTML overview div#main-screen menu#toolbar-start div#frames div#startscreen div#awesomescreen div#crashscreen div#tab_1 ul#toolbar-end div#tray section#bookmark-menu section#bookmark-entry-sheet section#http-authentication-dialog div#modal-dialog section#settings form#danger-dialog
  • 6.
    body HTML overview div#main-screen menu#toolbar-start div#frames div#startscreen div#awesomescreen div#crashscreen div#tab_1 ul#toolbar-end div#tray section#bookmark-menu section#bookmark-entry-sheet section#http-authentication-dialog div#modal-dialog section#settings form#danger-dialog
  • 7.
    body HTML overview div#main-screen menu#toolbar-start div#frames div#startscreen div#awesomescreen div#crashscreen div#tab_1 ul#toolbar-end div#tray section#bookmark-menu section#bookmark-entry-sheet section#http-authentication-dialog div#modal-dialog section#settings form#danger-dialog
  • 8.
    body HTML overview div#main-screen menu#toolbar-start div#frames div#startscreen div#awesomescreen div#crashscreen div#tab_1 ul#toolbar-end div#tray section#bookmark-menu section#bookmark-entry-sheet section#http-authentication-dialog div#modal-dialog section#settings form#danger-dialog
  • 9.
    body HTML &JS module div#main-screen menu#toolbar-start div#frames div#startscreen div#awesomescreen Awesomescreen div#crashscreen div#tab_1 ul#toolbar-end Toolbar div#tray section#bookmark-menu section#bookmark-entry-sheet section#http-authentication-dialog AuthenticationDialog div#modal-dialog ModalDialog section#settings Settings form#danger-dialog
  • 10.
    body HTML &JS module div#main-screen Browser menu#toolbar-start Browser div#frames Browser div#startscreen Browser div#awesomescreen div#crashscreen Browser div#tab_1 Browser ul#toolbar-end div#tray Browser section#bookmark-menu Browser section#bookmark-entry-sheet Browser section#http-authentication-dialog div#modal-dialog section#settings form#danger-dialog Browser
  • 11.
    Browser module •Init modules (except Toolbar) • Manage navigation and address bar UI (filter top sites with awesome screen) • Manage tabs and iframes (create, select, delete, visibility), iframes are created with ‘ mozbrowser’, ‘mozallowfullscreen’, ‘mozasyncpanzoom’ and ‘remote’ attributes • Handle mozbrowser events (each tab gets its own handler)
  • 12.
    Browser module •Manage screen transitions • Manage bookmark UI (except bookmarks tab in Awesomescreen) and bookmark editing with BrowserDB • Manage browsing history with BrowserDB • Manage touch (touchstart, pan, tap, swipe) using GestureDetector (shared/js/gesture_detector.js) • Handle MozActivity ‘view’ (it’s been removed from manifest)
  • 13.
    startscreen • Browser.showStartscreen • Displayed when: • browser app launched • empty tab selected
  • 14.
    crashscreen • Browser.showCrashScreen • Displayed on ‘mozbrowsererror’
  • 15.
    browser screens •These class names are applied to body • ‘page-screen’: Browser.showPageScreen • ‘tabs-screen’: Browser.showTabScreen • ‘awesome-screen’: Awesomescreen.show • ‘settings-screen’: Settings.show
  • 16.
    Toolbar • Managebutton states • Init click event listeners (but callbacks are implemented in Browser except ‘share’ button) • Handle ‘share’ button click with MozActivity ‘share’
  • 17.
    AwesomeScreen • Managetabbing and UI events • Generate and display top site, bookmark and history list from BrowserDB • Filter top sites by input using BrowserDB • Cache awesomescreen result • On ‘contextmenu’ event on bookmark items using Browser module to edit bookmark • On link clicked using Browser module to navigate the URL
  • 18.
    Settings • Handlesettings panel UI events • Clear history using BrowserDB • Clear cookies & data with navigator.mozApps.getSelf request • Manage search engine options using BrowserDB
  • 19.
    ModalDialog • Handlemozbrowsershowmodalprompt event (event listener in Browser) • Manage prompt UI • evt.detail.message: dialog message • evt.detail.promptType: as above • evt.detail.initialValue: default value for the prompt input • evt.detail.returnValue: the value to be returned to the tab • evt.detail.showCheckbox: show checkbox or not • evt.detail.unblock: the method to unblock the tab
  • 20.
    AuthenticationDialog • Handlemozbrowserusernameandpasswordrequired event (event listener in Browser) • Manage authentication dialog UI • evt.detail.authenticate(name, password) • evt.detail.cancel()
  • 21.
    BrowserDB • Managebookmarks, topsites, history, search engines and settings in IndexedDB • Load default top sites and bookmarks from json on init • Handle system message ‘first-run-with-sim’ to get bookmarks in config • navigator.mozSettings.addObserver(‘operatorResources.data.topsit es', …) for setting operator provided top sites • object stores: • places: uri, iconUri, title, frecency(typo), screenshot • visits: uri, timestamp • icons: uri (iconUri), data, expiration, failed • bookmarks: uri, timestamp • settings: defaultSearchEngine, • search_engines: uri, title
  • 22.
    NfcURI • HandlesNFC connections using NDEF (NFC Data Exchange Format) & MozNDEFRecord (implementation of NDEF) • Share the link of the current tab on peer ready (navigator.mozNfc.onpeerready) • More on NFC: • http://developer.android.com/guide/topics/connectivity/nfc/ nfc.html • https://wiki.mozilla.org/WebAPI/WebNFC#Usage_of_APIs
  • 26.
    load a page • Page loading browser events in general: • mozbrowserloadstart • mozbrowserlocationchange • mozbrowsertitlechange • mozbrowsericonchange • mozbrowserloadend
  • 28.
  • 29.
    system browser •Init a browser page from rocketbar:
  • 31.
    system browser •Handle chrome UI events:
  • 33.
    system browser •Handle chrome menu clicks:
  • 35.
    system browser •Handle mozbrowsercontextmenu:
  • 37.
  • 38.
    • To savea link to homescreen: • Handles MozActivity ‘save-bookmark’ • Saves the entry using BookmarksDatabase • Links on the homescreen are saved using Data Store API in ‘bookmarks_store’ ! bookmark app
  • 40.
    bookmark app •To remove a link from homescreen: • Handles MozActivity ‘remove-bookmark’ • Removes the entry using BookmarksDatabase • Only used in homescreen app, vertical homescreen implements the bookmark removing by itself