Research Methods for Business
A Skill Building Approach
By Uma Sekaran and Roger Bougie
1
2
Chapter 1
Introduction to
research
WHAT IS RESEARCH?
Research, a somewhat intimidating term for
some, is simply the process of finding
solutions to a problem after a thorough study
and analysis of the situation factors.
3
BUSINESS RESEARCH
Business research can be described as a
systematic and organized effort to investigate
a specific problem encountered in the work
setting, which needs a solution.
4
DEFINITION OF BUSINESS RESEARCH
We can define business research as an
organized, systematic, data-based, critical,
objective, scientific inquiry or investigation
into a specific problem, undertaken with
purpose of finding answers or solutions to it.
5
SOME COMMONLY RESEARCHED AREAS IN
BUSINESS
1. Employee behaviors such as performance,
absenteeism, and turnover
2. Employee attitudes such as job satisfaction,
loyalty, and organizational commitment
3. Supervisory performance, managerial
leadership style, and performance appraisal
systems.
6
TYPES OF BUSINESS RESEARCH: APPLIED AND
BASIC
1. Applied research
Research done with the intention of applying
the results of the findings to solve specific
problems currently being experienced in an
organization
1. Basic research “ fundamental – pure”
Research done chiefly to make a contribution
to existing knowledge
7
MANAGERS AND RESEARCH
Managers with knowledge of research have an advantage over
those without Knowledgeable about research and research
methods helps professional managers to:
1. Identify and effectively solve minor problems in the work setting
2. Know how to discriminate good from bad research
3. Appreciate and be constantly aware of the multiple influences
and multiple effects of factors impinging on a situation
4. Take calculated risks in decision making, knowing full well the
probabilities associated with the different possible outcomes.
5. Prevent possible vested interests from exercising their
influence in a situation.
6. Related to hire researchers and consultants more effectively.
7. Combine experience with scientific knowledge while making
decision.
8
THE MANAGER AND THE CONSULTANT- RESEARCHER
Managers often need to engage a consultant to
study some of the more complex, time
consuming problems that they encounter
9
THE MANAGERS – RESEARCHER RELATIONSHIP
During their careers, it often becomes necessary for
managers to deal with consultants, so while hiring
researchers or consultants the manager should make
sure that:
1. The roles and expectations of both parties are made
explicit.
2. Related philosophies and value systems of
organization are clearly stated and constraints, if any,
are communicated.
3. A good rapport is established with the researchers,
and between the researchers and the employees in
the organization, enabling the full cooperation of the
latter. 10
INTERNAL CONSULTANTS / RESEARCHERS 1-2
Some organizations have their own consulting
or research department, which might be
called the management services department,
the organization and methods department, R
& D
11
INTERNAL CONSULTANTS / RESEARCHERS 2-2
Advantage of internal consultants /
researchers
Disadvantage of internal consultants
/ researchers
1. Accepted by the employees
2. Less time to understand the
structure, work system
3. They are available to
implement their
recommendations, and deal
with any bugs
4. Less cost
1. Fall into a stereotyped way
of looking
2. Scope of certain powerful
3. Not perceived as “ experts”
4. Biases of the internal
research team
12
EXTERNAL CONSULTANTS / RESEARCHERS
Advantage of external consultants /
researchers
Disadvantage of external consultants /
researchers
1. Wide range of experience
2. Have more knowledge of
current sophisticated problem
– solving
1. The cost is high
2. Much time to understand the
organization
3. Additional fees for
implementation
13
KNOWLEDGE ABOUT RESEARCH AND
MANAGERIAL EFFECTIVENESS
Managers are responsible for the final outcome
by making the right decisions at work. This is
greatly facilitated by research knowledge
14
ETHICS AND BUSINESS RESEARCH
Ethics in business research refers to a code of
conduct or expected societal norm of
behavior while conducting research.
15
Chapter two
Scientific investigation
16
THE HALLMARKS OF SCIENTIFIC RESEARCH 1-3
1. Purposiveness
Started the research with a definite aim or purpose
2. Rigor
Rigor connotes carefulness, scrupulousness, and
the degree of exactitude in research investigations
3. Testability
The manager or researcher develops certain
hypotheses on how employee commitment can be
enhanced, then these can be tested by applying
certain statistical tests to the data collected for the
purpose.
17
THE HALLMARKS OF SCIENTIFIC RESEARCH 2-3
4. Replicability
The results of the tests of hypotheses should be supported
again and yet again when the same type of research is
repeated in other similar circumstances.
5. Precision and confidence
Design the research in a manner the ensures that our findings
are as close to reality
Precision: reflects the degree of accuracy or exactitude of the
results on the basis of the sample, to what really exists in the
universe.
Confidence: refer to the probability that our estimations are
correct, it is important that we can confidently claim that 95%
of the time our results will be true and there is only a 5 %
chance of our being wrong.
18
THE HALLMARKS OF SCIENTIFIC RESEARCH 3-3
6. Objectivity
The conclusion drawn through the interpretation of the results
of data analysis should be based on facts of the findings
derived from actual data, and not on our own subjective or
emotional values.
7. Generalizability
Refers to the scope of applicability of the research findings in
one organizational setting to other settings
8. Parsimony
Simplicity in explaining the phenomena or problems that
occur, and in generating solutions for the problem,
And it can be introduced with a good understanding of the
problem and the important factors that influence it.
19
SOME OBSTACLES TO CONDUCTING SCIENTIFIC
RESEARCH IN THE MANAGEMENT AREA
In the management and behavioral areas, it is
not always possible to conduct investigations
that are 100 % scientific, in the sense that,
unlike in the physical sciences, the results
obtained will not be exact and error-free. This
is primarily because of difficulties likely to be
encountered in the measurement and
collection of data in the subjective areas of
feelings, emotions, attitudes, and
perceptions.
20
THE HYPOTHETICO-DEDUCTIVE METHOD
Scientific research pursues a step –by- step,
logical, organized, and rigorous method to
find a solution to a problem
21
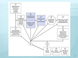
THE SEVEN-STEP PROCESS IN THE
HYPOTHETICO-DEDUCTIVE METHOD 1-2
1. Identify a broad problem area
A drop in sales, frequent production interruptions,… and the like,
could attract the attention of manager and catalyze the research
project
2. Define the problem statement
Problem statement that stats the general objective of the research
should be developed
3. Develop hypotheses
In this step variable are examined as to their contribution or
influence in explaining why the problem occurs and how it can be
solved.
4. Determine measures
Unless the variables in the theoretical framework are measured in
some way, we will not be able to test our hypotheses.
22
THE SEVEN-STEP PROCESS IN THE
HYPOTHETICO-DEDUCTIVE METHOD 2-2
5. Data collection
Data with respect to each variable in the hypothesis
need to be obtained.
6. Data analysis
In the data analysis step, the data gathered are
statistically analyzed to see if the hypotheses that
were generated have been supported
7. Interpretation of data
Now we must decide whether our hypotheses are
supported or not by interpreting the meaning of the
results of the data analysis.
23
REVIEW OF THE HYPOTHETCO-DEDUCTIVE
METHOD
Deductive reasoning is a key element in the
hypothetico—deductive methods.
 Deductive reasoning: start with a general
theory and then apply this theory to a
specific case.
 Inductive reasoning: works in the opposite
direction it is a process where we observe
specific phenomena and on this basis arrive
at general conclusions.
24
OTHER TYPES OF RESEARCH
Case studies and action research are sometimes used to
study certain types of issues.
 Case studies
Involve in depth, contextual analyses of similar situations in
other organizations.
Case study, as a problem solving technique, is not often
undertaken in organizations
 Action research
Is sometimes undertaken by consultants who want to
initiate change processes in organizations.
Thus, action research is a constantly evolving project with
interplay among problem, solution, effects or
consequences, and new solution.
25
Chapter Three
The research process
The broad problem area and defining the
problem statement
26
The definition of problem is any situation where
a gap exists between the actual and the
desired ideal states.
Example: training program is not as effective
as anticipated
27
1. BROAD PROBLEM AREA :
After identification of the broad problem area
through the process of observation and
focusing on the situation we need to be
narrowed down to a specific problem statement
after some preliminary information (interviews
and literature research) is gathered by the
researcher.
28
2. PRELIMINARY INFORMATION GATHERING :
a) Data sources :
1. Primary data sources ( it is that information’s
that the researcher obtain it by himself by ,
talking , observing, and administrating
questionnaires )
2. Secondary data sources ( it is that
information’s that already existed and the
researcher has no role in obtaining it but he
read it and take what he need from it )
29
b) Data nature :
Unstructured interviews, structured interviews,
and a review through existing sources of
information will help us to narrow the broad
problem area and to define a specific problem
statement.
30
Collection of information’s about the following factors to
stand on the real issues instead of working only on the
surface symptoms
a) Contextual factors ( background information of
the organization )
b) Structural factors ( philosophy, policies, goals,
system structure, reward system )
c) Attitudinal factors ( information’s about believes
and reactions the members of organization about
certain subjects like , nature of the work, reward
system , opportunities )
d) Behavioral factors (actual work habits )
31
In some cases there are variables that are not
identified during the interviews but influence
the problem critically, then research done
without considering them is an exercise in
futility, in such case the true reason for the
problem will remain unidentified even at the
end of the research, to avoid such possibilities
the researcher needs to delve into all the
important research relating to the particular
problem area.
32
3. LITERATURE REVIEW :
 The literature review helps the researcher to
develop a good problem statement; it ensures
that no important variable is overlooked in the
process of defining the problem
 Sometimes the investigator might spend
considerable time and effort in “discovering”
something that has already been thoroughly
researched. A Literature review would prevent
such a waste of resources in reinventing the
wheel.
33
CONDUCTING THE LITERATURE REVIEW
1- Data sources
( you will need to use a combination of
information resources the precise combination
of resources depend on the nature and the
objectives of your research project ) this
combination come from information’s from text
books, journals, theses, conference
proceedings, unpublished manuscripts,
reports, newspapers, the internet.
34
2- Searching for literature
 In past go through several bibliographical
indexes but now by computer online systems
(locating sources to locate and printout the
published information)
 Internet online searching directories (subject,
title, geographical location, trade
opportunities, industrial plants, foreign
traders, data bases)
35
3- Evaluating the literature
Accessing the online system and searching for
literature in the area of interest will provide a
comprehensive bibliography on the subject.
36
4- Documenting the literature review
Is important to convince the reader that
a) The researcher is knowledgeable about the
problem area and has done the preliminary
homework that is necessary to conduct the
research
b) The theoretical framework will be structured
on work already done and will add to the
solid foundation of existing knowledge.
37
DEFINING THE PROBLEM STATEMENT
 There are three key criteria to assess the quality
of the problem statement: it should be relevant,
feasible, and interesting.
 It is very important that symptoms of problems
are not defined as the real problem
 When you have defined the problem statement
you are ready to start your research first
however you need to communicate the problem
statement and a number of other important
frame and the budget
38
Chapter Four
The research process
Theoretical framework and hypothesis
development
39
40
THE NEED FOR A THEORETICAL FRAMEWORK
A theoretical framework is the foundation of
hypothetico-deductive research.
Represents your believes on how certain
phenomena are related to each other.
41
THE PROCESS OF BUILDING A THEORETICAL
FRAMEWORK INCLUDES:
1. Introducing definitions of the concept or
variable in your model.
2. Developing a conceptual model that
provides a descriptive representation of
your theory
3. Coming up with a theory that provides an
explanation for relationships between
the variable in your model.
42
VARIABLES:
 A variable is anything that can take on
differing or vareing values.
 Examples of variables are: production
units, absentiesm and motivation.
43
TYPES OF VARIABLES :
1- Dependent variable
The dependent variable is the variable of
primary interest to the researcher. Through
the analysis of the dependent variable is
possible to find answers or solutions to the
problem
44
2- Independent variable
The independent variable is generally
conjectured that an independent variable is
one that influences the dependent variable
in either a positive or negative way. That is,
when the independent variable is present,
the dependent variable is also present, and
with each unit of increase in the
independent variable, there is an increase
or decrease in the dependent variable.
45
3- Moderating variable
The moderating variable is the presence of
a third variable that modifies the
relationship between the independent and
the dependent variables.
46
4- Mediating variable
The mediating variable is one that surfaces
between the time the independent variable
start operating to influence the dependent
variable and the time their impact is felt on it.
The Mediating variable surfaces as a function
of the independent variable operating in any
situation, and helps to conceptualize and
explain the influence of the independent
variable on the dependent variable.
47
THEORETICAL FRAMEWORK
 The theoretical framework is the foundation on
which the entire research project is based.
 Variables are relevant to the problem situation
and identified through; interviews, observations
and literature review.
 Experience and intuition also guide the
development of theoretical framework after
identifying the appropriate variable, the next step
is to elaborate the network of associations among
the variables, so that relevant hypotheses can be
developed and subsequently tested.
 Based on the results of hypothesis testing the
extend to which the problem can be solved
becomes evident.
48
 The theoretical framework:
o Represents and elaborates the relationship
among the variables.
o Explains the theory underlying these relations.
o Describes the nature and direction of the
relationships.
Just as the literature review sets the stage for
a good theoretical framework, this in turn
provides the logical base for developing
testable hypothesis. 49
BASIC FEATURES IN ANY THEORETICAL
FRAMEWORK:
 The variables considered relevant to the study
should be clearly defined.
 A conceptual model that describes the relationships
between the variables in the model should be given.
 There should be a clear explanation of why we
expect these relationships to exist.
 Both a schematic diagram of the conceptual
model and a description of the relationships
between the variables in words should be given,
so that the reader can see and easily comprehend
the theorized relationships.
50
HYPOTHESIS DEVELOPMENT
 Hypothesis can be defined as logically
conjectured relationships between two or
more variables expressed in the form of
testable
 statement. By testing the hypothesis and
confirming the conjectured relationships,
it is expected that solutions can be found
to correct the problem encountered.
51
STATEMENT OF HYPOTHESIS : FORMATS
1- If-Then statement
To examine whether or not the conjectured
relationship or differences exist, this
hypothesis can be set either propositions
or in the form of If-Then statement.
Example:
IF the employees are more healthy, THEN
they will take sick leave less frequently.
52
2- Directional and non directional hypothesis
If, instating the relationship between two variables or
comparing two groups, terms such as positive, negative, more
then, less then, and the like are used, then these are:
Directional hypothesis because the direction of the relationship
between the variables ( positive – negative) is indicated.
Example:
The greater the stress experienced in the job, the lower the job
satisfaction of employees.
Non directional hypothesis there is a significant relationship
between two variables, we may not be able to say whether the
relationship is positive or negative.
Example:
There is a relationship between age and job satisfaction.
53
3- Null and alternate hypothesis
Null hypothesis may state that the
correlation between two variables is equal
to zero.
The null statement is expressed in terms of
there being no relationship between two
variables.
The alternate hypothesis, which is the
opposite of the null, is a statement
expressing a relationship between two
54
The steps to be followed in hypothesis
testing are:
1. State the null and the alternate
hypothesis.
2. Choose the appropriate statistical test
depending on whether the data collected
are parametric or non parametric.
55
56
Chapter Seven
Measurement
Scaling, Reliability, Validity
SCALES:
Is tool or mechanism by which individuals are
distinguished as to how they differ from one to
another on the variables of interest to our study
57
THERE ARE FOUR BASIC TYPES OF SCALES:
 Nominal scale
 Ordinal scale
 Interval scale
 Ratio scale
58
1- NOMINAL SCALE :
Allows the researcher to assign subjects to
certain categories or groups it categorize
individuals or objects into mutually exclusive
and collectively exhaustive groups, thus such
scaling tells us nothing more about the two
groups and gives some basic, categorical,
gross information, personal data such gender
or department in which one works ,
59
There are two types :
a) Dichotomous scale :
Used to … elicit a yes or no answer
ex. Do you own a car? Yes no
b) Category scale :
Used to … elicit a single response
ex. Where in London do you reside?
- east London - south London
- west London - north London
-outskirts
60
2- ORDINAL SCALE:
Job characteristic Ranking of importance
The opportunity provided by the job to -
Interact with people -
Use a number of different skills -
Complete a whole task from beginning to end -
Serve others -
Work independently -
61
In this scale the respondents might be asked to indicate
their preferences by ranking the importance they attach to
five distinct characteristics in a job that the researcher
might be interested in studying
The ordinal scale helps researcher to
determine the percentage of respondents who
consider interaction with others as most
important, those who consider using a number
of different skills as most important and so on,
such knowledge might help in designing jobs
that are seen as most enriched by the majority
of the employees.
62
Here we know the differences in the ranking of
objects, persons, or events investigated but we
don’t know their magnitude
There are two types:
63
Fragrance 40
Color 10
Shape 10
size 20
Texture of lather 20
Total points 100
•Fixed or constant scale:
The respondents are here asked to distribute a given number of
points across various items as shown in example:
Toilet soap
• Graphic rating scale:
Used to obtain responses regarding people’s feelings with
respect to some aspect or how they feel about their jobs
It’s a graphical representation helps the respondents to
indicate on this scale their answers to a particular question
by placing a mark at the appropriate point on the line
How would you rate your supervisor?
10 excellent 5 adequate 1 very bad
64
3- INTERVAL SCALE:
In nominal scale we can make qualitatively
distinguish groups by categorizing them into
mutually exclusive and collectively exhaustive
and in ordinal scale allow us to rank order the
preferences the interval scale indicate
whether once preference is the same
extent, or a greater extent than the second.
65
Interacting with other 1 2 3 4 5
Using a number of different skills 1 2 3 4 5
Completing a task from beginning to
end
1 2 3 4 5
Serving others 1 2 3 4 5
Working independently 1 2 3 4 5
66
This can be done by changing the scale from the ranking
type to make it appear as if there are several points on a
scale that represent the extent or magnitude. So it used
when responses to various items that measure a variable
can be tapped on a five points or more
Strongly disagree disagree neither agree nor disagree agree strongly agree
1 2 3 4 5
There are five types:
1) Semantic differential scale: ‫لفظي‬
It is used to assess respondent’s attitudes toward a
particular brand, advertisement, object, or individual.
Several bipolar attributes: respondents are asked to
indicate their attitudes toward a particular individual,
object
Several bipolar adjectives: used might employ such
terms as good-bad, strong-weak, hot-cold
Responsive -----unresponsive
Beautiful --------ugly
Courageous ------- timid
67
2) Numerical scale : ‫عددي‬
Similar to the semantic scale but with numbers
on five-point or seven-point scale are provided
Extremely pleased 7 6 5 4 3 2 1 extremely displeased
68
1 2 3 4 5
Very unlikely Unlikely Neither unlikely nor
likely
likely Very likely
1 I will be changing my job within the next 12 months
2 I will take on new assignments in the near future
3 It is possible that I will be out of this organization within the next 12 months
69
Not at all interested
1
Somewhat
interested
2
Moderately
interested
3
Very much
interested
4
How would you rate
your interest in
changing current
organizational
policies?
1 2 3 4
3) Itemized rating scale : ‫لها‬ ‫جدوال‬ ‫يضع‬ ‫أو‬ ‫المفردات‬ ‫يفصل‬
It provides the flexibility to use as point in the scale as considered necessary
(4,5,7,9 or whatever) and its possible to use different anchors e.g. very
unimportant to very important and extremely low to extremely high )when a
neutral point is provided it is a balanced rating scale, and when it is not it is an
unbalanced rating scale.
It is balanced rating scale with a neutral point
It is unbalanced rating scale which does not have a neutral point.
4) Likert scale:
70
My work is very interesting 1 2 3 4 5
I am not engrossed in my work all day 1 2 3 4 5
Life without my work would be dull 1 2 3 4 5
Used in it the summated approach
High score in items I and 3 reflects a favorable
attitude to work this will lead to high total scores for
respondents who have a favorable attitude toward
work and low total scores for respondents who have
an unfavorable attitude towards work.
+3
+2
+1
Adopting modern technology
-1
-2
-3
+3
+2
+1
Product innovation
-1
-2
-3
+3
+2
+1
Interpersonal skills
-1
-2
-3
71
5) Staple scale:
This scale measures both the direction and intensity of
the attitude toward the items under study
Rate your supervisor abilities:
4- RATIO SCALE:
Usually used in organizational research when exact numbers
on objective (as opposed to subjective) factors are called:
1. How many other organizations did you work for before
joining this system?
2. Please indicate the number of children you in each of the
following categories:
--- Below 3 years of age
--- Between 3 and 6
--- Over 6 years but under 12
--- 12 years and over
3. How many retail outlets do you operate?
The responses to the questions could range from 0 to any
reasonable figure.
72
73
Chapter Ten
Sampling
 Population:
Group of people, events, or things of interest that the
researcher wishes to investigate.
 Element:
A single member of the population.
 Sample:
Some members selected from population.
 Sampling Unit:
The element that is available for selection.
 Subject:
Single member of the sample.
 Parameters:
Characteristics of the population
74
DEFINITIONS:
THE SAMPLING PROCESS:
1- Defining the population:
Sampling begin with precisely defining the target population, the
researcher objective and the scope of the study play a crucial role in
defining the target population.
2- Determining the sample frame:
The sampling frame is a representation of all the elements in the
population from whish the sample is drawn.
3- Determining the sampling design: ( Two types )
Probability sampling, the elements in the population have some
known probability of being selected as sample subject.
Non probability sampling, the elements do not have a known
chance of being selected as sample subject.
75
4- Determining the sample size:
Factors affecting decisions on sample size are:
Researcher objective.
Extent of precision desired.
Acceptable risk in predicting that level of precision.
Amount of variability in the population itself.
Cost and time constraints.
Size of the population.
76
PROBABILITY SAMPLING:
When elements in the population have a
known chance of being chosen as subjects in
the sample.
Types of Probability sampling:
1- Unrestricted or simple random
sampling: Every element in the population has
a known and equal chance of being selected.
77
Systematic sampling
It is a design that involves drawing every nth element in the population starting with
a randomly chosen element between 1 and n.
« Easy and quickness in developing the sample »
Stratified random sampling
It helps to estimate population to have a different parameters on a variable of
interest.
Population is first divided into mutually exclusive groups that are relevant.
« Good choice when differentiated information is needed »
Cluster sampling
Samples are gathered in groups, target population is first divided into clusters. Then
a random sample of cluster is drawn and for each selected cluster either all the
elements or a sample of elements are included in the sample.
« Useful when a heterogeneous group is to be studied »
Double sampling
When a sample is used in a study to collect some preliminary information of interest
and later a subsample of this primary sample is used to examine the matter in more
details.
« Provides added information at minimal additional expenditure »
78
2 - Restricted or complex probability sampling:
NON PROBABILITY SAMPLING:
When elements in the population do not have any
probabilities attached to their being chosen as
sample subjects.
Convenient Sampling:
Refers to the collection of information from
members of the population who are conveniently
available to provide it.
It is used during the exploratory phase of a
research project and is perhaps the best way of
getting some basic information quickly and
efficiently.
79
Judgment Sampling Quota Sampling
Used when a limited number or
category of people have the
information that is sought.
« Help to obtain specialized
information »
In which a predetermined
proportion of people are sampled
from different groups.
« Allow inclusion of all groups so
small in number are not neglected »
80
Purposive sampling:
Confined to a specific type of people who can provide
the desired information
Types of purposive sampling:
81
SPSS
INTRODUCTION
• It uses both a graphical and a syntactical
interface
• managing, analyzing, and presenting data
82
SOME DEFINITIONS
 Population (universe) is the collection of
things under consideration
 Sample is a portion of the population
selected for analysis
 Statistic is a summary measure computed to
describe a characteristic of the sample
83
 Mean (average) is the sum of the values divided by
the number of values
 Median is the midpoint of the values (50% above;
50% below) after they have been ordered from the
smallest to the largest, or the largest to the smallest
 Mode is the value among all the values observed that
appears most frequently
 Range is the difference between the smallest and
largest observation in the sample
84
TYPE OF DATA
 Categorical data:
There are basically two kinds of data in this groups:
1. Nominal data (named categories), e.g. gender (male/female),
ethnicity (Malay, Chinese, Indian), outcome (dead/alive), etc. The
nominal data are summarised by percentages.
2. Ordinal data (ordered categories), e.g. there is an order to the
values high, medium, and low, but the distance between values
cannot be calculated. Likert scale (5-point scale, 1-5), etc. The
ordinal data are summarised by median value.
85
“Scale” Continuous data:
Continuous data is sometime referred to as
interval data. These data take the form of a
range of number, and may or may not have
decimals, e.g. age, weight, height, salary,
etc. The continuous data are summarized
by mean and standard deviation (SD).
86
VARIANCE AND STANDARD DEVIATION
 Variance (deviations) is a measure of the dispersion
of a sample (or how closely the observations cluster
around the mean [average])
 Standard Deviation, the square root of the variance,
is the measure of variation in the observed values (or
variation in the clustering around the mean), it helps
detect tampering of data.
87
THANK YOU
88

BRM Slidz.pptx

  • 1.
    Research Methods forBusiness A Skill Building Approach By Uma Sekaran and Roger Bougie 1
  • 2.
  • 3.
    WHAT IS RESEARCH? Research,a somewhat intimidating term for some, is simply the process of finding solutions to a problem after a thorough study and analysis of the situation factors. 3
  • 4.
    BUSINESS RESEARCH Business researchcan be described as a systematic and organized effort to investigate a specific problem encountered in the work setting, which needs a solution. 4
  • 5.
    DEFINITION OF BUSINESSRESEARCH We can define business research as an organized, systematic, data-based, critical, objective, scientific inquiry or investigation into a specific problem, undertaken with purpose of finding answers or solutions to it. 5
  • 6.
    SOME COMMONLY RESEARCHEDAREAS IN BUSINESS 1. Employee behaviors such as performance, absenteeism, and turnover 2. Employee attitudes such as job satisfaction, loyalty, and organizational commitment 3. Supervisory performance, managerial leadership style, and performance appraisal systems. 6
  • 7.
    TYPES OF BUSINESSRESEARCH: APPLIED AND BASIC 1. Applied research Research done with the intention of applying the results of the findings to solve specific problems currently being experienced in an organization 1. Basic research “ fundamental – pure” Research done chiefly to make a contribution to existing knowledge 7
  • 8.
    MANAGERS AND RESEARCH Managerswith knowledge of research have an advantage over those without Knowledgeable about research and research methods helps professional managers to: 1. Identify and effectively solve minor problems in the work setting 2. Know how to discriminate good from bad research 3. Appreciate and be constantly aware of the multiple influences and multiple effects of factors impinging on a situation 4. Take calculated risks in decision making, knowing full well the probabilities associated with the different possible outcomes. 5. Prevent possible vested interests from exercising their influence in a situation. 6. Related to hire researchers and consultants more effectively. 7. Combine experience with scientific knowledge while making decision. 8
  • 9.
    THE MANAGER ANDTHE CONSULTANT- RESEARCHER Managers often need to engage a consultant to study some of the more complex, time consuming problems that they encounter 9
  • 10.
    THE MANAGERS –RESEARCHER RELATIONSHIP During their careers, it often becomes necessary for managers to deal with consultants, so while hiring researchers or consultants the manager should make sure that: 1. The roles and expectations of both parties are made explicit. 2. Related philosophies and value systems of organization are clearly stated and constraints, if any, are communicated. 3. A good rapport is established with the researchers, and between the researchers and the employees in the organization, enabling the full cooperation of the latter. 10
  • 11.
    INTERNAL CONSULTANTS /RESEARCHERS 1-2 Some organizations have their own consulting or research department, which might be called the management services department, the organization and methods department, R & D 11
  • 12.
    INTERNAL CONSULTANTS /RESEARCHERS 2-2 Advantage of internal consultants / researchers Disadvantage of internal consultants / researchers 1. Accepted by the employees 2. Less time to understand the structure, work system 3. They are available to implement their recommendations, and deal with any bugs 4. Less cost 1. Fall into a stereotyped way of looking 2. Scope of certain powerful 3. Not perceived as “ experts” 4. Biases of the internal research team 12
  • 13.
    EXTERNAL CONSULTANTS /RESEARCHERS Advantage of external consultants / researchers Disadvantage of external consultants / researchers 1. Wide range of experience 2. Have more knowledge of current sophisticated problem – solving 1. The cost is high 2. Much time to understand the organization 3. Additional fees for implementation 13
  • 14.
    KNOWLEDGE ABOUT RESEARCHAND MANAGERIAL EFFECTIVENESS Managers are responsible for the final outcome by making the right decisions at work. This is greatly facilitated by research knowledge 14
  • 15.
    ETHICS AND BUSINESSRESEARCH Ethics in business research refers to a code of conduct or expected societal norm of behavior while conducting research. 15
  • 16.
  • 17.
    THE HALLMARKS OFSCIENTIFIC RESEARCH 1-3 1. Purposiveness Started the research with a definite aim or purpose 2. Rigor Rigor connotes carefulness, scrupulousness, and the degree of exactitude in research investigations 3. Testability The manager or researcher develops certain hypotheses on how employee commitment can be enhanced, then these can be tested by applying certain statistical tests to the data collected for the purpose. 17
  • 18.
    THE HALLMARKS OFSCIENTIFIC RESEARCH 2-3 4. Replicability The results of the tests of hypotheses should be supported again and yet again when the same type of research is repeated in other similar circumstances. 5. Precision and confidence Design the research in a manner the ensures that our findings are as close to reality Precision: reflects the degree of accuracy or exactitude of the results on the basis of the sample, to what really exists in the universe. Confidence: refer to the probability that our estimations are correct, it is important that we can confidently claim that 95% of the time our results will be true and there is only a 5 % chance of our being wrong. 18
  • 19.
    THE HALLMARKS OFSCIENTIFIC RESEARCH 3-3 6. Objectivity The conclusion drawn through the interpretation of the results of data analysis should be based on facts of the findings derived from actual data, and not on our own subjective or emotional values. 7. Generalizability Refers to the scope of applicability of the research findings in one organizational setting to other settings 8. Parsimony Simplicity in explaining the phenomena or problems that occur, and in generating solutions for the problem, And it can be introduced with a good understanding of the problem and the important factors that influence it. 19
  • 20.
    SOME OBSTACLES TOCONDUCTING SCIENTIFIC RESEARCH IN THE MANAGEMENT AREA In the management and behavioral areas, it is not always possible to conduct investigations that are 100 % scientific, in the sense that, unlike in the physical sciences, the results obtained will not be exact and error-free. This is primarily because of difficulties likely to be encountered in the measurement and collection of data in the subjective areas of feelings, emotions, attitudes, and perceptions. 20
  • 21.
    THE HYPOTHETICO-DEDUCTIVE METHOD Scientificresearch pursues a step –by- step, logical, organized, and rigorous method to find a solution to a problem 21
  • 22.
    THE SEVEN-STEP PROCESSIN THE HYPOTHETICO-DEDUCTIVE METHOD 1-2 1. Identify a broad problem area A drop in sales, frequent production interruptions,… and the like, could attract the attention of manager and catalyze the research project 2. Define the problem statement Problem statement that stats the general objective of the research should be developed 3. Develop hypotheses In this step variable are examined as to their contribution or influence in explaining why the problem occurs and how it can be solved. 4. Determine measures Unless the variables in the theoretical framework are measured in some way, we will not be able to test our hypotheses. 22
  • 23.
    THE SEVEN-STEP PROCESSIN THE HYPOTHETICO-DEDUCTIVE METHOD 2-2 5. Data collection Data with respect to each variable in the hypothesis need to be obtained. 6. Data analysis In the data analysis step, the data gathered are statistically analyzed to see if the hypotheses that were generated have been supported 7. Interpretation of data Now we must decide whether our hypotheses are supported or not by interpreting the meaning of the results of the data analysis. 23
  • 24.
    REVIEW OF THEHYPOTHETCO-DEDUCTIVE METHOD Deductive reasoning is a key element in the hypothetico—deductive methods.  Deductive reasoning: start with a general theory and then apply this theory to a specific case.  Inductive reasoning: works in the opposite direction it is a process where we observe specific phenomena and on this basis arrive at general conclusions. 24
  • 25.
    OTHER TYPES OFRESEARCH Case studies and action research are sometimes used to study certain types of issues.  Case studies Involve in depth, contextual analyses of similar situations in other organizations. Case study, as a problem solving technique, is not often undertaken in organizations  Action research Is sometimes undertaken by consultants who want to initiate change processes in organizations. Thus, action research is a constantly evolving project with interplay among problem, solution, effects or consequences, and new solution. 25
  • 26.
    Chapter Three The researchprocess The broad problem area and defining the problem statement 26
  • 27.
    The definition ofproblem is any situation where a gap exists between the actual and the desired ideal states. Example: training program is not as effective as anticipated 27
  • 28.
    1. BROAD PROBLEMAREA : After identification of the broad problem area through the process of observation and focusing on the situation we need to be narrowed down to a specific problem statement after some preliminary information (interviews and literature research) is gathered by the researcher. 28
  • 29.
    2. PRELIMINARY INFORMATIONGATHERING : a) Data sources : 1. Primary data sources ( it is that information’s that the researcher obtain it by himself by , talking , observing, and administrating questionnaires ) 2. Secondary data sources ( it is that information’s that already existed and the researcher has no role in obtaining it but he read it and take what he need from it ) 29
  • 30.
    b) Data nature: Unstructured interviews, structured interviews, and a review through existing sources of information will help us to narrow the broad problem area and to define a specific problem statement. 30
  • 31.
    Collection of information’sabout the following factors to stand on the real issues instead of working only on the surface symptoms a) Contextual factors ( background information of the organization ) b) Structural factors ( philosophy, policies, goals, system structure, reward system ) c) Attitudinal factors ( information’s about believes and reactions the members of organization about certain subjects like , nature of the work, reward system , opportunities ) d) Behavioral factors (actual work habits ) 31
  • 32.
    In some casesthere are variables that are not identified during the interviews but influence the problem critically, then research done without considering them is an exercise in futility, in such case the true reason for the problem will remain unidentified even at the end of the research, to avoid such possibilities the researcher needs to delve into all the important research relating to the particular problem area. 32
  • 33.
    3. LITERATURE REVIEW:  The literature review helps the researcher to develop a good problem statement; it ensures that no important variable is overlooked in the process of defining the problem  Sometimes the investigator might spend considerable time and effort in “discovering” something that has already been thoroughly researched. A Literature review would prevent such a waste of resources in reinventing the wheel. 33
  • 34.
    CONDUCTING THE LITERATUREREVIEW 1- Data sources ( you will need to use a combination of information resources the precise combination of resources depend on the nature and the objectives of your research project ) this combination come from information’s from text books, journals, theses, conference proceedings, unpublished manuscripts, reports, newspapers, the internet. 34
  • 35.
    2- Searching forliterature  In past go through several bibliographical indexes but now by computer online systems (locating sources to locate and printout the published information)  Internet online searching directories (subject, title, geographical location, trade opportunities, industrial plants, foreign traders, data bases) 35
  • 36.
    3- Evaluating theliterature Accessing the online system and searching for literature in the area of interest will provide a comprehensive bibliography on the subject. 36
  • 37.
    4- Documenting theliterature review Is important to convince the reader that a) The researcher is knowledgeable about the problem area and has done the preliminary homework that is necessary to conduct the research b) The theoretical framework will be structured on work already done and will add to the solid foundation of existing knowledge. 37
  • 38.
    DEFINING THE PROBLEMSTATEMENT  There are three key criteria to assess the quality of the problem statement: it should be relevant, feasible, and interesting.  It is very important that symptoms of problems are not defined as the real problem  When you have defined the problem statement you are ready to start your research first however you need to communicate the problem statement and a number of other important frame and the budget 38
  • 39.
    Chapter Four The researchprocess Theoretical framework and hypothesis development 39
  • 40.
  • 41.
    THE NEED FORA THEORETICAL FRAMEWORK A theoretical framework is the foundation of hypothetico-deductive research. Represents your believes on how certain phenomena are related to each other. 41
  • 42.
    THE PROCESS OFBUILDING A THEORETICAL FRAMEWORK INCLUDES: 1. Introducing definitions of the concept or variable in your model. 2. Developing a conceptual model that provides a descriptive representation of your theory 3. Coming up with a theory that provides an explanation for relationships between the variable in your model. 42
  • 43.
    VARIABLES:  A variableis anything that can take on differing or vareing values.  Examples of variables are: production units, absentiesm and motivation. 43
  • 44.
    TYPES OF VARIABLES: 1- Dependent variable The dependent variable is the variable of primary interest to the researcher. Through the analysis of the dependent variable is possible to find answers or solutions to the problem 44
  • 45.
    2- Independent variable Theindependent variable is generally conjectured that an independent variable is one that influences the dependent variable in either a positive or negative way. That is, when the independent variable is present, the dependent variable is also present, and with each unit of increase in the independent variable, there is an increase or decrease in the dependent variable. 45
  • 46.
    3- Moderating variable Themoderating variable is the presence of a third variable that modifies the relationship between the independent and the dependent variables. 46
  • 47.
    4- Mediating variable Themediating variable is one that surfaces between the time the independent variable start operating to influence the dependent variable and the time their impact is felt on it. The Mediating variable surfaces as a function of the independent variable operating in any situation, and helps to conceptualize and explain the influence of the independent variable on the dependent variable. 47
  • 48.
    THEORETICAL FRAMEWORK  Thetheoretical framework is the foundation on which the entire research project is based.  Variables are relevant to the problem situation and identified through; interviews, observations and literature review.  Experience and intuition also guide the development of theoretical framework after identifying the appropriate variable, the next step is to elaborate the network of associations among the variables, so that relevant hypotheses can be developed and subsequently tested.  Based on the results of hypothesis testing the extend to which the problem can be solved becomes evident. 48
  • 49.
     The theoreticalframework: o Represents and elaborates the relationship among the variables. o Explains the theory underlying these relations. o Describes the nature and direction of the relationships. Just as the literature review sets the stage for a good theoretical framework, this in turn provides the logical base for developing testable hypothesis. 49
  • 50.
    BASIC FEATURES INANY THEORETICAL FRAMEWORK:  The variables considered relevant to the study should be clearly defined.  A conceptual model that describes the relationships between the variables in the model should be given.  There should be a clear explanation of why we expect these relationships to exist.  Both a schematic diagram of the conceptual model and a description of the relationships between the variables in words should be given, so that the reader can see and easily comprehend the theorized relationships. 50
  • 51.
    HYPOTHESIS DEVELOPMENT  Hypothesiscan be defined as logically conjectured relationships between two or more variables expressed in the form of testable  statement. By testing the hypothesis and confirming the conjectured relationships, it is expected that solutions can be found to correct the problem encountered. 51
  • 52.
    STATEMENT OF HYPOTHESIS: FORMATS 1- If-Then statement To examine whether or not the conjectured relationship or differences exist, this hypothesis can be set either propositions or in the form of If-Then statement. Example: IF the employees are more healthy, THEN they will take sick leave less frequently. 52
  • 53.
    2- Directional andnon directional hypothesis If, instating the relationship between two variables or comparing two groups, terms such as positive, negative, more then, less then, and the like are used, then these are: Directional hypothesis because the direction of the relationship between the variables ( positive – negative) is indicated. Example: The greater the stress experienced in the job, the lower the job satisfaction of employees. Non directional hypothesis there is a significant relationship between two variables, we may not be able to say whether the relationship is positive or negative. Example: There is a relationship between age and job satisfaction. 53
  • 54.
    3- Null andalternate hypothesis Null hypothesis may state that the correlation between two variables is equal to zero. The null statement is expressed in terms of there being no relationship between two variables. The alternate hypothesis, which is the opposite of the null, is a statement expressing a relationship between two 54
  • 55.
    The steps tobe followed in hypothesis testing are: 1. State the null and the alternate hypothesis. 2. Choose the appropriate statistical test depending on whether the data collected are parametric or non parametric. 55
  • 56.
  • 57.
    SCALES: Is tool ormechanism by which individuals are distinguished as to how they differ from one to another on the variables of interest to our study 57
  • 58.
    THERE ARE FOURBASIC TYPES OF SCALES:  Nominal scale  Ordinal scale  Interval scale  Ratio scale 58
  • 59.
    1- NOMINAL SCALE: Allows the researcher to assign subjects to certain categories or groups it categorize individuals or objects into mutually exclusive and collectively exhaustive groups, thus such scaling tells us nothing more about the two groups and gives some basic, categorical, gross information, personal data such gender or department in which one works , 59
  • 60.
    There are twotypes : a) Dichotomous scale : Used to … elicit a yes or no answer ex. Do you own a car? Yes no b) Category scale : Used to … elicit a single response ex. Where in London do you reside? - east London - south London - west London - north London -outskirts 60
  • 61.
    2- ORDINAL SCALE: Jobcharacteristic Ranking of importance The opportunity provided by the job to - Interact with people - Use a number of different skills - Complete a whole task from beginning to end - Serve others - Work independently - 61 In this scale the respondents might be asked to indicate their preferences by ranking the importance they attach to five distinct characteristics in a job that the researcher might be interested in studying
  • 62.
    The ordinal scalehelps researcher to determine the percentage of respondents who consider interaction with others as most important, those who consider using a number of different skills as most important and so on, such knowledge might help in designing jobs that are seen as most enriched by the majority of the employees. 62
  • 63.
    Here we knowthe differences in the ranking of objects, persons, or events investigated but we don’t know their magnitude There are two types: 63 Fragrance 40 Color 10 Shape 10 size 20 Texture of lather 20 Total points 100 •Fixed or constant scale: The respondents are here asked to distribute a given number of points across various items as shown in example: Toilet soap
  • 64.
    • Graphic ratingscale: Used to obtain responses regarding people’s feelings with respect to some aspect or how they feel about their jobs It’s a graphical representation helps the respondents to indicate on this scale their answers to a particular question by placing a mark at the appropriate point on the line How would you rate your supervisor? 10 excellent 5 adequate 1 very bad 64
  • 65.
    3- INTERVAL SCALE: Innominal scale we can make qualitatively distinguish groups by categorizing them into mutually exclusive and collectively exhaustive and in ordinal scale allow us to rank order the preferences the interval scale indicate whether once preference is the same extent, or a greater extent than the second. 65
  • 66.
    Interacting with other1 2 3 4 5 Using a number of different skills 1 2 3 4 5 Completing a task from beginning to end 1 2 3 4 5 Serving others 1 2 3 4 5 Working independently 1 2 3 4 5 66 This can be done by changing the scale from the ranking type to make it appear as if there are several points on a scale that represent the extent or magnitude. So it used when responses to various items that measure a variable can be tapped on a five points or more Strongly disagree disagree neither agree nor disagree agree strongly agree 1 2 3 4 5
  • 67.
    There are fivetypes: 1) Semantic differential scale: ‫لفظي‬ It is used to assess respondent’s attitudes toward a particular brand, advertisement, object, or individual. Several bipolar attributes: respondents are asked to indicate their attitudes toward a particular individual, object Several bipolar adjectives: used might employ such terms as good-bad, strong-weak, hot-cold Responsive -----unresponsive Beautiful --------ugly Courageous ------- timid 67
  • 68.
    2) Numerical scale: ‫عددي‬ Similar to the semantic scale but with numbers on five-point or seven-point scale are provided Extremely pleased 7 6 5 4 3 2 1 extremely displeased 68
  • 69.
    1 2 34 5 Very unlikely Unlikely Neither unlikely nor likely likely Very likely 1 I will be changing my job within the next 12 months 2 I will take on new assignments in the near future 3 It is possible that I will be out of this organization within the next 12 months 69 Not at all interested 1 Somewhat interested 2 Moderately interested 3 Very much interested 4 How would you rate your interest in changing current organizational policies? 1 2 3 4 3) Itemized rating scale : ‫لها‬ ‫جدوال‬ ‫يضع‬ ‫أو‬ ‫المفردات‬ ‫يفصل‬ It provides the flexibility to use as point in the scale as considered necessary (4,5,7,9 or whatever) and its possible to use different anchors e.g. very unimportant to very important and extremely low to extremely high )when a neutral point is provided it is a balanced rating scale, and when it is not it is an unbalanced rating scale. It is balanced rating scale with a neutral point It is unbalanced rating scale which does not have a neutral point.
  • 70.
    4) Likert scale: 70 Mywork is very interesting 1 2 3 4 5 I am not engrossed in my work all day 1 2 3 4 5 Life without my work would be dull 1 2 3 4 5 Used in it the summated approach High score in items I and 3 reflects a favorable attitude to work this will lead to high total scores for respondents who have a favorable attitude toward work and low total scores for respondents who have an unfavorable attitude towards work.
  • 71.
    +3 +2 +1 Adopting modern technology -1 -2 -3 +3 +2 +1 Productinnovation -1 -2 -3 +3 +2 +1 Interpersonal skills -1 -2 -3 71 5) Staple scale: This scale measures both the direction and intensity of the attitude toward the items under study Rate your supervisor abilities:
  • 72.
    4- RATIO SCALE: Usuallyused in organizational research when exact numbers on objective (as opposed to subjective) factors are called: 1. How many other organizations did you work for before joining this system? 2. Please indicate the number of children you in each of the following categories: --- Below 3 years of age --- Between 3 and 6 --- Over 6 years but under 12 --- 12 years and over 3. How many retail outlets do you operate? The responses to the questions could range from 0 to any reasonable figure. 72
  • 73.
  • 74.
     Population: Group ofpeople, events, or things of interest that the researcher wishes to investigate.  Element: A single member of the population.  Sample: Some members selected from population.  Sampling Unit: The element that is available for selection.  Subject: Single member of the sample.  Parameters: Characteristics of the population 74 DEFINITIONS:
  • 75.
    THE SAMPLING PROCESS: 1-Defining the population: Sampling begin with precisely defining the target population, the researcher objective and the scope of the study play a crucial role in defining the target population. 2- Determining the sample frame: The sampling frame is a representation of all the elements in the population from whish the sample is drawn. 3- Determining the sampling design: ( Two types ) Probability sampling, the elements in the population have some known probability of being selected as sample subject. Non probability sampling, the elements do not have a known chance of being selected as sample subject. 75
  • 76.
    4- Determining thesample size: Factors affecting decisions on sample size are: Researcher objective. Extent of precision desired. Acceptable risk in predicting that level of precision. Amount of variability in the population itself. Cost and time constraints. Size of the population. 76
  • 77.
    PROBABILITY SAMPLING: When elementsin the population have a known chance of being chosen as subjects in the sample. Types of Probability sampling: 1- Unrestricted or simple random sampling: Every element in the population has a known and equal chance of being selected. 77
  • 78.
    Systematic sampling It isa design that involves drawing every nth element in the population starting with a randomly chosen element between 1 and n. « Easy and quickness in developing the sample » Stratified random sampling It helps to estimate population to have a different parameters on a variable of interest. Population is first divided into mutually exclusive groups that are relevant. « Good choice when differentiated information is needed » Cluster sampling Samples are gathered in groups, target population is first divided into clusters. Then a random sample of cluster is drawn and for each selected cluster either all the elements or a sample of elements are included in the sample. « Useful when a heterogeneous group is to be studied » Double sampling When a sample is used in a study to collect some preliminary information of interest and later a subsample of this primary sample is used to examine the matter in more details. « Provides added information at minimal additional expenditure » 78 2 - Restricted or complex probability sampling:
  • 79.
    NON PROBABILITY SAMPLING: Whenelements in the population do not have any probabilities attached to their being chosen as sample subjects. Convenient Sampling: Refers to the collection of information from members of the population who are conveniently available to provide it. It is used during the exploratory phase of a research project and is perhaps the best way of getting some basic information quickly and efficiently. 79
  • 80.
    Judgment Sampling QuotaSampling Used when a limited number or category of people have the information that is sought. « Help to obtain specialized information » In which a predetermined proportion of people are sampled from different groups. « Allow inclusion of all groups so small in number are not neglected » 80 Purposive sampling: Confined to a specific type of people who can provide the desired information Types of purposive sampling:
  • 81.
  • 82.
    INTRODUCTION • It usesboth a graphical and a syntactical interface • managing, analyzing, and presenting data 82
  • 83.
    SOME DEFINITIONS  Population(universe) is the collection of things under consideration  Sample is a portion of the population selected for analysis  Statistic is a summary measure computed to describe a characteristic of the sample 83
  • 84.
     Mean (average)is the sum of the values divided by the number of values  Median is the midpoint of the values (50% above; 50% below) after they have been ordered from the smallest to the largest, or the largest to the smallest  Mode is the value among all the values observed that appears most frequently  Range is the difference between the smallest and largest observation in the sample 84
  • 85.
    TYPE OF DATA Categorical data: There are basically two kinds of data in this groups: 1. Nominal data (named categories), e.g. gender (male/female), ethnicity (Malay, Chinese, Indian), outcome (dead/alive), etc. The nominal data are summarised by percentages. 2. Ordinal data (ordered categories), e.g. there is an order to the values high, medium, and low, but the distance between values cannot be calculated. Likert scale (5-point scale, 1-5), etc. The ordinal data are summarised by median value. 85
  • 86.
    “Scale” Continuous data: Continuousdata is sometime referred to as interval data. These data take the form of a range of number, and may or may not have decimals, e.g. age, weight, height, salary, etc. The continuous data are summarized by mean and standard deviation (SD). 86
  • 87.
    VARIANCE AND STANDARDDEVIATION  Variance (deviations) is a measure of the dispersion of a sample (or how closely the observations cluster around the mean [average])  Standard Deviation, the square root of the variance, is the measure of variation in the observed values (or variation in the clustering around the mean), it helps detect tampering of data. 87
  • 88.