Bridging Between
CAD & GIS:
6 Ways to Automate Your
Data Integration
Evie
Lapalme
Technical Support Specialist,
FME Form
Sara
Mak
Technical Support Specialist,
FME Form
Agenda
1 Overview
2 Migrating CAD drawings to GIS
Challenges
coordinate systems, labelling, schema drift
Real-world solutions
Demos
Agenda
Agenda
3 Sharing GIS data with CAD users
Challenges
styling, data requests
Real-world solutions
Demos
4 Conclusion, Resources and Q&A
Agenda
Welcome to Livestorm.
A few ways to engage with us during the webinar:
Audio issues? Click this for 4 simple
troubleshooting steps.
Poll:
What do you see as the biggest
challenge in CAD to GIS (and vice
versa) data integration?
1
Introduction
Achieve seamless data
integration between
CAD & GIS.
Introduction
CAD users have a drawing perspective:
● Layers & levels
● Styles & Symbology
● Dimensions & Labels
CAD vs. GIS:
Different Perspectives
Introduction
GIS users have a feature perspective:
● Attributes and geometry
● Data structure, model
● Relational tables, domains
● Location (including Coordinate System)
● Connectivity and proximity
● Analysis
CAD vs. GIS:
Different Perspectives
Introduction
2
Safe & FME
29+
27K+
128
190
20K+
years of solving data
challenges
FME Community
members
countries with
FME customers
organizations worldwide
global partners with
FME services
29+
29K+
128
140+
25K+
years of solving data
challenges
FME Community
members
countries with
FME customers
organizations worldwide
global partners with
FME services
200K+
users worldwide
Safe & FME
One platform, two technologies
FME Form FME Flow
Build and run data workflows Automate data workflows
FME Flow Hosted
Safe Software managed instance
fme.safe.com/platform
FME Enterprise Integration Platform
Safe & FME
Number
of
supported
data
types
in
FME
1995 2000 2005 2010 2015 2020 2023…
10
100
300
500
GIS
CAD
Database
XML
Raster
3D
BIM
Web
Point
Cloud
Cloud
Big
Data
IOT
Gaming
BI
Indoor
Mapping
AR/VR
Generative
AI
Cloud
Native
Tabular
Unrivalled Data Support
3
Migrating
CAD drawings
to GIS
Scenario 1:
Building Areas
Migrating CAD
Drawings to GIS
Goal Block Key Result
Convert
Microstation drawn
Forest Cover maps
to be used in GIS
analysis
Scenario 1: Building Areas
Forest Cover maps
store boundary
lines and interior
points to represent
areas. GIS wants
areas with
attributes.
Use FME’s
AreaBuilder and
PointOnArea
Overlayer to create
the areas with
correct attributes
GIS ready data
from a process
easily automated
and able to run
over thousands of
input files.
Migrating CAD drawings to GIS
Input
Input
Flash
Demo
Output
Solution
Recap: Building Areas for GIS
The Task
Build areas from
CAD linework
Tips for Success
● Discover the names FME assigns to CAD
properties to filter/route data
● Feature Caches & Visual Preview Window
● Tester
● Use Geometric operations to convert
representation to information
○ AreaBuilder
○ PointOnAreaOverlayer
The Solution
Use FMEʼs
transformation
capabilities to
quickly convert
CAD lines and
points into GIS
ready data
Migrating CAD
Drawings to GIS
Scenario 2:
Coordinate Systems
Goal Block Key Result
Read and set
coordinate systems
from original CAD
files to be able to use
in GIS.
Scenario 2: Coordinate Systems
DWG file does not
always have
coordinate systems
set.
Showcase available
coordinate systems.
The data now has
coordinate systems
assigned and is
ready to use in GIS.
Migrating CAD drawings to GIS
Austin Open Data
Input Data:
Demo
Demo
Solution
Recap: Coordinate Systems
The Task
Assign Coordinate
System
Tips for Success
● Set the coordinate system in Reader
● Use CoordinateSystemSetter to set
the coordinate system of your data
● Use Reprojector as well as other
coordinate system transformers
Writing with coordinate systems:
Which AutoCAD format should I use?
Getting started with AutoCAD
The Solution
Read in CAD file
and assign
coordinate system
in reader or with
Transformer
Migrating CAD
Drawings to GIS
Scenario 3:
Moving From Labels
To Attributes with
Proximity
Goal Block Key Result
Transfer label
information to
nearby
lines.
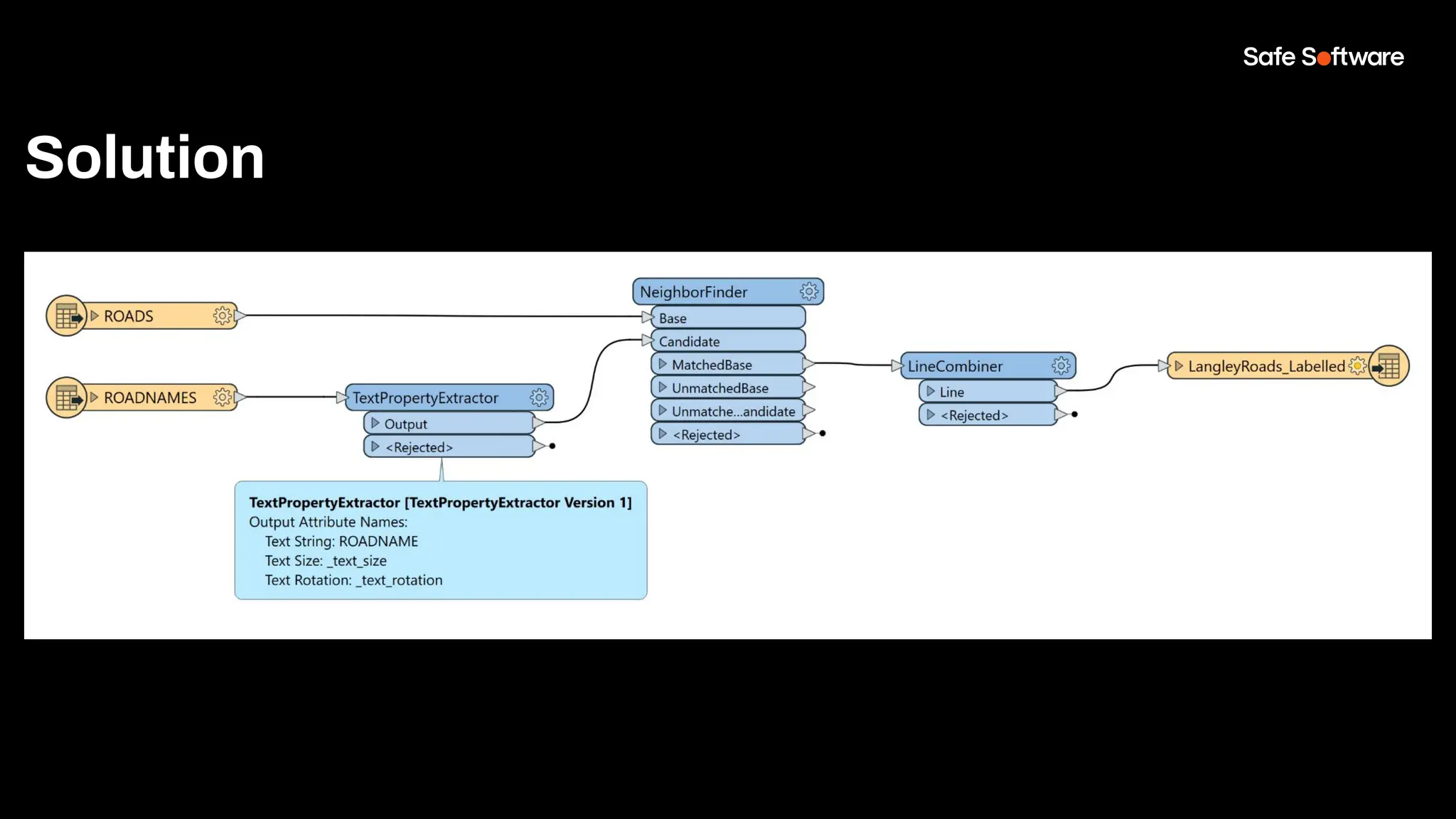
Scenario 3: Moving From Labels
To Attributes with Proximity
Containment is not
an option.
Proximity matching
with the
NeighborFinder.
Label information is
transferred to nearby
lines.
Migrating CAD drawings to GIS
Input:
Demo
Solution
Recap: Moving From Labels To Attributes with
Proximity
The Task
Transfer label
information to
nearby lines.
Tips for Success
● Use NeighborFinder to do
proximity matching
● LineCombiner to join short lines
into longer ones
● Consider automating QA using a
Tester
The Solution
Proximity
matching.
Canʼt Remember 500+
Transformers?
Find your perfect transformer
safe.com/transformers
You donʼt need to!
Use the FME Transformer Gallery.
● Filter by category
● Access it in Workbench
(View > Windows > Transformer Gallery)
● Quick Add in Workbench
Canʼt Remember 500+
Transformers?
You donʼt need to!
Use the FME Transformer Gallery.
● Filter by category
● Access it in Workbench
(View > Windows > Transformer Gallery)
● Quick Add in Workbench
Migrating CAD
Drawings to GIS
Scenario 4:
Schema Drift
Using RegEx & AI
What is Schema Drift?
Solve more schema drift:
safe.com/webinars
A change in the source or
target data definition.
Usually accompanied by
frustration and time loss.
“Theyʼve added yet another column
to my excel spreadsheet – this
schema drift has got to stop!”
Goal Block Key Result
Extract attributes
encoded in CAD layer
names for use in GIS
Schema Drift: Decode Attribute-rich Layer Names
A comprehensive
specification embedded
attributes in parts of the
layer’s name, making it
very hard to understand
or otherwise use the
data.
Split attributes to pick
out the parts, then
apply lookups to
decode to useful
values.
Understandable,
GIS-ready dataset.
Migrating CAD drawings to GIS
Layer Name: xxxYYYYMMDDzz
xxx = 3 character code for road type
YYYYMMDD = 8 digits for date of last update
zz = 2 characters to represent collection method
Demo
Recap: Decode Attribute-rich Layer Names
The Task
Extract attributes
encoded in CAD layer
names for use in GIS
Tips for Success
● AttributeSplitter to break apart the
layer name
● OR use a StringSearcher to extract
values using RegEx
● Decode the parts using a
AttributeValueMapper
● Route to an attribute-rich GIS
dataset
The Solution
Split layer names into
parts, apply lookups to
create understandable
attribute values
Migrating CAD
Drawings to GIS
Scenario 5:
Digital Plan
Submission
City of Henderson
Project
Digital Plan Submission
Solution
FME provides self-serve CAD data upload, validation,
and integration into GIS.
Results
● Reduced data integration time by 75%.
● Eliminated the risk of manual error.
● Removed duplicate work.
● Faster processing of submissions.
● Ensured CAD data validation.
“We chose FME for this project because the interface is easy
to use and allows us to provide an adaptable solution to
enhance interaction with the City’s partners.”
- Erika Provost, City of Henderson
Goal Block Key Result
Create a digital plan
submission to
automatically check
and upload CAD
drawings to ArcGIS
Online.
Scenario 5: Digital Plan Submission
It takes time and
manual effort to
process development
plans (clean up
geometry, and extract
data), to combine into
GIS data.
Use FME to validate
CAD submissions
before automatically
uploading to ArcGIS
Online.
Submissions that
meet requirements
are uploaded to
ArcGIS Online, and
ones that don’t are
sent back for fixing.
Migrating CAD drawings to GIS
Recap: Digital Plan Submission
The Task
Create a digital plan
submission from DWG
to AGOL.
Tips for Success
The Solution
Use FME to check
CAD submissions
for criteria before
automatically
uploading to
ArcGIS Online.
● Preserve labels and attribution from text, blocks or dimensions
● Interpret layers, styles or symbols as attributes
● Improve geometry:
○ Creating connectivity
■ Snapper
■ Intersector
○ Forming areas from lines
■ AreaBuilder
● Combine geometry and attributes using proximity
○ PointOnAreaOverlay
○ NeighborFinder
4
Sharing GIS
data with
CAD users
GIS to CAD Challenges
● Creating visually appealing CAD
drawings
● Represent GIS intelligence
● Meeting CAD standards
Sharing GIS data with CAD users
Sharing GIS
Data with
CAD Users
Scenario 6:
Applying Styling
Goal Block Key Result
Sharing GIS data with CAD users
Produce output
conforming to the
provided CAD styling
specification.
GIS data doesn’t have
explicit styling
information, but a CAD
styling specification is
available.
Use the DWGStyler
or DGNStyler to
prepare data for
output to CAD.
An effortless flow of
data between GIS
and CAD users
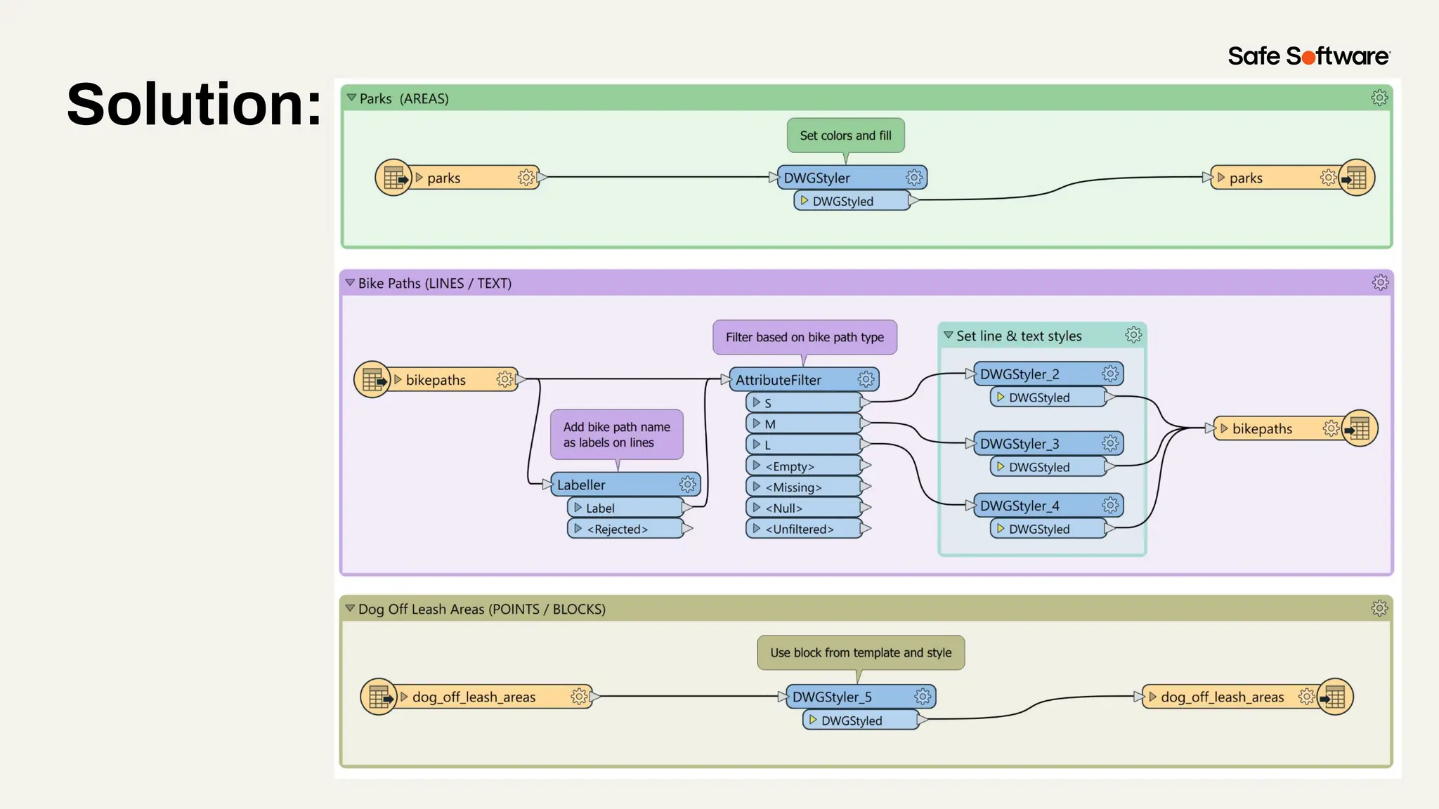
Scenario 6: Applying Styling
Input:
Demo
Solution:
Output:
Recap: Applying Styling
The Task
Produce output
conforming to the
provided CAD styling
specification.
Tips for Success
● Use a Template CAD file to provide
symbol and layer definitions
● Use multiple DWGStylers to set
appropropriate styling format
attributes
● Clean-up data prior to styling by
filtering or labelling
● Use the DGNStyler for Microstation
The Solution
Use a template file and
several DWGStylers to
apply symbology to
different features.
Sharing GIS
Data with
CAD Users
Scenario 7:
Self-Serve Data
Requests
Project
Automated “One Call” (Call Before You Dig) system
Solution
FME automatically extracts information from GIS and
asset management systems to fulfill underground
information packages.
Results
● Reduced package turnaround time from 3 days to
3 minutes.
● Re-allocated dedicated staff resource to other
high-value services.
● Removed the risk of manual errors.
“Because of FME we were able to process tickets 24/7 - anytime,
anywhere.”
- Herman Louie, GIS Analyst, City of Burnaby
City of Burnaby
6
Conclusion
Achieve harmony
between CAD & GIS
by automating its
integration.
7
Resources
Tutorials in the FME
Community
● GIS to CAD: Convert Parcel Polygons and
Lines from Geodatabase to DGN
● How to Convert DGN to Shapefile (CAD
Levels to GIS Attributes)
● Getting Started with AutoCAD
● Using the Geometry Parameter
Resources
Get our Ebook
Spatial Data for the
Enterprise
fme.ly/gzc
Guided learning experiences
at your fingertips
community.safe.com
/s/academy
FME Academy
Check out how-to’s & demos
in the knowledge base
community.safe.com
/s/knowledge-base
Knowledge Base Webinars
Upcoming & on-demand
webinars
safe.com/webinars
8
Next Steps
We’d love to help you get
started.
Get in touch with us at
info@safe.com
Experience the FME Accelerator
Contact Us
Unlock the power of your
data in only 90 minutes
Register for free at
fme.safe.com/accelerator
ClaimYour Community Badge
● Get community badges for watching
webinars!
● fme.ly/WebinarBadge
● Today’s code: ABWSG
Join the Community today!
9
Q&A
ThankYou
Recap of Next Steps
1 Join the FME Community
2 Contact us
3 Experience the FME Accelerator
Please fill out our
webinar survey

Bridging Between CAD & GIS: 6 Ways to Automate Your Data Integration

  • 1.
    Bridging Between CAD &GIS: 6 Ways to Automate Your Data Integration
  • 2.
    Evie Lapalme Technical Support Specialist, FMEForm Sara Mak Technical Support Specialist, FME Form
  • 3.
    Agenda 1 Overview 2 MigratingCAD drawings to GIS Challenges coordinate systems, labelling, schema drift Real-world solutions Demos Agenda
  • 4.
    Agenda 3 Sharing GISdata with CAD users Challenges styling, data requests Real-world solutions Demos 4 Conclusion, Resources and Q&A Agenda
  • 5.
    Welcome to Livestorm. Afew ways to engage with us during the webinar: Audio issues? Click this for 4 simple troubleshooting steps.
  • 6.
    Poll: What do yousee as the biggest challenge in CAD to GIS (and vice versa) data integration?
  • 7.
  • 8.
    Achieve seamless data integrationbetween CAD & GIS. Introduction
  • 9.
    CAD users havea drawing perspective: ● Layers & levels ● Styles & Symbology ● Dimensions & Labels CAD vs. GIS: Different Perspectives Introduction
  • 10.
    GIS users havea feature perspective: ● Attributes and geometry ● Data structure, model ● Relational tables, domains ● Location (including Coordinate System) ● Connectivity and proximity ● Analysis CAD vs. GIS: Different Perspectives Introduction
  • 11.
  • 12.
    29+ 27K+ 128 190 20K+ years of solvingdata challenges FME Community members countries with FME customers organizations worldwide global partners with FME services 29+ 29K+ 128 140+ 25K+ years of solving data challenges FME Community members countries with FME customers organizations worldwide global partners with FME services 200K+ users worldwide Safe & FME
  • 13.
    One platform, twotechnologies FME Form FME Flow Build and run data workflows Automate data workflows FME Flow Hosted Safe Software managed instance fme.safe.com/platform FME Enterprise Integration Platform Safe & FME
  • 14.
    Number of supported data types in FME 1995 2000 20052010 2015 2020 2023… 10 100 300 500 GIS CAD Database XML Raster 3D BIM Web Point Cloud Cloud Big Data IOT Gaming BI Indoor Mapping AR/VR Generative AI Cloud Native Tabular Unrivalled Data Support
  • 15.
  • 16.
  • 17.
    Goal Block KeyResult Convert Microstation drawn Forest Cover maps to be used in GIS analysis Scenario 1: Building Areas Forest Cover maps store boundary lines and interior points to represent areas. GIS wants areas with attributes. Use FME’s AreaBuilder and PointOnArea Overlayer to create the areas with correct attributes GIS ready data from a process easily automated and able to run over thousands of input files. Migrating CAD drawings to GIS
  • 18.
  • 19.
  • 20.
  • 22.
  • 23.
  • 24.
    Recap: Building Areasfor GIS The Task Build areas from CAD linework Tips for Success ● Discover the names FME assigns to CAD properties to filter/route data ● Feature Caches & Visual Preview Window ● Tester ● Use Geometric operations to convert representation to information ○ AreaBuilder ○ PointOnAreaOverlayer The Solution Use FMEʼs transformation capabilities to quickly convert CAD lines and points into GIS ready data
  • 25.
    Migrating CAD Drawings toGIS Scenario 2: Coordinate Systems
  • 26.
    Goal Block KeyResult Read and set coordinate systems from original CAD files to be able to use in GIS. Scenario 2: Coordinate Systems DWG file does not always have coordinate systems set. Showcase available coordinate systems. The data now has coordinate systems assigned and is ready to use in GIS. Migrating CAD drawings to GIS
  • 27.
  • 28.
  • 29.
  • 30.
  • 31.
    Recap: Coordinate Systems TheTask Assign Coordinate System Tips for Success ● Set the coordinate system in Reader ● Use CoordinateSystemSetter to set the coordinate system of your data ● Use Reprojector as well as other coordinate system transformers Writing with coordinate systems: Which AutoCAD format should I use? Getting started with AutoCAD The Solution Read in CAD file and assign coordinate system in reader or with Transformer
  • 32.
    Migrating CAD Drawings toGIS Scenario 3: Moving From Labels To Attributes with Proximity
  • 33.
    Goal Block KeyResult Transfer label information to nearby lines. Scenario 3: Moving From Labels To Attributes with Proximity Containment is not an option. Proximity matching with the NeighborFinder. Label information is transferred to nearby lines. Migrating CAD drawings to GIS
  • 34.
  • 35.
  • 37.
  • 38.
    Recap: Moving FromLabels To Attributes with Proximity The Task Transfer label information to nearby lines. Tips for Success ● Use NeighborFinder to do proximity matching ● LineCombiner to join short lines into longer ones ● Consider automating QA using a Tester The Solution Proximity matching.
  • 39.
    Canʼt Remember 500+ Transformers? Findyour perfect transformer safe.com/transformers You donʼt need to! Use the FME Transformer Gallery. ● Filter by category ● Access it in Workbench (View > Windows > Transformer Gallery) ● Quick Add in Workbench
  • 40.
    Canʼt Remember 500+ Transformers? Youdonʼt need to! Use the FME Transformer Gallery. ● Filter by category ● Access it in Workbench (View > Windows > Transformer Gallery) ● Quick Add in Workbench
  • 41.
    Migrating CAD Drawings toGIS Scenario 4: Schema Drift Using RegEx & AI
  • 42.
    What is SchemaDrift? Solve more schema drift: safe.com/webinars A change in the source or target data definition. Usually accompanied by frustration and time loss. “Theyʼve added yet another column to my excel spreadsheet – this schema drift has got to stop!”
  • 43.
    Goal Block KeyResult Extract attributes encoded in CAD layer names for use in GIS Schema Drift: Decode Attribute-rich Layer Names A comprehensive specification embedded attributes in parts of the layer’s name, making it very hard to understand or otherwise use the data. Split attributes to pick out the parts, then apply lookups to decode to useful values. Understandable, GIS-ready dataset. Migrating CAD drawings to GIS
  • 44.
    Layer Name: xxxYYYYMMDDzz xxx= 3 character code for road type YYYYMMDD = 8 digits for date of last update zz = 2 characters to represent collection method
  • 45.
  • 48.
    Recap: Decode Attribute-richLayer Names The Task Extract attributes encoded in CAD layer names for use in GIS Tips for Success ● AttributeSplitter to break apart the layer name ● OR use a StringSearcher to extract values using RegEx ● Decode the parts using a AttributeValueMapper ● Route to an attribute-rich GIS dataset The Solution Split layer names into parts, apply lookups to create understandable attribute values
  • 49.
    Migrating CAD Drawings toGIS Scenario 5: Digital Plan Submission
  • 50.
    City of Henderson Project DigitalPlan Submission Solution FME provides self-serve CAD data upload, validation, and integration into GIS. Results ● Reduced data integration time by 75%. ● Eliminated the risk of manual error. ● Removed duplicate work. ● Faster processing of submissions. ● Ensured CAD data validation. “We chose FME for this project because the interface is easy to use and allows us to provide an adaptable solution to enhance interaction with the City’s partners.” - Erika Provost, City of Henderson
  • 51.
    Goal Block KeyResult Create a digital plan submission to automatically check and upload CAD drawings to ArcGIS Online. Scenario 5: Digital Plan Submission It takes time and manual effort to process development plans (clean up geometry, and extract data), to combine into GIS data. Use FME to validate CAD submissions before automatically uploading to ArcGIS Online. Submissions that meet requirements are uploaded to ArcGIS Online, and ones that don’t are sent back for fixing. Migrating CAD drawings to GIS
  • 52.
    Recap: Digital PlanSubmission The Task Create a digital plan submission from DWG to AGOL. Tips for Success The Solution Use FME to check CAD submissions for criteria before automatically uploading to ArcGIS Online. ● Preserve labels and attribution from text, blocks or dimensions ● Interpret layers, styles or symbols as attributes ● Improve geometry: ○ Creating connectivity ■ Snapper ■ Intersector ○ Forming areas from lines ■ AreaBuilder ● Combine geometry and attributes using proximity ○ PointOnAreaOverlay ○ NeighborFinder
  • 53.
  • 54.
    GIS to CADChallenges ● Creating visually appealing CAD drawings ● Represent GIS intelligence ● Meeting CAD standards Sharing GIS data with CAD users
  • 55.
    Sharing GIS Data with CADUsers Scenario 6: Applying Styling
  • 56.
    Goal Block KeyResult Sharing GIS data with CAD users Produce output conforming to the provided CAD styling specification. GIS data doesn’t have explicit styling information, but a CAD styling specification is available. Use the DWGStyler or DGNStyler to prepare data for output to CAD. An effortless flow of data between GIS and CAD users Scenario 6: Applying Styling
  • 57.
  • 58.
  • 60.
  • 61.
  • 62.
    Recap: Applying Styling TheTask Produce output conforming to the provided CAD styling specification. Tips for Success ● Use a Template CAD file to provide symbol and layer definitions ● Use multiple DWGStylers to set appropropriate styling format attributes ● Clean-up data prior to styling by filtering or labelling ● Use the DGNStyler for Microstation The Solution Use a template file and several DWGStylers to apply symbology to different features.
  • 63.
    Sharing GIS Data with CADUsers Scenario 7: Self-Serve Data Requests
  • 64.
    Project Automated “One Call”(Call Before You Dig) system Solution FME automatically extracts information from GIS and asset management systems to fulfill underground information packages. Results ● Reduced package turnaround time from 3 days to 3 minutes. ● Re-allocated dedicated staff resource to other high-value services. ● Removed the risk of manual errors. “Because of FME we were able to process tickets 24/7 - anytime, anywhere.” - Herman Louie, GIS Analyst, City of Burnaby City of Burnaby
  • 65.
  • 66.
    Achieve harmony between CAD& GIS by automating its integration.
  • 67.
  • 68.
    Tutorials in theFME Community ● GIS to CAD: Convert Parcel Polygons and Lines from Geodatabase to DGN ● How to Convert DGN to Shapefile (CAD Levels to GIS Attributes) ● Getting Started with AutoCAD ● Using the Geometry Parameter Resources
  • 69.
    Get our Ebook SpatialData for the Enterprise fme.ly/gzc Guided learning experiences at your fingertips community.safe.com /s/academy FME Academy
  • 70.
    Check out how-to’s& demos in the knowledge base community.safe.com /s/knowledge-base Knowledge Base Webinars Upcoming & on-demand webinars safe.com/webinars
  • 71.
  • 72.
    We’d love tohelp you get started. Get in touch with us at info@safe.com Experience the FME Accelerator Contact Us Unlock the power of your data in only 90 minutes Register for free at fme.safe.com/accelerator
  • 73.
    ClaimYour Community Badge ●Get community badges for watching webinars! ● fme.ly/WebinarBadge ● Today’s code: ABWSG Join the Community today!
  • 74.
  • 75.
    ThankYou Recap of NextSteps 1 Join the FME Community 2 Contact us 3 Experience the FME Accelerator Please fill out our webinar survey