Dịch vụ viết thuê đề tài – KB Zalo/Tele 0917.193.864 – luanvantrust.com
Kham thảo miễn phí – Kết bạn Zalo/Tele mình 0917.193.864
ĐẠI HỌC MỞ HÀ NỘI
BÁO CÁO THỰC TẬP
Đề tài: Cán bộ tư pháp - hộ tịch tại UBND phường/xã
Họ và tên:
Lớp:
Hà Nội
Dịch vụ viết thuê đề tài – KB Zalo/Tele 0917.193.864 – luanvantrust.com
Kham thảo miễn phí – Kết bạn Zalo/Tele mình 0917.193.864
MỤC LỤC
I. PHẦN MỞ ĐẦU ........................................................................................... 1
1.1. Giới thiệu về cơ quan thực tập................................................................ 1
1.2. Giới thiệu về vị trí nghề nghiệp mà mình định tìm hiểu......................... 4
II. PHẦN NỘI DUNG....................................................................................... 6
2.1. Trình bày nội dung cụ thể các công việc của một hoặc một số vị trí
nghề nghiệp theo định hướng nghề nghiệp của mình trong tương lai........... 6
2.2. Hiểu rõ các yêu cầu và các kỹ năng cần thiết của các công việc của một
hoặc một số vị trí nghề nghiệp theo định hướng nghề nghiệp của mình trong
tương lai. ......................................................................................................11
2.3. Đánh giá sự phù hợp của công việc đó với khả năng của bản thân, từ đó
có định hướng đúng đắn cho nghề nghiệp tương lai của mình....................12
2.4. Tình hình thực hiện các công việc được giao hoặc mô tả chi tiết các
công việc thực tế đã tìm hiểu. ......................................................................13
2.5. Nhận xét chung .....................................................................................14
III. KẾT LUẬN...............................................................................................15
DANH MỤC TÀI LIỆU THAM KHẢO........................................................16
Dịch vụ viết thuê đề tài – KB Zalo/Tele 0917.193.864 – luanvantrust.com
1
I. PHẦN MỞ ĐẦU
1.1. Giới thiệu về cơ quan thực tập
a. Tên cơ quan thực tập: Uỷ ban nhân dân xã Sài Sơn
b. Bộ máy lãnh đạo:
- Bí thư Đảng ủy xã: ......
- Phó Bí thư Đảng ủy kiêm Chủ tịch HĐND xã: .......
- Phó Chủ tịch HĐND xã: Đào Đăng Khuê
- Chủ tịch UBND xã: Đỗ Văn Tâm
- Phó Chủ tịch UBND phụ trách lĩnh vực văn hóa - xã hội: Nguyễn Văn
Nghĩa
- Phó Chủ tịch UBND phụ trách lĩnh vực kinh tế - xã hội: Nguyễn Nho
Hòa
b. Cơ cấu tổ chức, chức năng, nhiệm vụ:
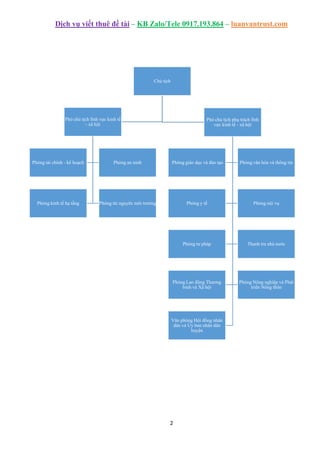
- Cơ cấu tổ chức của UBND xã Sài Sơn
UBND xã Sài Sơn tổ chức theo nguyên tắc tập trung dân chủ, lãnh đạo
tập thể đi đôi với phát huy trách nhiệm cá nhân của từng thành viên UBND
xã, thảo luận tập thể và quyết định theo đa số.
Cơ cấu tổ chức của Ủy ban nhân xã Sài Sơn bao gồm: 1 Chủ tịch, 2 Phó
Chủ tịch và 02 ủy viên (Trưởng công an và Xã đội trưởng). Thường trực Uỷ
ban nhân dân gồm 03 thành viên (Chủ tịch và 02 Phó chủ tịch).
Dịch vụ viết thuê đề tài – KB Zalo/Tele 0917.193.864 – luanvantrust.com
2
Chủ tịch
Phó chủ tịch lĩnh vực kinh tế
- xã hội
Phòng tài chính - kế hoạch Phòng an ninh
Phòng kinh tế hạ tầng Phòng tài nguyên môi trường
Phó chủ tịch phụ trách lĩnh
vực kinh tế - xã hội
Phòng giáo dục và đào tạo Phòng văn hóa và thông tin
Phòng y tế Phòng nội vụ
Phòng tư pháp Thanh tra nhà nước
Phòng Lao động Thương
binh và Xã hội
Phòng Nông nghiệp và Phát
triển Nông thôn
Văn phòng Hội đồng nhân
dân và Ủy ban nhân dân
huyện
Dịch vụ viết thuê đề tài – KB Zalo/Tele 0917.193.864 – luanvantrust.com
3
- Chức năng của UBND cấp xã
Chức năng chính của UBND cấp xã đó là quản lý hành chính nhà nước
trên địa bàn xã trong các lĩnh vực kinh tế, xã hội và an ninh quốc phòng theo
các chủ trương chính sách của Đảng, pháp luật của nhà nước và theo sự phân
công chỉ đạo thực hiện của UBND cấp huyện. Qua đó, phát huy quyền làm
chủ của nhân dân, bảo đảm quyền và nghĩa vụ công dân, góp phần xây dựng
đời sống vật chất và tinh thần trong sáng, vững mạnh cho người dân. Các
chức năng cụ thể bao gồm:
Tổ chức và hướng dẫn cho nhân dân, các tổ chức chính trị, tổ chức
chính trị – xã hội, tổ chức xã hội trên địa bàn thực hiện tốt các chính sách của
Đảng và pháp luật của nhà nước. Tạo điều kiện cho nhân dân làm ăn và phát
triển kinh tế địa phương, nắm bắt rõ các tâm tư, nguyện vọng của người dân
để nhanh chóng giải quyết hoặc phản ánh lên cấp trên.
+ Kiểm tra và giám sát việc thực hiện các chủ trương, chính sách của
đảng và nhà nước tại các cơ quan, tổ chức ở Địa phương
+ Tổ chức thực hiện tốt các kế hoạch về kinh tế xã hội và kế hoạch ngân
sách xã được UBND cấp huyện giao hằng năm. Xây dựng dự toán ngân sách
năm sau trình UBND huyện phê duyệt.
- Nhiệm vụ của UBND cấp xã
UBND cấp xã có các nhiệm vụ sau đây:
+ Xây dựng và trình HĐND xã quyết định một số nội dung thuộc nhiệm
vụ và quyền hạn của HĐND xã, tổ chức thực hiện các nghị quyết của HĐND
xã.
+ Tổ chức thực hiện ngân sách địa phương trên cơ sở số ngân sách đã
được phê duyệt.
+ Tổ chức thực hiện các nhiệm vụ do cơ quan nhà nước cấp trên giao
phó.
- Lịch sử hình thành và phát triển
Xã Sài Sơn nằm ở phía Bắc huyện Quốc Oai cách trung tâm Hà Nội 25
Km về phía Đông. Phía Đông giáp xã Phượng Cách, Phía Tây giáp xã Hữu
Bằng huyện Thạch Thất, Phía Nam giáp Thị Trấn Quốc Oai, Phía Bắc giáp
với xã Liên Hiệp huyện Thạch Thất.
Dịch vụ viết thuê đề tài – KB Zalo/Tele 0917.193.864 – luanvantrust.com
4
Xã Sài Sơn có diện tích là 1.007,08 ha được chia làm 6 thôn: Đa Phúc,
Thụy Khuê, Khánh Tân, Sài Khê, Phúc Đức và Năm Trại. Dân số hiện nay
5494 hộ, 20.325 nhân khẩu. Sài Sơn là xã lớn và thuộc diện trung bình khá
của huyện, với diện tích tự nhiên rộng, dân số đông, vị trí địa lý thuận lợi vì
nằm ven đại lộ Thăng Long lại gần thủ đô Hà Nội một thị trường tiêu thụ sản
phẩm rộng lớn, một nơi có nhu cầu cao về lao động dịch vụ, thành phố Hà
Nội cũng là địa phương đi đầu trong cả nước về nghiên cứu khoa học và áp
dụng công nghệ vào sản xuất đời sống. Do vậy xã Sài Sơn có nhiều lợi thế
khách quan và chủ quan để phát triển kinh tế. Có dự án Tuần Châu và nhiều
dự án đầu tư đã, đang và sẽ thực hiện tại xã trong giai đoạn gần đây sẽ làm
thay đổi rất nhanh bộ mặt kinh tế xã hội của xã Sài Sơn, đây cũng chính là lợi
thế để xã phát triển nhóm ngành dịch vụ thương mại và huy động nguồn vốn
đầu tư xây dựng nông thôn mới. Mặt khác địa phương có cụm danh thắng
Chùa Thầy rất có giá trị, có di tích Nhà lưu niệm Bác Hồ, lại thuận lợi về giao
thông và nằm gần thủ đô đó là những yếu tố để phát triển nhóm ngành dịch vụ
thương mại đặc biệt là dịch vụ du lịch. Với lợi thế trên cũng phải kể đến khả
năng phát triển các dịch vụ vùng ven đô như vận tải, chế biến lương thực thực
phẩm, cung cấp lương thực, thực phẩm hàng tiêu dùng...và một lượng lớn lao
động dịch vụ tại địa phương có thể làm việc tại đô thị.
Nhìn chung, xã Sài Sơn là một xã đang phát triển. Tuy nhiên, được sự
quan tâm của nhà nước với chính sách Nông thôn mới, xã Sài Sơn đang dần
trở nên tiến bộ và hứa hẹn nhiều sự đổi mới tốt đẹp, toàn diện hơn nữa trong
một tương lai không xa.
1.2. Giới thiệu về vị trí nghề nghiệp mà mình định tìm hiểu
a. Mô tả vị trí nghề nghiệp
Công chức Tư pháp - Hộ tịch là chức danh chuyên môn thuộc UBND
cấp xã, thực hiện nhiệm vụ tham mưu, giúp UBND cấp xã về công tác xây
dựng và thi hành pháp luật; theo dõi thi hành pháp luật; kiểm tra, xử lý văn
bản quy phạm pháp luật; kiểm soát thủ tục hành chính; phổ biến, giáo dục
pháp luật; hòa giải ở cơ sở; nuôi con nuôi; hộ tịch; chứng thực; bồi thường
Dịch vụ viết thuê đề tài – KB Zalo/Tele 0917.193.864 – luanvantrust.com
5
nhà nước; quản lý công tác thi hành pháp luật về xử lý vi phạm hành chính và
công tác tư pháp khác theo quy định của pháp luật.
b. Mô tả yêu cầu để được bổ nhiệm vi trí nghề nghiệp.
Để trở thành công chức Tư pháp – Hộ tịch phải đáp ứng được những tiêu
chuẩn theo quy định pháp luật hiện hành, cụ thể như sau:
Về tiêu chuẩn chung để trở thành công chức Tư pháp – Hộ tịch
Căn cứ theo Điều 3 số Nghị định 112/2011/NĐ-CP quy định thì người
làm công chức Tư pháp - hộ tịch cần có những tiêu chuẩn chung như sau:
- Hiểu biết về lý luận chính trị, nắm vững quan điểm, chủ trương, đường
lối của Đảng, chính sách và pháp luật của Nhà nước;
- Có năng lực tổ chức vận động nhân dân ở địa phương thực hiện có hiệu
quả chủ trương, đường lối của Đảng, chính sách và pháp luật của Nhà nước;
- Có trình độ văn hóa và trình độ chuyên môn, nghiệp vụ phù hợp yêu
cầu nhiệm vụ, vị trí việc làm, có đủ năng lực và sức khỏe để hoàn thành
nhiệm vụ được giao;
- Am hiểu và tôn trọng phong tục, tập quán của cộng đồng dân cư trên
địa bàn công tác.
Ngoài ra căn cứ theo điều 1 Thông tư 13/2019/TT-BNV hướng dẫn quy
định về cán bộ, công chức cấp xã và người hoạt động không chuyên trách ở
cấp xã, ở thôn, tổ dân phố do Bộ trưởng Bộ Nội vụ ban hành thì công chức Tư
pháp-hộ tịch cần phải đáp ứng những tiêu chuẩn sau
Về độ tuổi: Đủ 18 tuổi trở lên;
Về trình độ giáo dục phổ thông: Tốt nghiệp trung học phổ thông;
Dịch vụ viết thuê đề tài – KB Zalo/Tele 0917.193.864 – luanvantrust.com
6
Về trình độ chuyên môn nghiệp vụ: Tốt nghiệp đại học trở lên của ngành
đào tạo phù hợp với yêu cầu nhiệm vụ của từng chức danh công chức cấp xã;
UBND cấp tỉnh quy định cụ thể tiêu chuẩn về trình độ chuyên môn nghiệp vụ
từ trung cấp trở lên đối với công chức làm việc tại các xã: miền núi, vùng cao,
biên giới, hải đảo, xã đảo, vùng sâu, vùng xa, vùng dân tộc thiểu số, vùng có
điều kiện kinh tế – xã hội đặc biệt khó khăn;
Về trình độ tin học: Được cấp chứng chỉ sử dụng công nghệ thông tin
theo chuẩn kỹ năng sử dụng công nghệ thông tin cơ bản quy định tại Thông tư
số 03/2014/TT-BTTTT ngày 11 tháng 3 năm 2014 của Bộ Thông tin và
truyền thông.
Về tiêu chuẩn riêng của công chức Tư pháp – Hộ tịch
Căn cứ vào Điều 72 Luật hộ tịch 2014 quy định về tiêu chuẩn tuyển
dụng công chức làm công tác hộ tịch như sau:
- Có trình độ từ trung cấp luật trở lên và đã được bồi dưỡng nghiệp vụ hộ
tịch;
- Có chữ viết rõ ràng và trình độ tin học phù hợp theo yêu cầu công việc.
Căn cứ điều kiện thực tế về diện tích, dân số, khối lượng công việc tư
pháp, hộ tịch của địa phương, Chính phủ quy định việc bố trí công chức tư
pháp – hộ tịch đảm nhiệm công tác hộ tịch chuyên trách.
Công chức làm công tác hộ tịch tại Phòng Tư pháp phải có trình độ cử
nhân luật trở lên và đã được bồi dưỡng nghiệp vụ hộ tịch.
II. PHẦN NỘI DUNG
2.1. Trình bày nội dung cụ thể các công việc của một hoặc một số vị trí
nghề nghiệp theo định hướng nghề nghiệp của mình trong tương lai.
Công chức hộ tịch tư pháp có chức năng nhiệm vụ như sau:
Dịch vụ viết thuê đề tài – KB Zalo/Tele 0917.193.864 – luanvantrust.com
7
- Xây dựng chương trình, kế hoạch, quyết định, chỉ thị về công tác tư
pháp cấp xã trình UBND cấp xã phê duyệt và tổ chức thực hiện.
- Tham gia xây dựng, góp ý kiến, tự kiểm tra, xử lý, rà soát, hệ thống hóa
văn bản quy phạm pháp luật do Hội đồng nhân dân và UBND cấp xã ban
hành.
- Thực hiện nhiệm vụ kiểm soát thủ tục hành chính:
+ Tham mưu giúp Ủy ban nhân dân cấp xã chỉ đạo, tổ chức thực hiện rà
soát, đánh giá thủ tục hành chính thực hiện trên địa bàn để kiến nghị, đề xuất
việc sửa đổi, bổ sung, hủy bỏ, bãi bỏ;
+ Làm đầu mối thực hiện niêm yết công khai thủ tục hành chính, báo cáo
tình hình, kết quả giải quyết thủ tục hành chính và tiếp nhận, xử lý phản ánh,
kiến nghị về quy định hành chính của UBND cấp xã.
- Hướng dẫn việc xây dựng quy ước, hương ước thôn, bản, khu dân cư
phù hợp với quy định của pháp luật hiện hành.
- Quản lý và thực hiện công tác thi hành pháp luật về xử lý vi phạm hành
chính theo quy định của pháp luật; theo dõi tình hình thi hành pháp luật tại địa
phương; đề xuất với UBND cấp xã xử lý hoặc báo cáo cơ quan có thẩm quyền
xử lý kết quả theo dõi thi hành pháp luật theo quy định của pháp luật.
- Về phổ biến, giáo dục pháp luật:
+ Xây dựng, trình UBND cấp xã ban hành và tổ chức thực hiện chương
trình, kế hoạch, quyết định phổ biến, giáo dục pháp luật, báo cáo và các văn
bản liên quan;
+ Tham mưu xây dựng, quản lý, bồi dưỡng kỹ năng, nghiệp vụ cho đội
ngũ tuyên truyền viên pháp luật theo quy định của pháp luật;
Dịch vụ viết thuê đề tài – KB Zalo/Tele 0917.193.864 – luanvantrust.com
8
+ Tham mưu, tổ chức thực hiện Ngày Pháp luật nước Cộng hòa xã hội
chủ nghĩa Việt Nam trên địa bàn;
+ Quản lý, khai thác, sử dụng Tủ sách pháp luật ở cấp xã theo quy định
của pháp luật.
- Tham mưu cho UBND cấp xã tổ chức thực hiện các văn bản quy phạm
pháp luật về hòa giải ở cơ sở; thành lập, kiện toàn tổ hòa giải và công nhận tổ
trưởng tổ hòa giải, hòa giải viên tại địa phương; tổ chức kiểm tra, sơ kết, tổng
kết và khen thưởng về hòa giải ở cơ sở;
- Thực hiện nhiệm vụ xây dựng xã, thị trấn tiếp cận pháp luật theo quy
định;
- Quản lý, đăng ký hộ tịch; thực hiện một số việc về quốc tịch tại cấp xã
theo quy định của pháp luật:
+ Giúp UBND cấp xã thực hiện đăng ký hộ tịch theo quy định của pháp
luật; tham mưu cho UBND cấp xã đề nghị Phòng Tư pháp tham mưu cho
UBND cấp huyện quyết định việc thu hồi, hủy bỏ những giấy tờ hộ tịch do
UBND cấp xã cấp trái với quy định của pháp luật (trừ trường hợp kết hôn trái
pháp luật);
+ Quản lý, cập nhật, khai thác Cơ sở dữ liệu hộ tịch điện tử, cấp bản sao
từ sổ gốc, cấp bản sao trích lục hộ tịch theo quy định;
+ Quản lý, sử dụng Sổ hộ tịch, biểu mẫu hộ tịch; lưu trữ Sổ hộ tịch, hồ
sơ đăng ký hộ tịch theo quy định pháp luật;
+ Tham mưu cho UBND xã tuyên truyền, phổ biến pháp luật về hộ tịch.
- Về chứng thực: Chứng thực bản sao từ bản chính các giấy tờ, văn bản
bằng tiếng Việt, chứng thực chữ ký trong các giấy tờ, văn bản bằng tiếng
Việt; chứng thực các việc khác theo quy định của pháp luật.
- Phối hợp với cơ quan thi hành án dân sự trong thi hành án dân sự trên
địa bàn theo quy định của pháp luật.
Dịch vụ viết thuê đề tài – KB Zalo/Tele 0917.193.864 – luanvantrust.com
9
- Thực hiện các nhiệm vụ khác do UBND cấp xã giao và theo quy định
của pháp luật.
Về chuyên môn nghiệp vụ:
Như đã trình bày ở trên, Công chức làm công tác hộ tịch tại Phòng Tư
pháp phải có trình độ cử nhân luật trở lên và đã được bồi dưỡng nghiệp vụ hộ
tịch.
Theo Công văn số 742/BTP-TCCB ngày 12/03/2018 của Bộ tư pháp,
Học viện Tư pháp và 05 Trường Trung cấp Luật: Buôn Ma Thuột, Vị Thanh,
Thái Nguyên, Đồng Hới, Tây Bắc tổ chức bồi dưỡng theo Chương trình đã
được ban hành và cấp chứng chỉ nghiệp vụ hộ tịch cho đội ngũ công chức làm
công tác hộ tịch, các chuyên đề cụ thể như:
- Tổng quan về hộ tịch và quản lý nhà nước về hộ tịch
- Đạo đức và trách nhiệm của công chức tư pháp hộ tịch trong đăng ký,
quản lý hộ tịch
- Ứng dụng công nghệ thông tin trong đăng ký, quản lý hộ tịch
- Đăng ký khai sinh
- Đăng ký kết hôn và cấp giấy tình trạng hôn nhân
- Đăng ký giám hộ, nhận cha, mẹ, con
- Đăng ký thay đổi, cải chính, bổ sung hộ tịch, xác định lại dân tộc
- Ghi vào sổ hộ tịch việc hộ tịch
- Đăng ký khai tử
- Đăng ký nuôi con nuôi
Về kỹ năng
Các kỹ năng cán bộ hộ tịch cần có bao gồm: kỹ năng sắp xếp công việc,
kỹ năng tiếp dân, kỹ năng lắng nghe, giải thích, phân tích, kỹ năng vận dụng
pháp luật, kỹ năng tin học văn phòng.
Dịch vụ viết thuê đề tài – KB Zalo/Tele 0917.193.864 – luanvantrust.com
10
Về đạo đức, thái độ
Ngày 03/10/2012, Bộ trưởng Bộ Tư pháp đã ký Quyết định số 2659/QĐ-
BTP về việc ban hành Chuẩn mực đạo đức nghề nghiệp của cán bộ, công
chức, viên chức Ngành Tư pháp.
Chuẩn mực đạo đức nghề nghiệp của cán bộ, công chức, viên chức
Ngành Tư pháp được xây dựng trên cơ sở quán triệt và thể hiện nổi bật tinh
thần những lời dạy của Chủ tịch Hồ Chí Minh về đạo đức cách mạng, về công
tác tư pháp và người cán bộ tư pháp; phát huy truyền thống xây dựng, trưởng
thành và phát triển của Ngành.
Bản Chuẩn mực đã nêu ngắn gọn, súc tích về lòng trung thành, phấn đấu
của cán bộ, công chức, viên chức Ngành Tư pháp đối với mục tiêu xây dựng
Tổ quốc Việt Nam gắn liền với nhiệm vụ của Ngành; về thái độ ứng xử trong
quan hệ với nhân dân; về nguyên tắc, phương pháp thực hiện công tác tư
pháp; về phẩm chất đạo đức đối với đồng nghiệp và bản thân mà cán bộ, công
chức, viên chức của Ngành cần nêu gương thực hiện. Cụ thể:
1. Với Tổ quốc: Trung thành, phấn đấu vì “dân giàu, nước mạnh, dân
chủ, công bằng, văn minh” và Nhà nước pháp quyền xã hội chủ nghĩa của
nhân dân, do nhân dân, vì nhân dân.
2. Với nhân dân: Gần dân, hiểu dân, giúp dân, học dân; phục vụ nhân
dân, bảo vệ quyền, lợi ích hợp pháp của nhân dân.
3. Với công tác tư pháp: Trách nhiệm, tận tụy, sáng tạo, kỷ cương, phụng
công, thủ pháp, chí công vô tư.
4. Với đồng nghiệp: Đoàn kết, thân ái, hợp tác, cùng tiến bộ.
5. Với bản thân: Nêu gương cần, kiệm, liêm, chính, thượng tôn pháp
luật.
Dịch vụ viết thuê đề tài – KB Zalo/Tele 0917.193.864 – luanvantrust.com
11
2.2. Hiểu rõ các yêu cầu và các kỹ năng cần thiết của các công việc
của một hoặc một số vị trí nghề nghiệp theo định hướng nghề nghiệp của
mình trong tương lai.
Trong hoạt động nghề nghiệp của mình, công chức Tư pháp - Hộ tịch
phải nắm vững kiến thức Luật Hiến pháp, Luật hành chính và các văn bản
pháp luật chuyên ngành để khi ban hành các văn bản này có tính thực thi,
không bị chồng chéo, không trái Hiến pháp và pháp luật hoặc ra các quyết
định xử phạt hành chính phải đúng thẩm quyền, đúng hành vi, tránh sự khiếu
nại, khiếu kiện của các tổ chức, cá nhân góp phần ổn định chính trị - xã hội ở
địa phương.
Bên cạnh đó, công chức Tư pháp - Hộ tịch phải tìm hiểu quy định của
Luật Khiếu nại, Luật Tố cáo và các Luật chuyên ngành; có kỹ năng tiếp dân,
kỹ năng lắng nghe, giải thích, phân tích. Công chức Tư pháp - Hộ tịch cần gặp
gỡ các bên, kiên trì, nhẫn nại thuyết phục để các bên mâu thuẫn, tranh chấp
thấy được cái đúng, cái sai của mình (theo quy định của pháp luật, theo phong
tục tập quán tốt đẹp của dân tộc, của địa phương…), từ đó làm giảm bớt căng
thẳng mâu thuẫn, đồng thời thực hiện kỹ năng vận dụng pháp luật để tham
mưu cho lãnh đạo UBND thực hiện công tác và thẩm quyền áp dụng pháp luật
để giải quyết vụ việc hợp tình, hợp lý tránh khiếu kiện kéo dài, khiếu kiện
vượt cấp gây lãng phí thời gian, tiền của của cá nhân, tổ chức và các cơ quan
quản lý nhà nước.
Đồng thời, nắm vững chuyên môn, nghiệp vụ chứng thực bản sao từ bản
chính, chứng thực chữ ký, chứng thực giao dịch hợp đồng… liên quan đến
nhiều văn bản quy phạm pháp luật như Bộ luật Dân sự, Luật Hôn nhân Gia
đình, Luật Đất đai, Luật Hộ tịch...cần phải được nghiên cứu kỹ, nếu sơ suất sẽ
Dịch vụ viết thuê đề tài – KB Zalo/Tele 0917.193.864 – luanvantrust.com
12
dẫn tới hậu quả khó lường, tranh chấp xảy ra và phải chịu trách nhiệm theo
quy định pháp luật về công việc mình thực hiện.
Để thực hiện tốt công tác hộ tịch (xác nhận tình trạng nhân thân của
một người từ khi sinh ra cho đến khi chết), công chức Tư pháp - Hộ tịch cần
có kiến thức pháp luật chuyên sâu về Luật Hộ tịch, Luật cư trú, Luật Dân sự,
Luật Hôn nhân gia đình và các kỹ năng lưu trữ hồ sơ (điện tử và giấy), tư vấn
pháp luật liên quan đến quyền nhân thân....của mỗi cá nhân.
Ngoài ra, công chức Tư pháp - Hộ tịch còn phối hợp với cơ quan Công
an nhân dân, Tòa án nhân dân, Viện Kiểm sát nhân dân, cơ quan Thi hành án
Hình sự, Thi hành án dân sự, tổ chức hành nghề công chứng, Tổ chức Thừa
phát lại, Ngân hàng... để tống đạt các văn bản giấy tờ của đương sự, quản lý
hồ sơ án treo tại địa phương, cải tạo không giam giữ, giáo dục trẻ dưới vị
thành niên. Bên cạnh đó, còn phối hợp với Hội Phụ nữ, Đoàn Thanh niên để
thực hiện công tác trợ giúp pháp lý nhằm tăng cường sự đảm bảo công bằng
bình đẳng cho phái nữ, các quyền lợi của thanh thiếu niên, người nghèo, yếu
thế trong xã hội...
Tất cả những kiến thức và kỹ năng liên quan đến công việc của công
chức Tư pháp - Hộ tịch là một quá trình dài, nên cần phải được đào tạo bài
bản, cần được tích lũy và đúc rút kinh nghiệm thường xuyên. Để tạo lập nền
tảng vững chắc cho nghề nghiệp theo chức danh công chức Tư pháp - Hộ tịch,
người học luật, đặc biệt là sinh viên hãy chuẩn bị cho bản thân những kiến
thức pháp luật đầy đủ nhất ngay từ khi còn ngồi trên ghế nhà trường.
2.3. Đánh giá sự phù hợp của công việc đó với khả năng của bản
thân, từ đó có định hướng đúng đắn cho nghề nghiệp tương lai của mình.
Hộ tịch là lĩnh vực không thể thiếu trong lĩnh vực quản lý của cơ quan
nhà nước, có vai trò rất quan trọng. Với những kiến thức, kỹ năng được học
Dịch vụ viết thuê đề tài – KB Zalo/Tele 0917.193.864 – luanvantrust.com
13
tập, rèn luyện trên ghế nhà trường, dưới sự chỉ dạy, hướng dẫn của ban lãnh
đạo, các anh chị có thâm niên công tác trong phòng, quá trình tự rèn luyện và
hoàn thiện bản thân, sinh viên mới ra trường có thể làm quen, bắt kịp và thực
hiện tốt các công việc được giao.
Dù vậy, với sinh viên mới ra trường dù nắm được các kiến thức chuyên
môn nhưng những kỹ năng, phẩm chất luôn cần được trau dồi và hoàn thiện,
nâng cao kỹ năng làm việc thường xuyên, liên tục để hoàn thành nhiệm vụ
của mình.
Để làm được điều đó, ngay từ khi ngồi trên ghế nhà trường, sinh viên
cần trau dồi những kỹ năng nghề nghiệp và những phẩm chất đòi hỏi đối với
nghề tư pháp - hộ tịch, cần nghiên cứu tốt lý thuyết, tích cực tham gia các
hoạt động thảo luận, thực hành trên lớp. Ngoài ra, cũng cần đầu tư nhiều thời
gian để tham gia các buổi sinh hoạt thường xuyên của Câu lạc bộ Nghề luật,
các buổi tập sự hành nghề luật…
2.4. Tình hình thực hiện các công việc được giao hoặc mô tả chi tiết
các công việc thực tế đã tìm hiểu.
Thời gian thực tập tuy không dài, chủ yếu được quan sát quá trình làm
việc của cán bộ tư pháp hộ tịch, hỗ trợ những công việc trong phạm vi thực
tập. Trong số đó, sinh viên đã được theo dõi quy trình, thủ tục đăng ký khai
sinh cho trẻ, cụ thể như sau:
Hồ sơ để thực hiện thủ tục làm giấy khai sinh cho con gồm có:
- Tờ khai theo mẫu;
- Giấy chứng sinh. Nếu không có giấy chứng sinh thì cần nộp văn bản
của người làm chứng xác nhận. Trong trường hợp không có người làm chứng
thì có giấy cam đoan về việc sinh của trẻ;
Dịch vụ viết thuê đề tài – KB Zalo/Tele 0917.193.864 – luanvantrust.com
14
- Trường hợp khai sinh cho trẻ em mồ côi, cần có biên bản xác nhận do
chính cơ quan có thẩm quyền lập. Trường hợp khai sinh cho trẻ sinh ra do
mang thai hộ thì phải có văn bản chứng minh về việc mang thai hộ;
- Người đi khai sinh cho trẻ phải xuất trình được giấy tờ tùy thân, sổ hộ
khẩu/sổ tạm trú, chứng nhận đăng ký kết hôn của cha mẹ trẻ (nếu có).
Người thực hiện thủ tục làm giấy khai sinh xuất trình bản chính của một
trong những giấy tờ tùy thân sau:
- Thông tin cá nhân do chính cơ quan có thẩm quyền cấp, còn giá trị sử
dụng;
- Sổ Hộ khẩu;
- Hộ chiếu, CMND/CCCD hoặc giấy tờ khác có dán ảnh;
- Giấy đăng ký tạm trú có thời hạn của cha và mẹ trẻ; hoặc giấy chứng
nhận nhân khẩu tập thể;
- Giấy chứng nhận kết hôn (nếu cha, mẹ của trẻ đã đăng ký kết hôn).
Công chức tư pháp – hộ tịch và người đi đăng ký khai sinh cùng ký họ
tên vào Sổ hộ tịch.
Sau khi nhận và kiểm tra những giấy tờ trên. Nếu thấy thông tin khai
sinh phù hợp và đầy đủ, công chức tư pháp – hộ tịch ghi nội dung khai sinh
vào Sổ hộ tịch. Và trình lên Chủ tịch UBND cấp xã ký vào bản chính Giấy
khai sinh.
2.5. Nhận xét chung
Nếu được tuyển dụng công chức vào vị trí công chức hộ tịch, sinh viên
mới tốt nghiệp có thể dần dần làm quen và thực hiện nhiệm vụ của mình.
Trong quá trình đó cần không ngừng tu dưỡng đạo đức, bồi dưỡng kiến thức,
nâng cao kỹ năng để hoàn thiện công việc một cách tốt nhất.
Dịch vụ viết thuê đề tài – KB Zalo/Tele 0917.193.864 – luanvantrust.com
15
III. KẾT LUẬN
Nhìn chung, sau một thời gian ngắn thực tập tại UBND xã, dù thời gian
không dài, nhưng tôi đã có trải nghiệm thực tế tại nơi thực tập, củng cố thêm
những kiến thức đã được học hỏi và trau dồi trên ghế nhà trường về cơ cấu tổ
chức, chức năng nhiệm vụ và hoạt động của cán bộ tư pháp – hộ tịch, từ đó,
giúp bản thân nhận thức được tầm quan trọng của nghề.
Tôi xin được cảm ơn sự chỉ dạy, chia sẻ tận tình của ban lãnh đạo và các
anh chị đang làm việc tại văn phòng, cảm ơn Trường Đại học Mở Hà Nội đã
tạo điều kiện để sinh viên có những trải nghiệm trong quá trình học tập, giúp
nâng cao những hành trang trong quá trình rèn luyện để hành nghề.
Dịch vụ viết thuê đề tài – KB Zalo/Tele 0917.193.864 – luanvantrust.com
16
DANH MỤC TÀI LIỆU THAM KHẢO
Luật hộ tịch 2014
Nghị định 112/2011/NĐ-CP ngày 05/12/2011
Thông tư 13/2019/TT-BNV ngày 06/11/2019
Thông tư số 03/2014/TT-BTTTT ngày 11/3/2014
Thạc sỹ Lưu Trần Phương Thảo, Khoa Luật, HV Phụ nữ Việt Nam,
http://hvpnvn.edu.vn/bai-viet/ban-tin-sinh-vien/cong-chuc-tu-phap--ho-tich-
5050.htm

Báo Cáo Thực Tập Cán Bộ Tư Pháp - Hộ Tịch Tại Ubnd.docx

  • 1.
    Dịch vụ viếtthuê đề tài – KB Zalo/Tele 0917.193.864 – luanvantrust.com Kham thảo miễn phí – Kết bạn Zalo/Tele mình 0917.193.864 ĐẠI HỌC MỞ HÀ NỘI BÁO CÁO THỰC TẬP Đề tài: Cán bộ tư pháp - hộ tịch tại UBND phường/xã Họ và tên: Lớp: Hà Nội
  • 2.
    Dịch vụ viếtthuê đề tài – KB Zalo/Tele 0917.193.864 – luanvantrust.com Kham thảo miễn phí – Kết bạn Zalo/Tele mình 0917.193.864 MỤC LỤC I. PHẦN MỞ ĐẦU ........................................................................................... 1 1.1. Giới thiệu về cơ quan thực tập................................................................ 1 1.2. Giới thiệu về vị trí nghề nghiệp mà mình định tìm hiểu......................... 4 II. PHẦN NỘI DUNG....................................................................................... 6 2.1. Trình bày nội dung cụ thể các công việc của một hoặc một số vị trí nghề nghiệp theo định hướng nghề nghiệp của mình trong tương lai........... 6 2.2. Hiểu rõ các yêu cầu và các kỹ năng cần thiết của các công việc của một hoặc một số vị trí nghề nghiệp theo định hướng nghề nghiệp của mình trong tương lai. ......................................................................................................11 2.3. Đánh giá sự phù hợp của công việc đó với khả năng của bản thân, từ đó có định hướng đúng đắn cho nghề nghiệp tương lai của mình....................12 2.4. Tình hình thực hiện các công việc được giao hoặc mô tả chi tiết các công việc thực tế đã tìm hiểu. ......................................................................13 2.5. Nhận xét chung .....................................................................................14 III. KẾT LUẬN...............................................................................................15 DANH MỤC TÀI LIỆU THAM KHẢO........................................................16
  • 3.
    Dịch vụ viếtthuê đề tài – KB Zalo/Tele 0917.193.864 – luanvantrust.com 1 I. PHẦN MỞ ĐẦU 1.1. Giới thiệu về cơ quan thực tập a. Tên cơ quan thực tập: Uỷ ban nhân dân xã Sài Sơn b. Bộ máy lãnh đạo: - Bí thư Đảng ủy xã: ...... - Phó Bí thư Đảng ủy kiêm Chủ tịch HĐND xã: ....... - Phó Chủ tịch HĐND xã: Đào Đăng Khuê - Chủ tịch UBND xã: Đỗ Văn Tâm - Phó Chủ tịch UBND phụ trách lĩnh vực văn hóa - xã hội: Nguyễn Văn Nghĩa - Phó Chủ tịch UBND phụ trách lĩnh vực kinh tế - xã hội: Nguyễn Nho Hòa b. Cơ cấu tổ chức, chức năng, nhiệm vụ: - Cơ cấu tổ chức của UBND xã Sài Sơn UBND xã Sài Sơn tổ chức theo nguyên tắc tập trung dân chủ, lãnh đạo tập thể đi đôi với phát huy trách nhiệm cá nhân của từng thành viên UBND xã, thảo luận tập thể và quyết định theo đa số. Cơ cấu tổ chức của Ủy ban nhân xã Sài Sơn bao gồm: 1 Chủ tịch, 2 Phó Chủ tịch và 02 ủy viên (Trưởng công an và Xã đội trưởng). Thường trực Uỷ ban nhân dân gồm 03 thành viên (Chủ tịch và 02 Phó chủ tịch).
  • 4.
    Dịch vụ viếtthuê đề tài – KB Zalo/Tele 0917.193.864 – luanvantrust.com 2 Chủ tịch Phó chủ tịch lĩnh vực kinh tế - xã hội Phòng tài chính - kế hoạch Phòng an ninh Phòng kinh tế hạ tầng Phòng tài nguyên môi trường Phó chủ tịch phụ trách lĩnh vực kinh tế - xã hội Phòng giáo dục và đào tạo Phòng văn hóa và thông tin Phòng y tế Phòng nội vụ Phòng tư pháp Thanh tra nhà nước Phòng Lao động Thương binh và Xã hội Phòng Nông nghiệp và Phát triển Nông thôn Văn phòng Hội đồng nhân dân và Ủy ban nhân dân huyện
  • 5.
    Dịch vụ viếtthuê đề tài – KB Zalo/Tele 0917.193.864 – luanvantrust.com 3 - Chức năng của UBND cấp xã Chức năng chính của UBND cấp xã đó là quản lý hành chính nhà nước trên địa bàn xã trong các lĩnh vực kinh tế, xã hội và an ninh quốc phòng theo các chủ trương chính sách của Đảng, pháp luật của nhà nước và theo sự phân công chỉ đạo thực hiện của UBND cấp huyện. Qua đó, phát huy quyền làm chủ của nhân dân, bảo đảm quyền và nghĩa vụ công dân, góp phần xây dựng đời sống vật chất và tinh thần trong sáng, vững mạnh cho người dân. Các chức năng cụ thể bao gồm: Tổ chức và hướng dẫn cho nhân dân, các tổ chức chính trị, tổ chức chính trị – xã hội, tổ chức xã hội trên địa bàn thực hiện tốt các chính sách của Đảng và pháp luật của nhà nước. Tạo điều kiện cho nhân dân làm ăn và phát triển kinh tế địa phương, nắm bắt rõ các tâm tư, nguyện vọng của người dân để nhanh chóng giải quyết hoặc phản ánh lên cấp trên. + Kiểm tra và giám sát việc thực hiện các chủ trương, chính sách của đảng và nhà nước tại các cơ quan, tổ chức ở Địa phương + Tổ chức thực hiện tốt các kế hoạch về kinh tế xã hội và kế hoạch ngân sách xã được UBND cấp huyện giao hằng năm. Xây dựng dự toán ngân sách năm sau trình UBND huyện phê duyệt. - Nhiệm vụ của UBND cấp xã UBND cấp xã có các nhiệm vụ sau đây: + Xây dựng và trình HĐND xã quyết định một số nội dung thuộc nhiệm vụ và quyền hạn của HĐND xã, tổ chức thực hiện các nghị quyết của HĐND xã. + Tổ chức thực hiện ngân sách địa phương trên cơ sở số ngân sách đã được phê duyệt. + Tổ chức thực hiện các nhiệm vụ do cơ quan nhà nước cấp trên giao phó. - Lịch sử hình thành và phát triển Xã Sài Sơn nằm ở phía Bắc huyện Quốc Oai cách trung tâm Hà Nội 25 Km về phía Đông. Phía Đông giáp xã Phượng Cách, Phía Tây giáp xã Hữu Bằng huyện Thạch Thất, Phía Nam giáp Thị Trấn Quốc Oai, Phía Bắc giáp với xã Liên Hiệp huyện Thạch Thất.
  • 6.
    Dịch vụ viếtthuê đề tài – KB Zalo/Tele 0917.193.864 – luanvantrust.com 4 Xã Sài Sơn có diện tích là 1.007,08 ha được chia làm 6 thôn: Đa Phúc, Thụy Khuê, Khánh Tân, Sài Khê, Phúc Đức và Năm Trại. Dân số hiện nay 5494 hộ, 20.325 nhân khẩu. Sài Sơn là xã lớn và thuộc diện trung bình khá của huyện, với diện tích tự nhiên rộng, dân số đông, vị trí địa lý thuận lợi vì nằm ven đại lộ Thăng Long lại gần thủ đô Hà Nội một thị trường tiêu thụ sản phẩm rộng lớn, một nơi có nhu cầu cao về lao động dịch vụ, thành phố Hà Nội cũng là địa phương đi đầu trong cả nước về nghiên cứu khoa học và áp dụng công nghệ vào sản xuất đời sống. Do vậy xã Sài Sơn có nhiều lợi thế khách quan và chủ quan để phát triển kinh tế. Có dự án Tuần Châu và nhiều dự án đầu tư đã, đang và sẽ thực hiện tại xã trong giai đoạn gần đây sẽ làm thay đổi rất nhanh bộ mặt kinh tế xã hội của xã Sài Sơn, đây cũng chính là lợi thế để xã phát triển nhóm ngành dịch vụ thương mại và huy động nguồn vốn đầu tư xây dựng nông thôn mới. Mặt khác địa phương có cụm danh thắng Chùa Thầy rất có giá trị, có di tích Nhà lưu niệm Bác Hồ, lại thuận lợi về giao thông và nằm gần thủ đô đó là những yếu tố để phát triển nhóm ngành dịch vụ thương mại đặc biệt là dịch vụ du lịch. Với lợi thế trên cũng phải kể đến khả năng phát triển các dịch vụ vùng ven đô như vận tải, chế biến lương thực thực phẩm, cung cấp lương thực, thực phẩm hàng tiêu dùng...và một lượng lớn lao động dịch vụ tại địa phương có thể làm việc tại đô thị. Nhìn chung, xã Sài Sơn là một xã đang phát triển. Tuy nhiên, được sự quan tâm của nhà nước với chính sách Nông thôn mới, xã Sài Sơn đang dần trở nên tiến bộ và hứa hẹn nhiều sự đổi mới tốt đẹp, toàn diện hơn nữa trong một tương lai không xa. 1.2. Giới thiệu về vị trí nghề nghiệp mà mình định tìm hiểu a. Mô tả vị trí nghề nghiệp Công chức Tư pháp - Hộ tịch là chức danh chuyên môn thuộc UBND cấp xã, thực hiện nhiệm vụ tham mưu, giúp UBND cấp xã về công tác xây dựng và thi hành pháp luật; theo dõi thi hành pháp luật; kiểm tra, xử lý văn bản quy phạm pháp luật; kiểm soát thủ tục hành chính; phổ biến, giáo dục pháp luật; hòa giải ở cơ sở; nuôi con nuôi; hộ tịch; chứng thực; bồi thường
  • 7.
    Dịch vụ viếtthuê đề tài – KB Zalo/Tele 0917.193.864 – luanvantrust.com 5 nhà nước; quản lý công tác thi hành pháp luật về xử lý vi phạm hành chính và công tác tư pháp khác theo quy định của pháp luật. b. Mô tả yêu cầu để được bổ nhiệm vi trí nghề nghiệp. Để trở thành công chức Tư pháp – Hộ tịch phải đáp ứng được những tiêu chuẩn theo quy định pháp luật hiện hành, cụ thể như sau: Về tiêu chuẩn chung để trở thành công chức Tư pháp – Hộ tịch Căn cứ theo Điều 3 số Nghị định 112/2011/NĐ-CP quy định thì người làm công chức Tư pháp - hộ tịch cần có những tiêu chuẩn chung như sau: - Hiểu biết về lý luận chính trị, nắm vững quan điểm, chủ trương, đường lối của Đảng, chính sách và pháp luật của Nhà nước; - Có năng lực tổ chức vận động nhân dân ở địa phương thực hiện có hiệu quả chủ trương, đường lối của Đảng, chính sách và pháp luật của Nhà nước; - Có trình độ văn hóa và trình độ chuyên môn, nghiệp vụ phù hợp yêu cầu nhiệm vụ, vị trí việc làm, có đủ năng lực và sức khỏe để hoàn thành nhiệm vụ được giao; - Am hiểu và tôn trọng phong tục, tập quán của cộng đồng dân cư trên địa bàn công tác. Ngoài ra căn cứ theo điều 1 Thông tư 13/2019/TT-BNV hướng dẫn quy định về cán bộ, công chức cấp xã và người hoạt động không chuyên trách ở cấp xã, ở thôn, tổ dân phố do Bộ trưởng Bộ Nội vụ ban hành thì công chức Tư pháp-hộ tịch cần phải đáp ứng những tiêu chuẩn sau Về độ tuổi: Đủ 18 tuổi trở lên; Về trình độ giáo dục phổ thông: Tốt nghiệp trung học phổ thông;
  • 8.
    Dịch vụ viếtthuê đề tài – KB Zalo/Tele 0917.193.864 – luanvantrust.com 6 Về trình độ chuyên môn nghiệp vụ: Tốt nghiệp đại học trở lên của ngành đào tạo phù hợp với yêu cầu nhiệm vụ của từng chức danh công chức cấp xã; UBND cấp tỉnh quy định cụ thể tiêu chuẩn về trình độ chuyên môn nghiệp vụ từ trung cấp trở lên đối với công chức làm việc tại các xã: miền núi, vùng cao, biên giới, hải đảo, xã đảo, vùng sâu, vùng xa, vùng dân tộc thiểu số, vùng có điều kiện kinh tế – xã hội đặc biệt khó khăn; Về trình độ tin học: Được cấp chứng chỉ sử dụng công nghệ thông tin theo chuẩn kỹ năng sử dụng công nghệ thông tin cơ bản quy định tại Thông tư số 03/2014/TT-BTTTT ngày 11 tháng 3 năm 2014 của Bộ Thông tin và truyền thông. Về tiêu chuẩn riêng của công chức Tư pháp – Hộ tịch Căn cứ vào Điều 72 Luật hộ tịch 2014 quy định về tiêu chuẩn tuyển dụng công chức làm công tác hộ tịch như sau: - Có trình độ từ trung cấp luật trở lên và đã được bồi dưỡng nghiệp vụ hộ tịch; - Có chữ viết rõ ràng và trình độ tin học phù hợp theo yêu cầu công việc. Căn cứ điều kiện thực tế về diện tích, dân số, khối lượng công việc tư pháp, hộ tịch của địa phương, Chính phủ quy định việc bố trí công chức tư pháp – hộ tịch đảm nhiệm công tác hộ tịch chuyên trách. Công chức làm công tác hộ tịch tại Phòng Tư pháp phải có trình độ cử nhân luật trở lên và đã được bồi dưỡng nghiệp vụ hộ tịch. II. PHẦN NỘI DUNG 2.1. Trình bày nội dung cụ thể các công việc của một hoặc một số vị trí nghề nghiệp theo định hướng nghề nghiệp của mình trong tương lai. Công chức hộ tịch tư pháp có chức năng nhiệm vụ như sau:
  • 9.
    Dịch vụ viếtthuê đề tài – KB Zalo/Tele 0917.193.864 – luanvantrust.com 7 - Xây dựng chương trình, kế hoạch, quyết định, chỉ thị về công tác tư pháp cấp xã trình UBND cấp xã phê duyệt và tổ chức thực hiện. - Tham gia xây dựng, góp ý kiến, tự kiểm tra, xử lý, rà soát, hệ thống hóa văn bản quy phạm pháp luật do Hội đồng nhân dân và UBND cấp xã ban hành. - Thực hiện nhiệm vụ kiểm soát thủ tục hành chính: + Tham mưu giúp Ủy ban nhân dân cấp xã chỉ đạo, tổ chức thực hiện rà soát, đánh giá thủ tục hành chính thực hiện trên địa bàn để kiến nghị, đề xuất việc sửa đổi, bổ sung, hủy bỏ, bãi bỏ; + Làm đầu mối thực hiện niêm yết công khai thủ tục hành chính, báo cáo tình hình, kết quả giải quyết thủ tục hành chính và tiếp nhận, xử lý phản ánh, kiến nghị về quy định hành chính của UBND cấp xã. - Hướng dẫn việc xây dựng quy ước, hương ước thôn, bản, khu dân cư phù hợp với quy định của pháp luật hiện hành. - Quản lý và thực hiện công tác thi hành pháp luật về xử lý vi phạm hành chính theo quy định của pháp luật; theo dõi tình hình thi hành pháp luật tại địa phương; đề xuất với UBND cấp xã xử lý hoặc báo cáo cơ quan có thẩm quyền xử lý kết quả theo dõi thi hành pháp luật theo quy định của pháp luật. - Về phổ biến, giáo dục pháp luật: + Xây dựng, trình UBND cấp xã ban hành và tổ chức thực hiện chương trình, kế hoạch, quyết định phổ biến, giáo dục pháp luật, báo cáo và các văn bản liên quan; + Tham mưu xây dựng, quản lý, bồi dưỡng kỹ năng, nghiệp vụ cho đội ngũ tuyên truyền viên pháp luật theo quy định của pháp luật;
  • 10.
    Dịch vụ viếtthuê đề tài – KB Zalo/Tele 0917.193.864 – luanvantrust.com 8 + Tham mưu, tổ chức thực hiện Ngày Pháp luật nước Cộng hòa xã hội chủ nghĩa Việt Nam trên địa bàn; + Quản lý, khai thác, sử dụng Tủ sách pháp luật ở cấp xã theo quy định của pháp luật. - Tham mưu cho UBND cấp xã tổ chức thực hiện các văn bản quy phạm pháp luật về hòa giải ở cơ sở; thành lập, kiện toàn tổ hòa giải và công nhận tổ trưởng tổ hòa giải, hòa giải viên tại địa phương; tổ chức kiểm tra, sơ kết, tổng kết và khen thưởng về hòa giải ở cơ sở; - Thực hiện nhiệm vụ xây dựng xã, thị trấn tiếp cận pháp luật theo quy định; - Quản lý, đăng ký hộ tịch; thực hiện một số việc về quốc tịch tại cấp xã theo quy định của pháp luật: + Giúp UBND cấp xã thực hiện đăng ký hộ tịch theo quy định của pháp luật; tham mưu cho UBND cấp xã đề nghị Phòng Tư pháp tham mưu cho UBND cấp huyện quyết định việc thu hồi, hủy bỏ những giấy tờ hộ tịch do UBND cấp xã cấp trái với quy định của pháp luật (trừ trường hợp kết hôn trái pháp luật); + Quản lý, cập nhật, khai thác Cơ sở dữ liệu hộ tịch điện tử, cấp bản sao từ sổ gốc, cấp bản sao trích lục hộ tịch theo quy định; + Quản lý, sử dụng Sổ hộ tịch, biểu mẫu hộ tịch; lưu trữ Sổ hộ tịch, hồ sơ đăng ký hộ tịch theo quy định pháp luật; + Tham mưu cho UBND xã tuyên truyền, phổ biến pháp luật về hộ tịch. - Về chứng thực: Chứng thực bản sao từ bản chính các giấy tờ, văn bản bằng tiếng Việt, chứng thực chữ ký trong các giấy tờ, văn bản bằng tiếng Việt; chứng thực các việc khác theo quy định của pháp luật. - Phối hợp với cơ quan thi hành án dân sự trong thi hành án dân sự trên địa bàn theo quy định của pháp luật.
  • 11.
    Dịch vụ viếtthuê đề tài – KB Zalo/Tele 0917.193.864 – luanvantrust.com 9 - Thực hiện các nhiệm vụ khác do UBND cấp xã giao và theo quy định của pháp luật. Về chuyên môn nghiệp vụ: Như đã trình bày ở trên, Công chức làm công tác hộ tịch tại Phòng Tư pháp phải có trình độ cử nhân luật trở lên và đã được bồi dưỡng nghiệp vụ hộ tịch. Theo Công văn số 742/BTP-TCCB ngày 12/03/2018 của Bộ tư pháp, Học viện Tư pháp và 05 Trường Trung cấp Luật: Buôn Ma Thuột, Vị Thanh, Thái Nguyên, Đồng Hới, Tây Bắc tổ chức bồi dưỡng theo Chương trình đã được ban hành và cấp chứng chỉ nghiệp vụ hộ tịch cho đội ngũ công chức làm công tác hộ tịch, các chuyên đề cụ thể như: - Tổng quan về hộ tịch và quản lý nhà nước về hộ tịch - Đạo đức và trách nhiệm của công chức tư pháp hộ tịch trong đăng ký, quản lý hộ tịch - Ứng dụng công nghệ thông tin trong đăng ký, quản lý hộ tịch - Đăng ký khai sinh - Đăng ký kết hôn và cấp giấy tình trạng hôn nhân - Đăng ký giám hộ, nhận cha, mẹ, con - Đăng ký thay đổi, cải chính, bổ sung hộ tịch, xác định lại dân tộc - Ghi vào sổ hộ tịch việc hộ tịch - Đăng ký khai tử - Đăng ký nuôi con nuôi Về kỹ năng Các kỹ năng cán bộ hộ tịch cần có bao gồm: kỹ năng sắp xếp công việc, kỹ năng tiếp dân, kỹ năng lắng nghe, giải thích, phân tích, kỹ năng vận dụng pháp luật, kỹ năng tin học văn phòng.
  • 12.
    Dịch vụ viếtthuê đề tài – KB Zalo/Tele 0917.193.864 – luanvantrust.com 10 Về đạo đức, thái độ Ngày 03/10/2012, Bộ trưởng Bộ Tư pháp đã ký Quyết định số 2659/QĐ- BTP về việc ban hành Chuẩn mực đạo đức nghề nghiệp của cán bộ, công chức, viên chức Ngành Tư pháp. Chuẩn mực đạo đức nghề nghiệp của cán bộ, công chức, viên chức Ngành Tư pháp được xây dựng trên cơ sở quán triệt và thể hiện nổi bật tinh thần những lời dạy của Chủ tịch Hồ Chí Minh về đạo đức cách mạng, về công tác tư pháp và người cán bộ tư pháp; phát huy truyền thống xây dựng, trưởng thành và phát triển của Ngành. Bản Chuẩn mực đã nêu ngắn gọn, súc tích về lòng trung thành, phấn đấu của cán bộ, công chức, viên chức Ngành Tư pháp đối với mục tiêu xây dựng Tổ quốc Việt Nam gắn liền với nhiệm vụ của Ngành; về thái độ ứng xử trong quan hệ với nhân dân; về nguyên tắc, phương pháp thực hiện công tác tư pháp; về phẩm chất đạo đức đối với đồng nghiệp và bản thân mà cán bộ, công chức, viên chức của Ngành cần nêu gương thực hiện. Cụ thể: 1. Với Tổ quốc: Trung thành, phấn đấu vì “dân giàu, nước mạnh, dân chủ, công bằng, văn minh” và Nhà nước pháp quyền xã hội chủ nghĩa của nhân dân, do nhân dân, vì nhân dân. 2. Với nhân dân: Gần dân, hiểu dân, giúp dân, học dân; phục vụ nhân dân, bảo vệ quyền, lợi ích hợp pháp của nhân dân. 3. Với công tác tư pháp: Trách nhiệm, tận tụy, sáng tạo, kỷ cương, phụng công, thủ pháp, chí công vô tư. 4. Với đồng nghiệp: Đoàn kết, thân ái, hợp tác, cùng tiến bộ. 5. Với bản thân: Nêu gương cần, kiệm, liêm, chính, thượng tôn pháp luật.
  • 13.
    Dịch vụ viếtthuê đề tài – KB Zalo/Tele 0917.193.864 – luanvantrust.com 11 2.2. Hiểu rõ các yêu cầu và các kỹ năng cần thiết của các công việc của một hoặc một số vị trí nghề nghiệp theo định hướng nghề nghiệp của mình trong tương lai. Trong hoạt động nghề nghiệp của mình, công chức Tư pháp - Hộ tịch phải nắm vững kiến thức Luật Hiến pháp, Luật hành chính và các văn bản pháp luật chuyên ngành để khi ban hành các văn bản này có tính thực thi, không bị chồng chéo, không trái Hiến pháp và pháp luật hoặc ra các quyết định xử phạt hành chính phải đúng thẩm quyền, đúng hành vi, tránh sự khiếu nại, khiếu kiện của các tổ chức, cá nhân góp phần ổn định chính trị - xã hội ở địa phương. Bên cạnh đó, công chức Tư pháp - Hộ tịch phải tìm hiểu quy định của Luật Khiếu nại, Luật Tố cáo và các Luật chuyên ngành; có kỹ năng tiếp dân, kỹ năng lắng nghe, giải thích, phân tích. Công chức Tư pháp - Hộ tịch cần gặp gỡ các bên, kiên trì, nhẫn nại thuyết phục để các bên mâu thuẫn, tranh chấp thấy được cái đúng, cái sai của mình (theo quy định của pháp luật, theo phong tục tập quán tốt đẹp của dân tộc, của địa phương…), từ đó làm giảm bớt căng thẳng mâu thuẫn, đồng thời thực hiện kỹ năng vận dụng pháp luật để tham mưu cho lãnh đạo UBND thực hiện công tác và thẩm quyền áp dụng pháp luật để giải quyết vụ việc hợp tình, hợp lý tránh khiếu kiện kéo dài, khiếu kiện vượt cấp gây lãng phí thời gian, tiền của của cá nhân, tổ chức và các cơ quan quản lý nhà nước. Đồng thời, nắm vững chuyên môn, nghiệp vụ chứng thực bản sao từ bản chính, chứng thực chữ ký, chứng thực giao dịch hợp đồng… liên quan đến nhiều văn bản quy phạm pháp luật như Bộ luật Dân sự, Luật Hôn nhân Gia đình, Luật Đất đai, Luật Hộ tịch...cần phải được nghiên cứu kỹ, nếu sơ suất sẽ
  • 14.
    Dịch vụ viếtthuê đề tài – KB Zalo/Tele 0917.193.864 – luanvantrust.com 12 dẫn tới hậu quả khó lường, tranh chấp xảy ra và phải chịu trách nhiệm theo quy định pháp luật về công việc mình thực hiện. Để thực hiện tốt công tác hộ tịch (xác nhận tình trạng nhân thân của một người từ khi sinh ra cho đến khi chết), công chức Tư pháp - Hộ tịch cần có kiến thức pháp luật chuyên sâu về Luật Hộ tịch, Luật cư trú, Luật Dân sự, Luật Hôn nhân gia đình và các kỹ năng lưu trữ hồ sơ (điện tử và giấy), tư vấn pháp luật liên quan đến quyền nhân thân....của mỗi cá nhân. Ngoài ra, công chức Tư pháp - Hộ tịch còn phối hợp với cơ quan Công an nhân dân, Tòa án nhân dân, Viện Kiểm sát nhân dân, cơ quan Thi hành án Hình sự, Thi hành án dân sự, tổ chức hành nghề công chứng, Tổ chức Thừa phát lại, Ngân hàng... để tống đạt các văn bản giấy tờ của đương sự, quản lý hồ sơ án treo tại địa phương, cải tạo không giam giữ, giáo dục trẻ dưới vị thành niên. Bên cạnh đó, còn phối hợp với Hội Phụ nữ, Đoàn Thanh niên để thực hiện công tác trợ giúp pháp lý nhằm tăng cường sự đảm bảo công bằng bình đẳng cho phái nữ, các quyền lợi của thanh thiếu niên, người nghèo, yếu thế trong xã hội... Tất cả những kiến thức và kỹ năng liên quan đến công việc của công chức Tư pháp - Hộ tịch là một quá trình dài, nên cần phải được đào tạo bài bản, cần được tích lũy và đúc rút kinh nghiệm thường xuyên. Để tạo lập nền tảng vững chắc cho nghề nghiệp theo chức danh công chức Tư pháp - Hộ tịch, người học luật, đặc biệt là sinh viên hãy chuẩn bị cho bản thân những kiến thức pháp luật đầy đủ nhất ngay từ khi còn ngồi trên ghế nhà trường. 2.3. Đánh giá sự phù hợp của công việc đó với khả năng của bản thân, từ đó có định hướng đúng đắn cho nghề nghiệp tương lai của mình. Hộ tịch là lĩnh vực không thể thiếu trong lĩnh vực quản lý của cơ quan nhà nước, có vai trò rất quan trọng. Với những kiến thức, kỹ năng được học
  • 15.
    Dịch vụ viếtthuê đề tài – KB Zalo/Tele 0917.193.864 – luanvantrust.com 13 tập, rèn luyện trên ghế nhà trường, dưới sự chỉ dạy, hướng dẫn của ban lãnh đạo, các anh chị có thâm niên công tác trong phòng, quá trình tự rèn luyện và hoàn thiện bản thân, sinh viên mới ra trường có thể làm quen, bắt kịp và thực hiện tốt các công việc được giao. Dù vậy, với sinh viên mới ra trường dù nắm được các kiến thức chuyên môn nhưng những kỹ năng, phẩm chất luôn cần được trau dồi và hoàn thiện, nâng cao kỹ năng làm việc thường xuyên, liên tục để hoàn thành nhiệm vụ của mình. Để làm được điều đó, ngay từ khi ngồi trên ghế nhà trường, sinh viên cần trau dồi những kỹ năng nghề nghiệp và những phẩm chất đòi hỏi đối với nghề tư pháp - hộ tịch, cần nghiên cứu tốt lý thuyết, tích cực tham gia các hoạt động thảo luận, thực hành trên lớp. Ngoài ra, cũng cần đầu tư nhiều thời gian để tham gia các buổi sinh hoạt thường xuyên của Câu lạc bộ Nghề luật, các buổi tập sự hành nghề luật… 2.4. Tình hình thực hiện các công việc được giao hoặc mô tả chi tiết các công việc thực tế đã tìm hiểu. Thời gian thực tập tuy không dài, chủ yếu được quan sát quá trình làm việc của cán bộ tư pháp hộ tịch, hỗ trợ những công việc trong phạm vi thực tập. Trong số đó, sinh viên đã được theo dõi quy trình, thủ tục đăng ký khai sinh cho trẻ, cụ thể như sau: Hồ sơ để thực hiện thủ tục làm giấy khai sinh cho con gồm có: - Tờ khai theo mẫu; - Giấy chứng sinh. Nếu không có giấy chứng sinh thì cần nộp văn bản của người làm chứng xác nhận. Trong trường hợp không có người làm chứng thì có giấy cam đoan về việc sinh của trẻ;
  • 16.
    Dịch vụ viếtthuê đề tài – KB Zalo/Tele 0917.193.864 – luanvantrust.com 14 - Trường hợp khai sinh cho trẻ em mồ côi, cần có biên bản xác nhận do chính cơ quan có thẩm quyền lập. Trường hợp khai sinh cho trẻ sinh ra do mang thai hộ thì phải có văn bản chứng minh về việc mang thai hộ; - Người đi khai sinh cho trẻ phải xuất trình được giấy tờ tùy thân, sổ hộ khẩu/sổ tạm trú, chứng nhận đăng ký kết hôn của cha mẹ trẻ (nếu có). Người thực hiện thủ tục làm giấy khai sinh xuất trình bản chính của một trong những giấy tờ tùy thân sau: - Thông tin cá nhân do chính cơ quan có thẩm quyền cấp, còn giá trị sử dụng; - Sổ Hộ khẩu; - Hộ chiếu, CMND/CCCD hoặc giấy tờ khác có dán ảnh; - Giấy đăng ký tạm trú có thời hạn của cha và mẹ trẻ; hoặc giấy chứng nhận nhân khẩu tập thể; - Giấy chứng nhận kết hôn (nếu cha, mẹ của trẻ đã đăng ký kết hôn). Công chức tư pháp – hộ tịch và người đi đăng ký khai sinh cùng ký họ tên vào Sổ hộ tịch. Sau khi nhận và kiểm tra những giấy tờ trên. Nếu thấy thông tin khai sinh phù hợp và đầy đủ, công chức tư pháp – hộ tịch ghi nội dung khai sinh vào Sổ hộ tịch. Và trình lên Chủ tịch UBND cấp xã ký vào bản chính Giấy khai sinh. 2.5. Nhận xét chung Nếu được tuyển dụng công chức vào vị trí công chức hộ tịch, sinh viên mới tốt nghiệp có thể dần dần làm quen và thực hiện nhiệm vụ của mình. Trong quá trình đó cần không ngừng tu dưỡng đạo đức, bồi dưỡng kiến thức, nâng cao kỹ năng để hoàn thiện công việc một cách tốt nhất.
  • 17.
    Dịch vụ viếtthuê đề tài – KB Zalo/Tele 0917.193.864 – luanvantrust.com 15 III. KẾT LUẬN Nhìn chung, sau một thời gian ngắn thực tập tại UBND xã, dù thời gian không dài, nhưng tôi đã có trải nghiệm thực tế tại nơi thực tập, củng cố thêm những kiến thức đã được học hỏi và trau dồi trên ghế nhà trường về cơ cấu tổ chức, chức năng nhiệm vụ và hoạt động của cán bộ tư pháp – hộ tịch, từ đó, giúp bản thân nhận thức được tầm quan trọng của nghề. Tôi xin được cảm ơn sự chỉ dạy, chia sẻ tận tình của ban lãnh đạo và các anh chị đang làm việc tại văn phòng, cảm ơn Trường Đại học Mở Hà Nội đã tạo điều kiện để sinh viên có những trải nghiệm trong quá trình học tập, giúp nâng cao những hành trang trong quá trình rèn luyện để hành nghề.
  • 18.
    Dịch vụ viếtthuê đề tài – KB Zalo/Tele 0917.193.864 – luanvantrust.com 16 DANH MỤC TÀI LIỆU THAM KHẢO Luật hộ tịch 2014 Nghị định 112/2011/NĐ-CP ngày 05/12/2011 Thông tư 13/2019/TT-BNV ngày 06/11/2019 Thông tư số 03/2014/TT-BTTTT ngày 11/3/2014 Thạc sỹ Lưu Trần Phương Thảo, Khoa Luật, HV Phụ nữ Việt Nam, http://hvpnvn.edu.vn/bai-viet/ban-tin-sinh-vien/cong-chuc-tu-phap--ho-tich- 5050.htm