Embed presentation
Download to read offline























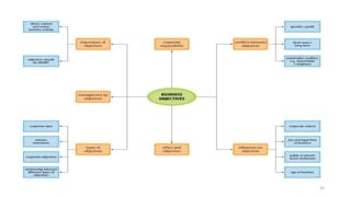
The document discusses the fundamentals of business and commerce, defining business as the organized efforts to produce goods and services for profit. It outlines factors of production, including land, labor, capital, and entrepreneurship, and addresses the economic problem of scarcity, which compels resource allocation decisions. Additionally, it emphasizes the objectives of businesses, the importance of stakeholders, and the classification of business activities into primary, secondary, and tertiary sectors.





















