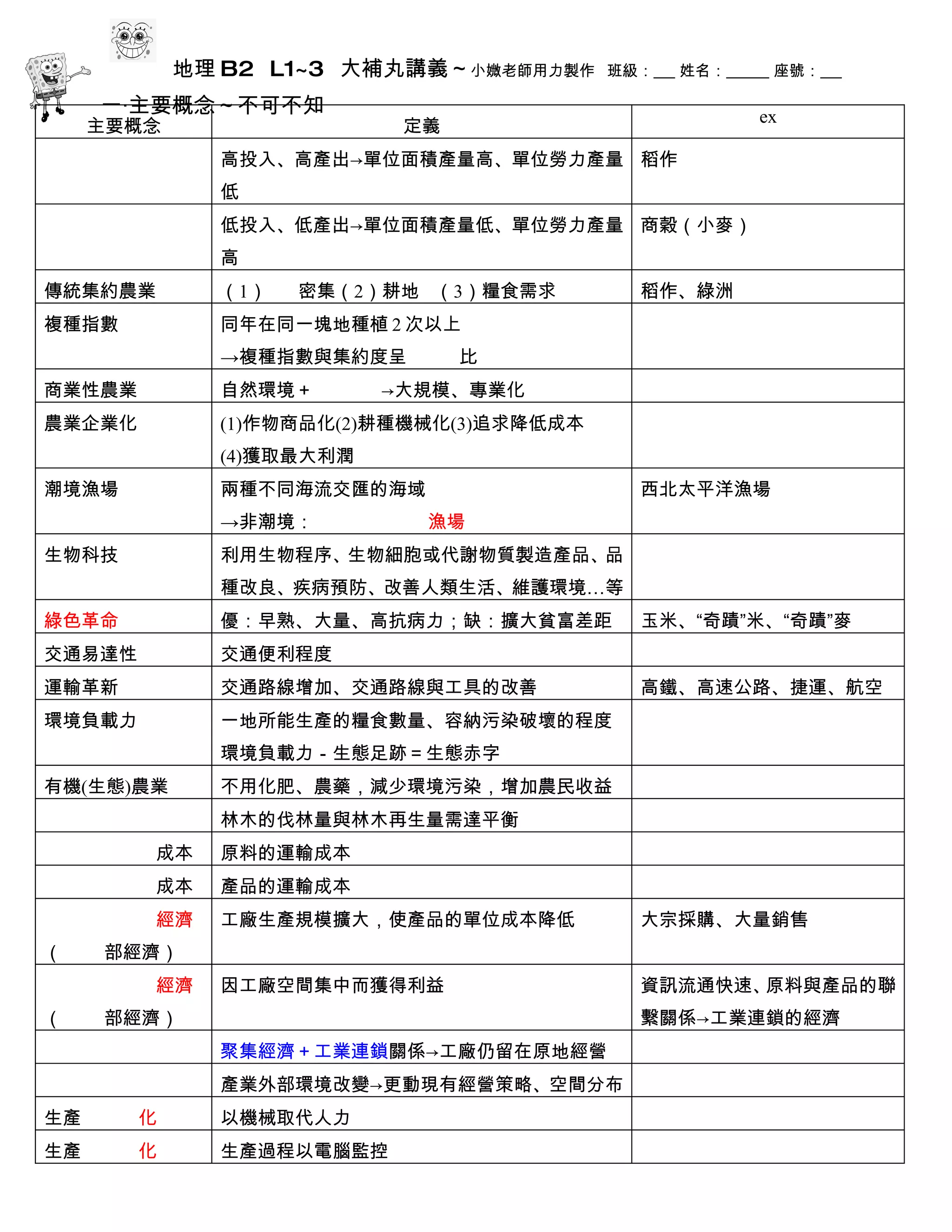
地理 B2 L1~3 大補丸講義~小媺老師用力製作     班級:   姓名:    座號:

     一‧主要概念~不可不知                                      ex
     主要概念                  定義
              高投入、高產出→單位面積產量高、單位勞力產量 稻作
              低
              低投入、低產出→單位面積產量低、單位勞力產量 商穀(小麥)
              高
傳統集約農業        (1)   密集(2)耕地 (3)糧食需求         稻作、綠洲
複種指數          同年在同一塊地種植 2 次以上
              →複種指數與集約度呈        比
商業性農業         自然環境+       →大規模、專業化
農業企業化         (1)作物商品化(2)耕種機械化(3)追求降低成本
              (4)獲取最大利潤
潮境漁場          兩種不同海流交匯的海域                   西北太平洋漁場
              →非潮境:         漁場
生物科技          利用生物程序、生物細胞或代謝物質製造產品、品
              種改良、疾病預防、改善人類生活、維護環境…等
綠色革命          優:早熟、大量、高抗病力;缺:擴大貧富差距         玉米、“奇蹟”米、“奇蹟”麥
交通易達性         交通便利程度
運輸革新          交通路線增加、交通路線與工具的改善             高鐵、高速公路、捷運、航空
環境負載力         一地所能生產的糧食數量、容納污染破壞的程度
              環境負載力-生態足跡=生態赤字
有機(生態)農業      不用化肥、農藥,減少環境污染,增加農民收益
              林木的伐林量與林木再生量需達平衡
        成本    原料的運輸成本
        成本    產品的運輸成本
        經濟    工廠生產規模擴大,使產品的單位成本降低           大宗採購、大量銷售
(    部經濟)
        經濟    因工廠空間集中而獲得利益                  資訊流通快速、原料與產品的聯
(    部經濟)                                   繫關係→工業連鎖的經濟
              聚集經濟+工業連鎖關係→工廠仍留在原地經營
              產業外部環境改變→更動現有經營策略、空間分布
生產      化     以機械取代人力
生產      化     生產過程以電腦監控
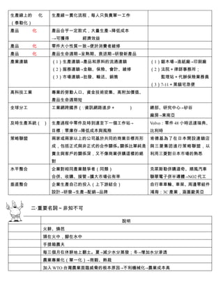
生產線上的       化     生產線一貫化流程,每人只負責單一工作
(泰勒化)
產品      化         產品合乎一定款式,大量生產→降低成本
                  →可獲得      經濟效益
產品      化         零件大小性質一致→便於消費者維修
產品      化         產品生命週期→呈熟期、衰退期→研發新產品
產業連鎖              (1)生產連鎖→產品和原料的流通連鎖       (1)鋸木場→造紙廠→印刷廠
                  (2)服務連鎖→金融、保險、會計、維修      (2)法院+律師事務所;
                  (3)市場連鎖→批發、輸送、銷售            監理站+代辦保險業務員
                                           (3)7-11+黑貓宅急便
高科技工業             專業的勞動人口、資金技術密集、高附加價值、
                  產品生命週期短
全球分工              工業網跨國界(∵資訊網路進步+      )   總部、研究中心→矽谷
                                           廠房→東南亞
及時生產系統( ) 生產過程中零件及時到達至下一個工作站→              Volvo:零件 48 小時送達瑞典、
                  目標:零庫存→降低成本與風險           比利時
策略聯盟              兩家或兩家以上的公司基於共同的商業目標而形    肯德基為了在日本開設連鎖店
                  成,包括正式與非正式的合作關係。關係比單純是 與三菱集团進行策略聯盟,以
                  賣主與客戶的關係深,又不像商業併購這樣的絕    利用三菱對日本市場的熟悉
                  對
水平整合              企業對相同產業競爭者(同類)           克萊斯勒併購道奇、順風汽車
                  合併、收購、接管→擴大市場佔有率         聯華電子併半導體→NO2 代工
垂直整合              企業生產自己的投入(上下游結合)         自行車車輪、車架、周邊零組件
                  設計→研發→生產→配銷→品牌           鴻海:3C 產業,涵蓋歐美亞


       二‧重要名詞~非知不可

                                     說明
                火耕、燒芭
                頭在火中,腳在水中
                手提箱農夫
                每三個月在休耕地上翻土。夏→減少水分蒸發;冬→增加水分滲透
                農業專業化(單一化)→商穀、熱栽
                加入 WTO 台灣農業面臨威脅的根本原因→不利機械化→農業成本高
熱栽→降低運費、提高產品價值(區位導向:           、     )
           乾燥地區(蒸發作用、毛細管作用)+           (只灌溉不排水、地下水位上升)
           水蝕、風蝕(外營力)→土壤流失

三‧工業瘋狂大配對~

       區位導向:原料、市場、動力、勞工、交通、政策、資金、聚集經濟、規模經濟、工業慣性
       現代工業生產特徵:機械化、自動化、專業化、標準化、規格化、更新化、規模大型化



江西景德鎮/北縣鶯歌鎮~瓷土枯竭,仍產瓷器→

                     連鎖店→        經濟
即使原料多賴島外供應,但因「金門貢糖」赫赫有名,貢糖廠仍無意搬離金門→
NIKE、Converse,從鞋子擴張到衣服、包包,甚至連腳踏車都有出→            經濟
南陽街、中山北路婚紗街、光華商場、五分埔、迪化街、重慶南路書店街→                   經濟
美國加州水果罐頭、魚罐頭工廠→
花蓮台泥、高雄水泥廠、彰化溪湖糖廠→
麵包、玻璃、報紙、雜誌→
影印店→
台大社區書店文化圈/影印店(4、50 家)→            經濟
玩具加工、成衣、台灣製鞋業/NB/毛巾/自行車移至中國與東南亞→
全球知名日用品大廠聯合利華(Unilever)將分批關閉桃園廠,所有洗劑、沐浴乳及立頓茶飲等產品都將外
移大陸生產(2007.03.27)→
酪農業→
IKEA、B&Q、福特汽車、耐途耐、NET→
石化、煉油→
台灣加工出口區/中國經濟特區→              、    、
台灣啤酒→
日本朝日啤酒將以 11.85 億澳元(約 7.7 億美元)收購澳洲第二大飲料生產商 Schweppes Australia,其在
澳洲市場佔有率為 16%(2009.03.13) →       經濟
加拿大奇特馬煉鋁、瑞典紙漿→
交大為竹科企業開闢國際學程,由企業和學校提供獎學金,招收外籍人士攻讀學位(2007.04.13)→
過去,這個地區有個很美的暱稱:「快樂心之谷」 Valley of Heart's Delight ),因為都是滿山滿谷的水果
                      (the
園。到了 60、 年代以後,史丹福大學將學校的地出租給科技公司,加上政府資金與軍事技術,後逐漸發
        70
展成半導體產業中心→           、   、
電腦設備:隨身碟、滑鼠、光碟機~USB 接頭→
商品皆有保固期,瑕疵品可直接更換→
錸德所生產的藍光(Blu-ray Disc,BD)DVD 光碟片→
錸德與中環所生產的藍光 DVD 碟片的外型分直徑十二公分和八公分→
出版業印刷出版品,工人分布在生產線上,只負責單一工作,以加速生產效率→
商品的「正」字標記、包裝水的 GMP 標記→
汽車廠一年只推出 1~2 款新車→
3 號電池、SD 記憶卡、燈泡→
每次換手機,電池、旅充就廢了→∵手機電池沒有「             」
1976 年鹿港人反抗美國化工公司設廠(反杜邦案),許多工廠因此紛紛外移→∵
以「機械手臂」將電子零件焊接於鐘錶主機板上→
丹麥養豬業者僅 2 人可管理 450 公頃的農場→
工廠區位導向中,最容易轉移 NO1--       ;NO2--

     四‧工業區位的變遷~原料區位到市場、交通區位
      原料區位市場區位 ex:美國鋼鐵工業的移轉(煤鐵市場)
     原料區位交通區位 ex:歐洲鋼鐵工業的移轉(煤、鐵沿海港口)

                     有一個美國人,在台灣一家家庭理髮店理髮。理髮師傅幫他把白布圍好,
                     準備理髮。美國人很不屑地說:「台灣還沒有美國那麼進步,在美國什麼
                     都是□□□□,分得很細的 」
                                 。 理髮師聽了很不高興,把洗髮精倒在他頭 上
                     抓揍~了大半天後,解下白布說:「好了,你到別家繼續理吧!最近台灣
                     的分工,也分得很細了,我們這家店是專門幫客人塗洗髮精的!」

B2 L1~3小考卷~題目

  • 1.
    地理 B2 L1~3大補丸講義~小媺老師用力製作 班級: 姓名: 座號: 一‧主要概念~不可不知 ex 主要概念 定義 高投入、高產出→單位面積產量高、單位勞力產量 稻作 低 低投入、低產出→單位面積產量低、單位勞力產量 商穀(小麥) 高 傳統集約農業 (1) 密集(2)耕地 (3)糧食需求 稻作、綠洲 複種指數 同年在同一塊地種植 2 次以上 →複種指數與集約度呈 比 商業性農業 自然環境+ →大規模、專業化 農業企業化 (1)作物商品化(2)耕種機械化(3)追求降低成本 (4)獲取最大利潤 潮境漁場 兩種不同海流交匯的海域 西北太平洋漁場 →非潮境: 漁場 生物科技 利用生物程序、生物細胞或代謝物質製造產品、品 種改良、疾病預防、改善人類生活、維護環境…等 綠色革命 優:早熟、大量、高抗病力;缺:擴大貧富差距 玉米、“奇蹟”米、“奇蹟”麥 交通易達性 交通便利程度 運輸革新 交通路線增加、交通路線與工具的改善 高鐵、高速公路、捷運、航空 環境負載力 一地所能生產的糧食數量、容納污染破壞的程度 環境負載力-生態足跡=生態赤字 有機(生態)農業 不用化肥、農藥,減少環境污染,增加農民收益 林木的伐林量與林木再生量需達平衡 成本 原料的運輸成本 成本 產品的運輸成本 經濟 工廠生產規模擴大,使產品的單位成本降低 大宗採購、大量銷售 ( 部經濟) 經濟 因工廠空間集中而獲得利益 資訊流通快速、原料與產品的聯 ( 部經濟) 繫關係→工業連鎖的經濟 聚集經濟+工業連鎖關係→工廠仍留在原地經營 產業外部環境改變→更動現有經營策略、空間分布 生產 化 以機械取代人力 生產 化 生產過程以電腦監控
  • 2.
    生產線上的 化 生產線一貫化流程,每人只負責單一工作 (泰勒化) 產品 化 產品合乎一定款式,大量生產→降低成本 →可獲得 經濟效益 產品 化 零件大小性質一致→便於消費者維修 產品 化 產品生命週期→呈熟期、衰退期→研發新產品 產業連鎖 (1)生產連鎖→產品和原料的流通連鎖 (1)鋸木場→造紙廠→印刷廠 (2)服務連鎖→金融、保險、會計、維修 (2)法院+律師事務所; (3)市場連鎖→批發、輸送、銷售 監理站+代辦保險業務員 (3)7-11+黑貓宅急便 高科技工業 專業的勞動人口、資金技術密集、高附加價值、 產品生命週期短 全球分工 工業網跨國界(∵資訊網路進步+ ) 總部、研究中心→矽谷 廠房→東南亞 及時生產系統( ) 生產過程中零件及時到達至下一個工作站→ Volvo:零件 48 小時送達瑞典、 目標:零庫存→降低成本與風險 比利時 策略聯盟 兩家或兩家以上的公司基於共同的商業目標而形 肯德基為了在日本開設連鎖店 成,包括正式與非正式的合作關係。關係比單純是 與三菱集团進行策略聯盟,以 賣主與客戶的關係深,又不像商業併購這樣的絕 利用三菱對日本市場的熟悉 對 水平整合 企業對相同產業競爭者(同類) 克萊斯勒併購道奇、順風汽車 合併、收購、接管→擴大市場佔有率 聯華電子併半導體→NO2 代工 垂直整合 企業生產自己的投入(上下游結合) 自行車車輪、車架、周邊零組件 設計→研發→生產→配銷→品牌 鴻海:3C 產業,涵蓋歐美亞 二‧重要名詞~非知不可 說明 火耕、燒芭 頭在火中,腳在水中 手提箱農夫 每三個月在休耕地上翻土。夏→減少水分蒸發;冬→增加水分滲透 農業專業化(單一化)→商穀、熱栽 加入 WTO 台灣農業面臨威脅的根本原因→不利機械化→農業成本高
  • 3.
    熱栽→降低運費、提高產品價值(區位導向: 、 ) 乾燥地區(蒸發作用、毛細管作用)+ (只灌溉不排水、地下水位上升) 水蝕、風蝕(外營力)→土壤流失 三‧工業瘋狂大配對~ 區位導向:原料、市場、動力、勞工、交通、政策、資金、聚集經濟、規模經濟、工業慣性 現代工業生產特徵:機械化、自動化、專業化、標準化、規格化、更新化、規模大型化 江西景德鎮/北縣鶯歌鎮~瓷土枯竭,仍產瓷器→ 連鎖店→ 經濟 即使原料多賴島外供應,但因「金門貢糖」赫赫有名,貢糖廠仍無意搬離金門→ NIKE、Converse,從鞋子擴張到衣服、包包,甚至連腳踏車都有出→ 經濟 南陽街、中山北路婚紗街、光華商場、五分埔、迪化街、重慶南路書店街→ 經濟 美國加州水果罐頭、魚罐頭工廠→ 花蓮台泥、高雄水泥廠、彰化溪湖糖廠→ 麵包、玻璃、報紙、雜誌→ 影印店→ 台大社區書店文化圈/影印店(4、50 家)→ 經濟 玩具加工、成衣、台灣製鞋業/NB/毛巾/自行車移至中國與東南亞→ 全球知名日用品大廠聯合利華(Unilever)將分批關閉桃園廠,所有洗劑、沐浴乳及立頓茶飲等產品都將外 移大陸生產(2007.03.27)→ 酪農業→ IKEA、B&Q、福特汽車、耐途耐、NET→ 石化、煉油→ 台灣加工出口區/中國經濟特區→ 、 、 台灣啤酒→ 日本朝日啤酒將以 11.85 億澳元(約 7.7 億美元)收購澳洲第二大飲料生產商 Schweppes Australia,其在 澳洲市場佔有率為 16%(2009.03.13) → 經濟 加拿大奇特馬煉鋁、瑞典紙漿→ 交大為竹科企業開闢國際學程,由企業和學校提供獎學金,招收外籍人士攻讀學位(2007.04.13)→ 過去,這個地區有個很美的暱稱:「快樂心之谷」 Valley of Heart's Delight ),因為都是滿山滿谷的水果 (the 園。到了 60、 年代以後,史丹福大學將學校的地出租給科技公司,加上政府資金與軍事技術,後逐漸發 70 展成半導體產業中心→ 、 、 電腦設備:隨身碟、滑鼠、光碟機~USB 接頭→
  • 4.
    商品皆有保固期,瑕疵品可直接更換→ 錸德所生產的藍光(Blu-ray Disc,BD)DVD 光碟片→ 錸德與中環所生產的藍光DVD 碟片的外型分直徑十二公分和八公分→ 出版業印刷出版品,工人分布在生產線上,只負責單一工作,以加速生產效率→ 商品的「正」字標記、包裝水的 GMP 標記→ 汽車廠一年只推出 1~2 款新車→ 3 號電池、SD 記憶卡、燈泡→ 每次換手機,電池、旅充就廢了→∵手機電池沒有「 」 1976 年鹿港人反抗美國化工公司設廠(反杜邦案),許多工廠因此紛紛外移→∵ 以「機械手臂」將電子零件焊接於鐘錶主機板上→ 丹麥養豬業者僅 2 人可管理 450 公頃的農場→ 工廠區位導向中,最容易轉移 NO1-- ;NO2-- 四‧工業區位的變遷~原料區位到市場、交通區位 原料區位市場區位 ex:美國鋼鐵工業的移轉(煤鐵市場) 原料區位交通區位 ex:歐洲鋼鐵工業的移轉(煤、鐵沿海港口) 有一個美國人,在台灣一家家庭理髮店理髮。理髮師傅幫他把白布圍好, 準備理髮。美國人很不屑地說:「台灣還沒有美國那麼進步,在美國什麼 都是□□□□,分得很細的 」 。 理髮師聽了很不高興,把洗髮精倒在他頭 上 抓揍~了大半天後,解下白布說:「好了,你到別家繼續理吧!最近台灣 的分工,也分得很細了,我們這家店是專門幫客人塗洗髮精的!」