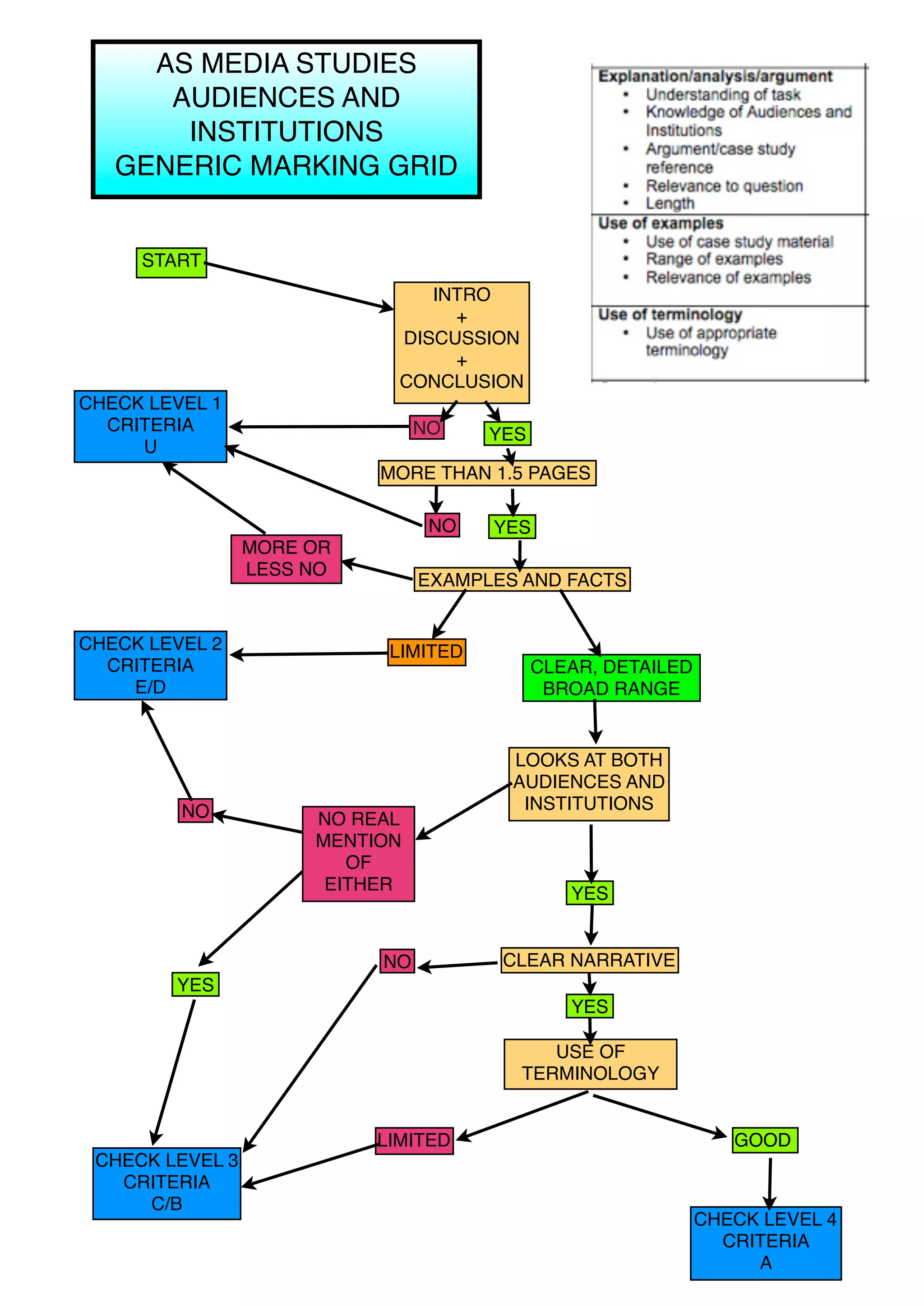
AS MEDIA STUDIES
      AUDIENCES AND
       INSTITUTIONS
   GENERIC MARKING GRID


     START
                                INTRO
                                  +
                             DISCUSSION
                                  +
                             CONCLUSION
CHECK LEVEL 1
  CRITERIA                      NO    YES
     U
                           MORE THAN 1.5 PAGES

                                 NO   YES
                 MORE OR
                 LESS NO
                                EXAMPLES AND FACTS


CHECK LEVEL 2               LIMITED
  CRITERIA                                  CLEAR, DETAILED
    E/D                                      BROAD RANGE


                                        LOOKS AT BOTH
                                        AUDIENCES AND
         NO                              INSTITUTIONS
                      NO REAL
                      MENTION
                         OF
                       EITHER                  YES


                           NO          CLEAR NARRATIVE
        YES
                                               YES

                                           USE OF
                                        TERMINOLOGY


                           LIMITED                               GOOD
 CHECK LEVEL 3
   CRITERIA
     C/B
                                                              CHECK LEVEL 4
                                                                CRITERIA
                                                                   A

As marking template

  • 1.
    AS MEDIA STUDIES AUDIENCES AND INSTITUTIONS GENERIC MARKING GRID START INTRO + DISCUSSION + CONCLUSION CHECK LEVEL 1 CRITERIA NO YES U MORE THAN 1.5 PAGES NO YES MORE OR LESS NO EXAMPLES AND FACTS CHECK LEVEL 2 LIMITED CRITERIA CLEAR, DETAILED E/D BROAD RANGE LOOKS AT BOTH AUDIENCES AND NO INSTITUTIONS NO REAL MENTION OF EITHER YES NO CLEAR NARRATIVE YES YES USE OF TERMINOLOGY LIMITED GOOD CHECK LEVEL 3 CRITERIA C/B CHECK LEVEL 4 CRITERIA A