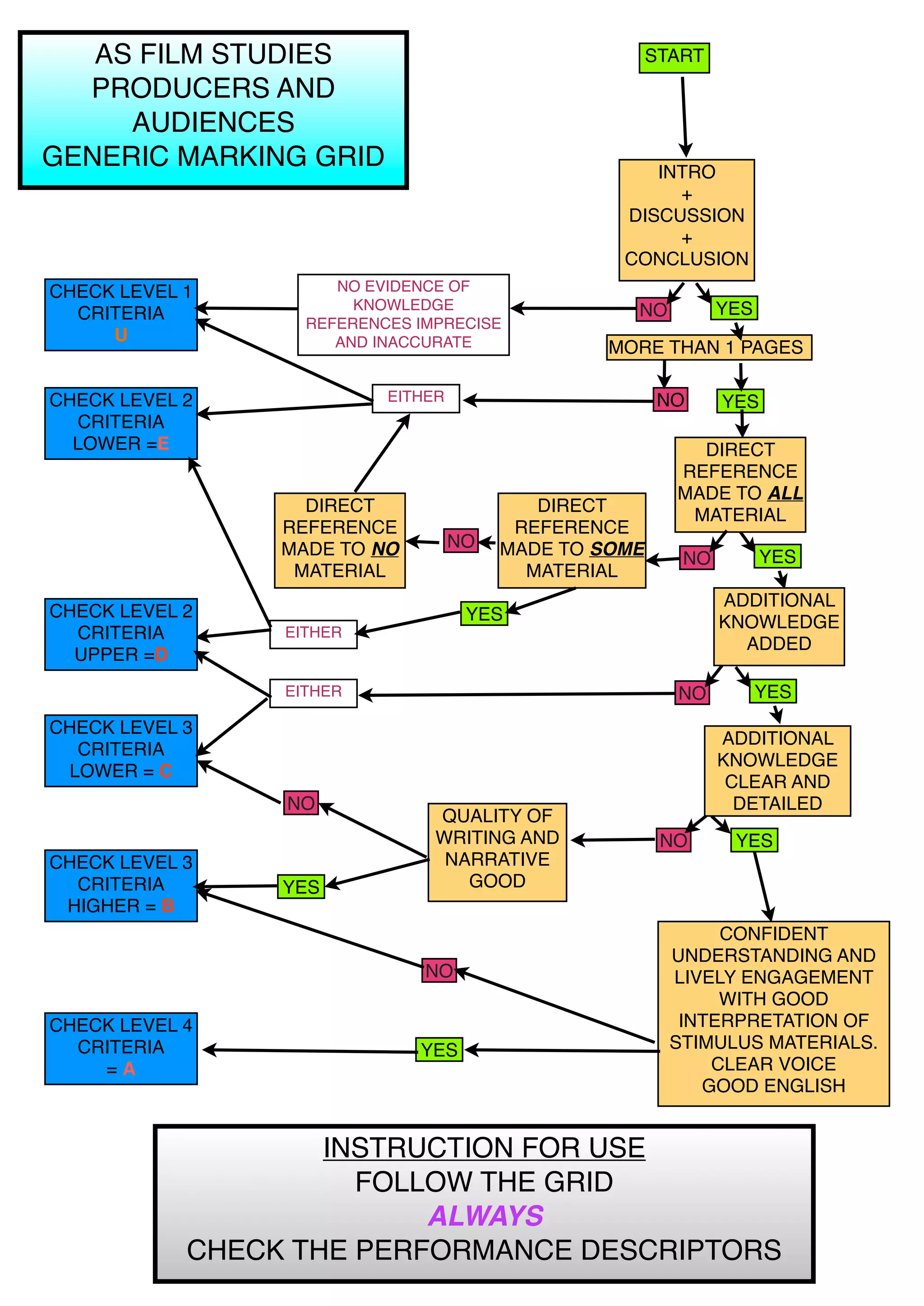
AS FILM STUDIES
PRODUCERS AND
AUDIENCES
GENERIC MARKING GRID
START
INTRO
+
DISCUSSION
+
CONCLUSION
NO YES
CHECK LEVEL 1
CRITERIA
U
NO EVIDENCE OF
KNOWLEDGE
REFERENCES IMPRECISE
AND INACCURATE MORE THAN 1 PAGES
NO YESEITHERCHECK LEVEL 2
CRITERIA
LOWER =E DIRECT
REFERENCE
MADE TO ALL
MATERIAL
NO YES
DIRECT
REFERENCE
MADE TO SOME
MATERIAL
DIRECT
REFERENCE
MADE TO NO
MATERIAL
NO
YES
EITHER
CHECK LEVEL 2
CRITERIA
UPPER =D
ADDITIONAL
KNOWLEDGE
ADDED
NO YESEITHER
CHECK LEVEL 3
CRITERIA
LOWER = C
ADDITIONAL
KNOWLEDGE
CLEAR AND
DETAILED
NO YES
QUALITY OF
WRITING AND
NARRATIVE
GOOD
CHECK LEVEL 3
CRITERIA
HIGHER = B
NO
YES
CONFIDENT
UNDERSTANDING AND
LIVELY ENGAGEMENT
WITH GOOD
INTERPRETATION OF
STIMULUS MATERIALS.
CLEAR VOICE
GOOD ENGLISH
NO
YES
CHECK LEVEL 4
CRITERIA
= A
INSTRUCTION FOR USE
FOLLOW THE GRID
ALWAYS
CHECK THE PERFORMANCE DESCRIPTORS

As film marking template

  • 1.
    AS FILM STUDIES PRODUCERSAND AUDIENCES GENERIC MARKING GRID START INTRO + DISCUSSION + CONCLUSION NO YES CHECK LEVEL 1 CRITERIA U NO EVIDENCE OF KNOWLEDGE REFERENCES IMPRECISE AND INACCURATE MORE THAN 1 PAGES NO YESEITHERCHECK LEVEL 2 CRITERIA LOWER =E DIRECT REFERENCE MADE TO ALL MATERIAL NO YES DIRECT REFERENCE MADE TO SOME MATERIAL DIRECT REFERENCE MADE TO NO MATERIAL NO YES EITHER CHECK LEVEL 2 CRITERIA UPPER =D ADDITIONAL KNOWLEDGE ADDED NO YESEITHER CHECK LEVEL 3 CRITERIA LOWER = C ADDITIONAL KNOWLEDGE CLEAR AND DETAILED NO YES QUALITY OF WRITING AND NARRATIVE GOOD CHECK LEVEL 3 CRITERIA HIGHER = B NO YES CONFIDENT UNDERSTANDING AND LIVELY ENGAGEMENT WITH GOOD INTERPRETATION OF STIMULUS MATERIALS. CLEAR VOICE GOOD ENGLISH NO YES CHECK LEVEL 4 CRITERIA = A INSTRUCTION FOR USE FOLLOW THE GRID ALWAYS CHECK THE PERFORMANCE DESCRIPTORS