Automated Multi-modal Biometrics Identification
                  System(AMBIS)
       National Crime Records Bureau, New Delhi is the central repository of total
Fingerprint Biometrics being used for tracking criminals across the country. At
present the AFIS exists at NCRB HQ and 22 other states Headquarters. And 11
more States have yet to install the system. These AFIS have been running
standalone with least features to deliver the desired result for tracking criminals in
state. The shortcomings of present AFIS have been studied and found as follows:
        Most of AFIS are of outdated technology and have proprietary encoding
         & matching algorithms, which lack commonality & interoperability.
        None of these AFIS has interstate / inter AFIS connectivity module &
         functionality and therefore no Data Portability & Interoperability is
         achieved even amongst various versions of same vendor and AFIS of
         other vendors.
        All AFIS have miserably poor capability to search Latent Print.
        No AFIS has capability to store & search palm print and is not complete
         package of all required core functionalities.
      Because of aforementioned reasons these AFIS are virtually failed to track
criminals and have lost its credibility and usefulness. Despite the huge database
availability in country, a fraction of it has been digitalized and much lesser has
reached to NCRB for tracking criminals.

       Keeping the above facts and anomalies in the mind I have been made the
Chairman for National Benchmarking Committee so, that NCRB comes with state
of art system similar to one which the FBI has. It also removes all anomalies of
present system so that tracking of criminal becomes seamless as imminently
required for the success of CCTNS. This article will deal with the strategy and
excerpt of my AMBIS (Automated Multi-Modal Biometric Identification System)
report.

       Automated fingerprint identification systems (AFIS) have been widely used
in forensics for the past two decades, and recently they have become relevant for
civil applications as well. Whereas large-scale biometric applications require high
identification speed and reliability, multi-biometric systems that incorporate
fingerprint, Iris and Face.

      AMBIS is acronym of Automated Multi-Modal Biometrics Identification
System. It incorporates State of the Art biometric technologies to serve law




                                          1
enforcement applications beyond traditional AFIS capabilities. Modalities used
today are as follows-

      Finger (Ten print flats and rolls, latent)
      Face (Mug shot and latent face) Multi modal Biometrics technology for
       CCTNS
      Iris (Dual iris scans)
      Palm (Print and latent)


             recognition offer a number of advantages for improving identification
   quality and usability.
Proposed Solution for NCRB (NAFIS)

        Automated Fingerprint Identification System (AFIS) is a system in which
images of known fingerprints are encoded and stored in a computer database.
Utilizing this database of known fingerprints, other images of ten digit fingerprints
and unidentified latent fingerprints are then searched through the system to
determine identity. The system encodes the fingerprints that are being searched and
finds fingerprints in the system that most closely resembles the fingerprint being
searched. A qualified examiner compares the fingerprints reported by the AFIS and
determines if identity of the searched fingerprint (inked or latent) can be
established. It is observed that most of the latent prints found on Scene of Crime
are Partial palm prints therefore an AFIS having Palm Print Search and Storage
facilities are also required.

       NAFIS is acronym of National Automated Fingerprint Identification
System. The main objective of NAFIS is to provide the national level fingerprint
database of criminals & improve crime detection rate with the help of fingerprint
identification. It is proposed to have a National AFIS system at NCRB, which will
store Finger print data of all states. All states should have their state AFIS. State
can deploy Remote Stations at district, sub divisional or Police Station level as
required. All these AFIS system will be interconnected having automatic remote
updating and query facility. AFIS having web enabled updating and query
processing facility will be appreciated.
       The NAFIS will maintain the fingerprint data in standard ANSI/NIST
format. All State’s AFIS will be connected to NAFIS with strong networking
facility. NAFIS will follow the Server-Client architecture and also support web-
based scenario.
      The National Automated Fingerprint Identification System (NAFIS) will
provide automated fingerprint search capabilities, latent searching capability,


                                           2
electronic image storage, and electronic exchange of fingerprints and responses, 24
hours a day, 365 days a year.
      As a result of submitting fingerprints for search would receive electronic
responses to criminal ten-print fingerprint submissions within hours.
Proposed Database specification for AMBIS -
      During All India Directors Conference of Finger Prints Bureaux held at
Bhopal on 6-7 Jan 2011. All the Finger Print Experts from different State proposed
to have National AFIS at NCRB, New Delhi. AFIS data centers should be hosted
on State Data Center, so that there is a seamless integration of State AFISs to
National AFIS.
      As in times to come the average size of FP database will be nearly 10 lakhs
or above for large States like Madhya Pradesh, Andra Pradesh, Tamilnadu & Uttar
Pradesh etc. In similar manner 5 lakhs for small States like Kerala, Chhattisgarh,
Jharkhand etc.
   So the proposed Database of AMBIS at NCRB should be: -

    10 Digit Database-        1Crore with upgradibility up to 1.5 Crore

    Chance Prints Database- 5lakh with upgradibility up to 10 lakh

    Palm Print Database-      5lakh with upgradibility up to 10 lakh

    Iris Database-            10 lacs with upgradibility up to 20 lakh

    Face Database-            10 lacs with upgradibility up to 20 lakh

       Here we are considering these huge sizes of various databases in view of
CCTNS project in which all districts units as well as all Police Stations will be
connected through dedicated network. And as we know Fingerprint is an integral
part of CCTNS project.
Core functionalities to be embedded in AMBIS

    The system must perform reliable identification with large databases, as
     biometric identification systems tend to accumulate False Acceptance Rate
     (FAR) with database size increase and using a single fingerprint, face or iris
     image for identification becomes unreliable for a large-scale application.
     Several fingerprint images from person's different fingers or iris images
     from person's two eyes may be taken to increase matching reliability. Also,
     multi-biometric technologies (i.e. collecting fingerprint, face and / or iris
     samples from the same person) can be employed for greater reliability

    The system must show high productivity and efficiency, which correspond
     to its scale:


                                         3
1. System scalability is important, as the system might be extended in
             the future, so a high productivity level should be kept by adding new
             units to the existing system.
          2. The daily number of identification requests could be very high.
          3. Identification requests should be processed in a very short time
             (ideally in real time), thus high computational power is required.
          4. Support for large databases (tens or hundreds of millions of records) is
             required.
          5. General system robustness. The system must be tolerant to hardware
             failures, as even temporary pauses in its work may cause big problems
             taking into account the application size.
    The system must support major biometric standards. This should allow using
     the system-generated templates or databases with systems from other vendors
     and vice versa.
    The system may need to match flat (plain) fingerprints with rolled
     fingerprints, as our department collect rolled fingerprint databases.
    The system must be able to work in the network, as in most cases client
     workstations are remote from the server with the central database.
    A forensic system must be able to edit latent fingerprint templates in order to
     submit latent fingerprints into the AFIS for the identification.




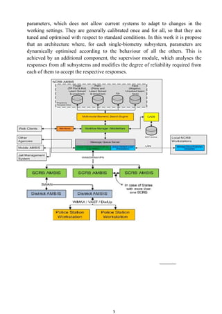
Architecture of AMBIS

Multi-biometric systems can solve a number of problems of unimodal approaches.
One source for such problems can be found in the lack of dynamic update of

                                          4
parameters, which does not allow current systems to adapt to changes in the
working settings. They are generally calibrated once and for all, so that they are
tuned and optimised with respect to standard conditions. In this work it is propose
that an architecture where, for each single-biometry subsystem, parameters are
dynamically optimised according to the behaviour of all the others. This is
achieved by an additional component, the supervisor module, which analyses the
responses from all subsystems and modifies the degree of reliability required from
each of them to accept the respective responses.




                                        5

Ambis

  • 1.
    Automated Multi-modal BiometricsIdentification System(AMBIS) National Crime Records Bureau, New Delhi is the central repository of total Fingerprint Biometrics being used for tracking criminals across the country. At present the AFIS exists at NCRB HQ and 22 other states Headquarters. And 11 more States have yet to install the system. These AFIS have been running standalone with least features to deliver the desired result for tracking criminals in state. The shortcomings of present AFIS have been studied and found as follows:  Most of AFIS are of outdated technology and have proprietary encoding & matching algorithms, which lack commonality & interoperability.  None of these AFIS has interstate / inter AFIS connectivity module & functionality and therefore no Data Portability & Interoperability is achieved even amongst various versions of same vendor and AFIS of other vendors.  All AFIS have miserably poor capability to search Latent Print.  No AFIS has capability to store & search palm print and is not complete package of all required core functionalities. Because of aforementioned reasons these AFIS are virtually failed to track criminals and have lost its credibility and usefulness. Despite the huge database availability in country, a fraction of it has been digitalized and much lesser has reached to NCRB for tracking criminals. Keeping the above facts and anomalies in the mind I have been made the Chairman for National Benchmarking Committee so, that NCRB comes with state of art system similar to one which the FBI has. It also removes all anomalies of present system so that tracking of criminal becomes seamless as imminently required for the success of CCTNS. This article will deal with the strategy and excerpt of my AMBIS (Automated Multi-Modal Biometric Identification System) report. Automated fingerprint identification systems (AFIS) have been widely used in forensics for the past two decades, and recently they have become relevant for civil applications as well. Whereas large-scale biometric applications require high identification speed and reliability, multi-biometric systems that incorporate fingerprint, Iris and Face. AMBIS is acronym of Automated Multi-Modal Biometrics Identification System. It incorporates State of the Art biometric technologies to serve law 1
  • 2.
    enforcement applications beyondtraditional AFIS capabilities. Modalities used today are as follows-  Finger (Ten print flats and rolls, latent)  Face (Mug shot and latent face) Multi modal Biometrics technology for CCTNS  Iris (Dual iris scans)  Palm (Print and latent) recognition offer a number of advantages for improving identification quality and usability. Proposed Solution for NCRB (NAFIS) Automated Fingerprint Identification System (AFIS) is a system in which images of known fingerprints are encoded and stored in a computer database. Utilizing this database of known fingerprints, other images of ten digit fingerprints and unidentified latent fingerprints are then searched through the system to determine identity. The system encodes the fingerprints that are being searched and finds fingerprints in the system that most closely resembles the fingerprint being searched. A qualified examiner compares the fingerprints reported by the AFIS and determines if identity of the searched fingerprint (inked or latent) can be established. It is observed that most of the latent prints found on Scene of Crime are Partial palm prints therefore an AFIS having Palm Print Search and Storage facilities are also required. NAFIS is acronym of National Automated Fingerprint Identification System. The main objective of NAFIS is to provide the national level fingerprint database of criminals & improve crime detection rate with the help of fingerprint identification. It is proposed to have a National AFIS system at NCRB, which will store Finger print data of all states. All states should have their state AFIS. State can deploy Remote Stations at district, sub divisional or Police Station level as required. All these AFIS system will be interconnected having automatic remote updating and query facility. AFIS having web enabled updating and query processing facility will be appreciated. The NAFIS will maintain the fingerprint data in standard ANSI/NIST format. All State’s AFIS will be connected to NAFIS with strong networking facility. NAFIS will follow the Server-Client architecture and also support web- based scenario. The National Automated Fingerprint Identification System (NAFIS) will provide automated fingerprint search capabilities, latent searching capability, 2
  • 3.
    electronic image storage,and electronic exchange of fingerprints and responses, 24 hours a day, 365 days a year. As a result of submitting fingerprints for search would receive electronic responses to criminal ten-print fingerprint submissions within hours. Proposed Database specification for AMBIS - During All India Directors Conference of Finger Prints Bureaux held at Bhopal on 6-7 Jan 2011. All the Finger Print Experts from different State proposed to have National AFIS at NCRB, New Delhi. AFIS data centers should be hosted on State Data Center, so that there is a seamless integration of State AFISs to National AFIS. As in times to come the average size of FP database will be nearly 10 lakhs or above for large States like Madhya Pradesh, Andra Pradesh, Tamilnadu & Uttar Pradesh etc. In similar manner 5 lakhs for small States like Kerala, Chhattisgarh, Jharkhand etc. So the proposed Database of AMBIS at NCRB should be: -  10 Digit Database- 1Crore with upgradibility up to 1.5 Crore  Chance Prints Database- 5lakh with upgradibility up to 10 lakh  Palm Print Database- 5lakh with upgradibility up to 10 lakh  Iris Database- 10 lacs with upgradibility up to 20 lakh  Face Database- 10 lacs with upgradibility up to 20 lakh Here we are considering these huge sizes of various databases in view of CCTNS project in which all districts units as well as all Police Stations will be connected through dedicated network. And as we know Fingerprint is an integral part of CCTNS project. Core functionalities to be embedded in AMBIS  The system must perform reliable identification with large databases, as biometric identification systems tend to accumulate False Acceptance Rate (FAR) with database size increase and using a single fingerprint, face or iris image for identification becomes unreliable for a large-scale application. Several fingerprint images from person's different fingers or iris images from person's two eyes may be taken to increase matching reliability. Also, multi-biometric technologies (i.e. collecting fingerprint, face and / or iris samples from the same person) can be employed for greater reliability  The system must show high productivity and efficiency, which correspond to its scale: 3
  • 4.
    1. System scalabilityis important, as the system might be extended in the future, so a high productivity level should be kept by adding new units to the existing system. 2. The daily number of identification requests could be very high. 3. Identification requests should be processed in a very short time (ideally in real time), thus high computational power is required. 4. Support for large databases (tens or hundreds of millions of records) is required. 5. General system robustness. The system must be tolerant to hardware failures, as even temporary pauses in its work may cause big problems taking into account the application size.  The system must support major biometric standards. This should allow using the system-generated templates or databases with systems from other vendors and vice versa.  The system may need to match flat (plain) fingerprints with rolled fingerprints, as our department collect rolled fingerprint databases.  The system must be able to work in the network, as in most cases client workstations are remote from the server with the central database.  A forensic system must be able to edit latent fingerprint templates in order to submit latent fingerprints into the AFIS for the identification. Architecture of AMBIS Multi-biometric systems can solve a number of problems of unimodal approaches. One source for such problems can be found in the lack of dynamic update of 4
  • 5.
    parameters, which doesnot allow current systems to adapt to changes in the working settings. They are generally calibrated once and for all, so that they are tuned and optimised with respect to standard conditions. In this work it is propose that an architecture where, for each single-biometry subsystem, parameters are dynamically optimised according to the behaviour of all the others. This is achieved by an additional component, the supervisor module, which analyses the responses from all subsystems and modifies the degree of reliability required from each of them to accept the respective responses. 5