Made by Rozmin
Submitted to Anita Laila
Mohammad Ali Jinnah University
BUSINESS ADMINISTRATION DEPARTMENT
MANAGEMENT STUDY REPORT OF
Aga Khan University Hospital
2
Table of contents
S.No Title of heading Page No
1. Abstract 3
2. Vision, Mission, Values, Guiding Principles & culture 4-5
3. Organization Overview
a. Facilities
b. Purpose and Direction of the Organization
c. Structure
d. People
i. Training and Development
ii. MBO AND AKUH 6-9
4. Competitors of AKUH 10
5. Operating Regions 11-12
6. Expense and Revenue 12
7. Hierarchy of Onsite AKU 13
8. Hierarchy of Offsite AKU 14
9. Hospital goals 15
10. Challenges
a. Human Resource
b. Space
c. Access
d. Structure/Mind Sets 16
11. 4 Basic Functions Performed By AKU
a. Planning
b. Organizing
c. Leading
d. Controlling System of AKUH 17-22
12. The Strategic Plan of AKUH
a. Develop an "Integrated" Healthcare System
b. Establish Centers of Excellence (Coe)
c. Enhance Capacity
23-26
Situation Analysis of AKUH, Karachi And Secondary
Hospital
a. Strengths
b. Weaknesses
c. Opportunities
d. Threats 27
Conclusion and achievements 26-28
Recommendation and references 29-30
Aga Khan University Hospital
3
Acknowledgement
I would like to thank my teacher for the course of management, Miss Anita
Laila for giving me an opportunity to practically examine management of
organization and find out how organization manage it work and whole
organization.
Abstract
Hospitals are an important component of the health care system and are central
to the process of reform, and as institutions, they have received remarkably
attention from government and stakeholders. The health sector of any country
occupies a very crucial position in its well-being. Today, every organization in
the corporate sector is trying to cope with the changing demands of time,
management, work practices and employee behavior. In such a competitive and
demanding scenario, it becomes quite essential for the hospitals and health
institutes to take into account the recognized methods and ways to keep their
values and performance aligned, to evaluate employee satisfaction with their
jobs, to develop a positive and conducive organizational culture, to inculcate
healthy emotions and attitudes in the workforce and most of all to lead the
organization in a direction determined by its well-thought of goals and
objectives.
This report is an endeavor to get an insight into the mission, visions, values,
guiding principles, structure, purpose, HR practices, Policies, organizational
culture and management functions of AKUH. This analysis helped us identify
the ideal practices being followed and which should be modeled by others while
it also helped us identify the weaknesses of the system, which might become
detrimental to the well-being of the organization.
Aga Khan University Hospital
4
Vision
Aga Khan University will be an autonomous, international institution of
distinction, primarily serving the developing world and Muslim societies in
innovative and enduring ways.
Mission
AKU is committed to the development of human capacities through the
discovery and dissemination of knowledge, and application through service.
It seeks to prepare individuals for constructive and exemplary leadership roles,
and shaping public and private policies, through strength in research and
excellence in education, all dedicated to providing meaningful contributions to
society.
To advance this mission, AKU will:
 Offer programs of international quality
 Respond to identified needs in the countries and regions which it serves
 Priorities teaching and research which will inform and underpin
intellectual innovation and change
 Provide service to advance its educational and research mandate
 Foster and develop leadership capacity through its education and research
programs
 Assess its impact and effectiveness
 Promote access and equity by taking positive measures to make the
University inclusive of all socio-economic groups, addressing the
particular needs and circumstances of the disadvantaged; promoting the
welfare and advancement of women
 Engage in knowledge networking and emerging technologies
 Add value by promoting partnership and networking across the Aga Khan
Development Network and with other national and international
institutions
Aga Khan University Hospital
5
Values
As an international institution in achieving its mission, AKUH operates on the
core principles of:
 Quality
 Relevance
 Impact
 Access
Guiding Principles
As an international institution, in achieving its mission, AKU operates on the
core principles of quality, relevance, impact and access.
Inspired by Islamic ethics, humanistic ideals and the philosophy of Aga Khan
Development Network, the University is committed to building an environment
that fosters intellectual freedom, distinction in scholarship, pluralism,
compassion and humanity's collective responsibility for a sustainable physical,
social and cultural environment.
Culture
When a new employee joins the organization, he/she under goes through an
orientation program made by the HR department as well as their own
departments in which employee learns about his/her role and responsibilities.
The managers / supervisors take out time to help the new members and guide
them about their area of work.
Employees show respect and help each other in achieving the desired goals /
targets. AKUH has provided its employees a lot of incentives that make the
workplace desirable for their employees.
Aga Khan University Hospital
6
Organization Overview
Aga Khan University was founded by His Highness the Aga Khan and chartered
in 1983 as Pakistan's first private university, Aga Khan University's (AKU)
objective is to promote human welfare in general, and the welfare of the people
of Pakistan in particular, by disseminating knowledge and providing instruction,
training, research and service in the health sciences, education and such other
branches of learning as the University may determine. It occupies a pivotal
place within Aga Khan Development Network. Aga Khan University Hospital,
Karachi,
Aga Khan University Hospital, Karachi, started operations in 1985, as an
integrated, health care delivery component of Aga Khan University (AKU). It is
a philanthropic, not-for-profit, private teaching institution committed to
providing the best possible options for diagnosis of disease and team
management of patient care. AKUH's multidisciplinary approach to diagnosis
and care ensures a continuum of safe and high-quality care for patients – all
services under one roof.
This University Hospital has 545 beds in operation and provides services to
over 42,000 hospitalized patients and to over 500,000 outpatients annually with
the help of professional staff and facilities that are among the best in the region.
Care is available to all patients in need. Those who are unable to pay for
treatment, receive assistance through a variety of subsidies and the Hospital's
Patient Welfare Program.
AKUH is the first hospital in Pakistan and among the first few teaching
hospitals in the world to be awarded the prestigious Joint Commission
International Accreditation (JCIA) for practicing the highest internationally
recognized quality standards in health care. Similarly, the Hospital also
holds ISO 9001:2000 certification for practicing consistent international
standards of quality services.
Aga Khan University Hospital
7
a. Facilities
The Hospital is equipped to diagnose and treat Medical (including Cardiology,
Endocrinology, Gastroenterology, Hematology, Nephrology, Neurology and
Pulmonology), Surgical(Dental, General, Neurosurgery, Ophthalmology,
Orthopedics, Otolaryngology, Urology and Plastic), Obstetrics and
Gynecology, Pediatrics and Psychiatry patients, and its inpatients have an
average length of stay of 3.56 days. The Hospital also provides
comprehensive Oncology Services including: Medical and Surgical
Management, Radiation Therapy, Chemotherapy, Brachytherapy and Bone
Marrow Transplant.
A total of 545 beds, 119 private and 117 semi-private air-conditioned rooms,
251 general ward beds and 54 critical care beds are available in the Intensive
Care Unit (ICU), Coronary Care Unit (CCU), Coronary Intensive Care Unit
(CICU) and Neonatal Intensive Care Unit (NICU). The Hospital has 11 main
operating theaters. There are an additional five operating theaters in Surgical
Day Care, two in the Community Health Centre, one in Obstetrics and
Gynecology and two mini-theatres in Section of Emergency.
State-of-the-art Pharmacy, Radiology (including nuclear and medicine)
Laboratory,Cardiopulmonary, Neurophysiology and Rehabilitation service
s are available at AKUH. A fully equipped Emergency Room is open 24 hours a
day with a Triage desk and Fast Track System to ensure prompt medical
attention for all patients.
AKUH Laboratory operates over 160 phlebotomy or specimen collection
centers in Karachi and all major cities of Pakistan. The Hospital also operates
nine off-site medical centers (Integrated Medical Service Units) in various parts
of Karachi. Home Physiotherapy and Home Nursing and Health Care Services
are also available in almost all areas of the city. These off-site services are a part
of AKUH's outreach program to facilitate public accessibility to quality health
care.
Aga Khan University Hospital
8
b. Purpose and Direction of an Organization
Aga Khan University (AKU) is an academic center of Aga Khan Development
Network (AKDN), a group of development agencies, institutions, and programs
that work primarily in the developing parts of South and Central Asia, Africa
and the Middle East. The common goal of the programs is to create real and
lasting improvement in the lives of the poor in ways that lead to self-reliance
rather than dependence. To this end, the agencies encourage the communities
themselves to identify and plan for their needs, whether it is a community health
Centre or a national program for teacher training. AKDN agencies conduct their
programs irrespective of caste, creed or gender. When appropriate, the agencies
take an integrated approach, simultaneous addressing a broad spectrum of
development issues in the social, economic and cultural contexts. AKDN
focuses on five major areas:
 Education
 Rural development
 Environment
 Health
 Civil Society
c. Structure
AKUH has a well-defined structure. Corporate hierarchy is vertical and
diversity in terms of culture / ethnicity is being handled fairly through standard
plan and policies. The Organogram of the organization attached in the
APPENDIX will give a well-laid out view of the hierarchy.
d. People
The labor demand and supply is fulfilled through prescribed guidelines which
include that AKU recruit applicants who are suitably qualified or trainable for
employment, in accordance with pre-determined job-related criteria. A
Personnel Requisition (PR) is a formal request to hire a staff member and must
incorporate all the information required to proceed with the recruitment and
selection process. A PR must be submitted to the Recruitment Department, to
activate the recruitment process for a job vacancy which needs to be filled. It is
the policy of AKU that all decisions regarding selection and hiring of staff are
made solely on the basis of job-related criteria. Every effort will be made to
place staff members in positions that best utilize their skills and abilities, and in
which they will be able to achieve both personal satisfaction and opportunity for
growth.
Aga Khan University Hospital
9
i. Training and Development
AKU provides extensive learning opportunities to its employee for their
professional development to enhance their productivity and quality of work life.
For this purpose institution have Centre of English language, ISD and Human
Resource Development Department to provide employee with extensive and
job related training programs.
Following trainings are available:
 Customer Relation Trainings
 Personal Development Trainings
 Quality Awareness Trainings
 Management Development Trainings
 Safety Trainings
 Finance Trainings
ii. MBO and AKUH
The AKUH Workplace Wellness Program is planned and implemented by the
individual AKDN agencies/companies through the staff of their human resource
departments. The organizational arrangement aims at a highly sustainable
structure through minimal external coordination and management. Each
participating agency nominates a ‘driver’ as a central contact person; s/he has
overall responsibility for implementing the workplace policy and
organizing/coordinating the wellness activities and trainings. In addition, trained
Wellness Champions at each company/agency actively promote wellness
activities. A program implementation committee is responsible for identifying
the program’s strategic direction and defining the activities appropriate for the
agency/company by using a standardized self-assessment and planning tool and
making sure that the program stays focused and achieves the expected results.
Each agency/company participates as a member in the National Facilitation
Team (NFT) which forms the working group in each country, also called a
‘chapter’. The NFT assists the individual agencies/companies to prepare
chapter and country-level management guidelines for implementing and
adapting the policy to accommodate the legal requirements and social-cultural
context of the country.
Aga Khan University Hospital
10
Competitors of AKUH
Aga Khan University Hospital
11
Operating Regions
The operating regions of AKDN are spread over the three continents of the
world. These include:
PAKISTAN:
 Aga Khan University Faculty of Health Sciences (Medical College &
School Of Nursing)
 Aga Khan University Hospital, Karachi.
 Aga Khan University Institute for Educational Development &
Professional Development Centre.
 Professional Development Centre, Gilgit & Chitral
 Aga Khan University Examination Board
 Aga Khan University Faculty of Arts & Sciences
KENYA:
 Aga Khan University Hospital, Nairobi
 Aga Khan University Postgraduate Medical Education Program
 Aga Khan University Advanced Nursing Studies Program
TANZANIA:
 Aga Khan University-Tanzania Institute of Higher Education Advanced
Nursing Studies Program
 Aga Khan University-Tanzania Institute of Higher Education
Postgraduate Medical Education Program
 Aga Khan University- Tanzania Institute of Educational Development,
Eastern Africa
UGANDA:
 Aga Khan University Advanced Nursing Studies Program
UNITED KINGDOM:
 Aga Khan University Institute for the Study of Muslim Civilizations
Aga Khan University Hospital
12
AFGHANISTAN:
 Aga Khan University School Of Nursing-Ghazanfar Institute of Health
Sciences
 Aga khan University Manages the French Medical Institute for Children
SYRIA:
 Aga Khan University C/O
UAE:
 Aga Khan University Hospital Representative Office
Revenues
According to the Progress Report of 2006 the consolidated financial
performance of AGA Khan University Hospital was:
Income: (USS In millions)
Hospital revenues 115.1
Tuition fees 4.1
Grants & Donations 23.4
Income from investments/endowments/other 10.0
Expenditure
Staff 67.4
Supplies 37.3
Other operating expenses 28.3
Construction projects 10.6
Excess / (shortfall) of income over expenditure (3.5)
Aga Khan University Hospital
13
Hierarchy of Onsite AKU
Aga Khan University Hospital
14
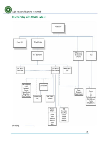
Hierarchy of Offsite AKU
Aga Khan University Hospital
15
Hospital goals
Aga Khan University Hospital
16
Challenges
a. Human Resource
 Staff and Faculty retention
 Finding new qualified personnel - locally and internationally
 Matching future initiatives with available skill set
 Competitive compensation
 Training for new programs
 Succession planning
b. Space
 Limited space on campus, most ancillary and support functions getting
constrained
 Construction constraints - Vertical vs. Horizontal
 Offsite locations - limited expansion potential, inappropriateness, weak
infrastructure and access
c. Structure/mind sets
 Faculty resistance
 Departmental and Institutional governance
 Patient perception of offsite facilities
 Limited awareness about AKHSP facilities.
d. Other
 Expensive image
 Inadequate referral network
 Overstretched
 Limited resources
 Regional instability & socioeconomics
 Lack of research credibility
 Global geo-political realities
 Emerging new competitors for specialized services
 Funding
 Sustainability
 High Cost of Quality
Aga Khan University Hospital
17
4 Basic Functions Performed By AKU
Aga Khan University Hospital
18
a. Planning
The Planning and Development of Campuses (P&DC) is setup to ensure timely
and effective implementation of Aga Khan University's Projects for Pakistan as
well as for certain campuses abroad. This includes planning and design process
for the project, development and implementation of land acquisition strategies,
developing tendering and construction strategies for the projects, preparing the
project execution plan and schedules for all aspects of the projects.
This entity is led by the Director General, Planning and Development of
Campuses (South and Central Asia) and is divided into three sections i.e.
Design, Construction and Engineering & Maintenance.
Over the past few years with the expansions and the growing needs of the
University, especially construction of new projects on Stadium Road,
acquisition of four Secondary Hospitals, major outreach programs across
Pakistan including phlebotomy centers etc. and respond to requests for services
from institutions abroad, the scope of services for P&DC has increased
tremendously. Additionally, management needs to focus on developing people
to ensure both technical skills and transfer to and leadership development of
succession candidates.
A reviewing analysis of AKU shows that the Quality Improvement and Patient
Safety Program (QIPSP) of Aga Khan University Hospital (AKUH) describes a
planned, systematic and organization wide approach of AKUH towards quality
improvement and patient safety activities.
The purpose of AKUH’s Quality Improvement and Patient Safety Program is
to:
 Develop greater leadership support for an organization wide Quality
Improvement and Patient Safety program
 Train and involve more staff
 Set clear priorities for what to monitor
 Make improvements based on comparison to other Organizations,
nationally and internationally
 AKU’s vision is the guiding principle throughout. It states that “AKUH
will be recognized as one of the best health care institutions in Pakistan
and the developing world. This will be achieved through
Aga Khan University Hospital
19
 Compassionate, ethical, accessible and high quality care that meets or
exceeds the needs and expectations of AKU’s patients, their families and
others whom
 AKU serves.
 Providing an outstanding work environment that adopts motivation and
commitment in AKU’s staff.
 Enabling leadership in education and research that improves the health of
the people in the region.
b. Organizing
The organizing unit of AKUH is responsible for developing long and short term
strategic plans to identify resource requirements including financial, human,
material, equipment, space and methods for maintaining current facilities and to
cater future growth as well. Support the project management function by
providing a timely and accurate gauge of projects progress in terms of quality,
cost, and schedule dates. Scheduling will be performed to produce CPM
schedules and associated progress reporting, cost reporting, and project analysis.
Conducting operations and workflow analysis; cost and inventory control in
order to improve operations and productivity via reducing costs and make the
best use of available resources. Should undertake key project planning,
feasibility report writing and perform field inspections as and when required.
The incumbent will be accountable to review existing work processes to
improve by eliminating rework loops. Lead the division in effective and
efficient manner to realize economical outcome. S/he has to enhance and
nurture in-house technical capacity building through various trainings and on-
the-job teachings.
Aga Khan University Hospital
20
c. Leading
Over the course of the past 26 years, Aga Khan University has not only
flourished but has also become a valued and trusted partner of governments,
international agencies and other universities who share our strong belief in the
potential of human capital, ingenuity and enterprise to build communities and
improve lives.
At every level of our administration and faculty, we are deeply committed to the
development of human potential through the discovery and dissemination of
knowledge. Each day, we seek to embolden people of the developing world to
guide their own destinies and to contribute to the global community.
AKU was established to develop the leaders of tomorrow. Year after year, AKU
continue to draw upon various cultures to teach critical thinking, problem-
solving and decision-making. Ultimately, it is the powerful force of pluralism
that promotes intellectual openness, tolerance and increased understanding
between people of different societies.
Over the years we have established a growing reputation for our problem-based
research and for the quality and innovation of our programs. But perhaps most
importantly, we continue to achieve our goal of being an agent of change in the
developing world
d. Controlling
The controlling system ensures that the progress of the programs is carefully
followed-up and that outputs and achievements of the program are measured
over time. Monitoring and Evaluation is based on a coherent process, largely
implemented by the Wellness Drivers at each of the participating individual that
documents the progress and impact of the program. There are several times of
controls implemented in AKU including record keeping infection control etc.
Control of records
Environmental records can include, among others,
a) Complaint records,
b) Training records,
c) Process monitoring records,
d) Inspection, maintenance and calibration records,
e) Pertinent contractor and supplier records,
f) Incident reports,
Aga Khan University Hospital
21
g) Records of tests for emergency preparedness,
h) Audit results,
i) Management review results,
j) External communications decision,
k) Records of applicable legal requirements,
l) Records of significant environmental aspects,
m) Records of environmental meetings,
n) Environmental performance information,
o) Legal compliance records, and
p) Communications with interested parties.
Proper account should be taken of confidential information.
Infection Control
Purpose of Infection Control
The Infection Control Manual is developed to increase awareness among all
health care workers regarding the prevention and control of nosocomial
infections and to increase compliance with safety measures, particularly
Universal Precautions. The safety of the patients and employees lies in the
understanding and conscientious application of these basic principles, especially
for those patients with infections or diminished resistance to infection. It is well
recognized that nosocomial infections are preventable. Nosocomial infections
not only prolong the hospital stay and increase the cost of hospitalization; they
also result in increased morbidity and mortality. Therefore it is the
responsibility of all health care workers to practice preventive measures. An
effective infection control program requires support from higher management
and active participation from all patient care team members and support
services. The Infection Control Manual constitutes the policies, protocols,
guidelines and infection control procedures implemented and monitored for safe
practice at Aga Khan University Hospital (AKUH). Several documents are
referred to during the preparation of this manual, including the
recommendations of the Center for Disease Control (CDC). Policies written in
this manual have been approved by the Joint Staff Committee of AKUH.
Aga Khan University Hospital
22
Philosophy of Infection Control
The aim of the Infection Control Team is to limit the acquisition and spread of
pathogenic micro-organisms by using scientifically based knowledge, thorough
planning, surveillance, education and research as a part of an organizational
policy of providing the best possible and cost efficient care to our patients. We
believe that the Infection Control Committee has a responsibility to create a safe
environment for all patients, care givers and visitors. We believe that the
Infection Control Committee has a responsibility for reinforcing the Infection
Control Policy and Procedures in order to prevent the spread of infection and to
promote a healthy environment. We believe that the Infection Control
Committee has a responsibility for establishing a practical system of
identifying, reporting, evaluating and maintaining records of infection among
patients and employees. Infection Control Committee also has the responsibility
for establishing a practical system of ongoing-data collection, the analysis of
that data and the follow-up action. We believe that continuing education is
essential for the professional growth, development and orientation of all new
employees as to the importance of infection control. We believe that the
Infection Control orientation consists of the following:
1. Personal hygiene
2. Chain of infection, preventive measures
3. Isolation categories and patient care
4. Safe management of sharps, linen and hospital waste
5. Universal blood and body fluid precautions
6. Management of exposure to blood and body fluid and needle stick injuries
7. Employees responsibility in the Infection Control Program
We believe that the Infection Control Committee must support and contribute to
the philosophy, goal, objectives and policies of the organization. We believe
that infection is preventable in hospital settings by implementing and
reinforcing preventive measures. We believe that it is the ethical and legal
responsibility of every care giver to protect their patients, colleagues and
themselves from acquiring nosocomial infection by practicing safe patient care
practice
Aga Khan University Hospital
23
The strategic plan of AKUH
In keeping true to our Mission and Vision, the strategic plan 2010-2023 has the
following three thrusts:
1.Developan"Integrated"HealthcareSystem
2.EstablishCentersofExcellence
3.EnhanceCapacity
a. Develop an "Integrated" Healthcare System
AKUH aims to become an integrated health system which provides primary,
secondary and tertiary care, where Stadium Road, Karachi is the hub, around which
the peripheral services are as shown:
Aga Khan University Hospital
24
AKUH has the ability and the capacity to provide care that has a noticeable
impact on the population it serves. An integrated health system addresses the
issue of decongestion but also connects the various components of health care
into a comprehensive and meaningful network. In essence, this will develop a
strong referral network between primary, secondary, tertiary and possibly
quaternary care (AKUH) sites, thereby assuring seamless transition of patients
during course of treatment. There is an opportunity to raise the levels of care at
the various off site locations. The ultimate goal would be to have tertiary level
set ups (sub-hubs) in all the provincial capitals of the country. There will be
cross referrals between the various sites. This will decongest AKUH main
campus by managing primary, secondary and limited tertiary level cases at off
campus sites and enable AKUH Stadium road to focus on a more complex case
mix. There are plans to have Lahore and Gilgit set up tertiary and secondary
levels of care respectively with integration with the Karachi campus.
It is proposed that offsite laboratory operations will expand phlebotomy stations
throughout the country as well as their scope in the form of a "semi-full" service
facility. Similarly the concept and scope of Integrated Medical Services (IMS),
providing primary, secondary and diagnostic facilities, are envisioned. Clifton
Medical Service (CMS) expansion is being considered to encompass day care
services (Endoscopy, dialysis), day surgery and expanded diagnostics.
The secondary hospitals located in Kharadar and Garden will continue to focus
on mother and child services. Karimabad and Hyderabad centers will be
developed into general hospitals with limited tertiary capacity in term of day
services.
Linkages with hospitals such as FMIC, Afghanistan and the AKUH, Nairobi
health network will also increase in importance and will further evolve the AKU
network from a regional to a continental integrated healthcare services network.
Some of these sites can be set-up to offer subsidized/low cost care, without
compromise in quality. This will serve our mission of accessibility.
b. Establish Centers of Excellence (CoE)
AKU has a well established reputation globally. The vision is to further build on
our mission of best practices, innovation, patient centeredness,
comprehensiveness, infrastructure, quality, governance, research, education and
technology by introducing the concept of CoEs.
Aga Khan University Hospital
25
CoEs will accomplish the above by bringing the needed focus on the
"processes" to improve and advance existing and new practices, to encompass
and develop new knowledge, and to improve on current processes. CoEs will
draw on not just the assets of AKU but also AKDN, AKHS and AKF.
The following centers for excellence for health sciences have been identified
and somewhat prioritized. These have been chosen from previous areas of focus
based on Burden of Disease, HSC deliberations and our strengths.
 Maternal and Child Health/Human Development
 Diagnostics
 Oncology
 Cardiac Diseases
 Critical care and Emergency Medicine (incl. Trauma)
 Neurosciences
 Renal and Digestive Diseases
 Population and Community Medicine
c. Enhance Capacity
As volumes grow and new programs are introduced, the rising average daily
census continues to apply pressure on available inpatient beds, necessitating the
need for new beds. Over the years, growth of some services has been only
possible by sacrificing inpatient bed space. The expansion of the Emergency
room has also increased the demand for inpatient beds. With the level of acuity
of patients on the increase, the need for more critical care beds has arisen. While
ACB2, arriving in 2012, is critical in releasing 83 inpatient beds and associated
spaces, there are several areas of the hospital that are now constrained.
Many services exist on campus that have the potential of being relocated to off
campus locations in a hub and spoke model, such as, Day care surgery,
Dentistry, Psychiatry, Dermatology, Dialysis, Community health services,
elective Endoscopy and Day care chemotherapy. Some of these can be mutually
exclusive while others may have benefit in being duplicated both on and off
campus. Taking these entities off campus would free up significant inpatient
and other hospital areas which can then be pursued for expansion of programs,
besides improving access and reaching out to the community.
It is expected that in 15 years, the integrated hospital will contain 800 - 1600
beds, nationally, on and off campus. Secondary Hospitals in the Outreach
Program will also be expanded in the period 2014 - 2025 to convert two of the
four locations into full general hospitals. This will allow the main campus to
Aga Khan University Hospital
26
decongest while also increasing access and service offering. The arrival of
Electronic Health Records is expected to greatly facilitate this integration.
Additionally, a growing home health care program will also cater to specialized
needs off-site.
Aga Khan University Hospital
27
Situation Analysis of AKUH, Karachi and Secondary
Hospitals
a. STRENGTHS
High brand equity and quality of care
Competent and credentialed clinical
faculty, including state-of-the-art
equipment and diagnostic facilities
Vision and governance
Proactive approach
Medical College and School of Nursing
Residency and Fellowship Programs
Multidisciplinary approach
Growth focus
All services under one roof
International Accreditations
Secondary Hospitals
Dedicated Maternal and Child Health
Hospitals offering primary and
secondary care services
b. WEAKNESSES
Expensive image
Inadequate referral network
High staff turnover and scarcity of
trained manpower
Physical infrastructure and space
limitations
Overstretched acute care beds,
ventilators, radiology and clinical space.
Ability to retain graduates of Medical
College and School of Nursing
Secondary Hospitals
Limited awareness about Outreach
facilities
Outreach perceived as an inferior health
facility when compared with AKUH
Space limitations at Kharadar and
Garden Hospitals
c. OPPORTUNITIES
Support AKDN in achieving its overall
hospital strategy
Facilitate Teaching and Research
opportunities
Become the leader for Health care
integration
Increase access to quality primary,
secondary and tertiary care
Networking with AKDN and leading
regional players
International scope by developing e-
health infrastructure
Secondary Hospitals
Establish Centers of Excellence
d. THREATS
Limited resources for expansion and
cutting edge technology
Regional instability & socioeconomics
Dilution of existing strengths as
competitors gain pace
Lack of research credibility
Global geo-political realities
Inability to respond to opportunities and
issues proactively
Secondary Hospitals
Limited marketability for certain on-
campus services when relocated to
Secondary sites
Aga Khan University Hospital
28
Conclusion
"AKUH will be recognized as one of the best health care institutions in Pakistan
and the developing world". We will achieve this:
-By providing compassionate, ethical, accessible and high Quality care that
meets or exceeds the needs and expectations of our patients, their families and
others -whom we serve.
-By providing an outstanding work environment that fosters motivation and
commitment in our staff.
-By enabling leadership in education and research that improves the health of
the people in the region."
Achievements
Joint Commission International Accreditation (JCIA)
In September 2006, Aga Khan University Hospital (AKUH), Karachi became
the first Hospital in Pakistan and one of the first few University Teaching
Hospitals in the world to be awarded the prestigious JCIA for achieving and
maintaining international quality standards in health care.
In August 2009, the Hospital went through its first triennial re-accreditation
survey. A team of surveyors from the Joint Commission visited the hospital to
reevaluate the compliance of all accredited standards. The hospital received
excellent reviews and continued to provide the highest level of patient care and
was re-accredited for another 3 years.
JCIA is a division of the American-based Joint Commission on Accreditation of
Healthcare Organization (JCAHO). JCIA was created in 1998 to develop
standards applicable to the international community. These standards are
organized around the important functions common to all healthcare
organizations. The standards are grouped by those functions related to providing
patient care and those related to providing a safe, effective and well-managed
organization. The survey process gathers standards compliance information
throughout the organization, and the accreditation decision is based on the
overall level of compliance found throughout the organization
Aga Khan University Hospital
29
ISO 9001:2008 Quality Management System (QMS) Certification
In June 2000, AKUH became the first University Teaching Hospital in Pakistan
and one of the first few University Teaching Hospitals in the world to receive
ISO 9001: 2000 certification for Quality Management System for Patient Care
and Support Services. Since then, the Hospital has successfully demonstrated its
focus on quality improvement in subsequent recertification audits and continued
to hold the certification.
In June 2009, the Hospital successfully completed its recertification for the new
revised version of ISO 9001:2008. This recertification speaks of our
commitment to continuous quality improvement (CQI) initiatives, leading to the
provision of high quality and safe care for our valuable patients.
ISO 22000:2005 Quality Management System (QMS) Certification
AKUH's Nutrition and Food Services Department (NFSD) successfully
accomplished a new milestone in its quality initiatives by achieving ISO
22000:2005 certification in May 2009. AKU's NFSD is the first hospital based
food production and service in Pakistan to be certified on these specialized food
safety standards.
This standard is exclusive to Food and Beverage Industry and includes
requirements and practices that involve interactive communication, prerequisite
programs and Hazard Analysis and Critical Control Points (HACCP) principles.
Recommendations
AKU should expand the hospital to 250 beds, which will enable delivery of care
to adults and children, including maternal care, obstetrics and neonatology,
cardiac and neurosurgery and other services to be defined as the hospital grows.
This will be a phased approach, with the initial 52 beds of women’s obstetrics
and gynecological wing added to current services by 2016. This will enable the
hospital to grow beyond its initial focus on pediatrics, making possible the
delivery of medical care to male and female adults and children, including
maternal care, obstetrics, neonatology, oncology and other general and
specialized services. FMIC is also working toward establishing a
comprehensive medical complex in Kabul which will serve not only the Afghan
population but Central Asia as well as a medical Centre of excellence.
Aga Khan University Hospital
30
One of the most significant transformations taking place at the University is the
planned establishment of Aga Khan University Faculties of Arts and Sciences
(AKU-FAS) for Pakistan and East Africa - a major step towards building a
comprehensive university.
AKU should establish a residential campus in Karachi that wills double the
current student body while tripling its physical facilities. In Tanzania, the
Arusha campus will be the University's first permanent campus in East Africa,
serving students from across the region.
The investment in physical facilities will be matched by programs intended to
have far-reaching impact.
Quality human resource is one of the greatest challenges to development in
Pakistan and East Africa. AKU will play a pivotal role in developing leaders
who are well-equipped to drive the social and economic revitalization of both
these regions
References
a. Websites
http://aku.edu/Pages/home.aspx
http://www.aku.edu/aboutaku/akuataglance/pages/visionandmission.aspx
http://www.scribd.com/doc/27552306/Hospital-Management-Module-Final-
Version
http://www.akdn.org/about_akdn_chart.asp
http://hospitals.aku.edu/karachi/PublishingImages/Organization%20Chart%20O
n-Campus.jpg
https://www.google.com.pk/
b. Employees of AKUH
I. Mr. Salman Pirani (Sr. HR Assistant)
II. Mr. Anil Samnani (Sr. Finance Officer)
III. Mr. Paras Salari (Accountant Assistant)

Aku magement report

  • 1.
    Made by Rozmin Submittedto Anita Laila Mohammad Ali Jinnah University BUSINESS ADMINISTRATION DEPARTMENT MANAGEMENT STUDY REPORT OF
  • 2.
    Aga Khan UniversityHospital 2 Table of contents S.No Title of heading Page No 1. Abstract 3 2. Vision, Mission, Values, Guiding Principles & culture 4-5 3. Organization Overview a. Facilities b. Purpose and Direction of the Organization c. Structure d. People i. Training and Development ii. MBO AND AKUH 6-9 4. Competitors of AKUH 10 5. Operating Regions 11-12 6. Expense and Revenue 12 7. Hierarchy of Onsite AKU 13 8. Hierarchy of Offsite AKU 14 9. Hospital goals 15 10. Challenges a. Human Resource b. Space c. Access d. Structure/Mind Sets 16 11. 4 Basic Functions Performed By AKU a. Planning b. Organizing c. Leading d. Controlling System of AKUH 17-22 12. The Strategic Plan of AKUH a. Develop an "Integrated" Healthcare System b. Establish Centers of Excellence (Coe) c. Enhance Capacity 23-26 Situation Analysis of AKUH, Karachi And Secondary Hospital a. Strengths b. Weaknesses c. Opportunities d. Threats 27 Conclusion and achievements 26-28 Recommendation and references 29-30
  • 3.
    Aga Khan UniversityHospital 3 Acknowledgement I would like to thank my teacher for the course of management, Miss Anita Laila for giving me an opportunity to practically examine management of organization and find out how organization manage it work and whole organization. Abstract Hospitals are an important component of the health care system and are central to the process of reform, and as institutions, they have received remarkably attention from government and stakeholders. The health sector of any country occupies a very crucial position in its well-being. Today, every organization in the corporate sector is trying to cope with the changing demands of time, management, work practices and employee behavior. In such a competitive and demanding scenario, it becomes quite essential for the hospitals and health institutes to take into account the recognized methods and ways to keep their values and performance aligned, to evaluate employee satisfaction with their jobs, to develop a positive and conducive organizational culture, to inculcate healthy emotions and attitudes in the workforce and most of all to lead the organization in a direction determined by its well-thought of goals and objectives. This report is an endeavor to get an insight into the mission, visions, values, guiding principles, structure, purpose, HR practices, Policies, organizational culture and management functions of AKUH. This analysis helped us identify the ideal practices being followed and which should be modeled by others while it also helped us identify the weaknesses of the system, which might become detrimental to the well-being of the organization.
  • 4.
    Aga Khan UniversityHospital 4 Vision Aga Khan University will be an autonomous, international institution of distinction, primarily serving the developing world and Muslim societies in innovative and enduring ways. Mission AKU is committed to the development of human capacities through the discovery and dissemination of knowledge, and application through service. It seeks to prepare individuals for constructive and exemplary leadership roles, and shaping public and private policies, through strength in research and excellence in education, all dedicated to providing meaningful contributions to society. To advance this mission, AKU will:  Offer programs of international quality  Respond to identified needs in the countries and regions which it serves  Priorities teaching and research which will inform and underpin intellectual innovation and change  Provide service to advance its educational and research mandate  Foster and develop leadership capacity through its education and research programs  Assess its impact and effectiveness  Promote access and equity by taking positive measures to make the University inclusive of all socio-economic groups, addressing the particular needs and circumstances of the disadvantaged; promoting the welfare and advancement of women  Engage in knowledge networking and emerging technologies  Add value by promoting partnership and networking across the Aga Khan Development Network and with other national and international institutions
  • 5.
    Aga Khan UniversityHospital 5 Values As an international institution in achieving its mission, AKUH operates on the core principles of:  Quality  Relevance  Impact  Access Guiding Principles As an international institution, in achieving its mission, AKU operates on the core principles of quality, relevance, impact and access. Inspired by Islamic ethics, humanistic ideals and the philosophy of Aga Khan Development Network, the University is committed to building an environment that fosters intellectual freedom, distinction in scholarship, pluralism, compassion and humanity's collective responsibility for a sustainable physical, social and cultural environment. Culture When a new employee joins the organization, he/she under goes through an orientation program made by the HR department as well as their own departments in which employee learns about his/her role and responsibilities. The managers / supervisors take out time to help the new members and guide them about their area of work. Employees show respect and help each other in achieving the desired goals / targets. AKUH has provided its employees a lot of incentives that make the workplace desirable for their employees.
  • 6.
    Aga Khan UniversityHospital 6 Organization Overview Aga Khan University was founded by His Highness the Aga Khan and chartered in 1983 as Pakistan's first private university, Aga Khan University's (AKU) objective is to promote human welfare in general, and the welfare of the people of Pakistan in particular, by disseminating knowledge and providing instruction, training, research and service in the health sciences, education and such other branches of learning as the University may determine. It occupies a pivotal place within Aga Khan Development Network. Aga Khan University Hospital, Karachi, Aga Khan University Hospital, Karachi, started operations in 1985, as an integrated, health care delivery component of Aga Khan University (AKU). It is a philanthropic, not-for-profit, private teaching institution committed to providing the best possible options for diagnosis of disease and team management of patient care. AKUH's multidisciplinary approach to diagnosis and care ensures a continuum of safe and high-quality care for patients – all services under one roof. This University Hospital has 545 beds in operation and provides services to over 42,000 hospitalized patients and to over 500,000 outpatients annually with the help of professional staff and facilities that are among the best in the region. Care is available to all patients in need. Those who are unable to pay for treatment, receive assistance through a variety of subsidies and the Hospital's Patient Welfare Program. AKUH is the first hospital in Pakistan and among the first few teaching hospitals in the world to be awarded the prestigious Joint Commission International Accreditation (JCIA) for practicing the highest internationally recognized quality standards in health care. Similarly, the Hospital also holds ISO 9001:2000 certification for practicing consistent international standards of quality services.
  • 7.
    Aga Khan UniversityHospital 7 a. Facilities The Hospital is equipped to diagnose and treat Medical (including Cardiology, Endocrinology, Gastroenterology, Hematology, Nephrology, Neurology and Pulmonology), Surgical(Dental, General, Neurosurgery, Ophthalmology, Orthopedics, Otolaryngology, Urology and Plastic), Obstetrics and Gynecology, Pediatrics and Psychiatry patients, and its inpatients have an average length of stay of 3.56 days. The Hospital also provides comprehensive Oncology Services including: Medical and Surgical Management, Radiation Therapy, Chemotherapy, Brachytherapy and Bone Marrow Transplant. A total of 545 beds, 119 private and 117 semi-private air-conditioned rooms, 251 general ward beds and 54 critical care beds are available in the Intensive Care Unit (ICU), Coronary Care Unit (CCU), Coronary Intensive Care Unit (CICU) and Neonatal Intensive Care Unit (NICU). The Hospital has 11 main operating theaters. There are an additional five operating theaters in Surgical Day Care, two in the Community Health Centre, one in Obstetrics and Gynecology and two mini-theatres in Section of Emergency. State-of-the-art Pharmacy, Radiology (including nuclear and medicine) Laboratory,Cardiopulmonary, Neurophysiology and Rehabilitation service s are available at AKUH. A fully equipped Emergency Room is open 24 hours a day with a Triage desk and Fast Track System to ensure prompt medical attention for all patients. AKUH Laboratory operates over 160 phlebotomy or specimen collection centers in Karachi and all major cities of Pakistan. The Hospital also operates nine off-site medical centers (Integrated Medical Service Units) in various parts of Karachi. Home Physiotherapy and Home Nursing and Health Care Services are also available in almost all areas of the city. These off-site services are a part of AKUH's outreach program to facilitate public accessibility to quality health care.
  • 8.
    Aga Khan UniversityHospital 8 b. Purpose and Direction of an Organization Aga Khan University (AKU) is an academic center of Aga Khan Development Network (AKDN), a group of development agencies, institutions, and programs that work primarily in the developing parts of South and Central Asia, Africa and the Middle East. The common goal of the programs is to create real and lasting improvement in the lives of the poor in ways that lead to self-reliance rather than dependence. To this end, the agencies encourage the communities themselves to identify and plan for their needs, whether it is a community health Centre or a national program for teacher training. AKDN agencies conduct their programs irrespective of caste, creed or gender. When appropriate, the agencies take an integrated approach, simultaneous addressing a broad spectrum of development issues in the social, economic and cultural contexts. AKDN focuses on five major areas:  Education  Rural development  Environment  Health  Civil Society c. Structure AKUH has a well-defined structure. Corporate hierarchy is vertical and diversity in terms of culture / ethnicity is being handled fairly through standard plan and policies. The Organogram of the organization attached in the APPENDIX will give a well-laid out view of the hierarchy. d. People The labor demand and supply is fulfilled through prescribed guidelines which include that AKU recruit applicants who are suitably qualified or trainable for employment, in accordance with pre-determined job-related criteria. A Personnel Requisition (PR) is a formal request to hire a staff member and must incorporate all the information required to proceed with the recruitment and selection process. A PR must be submitted to the Recruitment Department, to activate the recruitment process for a job vacancy which needs to be filled. It is the policy of AKU that all decisions regarding selection and hiring of staff are made solely on the basis of job-related criteria. Every effort will be made to place staff members in positions that best utilize their skills and abilities, and in which they will be able to achieve both personal satisfaction and opportunity for growth.
  • 9.
    Aga Khan UniversityHospital 9 i. Training and Development AKU provides extensive learning opportunities to its employee for their professional development to enhance their productivity and quality of work life. For this purpose institution have Centre of English language, ISD and Human Resource Development Department to provide employee with extensive and job related training programs. Following trainings are available:  Customer Relation Trainings  Personal Development Trainings  Quality Awareness Trainings  Management Development Trainings  Safety Trainings  Finance Trainings ii. MBO and AKUH The AKUH Workplace Wellness Program is planned and implemented by the individual AKDN agencies/companies through the staff of their human resource departments. The organizational arrangement aims at a highly sustainable structure through minimal external coordination and management. Each participating agency nominates a ‘driver’ as a central contact person; s/he has overall responsibility for implementing the workplace policy and organizing/coordinating the wellness activities and trainings. In addition, trained Wellness Champions at each company/agency actively promote wellness activities. A program implementation committee is responsible for identifying the program’s strategic direction and defining the activities appropriate for the agency/company by using a standardized self-assessment and planning tool and making sure that the program stays focused and achieves the expected results. Each agency/company participates as a member in the National Facilitation Team (NFT) which forms the working group in each country, also called a ‘chapter’. The NFT assists the individual agencies/companies to prepare chapter and country-level management guidelines for implementing and adapting the policy to accommodate the legal requirements and social-cultural context of the country.
  • 10.
    Aga Khan UniversityHospital 10 Competitors of AKUH
  • 11.
    Aga Khan UniversityHospital 11 Operating Regions The operating regions of AKDN are spread over the three continents of the world. These include: PAKISTAN:  Aga Khan University Faculty of Health Sciences (Medical College & School Of Nursing)  Aga Khan University Hospital, Karachi.  Aga Khan University Institute for Educational Development & Professional Development Centre.  Professional Development Centre, Gilgit & Chitral  Aga Khan University Examination Board  Aga Khan University Faculty of Arts & Sciences KENYA:  Aga Khan University Hospital, Nairobi  Aga Khan University Postgraduate Medical Education Program  Aga Khan University Advanced Nursing Studies Program TANZANIA:  Aga Khan University-Tanzania Institute of Higher Education Advanced Nursing Studies Program  Aga Khan University-Tanzania Institute of Higher Education Postgraduate Medical Education Program  Aga Khan University- Tanzania Institute of Educational Development, Eastern Africa UGANDA:  Aga Khan University Advanced Nursing Studies Program UNITED KINGDOM:  Aga Khan University Institute for the Study of Muslim Civilizations
  • 12.
    Aga Khan UniversityHospital 12 AFGHANISTAN:  Aga Khan University School Of Nursing-Ghazanfar Institute of Health Sciences  Aga khan University Manages the French Medical Institute for Children SYRIA:  Aga Khan University C/O UAE:  Aga Khan University Hospital Representative Office Revenues According to the Progress Report of 2006 the consolidated financial performance of AGA Khan University Hospital was: Income: (USS In millions) Hospital revenues 115.1 Tuition fees 4.1 Grants & Donations 23.4 Income from investments/endowments/other 10.0 Expenditure Staff 67.4 Supplies 37.3 Other operating expenses 28.3 Construction projects 10.6 Excess / (shortfall) of income over expenditure (3.5)
  • 13.
    Aga Khan UniversityHospital 13 Hierarchy of Onsite AKU
  • 14.
    Aga Khan UniversityHospital 14 Hierarchy of Offsite AKU
  • 15.
    Aga Khan UniversityHospital 15 Hospital goals
  • 16.
    Aga Khan UniversityHospital 16 Challenges a. Human Resource  Staff and Faculty retention  Finding new qualified personnel - locally and internationally  Matching future initiatives with available skill set  Competitive compensation  Training for new programs  Succession planning b. Space  Limited space on campus, most ancillary and support functions getting constrained  Construction constraints - Vertical vs. Horizontal  Offsite locations - limited expansion potential, inappropriateness, weak infrastructure and access c. Structure/mind sets  Faculty resistance  Departmental and Institutional governance  Patient perception of offsite facilities  Limited awareness about AKHSP facilities. d. Other  Expensive image  Inadequate referral network  Overstretched  Limited resources  Regional instability & socioeconomics  Lack of research credibility  Global geo-political realities  Emerging new competitors for specialized services  Funding  Sustainability  High Cost of Quality
  • 17.
    Aga Khan UniversityHospital 17 4 Basic Functions Performed By AKU
  • 18.
    Aga Khan UniversityHospital 18 a. Planning The Planning and Development of Campuses (P&DC) is setup to ensure timely and effective implementation of Aga Khan University's Projects for Pakistan as well as for certain campuses abroad. This includes planning and design process for the project, development and implementation of land acquisition strategies, developing tendering and construction strategies for the projects, preparing the project execution plan and schedules for all aspects of the projects. This entity is led by the Director General, Planning and Development of Campuses (South and Central Asia) and is divided into three sections i.e. Design, Construction and Engineering & Maintenance. Over the past few years with the expansions and the growing needs of the University, especially construction of new projects on Stadium Road, acquisition of four Secondary Hospitals, major outreach programs across Pakistan including phlebotomy centers etc. and respond to requests for services from institutions abroad, the scope of services for P&DC has increased tremendously. Additionally, management needs to focus on developing people to ensure both technical skills and transfer to and leadership development of succession candidates. A reviewing analysis of AKU shows that the Quality Improvement and Patient Safety Program (QIPSP) of Aga Khan University Hospital (AKUH) describes a planned, systematic and organization wide approach of AKUH towards quality improvement and patient safety activities. The purpose of AKUH’s Quality Improvement and Patient Safety Program is to:  Develop greater leadership support for an organization wide Quality Improvement and Patient Safety program  Train and involve more staff  Set clear priorities for what to monitor  Make improvements based on comparison to other Organizations, nationally and internationally  AKU’s vision is the guiding principle throughout. It states that “AKUH will be recognized as one of the best health care institutions in Pakistan and the developing world. This will be achieved through
  • 19.
    Aga Khan UniversityHospital 19  Compassionate, ethical, accessible and high quality care that meets or exceeds the needs and expectations of AKU’s patients, their families and others whom  AKU serves.  Providing an outstanding work environment that adopts motivation and commitment in AKU’s staff.  Enabling leadership in education and research that improves the health of the people in the region. b. Organizing The organizing unit of AKUH is responsible for developing long and short term strategic plans to identify resource requirements including financial, human, material, equipment, space and methods for maintaining current facilities and to cater future growth as well. Support the project management function by providing a timely and accurate gauge of projects progress in terms of quality, cost, and schedule dates. Scheduling will be performed to produce CPM schedules and associated progress reporting, cost reporting, and project analysis. Conducting operations and workflow analysis; cost and inventory control in order to improve operations and productivity via reducing costs and make the best use of available resources. Should undertake key project planning, feasibility report writing and perform field inspections as and when required. The incumbent will be accountable to review existing work processes to improve by eliminating rework loops. Lead the division in effective and efficient manner to realize economical outcome. S/he has to enhance and nurture in-house technical capacity building through various trainings and on- the-job teachings.
  • 20.
    Aga Khan UniversityHospital 20 c. Leading Over the course of the past 26 years, Aga Khan University has not only flourished but has also become a valued and trusted partner of governments, international agencies and other universities who share our strong belief in the potential of human capital, ingenuity and enterprise to build communities and improve lives. At every level of our administration and faculty, we are deeply committed to the development of human potential through the discovery and dissemination of knowledge. Each day, we seek to embolden people of the developing world to guide their own destinies and to contribute to the global community. AKU was established to develop the leaders of tomorrow. Year after year, AKU continue to draw upon various cultures to teach critical thinking, problem- solving and decision-making. Ultimately, it is the powerful force of pluralism that promotes intellectual openness, tolerance and increased understanding between people of different societies. Over the years we have established a growing reputation for our problem-based research and for the quality and innovation of our programs. But perhaps most importantly, we continue to achieve our goal of being an agent of change in the developing world d. Controlling The controlling system ensures that the progress of the programs is carefully followed-up and that outputs and achievements of the program are measured over time. Monitoring and Evaluation is based on a coherent process, largely implemented by the Wellness Drivers at each of the participating individual that documents the progress and impact of the program. There are several times of controls implemented in AKU including record keeping infection control etc. Control of records Environmental records can include, among others, a) Complaint records, b) Training records, c) Process monitoring records, d) Inspection, maintenance and calibration records, e) Pertinent contractor and supplier records, f) Incident reports,
  • 21.
    Aga Khan UniversityHospital 21 g) Records of tests for emergency preparedness, h) Audit results, i) Management review results, j) External communications decision, k) Records of applicable legal requirements, l) Records of significant environmental aspects, m) Records of environmental meetings, n) Environmental performance information, o) Legal compliance records, and p) Communications with interested parties. Proper account should be taken of confidential information. Infection Control Purpose of Infection Control The Infection Control Manual is developed to increase awareness among all health care workers regarding the prevention and control of nosocomial infections and to increase compliance with safety measures, particularly Universal Precautions. The safety of the patients and employees lies in the understanding and conscientious application of these basic principles, especially for those patients with infections or diminished resistance to infection. It is well recognized that nosocomial infections are preventable. Nosocomial infections not only prolong the hospital stay and increase the cost of hospitalization; they also result in increased morbidity and mortality. Therefore it is the responsibility of all health care workers to practice preventive measures. An effective infection control program requires support from higher management and active participation from all patient care team members and support services. The Infection Control Manual constitutes the policies, protocols, guidelines and infection control procedures implemented and monitored for safe practice at Aga Khan University Hospital (AKUH). Several documents are referred to during the preparation of this manual, including the recommendations of the Center for Disease Control (CDC). Policies written in this manual have been approved by the Joint Staff Committee of AKUH.
  • 22.
    Aga Khan UniversityHospital 22 Philosophy of Infection Control The aim of the Infection Control Team is to limit the acquisition and spread of pathogenic micro-organisms by using scientifically based knowledge, thorough planning, surveillance, education and research as a part of an organizational policy of providing the best possible and cost efficient care to our patients. We believe that the Infection Control Committee has a responsibility to create a safe environment for all patients, care givers and visitors. We believe that the Infection Control Committee has a responsibility for reinforcing the Infection Control Policy and Procedures in order to prevent the spread of infection and to promote a healthy environment. We believe that the Infection Control Committee has a responsibility for establishing a practical system of identifying, reporting, evaluating and maintaining records of infection among patients and employees. Infection Control Committee also has the responsibility for establishing a practical system of ongoing-data collection, the analysis of that data and the follow-up action. We believe that continuing education is essential for the professional growth, development and orientation of all new employees as to the importance of infection control. We believe that the Infection Control orientation consists of the following: 1. Personal hygiene 2. Chain of infection, preventive measures 3. Isolation categories and patient care 4. Safe management of sharps, linen and hospital waste 5. Universal blood and body fluid precautions 6. Management of exposure to blood and body fluid and needle stick injuries 7. Employees responsibility in the Infection Control Program We believe that the Infection Control Committee must support and contribute to the philosophy, goal, objectives and policies of the organization. We believe that infection is preventable in hospital settings by implementing and reinforcing preventive measures. We believe that it is the ethical and legal responsibility of every care giver to protect their patients, colleagues and themselves from acquiring nosocomial infection by practicing safe patient care practice
  • 23.
    Aga Khan UniversityHospital 23 The strategic plan of AKUH In keeping true to our Mission and Vision, the strategic plan 2010-2023 has the following three thrusts: 1.Developan"Integrated"HealthcareSystem 2.EstablishCentersofExcellence 3.EnhanceCapacity a. Develop an "Integrated" Healthcare System AKUH aims to become an integrated health system which provides primary, secondary and tertiary care, where Stadium Road, Karachi is the hub, around which the peripheral services are as shown:
  • 24.
    Aga Khan UniversityHospital 24 AKUH has the ability and the capacity to provide care that has a noticeable impact on the population it serves. An integrated health system addresses the issue of decongestion but also connects the various components of health care into a comprehensive and meaningful network. In essence, this will develop a strong referral network between primary, secondary, tertiary and possibly quaternary care (AKUH) sites, thereby assuring seamless transition of patients during course of treatment. There is an opportunity to raise the levels of care at the various off site locations. The ultimate goal would be to have tertiary level set ups (sub-hubs) in all the provincial capitals of the country. There will be cross referrals between the various sites. This will decongest AKUH main campus by managing primary, secondary and limited tertiary level cases at off campus sites and enable AKUH Stadium road to focus on a more complex case mix. There are plans to have Lahore and Gilgit set up tertiary and secondary levels of care respectively with integration with the Karachi campus. It is proposed that offsite laboratory operations will expand phlebotomy stations throughout the country as well as their scope in the form of a "semi-full" service facility. Similarly the concept and scope of Integrated Medical Services (IMS), providing primary, secondary and diagnostic facilities, are envisioned. Clifton Medical Service (CMS) expansion is being considered to encompass day care services (Endoscopy, dialysis), day surgery and expanded diagnostics. The secondary hospitals located in Kharadar and Garden will continue to focus on mother and child services. Karimabad and Hyderabad centers will be developed into general hospitals with limited tertiary capacity in term of day services. Linkages with hospitals such as FMIC, Afghanistan and the AKUH, Nairobi health network will also increase in importance and will further evolve the AKU network from a regional to a continental integrated healthcare services network. Some of these sites can be set-up to offer subsidized/low cost care, without compromise in quality. This will serve our mission of accessibility. b. Establish Centers of Excellence (CoE) AKU has a well established reputation globally. The vision is to further build on our mission of best practices, innovation, patient centeredness, comprehensiveness, infrastructure, quality, governance, research, education and technology by introducing the concept of CoEs.
  • 25.
    Aga Khan UniversityHospital 25 CoEs will accomplish the above by bringing the needed focus on the "processes" to improve and advance existing and new practices, to encompass and develop new knowledge, and to improve on current processes. CoEs will draw on not just the assets of AKU but also AKDN, AKHS and AKF. The following centers for excellence for health sciences have been identified and somewhat prioritized. These have been chosen from previous areas of focus based on Burden of Disease, HSC deliberations and our strengths.  Maternal and Child Health/Human Development  Diagnostics  Oncology  Cardiac Diseases  Critical care and Emergency Medicine (incl. Trauma)  Neurosciences  Renal and Digestive Diseases  Population and Community Medicine c. Enhance Capacity As volumes grow and new programs are introduced, the rising average daily census continues to apply pressure on available inpatient beds, necessitating the need for new beds. Over the years, growth of some services has been only possible by sacrificing inpatient bed space. The expansion of the Emergency room has also increased the demand for inpatient beds. With the level of acuity of patients on the increase, the need for more critical care beds has arisen. While ACB2, arriving in 2012, is critical in releasing 83 inpatient beds and associated spaces, there are several areas of the hospital that are now constrained. Many services exist on campus that have the potential of being relocated to off campus locations in a hub and spoke model, such as, Day care surgery, Dentistry, Psychiatry, Dermatology, Dialysis, Community health services, elective Endoscopy and Day care chemotherapy. Some of these can be mutually exclusive while others may have benefit in being duplicated both on and off campus. Taking these entities off campus would free up significant inpatient and other hospital areas which can then be pursued for expansion of programs, besides improving access and reaching out to the community. It is expected that in 15 years, the integrated hospital will contain 800 - 1600 beds, nationally, on and off campus. Secondary Hospitals in the Outreach Program will also be expanded in the period 2014 - 2025 to convert two of the four locations into full general hospitals. This will allow the main campus to
  • 26.
    Aga Khan UniversityHospital 26 decongest while also increasing access and service offering. The arrival of Electronic Health Records is expected to greatly facilitate this integration. Additionally, a growing home health care program will also cater to specialized needs off-site.
  • 27.
    Aga Khan UniversityHospital 27 Situation Analysis of AKUH, Karachi and Secondary Hospitals a. STRENGTHS High brand equity and quality of care Competent and credentialed clinical faculty, including state-of-the-art equipment and diagnostic facilities Vision and governance Proactive approach Medical College and School of Nursing Residency and Fellowship Programs Multidisciplinary approach Growth focus All services under one roof International Accreditations Secondary Hospitals Dedicated Maternal and Child Health Hospitals offering primary and secondary care services b. WEAKNESSES Expensive image Inadequate referral network High staff turnover and scarcity of trained manpower Physical infrastructure and space limitations Overstretched acute care beds, ventilators, radiology and clinical space. Ability to retain graduates of Medical College and School of Nursing Secondary Hospitals Limited awareness about Outreach facilities Outreach perceived as an inferior health facility when compared with AKUH Space limitations at Kharadar and Garden Hospitals c. OPPORTUNITIES Support AKDN in achieving its overall hospital strategy Facilitate Teaching and Research opportunities Become the leader for Health care integration Increase access to quality primary, secondary and tertiary care Networking with AKDN and leading regional players International scope by developing e- health infrastructure Secondary Hospitals Establish Centers of Excellence d. THREATS Limited resources for expansion and cutting edge technology Regional instability & socioeconomics Dilution of existing strengths as competitors gain pace Lack of research credibility Global geo-political realities Inability to respond to opportunities and issues proactively Secondary Hospitals Limited marketability for certain on- campus services when relocated to Secondary sites
  • 28.
    Aga Khan UniversityHospital 28 Conclusion "AKUH will be recognized as one of the best health care institutions in Pakistan and the developing world". We will achieve this: -By providing compassionate, ethical, accessible and high Quality care that meets or exceeds the needs and expectations of our patients, their families and others -whom we serve. -By providing an outstanding work environment that fosters motivation and commitment in our staff. -By enabling leadership in education and research that improves the health of the people in the region." Achievements Joint Commission International Accreditation (JCIA) In September 2006, Aga Khan University Hospital (AKUH), Karachi became the first Hospital in Pakistan and one of the first few University Teaching Hospitals in the world to be awarded the prestigious JCIA for achieving and maintaining international quality standards in health care. In August 2009, the Hospital went through its first triennial re-accreditation survey. A team of surveyors from the Joint Commission visited the hospital to reevaluate the compliance of all accredited standards. The hospital received excellent reviews and continued to provide the highest level of patient care and was re-accredited for another 3 years. JCIA is a division of the American-based Joint Commission on Accreditation of Healthcare Organization (JCAHO). JCIA was created in 1998 to develop standards applicable to the international community. These standards are organized around the important functions common to all healthcare organizations. The standards are grouped by those functions related to providing patient care and those related to providing a safe, effective and well-managed organization. The survey process gathers standards compliance information throughout the organization, and the accreditation decision is based on the overall level of compliance found throughout the organization
  • 29.
    Aga Khan UniversityHospital 29 ISO 9001:2008 Quality Management System (QMS) Certification In June 2000, AKUH became the first University Teaching Hospital in Pakistan and one of the first few University Teaching Hospitals in the world to receive ISO 9001: 2000 certification for Quality Management System for Patient Care and Support Services. Since then, the Hospital has successfully demonstrated its focus on quality improvement in subsequent recertification audits and continued to hold the certification. In June 2009, the Hospital successfully completed its recertification for the new revised version of ISO 9001:2008. This recertification speaks of our commitment to continuous quality improvement (CQI) initiatives, leading to the provision of high quality and safe care for our valuable patients. ISO 22000:2005 Quality Management System (QMS) Certification AKUH's Nutrition and Food Services Department (NFSD) successfully accomplished a new milestone in its quality initiatives by achieving ISO 22000:2005 certification in May 2009. AKU's NFSD is the first hospital based food production and service in Pakistan to be certified on these specialized food safety standards. This standard is exclusive to Food and Beverage Industry and includes requirements and practices that involve interactive communication, prerequisite programs and Hazard Analysis and Critical Control Points (HACCP) principles. Recommendations AKU should expand the hospital to 250 beds, which will enable delivery of care to adults and children, including maternal care, obstetrics and neonatology, cardiac and neurosurgery and other services to be defined as the hospital grows. This will be a phased approach, with the initial 52 beds of women’s obstetrics and gynecological wing added to current services by 2016. This will enable the hospital to grow beyond its initial focus on pediatrics, making possible the delivery of medical care to male and female adults and children, including maternal care, obstetrics, neonatology, oncology and other general and specialized services. FMIC is also working toward establishing a comprehensive medical complex in Kabul which will serve not only the Afghan population but Central Asia as well as a medical Centre of excellence.
  • 30.
    Aga Khan UniversityHospital 30 One of the most significant transformations taking place at the University is the planned establishment of Aga Khan University Faculties of Arts and Sciences (AKU-FAS) for Pakistan and East Africa - a major step towards building a comprehensive university. AKU should establish a residential campus in Karachi that wills double the current student body while tripling its physical facilities. In Tanzania, the Arusha campus will be the University's first permanent campus in East Africa, serving students from across the region. The investment in physical facilities will be matched by programs intended to have far-reaching impact. Quality human resource is one of the greatest challenges to development in Pakistan and East Africa. AKU will play a pivotal role in developing leaders who are well-equipped to drive the social and economic revitalization of both these regions References a. Websites http://aku.edu/Pages/home.aspx http://www.aku.edu/aboutaku/akuataglance/pages/visionandmission.aspx http://www.scribd.com/doc/27552306/Hospital-Management-Module-Final- Version http://www.akdn.org/about_akdn_chart.asp http://hospitals.aku.edu/karachi/PublishingImages/Organization%20Chart%20O n-Campus.jpg https://www.google.com.pk/ b. Employees of AKUH I. Mr. Salman Pirani (Sr. HR Assistant) II. Mr. Anil Samnani (Sr. Finance Officer) III. Mr. Paras Salari (Accountant Assistant)