Embed presentation
Download to read offline

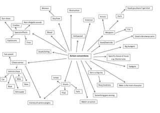
The document lists common conventions and elements found in action movies, including the use of weapons like knives and guns, fight scenes involving fists, stunts such as falls and flips, chase scenes using vehicles like cars and helicopters, special effects like explosions and fires, Hollywood-style endings where the good side always wins through violence and destruction, and a fast-paced style with continuous action and busy locations.
