Projectsformba.blogspot.com


                A SUMMER TRAINING PROJECT
                          ON
              “TRAINING AND DEVLOPMENT”

Project Report Submitted By:-




Submitted in Partial Fulfillment of the Requirements for the award
                              of the degree of
                                  PGDM
        POST GRADUATE DIPLOMA IN MANAGEMENT,
                        AICTE, Ministry of HRD,
                    Government Of India, New Delhi




                  SAI BALAJI EDUCATION SOCIETY
INTERNATIONAL INSTITUTE OF MANAGEMENT AND HUMAN
                    RESOURCE DEVELOPMENT (W)
                                (IIMHRD)




Projectsformba.blogspot.com
Projectsformba.blogspot.com


                       DECLARATION



I the undersign hereby declare that the project report entitled “Training and
Development” written and submitted by me to IIMHRD, Pune in partial
fulfillment of the requirement for the award of PGDM under the guidance of
my mentor……………, my guide …………….. and ………………. is my
original work and the conclusion drawn there in are based on the material
collected by myself. I hereby declare also this study has not been permitted
by me to publish anywhere.




Place:




Date:




Projectsformba.blogspot.com
Projectsformba.blogspot.com




        CERTIFICATE BY THE INSTITUTE


This is to certify that Miss ………………………………., the student of

PGDM has worked on summer project titled “Training and Development”

in Lucknow after semester II in partial fulfillment of the requirement for the

Program. This is her original work to the best of my knowledge.




Date:                                              Director’s Signature:



Seal:




               ACKNOWLEDGEMENT

Projectsformba.blogspot.com
Projectsformba.blogspot.com



I take the opportunity to express our gratitude to all the concerned people who have

directly or indirectly contributed towards completion of this project. I extend my sincere

gratitude towards Reliance Money for providing the opportunity and resources to work

on this project.

I am extremely grateful to …………………….., my mentor in Reliance for her guidance

and invaluable advice during the projects. Also to my guide, …………………… whose

insight encouraged me to go beyond the scope of the project and this broadened me

learning on this project.

I also want to show my gratitude to …………………….. whose insight helped me to

complete this project.




Projectsformba.blogspot.com
Projectsformba.blogspot.com




                                       PREFACE


The global economy of the day has endangered the survival of every organization and in

particular those who want to have a competitive edge over the others. The competitive

edge may be a distant dream in the absence of Superior Quality Products which otherwise

is the function of well-trained employees. Today resources are scarce and have to be used

carefully and trainers of all kinds are required to justify their position and account for

their activities. Training activities, which are ill directed and inadequately focused, do not

serve the purpose of the trainers. The trainees or the organization hence identification of

training needs becomes the top priority of every progressive organization. Identification

of training needs, if done properly, provides the basis on which all other training

activities can be considered and will lead to multi skilling, fitting people to take extra

responsibilities increasing all round competence and preparing people to take on higher

level responsibility in future.




Projectsformba.blogspot.com
Projectsformba.blogspot.com




                                 CONTENTS

TOPIC
CHAPTER 1: (i)Introduction
        (ii)Scope and Objectives
        (iii)Executive Summary

CHAPTER 2: (i)Introduction to Reliance
            (ii)About the project
          (iii)Training and Development
         (iv)Importance of Training
        (v)Objectives of Training
CHAPTER 3: (i)Learning and Training
        (ii)Training inputs
        (iii) Benefits of training
        (iv) Methods of training
        (v) Training Design
        (vi) Training method used in Reliance
CHAPTER 4: (i)Methodology of the project
        (ii)Data interpretation and analysis
        (iii)Findings
        (iv)Questionnaire




CHAPTER 5: (i) Limitations
           (ii) Suggestions
           (iii) Conclusion
CHAPTER 6: (i)Bibliography




Projectsformba.blogspot.com
Projectsformba.blogspot.com




                                   CHAPTER-1
                               INTRODUCTION

Employee training tries to improve skills, or add to the existing level of knowledge so

that employee is better equipped to do his present job, or to prepare him for a higher

position with increased responsibilities. However individual growth is not and ends in

itself. Organizational growth need to be measured along with individual growth.

Training refers to the teaching /learning activities done for the primary purpose of

helping members of an organization to acquire and apply the knowledge skills, abilities,

and attitude needed by that organization to acquire and apply the same. Broadly speaking

training is the act of increasing the knowledge and skill of an employee for doing a

particular job.

In today’s scenario change is the order of the day and the only way to deal with it is to

learn and grow. Employees have become central to success or failure of an organization

they are the cornucopia of ideas. So it high time the organization realize that “train and

retain is the mantra of new millennium.”


    SCOPE OF THE STUDY

The scope of the study covers in depth, the various training practices, modules, formats

being followed and is limited to the company Reliance Money and its employees. The

different training programmes incorporated/facilitated in Reliance Money through its




Projectsformba.blogspot.com
Projectsformba.blogspot.com


faculties, outside agencies or professional groups. It also judges the enhancement of the

knowledge & skills of employees and feedback on its effectiveness.


                             OBJECTIVE OF THE STUDY
The broad objective of the study of training policies in Reliance Money is to study the

impact of training on the overall skill development of workers. The specific objectives of

the study are:



   1. To examine the effectiveness of training in overall development of skills of

       workforce.

   2. To examine the impact of training on the workers.

   3. To study the changes in behavioral pattern due to training.

   4. To measure the differential change in output due to training

   5. To compare the cost effectiveness in implanting training programmes.



                             EXECUTIVE SUMMARY


Every organization needs to have well trained and experienced people to perform the

activities that have to be done. If current or potential job occupants can meet this

requirement, training is not important. When this not the case, it is necessary to raise the

skill levels and increase the versatility and adaptability of employees.

It is being increasing common for individual to change careers several times during their

working lives. The probability of any young person learning a job to day and having

those skills go basically unchanged during the forty or so years if his career is extremely



Projectsformba.blogspot.com
Projectsformba.blogspot.com


unlikely, may be even impossible. In a rapid changing society employee training is not

only an activity that is desirable but also an activity that an organization must commit

resources to if it is to maintain a viable and knowledgeable work force.

The entire project talks about the training and development in theoretical as well as new

concepts, which are in trend now.

Here we have discussed what would be the input of training if we ever go for and how

can it be good to any organization in reaping the benefits from the money invested in

terms like (ROI) i.e. return on investment. What are the ways we can identify the training

need of any employee and how to know what kind of training he can go for? Training

being covered in different aspect likes integrating it with organizational culture. The best

and latest available trends in training method,

the benefits which we can derive out of it. How the evaluation should be done and how

effective is the training all together.

Some of the companies practicing training in unique manner a lesson for other to

follow as to how to train and retain the best resource in the world to reap the best out of

it.

Development is integral part of training if some body is trained properly and efficiently

the developments of that individual and the company for whom he is working. Here we

discussed about development of employee, how to identify the needs, and after

developing how to develop executive skill to sharpen there knowledge. Learning should

be the continuous process and one should not hesitate to learn any stage. Learning and

developing is fast and easy at Reliance Money.

                                      CHAPTER-2


Projectsformba.blogspot.com
Projectsformba.blogspot.com


    Introduction to Reliance Anil Dhirubhai Ambani Group

The Reliance – Anil Dhirubhai Ambani Group is among India’s top three private sector

business houses on all major financial parameters, with a group market capitalization of

Rs 200,000 crore (US$ 50 billion), and net worth to the tune of Rs 58,000 crore (US$ 13

Billion)

Across different companies, the group has a customer base of over 150 million, the

largest in India, and a shareholder base of over 12 million, among the largest in the

World.

Through its products and services, the Reliance - ADA Group touches the life of 1 in 8

Indians every single day. It has a business presence that extends to over 5000 towns and

Cities in India, and served by 12,000 distribution outlets, 500,000 business partners and

30,000 strong motivated workforce.

The interests of the Group range from communications (Reliance Communications) and

Financial services (Reliance Capital Ltd), to generation, transmission and distribution of

Power (Reliance Energy), infrastructure, media and entertainment.



                          Introduction to Reliance Money


    Reliance Money provides investors with the facility of anytime-anywhere online

         trading in all major asset classes, namely:

         Equities, Equities and Commodity derivatives

            IPOs, Mutual Funds

            Life and General Insurance products



Projectsformba.blogspot.com
Projectsformba.blogspot.com


          Foreign exchange derivatives

          Money transfer, Money changing,

          Precious metal retailing

          Credit Cards

          Loans

          Wealth Management products

    Network of kiosks have been set up across the country to facilitate the above

      trading activities

    Reliance Money provides entire commodity related services such as broking

      distribution and warehouse receipt financing


    Expanded its presence to 20,000 touch points. It has 10,000 outlets across 5,000

       towns and cities across India.

    Currently 2200+ employees across 162 locations spread across the country.

    The Corporate Office at Worli, Mumbai has approx 350 people belonging to these

       various functions


    Acquired 2.5 million customers

    Accounts for daily traded volumes of over Rs 2,000 crore ( US$ 454 million ), or

      3-4 % of the average daily volume of transactions logged on the stock exchanges


    Among the Top 3 private sector companies in financial services sector

    Moved into International arena- West Asia, South East Asia, Africa and Europe.


Our Mission


Projectsformba.blogspot.com
Projectsformba.blogspot.com


…. is to attract, nurture & retain a team of competitive, growth oriented talent who:-

    consistently deliver share-holder returns of 20%+ year-on-year

    are responsive to Employee Needs & achieving an employee satisfaction index of

       90%+ and…


    are committed to making Reliance Capital among the top 3 “Best Employers to

        work for” in India

through Transparent & Robust HR processes.


Our Chairman’s Vision

“We live in a world where the young are reaching higher, dreaming bigger and

demanding more; a world that is challenging the limits of hope and possibility.

Nowhere is this more strikingly visible than in India – a country that wakes up every

morning a little younger in age, but infinitely more ambitious in spirit.”

About The Project

The duration of my project was of two months during these two months I did many things
regarding my project as I was also the part of operations I also understands how the
operations department works at Reliance money.How the shares of the client are kept in
electronic form in the client’s account and how it is dematerialized by operations
department at Reliance money.


TRAINING AND DEVELOPMENT

It is a subsystem of an organization. It ensures that randomness is reduced and learning or

behavioral change takes place in structured format.


TRADITIONAL AND MODERN APPROACH OF TRAINING AND

DEVLOPMENT

Projectsformba.blogspot.com
Projectsformba.blogspot.com




Traditional Approach – Most of the organizations before never used to believe in

training. They were holding the traditional view that managers are born and not made.

There were also some views that training is a very costly affair and not worth.

Organizations used to believe more in executive pinching. But now the scenario seems to

be changing.

The modern approach of training and development is that Indian Organizations have

realized the importance of corporate training. Training is now considered as more of

retention tool than a cost. The training system in Indian Industry has been changed to

create a smarter workforce and yield the best results.

TRAINING DEFINED

It is a learning process that involves the acquisition of knowledge, sharpening of skills,

concepts, rules, or changing of attitudes and behaviours to enhance the performance of

employees.

Training is activity leading to skilled behavior

• It’s not what you want in life, but it’s knowing how to reach it

• It’s not where you want to go, but it’s knowing how to get there

• It’s not how high you want to rise, but it’s knowing how to take off

• It may not be quite the outcome you were aiming for, but it will be an outcome

• It’s not what you dream of doing, but it’s having the knowledge to do it

• It's not a set of goals, but it’s more like a vision

• It’s not the goal you set, but it’s what you need to achieve it

Training is about knowing where you stand (no matter how good or bad the current



Projectsformba.blogspot.com
Projectsformba.blogspot.com


situation looks) at present, and where you will be after some point of time.

Training is about the acquisition of knowledge, skills, and abilities (KSA) through

professional development.




                   Importance of Training and Development

• Optimum Utilization of Human Resources – Training and Development helps in

optimizing the utilization of human resource that further helps the employee to achieve

the organizational goals as well as their individual goals.

• Development of Human Resources – Training and Development helps to provide an

opportunity and broad structure for the development of human resources’ technical and

behavioral skills in an organization. It also helps the employees in attaining personal

growth.

• Development of skills of employees – Training and Development helps in increasing

the job knowledge and skills of employees at each level. It helps to expand the horizons

of human intellect and an overall personality of the employees



Projectsformba.blogspot.com
Projectsformba.blogspot.com


Productivity – Training and Development helps in increasing the productivity of the

employees that helps the organization further to achieve its long-term goal

• Team spirit – Training and Development helps in inculcating the sense of team work,
team spirit, and inter-team collaborations. It helps in inculcating the zeal to learn within

the employees

• Organization Culture – Training and Development helps to develop and improve the

organizational health culture and effectiveness. It helps in creating the learning culture

within the organization.

• Organization Climate – Training and Development helps building the positive

perception and feeling about the organization. The employees get these feelings from

leaders, subordinates, and peers.

• Quality – Training and Development helps in improving upon the quality of work and
work-life.

• Healthy work-environment – Training and Development helps in creating the healthy

working environment. It helps to build good employee, relationship so that individual

goals aligns with organizational goal.

• Health and Safety – Training and Development helps in improving the health and safety

of the organization thus preventing obsolescence.

• Morale – Training and Development helps in improving the morale of the work force.

• Image – Training and Development helps in creating a better corporate image.

• Profitability – Training and Development leads to improved profitability and more

positive attitudes towards profit orientation.

• Training and Development aids in organizational development i.e. Organization gets

more effective decision making and problem solving. It helps in understanding and




Projectsformba.blogspot.com
Projectsformba.blogspot.com


carrying out organizational policies.

• Training and Development helps in developing leadership skills, motivation, loyalty,

better attitudes, and other aspects that successful workers and managers usually display.


TRAINING AND DEVELOPMENT OBJECTIVES

The principal objective of training and development division is to make sure the

availability of a skilled and willing workforce to an organization. In addition to that, there

are four other objectives: Individual, Organizational, Functional, and Societal.

Individual Objectives – help employees in achieving their personal goals, which in turn,

enhances the individual contribution to an organization.

Organizational Objectives – assist the organization with its primary objective by bringing

individual effectiveness.

Functional Objectives – maintain the department’s contribution at a level suitable to the

organization’s needs.

Societal Objectives – ensure that an organization is ethically and socially responsible to

the needs and challenges of the society.

                        Importance of Training Objectives

Training objective is one of the most important parts of training program. While some

people think of training objective as a waste of valuable time. The counterargument here

is that resources are always limited and the training objectives actually lead the design of

training. It provides the clear guidelines and develops the training program in less time

because objectives focus specifically on needs. It helps in adhering to a plan. Training

objectives tell the trainee that what is expected out of him at the end of the training

program. Training objectives are of great significance from a number of stakeholder


Projectsformba.blogspot.com
Projectsformba.blogspot.com



perspectives.




1. Trainer

2. Trainee

3. Designer

4. Evaluator

Trainer – The training objective is also beneficial to trainer because it helps the trainer to
measure the progress of trainees and make the required adjustments. Also, trainer comes
in a position to establish a relationship between objectives and particular segments of
training.




Projectsformba.blogspot.com
Projectsformba.blogspot.com


Trainee – The training objective is beneficial to the trainee because it helps in reducing

the anxiety of the trainee up to some extent. Not knowing anything or going to a place

which is unknown creates anxiety that can negatively affect learning. Therefore, it is

important to keep the participants aware of the happenings, rather than keeping it
surprise.

Secondly, it helps in increase in concentration, which is the crucial factor to make the

training successful. The objectives create an image of the training program in trainee’s

mind that actually helps in gaining attention. Thirdly, if

the goal is set to be challenging and motivating, then the likelihood of achieving those

goals is much higher than the situation in which no goal is

Set. Therefore, training objectives helps in increasing the probability that the participants

will be successful in training.

Designer – The training objective is beneficial to the training designer because if the

designer is aware what is to be achieved in the end then he’ll buy the training package

according to that only. The training designer would then look for the training methods,

training equipments, and training content accordingly to achieve those objectives.

Furthermore, planning always helps in dealing effectively in an unexpected situation.

Consider an example; the objective of one training program is to deal effectively with

customers to increase the sales. Since the objective is known, the designer will design a

training program that will include ways to improve the interpersonal skills, such as verbal

and non verbal language, dealing in unexpected situation i.e. when there is a defect in a

product or when a customer is angry.

Therefore, without any guidance, the training may not be designed appropriately.

Evaluator – It becomes easy for the training evaluator to measure the progress of the



Projectsformba.blogspot.com
Projectsformba.blogspot.com



trainees because the objectives define the expected performance of trainees. Training

objective is an important to tool to judge the performance of participants.


Training and Human Resource Management

The HR functioning is changing with time and with this change, the relationship between

the training function and other management activity is also changing. The training and

development activities are now equally important with that of other HR functions. Gone

are the days, when training was considered to be futile, waste of time, resources, and

money. Now-a-days, training is an investment because the departments such as,

marketing & sales, HR, production, finance, etc depends on training for its survival. If

training is not considered as a priority or not seen as a vital part in the organization, then

it is difficult to accept that such a company has effectively carried out HRM. Training

actually provides the opportunity to raise the profile development activities in the

organization

To increase the commitment level of employees and growth in quality movement

(concepts of HRM), senior management team is now increasing the role of training. Such

concepts of HRM require careful planning as well as greater emphasis on employee

development and long term education.


Training is now the important tool of Human Resource Management to control the

attrition rate because it helps in motivating employees, achieving their professional and

personal goals, increasing the level of job satisfaction, etc. As a result training is given on

a variety of skill development and covers a multitude of courses.




Projectsformba.blogspot.com
Projectsformba.blogspot.com


Role of HRD Professionals in Training

This is the era of cut-throat competition and with this changing scenario of business; the

role of HR professionals in training has been widened. HR role now is:

1. Active involvement in employee education

2. Rewards for improvement in performance

3. Rewards to be associated with self esteem and self worth

4. Providing pre-employment market oriented skill development education and post

 employment support for advanced education and training

   6. Flexible access i.e. anytime, anywhere training.




                                  Models of Training

Training is a sub-system of the organization because the departments such as, marketing

& sales, HR, production, finance, etc depends on training for its survival. Training is a

transforming process that requires some input and in turn it produces output in the form

of knowledge, skills, and attitudes (KSAs).

THE TRAINING SYSTEM

A System is a combination of things or parts that must work together to perform a

particular function. An organization is a system and training is a sub system of the

organization. The System Approach views training as a sub system of an organization.

System Approach can be used to examine broad issues like objectives, functions, and

aim. It establishes a logical relationship between the sequential stages in the process of

training need analysis (TNA), formulating, delivering, and evaluating. There are 4

necessary inputs i.e. technology, man, material, time required in every system to produce


Projectsformba.blogspot.com
Projectsformba.blogspot.com



products or services. And every system must have some output from these inputs in order

to survive. The output can be tangible or intangible depending upon the organization’s

requirement. A system approach to training is planned creation of training program. This

approach uses step-by-step procedures to solve the problems. Under systematic approach,

training is undertaken on planned basis. Out of this planned effort,

one such basic model of five steps is system model that is explained below.

Organization are working in open environment i.e. there are some internal and external

forces, that poses threats and opportunities, therefore, trainers need to be aware of these

forces which may impact on the content, form, and conduct of the training efforts.


The internal forces are the various demands of the organization for a better learning

environment; need to be up to date with the latest technologies.

The three model of training are:

1. System Model

2. Instructional System Development Model

3. Transitional model


                               System Model Training

The system model consists of five phases and should be repeated on a regular basis to

make further improvements. The training should achieve the purpose of helping

employee to perform their work to required standards. The steps involved in System

Model of training are as follows:

   1. Analyze and identify the training needs i.e. to analyze the department, job,




Projectsformba.blogspot.com
Projectsformba.blogspot.com


   2. employees requirement, who needs training, what do they need to learn,

     estimating training cost, etc The next step is to develop a performance measure on

    the basis of which actual performance would be evaluated.

   3. Design and provide training to meet identified needs. This step requires

      developing objectives of training, identifying the learning steps, sequencing and

      structuring the contents.

   4. Develop- This phase requires listing the activities in the training program that will

      assist the participants to learn, selecting delivery method, examining the training

      material, validating information to be imparted to make sure it accomplishes all

      the goals & objectives.


   5. Implementing is the hardest part of the system because one wrong step can lead to

      the failure of whole training program.

   6. Evaluating each phase so as to make sure it has achieved its aim in terms of

      subsequent work performance. Making necessary amendments to any of the

      previous stage in order to remedy or improve failure practices




Projectsformba.blogspot.com
Projectsformba.blogspot.com




             Instructional System Development Model(ISD)Model


Instructional System Development model was made to answer the training problems.

This model is widely used now-a-days in the organization because it is concerned with

the training need on the job performance.

Training objectives are defined on the basis of job responsibilities and job description and

on the basis of the defined objectives individual progress is measured. This model also

helps in determining and developing the

favorable strategies, sequencing the content, and delivering media for the types of

training objectives to be achieved.


The Instructional System Development model comprises of five stages:




Projectsformba.blogspot.com
Projectsformba.blogspot.com


   1. ANALYSIS – This phase consist of training need assessment, job analysis, and

      target audience analysis.


   2. PLANNING – This phase consist of setting goal of the learning outcome,

      instructional objectives that measures behavior of a participant after the training,

      types of training material, media selection, methods of evaluating the trainee,

      trainer and the training program, strategies to impart knowledge i.e. selection of

      content, sequencing of content, etc.


   3. DEVELOPMENT – This phase translates design decisions into training material.

      It consists of developing course material for the trainer including handouts,

      workbooks, visual aids, demonstration props, etc, course material for the trainee

      including handouts of summary.


   4. EXECUTION – This phase focuses on logistical arrangements, such as arranging

      speakers, equipments, benches, podium, food facilities, cooling, lighting, parking,

      and other training accessories.

   5. EVALUATION – The purpose of this phase is to make sure that the training

     program has achieved its aim in terms of subsequent work performance. This phase

    consists of identifying strengths and weaknesses

     and making necessary amendments to any of the previous stage in order

     to remedy or improve failure practices.




Projectsformba.blogspot.com
Projectsformba.blogspot.com




   The ISD model is a continuous process that lasts throughout the training program. It

   also highlights that feedback is an important phase throughout the entire training

   program. In this model, the output of one phase is an input to the next phase.


Transitional model focuses on the organization as a whole. The outer loop describes the

vision, mission and values of the organization on the basis of which training model i.e.

inner loop is executed.


Vision – focuses on the milestones that the organization would like to achieve after the

defined point of time. A vision statement tells that where the organization sees itself few

years down the line. A vision may include setting a role mode, or bringing some internal




Projectsformba.blogspot.com
Projectsformba.blogspot.com


transformation, or may be promising to meet some other deadlines


Mission – explain the reason of organizational existence. It identifies the position in the

community. The reason of developing a mission statement is to motivate, inspire, and

inform


the employees regarding the organization. The mission statement tells about the identity

that how the organization would like to be viewed by the customers, employees, and all

other stakeholders.


Values – is the translation of vision and mission into communicable ideals. It reflects the

deeply held values of the organization and is independent of current industry

environment. For example, values may include social responsibility, excellent customer

service, etc.

The mission, vision, and values precede the objective in the inner loop. This model

considers the organization as a whole. The objective is formulated keeping these three

things in mind and then the training model is further implemented.




Projectsformba.blogspot.com
Projectsformba.blogspot.com




                 TRAIN AND RETAIN TO STOP THE DRAIN

In today’s competitive world, where margins are constantly under pressure, training

budgets are the first to axed. So it becomes imperative that the training model that is

evolved should be less capital intensive and not dependent upon profit margins and

profitability.

Although training needs are identified much before training programmed actually

commence but still some crucial points are left some un-addressed.

For example very little is done to know the opinion of the employee about training need

identified for him as to what he feels about the same .99% cases employee is nominated

by higher authorities instead of chance being given to volunteer program under the


Projectsformba.blogspot.com
Projectsformba.blogspot.com



notion that boss is always right and he knows the best off. Taking this in context there are

many organization where some employee who are earmarked are regularly nominated to

attend training program. “He is stressed out, why don’t pack him up for a training

program” approach.
                                     CHAPTER-3

                          LEARNING AND TRAINING

Irrespective of the type or method of training, a trainer has to keep in mind some of the

principles of learning or motivation, which would enhance internationalization of what is

taught.

Motivation

A trainee needs to have a desire to learn and benefit from the programme. If the is not

interested, or is de-motivated, the learning outcome is going to be insignificant and the

company will have spent its money badly. On the other hand, being too intense about

learning and outcome may result in setting over ambitious goals for the individual.

Reinforcement

Following on the concept of motivation is that of reinforcement. For learning to take

place and be internalized to the desired extent, a trainee is rewarded or given some

encouragement. This reinforcement, or the acknowledgement that what has been acquired

is desirable, can be either an extrinsic or intrinsic reward-external praise or some tangible

reward, or the individual’s feeling of a sense of progress. Current stress is on positive

support and helpful behavior, even when mistakes are made.




Projectsformba.blogspot.com
Projectsformba.blogspot.com




Feedback
During the training process, it is useful for the trainee to be told how he is progressing.

Several researchers have confirmed that knowledge of results is an effective motivator.

Constant and periodic feedback has positive effects on the trainee’s learning. Unless the

trainee knows how close his performance comes to the desired standard, he will not have

an opportunity to improve. Feedback therefore provides a basis for correcting oneself.

Secondly, feedback helps to sustain the trainee’s interest in the task, or in each learning

that is taking place, by bringing greater involvement with the learning process. If

feedback is to be meaningful, it should follow a learning segment as quickly as possible.


Transfer of Learning


The maximum use of training can be made if the trainee is able to transfer his learning to

his actual work role. This is possible if identical elements are incorporated in the training

situation from the job role, either existing or proposed. The more similar the learning

situation is to the job situation, the higher the degree of transfer the trainee can expect,

and hence the grater the relevance of the training programme.

Repetition

Repetition etches a pattern into our memory, e.g., when one studies for an examination, it

is necessary to repeatedly to over ideas so that they can be recalled later.




Projectsformba.blogspot.com
Projectsformba.blogspot.com


Relevance

Relevance relates to the meaningful fuse of material, which aids learning, e.g., trainers

usually explain in the overall purpose of a job to trainees before assigning them a

particular task.


TRAINING INPUTS

There are three basic types of inputs;

(i)Skills

(ii)Attitude

(iii)Knowledge.

The primary purpose of training is to establishing a sound relationship is at its best when

the workers attitude to the job is right, when the workers knowledge of the job is

adequate, and he has developed the necessary skills.

Training activities in an industrial organization are aimed at making desired

modifications in skills, attitudes and knowledge of employee so that they perform their

jobs most efficiently and effectively.


BEST TIME TO IMPART TRAINING TO EMPLOYEE

1. NEW RECRUITS TO THE COMPANY

These have a requirement for induction into the company as a whole in terms of its

business activities and personnel policies and provisions, the terms, conditions and

benefits appropriate to the particular employee, and the career and advancement

opportunities available.



Projectsformba.blogspot.com
Projectsformba.blogspot.com


2. TRANSFEREES WITHIN THE COMPANY

These are people who are moved from one job to another, either within the same work

area, i.e. the same department or function, or to dissimilar work under a different

management. Under this heading we are excluding promotions, which take people into

entirely new levels of responsibility.

3. PROMOTIONS


Although similar to the transferee in that there is a new job to be learned in new

surroundings, he is dissimilar in that the promotion has brought him to a new level of

supervisory or management responsibility. The change is usually         too important and

difficult to make successfully to permit one to assume that the promotes will pick it up as

he goes along and attention has to be paid to training in the tasks and the responsibilities

and personal skills necessary for effective performance.

4. NEW PLANT OR EQUIPMENT


Even the most experienced operator has everything to learn when a computer and

electronic controls replace the previous manual and electro-mechanical system on the

process plant on which he works. There is no less a training requirement for the

supervisors and process management, as well as for technical service production control

and others.

5. NEW PROCEDURES


Mainly for those who work in offices in commercial and administrative functions but also

for those who we workplace is on the shop floor or on process plant on any occasion on



Projectsformba.blogspot.com
Projectsformba.blogspot.com


which there is a modification to existing paperwork or procedure for, say the withdrawal

of materials from stores, the control of customer credit the approval of expense claims,

there needs to be instruction on the change in the way of working in many instances, a

note bringing the attention of all concerned the change is assume to be sufficient, but

there are cases, such as when total new systems in corporating IT up dates are installed,

when more thorough training is needed.

6. NEW STANDARDS, RULES AND PRACTICES


Changes in any one these are likely to be conveyed by printed note or by word of mouth
by the manager to his subordinates, and this can be the most satisfaction way of dealing
with the change from the point of view of getting those affected to understand their new
responsibility. However not all changes under this heading can be left to this sort of
handling. Even the simplest looking instruction may be


regarded as undesirable or impracticable by whoever has to perform it he may not
understand the purpose behind the change and lose confidence in a management which he
now believes to be ‘messing about’, or he may understand the purpose and have a better
alternative to offer if it is not too late.

7. NEW RELATIONSHIP AND AUTHORITIES


These can arise, as a result of management decisions, in a number of ways. In examples,

the recognition of the accounts department can result in a realization of responsibilities

between the section leaders of credit control, invoicing and customer records, although

there is no movement of staff between the sections (i.e. no transfers). Although the

change in work content for each clerk and supervisor is defined clearly for each person in

the new procedures, there is nevertheless a need for each person to know where he stands




Projectsformba.blogspot.com
Projectsformba.blogspot.com


in the new set up, which is responsible for what, and where to direct problems and

enquiries as they arise in the future.

8. MAINTENANCE OF STANDARDS


We are here concerned with maintenance of standards through training, for it must be

remembered that supervision and inspection and qualify control are continuously

responsible for standards and exercise their own authorities to this end. Although it is

generally agreed that some retraining from time to time, taking varied forms even for the

on group of employees, does act as both a reminder and a stimulus, there is not much

agreement on the next frequency and form that such retraining should take, of there is as

yet little scientific knowledge on this subject which is of much use in industrial

situations.

9. THE MAINTENANCE OF ADAPTABILITY

Again, whilst there is little scientific study of the loss of ability to learn new skills in

those cases where people spend a long time without change, and without the need to

learn, there is increasing evidence in current experience to suggest that this is the case in

industrial employment. Add, of course, there is the inference arising from the laboratory

experiments of psychologists.

10. THE MAINTENANCE OF MANAGEMENT SKILLS &

     STANDARDS

Skills in supervising, employee appraisal, communications, leadership etc are important

in all companies. Some of these skills are seen to be critical to major developments in

company organisation, culture, employee empowerment and so on. Initial training in



Projectsformba.blogspot.com
Projectsformba.blogspot.com


these skills is not uncommon in the largest companies on appointment into management

and supervision. But continuous training and performance monitoring is rare, despite the

common knowledge that standards are as varied as human nature.

11. RETIREMENT AND REDUNDANCY


Employees of any position in the company who are heading towards retirement will

benefit from learning about health, social life, work opportunities money management

etc. Internal or external courses are best attended a year or two before retirement date, in

a few companies a member of Personnel will act as a counselor as required.




BENEFITS OF TRAINING

Employees and the organization need to realize the importance of contribution and

learning for mutual growth and development.         Training is the answer to deal with

stagnation stage by constantly updating it in every field. Other benefits of training

include:

          Hiring appeal: companies that provide training attract a better quality

           Workforce.

          Assessing and addressing any performance deficiency.

          Enhancing workforce flexibility.Cross-cultural training is essential for t

           them for better adjustment in the new environment.

          Increasing commitment: Training acts as a loyalty booster. Employee

           motivation is also enhanced when the employee knows that the

           organization would provide them opportunities to increase their skills and



Projectsformba.blogspot.com
Projectsformba.blogspot.com


          knowledge.

         It gives the organization a competitive edge by keeping abreast of the latest

              changes; it acts as a catalyst for change.

         Higher customer satisfaction and lower support cost results through

          improved service, increased productivity and greater sufficiency.

         Training acts as benchmark for hiring promoting and career planning.

         It acts act as a retention tool by motivating employee to the vast

          opportunities for growth available in an organization.




THE EVALUATION OF TRAINING

There are a number of expressions used to describe steps taken by management and by

training offices at the conclusion of training and during the days or weeks afterwards.

These expressions include validation, evaluation, follow-up and implementation, as well

as cost benefit, which have appeared in more recent years. We are interested in all of

these and have already tackled one of the, implementation, and we start by giving our

definitions in order to establish a clearer picture of what each is, and how they relate to

each other.

Evaluation of training, or, indeed of anything, consists simply of putting a value to it. To

evaluate training means undertaking a search for the effect that it has had on the people

and the situations, which it influences, and then trying to measure or estimate whether

this is advantageous or disadvantageous.




Projectsformba.blogspot.com
Projectsformba.blogspot.com


We shall see that at the level of pure training there is an evaluation to be made, but that

the principal evaluation is at a higher level in the chain.



   First the chain of intentions is clear at the outset

   1. The forecourt attendants were to receive training to a defined level of

       competence.

   2. They were then to apply their new capability correctly during the service that they

       gave to motorists.



   3. The motorists would respond to this with a reaction of pleasure and would tend to

       use that particular station rather more, thus increasing the amount of gasoline

       sold.

   4. The increased sales, and negligible increased costs, would improve the revenue

       and the profits.

A TRAINING TOOL: INSPIRING OTHERS

In the new era new era, challenges for the trainer are to create learning environment.

Trainer needs to innovate new ways design and deliver the training inputs. Wide range of

technique like interactive methods like teaching, experiential learning cases inventories

games, including humour. Where as we have the ancient way of story telling as a

powerful tool to create learning for adult managers of industry. Sharing ones own

perception, experience and ideas learning value can be increased exponentially.




Projectsformba.blogspot.com
Projectsformba.blogspot.com



Methods of Training

There are various methods of training, which can be divided in to cognitive and

behavioral methods. Trainers need to understand the pros and cons of each method, also

its impact on trainees keeping their background and skills in mind before giving training.

Cognitive methods are more of giving theoretical training to the trainees. The various

methods under Cognitive approach provide the rules for how to do something, written or

verbal information, demonstrate relationships among concepts, etc. These methods are

associated with changes in knowledge and attitude by stimulating learning.

The various methods that come under Cognitive approach are:


                          LECTURES – A Method of Training

It is one of the oldest methods of training. This method is used to create understanding of

a topic or to influence behavior, attitudes through lecture. A lecture can be in printed or

oral form. Lecture is telling someone about something. Lecture is given to enhance the

knowledge of listener or to give him the theoretical aspect of a topic. Training is basically

incomplete without lecture. When the trainer begins the training session by telling the

aim, goal, agenda, processes, or methods that will be used in training that means the

trainer is using the lecture method. It is difficult to imagine training without lecture

format. There are some variations in Lecture method. The variation here means that some

forms of lectures are interactive while some are not.

Straight Lecture: Straight lecture method consists of presenting information, which the

trainee attempts to absorb. In this method, the trainer speaks to a group about a topic.

However, it does not involve any kind of interaction between the trainer and the trainees.


Projectsformba.blogspot.com
Projectsformba.blogspot.com



A lecture may also take the form of printed text, such as books, notes, etc. The difference

between the straight lecture and the printed material is the trainer’s intonation, control of

speed, body language, and visual image of the trainer. The trainer in case of straight

lecture can decide to vary from the training script, based on the signals from the trainees,

whereas same material in print is restricted to what is printed.

A good lecture consists of introduction of the topic, purpose of the lecture, and priorities

and preferences of the order in which the topic will be covered.




Main Features of Lecture Method

Some of the main features of lecture method are:

   •   Inability to identify and correct misunderstandings

   •   Less expensive

   •   Can be reached large number of people at once

   •   Knowledge building exercise

   •   Less effective because lectures require long periods of trainee inactivity



                         Demonstration Training Method

This method is a visual display of how something works or how to do something. As an

example, trainer shows the trainees how to perform or how to do the tasks of the job. In

order to be more effective, demonstration method should be should be accompanied by

the discussion or lecture method.

To carry out an effective demonstration, a trainer first prepares the lesson plan by


Projectsformba.blogspot.com
Projectsformba.blogspot.com



breaking the task to be performed into smaller modules, easily learned parts. Then, the

trainer sequentially organizes those modules and prepares an explanation for why that

part is required. While performing the demonstration, trainer:

Demonstrates the task by describing how to do, while doing

   •   Helps the focusing their attention on critical aspects of the task

   •   Tells the trainees what you will be doing so they understand what you will be

       showing them

   •   Explains why it should be carried out in that way




The difference between the lecture method and the demonstration method is the level of

involvement of the trainee. In the lecture method, the more the trainee is involved.



The financial costs that occur in the demonstration method are as follows:

   •   Cost of training facility for the program

   •   Cost of materials that facilitate training

   •   Food, travel, lodging for the trainees and the trainers

   •   Compensation of time spent in training to trainers and trainees

   •   Cost related to creating content, material

   •   Cost related to the organization of the training

After completing the demonstration the trainer provide feedback, both positive and or

negative, give the trainee the opportunity to do the task and describe what he is doing and

why.




Projectsformba.blogspot.com
Projectsformba.blogspot.com


                            Discussion Training Method

This method uses a lecturer to provide the learners with context that is supported,

elaborated, explains, or expanded on through interactions both among the trainees and

between the trainer and the trainees. The interaction and the communication between

these two make it much more effective and powerful than the lecture method. If the

Discussion method is used with proper sequence i.e. lectures, followed by discussion and

questioning, can achieve higher level knowledge objectives, such as problem solving and

principle learning.


The Discussion method consists a two-way flow of communication i.e. knowledge in the

form of lecture is communicated to trainees, and then understanding is conveyed back by

trainees to trainer.

Understanding is conveyed in the form of verbal and non-verbal feedback that enables

the trainer to determine whether the material is understood. If yes, then definitely it

would help out the trainees to implement it at their workplaces and if not, the trainer may

need to spend more time on that particular area by presenting the information again in a

different manner.

Questioning can be done by both ways i.e. the trainees and the trainer. When the trainees

ask questions, they explain their thinking about the content of the lecture. A trainer who

asks questions stimulates thinking about the content of the lecture. Asking and

responding questions are beneficial to trainees because it enhance understanding and

keep the trainees focused on the content. Besides that, discussions, and interactions allow

the trainee to be actively engaged in the material of the trainer. This activity helps in




Projectsformba.blogspot.com
Projectsformba.blogspot.com


improving recall.



                       Computer-Based Training (CBT)

With the world-wide expansion of companies and changing technologies, the demands

for knowledge and skilled employees have increased more than ever, which in turn, is

putting pressure on HR department to provide training at lower costs. Many organizations

are now implementing CBT as an alternative to classroom based training to accomplish

those goals


Some of the benefits of Computer-Based Training are:




Projectsformba.blogspot.com
Projectsformba.blogspot.com


According to a recent survey, about 75% of the organizations are providing training to

employees through Intranet or Internet. Internet is not the method of training, but has

become the technique of delivering training. The growth of electronic technology has

created alternative training delivery systems. CBT does not require face-to-face

interaction with a human trainer. This method is so varied in its applications that it is

difficult to describe in concise terms.




The various methods that come under Cognitive approach are :



   o   INTELLEGENT TUTORIAL SYSTEM(ITS)

   o   PROGRAMMED INSTRUCTION (PI)

   o   VIRTUAL REALITY

Behavioral methods are more of giving practical training to the trainees. The various

methods under Behavioral approach allow the trainee to behavior in a real fashion. These

methods are best used for skill development.


The various methods that come under Behavioral approach are:

      GAMES AND SIMULATIONS

           o   BEHAVIOR-MODELING

           o   BUSINESS GAMES

           o   CASE STUDIES


Projectsformba.blogspot.com
Projectsformba.blogspot.com


           o   EQUIPMENT STIMULATORS

           o   IN-BASKET TECHNIQUE

           o   ROLE PLAYS

Both the methods can be used effectively to change attitudes, but through different

means.

Another Method is MANAGEMENT DEVELOPMENT METHOD –




                                     COACHING

Coaching is one of the training methods, which is considered as a corrective method for

inadequate performance. According to a survey conducted by International Coach

Federation (ICF), more than 4,000 companies are using coach for their executives. These

coaches are experts most of the time outside consultants.



A coach is the best training plan for the CEO’s because

A It is one-to-one interaction

A It can be done at the convenience of CEO

A It can be done on phone, meetings, through e-mails, chat

A It provides an opportunity to receive feedback from an expert

A It helps in identifying weaknesses and focus on the area that needs improvement This

method best suits for the people at the top because if we see on emotional front, when a

person reaches the top, he gets lonely and it becomes difficult to find someone to talk to.


Projectsformba.blogspot.com
Projectsformba.blogspot.com


It helps in finding out the executive’s specific developmental needs. The needs can be

identified through 60 degree performance review.



PROCEDURE OF THE COACHING



The procedure of the coaching is mutually determined by the executive and coach. The

procedure is followed by successive counseling and meetings at the executive’s

convenience by the coach.

   1. Understand the participant’s job, the knowledge, skills, and attitudes, and

       resources required to meet the desired expectation

   2. Meet the participant and mutually agree on the objective that has to be achieved

   3. Mutually arrive at a plan and schedule

   4. At the job, show the participant how to achieve the objectives, observe the

       performance and then provide feedback

   5. Repeat step 4 until performance improves.



   For the people at middle-level management, coaching is more likely done by the

   supervisor; however experts from outside the organization are at times used for up-

   and-coming managers. Again, the personalized approach assists the manger focus on

   definite needs and improvement



                                      Mentoring

Mentoring is an ongoing relationship that is developed between a senior and junior




Projectsformba.blogspot.com
Projectsformba.blogspot.com


employee. Mentoring provides guidance and clear understanding of how the organization

goes to achieve its vision and mission to the junior employee

The meetings are not as structured and regular than in coaching. Executive mentoring is

generally done by someone inside the company. The executive can learn a lot from

mentoring. By dealing with diverse mentee’s, the executive is given the chance to grow

professionally by developing management skills and learning how to work with people

with diverse background, culture, and language and personality types

Executives also have mentors. In cases where the executive is new to the organization, a

senior executive could be assigned as a mentor to assist the new executive settled into his

role. Mentoring is one of the important methods for preparing them to be future

executives. This method allows the mentor to determine what is required to improve

mentee’s performance. Once the mentor identifies the problem, weakness, and the area

that needs to be worked upon, the mentor can advise relevant training. The mentor can

also provide opportunities to work on special processes and projects that require use of

proficiency.

Some key points on Mentoring

   •   Mentoring focus on attitude development

   •   Conducted for management-level employees

   •   Mentoring is done by someone inside the company

   •   It is one-to-one interaction

It helps in identifying weaknesses and focus on the area that needs improvement


                                      Job Rotation

For the executive, job rotation takes on different perspectives. The executive is usually


Projectsformba.blogspot.com
Projectsformba.blogspot.com


not simply going to another department. In some vertically integrated organizations, for

example, where the supplier is actually part of same organization or subsidiary, job

rotation might be to the supplier to see



how the business operates from the supplier point of view. Learning how the organization

is perceived from the outside broadens the executive’s outlook on the process of the

organization. Or the rotation might be to a foreign office to provide a global perspective.

For managers being developed for executive roles, rotation to different functions in the

company is regular carried out.

This approach allows the manger to operate in diverse roles and understand the different

issues that crop up. If someone is to be a corporate leader, they must have this type of

training. A recent study indicated that the single most significant factor that leads to

leader’s achievement was the variety of experiences in different departments, business

units, cities, and countries.

An organized and helpful way to develop talent for the management or executive level of

the organization is job rotation. It is the process of preparing employees at a lower level

to replace someone at the next higher level. It is generally done for the designations that

are crucial for the effective and efficient functioning of the organization.



Benefits of Job Rotation

Some of the major benefits of job rotation are:

    •   It provides the employees with opportunities to broaden the horizon of

        knowledge, skills, and abilities by working in different departments, business



Projectsformba.blogspot.com
Projectsformba.blogspot.com


       units, functions, and countries

   •   Identification of Knowledge, skills, and attitudes (KSAs) required

   •   It determines the areas where improvement is required



   •   Assessment of the employees who have the potential and caliber for filling the

   position

   OFF THE JOB TRAINING –

There are many management development techniques that an employee can take in off
the job. The few popular methods are:

      SENSITIVITY TRAINING

      TRANSACTIONAL ANALYSIS

      STRAIGHT LECTURES/ LECTURES

      SIMULATION EXERCISES


                         Case Study on Training Methods

SALES TRAINING AT ABC COMPANY

Few years ago, ABC Company developed a training strategy for training its global sales

 force. An important feature of the strategy was to create a master training plan for each

 year. The organization’s strategic plans, objectives, and functional tactics would drive t

this plan. Once an initial procedure was designed it was then evaluated and critiqued the

top management, different units, and training council. The input from these

stakeholderswould be summarized and transferred into a master training Plan.

The major question that was asked by the designers of training program was, “what

results do we want from salespeople after the training program is over?” Answer to this

question becomes the objective of the training program.


Projectsformba.blogspot.com
Projectsformba.blogspot.com



Then training content was designed, videos were made. The videos took 3 to 6 months to

produce. Video contains live production plants, clients’ offices, partner offices, suppliers,

manufacturers’ locations, and other locations.
Videos were used to train sales people in various areas, such as:

   •    Market information i.e. about customer profile, market updates, and computer

        integrated manufacturing applications, etc

   •    Sales Process i.e. how to deal in the situation of conflicts with customer, coaching

        on undesirable behavior, supplement skills developed during live courses

   •    Product information, such as, product usage, applications, system description,

        product description, comparison with competitor’s products, etc

   •    Policies and procedures, i.e. about sales contests, incentive plans on achieving

        targets, annual bonuses, winners receiving the best salesperson award to motivate

         the sales force

Representatives then watch video, follow the directions, and refer to the material if faces

any problem. When salespeople feel they have mastered the


Around thousands of sales persons were getting a specific video training. The sales

people were getting training material along with the video. Sales

material, they would take an exam and call a toll-free number to transmit responses to

exam.

Salespeople who successfully passed an exam were factored into performance and merit

reviews as well as promotional opportunities. Those who couldn’t pass the exam were

asked to go through the material and video again before retaking the exam. If the

salesperson failed an exam again, the reporting manager was notified.


Projectsformba.blogspot.com
Projectsformba.blogspot.com



This case gives rise to few important questions. These questions are:


   •   In today’s technological world, is video still the best way to deliver training?

   •   Is   video   the   most      effective   way   to   achieve   training   objectives?

   •   What role did cost of development, cost of delivery, and other constraints play in
       selection of video delivery system?




                          Training Need Analysis (TNA)

   An analysis of training need is an essential requirement to the design of effective

   training. The purpose of training need analysis is to determine whether there is a gap

   between what is required for effective performance and present level of performance.

   Why training need analysis?

   Training need analysis is conducted to determine whether resources required are

   available or not. It helps to plan the budget of the company, areas where training is

   required, and also highlights the occasions where training might not be appropriate

   but requires alternate action.




Projectsformba.blogspot.com
Projectsformba.blogspot.com




   Corporate need and training need are interdependent because the organization

   performance ultimately depends on the performance of its individual employee and

   its sub group.

   Organizational Level – Training need analysis at organizational level focuses on

   strategic planning, business need, and goals. It starts with the assessment of internal

   environment of the organization such as, procedures, structures, policies, strengths,

   and weaknesses and external environment such as opportunities and threats.

   After doing the SWOT analysis, weaknesses can be dealt with the training

   interventions, while strengths can further be strengthened with continued training.

   Threats can be reduced by identifying the areas where training is required. And,

   opportunities can be exploited by balancing it against costs.

   For this approach to be successful, the HR department of the company requires to be

   involved in strategic planning. In this planning, HR develops strategies to be sure that


Projectsformba.blogspot.com
Projectsformba.blogspot.com


   the employees in the organization have the required Knowledge, Skills, and

   Attributes (KSAs) based on the future KSAs requirements at each level

   Individual Level – Training need analysis at individual level focuses on each and

   every individual in the organization. At this level, the organization checks whether an

   employee is performing at desired level or the performance is below expectation. If

   the difference between the expected performance and actual performance comes out

   to be positive, then certainly there is a need of training.

   However, individual competence can also be linked to individual need. The methods

   that are used to analyze the individual need are:

Appraisal and performance review

Peer appraisal

Competency assessments

Subordinate appraisal

Client feedback

Customer feedback

Self-assessment or self-appraisal

Operational Level – Training Need analysis at operational level focuses on the work

that is being assigned to the employees. The job analyst gathers the information on

whether the job is clearly understood by an employee or not. He gathers this information

through technical interview, observation, psychological test; questionnaires asking the

closed ended as well as open ended questions, etc. Today, jobs are dynamic and keep

changing over the time. Employees need to prepare for these changes. The job analyst

also gathers information on the tasks needs to be done plus the tasks that will be required



Projectsformba.blogspot.com
Projectsformba.blogspot.com


in the future. Based on the information collected, training Need analysis (TNA) is done.

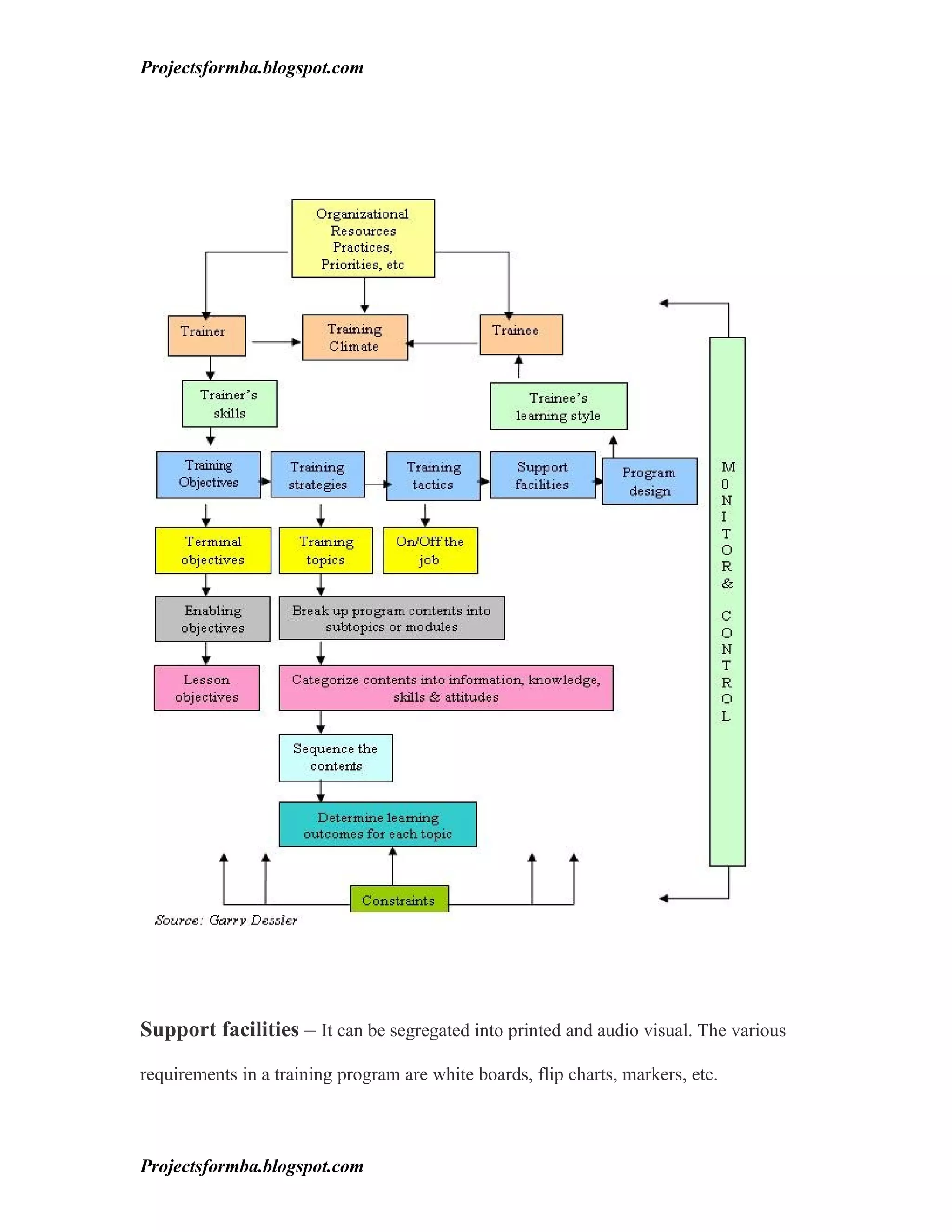
                                    Training-Design

The design of the training program can be undertaken only when a clear training

objective has been produced. The training objective clears what goal has to be achieved

by the end of training program i.e. what the trainees are expected to be able to do at the

end of their training. Training objectives assist trainers to design the training program.

The trainer – Before starting a training program, a trainer analyzes his technical,

interpersonal, judgmental skills in order to deliver quality content to trainers

The trainees – A good training design requires close scrutiny of the trainees and their

profiles. Age, experience, needs and expectations of the trainees are some of the

important factors that affect training design.

Training climate – A good training climate comprises of ambience, tone, feelings,

positive perception for training program, etc. Therefore, when the climate is favorable

nothing goes wrong but when the climate is unfavorable, almost everything goes wrong.

Trainees’ learning style – the learning style, age, experience, educational

background of trainees must be kept in mind in order to get the right pitch to the design

of the program

Training strategies – Once the training objective has been identified, the trainer

translates it into specific training areas and modules. The trainer prepares the priority list

of about what must be included, what could be included.

Training topics – After formulating a strategy, trainer decides upon the content to be

delivered. Trainers break the content into headings, topics, ad modules. These topics and

modules are then classified into information, knowledge, skills, and attitudes.


Projectsformba.blogspot.com
Projectsformba.blogspot.com


Sequence the contents – Contents are then sequenced in a following manner:

• From simple to complex

• Topics are arranged in terms of their relative importance

• From known to unknown

• From specific to general

• Dependent relationship



Training tactics – Once the objectives and the strategy of the training program

becomes clear, trainer comes in the position to select most appropriate tactics or methods

or techniques. The method selection depends on the following factors:

• Trainees’ background

• Time allocated

• Style preference of trainer

• Level of competence of trainer

• Availability of facilities and resources, etc




Projectsformba.blogspot.com
Projectsformba.blogspot.com




Support facilities – It can be segregated into printed and audio visual. The various

requirements in a training program are white boards, flip charts, markers, etc.



Projectsformba.blogspot.com
Projectsformba.blogspot.com


Constraints – The various constraints that lay in the trainers mind are:

• Time

• Accommodation, facilities and their availability

• Furnishings and equipments

• Budget

• Design of the training, etc



                                 Training Implementation

To put training program into effect according to definite plan or procedure is called

training implementation. Training implementation is the hardest part of the system

because one wrong step can lead to the failure of whole training program. Even the best

training program will fail due to one wrong action.

Training implementation can be segregated into:

• Practical administrative arrangements

• Carrying out of the training

Implementing Training

Once the staff, course, content, equipments, topics are ready, the training is implemented.

Completing training design does not mean that the work is done because implementation

phase requires continual adjusting, redesigning, and refining. Preparation is the most

important factor to taste the success. Therefore, following are the factors that are kept in

mind while implementing training program:




Projectsformba.blogspot.com
Projectsformba.blogspot.com


The trainer – The trainer need to be prepared mentally before the delivery of content.

Trainer prepares materials and activities well in advance. The trainer also set grounds

before meeting with participants by making sure that he is comfortable with course

content and is flexible in his approach.

Physical set-up – Good physical set up is pre-requisite for effective and successful

training program because it makes the first impression on participants. Classrooms should

not be very small or big but as nearly square as possible. This will bring people together

both physically and psychologically. Also, right amount of space should be allocated to

every participant.

Establishing rapport with participants – There are various ways by which a trainer can

establish good rapport with trainees by:

• Greeting participants – simple way to ease those initial tense moments

• Encouraging informal conversation

• Remembering their first name

• Pairing up the learners and have them familiarized with one another

• Listening carefully to trainees’ comments and opinions

• Telling the learners by what name the trainer wants to be addressed

• Getting to class before the arrival of learners

• Starting the class promptly at the scheduled time

• Using familiar examples

• Varying his instructional techniques

• Using the alternate approach if one seems to bog down




Projectsformba.blogspot.com
Projectsformba.blogspot.com


Reviewing the agenda – At the beginning of the training program it is very

important to review the program objective. The trainer must tell the participants the goal

of the program, what is expected out of trainers to do at the end of the program, and how

the program will run. The following information needs to be included:

• Kinds of training activities

• Schedule

• Setting group norms

• Housekeeping arrangements

• Flow of the program

• Handling problematic situations

                                   Training Evaluation

The process of examining a training program is called training evaluation. Training

evaluation checks whether training has had the desired effect. Training evaluation ensures

that whether candidates are able to implement their learning in their respective

workplaces, or to the regular work routines.

Purposes of Training Evaluation

The five main purposes of training evaluation are:

Feedback: It helps in giving feedback to the candidates by defining the objectives and

linking it to learning outcomes.

Research: It helps in ascertaining the relationship between acquired knowledge, transfer

of knowledge at the work place, and training.




Projectsformba.blogspot.com
Projectsformba.blogspot.com




Control: It helps in controlling the training program because if the training is not

effective, then it can be dealt with accordingly.

Power games: At times, the top management (higher authoritative employee) uses the

evaluative data to manipulate it for their own benefits.

Intervention: It helps in determining that whether the actual outcomes are aligned with

the expected outcomes.

Process of Training Evaluation

Before Training: The learner’s skills and knowledge are assessed before the training

program. During the start of training, candidates generally perceive it as a waste of

resources because at most of the times candidates are unaware of the objectives and

learning outcomes of the program. Once aware, they are asked to give their opinions on




Projectsformba.blogspot.com
Projectsformba.blogspot.com


the methods used and whether those methods confirm to the candidates preferences and
Learning style.




During Training: It is the phase at which instruction is started. This phase usually

consist of short tests at regular intervals

After Training: It is the phase when learner’s skills and knowledge are assessed again

to measure the effectiveness of the training. This phase is designed to determine whether

training has had the desired effect at individual department and organizational levels.

There are various evaluation techniques for this phase.

Techniques of Evaluation

The various methods of training evaluation are:

• Observation

• Questionnaire

• Interview


Projectsformba.blogspot.com
Projectsformba.blogspot.com


• Self diaries

• Self recording of specific incidents

Quality

Particularly in those industries, which have to compete in international markets, the
management made clear links between training policies and the quality of work.

Change in Corporate culture

Continuous training was used to transmit new business strategies and new organisation
culture.

Organisational Development

In some organisation where financial responsibilities were being decentralized, the
training function was also getting decentralized. In other training dept was abolished
altogether and all manager’s were made responsible for instruction and training.




Projectsformba.blogspot.com
Projectsformba.blogspot.com


Flexible working practices

Company made a major training program after making two third work forces redundant.

This involved both vocational training and encouraging employee to take educational

courses in their free time.

Training and employment package

In certain companies training formed part of the pay packet offered to employees. It also

had a bearing on the Lab our turnover percentage of employee. In other way we can say

its like cost to company.

Corporate structure

In some instances I became difficult for managers to meet business objectives because

they had in sufficient control over recruitment and training decision. In some other cases

rivalries between different divisions of same company, prevented the integration of

coherent training and personal policies at central level.




The role of professinal trainers

The findings suggest that the role of the professional trainer had undergone significant

changes. He is today not only a mere provider or organiser of training but also is being

seen as an agent or facilitator of change. This because today the management is

integrating training into the very culture of their organisation. In some organisation the

trainers now have access to key decision-makers and have established greater legitimacy

for training and development activities.



Projectsformba.blogspot.com
Projectsformba.blogspot.com


Corporate and individual training needs

Evidence suggests that numbers of organisation are effectively integrating their training

and business strategies and progress has been made in training for organisational

development.

Although the need for continuing training of manager and professional is being assessed

on a more systematic basis this has not been extended more widely.


TYPES OF TRAINING METHODS ADOPTED BY
RELIANCE MOBILE

The training methods which are generally used in an organization are classified into two
i.e.

1) On the job: On-the-job training places the employees in an actual work situation

and makes them appear to be immediately productive. It is learning by doing. For jobs,

that either are difficult to simulate or can be learn quickly by watching and doing on-the-

job training makes sense.

One of the drawbacks to on-the-job training can be low productivity while the employees

develop their skills. Another drawback can be the errors made by the trainees while they

learn. However, when the damage the trainees can do is minimal, where training facilities

and personnel are limited or costly, and where it is desirable for the workers to learn the

job under normal working conditions, the benefits of on-the-job training frequently offset

its drawbacks.

(ii) Job Instruction Training: JIT consists of four basic steps:




Projectsformba.blogspot.com
Projectsformba.blogspot.com


 (a) Preparing the trainees by telling them about the job and over coming their

uncertainties

(b) Presenting the instruction, giving essential information in a clear manner;

(c) Having the trainees try out the job to demonstrate their understanding; and

(d) Placing the workers into the job, on their own, with a designated resource person to

call upon should they need assistance.

2) Off the job: Off-the-job training covers a number of techniques – classroom
lectures, films, demonstrations, case studies and other simulation exercises, and

programmed instruction. The facilities needed for each of these techniques vary from a

small make shift classroom to an elaborate development center with large lecture halls,

supplemented by small conference rooms with sophisticated audiovisual equipment, two-

way mirrors, and all the frills.

(i) Classroom lectures/conferences: The lecture or conference approach is well

adapted to conveying specific information – rules, procedures, or methods. The use of

audiovisuals or demonstrations can often make a formal classroom presentation more

interesting while increasing retention and offering a vehicle for more interesting while

increasing retention and offering a vehicle for clarifying more difficult points. The

lecture’s liabilities include possible lack of feedback and the lack of active involvement

by the trainees.

(ii) Simulation exercises: Any training activity that explicitly places the trainee in an

artificial environment that closely mirrors actual working conditions can be considered a




Projectsformba.blogspot.com
Projectsformba.blogspot.com


simulation. Simulation activities include case exercises, experimental exercises, complex

computer modeling, and vestibule training.

(iii)Vestibule training: In vestibule training, employees learn their jobs on the

equipment they will be using, but the learning is conducted away from the actual work

floor. In the 1980s many large retail chains train cashiers on their new computer cash

registers – which are much more complex because they control inventory and perform

other functions in addition to ringing up orders – in specially created vestibule labs that

simulated the actual checkout-counter environment.

Training, as a process of long tem learning is essentially a developmental tool.. By

effectively utilizing this tool, the organization expects to achieve career objectives.

           Contribute towards the career progressions of the employees by importing

       knowledge of an additional or reinforcing nature, developing skills and bringing

       about desired attitudinal changes among them. This would not merely prove

       effective in assisting them to achieve organizational goals but also enable

       enhancement of their self esteem and self confidences to face external challenges.

           Ours is a changing and dynamic organization which has to pay considerable

       emphasis on training and retraining its employees to enable them to be competent,

       committed and has the capacity to change according to the external and internal

       demands and pressures.

Training of employees is not merely the responsibility of the management or the training

cell alone, but the responsibility of department managers as well. The human resource




Projectsformba.blogspot.com
Projectsformba.blogspot.com


department must enable the involvement of the department managers in the process of

employee training and development.

ASSESSMENT OF TRAINING NEEDS

There are five steps towards the assessment and analysis of training and development of

the organization.

            Collection of information through interviewing and discussing with key

       personnel both inside and outside the organization or specific departments;

       observing the work place, working conditions, processes and outcomes;

       examining records, other written information and annual employee appraisal.

             Compare performances of each department and each employee against

       objectives, targets and standards set for them and keeping in mind future work

       requirements in the organization.

                Identify cause of problems faced by the organization to enable the

       management to train the employees in handling the problems as well as solving

       the problem in a satisfactory manner.

            Segregate identified problems into problems requiring staff development

       action such as training and into problems requiring other management actions, so

       that these problems are accurately addressed.

           Prioritize training actions in accordance to where the training need is more

       urgent.

TYPES OF TRAINING ADRESSING VARIOUS TRAINING
NEEDS;
         Entry training involving new recruits and employees required to take a



Projectsformba.blogspot.com
Projectsformba.blogspot.com


           new job.

          Problem resolution training to meet a shortfall or deficiency in job

           performance.

          Training for change to prepare employees for job identified in near future.

          Development to equip employees to meet organizational changes in future.

Training in Global Business World

With the expansion of the organization, Human Resource job in no longer limited to their

native country but has extended worldwide. Localization is a key to successful expansion

that helps in improving upon workforce connections, doing the work effectively and

efficiently, and reducing global turnover.

As the organizations are expanding globally, training has become quite an essential

ingredient to improve performance. However, unavailability of budget necessary to

achieve goals results the training function to be at the bottom of priority list. Besides that,

managers do not fully adapt according to the local environment for the transfer of

training. Very often, managers use minimum of locally suitable resources or the most

critical material like employee handbooks.

Training success in various countries requires cross cultural literacy i.e. understanding of

how cultural differences across nations can affect the way training is given. At the same

time, different cultures may or may not be supportive in the transfer of training, in the

sense that cultural factor may lower or raise the cost of training.



Case Study – A very brilliant marketing professional went to Arab for the sale of his

Company’s soft drink. But he came back with no results. When asked about the failure of



Projectsformba.blogspot.com
Projectsformba.blogspot.com


the mission, he answered that he prepared three cartoons. Cartoon-1- Displaying a man

looking exhausted and tired, is walking in desert in scorching heat. Cartoon-2- Displaying

the same man opening bottle and drinking the soft drink. Cartoon-3- Displaying the man

feeling alive and refresh again. Though, his strategy was good, unfortunately fails

because he was unaware that Arab people read from right to left. Moral here is

localization is a key to success.

There are some major barriers in the transfer of training when it comes to giving training

in other countries.

Culture

           1. Values and Norms
           2. Attitude
           3. Age, Gender, and Professional Status

Language

           1. Spoken

           2. Unspoken

Social Structure

            1. Individual
            2. Assumptions
            3. Group




                 Culture - Factor in Global Training Program

Communicating the information to different people from different cultures and different

nationalities can give rise to many problems. Many simple things that seem simple and

straightforward to communicate become difficult when it comes to communicating in


Projectsformba.blogspot.com
Projectsformba.blogspot.com


different environment. Giving training in one’s own culture is quite different from giving

training in different culture. Being a good trainer is not the only requirement but

understanding socio-economic and cultural backgrounds has now become an important

part.



Values, norms, attitude are the building blocks of culture. Values means what a group of

people believes to be good, bad, right, or wrong. Norms means the social rules and

guidelines that prescribe appropriate behavior. Attitude disposes a person to act in a

certain way toward something in certain situation. A trainer giving training in different

culture has to keep these things in mind before delivering content.


Instances: A good case that concerns attitude towards time in different cities: People are

very punctual in United States.


People from US tend to come little early for any meeting, or when invited for dinner,

party to someone’s home because in their culture it is considered to be polite to arrive on

time. In Great Britain, people tend to come late for any appointment. If called at 5 P.M.,

that means come at 5.30 or 6 P.M. Even for Argentineans, coming on exact time is far too

early. For instance, In US, if the trainer gets late for a scheduled training session it is

treated as a breach of etiquette. And it may result in loss of trainer’s respect and failure in

transfer of training.

Age, Gender, and Professional Status – Different cultures give different regard to age,

gender, and professional qualification. For example, in Japan, people give high regard to

older people. Older people are regarded as having greater knowledge, skills, wisdom, and




Projectsformba.blogspot.com
Projectsformba.blogspot.com


abilities. Respect in the sense that people are more willing to listen to and seriously

consider the information. In such a culture, a young trainer might have to work harder to

gain attention and face problems in executing the program and transfer of training.

Similarly, some countries are also biased about the gender. Like in Gulf countries,

women’s role is limited to households only. In such a culture, it is not possible for

women trainers to undergo training programs because people will not be as receptive as

in other culture.

Same is with high professional status- the higher the qualification of the trainer, the more

will be the importance attached to the information.


      Language Problem in International Training and Development
                              Programs


Language comprises of both spoken and unspoken means of communication. Bestest of

the best training program will fail if trainer is not well versed in communicating trainees’

language. Language is one of the most important ingredients of culture.


Spoken Language– Trainees’ receiving training prefer to speak in their own language

and trainer being able to speak the local language can help establishing rapport among

trainees, which may be very important for the transfer of training. Language is one of the

major barriers when it comes to giving training in cross-cultural environment. Chinese is

the mother tongue of the largest number of people (shown below), followed buy English

and Hindi.


             Percentage of the people speaking their first language



Projectsformba.blogspot.com
Projectsformba.blogspot.com




Unspoken Language– means non-verbal communication, a very important part of

communication. It is a communication that uses body movements and gestures such as,

raising eyebrows, smiling, hand movements, facial expressions, etc. A failure to

understand unspoken language can lead to a failure of communication because body

language is not the same in every culture.


For instance, raising eyebrows is a sign of recognition in most cultures, but in some

cultures, it’s not. Similarly, making a circle with the thumb and forefinger is a friendly

gesture in the US, but it is obscene invitation in Turkey and Greece. Also, thumbs-up

gesture is used to indicate that “its fine” in the US and Europe, but it is vulgar gesture in

Greece.

Another case of unspoken language is the amount of distance between the persons talking

to each other. In Latin America, the distance adopted by parties in a business discussion

is 3 to 5 feet while in the US, it is 5 to 8 feet. In the training context, if the trainer gives

training in Latin America and maintains a much larger distance than desired in their



Projectsformba.blogspot.com
Projectsformba.blogspot.com


culture, then in turn, it may result in a regrettable lack of rapport between the trainer and

the trainee.

Therefore, using the right body language is very important in cross-cultural training.


                     Global Training Class – Social Structure

Social Structure refers to basic social organization. It consists of many aspects such as,

the degree to which the social organization laid emphasis on the individual, as opposed to

the group.


Individualism–

Some countries emphasizes on individual achievement. Western countries emphasize on

individual performance, this in turn, leads to high level of creativity, high degree of

managerial mobility, entrepreneurial activity, etc. On the other hand, encouraging

individualism also make it difficult to work in teams. It may be difficult for them to co-

operate which may serve as an obstruction in smooth flow of training.

Group– In most of the countries, group is the primary unit of organizations. Like in

Japan, the social status of an individual is determined as much as in by standing of the

group. This may lead to better cooperation; on the other hand it suppresses

entrepreneurial activity, individual creativity, etc. This in turn, may result, in loss of

recognition of individual achievement at work after training.


Therefore, trainer has to keep in mind the factor of the individual and the group while

giving training because encouraging a particular individual in Japan might be considered

as impolite or vice-versa




Projectsformba.blogspot.com
Projectsformba.blogspot.com


Assumptions – We all make assumptions every day. It may be positive or negative, good

or bad. Assumptions influence our attitudes, perceptions. Most people see what they want

to see and believe what they want to believe. It some times leads to coinciding and some

time clashes. This tendency to make assumptions and forming attitudes regarding certain

things can be a big problem in a cross-cultural training. Differences in assumptions can

some times be very problematic. As an example, trainer may believe that if the trainees

do not question, they understand the content. On the other hand, trainees may believe that

if they will ask question, the trainer might think they are dull.

Presumptions can some times result in disrespect, distrust or resistance to change

behavior after training. For instance, trainees might misinterpret trainer because of his

different accent, appearance, style, or anything. Lack of interest of trainees de motivates

trainer to transfer expertise and skills. This can lead to discomfort and misjudging the

other’s motives and goals

It is important to analyze the audience on the factors of customs, values, and language in

case of cross-cultural training.


                               Stakeholders in Training

There are three major stakeholders in training program

   1. The Organization

   2. The Trainee

   3. The Trainer

   Stakeholders in the training take a training plan forward, perhaps over a period of

   one year, and sets parameters and priorities for the implementation stage. General

   Questions, which are asked in relationships to the training systems, are:


Projectsformba.blogspot.com
Projectsformba.blogspot.com



   • What type of training is required?

   • Why the training is required?

    • What is the budget of the training?

   • What are the most sensitive and critical areas?

   • How the training will be carried out?

   • By whom the training program will be carried out?

   • Where and when will the training program be carried out?




               Role of Organization in Training and Development




Questionnaire on Study on Effectiveness of Training & Development

An organization has a very close relationship with the trainee and the trainer because it is


Projectsformba.blogspot.com
Projectsformba.blogspot.com



the first contact for both.

The demand for the training in the organization increases when the organization wants:

• To hire new people – training as a means of training new recruits

• To Expand – When the company wants to increase its headcount

• To increase certain number of staff (in position) by a certain date

• To enhance the performance of employees

• Organization’s name to be a part of training unit.

 Demand for training also increases when there is change in the nature of job, change
 in taste of consumer, change in methods of product development, etc. The
 organization goes through the following steps for the transfer of training to the field.




                 Trainee – Role of Trainee in Transfer of Training


But the problem arises when the organization outsource the training process. In this

situation the organization assumes that the trainer must be aware of the type of training



Projectsformba.blogspot.com
Projectsformba.blogspot.com



need s of the participants and their organization and their content will meet those needs.

This leads to failure of the program, which results in collusion. Therefore, it’s a foremost

duty of the organization to make the trainer and their organization aware of their culture,

climate, responsibilities of organization, etc.

The trainee is a major stakeholder in a training program. The whole training program is

developed for the trainees only. Each candidate plays an important role in the transfer of

training because one participant’s attitude regarding the training influence the other

participants and also each participant can assist by advancing the learning process to

realize the training objectives.

       Participant’s willingness to invest in the program is directly proportional to the

benefits of the learning that the trainee could expect. Each participant forms their

own perception towards training. Some perceptions remain the same during the

program, while some faded depending upon the assessment of a program by the

participant

       Some personal factors that affect the trainee’s learning are:
       • Family Situation

       • Personal Problems

       • Relation between the training program and personal objective

       • Level of self esteem

       • Benefits expected from training

       • Comfort level with the trainer

       • Learning style of trainee

       • KSA of trainee




Projectsformba.blogspot.com
Projectsformba.blogspot.com


        • Previous training experiences

        • Desire for professional growth and development

        Some environmental factors that affect the trainee’s learning are:

        • Relationship with colleagues and subordinates

        • Training team

        • Trainer team

        • Training objective

        • Content of training

        • Training design i.e. methods, techniques, and strategies

        • Environment in the program

        • Composition of training group

        • Infrastructure i.e. eating facilities, tea/coffee breaks

        No matter how good the training program is, in the end it is the participant only

who decides whether to change his behavior or not. Trainees do not change their

behavior merely because someone tells them to do. They change when they feel

there is a need of it. They do it with their own learning style. The trainer and the

organization can only try to remove the mental blocks of the trainee, rest depends

on trainee itself.

                      Importance of Trainer, Role of Trainer

        The effective transfer of training depends a lot on the trainer because it is the

trainer only who can remove the mental block of trainee, motivate the trainee to

learn, delete the negative perception of the trainee regarding the training. Besides

all that, a lot depends on personality of trainer also.



Projectsformba.blogspot.com
Projectsformba.blogspot.com


The major competencies that are required to be present in a trainer are:

       • Presentation Skills

       • Business Skills i.e. budgeting, time management, negotiation, etc.

       • Content Development i.e. material production, graphics, layouts, etc

       • Self development i.e. interpersonal skills, good listening skills, flexible,

       accepting the share of accountability, etc

       Trainer’s Skills

       The skills that need to be present in a trainer are:

       • Training Design

       • Evaluating the training program

       • Training need analysis

       • Worksheet design

       • Exercises design

      Role of Trainer




Projectsformba.blogspot.com
Projectsformba.blogspot.com




      Facilitation Of Training

      Facilitation of Transfer of Training through Focus on Trainee and Organization

      Intervention

      Focus on Trainee

      Focus on Organization Intervention

      Focus on Trainee

      Training is successful not only with good training design and training objectives

      but also with the readiness and willingness of the trainees. For the training to be

      successful, three things are required,




Projectsformba.blogspot.com
Projectsformba.blogspot.com


       1. Motivation

       2. Knowledge, Skills, and Attitudes (KSAs)

       3. Expectations towards Training

       Expected Performance is directly proportional to the multiplication of motivation,

required KSAs, and expectations towards training i.e.




       Motivation – If the trainee is not motivated to learn, no learning is likely to

occur no matter how good the training methods are, or how talented the trainees

are. Therefore, it is important to intervene before training and provide them the

information about the learning outcome that they can expect and how the learning

outcome will help in achieving the objectives. This increases the motivation to

learn and to be successful in training.

       Expectations – Positive expectations matter a lot in a training program. If the

trainee perceives the training as waste of time, and waste of resources, no learning

is likely to occur. No learning is possible with negative perception. On the other



Projectsformba.blogspot.com
Projectsformba.blogspot.com


hand, if the trainee believes and expects that the training would help him to

improve upon his professional skills and would further help him in achieving his

personal goals, the probability of training to meet the objective increases.

        Knowledge, Skills, and Attitudes (KSAs) – It is important that the
selected

trainees should have the right KSAs for the training because even if the methods

and contents of the training is good but the candidates do not have the right KSAs,

the training program will fail. Also the training methods would not be effective if

the candidates are lacking the desired skills. Therefore, proper selection technique

is must that would ensure that hired have the requisite KSAs to be successful in

training.
Facilitation of Training Through Organization Intervention

        Failure of training is not always because of lack of KSAs but sometimes it is

because of the organizational forces also. These forces also hold back the transfer of

training, and learning. Therefore, it is important to keep in check those forces. For the

successful transfer of training, it is necessary to have supervisor support, trainer support,

peer support, reward system, climate and culture.

       PEERS SUPPORT – Peer support can also help in transfer of training, for

example, if the trainee is the only one who is receiving training in the department

then probably the experienced peers might put pressure on trainee to forget the

training and work. This situation also hampers in transfer of training. However,

this situation can be avoided by involving the entire department in training,




Projectsformba.blogspot.com
Projectsformba.blogspot.com


also by encouraging the learning culture in the organization.




       SUPERVISOR SUPPORT – can affect their employees’ learning in
number

of ways, for example, if the trainee is motivated to learn and receives full support

from their supervisor, then this support in turn encourages the employee to learn

as much as possible. Also, supervisor can also reduce the negative factors of

training, such as, the work that piles up during training that makes the employee

uncomfortable and employees’ negative perception about the training program.

       TRAINER SUPPORT – can also have a positive impact on the transfer of

training. Gone are the days, when the trainers’ role used to get over once the

training program is done. Trainers’ role is now extended to the work place also.

Besides training, trainer’s role is to keep a check on how trainees are performing

and help them and discuss with them if they encounter any problem in the


Projectsformba.blogspot.com
Projectsformba.blogspot.com



workplace.

       CLIMATE – Apart from supervisor support, peers support, trainer support,

Climate factor also comprises of company polices, attitude of upper management

towards employee, towards training. If these factors are positive then the climate

will also support the transfer of training. It is the organizations foremost duty to

make the employees realize through these factors that adequate amount of time

and resources are spent on them for their professional and personal development.

       CULTURE – also have the impact over the transfer of training. If the culture
of

the organization provides enough opportunities to its employees to implement

what they have learnt in the workplace and provide them variety of others factors

such as, social support, challenging jobs, etc then the likelihood of the transfer of

training increases.

       REWARD SYSTEMS – If the learning outcome that helps in achieving the

objectives is linked to reward system then the probability of the success of

training would increase




Projectsformba.blogspot.com
Projectsformba.blogspot.com


NEW ELECTRONIC TECHNOLOGIES IN TRAINING

1) Interactive computer video technology:

The use of computers and videotapes in the field of training is now well established.

Some leading institution like MANAGE, Hyderabad is using this technology in training

programme.

2) Broadcast television / cable television:

Televisions system in which programme is sent out by radio wave and are seen on

television. Indira Gandhi National Open University (IGNOU) is very well using this

technology its educational and training programme.

3) Computer aided instruction:

An educational concept which places the student in a conversational mode with a

computer which has programmed study plan. The programmed course selects the next

topic or phase of study according to previous responses from the student allowing each

student to progress at pace directly to his or her learning capability.

4) Interactive video /interactive compute:

The phrase ‘interactive video’ refers to a video programme with which user (trainee) can

interact. Interactivity takes place between user and the system, some thing for IC

also, the system composed of four basic components

(1) monitor or video display unit

(2) video tape or video disc



Projectsformba.blogspot.com
Projectsformba.blogspot.com


(3) a computer

(4) a disc drive, the computer controls the video or video disc. Disc drive loads a

programme into the computer.

5) Tele-conferencing:

A two way audio and one way video system. It is used nowadays by many institutions for

education and training purpose.


 TRAINING EFFECTIVENESS

Cutting edge of competition today demands every organization, to measure its activities

in terms of effectiveness, efficiency, excellence (triple E). To achieve this triple C a lot

of investment is made by the organization but the sword of sure short success hangs on

the head of the HRD manager, this is because he has to handle the most complex

resource i.e. human resource. The next toughest thins is to maintain is the ROI (return on

investment) of training and development. It is not only the ROI but the performance

management, retention level, motivation, morale, creativity, innovation conflicts, loyalty

and commitment etc. of the manpower which are not easy to handle.

Keeping all these factors in mind the focus of vision falls on training and development.

The training effectiveness is obviously in terms of enhanced skill and knowledge to

achieve the present goals, through the increased learnt behavior. In the process of training

effectiveness is the most important /vital area, where by the individual and organizational

goals are integrated to bring about the desired performance levels. How to reduce the

gap?




Projectsformba.blogspot.com
Projectsformba.blogspot.com




Training skill & communication                              Job performance




 Trainer
                                                                      Trainee




                                         Learning ability


                     METHODOLOGY OF THE PROJECT


            Interview

            Preparation of the summary expressed

            Recommendation of fall back site

            Questionnaire design




 RESEARCH DESIGN


            Descriptive Design.

           Sample Size:

 Projectsformba.blogspot.com
Projectsformba.blogspot.com


To understand the training and development scenario at Reliance Mobile and what the

trainee really feels about the training they have undergone and further what kind of

training they look for. Do they really look for any kind of training or not? To study the

above aspect we covered almost about 40 people from almost all the department at of the

company Reliance Mobile

TOOLS USED FOR DATA COLLECTION

          Primary data collected through questionnaires and informal interviews.

          Secondary data collected through magazines, journals, websites, and other

         corporate publications




           PROCEDURE FOR DATA COLLECTION.

          Communication, asking questions and receiving a response in person

          Visiting the various organizations, libraries, internet and also preparation

           of the questionnaire with the help of the project guide.

            DATA ANALYSIS AND INTERPRETATIONS


Q1.Your Organization considers training as a part of organizational strategy.
Do you agree with this statement?

       Response                       No. Of Respondants                   Percentage
Agree                             13                                  52
Disagree                          1                                   4
Partly Agree                      4                                   16


Projectsformba.blogspot.com
Projectsformba.blogspot.com


Can’t Say                     7                          28
Total                         25                         100




Interpretation:-

The above graph indicates that Organization considers training as a part of
organizational strategy.




Q 2. How many training programmes will you attend in a year?

Response                      No. of respondants         Percentage
Less than 10                  14                         56
10 - 20                       2                          8
20 – 40                       6                          24
More than 40                  3                          12
Total                         25                         100


Projectsformba.blogspot.com
Projectsformba.blogspot.com




INTERPRETATION:-

The above chart indicates that less training programmes are held in the
organization.




Q 3. To whom the training is given more in your organization?

Response                      No. of respondants          Percentage
Senior staff                  3                           12
Junior staff                  5                           20
New staff                     6                           24
Based on requirement          13                          52
Total                         25                          100



Projectsformba.blogspot.com
Projectsformba.blogspot.com




INTERPRETATION:-

Training is provided on the basis of requirement.




Q 4. What are all the important barriers to Training and Development in
your organization?

Response                      No. of respondants         Percentage
Time                          5                          20
Money                         4                          16
Lack of interest by staff     6                          24
Non-availability of skilled   10                         40
trainer

Projectsformba.blogspot.com
Projectsformba.blogspot.com


Total                         25                           100




INTERPRETATION:-

The above graph indicates that the important barriers to Training and
Development in the organization is Non-availability of skilled trainers.




Q 5. Enough practice is given for us during training session? Do you agree
with this statement?

Respondants                   No. of respondants            Percentage
Strongly Agree                14                            56
Agree                         2                             8
Somewhat agree                6                             24
Disagree                      3                             12
Total                         25                            100




Projectsformba.blogspot.com
Projectsformba.blogspot.com




INTERPRETATION:-

This graph indicates that enough practice is given for employees during
training sessions.




Q6. The training sessions conducted in your organization is useful. Do you
agree with this statement?

Respondants                   No. of respondants         Percentage
Strongly agree                15                         60
Agree                         5                          20
Somewhat                      5                          20
Disagree                      0                          0
Total                         25                         100




Projectsformba.blogspot.com
Projectsformba.blogspot.com




INTERPRETATION:-

The above graph indicates that the training sessions conducted in the
organization is useful.




Q7. Employees are given appraisal in order to motivate them to attend the
training. Do u agree with this statement?


Respondants                   No. of respondants           Percentage
Strongly Agree                14                           56
Agree                         6                            24
Somewhat                      3                            12
Disagree                      2                            8
Total                         25                           100



Projectsformba.blogspot.com
Projectsformba.blogspot.com




INTERPRETATION:-

The above graph shows that Employees are given appraisal in order to
motivate them to attend the training.




Q8. What are the skills that the trainer should possess to make the training
effective?

Respondants                    No. of respondants          Percentage
Technical skills               8                           32
People skills or Soft skills   6                           24
Generalist makes better        6                           24
Personnel managers than
Specialist
Fond of talking to people      5                           20
Total                          25                          100


Projectsformba.blogspot.com
Projectsformba.blogspot.com




INTERPRETATION:-

The above graph indicates that the trainer should possess technical skills to
make the training effective




Q9. What are the general complaints about the training session?

Respondants                   No. of respondants            Percentage
Take away precious time       4                             25
of employees
Too many gaps between         10                            40
the sessions
Training sessions are         6                             15
unplanned
Boring and not useful         5                             20
Total                         25                            100




Projectsformba.blogspot.com
Projectsformba.blogspot.com




INTERPRETATION:-

The above graph indicates that there are two many gaps between the training
sessions.




Q10. Reason for shortage of skilled man power at workplace are :

Respondats                    No. of respondants         Percentage
Lack of planning              5                          20
Lack of support from          10                         40
senior staff
Lack of proper guidance       8                          32
and training at workplace

Lack of quality education     2                          8
at primary and secondary
level
Total                         25                         100


Projectsformba.blogspot.com
Projectsformba.blogspot.com




INTERPRETATION:-

The above graph indicates that reason for shortage of skilled man power at
workplace are lack of support from senior staff.




Projectsformba.blogspot.com
Projectsformba.blogspot.com


                              FINDINGS



   1. The firms follow an effective training process.


   2. The training is given to those employees who need it.



   3. But the barrier for the training process in the organization is the
      non-availability of skilled trainers.


   4. There are gaps between the training sessions organized by the
      company that’s why trainees lost touch with that.



   5. As the work load is much on employees therefore less attention is
      given to training sessions by the employees.



 6. The Organization also appoints trainers from outside or from
different firms to ensure better training to its employees.




*1) Your Organization considers training as a part of organizational strategy.
    Do you agree with this statement?


Projectsformba.blogspot.com
Projectsformba.blogspot.com



Strongly agree
Agree
Somewhat agree
Disagree



*2) How many training programmes will you attend in a year?

Less than 10
10-20
20-40
More than 40



*3) To whom the training is given more in your organization?

Senior staff
Junior staff
New staff
Based on requirement



*4) What are all the important barriers to Training and Development in your
    organization?

Time
Money
Lack of interest by the staff
Non-availability of skilled trainer




Projectsformba.blogspot.com
Projectsformba.blogspot.com


*5) What mode of training method is normally used in your organization?

Job rotation
External training
Conference/discussion
Programmed instruction



*6) Enough practice is given for us during training session? Do you agree
    with this statement?

Strongly agree
Agree
Somewhat agree
Disagree



*7) The training sessions conducted in your organisation is useful. Do you
    agree with this statement?

Strongly agree
Agree
Somewhat agree
Disagree




*8) Employees are given appraisal in order to motivate them to attend the
    training. Do u agree with this statement?

Strongly agree
Agree
Somewhat agree
Disagree

Projectsformba.blogspot.com
Projectsformba.blogspot.com




*9) How long will it take to implement the trained process?

Less than 1 month
1-2 months
2-4 months
More than 4 months



*10) What type of training is being imparted for new recruitments in your
     organization?

Technical training
Management training
Presentation skill
*11) How well the workplace of the training is physically organized?

Excellent
Good
Average
Bad



*12) What Training and Development do you need to make your career
     aspirations to come true?

Leadership training
External Degree Study
Formal meeting procedures
Other (Please Specify)



*13) What are the conditions that have to be improved during the training


Projectsformba.blogspot.com
Projectsformba.blogspot.com


     sessions?

Re-design the job
Remove interference
Re-organize the work place
Upgrade the information of the material given during training



*14) What are the skills that the trainer should possess to make the training
     effective?

Should possess only Technical skills
People skills or Soft skills are more important than Technical skills
Generalist makes better Personnel managers that Specialist
Fond of talking to people



*15) Reason for shortage of skilled man power at workplace are:

Lack of planning
Lack of support from senior staff
Lack of proper guidance and training at workplace
Lack of quality education at primary and secondary level



*16) To perform other jobs in your organisation, what training or experience
     would you required?

Safety awareness
Negotiation skills
Machine operations
Occupational health




Projectsformba.blogspot.com
Projectsformba.blogspot.com


*17) What are the general complaints about the training session?

Take away precious time of employees
Too many gaps between the sessions
Training sessions are unplanned
Boring and not useful



*18) The time duration given for the training period is?

Sufficient
To be extended
To be shortened
Manageable



*19) Comment on the degree to which the training objective are met during
     the training sessions:

All the objectives are met
Some objectives are met
Met according to the need
None of the objectives are met



*20) Have you ever come across any problem during the training session
     conducted in your organisation?


Yes
No
If yes than what was it.

                              CHAPTER-5
LIMITATIONS

Projectsformba.blogspot.com
Projectsformba.blogspot.com




Every scientific study has certain limitations and the present study is no more exception.

These are:

    1. The terminology used in the subject is highly technical in nature and creates a lot

        of ambugity.

    2. All the secondary data are required were not available.

    3. Respondents were found hesitant in revealing opinion about supervisors and

        management.



CONCLUSIONS/ SUGGESTIONS

Under noted few suggestions cum conclusion can be taken as for implementation to reap

furtherest benefits.

            Making training and development process and entirely in house activity to

             reduce cost.

            It is found that the average age group of trainees are in their twenties or

             early thirties which signifies that the consumer durable industry need more

          of young blood as enthusiasm is an integral part of the industry.

            The maximum emphasis is given to job instruction methods where the

             trainee are made to understand their job thoroughly and the role they are

          going to play in performing their job.

            Lecture as well as the presentation is the major part of imparting the

             education and training them.

            The training objective are in keeping with needs and abilities of the trainee



Projectsformba.blogspot.com
Projectsformba.blogspot.com


          and it is this that proves to be the major reason for success of the training

          as whole...

         The trainee fill the feedback form and from time to time test are conducted

          to know the gauge the effectiveness of training to employee to check their



   memory if they retain anything or not.

         We think that time management is one of the thing on which Reliance Mobile

       team

          must emphasis so that there employee can be more productive as it was

          found during the visit to the corporate office people they lack in managing

          themselves.

         Stress management training is more important for employee as it was

          observed that people are all the time in tension like situation as to how to

          do what to do when to do, no time and things like that which kept them

          tensed all time.



    Last but not least behavioural training is more important as while doing the study it

   was found that people are less cooperative and outgoing to help out.




Projectsformba.blogspot.com
Projectsformba.blogspot.com


                              CONCLUSION



  The Project report on “Training and Development” at Reliance Money
  has given me an exposure to the real working in the company. I feel
  privileged to get practical exposure to various aspects of Human
  Resource Management such as functions of HR, records, joining
  formalities, induction program etc.

   Before starting my summer project I had an idea of conducting Training
   and Development only on the functions of Human Resource
   Management. But the company and especially Mrs.Nafisa Sheikh and
   Mr.Puneet Goyal provided me the entire universe to conduct the
   Training process. There were no restrictions on me for visiting any
   department or talking to any employee in the company regarding my
   project. All files and records were available, which helped me a lot in
   my project.

   This was a very live project for me because carrying out the entire
   process at my own gave me a great insight to learn various aspects of
   Training and Development process in the company.

   I have gained a lot of knowledge during my tenure of two months at
   Reliance Money.




Projectsformba.blogspot.com
Projectsformba.blogspot.com


                              CHAPTER-6

                              BIBLIOGRAPHY
BOOKS:

David A. Decenzo/Stephen P. Robins (2004) Personal and Human Resource Management

A. Monappa (2004), Personal Management

Allan Pepper (1999) A Handbook on Training and Development




WEBSITES:

www.Reliancemoney.com

www.wikipedia.org

www.naukrihub/training and development.com




Projectsformba.blogspot.com
Projectsformba.blogspot.com




Projectsformba.blogspot.com

A project report on training and development in reliance money

  • 1.
    Projectsformba.blogspot.com A SUMMER TRAINING PROJECT ON “TRAINING AND DEVLOPMENT” Project Report Submitted By:- Submitted in Partial Fulfillment of the Requirements for the award of the degree of PGDM POST GRADUATE DIPLOMA IN MANAGEMENT, AICTE, Ministry of HRD, Government Of India, New Delhi SAI BALAJI EDUCATION SOCIETY INTERNATIONAL INSTITUTE OF MANAGEMENT AND HUMAN RESOURCE DEVELOPMENT (W) (IIMHRD) Projectsformba.blogspot.com
  • 2.
    Projectsformba.blogspot.com DECLARATION I the undersign hereby declare that the project report entitled “Training and Development” written and submitted by me to IIMHRD, Pune in partial fulfillment of the requirement for the award of PGDM under the guidance of my mentor……………, my guide …………….. and ………………. is my original work and the conclusion drawn there in are based on the material collected by myself. I hereby declare also this study has not been permitted by me to publish anywhere. Place: Date: Projectsformba.blogspot.com
  • 3.
    Projectsformba.blogspot.com CERTIFICATE BY THE INSTITUTE This is to certify that Miss ………………………………., the student of PGDM has worked on summer project titled “Training and Development” in Lucknow after semester II in partial fulfillment of the requirement for the Program. This is her original work to the best of my knowledge. Date: Director’s Signature: Seal: ACKNOWLEDGEMENT Projectsformba.blogspot.com
  • 4.
    Projectsformba.blogspot.com I take theopportunity to express our gratitude to all the concerned people who have directly or indirectly contributed towards completion of this project. I extend my sincere gratitude towards Reliance Money for providing the opportunity and resources to work on this project. I am extremely grateful to …………………….., my mentor in Reliance for her guidance and invaluable advice during the projects. Also to my guide, …………………… whose insight encouraged me to go beyond the scope of the project and this broadened me learning on this project. I also want to show my gratitude to …………………….. whose insight helped me to complete this project. Projectsformba.blogspot.com
  • 5.
    Projectsformba.blogspot.com PREFACE The global economy of the day has endangered the survival of every organization and in particular those who want to have a competitive edge over the others. The competitive edge may be a distant dream in the absence of Superior Quality Products which otherwise is the function of well-trained employees. Today resources are scarce and have to be used carefully and trainers of all kinds are required to justify their position and account for their activities. Training activities, which are ill directed and inadequately focused, do not serve the purpose of the trainers. The trainees or the organization hence identification of training needs becomes the top priority of every progressive organization. Identification of training needs, if done properly, provides the basis on which all other training activities can be considered and will lead to multi skilling, fitting people to take extra responsibilities increasing all round competence and preparing people to take on higher level responsibility in future. Projectsformba.blogspot.com
  • 6.
    Projectsformba.blogspot.com CONTENTS TOPIC CHAPTER 1: (i)Introduction (ii)Scope and Objectives (iii)Executive Summary CHAPTER 2: (i)Introduction to Reliance (ii)About the project (iii)Training and Development (iv)Importance of Training (v)Objectives of Training CHAPTER 3: (i)Learning and Training (ii)Training inputs (iii) Benefits of training (iv) Methods of training (v) Training Design (vi) Training method used in Reliance CHAPTER 4: (i)Methodology of the project (ii)Data interpretation and analysis (iii)Findings (iv)Questionnaire CHAPTER 5: (i) Limitations (ii) Suggestions (iii) Conclusion CHAPTER 6: (i)Bibliography Projectsformba.blogspot.com
  • 7.
    Projectsformba.blogspot.com CHAPTER-1 INTRODUCTION Employee training tries to improve skills, or add to the existing level of knowledge so that employee is better equipped to do his present job, or to prepare him for a higher position with increased responsibilities. However individual growth is not and ends in itself. Organizational growth need to be measured along with individual growth. Training refers to the teaching /learning activities done for the primary purpose of helping members of an organization to acquire and apply the knowledge skills, abilities, and attitude needed by that organization to acquire and apply the same. Broadly speaking training is the act of increasing the knowledge and skill of an employee for doing a particular job. In today’s scenario change is the order of the day and the only way to deal with it is to learn and grow. Employees have become central to success or failure of an organization they are the cornucopia of ideas. So it high time the organization realize that “train and retain is the mantra of new millennium.” SCOPE OF THE STUDY The scope of the study covers in depth, the various training practices, modules, formats being followed and is limited to the company Reliance Money and its employees. The different training programmes incorporated/facilitated in Reliance Money through its Projectsformba.blogspot.com
  • 8.
    Projectsformba.blogspot.com faculties, outside agenciesor professional groups. It also judges the enhancement of the knowledge & skills of employees and feedback on its effectiveness. OBJECTIVE OF THE STUDY The broad objective of the study of training policies in Reliance Money is to study the impact of training on the overall skill development of workers. The specific objectives of the study are: 1. To examine the effectiveness of training in overall development of skills of workforce. 2. To examine the impact of training on the workers. 3. To study the changes in behavioral pattern due to training. 4. To measure the differential change in output due to training 5. To compare the cost effectiveness in implanting training programmes. EXECUTIVE SUMMARY Every organization needs to have well trained and experienced people to perform the activities that have to be done. If current or potential job occupants can meet this requirement, training is not important. When this not the case, it is necessary to raise the skill levels and increase the versatility and adaptability of employees. It is being increasing common for individual to change careers several times during their working lives. The probability of any young person learning a job to day and having those skills go basically unchanged during the forty or so years if his career is extremely Projectsformba.blogspot.com
  • 9.
    Projectsformba.blogspot.com unlikely, may beeven impossible. In a rapid changing society employee training is not only an activity that is desirable but also an activity that an organization must commit resources to if it is to maintain a viable and knowledgeable work force. The entire project talks about the training and development in theoretical as well as new concepts, which are in trend now. Here we have discussed what would be the input of training if we ever go for and how can it be good to any organization in reaping the benefits from the money invested in terms like (ROI) i.e. return on investment. What are the ways we can identify the training need of any employee and how to know what kind of training he can go for? Training being covered in different aspect likes integrating it with organizational culture. The best and latest available trends in training method, the benefits which we can derive out of it. How the evaluation should be done and how effective is the training all together. Some of the companies practicing training in unique manner a lesson for other to follow as to how to train and retain the best resource in the world to reap the best out of it. Development is integral part of training if some body is trained properly and efficiently the developments of that individual and the company for whom he is working. Here we discussed about development of employee, how to identify the needs, and after developing how to develop executive skill to sharpen there knowledge. Learning should be the continuous process and one should not hesitate to learn any stage. Learning and developing is fast and easy at Reliance Money. CHAPTER-2 Projectsformba.blogspot.com
  • 10.
    Projectsformba.blogspot.com Introduction to Reliance Anil Dhirubhai Ambani Group The Reliance – Anil Dhirubhai Ambani Group is among India’s top three private sector business houses on all major financial parameters, with a group market capitalization of Rs 200,000 crore (US$ 50 billion), and net worth to the tune of Rs 58,000 crore (US$ 13 Billion) Across different companies, the group has a customer base of over 150 million, the largest in India, and a shareholder base of over 12 million, among the largest in the World. Through its products and services, the Reliance - ADA Group touches the life of 1 in 8 Indians every single day. It has a business presence that extends to over 5000 towns and Cities in India, and served by 12,000 distribution outlets, 500,000 business partners and 30,000 strong motivated workforce. The interests of the Group range from communications (Reliance Communications) and Financial services (Reliance Capital Ltd), to generation, transmission and distribution of Power (Reliance Energy), infrastructure, media and entertainment. Introduction to Reliance Money  Reliance Money provides investors with the facility of anytime-anywhere online trading in all major asset classes, namely: Equities, Equities and Commodity derivatives IPOs, Mutual Funds Life and General Insurance products Projectsformba.blogspot.com
  • 11.
    Projectsformba.blogspot.com Foreign exchange derivatives Money transfer, Money changing, Precious metal retailing Credit Cards Loans Wealth Management products  Network of kiosks have been set up across the country to facilitate the above trading activities  Reliance Money provides entire commodity related services such as broking distribution and warehouse receipt financing  Expanded its presence to 20,000 touch points. It has 10,000 outlets across 5,000 towns and cities across India.  Currently 2200+ employees across 162 locations spread across the country.  The Corporate Office at Worli, Mumbai has approx 350 people belonging to these various functions  Acquired 2.5 million customers  Accounts for daily traded volumes of over Rs 2,000 crore ( US$ 454 million ), or 3-4 % of the average daily volume of transactions logged on the stock exchanges  Among the Top 3 private sector companies in financial services sector  Moved into International arena- West Asia, South East Asia, Africa and Europe. Our Mission Projectsformba.blogspot.com
  • 12.
    Projectsformba.blogspot.com …. is toattract, nurture & retain a team of competitive, growth oriented talent who:-  consistently deliver share-holder returns of 20%+ year-on-year  are responsive to Employee Needs & achieving an employee satisfaction index of 90%+ and…  are committed to making Reliance Capital among the top 3 “Best Employers to work for” in India through Transparent & Robust HR processes. Our Chairman’s Vision “We live in a world where the young are reaching higher, dreaming bigger and demanding more; a world that is challenging the limits of hope and possibility. Nowhere is this more strikingly visible than in India – a country that wakes up every morning a little younger in age, but infinitely more ambitious in spirit.” About The Project The duration of my project was of two months during these two months I did many things regarding my project as I was also the part of operations I also understands how the operations department works at Reliance money.How the shares of the client are kept in electronic form in the client’s account and how it is dematerialized by operations department at Reliance money. TRAINING AND DEVELOPMENT It is a subsystem of an organization. It ensures that randomness is reduced and learning or behavioral change takes place in structured format. TRADITIONAL AND MODERN APPROACH OF TRAINING AND DEVLOPMENT Projectsformba.blogspot.com
  • 13.
    Projectsformba.blogspot.com Traditional Approach –Most of the organizations before never used to believe in training. They were holding the traditional view that managers are born and not made. There were also some views that training is a very costly affair and not worth. Organizations used to believe more in executive pinching. But now the scenario seems to be changing. The modern approach of training and development is that Indian Organizations have realized the importance of corporate training. Training is now considered as more of retention tool than a cost. The training system in Indian Industry has been changed to create a smarter workforce and yield the best results. TRAINING DEFINED It is a learning process that involves the acquisition of knowledge, sharpening of skills, concepts, rules, or changing of attitudes and behaviours to enhance the performance of employees. Training is activity leading to skilled behavior • It’s not what you want in life, but it’s knowing how to reach it • It’s not where you want to go, but it’s knowing how to get there • It’s not how high you want to rise, but it’s knowing how to take off • It may not be quite the outcome you were aiming for, but it will be an outcome • It’s not what you dream of doing, but it’s having the knowledge to do it • It's not a set of goals, but it’s more like a vision • It’s not the goal you set, but it’s what you need to achieve it Training is about knowing where you stand (no matter how good or bad the current Projectsformba.blogspot.com
  • 14.
    Projectsformba.blogspot.com situation looks) atpresent, and where you will be after some point of time. Training is about the acquisition of knowledge, skills, and abilities (KSA) through professional development. Importance of Training and Development • Optimum Utilization of Human Resources – Training and Development helps in optimizing the utilization of human resource that further helps the employee to achieve the organizational goals as well as their individual goals. • Development of Human Resources – Training and Development helps to provide an opportunity and broad structure for the development of human resources’ technical and behavioral skills in an organization. It also helps the employees in attaining personal growth. • Development of skills of employees – Training and Development helps in increasing the job knowledge and skills of employees at each level. It helps to expand the horizons of human intellect and an overall personality of the employees Projectsformba.blogspot.com
  • 15.
    Projectsformba.blogspot.com Productivity – Trainingand Development helps in increasing the productivity of the employees that helps the organization further to achieve its long-term goal • Team spirit – Training and Development helps in inculcating the sense of team work, team spirit, and inter-team collaborations. It helps in inculcating the zeal to learn within the employees • Organization Culture – Training and Development helps to develop and improve the organizational health culture and effectiveness. It helps in creating the learning culture within the organization. • Organization Climate – Training and Development helps building the positive perception and feeling about the organization. The employees get these feelings from leaders, subordinates, and peers. • Quality – Training and Development helps in improving upon the quality of work and work-life. • Healthy work-environment – Training and Development helps in creating the healthy working environment. It helps to build good employee, relationship so that individual goals aligns with organizational goal. • Health and Safety – Training and Development helps in improving the health and safety of the organization thus preventing obsolescence. • Morale – Training and Development helps in improving the morale of the work force. • Image – Training and Development helps in creating a better corporate image. • Profitability – Training and Development leads to improved profitability and more positive attitudes towards profit orientation. • Training and Development aids in organizational development i.e. Organization gets more effective decision making and problem solving. It helps in understanding and Projectsformba.blogspot.com
  • 16.
    Projectsformba.blogspot.com carrying out organizationalpolicies. • Training and Development helps in developing leadership skills, motivation, loyalty, better attitudes, and other aspects that successful workers and managers usually display. TRAINING AND DEVELOPMENT OBJECTIVES The principal objective of training and development division is to make sure the availability of a skilled and willing workforce to an organization. In addition to that, there are four other objectives: Individual, Organizational, Functional, and Societal. Individual Objectives – help employees in achieving their personal goals, which in turn, enhances the individual contribution to an organization. Organizational Objectives – assist the organization with its primary objective by bringing individual effectiveness. Functional Objectives – maintain the department’s contribution at a level suitable to the organization’s needs. Societal Objectives – ensure that an organization is ethically and socially responsible to the needs and challenges of the society. Importance of Training Objectives Training objective is one of the most important parts of training program. While some people think of training objective as a waste of valuable time. The counterargument here is that resources are always limited and the training objectives actually lead the design of training. It provides the clear guidelines and develops the training program in less time because objectives focus specifically on needs. It helps in adhering to a plan. Training objectives tell the trainee that what is expected out of him at the end of the training program. Training objectives are of great significance from a number of stakeholder Projectsformba.blogspot.com
  • 17.
    Projectsformba.blogspot.com perspectives. 1. Trainer 2. Trainee 3.Designer 4. Evaluator Trainer – The training objective is also beneficial to trainer because it helps the trainer to measure the progress of trainees and make the required adjustments. Also, trainer comes in a position to establish a relationship between objectives and particular segments of training. Projectsformba.blogspot.com
  • 18.
    Projectsformba.blogspot.com Trainee – Thetraining objective is beneficial to the trainee because it helps in reducing the anxiety of the trainee up to some extent. Not knowing anything or going to a place which is unknown creates anxiety that can negatively affect learning. Therefore, it is important to keep the participants aware of the happenings, rather than keeping it surprise. Secondly, it helps in increase in concentration, which is the crucial factor to make the training successful. The objectives create an image of the training program in trainee’s mind that actually helps in gaining attention. Thirdly, if the goal is set to be challenging and motivating, then the likelihood of achieving those goals is much higher than the situation in which no goal is Set. Therefore, training objectives helps in increasing the probability that the participants will be successful in training. Designer – The training objective is beneficial to the training designer because if the designer is aware what is to be achieved in the end then he’ll buy the training package according to that only. The training designer would then look for the training methods, training equipments, and training content accordingly to achieve those objectives. Furthermore, planning always helps in dealing effectively in an unexpected situation. Consider an example; the objective of one training program is to deal effectively with customers to increase the sales. Since the objective is known, the designer will design a training program that will include ways to improve the interpersonal skills, such as verbal and non verbal language, dealing in unexpected situation i.e. when there is a defect in a product or when a customer is angry. Therefore, without any guidance, the training may not be designed appropriately. Evaluator – It becomes easy for the training evaluator to measure the progress of the Projectsformba.blogspot.com
  • 19.
    Projectsformba.blogspot.com trainees because theobjectives define the expected performance of trainees. Training objective is an important to tool to judge the performance of participants. Training and Human Resource Management The HR functioning is changing with time and with this change, the relationship between the training function and other management activity is also changing. The training and development activities are now equally important with that of other HR functions. Gone are the days, when training was considered to be futile, waste of time, resources, and money. Now-a-days, training is an investment because the departments such as, marketing & sales, HR, production, finance, etc depends on training for its survival. If training is not considered as a priority or not seen as a vital part in the organization, then it is difficult to accept that such a company has effectively carried out HRM. Training actually provides the opportunity to raise the profile development activities in the organization To increase the commitment level of employees and growth in quality movement (concepts of HRM), senior management team is now increasing the role of training. Such concepts of HRM require careful planning as well as greater emphasis on employee development and long term education. Training is now the important tool of Human Resource Management to control the attrition rate because it helps in motivating employees, achieving their professional and personal goals, increasing the level of job satisfaction, etc. As a result training is given on a variety of skill development and covers a multitude of courses. Projectsformba.blogspot.com
  • 20.
    Projectsformba.blogspot.com Role of HRDProfessionals in Training This is the era of cut-throat competition and with this changing scenario of business; the role of HR professionals in training has been widened. HR role now is: 1. Active involvement in employee education 2. Rewards for improvement in performance 3. Rewards to be associated with self esteem and self worth 4. Providing pre-employment market oriented skill development education and post employment support for advanced education and training 6. Flexible access i.e. anytime, anywhere training. Models of Training Training is a sub-system of the organization because the departments such as, marketing & sales, HR, production, finance, etc depends on training for its survival. Training is a transforming process that requires some input and in turn it produces output in the form of knowledge, skills, and attitudes (KSAs). THE TRAINING SYSTEM A System is a combination of things or parts that must work together to perform a particular function. An organization is a system and training is a sub system of the organization. The System Approach views training as a sub system of an organization. System Approach can be used to examine broad issues like objectives, functions, and aim. It establishes a logical relationship between the sequential stages in the process of training need analysis (TNA), formulating, delivering, and evaluating. There are 4 necessary inputs i.e. technology, man, material, time required in every system to produce Projectsformba.blogspot.com
  • 21.
    Projectsformba.blogspot.com products or services.And every system must have some output from these inputs in order to survive. The output can be tangible or intangible depending upon the organization’s requirement. A system approach to training is planned creation of training program. This approach uses step-by-step procedures to solve the problems. Under systematic approach, training is undertaken on planned basis. Out of this planned effort, one such basic model of five steps is system model that is explained below. Organization are working in open environment i.e. there are some internal and external forces, that poses threats and opportunities, therefore, trainers need to be aware of these forces which may impact on the content, form, and conduct of the training efforts. The internal forces are the various demands of the organization for a better learning environment; need to be up to date with the latest technologies. The three model of training are: 1. System Model 2. Instructional System Development Model 3. Transitional model System Model Training The system model consists of five phases and should be repeated on a regular basis to make further improvements. The training should achieve the purpose of helping employee to perform their work to required standards. The steps involved in System Model of training are as follows: 1. Analyze and identify the training needs i.e. to analyze the department, job, Projectsformba.blogspot.com
  • 22.
    Projectsformba.blogspot.com 2. employees requirement, who needs training, what do they need to learn, estimating training cost, etc The next step is to develop a performance measure on the basis of which actual performance would be evaluated. 3. Design and provide training to meet identified needs. This step requires developing objectives of training, identifying the learning steps, sequencing and structuring the contents. 4. Develop- This phase requires listing the activities in the training program that will assist the participants to learn, selecting delivery method, examining the training material, validating information to be imparted to make sure it accomplishes all the goals & objectives. 5. Implementing is the hardest part of the system because one wrong step can lead to the failure of whole training program. 6. Evaluating each phase so as to make sure it has achieved its aim in terms of subsequent work performance. Making necessary amendments to any of the previous stage in order to remedy or improve failure practices Projectsformba.blogspot.com
  • 23.
    Projectsformba.blogspot.com Instructional System Development Model(ISD)Model Instructional System Development model was made to answer the training problems. This model is widely used now-a-days in the organization because it is concerned with the training need on the job performance. Training objectives are defined on the basis of job responsibilities and job description and on the basis of the defined objectives individual progress is measured. This model also helps in determining and developing the favorable strategies, sequencing the content, and delivering media for the types of training objectives to be achieved. The Instructional System Development model comprises of five stages: Projectsformba.blogspot.com
  • 24.
    Projectsformba.blogspot.com 1. ANALYSIS – This phase consist of training need assessment, job analysis, and target audience analysis. 2. PLANNING – This phase consist of setting goal of the learning outcome, instructional objectives that measures behavior of a participant after the training, types of training material, media selection, methods of evaluating the trainee, trainer and the training program, strategies to impart knowledge i.e. selection of content, sequencing of content, etc. 3. DEVELOPMENT – This phase translates design decisions into training material. It consists of developing course material for the trainer including handouts, workbooks, visual aids, demonstration props, etc, course material for the trainee including handouts of summary. 4. EXECUTION – This phase focuses on logistical arrangements, such as arranging speakers, equipments, benches, podium, food facilities, cooling, lighting, parking, and other training accessories. 5. EVALUATION – The purpose of this phase is to make sure that the training program has achieved its aim in terms of subsequent work performance. This phase consists of identifying strengths and weaknesses and making necessary amendments to any of the previous stage in order to remedy or improve failure practices. Projectsformba.blogspot.com
  • 25.
    Projectsformba.blogspot.com The ISD model is a continuous process that lasts throughout the training program. It also highlights that feedback is an important phase throughout the entire training program. In this model, the output of one phase is an input to the next phase. Transitional model focuses on the organization as a whole. The outer loop describes the vision, mission and values of the organization on the basis of which training model i.e. inner loop is executed. Vision – focuses on the milestones that the organization would like to achieve after the defined point of time. A vision statement tells that where the organization sees itself few years down the line. A vision may include setting a role mode, or bringing some internal Projectsformba.blogspot.com
  • 26.
    Projectsformba.blogspot.com transformation, or maybe promising to meet some other deadlines Mission – explain the reason of organizational existence. It identifies the position in the community. The reason of developing a mission statement is to motivate, inspire, and inform the employees regarding the organization. The mission statement tells about the identity that how the organization would like to be viewed by the customers, employees, and all other stakeholders. Values – is the translation of vision and mission into communicable ideals. It reflects the deeply held values of the organization and is independent of current industry environment. For example, values may include social responsibility, excellent customer service, etc. The mission, vision, and values precede the objective in the inner loop. This model considers the organization as a whole. The objective is formulated keeping these three things in mind and then the training model is further implemented. Projectsformba.blogspot.com
  • 27.
    Projectsformba.blogspot.com TRAIN AND RETAIN TO STOP THE DRAIN In today’s competitive world, where margins are constantly under pressure, training budgets are the first to axed. So it becomes imperative that the training model that is evolved should be less capital intensive and not dependent upon profit margins and profitability. Although training needs are identified much before training programmed actually commence but still some crucial points are left some un-addressed. For example very little is done to know the opinion of the employee about training need identified for him as to what he feels about the same .99% cases employee is nominated by higher authorities instead of chance being given to volunteer program under the Projectsformba.blogspot.com
  • 28.
    Projectsformba.blogspot.com notion that bossis always right and he knows the best off. Taking this in context there are many organization where some employee who are earmarked are regularly nominated to attend training program. “He is stressed out, why don’t pack him up for a training program” approach. CHAPTER-3 LEARNING AND TRAINING Irrespective of the type or method of training, a trainer has to keep in mind some of the principles of learning or motivation, which would enhance internationalization of what is taught. Motivation A trainee needs to have a desire to learn and benefit from the programme. If the is not interested, or is de-motivated, the learning outcome is going to be insignificant and the company will have spent its money badly. On the other hand, being too intense about learning and outcome may result in setting over ambitious goals for the individual. Reinforcement Following on the concept of motivation is that of reinforcement. For learning to take place and be internalized to the desired extent, a trainee is rewarded or given some encouragement. This reinforcement, or the acknowledgement that what has been acquired is desirable, can be either an extrinsic or intrinsic reward-external praise or some tangible reward, or the individual’s feeling of a sense of progress. Current stress is on positive support and helpful behavior, even when mistakes are made. Projectsformba.blogspot.com
  • 29.
    Projectsformba.blogspot.com Feedback During the trainingprocess, it is useful for the trainee to be told how he is progressing. Several researchers have confirmed that knowledge of results is an effective motivator. Constant and periodic feedback has positive effects on the trainee’s learning. Unless the trainee knows how close his performance comes to the desired standard, he will not have an opportunity to improve. Feedback therefore provides a basis for correcting oneself. Secondly, feedback helps to sustain the trainee’s interest in the task, or in each learning that is taking place, by bringing greater involvement with the learning process. If feedback is to be meaningful, it should follow a learning segment as quickly as possible. Transfer of Learning The maximum use of training can be made if the trainee is able to transfer his learning to his actual work role. This is possible if identical elements are incorporated in the training situation from the job role, either existing or proposed. The more similar the learning situation is to the job situation, the higher the degree of transfer the trainee can expect, and hence the grater the relevance of the training programme. Repetition Repetition etches a pattern into our memory, e.g., when one studies for an examination, it is necessary to repeatedly to over ideas so that they can be recalled later. Projectsformba.blogspot.com
  • 30.
    Projectsformba.blogspot.com Relevance Relevance relates tothe meaningful fuse of material, which aids learning, e.g., trainers usually explain in the overall purpose of a job to trainees before assigning them a particular task. TRAINING INPUTS There are three basic types of inputs; (i)Skills (ii)Attitude (iii)Knowledge. The primary purpose of training is to establishing a sound relationship is at its best when the workers attitude to the job is right, when the workers knowledge of the job is adequate, and he has developed the necessary skills. Training activities in an industrial organization are aimed at making desired modifications in skills, attitudes and knowledge of employee so that they perform their jobs most efficiently and effectively. BEST TIME TO IMPART TRAINING TO EMPLOYEE 1. NEW RECRUITS TO THE COMPANY These have a requirement for induction into the company as a whole in terms of its business activities and personnel policies and provisions, the terms, conditions and benefits appropriate to the particular employee, and the career and advancement opportunities available. Projectsformba.blogspot.com
  • 31.
    Projectsformba.blogspot.com 2. TRANSFEREES WITHINTHE COMPANY These are people who are moved from one job to another, either within the same work area, i.e. the same department or function, or to dissimilar work under a different management. Under this heading we are excluding promotions, which take people into entirely new levels of responsibility. 3. PROMOTIONS Although similar to the transferee in that there is a new job to be learned in new surroundings, he is dissimilar in that the promotion has brought him to a new level of supervisory or management responsibility. The change is usually too important and difficult to make successfully to permit one to assume that the promotes will pick it up as he goes along and attention has to be paid to training in the tasks and the responsibilities and personal skills necessary for effective performance. 4. NEW PLANT OR EQUIPMENT Even the most experienced operator has everything to learn when a computer and electronic controls replace the previous manual and electro-mechanical system on the process plant on which he works. There is no less a training requirement for the supervisors and process management, as well as for technical service production control and others. 5. NEW PROCEDURES Mainly for those who work in offices in commercial and administrative functions but also for those who we workplace is on the shop floor or on process plant on any occasion on Projectsformba.blogspot.com
  • 32.
    Projectsformba.blogspot.com which there isa modification to existing paperwork or procedure for, say the withdrawal of materials from stores, the control of customer credit the approval of expense claims, there needs to be instruction on the change in the way of working in many instances, a note bringing the attention of all concerned the change is assume to be sufficient, but there are cases, such as when total new systems in corporating IT up dates are installed, when more thorough training is needed. 6. NEW STANDARDS, RULES AND PRACTICES Changes in any one these are likely to be conveyed by printed note or by word of mouth by the manager to his subordinates, and this can be the most satisfaction way of dealing with the change from the point of view of getting those affected to understand their new responsibility. However not all changes under this heading can be left to this sort of handling. Even the simplest looking instruction may be regarded as undesirable or impracticable by whoever has to perform it he may not understand the purpose behind the change and lose confidence in a management which he now believes to be ‘messing about’, or he may understand the purpose and have a better alternative to offer if it is not too late. 7. NEW RELATIONSHIP AND AUTHORITIES These can arise, as a result of management decisions, in a number of ways. In examples, the recognition of the accounts department can result in a realization of responsibilities between the section leaders of credit control, invoicing and customer records, although there is no movement of staff between the sections (i.e. no transfers). Although the change in work content for each clerk and supervisor is defined clearly for each person in the new procedures, there is nevertheless a need for each person to know where he stands Projectsformba.blogspot.com
  • 33.
    Projectsformba.blogspot.com in the newset up, which is responsible for what, and where to direct problems and enquiries as they arise in the future. 8. MAINTENANCE OF STANDARDS We are here concerned with maintenance of standards through training, for it must be remembered that supervision and inspection and qualify control are continuously responsible for standards and exercise their own authorities to this end. Although it is generally agreed that some retraining from time to time, taking varied forms even for the on group of employees, does act as both a reminder and a stimulus, there is not much agreement on the next frequency and form that such retraining should take, of there is as yet little scientific knowledge on this subject which is of much use in industrial situations. 9. THE MAINTENANCE OF ADAPTABILITY Again, whilst there is little scientific study of the loss of ability to learn new skills in those cases where people spend a long time without change, and without the need to learn, there is increasing evidence in current experience to suggest that this is the case in industrial employment. Add, of course, there is the inference arising from the laboratory experiments of psychologists. 10. THE MAINTENANCE OF MANAGEMENT SKILLS & STANDARDS Skills in supervising, employee appraisal, communications, leadership etc are important in all companies. Some of these skills are seen to be critical to major developments in company organisation, culture, employee empowerment and so on. Initial training in Projectsformba.blogspot.com
  • 34.
    Projectsformba.blogspot.com these skills isnot uncommon in the largest companies on appointment into management and supervision. But continuous training and performance monitoring is rare, despite the common knowledge that standards are as varied as human nature. 11. RETIREMENT AND REDUNDANCY Employees of any position in the company who are heading towards retirement will benefit from learning about health, social life, work opportunities money management etc. Internal or external courses are best attended a year or two before retirement date, in a few companies a member of Personnel will act as a counselor as required. BENEFITS OF TRAINING Employees and the organization need to realize the importance of contribution and learning for mutual growth and development. Training is the answer to deal with stagnation stage by constantly updating it in every field. Other benefits of training include:  Hiring appeal: companies that provide training attract a better quality Workforce.  Assessing and addressing any performance deficiency.  Enhancing workforce flexibility.Cross-cultural training is essential for t them for better adjustment in the new environment.  Increasing commitment: Training acts as a loyalty booster. Employee motivation is also enhanced when the employee knows that the organization would provide them opportunities to increase their skills and Projectsformba.blogspot.com
  • 35.
    Projectsformba.blogspot.com knowledge.  It gives the organization a competitive edge by keeping abreast of the latest changes; it acts as a catalyst for change.  Higher customer satisfaction and lower support cost results through improved service, increased productivity and greater sufficiency.  Training acts as benchmark for hiring promoting and career planning.  It acts act as a retention tool by motivating employee to the vast opportunities for growth available in an organization. THE EVALUATION OF TRAINING There are a number of expressions used to describe steps taken by management and by training offices at the conclusion of training and during the days or weeks afterwards. These expressions include validation, evaluation, follow-up and implementation, as well as cost benefit, which have appeared in more recent years. We are interested in all of these and have already tackled one of the, implementation, and we start by giving our definitions in order to establish a clearer picture of what each is, and how they relate to each other. Evaluation of training, or, indeed of anything, consists simply of putting a value to it. To evaluate training means undertaking a search for the effect that it has had on the people and the situations, which it influences, and then trying to measure or estimate whether this is advantageous or disadvantageous. Projectsformba.blogspot.com
  • 36.
    Projectsformba.blogspot.com We shall seethat at the level of pure training there is an evaluation to be made, but that the principal evaluation is at a higher level in the chain. First the chain of intentions is clear at the outset 1. The forecourt attendants were to receive training to a defined level of competence. 2. They were then to apply their new capability correctly during the service that they gave to motorists. 3. The motorists would respond to this with a reaction of pleasure and would tend to use that particular station rather more, thus increasing the amount of gasoline sold. 4. The increased sales, and negligible increased costs, would improve the revenue and the profits. A TRAINING TOOL: INSPIRING OTHERS In the new era new era, challenges for the trainer are to create learning environment. Trainer needs to innovate new ways design and deliver the training inputs. Wide range of technique like interactive methods like teaching, experiential learning cases inventories games, including humour. Where as we have the ancient way of story telling as a powerful tool to create learning for adult managers of industry. Sharing ones own perception, experience and ideas learning value can be increased exponentially. Projectsformba.blogspot.com
  • 37.
    Projectsformba.blogspot.com Methods of Training Thereare various methods of training, which can be divided in to cognitive and behavioral methods. Trainers need to understand the pros and cons of each method, also its impact on trainees keeping their background and skills in mind before giving training. Cognitive methods are more of giving theoretical training to the trainees. The various methods under Cognitive approach provide the rules for how to do something, written or verbal information, demonstrate relationships among concepts, etc. These methods are associated with changes in knowledge and attitude by stimulating learning. The various methods that come under Cognitive approach are: LECTURES – A Method of Training It is one of the oldest methods of training. This method is used to create understanding of a topic or to influence behavior, attitudes through lecture. A lecture can be in printed or oral form. Lecture is telling someone about something. Lecture is given to enhance the knowledge of listener or to give him the theoretical aspect of a topic. Training is basically incomplete without lecture. When the trainer begins the training session by telling the aim, goal, agenda, processes, or methods that will be used in training that means the trainer is using the lecture method. It is difficult to imagine training without lecture format. There are some variations in Lecture method. The variation here means that some forms of lectures are interactive while some are not. Straight Lecture: Straight lecture method consists of presenting information, which the trainee attempts to absorb. In this method, the trainer speaks to a group about a topic. However, it does not involve any kind of interaction between the trainer and the trainees. Projectsformba.blogspot.com
  • 38.
    Projectsformba.blogspot.com A lecture mayalso take the form of printed text, such as books, notes, etc. The difference between the straight lecture and the printed material is the trainer’s intonation, control of speed, body language, and visual image of the trainer. The trainer in case of straight lecture can decide to vary from the training script, based on the signals from the trainees, whereas same material in print is restricted to what is printed. A good lecture consists of introduction of the topic, purpose of the lecture, and priorities and preferences of the order in which the topic will be covered. Main Features of Lecture Method Some of the main features of lecture method are: • Inability to identify and correct misunderstandings • Less expensive • Can be reached large number of people at once • Knowledge building exercise • Less effective because lectures require long periods of trainee inactivity Demonstration Training Method This method is a visual display of how something works or how to do something. As an example, trainer shows the trainees how to perform or how to do the tasks of the job. In order to be more effective, demonstration method should be should be accompanied by the discussion or lecture method. To carry out an effective demonstration, a trainer first prepares the lesson plan by Projectsformba.blogspot.com
  • 39.
    Projectsformba.blogspot.com breaking the taskto be performed into smaller modules, easily learned parts. Then, the trainer sequentially organizes those modules and prepares an explanation for why that part is required. While performing the demonstration, trainer: Demonstrates the task by describing how to do, while doing • Helps the focusing their attention on critical aspects of the task • Tells the trainees what you will be doing so they understand what you will be showing them • Explains why it should be carried out in that way The difference between the lecture method and the demonstration method is the level of involvement of the trainee. In the lecture method, the more the trainee is involved. The financial costs that occur in the demonstration method are as follows: • Cost of training facility for the program • Cost of materials that facilitate training • Food, travel, lodging for the trainees and the trainers • Compensation of time spent in training to trainers and trainees • Cost related to creating content, material • Cost related to the organization of the training After completing the demonstration the trainer provide feedback, both positive and or negative, give the trainee the opportunity to do the task and describe what he is doing and why. Projectsformba.blogspot.com
  • 40.
    Projectsformba.blogspot.com Discussion Training Method This method uses a lecturer to provide the learners with context that is supported, elaborated, explains, or expanded on through interactions both among the trainees and between the trainer and the trainees. The interaction and the communication between these two make it much more effective and powerful than the lecture method. If the Discussion method is used with proper sequence i.e. lectures, followed by discussion and questioning, can achieve higher level knowledge objectives, such as problem solving and principle learning. The Discussion method consists a two-way flow of communication i.e. knowledge in the form of lecture is communicated to trainees, and then understanding is conveyed back by trainees to trainer. Understanding is conveyed in the form of verbal and non-verbal feedback that enables the trainer to determine whether the material is understood. If yes, then definitely it would help out the trainees to implement it at their workplaces and if not, the trainer may need to spend more time on that particular area by presenting the information again in a different manner. Questioning can be done by both ways i.e. the trainees and the trainer. When the trainees ask questions, they explain their thinking about the content of the lecture. A trainer who asks questions stimulates thinking about the content of the lecture. Asking and responding questions are beneficial to trainees because it enhance understanding and keep the trainees focused on the content. Besides that, discussions, and interactions allow the trainee to be actively engaged in the material of the trainer. This activity helps in Projectsformba.blogspot.com
  • 41.
    Projectsformba.blogspot.com improving recall. Computer-Based Training (CBT) With the world-wide expansion of companies and changing technologies, the demands for knowledge and skilled employees have increased more than ever, which in turn, is putting pressure on HR department to provide training at lower costs. Many organizations are now implementing CBT as an alternative to classroom based training to accomplish those goals Some of the benefits of Computer-Based Training are: Projectsformba.blogspot.com
  • 42.
    Projectsformba.blogspot.com According to arecent survey, about 75% of the organizations are providing training to employees through Intranet or Internet. Internet is not the method of training, but has become the technique of delivering training. The growth of electronic technology has created alternative training delivery systems. CBT does not require face-to-face interaction with a human trainer. This method is so varied in its applications that it is difficult to describe in concise terms. The various methods that come under Cognitive approach are : o INTELLEGENT TUTORIAL SYSTEM(ITS) o PROGRAMMED INSTRUCTION (PI) o VIRTUAL REALITY Behavioral methods are more of giving practical training to the trainees. The various methods under Behavioral approach allow the trainee to behavior in a real fashion. These methods are best used for skill development. The various methods that come under Behavioral approach are:  GAMES AND SIMULATIONS o BEHAVIOR-MODELING o BUSINESS GAMES o CASE STUDIES Projectsformba.blogspot.com
  • 43.
    Projectsformba.blogspot.com o EQUIPMENT STIMULATORS o IN-BASKET TECHNIQUE o ROLE PLAYS Both the methods can be used effectively to change attitudes, but through different means. Another Method is MANAGEMENT DEVELOPMENT METHOD – COACHING Coaching is one of the training methods, which is considered as a corrective method for inadequate performance. According to a survey conducted by International Coach Federation (ICF), more than 4,000 companies are using coach for their executives. These coaches are experts most of the time outside consultants. A coach is the best training plan for the CEO’s because A It is one-to-one interaction A It can be done at the convenience of CEO A It can be done on phone, meetings, through e-mails, chat A It provides an opportunity to receive feedback from an expert A It helps in identifying weaknesses and focus on the area that needs improvement This method best suits for the people at the top because if we see on emotional front, when a person reaches the top, he gets lonely and it becomes difficult to find someone to talk to. Projectsformba.blogspot.com
  • 44.
    Projectsformba.blogspot.com It helps infinding out the executive’s specific developmental needs. The needs can be identified through 60 degree performance review. PROCEDURE OF THE COACHING The procedure of the coaching is mutually determined by the executive and coach. The procedure is followed by successive counseling and meetings at the executive’s convenience by the coach. 1. Understand the participant’s job, the knowledge, skills, and attitudes, and resources required to meet the desired expectation 2. Meet the participant and mutually agree on the objective that has to be achieved 3. Mutually arrive at a plan and schedule 4. At the job, show the participant how to achieve the objectives, observe the performance and then provide feedback 5. Repeat step 4 until performance improves. For the people at middle-level management, coaching is more likely done by the supervisor; however experts from outside the organization are at times used for up- and-coming managers. Again, the personalized approach assists the manger focus on definite needs and improvement Mentoring Mentoring is an ongoing relationship that is developed between a senior and junior Projectsformba.blogspot.com
  • 45.
    Projectsformba.blogspot.com employee. Mentoring providesguidance and clear understanding of how the organization goes to achieve its vision and mission to the junior employee The meetings are not as structured and regular than in coaching. Executive mentoring is generally done by someone inside the company. The executive can learn a lot from mentoring. By dealing with diverse mentee’s, the executive is given the chance to grow professionally by developing management skills and learning how to work with people with diverse background, culture, and language and personality types Executives also have mentors. In cases where the executive is new to the organization, a senior executive could be assigned as a mentor to assist the new executive settled into his role. Mentoring is one of the important methods for preparing them to be future executives. This method allows the mentor to determine what is required to improve mentee’s performance. Once the mentor identifies the problem, weakness, and the area that needs to be worked upon, the mentor can advise relevant training. The mentor can also provide opportunities to work on special processes and projects that require use of proficiency. Some key points on Mentoring • Mentoring focus on attitude development • Conducted for management-level employees • Mentoring is done by someone inside the company • It is one-to-one interaction It helps in identifying weaknesses and focus on the area that needs improvement Job Rotation For the executive, job rotation takes on different perspectives. The executive is usually Projectsformba.blogspot.com
  • 46.
    Projectsformba.blogspot.com not simply goingto another department. In some vertically integrated organizations, for example, where the supplier is actually part of same organization or subsidiary, job rotation might be to the supplier to see how the business operates from the supplier point of view. Learning how the organization is perceived from the outside broadens the executive’s outlook on the process of the organization. Or the rotation might be to a foreign office to provide a global perspective. For managers being developed for executive roles, rotation to different functions in the company is regular carried out. This approach allows the manger to operate in diverse roles and understand the different issues that crop up. If someone is to be a corporate leader, they must have this type of training. A recent study indicated that the single most significant factor that leads to leader’s achievement was the variety of experiences in different departments, business units, cities, and countries. An organized and helpful way to develop talent for the management or executive level of the organization is job rotation. It is the process of preparing employees at a lower level to replace someone at the next higher level. It is generally done for the designations that are crucial for the effective and efficient functioning of the organization. Benefits of Job Rotation Some of the major benefits of job rotation are: • It provides the employees with opportunities to broaden the horizon of knowledge, skills, and abilities by working in different departments, business Projectsformba.blogspot.com
  • 47.
    Projectsformba.blogspot.com units, functions, and countries • Identification of Knowledge, skills, and attitudes (KSAs) required • It determines the areas where improvement is required • Assessment of the employees who have the potential and caliber for filling the position OFF THE JOB TRAINING – There are many management development techniques that an employee can take in off the job. The few popular methods are:  SENSITIVITY TRAINING  TRANSACTIONAL ANALYSIS  STRAIGHT LECTURES/ LECTURES  SIMULATION EXERCISES Case Study on Training Methods SALES TRAINING AT ABC COMPANY Few years ago, ABC Company developed a training strategy for training its global sales force. An important feature of the strategy was to create a master training plan for each year. The organization’s strategic plans, objectives, and functional tactics would drive t this plan. Once an initial procedure was designed it was then evaluated and critiqued the top management, different units, and training council. The input from these stakeholderswould be summarized and transferred into a master training Plan. The major question that was asked by the designers of training program was, “what results do we want from salespeople after the training program is over?” Answer to this question becomes the objective of the training program. Projectsformba.blogspot.com
  • 48.
    Projectsformba.blogspot.com Then training contentwas designed, videos were made. The videos took 3 to 6 months to produce. Video contains live production plants, clients’ offices, partner offices, suppliers, manufacturers’ locations, and other locations. Videos were used to train sales people in various areas, such as: • Market information i.e. about customer profile, market updates, and computer integrated manufacturing applications, etc • Sales Process i.e. how to deal in the situation of conflicts with customer, coaching on undesirable behavior, supplement skills developed during live courses • Product information, such as, product usage, applications, system description, product description, comparison with competitor’s products, etc • Policies and procedures, i.e. about sales contests, incentive plans on achieving targets, annual bonuses, winners receiving the best salesperson award to motivate the sales force Representatives then watch video, follow the directions, and refer to the material if faces any problem. When salespeople feel they have mastered the Around thousands of sales persons were getting a specific video training. The sales people were getting training material along with the video. Sales material, they would take an exam and call a toll-free number to transmit responses to exam. Salespeople who successfully passed an exam were factored into performance and merit reviews as well as promotional opportunities. Those who couldn’t pass the exam were asked to go through the material and video again before retaking the exam. If the salesperson failed an exam again, the reporting manager was notified. Projectsformba.blogspot.com
  • 49.
    Projectsformba.blogspot.com This case givesrise to few important questions. These questions are: • In today’s technological world, is video still the best way to deliver training? • Is video the most effective way to achieve training objectives? • What role did cost of development, cost of delivery, and other constraints play in selection of video delivery system? Training Need Analysis (TNA) An analysis of training need is an essential requirement to the design of effective training. The purpose of training need analysis is to determine whether there is a gap between what is required for effective performance and present level of performance. Why training need analysis? Training need analysis is conducted to determine whether resources required are available or not. It helps to plan the budget of the company, areas where training is required, and also highlights the occasions where training might not be appropriate but requires alternate action. Projectsformba.blogspot.com
  • 50.
    Projectsformba.blogspot.com Corporate need and training need are interdependent because the organization performance ultimately depends on the performance of its individual employee and its sub group. Organizational Level – Training need analysis at organizational level focuses on strategic planning, business need, and goals. It starts with the assessment of internal environment of the organization such as, procedures, structures, policies, strengths, and weaknesses and external environment such as opportunities and threats. After doing the SWOT analysis, weaknesses can be dealt with the training interventions, while strengths can further be strengthened with continued training. Threats can be reduced by identifying the areas where training is required. And, opportunities can be exploited by balancing it against costs. For this approach to be successful, the HR department of the company requires to be involved in strategic planning. In this planning, HR develops strategies to be sure that Projectsformba.blogspot.com
  • 51.
    Projectsformba.blogspot.com the employees in the organization have the required Knowledge, Skills, and Attributes (KSAs) based on the future KSAs requirements at each level Individual Level – Training need analysis at individual level focuses on each and every individual in the organization. At this level, the organization checks whether an employee is performing at desired level or the performance is below expectation. If the difference between the expected performance and actual performance comes out to be positive, then certainly there is a need of training. However, individual competence can also be linked to individual need. The methods that are used to analyze the individual need are: Appraisal and performance review Peer appraisal Competency assessments Subordinate appraisal Client feedback Customer feedback Self-assessment or self-appraisal Operational Level – Training Need analysis at operational level focuses on the work that is being assigned to the employees. The job analyst gathers the information on whether the job is clearly understood by an employee or not. He gathers this information through technical interview, observation, psychological test; questionnaires asking the closed ended as well as open ended questions, etc. Today, jobs are dynamic and keep changing over the time. Employees need to prepare for these changes. The job analyst also gathers information on the tasks needs to be done plus the tasks that will be required Projectsformba.blogspot.com
  • 52.
    Projectsformba.blogspot.com in the future.Based on the information collected, training Need analysis (TNA) is done. Training-Design The design of the training program can be undertaken only when a clear training objective has been produced. The training objective clears what goal has to be achieved by the end of training program i.e. what the trainees are expected to be able to do at the end of their training. Training objectives assist trainers to design the training program. The trainer – Before starting a training program, a trainer analyzes his technical, interpersonal, judgmental skills in order to deliver quality content to trainers The trainees – A good training design requires close scrutiny of the trainees and their profiles. Age, experience, needs and expectations of the trainees are some of the important factors that affect training design. Training climate – A good training climate comprises of ambience, tone, feelings, positive perception for training program, etc. Therefore, when the climate is favorable nothing goes wrong but when the climate is unfavorable, almost everything goes wrong. Trainees’ learning style – the learning style, age, experience, educational background of trainees must be kept in mind in order to get the right pitch to the design of the program Training strategies – Once the training objective has been identified, the trainer translates it into specific training areas and modules. The trainer prepares the priority list of about what must be included, what could be included. Training topics – After formulating a strategy, trainer decides upon the content to be delivered. Trainers break the content into headings, topics, ad modules. These topics and modules are then classified into information, knowledge, skills, and attitudes. Projectsformba.blogspot.com
  • 53.
    Projectsformba.blogspot.com Sequence the contents– Contents are then sequenced in a following manner: • From simple to complex • Topics are arranged in terms of their relative importance • From known to unknown • From specific to general • Dependent relationship Training tactics – Once the objectives and the strategy of the training program becomes clear, trainer comes in the position to select most appropriate tactics or methods or techniques. The method selection depends on the following factors: • Trainees’ background • Time allocated • Style preference of trainer • Level of competence of trainer • Availability of facilities and resources, etc Projectsformba.blogspot.com
  • 54.
    Projectsformba.blogspot.com Support facilities –It can be segregated into printed and audio visual. The various requirements in a training program are white boards, flip charts, markers, etc. Projectsformba.blogspot.com
  • 55.
    Projectsformba.blogspot.com Constraints – Thevarious constraints that lay in the trainers mind are: • Time • Accommodation, facilities and their availability • Furnishings and equipments • Budget • Design of the training, etc Training Implementation To put training program into effect according to definite plan or procedure is called training implementation. Training implementation is the hardest part of the system because one wrong step can lead to the failure of whole training program. Even the best training program will fail due to one wrong action. Training implementation can be segregated into: • Practical administrative arrangements • Carrying out of the training Implementing Training Once the staff, course, content, equipments, topics are ready, the training is implemented. Completing training design does not mean that the work is done because implementation phase requires continual adjusting, redesigning, and refining. Preparation is the most important factor to taste the success. Therefore, following are the factors that are kept in mind while implementing training program: Projectsformba.blogspot.com
  • 56.
    Projectsformba.blogspot.com The trainer –The trainer need to be prepared mentally before the delivery of content. Trainer prepares materials and activities well in advance. The trainer also set grounds before meeting with participants by making sure that he is comfortable with course content and is flexible in his approach. Physical set-up – Good physical set up is pre-requisite for effective and successful training program because it makes the first impression on participants. Classrooms should not be very small or big but as nearly square as possible. This will bring people together both physically and psychologically. Also, right amount of space should be allocated to every participant. Establishing rapport with participants – There are various ways by which a trainer can establish good rapport with trainees by: • Greeting participants – simple way to ease those initial tense moments • Encouraging informal conversation • Remembering their first name • Pairing up the learners and have them familiarized with one another • Listening carefully to trainees’ comments and opinions • Telling the learners by what name the trainer wants to be addressed • Getting to class before the arrival of learners • Starting the class promptly at the scheduled time • Using familiar examples • Varying his instructional techniques • Using the alternate approach if one seems to bog down Projectsformba.blogspot.com
  • 57.
    Projectsformba.blogspot.com Reviewing the agenda– At the beginning of the training program it is very important to review the program objective. The trainer must tell the participants the goal of the program, what is expected out of trainers to do at the end of the program, and how the program will run. The following information needs to be included: • Kinds of training activities • Schedule • Setting group norms • Housekeeping arrangements • Flow of the program • Handling problematic situations Training Evaluation The process of examining a training program is called training evaluation. Training evaluation checks whether training has had the desired effect. Training evaluation ensures that whether candidates are able to implement their learning in their respective workplaces, or to the regular work routines. Purposes of Training Evaluation The five main purposes of training evaluation are: Feedback: It helps in giving feedback to the candidates by defining the objectives and linking it to learning outcomes. Research: It helps in ascertaining the relationship between acquired knowledge, transfer of knowledge at the work place, and training. Projectsformba.blogspot.com
  • 58.
    Projectsformba.blogspot.com Control: It helpsin controlling the training program because if the training is not effective, then it can be dealt with accordingly. Power games: At times, the top management (higher authoritative employee) uses the evaluative data to manipulate it for their own benefits. Intervention: It helps in determining that whether the actual outcomes are aligned with the expected outcomes. Process of Training Evaluation Before Training: The learner’s skills and knowledge are assessed before the training program. During the start of training, candidates generally perceive it as a waste of resources because at most of the times candidates are unaware of the objectives and learning outcomes of the program. Once aware, they are asked to give their opinions on Projectsformba.blogspot.com
  • 59.
    Projectsformba.blogspot.com the methods usedand whether those methods confirm to the candidates preferences and Learning style. During Training: It is the phase at which instruction is started. This phase usually consist of short tests at regular intervals After Training: It is the phase when learner’s skills and knowledge are assessed again to measure the effectiveness of the training. This phase is designed to determine whether training has had the desired effect at individual department and organizational levels. There are various evaluation techniques for this phase. Techniques of Evaluation The various methods of training evaluation are: • Observation • Questionnaire • Interview Projectsformba.blogspot.com
  • 60.
    Projectsformba.blogspot.com • Self diaries •Self recording of specific incidents Quality Particularly in those industries, which have to compete in international markets, the management made clear links between training policies and the quality of work. Change in Corporate culture Continuous training was used to transmit new business strategies and new organisation culture. Organisational Development In some organisation where financial responsibilities were being decentralized, the training function was also getting decentralized. In other training dept was abolished altogether and all manager’s were made responsible for instruction and training. Projectsformba.blogspot.com
  • 61.
    Projectsformba.blogspot.com Flexible working practices Companymade a major training program after making two third work forces redundant. This involved both vocational training and encouraging employee to take educational courses in their free time. Training and employment package In certain companies training formed part of the pay packet offered to employees. It also had a bearing on the Lab our turnover percentage of employee. In other way we can say its like cost to company. Corporate structure In some instances I became difficult for managers to meet business objectives because they had in sufficient control over recruitment and training decision. In some other cases rivalries between different divisions of same company, prevented the integration of coherent training and personal policies at central level. The role of professinal trainers The findings suggest that the role of the professional trainer had undergone significant changes. He is today not only a mere provider or organiser of training but also is being seen as an agent or facilitator of change. This because today the management is integrating training into the very culture of their organisation. In some organisation the trainers now have access to key decision-makers and have established greater legitimacy for training and development activities. Projectsformba.blogspot.com
  • 62.
    Projectsformba.blogspot.com Corporate and individualtraining needs Evidence suggests that numbers of organisation are effectively integrating their training and business strategies and progress has been made in training for organisational development. Although the need for continuing training of manager and professional is being assessed on a more systematic basis this has not been extended more widely. TYPES OF TRAINING METHODS ADOPTED BY RELIANCE MOBILE The training methods which are generally used in an organization are classified into two i.e. 1) On the job: On-the-job training places the employees in an actual work situation and makes them appear to be immediately productive. It is learning by doing. For jobs, that either are difficult to simulate or can be learn quickly by watching and doing on-the- job training makes sense. One of the drawbacks to on-the-job training can be low productivity while the employees develop their skills. Another drawback can be the errors made by the trainees while they learn. However, when the damage the trainees can do is minimal, where training facilities and personnel are limited or costly, and where it is desirable for the workers to learn the job under normal working conditions, the benefits of on-the-job training frequently offset its drawbacks. (ii) Job Instruction Training: JIT consists of four basic steps: Projectsformba.blogspot.com
  • 63.
    Projectsformba.blogspot.com (a) Preparingthe trainees by telling them about the job and over coming their uncertainties (b) Presenting the instruction, giving essential information in a clear manner; (c) Having the trainees try out the job to demonstrate their understanding; and (d) Placing the workers into the job, on their own, with a designated resource person to call upon should they need assistance. 2) Off the job: Off-the-job training covers a number of techniques – classroom lectures, films, demonstrations, case studies and other simulation exercises, and programmed instruction. The facilities needed for each of these techniques vary from a small make shift classroom to an elaborate development center with large lecture halls, supplemented by small conference rooms with sophisticated audiovisual equipment, two- way mirrors, and all the frills. (i) Classroom lectures/conferences: The lecture or conference approach is well adapted to conveying specific information – rules, procedures, or methods. The use of audiovisuals or demonstrations can often make a formal classroom presentation more interesting while increasing retention and offering a vehicle for more interesting while increasing retention and offering a vehicle for clarifying more difficult points. The lecture’s liabilities include possible lack of feedback and the lack of active involvement by the trainees. (ii) Simulation exercises: Any training activity that explicitly places the trainee in an artificial environment that closely mirrors actual working conditions can be considered a Projectsformba.blogspot.com
  • 64.
    Projectsformba.blogspot.com simulation. Simulation activitiesinclude case exercises, experimental exercises, complex computer modeling, and vestibule training. (iii)Vestibule training: In vestibule training, employees learn their jobs on the equipment they will be using, but the learning is conducted away from the actual work floor. In the 1980s many large retail chains train cashiers on their new computer cash registers – which are much more complex because they control inventory and perform other functions in addition to ringing up orders – in specially created vestibule labs that simulated the actual checkout-counter environment. Training, as a process of long tem learning is essentially a developmental tool.. By effectively utilizing this tool, the organization expects to achieve career objectives.  Contribute towards the career progressions of the employees by importing knowledge of an additional or reinforcing nature, developing skills and bringing about desired attitudinal changes among them. This would not merely prove effective in assisting them to achieve organizational goals but also enable enhancement of their self esteem and self confidences to face external challenges.  Ours is a changing and dynamic organization which has to pay considerable emphasis on training and retraining its employees to enable them to be competent, committed and has the capacity to change according to the external and internal demands and pressures. Training of employees is not merely the responsibility of the management or the training cell alone, but the responsibility of department managers as well. The human resource Projectsformba.blogspot.com
  • 65.
    Projectsformba.blogspot.com department must enablethe involvement of the department managers in the process of employee training and development. ASSESSMENT OF TRAINING NEEDS There are five steps towards the assessment and analysis of training and development of the organization.  Collection of information through interviewing and discussing with key personnel both inside and outside the organization or specific departments; observing the work place, working conditions, processes and outcomes; examining records, other written information and annual employee appraisal.  Compare performances of each department and each employee against objectives, targets and standards set for them and keeping in mind future work requirements in the organization.  Identify cause of problems faced by the organization to enable the management to train the employees in handling the problems as well as solving the problem in a satisfactory manner.  Segregate identified problems into problems requiring staff development action such as training and into problems requiring other management actions, so that these problems are accurately addressed.  Prioritize training actions in accordance to where the training need is more urgent. TYPES OF TRAINING ADRESSING VARIOUS TRAINING NEEDS;  Entry training involving new recruits and employees required to take a Projectsformba.blogspot.com
  • 66.
    Projectsformba.blogspot.com new job.  Problem resolution training to meet a shortfall or deficiency in job performance.  Training for change to prepare employees for job identified in near future.  Development to equip employees to meet organizational changes in future. Training in Global Business World With the expansion of the organization, Human Resource job in no longer limited to their native country but has extended worldwide. Localization is a key to successful expansion that helps in improving upon workforce connections, doing the work effectively and efficiently, and reducing global turnover. As the organizations are expanding globally, training has become quite an essential ingredient to improve performance. However, unavailability of budget necessary to achieve goals results the training function to be at the bottom of priority list. Besides that, managers do not fully adapt according to the local environment for the transfer of training. Very often, managers use minimum of locally suitable resources or the most critical material like employee handbooks. Training success in various countries requires cross cultural literacy i.e. understanding of how cultural differences across nations can affect the way training is given. At the same time, different cultures may or may not be supportive in the transfer of training, in the sense that cultural factor may lower or raise the cost of training. Case Study – A very brilliant marketing professional went to Arab for the sale of his Company’s soft drink. But he came back with no results. When asked about the failure of Projectsformba.blogspot.com
  • 67.
    Projectsformba.blogspot.com the mission, heanswered that he prepared three cartoons. Cartoon-1- Displaying a man looking exhausted and tired, is walking in desert in scorching heat. Cartoon-2- Displaying the same man opening bottle and drinking the soft drink. Cartoon-3- Displaying the man feeling alive and refresh again. Though, his strategy was good, unfortunately fails because he was unaware that Arab people read from right to left. Moral here is localization is a key to success. There are some major barriers in the transfer of training when it comes to giving training in other countries. Culture 1. Values and Norms 2. Attitude 3. Age, Gender, and Professional Status Language 1. Spoken 2. Unspoken Social Structure 1. Individual 2. Assumptions 3. Group Culture - Factor in Global Training Program Communicating the information to different people from different cultures and different nationalities can give rise to many problems. Many simple things that seem simple and straightforward to communicate become difficult when it comes to communicating in Projectsformba.blogspot.com
  • 68.
    Projectsformba.blogspot.com different environment. Givingtraining in one’s own culture is quite different from giving training in different culture. Being a good trainer is not the only requirement but understanding socio-economic and cultural backgrounds has now become an important part. Values, norms, attitude are the building blocks of culture. Values means what a group of people believes to be good, bad, right, or wrong. Norms means the social rules and guidelines that prescribe appropriate behavior. Attitude disposes a person to act in a certain way toward something in certain situation. A trainer giving training in different culture has to keep these things in mind before delivering content. Instances: A good case that concerns attitude towards time in different cities: People are very punctual in United States. People from US tend to come little early for any meeting, or when invited for dinner, party to someone’s home because in their culture it is considered to be polite to arrive on time. In Great Britain, people tend to come late for any appointment. If called at 5 P.M., that means come at 5.30 or 6 P.M. Even for Argentineans, coming on exact time is far too early. For instance, In US, if the trainer gets late for a scheduled training session it is treated as a breach of etiquette. And it may result in loss of trainer’s respect and failure in transfer of training. Age, Gender, and Professional Status – Different cultures give different regard to age, gender, and professional qualification. For example, in Japan, people give high regard to older people. Older people are regarded as having greater knowledge, skills, wisdom, and Projectsformba.blogspot.com
  • 69.
    Projectsformba.blogspot.com abilities. Respect inthe sense that people are more willing to listen to and seriously consider the information. In such a culture, a young trainer might have to work harder to gain attention and face problems in executing the program and transfer of training. Similarly, some countries are also biased about the gender. Like in Gulf countries, women’s role is limited to households only. In such a culture, it is not possible for women trainers to undergo training programs because people will not be as receptive as in other culture. Same is with high professional status- the higher the qualification of the trainer, the more will be the importance attached to the information. Language Problem in International Training and Development Programs Language comprises of both spoken and unspoken means of communication. Bestest of the best training program will fail if trainer is not well versed in communicating trainees’ language. Language is one of the most important ingredients of culture. Spoken Language– Trainees’ receiving training prefer to speak in their own language and trainer being able to speak the local language can help establishing rapport among trainees, which may be very important for the transfer of training. Language is one of the major barriers when it comes to giving training in cross-cultural environment. Chinese is the mother tongue of the largest number of people (shown below), followed buy English and Hindi. Percentage of the people speaking their first language Projectsformba.blogspot.com
  • 70.
    Projectsformba.blogspot.com Unspoken Language– meansnon-verbal communication, a very important part of communication. It is a communication that uses body movements and gestures such as, raising eyebrows, smiling, hand movements, facial expressions, etc. A failure to understand unspoken language can lead to a failure of communication because body language is not the same in every culture. For instance, raising eyebrows is a sign of recognition in most cultures, but in some cultures, it’s not. Similarly, making a circle with the thumb and forefinger is a friendly gesture in the US, but it is obscene invitation in Turkey and Greece. Also, thumbs-up gesture is used to indicate that “its fine” in the US and Europe, but it is vulgar gesture in Greece. Another case of unspoken language is the amount of distance between the persons talking to each other. In Latin America, the distance adopted by parties in a business discussion is 3 to 5 feet while in the US, it is 5 to 8 feet. In the training context, if the trainer gives training in Latin America and maintains a much larger distance than desired in their Projectsformba.blogspot.com
  • 71.
    Projectsformba.blogspot.com culture, then inturn, it may result in a regrettable lack of rapport between the trainer and the trainee. Therefore, using the right body language is very important in cross-cultural training. Global Training Class – Social Structure Social Structure refers to basic social organization. It consists of many aspects such as, the degree to which the social organization laid emphasis on the individual, as opposed to the group. Individualism– Some countries emphasizes on individual achievement. Western countries emphasize on individual performance, this in turn, leads to high level of creativity, high degree of managerial mobility, entrepreneurial activity, etc. On the other hand, encouraging individualism also make it difficult to work in teams. It may be difficult for them to co- operate which may serve as an obstruction in smooth flow of training. Group– In most of the countries, group is the primary unit of organizations. Like in Japan, the social status of an individual is determined as much as in by standing of the group. This may lead to better cooperation; on the other hand it suppresses entrepreneurial activity, individual creativity, etc. This in turn, may result, in loss of recognition of individual achievement at work after training. Therefore, trainer has to keep in mind the factor of the individual and the group while giving training because encouraging a particular individual in Japan might be considered as impolite or vice-versa Projectsformba.blogspot.com
  • 72.
    Projectsformba.blogspot.com Assumptions – Weall make assumptions every day. It may be positive or negative, good or bad. Assumptions influence our attitudes, perceptions. Most people see what they want to see and believe what they want to believe. It some times leads to coinciding and some time clashes. This tendency to make assumptions and forming attitudes regarding certain things can be a big problem in a cross-cultural training. Differences in assumptions can some times be very problematic. As an example, trainer may believe that if the trainees do not question, they understand the content. On the other hand, trainees may believe that if they will ask question, the trainer might think they are dull. Presumptions can some times result in disrespect, distrust or resistance to change behavior after training. For instance, trainees might misinterpret trainer because of his different accent, appearance, style, or anything. Lack of interest of trainees de motivates trainer to transfer expertise and skills. This can lead to discomfort and misjudging the other’s motives and goals It is important to analyze the audience on the factors of customs, values, and language in case of cross-cultural training. Stakeholders in Training There are three major stakeholders in training program 1. The Organization 2. The Trainee 3. The Trainer Stakeholders in the training take a training plan forward, perhaps over a period of one year, and sets parameters and priorities for the implementation stage. General Questions, which are asked in relationships to the training systems, are: Projectsformba.blogspot.com
  • 73.
    Projectsformba.blogspot.com • What type of training is required? • Why the training is required? • What is the budget of the training? • What are the most sensitive and critical areas? • How the training will be carried out? • By whom the training program will be carried out? • Where and when will the training program be carried out? Role of Organization in Training and Development Questionnaire on Study on Effectiveness of Training & Development An organization has a very close relationship with the trainee and the trainer because it is Projectsformba.blogspot.com
  • 74.
    Projectsformba.blogspot.com the first contactfor both. The demand for the training in the organization increases when the organization wants: • To hire new people – training as a means of training new recruits • To Expand – When the company wants to increase its headcount • To increase certain number of staff (in position) by a certain date • To enhance the performance of employees • Organization’s name to be a part of training unit. Demand for training also increases when there is change in the nature of job, change in taste of consumer, change in methods of product development, etc. The organization goes through the following steps for the transfer of training to the field. Trainee – Role of Trainee in Transfer of Training But the problem arises when the organization outsource the training process. In this situation the organization assumes that the trainer must be aware of the type of training Projectsformba.blogspot.com
  • 75.
    Projectsformba.blogspot.com need s ofthe participants and their organization and their content will meet those needs. This leads to failure of the program, which results in collusion. Therefore, it’s a foremost duty of the organization to make the trainer and their organization aware of their culture, climate, responsibilities of organization, etc. The trainee is a major stakeholder in a training program. The whole training program is developed for the trainees only. Each candidate plays an important role in the transfer of training because one participant’s attitude regarding the training influence the other participants and also each participant can assist by advancing the learning process to realize the training objectives. Participant’s willingness to invest in the program is directly proportional to the benefits of the learning that the trainee could expect. Each participant forms their own perception towards training. Some perceptions remain the same during the program, while some faded depending upon the assessment of a program by the participant Some personal factors that affect the trainee’s learning are: • Family Situation • Personal Problems • Relation between the training program and personal objective • Level of self esteem • Benefits expected from training • Comfort level with the trainer • Learning style of trainee • KSA of trainee Projectsformba.blogspot.com
  • 76.
    Projectsformba.blogspot.com • Previous training experiences • Desire for professional growth and development Some environmental factors that affect the trainee’s learning are: • Relationship with colleagues and subordinates • Training team • Trainer team • Training objective • Content of training • Training design i.e. methods, techniques, and strategies • Environment in the program • Composition of training group • Infrastructure i.e. eating facilities, tea/coffee breaks No matter how good the training program is, in the end it is the participant only who decides whether to change his behavior or not. Trainees do not change their behavior merely because someone tells them to do. They change when they feel there is a need of it. They do it with their own learning style. The trainer and the organization can only try to remove the mental blocks of the trainee, rest depends on trainee itself. Importance of Trainer, Role of Trainer The effective transfer of training depends a lot on the trainer because it is the trainer only who can remove the mental block of trainee, motivate the trainee to learn, delete the negative perception of the trainee regarding the training. Besides all that, a lot depends on personality of trainer also. Projectsformba.blogspot.com
  • 77.
    Projectsformba.blogspot.com The major competenciesthat are required to be present in a trainer are: • Presentation Skills • Business Skills i.e. budgeting, time management, negotiation, etc. • Content Development i.e. material production, graphics, layouts, etc • Self development i.e. interpersonal skills, good listening skills, flexible, accepting the share of accountability, etc Trainer’s Skills The skills that need to be present in a trainer are: • Training Design • Evaluating the training program • Training need analysis • Worksheet design • Exercises design Role of Trainer Projectsformba.blogspot.com
  • 78.
    Projectsformba.blogspot.com Facilitation Of Training Facilitation of Transfer of Training through Focus on Trainee and Organization Intervention Focus on Trainee Focus on Organization Intervention Focus on Trainee Training is successful not only with good training design and training objectives but also with the readiness and willingness of the trainees. For the training to be successful, three things are required, Projectsformba.blogspot.com
  • 79.
    Projectsformba.blogspot.com 1. Motivation 2. Knowledge, Skills, and Attitudes (KSAs) 3. Expectations towards Training Expected Performance is directly proportional to the multiplication of motivation, required KSAs, and expectations towards training i.e. Motivation – If the trainee is not motivated to learn, no learning is likely to occur no matter how good the training methods are, or how talented the trainees are. Therefore, it is important to intervene before training and provide them the information about the learning outcome that they can expect and how the learning outcome will help in achieving the objectives. This increases the motivation to learn and to be successful in training. Expectations – Positive expectations matter a lot in a training program. If the trainee perceives the training as waste of time, and waste of resources, no learning is likely to occur. No learning is possible with negative perception. On the other Projectsformba.blogspot.com
  • 80.
    Projectsformba.blogspot.com hand, if thetrainee believes and expects that the training would help him to improve upon his professional skills and would further help him in achieving his personal goals, the probability of training to meet the objective increases. Knowledge, Skills, and Attitudes (KSAs) – It is important that the selected trainees should have the right KSAs for the training because even if the methods and contents of the training is good but the candidates do not have the right KSAs, the training program will fail. Also the training methods would not be effective if the candidates are lacking the desired skills. Therefore, proper selection technique is must that would ensure that hired have the requisite KSAs to be successful in training. Facilitation of Training Through Organization Intervention Failure of training is not always because of lack of KSAs but sometimes it is because of the organizational forces also. These forces also hold back the transfer of training, and learning. Therefore, it is important to keep in check those forces. For the successful transfer of training, it is necessary to have supervisor support, trainer support, peer support, reward system, climate and culture. PEERS SUPPORT – Peer support can also help in transfer of training, for example, if the trainee is the only one who is receiving training in the department then probably the experienced peers might put pressure on trainee to forget the training and work. This situation also hampers in transfer of training. However, this situation can be avoided by involving the entire department in training, Projectsformba.blogspot.com
  • 81.
    Projectsformba.blogspot.com also by encouragingthe learning culture in the organization. SUPERVISOR SUPPORT – can affect their employees’ learning in number of ways, for example, if the trainee is motivated to learn and receives full support from their supervisor, then this support in turn encourages the employee to learn as much as possible. Also, supervisor can also reduce the negative factors of training, such as, the work that piles up during training that makes the employee uncomfortable and employees’ negative perception about the training program. TRAINER SUPPORT – can also have a positive impact on the transfer of training. Gone are the days, when the trainers’ role used to get over once the training program is done. Trainers’ role is now extended to the work place also. Besides training, trainer’s role is to keep a check on how trainees are performing and help them and discuss with them if they encounter any problem in the Projectsformba.blogspot.com
  • 82.
    Projectsformba.blogspot.com workplace. CLIMATE – Apart from supervisor support, peers support, trainer support, Climate factor also comprises of company polices, attitude of upper management towards employee, towards training. If these factors are positive then the climate will also support the transfer of training. It is the organizations foremost duty to make the employees realize through these factors that adequate amount of time and resources are spent on them for their professional and personal development. CULTURE – also have the impact over the transfer of training. If the culture of the organization provides enough opportunities to its employees to implement what they have learnt in the workplace and provide them variety of others factors such as, social support, challenging jobs, etc then the likelihood of the transfer of training increases. REWARD SYSTEMS – If the learning outcome that helps in achieving the objectives is linked to reward system then the probability of the success of training would increase Projectsformba.blogspot.com
  • 83.
    Projectsformba.blogspot.com NEW ELECTRONIC TECHNOLOGIESIN TRAINING 1) Interactive computer video technology: The use of computers and videotapes in the field of training is now well established. Some leading institution like MANAGE, Hyderabad is using this technology in training programme. 2) Broadcast television / cable television: Televisions system in which programme is sent out by radio wave and are seen on television. Indira Gandhi National Open University (IGNOU) is very well using this technology its educational and training programme. 3) Computer aided instruction: An educational concept which places the student in a conversational mode with a computer which has programmed study plan. The programmed course selects the next topic or phase of study according to previous responses from the student allowing each student to progress at pace directly to his or her learning capability. 4) Interactive video /interactive compute: The phrase ‘interactive video’ refers to a video programme with which user (trainee) can interact. Interactivity takes place between user and the system, some thing for IC also, the system composed of four basic components (1) monitor or video display unit (2) video tape or video disc Projectsformba.blogspot.com
  • 84.
    Projectsformba.blogspot.com (3) a computer (4)a disc drive, the computer controls the video or video disc. Disc drive loads a programme into the computer. 5) Tele-conferencing: A two way audio and one way video system. It is used nowadays by many institutions for education and training purpose. TRAINING EFFECTIVENESS Cutting edge of competition today demands every organization, to measure its activities in terms of effectiveness, efficiency, excellence (triple E). To achieve this triple C a lot of investment is made by the organization but the sword of sure short success hangs on the head of the HRD manager, this is because he has to handle the most complex resource i.e. human resource. The next toughest thins is to maintain is the ROI (return on investment) of training and development. It is not only the ROI but the performance management, retention level, motivation, morale, creativity, innovation conflicts, loyalty and commitment etc. of the manpower which are not easy to handle. Keeping all these factors in mind the focus of vision falls on training and development. The training effectiveness is obviously in terms of enhanced skill and knowledge to achieve the present goals, through the increased learnt behavior. In the process of training effectiveness is the most important /vital area, where by the individual and organizational goals are integrated to bring about the desired performance levels. How to reduce the gap? Projectsformba.blogspot.com
  • 85.
    Projectsformba.blogspot.com Training skill &communication Job performance Trainer Trainee Learning ability METHODOLOGY OF THE PROJECT  Interview  Preparation of the summary expressed  Recommendation of fall back site  Questionnaire design RESEARCH DESIGN  Descriptive Design. Sample Size: Projectsformba.blogspot.com
  • 86.
    Projectsformba.blogspot.com To understand thetraining and development scenario at Reliance Mobile and what the trainee really feels about the training they have undergone and further what kind of training they look for. Do they really look for any kind of training or not? To study the above aspect we covered almost about 40 people from almost all the department at of the company Reliance Mobile TOOLS USED FOR DATA COLLECTION  Primary data collected through questionnaires and informal interviews.  Secondary data collected through magazines, journals, websites, and other corporate publications PROCEDURE FOR DATA COLLECTION.  Communication, asking questions and receiving a response in person  Visiting the various organizations, libraries, internet and also preparation of the questionnaire with the help of the project guide. DATA ANALYSIS AND INTERPRETATIONS Q1.Your Organization considers training as a part of organizational strategy. Do you agree with this statement? Response No. Of Respondants Percentage Agree 13 52 Disagree 1 4 Partly Agree 4 16 Projectsformba.blogspot.com
  • 87.
    Projectsformba.blogspot.com Can’t Say 7 28 Total 25 100 Interpretation:- The above graph indicates that Organization considers training as a part of organizational strategy. Q 2. How many training programmes will you attend in a year? Response No. of respondants Percentage Less than 10 14 56 10 - 20 2 8 20 – 40 6 24 More than 40 3 12 Total 25 100 Projectsformba.blogspot.com
  • 88.
    Projectsformba.blogspot.com INTERPRETATION:- The above chartindicates that less training programmes are held in the organization. Q 3. To whom the training is given more in your organization? Response No. of respondants Percentage Senior staff 3 12 Junior staff 5 20 New staff 6 24 Based on requirement 13 52 Total 25 100 Projectsformba.blogspot.com
  • 89.
    Projectsformba.blogspot.com INTERPRETATION:- Training is providedon the basis of requirement. Q 4. What are all the important barriers to Training and Development in your organization? Response No. of respondants Percentage Time 5 20 Money 4 16 Lack of interest by staff 6 24 Non-availability of skilled 10 40 trainer Projectsformba.blogspot.com
  • 90.
    Projectsformba.blogspot.com Total 25 100 INTERPRETATION:- The above graph indicates that the important barriers to Training and Development in the organization is Non-availability of skilled trainers. Q 5. Enough practice is given for us during training session? Do you agree with this statement? Respondants No. of respondants Percentage Strongly Agree 14 56 Agree 2 8 Somewhat agree 6 24 Disagree 3 12 Total 25 100 Projectsformba.blogspot.com
  • 91.
    Projectsformba.blogspot.com INTERPRETATION:- This graph indicatesthat enough practice is given for employees during training sessions. Q6. The training sessions conducted in your organization is useful. Do you agree with this statement? Respondants No. of respondants Percentage Strongly agree 15 60 Agree 5 20 Somewhat 5 20 Disagree 0 0 Total 25 100 Projectsformba.blogspot.com
  • 92.
    Projectsformba.blogspot.com INTERPRETATION:- The above graphindicates that the training sessions conducted in the organization is useful. Q7. Employees are given appraisal in order to motivate them to attend the training. Do u agree with this statement? Respondants No. of respondants Percentage Strongly Agree 14 56 Agree 6 24 Somewhat 3 12 Disagree 2 8 Total 25 100 Projectsformba.blogspot.com
  • 93.
    Projectsformba.blogspot.com INTERPRETATION:- The above graphshows that Employees are given appraisal in order to motivate them to attend the training. Q8. What are the skills that the trainer should possess to make the training effective? Respondants No. of respondants Percentage Technical skills 8 32 People skills or Soft skills 6 24 Generalist makes better 6 24 Personnel managers than Specialist Fond of talking to people 5 20 Total 25 100 Projectsformba.blogspot.com
  • 94.
    Projectsformba.blogspot.com INTERPRETATION:- The above graphindicates that the trainer should possess technical skills to make the training effective Q9. What are the general complaints about the training session? Respondants No. of respondants Percentage Take away precious time 4 25 of employees Too many gaps between 10 40 the sessions Training sessions are 6 15 unplanned Boring and not useful 5 20 Total 25 100 Projectsformba.blogspot.com
  • 95.
    Projectsformba.blogspot.com INTERPRETATION:- The above graphindicates that there are two many gaps between the training sessions. Q10. Reason for shortage of skilled man power at workplace are : Respondats No. of respondants Percentage Lack of planning 5 20 Lack of support from 10 40 senior staff Lack of proper guidance 8 32 and training at workplace Lack of quality education 2 8 at primary and secondary level Total 25 100 Projectsformba.blogspot.com
  • 96.
    Projectsformba.blogspot.com INTERPRETATION:- The above graphindicates that reason for shortage of skilled man power at workplace are lack of support from senior staff. Projectsformba.blogspot.com
  • 97.
    Projectsformba.blogspot.com FINDINGS 1. The firms follow an effective training process. 2. The training is given to those employees who need it. 3. But the barrier for the training process in the organization is the non-availability of skilled trainers. 4. There are gaps between the training sessions organized by the company that’s why trainees lost touch with that. 5. As the work load is much on employees therefore less attention is given to training sessions by the employees. 6. The Organization also appoints trainers from outside or from different firms to ensure better training to its employees. *1) Your Organization considers training as a part of organizational strategy. Do you agree with this statement? Projectsformba.blogspot.com
  • 98.
    Projectsformba.blogspot.com Strongly agree Agree Somewhat agree Disagree *2)How many training programmes will you attend in a year? Less than 10 10-20 20-40 More than 40 *3) To whom the training is given more in your organization? Senior staff Junior staff New staff Based on requirement *4) What are all the important barriers to Training and Development in your organization? Time Money Lack of interest by the staff Non-availability of skilled trainer Projectsformba.blogspot.com
  • 99.
    Projectsformba.blogspot.com *5) What modeof training method is normally used in your organization? Job rotation External training Conference/discussion Programmed instruction *6) Enough practice is given for us during training session? Do you agree with this statement? Strongly agree Agree Somewhat agree Disagree *7) The training sessions conducted in your organisation is useful. Do you agree with this statement? Strongly agree Agree Somewhat agree Disagree *8) Employees are given appraisal in order to motivate them to attend the training. Do u agree with this statement? Strongly agree Agree Somewhat agree Disagree Projectsformba.blogspot.com
  • 100.
    Projectsformba.blogspot.com *9) How longwill it take to implement the trained process? Less than 1 month 1-2 months 2-4 months More than 4 months *10) What type of training is being imparted for new recruitments in your organization? Technical training Management training Presentation skill *11) How well the workplace of the training is physically organized? Excellent Good Average Bad *12) What Training and Development do you need to make your career aspirations to come true? Leadership training External Degree Study Formal meeting procedures Other (Please Specify) *13) What are the conditions that have to be improved during the training Projectsformba.blogspot.com
  • 101.
    Projectsformba.blogspot.com sessions? Re-design the job Remove interference Re-organize the work place Upgrade the information of the material given during training *14) What are the skills that the trainer should possess to make the training effective? Should possess only Technical skills People skills or Soft skills are more important than Technical skills Generalist makes better Personnel managers that Specialist Fond of talking to people *15) Reason for shortage of skilled man power at workplace are: Lack of planning Lack of support from senior staff Lack of proper guidance and training at workplace Lack of quality education at primary and secondary level *16) To perform other jobs in your organisation, what training or experience would you required? Safety awareness Negotiation skills Machine operations Occupational health Projectsformba.blogspot.com
  • 102.
    Projectsformba.blogspot.com *17) What arethe general complaints about the training session? Take away precious time of employees Too many gaps between the sessions Training sessions are unplanned Boring and not useful *18) The time duration given for the training period is? Sufficient To be extended To be shortened Manageable *19) Comment on the degree to which the training objective are met during the training sessions: All the objectives are met Some objectives are met Met according to the need None of the objectives are met *20) Have you ever come across any problem during the training session conducted in your organisation? Yes No If yes than what was it. CHAPTER-5 LIMITATIONS Projectsformba.blogspot.com
  • 103.
    Projectsformba.blogspot.com Every scientific studyhas certain limitations and the present study is no more exception. These are: 1. The terminology used in the subject is highly technical in nature and creates a lot of ambugity. 2. All the secondary data are required were not available. 3. Respondents were found hesitant in revealing opinion about supervisors and management. CONCLUSIONS/ SUGGESTIONS Under noted few suggestions cum conclusion can be taken as for implementation to reap furtherest benefits.  Making training and development process and entirely in house activity to reduce cost.  It is found that the average age group of trainees are in their twenties or early thirties which signifies that the consumer durable industry need more of young blood as enthusiasm is an integral part of the industry.  The maximum emphasis is given to job instruction methods where the trainee are made to understand their job thoroughly and the role they are going to play in performing their job.  Lecture as well as the presentation is the major part of imparting the education and training them.  The training objective are in keeping with needs and abilities of the trainee Projectsformba.blogspot.com
  • 104.
    Projectsformba.blogspot.com and it is this that proves to be the major reason for success of the training as whole...  The trainee fill the feedback form and from time to time test are conducted to know the gauge the effectiveness of training to employee to check their memory if they retain anything or not.  We think that time management is one of the thing on which Reliance Mobile team must emphasis so that there employee can be more productive as it was found during the visit to the corporate office people they lack in managing themselves.  Stress management training is more important for employee as it was observed that people are all the time in tension like situation as to how to do what to do when to do, no time and things like that which kept them tensed all time. Last but not least behavioural training is more important as while doing the study it was found that people are less cooperative and outgoing to help out. Projectsformba.blogspot.com
  • 105.
    Projectsformba.blogspot.com CONCLUSION The Project report on “Training and Development” at Reliance Money has given me an exposure to the real working in the company. I feel privileged to get practical exposure to various aspects of Human Resource Management such as functions of HR, records, joining formalities, induction program etc. Before starting my summer project I had an idea of conducting Training and Development only on the functions of Human Resource Management. But the company and especially Mrs.Nafisa Sheikh and Mr.Puneet Goyal provided me the entire universe to conduct the Training process. There were no restrictions on me for visiting any department or talking to any employee in the company regarding my project. All files and records were available, which helped me a lot in my project. This was a very live project for me because carrying out the entire process at my own gave me a great insight to learn various aspects of Training and Development process in the company. I have gained a lot of knowledge during my tenure of two months at Reliance Money. Projectsformba.blogspot.com
  • 106.
    Projectsformba.blogspot.com CHAPTER-6 BIBLIOGRAPHY BOOKS: David A. Decenzo/Stephen P. Robins (2004) Personal and Human Resource Management A. Monappa (2004), Personal Management Allan Pepper (1999) A Handbook on Training and Development WEBSITES: www.Reliancemoney.com www.wikipedia.org www.naukrihub/training and development.com Projectsformba.blogspot.com
  • 107.