Sustainability Balanced Scorecard


               Professor Doug Cerf
   Donald Bren Graduate School of Environmental
             Science and Management
      Environmental Accounting &Financial
             Management (ESM 284)
                   Spring 2007
Internal Management tool to
operationalize sustainability goals
from the company’s strategic plan
Sustainability Balanced Scorecard

• Introduction to Balanced Scorecard
  – See Introduction to Balanced Scorecard.ppt
• Presentation based on
  – The Sustainability Balanced Scorecard –
    Linking Sustainability Management to Business
    Strategy” Figge, Hahn, Schaltegger and
    Wagner, Center for Sustainability Management
    University of Lüneburg, Germany
                Printed on recycled
               paper-actually better,
               not printed at all
Overview
• Overall goal is to implement sustainability issues
  in the company’s strategic plan through the
  balanced scorecard system
• Balanced Scorecard is a promising starting-point
  to incorporate environmental and social aspects
  into the main management system of a firm.
• Sustainability management with Balanced
  Scorecard helps to overcome the shortcomings of
  conventional approaches to environmental and
  social management systems by integrating the
  three pillars ofPrinted on recycled a single and
                   sustainability into
  overarching strategic management tool.
                  paper-actually better,
                not printed at all
Link environmental and social management
 systems to economic management systems

• Many companies have implemented specific
  environmental or social management systems during the
  last decade.
• These systems have, however, rarely been integrated with
  the general management system of a firm.
• As a consequence environmental and social management is
  often not linked to the economic success of the firm
• Consequently, the economic contribution of environment
  and social management therefore remains unclear.
• This lack of integration is a major obstacle.
                    Printed on recycled
                    paper-actually better,
                    not printed at all
The correlation between environmental,
  social success and economic success

• the literature is mainly based on empirical studies
  that refer to the correlation but not to the causality
  between environmental and social measures and
  the economic success of firms
• To date there is a small amount of literature on the
  relation between environmental and social
  measures and the achievement of long-term
  economic goals
                  Printed on recycled
                  paper-actually better,
                  not printed at all
Suitability of balanced scorecard as a tool for
          sustainability management

• Management should first identify and realize
  opportunities for simultaneous improvements in
  all three dimensions of sustainability (social,
  ecological and economic goals) in order to achieve
  strong corporate contributions to sustainability
• SBSC offers the possibility to integrate the
  management of environmental and social aspects
  into mainstream business activities
                Printed on recycled
                paper-actually better,
                not printed at all
Integrating Sustainability into BSC

• Integrating the three pillars of sustainability into general
  business management (ie:BSC) offers three major
  advantages
   – Sustainability management that is economically sound
     will be practiced in successful and unsuccessful
     economic periods
   – Sustainability management that also contributes to
     economic objectives helps to disseminate the idea of
     sustainable development in business, as it serves as an
     appropriate role model for other businesses.
   – a business improves performance with regard to all the
     three dimensions of sustainability simultaneously
                    Printed on recycled
                    paper-actually better,
                    not printed at all
Methods of integration

• Three possibilities to integrate environmental and
  social aspects in the BSC
   – Environmental and social aspects integrated in the
     existing four standard perspectives.
   – An additional perspective added to take environmental
     and social aspects into account
   – A specific environmental and/or social scorecard is
     formulated
• Preferred in the listed order
• A combinationPrinted on approaches is appropriate
                  of these recycled
                  paper-actually better,
                  not printed at all
Integration into the four balanced scorecard
                 perspectives

• Similar to adding any other strategic aspect that is
  relevant to a particular perspective
• Through a top down approach
   – Environmental and social aspects are integrated
     through respective strategic core elements or
     performance drivers
   – lagging and leading indicators as well as targets and
     measures are formulated
• particularly appropriate for environmental and
  social aspects that areon recycled
                  Printed already integrated in the
  market system.paper-actually better,
                   not printed at all
Example

• a firm that aims at an environmental
  customer segment
  – the core measure ‘market share’ in the customer
    perspective would have an environmentally
    oriented dimension
  – the leading indicator ‘product features’ would
    have an environmental dimension
     • Environmentally friendly packaging
                Printed on recycled
                paper-actually better,
                not printed at all
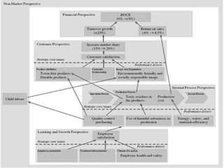
Addition of non market perspective

• Environmental and social aspects are not fully integrated
  in the market exchange processes
   – Example: externalities—non market portion of C0 2 pollution
• Consequently a non market perspective needs to be added
  to incorporate these strategic aspects
• In order to justify introduction of an additional non-market
  perspective, environmental and social aspects from outside
  the market system must explicitly represent strategic core
  aspects of the firm
• Should only be used if the aspects can not be represented
                     Printed on recycled
  within the standard four perspectives
                     paper-actually better,
                     not printed at all
A specific environmental and/or
    social scorecard is formulated
• Predominantly used to coordinate, organize and
  further differentiate the environmental and social
  aspects
• Should not be developed parallel to the
  conventional scorecard
• In order to integrate sustainability management
  into mainstream business management
   – Must be added in conjunction with one of the other two
     integration alternatives
                    Printed on recycled
   – This is not an independent alternative for integration, it
                    paper-actually better,
     is an extension
                    not printed at all
The process of formulating an SBSC has to
         meet the following……

• must lead to integration of
  environmental and social management
  into business management
• the SBSC is business unit specific
• environmental and social aspects of a
  business unit must be integrated
  according to their strategic relevance
             Printed on recycled
             paper-actually better,
             not printed at all
The process of formulating an
           SBSC




        Printed on recycled
        paper-actually better,
        not printed at all
Printed on recycled
paper-actually better,
not printed at all

8995951 sustainability-balanced-scorecard

  • 1.
    Sustainability Balanced Scorecard Professor Doug Cerf Donald Bren Graduate School of Environmental Science and Management Environmental Accounting &Financial Management (ESM 284) Spring 2007
  • 2.
    Internal Management toolto operationalize sustainability goals from the company’s strategic plan
  • 3.
    Sustainability Balanced Scorecard •Introduction to Balanced Scorecard – See Introduction to Balanced Scorecard.ppt • Presentation based on – The Sustainability Balanced Scorecard – Linking Sustainability Management to Business Strategy” Figge, Hahn, Schaltegger and Wagner, Center for Sustainability Management University of Lüneburg, Germany Printed on recycled paper-actually better, not printed at all
  • 4.
    Overview • Overall goalis to implement sustainability issues in the company’s strategic plan through the balanced scorecard system • Balanced Scorecard is a promising starting-point to incorporate environmental and social aspects into the main management system of a firm. • Sustainability management with Balanced Scorecard helps to overcome the shortcomings of conventional approaches to environmental and social management systems by integrating the three pillars ofPrinted on recycled a single and sustainability into overarching strategic management tool. paper-actually better, not printed at all
  • 5.
    Link environmental andsocial management systems to economic management systems • Many companies have implemented specific environmental or social management systems during the last decade. • These systems have, however, rarely been integrated with the general management system of a firm. • As a consequence environmental and social management is often not linked to the economic success of the firm • Consequently, the economic contribution of environment and social management therefore remains unclear. • This lack of integration is a major obstacle. Printed on recycled paper-actually better, not printed at all
  • 6.
    The correlation betweenenvironmental, social success and economic success • the literature is mainly based on empirical studies that refer to the correlation but not to the causality between environmental and social measures and the economic success of firms • To date there is a small amount of literature on the relation between environmental and social measures and the achievement of long-term economic goals Printed on recycled paper-actually better, not printed at all
  • 7.
    Suitability of balancedscorecard as a tool for sustainability management • Management should first identify and realize opportunities for simultaneous improvements in all three dimensions of sustainability (social, ecological and economic goals) in order to achieve strong corporate contributions to sustainability • SBSC offers the possibility to integrate the management of environmental and social aspects into mainstream business activities Printed on recycled paper-actually better, not printed at all
  • 8.
    Integrating Sustainability intoBSC • Integrating the three pillars of sustainability into general business management (ie:BSC) offers three major advantages – Sustainability management that is economically sound will be practiced in successful and unsuccessful economic periods – Sustainability management that also contributes to economic objectives helps to disseminate the idea of sustainable development in business, as it serves as an appropriate role model for other businesses. – a business improves performance with regard to all the three dimensions of sustainability simultaneously Printed on recycled paper-actually better, not printed at all
  • 9.
    Methods of integration •Three possibilities to integrate environmental and social aspects in the BSC – Environmental and social aspects integrated in the existing four standard perspectives. – An additional perspective added to take environmental and social aspects into account – A specific environmental and/or social scorecard is formulated • Preferred in the listed order • A combinationPrinted on approaches is appropriate of these recycled paper-actually better, not printed at all
  • 10.
    Integration into thefour balanced scorecard perspectives • Similar to adding any other strategic aspect that is relevant to a particular perspective • Through a top down approach – Environmental and social aspects are integrated through respective strategic core elements or performance drivers – lagging and leading indicators as well as targets and measures are formulated • particularly appropriate for environmental and social aspects that areon recycled Printed already integrated in the market system.paper-actually better, not printed at all
  • 11.
    Example • a firmthat aims at an environmental customer segment – the core measure ‘market share’ in the customer perspective would have an environmentally oriented dimension – the leading indicator ‘product features’ would have an environmental dimension • Environmentally friendly packaging Printed on recycled paper-actually better, not printed at all
  • 12.
    Addition of nonmarket perspective • Environmental and social aspects are not fully integrated in the market exchange processes – Example: externalities—non market portion of C0 2 pollution • Consequently a non market perspective needs to be added to incorporate these strategic aspects • In order to justify introduction of an additional non-market perspective, environmental and social aspects from outside the market system must explicitly represent strategic core aspects of the firm • Should only be used if the aspects can not be represented Printed on recycled within the standard four perspectives paper-actually better, not printed at all
  • 13.
    A specific environmentaland/or social scorecard is formulated • Predominantly used to coordinate, organize and further differentiate the environmental and social aspects • Should not be developed parallel to the conventional scorecard • In order to integrate sustainability management into mainstream business management – Must be added in conjunction with one of the other two integration alternatives Printed on recycled – This is not an independent alternative for integration, it paper-actually better, is an extension not printed at all
  • 14.
    The process offormulating an SBSC has to meet the following…… • must lead to integration of environmental and social management into business management • the SBSC is business unit specific • environmental and social aspects of a business unit must be integrated according to their strategic relevance Printed on recycled paper-actually better, not printed at all
  • 15.
    The process offormulating an SBSC Printed on recycled paper-actually better, not printed at all
  • 16.
    Printed on recycled paper-actuallybetter, not printed at all