1
2016 年六年级健康教育全年计划
RANCANGAN TAHUNAN PENDIDIKAN KESIHATAN TAHUN 6
第一学期
周期 模组/单元/题目 内容标准
( Standard
Kandungan)
学习标准
(Standard Pembelajaran)
1
2
模组 1:生理健康
-健康的发育和成长
单元一:
奇妙的变化
1 男女大不同
1.1 认识与了解
成长期间的
生理变化
1.1.1 分析男生和女生在青春期的生理变化
1.1.2 明白青春期是成长过程中必经的阶段,并
接受和珍惜青春期的生理变化
3
2 健康青春期
1.1.3 说出青少年照顾个人卫生与健康的方法
4
5
模组 1:生理健康
-健康的发育和成长
单元二:
洁身自爱
3 冷静面对青春期
1.2 展示能力和
技能以应对
内部和外部
所影响的自
身与生理
变化
1.2.1 明白青少年在什么情况下会产生性冲动而
发生性行为以及如何克制性冲动
1.2.2 明白婚期性行为带来的后果:早孕、感染
各种性病、HIV 病毒、艾滋病,并懂得如
何避免发生婚前性行为
7
8
4 用智慧保护自己
1.2.3 明白青少年进行婚前性行为对自己和家庭
所带来的影响
9
11
模组 1:生理健康
-饮食
单元三:
我爱健康饮食
5 健康饮食知多少
1.3 了解和实践
健康饮食习
惯和安全
1.3.1 鉴别新鲜食物、加工食物和快餐
12
6 食物王国奇遇记
1.3.2 明白新鲜食物带来的好处
1.3.3 明白加工食物和快餐带来的影响
1.3.4 实践健康的饮食习惯以预防各种疾病
13 模组 1:生理健康 1.4 了解物品的 1.4.1 认识各种类型的毒品
2
14
-滥用物品
单元四:
远离迷幻世界
7 揭开毒品的神秘面
纱
种类和滥用
物品所带来
的后果及熟
练处理个
人、家庭和
社会的风险
情况
1.4.2 了解青少年如何面对毒品的诱惑
15
16
8 反毒小勇士
1.4.3 明白滥用毒品对个人、家庭和社会所带来
的危害
1.4.4 向毒品说“不”
第二学期
周期 模组/单元/题目 内容标准
( Standard
Kandungan)
学习标准
(Standard Pembelajaran)
1
2
模组 2:健全的心
智、情绪和社交
-心智和情绪管理
单元五:
做沟通的主人
9 沟通小高手
2.1 了解各种情
绪管理的重
要性和处理
方法,以提
高日常生活
的身心健
康。
2.1.1 明了与家人相处时,在心理、情绪和人际
关系上产生了变化
2.1.2 了解青少年在家里扮演的角色
3
4
10 送你一个笑脸
2.1.3 明白自主性沟通在情绪管理方面的重要性
2.1.4 如何以自主性沟通技巧来管理情绪
5
模组 2:健全的心
智、情绪和社交
-家庭关系
单元六:
幸福花儿满庭香
11 家人说我变了
2.2 了解自身与
家庭成员的
角色以及营
造健康家庭
生活的重要
性
2.2.1 明了与家人相处时,在心理、情绪和人际
关系上产生了变化
6
12 我不让家人操心
2.2.2 了解青少年在家里扮演的角色
2.2.3 了解青少年在家庭履行责任的重要性
3
7
8
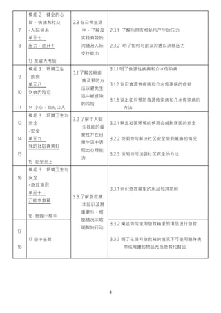
模组 2:健全的心
智、情绪和社交
-人际关系
单元七:
压力,走开!
13 友谊大考验
2.3 在日常生活
中,了解及
实践有效的
沟通及人际
交往能力
2.3.1 了解与朋友相处所产生的压力
2.3.2 明了如何与朋友沟通以消除压力
9
10
11
模组 3:环境卫生
-疾病
单元八:
饮食历险记
14 小心,病从口入
3.1 了解各种疾
病及预防方
法以避免生
活中被感染
的风险
3.1.1 明了食源性疾病和介水传染病
3.1.2 认识食源性疾病和介水传染病的症状
3.1.3 说出如何预防食源传染病和介水传染病的
方法
12
14
15
模组 3:环境卫生与
安全
-安全
单元九:
我的社区真美好
15 安全至上
3.2 了解个人安
全技能的重
要性并在日
常生活中表
现出心理能
力
3.2.1 确定社区环境的情况会威胁居民的安全
3.2.2 说明如何解决社区安全受到威胁的情况
3.2.3 说明如何加强社区安全的方法
16
模组 3:环境卫生与
安全
-急救常识
单元十:
万能急救箱
16 急救小帮手
3.3 了解急救基
本知识及其
重要性,根
据情况采取
明智的行动
3.3.1 认识急救箱里的用品和其功用
17
18
17 急中生智
3.3.2 阐述如何使用急救箱里的用品进行急救
3.3.3 明了在没有急救箱的情况下可使用随身携
带或周遭的物品充当急救代替品

6年级健康教育全年计划

  • 1.
    1 2016 年六年级健康教育全年计划 RANCANGAN TAHUNANPENDIDIKAN KESIHATAN TAHUN 6 第一学期 周期 模组/单元/题目 内容标准 ( Standard Kandungan) 学习标准 (Standard Pembelajaran) 1 2 模组 1:生理健康 -健康的发育和成长 单元一: 奇妙的变化 1 男女大不同 1.1 认识与了解 成长期间的 生理变化 1.1.1 分析男生和女生在青春期的生理变化 1.1.2 明白青春期是成长过程中必经的阶段,并 接受和珍惜青春期的生理变化 3 2 健康青春期 1.1.3 说出青少年照顾个人卫生与健康的方法 4 5 模组 1:生理健康 -健康的发育和成长 单元二: 洁身自爱 3 冷静面对青春期 1.2 展示能力和 技能以应对 内部和外部 所影响的自 身与生理 变化 1.2.1 明白青少年在什么情况下会产生性冲动而 发生性行为以及如何克制性冲动 1.2.2 明白婚期性行为带来的后果:早孕、感染 各种性病、HIV 病毒、艾滋病,并懂得如 何避免发生婚前性行为 7 8 4 用智慧保护自己 1.2.3 明白青少年进行婚前性行为对自己和家庭 所带来的影响 9 11 模组 1:生理健康 -饮食 单元三: 我爱健康饮食 5 健康饮食知多少 1.3 了解和实践 健康饮食习 惯和安全 1.3.1 鉴别新鲜食物、加工食物和快餐 12 6 食物王国奇遇记 1.3.2 明白新鲜食物带来的好处 1.3.3 明白加工食物和快餐带来的影响 1.3.4 实践健康的饮食习惯以预防各种疾病 13 模组 1:生理健康 1.4 了解物品的 1.4.1 认识各种类型的毒品
  • 2.
    2 14 -滥用物品 单元四: 远离迷幻世界 7 揭开毒品的神秘面 纱 种类和滥用 物品所带来 的后果及熟 练处理个 人、家庭和 社会的风险 情况 1.4.2 了解青少年如何面对毒品的诱惑 15 16 8反毒小勇士 1.4.3 明白滥用毒品对个人、家庭和社会所带来 的危害 1.4.4 向毒品说“不” 第二学期 周期 模组/单元/题目 内容标准 ( Standard Kandungan) 学习标准 (Standard Pembelajaran) 1 2 模组 2:健全的心 智、情绪和社交 -心智和情绪管理 单元五: 做沟通的主人 9 沟通小高手 2.1 了解各种情 绪管理的重 要性和处理 方法,以提 高日常生活 的身心健 康。 2.1.1 明了与家人相处时,在心理、情绪和人际 关系上产生了变化 2.1.2 了解青少年在家里扮演的角色 3 4 10 送你一个笑脸 2.1.3 明白自主性沟通在情绪管理方面的重要性 2.1.4 如何以自主性沟通技巧来管理情绪 5 模组 2:健全的心 智、情绪和社交 -家庭关系 单元六: 幸福花儿满庭香 11 家人说我变了 2.2 了解自身与 家庭成员的 角色以及营 造健康家庭 生活的重要 性 2.2.1 明了与家人相处时,在心理、情绪和人际 关系上产生了变化 6 12 我不让家人操心 2.2.2 了解青少年在家里扮演的角色 2.2.3 了解青少年在家庭履行责任的重要性
  • 3.
    3 7 8 模组 2:健全的心 智、情绪和社交 -人际关系 单元七: 压力,走开! 13 友谊大考验 2.3在日常生活 中,了解及 实践有效的 沟通及人际 交往能力 2.3.1 了解与朋友相处所产生的压力 2.3.2 明了如何与朋友沟通以消除压力 9 10 11 模组 3:环境卫生 -疾病 单元八: 饮食历险记 14 小心,病从口入 3.1 了解各种疾 病及预防方 法以避免生 活中被感染 的风险 3.1.1 明了食源性疾病和介水传染病 3.1.2 认识食源性疾病和介水传染病的症状 3.1.3 说出如何预防食源传染病和介水传染病的 方法 12 14 15 模组 3:环境卫生与 安全 -安全 单元九: 我的社区真美好 15 安全至上 3.2 了解个人安 全技能的重 要性并在日 常生活中表 现出心理能 力 3.2.1 确定社区环境的情况会威胁居民的安全 3.2.2 说明如何解决社区安全受到威胁的情况 3.2.3 说明如何加强社区安全的方法 16 模组 3:环境卫生与 安全 -急救常识 单元十: 万能急救箱 16 急救小帮手 3.3 了解急救基 本知识及其 重要性,根 据情况采取 明智的行动 3.3.1 认识急救箱里的用品和其功用 17 18 17 急中生智 3.3.2 阐述如何使用急救箱里的用品进行急救 3.3.3 明了在没有急救箱的情况下可使用随身携 带或周遭的物品充当急救代替品