2017 台灣珊瑚礁體檢成果報告
主辦單位
共同主辦
社團法人台北市野鳥學會關渡自然公園管理處
滙豐(台灣)商業銀行
贊助單位
目錄
摘要................................................................................................................................ I
壹、 前言....................................................................................................................1
一、 計畫源起........................................................................................................1
二、 民間行動捲動珊瑚保育意識........................................................................1
三、 民間力量持續延燒........................................................................................2
貳、 計畫宗旨............................................................................................................3
參、 計畫目標............................................................................................................3
肆、 行動策略及成效................................................................................................4
一、 公開招募,民間參與....................................................................................4
二、 推廣及宣傳,提高觸及範圍........................................................................9
三、 資訊公開及分享..........................................................................................12
四、 向下扎根,培力社區..................................................................................13
陸、 調查結果與分析..............................................................................................16
一、 各地點結果與概述......................................................................................16
二、 綜合討論......................................................................................................57
三、 現今台灣海域面臨之困境及復育策略......................................................60
柒、 結論及未來展望..............................................................................................61
一、 增加在地社區參與......................................................................................61
二、 珊瑚礁體檢數據持續積累..........................................................................61
三、 經驗分享及後續發展..................................................................................62
附件一、 志工快訊.....................................................................................................64
附件二、媒體露出......................................................................................................65
附件三、推廣活動 之 珊瑚礁體檢體驗課 ...............................................................67
附件四、推廣活動 之 海洋保育講座 .......................................................................69
附件五、摺頁擺放地點 .............................................................................................72
附件六、新聞報導......................................................................................................74
附件七、志工名單......................................................................................................82
附件八、志工照片......................................................................................................87
附件九、生物照片......................................................................................................98
i
摘要
2017 年台灣珊瑚礁體檢除延續去年台灣本島及離島樣點的調查外,另增加龍洞
1.5 號、基隆潮境保護區與花蓮新社,並於鼻頭角及墾丁合界進行春夏兩季調
查,共計 24 個樣點,45 條穿越線,時間從四月中至十一月底。
珊瑚礁體檢行動中,蘭嶼、綠島、台東基翬、東北角/北海岸(鼻頭角、番仔
澳、龍洞 4 號、龍洞 1.5 號及野柳)採用短天數珊瑚礁體檢活動進行,澎湖東
嶼坪則是採用長天數珊瑚礁體檢工作假期方式進行,墾丁、小琉球、台東杉
原、花蓮石梯坪及新社、基隆潮境則與當地志工合作,共招募了 176 人次潛水
志工進行水下調查。
調查結果經分析後得到以下結論:
 東北角及北海岸的調查樣點(野柳、潮境保護區、番仔澳、鼻頭角、龍洞
1.5 號及龍洞 4 號)平均活珊瑚覆蓋率介於 14.7%及 38.4%,番仔澳最低,
鼻頭角最高。東海岸(花蓮新社及石梯坪、台東基翬、杉原中礁及南礁)
平均活珊瑚覆蓋率介於 11.9%-41.3%。澎湖東嶼坪調查點(東嶼坪西東
側、東嶼坪東側、七尺門)平均活珊瑚覆蓋率分別是 65%、41.2%及
73.1%,其中兩個樣點是調查區域中覆蓋率最高。小琉球三個調查樣點(美
人洞、漁埕尾、厚石裙礁)平均活珊瑚覆蓋率介於 13.1-26.9%之間,在離
島中是覆蓋率較低的。綠島三個調查點(柴口浮潛保護區、公館鼻、將軍
岩)平均活珊瑚覆蓋率在 44.3%到 62.2%之間。墾丁合界平均覆蓋率則是
47.2%。蘭嶼的三個調查點(玉女岩、母雞岩和乳頭山)平均活珊瑚覆蓋率
則是 49.7-58.1%。以活珊瑚覆蓋率 25%以下為「不佳」的狀態來說,主要
集中在東北角'北海岸的野柳、番仔澳及龍洞 1.5 號、小琉球的漁埕尾及厚
石裙礁、花蓮新社及石梯坪。
 調查結果顯示指標性魚類與指標性性無脊椎動物數量少甚至缺乏。在活珊
瑚覆蓋率最高的前三名-東嶼坪西側及七尺門,以及綠島的柴口,僅有記錄
到蝶魚,但其他指標性物種只有零星出現或缺席。
 各地水下調查過程中時常可見廢棄漁網纏繞在礁盤或珊瑚上,民生垃圾散
落礁中,顯示台灣各珊瑚礁區遭受嚴重過漁及陸源廢棄物污染。這是珊瑚
礁生態系的食物鏈失衡的警訊,對觀光、漁業,甚至潛水人員的安危都是
極大威脅。
 蘭嶼玉女岩樣點淺處今年記錄到海綿覆蓋率高達 17.5%,且多是蝕骨海綿
(Cliona spp.)。蝕骨海綿可分泌酸性物質分解碳酸鈣的硬底質(例如珊
瑚骨骼、牡蠣殼),進而在底質裡面鑽孔,這可能會造成底質結構的弱
化,加快侵蝕的速率,已在加勒比海造成傷害。玉女岩的蝕骨海綿還需進
一步研究是否與加勒比海的是同一類。
ii
 去年 9 月強颱莫蘭蒂重創小琉球,三個調查點與去年同季相比,活珊瑚覆
蓋率明顯稍微增加,但覆蓋率仍較低(例如厚石裙礁平均活珊瑚覆蓋率
13.1%),雖有稍微恢復但當地珊瑚礁今年遭遇水溫升高,出現白化及色素
沉著狀態,顯然珊瑚健康仍脆弱。
台灣大多珊瑚礁區的健康狀態屬於「一般」程度,24 個樣點中有 12 個活珊瑚
覆蓋率介於 25-50%,5 個樣點屬於「優良」(50-75%),顯見台灣環境之得天
獨厚,有利於珊瑚生長。如進行保護及復育措施,還是能令我們的海洋恢復生
機。可行的復育措施有:保護區的劃設、海洋遊憩區的承載量限制、加強違法
捕獵漁撈之執法巡守、沿岸及河川中上游開發/開墾的限制並落實水土保持工
作、汙水排放的管制、減少垃圾量、積極淨灘/淨海等等。同時也強力建議台灣
政府實踐節能減碳,避免加重全球暖化問題。
(關鍵字:珊瑚礁體檢、覆蓋率、過漁、珊瑚白化、蝕骨海綿)
1
壹、 前言
一、計畫緣起
珊瑚礁為海中的熱帶雨林,孕育豐富生命,2007 年東沙環礁正式成為台灣首座
的海洋國家公園,海洋教育也於 2009 年正式進入中小學課程中,似乎可見政府
對海洋環境重視的曙光及海洋保育意識的抬頭。然而目前各處珊瑚礁區受到人
為破壞及威脅的狀況仍時有所聞,顯見台灣在實際作為上仍有不足之處。
自 1997 年國際珊瑚礁年的全球性珊瑚礁普查,世界各地包括台灣開始以珊瑚礁
體檢(ReefCheck)監測珊瑚礁狀況,然而台灣珊瑚礁仍然在持續劣化。根據全
球珊瑚礁監測網(Global Coral Reef Monitoring Network)2004 年到 2007 年的監
測結果顯示,台灣地區珊瑚覆蓋率有逐漸減少趨勢,各處珊瑚礁區幾乎都被破
壞或正遭受到嚴重干擾。因此,珊瑚礁體檢將從調查轉為「守護行動」,讓全
民一起監測珊瑚礁健康狀況。
二、民間行動捲動珊瑚保育意識
2009 年台灣珊瑚礁體檢首次由民間發起、民間參與,所有調查員皆是一般潛水
客,因關心海洋透過公開招募而加入行動,看似困難的全台大調查,因為 56 人
次潛水志工的支持,順利完成。相關結果及分析,也在民間團體和志工的努力
下登上報紙;另外,利用網站、座談分享等各式活動,讓珊瑚礁體檢終於不再
只是學術活動,而是如國際間實行已久的志工模式,是能讓全民參與的行動。
當年台灣珊瑚礁體檢的結果發現,全台六個調查點:東北角、澎湖東嶼坪、小
琉球、台東杉原、蘭嶼、綠島當中,活珊瑚覆蓋率最高為 52%,勉強達到國際
間所定義的「優良珊瑚礁」(50%-75%),其他則是「一般」(25%-50%),
或「不佳」(25%以下)。若未能持續監控珊瑚礁的健康狀態,並採取有效的
保育措施,台灣地區珊瑚礁海域消失的速度可能遠高於預期,促使我們加速保
育工作的步伐。
2
三、民間力量持續延燒
台灣珊瑚礁體檢從 2009 年起,至今邁入第九年,本會持續排除萬難並邀請潛水
志工們一同為全台珊瑚礁進行健康檢查,每年都招募到近百人次志工為台灣民
眾傳達湛藍海水中的點滴故事。同時為了達到長期監測的目的,歷年來皆延續
2009 年的調查地點-東北角/北海岸、綠島、蘭嶼、澎湖東嶼坪、台東杉原及小
琉球等九個地點,以達到同地點時間序列上的比較。2011 年新增台東基翬,
2014 年新增花蓮石梯坪,2016 年新增墾丁合界,2017 年則新增了龍洞 1.5 號、
基隆潮境保護區及花蓮新社,讓全台珊瑚礁體檢的數據更趨完整。
蕃仔澳(淺), 4.25 小琉球蛤板灣(淺),
9.375
蘭嶼機場外礁(淺),
8.75
鼻頭角(深), 52.5
綠島柴口(深),
51.875
0
10
20
30
40
50
60
珊瑚覆蓋率(%)
調查點(按時間排序)
2009 台灣珊瑚礁總體檢
淺(3-5m)
深(6-10m)
莫拉克颱風
3
貳、 計畫宗旨
落實珊瑚礁體檢(ReefCheck)民間的參與精神,以民間潛水志工的觀點規劃行
動,並積極邀請潛水教練或在地志工認養和包梯,讓珊瑚礁守護及海洋保育能
更貼近民眾,確實引發大眾對於海洋的關心,將社會對於「海鮮文化」的觀念
導正為「海洋文化」。
另外,透過號召潛水客加入珊瑚礁體檢,提供潛水愛好者踏入守護海洋行列的
管道,使潛水本身成為負責任旅遊的一環,帶動在地永續發展,建立海洋思維
的新型態旅遊方式。
最後,藉由記錄海中珊瑚生態系之健康狀況,結合全台民力開始在當地社區累
積長期調查數據,推動珊瑚礁保育。
參、 計畫目標
延續全台珊瑚礁調查:由北至南針對台灣本島及離島,選擇台灣各地多處不同
的珊瑚礁海域進行水下調查,以監測不同地區的海洋狀況。
 累積調查力量:調查不中斷,持續每年在相同地點的調查將能累積有效守
護力量。
 深化社區參與:由在地團體擔任地區性主辦,讓珊瑚礁體檢深入地方,確
實建立符合當地海域的監測機制。
 活化海岸社區:強調參與者對環境的付出與保護,讓外來者不再消費環
境,而是用海洋思維的永續觀念體驗社區、為社區注入活力。
 落實民間參與:由民間團體主辦,資深潛水志工參與執行團隊,並公開號
召更多一般潛水員加入行動協助調查,落實國際珊瑚礁體檢的初衷。
 強化科普教育:更多媒體參與、更簡單的介紹方式、更易懂的訊息傳播。
 爭取珊瑚生存權:宣導並爭取大眾認知到珊瑚也是生物,不是岩石或石
塊,孕育海洋生命力的珊瑚礁生態系應予以保護。
 確保海洋健康:藉由各種活動、宣傳之推動,讓更多民眾以實際力量一同
維護家鄉的海洋環境。
4
肆、 行動策略及成效
一、公開招募,民間參與
此次為第九年由民間主辦的珊瑚礁體檢,目標是持續喚醒守護珊瑚礁及海洋的
意識。潛水者是其中一群最了解海底變化及珊瑚礁狀況的人,如能持續提供珊
瑚體檢資訊,將使關心海洋的潛水者了解到現今珊瑚礁的狀態,不僅提供管道
讓他們付出一己之力,也提供民眾一個非學術管道認識海洋。如果民眾廣為周
知通行全球的珊瑚礁體檢,將提昇台灣的海洋觀,也多了全民監督的力量。今
年活動總計招募了 176 人次志工。
2017 年珊瑚礁體檢活動流程表
2017 台灣珊瑚礁體檢
調查行程
4/16-17 綠島
4/22-23 墾丁合界(春季)
5/1 花蓮石梯坪
5/5-7 台東基翬
5/13 龍洞 1.5 號
5/20 鼻頭角(春季)
6/9-10 蘭嶼
6/23-26 澎湖東嶼坪
7/1 番仔澳
7/2 龍洞 4 號
8/10 花蓮新社
8/12 鼻頭角(夏季)
8/13 野柳
8/19 基隆潮境
9/23 台東杉原
10/30-31 小琉球
11/24-25 墾丁合界(秋季)
5
辦理模式
每個梯次因為地點、交通運輸、或其他環境條件之不同,以及考量當地合作潛
店、社區或志工隊等在地團隊之量能,辦理方式分成下列三種:
 協會主辦
由協會自行規劃、籌備和招募志工,多以離島和偏遠地區為主,包含:澎湖東
西嶼坪、綠島、蘭嶼、台東基翬和杉原等。
 潛店合辦
在部份區域採用和業者或教練共同主辦的方式舉辦活動,因為他們熟悉平常活
動海域,也有管道對客人或學員進行宣傳。協會與有意願之合格潛水教練合
作,由協會處理報名流程等行政事項,而教練負責活動聯絡事項及活動時成員
之水下安全。教練也會協助在自己的潛水社團、俱樂部或潛水店招募學員或客
人為志工,進行該梯次調查活動。優點為教練熟悉參與成員的潛水程度,成員
間默契也會優於一般招募志工。以此方式舉辦的梯次包含:東北角鼻頭角、龍
洞 4 號、龍洞 1.5 號、番仔澳、野柳、基隆潮境。
 地方主辦
延續往年慣例,在部份區域採用由當地社區、業者或志工隊主辦的方式舉辦活
動。透過這一套簡單、系統性、廣泛適用的珊瑚礁體檢方法,將能協助其追蹤
他們周遭珊瑚礁的變化和海洋環境所面臨的困境。體檢活動由當地社團、志工
隊、潛水店家主辦,負責規劃、招募和報名等所有事項,邀請協會提供相關協
助及技術指導,包含:小琉球、墾丁合界、花蓮石梯坪及新社。
圖說:墾丁陽光潛水臉書貼文
6
報名資格
珊瑚礁體檢招募對象為「氣瓶支數 50 支以上之合格潛水員」(部分場次需具有
船潛經驗)等級以上之年滿 18 歲之民眾。
因為體檢不同於休閒潛水,須完成特定任務,而較類似水下工作,且隨行之科
學指導員也僅能提供科學技術指導,不像導潛能照顧到志工的安全性,因此限
定合格潛水執照且能照顧自己的潛水員。
報名宣傳
各梯次行動簡章和報名表將於至少活動前一個月公告,所有活動皆採網路報
名,先於官網公告,並透過臉書台灣珊瑚礁體檢社團、其他潛水社團或合辦教
練宣傳,此外也會以 EDM 形式提供給參與過的志工。
報名方式及流程
主要以網路報名方式登記;入選方式以報名順序為主,額滿為止。如果報名資
格不符或資料不完整,主辦單位有拒絕之權力,並以候補名單遞補。而如果沒
有在公告時間內完成付費手續,即視為未完成報名程序,主辦單位一樣可以取
消報名資格以候補名單遞補。
活動模式
珊瑚礁體檢行動舉辦模式以兩大主軸進行,一為短天數(多為 1-3 天)、行程
僅包含行前訓練及水下調查的「珊瑚礁體檢」;另一則為長天數,與在地社區
有較多互動或搭配較多休閒行程的「珊瑚礁體檢工作假期」,依照各個地區的
特性,選擇不同的進行模式作最有效率的安排。
模式一:珊瑚礁體檢行動
此為單純的潛水調查行動,天數短,大約在 1-3 天左右,行動過程中不包括食
宿及任何交通安排,進行方式為:體檢前由科學指導員進行 1.5-2 個小時的珊瑚
礁體檢課程;接著由教練和科學指導員確認任務分配;著裝下水進行調查。調
查結束後,科學指導員將帶領志工就所記錄的數據進行討論分析。
本年度全台珊瑚礁體檢以此模式進行的地點包含蘭嶼、綠島、台東基翬、台東
杉原、花蓮石梯坪、花蓮新社、東北角鼻頭角、東北角番仔澳、東北角龍洞 4
號及 1.5 號、北海岸野柳、墾丁、小琉球。
模式二:珊瑚礁體檢工作假期
珊瑚礁體檢工作假期除涵蓋志工服務項目,也將提供志工食宿、當地交通或文
化生態導覽。除一般珊瑚礁體檢行前訓練、水下操作及後續討論,所有志工都
在當地社區過夜,不僅在服務過程中了解當地的議題,過程中的也可把各項花
7
費直接回饋到社區,參與志工也能與社區產生更深刻的連結。而珊瑚礁體檢工
作假期進行的地點通常是較少人為活動的場域,並且因為位置較偏遠,多半沒
有設置汙水或廢棄物處理系統,當地生態系也格外容易受到人為干擾。真正的
「生態工作假期」,不僅是讓志工了解當地人文及自然生態的假期,也是減輕
志工在活動中對當地生態造成的污染及干擾,達到真正的環境友善的假期,因
此活動在以下方面各有特別設計:
 使用純天然可分解的盥洗用具
小島或偏鄉常缺乏汙水處理系統,生活廢水將直接排放到海洋,任何多餘的人
造化學成份,都將造成海洋生態的負擔。活動進行期間由主辦單位準備所有盥
洗劑、清潔劑,包括天然洗髮精、潤髮乳、肥皂、牙膏等,邀請所有參與志工
與工作人員一同體驗純淨低汙染的假期。
 垃圾減量及嚴謹垃圾回收
工作假期的目的是為了守護海洋,活動中都將詳細考量任何可能造成海洋破壞
的環節。工作假期期間將要求所有參與人員自行攜帶盥洗用具(包含毛巾、牙
刷等)及環保餐具,從源頭減少垃圾製造量;製造的所有垃圾,都將嚴格進行
分類並妥善處理,不讓生活垃圾意外進入海洋成為海洋生物殺手。
本年度於澎湖東西嶼坪珊瑚礁體檢採用此種類型的舉辦模式。
行動費用
各梯次珊瑚礁體檢由志工自行負責交通費、膳宿和活動費用,另將尋求經費補
助講師費、氣瓶費、船費、器材費等,以因應各調查點狀況不同所產生的費用
價差,讓各梯次潛水志工所負擔的費用不致差距過大且在合理範圍。
志工聯繫及互動
珊瑚礁體檢行動最重要的角色就是志工,因此行動中的各個面向,都特別注意
如何讓志工確實了解珊瑚礁體檢的意義、關心珊瑚保育、進而付出守護珊瑚的
行動,因而規劃以下互動形式:
 行前聯繫
行前通知內容包含寄送「珊瑚礁體檢操作指南」,供志工先行了解珊瑚礁體檢
事項,同時強調珊瑚礁體檢是工作,並非一般休閒潛水,以免對於行動有過大
落差,而後否定珊瑚礁體檢的行動價值;另外,活動過程中為達垃圾減量,也
將要求志工自行攜帶所有環保餐具。
 調查後數據分享
8
於每次珊瑚礁體檢水下行動後分享數據並視情況邀請志工聚餐,除聯繫志工感
情外,更重要的是分享數據,讓志工瞭解該處海域的珊瑚礁狀況,並且適時邀
請志工發表心得感想。
 發送志工快訊
珊瑚礁體檢秉持「資訊公開」的精神,為了讓志工瞭解調查過後的數據,其呈
現出來所代表的意義,並且持續和其他參與過的志工有所連結,因此在行動結
束後,將發送志工快訊,內容不僅包含當梯調查數據、活動快訊,也將有活動
照片和相關新聞報導,讓志工對於其他海洋保育消息不脫節。志工快訊以電子
郵件寄發給當梯或曾參與過活動的潛水志工,提供有興趣的人士從粗淺到專精
的各階層資訊。今年共發送 7 篇志工快訊,成功寄達 26,448 封,訂閲人數已達
3,800 位(附件一)。
影像留存及呈現
所有珊瑚礁體檢活動照片都將上傳到網路相簿 flickr 提供志工下載外,並且透
過臉書介面達到快速分享及公開的目的,同時也讓大眾了解珊瑚礁體檢舉辦的
過程。除此之外,歷年活動照片上傳至網路相簿,達到長久留存活動資料的目
的。
9
二、推廣及宣傳,提高觸及範圍
官方網站
「海洋及海岸守護」網站(http://teia.tw/zh-hant/seawatch)不僅刊載珊瑚礁體檢成
果,內容還涵蓋海洋文選、海洋倡議,具體宣揚協會對於海洋環境保護與永續
發展的理念。2017 年度網站造訪重複瀏覽量為 513,974 人次,不重複瀏覽量為
428,946 人次 (以 2017 年 1 月 1 日至 2017 年 11 月 15 日計算)。
圖說:海洋及海岸守護網站
媒體露出
今年獲得公視新聞電台及民視新聞露出蘭嶼調查中紀錄到大量蝕骨海綿事件;
以及大愛電視台的【人文講堂】之 【珊瑚告訴我山的事】中, 行政院農業委員
會花蓮區農業改良場場長范美玲分享協會前往花蓮新社進行珊瑚礁體檢。利用
媒體的力量,使一般民眾廣為周知珊瑚礁體檢及海洋相關議題(附件二)。
推廣活動
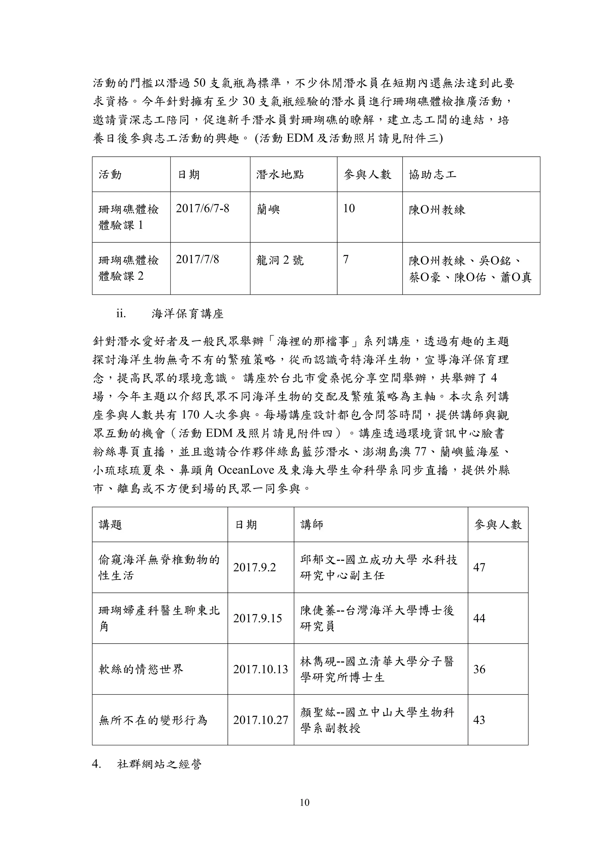
i. 珊瑚礁體檢體驗課
10
活動的門檻以潛過 50 支氣瓶為標準,不少休閒潛水員在短期內還無法達到此要
求資格。今年針對擁有至少 30 支氣瓶經驗的潛水員進行珊瑚礁體檢推廣活動,
邀請資深志工陪同,促進新手潛水員對珊瑚礁的瞭解,建立志工間的連結,培
養日後參與志工活動的興趣。 (活動 EDM 及活動照片請見附件三)
活動 日期 潛水地點 參與人數 協助志工
珊瑚礁體檢
體驗課 1
2017/6/7-8 蘭嶼 10 陳州教練
珊瑚礁體檢
體驗課 2
2017/7/8 龍洞 2 號 7 陳州教練、吳銘、
蔡豪、陳佑、蕭真
ii. 海洋保育講座
針對潛水愛好者及一般民眾舉辦「海裡的那檔事」系列講座,透過有趣的主題
探討海洋生物無奇不有的繁殖策略,從而認識奇特海洋生物,宣導海洋保育理
念,提高民眾的環境意識。 講座於台北市愛桑怩分享空間舉辦,共舉辦了 4
場,今年主題以介紹民眾不同海洋生物的交配及繁殖策略為主軸。本次系列講
座參與人數共有 170 人次參與。每場講座設計都包含問答時間,提供講師與觀
眾互動的機會(活動 EDM 及照片請見附件四)。講座透過環境資訊中心臉書
粉絲專頁直播,並且邀請合作夥伴綠島藍莎潛水、澎湖島澳 77、蘭嶼藍海屋、
小琉球琉夏來、鼻頭角 OceanLove 及東海大學生命科學系同步直播,提供外縣
市、離島或不方便到場的民眾一同參與。
講題 日期 講師 參與人數
偷窺海洋無脊椎動物的
性生活
2017.9.2
邱郁文--國立成功大學 水科技
研究中心副主任
47
珊瑚婦產科醫生聊東北
角
2017.9.15
陳倢蓁--台灣海洋大學博士後
研究員
44
軟絲的情慾世界 2017.10.13
林雋硯--國立清華大學分子醫
學研究所博士生
36
無所不在的變形行為 2017.10.27
顏聖紘--國立中山大學生物科
學系副教授
43
社群網站之經營
11
現今社群網已成為許多人資訊交流、互相聯繫的管道,其特性是散播速度快、
範圍廣。鑑於時代潮流的演進,本會成立「台灣珊瑚礁體檢」臉書社團,即時
公開講座訊息、報名資訊及相關海洋保育新聞等 ,不僅達到資訊流通的目的,
成員之間討論互動也相當密切,達到資訊公開及分享交流的目的。目前社團成
員共 2306 位(統計至 2017.12.11)。
宣傳及推廣-紙本摺頁
為廣泛推廣珊瑚礁體檢,提升知名度以吸引更多潛水志工參與,本會今年進行
珊瑚礁體檢摺頁改版,以煥然一新的繽紛色彩展現。摺頁內容涵蓋珊瑚礁體檢
宗旨及歷程、報名資格等。摺頁攤開時正面可當小海報使用,正面呈現珊瑚礁
體檢調查的 18 種指標性魚類及無脊椎動物,並且標註各物種在生態中扮演的角
色及遭受捕撈的原因。一方面增加水下辨識能力,另一方面發揮環境教育作
用。今年共計拜訪及接觸 39 個夥伴(附件五),包含潛水店家、民宿、咖啡廳
和海產店。
12
圖說:珊瑚礁體檢摺頁
三、資訊公開及分享
體檢成果公開
基於資訊公開的精神,每次珊瑚礁體檢結束後,都會將體檢結果公開於本會官
網上(teia/seawatch),內容不僅以圖表呈現,並搭配簡單的分析說明,解釋數
據可能代表的意義或是可能的成因。此外也會將網頁分享至臉書珊瑚礁體檢社
團,讓有興趣了解的潛水人員也有管道獲得資訊。
新聞報導
除了以快訊分享體檢數據和發現,必要時也將以新聞報導方式刊登在環境資訊
中心,並分享在臉書「台灣珊瑚礁體檢」社團。今年總計共有 8 篇新聞產出
(附件六)。
 2016 年全台珊瑚礁體檢 指標魚類少現警訊 (2017.3.28)http://www.e-
info.org.tw/zh-hant/seawatch/column/13144
 綠島珊瑚礁體檢 東北季風成天然「禁漁期」(2017.4.20) http://e-
info.org.tw/node/115190
 基翬變「積灰」? 珊瑚礁體檢志工:泥沙覆蓋率仍高(2017.5.16)http://e-
info.org.tw/node/204808
 蘭嶼珊瑚健康優 蝕骨海綿覆蓋增引關注(2017.6.15)http://e-
info.org.tw/node/205543
 澎湖東嶼坪珊瑚礁體檢 業者自發參與護生態 (2017.6.30)http://e-
info.org.tw/node/205891
13
 「有保育有差」 潮境保育區首次珊瑚礁體檢 公民科學家成推手
(2017.8.23)http://e-info.org.tw/node/206882
 小琉球珊瑚礁體檢 風災一年後仍考驗生態恢復力(2017.11.6)http://e-
info.org.tw/node/208270
 【公民科學家】潛水不只為賞景 累積 9 年台灣海洋資料的珊瑚礁體檢
(2017.11.15)http://e-info.org.tw/node/208415
四、向下扎根,培力社區
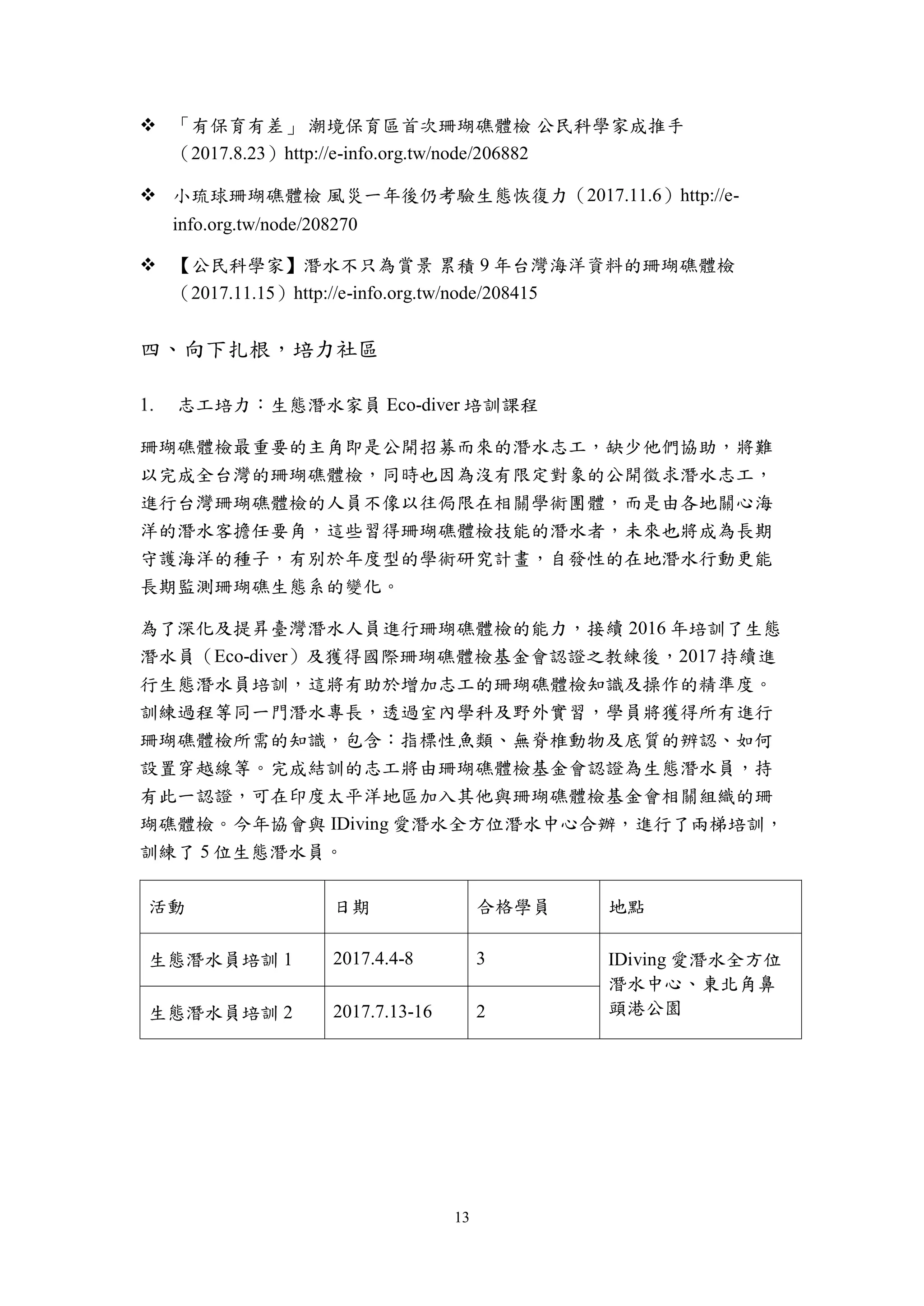
志工培力:生態潛水家員 Eco-diver 培訓課程
珊瑚礁體檢最重要的主角即是公開招募而來的潛水志工,缺少他們協助,將難
以完成全台灣的珊瑚礁體檢,同時也因為沒有限定對象的公開徵求潛水志工,
進行台灣珊瑚礁體檢的人員不像以往侷限在相關學術團體,而是由各地關心海
洋的潛水客擔任要角,這些習得珊瑚礁體檢技能的潛水者,未來也將成為長期
守護海洋的種子,有別於年度型的學術研究計畫,自發性的在地潛水行動更能
長期監測珊瑚礁生態系的變化。
為了深化及提昇臺灣潛水人員進行珊瑚礁體檢的能力,接續 2016 年培訓了生態
潛水員(Eco-diver)及獲得國際珊瑚礁體檢基金會認證之教練後,2017 持續進
行生態潛水員培訓,這將有助於增加志工的珊瑚礁體檢知識及操作的精準度。
訓練過程等同一門潛水專長,透過室內學科及野外實習,學員將獲得所有進行
珊瑚礁體檢所需的知識,包含:指標性魚類、無脊椎動物及底質的辨認、如何
設置穿越線等。完成結訓的志工將由珊瑚礁體檢基金會認證為生態潛水員,持
有此一認證,可在印度太平洋地區加入其他與珊瑚礁體檢基金會相關組織的珊
瑚礁體檢。今年協會與 IDiving 愛潛水全方位潛水中心合辦,進行了兩梯培訓,
訓練了 5 位生態潛水員。
活動 日期 合格學員 地點
生態潛水員培訓 1 2017.4.4-8 3 IDiving 愛潛水全方位
潛水中心、東北角鼻
頭港公園生態潛水員培訓 2 2017.7.13-16 2
14
圖說:生態潛水員課程宣傳
合作教練及資深志工關係深化
2017 年年初時,本會於潛水季前與合作潛水教練一同開會討論今年度籌備及規
劃,檢討 2016 年活動執行缺失,並討論 2017 年執行方向並達成共識。當天也
邀請了中央研究院生物多樣性研究中心資深助理陳靜怡為合作教練和資深志工
進行魚類辨識課,加強志工對魚類的認識,有助於志工的知識累積及調查資料
的準確度。
年終時則邀請生態潛水員教練進行會議,討論未來在台灣如何推動生態潛水員
認證機制及相關配套措施。
日期 活動 參與人數
3/4 合作教練會議 7
3/4 進階魚類辨識課 11
12/5 Eco-diver trainer 會議 7
15
教練與科導規劃 2017 年行程 講師陳靜怡為志工解讀魚類辨識
Eco-diver trainer 團隊討論推廣策略
16
陸、 調查結果與分析
每位志工在下水前都須接受約 1.5-2 小時的行前訓練,由本會負責依照珊瑚礁體
檢基金會所頒布的標準調查方法,協助指導及訓練參與之潛水志工。行前課程
內容涵蓋調查方法及指標性物種辨認要點。調查方法以「穿越線」(transect)
調查法為基礎。每組編制包含科學指導員、佈線員(多由教練或導潛擔任)、
攝影(照相)紀錄員、魚類、無脊椎動物及底質調查員。首先科學指導員於水
面上與佈線員決定佈線方向,佈線員先行下水以捲尺拉出一條 100 米長、平行
海岸線的等深穿越線,待佈線員打出浮力棒後,其餘人員偕同科學指導員入
水,水下集結,等待 3-5 分鐘待魚類從驚擾中恢復後,魚類調查員首先出發,
其次依序為無脊椎動物和底質調查員,參照水下圖鑑依序做調查,並將調查結
果記錄於水下記錄板上。
一、各地點結果與概述
綠島
綠島珊瑚礁的美麗壯觀,潛點類型多樣豐富,海水清澈能見度高,全年潛水皆
適宜,此地一直為潛客津津樂道。綠島的易達性,豐富的海洋生態資源,粗估
每年吸引 40 萬人次造訪。觀光客總量在沒有限制,海洋遊憩運動不受控管,且
島上無任何汙水處理設施之下,生活廢水都是直接排入海中,即便歷年來綠島
活珊瑚覆蓋率都相當高,但是長久下來,還是對當地珊瑚礁生態系造成相當大
的壓力及干擾。2006 年綠島珊瑚爆發黑綿病,或許即是此地珊瑚礁生態系面臨
過度環境壓力所發出的警訊。為了保存綠島珍貴的水下景色,需要長久持續的
監測及守護行動。2017 年 3 月綠島北部發生油污事件,幸而當地相關人士迅速
協助清除,可見當地社區對海洋資源共有和永續使用的保育概念逐漸提升,只
是如何協助不同權益關係人在維持生計及保育間尋求平衡,將是公部門、保育
團體及在地人三方未來可攜手努力的方向。
 日期:2017 年 4 月 17 日
 地方合作:藍莎潛水中心
 志工人次:14 (附件七、志工名單;附件八、志工照片)
 調查樣點:柴口、公館鼻、將軍岩
17
 水溫:25-26 度
 能見度:25 米
 調查結果
今年因天氣限制,僅能在北面海域調查。調查結果顯示,三處的活珊瑚覆蓋率
(硬珊瑚+軟珊瑚)介於 34.4-64.4%之間,公館鼻深處最低,柴口深處最高,六
條穿越線的狀況屬於國際珊瑚礁體檢基金會一般到優良等級。(柴口保護區的
活珊瑚覆蓋率最高,淺處達 60%,深處達 64.4%;公館鼻和將軍岩的活珊瑚覆
蓋率則較低,公館鼻淺處達 54.4%,深處達 34.4%,將軍岩淺處達 46.3%,深處
達 43.1%。)
柴口今年的活珊瑚覆蓋率與 2016 年結果相比略高,但並不是很顯著的差異;與
過往 2010-14 期間的數據相較,公館鼻深處和將軍岩淺處的活珊瑚覆蓋率則有
略低的趨勢。這可能是因為底質並非均質分佈所致,需要持續觀察。
調查過程依舊觀察到黑皮海綿及蝕骨海綿佔據了大片底質,也是另一關注焦
點。
柴口 公館鼻 將軍岩
18
指標性魚類的部份,三個樣點都以蝶魚和鸚哥魚居多,柴口及將軍岩記錄到零
星石鱸和笛鯛,其他物種則都缺席。
柴口保護區淺處的蝶魚和鸚哥魚密度最高,蝶魚高達每 100 平方公尺 9.25 隻,
鸚哥魚則高達每 100 平方公尺 3.25 隻。柴口深處的蝶魚數量緊追在後,每 100
平方公尺 5 隻。一方面此處是保護區,再者常有遊客餵食,特別容易吸引魚類
聚集,餵魚也會使魚類習慣與潛水員互動,較少躲避的行為,可能導致魚類族
群密度被高估。將軍岩深處鸚哥魚族群密度也不差,每 100 平方公尺 3 隻。與
2008-2015 年相比,三處的蝶魚和鸚哥魚有較高的趨勢。
此次綠島調查點蝶魚和鸚哥魚相較台灣其他地區為多,然而其他物種缺席,與
完全未受破壞的珊瑚礁還是有所差距。
19
指標性無脊椎動物的部份,三處都記錄到魔鬼海膽和硨磲貝。 魔鬼海膽以柴口
淺處族群密度最高,達每 100 平方公尺 4.25 隻。硨磲貝以公館鼻深處族群密度
最高,達每 100 平方公尺 2.75 隻,以小於 10 公分和介於 10-20 公分的個體為
主。台東縣政府在 2014 年宣布綠島全區禁採小於 15 公分的硨磲貝,龜灣、柴
口和石朗則是全部禁採,不過柴口在樣區內並未觀察到大於 20 公分的個體。
其他物種方面,柴口淺處記錄到清潔蝦,族群密度為每 100 平方公尺 2.75 隻。
公館鼻深處和柴口深處也記錄到馬糞海膽,族群密度分別為每 100 平方公尺 1.5
隻和 0.25 隻。
20
墾丁
墾丁國家公園是我國第一座國家公園,因為位處熱帶海域,海下珊瑚礁發育良
好,為在地帶來許多海洋觀光收益,亦為近海漁業提供源源不絕的資源。然而
各項蓬勃發展的人為活動,也為當地生態帶來諸多壓力。自 1982 年 9 月公告成
立國家公園以來,執法單位礙於人力資源不足,以致海洋生物遭盜捕濫殺之遺
憾事件仍層出不窮,近海違法漁網或廢棄漁網「網死」生命的情形,亦時有所
聞。為能永續經營這片壯麗但脆弱的海洋生態,如果政府部門能和與民間團
體、業者或權益關係人,一同投入監測海洋生態的工作,或許也能成為喚醒民
洋保育意識的助力。
 日期:2017 年 4 月 22-23 日及 11 月 26 日
 地方合作:陽光潛水
 志工人次:20(附件七、志工名單;附件八、志工照片)
 調查樣點:合界
 水溫及能見度
春季 夏季
水溫 26-27 度 25-26 度
能見度
淺處:15-18 米
深處:22-25 米
淺處:8-10 米
深處:12-14 米
合界
21
 調查結果
底質調查結果顯示,淺處部分春季活珊瑚覆蓋率為 36.9%,秋季為 33.8%,在
國際標準屬於「一般」,而深處部分春季為 65%,秋季為 53.1%,屬於「優
良」程度。兩次調查的數據有些微差距,應是因為珊瑚礁上附著性生物並不是
均勻分佈所導致的差異。另外可能因為夏季或秋季時水溫較高,觀察到不少珊
瑚有白化、色素沈著的現象,甚至有部分珊瑚已經死亡,開始有絲藻附著,因
此秋季淺處的新死珊瑚有 0.6%。藻類覆蓋率部分,淺處春秋兩季的數據差距不
大;深處則是秋季數據較高了一些,這樣是否為異常現象,還需要多觀察幾年
才能了解。
指標性魚類部分,兩季記錄到最多的是蝶魚,春季淺處和深處的族群密度分別
是 11.75 隻/100m2
和 12 隻/100m2
,秋季淺處和深處則是 8.75 隻/100m2
和 13.25
隻/100m2
,兩季相去不遠,數量和種類不少,而且秋季觀察到蝶魚幼魚、成
魚,體型大小很不一致。春季深處還記錄到有石鱸、笛鯛、石斑和鸚哥魚等其
他魚種,淺處和深處的數量差異可能是因為淺處的調查是在將近傍晚時進行,
多數的指標性物種屬於日行性生物,或是淺處魚類也比較容易受到釣客釣魚行
為干擾等因素所影響。秋季則僅觀察到鸚哥魚和裸胸鯙。
22
指標性無脊椎動物部分,因為地形相當適合魔鬼海膽躲藏,淺處和深處都發現
大量的魔鬼海膽,春季族群密度分別為 85.25 隻/100m2
和 24 隻/100m2
,秋季分
別是 90 隻/100m2
和 18.5 隻/100m2
。淺處魔鬼海膽數量驚人,春季調查時間接近
傍晚,秋季調查時間在白天,兩次都觀察到相當多的魔鬼海膽,顯見可能此地
的環境就是會有較多的魔鬼海膽。此外,合界也零星記錄到清潔蝦、馬糞海膽
和硨磲貝。硨磲貝族群密度最高是秋季深處,達到 4 隻/100m2
,和台灣其他區
域比較來算是頗高,而個體也是從小於 10 公分到 20-30 公分大都有。值得一提
的是,春季進行淺處和深處調查時,志工們都記錄到海龜蹤跡,而調查後兩天
也有其他潛友在此目擊到鯨鯊出沒。
23
花蓮石梯坪
石梯坪位於花蓮縣豐濱鄉石梯灣,整個區域為海岸階地,因為海蝕地形十分發
達,海蝕平台、隆起珊瑚礁、海蝕溝、海蝕崖和壺穴等,地質景觀多元豐富,
同時也是東部著名的景點,每到假日總是吸引大批到東海岸遊玩的旅客在潮間
帶戲水。但鮮為人知的是,除了地質景觀,這裡也蘊藏豐富珊瑚礁生態和多樣
的海洋生物,而附近部落居民的生活也與這片海息息相關。
 日期:2017 年 5 月 1 日
 志工人數:5(附件七、志工名單;附件八、志工照片)
 調查樣點:花蓮石梯坪
 水溫:25-27 度
 能見度:10-12 公尺
 調查結果
調查結果顯示活珊瑚覆蓋率為 15.6%,屬於「不佳」。因為此次穿越線設置的
位置並不是很理想,多以大塊岩石為主,其他則是碎石底,不是連續的礁盤,
是以活珊瑚覆蓋率偏低。這些大石塊在風浪大時還是可能滾動,並不是一個適
合珊瑚長久附著生長的環境,再加上季節交替的時刻,石頭上多是生命史比較
短的藻類覆蓋,覆蓋率達 30.6%。再往深一些的區域,或是潮間帶、水深很淺
的地方,就有觀察到連續的礁盤地形,上面就有較多的珊瑚生長。因此來年穿
越線設置位置需要再進行修正。
石梯坪
24
指標性魚類的部份,穿越線上記錄到蝶魚,族群密度為每 100 平方公尺 2 隻,
裸胸鯙族群密度為每 100 平方公尺 0.5 隻,此外還觀察到一隻體長不到 30 公分
的石斑。魚類種類和數量都相當低。
指標性無脊椎動物調查中記錄了魔鬼海膽(密度群密度為每 100 平方公尺 1
隻)和龍蝦(密度群密度為每 100 平方公尺 0.25 隻),則沒有記錄到其他物
種。
此次穿越線的環境如前面所描述,並不是很適合無脊椎動物躲藏和棲息,再者
還是會有漁獵、採集的活動,所以指標性無脊椎動物或魚類的數量不多。
25
台東基翬
基翬(音同「灰」)位於台東知名景點三仙台南側,源自當地阿美族語
「Kihaw」音譯,意思為「海灣」,屬於三仙台自然保護區範圍,也是今年 3
月公告列入保育物種的台灣特有種「福爾摩沙偽絲珊瑚」的棲息地之一。福爾
摩沙偽絲珊瑚發現後沒多久就因棲地劣化等因素而瀕危,究其原因,不難發現
基翬附近的山坡上,有兩個已通過環評的度假村開發案蓄勢待發,總面積達 23
公頃(寶盛 12.7 公頃、滿地富 10.41 公頃),與潮間帶僅一條馬路之隔,恐對
海洋環境形成重大威脅。2016 年 11 月期間調查即發現此處泥沙覆蓋率偏高。
志工也不禁感嘆,泥沙長久以來讓這顆「珍珠」蒙塵,希望有朝一日基翬不再
只剩積灰。
 日期:2017 年 5 月 7 日
 志工人次:12 (附件七、志工名單;附件八、志工照片)
 調查樣點:基翬港
26
 水溫:26-27 度
 能見度:7-8 公尺
 調查結果
調查結果顯示,淺處和深處的活珊瑚覆蓋率為 54.4%和 28.1,分別屬於「優
良」和「一般」程度;泥沙覆蓋率則是 13.1%和 7.5%,和其他調查地點相較,
泥沙的情況比較嚴重,甚至在海底可發現結成塊狀、相當厚實的一層泥沙。
基翬是開口朝南的海灣地形,水質交換本就較為不易,鄰近陸域如果有土地開
發導致表土裸露,可能使海中沉積物狀況更嚴重。而深處藻類覆蓋率則有將近
12%,推測應是自然的季節消長所致。
令人感到驚喜的是,調查團隊也恰巧碰上藍珊瑚出現「抱卵」現象。相較於排
放型的珊瑚,藍珊瑚屬於孵育型的珊瑚,受精卵會在體表發育等待成熟時刻,
基翬
27
就隨海流往他處散播。通常在 4-5 月期間可以開始觀察到台灣的藍珊瑚有這樣
的繁殖現象,此次調查在基翬海域四處可見到藍珊瑚的珊瑚蟲觸手綻放,遠看
如同雪花,仔細一看還可觀察到附著在表面的受精卵。然而泥沙沉降的情形如
此嚴重,也令人憂心這些幼苗的未來,是否能夠順利長大。
指標性魚類部分,則記錄到蝶魚、石鱸和笛鯛,蝶魚的族群密度為 1.25-1.75 隻/
每 100 平方公尺,石鱸則是 0.25-1.5 隻/每 100 平方公尺,笛鯛則只有深處才有
記錄到,為 4.25 隻/每 100 平方公尺。實際調查時記錄到的物種和數量不多,負
責佈線的志工卻目擊到鸚哥魚、成群的笛鯛,或許是因為平常漁獵活動或人為
活動盛行,讓海底生物已經相當有警戒心。
指標性無脊椎動物,則僅有記錄到硨磲貝和魔鬼海膽。硨磲貝的族群密度為
0.5-0.75 隻/每 100 平方公尺,且個體體長都偏小;魔鬼海膽則是 2.25-5 隻/每
100 平方公尺。而環境衝擊部分,志工計數到許多漁網和垃圾,凸顯這裡的人
為活動或漁撈行為相當頻繁。
28
東北角龍洞 1.5 號
龍洞 1.5 號位於東北角龍洞灣東北側的九孔池外,是北部潛水員休閒潛水的熱
門地點之一。
 日期:2017 年 5 月 13 日
 地方合作:亞潮吐泡泡同學會黃教練
 志工人次:13(附件七、志工名單;附件八、志工照片)
 調查樣點:龍洞 1.5 號
 水溫:26-27 度
29
 能見度:7-8 公尺
 調查結果
龍洞 1.5 號的屬岩礁地形,深淺處底質都以岩石為主(>30%),活珊瑚覆蓋率
不高,淺處達 18.1%,深處則有 20%,屬「不佳」等級。然而志工在岩石上觀
察到了很多新生珊瑚,這表示該地點尚有珊瑚蟲入添棲息,只要環境、水質維
持良好,珊瑚礁是有潛力生長得更好的。然而調查數據顯示深淺兩處的藻類偏
高,淺處達 42.5%, 深處達 30%, 這可能是水溫漸漸轉暖,季節交換所造成
的,需持續觀察。
魚類調查顯示,龍洞 1.5 號的魚類密度偏低,只有觀察到蝶魚和石鱸的蹤跡。
深淺處都觀察到蝶魚,深處族群密度為每 100 平方公尺 4.5 隻,淺處則 0.75
隻。深處穿越線上也記錄到一隻石鱸,族群密度為每 100 平方公尺 0.25 隻,也
觀察到 3 隻小於 30 公分的小石斑,但是國際珊瑚礁體檢基金會的標準流程並不
特別記錄小於 30 公分的石斑,因此沒有顯示在圖表上。
30
調查顯示,龍洞 1.5 號的無脊椎動物偏少,9 種指標性物種當中, 有 6 種缺席。
兩處都觀察到魔鬼海膽,族群密度介於每 100 平方公尺 5-5.75 隻,以及零星的
馬糞海膽。兩種海膽都是重要的藻食性物種。深處則觀察到清潔蝦,族群密度
為每 100 平方公尺 1 隻。
東北角鼻頭角
鼻頭角地質公園擁有豐富的自然生態以及地質、地形景觀資源,其中兩條規劃
完整的步道及天然鼻頭海濱礁岩區,可讓人充分感受自然的豐富精彩。然而鼻
頭角公園在夏日時也是附近居民或台北都會區民眾的戲水好地方,甚至也是釣
客喜愛的釣點,也因此公園內的海域不時可見到許多人為廢棄物。
 日期:2017 年 5 月 20 日及 2017 年 8 月 12 日
 地方合作: iDiving 愛潛水全方位潛水中心
31
 志工人次:23(附件七、志工名單;附件八、志工照片)
 調查地點:鼻頭角公園外
 水溫及能見度
春季 夏季
水溫 21-22 度 27 度
能見度 7-10 米 5 米
 調查結果
調查結果顯示,春季活珊瑚覆蓋率為 31.9%,夏季活珊瑚覆蓋率為 45%,屬於
國際標準「一般」程度(覆蓋率 25-50%)。夏季調查中的碎石比例(22.5%)
比春季(6.25%)高許多,推測夏季穿越線的位置與春季的稍微有偏差。然而進
一步分析顯示,兩個季節之間的硬珊瑚、軟珊瑚及藻類組成比例差異不大,沒
有明顯的春夏季節變化。
鼻頭角
32
指標性魚類調查部份,兩次調查中僅記錄到蝶魚與鸚哥魚,夏季調查中紀錄了
不少蝶魚,大多是成群以硬珊瑚為遮蔽物的幼魚為主,族群密度為每 100 平方
公尺 24.25 隻。春季反而沒有觀察到蝶魚幼魚,因此推測鼻頭角蝶魚的繁殖季
節在 6-8 月之間。雖然鼻頭角的活珊瑚覆蓋率不差,但其他的指標性魚類,如
春季見到的鸚哥魚都缺席,猜測與鼻頭角是熱門釣魚地點有關。另外春季調查
中也觀察到一隻小於 15 公分的石斑,然而國際珊瑚礁體檢基金會調查流程僅記
錄 30 公分以上個體,所以並未列入正式統計。
指標性無脊椎動物部分,春季僅記錄到清潔蝦(族群密度為每 100 平方公尺 0.5
隻)以及魔鬼海膽(密度為每 100 平方公尺 0.75 隻),夏季零星觀察到魔鬼海
膽,其他的無脊椎動物則缺席。雖然鼻頭角的珊瑚覆蓋率不少,也有適合無脊
椎動物棲息的岩石洞穴,但數量仍然不高,或許有其他原因,有待繼續觀察。
33
蘭嶼
蘭嶼海域一向以發展良好的珊瑚礁生態、海水清澈(能見度長高達 20-30 米)
及椰油港大斷層的奇特地形而著名,許多台灣本島潛水客不惜遠道慕名而來。
然而歷年來諸多發生在蘭嶼周邊海域的重大人為或自然災害,如:2005 年 703
油汙事件、2006 年小蘭嶼漁船擱淺事件、2008 年印尼及海上工作平台擱淺、
2009 年莫拉克風災,可預見這些事件單獨或累積可能對於其周邊海域生態系造
成的衝擊,且蘭嶼因地處邊陲,因此更需要民間力量積極介入,監控蘭嶼珊瑚
礁的健康狀態。
 日期:2017 年 6 月 10 日
 志工人次:15(附件七、志工名單;附件八、志工照片)
 調查樣點: 乳頭山、母雞岩、玉女岩
34
 水溫:乳頭山、母雞岩為 25-26 度,玉女岩為 27-28 度
 能見度:20 米
 調查結果
三個地點的活珊瑚覆蓋率介於 43.8-65%之間,僅有乳頭山淺處屬於國際標準的
「一般」程度,而其他穿越線都屬於「優良」程度。而當地教練也曾指出,蘭
嶼周邊海域珊瑚長的較好的區域在北邊和東邊。這次也觀察到軟珊瑚出現「抱
卵」現象,相較於石珊瑚多是排放型的生殖策略,軟珊瑚則多半屬於孵育型的
珊瑚,受精卵會在體表發育等待成熟時刻,隨海流漂往他方。
玉女岩 母雞岩
乳頭山
35
而較令人關注的部分,則是玉女岩淺處的海綿覆蓋率高達 17.5%,並且多是一
種稱為蝕骨海綿(Cliona spp.)的海綿。中央研究院湯森林研究員指出,這一屬
的海綿在綠島柴口、公館也觀察到。在加勒比海相當「惡名昭彰」,因為它的
骨針較為強壯,因此不像黑皮海綿在颱風來襲時就被刮除,而大面積佔據了礁
盤,將不利於其他附著生物(例如:珊瑚)生長。
國立澎湖科技大學黃俞升副教授也說明,海綿是以過濾水中的微生物和有機微
粒為主要的食物和能量來源。有研究發現地中海和加勒比海的 Cliona spp.組織
裡有共生藻,因此水中營養鹽濃度高的話是有可能助長它的生長,至於是不是
主要因素,以及台灣的 Cliona spp.是否也有共生藻,都需要進一步研究;此外
這一屬的海綿會分泌酸性物質分解碳酸鈣的硬底質(例如珊瑚骨骼、牡蠣
殼),進而在底質裡面鑽孔,這可能會造成底質結構的弱化,加快侵蝕的速
率,但這也是鈣元素在自然界中生物地質化學循環(biogeochemical cycle)的
一環,只要是處於一個動態的平衡,對生態系的穩定不見得有負面的影響。目
前大部分的文獻指出 Cliona spp.主要以死珊瑚或生物的碳酸鈣殼作為生存的底
質,不太會對其他的生物造成直接傷害。但是間接地傷害是有可能。例如:
Cliona 附生的牡蠣殼會結構弱化,導致牡蠣的掠食者螃蟹可以比較容易把牡蠣
殼破壞攝取裡面的組織。少數幾種,例如:Cliona delitrix 會直接跟珊瑚競爭,
特別是團塊狀的珊瑚,造成珊瑚死亡。
指標性魚類的部分,分別有記錄到蝶魚、石鱸、笛鯛、大於 30 公分的石斑、鸚
哥魚和裸胸鯙。蝶魚的族群密度介於每 100 平方公尺 1-5 隻,最低是乳頭山淺
處,最高是母雞岩深處,而母雞岩的笛鯛和鸚哥魚族群密度也是穿越線中最
高,分別是每 100 平方公尺 3.5 隻和 4.25 隻。而這可能是因為母雞岩深處的穿
越線旁就是礁盤邊緣,是魚類特別喜愛棲息和出沒的地形。
36
指標性無脊椎動物的部分,則是記錄到魔鬼海膽和硨磲貝。硨磲貝的族群密度
為每 100 平方公尺 0.5-1.75 隻,最高在乳頭山深處。其他無脊椎動物則沒有觀
察到。
澎湖東西嶼坪
37
在澎湖群島,位於望安與七美海域中間,有兩座相互對望的「少」人島-東嶼坪
及西嶼坪。早期漁業蓬勃發展,兩座島上各有數百居民久居,如今因為漁業沒
落,島上國小廢校,導致人口嚴重外移。現今東、西嶼坪島上分別僅剩十幾位
居民。也因為人煙罕至,島上傳統聚落能夠完整保存下來,致使東嶼坪素有
「時間停止的島嶼」之稱。島上人口稀少,遑論有什麼大型的土地開發,不僅
傳統漁村聚落被保存下來,連帶島嶼周邊的珊瑚礁生態系也因此鮮少受到人為
的破壞和干擾。2008 年澎湖寒害,2009 年莫拉克風災,東嶼坪活珊瑚覆蓋率僅
有 3 成,2010 年的體檢結果顯示活珊瑚覆蓋率已恢復至 5 成,顯見此地珊瑚礁
生態系的良好恢復力。雖然島上開發壓力較其他調查點來得少,但是東嶼坪因
電炸毒魚及過度捕撈所遭受的過漁壓力不亞於台灣各處。因此協會特別選擇澎
湖作為工作假期發展地點,期望志工透過實際付出行動服務在地自然環境,讓
潛水也能夠成為「為海洋盡一份心力」的行動。
 日期:2017 月 6 月 24 日
 地方作:島澳 77
 志工人次:11(附件七、志工名單;附件八、志工照片)
 調查樣點:東嶼坪西(北)側、南側七尺門及東側
 水溫:西側 25 度;南側 26 度;東側 26 度
 能見度:西側 20 米;南側 15-20 米;東側 10 米
 調查結果
東嶼坪西(北)側
東嶼坪東側
七尺門
38
調查結果顯示,東嶼坪三處的活珊瑚覆蓋率在國際標準的「一般」到「優良」
之間,也記錄到一些指標性魚類,指標性無脊椎動物的物種和數量較為貧乏。
此次東嶼坪的調查地點分別位於島嶼西(北)側、南側七尺門及東側,活珊瑚覆
蓋率介於 41.3-73.1%之間,南側七尺門的覆蓋率幾近「特優」等級。西側和東
側的活珊瑚是以硬珊瑚為主要組成,南側七尺門卻大多數是軟珊瑚組成。而今
年東側的調查地點較往年偏北,是以巨石為主的底質,較不利於生物附著生
長,是以和去年超過 65%的活珊瑚覆蓋率有些落差。
指標性魚類的部分,三個調查點都記錄到蝶魚,族群密度介於每 100 平方公尺
1-11.5 隻,最低在南側七尺門,最高是在西側的位置。其他則零星觀察到裸胸
鯙、笛鯛和鸚哥魚。
39
南側七尺門是屬於南方四島國家公園內的「海域遊憩區」,根據海洋國家公園
管理處的規定,除了水域遊憩行為或有主管機關的同意外,禁止捕捉、垂釣、
採撈及破壞海域動植物資源,然而魚類的數量和種類卻沒有較另外兩個調查地
點多,極有可能是因為底質多是軟珊瑚組成,缺少複雜的立體空間可以躲藏,
是以魚類多樣性或數量表現也沒有較為突出。
指標性無脊椎動物部分,三個地點都有觀察到魔鬼海膽和硨磲貝,但是數量都
不多,可能是珊瑚生長太過密集或是結構較為單一,因此也不利於這些生物的
躲藏。
此次珊瑚體檢結合休閒潛水,帶領志工以不同角度領略南方四島的美麗,志工
也前往極富盛名的東吉薰衣草花園、東西吉廊道及西吉城堡潛水。東、西吉嶼
有國家公園警察隊常駐在此,是以執法較為確實,不僅有生長相當良好和茂密
的珊瑚,還可看到數量驚人的烏尾鮗、銀紋笛鯛、石鱸、鸚哥魚、尖翅燕魚
等,甚至還有龍王鯛在此出沒,次次都讓志工驚呼連連。
澎湖海洋公民基金會執行長翁珍聖指出,南方四島先天環境好,適當的管理和
保護下,將是澎湖海域最佳的種原庫,保護區的外溢效應可以適當補充漁業資
源,也是發展浮潛或潛水等休閒活動的基礎,只是很可惜海管處因為人力和經
費有限,雖然東西吉落實執法,東西嶼坪還是鞭長莫及,希望政府能夠多多投
入執法資源,包含增加員額編制,以及添購警察隊需要的巡邏船隻。
東北角番仔澳
調查地點臨近深澳岬,過去因軍事管制,讓媲美野柳的地質景觀意外被保留下
來,常吸引觀景民眾及釣客前來。無奈因缺乏管理,陸上常可見到民眾在此烤
肉或遊憩後隨手拋棄的垃圾,破壞這片美麗的海岸土地。
40
2017 年番仔澳珊瑚礁體檢歷經一番波折,五月底時因遇上大潮及強流,在安全
的考量下決定中斷任務。相隔一個月,在海況允許及志工們的幫忙下,終於順
利完成本地點的調查任務。歷年體檢時都可見到離入水點約 50-100 公尺斜坡處
散佈著各種垃圾,很多保麗龍和建築廢棄物,更有很多往來的遊客隨手丟棄的
飲料零食包裝夾在石縫中,不僅有礙海岸景觀,亦容易被強風或大浪帶入海
中,污染海洋並影響生態。此次行動有三位資深志工自發性的前來淨灘清理出
滿滿 8 大袋的垃圾。
 日期:2017 年 7 月 01 日
 地方合作:52 龍洞
 志工人次:8(附件七、志工名單;附件八、志工照片)
 調查樣點:番仔澳
 水溫: 27 度
 能見度:淺處 8-10 米,深處 10-12 米
 調查結果
番仔澳屬岩礁地形,穿越線上呈現的底質組成較單一化,以岩台和巨石為主。
深淺處的珊瑚礁覆蓋率均屬「不佳」等級,淺處活珊瑚覆蓋率為 13.1%,較去
年五月底(18.8%)紀錄略低,但藻類佔 23.1%,明顯較去年(5.6%)為高,可能因
今年六月連續降大雨,大量陸源營養鹽沖刷入海,加上今年水溫上升較慢,讓
志工在七月炎熱的夏季時節,仍可觀察到許多藻類在淺處與珊瑚競爭空間。而
今年深處珊瑚覆蓋率 16.3%,將近為去年五月底(8.8%)觀察的的兩倍,此變異推
測為本處珊瑚礁並非均勻分布所致。深處藻類數據則維持 7.5%,但泥沙覆蓋率
2.5%,珊瑚、藻類上都蒙上一層薄泥。深處海流較多變化,且遇農曆初一、十
五前後,漲退潮會帶來強勁的水流,通常會將水層中的泥沙帶走,因此過去幾
41
年此處皆未有明顯的泥沙沉積紀錄,再者今年六月雨量豐沛,也可能帶來陸上
大量的泥沙,未來是否會對珊瑚生長造成影響,仍需持續觀察。
指標性魚類中,蝶魚最多,族群密度分別為淺處每 100 平方公尺 1.25 隻、深處
則達 8 隻。深淺處皆記錄到笛鯛(每 100 平方公尺 0.25 隻)及超過 30 公分以上的
石斑(淺處 0.5 隻、深處 0.25 隻),志工還在深處觀察到石鱸族群密度每 100 平方
公尺 0.25 隻、老鼠斑 0.25 隻、大於 20 公分以上鸚哥魚 0.25 隻以及裸胸鯙 0.5
隻。
本次調查中,深處可見到較多種指標性魚類,可能因深處水中能見度較佳,較
易觀察,且有較多岩縫可供魚類棲身及覓食。深處觀察時,還有光鰓燕尾雀鯛
成群移動,景象非常壯觀。
42
指標性無脊椎動物的部份,淺處和深處都記錄到魔鬼海膽,族群密度為每 100
平方公尺 1-2.25 隻。番仔澳淺處也記錄到了馬糞海膽,族群密度為每 100 平方
公尺 0.25 隻; 深處記錄到清潔蝦,族群密度為每 100 平方公尺 0.5 隻。其他的
指標性無脊椎動物則缺席。
東北角龍洞 4 號
對於珊瑚來說,龍洞灣或許不是那麼適宜珊瑚生長的環境,然而潛客還是陸續
在此地發現許多珍稀生物,如:軟絲、龍王鮋、太平洋多角海蛞蝓(俗稱皮卡
丘)及火焰花枝等。而由於此處海岸是距離全台灣最大都會區-台北市相當近
且易達性高的海洋遊憩運動場域,東北角及北海岸的潛水運動因此相當蓬勃發
展,浮潛、游泳及在潮間帶遊玩人次更是不計其數,龍洞 4 號(也稱和美國
小)的休閒潛水人次更是大幅度增加。據國立台灣海洋大學研究人員統計,
2017 年潛季高峰期,龍洞 4 號的潛水員人次一天多達 500 人(張皓婷,未發表
數據)。龍洞灣承受遊憩行為所造成的壓力不言而喻。基於此地生態特性及扮
演北部居民在親近海洋上舉足輕重的角色,然而這片海域卻遭受不受限制的遊
憩利用,實有需要長期監測的需求。
 日期:2017 年 7 月 2 日
 地方合作:潛水易購網
 志工人次:12(附件七、志工名單;附件八、志工照片)
 調查樣點:龍洞 4 號
43
 水溫: 26 度
 能見度:5 米
 調查結果
如同其他東北角的樣點,龍洞 4 號屬岩礁地形,活珊瑚覆蓋率(硬珊瑚+軟珊
瑚)介於 8.1-36.9%,以穿越線 1 深處的活珊瑚覆蓋率最高,穿越線 2 淺處的最
低。藻類覆蓋率介於 3.1-34.4%,兩個樣點淺處的藻類覆蓋率都比深處的高。7
月正是夏季中旬,水中營養鹽仍然偏高,導致藻類叢生,有待季節完全轉變,
藻類可能會自然減少。
龍洞 4 號
44
眼尖的志工在穿越線上觀察到一株破損的珊瑚,疑似是被潛水員不小心踢斷
的。志工不禁感嘆近年休閒潛水員數量增加,對東北角的生態系增添了不少人
為干擾,心疼不已。
指標性魚類的部份,蝶魚、石鱸幼魚(妞妞魚)、笛鯛、石斑、鸚哥魚和小小
裸胸鯙都來報到了!除了穿越線 1 淺處以外,其他三條穿越線上都紀錄到蝶
魚,族群密度介於每 100 平方公尺 1.5-4.25 隻。其他指標性魚類則是零星出
現,族群密度不高但也難得記錄到幾隻符合國際珊瑚礁體檢標準的石斑(>30
公分)以及鸚哥魚(>20 公分)。只有小指頭般大小的裸胸鯙則是志工在礁石
洞穴裡尋找無脊椎動物時驚喜發現的。除此之外,志工也觀察到了優美的疊紋
蓋刺幼魚、成群的梭魚及倒吊、橫紋九刺鮨以及星鱠。或許因為龍洞 4 號是熱
門潛水點,水下觀察到的魚都不太怕人,因此有不少魚類出現。
無脊椎動物調查的部份,四條穿越線上皆觀察到魔鬼海膽,族群密度為每 100
平方公尺 0.5-4.25 隻,兩個樣點的淺處都比深處多。觀察入微的志工也在穿越
線 1 淺處,以及穿越線 2 淺處和深處的洞穴中找到馬糞海膽,族群密度群密度
為每 100 平方公尺各 0.25 隻。另外,志工也在穿越線 1 深處和穿越線 2 淺處和
深處都發現從洞穴裡伸出長長的觸鬚、只有指頭大小的小小龍蝦,族群密度為
每 100 平方公尺 0.25-0.5 隻,讓人喜出望外!這次龍洞 4 號珊瑚礁體檢可說是
驚喜連連,不禁讓人體會到這片礁的生物多樣性。
45
花蓮新社
花蓮新社部落是噶瑪蘭族的一個部落之一,部落依山傍海。噶瑪蘭族人以種
稻、捕魚、打獵因此在此落腳。如今海邊還可以見到綠油油的梯田。2017 年由
花蓮縣豐濱鄉新社社區發展協會主辦新社珊瑚礁體檢,為當地珊瑚礁建立基礎
資料,日後有助於評估農業改良策略的效益。
 日期:2017 年 8 月 10 日
 地區合作:花蓮縣豐濱鄉新社社區發展協會
 志工人次:3(附件七、志工名單;附件八、志工照片)
 調查樣點:花蓮新社
新社
46
 水溫: 28 度
 能見度:7 米
 調查結果
花蓮新社屬岩礁地形,穿越線上呈現的底質組成較單一化,以岩石為主,活珊
瑚覆蓋率為 11.875%,屬於國際標準的「不佳」程度。推測原因為,礁盤的位
置在新社半島凸出處,沒有遮蔽,不論颱風季節、冬天東北季風時都容易起大
浪,因而觀察到的珊瑚數量不多,且以團塊型或平鋪型為主。然而根據當地居
民描述,以前新社半島外的海域,還有許多大顆珊瑚,後來不知道是因為有人
過度採集或什麼因素,現在的珊瑚已經不像以前多。此外還記錄到藻類的比例
較高,約 16.9%。通常在水溫升高後,藻類會因為不耐高溫而消失,因此未來
還需要持續觀察。
指標型魚類和無脊椎動物的部分,除了發現一隻魔鬼海膽,其他物種皆是掛
零。推測可能是因為礁盤多平坦無遮蔽,因此也不利於魚類或無脊椎動物躲
藏。
志工反而在其他大塊岩石或石頭中間,觀察到蝶魚、裸胸鯙和龍蝦。而當地居
民也還保有下海採集、漁撈的習慣,此外,居民也指出會有人在岸邊佈放流刺
網抓龍蝦,因此沒有觀察那些指標性物種,可能是多重自然和人為因素所致。
47
北海岸野柳
野柳因擁有奇岩怪石,包含:女王頭等,還有豐富的地質景觀,因此已用文化
資產保護法公告為野柳地質保護區。每年遊客為了欣賞這裡的海岸風光,絡繹
不絕。而保護區的範圍不只限於陸地,周邊 20 米水深的海域也處於保護區的範
疇,因此一般潛水人員或漁船難以靠近,雖然還是有釣客會進入釣魚,某種程
度下也保護了這裡的海洋生態。
 日期:2017 年 8 月 12 日
 地方合作: iDiving 愛潛水全方位潛水中心
 志工人次: 9(附件七、志工名單;附件八、志工照片)
48
 調查地點:野柳岬
 水溫: 26-7 度
 能見度:淺處 5 米,深處 10 米
 調查結果
野柳底質以岩石和硬珊瑚為主,淺處活珊瑚覆蓋率(硬珊瑚加軟珊瑚)達
25%,深處 21.9%。此外,深處觀察到不少海扇、海柳以及海鞘,這些底質種
類則歸納為「其他」,覆蓋率為 13.8%。
指標性魚類的部份,淺處與深處都觀察到蝶魚,淺處族群密度為每 100 平方公
尺 0.5 隻,深處較多,每 100 平方公尺 2.75 隻。深處也觀察到笛鯛,族群密度
為每 100 平方公尺 1.5 隻。鸚哥魚及裸胸鯙也零星出現。深處樣區內出現 4 隻小
野柳
49
石斑,但珊瑚礁體檢調查方法不記錄小於 30 公分的個體,因此石斑族群密度掛
零。
如同往年,指標性無脊椎動物不多。淺處僅觀察到馬糞海膽,族群密度為每
100 平方公尺 0.25 隻。深處則僅觀察到魔鬼海膽,族群密度為每 100 平方公尺
0.5 隻。目前野柳地質公園公告禁止採捕野生動物,但仍然允許當地領有許可證
漁民垂釣。今年調查顯示,野柳的魚類及無脊椎動物數量偏低。這是否跟垂釣
行為或跟先天棲地條件有關,還需更進一步研究確定。
基隆潮境
潮境保育區於 2016 年 5 月 12 日由基隆市政府依照漁業法公告為禁漁區,面積
僅有 15 公頃。保育區現只有設籍基隆市之市民及基隆區漁會會員可申請採摘石
50
花菜等經濟型海菜(藻)類,另外,除獲得核准的學術研究及管理單位人員可
採捕外,其他漁撈、垂釣等捕撈行為也完全禁止。潮境保育區一直頗受關注,
成立初期市政府強力執法,成立後又有不少志工協助巡守和清除海底垃圾,在
民間與官方的共同努力下,在短短一段時日內,就能觀察到海底生態逐漸恢復
生機,日前甚至發現稀有物種「龍女簪」的蹤跡。
因為海底生態豐富,每到假日便成為民眾戲水、浮潛和潛水的去處。然而調查
團隊在當天也觀察到不當的遊憩行為,例如餵食、捕抓海洋生物進行觀察等,
遊客的公德心有待提升。未來本會將持續進行監測,並期望潮境保育區落實禁
漁的成效,能成為我國各地保護海洋資源措施的參考。
 日期:2017 年 08 月 19 日
 志工人數:10(附件七、志工名單;附件八、志工照片)
 調查樣點:基隆潮境
 水溫:29 度
 能見度:8 米
 調查結果
調查結果顯示,珊瑚礁覆蓋率屬「一般」等級,淺處活珊瑚覆蓋率為 34.4%,
深處 33.1%,兩處活珊瑚皆以硬珊瑚為主,礁盤上常可見大片表覆形及片狀/板
葉狀珊瑚生長。藻類覆蓋率不高,佔 4.4%(淺處)及 1.9%(深處),偶爾可
見海綿,主要為大小不一的馬桶海綿散佈在礁盤上。此外,淺處樣區發現有幾
處泥沙沉積的情形,深處則無,值得後續觀察注意。
基隆潮境
51
指標性魚類的部分,蝶魚族群密度為 0.25-1.75 隻/100 m2
、大於 20 公分的鸚哥
魚 0.25- 0.5 隻/100 m2
,以及裸胸鯙 0.25 隻/100 m2
。而最令人驚豔之處,莫過於
在深處記錄到 6 隻大於 30 公分石斑,石斑族群密度為 1.5 隻/100 m2
,幾乎是近
年來全台各樣點之冠,不論是野柳地質公園或位於南方四島海洋國家公園內的
東嶼坪調查點,都不曾記錄到這麼多石斑。(註:珊瑚礁體檢調查法僅記錄體
長大於 30 公分的石斑。)
雖然保育區的成立時間不長,但在官方嚴格取締及民眾監督之下,護漁成果斐
然。在深處觀察時,調查團隊還觀察到成群光鰓燕尾雀鯛移動,景象非常壯
觀。
指標性無脊椎動物的部份,淺處和深處都記錄到魔鬼海膽,族群密度為每 100
平方公尺 2.5 隻(淺)及 1.75 隻(深)。此外還記錄到馬糞海膽,族群密度為
52
每 100 平方公尺 0.25 隻(淺)及 1 隻(深),個體之大,直徑幾乎都達 15 公
分,是在其他地方難以觀察到的。其他指標性無脊椎動物則未觀察到。
環境衝擊部分數據顯示,淺處「一般垃圾」的環境衝擊程度為低度。而不論深
淺,都可觀察到枝狀珊瑚疑似被人為踢斷的情形,斷枝散落在礁盤上。
台東杉原
不僅東部離島才有發育良好的珊瑚礁,台灣本島東部海底也有相當豐富的珊瑚
礁, 位處台東市北方的杉原海岸即是其中一處。根據中研院生物多樣性研究中
心研究員陳昭倫推估此處珊瑚物種可能高達 110 種。2008 年珊瑚礁體檢結果顯
示杉 原海岸活珊瑚覆蓋率高達 70%。如此豐富的珊瑚礁資源想當然爾也提供其
他物種 棲息及覓食的場所。2009 年,時逢莫拉克 風災肆虐,體檢結果顯示活
珊瑚覆蓋率僅剩下 4 成;2009-11 年之間,美麗灣飯店在此大肆施工,2010 年
體檢體檢調查前遭逢豪大雨,極有可能是造成水下濁度頗高,礁上泥沙覆蓋的
主因。2010-12 年體檢數據顯示活珊瑚覆蓋率維持在約 25-50%之間,但新死珊
瑚增多,且疑似遭受沉積物覆蓋致死,這些跡象反映出,陸地水土保持不良。
數年來因天侯因素無法成功完成杉原調查,2017 年是自 2012 年後首次調查。
據當地居民表示,近年觀察到杉原灣周邊山坡持續有整地和開發的狀況,灣內
水下仍然混濁。
 日期:2017 年 9 月 23 日
 志工人數:5(附件七、志工名單;附件八、志工照片)
 調查樣點:杉原中礁、南礁
53
 水溫:28-29 度
 深度(平均):南礁 3 米,中礁 5.5 米
 能見度:南礁 7-8 米,中礁 4-5 米
 調查結果
調查結果顯示,活珊瑚覆蓋率(軟珊瑚加上硬珊瑚)為 31.9-37.5%,屬於國際標
準中的「一般」程度(25-50%)。杉原灣海下礁盤面積和分佈有限,其他底質
多為沙子,比較缺乏硬底質讓珊瑚可以附著生長。而泥的覆蓋率則為 5.6-
14.4%,南礁較高。泥是比沙粒徑更小的物質,重量較輕,很容易受到擾動後再
懸浮,因而減低光線穿透水層的深度,間接地影響珊瑚能吸收到的光線。此
外,泥也可能覆蓋在珊瑚上,數量少的時候,珊瑚可以透過分泌黏液等許多方
式清除這些泥,數量一多時,珊瑚也無能為力,將會直接地受到泥覆蓋的影
響。
杉原中礁
杉原南礁
54
指標性魚類的部分,觀察到的還是那幾種常見的魚類,包含蝶魚、石鱸、笛鯛
和鸚哥魚等,族群密度都不高,在 0.25-2.25 隻/100 m2
之間。而調查過程發現或
許因為這裡是周邊居民的漁獵場所,因此魚怕人的程度比東北角還嚴重。
指標性無脊椎動物的部分,除了發現一個魔鬼海膽和硨磲貝以外,其他無脊椎
動物則沒有觀察到。而理由同上,因為周邊居民還保有漁獵習慣,因此可能常
會下海捕捉這些物種食用。而在環境衝擊方面,記錄到很多魚線和漁網或許也
驗證了前面的臆測。
小琉球
小琉球位於屏東縣東港鎮西南約 14 公里海面上,是因陸地抬升而形成的珊瑚礁
島嶼,也是台灣 14 座離島裡唯一一座。小琉球因距離本島船程僅 20 分鐘,航
班鮮少受風浪影響,全年氣候宜人,旅遊季節較無明顯淡旺季之分,每年粗估
可吸引幾十萬人次上島旅遊。島嶼狹小,民宿旅館超過百家,且無汙水處理設
55
施,生活汙水皆排放入海,加上鄰近高屏溪及東港溪排放的汙水,再再對小琉
球周邊海域生態系造成壓力。小琉球 2016 年受到莫蘭蒂颱風直撲影響,當年調
查結果顯示珊瑚礁嚴重受到風災影響,活珊瑚覆蓋率(硬珊瑚和軟珊瑚總和)
介於 0.6-26.9%。小琉球珊瑚礁生態系是否能夠倚靠自然恢復力復原,著實令人
憂心,因此期望藉由持續的水下調查,聚焦各界目光,喚醒當地居民的重視。
 日期:2017 年 10 月 30 日及 11 月 15 日
 地方合作:小琉球海洋志工隊
 志工人次:16(附件七、志工名單;附件八、志工照片)
 調查樣點:美人洞、漁埕尾、厚石裙礁
 水溫:27-28 度
 能見度:美人洞 20 米、漁埕尾 12 米、厚石裙礁 12 米
 調查結果
調查結果顯示,活珊瑚覆蓋介於 6.88-34.4%,最低為漁埕尾 5 米,最高為美人
洞 5 米。今年依舊可看到疑似珊瑚遭受風災後的殘骸,調查團隊還發現三處的
硬珊瑚、軟珊瑚、甚至海葵都開始呈現白化,有一些群體已經死亡並且開始有
絲藻附著。
美人洞
漁埕尾
厚石群礁
56
指標性魚類部分,則觀測到不少物種,包含蝶魚、笛鯛、鸚哥魚、老鼠斑、裸
胸鯙等。蝶魚的族群密度在 0.5-7 隻/100 m2
之間,最低是漁埕尾淺處,最高則
是美人洞深處,其他種魚類也有零星觀察到。美人洞海域為箱網養殖區域,極
可能是因為有食餌外溢,因此魚類也不少。而各處活珊瑚覆蓋率低,魚類數量
和台灣其他區域相比卻沒有特別差,可能是因為自 2013 年以來,小琉球漁會不
遺餘力地推動三海哩內禁止施放流刺網,而小琉球海洋志工隊持續淨海,清除
無數廢棄漁網,使得魚類數量得以維持。
57
指標性無脊椎動物觀測到數量最多則是魔鬼海膽,族群密度在 1.25-28.75 隻/100
m2
之間,最低在漁埕尾深處,最高則在厚石裙礁深處,其他馬糞海膽、硨磲
貝、大法螺則零星發現。魔鬼海膽數量最多在厚石裙礁,可能是因為此地珊瑚
礁結構複雜,提供較多地方躲藏。漁埕尾的地勢則較為平坦,以往底質又多以
軟珊瑚和海鞭為主,沒有太多洞穴或縫隙提供無脊椎動物躲藏。近年來頗負盛
名的海龜也毫不意外地在每個地點至少都能目擊到一隻以上。
根據中央氣象局的浮標紀錄,自 2003-2016 年統計資料顯示小琉球 9 月和 10 月
的海水表面月均溫分別是 28.6 度和 27.5 度,而今年小琉球海洋志工隊 10 月中
記錄到水下的溫度還有 29 度,顯示極有可能是因為多日高溫導致珊瑚「撐不
住」,在入秋後陸續白化。
高溫不僅影響使珊瑚白化,珊瑚也會因為高溫不產卵,此外珊瑚幼苗的散播、
存活率或生長速率等也會受到影響。去年受到颱風的衝擊,而今年珊瑚新生入
添不易,無疑是雪上加霜,將大大影響珊瑚礁的復原能力。未來此地珊瑚礁是
否能夠恢復榮景,還有待後續觀測。
二、綜合討論
2017 年珊瑚礁體檢行動雖多次因天候因素延期,但最終完成了所有樣點的調
查,包含自 2012 年後就沒有成功調查的杉原。本年度分別在 24 個樣點調查了
45 條穿越線。
58
各樣點淺處的活珊瑚覆蓋率(硬珊瑚+軟珊瑚)中,依據國際珊瑚礁體檢基金會
的標準,有 7 個樣點達到優良(>50%)的程度;有 10 個樣點則為一般(25-50
%),而有 6 個樣點屬於不佳(<25%)。一般來說淺處珊瑚礁在光照充足的狀
況下,能夠發育的較好,但是同時也較容易受到人為活動的干擾,例如:釣
魚、陸域開發、污水污染等,因而也可以看到表現優良的樣點多集中分佈在離
島和東海岸,是較少人為活動干擾的區域。
圖說:2017 台灣各樣點淺處(2-6m)活珊瑚覆蓋率
深處的活珊瑚覆蓋率情形,東海岸和澎湖,因為海底的地形限制,無法在 10-12
米水深處找到連續礁盤可進行調查,因此樣點數量僅有 17 個。達到優良程度的
樣點有 5 個樣點,分佈在離島和墾丁;有 5 個樣點達到一般程度;7 個樣點則是
不佳。
59
圖說:2017 台灣各樣點深處(6-12m)活珊瑚覆蓋率
我們將樣點有超過一筆數據的活珊瑚覆蓋率進行平均,綜整各樣點的活珊瑚覆
蓋率,24 個樣點中有 7 個樣點活珊瑚覆蓋率,屬於「不佳」程度,這些樣點分
佈在東北角、小琉球和花蓮;一半的樣點(12 個)活珊瑚覆蓋率介於 25-
50%,屬「一般」程度。5 個樣點覆蓋率介於 50-75%,屬於「優良」程度,都
是位於離島。此外今年的調查中沒有樣點的活珊瑚覆蓋率超過 75%(屬於「極
優」)。
與其他樣點相比之下,澎湖東嶼坪、綠島、蘭嶼、墾丁活珊瑚覆蓋率比其他樣
點的高。這些地點有些較為偏僻或一般人難以到達,而有些地點也是潛水愛好
者及旅客的熱點。近年來國內旅遊盛行,離島遊客人數增加,將對在地的環境
帶來衝擊,因此需有效的管制旅遊業及潛水業以便維持當地良好的珊瑚礁生態
係。
東北角及北海岸活珊瑚覆蓋率較低,處於「一般」或「不佳」的程度。東北角
及北海岸的樣點為亞熱帶岩礁地形,因此活珊瑚覆蓋率相對較低。也因為地理
位置靠近台北,東北角是北部潛水愛好者熱點,近年觀察到潛水員人數上升的
趨勢,建議實施總量管制以維護在地岩礁生態系。
60
也是離島的小琉球活珊瑚覆蓋率也偏低,因為 2016 年 9 月曾被強颱莫蘭蒂破
壞,今年珊瑚覆蓋率仍較低,同時也發現珊瑚有白化現象。當地或許可採取一
些措施,降低觀光人潮對珊瑚礁的影響,給予珊瑚礁喘息的機會。
圖說:2017 台灣各樣點活珊瑚(硬珊瑚及軟珊瑚)覆蓋率
珊瑚礁生長良好的地點,其指標性魚類及無脊椎動物數量仍偏低。除了蘭嶼、
綠島及潮境保護區外,此外各地環境衝擊指數皆顯示幽靈漁網問題相當嚴重,
即使位處澎湖南方四島國家公園的東嶼坪,仍有觀察到漁網纏繞珊瑚的情形。
綜合多項指標調查進行檢視,不論是本島還是離島,各地普遍處於過漁威脅之
下。此外,近年全球水溫不斷上升,今年台灣海域也零星紀錄到珊瑚白化,多
處地點的水溫也較往常偏高,10 月底秋季綠島及小琉球仍有 29 度偏高水溫的
現象,未來應需持續監測。
三、現今台灣海域面臨之困境及復育策略
針對調查結果以及數年來海洋相關事件的總整理,可歸納出下列數項對於對現
今珊瑚礁區形成威脅的原因:
 沿岸區域開發不當且無限制
 過漁及幽靈漁網
 工業及生活廢水缺乏妥善處理
61
 海洋遊憩活動的破壞
 缺乏長期調查
 海洋廢棄物
 溫室效應加劇造成氣候變遷、海洋酸化
在進行珊瑚礁保育前,我們必須認知且認同到,珊瑚礁是重要的「生物棲息
地」,珊瑚礁的保育,廣大的海洋生物及人類都將從中受益。如要有效進行保
育珊瑚礁生態系,我們也必須理解海洋是相通的,僅努力在保育單一珊瑚礁
區,曠日費時且只會事半功倍。而為保全健全的珊瑚礁生態系,且因為海洋生
物具有遷徙的特性,顧及其他的海洋生態系的健康是必須的。因此我們所倡議
的防治與復育策略應是全面性針對全台灣周邊海域,而不能僅僅是獨厚某些海
域。因此相關的復育策略包含:
 天然海岸零減損
 加強違法漁撈的稽查
 擴大保護區範圍並落實執法
 落實漁獲申報,加強資源管理
 增加汙染物、汙水監測
 進行海洋生態系監測及建立資料庫
 海洋遊憩活動承載量管制及相關產業的管理
 培養專業海洋研究或產業人才
 海洋環境教育及海洋文化之推廣
 正視海洋廢棄物問題,積極淨灘或淨海
柒、 結論及未來展望
一、增加在地社區參與
除了以往支援和參與的業者和志工隊,今年台北亞潮吐泡泡同學會認養了龍洞
1.5 號樣點,開始為熱門潛水點建立基礎資料,此外蘭嶼藍海屋也特別邀請我
們,為當地潛水長及潛水教練進行體驗體檢課程。而最特別的莫過於花蓮新社
社區,當地的族人一直默默關注自己海域的狀況,期望使用科學方法進行調
查。在地民眾、社團、業者認同及參與意願的持續提昇,可謂成果豐碩。
二、珊瑚礁體檢數據持續積累
2017 珊瑚礁體檢活動延續往年調查,目前已在全台 11 個地點完成水下調查,
包含:東北角、北海岸、綠島、蘭嶼、台東基翬及杉原、花蓮石梯坪及新社、
墾丁、小琉球、澎湖東嶼坪,足跡遍布全島及離島,底質組成、指標性魚類及
62
無脊椎動物族群量調查共累計 135 筆資料,較去年增加 24 筆。資料都將回傳國
際珊瑚礁體檢基金會,供其全盤了解世界珊瑚礁健康狀態。另外,活動結束
後,資料也即時上傳至「台灣珊瑚礁體檢」網站,使資訊公開分享、透明化,
供各界人士及民眾檢視及了解現今台灣珊瑚礁的概況,並希冀藉此提升民眾的
海洋保育意識。以長期監測的角度來說,今年調查活動的延續,有助益於長期
資料的積累。現今許多環境變遷議題的困境便在於以前對於生態調查的不重視
或技術上的限制,鮮少過往資料可供研究人員與今日的狀況作對比,因此環境
變遷的實際情況我們很容易缺乏量化數據的支持。這些珊瑚礁體檢的調查數據
如果良好保存,對於後續研究人員鑽研海洋環境變遷議題將提供很大助益。
三、經驗分享及後續發展
2017 台灣珊瑚礁體檢是第九屆由民間團體舉辦,在人、物力有限的狀況下順利
完成全台珊瑚礁調查,持續累積各個珊瑚礁的監測資料,表示民間的力量不容
小覷及其力量的延續性,而這樣的成果始於公眾參與中很重要的分享及溝通。
最基本的第一步是提供公開訊息,只要透過架設網站等網路工具,便可有效推
動珊瑚礁體檢的理念。而接觸到訊息的民眾,需要良好有效的溝通,讓珊瑚礁
體檢的模式及背後代表的海洋守護意義,能夠完全被吸收,這部份需要工作團
隊對於珊瑚礁體檢的認同感和深刻認識方面進行預先討論和釐清,因為每位工
作人員所表現出來的舉止行為,都將影響到接觸者的認知。
民間珊瑚礁體檢的第一步成功踏出,但是後續如何拓展珊瑚礁體檢活動的知名
度,讓更多潛水客知道,除了透過網路傳播訊息外,還需要尋求民間潛水業者
或是當地潛水店家的支持並透過他們的傳播平台分享資訊。
由志工擔任珊瑚礁體檢調查員所產出的結果,或許不如專業調查人員來的精
確,然而,珊瑚礁體檢在科學家及珊瑚礁體檢基金會努力改良下,已是普羅大
眾所能輕易上手的科學調查方法。如果由學術團體操作,過程將會太過學術
化,使這樣簡易的調查方法成為民眾無法了解的學術研究,進而喪失珊瑚礁體
檢在教育及宣導等其它重要功能。目前因參與的志工多有豐富經驗,除了執行
珊瑚礁體檢,也在許多時候自發性淨海,不僅顯示出志工對於海洋保護的意識
更加抬頭,活動期間也吸引許多在地居民或是遊客注意,間接達到宣傳效果。
志工所蒐集的調查數據將公佈在網站上,由各界來檢視,後續不論是如何讓佈
線具代表性、如何確保志工在辨認物種上有一定水準、以及如何發展專屬台灣
的珊瑚礁體檢,未來都將成為挑戰。
此外,珊瑚礁體檢「在地化」將是監測能夠長久延續下去的要素之一,在地潛
水員對於自身海域的熟悉、易達性、調查頻度、機動性等等都將遠優於外來潛
水員。多年來我們陸續獲得許多在地志工或業者支持,今年持續有這些志工支
持和參與,並且邀請更多潛水店一同響應,未來珊瑚礁體檢會持續向在地深耕
63
前進,最終目標是希望由當地潛水店或潛水教練擔任地區行動的發起暨負責
人,藉此可以確定每次體檢人員及調查方法的一致,也可讓海洋調查數據在社
區累積以發揮最大效能。
64
附件一、 志工快訊
 綠島多處遭重油污染(2017-03-16)
http://e-info.neticrm.tw/civicrm/mailing/view?reset=1&id=1755
 綠島珊瑚礁體檢 東北季風成天然【禁魚期】(2017-04-20)
http://e-info.neticrm.tw/civicrm/mailing/view?reset=1&id=1822
 墾丁志工風雨無阻 海龜鯨鯊來道謝(2017-04-28)
http://e-info.neticrm.tw/civicrm/mailing/view?reset=1&id=1835
 基翬變「積灰」? 珊瑚礁體檢志工:泥沙覆蓋率仍高(2017-05-17)
http://e-info.neticrm.tw/civicrm/mailing/view?reset=1&id=1866
 蘭嶼珊瑚健康優 蝕骨海綿覆蓋增引關注(2017-06-19)
http://e-info.neticrm.tw/civicrm/mailing/view?reset=1&id=1923
 澎湖東嶼坪珊瑚礁體檢 業者自發參與護生態(2017-07-08)
http://e-info.neticrm.tw/civicrm/mailing/view?reset=1&id=1963
 北部親水後花園 人為干擾恐難免(2017-11-14)
http://e-info.neticrm.tw/civicrm/mailing/view?reset=1&id=2146
65
附件二、媒體露出
大愛電視台【人文講堂】 珊瑚告訴我山的事 - 范美玲(2017-11-12)
https://www.youtube.com/watch?v=mxwioy_sD7c
公視新聞台
蝕骨海綿擾珊瑚 估蘭嶼海域覆蓋率 17% (2017-6-17)
http://news.pts.org.tw/article/361956
66
民視新聞報導
67
附件三、推廣活動 之 珊瑚礁體檢體驗課
 活動宣傳
68
 活動照片
志工於蘭嶼藍海屋參與珊瑚礁體驗課 潛水顧問陳玄州教練為藍海屋的志工進行潛
前說明 (照片由藍海屋提供)
學員於龍洞 2 號參與珊瑚礁體驗課 學員在岸上模擬水下調查流程(蕭伊真攝)
69
附件四、推廣活動 之 海洋保育講座
 活動 EDM
70
 活動照片
邱郁文老師為大家介紹海洋無脊椎動物
特殊的繁殖方式
邱老師的講座滿座狀況
71
陳倢蓁博士分享了在東北角研究珊瑚產
卵的經歷
現場觀眾帶著孩子一起聽講座
林雋硯先生分享軟絲複雜的交配行為以
及溝通方式
顏聖紘老師為觀眾介紹生物界演變上出現
的各種繁殖策略
72
附件五、摺頁擺放地點
 擺放地點列表
基隆 國立海洋科技博物館、Ocean Love 海洋樂潛水俱樂部、國立
台灣海洋大學
台北 水世界潛水、Suilla 水啦潛水中心、IDiving 愛潛水全方位潛
水中心、海洋芒果潛水裝備專賣店
新北市 海軍潛水訓練中心、龍洞 85
台中 裡屋樑水咖啡館、東海大學生命科學系珊瑚礁魚類生態及保
育實驗室
彰化 白海豚媽祖宮
台東 國立成功商業水產職業學校
台南 滿源魚舖
屏東 國立海洋生物博物館、藍白潛水、瘋潛水客棧、霈福潛水、
潛莊潛水渡假中心、墾丁 861 渡假中心、陽光潛水、龍璟潛
水渡假中心、墾丁潛水、台灣潛水
澎湖 海洋途徑潛水、海洋公民基金會、興仁潛水
小琉球 阿貴潛水、島人工作室、海洋風情、琉夏萊、漁埕民宿、珊
瑚海浮潛、正好友民宿、綠蠵龜民宿、小綠龜民宿、蜂潛水
綠島 藍莎潛水
蘭嶼 藍海屋潛水渡假村
73
 擺放情形
Suilla 水啦海洋休閒俱樂部在店裡張
貼也在 Facebook 上協助貼文宣傳
東海大學珊瑚礁魚類生態實驗室外張
貼海報並提供系上學生索取
海洋科技博物館潮境海洋中心 澎湖海洋途徑潛水於梳妝區張貼摺頁
74
附件六、新聞報導
 2016 年全台珊瑚礁體檢 指標魚類少現警訊 (2017.3.28)http://www.e-
info.org.tw/zh-hant/seawatch/column/13144
75
 綠島珊瑚礁體檢 東北季風成天然「禁漁期」(2017.4.20)http://e-
info.org.tw/node/204333
76
 基翬變「積灰」? 珊瑚礁體檢志工:泥沙覆蓋率仍高(2017.5.16)http://e-
info.org.tw/node/204808
77
 蘭嶼珊瑚健康優 蝕骨海綿覆蓋增引關注(2017.6.15)http://e-
info.org.tw/node/205543
78
 澎湖東嶼坪珊瑚礁體檢 業者自發參與護生態 (2017.6.30)http://e-
info.org.tw/node/205891
79
 「有保育有差」 潮境保育區首次珊瑚礁體檢 公民科學家成推手
(2017.8.23)http://e-info.org.tw/node/206882
80
 小琉球珊瑚礁體檢 風災一年後仍考驗生態恢復力(2017.11.6)http://e-
info.org.tw/node/208270
81
 【公民科學家】潛水不只為賞景 累積 9 年台灣海洋資料的珊瑚礁體檢
(2017.11.15)http://e-info.org.tw/node/208415
82
附件七、志工名單
 綠島珊瑚礁體檢
陳佑 張寧 邱峰 林敏
陳靜 蔡文 李穎 潘岡
吳銘 楊雯 劉翔 鄭昀
陳州 黃三
 墾丁合界珊瑚礁體檢
春季
鄭毅 陳煙 洪怡 林敏
謝光 陳如 陳權 蕭真
邱傑 周民
秋季
周民 劉妤 謝宏 陳如
洪怡 吳凱 陳權 鄭毅
陳煙 蕭真
 花蓮石梯坪體檢
呂邦 陳承 巫楷 蕭真
劉勳
83
 台東基翬體檢
吳銘 張寧 陳靜 陳偉
鍾珍 許妮 許源 陳佑
李宏 王茂 陳友 蕭真
 龍洞 1.5 號珊瑚礁體檢
楊嘉 莊淵 李諺 黃鄺
賴錚 賴仙 蔡豪 吳銘
涂德 高萍 梁傑 陳佑
蕭真
 鼻頭角珊瑚礁體檢
春季
陳州 蔡豪 楊陸 吳銘
謝良 陳志 陳維 廖黼
鄒安 潘岡 于 鄭昀
夏季
黃涵 舒燁 姚君 楊陸
涂德 符榮 蔡宜 陳佑
李芸 林珍 湯明
84
 蘭嶼珊瑚礁體檢
郭儀 杜安 施輝 林安
陳州 翁文 陳興 潘岡
蔡豪 黃強 陳君 湯明
林秋 陳閔 楊琇
 澎湖東嶼坪珊瑚礁體檢
陳州 章筠 賴合 Thierry 
鄭毅 楊 陳裕 蕭真
葉華 林蘭 張菱
 番仔澳珊瑚礁體檢
王茜 林泰 鄭聖 林敏
陳州 張堂 吳銘 蕭真
 龍洞 4 號(和美國小)珊瑚礁體檢
陳毅 林億 黃華 林秋
石維 張婷 陳州 楊穎
陳嘉 吳銘 郭儀 蕭真
85
 花蓮新社珊瑚礁體檢
蕭真 王瑤 張寧
 野柳珊瑚礁體檢
蔡豪 吳銘 馮碩 林珍
陳佑 陳州 楊陸 鄭昀
陳靜
 基隆潮境珊瑚礁體檢
蕭真 陳佑 吳芸 張承
鄭昀 陳維 楊陸 廖黼
陳州 王雅
 杉原珊瑚礁體檢
蕭真 張騰 Chris  黃蓉
王瑤
 小琉球珊瑚礁體檢
廖峰 李震 李宣 巫福
李雯 洪婷 陳義 洪蓮
86
許森 李家 蔡星 許智
吳樺 郭嘉 陳臻 林憲
87
附件八、志工照片
 綠島珊瑚礁體檢
綠島志工合照
 墾丁合界珊瑚礁體檢
墾丁春季志工合照
88
墾丁秋季志工合照
志工上行前課(陽光潛水提供)
89
 花蓮石梯坪珊瑚礁體檢
花蓮石梯坪志工合照
石梯坪志工水下作業
90
 台東基翬珊瑚礁體檢
台東基翬志工合照
志工在基翬水下清除垃圾
91
 龍洞 1.5 號珊瑚礁體檢
龍洞 1.5 號志工合照(黃三鄺攝)
 鼻頭角珊瑚礁體檢
鼻頭角春季志工合照
92
鼻頭角夏季志工合照
志工淨海後進行垃圾分類(湯谷明攝)
93
 蘭嶼珊瑚礁體檢
蘭嶼珊瑚礁體檢志工合照
蘭嶼志工記錄珊瑚礁的底質
94
 澎湖東嶼坪珊瑚礁體檢
澎湖東西嶼坪志工合照
 番仔澳珊瑚礁體檢
番仔澳志工合照(蕭伊真攝)
兩位體檢志工在番仔澳自發性淨灘(蕭伊真攝)
95
 龍洞 4 號珊瑚礁體檢
龍洞 4 號志工合照
 花蓮新社珊瑚礁體檢
新社珊瑚礁體檢志工合照(道綺全球傳播有限公司提供)
新社志工下水前需先穿越消波塊(道綺全球傳播有限公司提供)
96
 野柳珊瑚礁體檢
野柳志工合照
 基隆潮境珊瑚礁體檢
潮境珊瑚礁體檢志工合照
 杉原珊瑚礁體檢
台東杉原志工合照
97
 小琉球珊瑚礁體檢
小琉球志工合照
98
附件九、生物照片
 綠島珊瑚礁體檢
綠島北部海域發現黑皮海綿蹤跡(鄭念昀攝)
99
 墾丁合界珊瑚礁體檢
墾丁合界珊瑚礁狀況佳
合界秋季發現白化珊瑚(蕭伊真攝)
100
 花蓮石梯坪珊瑚礁體檢
裸胸鯙(林育朱攝)
石梯坪潮間帶珊瑚生長良好(林育朱攝)
101
 台東基翬珊瑚礁體檢
藍珊瑚的珊瑚蟲(陳泰佑攝)
基翬海底泥沙淤積(林育朱攝)
102
 龍洞 1.5 號珊瑚礁體檢
龍洞 1.5 號多表覆型珊瑚(蕭伊真攝)
 鼻頭角珊瑚礁體檢
鼻頭角水下情況(鄭念昀)
103
鼻頭角的珊瑚上纏繞著魚線(鄭念昀)
鼻頭角夏季小魚居多(陳泰佑攝)
104
 蘭嶼珊瑚礁體檢
玉女岩大片海綿(林育朱攝)
 澎湖東嶼坪珊瑚礁體檢
東吉桌型軸孔和枝狀軸孔珊瑚(陳林裕攝)
東嶼坪體檢觀察到指標性物種之一-硨磲貝(蕭伊真攝)
105
 番仔澳珊瑚礁體檢
穿越線上出現馬糞海膽(吳起銘攝)
夜行性的清潔蝦難得現蹤(蕭伊真攝)
 龍洞 4 號珊瑚礁體檢
疑似被踢斷的珊瑚(徐巧玲攝)
106
 花蓮新社珊瑚礁體檢
花蓮新社大塊的硬珊瑚 (林育朱攝)
新社水下調查巧遇軟絲 (蕭伊真攝)
107
 野柳珊瑚礁體檢
野柳水下的桶狀海綿(鄭念昀攝)
 基隆潮境珊瑚礁體檢
潮境海扇上的海蛞瑜(王虹雅攝)
108
 杉原珊瑚礁體檢
杉原南礁發現老舊的廢棄漁網纏繞在珊瑚上
109
 小琉球珊瑚礁體檢
軟珊瑚白化。旁邊疑似是白化而死亡的軟珊瑚,遺留下一地的骨針(林育朱攝)
小琉球樣區內珊瑚白化(洪桂蓮攝)
小琉球的海龜(洪桂蓮攝)

2017台灣珊瑚礁體檢成果報告