Επιμέλεια: Χρήστος Χαρμπής
http://xristx.blogspot.gr/
Ιστορία Δ΄- Ενότητα 3η - Μάθημα 20ο
:
΄΄ Η Αθήνα γίνεται η πιο ισχυρή πόλη ΄΄
Επιμέλεια: Χρήστος Χαρμπής http://xristx.blogspot.gr σελ.1
Οη Έιιελεο κε αξρεγό ηνλ Παπζαλία ζπλέρηζαλ λα πνιεκνύλ ηνπο
Πέξζεο. Όκσο νη Σπαξηηάηεο δελ ήζειαλ λα πνιεκνύλ άιιν ηνπο Πέξζεο
θαη πνιιέο πόιεηο δήηεζαλ βνήζεηα από ηελ Αζήλα.
Έηζη έγηλε ε Ά Αζελατθή ζπκκαρία ην 478 π.Χ κε πνιιέο
παξαζαιάζζηεο πόιεηο θαη λεζηά. Οη πόιεηο απηέο πξνζπαζνύζαλ λα
κείλνπλ ειεύζεξεο θαη έδηλαλ ρξήκαηα θαη πινία ζην ζηξαηό γηα λα
πνιεκάεη.
Οη Έιιελεο κε αξρεγό ηνλ Κίκσλα λίθεζαλ ηνπο Πέξζεο ζηνλ
Δπξπκέδνληα πνηακό ην 465 π.Χ. Μεηά από ιίγα ρξόληα ν Κίκσλαο
πέζαλε θαη νη Πέξζεο ζηακάηεζαλ λα πνιεκνύλ ηηο ειιεληθέο πόιεηο.
Οη ειιεληθέο πόιεηο ήηαλ ειεύζεξεο θαη ε Αζήλα έγηλε κηα κεγάιε θαη
δπλαηή πόιε κε πνιιά ιηκάληα θαη πινία πνπ ηαμίδεπαλ ζηε Μεζόγεην.
Επιμέλεια: Χρήστος Χαρμπής http://xristx.blogspot.gr σελ.2
eva-edu
25
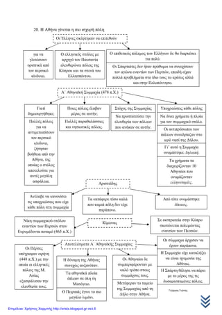
Α’ Αθηναϊκή συμμαχία (478 π.Χ.) – Δηλιακή συμμαχία
ΚΕΦΑΛΑΙΟ 20
Η Αθήνα γίνεται η πιο ισχυρή πόλη
Οι Έλληνες σκέφτηκαν να επιτεθούν εναντίον των Περσών.
Ο ελληνικός στόλος, με αρχηγό τον
Παυσανία, ελευθέρωσε πόλεις της
Κύπρου και τα στενά του
Ελλήσποντου.
Ο επιθετικός πόλεμος ήταν
σύντομος.
Οι Σπαρτιάτες δεν ήταν πρόθυμοι
να συνεχίσουν τον αγώνα κατά
των Περσών.
Ο συμμαχικός στόλος στράφηκε κατά των Περσών.
2. Ο «ΧΡΥΣΟΣ ΑΙΩΝΑΣ» (5ος
ΑΙΩΝΑΣ π.Χ.)
Πολλές πόλεις
παραθαλάσσιες
και νησιωτικές
ζήτησαν βοήθεια
από την Αθήνα
για να
αντιμετωπίσουν
τον περσικό
κίνδυνο.
Στόχος ήταν
η προστασία
της
ελευθερίας
των πόλεων
της
συμμαχίας.
Κάθε πόλη
έπρεπε να
δίνει
χρήματα ή
πλοία στο
συμμαχικό
στόλο.
Οι αντιπρόσωποι
των πόλεων
συνεδρίαζαν στο
νησί της Δήλου.
Δηλιακή συμμαχία
Τα χρήματα τα
διαχειρίζονταν
10 Αθηναίοι.
(Ελληνοταμίες)
Ο Αριστείδης
(δίκαιος)
κανόνισε τις
υποχρεώσεις
κάθε πολιτείας.
Αρχηγός ο Κίμωνας. Οι Πέρσες νικήθηκαν
στον Ευρυμέδοντα
ποταμό (465 π.Χ.).
Ο Κίμωνας
σκοτώθηκε σε
εκστρατεία στην
Κύπρο.
Οι Αθηναίοι χωρίς αρχηγό
νίκησαν.
▼
Οι Πέρσες υπέγραψαν
ειρήνη (448 π.Χ.).
▼
Οι ελληνικές πόλεις της Μ.
Ασίας εξασφάλισαν την
ελευθερία τους.
Η δύναμη της Αθήνας…
Επιμέλεια: Χρήστος Χαρμπής http://xristx.blogspot.gr σελ.3
26
Η δύναμη της Αθήνας αυξανόταν.
Η Σπάρτη θέλησε να πάρει με το μέρος της τις δυσαρεστημένες πόλεις.
Τα αθηναϊκά
πλοία έπλεαν σε
όλη τη Μεσόγειο
θάλασσα.
Ο Πειραιάς
έγινε το
πιο μεγάλο
λιμάνι.
Οι Αθηναίοι δε
συμπεριφέρονταν
καλά στους
συμμάχους.
Μετέφεραν το
ταμείο από τη
Δήλο στην
Αθήνα.
Οι σύμμαχοι
είχαν
παράπονα.
Ηγεμονία της
Αθήνας.
Μετά το θρίαμβο στο Αρτεμίσιο και τη Σαλαμίνα η Αθήνα ήταν πλέον ναυτική δύναμη.
Έτσι, τα δικαιώματα που είχαν τα πληρώματα των τριήρων που νίκησαν τον περσικό
στόλο εξισώθηκαν με αυτά των ανωτέρων τάξεων.
Επιμέλεια: Χρήστος Χαρμπής http://xristx.blogspot.gr σελ.4
Κατερίνα Καραλή - Κανέλλος Κανελλόπουλος
Πιτσίλκα Ελένη xristx.blogspot.gr Χρήστος Χαρµπής
20ο ΚΕΦΑΛΑΙΟ
Η Αθήνα γίνεται η ̟ιο ισχυρή ̟όλη
Ερωτήµατα
1. Ποια ήταν η σκέψη των Ελλήνων µετά α̟ό τις νίκες τους ενάντια
στους Πέρσες;
2. Γιατί οι Σ̟αρτιάτες δεν ακολούθησαν στους ̟ολέµους τους υ̟όλοι̟ους
Έλληνες;
3. Τι γνωρίζεις για την Αθηναϊκή Συµµαχία;
4. Μετά α̟ό τις συνεχόµενες νίκες των Ελλήνων τι έκαναν οι Πέρσες;
5. Ποια ήταν η εξέλιξη της Αθήνας και της Συµµαχίας;
Η Σ̟άρτη βλέ̟οντας τη δυσαρέσκεια των
Ελλήνων α̟ό τη στάση της Αθήνας θέλησε να
̟άρει µε το µέρος της όλους τους συµµάχους.
Ο Αριστείδης ο δίκαιος
ονοµάστηκε έτσι γιατί
κανόνισε µε δίκαιο τρό̟ο τις
υ̟οχρεώσεις των Συµµάχων
α̟έναντι στη Συµµαχία.
Ο Κίµωνας ως αρχηγός του
ελληνικού στόλου κατάφερε να
τον οδηγήσει σε νέα νίκη.
∆υστυχώς σκοτώθηκε σε µια α̟ό
τις µάχες αυτές.
Ο Παυσανίας, λέγεται, ότι θαµ̟ώθηκε α̟ό τα ̟λούτη ̟ου του ̟ρόσφεραν
οι Πέρσες και ήρθε σε συνεννόηση µαζί τους για να τους ̟αραδώσει την
Ελλάδα. Οι Σ̟αρτιάτες, όταν ε̟έστρεψε στη Σ̟άρτη ,τον καταδίκασαν σε
θάνατο. Αυτός τότε ζήτησε βοήθεια α̟ό τη θεά Αθηνά στο ναό της και οι
συµ̟ατριώτες τον έκλεισαν µέσα στο ναό ό̟ου και ̟έθανε.
Επιμέλεια: Χρήστος Χαρμπής http://xristx.blogspot.gr σελ.5
Γιώργος Γιώτης
20. Η Αθήνα γίνεται η πιο ισχυρή πόλη
Οι Έλληνες σκέφτηκαν να επιτεθούν
εναντίον των Περσών
για να
γλιτώσουν
οριστικά από
τον περσικό
κίνδυνο.
Ο ελληνικός στόλος με
αρχηγό τον Παυσανία
ελευθερώνει πόλεις της
Κύπρου και τα στενά του
Ελλησπόντου.
Ο επιθετικός πόλεμος των Ελλήνων δε θα διαρκέσει
για πολύ.
Οι Σπαρτιάτες δεν ήταν πρόθυμοι να συνεχίσουν
τον αγώνα εναντίον των Περσών, επειδή είχαν
πολλά προβλήματα στο ίδιο τους το κράτος αλλά
και στην Πελοπόννησο.
Α΄ Αθηναϊκή Συμμαχία (478 π.Χ.)
Γιατί
δημιουργήθηκε;
Ποιες πόλεις έλαβαν
μέρος σε αυτήν;
Στόχος της Συμμαχίας
Να προστατεύσει την
ελευθερία των πόλεων
που ανήκαν σε αυτήν.
Πολλές πόλεις
για να
αντιμετωπίσουν
τον περσικό
κίνδυνο,
ζήτησαν
βοήθεια από την
Αθήνα, της
οποίας ο στόλος
αποτελούσε για
αυτές μεγάλη
ασφάλεια.
Πολλές παραθαλάσσιες
και νησιωτικές πόλεις.
Υποχρεώσεις κάθε πόλης
Να δίνει χρήματα ή πλοία
για τον συμμαχικό στόλο.
Οι αντιπρόσωποι των
πόλεων συνεδρίαζαν στο
ιερό νησί της Δήλου.
Γι’ αυτό η Συμμαχία
ονομάστηκε Δηλιακή.
Τα χρήματα τα
διαχειρίζονταν 10
Αθηναίοι που
ονομάζονταν
ελληνοταμίες.Αριστείδης
Ανέλαβε να κανονίσει
τις υποχρεώσεις που είχε
κάθε πόλη στη συμμαχία
Τα κατάφερε τόσο καλά
που καμιά πόλη δεν είχε
παράπονο.
Από τότε ονομάστηκε
δίκαιος.
ΚίμωναςΝίκη συμμαχικού στόλου
εναντίον των Περσών στον
Ευρυμέδοντα ποταμό (465 π.Χ.)
Σε εκστρατεία στην Κύπρο
σκοτώνεται πολεμώντας
εναντίον των Περσών.
Αποτελέσματα Α΄ Αθηναϊκής Συμμαχίας
(478 π.Χ.)Οι Πέρσες
υπέγραψαν ειρήνη
(448 π.Χ.) με την
οποία οι ελληνικές
πόλεις της Μ.
Ασίας
εξασφάλισαν την
ελευθερία τους.
Η δύναμη της Αθήνας
συνεχώς αυξανόταν.
Οι Αθηναίοι δε
συμπεριφέρονταν με
καλό τρόπο στους
συμμάχους τους.
Οι σύμμαχοι άρχισαν να
έχουν παράπονα.
Τα αθηναϊκά πλοία
έπλεαν σε όλη τη
Μεσόγειο.
Ο Πειραιάς έγινε το πιο
μεγάλο λιμάνι.
Μετέφεραν το ταμείο
της Συμμαχίας από τη
Δήλο στην Αθήνα.
Η Συμμαχία είχε καταλήξει
να είναι ηγεμονία της
Αθήνας.
Η Σπάρτη θέλησε να πάρει
με το μέρος της τις
δυσαρεστημένες πόλεις.
Επιμέλεια: Χρήστος Χαρμπής http://xristx.blogspot.gr σελ.6
Ελευθέρωσε:
πόλεις της Κύπρου
και
τα στενά του Ελλήσποντου
ΚΕΦΑΛΑΙΟ 20
Η ΑΘΗΝΑ ΓΙΝΕΤΑΙ ΣΥΓΧΡΟΝΗ ΠΟΛΗ
Οι Έλληνες ενθουσιασμένοι από τη νίκη τους στους Περσικούς
πολέμους ξεκίνησαν επιθετικό πόλεμο εναντίον των Περσών.
Έτσι θα γλίτωναν από τον περσικό κίνδυνο οριστικά.
Ελληνικός στόλος- αρχηγός :Παυσανίας
Γιατί οι επιθετικοί πόλεμοι σταμάτησαν γρήγορα ;
 Οι Σπαρτιάτες ήταν απρόθυμοι να συνεχίσουν.
 Είχαν πολλά προβλήματα στο κράτος τους και στην
Πελοπόννησο.
Πώς δημιουργήθηκε η Αθηναϊκή Συμμαχία 478 π.Χ.
• Πολλές πόλεις μετά την απροθυμία των Σπαρτιατών
ζήτησαν βοήθεια από την Αθήνα για να αντιμετωπίσουν την
περσική απειλή.
• Ο ισχυρός της στόλος αποτελούσε μεγάλη ασφάλεια.
• Παίρνουν μέρος πολλές παραθαλάσσιες και νησιωτικές
πόλεις.
• ΣΤΟΧΟΣ: Να προστατεύει την ελευθερία των πόλεων
μελών της.
Πώς λειτουργούσε η Συμμαχία.
• Για να πετύχει τους σκοπούς χρειαζόταν χρήματα.
• Κάθε πόλη έδινε χρήματα ή πλοία για το συμμαχικό στόλο.
• Οι αντιπρόσωποι συνεδρίαζαν στη Δήλο.
• Η Συμμαχία ονομάστηκε ΔΗΛΙΑΚΗ.
• Τα χρήματα τα διαχειρίζονταν 10 Αθηναίοι, οι
ΕΛΛΗΝΟΤΑΜΙΕΣ.
• Ο Αριστείδης, που κανόνισε τις υποχρεώσεις κάθε πόλης τα
κατάφερε τόσο καλά ώστε ονομάστηκε << δίκαιος>>.
--------------------------------------------------------
Επιμέλεια: Χρήστος Χαρμπής http://xristx.blogspot.gr σελ.7
• Ο συμμαχικός στόλος, με αρχηγό τον Κίμωνα νίκησε τους
Πέρσες στον Ευρυμέδοντα ποταμό (465 π.Χ. ) αλλά
σκοτώθηκε στην Κύπρο.
• Οι Αθηναίοι συνέχισαν τη μάχη και νίκησαν.
• Οι Πέρσες υπέγραψαν ειρήνη το 448π.Χ.
• Οι πόλεις της Μ. Ασίας ελευθερώθηκαν.
Πώς η συμμαχία γίνεται ηγεμονία.
• Η δύναμη της Αθήνας αυξάνεται.
• Τα αθηναϊκά πλοία πλέουν σ’ όλη τη Μεσόγειο.
• Ο Πειραιάς γίνεται το πιο μεγάλο λιμάνι.
• Οι Αθηναίοι – για όλα αυτά- δε συμπεριφέρονται καλά στους
συμμάχους τους
• Μεταφέρουν το ταμείο της συμμαχίας από τη Δήλο στην
Αθήνα.
• Οι σύμμαχοι έχουν παράπονα.
• Η Σπάρτη, βλέποντας την Αθήνα να μεγαλώνει, παίρνει με
το μέρος της , τις δυσαρεστημένες πόλεις.
Πέννυ Θεοδωρούδη
Επιμέλεια: Χρήστος Χαρμπής http://xristx.blogspot.gr σελ.8
ΙΣΤΟΡΙΑ
ΚΕΦΑΛΑΙΟ 20 ( Η Αθήνα γίνεται η πιο ισχυρή πόλη)
1. Πότε και από ποιες ελληνικές πόλεις ιδρύθηκε η Α΄ Αθηναϊκή
συμμαχία;
Η Α΄ Αθηναϊκή συμμαχία ιδρύθηκε το 478 π.Χ. από πολλές
παραθαλάσσιες και νησιωτικές πόλεις και είχε επικεφαλής την Αθήνα.
2. Πώς ήταν οργανωμένη η Α΄ Αθηναϊκή συμμαχία;
Όλες οι πόλεις – μέλη της συμμαχίας είχαν ίσα δικαιώματα και τις ίδιες
υποχρεώσεις και καθεμιά έπρεπε να δίνει χρήματα ή πλοία για το
συμμαχικό στόλο. Οι αντιπρόσωποι των πόλεων συνεδρίαζαν στο ιερό
νησί της Δήλου, γι’ αυτό η συμμαχία ονομάστηκε Δηλιακή. Τα χρήματα
διαχειρίζονταν 10 Αθηναίοι που ονομάζονταν ελληνοταμίες. Την
οργάνωση των συμμάχων και τη ρύθμιση των υποχρεώσεών τους ανέλαβε
ο Αριστείδης, ο οποίος τα κατάφερε τόσο καλά, που από τότε ονομάστηκε
δίκαιος.
3. Ποιες σημαντικές νίκες πέτυχε ο συμμαχικός στόλος εναντίον
των Περσών και ποιο το αποτέλεσμα αυτών;
Ο συμμαχικός στόλος με αρχηγό τον Κίμωνα επιτέθηκε εναντίον των
Περσών, τους οποίους τελικά νίκησε στον Ευρυμέδοντα ποταμό. Λίγο
αργότερα οι Αθηναίοι πραγματοποίησαν εκστρατεία στην Κύπρο, στην
οποία σκοτώθηκε ο Κίμωνας. Οι Αθηναίοι συνέχισαν τη Μάχη χωρίς τον
αρχηγό τους και νίκησαν. Οι επιτυχίες αυτές είχαν ως αποτέλεσμα να
υπογράψουν οι Πέρσες ειρήνη, με την οποία οι ελληνικές πόλεις της
Μικράς Ασίας εξασφάλισαν την ελευθερία τους.
4. Πώς η Αθηναϊκή συμμαχία μετατράπηκε σε Αθηναϊκή ηγεμονία;
Σημαντικό ρόλο σε αυτό έπαιξε η μεταφορά του συμμαχικού ταμείου από
τη Δήλο στην Αθήνα και η κυριαρχία των αθηναϊκών πλοίων σε όλη τη
Μεσόγειο. Η δύναμη αυτή έκανε τους Αθηναίους να φέρονται αυταρχικά
στις συμμαχικές πόλεις, γεγονός που τις δυσαρέστησε.
5. Ποια ήταν η αντίδραση της Σπάρτης στην εξέλιξη της
Αθηναϊκής συμμαχίας;
Η αύξηση της δύναμης της Αθήνας προκάλεσαν ανησυχία και αντιζηλία
στη Σπάρτη. Γι’ αυτούς τους λόγους αποφάσισε να πάρει με το μέρος της
τις δυσαρεστημένες πόλεις. http://tzikasmt.wikispaces.comΕπιμέλεια: Χρήστος Χαρμπής http://xristx.blogspot.gr σελ.9
Ερωτήσεις - απαντήσεις
1. Πότε και από ποιες ελληνικές πόλεις ιδρύθηκε η Α΄ Αθηναϊκή συμμαχία;
Η Α΄ Αθηναϊκή συμμαχία ιδρύθηκε το 478 π.Χ. από πολλές παραθαλάσσιες και νησιωτικές
πόλεις και είχε επικεφαλής την Αθήνα.
2. Πώς ήταν οργανωμένη η Α΄ Αθηναϊκή συμμαχία;
Όλες οι πόλεις – μέλη της συμμαχίας είχαν ίσα δικαιώματα και τις ίδιες υποχρεώσεις και
καθεμιά έπρεπε να δίνει χρήματα ή πλοία για το συμμαχικό στόλο. Οι αντιπρόσωποι των
πόλεων συνεδρίαζαν στο ιερό νησί της Δήλου, γι’ αυτό η συμμαχία ονομάστηκε Δηλιακή. Τα
χρήματα διαχειρίζονταν 10 Αθηναίοι που ονομάζονταν ελληνοταμίες. Την οργάνωση των
συμμάχων και τη ρύθμιση των υποχρεώσεών τους ανέλαβε ο Αριστείδης, ο οποίος τα
κατάφερε τόσο καλά, που από τότε ονομάστηκε δίκαιος.
3. Ποιες σημαντικές νίκες πέτυχε ο συμμαχικός στόλος εναντίον των Περσών και ποιο το
αποτέλεσμα αυτών;
Ο συμμαχικός στόλος με αρχηγό τον Κίμωνα επιτέθηκε εναντίον των Περσών, τους οποίους
τελικά νίκησε στον Ευρυμέδοντα ποταμό. Λίγο αργότερα οι Αθηναίοι πραγματοποίησαν
εκστρατεία στην Κύπρο, στην οποία σκοτώθηκε ο Κίμωνας. Οι Αθηναίοι συνέχισαν τη Μάχη
χωρίς τον αρχηγό τους και νίκησαν. Οι επιτυχίες αυτές είχαν ως αποτέλεσμα να υπογράψουν
οι Πέρσες ειρήνη, με την οποία οι ελληνικές πόλεις της Μικράς Ασίας εξασφάλισαν την
ελευθερία τους.
4. Πώς η Αθηναϊκή συμμαχία μετατράπηκε σε Αθηναϊκή ηγεμονία;
Σημαντικό ρόλο σε αυτό έπαιξε η μεταφορά του συμμαχικού ταμείου από τη Δήλο στην
Αθήνα και η κυριαρχία των αθηναϊκών πλοίων σε όλη τη Μεσόγειο. Η δύναμη αυτή έκανε
τους Αθηναίους να φέρονται αυταρχικά στις συμμαχικές πόλεις, γεγονός που τις
δυσαρέστησε.
5. Ποια ήταν η αντίδραση της Σπάρτης στην εξέλιξη της Αθηναϊκής συμμαχίας;
Η αύξηση της δύναμης της Αθήνας προκάλεσαν ανησυχία και αντιζηλία στη Σπάρτη. Γι’
αυτούς τους λόγους αποφάσισε να πάρει με το μέρος της τις δυσαρεστημένες πόλεις.
Αναρτήθηκε από Triti2dim
Επιμέλεια: Χρήστος Χαρμπής http://xristx.blogspot.gr σελ.10
ΟΝΟΜΑΤΕΠΩΝΥΜΟ:_____________________________________ ___/___/________
1.Η ακροστιχίδα του Αριστείδη. Ποιο επίθετο τον
χαρακτήριζε; Λέμε «Αριστείδης ο …»
1. Ονομαζόταν κι έτσι η Αθηναϊκή συμμαχία.
2. Ήταν οι πόλεις της συμμαχίας μεταξύ τους.
3. Το όνομα του Αθηναίου στρατηγού που έδωσε
την τελική νίκη στους Έλληνες.
4. Ο αθηναϊκός στόλος παρείχε στους συμμάχους…
5. Η Αθήνα ήταν η πιο … πόλη της συμμαχίας.
6. Έγινε το μεγαλύτερο λιμάνι της Ελλάδας (με
άρθρο)
7. Η πόλη αυτή δε συμμετείχε στην Αθηναϊκή
συμμαχία.
2.Σημειώνω Σ για σωστό και Λ για λάθος.
Α. Η ειρήνη υπογράφηκε από τους Πέρσες το 448 π.Χ. 
Β. Στην Α΄ Αθηναϊκή συμμαχία ανήκε και η Σπάρτη. 
Γ. Ο ελληνικός στόλος νίκησε τον περσικό στον Ευρυμέδοντα ποταμό. 
Δ. Αυτοί που διαχειρίζονταν τα χρήματα του συμμαχικού ταμείου
ονομάζονταν ελλανοδίκες. 
Ε. Ο Κίμωνας ονομάστηκε δίκαιος. 
3. Πώς λειτουργούσε η Α΄ Αθηναϊκή συμμαχία;
_____________________________________________________
_____________________________________________________
_____________________________________________________
_____________________________________________________
____________________________________________________
Παλάνης Αθανάσιος
1 Δ
2 Ι
3 Κ
4 Α
5 Ι
6 Ο
7 Σ
Επιμέλεια: Χρήστος Χαρμπής http://xristx.blogspot.gr σελ.11
Επιμέλεια: Χρήστος Χαρμπής http://xristx.blogspot.gr σελ.12
Κρανίδη Φωτεινή
Σε προηγούμενα μαθήματα:
Οι Πέρσες τα προηγούμενα χρόνια έκαναν επιθετικούς
πολέμους εναντίον των Ελλήνων (αμυντική στάση Ελλήνων).
Τώρα οι Έλληνες μετά από τις συνεχόμενες νίκες τους ,κάνουν
αυτοί επιθετικούς πολέμους εναντίον των Περσών (επιθετική
στάση Ελλήνων).
Οι Σπαρτιάτες είχαν πάρει μέρος
ενεργά σε προηγούμενους πολέμους
και είχαν βοηθήσει σε αρκετές
περιπτώσεις την ελληνική πλευρά.
παλιότερα τώρα
Οι Σπαρτιάτες αντιμετωπίζουν πολλά
προβλήματα στο κράτος τους όσο και στην
Πελ/νησο. Έτσι δεν ήθελαν να συμμετάσχουν
στους επιθετικούς πολέμους
εναντίον των Περσών και δεν συνέχισαν.
Άλλες πόλεις που κινδύνευαν από τους Πέρσες, στράφηκαν για βοήθεια στους
Αθηναίους, που είχαν ισχυρό στόλο.
Έτσι, το 478π.Χ. δημιουργείται η
οποία συμμετείχαν πολλές ελληνικές πόλεις της Μ. Ασίας και των νησιών.
*Δηλιακή: Έδρα της συμμαχίας ήταν το ιερό νησί της Δήλου.
Σκοπός συμμαχίας
Προστασία ελευθερίας
των πόλεων- μελών
που ανήκαν σε αυτήν.
Οργάνωση συμμαχίας
Κάθε πόλη- μέλος έδινε χρήματα ή πλοία
για το συμμαχικό στόλο ώστε να γίνει
ισχυρός. Αντιπρόσωποι από κάθε πόλη-
μέλος συνεδρίαζαν στη Δήλο και
αποφάσιζαν για θέματα που αφορούσαν τη
συμμαχία και για το ύψος των εισφορών.
Τα χρήματα τα διαχειρίζονταν 10 Αθηναίοι
πολίτες, οι ελληνοταμίες.
Ανάμεσα στις πόλεις-
πλοία άρχισαν να κυριαρχούν σε όλη τη Μεσόγειο και ο Πειραιάς έγινε το μεγαλύτερο λιμάνι.
σαν ηγεμόνες. Μάλιστα μετέφεραν το συμμαχικό ταμείο από τη
Σπάρτη ανησυχεί λόγω αύξησης δύναμης της Αθήνας
«αντίπαλη» συμμαχία.
Κεφάλαιο 20: Η Αθήνα γίνεται η πιο ισχυρή πόλη
478 π.Χ. 465 π.Χ.
Α’ Αθηναϊκή
συμμαχία
Νίκη Ελλήνων στον
Ευρυμέδοντα ποταμό
448 π.Χ.
Υπογραφή ειρήνης με τους
Πέρσες
1.Οι Πέρσες φεύγουν από την Ελλάδα 2.Ο Παυσανίας
(Σπαρτιάτης αρχηγός της μάχης Πλαταιών +ναυμαχίας της
Μυκάλης) απελευθέρωσε αρκετές πόλεις της Κύπρου και τα
στενά του Ελλήσποντου ώστε να ανοίξει το δρόμο για τον
ελληνικό στρατό.
Οι Σπαρτιάτες αντιμετωπίζουν πολλά
προβλήματα στο κράτος τους όσο και στην
ησο. Έτσι δεν ήθελαν να συμμετάσχουν
στους επιθετικούς πολέμους των Ελλήνων
εναντίον των Περσών και δεν συνέχισαν.
Άλλες πόλεις που κινδύνευαν από τους Πέρσες, στράφηκαν για βοήθεια στους
Αθηναίους, που είχαν ισχυρό στόλο.
δημιουργείται η Α’ Αθηναϊκή ή Δηλιακή* συμμαχία στην
οποία συμμετείχαν πολλές ελληνικές πόλεις της Μ. Ασίας και των νησιών.
*Δηλιακή: Έδρα της συμμαχίας ήταν το ιερό νησί της Δήλου.
1.Κίμωνας (γιος Μιλτιάδη):
2.Αθηναίοι: εκστρατεία στην
ειρήνη Περσών –
Αθηναϊκά τετράδραχμα
(θεά Αθηνά-
κουκουβάγια ιερό
πουλί της σοφίας)
Από αθηναϊκή συμμαχία αθηναϊκή ηγεμονία
-μέλη της συμμαχίας υπήρχε ισότητα. Παρόλα αυτά η Αθήνα ήταν η πιο ισχυρή ανάμεσα τους. Λόγω του ισχυρού στόλου τα αθηναϊκά
πλοία άρχισαν να κυριαρχούν σε όλη τη Μεσόγειο και ο Πειραιάς έγινε το μεγαλύτερο λιμάνι. Οι Αθηναίοι άρχισαν να συμπεριφέρονται τους συμμάχους
σαν ηγεμόνες. Μάλιστα μετέφεραν το συμμαχικό ταμείο από τη Δήλο στην Αθήνα οι σύμμαχοι σαφώς διαμαρτύρονται.
ανησυχεί λόγω αύξησης δύναμης της Αθήνας παίρνει με το μέρος της τις δυσαρεστημένες πόλεις
» συμμαχία.
σήμερα
Υπογραφή ειρήνης με τους
Ο Παυσανίας
αρχηγός της μάχης Πλαταιών +ναυμαχίας της
απελευθέρωσε αρκετές πόλεις της Κύπρου και τα
στενά του Ελλήσποντου ώστε να ανοίξει το δρόμο για τον
Αριστείδης ο δίκαιος
Αθηναίος
πολιτικός που
ανέλαβε να
καθορίσει τις
υποχρεώσεις
που θα είχε η
κάθε πόλη μέλος
της Συμμαχίας.
Με το έργο του
κανείς δεν
παραπονέθηκε,
γι’ αυτό έμεινε
στην ιστορία με
το χαρακτηρισμό
«δίκαιος».
Μάχες συμμαχίας
(γιος Μιλτιάδη): νίκη Περσών στον Ευρυμέδοντα ποταμό το
465π.Χ.
2.Αθηναίοι: εκστρατεία στην Κύπρο, θάνατος Κίμωνα, νίκη Ελλήνων.
Αποτέλεσμα μαχών
Ελλήνων (448π.Χ.) εξασφάλιση ελευθερίας ελληνικών
πόλεων της Μ. Ασίας.
ανάμεσα τους. Λόγω του ισχυρού στόλου τα αθηναϊκά
Οι Αθηναίοι άρχισαν να συμπεριφέρονται τους συμμάχους
οι σύμμαχοι σαφώς διαμαρτύρονται.
παίρνει με το μέρος της τις δυσαρεστημένες πόλεις- μέλη της συμμαχίας δημιουργεί
Επιμέλεια: Χρήστος Χαρμπής http://xristx.blogspot.gr σελ.13
Κεφάλαιο 20
Η Αθήνα γίνεται η πιο ισχυρή πόλη
Πηγή εικόνας :www.sansimera.gr
Κατερίνα ΛάζαρηΕπιμέλεια: Χρήστος Χαρμπής http://xristx.blogspot.gr σελ.14
Οι Έλληνες πολέμησαν γενναία και νίκησαν
τους Πέρσες.
Ενθουσιασμένοι από το κατόρθωμά τους
σκέφτηκαν να επιτεθούν οι ίδιοι αυτή τη
φορά κατά των Περσών.
Μ’ αυτό τον τρόπο θα γλίτωναν
οριστικά από τον περσικό κίνδυνο.
Κατερίνα ΛάζαρηΕπιμέλεια: Χρήστος Χαρμπής http://xristx.blogspot.gr σελ.15
Επιτυχίες των Ελλήνων
Ο ελληνικός
στόλος με
αρχηγό τον
Παυσανία
ελευθέρωσε:
Πολλές
πόλεις
της
Κύπρου.
Τα στενά
του
Ελλησπό
ντου.
Κατερίνα ΛάζαρηΕπιμέλεια: Χρήστος Χαρμπής http://xristx.blogspot.gr σελ.16
Κατερίνα ΛάζαρηΕπιμέλεια: Χρήστος Χαρμπής http://xristx.blogspot.gr σελ.17
Κατερίνα ΛάζαρηΕπιμέλεια: Χρήστος Χαρμπής http://xristx.blogspot.gr σελ.18
Οι Σπαρτιάτες αποχωρούν
Οι Σπαρτιάτες
δεν είναι
πρόθυμοι να
συνεχίσουν,
καθώς
αντιμετωπίζουν
προβλήματα
τόσο στο ίδιο
τους το κράτος,
όσο και στην
Πελοπόννησο.
Πολλές πόλεις
ζητούν βοήθεια
από την Αθήνα
για να
αντιμετωπίσουν
τον περσικό
κίνδυνο.
Ο ισχυρός
αθηναϊκός
στόλος
τους
εμπνέει
ασφάλεια.
Κατερίνα ΛάζαρηΕπιμέλεια: Χρήστος Χαρμπής http://xristx.blogspot.gr σελ.19
Α΄ Αθηναϊκή συμμαχία
Ιδρύθηκε το 478 π.Χ.
Συμμετείχαν πολλές νησιωτικές και
παραθαλάσσιες πόλεις.
Σκοπός της συμμαχίας ήταν να
προστατεύσει την ελευθερία των
πόλεων που συμμετείχαν σ’ αυτήν.
Κατερίνα ΛάζαρηΕπιμέλεια: Χρήστος Χαρμπής http://xristx.blogspot.gr σελ.20
Η οργάνωση της συμμαχίας
Οι αντιπρόσωποι των πόλεων
συνεδρίαζαν στο ιερό νησί της Δήλου,
γι’ αυτό η συμμαχία ονομάστηκε
Δηλιακή. Τα χρήματα διαχειρίζονταν 10
Αθηναίοι που ονομάζονταν
ελληνοταμίες.
Όλες οι πόλεις – μέλη της συμμαχίας
είχαν ίσα δικαιώματα και τις ίδιες
υποχρεώσεις και καθεμιά έπρεπε να
δίνει χρήματα ή πλοία για το συμμαχικό
στόλο.
Τα χρήματα διαχειρίζονταν 10 Αθηναίοι
που ονομάζονταν ελληνοταμίες.
Κατερίνα ΛάζαρηΕπιμέλεια: Χρήστος Χαρμπής http://xristx.blogspot.gr σελ.21
Πηγή εικόνας:www.tdpeae.gr
Το ιερό νησί της Δήλου
Κατερίνα ΛάζαρηΕπιμέλεια: Χρήστος Χαρμπής http://xristx.blogspot.gr σελ.22
Αριστείδης
Ο Αθηναίος
Αριστείδης ανέλαβε
την οργάνωση των
συμμάχων και τη
ρύθμιση των
υποχρεώσεών τους.
Τα κατάφερε
τόσο καλά,
ώστε από τότε
ονομάστηκε
«δίκαιος».Πηγή εικόνας:infognomonpolitics.blogspot.gr
Κατερίνα ΛάζαρηΕπιμέλεια: Χρήστος Χαρμπής http://xristx.blogspot.gr σελ.23
Νίκες του συμμαχικού στόλου
Ο συμμαχικός στόλος με αρχηγό τον
Κίμωνα επιτέθηκε εναντίον των
Περσών, τους οποίους τελικά νίκησε
στον Ευρυμέδοντα ποταμό.
Λίγα χρόνια αργότερα οι
Αθηναίοι πραγματοποίησαν
εκστρατεία στην Κύπρο, στην
οποία σκοτώθηκε ο Κίμωνας.
Οι Αθηναίοι συνέχισαν τη
Μάχη χωρίς τον αρχηγό τους
και νίκησαν.
Οι επιτυχίες αυτές είχαν ως
αποτέλεσμα να αναγκαστούν οι
Πέρσες να υπογράψουν ειρήνη.
Έτσι, οι ελληνικές πόλεις της
Μικράς Ασίας εξασφάλισαν την
ελευθερία τους.
Κατερίνα ΛάζαρηΕπιμέλεια: Χρήστος Χαρμπής http://xristx.blogspot.gr σελ.24
Πηγή εικόνας: users.sch.gr
Κατερίνα ΛάζαρηΕπιμέλεια: Χρήστος Χαρμπής http://xristx.blogspot.gr σελ.25
Κατερίνα ΛάζαρηΕπιμέλεια: Χρήστος Χαρμπής http://xristx.blogspot.gr σελ.26
Η συμμαχία μετατρέπεται σε
ηγεμονία
Οι σύμμαχοι
είχαν
παράπονα. Η
συμμαχία
μετατράπηκε
σε ηγεμονία.
Η δύναμη της
Αθήνας συνεχώς
αυξανόταν και δε
συμπεριφέρονταν
καλά στους
συμμάχους.
Τα αθηναϊκά
πλοία έπλεαν σε
όλη τη
Μεσόγειο. Οι Αθηναίοι
μετέφεραν το
συμμαχικό
ταμείο από τη
Δήλο στην
Αθήνα.
Κατερίνα ΛάζαρηΕπιμέλεια: Χρήστος Χαρμπής http://xristx.blogspot.gr σελ.27
Η ανησυχία της Σπάρτης
Κατερίνα ΛάζαρηΕπιμέλεια: Χρήστος Χαρμπής http://xristx.blogspot.gr σελ.28
Συμμαχία - Ηγεμονία
Συμμαχία:
1. Συμμετέχουν πολλές πόλεις-
κράτη.
2. Έχουν όλες οι πόλεις-κράτη
τα ίδια δικαιώματα.
3. Συμμετέχουν όλοι με
ψηφοφορία στις αποφάσεις.
Ηγεμονία:
Αποφασίζει ένα κράτος επειδή
είναι πιο ισχυρό.
Κατερίνα ΛάζαρηΕπιμέλεια: Χρήστος Χαρμπής http://xristx.blogspot.gr σελ.29
Ερωτήσεις κεφαλαίου
• Τι αποφάσισαν οι Έλληνες μετά από τις νίκες τους ενάντια
στους Πέρσες και για ποιο λόγο;
• Γιατί οι Σπαρτιάτες δεν ακολούθησαν στους πολέμους τους
υπόλοιπους Έλληνες;
• Τι γνωρίζεις για την Αθηναϊκή Συμμαχία;
• Μετά από τις συνεχόμενες νίκες των Ελλήνων τι
αναγκάστηκαν να κάνουν οι Πέρσες;
• Ποια ήταν η εξέλιξη της Αθήνας και της Αθηναϊκής
Συμμαχίας;
Κατερίνα ΛάζαρηΕπιμέλεια: Χρήστος Χαρμπής http://xristx.blogspot.gr σελ.30
Η Αθήνα γίνεται η πιο ισχυρή πόλη
Βασικά σημεία του μαθήματος
Μαριάνθη Χαλκίτη
Επιμέλεια: Χρήστος Χαρμπής http://xristx.blogspot.gr σελ.31
Ο πόλεμος με τους Πέρσες
συνεχίζεται…
 Αυτή τη φορά οι Έλληνες επιτίθενται στους Πέρσες με
σκοπό να ελευθερώσουν πολλές σκλαβωμένες πόλεις.
Έτσι, ελευθερώνονται πόλεις της Κύπρου και μετά τα
στενά του Ελλησπόντου.
 Οι Σπαρτιάτες δε συμμετέχουν στον πόλεμο, γιατί έχουν
πολλά εσωτερικά προβλήματα που πρέπει να λύσουν.
Επιμέλεια: Χρήστος Χαρμπής http://xristx.blogspot.gr σελ.32
Α’ Αθηναϊκή συμμαχία
 Οι ελληνικές πόλεις ζήτησαν
προστασία από την Αθήνα και
φτιάχτηκε έτσι η Αθηναϊκή
συμμαχία. Σκοπός της ήταν να
προστατεύσει την ελευθερία
των πόλεων που συμμετείχαν
σε αυτή.
 Κάθε πόλη έδινε χρήματα ή
πλοία για να ενισχύσει τη
συμμαχία. Τα χρήματα τα
χειρίζονταν 10 Αθηναίοι
(ελληνοταμίες). Ο Αριστείδης
κανόνιζε τις υποχρεώσεις που
θα είχε κάθε πόλη. Ήταν
δίκαιος με όλες, γι’ αυτό
ονομάστηκε Αριστείδης ο
Δίκαιος. Οι συνεδριάσεις της
συμμαχίας γίνονταν στη Δήλο,
γι’ αυτό η συμμαχία
ονομάστηκε Δηλιακή.
Επιμέλεια: Χρήστος Χαρμπής http://xristx.blogspot.gr σελ.33
Αριστείδης ο Δίκαιος
Επιμέλεια: Χρήστος Χαρμπής http://xristx.blogspot.gr σελ.34
Η ηγεμονία της Αθήνας
 Ο στόλος της συμμαχίας με αρχηγό τον Κίμωνα
στράφηκε εναντίον των Περσών . Σε μια μάχη ο Κίμων
σκοτώνεται όμως οι Αθηναίοι συνεχίζουν τον πόλεμο και
νικούν. Οι Πέρσες υπογράφουν ειρήνη και
απελευθερώνουν τις πόλεις της Μ. Ασίας.
 Η δύναμη της Αθήνας μεγαλώνει. Αρχίζει όμως να
συμπεριφέρεται με άσχημο τρόπο στις άλλες πόλεις. Το
ταμείο μεταφέρεται από τη Δήλο στην Αθήνα. Έτσι, από
συμμαχία έχουμε ηγεμονία της Αθήνας.
 Οι δυσαρεστημένες πόλεις παίρνουν τώρα το μέρος της
Σπάρτης.
Επιμέλεια: Χρήστος Χαρμπής http://xristx.blogspot.gr σελ.35
Η Αθήνα γίνεται
η πιο ισχυρή πόλη
Ιστορία Δ΄ Δημοτικού
Ενότητα 20
Επιμέλεια: Χρήστος Χαρμπής http://xristx.blogspot.gr σελ.36
ΑΠΟΣΤΟΛΟΣ ΜΑΡΚΑΚΗΣ
Η Αθήνα γίνεται η πιο ισχυρή πόλη
Οι Έλληνες, πολεμώντας γενναία, νίκησαν
τους Πέρσες
Ενθουσιασμένοι για τη νίκη τους,
σκέφτηκαν να συνεχίσουν τον πόλεμο και
να επιτεθούν αυτοί εναντίον των Περσών
Έτσι θα γλίτωναν οριστικά από τον
περσικό κίνδυνο
Επιμέλεια: Χρήστος Χαρμπής http://xristx.blogspot.gr σελ.37
Η Αθήνα γίνεται η πιο ισχυρή πόλη
 Ο ελληνικός στόλος
με αρχηγό τον
Παυσανία (εικόνα
αριστερά)
ελευθέρωσε πρώτα
πολλές πόλεις της
Κύπρου και μετά τα
στενά του
Ελλησπόντου
Επιμέλεια: Χρήστος Χαρμπής http://xristx.blogspot.gr σελ.38
Η Αθήνα γίνεται η πιο ισχυρή πόλη
Ο επιθετικός πόλεμος των Ελλήνων όμως
δεν θα διαρκέσει για πολύ
Οι Σπαρτιάτες δεν ήταν πρόθυμοι να
συνεχίσουν τον αγώνα εναντίον των
Περσών
Είχαν πολλά προβλήματα στο ίδιο τους το
κράτος και στην Πελοπόννησο
Επιμέλεια: Χρήστος Χαρμπής http://xristx.blogspot.gr σελ.39
Η Αθήνα γίνεται η πιο ισχυρή πόλη
Πολλές πόλεις τότε, για να
αντιμετωπίσουν τον περσικό κίνδυνο,
ζήτησαν βοήθεια από την Αθήνα
Ο ισχυρός στόλος της αποτελούσε γι΄
αυτές μεγάλη ασφάλεια
Έτσι έγινε η Α΄ Αθηναϊκή συμμαχία (478
π. Χ.), στην οποία έλαβαν μέρος πολλές
παραθαλάσσιες και νησιωτικές πόλεις
Επιμέλεια: Χρήστος Χαρμπής http://xristx.blogspot.gr σελ.40
Η Αθήνα γίνεται η πιο ισχυρή πόλη
Η Συμμαχία έβαλε ως στόχο της να
προστατέψει την ελευθερία των πόλεων
που ανήκαν σ΄ αυτήν
Για το σκοπό αυτό όμως χρειαζόταν
χρήματα
Κάθε πόλη έπρεπε να δίνει χρήματα ή
πλοία για το συμμαχικό στόλο
Επιμέλεια: Χρήστος Χαρμπής http://xristx.blogspot.gr σελ.41
Η Αθήνα γίνεται η πιο ισχυρή πόλη
Επιμέλεια: Χρήστος Χαρμπής http://xristx.blogspot.gr σελ.42
Η Αθήνα γίνεται η πιο ισχυρή πόλη
Οι αντιπρόσωποι των πόλεων
συνεδρίαζαν στο ιερό νησί της Δήλου και
γι΄ αυτό η συμμαχία ονομάστηκε Δηλιακή
Τα χρήματα τα διαχειρίζονταν 10 Αθηναίοι
που ονομάζονταν ελληνοταμίες
Επιμέλεια: Χρήστος Χαρμπής http://xristx.blogspot.gr σελ.43
Η Αθήνα γίνεται η πιο ισχυρή πόλη
Επιμέλεια: Χρήστος Χαρμπής http://xristx.blogspot.gr σελ.44
Η Αθήνα γίνεται η πιο ισχυρή πόλη
Ο Αριστείδης (εικόνα)
ανέλαβε να κανονίσει τις
υποχρεώσεις που θα είχε η
κάθε πόλη. Τα κατάφερε
τόσο καλά, που καμία δεν
είχε παράπονο. Όλες ήταν
ίσες. Από τότε ο Αριστείδης
ονομάστηκε δίκαιος
Επιμέλεια: Χρήστος Χαρμπής http://xristx.blogspot.gr σελ.45
Η Αθήνα γίνεται η πιο ισχυρή πόλη
Ο συμμαχικός στόλος με αρχηγό τον
Κίμωνα πέτυχε νίκες (Ευρυμέδοντας
ποταμός)
Σκοτώθηκε ο Κίμωνας σε εκστρατεία στην
Κύπρο
Οι Πέρσες υπέγραψαν ειρήνη με τους
Έλληνες κι έτσι οι ελληνικές πόλεις της Μ.
Ασίας εξασφάλισαν την ελευθερία τους
Επιμέλεια: Χρήστος Χαρμπής http://xristx.blogspot.gr σελ.46
Η Αθήνα γίνεται η πιο ισχυρή πόλη
Η δύναμη της Αθήνας αυξανόταν συνεχώς
Τα αθηναϊκά πλοία έπλεαν σε όλη τη
Μεσόγειο
Ο Πειραιάς έγινε το πιο μεγάλο λιμάνι
Η συμπεριφορά των Αθηναίων άλλαξε
προς το χειρότερο απέναντι στους
συμμάχους
Επιμέλεια: Χρήστος Χαρμπής http://xristx.blogspot.gr σελ.47
Η Αθήνα γίνεται η πιο ισχυρή πόλη
Μετέφεραν το ταμείο της συμμαχίας από
τη Δήλο στην Αθήνα
Οι σύμμαχοι άρχισαν να έχουν παράπονα
Ήταν φανερό ότι η συμμαχία κατέληξε σε
ηγεμονία της Αθήνας
Η Σπάρτη, βλέποντας τη δύναμη της
Αθήνας να μεγαλώνει, θέλησε να πάρει με
το μέρος της τις δυσαρεστημένες πόλεις
Επιμέλεια: Χρήστος Χαρμπής http://xristx.blogspot.gr σελ.48

Ιστορία Δ΄. Ο χρυσός αιώνας. 20. ΄΄Η Αθήνα γίνεται η πιο ισχυρή πόλη΄΄

  • 1.
    Επιμέλεια: Χρήστος Χαρμπής http://xristx.blogspot.gr/ ΙστορίαΔ΄- Ενότητα 3η - Μάθημα 20ο : ΄΄ Η Αθήνα γίνεται η πιο ισχυρή πόλη ΄΄ Επιμέλεια: Χρήστος Χαρμπής http://xristx.blogspot.gr σελ.1
  • 2.
    Οη Έιιελεο κεαξρεγό ηνλ Παπζαλία ζπλέρηζαλ λα πνιεκνύλ ηνπο Πέξζεο. Όκσο νη Σπαξηηάηεο δελ ήζειαλ λα πνιεκνύλ άιιν ηνπο Πέξζεο θαη πνιιέο πόιεηο δήηεζαλ βνήζεηα από ηελ Αζήλα. Έηζη έγηλε ε Ά Αζελατθή ζπκκαρία ην 478 π.Χ κε πνιιέο παξαζαιάζζηεο πόιεηο θαη λεζηά. Οη πόιεηο απηέο πξνζπαζνύζαλ λα κείλνπλ ειεύζεξεο θαη έδηλαλ ρξήκαηα θαη πινία ζην ζηξαηό γηα λα πνιεκάεη. Οη Έιιελεο κε αξρεγό ηνλ Κίκσλα λίθεζαλ ηνπο Πέξζεο ζηνλ Δπξπκέδνληα πνηακό ην 465 π.Χ. Μεηά από ιίγα ρξόληα ν Κίκσλαο πέζαλε θαη νη Πέξζεο ζηακάηεζαλ λα πνιεκνύλ ηηο ειιεληθέο πόιεηο. Οη ειιεληθέο πόιεηο ήηαλ ειεύζεξεο θαη ε Αζήλα έγηλε κηα κεγάιε θαη δπλαηή πόιε κε πνιιά ιηκάληα θαη πινία πνπ ηαμίδεπαλ ζηε Μεζόγεην. Επιμέλεια: Χρήστος Χαρμπής http://xristx.blogspot.gr σελ.2 eva-edu
  • 3.
    25 Α’ Αθηναϊκή συμμαχία(478 π.Χ.) – Δηλιακή συμμαχία ΚΕΦΑΛΑΙΟ 20 Η Αθήνα γίνεται η πιο ισχυρή πόλη Οι Έλληνες σκέφτηκαν να επιτεθούν εναντίον των Περσών. Ο ελληνικός στόλος, με αρχηγό τον Παυσανία, ελευθέρωσε πόλεις της Κύπρου και τα στενά του Ελλήσποντου. Ο επιθετικός πόλεμος ήταν σύντομος. Οι Σπαρτιάτες δεν ήταν πρόθυμοι να συνεχίσουν τον αγώνα κατά των Περσών. Ο συμμαχικός στόλος στράφηκε κατά των Περσών. 2. Ο «ΧΡΥΣΟΣ ΑΙΩΝΑΣ» (5ος ΑΙΩΝΑΣ π.Χ.) Πολλές πόλεις παραθαλάσσιες και νησιωτικές ζήτησαν βοήθεια από την Αθήνα για να αντιμετωπίσουν τον περσικό κίνδυνο. Στόχος ήταν η προστασία της ελευθερίας των πόλεων της συμμαχίας. Κάθε πόλη έπρεπε να δίνει χρήματα ή πλοία στο συμμαχικό στόλο. Οι αντιπρόσωποι των πόλεων συνεδρίαζαν στο νησί της Δήλου. Δηλιακή συμμαχία Τα χρήματα τα διαχειρίζονταν 10 Αθηναίοι. (Ελληνοταμίες) Ο Αριστείδης (δίκαιος) κανόνισε τις υποχρεώσεις κάθε πολιτείας. Αρχηγός ο Κίμωνας. Οι Πέρσες νικήθηκαν στον Ευρυμέδοντα ποταμό (465 π.Χ.). Ο Κίμωνας σκοτώθηκε σε εκστρατεία στην Κύπρο. Οι Αθηναίοι χωρίς αρχηγό νίκησαν. ▼ Οι Πέρσες υπέγραψαν ειρήνη (448 π.Χ.). ▼ Οι ελληνικές πόλεις της Μ. Ασίας εξασφάλισαν την ελευθερία τους. Η δύναμη της Αθήνας… Επιμέλεια: Χρήστος Χαρμπής http://xristx.blogspot.gr σελ.3
  • 4.
    26 Η δύναμη τηςΑθήνας αυξανόταν. Η Σπάρτη θέλησε να πάρει με το μέρος της τις δυσαρεστημένες πόλεις. Τα αθηναϊκά πλοία έπλεαν σε όλη τη Μεσόγειο θάλασσα. Ο Πειραιάς έγινε το πιο μεγάλο λιμάνι. Οι Αθηναίοι δε συμπεριφέρονταν καλά στους συμμάχους. Μετέφεραν το ταμείο από τη Δήλο στην Αθήνα. Οι σύμμαχοι είχαν παράπονα. Ηγεμονία της Αθήνας. Μετά το θρίαμβο στο Αρτεμίσιο και τη Σαλαμίνα η Αθήνα ήταν πλέον ναυτική δύναμη. Έτσι, τα δικαιώματα που είχαν τα πληρώματα των τριήρων που νίκησαν τον περσικό στόλο εξισώθηκαν με αυτά των ανωτέρων τάξεων. Επιμέλεια: Χρήστος Χαρμπής http://xristx.blogspot.gr σελ.4 Κατερίνα Καραλή - Κανέλλος Κανελλόπουλος
  • 5.
    Πιτσίλκα Ελένη xristx.blogspot.grΧρήστος Χαρµπής 20ο ΚΕΦΑΛΑΙΟ Η Αθήνα γίνεται η ̟ιο ισχυρή ̟όλη Ερωτήµατα 1. Ποια ήταν η σκέψη των Ελλήνων µετά α̟ό τις νίκες τους ενάντια στους Πέρσες; 2. Γιατί οι Σ̟αρτιάτες δεν ακολούθησαν στους ̟ολέµους τους υ̟όλοι̟ους Έλληνες; 3. Τι γνωρίζεις για την Αθηναϊκή Συµµαχία; 4. Μετά α̟ό τις συνεχόµενες νίκες των Ελλήνων τι έκαναν οι Πέρσες; 5. Ποια ήταν η εξέλιξη της Αθήνας και της Συµµαχίας; Η Σ̟άρτη βλέ̟οντας τη δυσαρέσκεια των Ελλήνων α̟ό τη στάση της Αθήνας θέλησε να ̟άρει µε το µέρος της όλους τους συµµάχους. Ο Αριστείδης ο δίκαιος ονοµάστηκε έτσι γιατί κανόνισε µε δίκαιο τρό̟ο τις υ̟οχρεώσεις των Συµµάχων α̟έναντι στη Συµµαχία. Ο Κίµωνας ως αρχηγός του ελληνικού στόλου κατάφερε να τον οδηγήσει σε νέα νίκη. ∆υστυχώς σκοτώθηκε σε µια α̟ό τις µάχες αυτές. Ο Παυσανίας, λέγεται, ότι θαµ̟ώθηκε α̟ό τα ̟λούτη ̟ου του ̟ρόσφεραν οι Πέρσες και ήρθε σε συνεννόηση µαζί τους για να τους ̟αραδώσει την Ελλάδα. Οι Σ̟αρτιάτες, όταν ε̟έστρεψε στη Σ̟άρτη ,τον καταδίκασαν σε θάνατο. Αυτός τότε ζήτησε βοήθεια α̟ό τη θεά Αθηνά στο ναό της και οι συµ̟ατριώτες τον έκλεισαν µέσα στο ναό ό̟ου και ̟έθανε. Επιμέλεια: Χρήστος Χαρμπής http://xristx.blogspot.gr σελ.5
  • 6.
    Γιώργος Γιώτης 20. ΗΑθήνα γίνεται η πιο ισχυρή πόλη Οι Έλληνες σκέφτηκαν να επιτεθούν εναντίον των Περσών για να γλιτώσουν οριστικά από τον περσικό κίνδυνο. Ο ελληνικός στόλος με αρχηγό τον Παυσανία ελευθερώνει πόλεις της Κύπρου και τα στενά του Ελλησπόντου. Ο επιθετικός πόλεμος των Ελλήνων δε θα διαρκέσει για πολύ. Οι Σπαρτιάτες δεν ήταν πρόθυμοι να συνεχίσουν τον αγώνα εναντίον των Περσών, επειδή είχαν πολλά προβλήματα στο ίδιο τους το κράτος αλλά και στην Πελοπόννησο. Α΄ Αθηναϊκή Συμμαχία (478 π.Χ.) Γιατί δημιουργήθηκε; Ποιες πόλεις έλαβαν μέρος σε αυτήν; Στόχος της Συμμαχίας Να προστατεύσει την ελευθερία των πόλεων που ανήκαν σε αυτήν. Πολλές πόλεις για να αντιμετωπίσουν τον περσικό κίνδυνο, ζήτησαν βοήθεια από την Αθήνα, της οποίας ο στόλος αποτελούσε για αυτές μεγάλη ασφάλεια. Πολλές παραθαλάσσιες και νησιωτικές πόλεις. Υποχρεώσεις κάθε πόλης Να δίνει χρήματα ή πλοία για τον συμμαχικό στόλο. Οι αντιπρόσωποι των πόλεων συνεδρίαζαν στο ιερό νησί της Δήλου. Γι’ αυτό η Συμμαχία ονομάστηκε Δηλιακή. Τα χρήματα τα διαχειρίζονταν 10 Αθηναίοι που ονομάζονταν ελληνοταμίες.Αριστείδης Ανέλαβε να κανονίσει τις υποχρεώσεις που είχε κάθε πόλη στη συμμαχία Τα κατάφερε τόσο καλά που καμιά πόλη δεν είχε παράπονο. Από τότε ονομάστηκε δίκαιος. ΚίμωναςΝίκη συμμαχικού στόλου εναντίον των Περσών στον Ευρυμέδοντα ποταμό (465 π.Χ.) Σε εκστρατεία στην Κύπρο σκοτώνεται πολεμώντας εναντίον των Περσών. Αποτελέσματα Α΄ Αθηναϊκής Συμμαχίας (478 π.Χ.)Οι Πέρσες υπέγραψαν ειρήνη (448 π.Χ.) με την οποία οι ελληνικές πόλεις της Μ. Ασίας εξασφάλισαν την ελευθερία τους. Η δύναμη της Αθήνας συνεχώς αυξανόταν. Οι Αθηναίοι δε συμπεριφέρονταν με καλό τρόπο στους συμμάχους τους. Οι σύμμαχοι άρχισαν να έχουν παράπονα. Τα αθηναϊκά πλοία έπλεαν σε όλη τη Μεσόγειο. Ο Πειραιάς έγινε το πιο μεγάλο λιμάνι. Μετέφεραν το ταμείο της Συμμαχίας από τη Δήλο στην Αθήνα. Η Συμμαχία είχε καταλήξει να είναι ηγεμονία της Αθήνας. Η Σπάρτη θέλησε να πάρει με το μέρος της τις δυσαρεστημένες πόλεις. Επιμέλεια: Χρήστος Χαρμπής http://xristx.blogspot.gr σελ.6
  • 7.
    Ελευθέρωσε: πόλεις της Κύπρου και ταστενά του Ελλήσποντου ΚΕΦΑΛΑΙΟ 20 Η ΑΘΗΝΑ ΓΙΝΕΤΑΙ ΣΥΓΧΡΟΝΗ ΠΟΛΗ Οι Έλληνες ενθουσιασμένοι από τη νίκη τους στους Περσικούς πολέμους ξεκίνησαν επιθετικό πόλεμο εναντίον των Περσών. Έτσι θα γλίτωναν από τον περσικό κίνδυνο οριστικά. Ελληνικός στόλος- αρχηγός :Παυσανίας Γιατί οι επιθετικοί πόλεμοι σταμάτησαν γρήγορα ;  Οι Σπαρτιάτες ήταν απρόθυμοι να συνεχίσουν.  Είχαν πολλά προβλήματα στο κράτος τους και στην Πελοπόννησο. Πώς δημιουργήθηκε η Αθηναϊκή Συμμαχία 478 π.Χ. • Πολλές πόλεις μετά την απροθυμία των Σπαρτιατών ζήτησαν βοήθεια από την Αθήνα για να αντιμετωπίσουν την περσική απειλή. • Ο ισχυρός της στόλος αποτελούσε μεγάλη ασφάλεια. • Παίρνουν μέρος πολλές παραθαλάσσιες και νησιωτικές πόλεις. • ΣΤΟΧΟΣ: Να προστατεύει την ελευθερία των πόλεων μελών της. Πώς λειτουργούσε η Συμμαχία. • Για να πετύχει τους σκοπούς χρειαζόταν χρήματα. • Κάθε πόλη έδινε χρήματα ή πλοία για το συμμαχικό στόλο. • Οι αντιπρόσωποι συνεδρίαζαν στη Δήλο. • Η Συμμαχία ονομάστηκε ΔΗΛΙΑΚΗ. • Τα χρήματα τα διαχειρίζονταν 10 Αθηναίοι, οι ΕΛΛΗΝΟΤΑΜΙΕΣ. • Ο Αριστείδης, που κανόνισε τις υποχρεώσεις κάθε πόλης τα κατάφερε τόσο καλά ώστε ονομάστηκε << δίκαιος>>. -------------------------------------------------------- Επιμέλεια: Χρήστος Χαρμπής http://xristx.blogspot.gr σελ.7
  • 8.
    • Ο συμμαχικόςστόλος, με αρχηγό τον Κίμωνα νίκησε τους Πέρσες στον Ευρυμέδοντα ποταμό (465 π.Χ. ) αλλά σκοτώθηκε στην Κύπρο. • Οι Αθηναίοι συνέχισαν τη μάχη και νίκησαν. • Οι Πέρσες υπέγραψαν ειρήνη το 448π.Χ. • Οι πόλεις της Μ. Ασίας ελευθερώθηκαν. Πώς η συμμαχία γίνεται ηγεμονία. • Η δύναμη της Αθήνας αυξάνεται. • Τα αθηναϊκά πλοία πλέουν σ’ όλη τη Μεσόγειο. • Ο Πειραιάς γίνεται το πιο μεγάλο λιμάνι. • Οι Αθηναίοι – για όλα αυτά- δε συμπεριφέρονται καλά στους συμμάχους τους • Μεταφέρουν το ταμείο της συμμαχίας από τη Δήλο στην Αθήνα. • Οι σύμμαχοι έχουν παράπονα. • Η Σπάρτη, βλέποντας την Αθήνα να μεγαλώνει, παίρνει με το μέρος της , τις δυσαρεστημένες πόλεις. Πέννυ Θεοδωρούδη Επιμέλεια: Χρήστος Χαρμπής http://xristx.blogspot.gr σελ.8
  • 9.
    ΙΣΤΟΡΙΑ ΚΕΦΑΛΑΙΟ 20 (Η Αθήνα γίνεται η πιο ισχυρή πόλη) 1. Πότε και από ποιες ελληνικές πόλεις ιδρύθηκε η Α΄ Αθηναϊκή συμμαχία; Η Α΄ Αθηναϊκή συμμαχία ιδρύθηκε το 478 π.Χ. από πολλές παραθαλάσσιες και νησιωτικές πόλεις και είχε επικεφαλής την Αθήνα. 2. Πώς ήταν οργανωμένη η Α΄ Αθηναϊκή συμμαχία; Όλες οι πόλεις – μέλη της συμμαχίας είχαν ίσα δικαιώματα και τις ίδιες υποχρεώσεις και καθεμιά έπρεπε να δίνει χρήματα ή πλοία για το συμμαχικό στόλο. Οι αντιπρόσωποι των πόλεων συνεδρίαζαν στο ιερό νησί της Δήλου, γι’ αυτό η συμμαχία ονομάστηκε Δηλιακή. Τα χρήματα διαχειρίζονταν 10 Αθηναίοι που ονομάζονταν ελληνοταμίες. Την οργάνωση των συμμάχων και τη ρύθμιση των υποχρεώσεών τους ανέλαβε ο Αριστείδης, ο οποίος τα κατάφερε τόσο καλά, που από τότε ονομάστηκε δίκαιος. 3. Ποιες σημαντικές νίκες πέτυχε ο συμμαχικός στόλος εναντίον των Περσών και ποιο το αποτέλεσμα αυτών; Ο συμμαχικός στόλος με αρχηγό τον Κίμωνα επιτέθηκε εναντίον των Περσών, τους οποίους τελικά νίκησε στον Ευρυμέδοντα ποταμό. Λίγο αργότερα οι Αθηναίοι πραγματοποίησαν εκστρατεία στην Κύπρο, στην οποία σκοτώθηκε ο Κίμωνας. Οι Αθηναίοι συνέχισαν τη Μάχη χωρίς τον αρχηγό τους και νίκησαν. Οι επιτυχίες αυτές είχαν ως αποτέλεσμα να υπογράψουν οι Πέρσες ειρήνη, με την οποία οι ελληνικές πόλεις της Μικράς Ασίας εξασφάλισαν την ελευθερία τους. 4. Πώς η Αθηναϊκή συμμαχία μετατράπηκε σε Αθηναϊκή ηγεμονία; Σημαντικό ρόλο σε αυτό έπαιξε η μεταφορά του συμμαχικού ταμείου από τη Δήλο στην Αθήνα και η κυριαρχία των αθηναϊκών πλοίων σε όλη τη Μεσόγειο. Η δύναμη αυτή έκανε τους Αθηναίους να φέρονται αυταρχικά στις συμμαχικές πόλεις, γεγονός που τις δυσαρέστησε. 5. Ποια ήταν η αντίδραση της Σπάρτης στην εξέλιξη της Αθηναϊκής συμμαχίας; Η αύξηση της δύναμης της Αθήνας προκάλεσαν ανησυχία και αντιζηλία στη Σπάρτη. Γι’ αυτούς τους λόγους αποφάσισε να πάρει με το μέρος της τις δυσαρεστημένες πόλεις. http://tzikasmt.wikispaces.comΕπιμέλεια: Χρήστος Χαρμπής http://xristx.blogspot.gr σελ.9
  • 10.
    Ερωτήσεις - απαντήσεις 1.Πότε και από ποιες ελληνικές πόλεις ιδρύθηκε η Α΄ Αθηναϊκή συμμαχία; Η Α΄ Αθηναϊκή συμμαχία ιδρύθηκε το 478 π.Χ. από πολλές παραθαλάσσιες και νησιωτικές πόλεις και είχε επικεφαλής την Αθήνα. 2. Πώς ήταν οργανωμένη η Α΄ Αθηναϊκή συμμαχία; Όλες οι πόλεις – μέλη της συμμαχίας είχαν ίσα δικαιώματα και τις ίδιες υποχρεώσεις και καθεμιά έπρεπε να δίνει χρήματα ή πλοία για το συμμαχικό στόλο. Οι αντιπρόσωποι των πόλεων συνεδρίαζαν στο ιερό νησί της Δήλου, γι’ αυτό η συμμαχία ονομάστηκε Δηλιακή. Τα χρήματα διαχειρίζονταν 10 Αθηναίοι που ονομάζονταν ελληνοταμίες. Την οργάνωση των συμμάχων και τη ρύθμιση των υποχρεώσεών τους ανέλαβε ο Αριστείδης, ο οποίος τα κατάφερε τόσο καλά, που από τότε ονομάστηκε δίκαιος. 3. Ποιες σημαντικές νίκες πέτυχε ο συμμαχικός στόλος εναντίον των Περσών και ποιο το αποτέλεσμα αυτών; Ο συμμαχικός στόλος με αρχηγό τον Κίμωνα επιτέθηκε εναντίον των Περσών, τους οποίους τελικά νίκησε στον Ευρυμέδοντα ποταμό. Λίγο αργότερα οι Αθηναίοι πραγματοποίησαν εκστρατεία στην Κύπρο, στην οποία σκοτώθηκε ο Κίμωνας. Οι Αθηναίοι συνέχισαν τη Μάχη χωρίς τον αρχηγό τους και νίκησαν. Οι επιτυχίες αυτές είχαν ως αποτέλεσμα να υπογράψουν οι Πέρσες ειρήνη, με την οποία οι ελληνικές πόλεις της Μικράς Ασίας εξασφάλισαν την ελευθερία τους. 4. Πώς η Αθηναϊκή συμμαχία μετατράπηκε σε Αθηναϊκή ηγεμονία; Σημαντικό ρόλο σε αυτό έπαιξε η μεταφορά του συμμαχικού ταμείου από τη Δήλο στην Αθήνα και η κυριαρχία των αθηναϊκών πλοίων σε όλη τη Μεσόγειο. Η δύναμη αυτή έκανε τους Αθηναίους να φέρονται αυταρχικά στις συμμαχικές πόλεις, γεγονός που τις δυσαρέστησε. 5. Ποια ήταν η αντίδραση της Σπάρτης στην εξέλιξη της Αθηναϊκής συμμαχίας; Η αύξηση της δύναμης της Αθήνας προκάλεσαν ανησυχία και αντιζηλία στη Σπάρτη. Γι’ αυτούς τους λόγους αποφάσισε να πάρει με το μέρος της τις δυσαρεστημένες πόλεις. Αναρτήθηκε από Triti2dim Επιμέλεια: Χρήστος Χαρμπής http://xristx.blogspot.gr σελ.10
  • 11.
    ΟΝΟΜΑΤΕΠΩΝΥΜΟ:_____________________________________ ___/___/________ 1.Η ακροστιχίδατου Αριστείδη. Ποιο επίθετο τον χαρακτήριζε; Λέμε «Αριστείδης ο …» 1. Ονομαζόταν κι έτσι η Αθηναϊκή συμμαχία. 2. Ήταν οι πόλεις της συμμαχίας μεταξύ τους. 3. Το όνομα του Αθηναίου στρατηγού που έδωσε την τελική νίκη στους Έλληνες. 4. Ο αθηναϊκός στόλος παρείχε στους συμμάχους… 5. Η Αθήνα ήταν η πιο … πόλη της συμμαχίας. 6. Έγινε το μεγαλύτερο λιμάνι της Ελλάδας (με άρθρο) 7. Η πόλη αυτή δε συμμετείχε στην Αθηναϊκή συμμαχία. 2.Σημειώνω Σ για σωστό και Λ για λάθος. Α. Η ειρήνη υπογράφηκε από τους Πέρσες το 448 π.Χ.  Β. Στην Α΄ Αθηναϊκή συμμαχία ανήκε και η Σπάρτη.  Γ. Ο ελληνικός στόλος νίκησε τον περσικό στον Ευρυμέδοντα ποταμό.  Δ. Αυτοί που διαχειρίζονταν τα χρήματα του συμμαχικού ταμείου ονομάζονταν ελλανοδίκες.  Ε. Ο Κίμωνας ονομάστηκε δίκαιος.  3. Πώς λειτουργούσε η Α΄ Αθηναϊκή συμμαχία; _____________________________________________________ _____________________________________________________ _____________________________________________________ _____________________________________________________ ____________________________________________________ Παλάνης Αθανάσιος 1 Δ 2 Ι 3 Κ 4 Α 5 Ι 6 Ο 7 Σ Επιμέλεια: Χρήστος Χαρμπής http://xristx.blogspot.gr σελ.11
  • 12.
    Επιμέλεια: Χρήστος Χαρμπήςhttp://xristx.blogspot.gr σελ.12
  • 13.
    Κρανίδη Φωτεινή Σε προηγούμεναμαθήματα: Οι Πέρσες τα προηγούμενα χρόνια έκαναν επιθετικούς πολέμους εναντίον των Ελλήνων (αμυντική στάση Ελλήνων). Τώρα οι Έλληνες μετά από τις συνεχόμενες νίκες τους ,κάνουν αυτοί επιθετικούς πολέμους εναντίον των Περσών (επιθετική στάση Ελλήνων). Οι Σπαρτιάτες είχαν πάρει μέρος ενεργά σε προηγούμενους πολέμους και είχαν βοηθήσει σε αρκετές περιπτώσεις την ελληνική πλευρά. παλιότερα τώρα Οι Σπαρτιάτες αντιμετωπίζουν πολλά προβλήματα στο κράτος τους όσο και στην Πελ/νησο. Έτσι δεν ήθελαν να συμμετάσχουν στους επιθετικούς πολέμους εναντίον των Περσών και δεν συνέχισαν. Άλλες πόλεις που κινδύνευαν από τους Πέρσες, στράφηκαν για βοήθεια στους Αθηναίους, που είχαν ισχυρό στόλο. Έτσι, το 478π.Χ. δημιουργείται η οποία συμμετείχαν πολλές ελληνικές πόλεις της Μ. Ασίας και των νησιών. *Δηλιακή: Έδρα της συμμαχίας ήταν το ιερό νησί της Δήλου. Σκοπός συμμαχίας Προστασία ελευθερίας των πόλεων- μελών που ανήκαν σε αυτήν. Οργάνωση συμμαχίας Κάθε πόλη- μέλος έδινε χρήματα ή πλοία για το συμμαχικό στόλο ώστε να γίνει ισχυρός. Αντιπρόσωποι από κάθε πόλη- μέλος συνεδρίαζαν στη Δήλο και αποφάσιζαν για θέματα που αφορούσαν τη συμμαχία και για το ύψος των εισφορών. Τα χρήματα τα διαχειρίζονταν 10 Αθηναίοι πολίτες, οι ελληνοταμίες. Ανάμεσα στις πόλεις- πλοία άρχισαν να κυριαρχούν σε όλη τη Μεσόγειο και ο Πειραιάς έγινε το μεγαλύτερο λιμάνι. σαν ηγεμόνες. Μάλιστα μετέφεραν το συμμαχικό ταμείο από τη Σπάρτη ανησυχεί λόγω αύξησης δύναμης της Αθήνας «αντίπαλη» συμμαχία. Κεφάλαιο 20: Η Αθήνα γίνεται η πιο ισχυρή πόλη 478 π.Χ. 465 π.Χ. Α’ Αθηναϊκή συμμαχία Νίκη Ελλήνων στον Ευρυμέδοντα ποταμό 448 π.Χ. Υπογραφή ειρήνης με τους Πέρσες 1.Οι Πέρσες φεύγουν από την Ελλάδα 2.Ο Παυσανίας (Σπαρτιάτης αρχηγός της μάχης Πλαταιών +ναυμαχίας της Μυκάλης) απελευθέρωσε αρκετές πόλεις της Κύπρου και τα στενά του Ελλήσποντου ώστε να ανοίξει το δρόμο για τον ελληνικό στρατό. Οι Σπαρτιάτες αντιμετωπίζουν πολλά προβλήματα στο κράτος τους όσο και στην ησο. Έτσι δεν ήθελαν να συμμετάσχουν στους επιθετικούς πολέμους των Ελλήνων εναντίον των Περσών και δεν συνέχισαν. Άλλες πόλεις που κινδύνευαν από τους Πέρσες, στράφηκαν για βοήθεια στους Αθηναίους, που είχαν ισχυρό στόλο. δημιουργείται η Α’ Αθηναϊκή ή Δηλιακή* συμμαχία στην οποία συμμετείχαν πολλές ελληνικές πόλεις της Μ. Ασίας και των νησιών. *Δηλιακή: Έδρα της συμμαχίας ήταν το ιερό νησί της Δήλου. 1.Κίμωνας (γιος Μιλτιάδη): 2.Αθηναίοι: εκστρατεία στην ειρήνη Περσών – Αθηναϊκά τετράδραχμα (θεά Αθηνά- κουκουβάγια ιερό πουλί της σοφίας) Από αθηναϊκή συμμαχία αθηναϊκή ηγεμονία -μέλη της συμμαχίας υπήρχε ισότητα. Παρόλα αυτά η Αθήνα ήταν η πιο ισχυρή ανάμεσα τους. Λόγω του ισχυρού στόλου τα αθηναϊκά πλοία άρχισαν να κυριαρχούν σε όλη τη Μεσόγειο και ο Πειραιάς έγινε το μεγαλύτερο λιμάνι. Οι Αθηναίοι άρχισαν να συμπεριφέρονται τους συμμάχους σαν ηγεμόνες. Μάλιστα μετέφεραν το συμμαχικό ταμείο από τη Δήλο στην Αθήνα οι σύμμαχοι σαφώς διαμαρτύρονται. ανησυχεί λόγω αύξησης δύναμης της Αθήνας παίρνει με το μέρος της τις δυσαρεστημένες πόλεις » συμμαχία. σήμερα Υπογραφή ειρήνης με τους Ο Παυσανίας αρχηγός της μάχης Πλαταιών +ναυμαχίας της απελευθέρωσε αρκετές πόλεις της Κύπρου και τα στενά του Ελλήσποντου ώστε να ανοίξει το δρόμο για τον Αριστείδης ο δίκαιος Αθηναίος πολιτικός που ανέλαβε να καθορίσει τις υποχρεώσεις που θα είχε η κάθε πόλη μέλος της Συμμαχίας. Με το έργο του κανείς δεν παραπονέθηκε, γι’ αυτό έμεινε στην ιστορία με το χαρακτηρισμό «δίκαιος». Μάχες συμμαχίας (γιος Μιλτιάδη): νίκη Περσών στον Ευρυμέδοντα ποταμό το 465π.Χ. 2.Αθηναίοι: εκστρατεία στην Κύπρο, θάνατος Κίμωνα, νίκη Ελλήνων. Αποτέλεσμα μαχών Ελλήνων (448π.Χ.) εξασφάλιση ελευθερίας ελληνικών πόλεων της Μ. Ασίας. ανάμεσα τους. Λόγω του ισχυρού στόλου τα αθηναϊκά Οι Αθηναίοι άρχισαν να συμπεριφέρονται τους συμμάχους οι σύμμαχοι σαφώς διαμαρτύρονται. παίρνει με το μέρος της τις δυσαρεστημένες πόλεις- μέλη της συμμαχίας δημιουργεί Επιμέλεια: Χρήστος Χαρμπής http://xristx.blogspot.gr σελ.13
  • 14.
    Κεφάλαιο 20 Η Αθήναγίνεται η πιο ισχυρή πόλη Πηγή εικόνας :www.sansimera.gr Κατερίνα ΛάζαρηΕπιμέλεια: Χρήστος Χαρμπής http://xristx.blogspot.gr σελ.14
  • 15.
    Οι Έλληνες πολέμησανγενναία και νίκησαν τους Πέρσες. Ενθουσιασμένοι από το κατόρθωμά τους σκέφτηκαν να επιτεθούν οι ίδιοι αυτή τη φορά κατά των Περσών. Μ’ αυτό τον τρόπο θα γλίτωναν οριστικά από τον περσικό κίνδυνο. Κατερίνα ΛάζαρηΕπιμέλεια: Χρήστος Χαρμπής http://xristx.blogspot.gr σελ.15
  • 16.
    Επιτυχίες των Ελλήνων Οελληνικός στόλος με αρχηγό τον Παυσανία ελευθέρωσε: Πολλές πόλεις της Κύπρου. Τα στενά του Ελλησπό ντου. Κατερίνα ΛάζαρηΕπιμέλεια: Χρήστος Χαρμπής http://xristx.blogspot.gr σελ.16
  • 17.
    Κατερίνα ΛάζαρηΕπιμέλεια: ΧρήστοςΧαρμπής http://xristx.blogspot.gr σελ.17
  • 18.
    Κατερίνα ΛάζαρηΕπιμέλεια: ΧρήστοςΧαρμπής http://xristx.blogspot.gr σελ.18
  • 19.
    Οι Σπαρτιάτες αποχωρούν ΟιΣπαρτιάτες δεν είναι πρόθυμοι να συνεχίσουν, καθώς αντιμετωπίζουν προβλήματα τόσο στο ίδιο τους το κράτος, όσο και στην Πελοπόννησο. Πολλές πόλεις ζητούν βοήθεια από την Αθήνα για να αντιμετωπίσουν τον περσικό κίνδυνο. Ο ισχυρός αθηναϊκός στόλος τους εμπνέει ασφάλεια. Κατερίνα ΛάζαρηΕπιμέλεια: Χρήστος Χαρμπής http://xristx.blogspot.gr σελ.19
  • 20.
    Α΄ Αθηναϊκή συμμαχία Ιδρύθηκετο 478 π.Χ. Συμμετείχαν πολλές νησιωτικές και παραθαλάσσιες πόλεις. Σκοπός της συμμαχίας ήταν να προστατεύσει την ελευθερία των πόλεων που συμμετείχαν σ’ αυτήν. Κατερίνα ΛάζαρηΕπιμέλεια: Χρήστος Χαρμπής http://xristx.blogspot.gr σελ.20
  • 21.
    Η οργάνωση τηςσυμμαχίας Οι αντιπρόσωποι των πόλεων συνεδρίαζαν στο ιερό νησί της Δήλου, γι’ αυτό η συμμαχία ονομάστηκε Δηλιακή. Τα χρήματα διαχειρίζονταν 10 Αθηναίοι που ονομάζονταν ελληνοταμίες. Όλες οι πόλεις – μέλη της συμμαχίας είχαν ίσα δικαιώματα και τις ίδιες υποχρεώσεις και καθεμιά έπρεπε να δίνει χρήματα ή πλοία για το συμμαχικό στόλο. Τα χρήματα διαχειρίζονταν 10 Αθηναίοι που ονομάζονταν ελληνοταμίες. Κατερίνα ΛάζαρηΕπιμέλεια: Χρήστος Χαρμπής http://xristx.blogspot.gr σελ.21
  • 22.
    Πηγή εικόνας:www.tdpeae.gr Το ιερόνησί της Δήλου Κατερίνα ΛάζαρηΕπιμέλεια: Χρήστος Χαρμπής http://xristx.blogspot.gr σελ.22
  • 23.
    Αριστείδης Ο Αθηναίος Αριστείδης ανέλαβε τηνοργάνωση των συμμάχων και τη ρύθμιση των υποχρεώσεών τους. Τα κατάφερε τόσο καλά, ώστε από τότε ονομάστηκε «δίκαιος».Πηγή εικόνας:infognomonpolitics.blogspot.gr Κατερίνα ΛάζαρηΕπιμέλεια: Χρήστος Χαρμπής http://xristx.blogspot.gr σελ.23
  • 24.
    Νίκες του συμμαχικούστόλου Ο συμμαχικός στόλος με αρχηγό τον Κίμωνα επιτέθηκε εναντίον των Περσών, τους οποίους τελικά νίκησε στον Ευρυμέδοντα ποταμό. Λίγα χρόνια αργότερα οι Αθηναίοι πραγματοποίησαν εκστρατεία στην Κύπρο, στην οποία σκοτώθηκε ο Κίμωνας. Οι Αθηναίοι συνέχισαν τη Μάχη χωρίς τον αρχηγό τους και νίκησαν. Οι επιτυχίες αυτές είχαν ως αποτέλεσμα να αναγκαστούν οι Πέρσες να υπογράψουν ειρήνη. Έτσι, οι ελληνικές πόλεις της Μικράς Ασίας εξασφάλισαν την ελευθερία τους. Κατερίνα ΛάζαρηΕπιμέλεια: Χρήστος Χαρμπής http://xristx.blogspot.gr σελ.24
  • 25.
    Πηγή εικόνας: users.sch.gr ΚατερίναΛάζαρηΕπιμέλεια: Χρήστος Χαρμπής http://xristx.blogspot.gr σελ.25
  • 26.
    Κατερίνα ΛάζαρηΕπιμέλεια: ΧρήστοςΧαρμπής http://xristx.blogspot.gr σελ.26
  • 27.
    Η συμμαχία μετατρέπεταισε ηγεμονία Οι σύμμαχοι είχαν παράπονα. Η συμμαχία μετατράπηκε σε ηγεμονία. Η δύναμη της Αθήνας συνεχώς αυξανόταν και δε συμπεριφέρονταν καλά στους συμμάχους. Τα αθηναϊκά πλοία έπλεαν σε όλη τη Μεσόγειο. Οι Αθηναίοι μετέφεραν το συμμαχικό ταμείο από τη Δήλο στην Αθήνα. Κατερίνα ΛάζαρηΕπιμέλεια: Χρήστος Χαρμπής http://xristx.blogspot.gr σελ.27
  • 28.
    Η ανησυχία τηςΣπάρτης Κατερίνα ΛάζαρηΕπιμέλεια: Χρήστος Χαρμπής http://xristx.blogspot.gr σελ.28
  • 29.
    Συμμαχία - Ηγεμονία Συμμαχία: 1.Συμμετέχουν πολλές πόλεις- κράτη. 2. Έχουν όλες οι πόλεις-κράτη τα ίδια δικαιώματα. 3. Συμμετέχουν όλοι με ψηφοφορία στις αποφάσεις. Ηγεμονία: Αποφασίζει ένα κράτος επειδή είναι πιο ισχυρό. Κατερίνα ΛάζαρηΕπιμέλεια: Χρήστος Χαρμπής http://xristx.blogspot.gr σελ.29
  • 30.
    Ερωτήσεις κεφαλαίου • Τιαποφάσισαν οι Έλληνες μετά από τις νίκες τους ενάντια στους Πέρσες και για ποιο λόγο; • Γιατί οι Σπαρτιάτες δεν ακολούθησαν στους πολέμους τους υπόλοιπους Έλληνες; • Τι γνωρίζεις για την Αθηναϊκή Συμμαχία; • Μετά από τις συνεχόμενες νίκες των Ελλήνων τι αναγκάστηκαν να κάνουν οι Πέρσες; • Ποια ήταν η εξέλιξη της Αθήνας και της Αθηναϊκής Συμμαχίας; Κατερίνα ΛάζαρηΕπιμέλεια: Χρήστος Χαρμπής http://xristx.blogspot.gr σελ.30
  • 31.
    Η Αθήνα γίνεταιη πιο ισχυρή πόλη Βασικά σημεία του μαθήματος Μαριάνθη Χαλκίτη Επιμέλεια: Χρήστος Χαρμπής http://xristx.blogspot.gr σελ.31
  • 32.
    Ο πόλεμος μετους Πέρσες συνεχίζεται…  Αυτή τη φορά οι Έλληνες επιτίθενται στους Πέρσες με σκοπό να ελευθερώσουν πολλές σκλαβωμένες πόλεις. Έτσι, ελευθερώνονται πόλεις της Κύπρου και μετά τα στενά του Ελλησπόντου.  Οι Σπαρτιάτες δε συμμετέχουν στον πόλεμο, γιατί έχουν πολλά εσωτερικά προβλήματα που πρέπει να λύσουν. Επιμέλεια: Χρήστος Χαρμπής http://xristx.blogspot.gr σελ.32
  • 33.
    Α’ Αθηναϊκή συμμαχία Οι ελληνικές πόλεις ζήτησαν προστασία από την Αθήνα και φτιάχτηκε έτσι η Αθηναϊκή συμμαχία. Σκοπός της ήταν να προστατεύσει την ελευθερία των πόλεων που συμμετείχαν σε αυτή.  Κάθε πόλη έδινε χρήματα ή πλοία για να ενισχύσει τη συμμαχία. Τα χρήματα τα χειρίζονταν 10 Αθηναίοι (ελληνοταμίες). Ο Αριστείδης κανόνιζε τις υποχρεώσεις που θα είχε κάθε πόλη. Ήταν δίκαιος με όλες, γι’ αυτό ονομάστηκε Αριστείδης ο Δίκαιος. Οι συνεδριάσεις της συμμαχίας γίνονταν στη Δήλο, γι’ αυτό η συμμαχία ονομάστηκε Δηλιακή. Επιμέλεια: Χρήστος Χαρμπής http://xristx.blogspot.gr σελ.33
  • 34.
    Αριστείδης ο Δίκαιος Επιμέλεια:Χρήστος Χαρμπής http://xristx.blogspot.gr σελ.34
  • 35.
    Η ηγεμονία τηςΑθήνας  Ο στόλος της συμμαχίας με αρχηγό τον Κίμωνα στράφηκε εναντίον των Περσών . Σε μια μάχη ο Κίμων σκοτώνεται όμως οι Αθηναίοι συνεχίζουν τον πόλεμο και νικούν. Οι Πέρσες υπογράφουν ειρήνη και απελευθερώνουν τις πόλεις της Μ. Ασίας.  Η δύναμη της Αθήνας μεγαλώνει. Αρχίζει όμως να συμπεριφέρεται με άσχημο τρόπο στις άλλες πόλεις. Το ταμείο μεταφέρεται από τη Δήλο στην Αθήνα. Έτσι, από συμμαχία έχουμε ηγεμονία της Αθήνας.  Οι δυσαρεστημένες πόλεις παίρνουν τώρα το μέρος της Σπάρτης. Επιμέλεια: Χρήστος Χαρμπής http://xristx.blogspot.gr σελ.35
  • 36.
    Η Αθήνα γίνεται ηπιο ισχυρή πόλη Ιστορία Δ΄ Δημοτικού Ενότητα 20 Επιμέλεια: Χρήστος Χαρμπής http://xristx.blogspot.gr σελ.36 ΑΠΟΣΤΟΛΟΣ ΜΑΡΚΑΚΗΣ
  • 37.
    Η Αθήνα γίνεταιη πιο ισχυρή πόλη Οι Έλληνες, πολεμώντας γενναία, νίκησαν τους Πέρσες Ενθουσιασμένοι για τη νίκη τους, σκέφτηκαν να συνεχίσουν τον πόλεμο και να επιτεθούν αυτοί εναντίον των Περσών Έτσι θα γλίτωναν οριστικά από τον περσικό κίνδυνο Επιμέλεια: Χρήστος Χαρμπής http://xristx.blogspot.gr σελ.37
  • 38.
    Η Αθήνα γίνεταιη πιο ισχυρή πόλη  Ο ελληνικός στόλος με αρχηγό τον Παυσανία (εικόνα αριστερά) ελευθέρωσε πρώτα πολλές πόλεις της Κύπρου και μετά τα στενά του Ελλησπόντου Επιμέλεια: Χρήστος Χαρμπής http://xristx.blogspot.gr σελ.38
  • 39.
    Η Αθήνα γίνεταιη πιο ισχυρή πόλη Ο επιθετικός πόλεμος των Ελλήνων όμως δεν θα διαρκέσει για πολύ Οι Σπαρτιάτες δεν ήταν πρόθυμοι να συνεχίσουν τον αγώνα εναντίον των Περσών Είχαν πολλά προβλήματα στο ίδιο τους το κράτος και στην Πελοπόννησο Επιμέλεια: Χρήστος Χαρμπής http://xristx.blogspot.gr σελ.39
  • 40.
    Η Αθήνα γίνεταιη πιο ισχυρή πόλη Πολλές πόλεις τότε, για να αντιμετωπίσουν τον περσικό κίνδυνο, ζήτησαν βοήθεια από την Αθήνα Ο ισχυρός στόλος της αποτελούσε γι΄ αυτές μεγάλη ασφάλεια Έτσι έγινε η Α΄ Αθηναϊκή συμμαχία (478 π. Χ.), στην οποία έλαβαν μέρος πολλές παραθαλάσσιες και νησιωτικές πόλεις Επιμέλεια: Χρήστος Χαρμπής http://xristx.blogspot.gr σελ.40
  • 41.
    Η Αθήνα γίνεταιη πιο ισχυρή πόλη Η Συμμαχία έβαλε ως στόχο της να προστατέψει την ελευθερία των πόλεων που ανήκαν σ΄ αυτήν Για το σκοπό αυτό όμως χρειαζόταν χρήματα Κάθε πόλη έπρεπε να δίνει χρήματα ή πλοία για το συμμαχικό στόλο Επιμέλεια: Χρήστος Χαρμπής http://xristx.blogspot.gr σελ.41
  • 42.
    Η Αθήνα γίνεταιη πιο ισχυρή πόλη Επιμέλεια: Χρήστος Χαρμπής http://xristx.blogspot.gr σελ.42
  • 43.
    Η Αθήνα γίνεταιη πιο ισχυρή πόλη Οι αντιπρόσωποι των πόλεων συνεδρίαζαν στο ιερό νησί της Δήλου και γι΄ αυτό η συμμαχία ονομάστηκε Δηλιακή Τα χρήματα τα διαχειρίζονταν 10 Αθηναίοι που ονομάζονταν ελληνοταμίες Επιμέλεια: Χρήστος Χαρμπής http://xristx.blogspot.gr σελ.43
  • 44.
    Η Αθήνα γίνεταιη πιο ισχυρή πόλη Επιμέλεια: Χρήστος Χαρμπής http://xristx.blogspot.gr σελ.44
  • 45.
    Η Αθήνα γίνεταιη πιο ισχυρή πόλη Ο Αριστείδης (εικόνα) ανέλαβε να κανονίσει τις υποχρεώσεις που θα είχε η κάθε πόλη. Τα κατάφερε τόσο καλά, που καμία δεν είχε παράπονο. Όλες ήταν ίσες. Από τότε ο Αριστείδης ονομάστηκε δίκαιος Επιμέλεια: Χρήστος Χαρμπής http://xristx.blogspot.gr σελ.45
  • 46.
    Η Αθήνα γίνεταιη πιο ισχυρή πόλη Ο συμμαχικός στόλος με αρχηγό τον Κίμωνα πέτυχε νίκες (Ευρυμέδοντας ποταμός) Σκοτώθηκε ο Κίμωνας σε εκστρατεία στην Κύπρο Οι Πέρσες υπέγραψαν ειρήνη με τους Έλληνες κι έτσι οι ελληνικές πόλεις της Μ. Ασίας εξασφάλισαν την ελευθερία τους Επιμέλεια: Χρήστος Χαρμπής http://xristx.blogspot.gr σελ.46
  • 47.
    Η Αθήνα γίνεταιη πιο ισχυρή πόλη Η δύναμη της Αθήνας αυξανόταν συνεχώς Τα αθηναϊκά πλοία έπλεαν σε όλη τη Μεσόγειο Ο Πειραιάς έγινε το πιο μεγάλο λιμάνι Η συμπεριφορά των Αθηναίων άλλαξε προς το χειρότερο απέναντι στους συμμάχους Επιμέλεια: Χρήστος Χαρμπής http://xristx.blogspot.gr σελ.47
  • 48.
    Η Αθήνα γίνεταιη πιο ισχυρή πόλη Μετέφεραν το ταμείο της συμμαχίας από τη Δήλο στην Αθήνα Οι σύμμαχοι άρχισαν να έχουν παράπονα Ήταν φανερό ότι η συμμαχία κατέληξε σε ηγεμονία της Αθήνας Η Σπάρτη, βλέποντας τη δύναμη της Αθήνας να μεγαλώνει, θέλησε να πάρει με το μέρος της τις δυσαρεστημένες πόλεις Επιμέλεια: Χρήστος Χαρμπής http://xristx.blogspot.gr σελ.48