Regiosessies jeugd
Het gedwongen kader en CORV
Almelo, 30 april 2015
André van Nijkerken
andre.vannijkerken@kinggemeenten.nl
06 - 101 563 05
Programma
2
10.00 Welkom en opening
10.15 Presentatie Raad over
samenwerkingsafspraken
10.45 Discussie en vragen
11.15 Pauze
11.30 Presentatie over CORV en techniek
12.00 Discussie en vragen
12.30 Einde bijeenkomst
Werkproces gedwongen kader
Samenwerking Raad en gemeenten
Raad voor de Kinderbescherming
RAAD VOOR DE KINDERBESCHERMING
Algemeen:
• Landelijk werkende Rijksoverheidsorganisatie
• Onafhankelijk, bewaakt rechtsgelijkheid
Taken:
• Adoptie
• Bescherming
• Gezag en omgang
• Straf
• Taakstraffen
• Triage en advies
Overweging inzet JB
Interne bespreking (eventueel na
consult van de Raad).
Afweging melding of advies Raad
Adviesvraag aan de Raad
Vraagverheldering en opstellen
veiligheidsplan
Ouders op de hoogte
Melden
bij de
Raad
MDO; Overleg met
ouders/kind;
At medewerker Raad
aanwezig voor advies
Vrijwillige
hulpverlening volstaat.
Lokaal team vervolgt
hulpverlening dan wel
past aan.
Beschermingsoverleg
Bespreking en opstellen
veiligheidsplan indien
nog niet gedaan
Route beschermingsonderzoek Overijssel
Definitieve
VTO via
CORV
Raadsonderzoek
Naar noodzaak kb
maatregel
mail
Definitieve
VTO via
CORV
Verzoek tot onderzoek via CORV
• Verzoeker dient VTO in via CORV (verplichte route)
–Invullen van een aantal verplichte velden
• Zodra de Raad het VTO ontvangen heeft, krijgt de
gemeente een notificatie
• Heb je vragen of het VTO wel goed is aangekomen,
neem dan contact op met de Raad via het Adviesteam
adviesteam.overijssel@rvdk.minvenj.nl
• Gemeente ontvangt notificatie van de start van het
onderzoek (ook bij ambtshalve onderzoek)
Twee andere wegen
• Crisismelding
– Melding kan in eerste instantie mondeling, maar VTO via
CORV dient zsm te volgen. Vervolgens krijgt gemeente een
notificatie
– Bespreking aan beschermingstafel als veiligheidsplan niet
compleet
• Ambtshalve melding
– Raad treft in een ander product, bijv. strafonderzoek,
zorgelijke situatie aan die een beschermingsonderzoek
noodzakelijk maakt; Raad start een beschermingsonderzoek.
De gemeente ontvangt een notificatie
–Bespreking aan beschermingstafel als veiligheidsplan niet
compleet is en om te zorgen dat gemeente op de hoogte is.
Uitkomst raadsonderzoek
Maatregel
• Raad verzoekt de rechter om een
kinderbeschermingsmaatregel
• Raad informeert de gemeente en de indiener van het
VTO door middel van een notificatie in CORV (‘ VTO
antwoord’)
• De Raad neemt in zijn verzoekschrift op welke
gecertificeerde instelling met de uitvoering van deze
maatregel wordt belast
• Indien nodig vraagt de Raad tevens een machtiging
uithuisplaatsing af te geven (verleningsbeslissing door
het college)
Uitkomst Raadsonderzoek
Geen maatregel
• Ouders blijken tijdens raadsonderzoek alsnog bereid en
in staat om vrijwillige hulpverlening te accepteren
• relevant is voor voortzetting van de hulpverlening
• Raad stuurt rapport, met medeweten van cliënten, naar
verzoeker VTO
• Raad informeert de gemeente en de indiener van het
VTO door middel van een notificatie in CORV
• Daarnaast wordt teruggekoppeld en warm
overgedragen aan het wijkteam.
• Gemeente kan burgemeestersroute in gang zetten
Straf Raadsonderzoek
• Ontvangen en bespreken van casus op ZSM of JCO
schoolverzuim
• Raad doet onderzoek
• Gemeente ontvangt notificatie als een
Jeugdreclasseringsmaatregel is opgelegd
CORV:
- Gefaseerde invoering van routeren via CORV
- JR (gedwongen kader via CORV)
- Taakstraffen (nog niet gestart)
- Schoolverzuim (nog niet gestart)
CORV in strafrechtketen
ZM
RvdK
OM
GI
GemeenteAICE CORV
Kopie
berichten/notificaties
Mededeling
Aandachtspunten
• Gering aantal meldingen via CORV
• Per 1 juli mogen bypassconstructies niet meer
• Testmeldingen via CORV vervuilen het systeem
• Technische problemen:VTO komt niet aan bij Raad; notificatie
dat Raad melding afkeurt
• Nog niet mogelijk om aanvullend beveiligd te kunnen
communiceren en informatie uit te wisselen
• Routes rondom CORV binnen gemeente/VT/GI nog
onduidelijk, bijv. ambtshalve meldingen
• Geen melding mogelijk als gezin niet ingeschreven staat
• Uitgangspunt: ieder VTO 1 x indienen via CORV inclusief alle
stukken
Adviesteams Raad
• Om de gemeenten goed te kunnen
adviseren en om de dienstverlening
voor kinderen, jongeren en ouders
optimaal te laten verlopen, heeft
de Raad het Adviesteam opgezet.
• Het Adviesteam is betrokken en
gericht op samenwerking en kan
geraadpleegd worden wanneer er
ernstige zorg is over de opgroei- en opvoedsituatie van
een kind of jongere tussen de 0 en 18 jaar.
• https://www.kinderbescherming.nl/Images/140828-
vouwfolder-rvdk-lowress_tcm103-561967.pdf
Ervaringen en vragen
Dit zijn de eerste ervaringen van de Raad voor
de Kinderbescherming met het gebruik van
CORV
• Hoe zijn jullie ervaringen?
• Vragen n.a.v. de presentatie?
Pauze
CORV
Huidig gebruik en doorontwikkeling
Ministerie Veiligheid en Justitie
Kees de Leeuw
Marcel Staring
CORV in de Justitiële Jeugdketen
CORV, 1e kwartaal 2015
• Alle gemeenten aangesloten. Ook alle VT organisaties,
Gecertificeerde Instellingen, RvdK, CJIB en Politie
• Formele berichtenverkeer tussen gemeentelijke domein
en justitie partijen:
– Jeugdbescherming, Verzoeken tot onderzoek en notificaties
– Jeugdreclassering: Opdrachten en notificaties
– Zorgmeldingen Politie
• Gemeenten aangesloten voor drie rollen:
– Verzoeker: Indienen Verzoek tot onderzoek
– Regisseur: Ontvangen notificaties
– Toeleider naar jeugdhulp: Ontvangen zorgmeldingen Politie
• Zie www.voordejeugd.nl voor berichtenlijst en
handreiking CORV
Percentage meldingen via CORV
% kindzaken via CORV gemeld per type melder
0%
10%
20%
30%
40%
50%
60%
70%
80%
90%
100%
2 3 4 5 6 7 8 9 10 11 12 13 14 15
GI Gemeente Veilig Thuis
Gebruik CORV door de GI
GI: 14,3% van de VTO’s daadwerkelijk via CORV
Gebruik CORV door gemeenten
Aantal gemelde kindzaken door Gemeente
0
10
20
30
40
50
60
70
2 3 4 5 6 7 8 9 10 11 12 13 14 15
Aantal niet via CORV
Aantal via CORV
Gemeenten: 50,1% van de VTO’s daadwerkelijk via CORV
Gebruik CORV door Veilig Thuis
Veilig Thuis: 20,8 % van de VTO’s daadwerkelijk via CORV
Gebruik CORV in cijfers Q1 2015 (2)
0
200
400
600
800
1000
1200
1400
wk 02 wk 03 wk04 wk 05 wk 06 wk 07 wk 08 wk 09 wk 10 wk 11 wk 12 wk13 wk14
Zorgmeldingen Politie
Zorgmeldingen
Politie
Opdrachten
Jeugdreclassering
Toelichting bij gebruik CORV Q1 2015
• Zorgmeldingen is op peil en conform verwachting
• Digitale VTO aanvragen blijven achter:
– GI (14%) en VT (21%) lopen sterk achter
– Gemeenten goed begonnen (85%), loopt nu terug (50%)
• Notificaties ambtshalve onderzoeken nog niet 100%:
– Versturen notificatie is niet automatisch bij de RvdK
• Opdrachten jeugdreclassering sterk verbeterd:
– Nieuwe werkwijze Openbaar Ministerie en CJIB
– Oude werkwijze nog niet geheel afgebouwd
– BSN niet altijd beschikbaar in notificatie bericht
– Inhoud gemeentelijke notificatie is beperkt
• Let op: Als initieel VTO bericht niet via CORV wordt
verzonden, volgen ook geen vervolgberichten
Doorontwikkeling CORV
• Meer mogelijkheden beveiligde communicatie
– Brede wens, nu geen beveiligde communicatie gemeenten mogelijk
– Vooronderzoek door project CORV i.s.m. KING
• Uitbreiding ketenbrede testfaciliteiten
– Ketentesten in 2014 gericht op eerste implementatie aansluiting
CORV en ondersteuning van gemeentelijke leveranciers
– Testen in productie is niet toegestaan bij justitie partners
– Onderzoek geautomatiseerd ketentesten leveranciers en individuele
gemeenten door project CORV i.s.m. KING
• Nieuwe CORV functionaliteiten, o.a:
– Afloopbericht en structurering zorgmeldingen Politie
– Vrijwillige jeugdreclassering
– Notificatie opgelegde kinderbeschermingsmaatregel
– Berichten verlenging kinderbeschermingsmaatregel
– Toetsende taak
Beheer CORV, Privacy aspecten
• Beheerorganisatie ingericht onder verantwoordelijkheid
van het ministerie van Veiligheid en Justitie
– Incidenten melden bij de eigen leverancier
– Wijzigingsverzoeken via leveranciers en KING
– Servicedesk Justitie alleen bereikbaar voor vaste contactpersonen
– Meldt incidenten aan!
• Privacy- en juridische aspecten:
– Algemeen: verwerking persoonsgegevens op basis van
doelbinding. Wettelijke grondslag, proportionaliteit, subsidiariteit
– JR notificaties: alleen beschikbaar voor aangewezen functionaris,
in bezit van VOG. Informatie mag niet worden doorverstrekt
– Doen van melding aan AMHK of VTO bij de RvdK betreft geen
besluit (conform Awb). Deze taak bij derden beleggen betreft dan
ook geen mandatering maar een machtiging.
Vervolg na programma stelselherziening
• Programma Informatievoorziening Sociaal Domein
(ISD)
• Invulling pilot gedwongen kader, denk aan:
– Best practices berichtuitwisseling CORV
– Integratie gedwongen kader en werkprocessen jeugd
– Doorontwikkeling CORV na 2015
– Bredere positionering CORV en intensivering digitale
berichtuitwisseling tussen gemeentelijke- en justitie partijen.
Zowel binnen het domein jeugd en daarbuiten
– CORV en GCOS
– ….. (ideeën uit de zaal) …..
• Met andere ISD pilots, gemeenschappelijke thema’s
– Privacy
– Bevorderen samenwerking, o.a. jeugdconnect
Vragen en discussie
29
Bijlagen
Meer detail over proces en CORV
Agenda bijlagen
Welke afspraken zijn er als het goed
is gemaakt met de Raad voor de
Kinderbescherming?
Focuslijst en gedwongen kader 2015
33
De gemeente is aangesloten op het
gedwongen kader door
a) afspraken met de Raad,
b) afspraken met gecertificeerde
instellingen
c) de koppeling met CORV. Werkprocessen
moeten hierop
zijn ingericht
Wat moet er worden geregeld?
Afspraken gedwongen kader
Convenanten met GI’s en
gemeente
• Privacy
• Gegevensuitwisseling
• Proces- en werkafspraken
• Eigenaren toewijzen
• Communicatie
• Handreiking hoofdstukken
Transitieplan per regio
• Zijn de gemeente in de regio
allemaal aangesloten op
CORV?
• Zo nee, Is er een plan B
bekend?
Inrichting AMHK, verbinding
met lokale teams etc.
Afspraken met Raad voor
samenwerking met
gemeenten, over bijv:
• De toeleiding naar het
gedwongen kader.
 Casus Overleg?
 Invullen VTO en wie mag
melden
 Gegevensuitwisseling /
privacy
• Verzoek tot advies
• De samenwerking tijdens het
raadsonderzoek.
• het opstellen en uitvoeren
van een veiligheidsplan
• De afronding van het
raadsonderzoek (wel/geen
maatregel)
Werkproces gedwongen kader (civiel)
Verzoek tot bespreking
• Gaat niet via CORV
• In elk cluster andere afspraken gemaakt om veilige
informatie- uitwisseling mogelijk te maken
• Meestal is Veiligheidshuis spin in het web:
– Gemeente stuurt VTB (gem.net) -> veiligheidshuis =
veilig
– Veiligheidshuis -> zet VTB in GCOS en verstuurt agenda
– Veiligheidshuis kan gemeente, GI en VT autoriseren voor
GCOS. Raad is al aangesloten
Bespreking aan beschermingstafel
• Deelnemers:
– Voorzitter (gemeente?)
– Secretaris (gemeente?)
– Verzoeker
– Vertegenwoordiger betreffende wijkteam
– GI (in bijna elke regio)
– Ouders + jeugdige (in sommige regio’s stip op horizon)
– Raad voor de kinderbescherming
• Mogelijke uitkomsten beschermingstafel:
– Verzoek tot onderzoek aan de raad voor de
kinderbescherming
– Vrijwillig, eventueel met afspraken met ouders mbt. bv.
termijnen en zo nodig met toepassen van beschermen en
versterken /drang
Verzoek tot onderzoek (VTO)
• Verplicht via CORV
– Invullen van een aantal verplichte velden in VTO in
CORV
– VTB (+ aanvullingen uit bespreking beschermingstafel)
als bijlage
• Zodra de Raad het VTO ontvangen heeft, krijgt de
gemeente een notificatie
Uitkomst raadsonderzoek: Raad
vraagt om maatregel
• Raad verzoekt de rechter om een
kinderbeschermingsmaatregel
• De Raad neemt in zijn verzoekschrift op welke
gecertificeerde instelling met de uitvoering van deze
maatregel wordt belast
• Indien noodzakelijk vraagt de Raad tevens een
machtiging uithuisplaatsing af te geven
(verleningsbeslissing door het college)
Raad vraagt niet om een maatregel
• Ouders blijken tijdens raadsonderzoek alsnog bereid en
in staat om vrijwillige hulpverlening te accepteren
• Raadsrapport bevat alle informatie die relevant is voor
voortzetting van de hulpverlening
• Raad stuurt rapport, met medeweten van cliënten, naar
verzoeker VTO
• Raad informeert de gemeente en de indiener van het
VTO door middel van een notificatie in CORV
• Daarnaast wordt teruggekoppeld en warm
overgedragen aan het wijkteam
Twee andere wegen
• Crisismelding
– Melding kan in eerste instantie mondeling, maar VTO via
CORV dient zsm te volgen. Vervolgens krijgt gemeente een
notificatie
– Bespreking aan beschermingstafel indien regisseur nog niet
duidelijk is en / of veiligheidsplan niet compleet
• Ambtshalve melding
– Als de raad in een onderzoek in een ander product, bv.
strafonderzoek, zorgelijke situatie tegenkomt die een
beschermingsonderzoek noodzakelijk maakt, start de raad
een beschermingsonderzoek. De gemeente ontvangt een
notificatie
– Bespreking aan beschermingstafel als er geen regisseur is en/
of veiligheidsplan is niet compleet
Adviesteams Raad
• Om de gemeenten goed te kunnen
adviseren en om de dienstverlening
voor kinderen, jongeren en ouders
optimaal te laten verlopen, heeft
de Raad het Adviesteam opgezet.
• Het Adviesteam is betrokken en
gericht op samenwerking en kan
geraadpleegd worden wanneer er
ernstige zorg is over de opgroei- en opvoedsituatie van
een kind of jongere tussen de 0 en 18 jaar.
• https://www.kinderbescherming.nl/Images/140828-
vouwfolder-rvdk-lowress_tcm103-561967.pdf
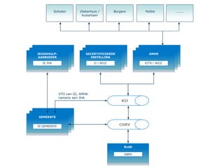
AMHK
KITS / WIJZ
GECERTIFICEERDE
INSTELLING
IJ / WIJZ
KIJ
RvdK
KBPS
CORV
GEMEENTE
IS GEMEENTE
JEUGDHULP-
AANBIEDER
IS JHA
VTO van GI, AMHK
namens een JHA
Burgers PolitieScholen Ziekenhuis /
huisartsen
……..
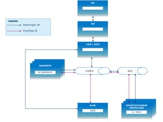
GECERTIFICEERDE
INSTELLING
IJ / WIJZ
KIJ
RvdK
KBPS
CORV
GEMEENTE
IS GEMEENTE
ZM
OM
CJIB / AICE
Legenda
Gedwongen JR
Vrijwillige JR
Wat is CORV?
Kenmerken CORV
48
• Digitaal knooppunt dat zorgt voor elektronische
afhandeling van het formele berichtenverkeer
Opdrachten; geen vrijblijvende berichten
• Uniforme berichten; geen onderlinge bilaterale afspraken
• Geen opslag van persoonsinformatie
• Per bericht (3x) aflevering op één aansluitpunt bij
aangesloten partijen
• Aflevergarantie; track & trace
• 100% digitaal, beveiligd, snel
• CORV is nieuw en nog niet volledig uitontwikkeld
– Het aantal en type berichten kan nog gaan wijzigen
– Berichtspecificaties aan wijziging onderhevig
Welke berichten worden door CORV
verstuurd en waar kunnen ze worden
belegd?
Berichtenverkeer tussen justitieel en
gemeente domein
CORV
Gemeenten
Gecertificeerde instelling
Gemandateerde instelling Zittende Magistratuur
Gemeentelijk domein Justitieel domein
VTO
JB/JR
ZOF
De gemeentelijke CORV berichten
• Verzoeker (VTO):
Het indienen van een verzoek tot onderzoek (VTO) door de gemeente, of de
door de gemeente gemandateerde jeugdhulpaanbieder, bij de Raad voor de
Kinderbescherming (RvdK). De retourberichten op het ingediende verzoek
(ontvangstbevestiging, notificatie intake en notificatie uitkomst onderzoek)
vanuit de RvdK worden naar de verzoeker gestuurd;
• Ontvanger notificaties: (JB/JR)
Het ontvangen van (spontane) notificaties vanuit Justitie partijen, die niet zijn
gerelateerd aan eerdere berichten vanuit de gemeente. Dit betreft meldingen
omtrent ambtshalve onderzoeken (notificatie start en notificatie uitkomst)
vanuit de RvdK en de notificaties jeugdreclassering (Toezicht en Begeleiding die
is opgelegd vanuit OM, Rechtbank of RvdK). Gemeenten krijgen deze
notificaties t.b.v. van hun regie-functie;
• Ontvanger zorgmelding Politie: (ZOF)
Ontvanger van een zorgmelding; Zorgformulier Politie (ZOF) vanuit de politie
aan de door de gemeente aangewezen partij die de toegang- en toeleiding
functie vervult. Gemeenten krijgen dit bericht vanuit hun regie-functie en in de
rol van toeleider naar jeugdzorg.
Overzicht CORV-berichten gemeente
Jeugdbescherming
VTO
Verzoek tot onderzoek Gemeente  RvdK
Acceptatiesignaal RvdK  Gemeente
Foutbericht Rvdk  Gemeente
Intake RvdK
Notificatie Intake VTO RvdK  Gemeente
Foutbericht Gemeente  RvdK
Uitkomst onderzoek RvdK
Notificatie uitkomst onderzoek RvdK  Gemeente
Foutbericht Gemeente  RvdK
Ambtshalve onderzoek RvdK (RvdK  Gemeente)
Beschikking Rechtbank (nog niet gepland)
Gemeente in de rol van
Verzoeker en Regisseur
(één gezin, één plan)
RvdK in de rol van
Onderzoeker en
Rekwestreerder
Overzicht CORV-berichten gemeente
Jeugdreclassering
Vonnis Rechtbank
Notificatie vonnis JR maatregel AICE  Gemeente
Foutbericht Gemeente  AICE
Toezicht & begeleiding RvdK
Notificatie T&B RvdK  Gemeente
Foutbericht Gemeente  RvdK
Gemeente in de rol van
Regisseur (één gezin,
één plan)
RvdK in de rol van
Opdrachtverstrekker
AICE in de rol van
executieverantwoordelijke
VenJ bij vonnissen
Overzicht CORV-berichten gemeente
Zorgformulier Politie
ZOF
Zorgformulier Politie  Gemeente
Acceptatiesignaal Gemeente  Politie
Foutbericht Gemeente  Politie
Notificatie verwerking ZOF (Gemeente  Politie)
Gemeente in de rol van
Toeleider/Beslisser
jeughulp en Regisseur
(één gezin, één plan)
Politie in de rol van
Vroegsignaleerder en
Doorverwijzer
Welke keuzes hebben gemeenten
gemaakt voor de aansluiting op
CORV?
Beleidskeuzes plaatsing CORV taken
Hoe loopt het proces van
jeugdbescherming?
Gangbaar werkproces voor geleiding
van een VTO
Signalering Beoordeling Indienen
Signalering bij
• AMHK,
• Gemeenten,
inclusief wijkteam
• Gecertificeerde
instelling
• ….
Beoordeling door
• Jeugdoverleg
• Jeugd
beschermingstafel
• Ism. AMHK, GI,
Raad
• ….
Ingediend door
• Namens gemeente
toegewezen
persoon
• Webformulier CORV applicatie
• Autorisatie via CORV applicatie
• Papieren proces
• Huidige automatisering
• Gemeentelijke
CORV applicatie
StapTaakverdeling
Procesonder
steuning
Werkproces gedwongen kader (civiel)
Welke ICT leveranciers kunnen
ondersteunen?
Leveranciers en convenant CORV
• Door diverse ICT
leveranciers is het
addendum CORV
ondertekend en zich
gecommitteerd aan de
afspraken
• Leveranciers hebben op
de Softwarecatalogus
hun softwareaanbod
(ook voor CORV)
inzichtelijk gemaakt
Foutloos StUF
testrapport
Compliancy test
Digikoppeling ebMS
Ketentest Raad /
Politie
Productiekoppeling
CORV
Testtraject met leveranciers
• Foutloos StUF testrapport
– Zie ook www.stuftestplatform.nl en
www.softwarecatalogus.nl
• Compliancy test Digikoppeling ebMS
– Zie ook: https://www.ebms.cv.osb.overheid.nl/
• Ketentest Raad voor de Kinderbescherming / Politie
– Fysieke test op de acceptatieomgeving van de Raad
(jeugdbescherming) en/of Politie (zorgmelding)
• Productiekoppeling CORV
– Ping test en vrijgave door Justid
Aanbod van leveranciers (status januari 2015)
Hoe staat het met het gebruik van
CORV in de processen?
Jeugdbescherming in cijfers
Bronnen: Justid en de Raad
CORV, 1e kwartaal 2015
• Alle gemeenten aangesloten. Ook alle VT organisaties,
Gecertificeerde Instellingen, RvdK, CJIB en Politie
• Formele berichtenverkeer tussen gemeentelijke domein
en justitie partijen:
– Jeugdbescherming, Verzoeken tot onderzoek en notificaties
– Jeugdreclassering: Opdrachten en notificaties
– Zorgmeldingen Politie
• Gemeenten aangesloten voor drie rollen:
– Verzoeker: Indienen Verzoek tot onderzoek
– Regisseur: Ontvangen notificaties
– Toeleider naar jeugdhulp: Ontvangen zorgmeldingen Politie
• Zie www.voordejeugd.nl voor berichtenlijst en
handreiking CORV
Percentage meldingen via CORV
% kindzaken via CORV gemeld per type melder
0%
10%
20%
30%
40%
50%
60%
70%
80%
90%
100%
2 3 4 5 6 7 8 9 10 11 12 13 14 15
GI Gemeente Veilig Thuis
Gebruik CORV door de GI
GI: 14,3% van de VTO’s daadwerkelijk via CORV
Gebruik CORV door gemeenten
Aantal gemelde kindzaken door Gemeente
0
10
20
30
40
50
60
70
2 3 4 5 6 7 8 9 10 11 12 13 14 15
Aantal niet via CORV
Aantal via CORV
Gemeenten: 50,1% van de VTO’s daadwerkelijk via CORV
Gebruik CORV door Veilig Thuis
Veilig Thuis: 20,8 % van de VTO’s daadwerkelijk via CORV
Gebruik CORV in cijfers Q1 2015 (2)
0
200
400
600
800
1000
1200
1400
wk 02 wk 03 wk04 wk 05 wk 06 wk 07 wk 08 wk 09 wk 10 wk 11 wk 12 wk13 wk14
Zorgmeldingen Politie
Zorgmeldingen
Politie
Opdrachten
Jeugdreclassering
Toelichting bij gebruik CORV Q1 2015
• Zorgmeldingen is op peil en conform verwachting
• Digitale VTO aanvragen blijven achter:
– GI (14%) en VT (21%) lopen sterk achter
– Gemeenten goed begonnen (85%), loopt nu terug (50%)
• Notificaties ambtshalve onderzoeken nog niet 100%:
– Versturen notificatie is niet automatisch bij de RvdK
• Opdrachten jeugdreclassering sterk verbeterd:
– Nieuwe werkwijze Openbaar Ministerie en CJIB
– Oude werkwijze nog niet geheel afgebouwd
– BSN niet altijd beschikbaar in notificatie bericht
– Inhoud gemeentelijke notificatie is beperkt
• Let op: Als initieel VTO bericht niet via CORV wordt
verzonden, volgen ook geen vervolgberichten
Veel voorkomende overige vragen en
aandachtspunten?
Privacy en juridische aspecten
• Algemeen: verwerking persoonsgegevens op
basis van doelbinding. Wettelijke grondslag,
proportionaliteit, subsidiariteit
• JR notificaties: alleen beschikbaar voor
aangewezen functionaris, in bezit van VOG.
Informatie mag niet worden door verstrekt
• Doen van melding aan AMHK of VTO bij de
RvdK betreft geen besluit (conform Awb).
Deze taak bij derden beleggen betreft dan ook
geen mandatering maar een machtiging.
Veilig communiceren / veilig e-mail
• Gemeenten hebben behoefde aan beveiligde mail om
veilig gegevens uit te kunnen wisselen.
• Per 1 mei 2015 publiceren VNG en KING een analyse
van de mogelijkheden voor gemeenten om met
beveiligde mail gegevens te kunnen uitwisselen voor
die situaties waar zij het GGK en CORV (nog) niet voor
kunnen gebruiken
• Zie voor meer informatie:
https://www.visd.nl/visd/nieuws/veilig-gegevens-
uitwisselen-de-mail
Woonplaatsbeginsel
• In de Jeugdwet speelt de woonplaats van de
gezagsdrager een zeer belangrijke rol. Op basis hiervan
wordt bepaald welke gemeente inhoudelijk én financieel
verantwoordelijk is voor de jeugdhulp die aan een kind
wordt geleverd.
• Op het webportaal van het GGK is de dienst
Woonplaatsbeginsel beschikbaar. Medewerkers van
gemeenten kunnen met een BSN het GBA-V raadplegen
en de woonplaats van ouders achterhalen
• Zie ook de factsheet met het stappenplan:
https://www.visd.nl/sites/visd/files/stappenplan%20wo
onplaatsbeginsel%20jeugd.pdf
GEMMA Online
• https://discussie.kinggemeenten.nl/discussie/
gemma/stuf-corv
• http://www.gemmaonline.nl/index.php/CORV
Hoe nu verder?
Activiteiten 2015
• Accountmanagement blijft in 2015
• Procesondersteuning via regionale sessies (ism. Raad)
• Pilots met gemeenten
• Beveiligd communiceren
• Doorontwikkeling CORV en releasemanagement
• Nieuwe partijen aansluiten op CORV (o.a. Halt)
• Nieuwe berichten
• Onderzoek naar de samenhang met GGK
• Beheer

150430 regiosessie corv_almelo

  • 1.
    Regiosessies jeugd Het gedwongenkader en CORV Almelo, 30 april 2015 André van Nijkerken andre.vannijkerken@kinggemeenten.nl 06 - 101 563 05
  • 2.
    Programma 2 10.00 Welkom enopening 10.15 Presentatie Raad over samenwerkingsafspraken 10.45 Discussie en vragen 11.15 Pauze 11.30 Presentatie over CORV en techniek 12.00 Discussie en vragen 12.30 Einde bijeenkomst
  • 3.
    Werkproces gedwongen kader SamenwerkingRaad en gemeenten Raad voor de Kinderbescherming
  • 4.
    RAAD VOOR DEKINDERBESCHERMING Algemeen: • Landelijk werkende Rijksoverheidsorganisatie • Onafhankelijk, bewaakt rechtsgelijkheid Taken: • Adoptie • Bescherming • Gezag en omgang • Straf • Taakstraffen • Triage en advies
  • 5.
    Overweging inzet JB Internebespreking (eventueel na consult van de Raad). Afweging melding of advies Raad Adviesvraag aan de Raad Vraagverheldering en opstellen veiligheidsplan Ouders op de hoogte Melden bij de Raad MDO; Overleg met ouders/kind; At medewerker Raad aanwezig voor advies Vrijwillige hulpverlening volstaat. Lokaal team vervolgt hulpverlening dan wel past aan. Beschermingsoverleg Bespreking en opstellen veiligheidsplan indien nog niet gedaan Route beschermingsonderzoek Overijssel Definitieve VTO via CORV Raadsonderzoek Naar noodzaak kb maatregel mail Definitieve VTO via CORV
  • 6.
    Verzoek tot onderzoekvia CORV • Verzoeker dient VTO in via CORV (verplichte route) –Invullen van een aantal verplichte velden • Zodra de Raad het VTO ontvangen heeft, krijgt de gemeente een notificatie • Heb je vragen of het VTO wel goed is aangekomen, neem dan contact op met de Raad via het Adviesteam adviesteam.overijssel@rvdk.minvenj.nl • Gemeente ontvangt notificatie van de start van het onderzoek (ook bij ambtshalve onderzoek)
  • 7.
    Twee andere wegen •Crisismelding – Melding kan in eerste instantie mondeling, maar VTO via CORV dient zsm te volgen. Vervolgens krijgt gemeente een notificatie – Bespreking aan beschermingstafel als veiligheidsplan niet compleet • Ambtshalve melding – Raad treft in een ander product, bijv. strafonderzoek, zorgelijke situatie aan die een beschermingsonderzoek noodzakelijk maakt; Raad start een beschermingsonderzoek. De gemeente ontvangt een notificatie –Bespreking aan beschermingstafel als veiligheidsplan niet compleet is en om te zorgen dat gemeente op de hoogte is.
  • 8.
    Uitkomst raadsonderzoek Maatregel • Raadverzoekt de rechter om een kinderbeschermingsmaatregel • Raad informeert de gemeente en de indiener van het VTO door middel van een notificatie in CORV (‘ VTO antwoord’) • De Raad neemt in zijn verzoekschrift op welke gecertificeerde instelling met de uitvoering van deze maatregel wordt belast • Indien nodig vraagt de Raad tevens een machtiging uithuisplaatsing af te geven (verleningsbeslissing door het college)
  • 9.
    Uitkomst Raadsonderzoek Geen maatregel •Ouders blijken tijdens raadsonderzoek alsnog bereid en in staat om vrijwillige hulpverlening te accepteren • relevant is voor voortzetting van de hulpverlening • Raad stuurt rapport, met medeweten van cliënten, naar verzoeker VTO • Raad informeert de gemeente en de indiener van het VTO door middel van een notificatie in CORV • Daarnaast wordt teruggekoppeld en warm overgedragen aan het wijkteam. • Gemeente kan burgemeestersroute in gang zetten
  • 10.
    Straf Raadsonderzoek • Ontvangenen bespreken van casus op ZSM of JCO schoolverzuim • Raad doet onderzoek • Gemeente ontvangt notificatie als een Jeugdreclasseringsmaatregel is opgelegd CORV: - Gefaseerde invoering van routeren via CORV - JR (gedwongen kader via CORV) - Taakstraffen (nog niet gestart) - Schoolverzuim (nog niet gestart)
  • 11.
    CORV in strafrechtketen ZM RvdK OM GI GemeenteAICECORV Kopie berichten/notificaties Mededeling
  • 13.
    Aandachtspunten • Gering aantalmeldingen via CORV • Per 1 juli mogen bypassconstructies niet meer • Testmeldingen via CORV vervuilen het systeem • Technische problemen:VTO komt niet aan bij Raad; notificatie dat Raad melding afkeurt • Nog niet mogelijk om aanvullend beveiligd te kunnen communiceren en informatie uit te wisselen • Routes rondom CORV binnen gemeente/VT/GI nog onduidelijk, bijv. ambtshalve meldingen • Geen melding mogelijk als gezin niet ingeschreven staat • Uitgangspunt: ieder VTO 1 x indienen via CORV inclusief alle stukken
  • 14.
    Adviesteams Raad • Omde gemeenten goed te kunnen adviseren en om de dienstverlening voor kinderen, jongeren en ouders optimaal te laten verlopen, heeft de Raad het Adviesteam opgezet. • Het Adviesteam is betrokken en gericht op samenwerking en kan geraadpleegd worden wanneer er ernstige zorg is over de opgroei- en opvoedsituatie van een kind of jongere tussen de 0 en 18 jaar. • https://www.kinderbescherming.nl/Images/140828- vouwfolder-rvdk-lowress_tcm103-561967.pdf
  • 15.
    Ervaringen en vragen Ditzijn de eerste ervaringen van de Raad voor de Kinderbescherming met het gebruik van CORV • Hoe zijn jullie ervaringen? • Vragen n.a.v. de presentatie?
  • 16.
  • 17.
    CORV Huidig gebruik endoorontwikkeling Ministerie Veiligheid en Justitie Kees de Leeuw Marcel Staring
  • 18.
    CORV in deJustitiële Jeugdketen
  • 19.
    CORV, 1e kwartaal2015 • Alle gemeenten aangesloten. Ook alle VT organisaties, Gecertificeerde Instellingen, RvdK, CJIB en Politie • Formele berichtenverkeer tussen gemeentelijke domein en justitie partijen: – Jeugdbescherming, Verzoeken tot onderzoek en notificaties – Jeugdreclassering: Opdrachten en notificaties – Zorgmeldingen Politie • Gemeenten aangesloten voor drie rollen: – Verzoeker: Indienen Verzoek tot onderzoek – Regisseur: Ontvangen notificaties – Toeleider naar jeugdhulp: Ontvangen zorgmeldingen Politie • Zie www.voordejeugd.nl voor berichtenlijst en handreiking CORV
  • 20.
    Percentage meldingen viaCORV % kindzaken via CORV gemeld per type melder 0% 10% 20% 30% 40% 50% 60% 70% 80% 90% 100% 2 3 4 5 6 7 8 9 10 11 12 13 14 15 GI Gemeente Veilig Thuis
  • 21.
    Gebruik CORV doorde GI GI: 14,3% van de VTO’s daadwerkelijk via CORV
  • 22.
    Gebruik CORV doorgemeenten Aantal gemelde kindzaken door Gemeente 0 10 20 30 40 50 60 70 2 3 4 5 6 7 8 9 10 11 12 13 14 15 Aantal niet via CORV Aantal via CORV Gemeenten: 50,1% van de VTO’s daadwerkelijk via CORV
  • 23.
    Gebruik CORV doorVeilig Thuis Veilig Thuis: 20,8 % van de VTO’s daadwerkelijk via CORV
  • 24.
    Gebruik CORV incijfers Q1 2015 (2) 0 200 400 600 800 1000 1200 1400 wk 02 wk 03 wk04 wk 05 wk 06 wk 07 wk 08 wk 09 wk 10 wk 11 wk 12 wk13 wk14 Zorgmeldingen Politie Zorgmeldingen Politie Opdrachten Jeugdreclassering
  • 25.
    Toelichting bij gebruikCORV Q1 2015 • Zorgmeldingen is op peil en conform verwachting • Digitale VTO aanvragen blijven achter: – GI (14%) en VT (21%) lopen sterk achter – Gemeenten goed begonnen (85%), loopt nu terug (50%) • Notificaties ambtshalve onderzoeken nog niet 100%: – Versturen notificatie is niet automatisch bij de RvdK • Opdrachten jeugdreclassering sterk verbeterd: – Nieuwe werkwijze Openbaar Ministerie en CJIB – Oude werkwijze nog niet geheel afgebouwd – BSN niet altijd beschikbaar in notificatie bericht – Inhoud gemeentelijke notificatie is beperkt • Let op: Als initieel VTO bericht niet via CORV wordt verzonden, volgen ook geen vervolgberichten
  • 26.
    Doorontwikkeling CORV • Meermogelijkheden beveiligde communicatie – Brede wens, nu geen beveiligde communicatie gemeenten mogelijk – Vooronderzoek door project CORV i.s.m. KING • Uitbreiding ketenbrede testfaciliteiten – Ketentesten in 2014 gericht op eerste implementatie aansluiting CORV en ondersteuning van gemeentelijke leveranciers – Testen in productie is niet toegestaan bij justitie partners – Onderzoek geautomatiseerd ketentesten leveranciers en individuele gemeenten door project CORV i.s.m. KING • Nieuwe CORV functionaliteiten, o.a: – Afloopbericht en structurering zorgmeldingen Politie – Vrijwillige jeugdreclassering – Notificatie opgelegde kinderbeschermingsmaatregel – Berichten verlenging kinderbeschermingsmaatregel – Toetsende taak
  • 27.
    Beheer CORV, Privacyaspecten • Beheerorganisatie ingericht onder verantwoordelijkheid van het ministerie van Veiligheid en Justitie – Incidenten melden bij de eigen leverancier – Wijzigingsverzoeken via leveranciers en KING – Servicedesk Justitie alleen bereikbaar voor vaste contactpersonen – Meldt incidenten aan! • Privacy- en juridische aspecten: – Algemeen: verwerking persoonsgegevens op basis van doelbinding. Wettelijke grondslag, proportionaliteit, subsidiariteit – JR notificaties: alleen beschikbaar voor aangewezen functionaris, in bezit van VOG. Informatie mag niet worden doorverstrekt – Doen van melding aan AMHK of VTO bij de RvdK betreft geen besluit (conform Awb). Deze taak bij derden beleggen betreft dan ook geen mandatering maar een machtiging.
  • 28.
    Vervolg na programmastelselherziening • Programma Informatievoorziening Sociaal Domein (ISD) • Invulling pilot gedwongen kader, denk aan: – Best practices berichtuitwisseling CORV – Integratie gedwongen kader en werkprocessen jeugd – Doorontwikkeling CORV na 2015 – Bredere positionering CORV en intensivering digitale berichtuitwisseling tussen gemeentelijke- en justitie partijen. Zowel binnen het domein jeugd en daarbuiten – CORV en GCOS – ….. (ideeën uit de zaal) ….. • Met andere ISD pilots, gemeenschappelijke thema’s – Privacy – Bevorderen samenwerking, o.a. jeugdconnect
  • 29.
  • 30.
  • 31.
  • 32.
    Welke afspraken zijner als het goed is gemaakt met de Raad voor de Kinderbescherming?
  • 33.
    Focuslijst en gedwongenkader 2015 33 De gemeente is aangesloten op het gedwongen kader door a) afspraken met de Raad, b) afspraken met gecertificeerde instellingen c) de koppeling met CORV. Werkprocessen moeten hierop zijn ingericht
  • 34.
    Wat moet erworden geregeld?
  • 35.
    Afspraken gedwongen kader Convenantenmet GI’s en gemeente • Privacy • Gegevensuitwisseling • Proces- en werkafspraken • Eigenaren toewijzen • Communicatie • Handreiking hoofdstukken Transitieplan per regio • Zijn de gemeente in de regio allemaal aangesloten op CORV? • Zo nee, Is er een plan B bekend? Inrichting AMHK, verbinding met lokale teams etc. Afspraken met Raad voor samenwerking met gemeenten, over bijv: • De toeleiding naar het gedwongen kader.  Casus Overleg?  Invullen VTO en wie mag melden  Gegevensuitwisseling / privacy • Verzoek tot advies • De samenwerking tijdens het raadsonderzoek. • het opstellen en uitvoeren van een veiligheidsplan • De afronding van het raadsonderzoek (wel/geen maatregel)
  • 36.
  • 37.
    Verzoek tot bespreking •Gaat niet via CORV • In elk cluster andere afspraken gemaakt om veilige informatie- uitwisseling mogelijk te maken • Meestal is Veiligheidshuis spin in het web: – Gemeente stuurt VTB (gem.net) -> veiligheidshuis = veilig – Veiligheidshuis -> zet VTB in GCOS en verstuurt agenda – Veiligheidshuis kan gemeente, GI en VT autoriseren voor GCOS. Raad is al aangesloten
  • 38.
    Bespreking aan beschermingstafel •Deelnemers: – Voorzitter (gemeente?) – Secretaris (gemeente?) – Verzoeker – Vertegenwoordiger betreffende wijkteam – GI (in bijna elke regio) – Ouders + jeugdige (in sommige regio’s stip op horizon) – Raad voor de kinderbescherming • Mogelijke uitkomsten beschermingstafel: – Verzoek tot onderzoek aan de raad voor de kinderbescherming – Vrijwillig, eventueel met afspraken met ouders mbt. bv. termijnen en zo nodig met toepassen van beschermen en versterken /drang
  • 39.
    Verzoek tot onderzoek(VTO) • Verplicht via CORV – Invullen van een aantal verplichte velden in VTO in CORV – VTB (+ aanvullingen uit bespreking beschermingstafel) als bijlage • Zodra de Raad het VTO ontvangen heeft, krijgt de gemeente een notificatie
  • 40.
    Uitkomst raadsonderzoek: Raad vraagtom maatregel • Raad verzoekt de rechter om een kinderbeschermingsmaatregel • De Raad neemt in zijn verzoekschrift op welke gecertificeerde instelling met de uitvoering van deze maatregel wordt belast • Indien noodzakelijk vraagt de Raad tevens een machtiging uithuisplaatsing af te geven (verleningsbeslissing door het college)
  • 41.
    Raad vraagt nietom een maatregel • Ouders blijken tijdens raadsonderzoek alsnog bereid en in staat om vrijwillige hulpverlening te accepteren • Raadsrapport bevat alle informatie die relevant is voor voortzetting van de hulpverlening • Raad stuurt rapport, met medeweten van cliënten, naar verzoeker VTO • Raad informeert de gemeente en de indiener van het VTO door middel van een notificatie in CORV • Daarnaast wordt teruggekoppeld en warm overgedragen aan het wijkteam
  • 42.
    Twee andere wegen •Crisismelding – Melding kan in eerste instantie mondeling, maar VTO via CORV dient zsm te volgen. Vervolgens krijgt gemeente een notificatie – Bespreking aan beschermingstafel indien regisseur nog niet duidelijk is en / of veiligheidsplan niet compleet • Ambtshalve melding – Als de raad in een onderzoek in een ander product, bv. strafonderzoek, zorgelijke situatie tegenkomt die een beschermingsonderzoek noodzakelijk maakt, start de raad een beschermingsonderzoek. De gemeente ontvangt een notificatie – Bespreking aan beschermingstafel als er geen regisseur is en/ of veiligheidsplan is niet compleet
  • 43.
    Adviesteams Raad • Omde gemeenten goed te kunnen adviseren en om de dienstverlening voor kinderen, jongeren en ouders optimaal te laten verlopen, heeft de Raad het Adviesteam opgezet. • Het Adviesteam is betrokken en gericht op samenwerking en kan geraadpleegd worden wanneer er ernstige zorg is over de opgroei- en opvoedsituatie van een kind of jongere tussen de 0 en 18 jaar. • https://www.kinderbescherming.nl/Images/140828- vouwfolder-rvdk-lowress_tcm103-561967.pdf
  • 44.
    AMHK KITS / WIJZ GECERTIFICEERDE INSTELLING IJ/ WIJZ KIJ RvdK KBPS CORV GEMEENTE IS GEMEENTE JEUGDHULP- AANBIEDER IS JHA VTO van GI, AMHK namens een JHA Burgers PolitieScholen Ziekenhuis / huisartsen ……..
  • 45.
    GECERTIFICEERDE INSTELLING IJ / WIJZ KIJ RvdK KBPS CORV GEMEENTE ISGEMEENTE ZM OM CJIB / AICE Legenda Gedwongen JR Vrijwillige JR
  • 46.
  • 48.
    Kenmerken CORV 48 • Digitaalknooppunt dat zorgt voor elektronische afhandeling van het formele berichtenverkeer Opdrachten; geen vrijblijvende berichten • Uniforme berichten; geen onderlinge bilaterale afspraken • Geen opslag van persoonsinformatie • Per bericht (3x) aflevering op één aansluitpunt bij aangesloten partijen • Aflevergarantie; track & trace • 100% digitaal, beveiligd, snel • CORV is nieuw en nog niet volledig uitontwikkeld – Het aantal en type berichten kan nog gaan wijzigen – Berichtspecificaties aan wijziging onderhevig
  • 49.
    Welke berichten wordendoor CORV verstuurd en waar kunnen ze worden belegd?
  • 50.
    Berichtenverkeer tussen justitieelen gemeente domein CORV Gemeenten Gecertificeerde instelling Gemandateerde instelling Zittende Magistratuur Gemeentelijk domein Justitieel domein VTO JB/JR ZOF
  • 51.
    De gemeentelijke CORVberichten • Verzoeker (VTO): Het indienen van een verzoek tot onderzoek (VTO) door de gemeente, of de door de gemeente gemandateerde jeugdhulpaanbieder, bij de Raad voor de Kinderbescherming (RvdK). De retourberichten op het ingediende verzoek (ontvangstbevestiging, notificatie intake en notificatie uitkomst onderzoek) vanuit de RvdK worden naar de verzoeker gestuurd; • Ontvanger notificaties: (JB/JR) Het ontvangen van (spontane) notificaties vanuit Justitie partijen, die niet zijn gerelateerd aan eerdere berichten vanuit de gemeente. Dit betreft meldingen omtrent ambtshalve onderzoeken (notificatie start en notificatie uitkomst) vanuit de RvdK en de notificaties jeugdreclassering (Toezicht en Begeleiding die is opgelegd vanuit OM, Rechtbank of RvdK). Gemeenten krijgen deze notificaties t.b.v. van hun regie-functie; • Ontvanger zorgmelding Politie: (ZOF) Ontvanger van een zorgmelding; Zorgformulier Politie (ZOF) vanuit de politie aan de door de gemeente aangewezen partij die de toegang- en toeleiding functie vervult. Gemeenten krijgen dit bericht vanuit hun regie-functie en in de rol van toeleider naar jeugdzorg.
  • 52.
    Overzicht CORV-berichten gemeente Jeugdbescherming VTO Verzoektot onderzoek Gemeente  RvdK Acceptatiesignaal RvdK  Gemeente Foutbericht Rvdk  Gemeente Intake RvdK Notificatie Intake VTO RvdK  Gemeente Foutbericht Gemeente  RvdK Uitkomst onderzoek RvdK Notificatie uitkomst onderzoek RvdK  Gemeente Foutbericht Gemeente  RvdK Ambtshalve onderzoek RvdK (RvdK  Gemeente) Beschikking Rechtbank (nog niet gepland) Gemeente in de rol van Verzoeker en Regisseur (één gezin, één plan) RvdK in de rol van Onderzoeker en Rekwestreerder
  • 53.
    Overzicht CORV-berichten gemeente Jeugdreclassering VonnisRechtbank Notificatie vonnis JR maatregel AICE  Gemeente Foutbericht Gemeente  AICE Toezicht & begeleiding RvdK Notificatie T&B RvdK  Gemeente Foutbericht Gemeente  RvdK Gemeente in de rol van Regisseur (één gezin, één plan) RvdK in de rol van Opdrachtverstrekker AICE in de rol van executieverantwoordelijke VenJ bij vonnissen
  • 54.
    Overzicht CORV-berichten gemeente ZorgformulierPolitie ZOF Zorgformulier Politie  Gemeente Acceptatiesignaal Gemeente  Politie Foutbericht Gemeente  Politie Notificatie verwerking ZOF (Gemeente  Politie) Gemeente in de rol van Toeleider/Beslisser jeughulp en Regisseur (één gezin, één plan) Politie in de rol van Vroegsignaleerder en Doorverwijzer
  • 55.
    Welke keuzes hebbengemeenten gemaakt voor de aansluiting op CORV?
  • 56.
  • 57.
    Hoe loopt hetproces van jeugdbescherming?
  • 58.
    Gangbaar werkproces voorgeleiding van een VTO Signalering Beoordeling Indienen Signalering bij • AMHK, • Gemeenten, inclusief wijkteam • Gecertificeerde instelling • …. Beoordeling door • Jeugdoverleg • Jeugd beschermingstafel • Ism. AMHK, GI, Raad • …. Ingediend door • Namens gemeente toegewezen persoon • Webformulier CORV applicatie • Autorisatie via CORV applicatie • Papieren proces • Huidige automatisering • Gemeentelijke CORV applicatie StapTaakverdeling Procesonder steuning
  • 59.
  • 61.
    Welke ICT leverancierskunnen ondersteunen?
  • 62.
    Leveranciers en convenantCORV • Door diverse ICT leveranciers is het addendum CORV ondertekend en zich gecommitteerd aan de afspraken • Leveranciers hebben op de Softwarecatalogus hun softwareaanbod (ook voor CORV) inzichtelijk gemaakt
  • 63.
    Foutloos StUF testrapport Compliancy test DigikoppelingebMS Ketentest Raad / Politie Productiekoppeling CORV Testtraject met leveranciers • Foutloos StUF testrapport – Zie ook www.stuftestplatform.nl en www.softwarecatalogus.nl • Compliancy test Digikoppeling ebMS – Zie ook: https://www.ebms.cv.osb.overheid.nl/ • Ketentest Raad voor de Kinderbescherming / Politie – Fysieke test op de acceptatieomgeving van de Raad (jeugdbescherming) en/of Politie (zorgmelding) • Productiekoppeling CORV – Ping test en vrijgave door Justid
  • 64.
    Aanbod van leveranciers(status januari 2015)
  • 65.
    Hoe staat hetmet het gebruik van CORV in de processen?
  • 66.
  • 67.
    CORV, 1e kwartaal2015 • Alle gemeenten aangesloten. Ook alle VT organisaties, Gecertificeerde Instellingen, RvdK, CJIB en Politie • Formele berichtenverkeer tussen gemeentelijke domein en justitie partijen: – Jeugdbescherming, Verzoeken tot onderzoek en notificaties – Jeugdreclassering: Opdrachten en notificaties – Zorgmeldingen Politie • Gemeenten aangesloten voor drie rollen: – Verzoeker: Indienen Verzoek tot onderzoek – Regisseur: Ontvangen notificaties – Toeleider naar jeugdhulp: Ontvangen zorgmeldingen Politie • Zie www.voordejeugd.nl voor berichtenlijst en handreiking CORV
  • 68.
    Percentage meldingen viaCORV % kindzaken via CORV gemeld per type melder 0% 10% 20% 30% 40% 50% 60% 70% 80% 90% 100% 2 3 4 5 6 7 8 9 10 11 12 13 14 15 GI Gemeente Veilig Thuis
  • 69.
    Gebruik CORV doorde GI GI: 14,3% van de VTO’s daadwerkelijk via CORV
  • 70.
    Gebruik CORV doorgemeenten Aantal gemelde kindzaken door Gemeente 0 10 20 30 40 50 60 70 2 3 4 5 6 7 8 9 10 11 12 13 14 15 Aantal niet via CORV Aantal via CORV Gemeenten: 50,1% van de VTO’s daadwerkelijk via CORV
  • 71.
    Gebruik CORV doorVeilig Thuis Veilig Thuis: 20,8 % van de VTO’s daadwerkelijk via CORV
  • 72.
    Gebruik CORV incijfers Q1 2015 (2) 0 200 400 600 800 1000 1200 1400 wk 02 wk 03 wk04 wk 05 wk 06 wk 07 wk 08 wk 09 wk 10 wk 11 wk 12 wk13 wk14 Zorgmeldingen Politie Zorgmeldingen Politie Opdrachten Jeugdreclassering
  • 73.
    Toelichting bij gebruikCORV Q1 2015 • Zorgmeldingen is op peil en conform verwachting • Digitale VTO aanvragen blijven achter: – GI (14%) en VT (21%) lopen sterk achter – Gemeenten goed begonnen (85%), loopt nu terug (50%) • Notificaties ambtshalve onderzoeken nog niet 100%: – Versturen notificatie is niet automatisch bij de RvdK • Opdrachten jeugdreclassering sterk verbeterd: – Nieuwe werkwijze Openbaar Ministerie en CJIB – Oude werkwijze nog niet geheel afgebouwd – BSN niet altijd beschikbaar in notificatie bericht – Inhoud gemeentelijke notificatie is beperkt • Let op: Als initieel VTO bericht niet via CORV wordt verzonden, volgen ook geen vervolgberichten
  • 74.
    Veel voorkomende overigevragen en aandachtspunten?
  • 75.
    Privacy en juridischeaspecten • Algemeen: verwerking persoonsgegevens op basis van doelbinding. Wettelijke grondslag, proportionaliteit, subsidiariteit • JR notificaties: alleen beschikbaar voor aangewezen functionaris, in bezit van VOG. Informatie mag niet worden door verstrekt • Doen van melding aan AMHK of VTO bij de RvdK betreft geen besluit (conform Awb). Deze taak bij derden beleggen betreft dan ook geen mandatering maar een machtiging.
  • 76.
    Veilig communiceren /veilig e-mail • Gemeenten hebben behoefde aan beveiligde mail om veilig gegevens uit te kunnen wisselen. • Per 1 mei 2015 publiceren VNG en KING een analyse van de mogelijkheden voor gemeenten om met beveiligde mail gegevens te kunnen uitwisselen voor die situaties waar zij het GGK en CORV (nog) niet voor kunnen gebruiken • Zie voor meer informatie: https://www.visd.nl/visd/nieuws/veilig-gegevens- uitwisselen-de-mail
  • 77.
    Woonplaatsbeginsel • In deJeugdwet speelt de woonplaats van de gezagsdrager een zeer belangrijke rol. Op basis hiervan wordt bepaald welke gemeente inhoudelijk én financieel verantwoordelijk is voor de jeugdhulp die aan een kind wordt geleverd. • Op het webportaal van het GGK is de dienst Woonplaatsbeginsel beschikbaar. Medewerkers van gemeenten kunnen met een BSN het GBA-V raadplegen en de woonplaats van ouders achterhalen • Zie ook de factsheet met het stappenplan: https://www.visd.nl/sites/visd/files/stappenplan%20wo onplaatsbeginsel%20jeugd.pdf
  • 78.
  • 79.
  • 80.
    Activiteiten 2015 • Accountmanagementblijft in 2015 • Procesondersteuning via regionale sessies (ism. Raad) • Pilots met gemeenten • Beveiligd communiceren • Doorontwikkeling CORV en releasemanagement • Nieuwe partijen aansluiten op CORV (o.a. Halt) • Nieuwe berichten • Onderzoek naar de samenhang met GGK • Beheer