INDUSTRIAL CHOCOLATE MANUFACTURE –
PROCESSES AND FACTORS INFLUENCING QUALITY
• Cocoa is a cash crop grown throughout the humid tropics with
about 6.5 million hectares planted with the crop in 57
countries.The top four countries responsible for the production of
the world's chocolate are Germany, Belgium, Italy, and Poland.
These four countries account for over 40% of the world's total
chocolate exports. Interestingly, none of the major producers of
chocolate are themselves top sources of cocoa, nor are the major
cocoa-producing countries, About 70 percent of the world's cocoa
beans come from four West African countries: Ivory Coast, Ghana,
Nigeria and Cameroon. The Ivory Coast and Ghana are by far the
two largest producers of cocoa, accounting for more than 50
percent of the world´s cocoa. Ivory Coast is the largest cocoa
producer of the world with more than 2 million tons every
year.In Asia, Indonesia is the largest producer country.
• Cocoa is mainly grown in Indian states of Tamil Nadu,
Kerala, Andhra and Karnataka . in 1965, when an
experimental cocoa farm was set up in the state of
Kerala by Mondelez International as cocoa was not
native to India. After proving its viability, commercial
cultivation of cocoa expanded. In India Cocoa is being
cultivated in the States of Kerala, Karnataka,
Andhra Pradesh and Tamil Nadu in an area of
1,03,376 ha with total production of 27,072 MT.
Kerala is the largest producer of cocoa in India.It
produces about 39% of cocoa produced in India.
Despite high lipid and sugar contents, chocolate
consumption makes a positive contribution
to human nutrition through provision of antioxidants,
principally polyphenols including flavonoids such as
epicatechin, catechin and notably the procyanidins.
White chocolates differ from milk and dark through the
absence of cocoa nibs containing antioxidants, reducing
the product’s shelf-life
Chocolates also contain minerals,specifically potassium,
magnesium, copper and iron Differences in the sensory
characters of chocolate can be attributed to use of different
cocoa types, variations in ingredient proportions, use of
milk crumb instead of milk powder, blending techniques
and processing methods. Specifications depend on type of
chocolate and its intended use
COCOA PROCESSING
Bean selection and quality criteria
Chocolate manufacturers must follow a set of guidelines and quality criteria
if they are to produce products that maintain the consumers’ loyalty to their
products. Before processing, the quality of beans is evaluated using
different methods. With the first technique, the beans are assessed for the
following indicators:
1.Degree of fermentation
2.Moisture content (maximum 6%)
3.Number of defects
4.Number of broken beans
5.Bean count (number per 100 g)
6. Colour
7. Fat content (minimum 52%)
8.Uniformity of bean size
9.. Insect and rodent infestation
Breaking the pods
Before processing, cocoa beans are passed through the
processes of cleaning, breaking
and winnowing to obtain nibs of consistent quality. These
processes also ensure that the
nibs are cleaned (free from dirt and infestation), well broken and
properly deshelled. The
kernels (nibs) obtained after the process must be of uniform size
to achieve constant quality.
The process involves, first, sieving the beans and removing all
extraneous materials such as stones, strings, coins, wood
pieces, soil particles and nails.
Fermentation
• The pulp of common grades (Forastero) is allowed to
ferment for five to seven days, and the pulp of the more
distinctively flavoured grades (Criollo) for one to three
days. Frequent turnings dissipate excess heat and
provide uniformity. During fermentation, the juicy
sweatings of the pulp are drained away, the germ in the
seed is killed by the increased heat, and flavour
development begins. The beans become plump and full
of moisture, and the interior develops a reddish brown
colour and a heavy, sharp fragrance. The fermented
beans are sun-dried or kiln-dried to reduce moisture
content to 6–7 percent and bagged for shipment.
• Drying
• After fermentation, the moisture content of the
beans needs to be reduced from 55% to 7.5% – an
appropriate moisture content for secure storage
of cocoa for a couple of months in the tropics.
Smallholders lay the wet beans on raised bamboo
mats or, less satisfactorily (for hygiene
considerations), on concrete platforms on the
ground in the villages.
• The duration of the drying step depends on the
weather, but it is unusual for sun-drying in West
Africa, for example to be completed in less than a
week.
Sun Drier
Mechanical Drier
• Testing, Cleaning, and Roasting
• When the selected cocoa beans arrive at the
manufacturing plant they go through a very extensive
sampling and testing procedure. Sample cocoa beans are
tested for size and defects,
• such as insects or mold,
• and then ground into unsweetened chocolate, which is
evaluated for flavor and aroma by company tasters. Once
the testing is complete and the shipment is accepted by
the manufacturer, the beans are thoroughly cleaned to
remove any foreign matter. The cocoa beans then go into
the roaster for anywhere from § 10 to 35 minutes.
• Roasting
• Roasting cocoa beans can be described as an
individual process. While all manufacturers have a
similar goal of making products efficiently, the
flavour objectives for cocoa liquors usually differ
from company to company and from country to
country.
• Therefore, the flavour target is a key factor in
determining the type and blend of cocoa beans to
be processed, whether to roast whole beans or
nibs, the type of roasting equipment and the
roasting parameters employed.
• Roasting
• Cocoa beans are roasted to develop further the
original cocoa flavour that exists in the form
• of precursors generated during the processes of
fermentation and drying of the beans. During
roasting of the dried fermented beans, changes
take place,which include the following:
• 1. Loosening of the shells.
• 2. Moisture loss from the beans to about 2%
• While roasting, the shell of the cocoa bean separates from
the bean kernel and is removed in the first step of the
cracking or fanning process. The beans are cracked (not
crushed) by being passed through serrated cones. The
cracked beans are now called cocoa nibs.
• As the shell is dry and lightweight, it can be winnowed
from the cocoa nib. Winnowing is done by exposure to a
current of air, so that the shells are blown free of the
heavier nibs. The shells can be recycled for mulch and
other non-edible products. The nibs contain approximately
50 percent cocoa butter, depending on the cacao species.
• While roasting, the shell of the cocoa bean separates from
the bean kernel and is removed in the first step of the
cracking or fanning process. The beans are cracked (not
crushed) by being passed through serrated cones. The
cracked beans are now called cocoa nibs.
• As the shell is dry and lightweight, it can be winnowed
from the cocoa nib. Winnowing is done by exposure to a
current of air, so that the shells are blown free of the
heavier nibs. The shells can be recycled for mulch and
other non-edible products. The nibs contain approximately
50 percent cocoa butter, depending on the cacao species
Roaster
• Winnowing
• Winnowing, cracking, fanning and hulling are
some of the terms and phrases which describe
the separation of the shell (hull) and meat of
the bean (nib). It is a process where obtaining
a clean separation of the two components is
driven by economics, product integrity and, in
many countries, government regulation.
• Alkalization
• The alkalizing process is optionally applied to
modify the flavour and colour of chocolate liquors
and cocoa powders. It is also known as Dutch
processing. The process consists in mixing the
selected cocoa material (cocoa cake, nibs or cocoa
liquor) with an aqueous solution of a specific
alkaline compound and mixing at elevated
temperatures and possibly increased pressures.
• Common alkaline compounds are potassium
carbonate, calcium carbonate and sodium
hydroxide. The resulting product colour ranges
from light red to charcoal black.
alkalisation
Cocoa alkalization is a value-added process in cocoa processing to
produce alkalized cocoa mass or powder.The technique of alkalisation was
first introduced by a Dutchman known as van Houten in 1928 and therefore
named it as the Dutch process. All cocoa, beans, nibs or liquor that is
so treated is described as ‘alkalised’ or ‘Dutched’. This consists of
treating the cocoa nibs with an alkali solution such as potassium or sodium
carbonate.
The alkali is used to raise the pH of the beans or nibs from 5.2 to 5.6 to near
neutrality at 6.8–7.5, depending on the alkali used, and the purposes are
primarily to modify the colour and flavour of cocoa powder or cocoa liquor,
and also improve dispersibility or suspension of the cocoa solids in water.
During the process, the alkali solution is sprayed into the drum after it has been
charged with the nibs, which is then slowly dried at a temperature below 100◦C
• Nibs grinding
• Nibs grinding has seen many advances in the last
half of the 20th century. Before liquor mills, one
method of grinding nibs was mixing nibs with
granulated sugar and placing the mixture in a
mélangeur. Melangeur is a power-driven
machine in which chocolate paste is mixed with
sugar and flavoring and reduced to a fine smooth
consistency This process yielded a material with
consistency ranging from a paste to a fluid.
• Pressing of cocoa mass is used for producing
cocoa butter and cocoa powder, which are
essential in chocolate manufacture. Pressing
can be regarded as filtration under the effect
of excess pressure - in filtration, the driving
force for separation originates from the
hydraulic pressure of the slurry.
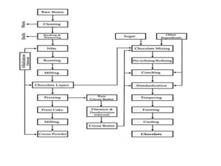
• CHOCOLATE MANUFACTURING PROCESSES
• Chocolate manufacturing processes generally
share common features
• (1) Mixing
• (2) Refining
• (3) Conching of chocolate paste
• (4) Tempering and depositing
• (5) Moulding and demoulding
• Chocolate Basic Blends
1. Milk chocolate - sugar, milk or milk powder, cocoa
powder, cocoa liquor, cocoa butter, Lethicin and
Vanilla.
2. White chocolate- sugar, milk or milk powder, cocoa
liquor, cocoa butter, Lethicin and Vanilla.
3. Plain Dark chocolate - cocoa powder, cocoa liquor,
cocoa butter, sugar, Lecithin and Vanilla.
• Mixing
Mixing of ingredients during chocolate manufacture is a
fundamental operation employed using time–temperature
combinations in a continuous or batch mixers to obtain constant
formulation consistency.
In batch mixing, chocolate containing cocoa liquor, sugar, cocoa
butter, milk fat and milk powder (depending on product category) is
thoroughly mixed normally for 12–15 minutes at 40–50◦C.
Continuous mixing is usually used by large chocolate manufacturers
such as Nestl´e and Cadbury using well-known automated
kneaders, producing somewhat tough texture and plastic
consistency
Refining
Refining of chocolate is important to the production of
smooth texture that is desirable in modern chocolate
confectionery.
Mixtures of sugar and cocoa liquor (and milk solids
depending on the type of chocolate) at an overall fat
content of 8–24% are refined to particle size of less than
30 μm normally
• This process develops the flavor of the chocolate, releasing some of the
inherent bitterness and gives the resulting chocolate its smooth, melt-in-
your-mouth quality. The conch machine has rollers or paddles that
continuously knead the chocolate over a § period of hours or days
depending on the flavor and texture desired by the manufacturer.
. Conching is normally carried out by agitating chocolate at more than 50◦C for few
hours (Beckett, 2000). In the early stages, moisture is reduced with removal of
certain undesirable flavour-active volatiles such as acetic acid, and subsequently
interactions between disperse and continuous phase are promoted.
In addition to moisture and volatile acid removal, the conching processing promotes
flavour development due to the prolonged mixing at elevated temperatures,
giving a partly caramelised flavour in non-milk crumb chocolate
Conching
Tempering and Forming Chocolate
Cocoa butter can crystallise in a number of
polymorphic forms as a function of triglyceride
composition.
A well-tempered chocolate will have the
following properties:
good shape, colour, gloss,contraction from the
mould, better weight control, stable product –
harder and more heat resistant
.Untempered chocolate is soft and not
effectively demoulded
Molding
Molds used are polycarbonate
Chocolate Enrober
• DEFECTS
• Chocolate confectioneries are manufactured with cocoa and chocolate.
Due to their low water activity (aw), they are spoiled by
osmophilic/xerophilic yeasts and molds. Yeasts are the main cause
of spoilage. ... Fat blooms and sugar blooms on chocolate are
physical defects that are frequently misdiagnosed as mold growth
Fat bloom
Fat bloom occurs when fat crystals protruding chocolate, or chocolate-
flavoured coating surface, disturb the reflection of light and appears visible as
a whitish film of fat, usually covering the entire surface making the products
unacceptable for marketing and consumption.
. Although fat-bloomed chocolate does not pose any public health or safety
hazards to consumer, the process renders the product unappealing, and
therefore renders it inedible.
Chocolate fat bloom
Sugar bloom
Sugar bloom occurs through either poor storage conditions
(high humidity) or rapid transition of products from an area
of low to high temperature. Both conditions result in
sweating of the chocolate, which consequently dissolves
sugar. As the surface water evaporates, sugar crystals
remain on the surfaces, producing a white appearance.
This phenomenon is often confused with fat bloom but is
completely different. The difference can be established
microscopically or whichever is simpler by heating the
chocolate to 38◦C. Fat bloom disappears at this
temperature
Sugar bloom

12 Cocoa processing updated copy copy.ppt

  • 1.
    INDUSTRIAL CHOCOLATE MANUFACTURE– PROCESSES AND FACTORS INFLUENCING QUALITY • Cocoa is a cash crop grown throughout the humid tropics with about 6.5 million hectares planted with the crop in 57 countries.The top four countries responsible for the production of the world's chocolate are Germany, Belgium, Italy, and Poland. These four countries account for over 40% of the world's total chocolate exports. Interestingly, none of the major producers of chocolate are themselves top sources of cocoa, nor are the major cocoa-producing countries, About 70 percent of the world's cocoa beans come from four West African countries: Ivory Coast, Ghana, Nigeria and Cameroon. The Ivory Coast and Ghana are by far the two largest producers of cocoa, accounting for more than 50 percent of the world´s cocoa. Ivory Coast is the largest cocoa producer of the world with more than 2 million tons every year.In Asia, Indonesia is the largest producer country.
  • 2.
    • Cocoa ismainly grown in Indian states of Tamil Nadu, Kerala, Andhra and Karnataka . in 1965, when an experimental cocoa farm was set up in the state of Kerala by Mondelez International as cocoa was not native to India. After proving its viability, commercial cultivation of cocoa expanded. In India Cocoa is being cultivated in the States of Kerala, Karnataka, Andhra Pradesh and Tamil Nadu in an area of 1,03,376 ha with total production of 27,072 MT. Kerala is the largest producer of cocoa in India.It produces about 39% of cocoa produced in India.
  • 3.
    Despite high lipidand sugar contents, chocolate consumption makes a positive contribution to human nutrition through provision of antioxidants, principally polyphenols including flavonoids such as epicatechin, catechin and notably the procyanidins. White chocolates differ from milk and dark through the absence of cocoa nibs containing antioxidants, reducing the product’s shelf-life Chocolates also contain minerals,specifically potassium, magnesium, copper and iron Differences in the sensory characters of chocolate can be attributed to use of different cocoa types, variations in ingredient proportions, use of milk crumb instead of milk powder, blending techniques and processing methods. Specifications depend on type of chocolate and its intended use
  • 9.
    COCOA PROCESSING Bean selectionand quality criteria Chocolate manufacturers must follow a set of guidelines and quality criteria if they are to produce products that maintain the consumers’ loyalty to their products. Before processing, the quality of beans is evaluated using different methods. With the first technique, the beans are assessed for the following indicators: 1.Degree of fermentation 2.Moisture content (maximum 6%) 3.Number of defects 4.Number of broken beans 5.Bean count (number per 100 g) 6. Colour 7. Fat content (minimum 52%) 8.Uniformity of bean size 9.. Insect and rodent infestation
  • 10.
  • 12.
    Before processing, cocoabeans are passed through the processes of cleaning, breaking and winnowing to obtain nibs of consistent quality. These processes also ensure that the nibs are cleaned (free from dirt and infestation), well broken and properly deshelled. The kernels (nibs) obtained after the process must be of uniform size to achieve constant quality. The process involves, first, sieving the beans and removing all extraneous materials such as stones, strings, coins, wood pieces, soil particles and nails.
  • 13.
    Fermentation • The pulpof common grades (Forastero) is allowed to ferment for five to seven days, and the pulp of the more distinctively flavoured grades (Criollo) for one to three days. Frequent turnings dissipate excess heat and provide uniformity. During fermentation, the juicy sweatings of the pulp are drained away, the germ in the seed is killed by the increased heat, and flavour development begins. The beans become plump and full of moisture, and the interior develops a reddish brown colour and a heavy, sharp fragrance. The fermented beans are sun-dried or kiln-dried to reduce moisture content to 6–7 percent and bagged for shipment.
  • 21.
    • Drying • Afterfermentation, the moisture content of the beans needs to be reduced from 55% to 7.5% – an appropriate moisture content for secure storage of cocoa for a couple of months in the tropics. Smallholders lay the wet beans on raised bamboo mats or, less satisfactorily (for hygiene considerations), on concrete platforms on the ground in the villages. • The duration of the drying step depends on the weather, but it is unusual for sun-drying in West Africa, for example to be completed in less than a week.
  • 22.
  • 23.
  • 24.
    • Testing, Cleaning,and Roasting • When the selected cocoa beans arrive at the manufacturing plant they go through a very extensive sampling and testing procedure. Sample cocoa beans are tested for size and defects, • such as insects or mold, • and then ground into unsweetened chocolate, which is evaluated for flavor and aroma by company tasters. Once the testing is complete and the shipment is accepted by the manufacturer, the beans are thoroughly cleaned to remove any foreign matter. The cocoa beans then go into the roaster for anywhere from § 10 to 35 minutes.
  • 25.
    • Roasting • Roastingcocoa beans can be described as an individual process. While all manufacturers have a similar goal of making products efficiently, the flavour objectives for cocoa liquors usually differ from company to company and from country to country. • Therefore, the flavour target is a key factor in determining the type and blend of cocoa beans to be processed, whether to roast whole beans or nibs, the type of roasting equipment and the roasting parameters employed.
  • 26.
    • Roasting • Cocoabeans are roasted to develop further the original cocoa flavour that exists in the form • of precursors generated during the processes of fermentation and drying of the beans. During roasting of the dried fermented beans, changes take place,which include the following: • 1. Loosening of the shells. • 2. Moisture loss from the beans to about 2%
  • 27.
    • While roasting,the shell of the cocoa bean separates from the bean kernel and is removed in the first step of the cracking or fanning process. The beans are cracked (not crushed) by being passed through serrated cones. The cracked beans are now called cocoa nibs. • As the shell is dry and lightweight, it can be winnowed from the cocoa nib. Winnowing is done by exposure to a current of air, so that the shells are blown free of the heavier nibs. The shells can be recycled for mulch and other non-edible products. The nibs contain approximately 50 percent cocoa butter, depending on the cacao species.
  • 28.
    • While roasting,the shell of the cocoa bean separates from the bean kernel and is removed in the first step of the cracking or fanning process. The beans are cracked (not crushed) by being passed through serrated cones. The cracked beans are now called cocoa nibs. • As the shell is dry and lightweight, it can be winnowed from the cocoa nib. Winnowing is done by exposure to a current of air, so that the shells are blown free of the heavier nibs. The shells can be recycled for mulch and other non-edible products. The nibs contain approximately 50 percent cocoa butter, depending on the cacao species
  • 29.
  • 31.
    • Winnowing • Winnowing,cracking, fanning and hulling are some of the terms and phrases which describe the separation of the shell (hull) and meat of the bean (nib). It is a process where obtaining a clean separation of the two components is driven by economics, product integrity and, in many countries, government regulation.
  • 33.
    • Alkalization • Thealkalizing process is optionally applied to modify the flavour and colour of chocolate liquors and cocoa powders. It is also known as Dutch processing. The process consists in mixing the selected cocoa material (cocoa cake, nibs or cocoa liquor) with an aqueous solution of a specific alkaline compound and mixing at elevated temperatures and possibly increased pressures. • Common alkaline compounds are potassium carbonate, calcium carbonate and sodium hydroxide. The resulting product colour ranges from light red to charcoal black.
  • 34.
    alkalisation Cocoa alkalization isa value-added process in cocoa processing to produce alkalized cocoa mass or powder.The technique of alkalisation was first introduced by a Dutchman known as van Houten in 1928 and therefore named it as the Dutch process. All cocoa, beans, nibs or liquor that is so treated is described as ‘alkalised’ or ‘Dutched’. This consists of treating the cocoa nibs with an alkali solution such as potassium or sodium carbonate. The alkali is used to raise the pH of the beans or nibs from 5.2 to 5.6 to near neutrality at 6.8–7.5, depending on the alkali used, and the purposes are primarily to modify the colour and flavour of cocoa powder or cocoa liquor, and also improve dispersibility or suspension of the cocoa solids in water. During the process, the alkali solution is sprayed into the drum after it has been charged with the nibs, which is then slowly dried at a temperature below 100◦C
  • 36.
    • Nibs grinding •Nibs grinding has seen many advances in the last half of the 20th century. Before liquor mills, one method of grinding nibs was mixing nibs with granulated sugar and placing the mixture in a mélangeur. Melangeur is a power-driven machine in which chocolate paste is mixed with sugar and flavoring and reduced to a fine smooth consistency This process yielded a material with consistency ranging from a paste to a fluid.
  • 38.
    • Pressing ofcocoa mass is used for producing cocoa butter and cocoa powder, which are essential in chocolate manufacture. Pressing can be regarded as filtration under the effect of excess pressure - in filtration, the driving force for separation originates from the hydraulic pressure of the slurry.
  • 39.
    • CHOCOLATE MANUFACTURINGPROCESSES • Chocolate manufacturing processes generally share common features • (1) Mixing • (2) Refining • (3) Conching of chocolate paste • (4) Tempering and depositing • (5) Moulding and demoulding
  • 40.
    • Chocolate BasicBlends 1. Milk chocolate - sugar, milk or milk powder, cocoa powder, cocoa liquor, cocoa butter, Lethicin and Vanilla. 2. White chocolate- sugar, milk or milk powder, cocoa liquor, cocoa butter, Lethicin and Vanilla. 3. Plain Dark chocolate - cocoa powder, cocoa liquor, cocoa butter, sugar, Lecithin and Vanilla.
  • 41.
    • Mixing Mixing ofingredients during chocolate manufacture is a fundamental operation employed using time–temperature combinations in a continuous or batch mixers to obtain constant formulation consistency. In batch mixing, chocolate containing cocoa liquor, sugar, cocoa butter, milk fat and milk powder (depending on product category) is thoroughly mixed normally for 12–15 minutes at 40–50◦C. Continuous mixing is usually used by large chocolate manufacturers such as Nestl´e and Cadbury using well-known automated kneaders, producing somewhat tough texture and plastic consistency
  • 42.
    Refining Refining of chocolateis important to the production of smooth texture that is desirable in modern chocolate confectionery. Mixtures of sugar and cocoa liquor (and milk solids depending on the type of chocolate) at an overall fat content of 8–24% are refined to particle size of less than 30 μm normally
  • 45.
    • This processdevelops the flavor of the chocolate, releasing some of the inherent bitterness and gives the resulting chocolate its smooth, melt-in- your-mouth quality. The conch machine has rollers or paddles that continuously knead the chocolate over a § period of hours or days depending on the flavor and texture desired by the manufacturer. . Conching is normally carried out by agitating chocolate at more than 50◦C for few hours (Beckett, 2000). In the early stages, moisture is reduced with removal of certain undesirable flavour-active volatiles such as acetic acid, and subsequently interactions between disperse and continuous phase are promoted. In addition to moisture and volatile acid removal, the conching processing promotes flavour development due to the prolonged mixing at elevated temperatures, giving a partly caramelised flavour in non-milk crumb chocolate
  • 46.
  • 49.
    Tempering and FormingChocolate Cocoa butter can crystallise in a number of polymorphic forms as a function of triglyceride composition. A well-tempered chocolate will have the following properties: good shape, colour, gloss,contraction from the mould, better weight control, stable product – harder and more heat resistant .Untempered chocolate is soft and not effectively demoulded
  • 55.
  • 63.
  • 64.
    • DEFECTS • Chocolateconfectioneries are manufactured with cocoa and chocolate. Due to their low water activity (aw), they are spoiled by osmophilic/xerophilic yeasts and molds. Yeasts are the main cause of spoilage. ... Fat blooms and sugar blooms on chocolate are physical defects that are frequently misdiagnosed as mold growth
  • 65.
    Fat bloom Fat bloomoccurs when fat crystals protruding chocolate, or chocolate- flavoured coating surface, disturb the reflection of light and appears visible as a whitish film of fat, usually covering the entire surface making the products unacceptable for marketing and consumption. . Although fat-bloomed chocolate does not pose any public health or safety hazards to consumer, the process renders the product unappealing, and therefore renders it inedible.
  • 66.
  • 67.
    Sugar bloom Sugar bloomoccurs through either poor storage conditions (high humidity) or rapid transition of products from an area of low to high temperature. Both conditions result in sweating of the chocolate, which consequently dissolves sugar. As the surface water evaporates, sugar crystals remain on the surfaces, producing a white appearance. This phenomenon is often confused with fat bloom but is completely different. The difference can be established microscopically or whichever is simpler by heating the chocolate to 38◦C. Fat bloom disappears at this temperature
  • 69.