‫ليخد‬
‫نامثع‬
– ‫ا‬.‫د‬.
‫ةيبطال‬
‫مولعال‬
‫لك‬‫ي‬‫ة‬
–
‫ةيلودال‬
‫انيروق‬
‫ةعماج‬
Organic chemistry
1
st
year – Pharmacy
Contents pages hrs weeks
1- Alkanes 2-14 4 2
2- Stereochemistry 15-38 6 3
3- Alkenes 39-71 6 3
4- Alkynes 72-85 4 2
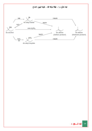
5- Alkyl halides 86-110 4 2
‫د‬
‫خ‬
‫ي‬
‫ـ‬
‫ـ‬
‫ـ‬
‫ـ‬
‫ـ‬
‫ـ‬
‫ـ‬
‫ـ‬
‫ل‬
‫ثع‬‫م‬‫اــــــــــ‬‫ن‬
‫د‬. 1
Reference: (Organic Chemistry). Janice Gorzynski Smith. 3rd
Edition
‫ال‬
‫ع‬
‫ض‬
‫و‬
‫ي‬
‫ة‬
‫ايميكال‬‫ء‬
‫ررقم‬
‫ف‬
‫ى‬
‫ل‬
‫ل‬
‫ت‬
‫ف‬
‫و‬
‫ق‬
‫يق‬‫م‬‫ة‬
‫ن‬
‫ص‬
‫ا‬
‫ئ‬
‫ح‬
‫ال‬‫م‬‫اح‬‫ض‬‫ار‬‫ت‬
‫نع‬
‫ال‬
‫ت‬
‫غ‬
‫ي‬
‫ب‬
‫ع‬#‫د‬#‫م‬ 
‫ال‬
‫م‬
‫ح‬
‫ا‬
‫ض‬
‫ر‬
‫ة‬
‫ف‬
‫ى‬
‫هتمهفام‬
‫نع‬
‫اخال‬‫ص‬‫ة‬
‫كتاظحالم‬
‫ك‬
‫ت‬
‫ا‬
‫ب‬
‫ة‬ 
‫مويال‬
‫ن‬
‫ف‬
‫س‬
‫ف‬
‫ي‬
‫احم‬‫ض‬‫ةر‬
‫لكب‬
‫اخال‬‫ص‬‫ة‬
‫ال‬‫أ‬‫س‬‫ئ‬‫ل‬‫ة‬
‫ج‬
‫م‬
‫ي‬
‫ع‬
‫ةباجإ‬
‫ةداعإ‬
‫و‬
‫ام‬‫ف‬‫هتمه‬
‫ةعجارم‬ 
‫همهف‬
‫نم‬
‫دكأتالو‬
‫ررقمال‬
‫أ‬‫س‬‫ات‬‫ذ‬
‫عم‬
‫هتعجارم‬
‫و‬
‫همهف‬
‫بعصام‬
‫نيودت‬ 
‫ال‬
‫ع‬
‫ض‬
‫و‬
‫ي‬
‫ة‬
‫ايميكال‬‫ء‬
‫ف‬
‫ى‬
‫ادج‬
‫م‬
‫ف‬
‫ي‬
‫د‬
‫ة‬
‫ةقيرط‬
‫ت‬
‫ع‬
‫ت‬
‫ب‬
‫ر‬
‫ةعومجم‬
‫عم‬
‫ةعجارمال‬
 ‫ال‬
‫ت‬
‫و‬
‫ف‬
‫ي‬
‫ق‬
‫لو‬‫ي‬
‫هلالو‬
‫ليخد‬
‫نامثع‬
– ‫ا‬.‫د‬.
‫ةيبطال‬
‫مولعال‬
‫لك‬‫ي‬‫ة‬
–
‫ةيلودال‬
‫انيروق‬
‫ةعماج‬
1. Alkanes
/./- An lntroduction
Alkanes are aliphatic hydrocarbons having only C –C and C – H σ bonds.
• Acyclic alkanes have the molecular formula CnH2n + 2.
• Cycloalkanes contain carbons joined in one or more rings. Because their general formula is CnH2n.
Acyclic Alkanes Having One to Five C Atoms
There are two different ways to arrange four carbons, giving two compounds with molecular formula C4H10, named
butane and isobutane.
Problem.1. Which of the following is not another representation for isopentane?
ANSWER:
ANSWER:
• A primary carbon (1° carbon) is bonded to one other C atom. • A secondary carbon (2° carbon) is bonded to two other C atoms.
• A tertiary carbon (3° carbon) is bonded to three other C atoms. • A quaternary (4° carbon) is bonded to four other C atoms.
‫د‬
‫خ‬
‫ي‬
‫ـ‬
‫ـ‬
‫ـ‬
‫ـ‬
‫ـ‬
‫ـ‬
‫ـ‬
‫ـ‬
‫ل‬
‫ثع‬‫م‬‫اــــــــــ‬‫ن‬
‫د‬. 2
‫ليخد‬
‫نامثع‬
– ‫ا‬.‫د‬.
‫ةيبطال‬
‫مولعال‬
‫لك‬‫ي‬‫ة‬
–
‫ةيلودال‬
‫انيروق‬
‫ةعماج‬
Hydrogen atoms are classified as primary (1°), secondary (2°), or tertiary (3°) depending on the type of carbon atom to
which they are bonded.
• A primary hydrogen (1° H) is on a C bonded to one other C atom. • (2° H) is on a C bonded to two other C atoms.
• A tertiary hydrogen (3° H) is on a C bonded to three other C atoms.
Problem.2. (a) Classify the carbon atoms in each compound as 1°, 2°, 3°, or 4°. (b) Classify
the hydrogen atoms in each compound as 1°, 2°, or 3°.
ANSWER:
Acyclic Alkanes Having More Than Five C Atoms
A group of compounds that differ by only a CH2 group is called a homologous series.
Table Summary: Straight-Chain Alkanes
Problem.3. Draw the structure of an alkane with molecular formula C7H16 that contains (a)
one 4° carbon; (b) only 1° and 2° carbons; (c) 1°, 2°, and 3° hydrogens.
ANSWER:
‫د‬
‫خ‬
‫ي‬
‫ـ‬
‫ـ‬
‫ـ‬
‫ـ‬
‫ـ‬
‫ـ‬
‫ـ‬
‫ـ‬
‫ل‬
‫ثع‬‫م‬‫اــــــــــ‬‫ن‬
‫د‬. 3
‫ليخد‬
‫نامثع‬
– ‫ا‬.‫د‬.
‫ةيبطال‬
‫مولعال‬
‫لك‬‫ي‬‫ة‬
–
‫ةيلودال‬
‫انيروق‬
‫ةعماج‬
Problem.4. Considering compounds A–C, which two structures represent the same Compound?
ANSWER:
/.2- Physical Properties of Alkanes
Alkanes contain only nonpolar C –C and C – H bonds, and as a result they exhibit only weak van der Waals forces.
Table Physical Properties of Alkanes
‫د‬
‫خ‬
‫ي‬
‫ـ‬
‫ـ‬
‫ـ‬
‫ـ‬
‫ـ‬
‫ـ‬
‫ـ‬
‫ـ‬
‫ل‬
‫ثع‬‫م‬‫اــــــــــ‬‫ن‬
‫د‬. 4
‫ليخد‬
‫نامثع‬
– ‫ا‬.‫د‬.
‫ةيبطال‬
‫مولعال‬
‫لك‬‫ي‬‫ة‬
–
‫ةيلودال‬
‫انيروق‬
‫ةعماج‬
Problem.5. Arrange the following compounds in order of increasing boiling point.
CH3(CH2)6CH3, CH3(CH2)5CH3, CH3CH2CH2CH2CH(CH3)2, (CH3)3CCH(CH3)2
/./- Conformations of Acyclic Alkanes—Ethane
Let’s now take a closer look at the three-dimensional structure of alkanes. Rotation occurs around carbon–carbon σ
bonds.
• Conformations are different arrangements of atoms that are interconverted by rotation about single bonds.
•In the eclipsed conformation, the C – H bonds on one carbon are directly aligned with the C – H bonds on the
adjacent carbon.
• In the staggered conformation, the C – H bonds on one carbon bisect the H – C– H bond angle on the adjacent carbon.
‫د‬
‫خ‬
‫ي‬
‫ـ‬
‫ـ‬
‫ـ‬
‫ـ‬
‫ـ‬
‫ـ‬
‫ـ‬
‫ـ‬
‫ل‬
‫ثع‬‫م‬‫اــــــــــ‬‫ن‬
‫د‬. 5
‫ليخد‬
‫نامثع‬
– ‫ا‬.‫د‬.
‫ةيبطال‬
‫مولعال‬
‫لك‬‫ي‬‫ة‬
–
‫ةيلودال‬
‫انيروق‬
‫ةعماج‬
Rotating the atoms on one carbon by 60° converts an eclipsed conformation into a staggered conformation, and vice
versa.
HOW TO Draw a Newman Projection
Ex;
Problem.6. Draw the staggered and eclipsed conformations that result from rotation
around the C – C bond in CH3 –CH2Br.
ANSWER:
‫د‬
‫خ‬
‫ي‬
‫ـ‬
‫ـ‬
‫ـ‬
‫ـ‬
‫ـ‬
‫ـ‬
‫ـ‬
‫ـ‬
‫ل‬
‫ثع‬‫م‬‫اــــــــــ‬‫ن‬
‫د‬. 6
‫ليخد‬
‫نامثع‬
– ‫ا‬.‫د‬.
‫ةيبطال‬
‫مولعال‬
‫لك‬‫ي‬‫ة‬
–
‫ةيلودال‬
‫انيروق‬
‫ةعماج‬
•The staggered conformations are more stable (lower in energy) than the eclipsed conformations.
Electron–electron repulsion between the bonds in the eclipsed conformation increases its energy
Problem.7. Draw an energy versus rotation diagram for rotation around a C– C bond in propane.
ANSWER:
Conformations of Butane
Problem.8. Draw the three staggered and three eclipsed conformations that result from
rotation around the designated bond using Newman projections. b. Label the most
stable and least stable conformation.
ANSWER:
‫د‬
‫خ‬
‫ي‬
‫ـ‬
‫ـ‬
‫ـ‬
‫ـ‬
‫ـ‬
‫ـ‬
‫ـ‬
‫ـ‬
‫ل‬
‫ثع‬‫م‬‫اــــــــــ‬‫ن‬
‫د‬. 7
‫ليخد‬
‫نامثع‬
– ‫ا‬.‫د‬.
‫ةيبطال‬
‫مولعال‬
‫لك‬‫ي‬‫ة‬
–
‫ةيلودال‬
‫انيروق‬
‫ةعماج‬
Problem.9. Consider rotation around the carbon–carbon bond in 1,2-dichloroethane (ClCH2CH2Cl). a.
Using Newman projections, draw all of the staggered and eclipsed conformations that result from rotation
around this bond. b. Graph energy versus dihedral angle for rotation around this bond.
ANSWER:
Problem.10. For each alkane: (a) classify each carbon atom as 1°, 2°, 3°, or 4°; (b)
classify each hydrogen atom as 1°, 2°, or 3°.
ANSWER:
‫د‬
‫خ‬
‫ي‬
‫ـ‬
‫ـ‬
‫ـ‬
‫ـ‬
‫ـ‬
‫ـ‬
‫ـ‬
‫ـ‬
‫ل‬
‫ثع‬‫م‬‫اــــــــــ‬‫ن‬
‫د‬. 8
‫ليخد‬
‫نامثع‬
– ‫ا‬.‫د‬.
‫ةيبطال‬
‫مولعال‬
‫لك‬‫ي‬‫ة‬
–
‫ةيلودال‬
‫انيروق‬
‫ةعماج‬
Problem.11. Give the IUPAC name for each compound.
ANSWER:
a) 5-ethyl-3-methyloctane
diethyl-4-methyl-5-propyloctane
b) 3,3,6-triethyl-7-methyldecane
e) 3,3-diethyl-4-methylheptane
c) 3,3,4,4-tetramethylheptane d) 3,3-
f) 3,4-dimethyl-5-propylnonane g) 4,4-
dipropylheptane
isopropyloctane
h) 6-isopropyl-3-methyldecane
k) 2,2,5-trimethylheptane
i) 8-ethyl-4-isopropyl-2,6-dimethyldecane j) 4-
l) 3-cyclobutylpentane m)
1-
sec-butyl-2-isopropylcyclopentane n) 1-isobutyl-3-isopropylcyclohexane
Problem.12. Considering rotation around the indicated bond in each compound, draw Newman projections
for the most stable and least stable conformations.
ANSWER:
Problem.13. Convert each structure to a Newman projection around the indicated bond.
ANSWER:
‫د‬
‫خ‬
‫ي‬
‫ـ‬
‫ـ‬
‫ـ‬
‫ـ‬
‫ـ‬
‫ـ‬
‫ـ‬
‫ـ‬
‫ل‬
‫ثع‬‫م‬‫اــــــــــ‬‫ن‬
‫د‬. 9
‫ليخد‬
‫نامثع‬
– ‫ا‬.‫د‬.
‫ةيبطال‬
‫مولعال‬
‫لك‬‫ي‬‫ة‬
–
‫ةيلودال‬
‫انيروق‬
‫ةعماج‬
Problem.14. (a) Using Newman projections, draw all staggered and eclipsed conformations that
result from rotation around the indicated bond in each molecule; (b) draw a graph of energy versus
dihedral angle for rotation around this bond.
ANSWER:
Problem.15. Label the sites of torsional and steric strain in each conformation.
ANSWER:
/.5- Halogenation of Alkanes
In the presence of light or heat, alkanes react with halogens to form alkyl halides.
‫د‬
‫خ‬
‫ي‬
‫ـ‬
‫ـ‬
‫ـ‬
‫ـ‬
‫ـ‬
‫ـ‬
‫ـ‬
‫ـ‬
‫ل‬
‫ثع‬‫م‬‫اــــــــــ‬‫ن‬
‫د‬. 10
‫ليخد‬
‫نامثع‬
– ‫ا‬.‫د‬.
‫ةيبطال‬
‫مولعال‬
‫لك‬‫ي‬‫ة‬
–
‫ةيلودال‬
‫انيروق‬
‫ةعماج‬
With an alkane that has more than one type of hydrogen atom, a mixture of alkyl halides may result
Sample Problem: Draw all the constitutional isomers formed by monohalogenation of (CH3)2CHCH2CH3 with Cl2 and hγ.
Problem.16. Draw all constitutional isomers formed by monochlorination of each alkane.
ANSWER:
/.6-Chlorination versus Bromination
• The weaker the C – H bond, the more readily the hydrogen atom is removed in radical halogenation.
Problem.17. Which C – H bond in each compound is most readily broken during radical halogenation?
‫د‬
‫خ‬
‫ي‬
‫ـ‬
‫ـ‬
‫ـ‬
‫ـ‬
‫ـ‬
‫ـ‬
‫ـ‬
‫ـ‬
‫ل‬
‫ثع‬‫م‬‫اــــــــــ‬‫ن‬
‫د‬. 11
‫ليخد‬
‫نامثع‬
– ‫ا‬.‫د‬.
‫ةيبطال‬
‫مولعال‬
‫لك‬‫ي‬‫ة‬
–
‫ةيلودال‬
‫انيروق‬
‫ةعماج‬
ANSWER:
Chlorination is faster than bromination.
•Although chlorination is unselective, yielding a mixture of products, bromination is often selective, yielding one major
product.
Problem.18. Draw the major product formed when each cycloalkane is heated with Br2.
ANSWER:
Problem.19. Why is the reaction of methylcyclohexane with Cl2 not a useful method to prepare 1-
chloro-1-methylcyclohexane? What other constitutional isomers are formed in the reaction mixture?
ANSWER:
/.6- Radical Halogenation at an Allylic
Carbon
an allylic carbon—the carbon adjacent to a double bond.
an allyl radical is more stable than a 3° radical
‫د‬
‫خ‬
‫ي‬
‫ـ‬
‫ـ‬
‫ـ‬
‫ـ‬
‫ـ‬
‫ـ‬
‫ـ‬
‫ـ‬
‫ل‬
‫ثع‬‫م‬‫اــــــــــ‬‫ن‬
‫د‬. 12
‫ليخد‬
‫نامثع‬
– ‫ا‬.‫د‬.
‫ةيبطال‬
‫مولعال‬
‫لك‬‫ي‬‫ة‬
–
‫ةيلودال‬
‫انيروق‬
‫ةعماج‬
The allyl radical is more stable than other radicals because two resonance structures can be drawn for it.
Problem.20. Draw a second resonance structure for each radical. Then draw the hybrid.
ANSWER:
Problem.21. Rank each group of radicals in order of increasing stability.
ANSWER:
Problem.22. Draw all constitutional isomers formed by monochlorination of each alkane with Cl2 and hγ.
ANSWER:
‫د‬
‫خ‬
‫ي‬
‫ـ‬
‫ـ‬
‫ـ‬
‫ـ‬
‫ـ‬
‫ـ‬
‫ـ‬
‫ـ‬
‫ل‬
‫ثع‬‫م‬‫اــــــــــ‬‫ن‬
‫د‬. 13
‫ليخد‬
‫نامثع‬
– ‫ا‬.‫د‬.
‫ةيبطال‬
‫مولعال‬
‫لك‬‫ي‬‫ة‬
–
‫ةيلودال‬
‫انيروق‬
‫ةعماج‬
Problem.23. What is the major monobromination product formed by heating each alkane with Br2?
ANSWER:
Problem.24. What alkane is needed to make each alkyl halide by radical halogenation?
ANSWER:
‫د‬
‫خ‬
‫ي‬
‫ـ‬
‫ـ‬
‫ـ‬
‫ـ‬
‫ـ‬
‫ـ‬
‫ـ‬
‫ـ‬
‫ل‬
‫ثع‬‫م‬‫اــــــــــ‬‫ن‬
‫د‬. 14
‫ليخد‬
‫نامثع‬
– ‫ا‬.‫د‬.
‫ةيبطال‬
‫مولعال‬
‫لك‬‫ي‬‫ة‬
–
‫ةيلودال‬
‫انيروق‬
‫ةعماج‬
2.Stereochemistry
2./. The Two Major Classes of lsomers
• Isomers are different compounds with the same molecular formula.
There are two major classes of isomers: constitutional isomers and stereoisomers. Constitutional (or structural) isomers
differ in the way the atoms are connected to each other.
Stereoisomers differ only in the way atoms are oriented in space. A particular three-dimensional arrangement is called a
configuration.
Problem.25. Classify each pair of compounds as constitutional isomers or stereoisomers.
ANSWER:
2.2. Chiral and Achiral
Molecules
• A molecule (or object) that is not superimposable on its mirror image is said to be chiral.
• A molecule (or object) that is superimposable on its mirror image is said to be achiral.
Let’s determine whether three molecules—H2O, CH2BrCl, and CHBrClF—are superimposable on their mirror images; that is, are H2O,
CH2BrCl, and CHBrClF chiral or achiral?
To test chirality:
‫د‬
‫خ‬
‫ي‬
‫ـ‬
‫ـ‬
‫ـ‬
‫ـ‬
‫ـ‬
‫ـ‬
‫ـ‬
‫ـ‬
‫ل‬
‫ثع‬‫م‬‫اــــــــــ‬‫ن‬
‫د‬. 15
‫ليخد‬
‫نامثع‬
– ‫ا‬.‫د‬.
‫ةيبطال‬
‫مولعال‬
‫لك‬‫ي‬‫ة‬
–
‫ةيلودال‬
‫انيروق‬
‫ةعماج‬
• Draw the molecule in three dimensions.
• Draw its mirror image.
•Try to align all bonds and atoms. To superimpose a molecule and its mirror image you can perform any rotation but you
cannot break bonds.
Following this procedure, H2O and CH2BrCl are both achiral molecules because each molecule is superimposable on its
mirror image.
A and B are stereoisomers because they are isomers differing only in the three-dimensional arrangement of substituents.
These stereoisomers are called enantiomers.
• Enantiomers are mirror images that are not superimposable.
• A molecule that is not superimposable on its mirror image is a chiral molecule.
• A carbon atom bonded to four different groups is a stereogenic center.
Problem.26. Draw the mirror image of each compound. Label each molecule as chiral or achiral.
ANSWER:
•A plane of symmetry is a mirror plane that cuts a molecule in half, so that one half of the molecule is a reflection
of the other half.
• Achiral molecules usually contain a plane of symmetry but chiral molecules do not.
‫د‬
‫خ‬
‫ي‬
‫ـ‬
‫ـ‬
‫ـ‬
‫ـ‬
‫ـ‬
‫ـ‬
‫ـ‬
‫ـ‬
‫ل‬
‫ثع‬‫م‬‫اــــــــــ‬‫ن‬
‫د‬. 16
‫ليخد‬
‫نامثع‬
– ‫ا‬.‫د‬.
‫ةيبطال‬
‫مولعال‬
‫لك‬‫ي‬‫ة‬
–
‫ةيلودال‬
‫انيروق‬
‫ةعماج‬
Problem.27. Draw in a plane of symmetry for each molecule
ANSWER:
Problem.28. Locate any stereogenic center in the given molecules. (Some compounds contain no
stereogenic centers.)
d.
b. (CH3)3CH
e. (CH3)2CHCH2CH2CH(CH3)CH2CH3
c. CH3CH(OH)CH=CH2
f. CH3CH2CH(CH3)CH2CH2CH3
a. CH3CH2CH(Cl)CH2CH3
CH3CH2CH2OH
ANSWER:
Problem.29. Locate the stereogenic centers in each molecule.
b. (CH3)2CHCH2CH(NH2)COOH
a. CH3CH2CH2CH(OH)CH3
ANSWER:
Problem.30. locate the four stereogenic centers in aliskirin.
ANSWER:
‫د‬
‫خ‬
‫ي‬
‫ـ‬
‫ـ‬
‫ـ‬
‫ـ‬
‫ـ‬
‫ـ‬
‫ـ‬
‫ـ‬
‫ل‬
‫ثع‬‫م‬‫اــــــــــ‬‫ن‬
‫د‬. 17
‫ليخد‬
‫نامثع‬
– ‫ا‬.‫د‬.
‫ةيبطال‬
‫مولعال‬
‫لك‬‫ي‬‫ة‬
–
‫ةيلودال‬
‫انيروق‬
‫ةعماج‬
2./. Qrawing a Pair of Enantiomers
• Any molecule with one tetrahedral stereogenic center is a chiral compound and exists as a pair of enantiomers.
Problem.31. Locate the stereogenic center in each compound and draw both enantiomers.
a)CH3CH(Cl)CH2CH3 b. CH3CH2CH(OH)CH2OH c. CH3SCH2CH2CH(NH2)COOH
ANSWER:
2.4. Stereogenic Centers in Cyclic
Compounds
Problem.32. Locate the stereogenic centers in each compound. A molecule may have zero, one, or
more stereogenic centers. .
ANSWER:
‫د‬
‫خ‬
‫ي‬
‫ـ‬
‫ـ‬
‫ـ‬
‫ـ‬
‫ـ‬
‫ـ‬
‫ـ‬
‫ـ‬
‫ل‬
‫ثع‬‫م‬‫اــــــــــ‬‫ن‬
‫د‬. 18
‫ليخد‬
‫نامثع‬
– ‫ا‬.‫د‬.
‫ةيبطال‬
‫مولعال‬
‫لك‬‫ي‬‫ة‬
–
‫ةيلودال‬
‫انيروق‬
‫ةعماج‬
Problem.33. Locate the stereogenic centers in each compound.
ANSWER:
2.5. Labeling Stereogenic Centers with R or S
Rule 1 Assign priorities (1, 2, 3, or 4) to the atoms directly bonded to the stereogenic center in order of decreasing
atomic number. The atom of highest atomic number gets the highest priority (1).
Rule 2 If two atoms on a stereogenic center are the same, assign priority based on the atomic number of the atoms
bonded to these atoms. One atom of higher atomic number determines a higher priority.
Rule 3 If two isotopes are bonded to the stereogenic center, assign priorities in order of decreasing mass number.
• In comparing the three isotopes of hydrogen, the order of priorities is:
Rule 4 To assign a priority to an atom that is part of a multiple bond, treat a multiply bonded atom as an equivalent
number of singly bonded atoms.
• For example, the C of a C=O is considered to be bonded to two O atoms.
‫د‬
‫خ‬
‫ي‬
‫ـ‬
‫ـ‬
‫ـ‬
‫ـ‬
‫ـ‬
‫ـ‬
‫ـ‬
‫ـ‬
‫ل‬
‫ثع‬‫م‬‫اــــــــــ‬‫ن‬
‫د‬. 19
‫ليخد‬
‫نامثع‬
– ‫ا‬.‫د‬.
‫ةيبطال‬
‫مولعال‬
‫لك‬‫ي‬‫ة‬
–
‫ةيلودال‬
‫انيروق‬
‫ةعماج‬
• Other common multiple bonds are drawn below.
Problem.34. Which group in each pair is assigned the higher priority?
d. – CH2Br, – CH2CH2Br
e. –
b. – I, – Br c. – H, –D
f. – CH2OH, – CHO
a. – CH3, – CH2CH3
CH2CH2Cl, – CH2CH(CH3)2
ANSWER:
Problem.35. Rank the following groups in order of decreasing priority.
c. – CH2CH3, – CH3, – H, – CH(CH3)2
d. – CH=CH2, – CH3, – C≡CH, – H
a. – COOH, – H, – NH2, –OH
b. – H, – CH3, – Cl, – CH2Cl
ANSWER:
HOW TO Assign R or S to a Stereogenic Center
Example Label each enantiomer as R or S.
‫د‬
‫خ‬
‫ي‬
‫ـ‬
‫ـ‬
‫ـ‬
‫ـ‬
‫ـ‬
‫ـ‬
‫ـ‬
‫ـ‬
‫ل‬
‫ثع‬‫م‬‫اــــــــــ‬‫ن‬
‫د‬. 20
‫ليخد‬
‫نامثع‬
– ‫ا‬.‫د‬.
‫ةيبطال‬
‫مولعال‬
‫لك‬‫ي‬‫ة‬
–
‫ةيلودال‬
‫انيروق‬
‫ةعماج‬
Step [1] Assign priorities from 1 to 4 to each group bonded to the stereogenic center.
Step [2] Orient the molecule with the lowest priority group (4) back (on a dash), and visualize the relative positions of
the remaining three groups (priorities 1, 2, and 3).
Step [3] Trace a circle from priority group 1 ‫م‬
2
‫م‬
3 .
• If tracing the circle goes in the clockwise direction—to the right from the noon position—the isomer is named R.
• If tracing the circle goes in the counterclockwise direction—to the left from the noon position—the isomer is namedS.
• The letters R or S precede the IUPAC name of the molecule. For the enantiomers of 2-butanol:
Sample Problem 5.2 Label the following compound as R or S.
Sample Problem 5.3 Label the following compound as R or S.
How do you assign R or S to a molecule when the lowest priority group is not oriented toward the back, on a dashed line?
You could rotate and fl ip the molecule until the lowest priority group is in the back; then follow the stepwise procedure
for assigning the configuration.
‫د‬
‫خ‬
‫ي‬
‫ـ‬
‫ـ‬
‫ـ‬
‫ـ‬
‫ـ‬
‫ـ‬
‫ـ‬
‫ـ‬
‫ل‬
‫ثع‬‫م‬‫اــــــــــ‬‫ن‬
‫د‬. 21
‫ليخد‬
‫نامثع‬
– ‫ا‬.‫د‬.
‫ةيبطال‬
‫مولعال‬
‫لك‬‫ي‬‫ة‬
–
‫ةيلودال‬
‫انيروق‬
‫ةعماج‬
Or, if manipulating and visualizing molecules in three dimensions is difficult for you, try the procedure suggested in
Sample Problem
Sample Problem 5.3 Label the following compound as R or S.
Solution
In this problem, the lowest priority group (H) is oriented in front of, not behind, the page. To assign R or S in this case:
• Switch the position of the lowest priority group (H) with the group located behind the page ( – CH2CH3).
• Determine R or S in the usual manner.
•Reverse the answer. Because we switched the position of two groups on the stereogenic center to begin with, and there
are only two possibilities, the answer is opposite to the correct answer.
Problem.36. Label each compound as R or S.
ANSWER:
2.6. Qiastereomers
• For n stereogenic centers, the maximum number of stereoisomers is 2n.
Problem.37. What is the maximum number of stereoisomers possible for a compound with: (a) three
stereogenic centers; (b) eight stereogenic centers?
ANSWER:
a. 3 stereogenic centers
b. 8 stereogenic centers
23 = 8 stereoisomers
28 = 256 stereoisomers
HOW TO Find and Draw All Possible Stereoisomers for a Compound with Two Stereogenic Centers
Step [1] Draw one stereoisomer by arbitrarily arranging substituents around the stereogenic centers. Then draw its
mirror image.
‫د‬
‫خ‬
‫ي‬
‫ـ‬
‫ـ‬
‫ـ‬
‫ـ‬
‫ـ‬
‫ـ‬
‫ـ‬
‫ـ‬
‫ل‬
‫ثع‬‫م‬‫اــــــــــ‬‫ن‬
‫د‬. 22
‫ليخد‬
‫نامثع‬
– ‫ا‬.‫د‬.
‫ةيبطال‬
‫مولعال‬
‫لك‬‫ي‬‫ة‬
–
‫ةيلودال‬
‫انيروق‬
‫ةعماج‬
Step [2] Draw a third possible stereoisomer by switching the positions of any two groups on one stereogenic center
only. Then draw its mirror image.
Problem.38. Label the two stereogenic centers in each compound and draw all possible stereoisomers:
(a) CH3CH2CH(Cl)CH(OH)CH2CH3; (b) CH3CH(Br)CH2CH(Cl)CH3.
ANSWER:
2.7. Meso Compounds
Whereas 2,3-dibromopentane has two stereogenic centers and the maximum of four stereoisomers,
2,3-dibromobutane has two stereogenic centers but fewer than the maximum number of stereoisomers.
• A meso compound is an achiral compound that contains tetrahedral stereogenic centers
‫د‬
‫خ‬
‫ي‬
‫ـ‬
‫ـ‬
‫ـ‬
‫ـ‬
‫ـ‬
‫ـ‬
‫ـ‬
‫ـ‬
‫ل‬
‫ثع‬‫م‬‫اــــــــــ‬‫ن‬
‫د‬. 23
‫ليخد‬
‫نامثع‬
– ‫ا‬.‫د‬.
‫ةيبطال‬
‫مولعال‬
‫لك‬‫ي‬‫ة‬
–
‫ةيلودال‬
‫انيروق‬
‫ةعماج‬
C contains a plane of symmetry. Meso compounds generally have a plane of symmetry, so they possess two identical
halves.
Problem.39. Draw all the possible stereoisomers for each compound and label pairs of enantiomers
and diastereomers: (a) CH3CH(OH)CH(OH)CH3; (b) CH3CH(OH)CH(Cl)CH3.
Problem.40. Which compounds are meso compounds?
ANSWER:
Problem.41. Draw a meso compound for each of the following molecules.
a. BrCH2CH2CH(Cl)CH(Cl)CH2CH2Br
ANSWER:
2.8. R and S Assignments in Compounds with Two or More Stereogenic
Centers
‫د‬
‫خ‬
‫ي‬
‫ـ‬
‫ـ‬
‫ـ‬
‫ـ‬
‫ـ‬
‫ـ‬
‫ـ‬
‫ـ‬
‫ل‬
‫ثع‬‫م‬‫اــــــــــ‬‫ن‬
‫د‬. 24
‫ليخد‬
‫نامثع‬
– ‫ا‬.‫د‬.
‫ةيبطال‬
‫مولعال‬
‫لك‬‫ي‬‫ة‬
–
‫ةيلودال‬
‫انيروق‬
‫ةعماج‬
Complete name: (2S,3R)-2,3-dibromopentane
• Identical compounds have the same R,S designations at every tetrahedral stereogenic center.
• Enantiomers have exactly opposite R,S designations.
•Diastereomers have the same R,S designation for at least one stereogenic center and the opposite for at least one of
the other stereogenic centers.
Problem.42. If the two stereogenic centers of a compound are R,S in configuration, what are the
R,S assignments for its enantiomer and two diastereomers?
ANSWER:
If a compound is R,S:
Its enantiomer is: S,R Its diastereomers are: R,R and S,S
Problem.43. Without drawing out the structures, label each pair of compounds as enantiomers or
diastereomers.
a. (2R,3S)-2,3-hexanediol and (2R,3R)-2,3-hexanediol
b. (2R,3R)-2,3-hexanediol and (2S,3S)-2,3-hexanediol
c. (2R,3S,4R)-2,3,4-hexanetriol and (2S,3R,4R)-2,3,4-hexanetriol
ANSWER:
d. (2R,3S)-2,3-hexanediol and (2R,3R)-2,3-hexanediol One changes; one remains the same: Diastereomers
b.(2R,3R)-2,3-hexanediol and (2S,3S)-2,3-hexanediol Both R's change to S's: Enantiomersc.
c.(2R,3S,4R)-2,3,4-hexanetriol and (2S,3R,4R)-2,3,4-hexanetriol Two change; one remains the same:Diastereomers
Problem.44. (a) Label the four stereogenic centers in sorbitol as R or S. (b) How are sorbitol and A
related? (c) How are sorbitol and B related?
ANSWER:
2.9. Qisubstituted
Cycloalkanes
These compounds are stereoisomers but not mirror images of each other, making them diastereomers. A and B are two
of the four possible stereoisomers.
To fi nd the other two stereoisomers (if they exist), draw the mirror image of each compound and determine whether the
compound and its mirror image are superimposable.
‫د‬
‫خ‬
‫ي‬
‫ـ‬
‫ـ‬
‫ـ‬
‫ـ‬
‫ـ‬
‫ـ‬
‫ـ‬
‫ـ‬
‫ل‬
‫ثع‬‫م‬‫اــــــــــ‬‫ن‬
‫د‬. 25
‫ليخد‬
‫نامثع‬
– ‫ا‬.‫د‬.
‫ةيبطال‬
‫مولعال‬
‫لك‬‫ي‬‫ة‬
–
‫ةيلودال‬
‫انيروق‬
‫ةعماج‬
The cis isomer is superimposable on its mirror image, making them identical. Thus, A is an achiral meso compound.
Problem.45. Which of the following cyclic molecules are meso compounds?
ANSWER:
Problem.46. Draw all possible stereoisomers for each compound. Label pairs of enantiomers and
diastereomers.
ANSWER:
‫د‬
‫خ‬
‫ي‬
‫ـ‬
‫ـ‬
‫ـ‬
‫ـ‬
‫ـ‬
‫ـ‬
‫ـ‬
‫ـ‬
‫ل‬
‫ثع‬‫م‬‫اــــــــــ‬‫ن‬
‫د‬. 26
‫ليخد‬
‫نامثع‬
– ‫ا‬.‫د‬.
‫ةيبطال‬
‫مولعال‬
‫لك‬‫ي‬‫ة‬
–
‫ةيلودال‬
‫انيروق‬
‫ةعماج‬
Problem.47. State how each pair of compounds is related. Are they enantiomers, diastereomers,
constitutional isomers, or identical?
ANSWER:
2./0. Physical Properties of Stereoisomers
• The chemical and physical properties of two enantiomers are identical except in their interaction with chiral
substances.
2.10.1 Optical Activity
Two enantiomers have identical physical properties—melting point, boiling point, solubility—except for how they
interact with plane-polarized light.
‫د‬
‫خ‬
‫ي‬
‫ـ‬
‫ـ‬
‫ـ‬
‫ـ‬
‫ـ‬
‫ـ‬
‫ـ‬
‫ـ‬
‫ل‬
‫ثع‬‫م‬‫اــــــــــ‬‫ن‬
‫د‬. 27
‫ليخد‬
‫نامثع‬
– ‫ا‬.‫د‬.
‫ةيبطال‬
‫مولعال‬
‫لك‬‫ي‬‫ة‬
–
‫ةيلودال‬
‫انيروق‬
‫ةعماج‬
•If the rotation is clockwise (to the right from the noon position), the compound is called dextrorotatory. The rotation
is labeled d or (+).
• If the rotation is counterclockwise (to the left from noon), the compound is called levorotatory. The rotation is labeled
l or (–).
• Two enantiomers rotate plane-polarized light to an equal extent but in the opposite direction.
2.10.2 Racemic Mixtures
•An equal amount of two enantiomers is called a racemic mixture or a racemate. A racemic mixture is
optically inactive.
2.10.3 Specific Rotation
Problem.49. The amino acid (S)-alanine has the physical characteristics listed under the structure.
a. What is the melting point of (R)-alanine?
b. How does the melting point of a racemic mixture of (R)- and (S)-alanine compare to the melting point of (S)-alanine?
c. What is the specific rotation of (R)-alanine, recorded under the same conditions as the reported rotation of (S)-alanine?
d. What is the optical rotation of a racemic mixture of (R)- and (S)-alanine?
e.Label each of the following as optically active or inactive: a solution of pure (S)-alanine; an equal mixture of (R)- and
(S)- alanine; a solution that contains 75% (S)- and 25% (R)-alanine.
ANSWER:
f. Mp = same as the S isomer.
g. The mp of a racemic mixture is often different from the melting point of the enantiomers.
h.–8.5, same as S but opposite sign d. Zero. A racemic mixture is optically inactive.
e. Solution of pure (S)-alanine: optically active
Equal mixture of (R)- and (S)-alanine: optically inactive 75% (S)- and 25% (R)-alanine: optically active
Problem.49. A natural product was isolated in the laboratory, and its observed rotation was +10° when measured in a 1 dm
sample tube containing 1.0 g of compound in 10 mL of water. What is the specific rotation of this compound?
ANSWER:
2.10.4. Enantiomeric Excess
• Enantiomeric excess = ee = % of one enantiomer – % of the other enantiomer.
Problem.50. What is the ee for each of the following mixtures of enantiomers A and B?
ANSWER:
a. 95% A and 5% B b. 85% A and 15% B 95% - 5% = 90% ee b. 85% - 15% = 70% ee
Problem.51. For the given ee values, calculate the percentage of each enantiomer present.
‫د‬
‫خ‬
‫ي‬
‫ـ‬
‫ـ‬
‫ـ‬
‫ـ‬
‫ـ‬
‫ـ‬
‫ـ‬
‫ـ‬
‫ل‬
‫ثع‬‫م‬‫اــــــــــ‬‫ن‬
‫د‬. 28
‫ليخد‬
‫نامثع‬
– ‫ا‬.‫د‬.
‫ةيبطال‬
‫مولعال‬
‫لك‬‫ي‬‫ة‬
–
‫ةيلودال‬
‫انيروق‬
‫ةعماج‬
a. 90% ee b. 99% ee c. 60% ee
ANSWER:
a. 90% ee means 90% excess of A, and 10% racemic mixture of A and B (5% each); therefore,
95% A and 5% B.
b. 99% ee means 99% excess of A, and 1% racemic mixture of A and B (0.5% each); therefore,
99.5% A and 0.5% B.
c. 60% ee means 60% excess of A, and 40% racemic mixture of A and B (20% each); therefore,
80% A and 20% B.
The enantiomeric excess can also be calculated if two quantities are known the specific
rotation [α] of a mixture and the
specific rotation [α] of a pure enantiomer
Problem.52. Pure MSG, a common flavor enhancer, exhibits a specific rotation of +24. (a) Calculate the
ee of a solution whose [α] is +10. (b) If the ee of a solution of MSG is 80%, what is [α] for this
solution?
ANSWER:
Problem.53. (S)-Lactic acid has a specific rotation of +3.8. (a) If the ee of a solution
of lactic acid is 60%, what is [α] for this solution? (b) How much of the dextrorotatory
and levorotatory isomers does the solution contain?
ANSWER:
2.//. The Physical Properties of Qiastereomers
Diastereomers are not mirror images of each other, and as such, their physical properties are different, including optical
rotation.
• The physical properties of A and B differ from their diastereomer C.
•The physical properties of a racemic mixture of A and B (last column) can also differ from either enantiomer or
diastereomer C.
• C is an achiral meso compound, so it is optically inactive; [α] = 0.
•Because two enantiomers have identical physical properties, they cannot be separated by common physical
techniques like distillation.
•Diastereomers and constitutional isomers have different physical properties, and therefore they can be separated by
common physical techniques.
‫د‬
‫خ‬
‫ي‬
‫ـ‬
‫ـ‬
‫ـ‬
‫ـ‬
‫ـ‬
‫ـ‬
‫ـ‬
‫ـ‬
‫ل‬
‫ثع‬‫م‬‫اــــــــــ‬‫ن‬
‫د‬. 29
‫ليخد‬
‫نامثع‬
– ‫ا‬.‫د‬.
‫ةيبطال‬
‫مولعال‬
‫لك‬‫ي‬‫ة‬
–
‫ةيلودال‬
‫انيروق‬
‫ةعماج‬
Problem.54. Compare the physical properties of the three stereoisomers of 1,3-
dimethylcyclopentane.
a. How do the boiling points of A and B compare? What about A and C?
b. Characterize a solution of each of the following as optically active or optically inactive: pure A;
pure B; pure C; an equal mixture of A and B; an equal mixture of A and C.
c.A reaction forms a 1:1:1 mixture of A, B, and C. If this mixture is distilled, how many fractions would be obtained?
Which fractions would be optically active and which would be optically inactive?
ANSWER:
a. The bp's of A and B are the same. The bp's of A and C are different.
b.Pure A: optically
active Pure B: optically
active Pure C: optically
inactive
Equal mixture of A and B: optically inactive
Equal mixture of A and C: optically active
There would be two fractions: one
containing A and B (optically inactive), and
one containing C (optically inactive).
2./2. Chemical Properties of
Enantiomers
•Two enantiomers have exactly the same chemical properties except for their
reaction with chiral, non-racemic reagents.
For an everyday analogy, consider what happens when you are handed an achiral object like a right-handed glove. Your
left and right hands are enantiomers, but they can both hold the achiral pen in the same way. With the glove, however,
only your right hand can fi t inside it, not your left.
2.12.1 Chiral Drugs
A living organism is a sea of chiral molecules. Many drugs are chiral, and often they must interact with a chiral receptor or
a chiral enzyme to be effective. One enantiomer of a drug may effectively treat a disease whereas its mirror image may be
ineffective. Alternatively, one enantiomer may trigger one biochemical response and its mirror image may elicit a totally
different response.
For example, the drugs ibuprofen and fluoxetine each contain one stereogenic center, and thus exist as a pair of
enantiomers, only one of which exhibits biological activity.
(S)-Ibuprofen is the active component of the anti-inflammatory agents Motrin and Advil, and (R)-fluoxetine is the active
component in the antidepressant Prozac.
Enantiomers and the Sense of Smell
‫د‬
‫خ‬
‫ي‬
‫ـ‬
‫ـ‬
‫ـ‬
‫ـ‬
‫ـ‬
‫ـ‬
‫ـ‬
‫ـ‬
‫ل‬
‫ثع‬‫م‬‫اــــــــــ‬‫ن‬
‫د‬. 30
‫ليخد‬
‫نامثع‬
– ‫ا‬.‫د‬.
‫ةيبطال‬
‫مولعال‬
‫لك‬‫ي‬‫ة‬
–
‫ةيلودال‬
‫انيروق‬
‫ةعماج‬
Cyclooctane and other molecules similar in shape bind to a particular olfactory receptor on the nerve cells that lie at the
top of the nasal passage. Binding results in a nerve impulse that travels to the brain, which interprets impulses from
particular receptors as specific odors.
(S)-carvone is responsible for the odor of caraway, whereas (R)-carvone is responsible for the odor of spearmint.
Problem.55. Label each pair of compounds as constitutional isomers, stereoisomers, or not isomers of
each other.
ANSWER:
Problem.56. Draw the mirror image of each compound, and label the compound as chiral or achiral.
ANSWER:
Problem.57. Determine if each compound is identical to or an enantiomer of A.
ANSWER:
‫د‬
‫خ‬
‫ي‬
‫ـ‬
‫ـ‬
‫ـ‬
‫ـ‬
‫ـ‬
‫ـ‬
‫ـ‬
‫ـ‬
‫ل‬
‫ثع‬‫م‬‫اــــــــــ‬‫ن‬
‫د‬. 31
‫ليخد‬
‫نامثع‬
– ‫ا‬.‫د‬.
‫ةيبطال‬
‫مولعال‬
‫لك‬‫ي‬‫ة‬
–
‫ةيلودال‬
‫انيروق‬
‫ةعماج‬
Problem.58. Indicate a plane of symmetry for each molecule that contains one. Some molecules
require rotation around a carbon–carbon bond to see the plane of symmetry.
ANSWER:
Problem.59. Locate the stereogenic center(s) in each compound. A molecule may have zero, one, or
more stereogenic centers.
a. CH3CH2CH2CH2CH2CH3 b. CH3CH2OCH(CH3)CH2CH3 c. (CH3)2CHCH(OH)CH(CH3)2
d. (CH3)2CHCH2CH(CH3)CH2CH(CH3)CH(CH3)CH2CH3
ANSWER:
Problem.60. Which group in each pair is assigned the higher priority in R,S nomenclature?
a. – OH, – NH2 d. – CH2Cl, – CH2CH2CH2Br b. – CD3, – CH3 e. –
CHO, – COOH
ANSWER:
c. – CH(CH3)2, – CH2OH f. – CH2NH2, – NHCH3
Problem.61. Rank the following groups in order of decreasing priority.
a. – F, – NH2, – CH3, –OH b. – CH3, – CH2CH3, – CH2CH2CH3, – (CH2)3CH3 c. – NH2, – CH2NH2, – CH3, – CH2NHCH3
d. – COOH, – CH2OH, – H, – CHO e. – Cl, – CH3, – SH, – OH f. – CΞCH, – CH(CH3)2, – CH2CH3, – CH=CH2
‫د‬
‫خ‬
‫ي‬
‫ـ‬
‫ـ‬
‫ـ‬
‫ـ‬
‫ـ‬
‫ـ‬
‫ـ‬
‫ـ‬
‫ل‬
‫ثع‬‫م‬‫اــــــــــ‬‫ن‬
‫د‬. 32
‫ليخد‬
‫نامثع‬
– ‫ا‬.‫د‬.
‫ةيبطال‬
‫مولعال‬
‫لك‬‫ي‬‫ة‬
–
‫ةيلودال‬
‫انيروق‬
‫ةعماج‬
ANSWER:
a. -F > -OH > -NH2 > -CH3 b. -(CH2)3CH3 > -CH2CH2CH3 > -CH2CH3 > -CH3 c. -NH2 > -CH2NHCH3 > -CH2NH2 > -CH3
d. –COOH > –CHO > –CH2OH > –H e. –Cl > –SH > –OH > –CH3 f. –CΞCH > –CH=CH2 > –CH(CH3)2 > –CH2CH3
Problem.62. Label each stereogenic center as R or S.
ANSWER:
Problem.63. Draw the structure for each compound.
c. (3R,5S,6R)-5-ethyl-3,6-dimethylnonane
d. (3S,6S)-6-isopropyl-3-methyldecane
a. (3R)-3-methylhexane
b. (4R,5S)-4,5-diethyloctane
ANSWER:
Problem.64. Give the IUPAC name for each compound, including the R,S designation for each
stereogenic center.
ANSWER:
Problem.65. Draw the two enantiomers for the amino acid leucine, HOOCCH(NH2)CH2CH(CH3)2, and
label each enantiomer as R or S. Only the S isomer exists in nature, and it has a bitter taste. Its
enantiomer, however, is sweet.
ANSWER:
‫د‬
‫خ‬
‫ي‬
‫ـ‬
‫ـ‬
‫ـ‬
‫ـ‬
‫ـ‬
‫ـ‬
‫ـ‬
‫ـ‬
‫ل‬
‫ثع‬‫م‬‫اــــــــــ‬‫ن‬
‫د‬. 33
‫ليخد‬
‫نامثع‬
– ‫ا‬.‫د‬.
‫ةيبطال‬
‫مولعال‬
‫لك‬‫ي‬‫ة‬
–
‫ةيلودال‬
‫انيروق‬
‫ةعماج‬
Problem.66. Label the stereogenic center(s) in each drug as R or S. L-Dopa is used to treat
Parkinson’s disease. Ketamine is an anesthetic. Enalapril belongs to a class of drugs called ACE
inhibitors, which are used to lower blood pressure.
ANSWER:
Problem.67. Locate the stereogenic centers in each drug.
ANSWER:
Problem.68. What is the maximum number of stereoisomers possible for each compound?
b. CH3CH2CH2CH(CH3)2
a. CH3CH(OH)CH(OH)CH2CH3
ANSWER:
c.
Problem.69. Draw all possible stereoisomers for each compound. Label pairs of enantiomers and
diastereomers. Label any mesocompound. a. CH3CH(OH)CH(OH)CH2CH3 b. CH3CH(OH)CH2CH2CH(OH)CH3
CH3CH(Cl)CH2CH(Br)CH3 d.CH3CH(Br)CH(Br)CH(Br)CH3
ANSWER:
‫د‬
‫خ‬
‫ي‬
‫ـ‬
‫ـ‬
‫ـ‬
‫ـ‬
‫ـ‬
‫ـ‬
‫ـ‬
‫ـ‬
‫ل‬
‫ثع‬‫م‬‫اــــــــــ‬‫ن‬
‫د‬. 34
‫ليخد‬
‫نامثع‬
– ‫ا‬.‫د‬.
‫ةيبطال‬
‫مولعال‬
‫لك‬‫ي‬‫ة‬
–
‫ةيلودال‬
‫انيروق‬
‫ةعماج‬
Problem.70. Draw the enantiomer and a diastereomer for each compound
ANSWER:
Problem.71. Draw all possible stereoisomers for each cycloalkane. Label pairs of enantiomers and
diastereomers. Label any meso compound.
ANSWER:
Problem.72. Draw all possible constitutional and stereoisomers for a compound of molecular formula C6H12 having a
cyclobutane ring and two methyl groups as substituents. Label each compound as chiral or achiral.
ANSWER:
Problem.73. Explain each statement by referring to compounds A–E.
a. A has a mirror image but no enantiomer. b. B has an enantiomer and no diastereomer.
‫د‬
‫خ‬
‫ي‬
‫ـ‬
‫ـ‬
‫ـ‬
‫ـ‬
‫ـ‬
‫ـ‬
‫ـ‬
‫ـ‬
‫ل‬
‫ثع‬‫م‬‫اــــــــــ‬‫ن‬
‫د‬. 35
‫ليخد‬
‫نامثع‬
– ‫ا‬.‫د‬.
‫ةيبطال‬
‫مولعال‬
‫لك‬‫ي‬‫ة‬
–
‫ةيلودال‬
‫انيروق‬
‫ةعماج‬
c. C has both an enantiomer and a diastereomer. d. D has a
diastereomer but no enantiomer.
e. E has a diastereomer but no enantiomer.
ANSWER:
All molecules have a mirror image, but only chiral molecules have enantiomers. A is not chiral, and therefore,
does not have an enantiomer.
B has one stereogenic center, and therefore, has an enantiomer. Only compounds with two or more stereogenic
centers have diastereomers.
C is chiral and has two stereogenic centers, and therefore, has both an enantiomer and a
diastereomer.
D has two stereogenic centers, but is a meso compound. Therefore, it has a diastereomer,
but no enantiomer since it is achiral.
E has two stereogenic centers, but is a meso compound. Therefore, it has a diastereomer, but no
enantiomer since it is achiral.
Problem.74. How is each compound related to the simple sugar D-erythrose? Is it an
enantiomer, diastereomer, or identical?
ANSWER:
Problem.75. How are the compounds in each pair related to each other? Are they identical,
enantiomers, diastereomers, constitutional isomers, or not isomers of each other?
Answer:
‫د‬
‫خ‬
‫ي‬
‫ـ‬
‫ـ‬
‫ـ‬
‫ـ‬
‫ـ‬
‫ـ‬
‫ـ‬
‫ـ‬
‫ل‬
‫ثع‬‫م‬‫اــــــــــ‬‫ن‬
‫د‬. 36
‫ليخد‬
‫نامثع‬
– ‫ا‬.‫د‬.
‫ةيبطال‬
‫مولعال‬
‫لك‬‫ي‬‫ة‬
–
‫ةيلودال‬
‫انيروق‬
‫ةعماج‬
Problem.76. Drawn are four isomeric dimethylcyclopropanes.
a. How are the compounds in each pair related (enantiomers, diastereomers, and constitutional isomers): A and B; A and
C; B and C; C and D?
b. Label each
compound as
chiral or achiral.
c. Which
compounds,
alone, would be
optically active?
d. Which compounds have a plane of symmetry? e. How do the boiling points of the compounds in each pair
compare: A and B; B and C; C and D?
f. Which of the compounds are meso compounds?
g. Would an equal mixture of compounds C and D be optically active? What about an equal mixture of B and C?
answer:
a. A and B are constitutional isomers. A and C are constitutional isomers. B and C are diastereomers (cis and
trans). C and D are enantiomers.
c. Alone, C and D would be optically active. d. A and B have a plane of symmetry.
e. A and B have different boiling points. B and C have different boiling points. C and D have the same boiling point.
f. B is a meso compound. g. An equal mixture of C and D is optically inactive because it is a racemic mixture.
An equal mixture of B and C would be optically active
‫د‬
‫خ‬
‫ي‬
‫ـ‬
‫ـ‬
‫ـ‬
‫ـ‬
‫ـ‬
‫ـ‬
‫ـ‬
‫ـ‬
‫ل‬
‫ثع‬‫م‬‫اــــــــــ‬‫ن‬
‫د‬. 37
‫ليخد‬
‫نامثع‬
– ‫ا‬.‫د‬.
‫ةيبطال‬
‫مولعال‬
‫لك‬‫ي‬‫ة‬
–
‫ةيلودال‬
‫انيروق‬
‫ةعماج‬
3. Alkenes
/./. lntroduction
Alkenes are compounds that contain a carbon–carbon double bond. Terminal alkenes have the double bond at the end of
the carbon chain, whereas internal alkenes have at least one carbon atom bonded to each end of the double bond.
Cycloalkenes contain a double bond in a ring.
•The  bond is much weaker than the σ bond of a C – C double bond, making it much more easily broken. As a
result, alkenes undergo many reactions that alkanes do not.
Problem.77. Draw the six alkenes of molecular formula C5H10. Label one pair of diastereomers.
answer:
‫د‬
‫خ‬
‫ي‬
‫ـ‬
‫ـ‬
‫ـ‬
‫ـ‬
‫ـ‬
‫ـ‬
‫ـ‬
‫ـ‬
‫ل‬
‫ثع‬‫م‬‫اــــــــــ‬‫ن‬
‫د‬. 38
‫ليخد‬
‫نامثع‬
– ‫ا‬.‫د‬.
‫ةيبطال‬
‫مولعال‬
‫لك‬‫ي‬‫ة‬
–
‫ةيلودال‬
‫انيروق‬
‫ةعماج‬
/./. Nomenclature
3.3.1. General IUPAC Rules
Example Give the IUPAC name of the following alkene:
The alkene is named as a derivative of heptene because the seven-carbon chain contains both atoms of the double bond,
but the eight-carbon chain does not.
In naming cycloalkenes, the double bond is located between C1 and C2, and the “1” is usually omitted in the name. The
ring is numbered clockwise or counterclockwise to give the first substituent the lower number.
Compounds that contain both a double bond and a hydroxy group are named as alkenols, and the chain (or ring) is
numbered to give the OH group the lower number.
‫د‬
‫خ‬
‫ي‬
‫ـ‬
‫ـ‬
‫ـ‬
‫ـ‬
‫ـ‬
‫ـ‬
‫ـ‬
‫ـ‬
‫ل‬
‫ثع‬‫م‬‫اــــــــــ‬‫ن‬
‫د‬. 39
‫ليخد‬
‫نامثع‬
– ‫ا‬.‫د‬.
‫ةيبطال‬
‫مولعال‬
‫لك‬‫ي‬‫ة‬
–
‫ةيلودال‬
‫انيروق‬
‫ةعماج‬
Problem.78. Give the IUPAC name for each alkene.
b. (CH3CH2)2C=CHCH2CH2CH3
c. 2-ethyl-4-methyl-1-pentene d. 3,4-
a. CH2=CHCH(CH3)CH2CH3
answer:
3-methyl-1-pentene
dimethylcyclopentene
b. 3-ethyl-3-heptene
e. 5-tert-butyl-1-methylcyclohexene.
Problem. 79. Give the IUPAC name for each polyfunctional compound.
a.4-ethyl-3-hexen-1-ol b. 5-ethyl-6-methyl-7-octen-4-ol c. 2,6-dimethyl-2,5-heptadiene
3.3.2. Naming Stereoisomers
An alkene having one alkyl group bonded to each carbon atom can be named using the prefixes cis and Trans to designate
the relative location of the two alkyl groups. For example, cis-3-hexene has two ethyl groups on the same side of the
double bond, whereas trans-3-hexene has two ethyl groups on opposite sides of the double bond.
HOW TO Assign the Prefixes E and Z to an Alkene
Problem.80. Label each C – C double bond as E or Z. Kavain is a naturally occurring
relaxant isolated from kava root.
answer:
‫د‬
‫خ‬
‫ي‬
‫ـ‬
‫ـ‬
‫ـ‬
‫ـ‬
‫ـ‬
‫ـ‬
‫ـ‬
‫ـ‬
‫ل‬
‫ثع‬‫م‬‫اــــــــــ‬‫ن‬
‫د‬. 40
‫ليخد‬
‫نامثع‬
– ‫ا‬.‫د‬.
‫ةيبطال‬
‫مولعال‬
‫لك‬‫ي‬‫ة‬
–
‫ةيلودال‬
‫انيروق‬
‫ةعماج‬
Problem.81. Give the IUPAC name for each alkene.
answer:
Problem.82. Draw the structure corresponding to each IUPAC name.
a.(3Z)-4-ethyl-3-heptene b. (2E)-3,5,6-trimethyl-2-octene c. (1Z)-2-bromo-1-iodo-1-hexene
answer:
‫د‬
‫خ‬
‫ي‬
‫ـ‬
‫ـ‬
‫ـ‬
‫ـ‬
‫ـ‬
‫ـ‬
‫ـ‬
‫ـ‬
‫ل‬
‫ثع‬‫م‬‫اــــــــــ‬‫ن‬
‫د‬. 41
‫ليخد‬
‫نامثع‬
– ‫ا‬.‫د‬.
‫ةيبطال‬
‫مولعال‬
‫لك‬‫ي‬‫ة‬
–
‫ةيلودال‬
‫انيروق‬
‫ةعماج‬
Problem.83. Draw and name all the stereoisomers of CH3CH=CH–CH=CHCH3.
answer:
3.3.3. Common Names
/.4. Physical Properties
Most alkenes exhibit only weak van der Waals interactions, so their physical properties are similar to alkanes of
comparable molecular weight.
• Alkenes have low melting points and boiling points.
• Melting points and boiling points increase as the number of carbons increases because of increased surface
area.
• Alkenes are soluble in organic solvents and insoluble in water.
•A cis alkene is more polar than a trans alkene, giving it a slightly higher boiling point and making it more soluble
in polar solvents.
Problem.84. Rank the following isomers in order of increasing boiling point.
answer:
/.5. Preparation of Alkenes
3.5.1. General Features of Elimination
‫د‬
‫خ‬
‫ي‬
‫ـ‬
‫ـ‬
‫ـ‬
‫ـ‬
‫ـ‬
‫ـ‬
‫ـ‬
‫ـ‬
‫ل‬
‫ثع‬‫م‬‫اــــــــــ‬‫ن‬
‫د‬. 42
‫ليخد‬
‫نامثع‬
– ‫ا‬.‫د‬.
‫ةيبطال‬
‫مولعال‬
‫لك‬‫ي‬‫ة‬
–
‫ةيلودال‬
‫انيروق‬
‫ةعماج‬
Alkyl halides undergo elimination reactions with Bronsted–Lowry bases. The elements of HX are lost and an alkene is
formed.
Equations [1] and [2] illustrate examples of elimination reactions. In both reactions a base removes the elements of an
acid, HBr or HCl, from the organic starting material.
Three curved arrows illustrate how four bonds are broken or formed in the process.
Table Common Bases Used in Dehydrohalogenation
Problem.85. Label the and carbons in each alkyl halide. Draw all possible
elimination products formed when each alkyl halide is treated with K+ –
OC(CH3)3.
a. CH3CH2CH2CH2CH2-Cl
answer:
‫د‬
‫خ‬
‫ي‬
‫ـ‬
‫ـ‬
‫ـ‬
‫ـ‬
‫ـ‬
‫ـ‬
‫ـ‬
‫ـ‬
‫ل‬
‫ثع‬‫م‬‫اــــــــــ‬‫ن‬
‫د‬. 43
‫ليخد‬
‫نامثع‬
– ‫ا‬.‫د‬.
‫ةيبطال‬
‫مولعال‬
‫لك‬‫ي‬‫ة‬
–
‫ةيلودال‬
‫انيروق‬
‫ةعماج‬
Alkenes are classified according to the number of carbon atoms bonded to the carbons of the double bond. A
monosubstituted alkene has one carbon atom bonded to the carbons of the double bond. A disubstituted alkene has two
carbon atoms bonded to the carbons of the double bond, and so forth.
Problem.86. Classify each alkene in the following vitamins by the number of carbon
substituents bonded to the double bond.
answer:
3.5.1.1- Stability of
Alkenes
Problem.87. Which alkene in each pair is more stable?
‫د‬
‫خ‬
‫ي‬
‫ـ‬
‫ـ‬
‫ـ‬
‫ـ‬
‫ـ‬
‫ـ‬
‫ـ‬
‫ـ‬
‫ل‬
‫ثع‬‫م‬‫اــــــــــ‬‫ن‬
‫د‬. 44
‫ليخد‬
‫نامثع‬
– ‫ا‬.‫د‬.
‫ةيبطال‬
‫مولعال‬
‫لك‬‫ي‬‫ة‬
–
‫ةيلودال‬
‫انيروق‬
‫ةعماج‬
answer:
3.5.1.3. The Zaitsev Rule
• The Zaitsev rule: The major product in a elimination has the more substituted double bond.
Problem.88. What alkenes are formed from each alkyl halide? Use the Zaitsev rule to
predict the major product.
answer:
3.5.1.5. General Stereochemical
Features
‫د‬
‫خ‬
‫ي‬
‫ـ‬
‫ـ‬
‫ـ‬
‫ـ‬
‫ـ‬
‫ـ‬
‫ـ‬
‫ـ‬
‫ل‬
‫ثع‬‫م‬‫اــــــــــ‬‫ن‬
‫د‬. 45
‫ليخد‬
‫نامثع‬
– ‫ا‬.‫د‬.
‫ةيبطال‬
‫مولعال‬
‫لك‬‫ي‬‫ة‬
–
‫ةيلودال‬
‫انيروق‬
‫ةعماج‬
• The H and X atoms can be oriented on the same side of the molecule. This geometry is
called syn periplanar.
• The H and X atoms can be oriented on opposite sides of the molecule. This geometry is
called anti periplanar.
Problem.89 Draw the anti periplanar geometry for the E2 reaction of (CH3)2CHCH2Br with
base. Then draw the product that results after elimination of HBr.
answer:
Problem.90. Draw all possible constitutional isomers formed by dehydrohalogenation of each alkyl
halide.
answer:
Problem.91. What alkyl halide forms each of the following alkenes as the only product in an
elimination reaction?
answer:
Problem.92. Which double bonds in the following natural products can exhibit stereoisomerism?
Farnesene is found in the waxy coating of apple skins and geranial is isolated from lemon grass.
‫د‬
‫خ‬
‫ي‬
‫ـ‬
‫ـ‬
‫ـ‬
‫ـ‬
‫ـ‬
‫ـ‬
‫ـ‬
‫ـ‬
‫ل‬
‫ثع‬‫م‬‫اــــــــــ‬‫ن‬
‫د‬. 46
‫ليخد‬
‫نامثع‬
– ‫ا‬.‫د‬.
‫ةيبطال‬
‫مولعال‬
‫لك‬‫ي‬‫ة‬
–
‫ةيلودال‬
‫انيروق‬
‫ةعماج‬
answer:
Problem.93. Label each pair of alkenes as constitutional isomers, stereoisomers, or identical.
answer:
Problem.94. Rank the alkenes in each group in order of increasing stability.
answer:
Problem.95. Draw all constitutional isomers formed in each reaction and predict the
major product using the Zaitsev rule.
‫د‬
‫خ‬
‫ي‬
‫ـ‬
‫ـ‬
‫ـ‬
‫ـ‬
‫ـ‬
‫ـ‬
‫ـ‬
‫ـ‬
‫ل‬
‫ثع‬‫م‬‫اــــــــــ‬‫ن‬
‫د‬. 47
‫ليخد‬
‫نامثع‬
– ‫ا‬.‫د‬.
‫ةيبطال‬
‫مولعال‬
‫لك‬‫ي‬‫ة‬
–
‫ةيلودال‬
‫انيروق‬
‫ةعماج‬
answer:
/.6. lntroduction to Addition
Reactions
3.6.1. Hydrogenation and Alkene Stability
When hydrogenation of two alkenes gives the same alkane, the more stable alkene has the smaller heat of
hydrogenation.
‫د‬
‫خ‬
‫ي‬
‫ـ‬
‫ـ‬
‫ـ‬
‫ـ‬
‫ـ‬
‫ـ‬
‫ـ‬
‫ـ‬
‫ل‬
‫ثع‬‫م‬‫اــــــــــ‬‫ن‬
‫د‬. 48
‫ليخد‬
‫نامثع‬
– ‫ا‬.‫د‬.
‫ةيبطال‬
‫مولعال‬
‫لك‬‫ي‬‫ة‬
–
‫ةيلودال‬
‫انيروق‬
‫ةعماج‬
Problem.96. Which alkene in each pair has the larger heat of hydrogenation?
answer:
Problem.97. Explain why heats of hydrogenation cannot be used to determine the relative stability
of 2-methyl-2-pentene and 3-methyl-1-pentene.
answer:
Rapid, sequential addition of H2 occurs from the side of the alkene complexed to the metal surface, resulting in syn
addition.
• Less crowded double bonds complex more readily to the catalyst surface, resulting in faster reaction.
Problem.98. What product is formed when limonene is treated with one equivalent of H2 and a Pd catalyst?
answer:
‫د‬
‫خ‬
‫ي‬
‫ـ‬
‫ـ‬
‫ـ‬
‫ـ‬
‫ـ‬
‫ـ‬
‫ـ‬
‫ـ‬
‫ل‬
‫ثع‬‫م‬‫اــــــــــ‬‫ن‬
‫د‬. 49
‫ليخد‬
‫نامثع‬
– ‫ا‬.‫د‬.
‫ةيبطال‬
‫مولعال‬
‫لك‬‫ي‬‫ة‬
–
‫ةيلودال‬
‫انيروق‬
‫ةعماج‬
3. Oxidation reactions of alkenes
1. Epoxidation
Epoxidation is the addition of a single oxygen atom to an alkene to form an epoxide.
Problem.99. Draw all stereoisomers formed when each alkene is treated with mCPBA.
answer:
3.6.3.2.
Dihydroxylation
Anti Dihydroxylation
‫د‬
‫خ‬
‫ي‬
‫ـ‬
‫ـ‬
‫ـ‬
‫ـ‬
‫ـ‬
‫ـ‬
‫ـ‬
‫ـ‬
‫ل‬
‫ثع‬‫م‬‫اــــــــــ‬‫ن‬
‫د‬. 50
‫ليخد‬
‫نامثع‬
– ‫ا‬.‫د‬.
‫ةيبطال‬
‫مولعال‬
‫لك‬‫ي‬‫ة‬
–
‫ةيلودال‬
‫انيروق‬
‫ةعماج‬
The stereochemistry of the products can be understood by examining the stereochemistry of
each step.
Problem.100. Draw the products formed when both cis- and trans-2-butene are treated with a
peroxyacid followed by –OH (in H2O). Explain how these reactions illustrate that anti dihydroxylation is
stereospecific.
answer:
Syn Dihydroxylation
Syn dihydroxylation results when an alkene is treated with either KMnO4 or OsO4.
Problem.101. Draw the products formed when both cis- and trans-2-butene are treated with OsO4,
followed by hydrolysis with NaHSO3 + H2O. Explain how these reactions illustrate that syn dihydroxylation is
stereospecific.
answer:
3.6.4. Oxidative Cleavage of Alkenes
‫د‬
‫خ‬
‫ي‬
‫ـ‬
‫ـ‬
‫ـ‬
‫ـ‬
‫ـ‬
‫ـ‬
‫ـ‬
‫ـ‬
‫ل‬
‫ثع‬‫م‬‫اــــــــــ‬‫ن‬
‫د‬. 51
‫ليخد‬
‫نامثع‬
– ‫ا‬.‫د‬.
‫ةيبطال‬
‫مولعال‬
‫لك‬‫ي‬‫ة‬
–
‫ةيلودال‬
‫انيروق‬
‫ةعماج‬
Sample Problem 12.3 Draw the products when each alkene is treated with O3 followed by
CH3SCH3.
Problem.102. Draw the products formed when each alkene is treated with O3 followed by Zn, H2O.
answer:
Problem.103. What alkene yields each set of oxidative cleavage products?
answer:
‫د‬
‫خ‬
‫ي‬
‫ـ‬
‫ـ‬
‫ـ‬
‫ـ‬
‫ـ‬
‫ـ‬
‫ـ‬
‫ـ‬
‫ل‬
‫ثع‬‫م‬‫اــــــــــ‬‫ن‬
‫د‬. 52
‫ليخد‬
‫نامثع‬
– ‫ا‬.‫د‬.
‫ةيبطال‬
‫مولعال‬
‫لك‬‫ي‬‫ة‬
–
‫ةيلودال‬
‫انيروق‬
‫ةعماج‬
Problem.104. Draw the products formed when each diene is treated with O3 followed by
CH3SCH3.
answer:
the π bond is broken and two new r bonds are formed.
3.6.4. Hydrohalogenation—Electrophilic Addition of HX
Hydrohalogenation is the addition of hydrogen halides HX (X = Cl, Br, and I) to alkenes to form alkyl halides.
Problem.105. What product is formed when each alkene is treated with HCl?
answer:
Problem.106. Draw a stepwise mechanism for the following reaction. Draw the transition state for
each step.
answer:
‫د‬
‫خ‬
‫ي‬
‫ـ‬
‫ـ‬
‫ـ‬
‫ـ‬
‫ـ‬
‫ـ‬
‫ـ‬
‫ـ‬
‫ل‬
‫ثع‬‫م‬‫اــــــــــ‬‫ن‬
‫د‬. 53
‫ليخد‬
‫نامثع‬
– ‫ا‬.‫د‬.
‫ةيبطال‬
‫مولعال‬
‫لك‬‫ي‬‫ة‬
–
‫ةيلودال‬
‫انيروق‬
‫ةعماج‬
1. Markovnikov’s Rule
•In the addition of HX to an unsymmetrical alkene, the H atom bonds to the less substituted carbon atom—that is, the
carbon that has more H atoms to begin with.
Problem.107. Draw the products formed when each alkene is treated with HCl.
answer:
Sample Problem 10.3 Draw a stepwise mechanism for the following reaction
Problem.108. Addition of HBr to which of the following alkenes will lead to a rearrangement?
a. CH2=C(CH3)CH2CH3 b. CH3CH=CHCH2CH3 c. CH3CH=CHCH(CH3)2
answer:
‫د‬
‫خ‬
‫ي‬
‫ـ‬
‫ـ‬
‫ـ‬
‫ـ‬
‫ـ‬
‫ـ‬
‫ـ‬
‫ـ‬
‫ل‬
‫ثع‬‫م‬‫اــــــــــ‬‫ن‬
‫د‬. 54
‫ليخد‬
‫نامثع‬
– ‫ا‬.‫د‬.
‫ةيبطال‬
‫مولعال‬
‫لك‬‫ي‬‫ة‬
–
‫ةيلودال‬
‫انيروق‬
‫ةعماج‬
3.6.4.2. Stereochemistry of Electrophilic Addition of
HX
Problem.109. Draw the products, including stereochemistry, of each reaction.
answer:
3.6.5. Hydration—Electrophilic Addition of Water
‫د‬
‫خ‬
‫ي‬
‫ـ‬
‫ـ‬
‫ـ‬
‫ـ‬
‫ـ‬
‫ـ‬
‫ـ‬
‫ـ‬
‫ل‬
‫ثع‬‫م‬‫اــــــــــ‬‫ن‬
‫د‬. 55
‫ليخد‬
‫نامثع‬
– ‫ا‬.‫د‬.
‫ةيبطال‬
‫مولعال‬
‫لك‬‫ي‬‫ة‬
–
‫ةيلودال‬
‫انيروق‬
‫ةعماج‬
•In unsymmetrical alkenes, H adds to the less substituted carbon to form the more stable carbocation; that is,
Markovnikov’s rule holds.
• Addition of H and OH occurs in both a syn and anti-fashion.
• Carbocation rearrangements can occur.
Problem.110. What two alkenes give rise to each alcohol as the major product of acid-catalyzed
hydration?
answer:
3.6.6. Halogenation—Addition of Halogen
Problem.111. Draw the transition state for each step in the general mechanism for the halogenation
of an alkene.
answer:
Problem.112. Draw the products of each reaction, including stereochemistry.
answer:
Problem.113. Draw all stereoisomers formed in each reaction.
‫د‬
‫خ‬
‫ي‬
‫ـ‬
‫ـ‬
‫ـ‬
‫ـ‬
‫ـ‬
‫ـ‬
‫ـ‬
‫ـ‬
‫ل‬
‫ثع‬‫م‬‫اــــــــــ‬‫ن‬
‫د‬. 56
‫ليخد‬
‫نامثع‬
– ‫ا‬.‫د‬.
‫ةيبطال‬
‫مولعال‬
‫لك‬‫ي‬‫ة‬
–
‫ةيلودال‬
‫انيروق‬
‫ةعماج‬
answer:
3.6.7. Halohydrin Formation
3.6.7.1. Stereochemistry and Regioselectivity of Halohydrin
Formation
Sample Problem 10.4 Draw the products of the following reaction, including stereochemistry.
With unsymmetrical alkenes, two constitutional isomers are possible from addition of X and OH, but only one is formed.
The preferred product has the electrophile X+ bonded to the less substituted carbon atom—that is, the carbon that has
more H atoms to begin with in the reacting alkene. Thus, the nucleophile (H2O) bonds to the more substituted carbon.
3.6.8. Hydroboration–Oxidation
Hydroboration is the addition of borane (BH3) to an alkene, forming an alkylborane.
• Oxidation converts the C – B bond of the alkylborane to a C – O bond.
Sample Problem 10.5 Draw the product of the following reaction sequence, including stereochemistry.
‫د‬
‫خ‬
‫ي‬
‫ـ‬
‫ـ‬
‫ـ‬
‫ـ‬
‫ـ‬
‫ـ‬
‫ـ‬
‫ـ‬
‫ل‬
‫ثع‬‫م‬‫اــــــــــ‬‫ن‬
‫د‬. 57
‫ليخد‬
‫نامثع‬
– ‫ا‬.‫د‬.
‫ةيبطال‬
‫مولعال‬
‫لك‬‫ي‬‫ة‬
–
‫ةيلودال‬
‫انيروق‬
‫ةعماج‬
Problem.114. Draw the products formed when each alkene is treated with BH3 followed by H2O2,
HO–. Include the stereochemistry at all stereogenic centers.
answer:
Problem.115. What alkene can be used to prepare each alcohol as the exclusive product of a two-
step hydroboration–oxidation sequence?
answer:
 Hydroboration–Oxidation of Alkenes
Problem.116. Draw the constitutional isomer formed when the following alkenes are treated with
each set of reagents: [1] H2O, H2SO4; or [2] BH3 followed by H2O2, –
OH.
‫د‬
‫خ‬
‫ي‬
‫ـ‬
‫ـ‬
‫ـ‬
‫ـ‬
‫ـ‬
‫ـ‬
‫ـ‬
‫ـ‬
‫ل‬
‫ثع‬‫م‬‫اــــــــــ‬‫ن‬
‫د‬. 58
‫ليخد‬
‫نامثع‬
– ‫ا‬.‫د‬.
‫ةيبطال‬
‫مولعال‬
‫لك‬‫ي‬‫ة‬
–
‫ةيلودال‬
‫انيروق‬
‫ةعماج‬
answer:
/.7. Alkenes in Organic
Synthesis
Problem.117. Devise a synthesis of each compound from the indicated starting material.
answer:
Problem.118. Give the IUPAC name for each compound.
‫د‬
‫خ‬
‫ي‬
‫ـ‬
‫ـ‬
‫ـ‬
‫ـ‬
‫ـ‬
‫ـ‬
‫ـ‬
‫ـ‬
‫ل‬
‫ثع‬‫م‬‫اــــــــــ‬‫ن‬
‫د‬. 59
‫ليخد‬
‫نامثع‬
– ‫ا‬.‫د‬.
‫ةيبطال‬
‫مولعال‬
‫لك‬‫ي‬‫ة‬
–
‫ةيلودال‬
‫انيروق‬
‫ةعماج‬
answer: a. 4-methyl-1-
hexene
b- 5-ethyl-2-methyl-2-octene c- 2-isopropyl-4-methyl-1-pentene d-
(2E)-3,5-dimethyl-2-hexene e-1-ethyl-5-isopropylcyclohexene f- 1-sec-butyl-2-methylcyclopenteneg- (4E)-4-
isopropyl-4-hepten-3-ol h- 5-sec-butyl-2-cyclohexenol
Problem.119. Give the structure corresponding to each name.
a. (3E)-4-ethyl-3-heptene e. (2Z)-3-isopropyl-2-
heptene
b. 3,3-dimethylcyclopentene f. cis-3,4-dimethylcyclopentene c. cis-4-
octene
g.
trans-2-heptene d. 4-vinylcyclopentene h. 1-isopropyl-4-propylcyclohexene
answer:
Problem.120. Each of the following names is incorrect. Explain why it is incorrect and give the
correct IUPAC name.
a. 2-butyl-3-methyl-1-pentene d. 5-methylcyclohexene g. 1-cyclohexen-4-ol
b.(Z)-2-methyl-2-hexene e. 4-isobutyl-2-methylcyclohexene h. 3-ethyl-3-octen-5-ol c.
(E)-1-isopropyl-1-butene f. 1-sec-butyl-2-cyclopentene
answer:
‫د‬
‫خ‬
‫ي‬
‫ـ‬
‫ـ‬
‫ـ‬
‫ـ‬
‫ـ‬
‫ـ‬
‫ـ‬
‫ـ‬
‫ل‬
‫ثع‬‫م‬‫اــــــــــ‬‫ن‬
‫د‬. 60
‫ليخد‬
‫نامثع‬
– ‫ا‬.‫د‬.
‫ةيبطال‬
‫مولعال‬
‫لك‬‫ي‬‫ة‬
–
‫ةيلودال‬
‫انيروق‬
‫ةعماج‬
Problem.121. Draw the products formed when cyclohexene is treated with each reagent.
a. HBr d. CH3CH2OH, H2SO4 g. NBS (aqueous DMSO)
b. HI e. Cl2 h. [1] BH3; [2] H2O2, HO–c. H2O,
H2SO4
answer:
f. Br2, H2O i. [1] 9-BBN; [2] H2O2, HO–
‫د‬
‫خ‬
‫ي‬
‫ـ‬
‫ـ‬
‫ـ‬
‫ـ‬
‫ـ‬
‫ـ‬
‫ـ‬
‫ـ‬
‫ل‬
‫ثع‬‫م‬‫اــــــــــ‬‫ن‬
‫د‬. 61
‫ليخد‬
‫نامثع‬
– ‫ا‬.‫د‬.
‫ةيبطال‬
‫مولعال‬
‫لك‬‫ي‬‫ة‬
–
‫ةيلودال‬
‫انيروق‬
‫ةعماج‬
Problem.122. Repeat Problem with (CH3)2C=CH2 as the starting material.
answer:
Problem.123. Draw the product formed when 1-butene is treated with each reagent: (a) Br2; (b)
Br2 in H2O; (c) Br2 in CH3OH.
answer:
Problem.124. What alkene can be used to prepare each alkyl halide or dihalide as the exclusive or major product of an
addition reaction?
answer:
‫د‬
‫خ‬
‫ي‬
‫ـ‬
‫ـ‬
‫ـ‬
‫ـ‬
‫ـ‬
‫ـ‬
‫ـ‬
‫ـ‬
‫ل‬
‫ثع‬‫م‬‫اــــــــــ‬‫ن‬
‫د‬. 62
‫ليخد‬
‫نامثع‬
– ‫ا‬.‫د‬.
‫ةيبطال‬
‫مولعال‬
‫لك‬‫ي‬‫ة‬
–
‫ةيلودال‬
‫انيروق‬
‫ةعماج‬
Problem.125. Draw the constitutional isomer formed in each reaction.
answer:
‫د‬
‫خ‬
‫ي‬
‫ـ‬
‫ـ‬
‫ـ‬
‫ـ‬
‫ـ‬
‫ـ‬
‫ـ‬
‫ـ‬
‫ل‬
‫ثع‬‫م‬‫اــــــــــ‬‫ن‬
‫د‬. 63
‫ليخد‬
‫نامثع‬
– ‫ا‬.‫د‬.
‫ةيبطال‬
‫مولعال‬
‫لك‬‫ي‬‫ة‬
–
‫ةيلودال‬
‫انيروق‬
‫ةعماج‬
Problem.126. What three alkenes (excluding stereoisomers) can be used to prepare 3-chloro-3-
methylhexane by addition of HCl?
answer:
Problem.127. Draw all stereoisomers formed in each reaction.
answer:
Problem.128. Draw the products of each reaction, including stereoisomers.
answer:
‫د‬
‫خ‬
‫ي‬
‫ـ‬
‫ـ‬
‫ـ‬
‫ـ‬
‫ـ‬
‫ـ‬
‫ـ‬
‫ـ‬
‫ل‬
‫ثع‬‫م‬‫اــــــــــ‬‫ن‬
‫د‬. 64
‫ليخد‬
‫نامثع‬
– ‫ا‬.‫د‬.
‫ةيبطال‬
‫مولعال‬
‫لك‬‫ي‬‫ة‬
–
‫ةيلودال‬
‫انيروق‬
‫ةعماج‬
Problem.129. Draw a stepwise mechanism for each reaction.
answer:
Problem.130. Devise a synthesis of each product from the given starting material. More than one
step is required.
answer:
‫د‬
‫خ‬
‫ي‬
‫ـ‬
‫ـ‬
‫ـ‬
‫ـ‬
‫ـ‬
‫ـ‬
‫ـ‬
‫ـ‬
‫ل‬
‫ثع‬‫م‬‫اــــــــــ‬‫ن‬
‫د‬. 65
‫ليخد‬
‫نامثع‬
– ‫ا‬.‫د‬.
‫ةيبطال‬
‫مولعال‬
‫لك‬‫ي‬‫ة‬
–
‫ةيلودال‬
‫انيروق‬
‫ةعماج‬
/.8-Qienes
When p orbitals overlap, the electron density in each of the o bonds is spread out over a larger volume, thus lowering
the energy of the molecule and making it more stable. The four p orbitals on adjacent atoms make a 1,3-diene a
conjugated system.
The π bonds in 1,4-pentadiene are too far apart to be
conjugated.
Problem131. Classify each diene as isolated or conjugated.
answer:
3.8.1. Conjugated Dienes
Three stereoisomers are possible for 1,3-dienes with alkyl groups bonded to each end carbon of the
diene (RCH=CH–CH=CHR).
‫د‬
‫خ‬
‫ي‬
‫ـ‬
‫ـ‬
‫ـ‬
‫ـ‬
‫ـ‬
‫ـ‬
‫ـ‬
‫ـ‬
‫ل‬
‫ثع‬‫م‬‫اــــــــــ‬‫ن‬
‫د‬. 66
‫ليخد‬
‫نامثع‬
– ‫ا‬.‫د‬.
‫ةيبطال‬
‫مولعال‬
‫لك‬‫ي‬‫ة‬
–
‫ةيلودال‬
‫انيروق‬
‫ةعماج‬
The s-cis conformation has two double bonds on the same side of the single bond.
• The s-trans conformation has two double bonds on opposite sides of the single bond.
Problem132. Draw the structure consistent with each description.
a. (2E,4E)-2,4-octadiene in the s-trans conformation
b. (3E,5Z)-3,5-nonadiene in the s-cis conformation
c. (3Z,5Z)-4,5-dimethyl-3,5-decadiene. Draw both the s-cis and s-trans conformations.
answer:
b)
3.8.2. The Carbon–Carbon σ Bond Length in 1,3-Butadiene
1 The C– C single bond joining the two double bonds is unusually short.
2 Conjugated dienes are more stable than similar isolated dienes.
3 Some reactions of conjugated dienes are different than reactions of isolated double Bonds
Problem133. Using hybridization, predict how the bond length of the C – C σ bond in HCΞC– CΞCH
should compare with the C – C σ bonds in CH3CH3 and CH2=CH–CH=CH2.
answer:
3.8.4. Stability of Conjugated Dienes
• A conjugated diene has a smaller heat of hydrogenation and is more stable than a similar isolated diene.
‫د‬
‫خ‬
‫ي‬
‫ـ‬
‫ـ‬
‫ـ‬
‫ـ‬
‫ـ‬
‫ـ‬
‫ـ‬
‫ـ‬
‫ل‬
‫ثع‬‫م‬‫اــــــــــ‬‫ن‬
‫د‬. 67
‫ليخد‬
‫نامثع‬
– ‫ا‬.‫د‬.
‫ةيبطال‬
‫مولعال‬
‫لك‬‫ي‬‫ة‬
–
‫ةيلودال‬
‫انيروق‬
‫ةعماج‬
Problem134. Which diene in each pair has the larger heat of hydrogenation?
3.8.5. Electrophilic Addition: 1,2- Versus 1,4-Addition
•Addition of HX to a conjugated diene forms 1,2- and 1,4-products because of the resonance-stabilized allylic
carbocation intermediate.
With a conjugated diene, electrophilic addition of one equivalent of HBr affords two products.
Sample Problem Draw the products of the following reaction.
Solution
‫د‬
‫خ‬
‫ي‬
‫ـ‬
‫ـ‬
‫ـ‬
‫ـ‬
‫ـ‬
‫ـ‬
‫ـ‬
‫ـ‬
‫ل‬
‫ثع‬‫م‬‫اــــــــــ‬‫ن‬
‫د‬. 68
‫ليخد‬
‫نامثع‬
– ‫ا‬.‫د‬.
‫ةيبطال‬
‫مولعال‬
‫لك‬‫ي‬‫ة‬
–
‫ةيلودال‬
‫انيروق‬
‫ةعماج‬
Problem135. Draw the products formed when each diene is treated with one equivalent of HCl.
3.8.6. The Diels–Alder Reaction
1 They are initiated by heat; that is, the Diels–Alder reaction is a thermal reaction.
2 They form new six-membered rings.
3 Three πbonds break, and two new C – C σ bonds and one new C – C π bond form.
4 They are concerted; that is, all old bonds are broken and all new bonds are formed in a single step.
Problem136. Draw the product formed when each diene and dienophile react in a Diels–
Alder reaction.
answer:
‫د‬
‫خ‬
‫ي‬
‫ـ‬
‫ـ‬
‫ـ‬
‫ـ‬
‫ـ‬
‫ـ‬
‫ـ‬
‫ـ‬
‫ل‬
‫ثع‬‫م‬‫اــــــــــ‬‫ن‬
‫د‬. 69
‫ليخد‬
‫نامثع‬
– ‫ا‬.‫د‬.
‫ةيبطال‬
‫مولعال‬
‫لك‬‫ي‬‫ة‬
–
‫ةيلودال‬
‫انيروق‬
‫ةعماج‬
‫د‬
‫خ‬
‫ي‬
‫ـ‬
‫ـ‬
‫ـ‬
‫ـ‬
‫ـ‬
‫ـ‬
‫ـ‬
‫ـ‬
‫ل‬
‫ثع‬‫م‬‫اــــــــــ‬‫ن‬
‫د‬. 70
‫ليخد‬
‫نامثع‬
– ‫ا‬.‫د‬.
‫ةيبطال‬
‫مولعال‬
‫لك‬‫ي‬‫ة‬
–
‫ةيلودال‬
‫انيروق‬
‫ةعماج‬
4.Alkynes
4./. lntroduction.
They contain a carbon–carbon triple bond. A terminal alkyne has the triple bond at the end of the carbon chain, so that a
hydrogen atom is directly bonded to a carbon atom of the triple bond. An internal alkyne has a carbon atom bonded to
each carbon atom of the triple bond.
An alkyne has the general molecular formula CnH2n – 2, giving it four fewer hydrogens than the maximum number
possible. Because every degree of unsaturation removes two hydrogens, a triple bond introduces two degrees of
unsaturation.
4.2. Nomenclature
Sample Problem 11.1 Give the IUPAC name for the following alkyne.
Problem.137. Give the IUPAC name for each compound. a. H–CΞC–CH2C(CH2CH2CH3)3
b. CH3CΞCC(CH3)ClCH2CH3 c. CH2=CHCH2CH(CH2CH3)CΞCC(CH3)2CH2CH2CH3
answer:
‫د‬
‫خ‬
‫ي‬
‫ـ‬
‫ـ‬
‫ـ‬
‫ـ‬
‫ـ‬
‫ـ‬
‫ـ‬
‫ـ‬
‫ل‬
‫ثع‬‫م‬‫اــــــــــ‬‫ن‬
‫د‬. 71
‫ليخد‬
‫نامثع‬
– ‫ا‬.‫د‬.
‫ةيبطال‬
‫مولعال‬
‫لك‬‫ي‬‫ة‬
–
‫ةيلودال‬
‫انيروق‬
‫ةعماج‬
Problem.138. Give the structure corresponding to each of the following names.
a.trans-2-ethynylcyclopentanol b. 4-tert-butyl-5-decyne c. 3-methylcyclononyne
answer:
4./. Physical Properties
• Alkynes have low melting points and boiling points.
• Melting points and boiling points increase as the number of carbons increases.
• Alkynes are soluble in organic solvents and insoluble in water.
Problem.139. Explain why an alkyne often has a slightly higher boiling point than an alkene of similar
molecular weight. For example, the bp of 1-pentyne is 39 o
C, and the bp of 1-pentene is 30 o
C.
answer:
Two factors cause the boiling point increase. The linear sp hybridized C’s of the alkyne allow for more van der Waals
attraction between alkyne molecules. Also, since a triple bond is more polarizable than a double bond, this increases
the van der Waals forces between two molecules as well.
4.4. Preparation of Alkynes
Alkynes are prepared by elimination reactions. A strong base removes two equivalents of HX from a vicinal or geminal
dihalide to yield an alkyne by two successive E2 eliminations.
Sample Problem 11.2 Convert alkene A into alkyne B by a stepwise method.
Problem. 140. Convert each compound to 1-hexyne, HCΞCCH2CH2CH2CH3.
‫د‬
‫خ‬
‫ي‬
‫ـ‬
‫ـ‬
‫ـ‬
‫ـ‬
‫ـ‬
‫ـ‬
‫ـ‬
‫ـ‬
‫ل‬
‫ثع‬‫م‬‫اــــــــــ‬‫ن‬
‫د‬. 72
‫ليخد‬
‫نامثع‬
– ‫ا‬.‫د‬.
‫ةيبطال‬
‫مولعال‬
‫لك‬‫ي‬‫ة‬
–
‫ةيلودال‬
‫انيروق‬
‫ةعماج‬
b. CH2=CCl(CH2)3CH3 c.
CH2=CH(CH2)3CH3
a. Br2CH(CH2)4CH3
answer:
5. lntroduction to Alkyne Reactions
1. Terminal Alkynes—Reaction as an Acid
Because sp hybridized C – H bonds are more acidic than sp2 and sp3 hybridized C – H bonds, terminal alkynes are readily
deprotonated with strong base in a Bronsted–Lowry acid–base reaction. The resulting anion is called an acetylide anion.
Table A Comparison of Bases for Alkyne Deprotonation
Problem.141. Which bases can deprotonate acetylene? The pKa values of the conjugate acids are
given in parentheses.
a. CH3NH–
(pKa = 40)
2– – –
Acetylene has a pKa of 25, so bases having a conjugate acid with a pKa above 25 will be able to deprotonate it.
answer:
a.CH3NH– [pKa (CH3NH2) = 40]
2–
b.CO3 [pKa (HCO3–) = 10.2]
c.CH2=CH– [pKa (CH2=CH2) = 44]
d.(CH3)3CO– {pKa [(CH3)3COH] = 18}
pKa > 25 = Can deprotonate acetylene.
pKa < 25 = Cannot deprotonate acetylene.
pKa > 25 = Can deprotonate acetylene.
pKa < 25 = Cannot deprotonate acetylene
4.5.1.1 Reaction of Acetylide
Anions
Steric hindrance around the leaving group causes 2° and 3° alkyl halides to undergo elimination by an E2 mechanism, as
shown with 2-bromo-2-methylpropane.
‫د‬
‫خ‬
‫ي‬
‫ـ‬
‫ـ‬
‫ـ‬
‫ـ‬
‫ـ‬
‫ـ‬
‫ـ‬
‫ـ‬
‫ل‬
‫ثع‬‫م‬‫اــــــــــ‬‫ن‬
‫د‬. 73
‫ليخد‬
‫نامثع‬
– ‫ا‬.‫د‬.
‫ةيبطال‬
‫مولعال‬
‫لك‬‫ي‬‫ة‬
–
‫ةيلودال‬
‫انيروق‬
‫ةعماج‬
Sample Problem 11.5 Draw the organic products formed in each reaction.
4.5.2. Addition Reactions
Problem.142. Draw the organic products formed in each reaction.
answer:
Problem.143. What acetylide anion and alkyl halide can be used to prepare each alkyne? Indicate
all possibilities when more than one route will work.
a. (CH3)2CHCH2CΞCH b. CH3CΞCH2CH2CH2CH3 c. (CH3)3CCΞCCH2CH3
answer:
‫د‬
‫خ‬
‫ي‬
‫ـ‬
‫ـ‬
‫ـ‬
‫ـ‬
‫ـ‬
‫ـ‬
‫ـ‬
‫ـ‬
‫ل‬
‫ثع‬‫م‬‫اــــــــــ‬‫ن‬
‫د‬. 74
‫ليخد‬
‫نامثع‬
– ‫ا‬.‫د‬.
‫ةيبطال‬
‫مولعال‬
‫لك‬‫ي‬‫ة‬
–
‫ةيلودال‬
‫انيروق‬
‫ةعماج‬
Problem.144. Show how HCΞCH, CH3CH2Br, and (CH3)2CHCH2CH2Br can be used to prepare
CH3CH2CΞCCH2CH2CH(CH3)2. Show all reagents, and use curved arrows to show movement of electron pairs.
answer:
Problem.145. Explain why 2,2,5,5-tetramethyl-3-hexyne can’t be made using acetylide anions.
answer:
4.5.3. Addition of Hydrogen Halides
• With two equivalents of HX, both H atoms bond to the same carbon.
•With a terminal alkyne, both H atoms bond to the terminal carbon; that is, the hydrohalogenation of alkynes follows
Markovnikov’s rule.
Problem.146. Draw the organic products formed when each alkyne is treated with two equivalents of HBr.
answer:
4.5.4. Addition of Halogen
‫د‬
‫خ‬
‫ي‬
‫ـ‬
‫ـ‬
‫ـ‬
‫ـ‬
‫ـ‬
‫ـ‬
‫ـ‬
‫ـ‬
‫ل‬
‫ثع‬‫م‬‫اــــــــــ‬‫ن‬
‫د‬. 75
‫ليخد‬
‫نامثع‬
– ‫ا‬.‫د‬.
‫ةيبطال‬
‫مولعال‬
‫لك‬‫ي‬‫ة‬
–
‫ةيلودال‬
‫انيروق‬
‫ةعماج‬
Problem.147. Draw the products formed when CH3CH2CΞCCH2CH3 is treated with each reagent:
(a) Br2 (2 equiv); (b) Cl2 (1 equiv).
answer:
4.5.5. Addition of Water
4.5.6. Hydroboration–Oxidation
Problem.148. Draw the products formed when the following alkynes are treated with each set of
reagents: [1] H2O, H2SO4, HgSO4; or [2] BH3 followed by H2O2, –
OH.
answer:
‫د‬
‫خ‬
‫ي‬
‫ـ‬
‫ـ‬
‫ـ‬
‫ـ‬
‫ـ‬
‫ـ‬
‫ـ‬
‫ـ‬
‫ل‬
‫ثع‬‫م‬‫اــــــــــ‬‫ن‬
‫د‬. 76
‫ليخد‬
‫نامثع‬
– ‫ا‬.‫د‬.
‫ةيبطال‬
‫مولعال‬
‫لك‬‫ي‬‫ة‬
–
‫ةيلودال‬
‫انيروق‬
‫ةعماج‬
4.5.7. Reduction of an Alkyne to an Alkane
4.5.7.1 Reduction of an Alkyne to a Cis Alkene
With the Lindlar catalyst, one equivalent of H2 adds to an alkyne, and the cis alkene product is unreactive to further
reduction.
Problem.149. Draw the organic products formed in each hydrogenation.
answer:
4.5.7.2. Reduction of an Alkyne to a Trans Alkene
With a dissolving metal reduction (such as Na in NH3), however, the elements of H2 are added in an anti-fashion to the
triple bond, thus forming a trans alkene.
‫د‬
‫خ‬
‫ي‬
‫ـ‬
‫ـ‬
‫ـ‬
‫ـ‬
‫ـ‬
‫ـ‬
‫ـ‬
‫ـ‬
‫ل‬
‫ثع‬‫م‬‫اــــــــــ‬‫ن‬
‫د‬. 77
‫ليخد‬
‫نامثع‬
– ‫ا‬.‫د‬.
‫ةيبطال‬
‫مولعال‬
‫لك‬‫ي‬‫ة‬
–
‫ةيلودال‬
‫انيروق‬
‫ةعماج‬
Problem.150. What product is formed when CH3OCH2CH2CΞCCH2CH(CH3)2 is treated with each
reagent:(a) H2 (excess), Pd-C; (b) H2 (1 equiv), Lindlar catalyst; (c) H2 (excess), Lindlar catalyst; (d) Na, NH3?
answer:
4.5.8. Oxidative Cleavage of Alkynes
Internal alkynes are oxidized to carboxylic acids (RCOOH), whereas terminal alkynes afford carboxylic acids and CO2 from
the sp hybridized C – H bond.
Problem.151. Draw the products formed when each alkyne is treated with O3 followed by H2O.
answer:
‫د‬
‫خ‬
‫ي‬
‫ـ‬
‫ـ‬
‫ـ‬
‫ـ‬
‫ـ‬
‫ـ‬
‫ـ‬
‫ـ‬
‫ل‬
‫ثع‬‫م‬‫اــــــــــ‬‫ن‬
‫د‬. 78
‫ليخد‬
‫نامثع‬
– ‫ا‬.‫د‬.
‫ةيبطال‬
‫مولعال‬
‫لك‬‫ي‬‫ة‬
–
‫ةيلودال‬
‫انيروق‬
‫ةعماج‬
Problem.152. What alkyne (or diyne) yields each set of oxidative cleavage products?
a.CO2 + CH3(CH2)8CO2H c. CH3CH2CO2H, HO2CCH2CO2H, CH3CO2H
b. CH3CH2CH(CH3)CO2H only d. HO2C(CH2)14CO2H
answer:
Problem.153. Draw the organic products formed in each reaction.
answer:
Problem.154. Give the IUPAC name for each alkyne. a. CH3CH2CH(CH3)CΞCCH2CH3
b. (CH3)2CHCΞCCH(CH3)2 c. (CH3CH2)2CHCΞCCH(CH2CH3)CH(CH3)CH2CH3 d. HCΞCCH(CH2CH3)CH2CH2CH3
answer: a) 5-methyl-3-heptyne b) 2,5-dimethyl-3-hexyne c) 3,6-diethyl-7-methyl-4-nonyne d) 3-ethyl-1-hexyne
e) 3-ethyl-3-methyl-1-hexyne f) 2,5-octadiyne g) (2E)-4,5-diethyl-2-decen-6-yne h) 1-ethynyl-6-methylcyclohexene
Problem.155. Give the structure corresponding to each name.
c. (4S)-4-chloro-2-pentyne
d. cis-1-ethynyl-2-methylcyclopentane
e. 3,4-dimethyl-1,5-octadiyne
f. (6Z)-6-methyl-6-octen-1-yne
a. 5,6-dimethyl-2-heptyne
b. 5-tert-butyl-6,6-dimethyl-3-nonyne
answer:
‫د‬
‫خ‬
‫ي‬
‫ـ‬
‫ـ‬
‫ـ‬
‫ـ‬
‫ـ‬
‫ـ‬
‫ـ‬
‫ـ‬
‫ل‬
‫ثع‬‫م‬‫اــــــــــ‬‫ن‬
‫د‬. 79
‫ليخد‬
‫نامثع‬
– ‫ا‬.‫د‬.
‫ةيبطال‬
‫مولعال‬
‫لك‬‫ي‬‫ة‬
–
‫ةيلودال‬
‫انيروق‬
‫ةعماج‬
Problem.156. Draw the products of each acid–base reaction. Indicate whether equilibrium favors the
starting materials or the products.
a. HCΞC- + CH3OH → b. CH3CΞCH + -CH3 → c. HCΞCH + NaBr → . d. CH3CH2CΞC- + CH3COOH →
Problem.157. Draw the products formed when 1-hexyne is treated with each reagent.
d. H2O + H2SO4 + HgSO4
a. HCl (2 equiv) b. HBr (2 equiv) c. Cl2 (2 equiv)
e. [1] BH3; [2] H2O2, HO– f. NaH g. [1] –NH2; [2]
CH3CH2Br
answer:
Problem.158. Draw the products formed when 3-hexyne is treated with each reagent.
a. HBr (2 equiv) b. Br2 (2 equiv) c. H2O, H2SO4 d. [1] BH3; [2] H2O2, HO–
answer:
Problem.159. What reagents are needed to convert (CH3CH2)3CCΞCH to each compound?
a. (CH3CH2)3CCOCH3 b. (CH3CH2)3CCH2CHO c. (CH3CH2)3CCCl2CH3 d. (CH3CH2)3CCΞCCH2CH3
answer:
‫د‬
‫خ‬
‫ي‬
‫ـ‬
‫ـ‬
‫ـ‬
‫ـ‬
‫ـ‬
‫ـ‬
‫ـ‬
‫ـ‬
‫ل‬
‫ثع‬‫م‬‫اــــــــــ‬‫ن‬
‫د‬. 80
‫ليخد‬
‫نامثع‬
– ‫ا‬.‫د‬.
‫ةيبطال‬
‫مولعال‬
‫لك‬‫ي‬‫ة‬
–
‫ةيلودال‬
‫انيروق‬
‫ةعماج‬
Problem.160. What alkyne gives each of the following ketones as the only product after hydration
with H2O, H2SO4, and HgSO4?
answer:
Problem.161. Draw the organic products formed in each reaction.
answer:
‫د‬
‫خ‬
‫ي‬
‫ـ‬
‫ـ‬
‫ـ‬
‫ـ‬
‫ـ‬
‫ـ‬
‫ـ‬
‫ـ‬
‫ل‬
‫ثع‬‫م‬‫اــــــــــ‬‫ن‬
‫د‬. 81
‫ليخد‬
‫نامثع‬
– ‫ا‬.‫د‬.
‫ةيبطال‬
‫مولعال‬
‫لك‬‫ي‬‫ة‬
–
‫ةيلودال‬
‫انيروق‬
‫ةعماج‬
Problem.162. Draw the structure of compounds A–E in the following reaction scheme.
answer:
Problem.163. What reagents are needed to prepare CH3CH2CH2CH2CΞCH from each
starting material?
a. CH3(CH2)4CHCl2 b. CH3(CH2)3CH=CH2 c. CH3(CH2)5OH
answer:
Problem.164. What steps are needed to prepare phenylacetylene, C6H5CΞCH, from
each compound? (a) C6H5CH2CH2Br; (b) C6H5CHBrCH3; (c) C6H5CH2CH2OH?
answer:
Problem.165. What acetylide anion and alkyl halide are needed to synthesize each alkyne?
‫د‬
‫خ‬
‫ي‬
‫ـ‬
‫ـ‬
‫ـ‬
‫ـ‬
‫ـ‬
‫ـ‬
‫ـ‬
‫ـ‬
‫ل‬
‫ثع‬‫م‬‫اــــــــــ‬‫ن‬
‫د‬. 82
‫ليخد‬
‫نامثع‬
– ‫ا‬.‫د‬.
‫ةيبطال‬
‫مولعال‬
‫لك‬‫ي‬‫ة‬
–
‫ةيلودال‬
‫انيروق‬
‫ةعماج‬
answer:
Problem.166. Synthesize each compound from acetylene. You may use any other organic
or inorganic reagents. a. (CH3)2CHCH2CΞCH b. CH3CH2CH2CΞCCH2CH2CH3
c. CH3CH2CH2CH2CHO e. CH3CH2CH2CCl2CH3
answer:
Problem.167 Devise a synthesis of each compound using CH3CH2CH=CH2 as the starting material.
You may use any other organic compounds or inorganic reagents.
‫د‬
‫خ‬
‫ي‬
‫ـ‬
‫ـ‬
‫ـ‬
‫ـ‬
‫ـ‬
‫ـ‬
‫ـ‬
‫ـ‬
‫ل‬
‫ثع‬‫م‬‫اــــــــــ‬‫ن‬
‫د‬. 83
‫ليخد‬
‫نامثع‬
– ‫ا‬.‫د‬.
‫ةيبطال‬
‫مولعال‬
‫لك‬‫ي‬‫ة‬
–
‫ةيلودال‬
‫انيروق‬
‫ةعماج‬
5 . A L K Y L H A L I D E S
5./-lntroduction to Alkyl Halides
Alkyl halides are organic molecules containing a halogen atom X bonded to a sp3 hybridized carbon atom. Alkyl halides
are classified as primary (1°), secondary (2°), or tertiary (3°) depending on the number of carbons bonded to the carbon
with the halogen.
Problem.168 Classify each alkyl halide as 1°, 2°, or 3°.
‫د‬
‫خ‬
‫ي‬
‫ـ‬
‫ـ‬
‫ـ‬
‫ـ‬
‫ـ‬
‫ـ‬
‫ـ‬
‫ـ‬
‫ل‬
‫ثع‬‫م‬‫اــــــــــ‬‫ن‬
‫د‬. 84
‫ليخد‬
‫نامثع‬
– ‫ا‬.‫د‬.
‫ةيبطال‬
‫مولعال‬
‫لك‬‫ي‬‫ة‬
–
‫ةيلودال‬
‫انيروق‬
‫ةعماج‬
answer:
Four types of organic halides (RX) having X near a π-bond
2.2-HOW TO Name an Alkyl Halide Using the IUPAC System
Step [1] Find the parent carbon chain containing the halogen.
Step [2] Apply all other rules of nomenclature.
5.1.1. Common Name
•Name the halogen bonded to the alkyl group. To name the halogen, change the -ine ending of the halogen name to
the suffix -ide; for example, bromine → bromide.
Problem.169 Give the IUPAC name for each compound.
answer:
(a) 3-chloro-2-methylpentane
(b) (c) 1-bromo-2-
methylcyclohexane
(b) 2-bromo-5,5-
dimethylheptane
(d) 2-fluoro-5,5-
dimethylheptane
2,2-
d.
f.
Problem.170. Give the structure corresponding to each name.
a. 3-chloro-2-methylhexane b. 4-ethyl-5-iodo-
dimethyloctane c. cis-1,3-dichlorocyclopentane
1,1,3-tribromocyclohexane e. propyl chloride
sec-butyl bromide
‫د‬
‫خ‬
‫ي‬
‫ـ‬
‫ـ‬
‫ـ‬
‫ـ‬
‫ـ‬
‫ـ‬
‫ـ‬
‫ـ‬
‫ل‬
‫ثع‬‫م‬‫اــــــــــ‬‫ن‬
‫د‬. 85
‫ليخد‬
‫نامثع‬
– ‫ا‬.‫د‬.
‫ةيبطال‬
‫مولعال‬
‫لك‬‫ي‬‫ة‬
–
‫ةيلودال‬
‫انيروق‬
‫ةعماج‬
answer:
(a) (b) (c)
(f)
(d)
5.2.
(e)
Physical
Properties
Alkyl halides are weakly polar molecules. They exhibit dipole–dipole interactions because of their polar C – X bond, but
because the rest of the molecule contains only C – C and C – H bonds they are incapable of intermolecular hydrogen
bonding.
Problem.171. Rank the compounds in each group in order of increasing boiling point.
a. CH3CH2CH2I, CH3CH2CH2Cl, CH3CH2CH2F b. CH3(CH2)4CH3, CH3(CH2)5Br, CH3(CH2)5OH
answer:
Table Physical Properties of Alkyl Halides
Problem.172. An sp3 hybridized C – Cl bond is more polar than an sp2 hybridized C – Cl bond. (a)
Explain why this phenomenon arises. (b) Rank the following compounds in order of increasing boiling
point.
answer:
a. Because an sp2 hybridized C has a higher percent s-character than an sp3 hybridized C,
it holds electron density closer to C. This pulls a little more electron density towards C,
away from Cl, and thus a Csp2–Cl bond is less polar than a Csp3–Cl bond.
‫د‬
‫خ‬
‫ي‬
‫ـ‬
‫ـ‬
‫ـ‬
‫ـ‬
‫ـ‬
‫ـ‬
‫ـ‬
‫ـ‬
‫ل‬
‫ثع‬‫م‬‫اــــــــــ‬‫ن‬
‫د‬. 86
‫ليخد‬
‫نامثع‬
– ‫ا‬.‫د‬.
‫ةيبطال‬
‫مولعال‬
‫لك‬‫ي‬‫ة‬
–
‫ةيلودال‬
‫انيروق‬
‫ةعماج‬
5./. -General Features of Nucleophilic
Substitution
Three components are necessary in any substitution reaction.
1 R—An alkyl group R containing an sp3 hybridized carbon bonded to X.
2 X—An atom X (or a group of atoms) called a leaving group.
3:Nu– —A nucleophile. Nucleophiles contain a lone pair or a π-bond but not necessarily a (-)
charge. Because these substitution reactions involve electron-rich nucleophiles, they are called
nucleophilic substitution reactions.
Note that all atoms originally bonded to the nucleophile stay bonded to it after substitution occurs.
when the substitution product bears a positive charge and also contains a proton bonded to O or N, the initial substitution
product readily loses a proton in a Bronsted–Lowry acid–base reaction, forming a neutral product.
Problem.173. Identify the nucleophile and leaving group and draw the products of each reaction.
‫د‬
‫خ‬
‫ي‬
‫ـ‬
‫ـ‬
‫ـ‬
‫ـ‬
‫ـ‬
‫ـ‬
‫ـ‬
‫ـ‬
‫ل‬
‫ثع‬‫م‬‫اــــــــــ‬‫ن‬
‫د‬. 87
‫ليخد‬
‫نامثع‬
– ‫ا‬.‫د‬.
‫ةيبطال‬
‫مولعال‬
‫لك‬‫ي‬‫ة‬
–
‫ةيلودال‬
‫انيروق‬
‫ةعماج‬
answer:
Problem.174. Draw the product of nucleophilic substitution with each neutral
nucleophile. When the initial substitution product can lose a proton to form a neutral
product, draw that product as well.
answer:
5.3.1. The Leaving Group
• In comparing two leaving groups, the better leaving group is the weaker base.
• Left-to-right across a row of the periodic table, basicity decreases so leaving group ability increases.
• Down a column of the periodic table, basicity decreases so leaving group ability increases.
All good leaving groups are weak bases with strong conjugate acids having low pKa values.
Thus, all halide anions except F– are good leaving groups because their conjugate acids (HCl, HBr, and HI) have low pKa
values.
‫د‬
‫خ‬
‫ي‬
‫ـ‬
‫ـ‬
‫ـ‬
‫ـ‬
‫ـ‬
‫ـ‬
‫ـ‬
‫ـ‬
‫ل‬
‫ثع‬‫م‬‫اــــــــــ‬‫ن‬
‫د‬. 88
‫ليخد‬
‫نامثع‬
– ‫ا‬.‫د‬.
‫ةيبطال‬
‫مولعال‬
‫لك‬‫ي‬‫ة‬
–
‫ةيلودال‬
‫انيروق‬
‫ةعماج‬
Table. Good Leaving Groups for Nucleophilic Substitution
Table. Poor Leaving Groups for Nucleophilic Substitution
Problem.175. Which is the better leaving group in each pair?
answer:
• Better leaving groups are weaker bases.
• A neutral leaving group is always better than its conjugate
base.
d. CH3CH3
Problem.176. Which molecules contain good leaving groups?
a. CH3CH2CH2Br b. CH3CH2CH2OH c. CH3CH2OH2
answer:
Equilibrium favors the products of nucleophilic substitution when the leaving group is a weaker base than the nucleophile.
Sample Problem; Will the following substitution reaction favor formation of the products?
Because Cl–, the leaving group, is a weaker base than –OH, the nucleophile, the reaction favors the Products
‫د‬
‫خ‬
‫ي‬
‫ـ‬
‫ـ‬
‫ـ‬
‫ـ‬
‫ـ‬
‫ـ‬
‫ـ‬
‫ـ‬
‫ل‬
‫ثع‬‫م‬‫اــــــــــ‬‫ن‬
‫د‬. 89
‫ليخد‬
‫نامثع‬
– ‫ا‬.‫د‬.
‫ةيبطال‬
‫مولعال‬
‫لك‬‫ي‬‫ة‬
–
‫ةيلودال‬
‫انيروق‬
‫ةعماج‬
Problem.177. Does the equilibrium favor the reactants or products in each substitution
reaction?
answer:
Problem.178. Should it be possible to convert CH3CH2CH2OH to CH3CH2CH2Cl by a
nucleophilic substitution reaction with NaCl? Explain why or why not.
answer:
It is not possible to convert CH3CH2CH2OH to CH3CH2CH2Cl by nucleophilic substitution with NaCl
because –
OH is a stronger base and poorer leaving group than Cl–
.
5.3.2. -The Nucleophile
Nucleophiles and bases are structurally similar: both have a lone pair or a π- bond. They differ in what they attack.
• Bases attack protons. Nucleophiles attack other electron-deficient atoms (usually carbons).
5.3.3. nucleophilicity versus Basicity
Nucleophilicity parallels basicity in three instances:
1 For two nucleophiles with the same nucleophilic atom, the stronger base is the stronger nucleophile.
• The relative nucleophilicity of –OH and CH3COO–, two oxygen nucleophiles, is determined by comparing the pKa values
of their conjugate acids (H2O and CH3COOH).
CH3COOH (pKa = 4.8) is a stronger acid than H2O (pKa = 15.7), so –OH is a stronger base and stronger nucleophile than
CH3COO–.
[2] A negatively charged nucleophile is always stronger than its conjugate acid.
•–OH is a stronger base and stronger nucleophile than H2O, its conjugate acid.
[3] Right-to-left across a row of the periodic table, nucleophilicity increases as basicity
increases.
Problem.179. Identify the stronger nucleophile in each pair.
‫د‬
‫خ‬
‫ي‬
‫ـ‬
‫ـ‬
‫ـ‬
‫ـ‬
‫ـ‬
‫ـ‬
‫ـ‬
‫ـ‬
‫ل‬
‫ثع‬‫م‬‫اــــــــــ‬‫ن‬
‫د‬. 90
‫ليخد‬
‫نامثع‬
– ‫ا‬.‫د‬.
‫ةيبطال‬
‫مولعال‬
‫لك‬‫ي‬‫ة‬
–
‫ةيلودال‬
‫انيروق‬
‫ةعماج‬
answer:
5.3.4. Steric Effects and Nucleophilicity
Nucleophilicity does not parallel basicity when steric hindrance becomes important. Steric hindrance is a decrease in
reactivity resulting from the presence of bulky groups at the site of a reaction.
5.3.5. Solvent Effects
There are two main kinds of polar solvents—polar protic solvents and polar aprotic solvents.
-Polar Protic Solvents are capable of intermolecular hydrogen bonding, because they contain an O – H or N – H bond. The
most common polar protic solvents are water and alcohols (ROH). Polar protic solvents solvate both cations and anions
well.
• Cations are solvated by ion–dipole interactions.
• Anions are solvated by hydrogen bonding
In polar protic solvents, nucleophilicity increases down a column of the periodic table as the size of the anion increases.
This is opposite to basicity.
-Polar Aprotic Solvents. also exhibit dipole–dipole interactions, but they have no O – H or N – H
bond so they are incapable of hydrogen bonding.
• Cations are solvated by ion–dipole interactions.
• Anions are not well solvated because the solvent cannot hydrogen bond to them.
‫د‬
‫خ‬
‫ي‬
‫ـ‬
‫ـ‬
‫ـ‬
‫ـ‬
‫ـ‬
‫ـ‬
‫ـ‬
‫ـ‬
‫ل‬
‫ثع‬‫م‬‫اــــــــــ‬‫ن‬
‫د‬. 91
‫ليخد‬
‫نامثع‬
– ‫ا‬.‫د‬.
‫ةيبطال‬
‫مولعال‬
‫لك‬‫ي‬‫ة‬
–
‫ةيلودال‬
‫انيروق‬
‫ةعماج‬
Because anions are not well solvated in polar aprotic solvents, there is no need to consider whether solvent molecules
more effectively hide one anion than another. Nucleophilicity once again parallels basicity and the stronger base is the
stronger nucleophile. Because basicity decreases with size down a column, nucleophilicity decreases as well:
Problem.180. Classify each solvent as protic or aprotic.
a.HOCH2CH2OH b. CH3CH2OCH2CH3 c. CH3COOCH2CH3
answer:
Problem.181. Identify the stronger nucleophile in each pair of anions.
a. Br–
or Cl–
in a polar protic solvent b. HO–
or Cl–
in a polar aprotic solvent
c. HS–
or F–
in a polar protic solvent
answer:
In polar protic solvents, the trend in nucleophilicity is opposite to the trend in basicity
down a column of the periodic table so that nucleophilicity increases.
• In polar aprotic solvents, the trend is identical to basicity so that nucleophilicity decreases
down a column.
Problem.182.Rank the nucleophiles in each group in order of increasing nucleophilicity.
a. –
OH, –
NH2, H2O b. –
OH, Br–
, F–
(polar aprotic solvent) c. H2O, –
OH, CH3COO–
answer:
‫د‬
‫خ‬
‫ي‬
‫ـ‬
‫ـ‬
‫ـ‬
‫ـ‬
‫ـ‬
‫ـ‬
‫ـ‬
‫ـ‬
‫ل‬
‫ثع‬‫م‬‫اــــــــــ‬‫ن‬
‫د‬. 92
‫ليخد‬
‫نامثع‬
– ‫ا‬.‫د‬.
‫ةيبطال‬
‫مولعال‬
‫لك‬‫ي‬‫ة‬
–
‫ةيلودال‬
‫انيروق‬
‫ةعماج‬
Problem.183. What nucleophile is needed to convert (CH3)2CHCH2CH2 – Br
to each b. (CH3)2CHCH2CH2–OCH2CH3
d. (CH3)2CHCH2CH2–C CH
≡
product? a. (CH3)2CHCH2CH2 –SH
c. (CH3)2CHCH2CH2–OCOCH3
answer:
5.3.6. SN2.
Table. Common Nucleophiles in Organic Chemistry
Possible Mechanisms for Nucleophilic Substitution
[1] Bond breaking and bond making occur at the same time.
•If the C – X bond is broken as the C – Nu bond is formed, the mechanism has one step. the rate of such
a bimolecular reaction depends on the concentration of both reactants; that is, the rate equation is second
order.
[2] Bond breaking occurs before bond making.
•If the C – X bond is broken first and then the C – Nu bond is formed, the mechanism has
two steps and a carbocation is formed as an intermediate. the rate equation is first order.
The SN2 Mechanism
•rate = k[CH3Br][CH3COO–
]
Problem.184. What happens to the rate of an SN2 reaction under each of the following
conditions?
‫د‬
‫خ‬
‫ي‬
‫ـ‬
‫ـ‬
‫ـ‬
‫ـ‬
‫ـ‬
‫ـ‬
‫ـ‬
‫ـ‬
‫ل‬
‫ثع‬‫م‬‫اــــــــــ‬‫ن‬
‫د‬. 93
‫ليخد‬
‫نامثع‬
– ‫ا‬.‫د‬.
‫ةيبطال‬
‫مولعال‬
‫لك‬‫ي‬‫ة‬
–
‫ةيلودال‬
‫انيروق‬
‫ةعماج‬
b. Both [RX] and [:Nu–] are tripled
. d. [RX] is halved, and [:Nu–] is
doubled.
a. [RX] is tripled, and [:Nu–] stays the
same.
c. [RX] is halved, and [:Nu–] stays the
same.
answer:
a. [RX] is tripled, and [:Nu–] stays the same: rate triples.
b. Both [RX] and [:Nu–] are tripled: rate increases by a factor of 9 (3 x 3 = 9).
c. [RX] is halved, and [:Nu–] stays the same: rate halved.
d. [RX] is halved, and [:Nu–] is doubled: rate stays the same (1/2 x 2 = 1).
5.3.6.1. Stereochemistry of the SN2 Reaction
•All SN2 reactions proceed with backside attack of the nucleophile, resulting in inversion of configuration at a
stereogenic center
Problem.185. Draw the structure of the transition state in each of the following SN2
reactions.
answer:
Problem.186. Draw the product of each SN2 reaction and indicate stereochemistry.
answer:
5.3.6.2. -The Identity of the R Group
• As the number of R groups on the carbon with the leaving group increases, the rate of an SN2 reaction decreases.
• Methyl and 1° alkyl halides undergo SN2 reactions with ease.
‫د‬
‫خ‬
‫ي‬
‫ـ‬
‫ـ‬
‫ـ‬
‫ـ‬
‫ـ‬
‫ـ‬
‫ـ‬
‫ـ‬
‫ل‬
‫ثع‬‫م‬‫اــــــــــ‬‫ن‬
‫د‬. 94
‫ليخد‬
‫نامثع‬
– ‫ا‬.‫د‬.
‫ةيبطال‬
‫مولعال‬
‫لك‬‫ي‬‫ة‬
–
‫ةيلودال‬
‫انيروق‬
‫ةعماج‬
•2° Alkyl halides react more slowly. • 3° Alkyl halides do not undergo SN2 reactions.
steric hindrance caused by bulky R groups makes nucleophilic attack from the back side more difficult
Problem.187. Which compound in each pair undergoes a faster SN2 reaction?
answer:
Problem.188. Explain why (CH3)3CCH2Br, a 1o
alkyl halide, undergoes SN2 reactions very slowly.
answer:
5.3.7. SN1
‫د‬
‫خ‬
‫ي‬
‫ـ‬
‫ـ‬
‫ـ‬
‫ـ‬
‫ـ‬
‫ـ‬
‫ـ‬
‫ـ‬
‫ل‬
‫ثع‬‫م‬‫اــــــــــ‬‫ن‬
‫د‬. 95
‫ليخد‬
‫نامثع‬
– ‫ا‬.‫د‬.
‫ةيبطال‬
‫مولعال‬
‫لك‬‫ي‬‫ة‬
–
‫ةيلودال‬
‫انيروق‬
‫ةعماج‬
5.3.7.1. -Stereochemistry of the SN1
Reaction
•A carbocation (with three groups around C) is sp2 hybridized and trigonal planar, and contains a vacant p orbital
extending above and below the plane.
• Racemization is the formation of equal amounts of two enantiomeric products from a single starting material.
• SN1 reactions proceed with racemization at a single stereogenic center.
Sample Problem 7.3 Draw the products (including stereochemistry) of the following SN1 reaction.
‫د‬
‫خ‬
‫ي‬
‫ـ‬
‫ـ‬
‫ـ‬
‫ـ‬
‫ـ‬
‫ـ‬
‫ـ‬
‫ـ‬
‫ل‬
‫ثع‬‫م‬‫اــــــــــ‬‫ن‬
‫د‬. 96
‫ليخد‬
‫نامثع‬
– ‫ا‬.‫د‬.
‫ةيبطال‬
‫مولعال‬
‫لك‬‫ي‬‫ة‬
–
‫ةيلودال‬
‫انيروق‬
‫ةعماج‬
Problem.189. Draw the products of each SN1 reaction and indicate the stereochemistry
of any stereogenic centers.
answer:
5.3.7.2. The Identity of the R Group
• As the number of R groups on the carbon with the leaving group increases, the rate of an SN1 reaction increases.
• 3° Alkyl halides undergo SN1 reactions rapidly.
• 2° Alkyl halides react more slowly.
•Methyl and 1° alkyl halides do not undergo SN1
reactions. Carbocation Stability
‫د‬
‫خ‬
‫ي‬
‫ـ‬
‫ـ‬
‫ـ‬
‫ـ‬
‫ـ‬
‫ـ‬
‫ـ‬
‫ـ‬
‫ل‬
‫ثع‬‫م‬‫اــــــــــ‬‫ن‬
‫د‬. 97
‫ليخد‬
‫نامثع‬
– ‫ا‬.‫د‬.
‫ةيبطال‬
‫مولعال‬
‫لك‬‫ي‬‫ة‬
–
‫ةيلودال‬
‫انيروق‬
‫ةعماج‬
Problem.190. Classify each carbocation as 1°, 2°, or 3°.
answer:
Table Characteristics of the SN1 Mechanism
Problem.191. Draw the structure of a 1°, 2°, and 3° carbocation, each having
molecular formula C4H9+. Rank the three carbocations in order of increasing stability.
answer:
5.3.7.3. Inductive Effects
Inductive effects are electronic effects that occur through σ bonds. The more electronegative atoms stabilize a negative
charge by an electron withdrawing inductive effect.
To stabilize a positive charge, electron-donating groups are needed. Alkyl groups are electron donor groups that stabilize a
positive charge. An alkyl group with several σ bonds is more polarizable than a hydrogen atom, and more able to donate
electron density. Thus, as R groups successively replace the H atoms in CH3+, the positive charge is more dispersed on
the electron donor R groups, and the carbocation is more stabilized.
Problem.192. Rank the following carbocations in order of increasing stability.
answer:
‫د‬
‫خ‬
‫ي‬
‫ـ‬
‫ـ‬
‫ـ‬
‫ـ‬
‫ـ‬
‫ـ‬
‫ـ‬
‫ـ‬
‫ل‬
‫ثع‬‫م‬‫اــــــــــ‬‫ن‬
‫د‬. 98
‫ليخد‬
‫نامثع‬
– ‫ا‬.‫د‬.
‫ةيبطال‬
‫مولعال‬
‫لك‬‫ي‬‫ة‬
–
‫ةيلودال‬
‫انيروق‬
‫ةعماج‬
Problem.193. Which alkyl halide in each pair reacts faster in an
SN1 reaction?
answer:
Problem.194. What is the likely mechanism of nucleophilic substitution for each alkyl halide?
answer:
5.3.8. -The Nucleophile
• Strong nucleophiles present in high concentration favor SN2 reactions.
• Weak nucleophiles favor SN1 reactions by decreasing the rate of any competing SN2 reaction.
Problem.195. For each alkyl halide and nucleophile: [1] Draw the product of nucleophilic
substitution; [2] determine the likely mechanism (SN1 or SN2) for each reaction.
answer:
Problem.196 Draw the products (including stereochemistry) for each reaction.
answer:
‫د‬
‫خ‬
‫ي‬
‫ـ‬
‫ـ‬
‫ـ‬
‫ـ‬
‫ـ‬
‫ـ‬
‫ـ‬
‫ـ‬
‫ل‬
‫ثع‬‫م‬‫اــــــــــ‬‫ن‬
‫د‬. 99
‫ليخد‬
‫نامثع‬
– ‫ا‬.‫د‬.
‫ةيبطال‬
‫مولعال‬
‫لك‬‫ي‬‫ة‬
–
‫ةيلودال‬
‫انيروق‬
‫ةعماج‬
5.3.8 The Leaving Group
• A better leaving group increases the rate of both SN1 and SN2 reactions.
Problem.197. Which compound in each pair reacts faster in nucleophilic substitution?
a. CH3CH2CH2Cl or CH3CH2CH2I (b) (CH3)3CBr or (CH3)3CI
c. (CH3)3COH or (CH3)3COH2+ d. CH3CH2CH2OH or CH3CH2CH2OCOCH3
answer:
5.3.9. The Solvent
• Polar protic solvents are especially good for SN1 reactions.
• Polar aprotic solvents are especially good for SN2 reactions.
Problem.198. Which solvents favor SN1 reactions and which favor SN2 reactions?
CH3CH2OH b. CH3CN c. CH3COOH d. CH3CH2OCH2CH3
answer:
• Polar protic solvents favor the SN1mechanism by solvating the intermediate carbocation and
halide.
• Polar aprotic solvents favor the SN2 mechanism by making the nucleophile stronger.
Problem.199. For each reaction, use the identity of the alkyl halide and nucleophile to determine
which substitution mechanism occurs. Then determine which solvent affords the faster reaction.
answer:
‫د‬
‫خ‬
‫ي‬
‫ـ‬
‫ـ‬
‫ـ‬
‫ـ‬
‫ـ‬
‫ـ‬
‫ـ‬
‫ـ‬
‫ل‬
‫ثع‬‫م‬‫اــــــــــ‬‫ن‬
‫د‬. 100
‫ليخد‬
‫نامثع‬
– ‫ا‬.‫د‬.
‫ةيبطال‬
‫مولعال‬
‫لك‬‫ي‬‫ة‬
–
‫ةيلودال‬
‫انيروق‬
‫ةعماج‬
Problem.200. Determine the mechanism and draw the products of each reaction. Include
the stereochemistry at all stereogenic centers.
answer:
To predict whether the reaction follows an SN1 or SN2 mechanism:[1] Classify RX as a
methyl, 1°, 2°, or 3° halide. (Methyl, 1° = SN2; 3° = SN1; 2° = either.)[2] Classify the nucleophile as strong
or weak. (Strong favors SN2; weak favors SN1.)[3] Classify the solvent as polar protic or polar aprotic.
(Polar protic favors SN1; polar aprotic favors SN2.)
Problem.201. What alkyl halide and nucleophile are needed to prepare each compound?
answer:
‫د‬
‫خ‬
‫ي‬
‫ـ‬
‫ـ‬
‫ـ‬
‫ـ‬
‫ـ‬
‫ـ‬
‫ـ‬
‫ـ‬
‫ل‬
‫ثع‬‫م‬‫اــــــــــ‬‫ن‬
‫د‬. 101
‫ليخد‬
‫نامثع‬
– ‫ا‬.‫د‬.
‫ةيبطال‬
‫مولعال‬
‫لك‬‫ي‬‫ة‬
–
‫ةيلودال‬
‫انيروق‬
‫ةعماج‬
Problem. 202. Give the IUPAC name for each compound.
answer: a.1-fluoro-3,3-dimethylbutane b. 3-ethyl-1-iodo-2-methylhexane c. 1-bromo-2,2-dimethylpropane
d. 1-bromo-2,2-dimethylpropane e. cis-1-bromo-3-iodocyclopentane f. trans-1,2-dichlorocyclohexane
g. 1,2-dichloro-4,4-dimethylpentane h. (2R)-2-iodo-4,4-dimethylhexane
Problem.203. Give the structure corresponding to each name.
a. isopropyl bromide b. 3-bromo-4-ethylheptane c. 1,1-dichloro-2-methylcyclohexane
d. trans-1-chloro-3-iodocyclobutane e. 1-bromo-4-ethyl-3-fluorooctane f. (3S)-3-iodo-2-methylnonane
g. (1R,2R)-trans-1-bromo-2-chlorocyclohexane h. (5R)-4,4,5-trichloro-3,3-dimethyldecane
answer:
Problem.204.; Which compound in each pair has the higher boiling point?
‫د‬
‫خ‬
‫ي‬
‫ـ‬
‫ـ‬
‫ـ‬
‫ـ‬
‫ـ‬
‫ـ‬
‫ـ‬
‫ـ‬
‫ل‬
‫ثع‬‫م‬‫اــــــــــ‬‫ن‬
‫د‬. 102
‫ليخد‬
‫نامثع‬
– ‫ا‬.‫د‬.
‫ةيبطال‬
‫مولعال‬
‫لك‬‫ي‬‫ة‬
–
‫ةيلودال‬
‫انيروق‬
‫ةعماج‬
answer:
Problem.205. Draw the substitution product that results when CH3CH2CH2CH2Br reacts with each nucleophile.
a.–OH b.–SH c.–CN d.–OCH(CH3)2 e. –C≡CH f. H2O g. NH3 h. NaI i. NaN3
answer:
Problem.206.Which of the following molecules contain a good leaving group?
answer:
Problem.207. Rank the species in each group in order of increasing leaving group ability.
a. –OH, F–, –NH2 b. H2O, –NH2, –OH c. Br–, Cl–, I– d. NH3, H2S, H2O
answer:
Problem.208. Which of the following nucleophilic substitution reactions will take place?
‫د‬
‫خ‬
‫ي‬
‫ـ‬
‫ـ‬
‫ـ‬
‫ـ‬
‫ـ‬
‫ـ‬
‫ـ‬
‫ـ‬
‫ل‬
‫ثع‬‫م‬‫اــــــــــ‬‫ن‬
‫د‬. 103
‫ليخد‬
‫نامثع‬
– ‫ا‬.‫د‬.
‫ةيبطال‬
‫مولعال‬
‫لك‬‫ي‬‫ة‬
–
‫ةيلودال‬
‫انيروق‬
‫ةعماج‬
answer:
Problem.209. Rank the species in each group in order of increasing nucleophilicity.
c. CH3CH2S–, CH3CH2O–, CH3COO– in CH3OH
f. HS–, F–, Cl– in CH3OH
– – – – –
a. CH3 , OH, NH2 b. H2O, OH, SH in CH3OH
d. CH3NH2, CH3SH, CH3OH in acetone e. –OH, F–, Cl– in acetone
answer:
(a) Across a row of the periodic table nucleophilicity decreases. -OH < -NH2 < CH3-
(b)In a polar protic solvent (CH3OH), nucleophilicity increases down a column of the periodic table, so: -SH is more
nucleophilic than -OH. • Negatively charged species are more nucleophilic than neutral species so -OH
is more nucleophilic than H2O. H2O < -OH < -SH
(c)In a polar protic solvent (CH3OH), nucleophilicity increases down a column of the periodic table, so: CH3CH2S- is more
nucleophilic than CH3CH2O-.
•For two species with the same attacking atom, the more basic is the more nucleophilic so CH3CH2O- is more nucleophilic than CH3COO-.
CH3COO- < CH3CH2O- < CH3CH2S-
(d) Compare the nucleophilicity of N, S, and O. In a polar aprotic solvent (acetone), Nucleophilicity parallels basicity.
CH3SH < CH3OH < CH3NH2
(e) In a polar aprotic solvent (acetone), nucleophilicity parallels basicity. Across a row and down a column of the periodic
table nucleophilicity decreases. Cl- < F- < -OH
(f)Nucleophilicity decreases across a row so -SH is more nucleophilic than Cl-. In a polar protic solvent (CH3OH),
nucleophilicity increases down a column so Cl- is more nucleophilic than F-. F- < Cl- < -SH
Problem.210. Classify each solvent as protic or aprotic.
a. (CH3)2CHOH b. CH3NO2 c. CH2Cl2 d. NH3 e. N(CH3)3 f. HCONH2
answer:
Problem.211. Consider the following SN2 reaction:
a. Draw a mechanism using curved arrows.
b. Draw an energy diagram. Label the axes, the reactants, products, Ea, and H°. Assume that the reaction is exothermic.
c. Draw the structure of the transition state.
d. What is the rate equation?
e. What happens to the reaction rate in each of the following instances?
‫د‬
‫خ‬
‫ي‬
‫ـ‬
‫ـ‬
‫ـ‬
‫ـ‬
‫ـ‬
‫ـ‬
‫ـ‬
‫ـ‬
‫ل‬
‫ثع‬‫م‬‫اــــــــــ‬‫ن‬
‫د‬. 104
‫ليخد‬
‫نامثع‬
– ‫ا‬.‫د‬.
‫ةيبطال‬
‫مولعال‬
‫لك‬‫ي‬‫ة‬
–
‫ةيلودال‬
‫انيروق‬
‫ةعماج‬
1 The leaving group is changed from Br– to I–;
2 The solvent is changed from acetone to CH3CH2OH;
3 The alkyl halide is changed from CH3(CH2)4Br to CH3CH2CH2CH(Br)CH3;
4 The concentration of –CN is increased by a factor of five; and
5 The concentrations of both the alkyl halide and –CN are increased by a factor of five.
answer:
d. Rate equation: one step reaction with both nucleophile and alkyl halide in the only step: rate = k[R–Br][–CN]
e. [1] The leaving group is changed from Br- to I-: Leaving group becomes less basic: a better leaving group faster
reaction.
2 The solvent is changed from acetone to CH3CH2OH: Solvent changed to polar protic: decreases reaction rate.
3The alkyl halide is changed from CH3(CH2)4Br to CH3CH2CH2CH(Br)CH3: Changed from 1° to 2° alkyl halide the alkyl halide gets
more crowded and the reaction rate decreases.
4 The concentration of CN is increased by a factor of 5. Reaction rate will increase by a factor of 5.
5The concentration of both the alkyl halide and CN are increased by a factor of 5:
Reaction rate will increase by a factor of 25 (5 x 5 = 25).
Problem.212.Rank the alkyl halides in each group in order of
increasing SN2 reactivity.
answer:
Problem.213. Which SN2 reaction in each pair is faster?
answer:
‫د‬
‫خ‬
‫ي‬
‫ـ‬
‫ـ‬
‫ـ‬
‫ـ‬
‫ـ‬
‫ـ‬
‫ـ‬
‫ـ‬
‫ل‬
‫ثع‬‫م‬‫اــــــــــ‬‫ن‬
‫د‬. 105
‫ليخد‬
‫نامثع‬
– ‫ا‬.‫د‬.
‫ةيبطال‬
‫مولعال‬
‫لك‬‫ي‬‫ة‬
–
‫ةيلودال‬
‫انيروق‬
‫ةعماج‬
Problem.214. Rank the carbocations in each group in order of increasing stability.
answer:
Problem.215. Consider the following SN1 reaction.
a. Draw a mechanism for this reaction using curved arrows.
b.Draw an energy diagram. Label the axes, starting material, product, Ea, and H°. Assume that the starting material
and product are equal in energy. c. Draw the structure of any transition states.
d. What is the rate equation for this reaction? e. What happens to the reaction rate in each of the
following instances? [1] The leaving group is changed fromI– to Cl–;
[2] The solvent is changed from H2O to DMF; [3] The alkyl halide is changed from (CH3)2C(I)CH2CH3 to
(CH3)2CHCH(I)CH3;
[4] The concentration of H2O is increased by a factor of fi ve; and
[5] The concentrations of both the alkyl halide and H2O are increased by a factor of five.
answer:
‫د‬
‫خ‬
‫ي‬
‫ـ‬
‫ـ‬
‫ـ‬
‫ـ‬
‫ـ‬
‫ـ‬
‫ـ‬
‫ـ‬
‫ل‬
‫ثع‬‫م‬‫اــــــــــ‬‫ن‬
‫د‬. 106
‫ليخد‬
‫نامثع‬
– ‫ا‬.‫د‬.
‫ةيبطال‬
‫مولعال‬
‫لك‬‫ي‬‫ة‬
–
‫ةيلودال‬
‫انيروق‬
‫ةعماج‬
d.rate equation: rate = k[(CH3)2CICH2CH3]
e. [1] Leaving group changed from I- to Cl-: rate decreases since I- is a better leaving group.
2 Solvent changed from H2O (polar protic) to DMF (polar aprotic):
rate decreases since polar protic solvent favors SN1.
3 Alkyl halide changed from 3° to 2°: rate decreases since 2° carbocations are less stable.
4 [H2O] increased by factor of five: no change in rate since H2O is not in rate equation.
5[R–X] and [H2O] increased by factor of five: rate increases by a factor of five. (Only the concentration of R–X affects
the rate.)
Problem.216.Rank the alkyl halides in each group in order of increasing SN1
reactivity.
answer:
Problem.217. Which SN1 reaction in each pair is faster?
answer:
‫د‬
‫خ‬
‫ي‬
‫ـ‬
‫ـ‬
‫ـ‬
‫ـ‬
‫ـ‬
‫ـ‬
‫ـ‬
‫ـ‬
‫ل‬
‫ثع‬‫م‬‫اــــــــــ‬‫ن‬
‫د‬. 107
‫ليخد‬
‫نامثع‬
– ‫ا‬.‫د‬.
‫ةيبطال‬
‫مولعال‬
‫لك‬‫ي‬‫ة‬
–
‫ةيلودال‬
‫انيروق‬
‫ةعماج‬
Problem.218. Determine the mechanism of nucleophilic substitution of each reaction and draw the
products, including stereochemistry.
answer:
Problem.219. Fill in the appropriate reagent or starting material in each of the following reactions.
answer:
‫د‬
‫خ‬
‫ي‬
‫ـ‬
‫ـ‬
‫ـ‬
‫ـ‬
‫ـ‬
‫ـ‬
‫ـ‬
‫ـ‬
‫ل‬
‫ثع‬‫م‬‫اــــــــــ‬‫ن‬
‫د‬. 108
‫ليخد‬
‫نامثع‬
– ‫ا‬.‫د‬.
‫ةيبطال‬
‫مولعال‬
‫لك‬‫ي‬‫ة‬
–
‫ةيلودال‬
‫انيروق‬
‫ةعماج‬
‫د‬
‫خ‬
‫ي‬
‫ـ‬
‫ـ‬
‫ـ‬
‫ـ‬
‫ـ‬
‫ـ‬
‫ـ‬
‫ـ‬
‫ل‬
‫ثع‬‫م‬‫اــــــــــ‬‫ن‬
‫د‬. 109
‫ليخد‬
‫نامثع‬
– ‫ا‬.‫د‬.
‫ةيبطال‬
‫مولعال‬
‫لك‬‫ي‬‫ة‬
–
‫ةيلودال‬
‫انيروق‬
‫ةعماج‬
Lab of Organic chemistry (1)
‫د‬
‫خ‬
‫ي‬
‫ـ‬
‫ـ‬
‫ـ‬
‫ـ‬
‫ـ‬
‫ـ‬
‫ـ‬
‫ـ‬
‫ل‬
‫ثع‬‫م‬‫اــــــــــ‬‫ن‬
‫د‬. 110
Identifying an Unknown Compound by Solubility,
Functional Group Tests and Spectral Analysis
Purpose of The Experiment:
Identifying an unknown organic compound through a three-step process involving selective
solubility tests, selective functional group tests and spectral analysis.
Background Required:
You should be familiar with techniques for weighing, measuring by volume, and mixing in a test
tube.
Background Information:
Organic qualitative analysis is an exercise simple qualitative tests to determine the identity of
unknowns. Structures of unknown compounds can be determined by comparing physical
properties, performing functional group tests, and checking melting points of derivatives against
‫ليخد‬
‫نامثع‬
– ‫ا‬.‫د‬.
‫ةيبطال‬
‫مولعال‬
‫لك‬‫ي‬‫ة‬
–
‫ةيلودال‬
‫انيروق‬
‫ةعماج‬
those of known compounds reported in the literature. Solubility properties
and chemical reactivity
become apparent during these qualitative tests.
Organic qualitative analysis involves four types of tests.
1.Measurement of physical properties includes determining refractive index, boiling
points, melting points, and density.
2.Solubility tests can suggest the size and polarity of an unknown compound and the presence
of basic or acidic functional groups. A compound’s solubility in aqueous acid or base involves
ionization of the compound and, therefore, a chemical reaction. The salts produced are water-
soluble.
3. Chemical tests transform an unknown into a different compound with an accompanying change
in appearance. These tests are often called classification tests because they identify the possible
functional groups present.
4. Formation of a solid derivative is a critical step in identifying an unknown. Many compounds
have similar physical properties and give similar results in qualitative tests. However, an unknown
can undergo reaction to form another compound called a derivative. The melting point of the
purified derivative allows identification of the unknown.
In this lab we will focus on using Solubility Tests, and Chemical Tests. to identify the unknown
compounds.
Overview:
In this experiment, you will use qualitative tests to identify an unknown organic compound.
For
this experiment, the possible categories of the unknown are alkane, alkene, alkyl halide, alcohol,
phenol, amine, aldehyde, ketone, and carboxylic acid.
Each compound will contain only a single type of these functional groups. Each of these
functional
groups has a unique combination of solubility and reactivity that allows it to be distinguished from
the others.
In Part A of the experiment (Week 1), you will use solubility tests to characterize your unknown
compound. By comparing the solubility of your unknown in several aqueous solutions (described
below), you will be able to limit the possible functional groups on your compound. A flow chart,
Figure 2, will help guide you in this effort. In some cases, these tests will be sufficient to identify
the functional group(s) of your unknown substance.
In Part B of the lab (Week 2), you will conduct a series of experiments to distinguish between the
remaining functional group possibilities to uniquely identify the functional group on your unknown
compound. You should note that in most cases, with proper planning and utilization of the
information gained in Part 1, only a few functional group tests will be required to uniquely identify
the functional group(s) contained within your molecule. You will not need to run all of the
chemical tests on each sample. Your job is to decide which are needed for each unknown in order
to determine its functional group(s). If you are not thoughtful in this process, and try to run all of
the tests, you will likely run out of material (see below). ‫د‬
‫خ‬
‫ي‬
‫ـ‬
‫ـ‬
‫ـ‬
‫ـ‬
‫ـ‬
‫ـ‬
‫ـ‬
‫ـ‬
‫ل‬
‫ثع‬‫م‬‫اــــــــــ‬‫ن‬
‫د‬. 111
‫ليخد‬
‫نامثع‬
– ‫ا‬.‫د‬.
‫ةيبطال‬
‫مولعال‬
‫لك‬‫ي‬‫ة‬
–
‫ةيلودال‬
‫انيروق‬
‫ةعماج‬
Each group will be given approximately 1 gram of two different unknown
samples. You must
carefully think about what tests you wish to conduct as not to waste your
sample. If you carelessly
run too many tests and exhaust your material, you can obtain an additional sample of your
unknown from your TA.
Take-home message: plan your experiments carefully.
For both Part A and Part B, several known compounds will also be available so you can compare
your results from your unknown to both known positive and negative tests. Figure 1 lists the
known compounds that represent different functional groups.
Figure (1). Organic compounds with different functional groups.
PART A (WEEK 1) - SOLUBILITY TESTS
Organic compounds follow three interdependent rules of solubility:
1. Small organic molecules are more soluble in water than are large organic molecules;
2.Polar organic molecules, especially those capable of hydrogen bonding, are more soluble
in water than are nonpolar molecules; and
‫د‬
‫خ‬
‫ي‬
‫ـ‬
‫ـ‬
‫ـ‬
‫ـ‬
‫ـ‬
‫ـ‬
‫ـ‬
‫ـ‬
‫ل‬
‫ثع‬‫م‬‫اــــــــــ‬‫ن‬
‫د‬. 112
‫ليخد‬
‫نامثع‬
– ‫ا‬.‫د‬.
‫ةيبطال‬
‫مولعال‬
‫لك‬‫ي‬‫ة‬
–
‫ةيلودال‬
‫انيروق‬
‫ةعماج‬
3. Compounds in their ionic forms are more soluble in water than their
neutral forms.
For example, benzoic acid is not soluble in water, yet it is soluble in sodium hydroxide solution and
in sodium hydrogen carbonate solution because these bases react with benzoic acid to form the
water-soluble benzoate ion. The solubility of carboxylic acids and amines is so characteristic that
solubility tests alone differentiate these functional groups from all the others in this experiment.
The solubility flowchart shown in Figure 2 provides the scheme for this experiment. The first test
to perform on all unknowns is water solubility.
Water
Small, polar organic compounds such as alcohols, aldehydes, ketones, amines, carboxylic acids,
and a few phenols are soluble in water. Water-soluble compounds are tested with pH paper to see
if they are acidic or basic. A pH of 4 or lower indicates a carboxylic acid. A pH of 8 or higher
indicates an amine.
Water-soluble compounds are tested with 5% sodium hydrogen carbonate (NaHCO3) to determine whether or not
they are carboxylic acids. Carboxylic acids react with NaHCO3 to produce carbon dioxide bubbles, as shown
below in Equation 3.
Large alcohols, aldehydes, ketones, amines, carboxylic acids, and phenols are not soluble in water.
Alkanes, alkyl halides, and alkenes are not soluble in water, regardless of their size. These water
insoluble compounds are tested for their solubility in the following reagents.
5% Sodium Hydroxide
‫د‬
‫خ‬
‫ي‬
‫ـ‬
‫ـ‬
‫ـ‬
‫ـ‬
‫ـ‬
‫ـ‬
‫ـ‬
‫ـ‬
‫ل‬
‫ثع‬‫م‬‫اــــــــــ‬‫ن‬
‫د‬. 113
‫ليخد‬
‫نامثع‬
– ‫ا‬.‫د‬.
‫ةيبطال‬
‫مولعال‬
‫لك‬‫ي‬‫ة‬
–
‫ةيلودال‬
‫انيروق‬
‫ةعماج‬
Water-insoluble compounds are first tested with 5% sodium hydroxide
(NaOH). Sodium hydroxide
is a strong base that ionizes strong or weak (Figure 2 Solubility flowchart)
acids. Thus, both
carboxylic acids and phenols are converted to salts and dissolve in aqueous solution. Non-acidic
compounds will not dissolve. The reactions of carboxylic acids and phenols are shown in Equations
1 and 2, respectively.
5% Sodium Hydrogen Carbonate
Water-insoluble compounds that are soluble in 5% NaOH are then tested with 5% sodium
hydrogen carbonate (NaHCO3). Strongly acidic compounds such as carboxylic acids react with NaHCO3 to form
water-soluble salts, as shown in Equation 3. The reaction also produces bubbles of carbon dioxide (CO2).
This test is commonly misinterpreted because CO2 bubbles are tiny. Careful observation is essential.
Phenols are less acidic than carboxylic acids and do not react with NaHCO3 to form water-soluble salts. As a
result, phenols are insoluble in 5% NaCHO3.
5% Hydrochloric Acid
Water-insoluble compounds that are insoluble in 5% NaOH are tested with 5% hydrochloric acid
(HCl). If a compound is soluble in 5% HCl, it is an amine. Amines are organic bases that react with
HCl to form water-soluble amine salts, as shown in Equation 4.
‫د‬
‫خ‬
‫ي‬
‫ـ‬
‫ـ‬
‫ـ‬
‫ـ‬
‫ـ‬
‫ـ‬
‫ـ‬
‫ـ‬
‫ل‬
‫ثع‬‫م‬‫اــــــــــ‬‫ن‬
‫د‬. 114
‫ليخد‬
‫نامثع‬
– ‫ا‬.‫د‬.
‫ةيبطال‬
‫مولعال‬
‫لك‬‫ي‬‫ة‬
–
‫ةيلودال‬
‫انيروق‬
‫ةعماج‬
Concentrated Sulfuric Acid
Water-insoluble compounds that are insoluble in 5% HCl are tested with
concentrated sulfuric acid
(H2SO4). Virtually all organic compounds containing alkene functional groups or oxygen or nitrogen atoms are
soluble in concentrated H2SO4. These functional groups typically react with H2SO4 to form new compounds.
Only alkanes, alkyl halides, and some aromatic compounds are insoluble in H2SO4.
PROCEDURE PART A (WEEK 1)
Preview:
• Perform the water solubility test on the known positive, known negative, and unknown
• Perform subsequent solubility tests
• If the solubility tests point to a carboxylic acid or amine, the classification is complete
•If the solubility tests suggest any other functional groups, you will preform classification tests
during week 2 appropriate to those groups until the unknown is narrowed to only one functional
group
Equipment:
Microspatula glass stirring rod, 10-mL graduated cylinder 6-10 test tubes, 15 x 125-mm 6-10 test
tubes, 10 x 75-mm test tube rack, pH paper 1.0-mL transfer pipet, Pasteur pipet, with latex bulb
Solubility Tests:
‫د‬
‫خ‬
‫ي‬
‫ـ‬
‫ـ‬
‫ـ‬
‫ـ‬
‫ـ‬
‫ـ‬
‫ـ‬
‫ـ‬
‫ل‬
‫ثع‬‫م‬‫اــــــــــ‬‫ن‬
‫د‬. 115
‫ليخد‬
‫نامثع‬
– ‫ا‬.‫د‬.
‫ةيبطال‬
‫مولعال‬
‫لك‬‫ي‬‫ة‬
–
‫ةيلودال‬
‫انيروق‬
‫ةعماج‬
Perform all tests in duplicate using an unknown, a known positive, and a
known negative. Mix well
to make certain that liquid samples are not floating in the meniscus. Allow several minutes for
compounds to dissolve. Be patient and observe closely.
Conduct the solubility tests following the pattern shown in Figure 1 above. Verify your solubility
test results with your laboratory instructor before performing the classifications tests in Part 2. Use
clean test tubes for each test.
1. Performing the Water Solubility Test
CAUTION—Unknowns may be flammable, toxic, corrosive, or irritating. Keep away from flames
or other heat sources.
Add 1 drops of a liquid sample or about 25 mg of a solid sample to 0.5 mL of distilled or deionized
water in a test tube. Tap the tube with your finger to mix or stir gently with a glass stirring rod.
Record the sample as soluble or insoluble.
If the unknown is water-soluble, test the solution with pH paper. Also test the pH of water as a
control. A solution at pH 4 of lower suggests a carboxylic acid. A solution at pH 8 or higher suggests
an amine.
2. Performing the 5% Sodium Hydroxide Solubility Test
If your compound is water-soluble, proceed to Part 3.
For water-insoluble compounds, add 1 drops of a liquid sample or about 25 mg of a solid sample to
0.5 mL of 5% NaOH in a test tube. Tap the tube with your finger to mix or stir gently with a glass
stirring rod. Record the sample as soluble or insoluble.
To verify that a compound has dissolved, add 5% HCl to the NaOH mixture until the solution is
acidic to pH paper. Look for a precipitate, indicating that the water-soluble salt has converted back
into the water-insoluble compound.
Solubility in NaOH indicates either the carboxylic acid or phenol.
3. Performing the 5% Sodium Hydrogen Carbonate Solubility Test a. For Water-Soluble
Compounds
Put 1 drops of liquid sample or about 25 mg of solid sample in a dry test tube. Add 0.5 mL of 5%
sodium hydrogen carbonate (NaHCO3). Do not stir. Watch for bubbles at the interface of the
phases. Then tap the tube with your finger to mix or stir gently with a glass stirring rod. Record the
sample as soluble or insoluble.
Generation of bubbles and solubility indicates a carboxylic acid. Solubility without generation of
‫د‬
‫خ‬
‫ي‬
‫ـ‬
‫ـ‬
‫ـ‬
‫ـ‬
‫ـ‬
‫ـ‬
‫ـ‬
‫ـ‬
‫ل‬
‫ثع‬‫م‬‫اــــــــــ‬‫ن‬
‫د‬. 116
‫ليخد‬
‫نامثع‬
– ‫ا‬.‫د‬.
‫ةيبطال‬
‫مولعال‬
‫لك‬‫ي‬‫ة‬
–
‫ةيلودال‬
‫انيروق‬
‫ةعماج‬
bubbles indicates a low molar mass alcohol, aldehyde, ketone, or amine.
Conduct classification
tests to determine which functional group is present.
If no bubbles were observed, put 1 drop of liquid sample or about 25 mg of solid sample in a dry
test tube. Using a fume hood, add about 0.5 mL of ether. Then immediately add 0.5 mL of 5%
NaHCO3.
Observe whether or not bubbles are generated at the ether-water interface. Generation of bubbles
indicate a carboxylic acid.
b. For Water-Insoluble Compounds
Put 1 drop of liquid sample or about 25 mg of solid sample in a dry test tube. Add 0.5 mL of 5%
sodium hydrogen carbonate (NaHCO3). Do not stir. Watch for bubbles at the interface of the phases. Then tap
the tube with your finger to mix or stir gently with a glass stirring rod. Record the sample as soluble
or insoluble.
Generation of bubbles or solubility indicates a carboxylic acid.
If the compound is not soluble in NaHCO3 but is soluble in NaOH, it is likely a phenol. Confirm
the presence of phenol with a phenol classification test.
4.Performing the 5% Hydrochloric Acid Solubility Test
CAUTION—Hydrochloric acid (HCl) is toxic and corrosive.
For compounds insoluble in water and insoluble in 5%
NaOH, add 1 drop of a liquid sample or
about 25 mg of a solid sample to 0.5 mL of 5% HCl in a test tube. Tap the tube with your finger to
mix or stir gently with a glass stirring rod. Record the sample as soluble or insoluble.
If the compound is soluble in 5% HCl, it is most likely an amine.
5. Performing Concentrated Sulfuric Acid Solubility Test
If the compound is insoluble in 5% HCl and 5% NaOH, add 1 drop of a liquid sample or about 25 mg
of a solid sample to 0.5 mL of concentrated sulfuric acid (H2SO4) in a dry test tube. Tap the tube with your finger
to mix or stir gently with a glass stirring rod. Do not use a metal spatula.
Record the sample as soluble or insoluble. Interpret a color change or a precipitate as soluble.
‫د‬
‫خ‬
‫ي‬
‫ـ‬
‫ـ‬
‫ـ‬
‫ـ‬
‫ـ‬
‫ـ‬
‫ـ‬
‫ـ‬
‫ل‬
‫ثع‬‫م‬‫اــــــــــ‬‫ن‬
‫د‬. 117
‫ليخد‬
‫نامثع‬
– ‫ا‬.‫د‬.
‫ةيبطال‬
‫مولعال‬
‫لك‬‫ي‬‫ة‬
–
‫ةيلودال‬
‫انيروق‬
‫ةعماج‬
If the compound is soluble in H2SO4, the sample is an alkene, an alcohol, an
aldehyde, or a ketone.
Conduct classification tests for each compound type.
If the compound is insoluble in H2SO4, the sample is an alkane or an alkyl halide. Conduct
classification tests for alkyl halides.
If alkyl halide tests are negative, the compound is an alkane.
Based upon the positive and negative results from the above experiments you should now be
able to narrow the possibilities for the functional group(s) present in your unknown sample. You
should now carefully decide which experiments are needed during Part B (Week 2) to distinguish
those possibilities.
‫د‬
‫خ‬
‫ي‬
‫ـ‬
‫ـ‬
‫ـ‬
‫ـ‬
‫ـ‬
‫ـ‬
‫ـ‬
‫ـ‬
‫ل‬
‫ثع‬‫م‬‫اــــــــــ‬‫ن‬
‫د‬. 118
PART B (WEEK 2) - CLASSIFICATION TESTS
Solubility tests (Week 1) alone can indicate whether an unknown compound in this experiment is a
carboxylic acid, a phenol, or an amine. The other functional groups must be identified or verified
by classification tests.
Classification tests are based on the chemical reactivity characteristic of particular functional
groups. The results are intended to be visual and obvious, such as a color change, formation of a
precipitate, or evolution of bubbles. Sometimes the results are difficult to interpret or are
borderline between positive and negative.
There are two inviolable rules when performing classification tests. First, perform the test exactly
as described. If the procedure says add 3 drops, do not add 4 or 5. Second, always perform tests in
duplicate. Perform the test on a known compound that will result in a positive test (known positive);
perform the test on a known compound that will result in a negative test (known negative); and
perform the test on the unknown compound. This direct visual comparison of the results of testing
the unknown against a known positive test and a known negative test confirms that the reagents
are good and you are performing the test properly.
No classification test is always accurate in every case. A compound may produce a false positive if
the test is positive even though the compound giving the test is not of the expected type. For
example, some phenols give a positive test for aldehydes. A false negative occurs if the test is
negative even though the compound undergoing the test is the expected type. For example, less
reactive aldehydes or very insoluble aldehydes may fail to give a positive test for aldehydes.
The following classification tests are performed in this experiment and are among those tests
commonly performed in qualitative organic analysis.
Bromine in Cyclohexane
Alkenes react with bromine (Br2) in cyclohexane, an orange solution, to produce colorless vicinal
dibromides, as shown in Equation 5. This test is commonly used for water-insoluble compounds.
Alkenes with strong electron-withdrawing groups may fail to react. Phenols, phenyl ethers, and
some aldehydes and ketones also react to decolorize bromine in cyclohexane.
‫ليخد‬
‫نامثع‬
– ‫ا‬.‫د‬.
‫ةيبطال‬
‫مولعال‬
‫لك‬‫ي‬‫ة‬
–
‫ةيلودال‬
‫انيروق‬
‫ةعماج‬
Potassium Permanganate
Alkenes are oxidized to diols by dilute potassium permanganate (KMnO4), as shown in Equation 6.
The purple color of KMnO4 disappears and is replaced by the brown color of manganese dioxide (MnO2).
Because KMnO4 is a strong oxidizing agent, aldehydes, some primary and secondary alcohols, phenols, and
aromatic amines can also react.
Silver Nitrate in Ethanol
Alkyl halides react with silver nitrate (AgNO3) in ethanol by the SN1 mechanism. Tertiary, allylic, and benzylic
halides give an immediate precipitate at room temperature, as shown in Equation 7. Secondary
halides require several minutes to give a precipitate, primary halides require hours.
Sodium Iodine in Acetone
A saturated solution of sodium iodide (NaI) in acetone reacts rapidly with primary, allylic, and
benzylic chlorides or bromides by the SN2 mechanism. Secondary halides react slowly, while
tertiary halides are unreactive. The corresponding alkyl iodides and a precipitate of sodium
chloride or sodium bromide result, as shown in Equation 8.
TCICA Test
In acid solution, 1,3,5-trichloroisocyanuric acid (TCICA) slowly releases chlorine, which is an
oxidizing agent. The reaction is rapid in the presence of an oxidizable compound such as a primary
of secondary alcohol, as shown in Equation 9. The produce is isocyanuric acid, which is very soluble
in water but precipitates from the solvent acetonitrile. The time it takes for isocyanuric acid
precipitate to appear is characteristic of the type of alcohol. Secondary alcohols react fastest,
within 15-30 seconds; primary alcohols produce a precipitate usually within 3-7 minutes, although
‫د‬
‫خ‬
‫ي‬
‫ـ‬
‫ـ‬
‫ـ‬
‫ـ‬
‫ـ‬
‫ـ‬
‫ـ‬
‫ـ‬
‫ل‬
‫ثع‬‫م‬‫اــــــــــ‬‫ن‬
‫د‬. 119
‫ليخد‬
‫نامثع‬
– ‫ا‬.‫د‬.
‫ةيبطال‬
‫مولعال‬
‫لك‬‫ي‬‫ة‬
–
‫ةيلودال‬
‫انيروق‬
‫ةعماج‬
some can take up to 20 minutes; tertiary alcohols are not oxidizable at
room temperature and
produce no precipitate within an hour.
Iron(III) Chloride
Many phenols react with iron(III) chloride (FeCl3) solution to give brightly colored complexes.
Many of these complexes are short-lived; the color may fade soon after it forms. Some phenols
may not react at all, so a negative iron(III) chloride test is inconclusive. Aldehydes or ketones with
significant enolic character can also give colored complexes with FeCl3.
Bromine in Water
Phenols are activated toward electrophilic aromatic substitution and react with Br2 in the absence of catalyst,
as shown in Equation 10. The disappearance of the bromine color, and often the appearance of a
precipitate of the brominated phenol, constitute a positive test. Other activated aromatic
compounds, such as phenyl ethers and anilines, can also react with Br2.
2,4-Dinitrophenylhydrazine
Aldehydes and ketones rapidly form yellow, orange, or red precipitates with 2,4-
dinitrophenylhydrazine (DNP) reagent, as shown in Equation 11.
‫د‬
‫خ‬
‫ي‬
‫ـ‬
‫ـ‬
‫ـ‬
‫ـ‬
‫ـ‬
‫ـ‬
‫ـ‬
‫ـ‬
‫ل‬
‫ثع‬‫م‬‫اــــــــــ‬‫ن‬
‫د‬. 120
‫ليخد‬
‫نامثع‬
– ‫ا‬.‫د‬.
‫ةيبطال‬
‫مولعال‬
‫لك‬‫ي‬‫ة‬
–
‫ةيلودال‬
‫انيروق‬
‫ةعماج‬
Schiff Test
In a complex series of reactions that is not completely understood, Schiff reagent reacts only with
aldehydes to produce a purple fuchia solution. A faint pink color results from the initial reaction
and does not constitute a positive test. The Schiff test is the most sensitive rest for aldehydes.
However, the Schiff test is subject to giving false positives and false negatives.
Equipment
250-mL beaker microspatula glass stirring rod 6-10 test tubes, 15 x 125-mm10-mL graduated
cylinder 6-10 test tubes, 10 x 75-mm hot plate test tube rack, pH paper thermometer, -10 to 260°C
1.0-mL transfer pipet tongs Pasteur pipet, with latex bulb
Procedure Week 2. Performing the Bromine in Cyclohexane Test for Alkenes
Place 1 mL of cyclohexane in a small test tube. Add 3 drops of Br2/H2O. Mix until the bromine
color appears in the top cyclohexane layer.
For liquid samples, add 2 drops of sample to the Br2/H2O. Tap the tube with your finger to mix or
stir gently with a glass stirring rod. Note and record whether or not the orange color disappears.
For solid samples, place 30 mg of solid into a test tube. Add 5 drops of acetone. Add the acetone
solution to the Br2/H2O. Tap the tube with your finger to mix or stir gently with a glass stirring
rod. Note and record whether or not the orange color disappears.
If the orange color disappears quickly, the sample may be an alkene.
NOTE: Phenols, phenyl ethers, and some aldehydes and ketones may test positive.
Performing the Potassium Permanganate Test for Alkenes
‫د‬
‫خ‬
‫ي‬
‫ـ‬
‫ـ‬
‫ـ‬
‫ـ‬
‫ـ‬
‫ـ‬
‫ـ‬
‫ـ‬
‫ل‬
‫ثع‬‫م‬‫اــــــــــ‬‫ن‬
‫د‬. 121
‫ليخد‬
‫نامثع‬
– ‫ا‬.‫د‬.
‫ةيبطال‬
‫مولعال‬
‫لك‬‫ي‬‫ة‬
–
‫ةيلودال‬
‫انيروق‬
‫ةعماج‬
If your sample is water-soluble, place 1-2 mL of water into a small test tube. If your sample is water
insoluble, place 1-2 mL of 95% ethanol into a small test tube.
Add 2 drops of a liquid sample or about 30 mg of a solid sample. Add 2 drops of 1% KMnO4.
Tap the tube with your finger to mix or stir gently with a glass stirring rod. Let the mixture stand
10-20 s.
Note and record whether or not the purple color disappears.
If the purple color disappears and a brown color or precipitate appears, the compound may be an
alkene.
Note: The brown color or precipitate may not appear. Aldehydes, some primary and secondary
alcohols, phenols, and aromatic amines may test positive.
Performing the Silver Nitrate in Ethanol Test for 2° and 3° Alkyl Halides
Place 1 mL of 2% AgNO3 in ethanol into a small test tube.
For liquid samples, add 2 drops of sample to the 2% AgNO3. Tap the tube with your finger to mix
or stir gently with a glass stirring rod. For solid samples, place 30 mg of solid into a test tube. Add 5
drops of ethanol. Add this ethanol solution to the 2% AgNO3 in ethanol. Tap the tube with your
finger to mix or stir gently with a glass stirring rod. Note and record whether or not a precipitate
forms.
An immediate precipitate indicates a tertiary, allylic, or benzylic halide.
Performing the Sodium Iodide in Acetone Test for 1° and 2° Alkyl Halides
‫د‬
‫خ‬
‫ي‬
‫ـ‬
‫ـ‬
‫ـ‬
‫ـ‬
‫ـ‬
‫ـ‬
‫ـ‬
‫ـ‬
‫ل‬
‫ثع‬‫م‬‫اــــــــــ‬‫ن‬
‫د‬. 122
‫ليخد‬
‫نامثع‬
– ‫ا‬.‫د‬.
‫ةيبطال‬
‫مولعال‬
‫لك‬‫ي‬‫ة‬
–
‫ةيلودال‬
‫انيروق‬
‫ةعماج‬
Place exactly 1.0 mL of NaI in acetone into a small test tube. Add 3 drops of a liquid sample. Tap
the tube with your finger to mix or stir gently with a glass stirring rod. Allow the tube to stand 3-6
min at room temperature. Note and record whether or not a precipitate forms.
A white precipitate indicates a primary, allylic, or benzylic halide.
Performing the TCICA Test for Alcohols
Place 0.5 mL of the TCICA test solution into a small test tube. Add 1 drop of 5% HCl. Tap the tube
with your finger to mix or stir gently with a glass stirring rod.
For liquid samples, add 1 drop of the sample. Tap the tube with your finger to mix or stir gently
with a glass stirring rod. For solid samples, dissolve about 20 mg of solid in 1-2 drops of
acetonitrile. Add this solution to the TCICA/HCl solution.
Note and record whether or not a precipitate forms.
The formation of a precipitate within one min indicates a secondary alcohol; the formation of a
precipitate between 3-20 min indicates a primary alcohol.
Performing the Iron(III) Chloride Test for Phenols
Place 1 mL of 95% ethanol into a small test tube. Add 2 drops of a liquid sample or about 30 mg of
a solid. Add 3-5 drops of 3% FeCl3. Tap the tube with your finger to mix or stir gently with a glass
stirring rod. Note and record any formation of a brightly colored solution.
The presence of bright color, even briefly, indicates a phenol.
NOTE: Some aldehydes or ketones also give colored complexes with FeCl3.
Performing the Bromine in Water Test for Phenols
‫د‬
‫خ‬
‫ي‬
‫ـ‬
‫ـ‬
‫ـ‬
‫ـ‬
‫ـ‬
‫ـ‬
‫ـ‬
‫ـ‬
‫ل‬
‫ثع‬‫م‬‫اــــــــــ‬‫ن‬
‫د‬. 123
‫ليخد‬
‫نامثع‬
– ‫ا‬.‫د‬.
‫ةيبطال‬
‫مولعال‬
‫لك‬‫ي‬‫ة‬
–
‫ةيلودال‬
‫انيروق‬
‫ةعماج‬
Place 1 mL of 95% ethanol into a small test tube. Add 5 drops of a liquid sample or about 30 mg of
a solid. Add a drop of water. Tap the tube with your finger to mix or stir gently with a glass stirring
rod. Add 1 drop of Br2/H2O. Tap the tube with your finger to mix or stir gently with a glass stirring
rod.
Note and record whether or not the orange color disappears.
The disappearance of the orange color indicates a phenol.
Performing the 2,4-DNP Test for Aldehydes and Ketones
For liquid samples, place 1 drop of sample into a clean, dry test tube. Add up to 20 drops of 2,4-
DNP solution. Tap the tube with your finger to mix or stir gently with a glass stirring rod.
For solid samples, add about 30 mg of solid into a clean, dry test tube. Add 0.5 mL of ethanol. Tap
the tube with your finger to mix or stir gently with a glass stirring rod. If the unknown does not
dissolve, prepare a warm-water bath by placing 175-200 mL of tap water into a 250-mL beaker.
Use a hot plate to heat the water to 40°C. Place the test tube into a warm-water bath and swirl the
tube until the unknown is dissolved. Cool the solution to room temperature. Add up to 20 drops of
2,4-DNP solution. Tap the tube with your finger to mix or stir gently with a glass stirring rod.
Note and record whether or not a precipitate forms.
An immediate, brightly colored precipitate indicates an aldehyde or ketone.
Preforming the Schiff Test for Aldehydes.
Add 1 drop of a liquid sample or about 15 mg of a solid sample a clean, dry test tube. Place 2 mL of
CAUTION—Iron(III) chloride (FeCl3) is toxic and corrosive. Ethanol is flammable and toxic. Keep away
from flames or other heat sources.
CAUTION—Bromine (Br2) is toxic and oxidizing. It causes severe burns. Always use a fumehood
When working with Br2. Ethanol is flammable. Keep away from flames or other heat sources.
CAUTION—2,4--‐Dinitrophenylhydrazine (2,4--‐DNP) solution is corrosive and irritating. It
‫د‬
‫خ‬
‫ي‬
‫ـ‬
‫ـ‬
‫ـ‬
‫ـ‬
‫ـ‬
‫ـ‬
‫ـ‬
‫ـ‬
‫ل‬
‫ثع‬‫م‬‫اــــــــــ‬‫ن‬
‫د‬. 124
‫ليخد‬
‫نامثع‬
– ‫ا‬.‫د‬.
‫ةيبطال‬
‫مولعال‬
‫لك‬‫ي‬‫ة‬
–
‫ةيلودال‬
‫انيروق‬
‫ةعماج‬
Stains skin and clothing.
CAUTION – Schiff solution contains pararosaniline hydrochloride, sodium hydrogen sulfite,
and HCl. Schiff solution is toxic, irritation and a suspected carcinogen.
Schiff solution in a test tube. Mix well. After 5 min, mote the color of the solution and record your
observation. A fuchsia color indicates an aldehyde.
Cleaning Up And Getting the Spectra
Once you believe you have identified the functional groups present in your unknown, check with
your TA to see if you have determined them correctly.
After your TA has confirmed your assignment, you should clean-up your work area and rinse any
remaining unknown compound into the organic waste using acetone. DO NOT PUT YOUR
UNKNOWN INTO THE WASTE UNTIL YOU HAVE CLEARED IT WITH YOUR TA. If you have
misassigned your functional groups and disposed of your unknown, you will be penialized to
obtain an additional sample. Thoroughly rise the vials you unknowns came in, and them present
them to your TA for inspection. Once your TA is satisfied that you have cleaned-up properly, they
will give you the spectra so you can complete Part 3 of the lab.
Wash your hands with soap or detergent before leaving the laboratory.
Part C. Using Spectra To Identify Your Unknown Compound.
In Parts A and B, you used solubility and chemical reactivity test to identify the functional group(s)
contained within your unknown compound. Using these results in conjunction with molecular
formula and the spectra data that you have received, please fully identify the unknown compound.
Assign the 1H and 13C NMR spectra completely.
In your lab report, please state the identity of each of your unknown compounds along with the
unknown number. Discuss the relevance of the solubility and chemical tests to this structural
assignment.
‫د‬
‫خ‬
‫ي‬
‫ـ‬
‫ـ‬
‫ـ‬
‫ـ‬
‫ـ‬
‫ـ‬
‫ـ‬
‫ـ‬
‫ل‬
‫ثع‬‫م‬‫اــــــــــ‬‫ن‬
‫د‬. 125
Pre-Laboratory Assignment
1. What risks do you run by not performing the qualitative tests in duplicate?
2. (a) Why is it important to have clean test tubes before running a test?
(b) Before which tests should acetone not be used to clean the test tubes?
3. Why is water solubility the first test to run?
4. Why run solubility tests before running the functional group classification tests?
5. Determine the functional group present in these unknown:
(a) Unknown A is soluble in water and gives bubbles with5% NaHCO3.
(b) Unknown B is insoluble in water, insoluble in 5% NaOH, but soluble in 5% HCl.
‫ليخد‬
‫نامثع‬
– ‫ا‬.‫د‬.
‫ةيبطال‬
‫مولعال‬
‫لك‬‫ي‬‫ة‬
–
‫ةيلودال‬
‫انيروق‬
‫ةعماج‬
(c) Unknown C is insoluble in water, insoluble in 5% NaOH, insoluble in
5% HCl, soluble with a
color change in conc. H2SO4, and decolorizes both KMnO4 (aq) and
bromine in cyclohexane.
(d) Unknown D is soluble in water, does not produce bubbles with 5% NaHCO3, gives a
precipitate with 2,4-DNP, and gives a fuchsia color with the Schiff test.
6. In each of the following cases, describe the next test you would perform.
(a) Unknown X is insoluble in water, 5% NaOH, 5% HCl, and conc. H2SO4.
(b) Unknown Y is insoluble in water, soluble in 5% NaOH, and insoluble in
5% NaHCO3.
(c)Unknown Z is insoluble in water, insoluble in 5% NaOH, insoluble in 5% HCl, and soluble
in conc. H2SO4.
7. If your unknown is soluble in water and does not produce bubbles with 5% NaHCO3, what
steps
would you follow to determine if your unknown is an amine?
Post-Laboratory Questions
8.Record the solubility results for each unknown that you tested. Describe your observations
and briefly explain your conclusions.
9.Record the results of the classification tests that you conducted for each unknown you
tested. Describe your observations and briefly explain your conclusions.
10.For each of your unknowns, list the functional group to which it belongs next to its
identification
code.
4.You suspect that your unknown contains halogen, so you perform the silver nitrate in ethanol
test and the sodium iodide in acetone test, both of which are negative. Do these results prove that
your compound does not contain a halogen? Briefly explain.
‫د‬
‫خ‬
‫ي‬
‫ـ‬
‫ـ‬
‫ـ‬
‫ـ‬
‫ـ‬
‫ـ‬
‫ـ‬
‫ـ‬
‫ل‬
‫ثع‬‫م‬‫اــــــــــ‬‫ن‬
‫د‬. 126

عضوية 1 قورينا_١١٤١٢٥.pptx alkanes and alkene

  • 1.
    ‫ليخد‬ ‫نامثع‬ – ‫ا‬.‫د‬. ‫ةيبطال‬ ‫مولعال‬ ‫لك‬‫ي‬‫ة‬ – ‫ةيلودال‬ ‫انيروق‬ ‫ةعماج‬ Organic chemistry 1 st year– Pharmacy Contents pages hrs weeks 1- Alkanes 2-14 4 2 2- Stereochemistry 15-38 6 3 3- Alkenes 39-71 6 3 4- Alkynes 72-85 4 2 5- Alkyl halides 86-110 4 2 ‫د‬ ‫خ‬ ‫ي‬ ‫ـ‬ ‫ـ‬ ‫ـ‬ ‫ـ‬ ‫ـ‬ ‫ـ‬ ‫ـ‬ ‫ـ‬ ‫ل‬ ‫ثع‬‫م‬‫اــــــــــ‬‫ن‬ ‫د‬. 1 Reference: (Organic Chemistry). Janice Gorzynski Smith. 3rd Edition ‫ال‬ ‫ع‬ ‫ض‬ ‫و‬ ‫ي‬ ‫ة‬ ‫ايميكال‬‫ء‬ ‫ررقم‬ ‫ف‬ ‫ى‬ ‫ل‬ ‫ل‬ ‫ت‬ ‫ف‬ ‫و‬ ‫ق‬ ‫يق‬‫م‬‫ة‬ ‫ن‬ ‫ص‬ ‫ا‬ ‫ئ‬ ‫ح‬ ‫ال‬‫م‬‫اح‬‫ض‬‫ار‬‫ت‬ ‫نع‬ ‫ال‬ ‫ت‬ ‫غ‬ ‫ي‬ ‫ب‬ ‫ع‬#‫د‬#‫م‬  ‫ال‬ ‫م‬ ‫ح‬ ‫ا‬ ‫ض‬ ‫ر‬ ‫ة‬ ‫ف‬ ‫ى‬ ‫هتمهفام‬ ‫نع‬ ‫اخال‬‫ص‬‫ة‬ ‫كتاظحالم‬ ‫ك‬ ‫ت‬ ‫ا‬ ‫ب‬ ‫ة‬  ‫مويال‬ ‫ن‬ ‫ف‬ ‫س‬ ‫ف‬ ‫ي‬ ‫احم‬‫ض‬‫ةر‬ ‫لكب‬ ‫اخال‬‫ص‬‫ة‬ ‫ال‬‫أ‬‫س‬‫ئ‬‫ل‬‫ة‬ ‫ج‬ ‫م‬ ‫ي‬ ‫ع‬ ‫ةباجإ‬ ‫ةداعإ‬ ‫و‬ ‫ام‬‫ف‬‫هتمه‬ ‫ةعجارم‬  ‫همهف‬ ‫نم‬ ‫دكأتالو‬ ‫ررقمال‬ ‫أ‬‫س‬‫ات‬‫ذ‬ ‫عم‬ ‫هتعجارم‬ ‫و‬ ‫همهف‬ ‫بعصام‬ ‫نيودت‬  ‫ال‬ ‫ع‬ ‫ض‬ ‫و‬ ‫ي‬ ‫ة‬ ‫ايميكال‬‫ء‬ ‫ف‬ ‫ى‬ ‫ادج‬ ‫م‬ ‫ف‬ ‫ي‬ ‫د‬ ‫ة‬ ‫ةقيرط‬ ‫ت‬ ‫ع‬ ‫ت‬ ‫ب‬ ‫ر‬ ‫ةعومجم‬ ‫عم‬ ‫ةعجارمال‬  ‫ال‬ ‫ت‬ ‫و‬ ‫ف‬ ‫ي‬ ‫ق‬ ‫لو‬‫ي‬ ‫هلالو‬
  • 2.
    ‫ليخد‬ ‫نامثع‬ – ‫ا‬.‫د‬. ‫ةيبطال‬ ‫مولعال‬ ‫لك‬‫ي‬‫ة‬ – ‫ةيلودال‬ ‫انيروق‬ ‫ةعماج‬ 1. Alkanes /./-An lntroduction Alkanes are aliphatic hydrocarbons having only C –C and C – H σ bonds. • Acyclic alkanes have the molecular formula CnH2n + 2. • Cycloalkanes contain carbons joined in one or more rings. Because their general formula is CnH2n. Acyclic Alkanes Having One to Five C Atoms There are two different ways to arrange four carbons, giving two compounds with molecular formula C4H10, named butane and isobutane. Problem.1. Which of the following is not another representation for isopentane? ANSWER: ANSWER: • A primary carbon (1° carbon) is bonded to one other C atom. • A secondary carbon (2° carbon) is bonded to two other C atoms. • A tertiary carbon (3° carbon) is bonded to three other C atoms. • A quaternary (4° carbon) is bonded to four other C atoms. ‫د‬ ‫خ‬ ‫ي‬ ‫ـ‬ ‫ـ‬ ‫ـ‬ ‫ـ‬ ‫ـ‬ ‫ـ‬ ‫ـ‬ ‫ـ‬ ‫ل‬ ‫ثع‬‫م‬‫اــــــــــ‬‫ن‬ ‫د‬. 2
  • 3.
    ‫ليخد‬ ‫نامثع‬ – ‫ا‬.‫د‬. ‫ةيبطال‬ ‫مولعال‬ ‫لك‬‫ي‬‫ة‬ – ‫ةيلودال‬ ‫انيروق‬ ‫ةعماج‬ Hydrogen atomsare classified as primary (1°), secondary (2°), or tertiary (3°) depending on the type of carbon atom to which they are bonded. • A primary hydrogen (1° H) is on a C bonded to one other C atom. • (2° H) is on a C bonded to two other C atoms. • A tertiary hydrogen (3° H) is on a C bonded to three other C atoms. Problem.2. (a) Classify the carbon atoms in each compound as 1°, 2°, 3°, or 4°. (b) Classify the hydrogen atoms in each compound as 1°, 2°, or 3°. ANSWER: Acyclic Alkanes Having More Than Five C Atoms A group of compounds that differ by only a CH2 group is called a homologous series. Table Summary: Straight-Chain Alkanes Problem.3. Draw the structure of an alkane with molecular formula C7H16 that contains (a) one 4° carbon; (b) only 1° and 2° carbons; (c) 1°, 2°, and 3° hydrogens. ANSWER: ‫د‬ ‫خ‬ ‫ي‬ ‫ـ‬ ‫ـ‬ ‫ـ‬ ‫ـ‬ ‫ـ‬ ‫ـ‬ ‫ـ‬ ‫ـ‬ ‫ل‬ ‫ثع‬‫م‬‫اــــــــــ‬‫ن‬ ‫د‬. 3
  • 4.
    ‫ليخد‬ ‫نامثع‬ – ‫ا‬.‫د‬. ‫ةيبطال‬ ‫مولعال‬ ‫لك‬‫ي‬‫ة‬ – ‫ةيلودال‬ ‫انيروق‬ ‫ةعماج‬ Problem.4. Consideringcompounds A–C, which two structures represent the same Compound? ANSWER: /.2- Physical Properties of Alkanes Alkanes contain only nonpolar C –C and C – H bonds, and as a result they exhibit only weak van der Waals forces. Table Physical Properties of Alkanes ‫د‬ ‫خ‬ ‫ي‬ ‫ـ‬ ‫ـ‬ ‫ـ‬ ‫ـ‬ ‫ـ‬ ‫ـ‬ ‫ـ‬ ‫ـ‬ ‫ل‬ ‫ثع‬‫م‬‫اــــــــــ‬‫ن‬ ‫د‬. 4
  • 5.
    ‫ليخد‬ ‫نامثع‬ – ‫ا‬.‫د‬. ‫ةيبطال‬ ‫مولعال‬ ‫لك‬‫ي‬‫ة‬ – ‫ةيلودال‬ ‫انيروق‬ ‫ةعماج‬ Problem.5. Arrangethe following compounds in order of increasing boiling point. CH3(CH2)6CH3, CH3(CH2)5CH3, CH3CH2CH2CH2CH(CH3)2, (CH3)3CCH(CH3)2 /./- Conformations of Acyclic Alkanes—Ethane Let’s now take a closer look at the three-dimensional structure of alkanes. Rotation occurs around carbon–carbon σ bonds. • Conformations are different arrangements of atoms that are interconverted by rotation about single bonds. •In the eclipsed conformation, the C – H bonds on one carbon are directly aligned with the C – H bonds on the adjacent carbon. • In the staggered conformation, the C – H bonds on one carbon bisect the H – C– H bond angle on the adjacent carbon. ‫د‬ ‫خ‬ ‫ي‬ ‫ـ‬ ‫ـ‬ ‫ـ‬ ‫ـ‬ ‫ـ‬ ‫ـ‬ ‫ـ‬ ‫ـ‬ ‫ل‬ ‫ثع‬‫م‬‫اــــــــــ‬‫ن‬ ‫د‬. 5
  • 6.
    ‫ليخد‬ ‫نامثع‬ – ‫ا‬.‫د‬. ‫ةيبطال‬ ‫مولعال‬ ‫لك‬‫ي‬‫ة‬ – ‫ةيلودال‬ ‫انيروق‬ ‫ةعماج‬ Rotating theatoms on one carbon by 60° converts an eclipsed conformation into a staggered conformation, and vice versa. HOW TO Draw a Newman Projection Ex; Problem.6. Draw the staggered and eclipsed conformations that result from rotation around the C – C bond in CH3 –CH2Br. ANSWER: ‫د‬ ‫خ‬ ‫ي‬ ‫ـ‬ ‫ـ‬ ‫ـ‬ ‫ـ‬ ‫ـ‬ ‫ـ‬ ‫ـ‬ ‫ـ‬ ‫ل‬ ‫ثع‬‫م‬‫اــــــــــ‬‫ن‬ ‫د‬. 6
  • 7.
    ‫ليخد‬ ‫نامثع‬ – ‫ا‬.‫د‬. ‫ةيبطال‬ ‫مولعال‬ ‫لك‬‫ي‬‫ة‬ – ‫ةيلودال‬ ‫انيروق‬ ‫ةعماج‬ •The staggeredconformations are more stable (lower in energy) than the eclipsed conformations. Electron–electron repulsion between the bonds in the eclipsed conformation increases its energy Problem.7. Draw an energy versus rotation diagram for rotation around a C– C bond in propane. ANSWER: Conformations of Butane Problem.8. Draw the three staggered and three eclipsed conformations that result from rotation around the designated bond using Newman projections. b. Label the most stable and least stable conformation. ANSWER: ‫د‬ ‫خ‬ ‫ي‬ ‫ـ‬ ‫ـ‬ ‫ـ‬ ‫ـ‬ ‫ـ‬ ‫ـ‬ ‫ـ‬ ‫ـ‬ ‫ل‬ ‫ثع‬‫م‬‫اــــــــــ‬‫ن‬ ‫د‬. 7
  • 8.
    ‫ليخد‬ ‫نامثع‬ – ‫ا‬.‫د‬. ‫ةيبطال‬ ‫مولعال‬ ‫لك‬‫ي‬‫ة‬ – ‫ةيلودال‬ ‫انيروق‬ ‫ةعماج‬ Problem.9. Considerrotation around the carbon–carbon bond in 1,2-dichloroethane (ClCH2CH2Cl). a. Using Newman projections, draw all of the staggered and eclipsed conformations that result from rotation around this bond. b. Graph energy versus dihedral angle for rotation around this bond. ANSWER: Problem.10. For each alkane: (a) classify each carbon atom as 1°, 2°, 3°, or 4°; (b) classify each hydrogen atom as 1°, 2°, or 3°. ANSWER: ‫د‬ ‫خ‬ ‫ي‬ ‫ـ‬ ‫ـ‬ ‫ـ‬ ‫ـ‬ ‫ـ‬ ‫ـ‬ ‫ـ‬ ‫ـ‬ ‫ل‬ ‫ثع‬‫م‬‫اــــــــــ‬‫ن‬ ‫د‬. 8
  • 9.
    ‫ليخد‬ ‫نامثع‬ – ‫ا‬.‫د‬. ‫ةيبطال‬ ‫مولعال‬ ‫لك‬‫ي‬‫ة‬ – ‫ةيلودال‬ ‫انيروق‬ ‫ةعماج‬ Problem.11. Givethe IUPAC name for each compound. ANSWER: a) 5-ethyl-3-methyloctane diethyl-4-methyl-5-propyloctane b) 3,3,6-triethyl-7-methyldecane e) 3,3-diethyl-4-methylheptane c) 3,3,4,4-tetramethylheptane d) 3,3- f) 3,4-dimethyl-5-propylnonane g) 4,4- dipropylheptane isopropyloctane h) 6-isopropyl-3-methyldecane k) 2,2,5-trimethylheptane i) 8-ethyl-4-isopropyl-2,6-dimethyldecane j) 4- l) 3-cyclobutylpentane m) 1- sec-butyl-2-isopropylcyclopentane n) 1-isobutyl-3-isopropylcyclohexane Problem.12. Considering rotation around the indicated bond in each compound, draw Newman projections for the most stable and least stable conformations. ANSWER: Problem.13. Convert each structure to a Newman projection around the indicated bond. ANSWER: ‫د‬ ‫خ‬ ‫ي‬ ‫ـ‬ ‫ـ‬ ‫ـ‬ ‫ـ‬ ‫ـ‬ ‫ـ‬ ‫ـ‬ ‫ـ‬ ‫ل‬ ‫ثع‬‫م‬‫اــــــــــ‬‫ن‬ ‫د‬. 9
  • 10.
    ‫ليخد‬ ‫نامثع‬ – ‫ا‬.‫د‬. ‫ةيبطال‬ ‫مولعال‬ ‫لك‬‫ي‬‫ة‬ – ‫ةيلودال‬ ‫انيروق‬ ‫ةعماج‬ Problem.14. (a)Using Newman projections, draw all staggered and eclipsed conformations that result from rotation around the indicated bond in each molecule; (b) draw a graph of energy versus dihedral angle for rotation around this bond. ANSWER: Problem.15. Label the sites of torsional and steric strain in each conformation. ANSWER: /.5- Halogenation of Alkanes In the presence of light or heat, alkanes react with halogens to form alkyl halides. ‫د‬ ‫خ‬ ‫ي‬ ‫ـ‬ ‫ـ‬ ‫ـ‬ ‫ـ‬ ‫ـ‬ ‫ـ‬ ‫ـ‬ ‫ـ‬ ‫ل‬ ‫ثع‬‫م‬‫اــــــــــ‬‫ن‬ ‫د‬. 10
  • 11.
    ‫ليخد‬ ‫نامثع‬ – ‫ا‬.‫د‬. ‫ةيبطال‬ ‫مولعال‬ ‫لك‬‫ي‬‫ة‬ – ‫ةيلودال‬ ‫انيروق‬ ‫ةعماج‬ With analkane that has more than one type of hydrogen atom, a mixture of alkyl halides may result Sample Problem: Draw all the constitutional isomers formed by monohalogenation of (CH3)2CHCH2CH3 with Cl2 and hγ. Problem.16. Draw all constitutional isomers formed by monochlorination of each alkane. ANSWER: /.6-Chlorination versus Bromination • The weaker the C – H bond, the more readily the hydrogen atom is removed in radical halogenation. Problem.17. Which C – H bond in each compound is most readily broken during radical halogenation? ‫د‬ ‫خ‬ ‫ي‬ ‫ـ‬ ‫ـ‬ ‫ـ‬ ‫ـ‬ ‫ـ‬ ‫ـ‬ ‫ـ‬ ‫ـ‬ ‫ل‬ ‫ثع‬‫م‬‫اــــــــــ‬‫ن‬ ‫د‬. 11
  • 12.
    ‫ليخد‬ ‫نامثع‬ – ‫ا‬.‫د‬. ‫ةيبطال‬ ‫مولعال‬ ‫لك‬‫ي‬‫ة‬ – ‫ةيلودال‬ ‫انيروق‬ ‫ةعماج‬ ANSWER: Chlorination isfaster than bromination. •Although chlorination is unselective, yielding a mixture of products, bromination is often selective, yielding one major product. Problem.18. Draw the major product formed when each cycloalkane is heated with Br2. ANSWER: Problem.19. Why is the reaction of methylcyclohexane with Cl2 not a useful method to prepare 1- chloro-1-methylcyclohexane? What other constitutional isomers are formed in the reaction mixture? ANSWER: /.6- Radical Halogenation at an Allylic Carbon an allylic carbon—the carbon adjacent to a double bond. an allyl radical is more stable than a 3° radical ‫د‬ ‫خ‬ ‫ي‬ ‫ـ‬ ‫ـ‬ ‫ـ‬ ‫ـ‬ ‫ـ‬ ‫ـ‬ ‫ـ‬ ‫ـ‬ ‫ل‬ ‫ثع‬‫م‬‫اــــــــــ‬‫ن‬ ‫د‬. 12
  • 13.
    ‫ليخد‬ ‫نامثع‬ – ‫ا‬.‫د‬. ‫ةيبطال‬ ‫مولعال‬ ‫لك‬‫ي‬‫ة‬ – ‫ةيلودال‬ ‫انيروق‬ ‫ةعماج‬ The allylradical is more stable than other radicals because two resonance structures can be drawn for it. Problem.20. Draw a second resonance structure for each radical. Then draw the hybrid. ANSWER: Problem.21. Rank each group of radicals in order of increasing stability. ANSWER: Problem.22. Draw all constitutional isomers formed by monochlorination of each alkane with Cl2 and hγ. ANSWER: ‫د‬ ‫خ‬ ‫ي‬ ‫ـ‬ ‫ـ‬ ‫ـ‬ ‫ـ‬ ‫ـ‬ ‫ـ‬ ‫ـ‬ ‫ـ‬ ‫ل‬ ‫ثع‬‫م‬‫اــــــــــ‬‫ن‬ ‫د‬. 13
  • 14.
    ‫ليخد‬ ‫نامثع‬ – ‫ا‬.‫د‬. ‫ةيبطال‬ ‫مولعال‬ ‫لك‬‫ي‬‫ة‬ – ‫ةيلودال‬ ‫انيروق‬ ‫ةعماج‬ Problem.23. Whatis the major monobromination product formed by heating each alkane with Br2? ANSWER: Problem.24. What alkane is needed to make each alkyl halide by radical halogenation? ANSWER: ‫د‬ ‫خ‬ ‫ي‬ ‫ـ‬ ‫ـ‬ ‫ـ‬ ‫ـ‬ ‫ـ‬ ‫ـ‬ ‫ـ‬ ‫ـ‬ ‫ل‬ ‫ثع‬‫م‬‫اــــــــــ‬‫ن‬ ‫د‬. 14
  • 15.
    ‫ليخد‬ ‫نامثع‬ – ‫ا‬.‫د‬. ‫ةيبطال‬ ‫مولعال‬ ‫لك‬‫ي‬‫ة‬ – ‫ةيلودال‬ ‫انيروق‬ ‫ةعماج‬ 2.Stereochemistry 2./. TheTwo Major Classes of lsomers • Isomers are different compounds with the same molecular formula. There are two major classes of isomers: constitutional isomers and stereoisomers. Constitutional (or structural) isomers differ in the way the atoms are connected to each other. Stereoisomers differ only in the way atoms are oriented in space. A particular three-dimensional arrangement is called a configuration. Problem.25. Classify each pair of compounds as constitutional isomers or stereoisomers. ANSWER: 2.2. Chiral and Achiral Molecules • A molecule (or object) that is not superimposable on its mirror image is said to be chiral. • A molecule (or object) that is superimposable on its mirror image is said to be achiral. Let’s determine whether three molecules—H2O, CH2BrCl, and CHBrClF—are superimposable on their mirror images; that is, are H2O, CH2BrCl, and CHBrClF chiral or achiral? To test chirality: ‫د‬ ‫خ‬ ‫ي‬ ‫ـ‬ ‫ـ‬ ‫ـ‬ ‫ـ‬ ‫ـ‬ ‫ـ‬ ‫ـ‬ ‫ـ‬ ‫ل‬ ‫ثع‬‫م‬‫اــــــــــ‬‫ن‬ ‫د‬. 15
  • 16.
    ‫ليخد‬ ‫نامثع‬ – ‫ا‬.‫د‬. ‫ةيبطال‬ ‫مولعال‬ ‫لك‬‫ي‬‫ة‬ – ‫ةيلودال‬ ‫انيروق‬ ‫ةعماج‬ • Drawthe molecule in three dimensions. • Draw its mirror image. •Try to align all bonds and atoms. To superimpose a molecule and its mirror image you can perform any rotation but you cannot break bonds. Following this procedure, H2O and CH2BrCl are both achiral molecules because each molecule is superimposable on its mirror image. A and B are stereoisomers because they are isomers differing only in the three-dimensional arrangement of substituents. These stereoisomers are called enantiomers. • Enantiomers are mirror images that are not superimposable. • A molecule that is not superimposable on its mirror image is a chiral molecule. • A carbon atom bonded to four different groups is a stereogenic center. Problem.26. Draw the mirror image of each compound. Label each molecule as chiral or achiral. ANSWER: •A plane of symmetry is a mirror plane that cuts a molecule in half, so that one half of the molecule is a reflection of the other half. • Achiral molecules usually contain a plane of symmetry but chiral molecules do not. ‫د‬ ‫خ‬ ‫ي‬ ‫ـ‬ ‫ـ‬ ‫ـ‬ ‫ـ‬ ‫ـ‬ ‫ـ‬ ‫ـ‬ ‫ـ‬ ‫ل‬ ‫ثع‬‫م‬‫اــــــــــ‬‫ن‬ ‫د‬. 16
  • 17.
    ‫ليخد‬ ‫نامثع‬ – ‫ا‬.‫د‬. ‫ةيبطال‬ ‫مولعال‬ ‫لك‬‫ي‬‫ة‬ – ‫ةيلودال‬ ‫انيروق‬ ‫ةعماج‬ Problem.27. Drawin a plane of symmetry for each molecule ANSWER: Problem.28. Locate any stereogenic center in the given molecules. (Some compounds contain no stereogenic centers.) d. b. (CH3)3CH e. (CH3)2CHCH2CH2CH(CH3)CH2CH3 c. CH3CH(OH)CH=CH2 f. CH3CH2CH(CH3)CH2CH2CH3 a. CH3CH2CH(Cl)CH2CH3 CH3CH2CH2OH ANSWER: Problem.29. Locate the stereogenic centers in each molecule. b. (CH3)2CHCH2CH(NH2)COOH a. CH3CH2CH2CH(OH)CH3 ANSWER: Problem.30. locate the four stereogenic centers in aliskirin. ANSWER: ‫د‬ ‫خ‬ ‫ي‬ ‫ـ‬ ‫ـ‬ ‫ـ‬ ‫ـ‬ ‫ـ‬ ‫ـ‬ ‫ـ‬ ‫ـ‬ ‫ل‬ ‫ثع‬‫م‬‫اــــــــــ‬‫ن‬ ‫د‬. 17
  • 18.
    ‫ليخد‬ ‫نامثع‬ – ‫ا‬.‫د‬. ‫ةيبطال‬ ‫مولعال‬ ‫لك‬‫ي‬‫ة‬ – ‫ةيلودال‬ ‫انيروق‬ ‫ةعماج‬ 2./. Qrawinga Pair of Enantiomers • Any molecule with one tetrahedral stereogenic center is a chiral compound and exists as a pair of enantiomers. Problem.31. Locate the stereogenic center in each compound and draw both enantiomers. a)CH3CH(Cl)CH2CH3 b. CH3CH2CH(OH)CH2OH c. CH3SCH2CH2CH(NH2)COOH ANSWER: 2.4. Stereogenic Centers in Cyclic Compounds Problem.32. Locate the stereogenic centers in each compound. A molecule may have zero, one, or more stereogenic centers. . ANSWER: ‫د‬ ‫خ‬ ‫ي‬ ‫ـ‬ ‫ـ‬ ‫ـ‬ ‫ـ‬ ‫ـ‬ ‫ـ‬ ‫ـ‬ ‫ـ‬ ‫ل‬ ‫ثع‬‫م‬‫اــــــــــ‬‫ن‬ ‫د‬. 18
  • 19.
    ‫ليخد‬ ‫نامثع‬ – ‫ا‬.‫د‬. ‫ةيبطال‬ ‫مولعال‬ ‫لك‬‫ي‬‫ة‬ – ‫ةيلودال‬ ‫انيروق‬ ‫ةعماج‬ Problem.33. Locatethe stereogenic centers in each compound. ANSWER: 2.5. Labeling Stereogenic Centers with R or S Rule 1 Assign priorities (1, 2, 3, or 4) to the atoms directly bonded to the stereogenic center in order of decreasing atomic number. The atom of highest atomic number gets the highest priority (1). Rule 2 If two atoms on a stereogenic center are the same, assign priority based on the atomic number of the atoms bonded to these atoms. One atom of higher atomic number determines a higher priority. Rule 3 If two isotopes are bonded to the stereogenic center, assign priorities in order of decreasing mass number. • In comparing the three isotopes of hydrogen, the order of priorities is: Rule 4 To assign a priority to an atom that is part of a multiple bond, treat a multiply bonded atom as an equivalent number of singly bonded atoms. • For example, the C of a C=O is considered to be bonded to two O atoms. ‫د‬ ‫خ‬ ‫ي‬ ‫ـ‬ ‫ـ‬ ‫ـ‬ ‫ـ‬ ‫ـ‬ ‫ـ‬ ‫ـ‬ ‫ـ‬ ‫ل‬ ‫ثع‬‫م‬‫اــــــــــ‬‫ن‬ ‫د‬. 19
  • 20.
    ‫ليخد‬ ‫نامثع‬ – ‫ا‬.‫د‬. ‫ةيبطال‬ ‫مولعال‬ ‫لك‬‫ي‬‫ة‬ – ‫ةيلودال‬ ‫انيروق‬ ‫ةعماج‬ • Othercommon multiple bonds are drawn below. Problem.34. Which group in each pair is assigned the higher priority? d. – CH2Br, – CH2CH2Br e. – b. – I, – Br c. – H, –D f. – CH2OH, – CHO a. – CH3, – CH2CH3 CH2CH2Cl, – CH2CH(CH3)2 ANSWER: Problem.35. Rank the following groups in order of decreasing priority. c. – CH2CH3, – CH3, – H, – CH(CH3)2 d. – CH=CH2, – CH3, – C≡CH, – H a. – COOH, – H, – NH2, –OH b. – H, – CH3, – Cl, – CH2Cl ANSWER: HOW TO Assign R or S to a Stereogenic Center Example Label each enantiomer as R or S. ‫د‬ ‫خ‬ ‫ي‬ ‫ـ‬ ‫ـ‬ ‫ـ‬ ‫ـ‬ ‫ـ‬ ‫ـ‬ ‫ـ‬ ‫ـ‬ ‫ل‬ ‫ثع‬‫م‬‫اــــــــــ‬‫ن‬ ‫د‬. 20
  • 21.
    ‫ليخد‬ ‫نامثع‬ – ‫ا‬.‫د‬. ‫ةيبطال‬ ‫مولعال‬ ‫لك‬‫ي‬‫ة‬ – ‫ةيلودال‬ ‫انيروق‬ ‫ةعماج‬ Step [1]Assign priorities from 1 to 4 to each group bonded to the stereogenic center. Step [2] Orient the molecule with the lowest priority group (4) back (on a dash), and visualize the relative positions of the remaining three groups (priorities 1, 2, and 3). Step [3] Trace a circle from priority group 1 ‫م‬ 2 ‫م‬ 3 . • If tracing the circle goes in the clockwise direction—to the right from the noon position—the isomer is named R. • If tracing the circle goes in the counterclockwise direction—to the left from the noon position—the isomer is namedS. • The letters R or S precede the IUPAC name of the molecule. For the enantiomers of 2-butanol: Sample Problem 5.2 Label the following compound as R or S. Sample Problem 5.3 Label the following compound as R or S. How do you assign R or S to a molecule when the lowest priority group is not oriented toward the back, on a dashed line? You could rotate and fl ip the molecule until the lowest priority group is in the back; then follow the stepwise procedure for assigning the configuration. ‫د‬ ‫خ‬ ‫ي‬ ‫ـ‬ ‫ـ‬ ‫ـ‬ ‫ـ‬ ‫ـ‬ ‫ـ‬ ‫ـ‬ ‫ـ‬ ‫ل‬ ‫ثع‬‫م‬‫اــــــــــ‬‫ن‬ ‫د‬. 21
  • 22.
    ‫ليخد‬ ‫نامثع‬ – ‫ا‬.‫د‬. ‫ةيبطال‬ ‫مولعال‬ ‫لك‬‫ي‬‫ة‬ – ‫ةيلودال‬ ‫انيروق‬ ‫ةعماج‬ Or, ifmanipulating and visualizing molecules in three dimensions is difficult for you, try the procedure suggested in Sample Problem Sample Problem 5.3 Label the following compound as R or S. Solution In this problem, the lowest priority group (H) is oriented in front of, not behind, the page. To assign R or S in this case: • Switch the position of the lowest priority group (H) with the group located behind the page ( – CH2CH3). • Determine R or S in the usual manner. •Reverse the answer. Because we switched the position of two groups on the stereogenic center to begin with, and there are only two possibilities, the answer is opposite to the correct answer. Problem.36. Label each compound as R or S. ANSWER: 2.6. Qiastereomers • For n stereogenic centers, the maximum number of stereoisomers is 2n. Problem.37. What is the maximum number of stereoisomers possible for a compound with: (a) three stereogenic centers; (b) eight stereogenic centers? ANSWER: a. 3 stereogenic centers b. 8 stereogenic centers 23 = 8 stereoisomers 28 = 256 stereoisomers HOW TO Find and Draw All Possible Stereoisomers for a Compound with Two Stereogenic Centers Step [1] Draw one stereoisomer by arbitrarily arranging substituents around the stereogenic centers. Then draw its mirror image. ‫د‬ ‫خ‬ ‫ي‬ ‫ـ‬ ‫ـ‬ ‫ـ‬ ‫ـ‬ ‫ـ‬ ‫ـ‬ ‫ـ‬ ‫ـ‬ ‫ل‬ ‫ثع‬‫م‬‫اــــــــــ‬‫ن‬ ‫د‬. 22
  • 23.
    ‫ليخد‬ ‫نامثع‬ – ‫ا‬.‫د‬. ‫ةيبطال‬ ‫مولعال‬ ‫لك‬‫ي‬‫ة‬ – ‫ةيلودال‬ ‫انيروق‬ ‫ةعماج‬ Step [2]Draw a third possible stereoisomer by switching the positions of any two groups on one stereogenic center only. Then draw its mirror image. Problem.38. Label the two stereogenic centers in each compound and draw all possible stereoisomers: (a) CH3CH2CH(Cl)CH(OH)CH2CH3; (b) CH3CH(Br)CH2CH(Cl)CH3. ANSWER: 2.7. Meso Compounds Whereas 2,3-dibromopentane has two stereogenic centers and the maximum of four stereoisomers, 2,3-dibromobutane has two stereogenic centers but fewer than the maximum number of stereoisomers. • A meso compound is an achiral compound that contains tetrahedral stereogenic centers ‫د‬ ‫خ‬ ‫ي‬ ‫ـ‬ ‫ـ‬ ‫ـ‬ ‫ـ‬ ‫ـ‬ ‫ـ‬ ‫ـ‬ ‫ـ‬ ‫ل‬ ‫ثع‬‫م‬‫اــــــــــ‬‫ن‬ ‫د‬. 23
  • 24.
    ‫ليخد‬ ‫نامثع‬ – ‫ا‬.‫د‬. ‫ةيبطال‬ ‫مولعال‬ ‫لك‬‫ي‬‫ة‬ – ‫ةيلودال‬ ‫انيروق‬ ‫ةعماج‬ C containsa plane of symmetry. Meso compounds generally have a plane of symmetry, so they possess two identical halves. Problem.39. Draw all the possible stereoisomers for each compound and label pairs of enantiomers and diastereomers: (a) CH3CH(OH)CH(OH)CH3; (b) CH3CH(OH)CH(Cl)CH3. Problem.40. Which compounds are meso compounds? ANSWER: Problem.41. Draw a meso compound for each of the following molecules. a. BrCH2CH2CH(Cl)CH(Cl)CH2CH2Br ANSWER: 2.8. R and S Assignments in Compounds with Two or More Stereogenic Centers ‫د‬ ‫خ‬ ‫ي‬ ‫ـ‬ ‫ـ‬ ‫ـ‬ ‫ـ‬ ‫ـ‬ ‫ـ‬ ‫ـ‬ ‫ـ‬ ‫ل‬ ‫ثع‬‫م‬‫اــــــــــ‬‫ن‬ ‫د‬. 24
  • 25.
    ‫ليخد‬ ‫نامثع‬ – ‫ا‬.‫د‬. ‫ةيبطال‬ ‫مولعال‬ ‫لك‬‫ي‬‫ة‬ – ‫ةيلودال‬ ‫انيروق‬ ‫ةعماج‬ Complete name:(2S,3R)-2,3-dibromopentane • Identical compounds have the same R,S designations at every tetrahedral stereogenic center. • Enantiomers have exactly opposite R,S designations. •Diastereomers have the same R,S designation for at least one stereogenic center and the opposite for at least one of the other stereogenic centers. Problem.42. If the two stereogenic centers of a compound are R,S in configuration, what are the R,S assignments for its enantiomer and two diastereomers? ANSWER: If a compound is R,S: Its enantiomer is: S,R Its diastereomers are: R,R and S,S Problem.43. Without drawing out the structures, label each pair of compounds as enantiomers or diastereomers. a. (2R,3S)-2,3-hexanediol and (2R,3R)-2,3-hexanediol b. (2R,3R)-2,3-hexanediol and (2S,3S)-2,3-hexanediol c. (2R,3S,4R)-2,3,4-hexanetriol and (2S,3R,4R)-2,3,4-hexanetriol ANSWER: d. (2R,3S)-2,3-hexanediol and (2R,3R)-2,3-hexanediol One changes; one remains the same: Diastereomers b.(2R,3R)-2,3-hexanediol and (2S,3S)-2,3-hexanediol Both R's change to S's: Enantiomersc. c.(2R,3S,4R)-2,3,4-hexanetriol and (2S,3R,4R)-2,3,4-hexanetriol Two change; one remains the same:Diastereomers Problem.44. (a) Label the four stereogenic centers in sorbitol as R or S. (b) How are sorbitol and A related? (c) How are sorbitol and B related? ANSWER: 2.9. Qisubstituted Cycloalkanes These compounds are stereoisomers but not mirror images of each other, making them diastereomers. A and B are two of the four possible stereoisomers. To fi nd the other two stereoisomers (if they exist), draw the mirror image of each compound and determine whether the compound and its mirror image are superimposable. ‫د‬ ‫خ‬ ‫ي‬ ‫ـ‬ ‫ـ‬ ‫ـ‬ ‫ـ‬ ‫ـ‬ ‫ـ‬ ‫ـ‬ ‫ـ‬ ‫ل‬ ‫ثع‬‫م‬‫اــــــــــ‬‫ن‬ ‫د‬. 25
  • 26.
    ‫ليخد‬ ‫نامثع‬ – ‫ا‬.‫د‬. ‫ةيبطال‬ ‫مولعال‬ ‫لك‬‫ي‬‫ة‬ – ‫ةيلودال‬ ‫انيروق‬ ‫ةعماج‬ The cisisomer is superimposable on its mirror image, making them identical. Thus, A is an achiral meso compound. Problem.45. Which of the following cyclic molecules are meso compounds? ANSWER: Problem.46. Draw all possible stereoisomers for each compound. Label pairs of enantiomers and diastereomers. ANSWER: ‫د‬ ‫خ‬ ‫ي‬ ‫ـ‬ ‫ـ‬ ‫ـ‬ ‫ـ‬ ‫ـ‬ ‫ـ‬ ‫ـ‬ ‫ـ‬ ‫ل‬ ‫ثع‬‫م‬‫اــــــــــ‬‫ن‬ ‫د‬. 26
  • 27.
    ‫ليخد‬ ‫نامثع‬ – ‫ا‬.‫د‬. ‫ةيبطال‬ ‫مولعال‬ ‫لك‬‫ي‬‫ة‬ – ‫ةيلودال‬ ‫انيروق‬ ‫ةعماج‬ Problem.47. Statehow each pair of compounds is related. Are they enantiomers, diastereomers, constitutional isomers, or identical? ANSWER: 2./0. Physical Properties of Stereoisomers • The chemical and physical properties of two enantiomers are identical except in their interaction with chiral substances. 2.10.1 Optical Activity Two enantiomers have identical physical properties—melting point, boiling point, solubility—except for how they interact with plane-polarized light. ‫د‬ ‫خ‬ ‫ي‬ ‫ـ‬ ‫ـ‬ ‫ـ‬ ‫ـ‬ ‫ـ‬ ‫ـ‬ ‫ـ‬ ‫ـ‬ ‫ل‬ ‫ثع‬‫م‬‫اــــــــــ‬‫ن‬ ‫د‬. 27
  • 28.
    ‫ليخد‬ ‫نامثع‬ – ‫ا‬.‫د‬. ‫ةيبطال‬ ‫مولعال‬ ‫لك‬‫ي‬‫ة‬ – ‫ةيلودال‬ ‫انيروق‬ ‫ةعماج‬ •If therotation is clockwise (to the right from the noon position), the compound is called dextrorotatory. The rotation is labeled d or (+). • If the rotation is counterclockwise (to the left from noon), the compound is called levorotatory. The rotation is labeled l or (–). • Two enantiomers rotate plane-polarized light to an equal extent but in the opposite direction. 2.10.2 Racemic Mixtures •An equal amount of two enantiomers is called a racemic mixture or a racemate. A racemic mixture is optically inactive. 2.10.3 Specific Rotation Problem.49. The amino acid (S)-alanine has the physical characteristics listed under the structure. a. What is the melting point of (R)-alanine? b. How does the melting point of a racemic mixture of (R)- and (S)-alanine compare to the melting point of (S)-alanine? c. What is the specific rotation of (R)-alanine, recorded under the same conditions as the reported rotation of (S)-alanine? d. What is the optical rotation of a racemic mixture of (R)- and (S)-alanine? e.Label each of the following as optically active or inactive: a solution of pure (S)-alanine; an equal mixture of (R)- and (S)- alanine; a solution that contains 75% (S)- and 25% (R)-alanine. ANSWER: f. Mp = same as the S isomer. g. The mp of a racemic mixture is often different from the melting point of the enantiomers. h.–8.5, same as S but opposite sign d. Zero. A racemic mixture is optically inactive. e. Solution of pure (S)-alanine: optically active Equal mixture of (R)- and (S)-alanine: optically inactive 75% (S)- and 25% (R)-alanine: optically active Problem.49. A natural product was isolated in the laboratory, and its observed rotation was +10° when measured in a 1 dm sample tube containing 1.0 g of compound in 10 mL of water. What is the specific rotation of this compound? ANSWER: 2.10.4. Enantiomeric Excess • Enantiomeric excess = ee = % of one enantiomer – % of the other enantiomer. Problem.50. What is the ee for each of the following mixtures of enantiomers A and B? ANSWER: a. 95% A and 5% B b. 85% A and 15% B 95% - 5% = 90% ee b. 85% - 15% = 70% ee Problem.51. For the given ee values, calculate the percentage of each enantiomer present. ‫د‬ ‫خ‬ ‫ي‬ ‫ـ‬ ‫ـ‬ ‫ـ‬ ‫ـ‬ ‫ـ‬ ‫ـ‬ ‫ـ‬ ‫ـ‬ ‫ل‬ ‫ثع‬‫م‬‫اــــــــــ‬‫ن‬ ‫د‬. 28
  • 29.
    ‫ليخد‬ ‫نامثع‬ – ‫ا‬.‫د‬. ‫ةيبطال‬ ‫مولعال‬ ‫لك‬‫ي‬‫ة‬ – ‫ةيلودال‬ ‫انيروق‬ ‫ةعماج‬ a. 90%ee b. 99% ee c. 60% ee ANSWER: a. 90% ee means 90% excess of A, and 10% racemic mixture of A and B (5% each); therefore, 95% A and 5% B. b. 99% ee means 99% excess of A, and 1% racemic mixture of A and B (0.5% each); therefore, 99.5% A and 0.5% B. c. 60% ee means 60% excess of A, and 40% racemic mixture of A and B (20% each); therefore, 80% A and 20% B. The enantiomeric excess can also be calculated if two quantities are known the specific rotation [α] of a mixture and the specific rotation [α] of a pure enantiomer Problem.52. Pure MSG, a common flavor enhancer, exhibits a specific rotation of +24. (a) Calculate the ee of a solution whose [α] is +10. (b) If the ee of a solution of MSG is 80%, what is [α] for this solution? ANSWER: Problem.53. (S)-Lactic acid has a specific rotation of +3.8. (a) If the ee of a solution of lactic acid is 60%, what is [α] for this solution? (b) How much of the dextrorotatory and levorotatory isomers does the solution contain? ANSWER: 2.//. The Physical Properties of Qiastereomers Diastereomers are not mirror images of each other, and as such, their physical properties are different, including optical rotation. • The physical properties of A and B differ from their diastereomer C. •The physical properties of a racemic mixture of A and B (last column) can also differ from either enantiomer or diastereomer C. • C is an achiral meso compound, so it is optically inactive; [α] = 0. •Because two enantiomers have identical physical properties, they cannot be separated by common physical techniques like distillation. •Diastereomers and constitutional isomers have different physical properties, and therefore they can be separated by common physical techniques. ‫د‬ ‫خ‬ ‫ي‬ ‫ـ‬ ‫ـ‬ ‫ـ‬ ‫ـ‬ ‫ـ‬ ‫ـ‬ ‫ـ‬ ‫ـ‬ ‫ل‬ ‫ثع‬‫م‬‫اــــــــــ‬‫ن‬ ‫د‬. 29
  • 30.
    ‫ليخد‬ ‫نامثع‬ – ‫ا‬.‫د‬. ‫ةيبطال‬ ‫مولعال‬ ‫لك‬‫ي‬‫ة‬ – ‫ةيلودال‬ ‫انيروق‬ ‫ةعماج‬ Problem.54. Comparethe physical properties of the three stereoisomers of 1,3- dimethylcyclopentane. a. How do the boiling points of A and B compare? What about A and C? b. Characterize a solution of each of the following as optically active or optically inactive: pure A; pure B; pure C; an equal mixture of A and B; an equal mixture of A and C. c.A reaction forms a 1:1:1 mixture of A, B, and C. If this mixture is distilled, how many fractions would be obtained? Which fractions would be optically active and which would be optically inactive? ANSWER: a. The bp's of A and B are the same. The bp's of A and C are different. b.Pure A: optically active Pure B: optically active Pure C: optically inactive Equal mixture of A and B: optically inactive Equal mixture of A and C: optically active There would be two fractions: one containing A and B (optically inactive), and one containing C (optically inactive). 2./2. Chemical Properties of Enantiomers •Two enantiomers have exactly the same chemical properties except for their reaction with chiral, non-racemic reagents. For an everyday analogy, consider what happens when you are handed an achiral object like a right-handed glove. Your left and right hands are enantiomers, but they can both hold the achiral pen in the same way. With the glove, however, only your right hand can fi t inside it, not your left. 2.12.1 Chiral Drugs A living organism is a sea of chiral molecules. Many drugs are chiral, and often they must interact with a chiral receptor or a chiral enzyme to be effective. One enantiomer of a drug may effectively treat a disease whereas its mirror image may be ineffective. Alternatively, one enantiomer may trigger one biochemical response and its mirror image may elicit a totally different response. For example, the drugs ibuprofen and fluoxetine each contain one stereogenic center, and thus exist as a pair of enantiomers, only one of which exhibits biological activity. (S)-Ibuprofen is the active component of the anti-inflammatory agents Motrin and Advil, and (R)-fluoxetine is the active component in the antidepressant Prozac. Enantiomers and the Sense of Smell ‫د‬ ‫خ‬ ‫ي‬ ‫ـ‬ ‫ـ‬ ‫ـ‬ ‫ـ‬ ‫ـ‬ ‫ـ‬ ‫ـ‬ ‫ـ‬ ‫ل‬ ‫ثع‬‫م‬‫اــــــــــ‬‫ن‬ ‫د‬. 30
  • 31.
    ‫ليخد‬ ‫نامثع‬ – ‫ا‬.‫د‬. ‫ةيبطال‬ ‫مولعال‬ ‫لك‬‫ي‬‫ة‬ – ‫ةيلودال‬ ‫انيروق‬ ‫ةعماج‬ Cyclooctane andother molecules similar in shape bind to a particular olfactory receptor on the nerve cells that lie at the top of the nasal passage. Binding results in a nerve impulse that travels to the brain, which interprets impulses from particular receptors as specific odors. (S)-carvone is responsible for the odor of caraway, whereas (R)-carvone is responsible for the odor of spearmint. Problem.55. Label each pair of compounds as constitutional isomers, stereoisomers, or not isomers of each other. ANSWER: Problem.56. Draw the mirror image of each compound, and label the compound as chiral or achiral. ANSWER: Problem.57. Determine if each compound is identical to or an enantiomer of A. ANSWER: ‫د‬ ‫خ‬ ‫ي‬ ‫ـ‬ ‫ـ‬ ‫ـ‬ ‫ـ‬ ‫ـ‬ ‫ـ‬ ‫ـ‬ ‫ـ‬ ‫ل‬ ‫ثع‬‫م‬‫اــــــــــ‬‫ن‬ ‫د‬. 31
  • 32.
    ‫ليخد‬ ‫نامثع‬ – ‫ا‬.‫د‬. ‫ةيبطال‬ ‫مولعال‬ ‫لك‬‫ي‬‫ة‬ – ‫ةيلودال‬ ‫انيروق‬ ‫ةعماج‬ Problem.58. Indicatea plane of symmetry for each molecule that contains one. Some molecules require rotation around a carbon–carbon bond to see the plane of symmetry. ANSWER: Problem.59. Locate the stereogenic center(s) in each compound. A molecule may have zero, one, or more stereogenic centers. a. CH3CH2CH2CH2CH2CH3 b. CH3CH2OCH(CH3)CH2CH3 c. (CH3)2CHCH(OH)CH(CH3)2 d. (CH3)2CHCH2CH(CH3)CH2CH(CH3)CH(CH3)CH2CH3 ANSWER: Problem.60. Which group in each pair is assigned the higher priority in R,S nomenclature? a. – OH, – NH2 d. – CH2Cl, – CH2CH2CH2Br b. – CD3, – CH3 e. – CHO, – COOH ANSWER: c. – CH(CH3)2, – CH2OH f. – CH2NH2, – NHCH3 Problem.61. Rank the following groups in order of decreasing priority. a. – F, – NH2, – CH3, –OH b. – CH3, – CH2CH3, – CH2CH2CH3, – (CH2)3CH3 c. – NH2, – CH2NH2, – CH3, – CH2NHCH3 d. – COOH, – CH2OH, – H, – CHO e. – Cl, – CH3, – SH, – OH f. – CΞCH, – CH(CH3)2, – CH2CH3, – CH=CH2 ‫د‬ ‫خ‬ ‫ي‬ ‫ـ‬ ‫ـ‬ ‫ـ‬ ‫ـ‬ ‫ـ‬ ‫ـ‬ ‫ـ‬ ‫ـ‬ ‫ل‬ ‫ثع‬‫م‬‫اــــــــــ‬‫ن‬ ‫د‬. 32
  • 33.
    ‫ليخد‬ ‫نامثع‬ – ‫ا‬.‫د‬. ‫ةيبطال‬ ‫مولعال‬ ‫لك‬‫ي‬‫ة‬ – ‫ةيلودال‬ ‫انيروق‬ ‫ةعماج‬ ANSWER: a. -F> -OH > -NH2 > -CH3 b. -(CH2)3CH3 > -CH2CH2CH3 > -CH2CH3 > -CH3 c. -NH2 > -CH2NHCH3 > -CH2NH2 > -CH3 d. –COOH > –CHO > –CH2OH > –H e. –Cl > –SH > –OH > –CH3 f. –CΞCH > –CH=CH2 > –CH(CH3)2 > –CH2CH3 Problem.62. Label each stereogenic center as R or S. ANSWER: Problem.63. Draw the structure for each compound. c. (3R,5S,6R)-5-ethyl-3,6-dimethylnonane d. (3S,6S)-6-isopropyl-3-methyldecane a. (3R)-3-methylhexane b. (4R,5S)-4,5-diethyloctane ANSWER: Problem.64. Give the IUPAC name for each compound, including the R,S designation for each stereogenic center. ANSWER: Problem.65. Draw the two enantiomers for the amino acid leucine, HOOCCH(NH2)CH2CH(CH3)2, and label each enantiomer as R or S. Only the S isomer exists in nature, and it has a bitter taste. Its enantiomer, however, is sweet. ANSWER: ‫د‬ ‫خ‬ ‫ي‬ ‫ـ‬ ‫ـ‬ ‫ـ‬ ‫ـ‬ ‫ـ‬ ‫ـ‬ ‫ـ‬ ‫ـ‬ ‫ل‬ ‫ثع‬‫م‬‫اــــــــــ‬‫ن‬ ‫د‬. 33
  • 34.
    ‫ليخد‬ ‫نامثع‬ – ‫ا‬.‫د‬. ‫ةيبطال‬ ‫مولعال‬ ‫لك‬‫ي‬‫ة‬ – ‫ةيلودال‬ ‫انيروق‬ ‫ةعماج‬ Problem.66. Labelthe stereogenic center(s) in each drug as R or S. L-Dopa is used to treat Parkinson’s disease. Ketamine is an anesthetic. Enalapril belongs to a class of drugs called ACE inhibitors, which are used to lower blood pressure. ANSWER: Problem.67. Locate the stereogenic centers in each drug. ANSWER: Problem.68. What is the maximum number of stereoisomers possible for each compound? b. CH3CH2CH2CH(CH3)2 a. CH3CH(OH)CH(OH)CH2CH3 ANSWER: c. Problem.69. Draw all possible stereoisomers for each compound. Label pairs of enantiomers and diastereomers. Label any mesocompound. a. CH3CH(OH)CH(OH)CH2CH3 b. CH3CH(OH)CH2CH2CH(OH)CH3 CH3CH(Cl)CH2CH(Br)CH3 d.CH3CH(Br)CH(Br)CH(Br)CH3 ANSWER: ‫د‬ ‫خ‬ ‫ي‬ ‫ـ‬ ‫ـ‬ ‫ـ‬ ‫ـ‬ ‫ـ‬ ‫ـ‬ ‫ـ‬ ‫ـ‬ ‫ل‬ ‫ثع‬‫م‬‫اــــــــــ‬‫ن‬ ‫د‬. 34
  • 35.
    ‫ليخد‬ ‫نامثع‬ – ‫ا‬.‫د‬. ‫ةيبطال‬ ‫مولعال‬ ‫لك‬‫ي‬‫ة‬ – ‫ةيلودال‬ ‫انيروق‬ ‫ةعماج‬ Problem.70. Drawthe enantiomer and a diastereomer for each compound ANSWER: Problem.71. Draw all possible stereoisomers for each cycloalkane. Label pairs of enantiomers and diastereomers. Label any meso compound. ANSWER: Problem.72. Draw all possible constitutional and stereoisomers for a compound of molecular formula C6H12 having a cyclobutane ring and two methyl groups as substituents. Label each compound as chiral or achiral. ANSWER: Problem.73. Explain each statement by referring to compounds A–E. a. A has a mirror image but no enantiomer. b. B has an enantiomer and no diastereomer. ‫د‬ ‫خ‬ ‫ي‬ ‫ـ‬ ‫ـ‬ ‫ـ‬ ‫ـ‬ ‫ـ‬ ‫ـ‬ ‫ـ‬ ‫ـ‬ ‫ل‬ ‫ثع‬‫م‬‫اــــــــــ‬‫ن‬ ‫د‬. 35
  • 36.
    ‫ليخد‬ ‫نامثع‬ – ‫ا‬.‫د‬. ‫ةيبطال‬ ‫مولعال‬ ‫لك‬‫ي‬‫ة‬ – ‫ةيلودال‬ ‫انيروق‬ ‫ةعماج‬ c. Chas both an enantiomer and a diastereomer. d. D has a diastereomer but no enantiomer. e. E has a diastereomer but no enantiomer. ANSWER: All molecules have a mirror image, but only chiral molecules have enantiomers. A is not chiral, and therefore, does not have an enantiomer. B has one stereogenic center, and therefore, has an enantiomer. Only compounds with two or more stereogenic centers have diastereomers. C is chiral and has two stereogenic centers, and therefore, has both an enantiomer and a diastereomer. D has two stereogenic centers, but is a meso compound. Therefore, it has a diastereomer, but no enantiomer since it is achiral. E has two stereogenic centers, but is a meso compound. Therefore, it has a diastereomer, but no enantiomer since it is achiral. Problem.74. How is each compound related to the simple sugar D-erythrose? Is it an enantiomer, diastereomer, or identical? ANSWER: Problem.75. How are the compounds in each pair related to each other? Are they identical, enantiomers, diastereomers, constitutional isomers, or not isomers of each other? Answer: ‫د‬ ‫خ‬ ‫ي‬ ‫ـ‬ ‫ـ‬ ‫ـ‬ ‫ـ‬ ‫ـ‬ ‫ـ‬ ‫ـ‬ ‫ـ‬ ‫ل‬ ‫ثع‬‫م‬‫اــــــــــ‬‫ن‬ ‫د‬. 36
  • 37.
    ‫ليخد‬ ‫نامثع‬ – ‫ا‬.‫د‬. ‫ةيبطال‬ ‫مولعال‬ ‫لك‬‫ي‬‫ة‬ – ‫ةيلودال‬ ‫انيروق‬ ‫ةعماج‬ Problem.76. Drawnare four isomeric dimethylcyclopropanes. a. How are the compounds in each pair related (enantiomers, diastereomers, and constitutional isomers): A and B; A and C; B and C; C and D? b. Label each compound as chiral or achiral. c. Which compounds, alone, would be optically active? d. Which compounds have a plane of symmetry? e. How do the boiling points of the compounds in each pair compare: A and B; B and C; C and D? f. Which of the compounds are meso compounds? g. Would an equal mixture of compounds C and D be optically active? What about an equal mixture of B and C? answer: a. A and B are constitutional isomers. A and C are constitutional isomers. B and C are diastereomers (cis and trans). C and D are enantiomers. c. Alone, C and D would be optically active. d. A and B have a plane of symmetry. e. A and B have different boiling points. B and C have different boiling points. C and D have the same boiling point. f. B is a meso compound. g. An equal mixture of C and D is optically inactive because it is a racemic mixture. An equal mixture of B and C would be optically active ‫د‬ ‫خ‬ ‫ي‬ ‫ـ‬ ‫ـ‬ ‫ـ‬ ‫ـ‬ ‫ـ‬ ‫ـ‬ ‫ـ‬ ‫ـ‬ ‫ل‬ ‫ثع‬‫م‬‫اــــــــــ‬‫ن‬ ‫د‬. 37
  • 38.
    ‫ليخد‬ ‫نامثع‬ – ‫ا‬.‫د‬. ‫ةيبطال‬ ‫مولعال‬ ‫لك‬‫ي‬‫ة‬ – ‫ةيلودال‬ ‫انيروق‬ ‫ةعماج‬ 3. Alkenes /./.lntroduction Alkenes are compounds that contain a carbon–carbon double bond. Terminal alkenes have the double bond at the end of the carbon chain, whereas internal alkenes have at least one carbon atom bonded to each end of the double bond. Cycloalkenes contain a double bond in a ring. •The  bond is much weaker than the σ bond of a C – C double bond, making it much more easily broken. As a result, alkenes undergo many reactions that alkanes do not. Problem.77. Draw the six alkenes of molecular formula C5H10. Label one pair of diastereomers. answer: ‫د‬ ‫خ‬ ‫ي‬ ‫ـ‬ ‫ـ‬ ‫ـ‬ ‫ـ‬ ‫ـ‬ ‫ـ‬ ‫ـ‬ ‫ـ‬ ‫ل‬ ‫ثع‬‫م‬‫اــــــــــ‬‫ن‬ ‫د‬. 38
  • 39.
    ‫ليخد‬ ‫نامثع‬ – ‫ا‬.‫د‬. ‫ةيبطال‬ ‫مولعال‬ ‫لك‬‫ي‬‫ة‬ – ‫ةيلودال‬ ‫انيروق‬ ‫ةعماج‬ /./. Nomenclature 3.3.1.General IUPAC Rules Example Give the IUPAC name of the following alkene: The alkene is named as a derivative of heptene because the seven-carbon chain contains both atoms of the double bond, but the eight-carbon chain does not. In naming cycloalkenes, the double bond is located between C1 and C2, and the “1” is usually omitted in the name. The ring is numbered clockwise or counterclockwise to give the first substituent the lower number. Compounds that contain both a double bond and a hydroxy group are named as alkenols, and the chain (or ring) is numbered to give the OH group the lower number. ‫د‬ ‫خ‬ ‫ي‬ ‫ـ‬ ‫ـ‬ ‫ـ‬ ‫ـ‬ ‫ـ‬ ‫ـ‬ ‫ـ‬ ‫ـ‬ ‫ل‬ ‫ثع‬‫م‬‫اــــــــــ‬‫ن‬ ‫د‬. 39
  • 40.
    ‫ليخد‬ ‫نامثع‬ – ‫ا‬.‫د‬. ‫ةيبطال‬ ‫مولعال‬ ‫لك‬‫ي‬‫ة‬ – ‫ةيلودال‬ ‫انيروق‬ ‫ةعماج‬ Problem.78. Givethe IUPAC name for each alkene. b. (CH3CH2)2C=CHCH2CH2CH3 c. 2-ethyl-4-methyl-1-pentene d. 3,4- a. CH2=CHCH(CH3)CH2CH3 answer: 3-methyl-1-pentene dimethylcyclopentene b. 3-ethyl-3-heptene e. 5-tert-butyl-1-methylcyclohexene. Problem. 79. Give the IUPAC name for each polyfunctional compound. a.4-ethyl-3-hexen-1-ol b. 5-ethyl-6-methyl-7-octen-4-ol c. 2,6-dimethyl-2,5-heptadiene 3.3.2. Naming Stereoisomers An alkene having one alkyl group bonded to each carbon atom can be named using the prefixes cis and Trans to designate the relative location of the two alkyl groups. For example, cis-3-hexene has two ethyl groups on the same side of the double bond, whereas trans-3-hexene has two ethyl groups on opposite sides of the double bond. HOW TO Assign the Prefixes E and Z to an Alkene Problem.80. Label each C – C double bond as E or Z. Kavain is a naturally occurring relaxant isolated from kava root. answer: ‫د‬ ‫خ‬ ‫ي‬ ‫ـ‬ ‫ـ‬ ‫ـ‬ ‫ـ‬ ‫ـ‬ ‫ـ‬ ‫ـ‬ ‫ـ‬ ‫ل‬ ‫ثع‬‫م‬‫اــــــــــ‬‫ن‬ ‫د‬. 40
  • 41.
    ‫ليخد‬ ‫نامثع‬ – ‫ا‬.‫د‬. ‫ةيبطال‬ ‫مولعال‬ ‫لك‬‫ي‬‫ة‬ – ‫ةيلودال‬ ‫انيروق‬ ‫ةعماج‬ Problem.81. Givethe IUPAC name for each alkene. answer: Problem.82. Draw the structure corresponding to each IUPAC name. a.(3Z)-4-ethyl-3-heptene b. (2E)-3,5,6-trimethyl-2-octene c. (1Z)-2-bromo-1-iodo-1-hexene answer: ‫د‬ ‫خ‬ ‫ي‬ ‫ـ‬ ‫ـ‬ ‫ـ‬ ‫ـ‬ ‫ـ‬ ‫ـ‬ ‫ـ‬ ‫ـ‬ ‫ل‬ ‫ثع‬‫م‬‫اــــــــــ‬‫ن‬ ‫د‬. 41
  • 42.
    ‫ليخد‬ ‫نامثع‬ – ‫ا‬.‫د‬. ‫ةيبطال‬ ‫مولعال‬ ‫لك‬‫ي‬‫ة‬ – ‫ةيلودال‬ ‫انيروق‬ ‫ةعماج‬ Problem.83. Drawand name all the stereoisomers of CH3CH=CH–CH=CHCH3. answer: 3.3.3. Common Names /.4. Physical Properties Most alkenes exhibit only weak van der Waals interactions, so their physical properties are similar to alkanes of comparable molecular weight. • Alkenes have low melting points and boiling points. • Melting points and boiling points increase as the number of carbons increases because of increased surface area. • Alkenes are soluble in organic solvents and insoluble in water. •A cis alkene is more polar than a trans alkene, giving it a slightly higher boiling point and making it more soluble in polar solvents. Problem.84. Rank the following isomers in order of increasing boiling point. answer: /.5. Preparation of Alkenes 3.5.1. General Features of Elimination ‫د‬ ‫خ‬ ‫ي‬ ‫ـ‬ ‫ـ‬ ‫ـ‬ ‫ـ‬ ‫ـ‬ ‫ـ‬ ‫ـ‬ ‫ـ‬ ‫ل‬ ‫ثع‬‫م‬‫اــــــــــ‬‫ن‬ ‫د‬. 42
  • 43.
    ‫ليخد‬ ‫نامثع‬ – ‫ا‬.‫د‬. ‫ةيبطال‬ ‫مولعال‬ ‫لك‬‫ي‬‫ة‬ – ‫ةيلودال‬ ‫انيروق‬ ‫ةعماج‬ Alkyl halidesundergo elimination reactions with Bronsted–Lowry bases. The elements of HX are lost and an alkene is formed. Equations [1] and [2] illustrate examples of elimination reactions. In both reactions a base removes the elements of an acid, HBr or HCl, from the organic starting material. Three curved arrows illustrate how four bonds are broken or formed in the process. Table Common Bases Used in Dehydrohalogenation Problem.85. Label the and carbons in each alkyl halide. Draw all possible elimination products formed when each alkyl halide is treated with K+ – OC(CH3)3. a. CH3CH2CH2CH2CH2-Cl answer: ‫د‬ ‫خ‬ ‫ي‬ ‫ـ‬ ‫ـ‬ ‫ـ‬ ‫ـ‬ ‫ـ‬ ‫ـ‬ ‫ـ‬ ‫ـ‬ ‫ل‬ ‫ثع‬‫م‬‫اــــــــــ‬‫ن‬ ‫د‬. 43
  • 44.
    ‫ليخد‬ ‫نامثع‬ – ‫ا‬.‫د‬. ‫ةيبطال‬ ‫مولعال‬ ‫لك‬‫ي‬‫ة‬ – ‫ةيلودال‬ ‫انيروق‬ ‫ةعماج‬ Alkenes areclassified according to the number of carbon atoms bonded to the carbons of the double bond. A monosubstituted alkene has one carbon atom bonded to the carbons of the double bond. A disubstituted alkene has two carbon atoms bonded to the carbons of the double bond, and so forth. Problem.86. Classify each alkene in the following vitamins by the number of carbon substituents bonded to the double bond. answer: 3.5.1.1- Stability of Alkenes Problem.87. Which alkene in each pair is more stable? ‫د‬ ‫خ‬ ‫ي‬ ‫ـ‬ ‫ـ‬ ‫ـ‬ ‫ـ‬ ‫ـ‬ ‫ـ‬ ‫ـ‬ ‫ـ‬ ‫ل‬ ‫ثع‬‫م‬‫اــــــــــ‬‫ن‬ ‫د‬. 44
  • 45.
    ‫ليخد‬ ‫نامثع‬ – ‫ا‬.‫د‬. ‫ةيبطال‬ ‫مولعال‬ ‫لك‬‫ي‬‫ة‬ – ‫ةيلودال‬ ‫انيروق‬ ‫ةعماج‬ answer: 3.5.1.3. TheZaitsev Rule • The Zaitsev rule: The major product in a elimination has the more substituted double bond. Problem.88. What alkenes are formed from each alkyl halide? Use the Zaitsev rule to predict the major product. answer: 3.5.1.5. General Stereochemical Features ‫د‬ ‫خ‬ ‫ي‬ ‫ـ‬ ‫ـ‬ ‫ـ‬ ‫ـ‬ ‫ـ‬ ‫ـ‬ ‫ـ‬ ‫ـ‬ ‫ل‬ ‫ثع‬‫م‬‫اــــــــــ‬‫ن‬ ‫د‬. 45
  • 46.
    ‫ليخد‬ ‫نامثع‬ – ‫ا‬.‫د‬. ‫ةيبطال‬ ‫مولعال‬ ‫لك‬‫ي‬‫ة‬ – ‫ةيلودال‬ ‫انيروق‬ ‫ةعماج‬ • TheH and X atoms can be oriented on the same side of the molecule. This geometry is called syn periplanar. • The H and X atoms can be oriented on opposite sides of the molecule. This geometry is called anti periplanar. Problem.89 Draw the anti periplanar geometry for the E2 reaction of (CH3)2CHCH2Br with base. Then draw the product that results after elimination of HBr. answer: Problem.90. Draw all possible constitutional isomers formed by dehydrohalogenation of each alkyl halide. answer: Problem.91. What alkyl halide forms each of the following alkenes as the only product in an elimination reaction? answer: Problem.92. Which double bonds in the following natural products can exhibit stereoisomerism? Farnesene is found in the waxy coating of apple skins and geranial is isolated from lemon grass. ‫د‬ ‫خ‬ ‫ي‬ ‫ـ‬ ‫ـ‬ ‫ـ‬ ‫ـ‬ ‫ـ‬ ‫ـ‬ ‫ـ‬ ‫ـ‬ ‫ل‬ ‫ثع‬‫م‬‫اــــــــــ‬‫ن‬ ‫د‬. 46
  • 47.
    ‫ليخد‬ ‫نامثع‬ – ‫ا‬.‫د‬. ‫ةيبطال‬ ‫مولعال‬ ‫لك‬‫ي‬‫ة‬ – ‫ةيلودال‬ ‫انيروق‬ ‫ةعماج‬ answer: Problem.93. Labeleach pair of alkenes as constitutional isomers, stereoisomers, or identical. answer: Problem.94. Rank the alkenes in each group in order of increasing stability. answer: Problem.95. Draw all constitutional isomers formed in each reaction and predict the major product using the Zaitsev rule. ‫د‬ ‫خ‬ ‫ي‬ ‫ـ‬ ‫ـ‬ ‫ـ‬ ‫ـ‬ ‫ـ‬ ‫ـ‬ ‫ـ‬ ‫ـ‬ ‫ل‬ ‫ثع‬‫م‬‫اــــــــــ‬‫ن‬ ‫د‬. 47
  • 48.
    ‫ليخد‬ ‫نامثع‬ – ‫ا‬.‫د‬. ‫ةيبطال‬ ‫مولعال‬ ‫لك‬‫ي‬‫ة‬ – ‫ةيلودال‬ ‫انيروق‬ ‫ةعماج‬ answer: /.6. lntroductionto Addition Reactions 3.6.1. Hydrogenation and Alkene Stability When hydrogenation of two alkenes gives the same alkane, the more stable alkene has the smaller heat of hydrogenation. ‫د‬ ‫خ‬ ‫ي‬ ‫ـ‬ ‫ـ‬ ‫ـ‬ ‫ـ‬ ‫ـ‬ ‫ـ‬ ‫ـ‬ ‫ـ‬ ‫ل‬ ‫ثع‬‫م‬‫اــــــــــ‬‫ن‬ ‫د‬. 48
  • 49.
    ‫ليخد‬ ‫نامثع‬ – ‫ا‬.‫د‬. ‫ةيبطال‬ ‫مولعال‬ ‫لك‬‫ي‬‫ة‬ – ‫ةيلودال‬ ‫انيروق‬ ‫ةعماج‬ Problem.96. Whichalkene in each pair has the larger heat of hydrogenation? answer: Problem.97. Explain why heats of hydrogenation cannot be used to determine the relative stability of 2-methyl-2-pentene and 3-methyl-1-pentene. answer: Rapid, sequential addition of H2 occurs from the side of the alkene complexed to the metal surface, resulting in syn addition. • Less crowded double bonds complex more readily to the catalyst surface, resulting in faster reaction. Problem.98. What product is formed when limonene is treated with one equivalent of H2 and a Pd catalyst? answer: ‫د‬ ‫خ‬ ‫ي‬ ‫ـ‬ ‫ـ‬ ‫ـ‬ ‫ـ‬ ‫ـ‬ ‫ـ‬ ‫ـ‬ ‫ـ‬ ‫ل‬ ‫ثع‬‫م‬‫اــــــــــ‬‫ن‬ ‫د‬. 49
  • 50.
    ‫ليخد‬ ‫نامثع‬ – ‫ا‬.‫د‬. ‫ةيبطال‬ ‫مولعال‬ ‫لك‬‫ي‬‫ة‬ – ‫ةيلودال‬ ‫انيروق‬ ‫ةعماج‬ 3. Oxidationreactions of alkenes 1. Epoxidation Epoxidation is the addition of a single oxygen atom to an alkene to form an epoxide. Problem.99. Draw all stereoisomers formed when each alkene is treated with mCPBA. answer: 3.6.3.2. Dihydroxylation Anti Dihydroxylation ‫د‬ ‫خ‬ ‫ي‬ ‫ـ‬ ‫ـ‬ ‫ـ‬ ‫ـ‬ ‫ـ‬ ‫ـ‬ ‫ـ‬ ‫ـ‬ ‫ل‬ ‫ثع‬‫م‬‫اــــــــــ‬‫ن‬ ‫د‬. 50
  • 51.
    ‫ليخد‬ ‫نامثع‬ – ‫ا‬.‫د‬. ‫ةيبطال‬ ‫مولعال‬ ‫لك‬‫ي‬‫ة‬ – ‫ةيلودال‬ ‫انيروق‬ ‫ةعماج‬ The stereochemistryof the products can be understood by examining the stereochemistry of each step. Problem.100. Draw the products formed when both cis- and trans-2-butene are treated with a peroxyacid followed by –OH (in H2O). Explain how these reactions illustrate that anti dihydroxylation is stereospecific. answer: Syn Dihydroxylation Syn dihydroxylation results when an alkene is treated with either KMnO4 or OsO4. Problem.101. Draw the products formed when both cis- and trans-2-butene are treated with OsO4, followed by hydrolysis with NaHSO3 + H2O. Explain how these reactions illustrate that syn dihydroxylation is stereospecific. answer: 3.6.4. Oxidative Cleavage of Alkenes ‫د‬ ‫خ‬ ‫ي‬ ‫ـ‬ ‫ـ‬ ‫ـ‬ ‫ـ‬ ‫ـ‬ ‫ـ‬ ‫ـ‬ ‫ـ‬ ‫ل‬ ‫ثع‬‫م‬‫اــــــــــ‬‫ن‬ ‫د‬. 51
  • 52.
    ‫ليخد‬ ‫نامثع‬ – ‫ا‬.‫د‬. ‫ةيبطال‬ ‫مولعال‬ ‫لك‬‫ي‬‫ة‬ – ‫ةيلودال‬ ‫انيروق‬ ‫ةعماج‬ Sample Problem12.3 Draw the products when each alkene is treated with O3 followed by CH3SCH3. Problem.102. Draw the products formed when each alkene is treated with O3 followed by Zn, H2O. answer: Problem.103. What alkene yields each set of oxidative cleavage products? answer: ‫د‬ ‫خ‬ ‫ي‬ ‫ـ‬ ‫ـ‬ ‫ـ‬ ‫ـ‬ ‫ـ‬ ‫ـ‬ ‫ـ‬ ‫ـ‬ ‫ل‬ ‫ثع‬‫م‬‫اــــــــــ‬‫ن‬ ‫د‬. 52
  • 53.
    ‫ليخد‬ ‫نامثع‬ – ‫ا‬.‫د‬. ‫ةيبطال‬ ‫مولعال‬ ‫لك‬‫ي‬‫ة‬ – ‫ةيلودال‬ ‫انيروق‬ ‫ةعماج‬ Problem.104. Drawthe products formed when each diene is treated with O3 followed by CH3SCH3. answer: the π bond is broken and two new r bonds are formed. 3.6.4. Hydrohalogenation—Electrophilic Addition of HX Hydrohalogenation is the addition of hydrogen halides HX (X = Cl, Br, and I) to alkenes to form alkyl halides. Problem.105. What product is formed when each alkene is treated with HCl? answer: Problem.106. Draw a stepwise mechanism for the following reaction. Draw the transition state for each step. answer: ‫د‬ ‫خ‬ ‫ي‬ ‫ـ‬ ‫ـ‬ ‫ـ‬ ‫ـ‬ ‫ـ‬ ‫ـ‬ ‫ـ‬ ‫ـ‬ ‫ل‬ ‫ثع‬‫م‬‫اــــــــــ‬‫ن‬ ‫د‬. 53
  • 54.
    ‫ليخد‬ ‫نامثع‬ – ‫ا‬.‫د‬. ‫ةيبطال‬ ‫مولعال‬ ‫لك‬‫ي‬‫ة‬ – ‫ةيلودال‬ ‫انيروق‬ ‫ةعماج‬ 1. Markovnikov’sRule •In the addition of HX to an unsymmetrical alkene, the H atom bonds to the less substituted carbon atom—that is, the carbon that has more H atoms to begin with. Problem.107. Draw the products formed when each alkene is treated with HCl. answer: Sample Problem 10.3 Draw a stepwise mechanism for the following reaction Problem.108. Addition of HBr to which of the following alkenes will lead to a rearrangement? a. CH2=C(CH3)CH2CH3 b. CH3CH=CHCH2CH3 c. CH3CH=CHCH(CH3)2 answer: ‫د‬ ‫خ‬ ‫ي‬ ‫ـ‬ ‫ـ‬ ‫ـ‬ ‫ـ‬ ‫ـ‬ ‫ـ‬ ‫ـ‬ ‫ـ‬ ‫ل‬ ‫ثع‬‫م‬‫اــــــــــ‬‫ن‬ ‫د‬. 54
  • 55.
    ‫ليخد‬ ‫نامثع‬ – ‫ا‬.‫د‬. ‫ةيبطال‬ ‫مولعال‬ ‫لك‬‫ي‬‫ة‬ – ‫ةيلودال‬ ‫انيروق‬ ‫ةعماج‬ 3.6.4.2. Stereochemistryof Electrophilic Addition of HX Problem.109. Draw the products, including stereochemistry, of each reaction. answer: 3.6.5. Hydration—Electrophilic Addition of Water ‫د‬ ‫خ‬ ‫ي‬ ‫ـ‬ ‫ـ‬ ‫ـ‬ ‫ـ‬ ‫ـ‬ ‫ـ‬ ‫ـ‬ ‫ـ‬ ‫ل‬ ‫ثع‬‫م‬‫اــــــــــ‬‫ن‬ ‫د‬. 55
  • 56.
    ‫ليخد‬ ‫نامثع‬ – ‫ا‬.‫د‬. ‫ةيبطال‬ ‫مولعال‬ ‫لك‬‫ي‬‫ة‬ – ‫ةيلودال‬ ‫انيروق‬ ‫ةعماج‬ •In unsymmetricalalkenes, H adds to the less substituted carbon to form the more stable carbocation; that is, Markovnikov’s rule holds. • Addition of H and OH occurs in both a syn and anti-fashion. • Carbocation rearrangements can occur. Problem.110. What two alkenes give rise to each alcohol as the major product of acid-catalyzed hydration? answer: 3.6.6. Halogenation—Addition of Halogen Problem.111. Draw the transition state for each step in the general mechanism for the halogenation of an alkene. answer: Problem.112. Draw the products of each reaction, including stereochemistry. answer: Problem.113. Draw all stereoisomers formed in each reaction. ‫د‬ ‫خ‬ ‫ي‬ ‫ـ‬ ‫ـ‬ ‫ـ‬ ‫ـ‬ ‫ـ‬ ‫ـ‬ ‫ـ‬ ‫ـ‬ ‫ل‬ ‫ثع‬‫م‬‫اــــــــــ‬‫ن‬ ‫د‬. 56
  • 57.
    ‫ليخد‬ ‫نامثع‬ – ‫ا‬.‫د‬. ‫ةيبطال‬ ‫مولعال‬ ‫لك‬‫ي‬‫ة‬ – ‫ةيلودال‬ ‫انيروق‬ ‫ةعماج‬ answer: 3.6.7. HalohydrinFormation 3.6.7.1. Stereochemistry and Regioselectivity of Halohydrin Formation Sample Problem 10.4 Draw the products of the following reaction, including stereochemistry. With unsymmetrical alkenes, two constitutional isomers are possible from addition of X and OH, but only one is formed. The preferred product has the electrophile X+ bonded to the less substituted carbon atom—that is, the carbon that has more H atoms to begin with in the reacting alkene. Thus, the nucleophile (H2O) bonds to the more substituted carbon. 3.6.8. Hydroboration–Oxidation Hydroboration is the addition of borane (BH3) to an alkene, forming an alkylborane. • Oxidation converts the C – B bond of the alkylborane to a C – O bond. Sample Problem 10.5 Draw the product of the following reaction sequence, including stereochemistry. ‫د‬ ‫خ‬ ‫ي‬ ‫ـ‬ ‫ـ‬ ‫ـ‬ ‫ـ‬ ‫ـ‬ ‫ـ‬ ‫ـ‬ ‫ـ‬ ‫ل‬ ‫ثع‬‫م‬‫اــــــــــ‬‫ن‬ ‫د‬. 57
  • 58.
    ‫ليخد‬ ‫نامثع‬ – ‫ا‬.‫د‬. ‫ةيبطال‬ ‫مولعال‬ ‫لك‬‫ي‬‫ة‬ – ‫ةيلودال‬ ‫انيروق‬ ‫ةعماج‬ Problem.114. Drawthe products formed when each alkene is treated with BH3 followed by H2O2, HO–. Include the stereochemistry at all stereogenic centers. answer: Problem.115. What alkene can be used to prepare each alcohol as the exclusive product of a two- step hydroboration–oxidation sequence? answer:  Hydroboration–Oxidation of Alkenes Problem.116. Draw the constitutional isomer formed when the following alkenes are treated with each set of reagents: [1] H2O, H2SO4; or [2] BH3 followed by H2O2, – OH. ‫د‬ ‫خ‬ ‫ي‬ ‫ـ‬ ‫ـ‬ ‫ـ‬ ‫ـ‬ ‫ـ‬ ‫ـ‬ ‫ـ‬ ‫ـ‬ ‫ل‬ ‫ثع‬‫م‬‫اــــــــــ‬‫ن‬ ‫د‬. 58
  • 59.
    ‫ليخد‬ ‫نامثع‬ – ‫ا‬.‫د‬. ‫ةيبطال‬ ‫مولعال‬ ‫لك‬‫ي‬‫ة‬ – ‫ةيلودال‬ ‫انيروق‬ ‫ةعماج‬ answer: /.7. Alkenesin Organic Synthesis Problem.117. Devise a synthesis of each compound from the indicated starting material. answer: Problem.118. Give the IUPAC name for each compound. ‫د‬ ‫خ‬ ‫ي‬ ‫ـ‬ ‫ـ‬ ‫ـ‬ ‫ـ‬ ‫ـ‬ ‫ـ‬ ‫ـ‬ ‫ـ‬ ‫ل‬ ‫ثع‬‫م‬‫اــــــــــ‬‫ن‬ ‫د‬. 59
  • 60.
    ‫ليخد‬ ‫نامثع‬ – ‫ا‬.‫د‬. ‫ةيبطال‬ ‫مولعال‬ ‫لك‬‫ي‬‫ة‬ – ‫ةيلودال‬ ‫انيروق‬ ‫ةعماج‬ answer: a.4-methyl-1- hexene b- 5-ethyl-2-methyl-2-octene c- 2-isopropyl-4-methyl-1-pentene d- (2E)-3,5-dimethyl-2-hexene e-1-ethyl-5-isopropylcyclohexene f- 1-sec-butyl-2-methylcyclopenteneg- (4E)-4- isopropyl-4-hepten-3-ol h- 5-sec-butyl-2-cyclohexenol Problem.119. Give the structure corresponding to each name. a. (3E)-4-ethyl-3-heptene e. (2Z)-3-isopropyl-2- heptene b. 3,3-dimethylcyclopentene f. cis-3,4-dimethylcyclopentene c. cis-4- octene g. trans-2-heptene d. 4-vinylcyclopentene h. 1-isopropyl-4-propylcyclohexene answer: Problem.120. Each of the following names is incorrect. Explain why it is incorrect and give the correct IUPAC name. a. 2-butyl-3-methyl-1-pentene d. 5-methylcyclohexene g. 1-cyclohexen-4-ol b.(Z)-2-methyl-2-hexene e. 4-isobutyl-2-methylcyclohexene h. 3-ethyl-3-octen-5-ol c. (E)-1-isopropyl-1-butene f. 1-sec-butyl-2-cyclopentene answer: ‫د‬ ‫خ‬ ‫ي‬ ‫ـ‬ ‫ـ‬ ‫ـ‬ ‫ـ‬ ‫ـ‬ ‫ـ‬ ‫ـ‬ ‫ـ‬ ‫ل‬ ‫ثع‬‫م‬‫اــــــــــ‬‫ن‬ ‫د‬. 60
  • 61.
    ‫ليخد‬ ‫نامثع‬ – ‫ا‬.‫د‬. ‫ةيبطال‬ ‫مولعال‬ ‫لك‬‫ي‬‫ة‬ – ‫ةيلودال‬ ‫انيروق‬ ‫ةعماج‬ Problem.121. Drawthe products formed when cyclohexene is treated with each reagent. a. HBr d. CH3CH2OH, H2SO4 g. NBS (aqueous DMSO) b. HI e. Cl2 h. [1] BH3; [2] H2O2, HO–c. H2O, H2SO4 answer: f. Br2, H2O i. [1] 9-BBN; [2] H2O2, HO– ‫د‬ ‫خ‬ ‫ي‬ ‫ـ‬ ‫ـ‬ ‫ـ‬ ‫ـ‬ ‫ـ‬ ‫ـ‬ ‫ـ‬ ‫ـ‬ ‫ل‬ ‫ثع‬‫م‬‫اــــــــــ‬‫ن‬ ‫د‬. 61
  • 62.
    ‫ليخد‬ ‫نامثع‬ – ‫ا‬.‫د‬. ‫ةيبطال‬ ‫مولعال‬ ‫لك‬‫ي‬‫ة‬ – ‫ةيلودال‬ ‫انيروق‬ ‫ةعماج‬ Problem.122. RepeatProblem with (CH3)2C=CH2 as the starting material. answer: Problem.123. Draw the product formed when 1-butene is treated with each reagent: (a) Br2; (b) Br2 in H2O; (c) Br2 in CH3OH. answer: Problem.124. What alkene can be used to prepare each alkyl halide or dihalide as the exclusive or major product of an addition reaction? answer: ‫د‬ ‫خ‬ ‫ي‬ ‫ـ‬ ‫ـ‬ ‫ـ‬ ‫ـ‬ ‫ـ‬ ‫ـ‬ ‫ـ‬ ‫ـ‬ ‫ل‬ ‫ثع‬‫م‬‫اــــــــــ‬‫ن‬ ‫د‬. 62
  • 63.
    ‫ليخد‬ ‫نامثع‬ – ‫ا‬.‫د‬. ‫ةيبطال‬ ‫مولعال‬ ‫لك‬‫ي‬‫ة‬ – ‫ةيلودال‬ ‫انيروق‬ ‫ةعماج‬ Problem.125. Drawthe constitutional isomer formed in each reaction. answer: ‫د‬ ‫خ‬ ‫ي‬ ‫ـ‬ ‫ـ‬ ‫ـ‬ ‫ـ‬ ‫ـ‬ ‫ـ‬ ‫ـ‬ ‫ـ‬ ‫ل‬ ‫ثع‬‫م‬‫اــــــــــ‬‫ن‬ ‫د‬. 63
  • 64.
    ‫ليخد‬ ‫نامثع‬ – ‫ا‬.‫د‬. ‫ةيبطال‬ ‫مولعال‬ ‫لك‬‫ي‬‫ة‬ – ‫ةيلودال‬ ‫انيروق‬ ‫ةعماج‬ Problem.126. Whatthree alkenes (excluding stereoisomers) can be used to prepare 3-chloro-3- methylhexane by addition of HCl? answer: Problem.127. Draw all stereoisomers formed in each reaction. answer: Problem.128. Draw the products of each reaction, including stereoisomers. answer: ‫د‬ ‫خ‬ ‫ي‬ ‫ـ‬ ‫ـ‬ ‫ـ‬ ‫ـ‬ ‫ـ‬ ‫ـ‬ ‫ـ‬ ‫ـ‬ ‫ل‬ ‫ثع‬‫م‬‫اــــــــــ‬‫ن‬ ‫د‬. 64
  • 65.
    ‫ليخد‬ ‫نامثع‬ – ‫ا‬.‫د‬. ‫ةيبطال‬ ‫مولعال‬ ‫لك‬‫ي‬‫ة‬ – ‫ةيلودال‬ ‫انيروق‬ ‫ةعماج‬ Problem.129. Drawa stepwise mechanism for each reaction. answer: Problem.130. Devise a synthesis of each product from the given starting material. More than one step is required. answer: ‫د‬ ‫خ‬ ‫ي‬ ‫ـ‬ ‫ـ‬ ‫ـ‬ ‫ـ‬ ‫ـ‬ ‫ـ‬ ‫ـ‬ ‫ـ‬ ‫ل‬ ‫ثع‬‫م‬‫اــــــــــ‬‫ن‬ ‫د‬. 65
  • 66.
    ‫ليخد‬ ‫نامثع‬ – ‫ا‬.‫د‬. ‫ةيبطال‬ ‫مولعال‬ ‫لك‬‫ي‬‫ة‬ – ‫ةيلودال‬ ‫انيروق‬ ‫ةعماج‬ /.8-Qienes When porbitals overlap, the electron density in each of the o bonds is spread out over a larger volume, thus lowering the energy of the molecule and making it more stable. The four p orbitals on adjacent atoms make a 1,3-diene a conjugated system. The π bonds in 1,4-pentadiene are too far apart to be conjugated. Problem131. Classify each diene as isolated or conjugated. answer: 3.8.1. Conjugated Dienes Three stereoisomers are possible for 1,3-dienes with alkyl groups bonded to each end carbon of the diene (RCH=CH–CH=CHR). ‫د‬ ‫خ‬ ‫ي‬ ‫ـ‬ ‫ـ‬ ‫ـ‬ ‫ـ‬ ‫ـ‬ ‫ـ‬ ‫ـ‬ ‫ـ‬ ‫ل‬ ‫ثع‬‫م‬‫اــــــــــ‬‫ن‬ ‫د‬. 66
  • 67.
    ‫ليخد‬ ‫نامثع‬ – ‫ا‬.‫د‬. ‫ةيبطال‬ ‫مولعال‬ ‫لك‬‫ي‬‫ة‬ – ‫ةيلودال‬ ‫انيروق‬ ‫ةعماج‬ The s-cisconformation has two double bonds on the same side of the single bond. • The s-trans conformation has two double bonds on opposite sides of the single bond. Problem132. Draw the structure consistent with each description. a. (2E,4E)-2,4-octadiene in the s-trans conformation b. (3E,5Z)-3,5-nonadiene in the s-cis conformation c. (3Z,5Z)-4,5-dimethyl-3,5-decadiene. Draw both the s-cis and s-trans conformations. answer: b) 3.8.2. The Carbon–Carbon σ Bond Length in 1,3-Butadiene 1 The C– C single bond joining the two double bonds is unusually short. 2 Conjugated dienes are more stable than similar isolated dienes. 3 Some reactions of conjugated dienes are different than reactions of isolated double Bonds Problem133. Using hybridization, predict how the bond length of the C – C σ bond in HCΞC– CΞCH should compare with the C – C σ bonds in CH3CH3 and CH2=CH–CH=CH2. answer: 3.8.4. Stability of Conjugated Dienes • A conjugated diene has a smaller heat of hydrogenation and is more stable than a similar isolated diene. ‫د‬ ‫خ‬ ‫ي‬ ‫ـ‬ ‫ـ‬ ‫ـ‬ ‫ـ‬ ‫ـ‬ ‫ـ‬ ‫ـ‬ ‫ـ‬ ‫ل‬ ‫ثع‬‫م‬‫اــــــــــ‬‫ن‬ ‫د‬. 67
  • 68.
    ‫ليخد‬ ‫نامثع‬ – ‫ا‬.‫د‬. ‫ةيبطال‬ ‫مولعال‬ ‫لك‬‫ي‬‫ة‬ – ‫ةيلودال‬ ‫انيروق‬ ‫ةعماج‬ Problem134. Whichdiene in each pair has the larger heat of hydrogenation? 3.8.5. Electrophilic Addition: 1,2- Versus 1,4-Addition •Addition of HX to a conjugated diene forms 1,2- and 1,4-products because of the resonance-stabilized allylic carbocation intermediate. With a conjugated diene, electrophilic addition of one equivalent of HBr affords two products. Sample Problem Draw the products of the following reaction. Solution ‫د‬ ‫خ‬ ‫ي‬ ‫ـ‬ ‫ـ‬ ‫ـ‬ ‫ـ‬ ‫ـ‬ ‫ـ‬ ‫ـ‬ ‫ـ‬ ‫ل‬ ‫ثع‬‫م‬‫اــــــــــ‬‫ن‬ ‫د‬. 68
  • 69.
    ‫ليخد‬ ‫نامثع‬ – ‫ا‬.‫د‬. ‫ةيبطال‬ ‫مولعال‬ ‫لك‬‫ي‬‫ة‬ – ‫ةيلودال‬ ‫انيروق‬ ‫ةعماج‬ Problem135. Drawthe products formed when each diene is treated with one equivalent of HCl. 3.8.6. The Diels–Alder Reaction 1 They are initiated by heat; that is, the Diels–Alder reaction is a thermal reaction. 2 They form new six-membered rings. 3 Three πbonds break, and two new C – C σ bonds and one new C – C π bond form. 4 They are concerted; that is, all old bonds are broken and all new bonds are formed in a single step. Problem136. Draw the product formed when each diene and dienophile react in a Diels– Alder reaction. answer: ‫د‬ ‫خ‬ ‫ي‬ ‫ـ‬ ‫ـ‬ ‫ـ‬ ‫ـ‬ ‫ـ‬ ‫ـ‬ ‫ـ‬ ‫ـ‬ ‫ل‬ ‫ثع‬‫م‬‫اــــــــــ‬‫ن‬ ‫د‬. 69
  • 70.
  • 71.
    ‫ليخد‬ ‫نامثع‬ – ‫ا‬.‫د‬. ‫ةيبطال‬ ‫مولعال‬ ‫لك‬‫ي‬‫ة‬ – ‫ةيلودال‬ ‫انيروق‬ ‫ةعماج‬ 4.Alkynes 4./. lntroduction. Theycontain a carbon–carbon triple bond. A terminal alkyne has the triple bond at the end of the carbon chain, so that a hydrogen atom is directly bonded to a carbon atom of the triple bond. An internal alkyne has a carbon atom bonded to each carbon atom of the triple bond. An alkyne has the general molecular formula CnH2n – 2, giving it four fewer hydrogens than the maximum number possible. Because every degree of unsaturation removes two hydrogens, a triple bond introduces two degrees of unsaturation. 4.2. Nomenclature Sample Problem 11.1 Give the IUPAC name for the following alkyne. Problem.137. Give the IUPAC name for each compound. a. H–CΞC–CH2C(CH2CH2CH3)3 b. CH3CΞCC(CH3)ClCH2CH3 c. CH2=CHCH2CH(CH2CH3)CΞCC(CH3)2CH2CH2CH3 answer: ‫د‬ ‫خ‬ ‫ي‬ ‫ـ‬ ‫ـ‬ ‫ـ‬ ‫ـ‬ ‫ـ‬ ‫ـ‬ ‫ـ‬ ‫ـ‬ ‫ل‬ ‫ثع‬‫م‬‫اــــــــــ‬‫ن‬ ‫د‬. 71
  • 72.
    ‫ليخد‬ ‫نامثع‬ – ‫ا‬.‫د‬. ‫ةيبطال‬ ‫مولعال‬ ‫لك‬‫ي‬‫ة‬ – ‫ةيلودال‬ ‫انيروق‬ ‫ةعماج‬ Problem.138. Givethe structure corresponding to each of the following names. a.trans-2-ethynylcyclopentanol b. 4-tert-butyl-5-decyne c. 3-methylcyclononyne answer: 4./. Physical Properties • Alkynes have low melting points and boiling points. • Melting points and boiling points increase as the number of carbons increases. • Alkynes are soluble in organic solvents and insoluble in water. Problem.139. Explain why an alkyne often has a slightly higher boiling point than an alkene of similar molecular weight. For example, the bp of 1-pentyne is 39 o C, and the bp of 1-pentene is 30 o C. answer: Two factors cause the boiling point increase. The linear sp hybridized C’s of the alkyne allow for more van der Waals attraction between alkyne molecules. Also, since a triple bond is more polarizable than a double bond, this increases the van der Waals forces between two molecules as well. 4.4. Preparation of Alkynes Alkynes are prepared by elimination reactions. A strong base removes two equivalents of HX from a vicinal or geminal dihalide to yield an alkyne by two successive E2 eliminations. Sample Problem 11.2 Convert alkene A into alkyne B by a stepwise method. Problem. 140. Convert each compound to 1-hexyne, HCΞCCH2CH2CH2CH3. ‫د‬ ‫خ‬ ‫ي‬ ‫ـ‬ ‫ـ‬ ‫ـ‬ ‫ـ‬ ‫ـ‬ ‫ـ‬ ‫ـ‬ ‫ـ‬ ‫ل‬ ‫ثع‬‫م‬‫اــــــــــ‬‫ن‬ ‫د‬. 72
  • 73.
    ‫ليخد‬ ‫نامثع‬ – ‫ا‬.‫د‬. ‫ةيبطال‬ ‫مولعال‬ ‫لك‬‫ي‬‫ة‬ – ‫ةيلودال‬ ‫انيروق‬ ‫ةعماج‬ b. CH2=CCl(CH2)3CH3c. CH2=CH(CH2)3CH3 a. Br2CH(CH2)4CH3 answer: 5. lntroduction to Alkyne Reactions 1. Terminal Alkynes—Reaction as an Acid Because sp hybridized C – H bonds are more acidic than sp2 and sp3 hybridized C – H bonds, terminal alkynes are readily deprotonated with strong base in a Bronsted–Lowry acid–base reaction. The resulting anion is called an acetylide anion. Table A Comparison of Bases for Alkyne Deprotonation Problem.141. Which bases can deprotonate acetylene? The pKa values of the conjugate acids are given in parentheses. a. CH3NH– (pKa = 40) 2– – – Acetylene has a pKa of 25, so bases having a conjugate acid with a pKa above 25 will be able to deprotonate it. answer: a.CH3NH– [pKa (CH3NH2) = 40] 2– b.CO3 [pKa (HCO3–) = 10.2] c.CH2=CH– [pKa (CH2=CH2) = 44] d.(CH3)3CO– {pKa [(CH3)3COH] = 18} pKa > 25 = Can deprotonate acetylene. pKa < 25 = Cannot deprotonate acetylene. pKa > 25 = Can deprotonate acetylene. pKa < 25 = Cannot deprotonate acetylene 4.5.1.1 Reaction of Acetylide Anions Steric hindrance around the leaving group causes 2° and 3° alkyl halides to undergo elimination by an E2 mechanism, as shown with 2-bromo-2-methylpropane. ‫د‬ ‫خ‬ ‫ي‬ ‫ـ‬ ‫ـ‬ ‫ـ‬ ‫ـ‬ ‫ـ‬ ‫ـ‬ ‫ـ‬ ‫ـ‬ ‫ل‬ ‫ثع‬‫م‬‫اــــــــــ‬‫ن‬ ‫د‬. 73
  • 74.
    ‫ليخد‬ ‫نامثع‬ – ‫ا‬.‫د‬. ‫ةيبطال‬ ‫مولعال‬ ‫لك‬‫ي‬‫ة‬ – ‫ةيلودال‬ ‫انيروق‬ ‫ةعماج‬ Sample Problem11.5 Draw the organic products formed in each reaction. 4.5.2. Addition Reactions Problem.142. Draw the organic products formed in each reaction. answer: Problem.143. What acetylide anion and alkyl halide can be used to prepare each alkyne? Indicate all possibilities when more than one route will work. a. (CH3)2CHCH2CΞCH b. CH3CΞCH2CH2CH2CH3 c. (CH3)3CCΞCCH2CH3 answer: ‫د‬ ‫خ‬ ‫ي‬ ‫ـ‬ ‫ـ‬ ‫ـ‬ ‫ـ‬ ‫ـ‬ ‫ـ‬ ‫ـ‬ ‫ـ‬ ‫ل‬ ‫ثع‬‫م‬‫اــــــــــ‬‫ن‬ ‫د‬. 74
  • 75.
    ‫ليخد‬ ‫نامثع‬ – ‫ا‬.‫د‬. ‫ةيبطال‬ ‫مولعال‬ ‫لك‬‫ي‬‫ة‬ – ‫ةيلودال‬ ‫انيروق‬ ‫ةعماج‬ Problem.144. Showhow HCΞCH, CH3CH2Br, and (CH3)2CHCH2CH2Br can be used to prepare CH3CH2CΞCCH2CH2CH(CH3)2. Show all reagents, and use curved arrows to show movement of electron pairs. answer: Problem.145. Explain why 2,2,5,5-tetramethyl-3-hexyne can’t be made using acetylide anions. answer: 4.5.3. Addition of Hydrogen Halides • With two equivalents of HX, both H atoms bond to the same carbon. •With a terminal alkyne, both H atoms bond to the terminal carbon; that is, the hydrohalogenation of alkynes follows Markovnikov’s rule. Problem.146. Draw the organic products formed when each alkyne is treated with two equivalents of HBr. answer: 4.5.4. Addition of Halogen ‫د‬ ‫خ‬ ‫ي‬ ‫ـ‬ ‫ـ‬ ‫ـ‬ ‫ـ‬ ‫ـ‬ ‫ـ‬ ‫ـ‬ ‫ـ‬ ‫ل‬ ‫ثع‬‫م‬‫اــــــــــ‬‫ن‬ ‫د‬. 75
  • 76.
    ‫ليخد‬ ‫نامثع‬ – ‫ا‬.‫د‬. ‫ةيبطال‬ ‫مولعال‬ ‫لك‬‫ي‬‫ة‬ – ‫ةيلودال‬ ‫انيروق‬ ‫ةعماج‬ Problem.147. Drawthe products formed when CH3CH2CΞCCH2CH3 is treated with each reagent: (a) Br2 (2 equiv); (b) Cl2 (1 equiv). answer: 4.5.5. Addition of Water 4.5.6. Hydroboration–Oxidation Problem.148. Draw the products formed when the following alkynes are treated with each set of reagents: [1] H2O, H2SO4, HgSO4; or [2] BH3 followed by H2O2, – OH. answer: ‫د‬ ‫خ‬ ‫ي‬ ‫ـ‬ ‫ـ‬ ‫ـ‬ ‫ـ‬ ‫ـ‬ ‫ـ‬ ‫ـ‬ ‫ـ‬ ‫ل‬ ‫ثع‬‫م‬‫اــــــــــ‬‫ن‬ ‫د‬. 76
  • 77.
    ‫ليخد‬ ‫نامثع‬ – ‫ا‬.‫د‬. ‫ةيبطال‬ ‫مولعال‬ ‫لك‬‫ي‬‫ة‬ – ‫ةيلودال‬ ‫انيروق‬ ‫ةعماج‬ 4.5.7. Reductionof an Alkyne to an Alkane 4.5.7.1 Reduction of an Alkyne to a Cis Alkene With the Lindlar catalyst, one equivalent of H2 adds to an alkyne, and the cis alkene product is unreactive to further reduction. Problem.149. Draw the organic products formed in each hydrogenation. answer: 4.5.7.2. Reduction of an Alkyne to a Trans Alkene With a dissolving metal reduction (such as Na in NH3), however, the elements of H2 are added in an anti-fashion to the triple bond, thus forming a trans alkene. ‫د‬ ‫خ‬ ‫ي‬ ‫ـ‬ ‫ـ‬ ‫ـ‬ ‫ـ‬ ‫ـ‬ ‫ـ‬ ‫ـ‬ ‫ـ‬ ‫ل‬ ‫ثع‬‫م‬‫اــــــــــ‬‫ن‬ ‫د‬. 77
  • 78.
    ‫ليخد‬ ‫نامثع‬ – ‫ا‬.‫د‬. ‫ةيبطال‬ ‫مولعال‬ ‫لك‬‫ي‬‫ة‬ – ‫ةيلودال‬ ‫انيروق‬ ‫ةعماج‬ Problem.150. Whatproduct is formed when CH3OCH2CH2CΞCCH2CH(CH3)2 is treated with each reagent:(a) H2 (excess), Pd-C; (b) H2 (1 equiv), Lindlar catalyst; (c) H2 (excess), Lindlar catalyst; (d) Na, NH3? answer: 4.5.8. Oxidative Cleavage of Alkynes Internal alkynes are oxidized to carboxylic acids (RCOOH), whereas terminal alkynes afford carboxylic acids and CO2 from the sp hybridized C – H bond. Problem.151. Draw the products formed when each alkyne is treated with O3 followed by H2O. answer: ‫د‬ ‫خ‬ ‫ي‬ ‫ـ‬ ‫ـ‬ ‫ـ‬ ‫ـ‬ ‫ـ‬ ‫ـ‬ ‫ـ‬ ‫ـ‬ ‫ل‬ ‫ثع‬‫م‬‫اــــــــــ‬‫ن‬ ‫د‬. 78
  • 79.
    ‫ليخد‬ ‫نامثع‬ – ‫ا‬.‫د‬. ‫ةيبطال‬ ‫مولعال‬ ‫لك‬‫ي‬‫ة‬ – ‫ةيلودال‬ ‫انيروق‬ ‫ةعماج‬ Problem.152. Whatalkyne (or diyne) yields each set of oxidative cleavage products? a.CO2 + CH3(CH2)8CO2H c. CH3CH2CO2H, HO2CCH2CO2H, CH3CO2H b. CH3CH2CH(CH3)CO2H only d. HO2C(CH2)14CO2H answer: Problem.153. Draw the organic products formed in each reaction. answer: Problem.154. Give the IUPAC name for each alkyne. a. CH3CH2CH(CH3)CΞCCH2CH3 b. (CH3)2CHCΞCCH(CH3)2 c. (CH3CH2)2CHCΞCCH(CH2CH3)CH(CH3)CH2CH3 d. HCΞCCH(CH2CH3)CH2CH2CH3 answer: a) 5-methyl-3-heptyne b) 2,5-dimethyl-3-hexyne c) 3,6-diethyl-7-methyl-4-nonyne d) 3-ethyl-1-hexyne e) 3-ethyl-3-methyl-1-hexyne f) 2,5-octadiyne g) (2E)-4,5-diethyl-2-decen-6-yne h) 1-ethynyl-6-methylcyclohexene Problem.155. Give the structure corresponding to each name. c. (4S)-4-chloro-2-pentyne d. cis-1-ethynyl-2-methylcyclopentane e. 3,4-dimethyl-1,5-octadiyne f. (6Z)-6-methyl-6-octen-1-yne a. 5,6-dimethyl-2-heptyne b. 5-tert-butyl-6,6-dimethyl-3-nonyne answer: ‫د‬ ‫خ‬ ‫ي‬ ‫ـ‬ ‫ـ‬ ‫ـ‬ ‫ـ‬ ‫ـ‬ ‫ـ‬ ‫ـ‬ ‫ـ‬ ‫ل‬ ‫ثع‬‫م‬‫اــــــــــ‬‫ن‬ ‫د‬. 79
  • 80.
    ‫ليخد‬ ‫نامثع‬ – ‫ا‬.‫د‬. ‫ةيبطال‬ ‫مولعال‬ ‫لك‬‫ي‬‫ة‬ – ‫ةيلودال‬ ‫انيروق‬ ‫ةعماج‬ Problem.156. Drawthe products of each acid–base reaction. Indicate whether equilibrium favors the starting materials or the products. a. HCΞC- + CH3OH → b. CH3CΞCH + -CH3 → c. HCΞCH + NaBr → . d. CH3CH2CΞC- + CH3COOH → Problem.157. Draw the products formed when 1-hexyne is treated with each reagent. d. H2O + H2SO4 + HgSO4 a. HCl (2 equiv) b. HBr (2 equiv) c. Cl2 (2 equiv) e. [1] BH3; [2] H2O2, HO– f. NaH g. [1] –NH2; [2] CH3CH2Br answer: Problem.158. Draw the products formed when 3-hexyne is treated with each reagent. a. HBr (2 equiv) b. Br2 (2 equiv) c. H2O, H2SO4 d. [1] BH3; [2] H2O2, HO– answer: Problem.159. What reagents are needed to convert (CH3CH2)3CCΞCH to each compound? a. (CH3CH2)3CCOCH3 b. (CH3CH2)3CCH2CHO c. (CH3CH2)3CCCl2CH3 d. (CH3CH2)3CCΞCCH2CH3 answer: ‫د‬ ‫خ‬ ‫ي‬ ‫ـ‬ ‫ـ‬ ‫ـ‬ ‫ـ‬ ‫ـ‬ ‫ـ‬ ‫ـ‬ ‫ـ‬ ‫ل‬ ‫ثع‬‫م‬‫اــــــــــ‬‫ن‬ ‫د‬. 80
  • 81.
    ‫ليخد‬ ‫نامثع‬ – ‫ا‬.‫د‬. ‫ةيبطال‬ ‫مولعال‬ ‫لك‬‫ي‬‫ة‬ – ‫ةيلودال‬ ‫انيروق‬ ‫ةعماج‬ Problem.160. Whatalkyne gives each of the following ketones as the only product after hydration with H2O, H2SO4, and HgSO4? answer: Problem.161. Draw the organic products formed in each reaction. answer: ‫د‬ ‫خ‬ ‫ي‬ ‫ـ‬ ‫ـ‬ ‫ـ‬ ‫ـ‬ ‫ـ‬ ‫ـ‬ ‫ـ‬ ‫ـ‬ ‫ل‬ ‫ثع‬‫م‬‫اــــــــــ‬‫ن‬ ‫د‬. 81
  • 82.
    ‫ليخد‬ ‫نامثع‬ – ‫ا‬.‫د‬. ‫ةيبطال‬ ‫مولعال‬ ‫لك‬‫ي‬‫ة‬ – ‫ةيلودال‬ ‫انيروق‬ ‫ةعماج‬ Problem.162. Drawthe structure of compounds A–E in the following reaction scheme. answer: Problem.163. What reagents are needed to prepare CH3CH2CH2CH2CΞCH from each starting material? a. CH3(CH2)4CHCl2 b. CH3(CH2)3CH=CH2 c. CH3(CH2)5OH answer: Problem.164. What steps are needed to prepare phenylacetylene, C6H5CΞCH, from each compound? (a) C6H5CH2CH2Br; (b) C6H5CHBrCH3; (c) C6H5CH2CH2OH? answer: Problem.165. What acetylide anion and alkyl halide are needed to synthesize each alkyne? ‫د‬ ‫خ‬ ‫ي‬ ‫ـ‬ ‫ـ‬ ‫ـ‬ ‫ـ‬ ‫ـ‬ ‫ـ‬ ‫ـ‬ ‫ـ‬ ‫ل‬ ‫ثع‬‫م‬‫اــــــــــ‬‫ن‬ ‫د‬. 82
  • 83.
    ‫ليخد‬ ‫نامثع‬ – ‫ا‬.‫د‬. ‫ةيبطال‬ ‫مولعال‬ ‫لك‬‫ي‬‫ة‬ – ‫ةيلودال‬ ‫انيروق‬ ‫ةعماج‬ answer: Problem.166. Synthesizeeach compound from acetylene. You may use any other organic or inorganic reagents. a. (CH3)2CHCH2CΞCH b. CH3CH2CH2CΞCCH2CH2CH3 c. CH3CH2CH2CH2CHO e. CH3CH2CH2CCl2CH3 answer: Problem.167 Devise a synthesis of each compound using CH3CH2CH=CH2 as the starting material. You may use any other organic compounds or inorganic reagents. ‫د‬ ‫خ‬ ‫ي‬ ‫ـ‬ ‫ـ‬ ‫ـ‬ ‫ـ‬ ‫ـ‬ ‫ـ‬ ‫ـ‬ ‫ـ‬ ‫ل‬ ‫ثع‬‫م‬‫اــــــــــ‬‫ن‬ ‫د‬. 83
  • 84.
    ‫ليخد‬ ‫نامثع‬ – ‫ا‬.‫د‬. ‫ةيبطال‬ ‫مولعال‬ ‫لك‬‫ي‬‫ة‬ – ‫ةيلودال‬ ‫انيروق‬ ‫ةعماج‬ 5 .A L K Y L H A L I D E S 5./-lntroduction to Alkyl Halides Alkyl halides are organic molecules containing a halogen atom X bonded to a sp3 hybridized carbon atom. Alkyl halides are classified as primary (1°), secondary (2°), or tertiary (3°) depending on the number of carbons bonded to the carbon with the halogen. Problem.168 Classify each alkyl halide as 1°, 2°, or 3°. ‫د‬ ‫خ‬ ‫ي‬ ‫ـ‬ ‫ـ‬ ‫ـ‬ ‫ـ‬ ‫ـ‬ ‫ـ‬ ‫ـ‬ ‫ـ‬ ‫ل‬ ‫ثع‬‫م‬‫اــــــــــ‬‫ن‬ ‫د‬. 84
  • 85.
    ‫ليخد‬ ‫نامثع‬ – ‫ا‬.‫د‬. ‫ةيبطال‬ ‫مولعال‬ ‫لك‬‫ي‬‫ة‬ – ‫ةيلودال‬ ‫انيروق‬ ‫ةعماج‬ answer: Four typesof organic halides (RX) having X near a π-bond 2.2-HOW TO Name an Alkyl Halide Using the IUPAC System Step [1] Find the parent carbon chain containing the halogen. Step [2] Apply all other rules of nomenclature. 5.1.1. Common Name •Name the halogen bonded to the alkyl group. To name the halogen, change the -ine ending of the halogen name to the suffix -ide; for example, bromine → bromide. Problem.169 Give the IUPAC name for each compound. answer: (a) 3-chloro-2-methylpentane (b) (c) 1-bromo-2- methylcyclohexane (b) 2-bromo-5,5- dimethylheptane (d) 2-fluoro-5,5- dimethylheptane 2,2- d. f. Problem.170. Give the structure corresponding to each name. a. 3-chloro-2-methylhexane b. 4-ethyl-5-iodo- dimethyloctane c. cis-1,3-dichlorocyclopentane 1,1,3-tribromocyclohexane e. propyl chloride sec-butyl bromide ‫د‬ ‫خ‬ ‫ي‬ ‫ـ‬ ‫ـ‬ ‫ـ‬ ‫ـ‬ ‫ـ‬ ‫ـ‬ ‫ـ‬ ‫ـ‬ ‫ل‬ ‫ثع‬‫م‬‫اــــــــــ‬‫ن‬ ‫د‬. 85
  • 86.
    ‫ليخد‬ ‫نامثع‬ – ‫ا‬.‫د‬. ‫ةيبطال‬ ‫مولعال‬ ‫لك‬‫ي‬‫ة‬ – ‫ةيلودال‬ ‫انيروق‬ ‫ةعماج‬ answer: (a) (b)(c) (f) (d) 5.2. (e) Physical Properties Alkyl halides are weakly polar molecules. They exhibit dipole–dipole interactions because of their polar C – X bond, but because the rest of the molecule contains only C – C and C – H bonds they are incapable of intermolecular hydrogen bonding. Problem.171. Rank the compounds in each group in order of increasing boiling point. a. CH3CH2CH2I, CH3CH2CH2Cl, CH3CH2CH2F b. CH3(CH2)4CH3, CH3(CH2)5Br, CH3(CH2)5OH answer: Table Physical Properties of Alkyl Halides Problem.172. An sp3 hybridized C – Cl bond is more polar than an sp2 hybridized C – Cl bond. (a) Explain why this phenomenon arises. (b) Rank the following compounds in order of increasing boiling point. answer: a. Because an sp2 hybridized C has a higher percent s-character than an sp3 hybridized C, it holds electron density closer to C. This pulls a little more electron density towards C, away from Cl, and thus a Csp2–Cl bond is less polar than a Csp3–Cl bond. ‫د‬ ‫خ‬ ‫ي‬ ‫ـ‬ ‫ـ‬ ‫ـ‬ ‫ـ‬ ‫ـ‬ ‫ـ‬ ‫ـ‬ ‫ـ‬ ‫ل‬ ‫ثع‬‫م‬‫اــــــــــ‬‫ن‬ ‫د‬. 86
  • 87.
    ‫ليخد‬ ‫نامثع‬ – ‫ا‬.‫د‬. ‫ةيبطال‬ ‫مولعال‬ ‫لك‬‫ي‬‫ة‬ – ‫ةيلودال‬ ‫انيروق‬ ‫ةعماج‬ 5./. -GeneralFeatures of Nucleophilic Substitution Three components are necessary in any substitution reaction. 1 R—An alkyl group R containing an sp3 hybridized carbon bonded to X. 2 X—An atom X (or a group of atoms) called a leaving group. 3:Nu– —A nucleophile. Nucleophiles contain a lone pair or a π-bond but not necessarily a (-) charge. Because these substitution reactions involve electron-rich nucleophiles, they are called nucleophilic substitution reactions. Note that all atoms originally bonded to the nucleophile stay bonded to it after substitution occurs. when the substitution product bears a positive charge and also contains a proton bonded to O or N, the initial substitution product readily loses a proton in a Bronsted–Lowry acid–base reaction, forming a neutral product. Problem.173. Identify the nucleophile and leaving group and draw the products of each reaction. ‫د‬ ‫خ‬ ‫ي‬ ‫ـ‬ ‫ـ‬ ‫ـ‬ ‫ـ‬ ‫ـ‬ ‫ـ‬ ‫ـ‬ ‫ـ‬ ‫ل‬ ‫ثع‬‫م‬‫اــــــــــ‬‫ن‬ ‫د‬. 87
  • 88.
    ‫ليخد‬ ‫نامثع‬ – ‫ا‬.‫د‬. ‫ةيبطال‬ ‫مولعال‬ ‫لك‬‫ي‬‫ة‬ – ‫ةيلودال‬ ‫انيروق‬ ‫ةعماج‬ answer: Problem.174. Drawthe product of nucleophilic substitution with each neutral nucleophile. When the initial substitution product can lose a proton to form a neutral product, draw that product as well. answer: 5.3.1. The Leaving Group • In comparing two leaving groups, the better leaving group is the weaker base. • Left-to-right across a row of the periodic table, basicity decreases so leaving group ability increases. • Down a column of the periodic table, basicity decreases so leaving group ability increases. All good leaving groups are weak bases with strong conjugate acids having low pKa values. Thus, all halide anions except F– are good leaving groups because their conjugate acids (HCl, HBr, and HI) have low pKa values. ‫د‬ ‫خ‬ ‫ي‬ ‫ـ‬ ‫ـ‬ ‫ـ‬ ‫ـ‬ ‫ـ‬ ‫ـ‬ ‫ـ‬ ‫ـ‬ ‫ل‬ ‫ثع‬‫م‬‫اــــــــــ‬‫ن‬ ‫د‬. 88
  • 89.
    ‫ليخد‬ ‫نامثع‬ – ‫ا‬.‫د‬. ‫ةيبطال‬ ‫مولعال‬ ‫لك‬‫ي‬‫ة‬ – ‫ةيلودال‬ ‫انيروق‬ ‫ةعماج‬ Table. GoodLeaving Groups for Nucleophilic Substitution Table. Poor Leaving Groups for Nucleophilic Substitution Problem.175. Which is the better leaving group in each pair? answer: • Better leaving groups are weaker bases. • A neutral leaving group is always better than its conjugate base. d. CH3CH3 Problem.176. Which molecules contain good leaving groups? a. CH3CH2CH2Br b. CH3CH2CH2OH c. CH3CH2OH2 answer: Equilibrium favors the products of nucleophilic substitution when the leaving group is a weaker base than the nucleophile. Sample Problem; Will the following substitution reaction favor formation of the products? Because Cl–, the leaving group, is a weaker base than –OH, the nucleophile, the reaction favors the Products ‫د‬ ‫خ‬ ‫ي‬ ‫ـ‬ ‫ـ‬ ‫ـ‬ ‫ـ‬ ‫ـ‬ ‫ـ‬ ‫ـ‬ ‫ـ‬ ‫ل‬ ‫ثع‬‫م‬‫اــــــــــ‬‫ن‬ ‫د‬. 89
  • 90.
    ‫ليخد‬ ‫نامثع‬ – ‫ا‬.‫د‬. ‫ةيبطال‬ ‫مولعال‬ ‫لك‬‫ي‬‫ة‬ – ‫ةيلودال‬ ‫انيروق‬ ‫ةعماج‬ Problem.177. Doesthe equilibrium favor the reactants or products in each substitution reaction? answer: Problem.178. Should it be possible to convert CH3CH2CH2OH to CH3CH2CH2Cl by a nucleophilic substitution reaction with NaCl? Explain why or why not. answer: It is not possible to convert CH3CH2CH2OH to CH3CH2CH2Cl by nucleophilic substitution with NaCl because – OH is a stronger base and poorer leaving group than Cl– . 5.3.2. -The Nucleophile Nucleophiles and bases are structurally similar: both have a lone pair or a π- bond. They differ in what they attack. • Bases attack protons. Nucleophiles attack other electron-deficient atoms (usually carbons). 5.3.3. nucleophilicity versus Basicity Nucleophilicity parallels basicity in three instances: 1 For two nucleophiles with the same nucleophilic atom, the stronger base is the stronger nucleophile. • The relative nucleophilicity of –OH and CH3COO–, two oxygen nucleophiles, is determined by comparing the pKa values of their conjugate acids (H2O and CH3COOH). CH3COOH (pKa = 4.8) is a stronger acid than H2O (pKa = 15.7), so –OH is a stronger base and stronger nucleophile than CH3COO–. [2] A negatively charged nucleophile is always stronger than its conjugate acid. •–OH is a stronger base and stronger nucleophile than H2O, its conjugate acid. [3] Right-to-left across a row of the periodic table, nucleophilicity increases as basicity increases. Problem.179. Identify the stronger nucleophile in each pair. ‫د‬ ‫خ‬ ‫ي‬ ‫ـ‬ ‫ـ‬ ‫ـ‬ ‫ـ‬ ‫ـ‬ ‫ـ‬ ‫ـ‬ ‫ـ‬ ‫ل‬ ‫ثع‬‫م‬‫اــــــــــ‬‫ن‬ ‫د‬. 90
  • 91.
    ‫ليخد‬ ‫نامثع‬ – ‫ا‬.‫د‬. ‫ةيبطال‬ ‫مولعال‬ ‫لك‬‫ي‬‫ة‬ – ‫ةيلودال‬ ‫انيروق‬ ‫ةعماج‬ answer: 5.3.4. StericEffects and Nucleophilicity Nucleophilicity does not parallel basicity when steric hindrance becomes important. Steric hindrance is a decrease in reactivity resulting from the presence of bulky groups at the site of a reaction. 5.3.5. Solvent Effects There are two main kinds of polar solvents—polar protic solvents and polar aprotic solvents. -Polar Protic Solvents are capable of intermolecular hydrogen bonding, because they contain an O – H or N – H bond. The most common polar protic solvents are water and alcohols (ROH). Polar protic solvents solvate both cations and anions well. • Cations are solvated by ion–dipole interactions. • Anions are solvated by hydrogen bonding In polar protic solvents, nucleophilicity increases down a column of the periodic table as the size of the anion increases. This is opposite to basicity. -Polar Aprotic Solvents. also exhibit dipole–dipole interactions, but they have no O – H or N – H bond so they are incapable of hydrogen bonding. • Cations are solvated by ion–dipole interactions. • Anions are not well solvated because the solvent cannot hydrogen bond to them. ‫د‬ ‫خ‬ ‫ي‬ ‫ـ‬ ‫ـ‬ ‫ـ‬ ‫ـ‬ ‫ـ‬ ‫ـ‬ ‫ـ‬ ‫ـ‬ ‫ل‬ ‫ثع‬‫م‬‫اــــــــــ‬‫ن‬ ‫د‬. 91
  • 92.
    ‫ليخد‬ ‫نامثع‬ – ‫ا‬.‫د‬. ‫ةيبطال‬ ‫مولعال‬ ‫لك‬‫ي‬‫ة‬ – ‫ةيلودال‬ ‫انيروق‬ ‫ةعماج‬ Because anionsare not well solvated in polar aprotic solvents, there is no need to consider whether solvent molecules more effectively hide one anion than another. Nucleophilicity once again parallels basicity and the stronger base is the stronger nucleophile. Because basicity decreases with size down a column, nucleophilicity decreases as well: Problem.180. Classify each solvent as protic or aprotic. a.HOCH2CH2OH b. CH3CH2OCH2CH3 c. CH3COOCH2CH3 answer: Problem.181. Identify the stronger nucleophile in each pair of anions. a. Br– or Cl– in a polar protic solvent b. HO– or Cl– in a polar aprotic solvent c. HS– or F– in a polar protic solvent answer: In polar protic solvents, the trend in nucleophilicity is opposite to the trend in basicity down a column of the periodic table so that nucleophilicity increases. • In polar aprotic solvents, the trend is identical to basicity so that nucleophilicity decreases down a column. Problem.182.Rank the nucleophiles in each group in order of increasing nucleophilicity. a. – OH, – NH2, H2O b. – OH, Br– , F– (polar aprotic solvent) c. H2O, – OH, CH3COO– answer: ‫د‬ ‫خ‬ ‫ي‬ ‫ـ‬ ‫ـ‬ ‫ـ‬ ‫ـ‬ ‫ـ‬ ‫ـ‬ ‫ـ‬ ‫ـ‬ ‫ل‬ ‫ثع‬‫م‬‫اــــــــــ‬‫ن‬ ‫د‬. 92
  • 93.
    ‫ليخد‬ ‫نامثع‬ – ‫ا‬.‫د‬. ‫ةيبطال‬ ‫مولعال‬ ‫لك‬‫ي‬‫ة‬ – ‫ةيلودال‬ ‫انيروق‬ ‫ةعماج‬ Problem.183. Whatnucleophile is needed to convert (CH3)2CHCH2CH2 – Br to each b. (CH3)2CHCH2CH2–OCH2CH3 d. (CH3)2CHCH2CH2–C CH ≡ product? a. (CH3)2CHCH2CH2 –SH c. (CH3)2CHCH2CH2–OCOCH3 answer: 5.3.6. SN2. Table. Common Nucleophiles in Organic Chemistry Possible Mechanisms for Nucleophilic Substitution [1] Bond breaking and bond making occur at the same time. •If the C – X bond is broken as the C – Nu bond is formed, the mechanism has one step. the rate of such a bimolecular reaction depends on the concentration of both reactants; that is, the rate equation is second order. [2] Bond breaking occurs before bond making. •If the C – X bond is broken first and then the C – Nu bond is formed, the mechanism has two steps and a carbocation is formed as an intermediate. the rate equation is first order. The SN2 Mechanism •rate = k[CH3Br][CH3COO– ] Problem.184. What happens to the rate of an SN2 reaction under each of the following conditions? ‫د‬ ‫خ‬ ‫ي‬ ‫ـ‬ ‫ـ‬ ‫ـ‬ ‫ـ‬ ‫ـ‬ ‫ـ‬ ‫ـ‬ ‫ـ‬ ‫ل‬ ‫ثع‬‫م‬‫اــــــــــ‬‫ن‬ ‫د‬. 93
  • 94.
    ‫ليخد‬ ‫نامثع‬ – ‫ا‬.‫د‬. ‫ةيبطال‬ ‫مولعال‬ ‫لك‬‫ي‬‫ة‬ – ‫ةيلودال‬ ‫انيروق‬ ‫ةعماج‬ b. Both[RX] and [:Nu–] are tripled . d. [RX] is halved, and [:Nu–] is doubled. a. [RX] is tripled, and [:Nu–] stays the same. c. [RX] is halved, and [:Nu–] stays the same. answer: a. [RX] is tripled, and [:Nu–] stays the same: rate triples. b. Both [RX] and [:Nu–] are tripled: rate increases by a factor of 9 (3 x 3 = 9). c. [RX] is halved, and [:Nu–] stays the same: rate halved. d. [RX] is halved, and [:Nu–] is doubled: rate stays the same (1/2 x 2 = 1). 5.3.6.1. Stereochemistry of the SN2 Reaction •All SN2 reactions proceed with backside attack of the nucleophile, resulting in inversion of configuration at a stereogenic center Problem.185. Draw the structure of the transition state in each of the following SN2 reactions. answer: Problem.186. Draw the product of each SN2 reaction and indicate stereochemistry. answer: 5.3.6.2. -The Identity of the R Group • As the number of R groups on the carbon with the leaving group increases, the rate of an SN2 reaction decreases. • Methyl and 1° alkyl halides undergo SN2 reactions with ease. ‫د‬ ‫خ‬ ‫ي‬ ‫ـ‬ ‫ـ‬ ‫ـ‬ ‫ـ‬ ‫ـ‬ ‫ـ‬ ‫ـ‬ ‫ـ‬ ‫ل‬ ‫ثع‬‫م‬‫اــــــــــ‬‫ن‬ ‫د‬. 94
  • 95.
    ‫ليخد‬ ‫نامثع‬ – ‫ا‬.‫د‬. ‫ةيبطال‬ ‫مولعال‬ ‫لك‬‫ي‬‫ة‬ – ‫ةيلودال‬ ‫انيروق‬ ‫ةعماج‬ •2° Alkylhalides react more slowly. • 3° Alkyl halides do not undergo SN2 reactions. steric hindrance caused by bulky R groups makes nucleophilic attack from the back side more difficult Problem.187. Which compound in each pair undergoes a faster SN2 reaction? answer: Problem.188. Explain why (CH3)3CCH2Br, a 1o alkyl halide, undergoes SN2 reactions very slowly. answer: 5.3.7. SN1 ‫د‬ ‫خ‬ ‫ي‬ ‫ـ‬ ‫ـ‬ ‫ـ‬ ‫ـ‬ ‫ـ‬ ‫ـ‬ ‫ـ‬ ‫ـ‬ ‫ل‬ ‫ثع‬‫م‬‫اــــــــــ‬‫ن‬ ‫د‬. 95
  • 96.
    ‫ليخد‬ ‫نامثع‬ – ‫ا‬.‫د‬. ‫ةيبطال‬ ‫مولعال‬ ‫لك‬‫ي‬‫ة‬ – ‫ةيلودال‬ ‫انيروق‬ ‫ةعماج‬ 5.3.7.1. -Stereochemistryof the SN1 Reaction •A carbocation (with three groups around C) is sp2 hybridized and trigonal planar, and contains a vacant p orbital extending above and below the plane. • Racemization is the formation of equal amounts of two enantiomeric products from a single starting material. • SN1 reactions proceed with racemization at a single stereogenic center. Sample Problem 7.3 Draw the products (including stereochemistry) of the following SN1 reaction. ‫د‬ ‫خ‬ ‫ي‬ ‫ـ‬ ‫ـ‬ ‫ـ‬ ‫ـ‬ ‫ـ‬ ‫ـ‬ ‫ـ‬ ‫ـ‬ ‫ل‬ ‫ثع‬‫م‬‫اــــــــــ‬‫ن‬ ‫د‬. 96
  • 97.
    ‫ليخد‬ ‫نامثع‬ – ‫ا‬.‫د‬. ‫ةيبطال‬ ‫مولعال‬ ‫لك‬‫ي‬‫ة‬ – ‫ةيلودال‬ ‫انيروق‬ ‫ةعماج‬ Problem.189. Drawthe products of each SN1 reaction and indicate the stereochemistry of any stereogenic centers. answer: 5.3.7.2. The Identity of the R Group • As the number of R groups on the carbon with the leaving group increases, the rate of an SN1 reaction increases. • 3° Alkyl halides undergo SN1 reactions rapidly. • 2° Alkyl halides react more slowly. •Methyl and 1° alkyl halides do not undergo SN1 reactions. Carbocation Stability ‫د‬ ‫خ‬ ‫ي‬ ‫ـ‬ ‫ـ‬ ‫ـ‬ ‫ـ‬ ‫ـ‬ ‫ـ‬ ‫ـ‬ ‫ـ‬ ‫ل‬ ‫ثع‬‫م‬‫اــــــــــ‬‫ن‬ ‫د‬. 97
  • 98.
    ‫ليخد‬ ‫نامثع‬ – ‫ا‬.‫د‬. ‫ةيبطال‬ ‫مولعال‬ ‫لك‬‫ي‬‫ة‬ – ‫ةيلودال‬ ‫انيروق‬ ‫ةعماج‬ Problem.190. Classifyeach carbocation as 1°, 2°, or 3°. answer: Table Characteristics of the SN1 Mechanism Problem.191. Draw the structure of a 1°, 2°, and 3° carbocation, each having molecular formula C4H9+. Rank the three carbocations in order of increasing stability. answer: 5.3.7.3. Inductive Effects Inductive effects are electronic effects that occur through σ bonds. The more electronegative atoms stabilize a negative charge by an electron withdrawing inductive effect. To stabilize a positive charge, electron-donating groups are needed. Alkyl groups are electron donor groups that stabilize a positive charge. An alkyl group with several σ bonds is more polarizable than a hydrogen atom, and more able to donate electron density. Thus, as R groups successively replace the H atoms in CH3+, the positive charge is more dispersed on the electron donor R groups, and the carbocation is more stabilized. Problem.192. Rank the following carbocations in order of increasing stability. answer: ‫د‬ ‫خ‬ ‫ي‬ ‫ـ‬ ‫ـ‬ ‫ـ‬ ‫ـ‬ ‫ـ‬ ‫ـ‬ ‫ـ‬ ‫ـ‬ ‫ل‬ ‫ثع‬‫م‬‫اــــــــــ‬‫ن‬ ‫د‬. 98
  • 99.
    ‫ليخد‬ ‫نامثع‬ – ‫ا‬.‫د‬. ‫ةيبطال‬ ‫مولعال‬ ‫لك‬‫ي‬‫ة‬ – ‫ةيلودال‬ ‫انيروق‬ ‫ةعماج‬ Problem.193. Whichalkyl halide in each pair reacts faster in an SN1 reaction? answer: Problem.194. What is the likely mechanism of nucleophilic substitution for each alkyl halide? answer: 5.3.8. -The Nucleophile • Strong nucleophiles present in high concentration favor SN2 reactions. • Weak nucleophiles favor SN1 reactions by decreasing the rate of any competing SN2 reaction. Problem.195. For each alkyl halide and nucleophile: [1] Draw the product of nucleophilic substitution; [2] determine the likely mechanism (SN1 or SN2) for each reaction. answer: Problem.196 Draw the products (including stereochemistry) for each reaction. answer: ‫د‬ ‫خ‬ ‫ي‬ ‫ـ‬ ‫ـ‬ ‫ـ‬ ‫ـ‬ ‫ـ‬ ‫ـ‬ ‫ـ‬ ‫ـ‬ ‫ل‬ ‫ثع‬‫م‬‫اــــــــــ‬‫ن‬ ‫د‬. 99
  • 100.
    ‫ليخد‬ ‫نامثع‬ – ‫ا‬.‫د‬. ‫ةيبطال‬ ‫مولعال‬ ‫لك‬‫ي‬‫ة‬ – ‫ةيلودال‬ ‫انيروق‬ ‫ةعماج‬ 5.3.8 TheLeaving Group • A better leaving group increases the rate of both SN1 and SN2 reactions. Problem.197. Which compound in each pair reacts faster in nucleophilic substitution? a. CH3CH2CH2Cl or CH3CH2CH2I (b) (CH3)3CBr or (CH3)3CI c. (CH3)3COH or (CH3)3COH2+ d. CH3CH2CH2OH or CH3CH2CH2OCOCH3 answer: 5.3.9. The Solvent • Polar protic solvents are especially good for SN1 reactions. • Polar aprotic solvents are especially good for SN2 reactions. Problem.198. Which solvents favor SN1 reactions and which favor SN2 reactions? CH3CH2OH b. CH3CN c. CH3COOH d. CH3CH2OCH2CH3 answer: • Polar protic solvents favor the SN1mechanism by solvating the intermediate carbocation and halide. • Polar aprotic solvents favor the SN2 mechanism by making the nucleophile stronger. Problem.199. For each reaction, use the identity of the alkyl halide and nucleophile to determine which substitution mechanism occurs. Then determine which solvent affords the faster reaction. answer: ‫د‬ ‫خ‬ ‫ي‬ ‫ـ‬ ‫ـ‬ ‫ـ‬ ‫ـ‬ ‫ـ‬ ‫ـ‬ ‫ـ‬ ‫ـ‬ ‫ل‬ ‫ثع‬‫م‬‫اــــــــــ‬‫ن‬ ‫د‬. 100
  • 101.
    ‫ليخد‬ ‫نامثع‬ – ‫ا‬.‫د‬. ‫ةيبطال‬ ‫مولعال‬ ‫لك‬‫ي‬‫ة‬ – ‫ةيلودال‬ ‫انيروق‬ ‫ةعماج‬ Problem.200. Determinethe mechanism and draw the products of each reaction. Include the stereochemistry at all stereogenic centers. answer: To predict whether the reaction follows an SN1 or SN2 mechanism:[1] Classify RX as a methyl, 1°, 2°, or 3° halide. (Methyl, 1° = SN2; 3° = SN1; 2° = either.)[2] Classify the nucleophile as strong or weak. (Strong favors SN2; weak favors SN1.)[3] Classify the solvent as polar protic or polar aprotic. (Polar protic favors SN1; polar aprotic favors SN2.) Problem.201. What alkyl halide and nucleophile are needed to prepare each compound? answer: ‫د‬ ‫خ‬ ‫ي‬ ‫ـ‬ ‫ـ‬ ‫ـ‬ ‫ـ‬ ‫ـ‬ ‫ـ‬ ‫ـ‬ ‫ـ‬ ‫ل‬ ‫ثع‬‫م‬‫اــــــــــ‬‫ن‬ ‫د‬. 101
  • 102.
    ‫ليخد‬ ‫نامثع‬ – ‫ا‬.‫د‬. ‫ةيبطال‬ ‫مولعال‬ ‫لك‬‫ي‬‫ة‬ – ‫ةيلودال‬ ‫انيروق‬ ‫ةعماج‬ Problem. 202.Give the IUPAC name for each compound. answer: a.1-fluoro-3,3-dimethylbutane b. 3-ethyl-1-iodo-2-methylhexane c. 1-bromo-2,2-dimethylpropane d. 1-bromo-2,2-dimethylpropane e. cis-1-bromo-3-iodocyclopentane f. trans-1,2-dichlorocyclohexane g. 1,2-dichloro-4,4-dimethylpentane h. (2R)-2-iodo-4,4-dimethylhexane Problem.203. Give the structure corresponding to each name. a. isopropyl bromide b. 3-bromo-4-ethylheptane c. 1,1-dichloro-2-methylcyclohexane d. trans-1-chloro-3-iodocyclobutane e. 1-bromo-4-ethyl-3-fluorooctane f. (3S)-3-iodo-2-methylnonane g. (1R,2R)-trans-1-bromo-2-chlorocyclohexane h. (5R)-4,4,5-trichloro-3,3-dimethyldecane answer: Problem.204.; Which compound in each pair has the higher boiling point? ‫د‬ ‫خ‬ ‫ي‬ ‫ـ‬ ‫ـ‬ ‫ـ‬ ‫ـ‬ ‫ـ‬ ‫ـ‬ ‫ـ‬ ‫ـ‬ ‫ل‬ ‫ثع‬‫م‬‫اــــــــــ‬‫ن‬ ‫د‬. 102
  • 103.
    ‫ليخد‬ ‫نامثع‬ – ‫ا‬.‫د‬. ‫ةيبطال‬ ‫مولعال‬ ‫لك‬‫ي‬‫ة‬ – ‫ةيلودال‬ ‫انيروق‬ ‫ةعماج‬ answer: Problem.205. Drawthe substitution product that results when CH3CH2CH2CH2Br reacts with each nucleophile. a.–OH b.–SH c.–CN d.–OCH(CH3)2 e. –C≡CH f. H2O g. NH3 h. NaI i. NaN3 answer: Problem.206.Which of the following molecules contain a good leaving group? answer: Problem.207. Rank the species in each group in order of increasing leaving group ability. a. –OH, F–, –NH2 b. H2O, –NH2, –OH c. Br–, Cl–, I– d. NH3, H2S, H2O answer: Problem.208. Which of the following nucleophilic substitution reactions will take place? ‫د‬ ‫خ‬ ‫ي‬ ‫ـ‬ ‫ـ‬ ‫ـ‬ ‫ـ‬ ‫ـ‬ ‫ـ‬ ‫ـ‬ ‫ـ‬ ‫ل‬ ‫ثع‬‫م‬‫اــــــــــ‬‫ن‬ ‫د‬. 103
  • 104.
    ‫ليخد‬ ‫نامثع‬ – ‫ا‬.‫د‬. ‫ةيبطال‬ ‫مولعال‬ ‫لك‬‫ي‬‫ة‬ – ‫ةيلودال‬ ‫انيروق‬ ‫ةعماج‬ answer: Problem.209. Rankthe species in each group in order of increasing nucleophilicity. c. CH3CH2S–, CH3CH2O–, CH3COO– in CH3OH f. HS–, F–, Cl– in CH3OH – – – – – a. CH3 , OH, NH2 b. H2O, OH, SH in CH3OH d. CH3NH2, CH3SH, CH3OH in acetone e. –OH, F–, Cl– in acetone answer: (a) Across a row of the periodic table nucleophilicity decreases. -OH < -NH2 < CH3- (b)In a polar protic solvent (CH3OH), nucleophilicity increases down a column of the periodic table, so: -SH is more nucleophilic than -OH. • Negatively charged species are more nucleophilic than neutral species so -OH is more nucleophilic than H2O. H2O < -OH < -SH (c)In a polar protic solvent (CH3OH), nucleophilicity increases down a column of the periodic table, so: CH3CH2S- is more nucleophilic than CH3CH2O-. •For two species with the same attacking atom, the more basic is the more nucleophilic so CH3CH2O- is more nucleophilic than CH3COO-. CH3COO- < CH3CH2O- < CH3CH2S- (d) Compare the nucleophilicity of N, S, and O. In a polar aprotic solvent (acetone), Nucleophilicity parallels basicity. CH3SH < CH3OH < CH3NH2 (e) In a polar aprotic solvent (acetone), nucleophilicity parallels basicity. Across a row and down a column of the periodic table nucleophilicity decreases. Cl- < F- < -OH (f)Nucleophilicity decreases across a row so -SH is more nucleophilic than Cl-. In a polar protic solvent (CH3OH), nucleophilicity increases down a column so Cl- is more nucleophilic than F-. F- < Cl- < -SH Problem.210. Classify each solvent as protic or aprotic. a. (CH3)2CHOH b. CH3NO2 c. CH2Cl2 d. NH3 e. N(CH3)3 f. HCONH2 answer: Problem.211. Consider the following SN2 reaction: a. Draw a mechanism using curved arrows. b. Draw an energy diagram. Label the axes, the reactants, products, Ea, and H°. Assume that the reaction is exothermic. c. Draw the structure of the transition state. d. What is the rate equation? e. What happens to the reaction rate in each of the following instances? ‫د‬ ‫خ‬ ‫ي‬ ‫ـ‬ ‫ـ‬ ‫ـ‬ ‫ـ‬ ‫ـ‬ ‫ـ‬ ‫ـ‬ ‫ـ‬ ‫ل‬ ‫ثع‬‫م‬‫اــــــــــ‬‫ن‬ ‫د‬. 104
  • 105.
    ‫ليخد‬ ‫نامثع‬ – ‫ا‬.‫د‬. ‫ةيبطال‬ ‫مولعال‬ ‫لك‬‫ي‬‫ة‬ – ‫ةيلودال‬ ‫انيروق‬ ‫ةعماج‬ 1 Theleaving group is changed from Br– to I–; 2 The solvent is changed from acetone to CH3CH2OH; 3 The alkyl halide is changed from CH3(CH2)4Br to CH3CH2CH2CH(Br)CH3; 4 The concentration of –CN is increased by a factor of five; and 5 The concentrations of both the alkyl halide and –CN are increased by a factor of five. answer: d. Rate equation: one step reaction with both nucleophile and alkyl halide in the only step: rate = k[R–Br][–CN] e. [1] The leaving group is changed from Br- to I-: Leaving group becomes less basic: a better leaving group faster reaction. 2 The solvent is changed from acetone to CH3CH2OH: Solvent changed to polar protic: decreases reaction rate. 3The alkyl halide is changed from CH3(CH2)4Br to CH3CH2CH2CH(Br)CH3: Changed from 1° to 2° alkyl halide the alkyl halide gets more crowded and the reaction rate decreases. 4 The concentration of CN is increased by a factor of 5. Reaction rate will increase by a factor of 5. 5The concentration of both the alkyl halide and CN are increased by a factor of 5: Reaction rate will increase by a factor of 25 (5 x 5 = 25). Problem.212.Rank the alkyl halides in each group in order of increasing SN2 reactivity. answer: Problem.213. Which SN2 reaction in each pair is faster? answer: ‫د‬ ‫خ‬ ‫ي‬ ‫ـ‬ ‫ـ‬ ‫ـ‬ ‫ـ‬ ‫ـ‬ ‫ـ‬ ‫ـ‬ ‫ـ‬ ‫ل‬ ‫ثع‬‫م‬‫اــــــــــ‬‫ن‬ ‫د‬. 105
  • 106.
    ‫ليخد‬ ‫نامثع‬ – ‫ا‬.‫د‬. ‫ةيبطال‬ ‫مولعال‬ ‫لك‬‫ي‬‫ة‬ – ‫ةيلودال‬ ‫انيروق‬ ‫ةعماج‬ Problem.214. Rankthe carbocations in each group in order of increasing stability. answer: Problem.215. Consider the following SN1 reaction. a. Draw a mechanism for this reaction using curved arrows. b.Draw an energy diagram. Label the axes, starting material, product, Ea, and H°. Assume that the starting material and product are equal in energy. c. Draw the structure of any transition states. d. What is the rate equation for this reaction? e. What happens to the reaction rate in each of the following instances? [1] The leaving group is changed fromI– to Cl–; [2] The solvent is changed from H2O to DMF; [3] The alkyl halide is changed from (CH3)2C(I)CH2CH3 to (CH3)2CHCH(I)CH3; [4] The concentration of H2O is increased by a factor of fi ve; and [5] The concentrations of both the alkyl halide and H2O are increased by a factor of five. answer: ‫د‬ ‫خ‬ ‫ي‬ ‫ـ‬ ‫ـ‬ ‫ـ‬ ‫ـ‬ ‫ـ‬ ‫ـ‬ ‫ـ‬ ‫ـ‬ ‫ل‬ ‫ثع‬‫م‬‫اــــــــــ‬‫ن‬ ‫د‬. 106
  • 107.
    ‫ليخد‬ ‫نامثع‬ – ‫ا‬.‫د‬. ‫ةيبطال‬ ‫مولعال‬ ‫لك‬‫ي‬‫ة‬ – ‫ةيلودال‬ ‫انيروق‬ ‫ةعماج‬ d.rate equation:rate = k[(CH3)2CICH2CH3] e. [1] Leaving group changed from I- to Cl-: rate decreases since I- is a better leaving group. 2 Solvent changed from H2O (polar protic) to DMF (polar aprotic): rate decreases since polar protic solvent favors SN1. 3 Alkyl halide changed from 3° to 2°: rate decreases since 2° carbocations are less stable. 4 [H2O] increased by factor of five: no change in rate since H2O is not in rate equation. 5[R–X] and [H2O] increased by factor of five: rate increases by a factor of five. (Only the concentration of R–X affects the rate.) Problem.216.Rank the alkyl halides in each group in order of increasing SN1 reactivity. answer: Problem.217. Which SN1 reaction in each pair is faster? answer: ‫د‬ ‫خ‬ ‫ي‬ ‫ـ‬ ‫ـ‬ ‫ـ‬ ‫ـ‬ ‫ـ‬ ‫ـ‬ ‫ـ‬ ‫ـ‬ ‫ل‬ ‫ثع‬‫م‬‫اــــــــــ‬‫ن‬ ‫د‬. 107
  • 108.
    ‫ليخد‬ ‫نامثع‬ – ‫ا‬.‫د‬. ‫ةيبطال‬ ‫مولعال‬ ‫لك‬‫ي‬‫ة‬ – ‫ةيلودال‬ ‫انيروق‬ ‫ةعماج‬ Problem.218. Determinethe mechanism of nucleophilic substitution of each reaction and draw the products, including stereochemistry. answer: Problem.219. Fill in the appropriate reagent or starting material in each of the following reactions. answer: ‫د‬ ‫خ‬ ‫ي‬ ‫ـ‬ ‫ـ‬ ‫ـ‬ ‫ـ‬ ‫ـ‬ ‫ـ‬ ‫ـ‬ ‫ـ‬ ‫ل‬ ‫ثع‬‫م‬‫اــــــــــ‬‫ن‬ ‫د‬. 108
  • 109.
  • 110.
    ‫ليخد‬ ‫نامثع‬ – ‫ا‬.‫د‬. ‫ةيبطال‬ ‫مولعال‬ ‫لك‬‫ي‬‫ة‬ – ‫ةيلودال‬ ‫انيروق‬ ‫ةعماج‬ Lab ofOrganic chemistry (1) ‫د‬ ‫خ‬ ‫ي‬ ‫ـ‬ ‫ـ‬ ‫ـ‬ ‫ـ‬ ‫ـ‬ ‫ـ‬ ‫ـ‬ ‫ـ‬ ‫ل‬ ‫ثع‬‫م‬‫اــــــــــ‬‫ن‬ ‫د‬. 110 Identifying an Unknown Compound by Solubility, Functional Group Tests and Spectral Analysis Purpose of The Experiment: Identifying an unknown organic compound through a three-step process involving selective solubility tests, selective functional group tests and spectral analysis. Background Required: You should be familiar with techniques for weighing, measuring by volume, and mixing in a test tube. Background Information: Organic qualitative analysis is an exercise simple qualitative tests to determine the identity of unknowns. Structures of unknown compounds can be determined by comparing physical properties, performing functional group tests, and checking melting points of derivatives against
  • 111.
    ‫ليخد‬ ‫نامثع‬ – ‫ا‬.‫د‬. ‫ةيبطال‬ ‫مولعال‬ ‫لك‬‫ي‬‫ة‬ – ‫ةيلودال‬ ‫انيروق‬ ‫ةعماج‬ those ofknown compounds reported in the literature. Solubility properties and chemical reactivity become apparent during these qualitative tests. Organic qualitative analysis involves four types of tests. 1.Measurement of physical properties includes determining refractive index, boiling points, melting points, and density. 2.Solubility tests can suggest the size and polarity of an unknown compound and the presence of basic or acidic functional groups. A compound’s solubility in aqueous acid or base involves ionization of the compound and, therefore, a chemical reaction. The salts produced are water- soluble. 3. Chemical tests transform an unknown into a different compound with an accompanying change in appearance. These tests are often called classification tests because they identify the possible functional groups present. 4. Formation of a solid derivative is a critical step in identifying an unknown. Many compounds have similar physical properties and give similar results in qualitative tests. However, an unknown can undergo reaction to form another compound called a derivative. The melting point of the purified derivative allows identification of the unknown. In this lab we will focus on using Solubility Tests, and Chemical Tests. to identify the unknown compounds. Overview: In this experiment, you will use qualitative tests to identify an unknown organic compound. For this experiment, the possible categories of the unknown are alkane, alkene, alkyl halide, alcohol, phenol, amine, aldehyde, ketone, and carboxylic acid. Each compound will contain only a single type of these functional groups. Each of these functional groups has a unique combination of solubility and reactivity that allows it to be distinguished from the others. In Part A of the experiment (Week 1), you will use solubility tests to characterize your unknown compound. By comparing the solubility of your unknown in several aqueous solutions (described below), you will be able to limit the possible functional groups on your compound. A flow chart, Figure 2, will help guide you in this effort. In some cases, these tests will be sufficient to identify the functional group(s) of your unknown substance. In Part B of the lab (Week 2), you will conduct a series of experiments to distinguish between the remaining functional group possibilities to uniquely identify the functional group on your unknown compound. You should note that in most cases, with proper planning and utilization of the information gained in Part 1, only a few functional group tests will be required to uniquely identify the functional group(s) contained within your molecule. You will not need to run all of the chemical tests on each sample. Your job is to decide which are needed for each unknown in order to determine its functional group(s). If you are not thoughtful in this process, and try to run all of the tests, you will likely run out of material (see below). ‫د‬ ‫خ‬ ‫ي‬ ‫ـ‬ ‫ـ‬ ‫ـ‬ ‫ـ‬ ‫ـ‬ ‫ـ‬ ‫ـ‬ ‫ـ‬ ‫ل‬ ‫ثع‬‫م‬‫اــــــــــ‬‫ن‬ ‫د‬. 111
  • 112.
    ‫ليخد‬ ‫نامثع‬ – ‫ا‬.‫د‬. ‫ةيبطال‬ ‫مولعال‬ ‫لك‬‫ي‬‫ة‬ – ‫ةيلودال‬ ‫انيروق‬ ‫ةعماج‬ Each groupwill be given approximately 1 gram of two different unknown samples. You must carefully think about what tests you wish to conduct as not to waste your sample. If you carelessly run too many tests and exhaust your material, you can obtain an additional sample of your unknown from your TA. Take-home message: plan your experiments carefully. For both Part A and Part B, several known compounds will also be available so you can compare your results from your unknown to both known positive and negative tests. Figure 1 lists the known compounds that represent different functional groups. Figure (1). Organic compounds with different functional groups. PART A (WEEK 1) - SOLUBILITY TESTS Organic compounds follow three interdependent rules of solubility: 1. Small organic molecules are more soluble in water than are large organic molecules; 2.Polar organic molecules, especially those capable of hydrogen bonding, are more soluble in water than are nonpolar molecules; and ‫د‬ ‫خ‬ ‫ي‬ ‫ـ‬ ‫ـ‬ ‫ـ‬ ‫ـ‬ ‫ـ‬ ‫ـ‬ ‫ـ‬ ‫ـ‬ ‫ل‬ ‫ثع‬‫م‬‫اــــــــــ‬‫ن‬ ‫د‬. 112
  • 113.
    ‫ليخد‬ ‫نامثع‬ – ‫ا‬.‫د‬. ‫ةيبطال‬ ‫مولعال‬ ‫لك‬‫ي‬‫ة‬ – ‫ةيلودال‬ ‫انيروق‬ ‫ةعماج‬ 3. Compoundsin their ionic forms are more soluble in water than their neutral forms. For example, benzoic acid is not soluble in water, yet it is soluble in sodium hydroxide solution and in sodium hydrogen carbonate solution because these bases react with benzoic acid to form the water-soluble benzoate ion. The solubility of carboxylic acids and amines is so characteristic that solubility tests alone differentiate these functional groups from all the others in this experiment. The solubility flowchart shown in Figure 2 provides the scheme for this experiment. The first test to perform on all unknowns is water solubility. Water Small, polar organic compounds such as alcohols, aldehydes, ketones, amines, carboxylic acids, and a few phenols are soluble in water. Water-soluble compounds are tested with pH paper to see if they are acidic or basic. A pH of 4 or lower indicates a carboxylic acid. A pH of 8 or higher indicates an amine. Water-soluble compounds are tested with 5% sodium hydrogen carbonate (NaHCO3) to determine whether or not they are carboxylic acids. Carboxylic acids react with NaHCO3 to produce carbon dioxide bubbles, as shown below in Equation 3. Large alcohols, aldehydes, ketones, amines, carboxylic acids, and phenols are not soluble in water. Alkanes, alkyl halides, and alkenes are not soluble in water, regardless of their size. These water insoluble compounds are tested for their solubility in the following reagents. 5% Sodium Hydroxide ‫د‬ ‫خ‬ ‫ي‬ ‫ـ‬ ‫ـ‬ ‫ـ‬ ‫ـ‬ ‫ـ‬ ‫ـ‬ ‫ـ‬ ‫ـ‬ ‫ل‬ ‫ثع‬‫م‬‫اــــــــــ‬‫ن‬ ‫د‬. 113
  • 114.
    ‫ليخد‬ ‫نامثع‬ – ‫ا‬.‫د‬. ‫ةيبطال‬ ‫مولعال‬ ‫لك‬‫ي‬‫ة‬ – ‫ةيلودال‬ ‫انيروق‬ ‫ةعماج‬ Water-insoluble compoundsare first tested with 5% sodium hydroxide (NaOH). Sodium hydroxide is a strong base that ionizes strong or weak (Figure 2 Solubility flowchart) acids. Thus, both carboxylic acids and phenols are converted to salts and dissolve in aqueous solution. Non-acidic compounds will not dissolve. The reactions of carboxylic acids and phenols are shown in Equations 1 and 2, respectively. 5% Sodium Hydrogen Carbonate Water-insoluble compounds that are soluble in 5% NaOH are then tested with 5% sodium hydrogen carbonate (NaHCO3). Strongly acidic compounds such as carboxylic acids react with NaHCO3 to form water-soluble salts, as shown in Equation 3. The reaction also produces bubbles of carbon dioxide (CO2). This test is commonly misinterpreted because CO2 bubbles are tiny. Careful observation is essential. Phenols are less acidic than carboxylic acids and do not react with NaHCO3 to form water-soluble salts. As a result, phenols are insoluble in 5% NaCHO3. 5% Hydrochloric Acid Water-insoluble compounds that are insoluble in 5% NaOH are tested with 5% hydrochloric acid (HCl). If a compound is soluble in 5% HCl, it is an amine. Amines are organic bases that react with HCl to form water-soluble amine salts, as shown in Equation 4. ‫د‬ ‫خ‬ ‫ي‬ ‫ـ‬ ‫ـ‬ ‫ـ‬ ‫ـ‬ ‫ـ‬ ‫ـ‬ ‫ـ‬ ‫ـ‬ ‫ل‬ ‫ثع‬‫م‬‫اــــــــــ‬‫ن‬ ‫د‬. 114
  • 115.
    ‫ليخد‬ ‫نامثع‬ – ‫ا‬.‫د‬. ‫ةيبطال‬ ‫مولعال‬ ‫لك‬‫ي‬‫ة‬ – ‫ةيلودال‬ ‫انيروق‬ ‫ةعماج‬ Concentrated SulfuricAcid Water-insoluble compounds that are insoluble in 5% HCl are tested with concentrated sulfuric acid (H2SO4). Virtually all organic compounds containing alkene functional groups or oxygen or nitrogen atoms are soluble in concentrated H2SO4. These functional groups typically react with H2SO4 to form new compounds. Only alkanes, alkyl halides, and some aromatic compounds are insoluble in H2SO4. PROCEDURE PART A (WEEK 1) Preview: • Perform the water solubility test on the known positive, known negative, and unknown • Perform subsequent solubility tests • If the solubility tests point to a carboxylic acid or amine, the classification is complete •If the solubility tests suggest any other functional groups, you will preform classification tests during week 2 appropriate to those groups until the unknown is narrowed to only one functional group Equipment: Microspatula glass stirring rod, 10-mL graduated cylinder 6-10 test tubes, 15 x 125-mm 6-10 test tubes, 10 x 75-mm test tube rack, pH paper 1.0-mL transfer pipet, Pasteur pipet, with latex bulb Solubility Tests: ‫د‬ ‫خ‬ ‫ي‬ ‫ـ‬ ‫ـ‬ ‫ـ‬ ‫ـ‬ ‫ـ‬ ‫ـ‬ ‫ـ‬ ‫ـ‬ ‫ل‬ ‫ثع‬‫م‬‫اــــــــــ‬‫ن‬ ‫د‬. 115
  • 116.
    ‫ليخد‬ ‫نامثع‬ – ‫ا‬.‫د‬. ‫ةيبطال‬ ‫مولعال‬ ‫لك‬‫ي‬‫ة‬ – ‫ةيلودال‬ ‫انيروق‬ ‫ةعماج‬ Perform alltests in duplicate using an unknown, a known positive, and a known negative. Mix well to make certain that liquid samples are not floating in the meniscus. Allow several minutes for compounds to dissolve. Be patient and observe closely. Conduct the solubility tests following the pattern shown in Figure 1 above. Verify your solubility test results with your laboratory instructor before performing the classifications tests in Part 2. Use clean test tubes for each test. 1. Performing the Water Solubility Test CAUTION—Unknowns may be flammable, toxic, corrosive, or irritating. Keep away from flames or other heat sources. Add 1 drops of a liquid sample or about 25 mg of a solid sample to 0.5 mL of distilled or deionized water in a test tube. Tap the tube with your finger to mix or stir gently with a glass stirring rod. Record the sample as soluble or insoluble. If the unknown is water-soluble, test the solution with pH paper. Also test the pH of water as a control. A solution at pH 4 of lower suggests a carboxylic acid. A solution at pH 8 or higher suggests an amine. 2. Performing the 5% Sodium Hydroxide Solubility Test If your compound is water-soluble, proceed to Part 3. For water-insoluble compounds, add 1 drops of a liquid sample or about 25 mg of a solid sample to 0.5 mL of 5% NaOH in a test tube. Tap the tube with your finger to mix or stir gently with a glass stirring rod. Record the sample as soluble or insoluble. To verify that a compound has dissolved, add 5% HCl to the NaOH mixture until the solution is acidic to pH paper. Look for a precipitate, indicating that the water-soluble salt has converted back into the water-insoluble compound. Solubility in NaOH indicates either the carboxylic acid or phenol. 3. Performing the 5% Sodium Hydrogen Carbonate Solubility Test a. For Water-Soluble Compounds Put 1 drops of liquid sample or about 25 mg of solid sample in a dry test tube. Add 0.5 mL of 5% sodium hydrogen carbonate (NaHCO3). Do not stir. Watch for bubbles at the interface of the phases. Then tap the tube with your finger to mix or stir gently with a glass stirring rod. Record the sample as soluble or insoluble. Generation of bubbles and solubility indicates a carboxylic acid. Solubility without generation of ‫د‬ ‫خ‬ ‫ي‬ ‫ـ‬ ‫ـ‬ ‫ـ‬ ‫ـ‬ ‫ـ‬ ‫ـ‬ ‫ـ‬ ‫ـ‬ ‫ل‬ ‫ثع‬‫م‬‫اــــــــــ‬‫ن‬ ‫د‬. 116
  • 117.
    ‫ليخد‬ ‫نامثع‬ – ‫ا‬.‫د‬. ‫ةيبطال‬ ‫مولعال‬ ‫لك‬‫ي‬‫ة‬ – ‫ةيلودال‬ ‫انيروق‬ ‫ةعماج‬ bubbles indicatesa low molar mass alcohol, aldehyde, ketone, or amine. Conduct classification tests to determine which functional group is present. If no bubbles were observed, put 1 drop of liquid sample or about 25 mg of solid sample in a dry test tube. Using a fume hood, add about 0.5 mL of ether. Then immediately add 0.5 mL of 5% NaHCO3. Observe whether or not bubbles are generated at the ether-water interface. Generation of bubbles indicate a carboxylic acid. b. For Water-Insoluble Compounds Put 1 drop of liquid sample or about 25 mg of solid sample in a dry test tube. Add 0.5 mL of 5% sodium hydrogen carbonate (NaHCO3). Do not stir. Watch for bubbles at the interface of the phases. Then tap the tube with your finger to mix or stir gently with a glass stirring rod. Record the sample as soluble or insoluble. Generation of bubbles or solubility indicates a carboxylic acid. If the compound is not soluble in NaHCO3 but is soluble in NaOH, it is likely a phenol. Confirm the presence of phenol with a phenol classification test. 4.Performing the 5% Hydrochloric Acid Solubility Test CAUTION—Hydrochloric acid (HCl) is toxic and corrosive. For compounds insoluble in water and insoluble in 5% NaOH, add 1 drop of a liquid sample or about 25 mg of a solid sample to 0.5 mL of 5% HCl in a test tube. Tap the tube with your finger to mix or stir gently with a glass stirring rod. Record the sample as soluble or insoluble. If the compound is soluble in 5% HCl, it is most likely an amine. 5. Performing Concentrated Sulfuric Acid Solubility Test If the compound is insoluble in 5% HCl and 5% NaOH, add 1 drop of a liquid sample or about 25 mg of a solid sample to 0.5 mL of concentrated sulfuric acid (H2SO4) in a dry test tube. Tap the tube with your finger to mix or stir gently with a glass stirring rod. Do not use a metal spatula. Record the sample as soluble or insoluble. Interpret a color change or a precipitate as soluble. ‫د‬ ‫خ‬ ‫ي‬ ‫ـ‬ ‫ـ‬ ‫ـ‬ ‫ـ‬ ‫ـ‬ ‫ـ‬ ‫ـ‬ ‫ـ‬ ‫ل‬ ‫ثع‬‫م‬‫اــــــــــ‬‫ن‬ ‫د‬. 117
  • 118.
    ‫ليخد‬ ‫نامثع‬ – ‫ا‬.‫د‬. ‫ةيبطال‬ ‫مولعال‬ ‫لك‬‫ي‬‫ة‬ – ‫ةيلودال‬ ‫انيروق‬ ‫ةعماج‬ If thecompound is soluble in H2SO4, the sample is an alkene, an alcohol, an aldehyde, or a ketone. Conduct classification tests for each compound type. If the compound is insoluble in H2SO4, the sample is an alkane or an alkyl halide. Conduct classification tests for alkyl halides. If alkyl halide tests are negative, the compound is an alkane. Based upon the positive and negative results from the above experiments you should now be able to narrow the possibilities for the functional group(s) present in your unknown sample. You should now carefully decide which experiments are needed during Part B (Week 2) to distinguish those possibilities. ‫د‬ ‫خ‬ ‫ي‬ ‫ـ‬ ‫ـ‬ ‫ـ‬ ‫ـ‬ ‫ـ‬ ‫ـ‬ ‫ـ‬ ‫ـ‬ ‫ل‬ ‫ثع‬‫م‬‫اــــــــــ‬‫ن‬ ‫د‬. 118 PART B (WEEK 2) - CLASSIFICATION TESTS Solubility tests (Week 1) alone can indicate whether an unknown compound in this experiment is a carboxylic acid, a phenol, or an amine. The other functional groups must be identified or verified by classification tests. Classification tests are based on the chemical reactivity characteristic of particular functional groups. The results are intended to be visual and obvious, such as a color change, formation of a precipitate, or evolution of bubbles. Sometimes the results are difficult to interpret or are borderline between positive and negative. There are two inviolable rules when performing classification tests. First, perform the test exactly as described. If the procedure says add 3 drops, do not add 4 or 5. Second, always perform tests in duplicate. Perform the test on a known compound that will result in a positive test (known positive); perform the test on a known compound that will result in a negative test (known negative); and perform the test on the unknown compound. This direct visual comparison of the results of testing the unknown against a known positive test and a known negative test confirms that the reagents are good and you are performing the test properly. No classification test is always accurate in every case. A compound may produce a false positive if the test is positive even though the compound giving the test is not of the expected type. For example, some phenols give a positive test for aldehydes. A false negative occurs if the test is negative even though the compound undergoing the test is the expected type. For example, less reactive aldehydes or very insoluble aldehydes may fail to give a positive test for aldehydes. The following classification tests are performed in this experiment and are among those tests commonly performed in qualitative organic analysis. Bromine in Cyclohexane Alkenes react with bromine (Br2) in cyclohexane, an orange solution, to produce colorless vicinal dibromides, as shown in Equation 5. This test is commonly used for water-insoluble compounds. Alkenes with strong electron-withdrawing groups may fail to react. Phenols, phenyl ethers, and some aldehydes and ketones also react to decolorize bromine in cyclohexane.
  • 119.
    ‫ليخد‬ ‫نامثع‬ – ‫ا‬.‫د‬. ‫ةيبطال‬ ‫مولعال‬ ‫لك‬‫ي‬‫ة‬ – ‫ةيلودال‬ ‫انيروق‬ ‫ةعماج‬ Potassium Permanganate Alkenesare oxidized to diols by dilute potassium permanganate (KMnO4), as shown in Equation 6. The purple color of KMnO4 disappears and is replaced by the brown color of manganese dioxide (MnO2). Because KMnO4 is a strong oxidizing agent, aldehydes, some primary and secondary alcohols, phenols, and aromatic amines can also react. Silver Nitrate in Ethanol Alkyl halides react with silver nitrate (AgNO3) in ethanol by the SN1 mechanism. Tertiary, allylic, and benzylic halides give an immediate precipitate at room temperature, as shown in Equation 7. Secondary halides require several minutes to give a precipitate, primary halides require hours. Sodium Iodine in Acetone A saturated solution of sodium iodide (NaI) in acetone reacts rapidly with primary, allylic, and benzylic chlorides or bromides by the SN2 mechanism. Secondary halides react slowly, while tertiary halides are unreactive. The corresponding alkyl iodides and a precipitate of sodium chloride or sodium bromide result, as shown in Equation 8. TCICA Test In acid solution, 1,3,5-trichloroisocyanuric acid (TCICA) slowly releases chlorine, which is an oxidizing agent. The reaction is rapid in the presence of an oxidizable compound such as a primary of secondary alcohol, as shown in Equation 9. The produce is isocyanuric acid, which is very soluble in water but precipitates from the solvent acetonitrile. The time it takes for isocyanuric acid precipitate to appear is characteristic of the type of alcohol. Secondary alcohols react fastest, within 15-30 seconds; primary alcohols produce a precipitate usually within 3-7 minutes, although ‫د‬ ‫خ‬ ‫ي‬ ‫ـ‬ ‫ـ‬ ‫ـ‬ ‫ـ‬ ‫ـ‬ ‫ـ‬ ‫ـ‬ ‫ـ‬ ‫ل‬ ‫ثع‬‫م‬‫اــــــــــ‬‫ن‬ ‫د‬. 119
  • 120.
    ‫ليخد‬ ‫نامثع‬ – ‫ا‬.‫د‬. ‫ةيبطال‬ ‫مولعال‬ ‫لك‬‫ي‬‫ة‬ – ‫ةيلودال‬ ‫انيروق‬ ‫ةعماج‬ some cantake up to 20 minutes; tertiary alcohols are not oxidizable at room temperature and produce no precipitate within an hour. Iron(III) Chloride Many phenols react with iron(III) chloride (FeCl3) solution to give brightly colored complexes. Many of these complexes are short-lived; the color may fade soon after it forms. Some phenols may not react at all, so a negative iron(III) chloride test is inconclusive. Aldehydes or ketones with significant enolic character can also give colored complexes with FeCl3. Bromine in Water Phenols are activated toward electrophilic aromatic substitution and react with Br2 in the absence of catalyst, as shown in Equation 10. The disappearance of the bromine color, and often the appearance of a precipitate of the brominated phenol, constitute a positive test. Other activated aromatic compounds, such as phenyl ethers and anilines, can also react with Br2. 2,4-Dinitrophenylhydrazine Aldehydes and ketones rapidly form yellow, orange, or red precipitates with 2,4- dinitrophenylhydrazine (DNP) reagent, as shown in Equation 11. ‫د‬ ‫خ‬ ‫ي‬ ‫ـ‬ ‫ـ‬ ‫ـ‬ ‫ـ‬ ‫ـ‬ ‫ـ‬ ‫ـ‬ ‫ـ‬ ‫ل‬ ‫ثع‬‫م‬‫اــــــــــ‬‫ن‬ ‫د‬. 120
  • 121.
    ‫ليخد‬ ‫نامثع‬ – ‫ا‬.‫د‬. ‫ةيبطال‬ ‫مولعال‬ ‫لك‬‫ي‬‫ة‬ – ‫ةيلودال‬ ‫انيروق‬ ‫ةعماج‬ Schiff Test Ina complex series of reactions that is not completely understood, Schiff reagent reacts only with aldehydes to produce a purple fuchia solution. A faint pink color results from the initial reaction and does not constitute a positive test. The Schiff test is the most sensitive rest for aldehydes. However, the Schiff test is subject to giving false positives and false negatives. Equipment 250-mL beaker microspatula glass stirring rod 6-10 test tubes, 15 x 125-mm10-mL graduated cylinder 6-10 test tubes, 10 x 75-mm hot plate test tube rack, pH paper thermometer, -10 to 260°C 1.0-mL transfer pipet tongs Pasteur pipet, with latex bulb Procedure Week 2. Performing the Bromine in Cyclohexane Test for Alkenes Place 1 mL of cyclohexane in a small test tube. Add 3 drops of Br2/H2O. Mix until the bromine color appears in the top cyclohexane layer. For liquid samples, add 2 drops of sample to the Br2/H2O. Tap the tube with your finger to mix or stir gently with a glass stirring rod. Note and record whether or not the orange color disappears. For solid samples, place 30 mg of solid into a test tube. Add 5 drops of acetone. Add the acetone solution to the Br2/H2O. Tap the tube with your finger to mix or stir gently with a glass stirring rod. Note and record whether or not the orange color disappears. If the orange color disappears quickly, the sample may be an alkene. NOTE: Phenols, phenyl ethers, and some aldehydes and ketones may test positive. Performing the Potassium Permanganate Test for Alkenes ‫د‬ ‫خ‬ ‫ي‬ ‫ـ‬ ‫ـ‬ ‫ـ‬ ‫ـ‬ ‫ـ‬ ‫ـ‬ ‫ـ‬ ‫ـ‬ ‫ل‬ ‫ثع‬‫م‬‫اــــــــــ‬‫ن‬ ‫د‬. 121
  • 122.
    ‫ليخد‬ ‫نامثع‬ – ‫ا‬.‫د‬. ‫ةيبطال‬ ‫مولعال‬ ‫لك‬‫ي‬‫ة‬ – ‫ةيلودال‬ ‫انيروق‬ ‫ةعماج‬ If yoursample is water-soluble, place 1-2 mL of water into a small test tube. If your sample is water insoluble, place 1-2 mL of 95% ethanol into a small test tube. Add 2 drops of a liquid sample or about 30 mg of a solid sample. Add 2 drops of 1% KMnO4. Tap the tube with your finger to mix or stir gently with a glass stirring rod. Let the mixture stand 10-20 s. Note and record whether or not the purple color disappears. If the purple color disappears and a brown color or precipitate appears, the compound may be an alkene. Note: The brown color or precipitate may not appear. Aldehydes, some primary and secondary alcohols, phenols, and aromatic amines may test positive. Performing the Silver Nitrate in Ethanol Test for 2° and 3° Alkyl Halides Place 1 mL of 2% AgNO3 in ethanol into a small test tube. For liquid samples, add 2 drops of sample to the 2% AgNO3. Tap the tube with your finger to mix or stir gently with a glass stirring rod. For solid samples, place 30 mg of solid into a test tube. Add 5 drops of ethanol. Add this ethanol solution to the 2% AgNO3 in ethanol. Tap the tube with your finger to mix or stir gently with a glass stirring rod. Note and record whether or not a precipitate forms. An immediate precipitate indicates a tertiary, allylic, or benzylic halide. Performing the Sodium Iodide in Acetone Test for 1° and 2° Alkyl Halides ‫د‬ ‫خ‬ ‫ي‬ ‫ـ‬ ‫ـ‬ ‫ـ‬ ‫ـ‬ ‫ـ‬ ‫ـ‬ ‫ـ‬ ‫ـ‬ ‫ل‬ ‫ثع‬‫م‬‫اــــــــــ‬‫ن‬ ‫د‬. 122
  • 123.
    ‫ليخد‬ ‫نامثع‬ – ‫ا‬.‫د‬. ‫ةيبطال‬ ‫مولعال‬ ‫لك‬‫ي‬‫ة‬ – ‫ةيلودال‬ ‫انيروق‬ ‫ةعماج‬ Place exactly1.0 mL of NaI in acetone into a small test tube. Add 3 drops of a liquid sample. Tap the tube with your finger to mix or stir gently with a glass stirring rod. Allow the tube to stand 3-6 min at room temperature. Note and record whether or not a precipitate forms. A white precipitate indicates a primary, allylic, or benzylic halide. Performing the TCICA Test for Alcohols Place 0.5 mL of the TCICA test solution into a small test tube. Add 1 drop of 5% HCl. Tap the tube with your finger to mix or stir gently with a glass stirring rod. For liquid samples, add 1 drop of the sample. Tap the tube with your finger to mix or stir gently with a glass stirring rod. For solid samples, dissolve about 20 mg of solid in 1-2 drops of acetonitrile. Add this solution to the TCICA/HCl solution. Note and record whether or not a precipitate forms. The formation of a precipitate within one min indicates a secondary alcohol; the formation of a precipitate between 3-20 min indicates a primary alcohol. Performing the Iron(III) Chloride Test for Phenols Place 1 mL of 95% ethanol into a small test tube. Add 2 drops of a liquid sample or about 30 mg of a solid. Add 3-5 drops of 3% FeCl3. Tap the tube with your finger to mix or stir gently with a glass stirring rod. Note and record any formation of a brightly colored solution. The presence of bright color, even briefly, indicates a phenol. NOTE: Some aldehydes or ketones also give colored complexes with FeCl3. Performing the Bromine in Water Test for Phenols ‫د‬ ‫خ‬ ‫ي‬ ‫ـ‬ ‫ـ‬ ‫ـ‬ ‫ـ‬ ‫ـ‬ ‫ـ‬ ‫ـ‬ ‫ـ‬ ‫ل‬ ‫ثع‬‫م‬‫اــــــــــ‬‫ن‬ ‫د‬. 123
  • 124.
    ‫ليخد‬ ‫نامثع‬ – ‫ا‬.‫د‬. ‫ةيبطال‬ ‫مولعال‬ ‫لك‬‫ي‬‫ة‬ – ‫ةيلودال‬ ‫انيروق‬ ‫ةعماج‬ Place 1mL of 95% ethanol into a small test tube. Add 5 drops of a liquid sample or about 30 mg of a solid. Add a drop of water. Tap the tube with your finger to mix or stir gently with a glass stirring rod. Add 1 drop of Br2/H2O. Tap the tube with your finger to mix or stir gently with a glass stirring rod. Note and record whether or not the orange color disappears. The disappearance of the orange color indicates a phenol. Performing the 2,4-DNP Test for Aldehydes and Ketones For liquid samples, place 1 drop of sample into a clean, dry test tube. Add up to 20 drops of 2,4- DNP solution. Tap the tube with your finger to mix or stir gently with a glass stirring rod. For solid samples, add about 30 mg of solid into a clean, dry test tube. Add 0.5 mL of ethanol. Tap the tube with your finger to mix or stir gently with a glass stirring rod. If the unknown does not dissolve, prepare a warm-water bath by placing 175-200 mL of tap water into a 250-mL beaker. Use a hot plate to heat the water to 40°C. Place the test tube into a warm-water bath and swirl the tube until the unknown is dissolved. Cool the solution to room temperature. Add up to 20 drops of 2,4-DNP solution. Tap the tube with your finger to mix or stir gently with a glass stirring rod. Note and record whether or not a precipitate forms. An immediate, brightly colored precipitate indicates an aldehyde or ketone. Preforming the Schiff Test for Aldehydes. Add 1 drop of a liquid sample or about 15 mg of a solid sample a clean, dry test tube. Place 2 mL of CAUTION—Iron(III) chloride (FeCl3) is toxic and corrosive. Ethanol is flammable and toxic. Keep away from flames or other heat sources. CAUTION—Bromine (Br2) is toxic and oxidizing. It causes severe burns. Always use a fumehood When working with Br2. Ethanol is flammable. Keep away from flames or other heat sources. CAUTION—2,4--‐Dinitrophenylhydrazine (2,4--‐DNP) solution is corrosive and irritating. It ‫د‬ ‫خ‬ ‫ي‬ ‫ـ‬ ‫ـ‬ ‫ـ‬ ‫ـ‬ ‫ـ‬ ‫ـ‬ ‫ـ‬ ‫ـ‬ ‫ل‬ ‫ثع‬‫م‬‫اــــــــــ‬‫ن‬ ‫د‬. 124
  • 125.
    ‫ليخد‬ ‫نامثع‬ – ‫ا‬.‫د‬. ‫ةيبطال‬ ‫مولعال‬ ‫لك‬‫ي‬‫ة‬ – ‫ةيلودال‬ ‫انيروق‬ ‫ةعماج‬ Stains skinand clothing. CAUTION – Schiff solution contains pararosaniline hydrochloride, sodium hydrogen sulfite, and HCl. Schiff solution is toxic, irritation and a suspected carcinogen. Schiff solution in a test tube. Mix well. After 5 min, mote the color of the solution and record your observation. A fuchsia color indicates an aldehyde. Cleaning Up And Getting the Spectra Once you believe you have identified the functional groups present in your unknown, check with your TA to see if you have determined them correctly. After your TA has confirmed your assignment, you should clean-up your work area and rinse any remaining unknown compound into the organic waste using acetone. DO NOT PUT YOUR UNKNOWN INTO THE WASTE UNTIL YOU HAVE CLEARED IT WITH YOUR TA. If you have misassigned your functional groups and disposed of your unknown, you will be penialized to obtain an additional sample. Thoroughly rise the vials you unknowns came in, and them present them to your TA for inspection. Once your TA is satisfied that you have cleaned-up properly, they will give you the spectra so you can complete Part 3 of the lab. Wash your hands with soap or detergent before leaving the laboratory. Part C. Using Spectra To Identify Your Unknown Compound. In Parts A and B, you used solubility and chemical reactivity test to identify the functional group(s) contained within your unknown compound. Using these results in conjunction with molecular formula and the spectra data that you have received, please fully identify the unknown compound. Assign the 1H and 13C NMR spectra completely. In your lab report, please state the identity of each of your unknown compounds along with the unknown number. Discuss the relevance of the solubility and chemical tests to this structural assignment. ‫د‬ ‫خ‬ ‫ي‬ ‫ـ‬ ‫ـ‬ ‫ـ‬ ‫ـ‬ ‫ـ‬ ‫ـ‬ ‫ـ‬ ‫ـ‬ ‫ل‬ ‫ثع‬‫م‬‫اــــــــــ‬‫ن‬ ‫د‬. 125 Pre-Laboratory Assignment 1. What risks do you run by not performing the qualitative tests in duplicate? 2. (a) Why is it important to have clean test tubes before running a test? (b) Before which tests should acetone not be used to clean the test tubes? 3. Why is water solubility the first test to run? 4. Why run solubility tests before running the functional group classification tests? 5. Determine the functional group present in these unknown: (a) Unknown A is soluble in water and gives bubbles with5% NaHCO3. (b) Unknown B is insoluble in water, insoluble in 5% NaOH, but soluble in 5% HCl.
  • 126.
    ‫ليخد‬ ‫نامثع‬ – ‫ا‬.‫د‬. ‫ةيبطال‬ ‫مولعال‬ ‫لك‬‫ي‬‫ة‬ – ‫ةيلودال‬ ‫انيروق‬ ‫ةعماج‬ (c) UnknownC is insoluble in water, insoluble in 5% NaOH, insoluble in 5% HCl, soluble with a color change in conc. H2SO4, and decolorizes both KMnO4 (aq) and bromine in cyclohexane. (d) Unknown D is soluble in water, does not produce bubbles with 5% NaHCO3, gives a precipitate with 2,4-DNP, and gives a fuchsia color with the Schiff test. 6. In each of the following cases, describe the next test you would perform. (a) Unknown X is insoluble in water, 5% NaOH, 5% HCl, and conc. H2SO4. (b) Unknown Y is insoluble in water, soluble in 5% NaOH, and insoluble in 5% NaHCO3. (c)Unknown Z is insoluble in water, insoluble in 5% NaOH, insoluble in 5% HCl, and soluble in conc. H2SO4. 7. If your unknown is soluble in water and does not produce bubbles with 5% NaHCO3, what steps would you follow to determine if your unknown is an amine? Post-Laboratory Questions 8.Record the solubility results for each unknown that you tested. Describe your observations and briefly explain your conclusions. 9.Record the results of the classification tests that you conducted for each unknown you tested. Describe your observations and briefly explain your conclusions. 10.For each of your unknowns, list the functional group to which it belongs next to its identification code. 4.You suspect that your unknown contains halogen, so you perform the silver nitrate in ethanol test and the sodium iodide in acetone test, both of which are negative. Do these results prove that your compound does not contain a halogen? Briefly explain. ‫د‬ ‫خ‬ ‫ي‬ ‫ـ‬ ‫ـ‬ ‫ـ‬ ‫ـ‬ ‫ـ‬ ‫ـ‬ ‫ـ‬ ‫ـ‬ ‫ل‬ ‫ثع‬‫م‬‫اــــــــــ‬‫ن‬ ‫د‬. 126