Embed presentation
Download as PDF, PPTX


























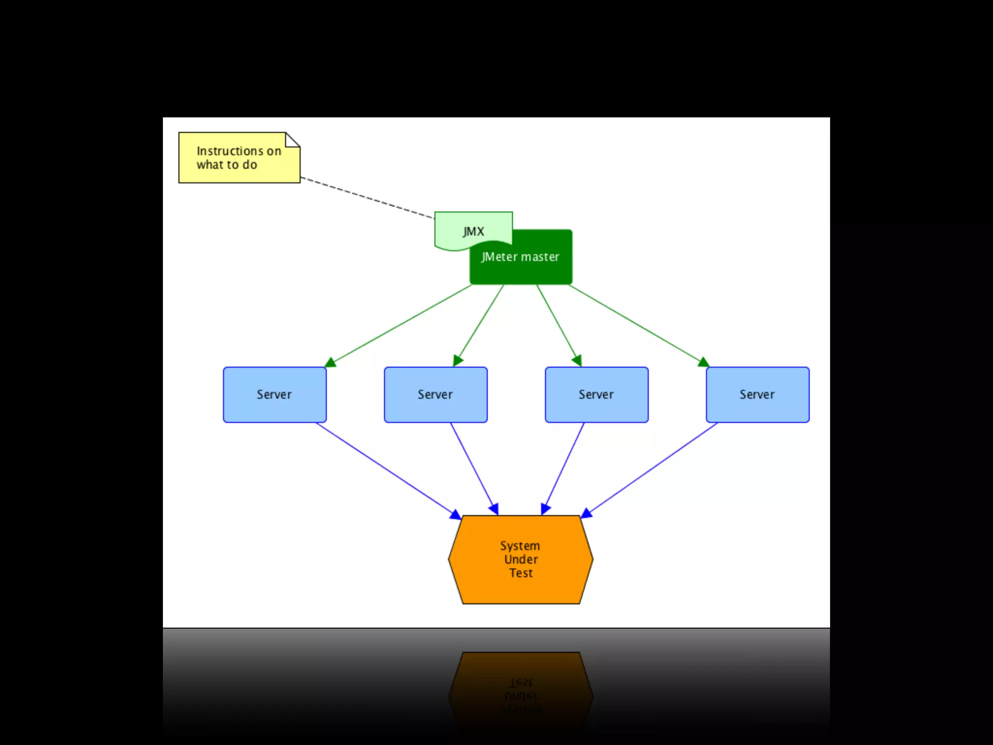
The document discusses the load testing process, which involves placing demand on a system to evaluate its performance metrics such as memory leaks and latency. It highlights challenges like managing virtual machines and operational overhead, while also pointing out benefits like instantaneous startup and efficient testing using Docker containers. The process includes starting JMeter server and client containers, running tests, and managing the lifecycle of these containers.

























