Паттерны быстрой
разработки WPF MVVM
бизнес-приложений.
(Несколько	
  типовых	
  задач,	
  возникающих	
  при	
  разработке	
  
бизнес-­‐приложений	
  на	
  платформе	
  WPF,	
  
и	
  
эффективные	
  способы	
  решения	
  этих	
  задач,	
  воплощенные	
  в	
  
DevExpress	
  Scaffolding	
  Wizard	
  -­‐	
  
инструменте	
  быстрой	
  разработки	
  CRUD	
  и	
  LOB	
  приложений.)	
  
	
  
1. Бизнес-­‐приложения,	
  CRUD-­‐приложения,	
  
DevExpress	
  Scaffolding.	
  
2. Навигация	
  в	
  приложении.	
  
3. Простая	
  асинхронная	
  загрузка	
  данных.	
  
4. Асинхронная	
  загрузка	
  данных	
  
и	
  lazy	
  loading	
  navigaYon	
  properYes.	
  
5. Instant	
  Feedback	
  Mode	
  
6. Формы	
  редактирования.	
  WPF	
  bindings	
  and	
  
EnYty	
  Framework	
  objects.	
  
Приложения	
  
CRUD-­‐приложения	
  
Приложения,	
  
созданные	
  с	
  помощью	
  
DevExpress	
  Scaffolding	
  Wizard	
  
CRUD-­‐приложения	
  
CRUD-­‐приложения	
  
Структура
наскафолженног
о приложения
IDocumentManagerService
IDocument CreateDocument(
string documentID,
object parentViewModel);
IDocument ActiveDocument { get; }
IEnumerable<IDocument> Documents { get; }
IDocument
object Content { get; }
void Close();
Навигация.	
  
IDocumentManagerService
IDocument CreateDocument(
string documentID,
object parentViewModel);
IDocument ActiveDocument { get; }
IEnumerable<IDocument> Documents { get; }
IDocument
object Content { get; }
void Close();
Навигация.	
  
Main	
  View	
  Model	
  
EnYty	
  CollecYon	
  View	
  Model	
  
EnYty	
  View	
  Model	
  
Tabbed	
  MDI	
  
DocumentManagerService	
  
Навигация.	
  
Tabbed	
  MDI	
  
DocumentManagerService	
  
Main	
  View	
  Model	
  
EnYty	
  CollecYon	
  View	
  Model	
  
EnYty	
  View	
  Model	
  
Windowed	
  
DocumentManagerService	
  
Навигация.	
  
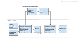
Простая	
  асинхронная	
  загрузка.	
  
Асинхронная	
  загрузка	
  и	
  EnYty	
  
Framework.	
  
class	
  Order	
  {	
  
	
  	
  	
  	
  long	
  Id;	
  
	
  	
  	
  	
  decimal	
  Discount;	
  
	
  	
  	
  	
  decimal	
  UnitPrice;	
  
	
  	
  	
  	
  byte[]	
  Picture;	
  
	
  	
  	
  	
  int	
  Quantity;	
  
	
  	
  	
  	
  long	
  ProductId;	
  
	
  	
  	
  	
  virtual	
  Product	
  Product;	
  
}	
  
class	
  Product	
  {	
  
	
  	
  	
  	
  long	
  Id;	
  
	
  	
  	
  	
  string	
  Name;	
  
	
  	
  	
  	
  byte[]	
  Picture;	
  
	
  	
  	
  	
  string	
  QuantityPerUnit;	
  
	
  	
  	
  	
  double	
  UnitPrice;	
  
	
  	
  	
  	
  string	
  Description;	
  
}	
  
class	
  OrderInfo	
  {	
  
	
  	
  	
  	
  long	
  Id;	
  
	
  	
  	
  	
  decimal	
  UnitPrice;	
  
	
  	
  	
  	
  int	
  Quantity;	
  
	
  	
  	
  	
  string	
  ProductName;	
  
}	
  
Id	
  =	
  x.Id	
  
UnitPrice	
  =	
  x.UnitPrice	
  
QuanYty	
  =	
  x.QuanYty	
  
ProductName	
  =	
  x.ProductName	
  
.Select(x	
  =>	
  new	
  OrderInfo()	
  {	
  …	
  })	
  Repository	
  EnYty	
   ProjecYon	
  EnYty	
  
Data	
  Layer	
  
View	
  Model	
  
Data	
  Grid	
  Control	
  
IQueryable	
  
Async	
  Loading	
  
ObservableCollecYon	
  
Data	
  Layer	
  
View	
  Model	
  
Data	
  Grid	
  Control	
  
IQueryable	
  
EnYty	
  
SelectedItem	
   ItemsSource	
   SelectedItem	
   ItemsSource	
  
Async	
  Loading	
  
SelectedEnYty	
   SelectedEnYty	
  
Instant	
  Feedback	
  Mode.	
  
EnYty	
  Framework.	
  Редактирование	
  enYty.	
  
•  Обновление	
  эдиторов	
  на	
  форме	
  при	
  изменении	
  свойства	
  enYty	
  
<dxe:TextEdit	
  EditValue="{Binding	
  Entity.Name,	
  
UpdateSourceTrigger=PropertyChanged,	
  
	
  ValidatesOnDataErrors=True,	
  
	
  NotifyOnSourceUpdated=True}"	
  />
•  Обновление	
  состояния	
  вьюмодели	
  при	
  изменении	
  enYty	
  эдитором	
  
	
  
<dxe:TextEdit	
  EditValue="{Binding	
  Entity.Name,	
  
UpdateSourceTrigger=PropertyChanged,	
  
	
  ValidatesOnDataErrors=True,	
  
	
  NotifyOnSourceUpdated=True}"	
  />

Паттерны быстрой разработки WPF MVVM бизнес-приложений

  • 1.
    Паттерны быстрой разработки WPFMVVM бизнес-приложений. (Несколько  типовых  задач,  возникающих  при  разработке   бизнес-­‐приложений  на  платформе  WPF,   и   эффективные  способы  решения  этих  задач,  воплощенные  в   DevExpress  Scaffolding  Wizard  -­‐   инструменте  быстрой  разработки  CRUD  и  LOB  приложений.)    
  • 2.
    1. Бизнес-­‐приложения,  CRUD-­‐приложения,   DevExpress  Scaffolding.   2. Навигация  в  приложении.   3. Простая  асинхронная  загрузка  данных.   4. Асинхронная  загрузка  данных   и  lazy  loading  navigaYon  properYes.   5. Instant  Feedback  Mode   6. Формы  редактирования.  WPF  bindings  and   EnYty  Framework  objects.  
  • 3.
    Приложения   CRUD-­‐приложения   Приложения,   созданные  с  помощью   DevExpress  Scaffolding  Wizard   CRUD-­‐приложения  
  • 4.
  • 5.
    IDocumentManagerService IDocument CreateDocument( string documentID, objectparentViewModel); IDocument ActiveDocument { get; } IEnumerable<IDocument> Documents { get; } IDocument object Content { get; } void Close(); Навигация.  
  • 6.
    IDocumentManagerService IDocument CreateDocument( string documentID, objectparentViewModel); IDocument ActiveDocument { get; } IEnumerable<IDocument> Documents { get; } IDocument object Content { get; } void Close(); Навигация.  
  • 7.
    Main  View  Model   EnYty  CollecYon  View  Model   EnYty  View  Model   Tabbed  MDI   DocumentManagerService   Навигация.  
  • 8.
    Tabbed  MDI   DocumentManagerService   Main  View  Model   EnYty  CollecYon  View  Model   EnYty  View  Model   Windowed   DocumentManagerService   Навигация.  
  • 9.
  • 10.
    Асинхронная  загрузка  и  EnYty   Framework.   class  Order  {          long  Id;          decimal  Discount;          decimal  UnitPrice;          byte[]  Picture;          int  Quantity;          long  ProductId;          virtual  Product  Product;   }   class  Product  {          long  Id;          string  Name;          byte[]  Picture;          string  QuantityPerUnit;          double  UnitPrice;          string  Description;   }   class  OrderInfo  {          long  Id;          decimal  UnitPrice;          int  Quantity;          string  ProductName;   }   Id  =  x.Id   UnitPrice  =  x.UnitPrice   QuanYty  =  x.QuanYty   ProductName  =  x.ProductName   .Select(x  =>  new  OrderInfo()  {  …  })  Repository  EnYty   ProjecYon  EnYty  
  • 11.
    Data  Layer   View  Model   Data  Grid  Control   IQueryable   Async  Loading   ObservableCollecYon   Data  Layer   View  Model   Data  Grid  Control   IQueryable   EnYty   SelectedItem   ItemsSource   SelectedItem   ItemsSource   Async  Loading   SelectedEnYty   SelectedEnYty   Instant  Feedback  Mode.  
  • 12.
    EnYty  Framework.  Редактирование  enYty.   •  Обновление  эдиторов  на  форме  при  изменении  свойства  enYty   <dxe:TextEdit  EditValue="{Binding  Entity.Name,   UpdateSourceTrigger=PropertyChanged,    ValidatesOnDataErrors=True,    NotifyOnSourceUpdated=True}"  /> •  Обновление  состояния  вьюмодели  при  изменении  enYty  эдитором     <dxe:TextEdit  EditValue="{Binding  Entity.Name,   UpdateSourceTrigger=PropertyChanged,    ValidatesOnDataErrors=True,    NotifyOnSourceUpdated=True}"  />