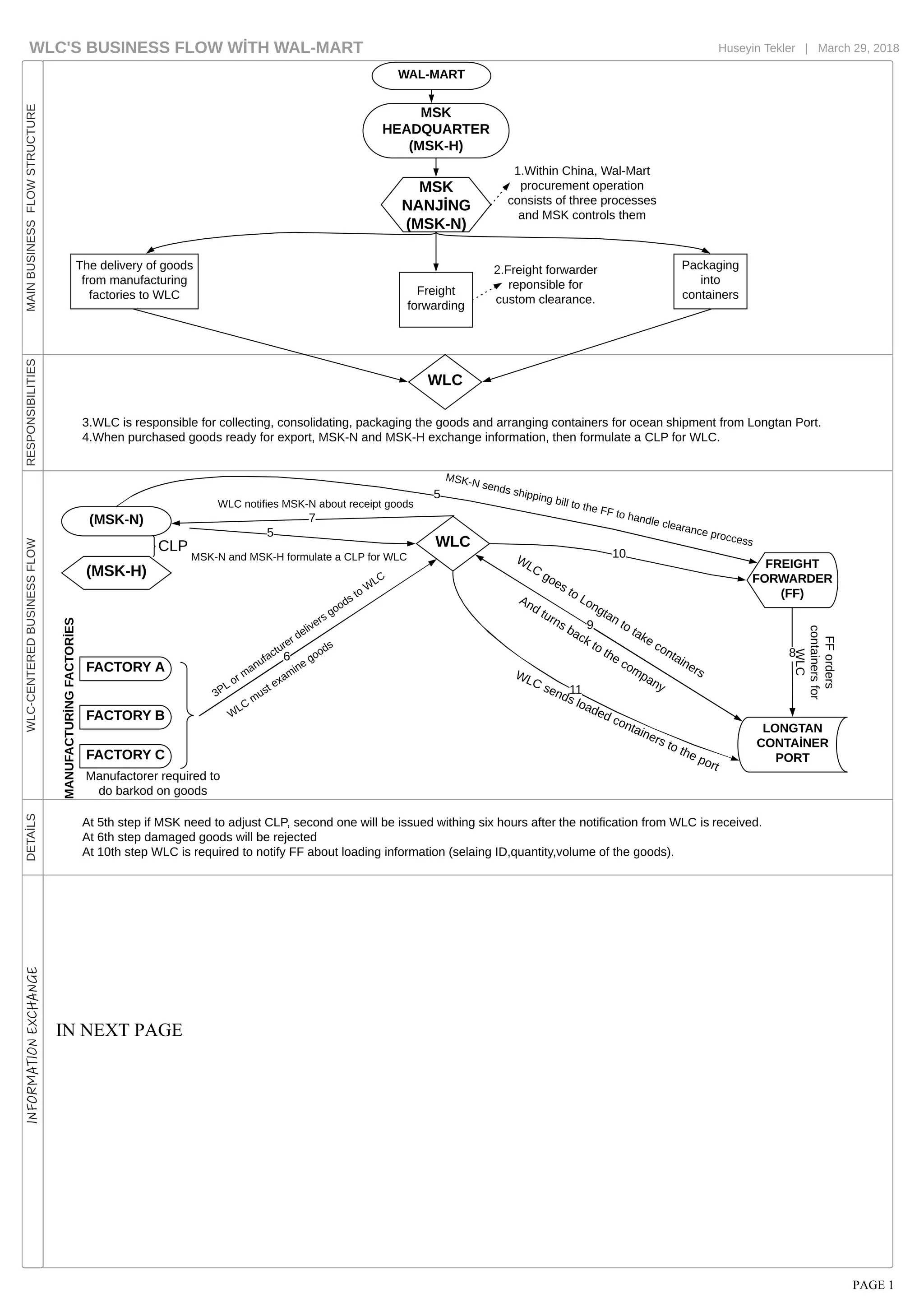
MAINBUSINESSFLOWSTRUCTURERESPONSIBILITIESWLC-CENTEREDBUSINESSFLOWDETA?LS
WLC'S BUSINESS FLOW W?TH WAL-MART Huseyin Tekler | March 29, 2018
WAL-MART
MSK
NANJ?NG
(MSK-N)
1.Within China, Wal-Mart
procurement operation
consists of three processes
and MSK controls them
The delivery of goods
from manufacturing
factories to WLC
Packaging
into
containersFreight
forwarding
WLC
3.WLC is responsible for collecting, consolidating, packaging the goods and arranging containers for ocean shipment from Longtan Port.
4.When purchased goods ready for export, MSK-N and MSK-H exchange information, then formulate a CLP for WLC.
2.Freight forwarder
reponsible for
custom clearance.
MSK
HEADQUARTER
(MSK-H)
FACTORY A
(MSK-N)
(MSK-H)
FACTORY C
FACTORY B
MANUFACTUR?NGFACTOR?ES
CLP WLC
5
6
Manufactorer required to
do barkod on goods
5
3PL or manufacturer delivers goods to W
LC
W
LC
must examine goods
7
LONGTAN
CONTA?NER
PORT
FREIGHT
FORWARDER
(FF)
MSK-N and MSK-H formulate a CLP for WLC
WLC notifies MSK-N about receipt goods
MSK-N sends shipping bill to the FF to handle clearance proccess
8
FForders
containersfor
WLC
9
WLC
goes to Longtan to take containers
And turns back to the company11
WLC sends loaded containers to the port
10
At 5th step if MSK need to adjust CLP, second one will be issued withing six hours after the notification from WLC is received.
At 6th step damaged goods will be rejected
At 10th step WLC is required to notify FF about loading information (selaing ID,quantity,volume of the goods).
INFORMATIONEXCHANGE
IN NEXT PAGE
PAGE 1
WAL-MART
FREIGHT
FORWARDER
WLC
MANUFATURING
FACTORIES
MSK-N
MSK-H
1
2
3
4
5
1. Information exchange platform and email.
2. Facsimiles.
3. Facsimiles and occasionally manuel delivery.
4. Facsimiles and manuel delivery (For quick dialogs telephone, MSN,QQ and emails can be used).
5. Facsimiles
PAGE 2
Time elapse between WLC’s receipt of MLK’s CLP and of the goods is basically the delivery time of the goods. For example if the factory in Guangzhou or
Wuhan it takes one an a half day for WLC to receive them, but if the factory located in Nanjing the goods can arrive in two or three hours.
Three hours after receiving the goods WLC notifies MSK-N about the receipt.
It takes about one hour for the empty containers from Longtan Port to arrive at WLC.
It takes one or one and a half hours to finish loading to containers. After loading, containers are sealed within ten minutes.
The containers are then transferres to the port within one hour.
As a result it takes on avarage about three days from the issuance of CLP to custom clearance.
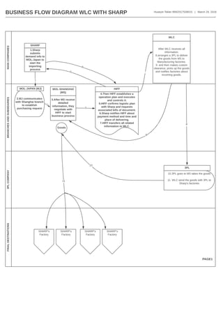
MAINCOMPANIESBRANCHESANDSUBSIDARIES3PLCOMPANYFINALDESTINATIONS
4.Then HIFF establishes a
operation plan and executes
and controls it.
5.HIFF corfirms logistic plan
with Sharp and requests
associated bills of document.
6.Sharp notifies HIFF about
payment method and time and
place of delivering.
7.HIFF transfers all related
information to WLC.
1.Sharp
submits
demand info to
MOL-Japan to
start the
importing
process
2.MJ communicates
with Shanghai branch
to establish
purchasing request
2
3.After MS receive
detailed
information, they
negotiate with
HIFF to start
business process
BUSINESS FLOW DIAGRAM WLC WITH SHARP Huseyin Tekler IBW2017539015 | March 29, 2018
1
SHARP
MOL-JAPAN (MJ) MOL-SHANGHA?
(MS)
HIFF
3
6
5
After WLC receives all
information;
8.arranges a 3PL to deliver
the goods from MS to
Manufacturing factories.
9. and then makes custom
clearance, picks up the goods
and notifies factories about
incoming goods.
WLC
7
10.3PL goes to MS takes the goods
11. WLC send the goods with 3PL to
Sharp's factories
8
3PL
9
10
Goods
11
SHARP's
Factory
SHARP's
Factory
SHARP's
Factory
SHARP's
Factory
PAGE1
INFORMATION EXCHANGE
SHARP
MOL-SHANGHAI
HIFF
MOL-JAPAN
WLC
JAPAN SHANGHAI NANJING-SHANGHAI
EMAILS
EMAILS
FACSIMILE AND EMAIL
EMAILS
FACSIMILE AND EMAIL
FACSIMILE AND EMAIL
FACSIMILE AND EMAIL
Huseyin Tekler IBW2017539015
PAGE 2
In general, after the goods arrive in MOL-Shanghai WLC needs 4-6 hours to complete entire logistics process.

WLC'S BUSINESS FLOW WITH WAL-MART

  • 1.
    MAINBUSINESSFLOWSTRUCTURERESPONSIBILITIESWLC-CENTEREDBUSINESSFLOWDETA?LS WLC'S BUSINESS FLOWW?TH WAL-MART Huseyin Tekler | March 29, 2018 WAL-MART MSK NANJ?NG (MSK-N) 1.Within China, Wal-Mart procurement operation consists of three processes and MSK controls them The delivery of goods from manufacturing factories to WLC Packaging into containersFreight forwarding WLC 3.WLC is responsible for collecting, consolidating, packaging the goods and arranging containers for ocean shipment from Longtan Port. 4.When purchased goods ready for export, MSK-N and MSK-H exchange information, then formulate a CLP for WLC. 2.Freight forwarder reponsible for custom clearance. MSK HEADQUARTER (MSK-H) FACTORY A (MSK-N) (MSK-H) FACTORY C FACTORY B MANUFACTUR?NGFACTOR?ES CLP WLC 5 6 Manufactorer required to do barkod on goods 5 3PL or manufacturer delivers goods to W LC W LC must examine goods 7 LONGTAN CONTA?NER PORT FREIGHT FORWARDER (FF) MSK-N and MSK-H formulate a CLP for WLC WLC notifies MSK-N about receipt goods MSK-N sends shipping bill to the FF to handle clearance proccess 8 FForders containersfor WLC 9 WLC goes to Longtan to take containers And turns back to the company11 WLC sends loaded containers to the port 10 At 5th step if MSK need to adjust CLP, second one will be issued withing six hours after the notification from WLC is received. At 6th step damaged goods will be rejected At 10th step WLC is required to notify FF about loading information (selaing ID,quantity,volume of the goods). INFORMATIONEXCHANGE IN NEXT PAGE PAGE 1
  • 2.
    WAL-MART FREIGHT FORWARDER WLC MANUFATURING FACTORIES MSK-N MSK-H 1 2 3 4 5 1. Information exchangeplatform and email. 2. Facsimiles. 3. Facsimiles and occasionally manuel delivery. 4. Facsimiles and manuel delivery (For quick dialogs telephone, MSN,QQ and emails can be used). 5. Facsimiles PAGE 2 Time elapse between WLC’s receipt of MLK’s CLP and of the goods is basically the delivery time of the goods. For example if the factory in Guangzhou or Wuhan it takes one an a half day for WLC to receive them, but if the factory located in Nanjing the goods can arrive in two or three hours. Three hours after receiving the goods WLC notifies MSK-N about the receipt. It takes about one hour for the empty containers from Longtan Port to arrive at WLC. It takes one or one and a half hours to finish loading to containers. After loading, containers are sealed within ten minutes. The containers are then transferres to the port within one hour. As a result it takes on avarage about three days from the issuance of CLP to custom clearance.
  • 3.
    MAINCOMPANIESBRANCHESANDSUBSIDARIES3PLCOMPANYFINALDESTINATIONS 4.Then HIFF establishesa operation plan and executes and controls it. 5.HIFF corfirms logistic plan with Sharp and requests associated bills of document. 6.Sharp notifies HIFF about payment method and time and place of delivering. 7.HIFF transfers all related information to WLC. 1.Sharp submits demand info to MOL-Japan to start the importing process 2.MJ communicates with Shanghai branch to establish purchasing request 2 3.After MS receive detailed information, they negotiate with HIFF to start business process BUSINESS FLOW DIAGRAM WLC WITH SHARP Huseyin Tekler IBW2017539015 | March 29, 2018 1 SHARP MOL-JAPAN (MJ) MOL-SHANGHA? (MS) HIFF 3 6 5 After WLC receives all information; 8.arranges a 3PL to deliver the goods from MS to Manufacturing factories. 9. and then makes custom clearance, picks up the goods and notifies factories about incoming goods. WLC 7 10.3PL goes to MS takes the goods 11. WLC send the goods with 3PL to Sharp's factories 8 3PL 9 10 Goods 11 SHARP's Factory SHARP's Factory SHARP's Factory SHARP's Factory PAGE1
  • 4.
    INFORMATION EXCHANGE SHARP MOL-SHANGHAI HIFF MOL-JAPAN WLC JAPAN SHANGHAINANJING-SHANGHAI EMAILS EMAILS FACSIMILE AND EMAIL EMAILS FACSIMILE AND EMAIL FACSIMILE AND EMAIL FACSIMILE AND EMAIL Huseyin Tekler IBW2017539015 PAGE 2 In general, after the goods arrive in MOL-Shanghai WLC needs 4-6 hours to complete entire logistics process.