See discussions, stats, and author profiles for this publication at: https://www.researchgate.net/publication/380894318
VACCINE MANAGEMENT SYSTEM PROJECT REPORT
Research Proposal · June 2023
DOI: 10.13140/RG.2.2.26233.68961
CITATIONS
0
READS
1,835
1 author:
Kamal Acharya
Tribhuvan University
248 PUBLICATIONS 4,437 CITATIONS
SEE PROFILE
All content following this page was uploaded by Kamal Acharya on 27 May 2024.
The user has requested enhancement of the downloaded file.
i
AN
INTERNSHIP REPORT
ON
VACCINE MANAGEMENT SYSTEM PROJECT
BY
KAMAL ACHARYA
(Tribhuvan University)
Date: 2023/06/21
ii
Abstract
The Division of Vaccine and Immunization is facing increasing difficulty monitoring vaccines
and other commodities distribution once they have been distributed from the national stores.
With the introduction of new vaccines, more challenges have been anticipated with this
additions posing serious threat to the already over strained vaccine supply chain system in
Kenya. Access to these vaccines will have surpassed the current ability of the existing supply
and logistic system to distribute, track and store the vaccines at proper temperatures, condition
and quality and ensure they reach their destinations in a timely manner.
This paper is a system documentation for the development of Vaccine Stock Management Tool
for the Division of Vaccine and Immunization of Kenya. The study was conducted to research,
study and review existing literature and systems architecture for vaccine stock supply
management and studied the existing vaccine supply management system in use in Kenya. This
revealed the current inefficiencies in vaccine supply and stock management within the Division
of Vaccine and Immunization department in the Ministry of Health. The result of the study
were the design and implementation of a vaccine stock management tool that would address
the frequent levels of stock outs in the country by introducing a system based on a “push” or
requisition model rather than the “push” or allocation approach currently been used.
To achieve this, a web-based vaccine stock management tool was developed following the agile
methodology. The developed solution is an implementation of a vaccine supply chain and cold
chain management system that ensures efficient and effective vaccine delivery and that enable
better and timely decision-making. Availability of quality, real time data on vaccine supply and
demand at the national, regional, and lower levels would be critical to supporting improved
efficiencies in how vaccines are managed in Kenya.
iii
Declaration
I hereby affirm that this system documentation document is duly my original work and
therefore has not been submitted in any institution for the satisfaction of any academic award.
Student Signature: Date:
Supervisor Signature: Date:
iv
Table of Contents
Abstract................................................................................................................................. ii
Declaration........................................................................................................................... iii
Table of Contents................................................................................................................. iv
List of Figures.................................................................................................................. vii
List of Tables..................................................................................................................viii
Abbreviations.................................................................................................................... ix
1 Chapter One: Introduction ............................................................................................ 10
1.1 Background of the Study....................................................................................... 10
1.2 Problem Statement ................................................................................................ 12
1.3 General Objective.................................................................................................. 12
1.4 Specific Objectives................................................................................................ 13
1.5 Justification........................................................................................................... 13
1.6 Scope .................................................................................................................... 14
2 Chapter Two: Literature Review.................................................................................. 15
2.1 Introduction........................................................................................................... 15
2.2 Vaccines and Vaccine Supply Systems.................................................................. 15
2.3 Vaccine Situational Analysis in Kenya .................................................................. 16
2.4 The current Kenya Vaccine Supply Chain Structure .............................................. 17
2.5 General Supply-Chain Management ...................................................................... 19
2.6 Review of existing models and systems in vaccine management............................ 20
2.6.1 Online drug inventory & supply chain management system of Haryana.......... 20
2.7 Components of a Vaccine Stock Management Tool............................................... 21
2.8 Cold Chain Systems .............................................................................................. 21
2.9 Functionality Testing for the Vaccine Stock Management Tool............................. 22
2.10 Characteristics of Ideal Health Information Systems.............................................. 22
3 Chapter Three: Research Methodology and Design....................................................... 24
3.1 Introduction........................................................................................................... 24
3.2 Research Design.................................................................................................... 24
3.3 Data Collection ..................................................................................................... 25
3.3.1 Observation.................................................................................................... 25
3.3.2 Interview........................................................................................................ 25
3.3.3 Secondary Data .............................................................................................. 25
3.4 Software Development Methodology..................................................................... 25
3.5 Deliverables .......................................................................................................... 27
v
3.5.1 System Modules............................................................................................. 27
3.6 Conclusion ............................................................................................................ 27
4 Chapter Four: System Analysis and Design .................................................................. 28
4.1 Introduction........................................................................................................... 28
4.2 System Requirements ............................................................................................ 28
4.2.1 Functional Requirements................................................................................ 28
4.2.2 Non-functional requirements .......................................................................... 28
4.3 System Analysis.................................................................................................... 29
4.3.1 Entity Relation Diagram................................................................................. 30
4.3.2 Use Case Modelling ....................................................................................... 31
4.3.3 Class Diagram................................................................................................ 36
4.3.4 Database Schema ........................................................................................... 37
4.4 System Design ...................................................................................................... 38
4.4.1 High Level Architecture for the Vaccine Stock Management Tool.................. 38
5 Chapter Five: System Implementation and Testing ....................................................... 39
5.1 Introduction........................................................................................................... 39
5.2 System Development Tools................................................................................... 39
5.3 Implementation methodology................................................................................ 40
5.3.1 Tasks ............................................................................................................. 40
5.3.2 A web-based application ................................................................................ 42
5.3.3 End of Phase One and Piloting ....................................................................... 43
5.3.4 Features not Implemented............................................................................... 43
5.4 Testing.................................................................................................................. 43
5.4.1 Test Basis....................................................................................................... 43
5.4.2 Test Approach................................................................................................ 43
5.4.3 Testing Conclusion......................................................................................... 44
5.5 System Deployment .............................................................................................. 44
6 Chapter Six: Conclusions and Recommendations.......................................................... 46
6.1 Conclusions........................................................................................................... 46
6.2 Recommendations ................................................................................................. 47
6.3 Future Work.......................................................................................................... 47
7 References.................................................................................................................... 48
8 APPENDICES ............................................................................................................. 50
8.1 Appendix A: Cold Chain Room............................................................................. 50
8.2 Appendix B: System Screen Shots......................................................................... 51
vi
8.3 Appendix C: Sample System Code........................................................................ 56
vii
List of Figures
Figure 2-1: The current vaccine supply chain structure........................................................ 18
Figure 2-2: Procurement model for the system (Verma, 2014)............................................. 20
Figure 3-1: Conceptual Research Design ............................................................................. 24
Figure 3-2: Agile system development methodology (Elezovic, E., 2012)............................ 26
Figure 4-1: Entity relationship diagram ............................................................................... 30
Figure 4-2: Managing the Sub-County Module.................................................................... 31
Figure 4-3: Managing the National Module ......................................................................... 32
Figure 4-4: Class Diagram................................................................................................... 36
Figure 4-5: Database Schema .............................................................................................. 37
Figure 4-6: Technology Stack.............................................................................................. 38
Figure 5-1: Manage stock Module ....................................................................................... 41
Figure 5-2: Cold Chain Module........................................................................................... 42
Figure 8-1: Cold Chain room............................................................................................... 50
Figure 8-2: Login Page........................................................................................................ 51
Figure 8-3: Sample Admin Dashboard................................................................................. 51
Figure 8-4: Manage Stock Module....................................................................................... 52
Figure 8-5: Document Manager Module.............................................................................. 52
Figure 8-6: Cold Chain Management Module...................................................................... 53
Figure 8-7: Reports Module................................................................................................. 53
Figure 8-8: Admin System Configuration Module ............................................................... 54
Figure 8-9: Failed Login...................................................................................................... 54
Figure 8-10: Unauthorized Access Error.............................................................................. 55
Figure 8-11: Part of the research team during the Central Vaccine Store site visit ................ 57
viii
List of Tables
Table 4-1: Use Cases List .................................................................................................... 32
Table 4-2: Sub county Use Case .......................................................................................... 33
Table 4-3: Managing the National Module........................................................................... 34
Table 5-1: Browser Compatibility tests................................................................................ 44
ix
Abbreviations
CHAI – Clinton Health Access Initiative
DVI – Division of Vaccine and Immunization
EPI – Expanded Programme on Immunization
GAVI – Global Vaccine Alliance
GUI – Graphical User Interface
IPV – Inactivated polio vaccine
MDG – Millennium Development Goals
MoH – Ministry of Health
RFID – Radio Frequency Identification
ROTA – Rotavirus vaccine
UI – User Interface
WHO – World Health Organization
10 | P a g e
1 Chapter One: Introduction
1.1 Background of the Study
According to the Kenyan constitution, every person has the right to the highest attainable
standard of health. It states that it is the right of every child to basic nutrition, shelter and
healthcare. The Government of Kenya, following its mandate stipulated in the Constitution to
provide healthcare to its citizens, has among one of its key ministries, the Ministry of Health.
The Ministry of Health, keen to ensure that children at a young age are saved and protected
from killer diseases such as Measles, Pneumonia, initiated a program, The Division of Vaccines
and Immunization.
The Expanded Program on Immunization (EPI) established by the World Health Organization
(WHO) in 1974 to provide six vaccine-preventable diseases (tuberculosis, poliomyelitis,
diphtheria, tetanus, pertussis and measles) through routine infant immunization (T. Hyde et al,
2012). Since 2000, national-level Expanded Program on Immunization (EPI) have seen their
vaccine portfolio grow from 6 basic antigens to the 12 now recommended by the World Health
Organization (WHO) for all countries (Hyde et al., 2012). The new vaccine introductions have
put strains on vaccine supply chains around the world. Many low and middle income countries
have been forced to restructure their entire vaccine supply, logistic and reporting systems
components in order to get all the vaccines to their populations in a timely manner.
The diseases that children are immunised against are Measles, Tuberculosis, Pneumonia,
Diarrhoea, various respiratory infections and others. It is the duty of the Division of Vaccine
and Immunisation to ensure that all children in Kenya are fully vaccinated. It also checks and
ensures that vaccines are well maintained and monitors any responsive effects from the
immunizations. It dispenses vaccines to various health center and also introducing new
vaccines.
In the last decade, we have seen a surge in interest and funding for new vaccine development
and introduction to many developing countries (Kaufmann, Miller & Cheyne, 2011). This
developments have become increasingly clear impacting the immunization and public health
in those countries, both in a positive and negative way. Third world countries are now
beginning add new vaccines and antigens to their standard immunization programs. M. Zaffran
et al. (2013) says the introduction of a new vaccine has the potential to reduce morbidity and
mortality associated with pneumonia, cancer and other diseases at the same time, access to all
11 | P a g e
vaccines hinges on the ability of the already strained vaccine supply and logistic systems in
this countries.
In Kenya, the new vaccine landscape has been increasing with the Rotavirus vaccine introduced
in July 2014 and there are plans to introduce Inactivated Polio Vaccine, Human papilloma
Virus, Measles Rubella and switch to Bivalent oral polio vaccine (Chopra & Meindle, 2009).
The Rotavirus vaccine uptake was variable with slow uptake in some counties and rapid uptake
in other counties in terms of time and uptake. This was due to the existing inefficiencies in the
current supply system threatening the vaccine accessibility, quality and availability. With the
higher cost of these new vaccines, such programs are under considerable pressure to increase
performance through improved forecasting, wastage minimization and implementing efficient
vaccine management systems. Supply and logistic innovations are urgently needed to address
the current supply system bottlenecks.
The main challenge is difficulty in monitoring vaccines from the moment they leave the
national and regional stores. In the current system, this is almost impossible as keeping track
of how the vaccines are being used is a Herculean task. Kenya’s spending on vaccines is set to
grow from $14 million annually to $53 million due to the introduction of the diarrhoea vaccine
and a medically beneficial polio vaccine (Mvundura et al, 2015). This calls for an automated
and more sensitive system that provides increased visibility and analysis of vaccine stock data,
consumption data, and interventions that are possible with current resources at levels. Currently
this is done in excel based tools, already shared with national.
Another challenge faced is the concern about the security and potency of these vaccines. It is
difficult to uniquely identify vaccines. There is also lack of visibility on the working conditions
of cold chain equipment. This is at the sub-county and the health facility levels. There is need
to design a system that assures users of the originality and potency of vaccines through the use
of batch numbers. Also, decisions made by users in different levels of the system need to be
tracked.
It is against this background that the problem statement addressed in the current study was
formulated.
12 | P a g e
1.2 Problem Statement
The Division of Vaccine and Immunization is facing increasing difficulty monitoring vaccines
and other commodities distribution once they have been distributed from the national stores.
The existing vaccine supply chain structure operates primarily as a “push system” where the
DVI calculates required vaccine quantities for each region and allocates stock to the region
stores. The system in place is only usable to users at the national level and the regional levels
and deals with the issuance and reception of vaccines and tracking of cold-chain equipment.
Some of the capabilities missing are the ability for users to track vaccine stocks, vaccine
utilization and monitoring cold chain system.
With the introduction of new vaccines, more challenges have been anticipated with this
additions posing serious threat to the already over strained vaccine supply chain system in
Kenya. Access to all this vaccines will have surpassed the current ability of the existing supply
and logistic system to distribute, track and store the vaccines at proper temperatures, condition
and quality and ensure they reach their destinations in a timely manner.
Thus, it was essential that an improved and efficient vaccine stock management tool to be
developed to reduce wastage, stock outs, overstocking and expired stock. The developed
solution was available to users at all levels thus it facilitated vaccine stock tracking throughout
the vaccine supply chain. The developed solution was expected to collect information from the
various stores, transfer it to the national level, and notify the regional stores on stock availability
at the national level. The system would provide analytic information with the data gathered.
There are various problems that have been brought by using the current system. It was hard to
make any forecast on future stock needs, resulting in the Division of Vaccines and
Immunization being unable to make proper planning. Lack of keeping track of the vaccine
stock created a loophole for malicious people to take advantage and probably misuse these
vaccines. The system could not monitor Cold Chain equipment and temperature at the sub-
county and health facility levels.
1.3 General Objective
The general objectives of the project was to develop a vaccine management tool that helped
the Division of Vaccine and Immunization stakeholders from the national level down to the
regional, to the county level and the sub county level to efficiently and effectively manage
vaccine stocks, monitor the cold chain systems and run quality reports for decision making and
vaccine forecasting.
13 | P a g e
1.4 Specific Objectives
The objectives of the project were:
a) To visit the central vaccines store to understand the vaccine stock management
techniques
b) To identify the current challenges faced in the vaccine supply chain in Kenya.
c) To design a system architecture that tracks vaccine utilization all the way from the sub-
county level to the national level.
d) To develop a system that manages and monitors the vaccine supply chain and cold chain
systems with the capacity to make forecasts on future needs.
e) To test the system.
1.5 Justification
With the current system, there are great challenges faced by its users, and with the government
set to introduce more vaccines, tracking vaccine stocks will be a Herculean task. However, with
the new developed system, this is made much easier. The major beneficiaries is the government
under the Ministry of Health. The government has time and time again had to go through
financial strain in order to buy vaccines which are left unaccounted for. With the new system,
the government is able to have an updated and accurate inventory.
Other beneficiaries of this system are the various users at the county and sub-county levels,
who make orders and have to wait; not knowing what time the stock will be brought to their
depots. This created lots of uncertainties, resulting in cases of inadequate stock in the depots,
in case the stocks fail to arrive in time. With the new system, they are able to get prompt
messages once their orders are approved, and in the case of rejection be provided with an
opportunity to reorder.
Also, administrators at different levels are able to keep count of their cold chain systems in a
much efficient way, and also keep track of the system’s users. Currently, this is quite difficult
with some of the users having provided details in the wrong format e.g. a user putting a random
word in place of his/ her phone number.
14 | P a g e
1.6 Scope
The developed system is a web-based application going to be used by the Division of Vaccines
and Immunization Kenya. This system covers national, regional, county and sub-county levels
of the country. However, the system at the moment is not able to cover the health facilities at
the grass-root level. This means that the user at the sub-county level have to go to the health
facilities and get information of the vaccines needed and the quantity required. The user at the
sub-county level then place an order to the county depot on the vaccines needed.
The user at the county level then assess the order placed, and either approves or rejects. After
approval, the user at the sub-county level receives a prompt message to inform him of that.
However, if the order gets rejected, the user is prompted with a message giving the reasons the
order was rejected, and be able to reorder. Reports are generated to act as proof of any
transaction that goes through the system. Currently, these functionalities are not in existing
system.
With the information collected by the system on matters such as dates in which vaccines are
ordered and the quantity ordered, the system provides crucial information to be used for
analysis purposes. Therefore, forecasts are easily made so as to make early arrangements to
avoid any future crisis.
On managing cold chain systems, the system has an inventory detailing all the systems
uniquely. This provides an opportunity to easily track any missing systems, and easily detect
malfunctions. At the moment, the system only has records of the cold chain systems but has
not uniquely identified them.
15 | P a g e
2 Chapter Two: Literature Review
2.1 Introduction
This chapter reviews published information, trends and guidelines in vaccine supply chain and
cold chain systems.
2.2 Vaccines and Vaccine Supply Systems
Over the years, mankind has dedicated himself in finding better solutions to various health
issues. According to a book written by the World Health Organization (W.H.O), immunization
is one of the most cost-effective of all health interventions and also crucial in the road to attain
the Millennium Development Goals (MDGs). Research carried out by the WHO also made an
estimate that if vaccination operations were to be widely and efficiently carried out, two million
more deaths among children under the age of five years can be averted (WHO Publications,
1985).
Immunization programs have severally added new vaccines to the original six vaccines. These
original vaccines are:
a) Measles
b) Polio
c) Tuberculosis
d) Diphtheria
e) Tetanus
f) Pertussis
New vaccines added include hepatitis B, mumps, pneumococcal disease, rotavirus, yellow
fever etc. (CHAI Documents, 2015).
Globally, governments use different ways to manage and disseminate vaccines to their people.
In the United States of America, the US Department of Health and Human Services implements
a well efficient system which deals with Vaccine Inventory Management, Storage Unit
Temperature Monitoring, Cold Chain Management as well as Staff Organization. . When it
comes to, Vaccine Inventory Accounting, the system is able to keep track of received vaccine
stocks, amount of current stock, amount already administered to children; amount wasted or
16 | P a g e
expired and is also able to forecast which vaccines need to be reordered. An inspection and
update on vaccine stocks is done on a weekly basis.
In Cold Chain Management, vaccines are kept in a temperature-controlled environment so as
to be distributed in optimal conditions. The temperature of the storage units is also monitored
regularly to ensure that the appropriate conditions are maintained. This is because extreme
temperature conditions affect the vaccines thus reducing their potency.
In Africa, various countries, including Kenya have embraced similar systems to manage their
vaccines. According to a research carried out by the World Health Organization in Kenya,
Moldova, North Korea and other countries showed that approximately 50% of all vaccine doses
are wasted either before or after leaving the stores (Zaffran, 2013). This can be attributed to
supply chain management issues such as accidental freezing, expiry, breakage and even theft.
This poses a major challenge in economical circles since a lot of money is used to compensate
for these loses. In Kenya, the Division of Vaccines and Immunization has a system put in place
whose functions are to ensure vaccine stocks are well managed and monitored. (Ministry of
Public Health and Sanitation, 2013) This system however has a few challenges that need to be
rectified.
First, the system is only usable at the regional level. With the introduction of the new
constitution, a total of 47 counties were made. The system should be able to provide users as
far as the sub-county levels place their orders. This is done after the users at the sub-county
levels have received estimates on the number of vaccine stocks needed at the health facilities
in their respective counties. A situation analysis done by the Division of Vaccines and
Immunization identified that its programme was facing several setbacks.
One of these challenges is inadequacy or late disbursement of finances for procurement of
vaccines. This can be hugely attributed to the current system's inability to perform forecasts
and predict what vaccine stock will be required where and when. Another problem encountered
is vaccine stock outs at the depots. This can be attributed to late distribution from the national
depot. (Ministry of Public Health and Sanitation, 2013) Keenly monitoring the flow of vaccine
stocks right from the national depot, referred to as the central vaccine depot, will greatly boost
transparency and accountability.
2.3 Vaccine Situational Analysis in Kenya
The Division of Vaccine and Immunization has difficulty monitoring vaccine and other
commodity distribution once the vaccine have been distributed from the national stores. The
17 | P a g e
division has a series of stores which vaccines are stored in refrigerators and have a distribution
network which utilizes cold boxes.
With the introduction of new beneficial vaccines (ROTA and IPV), the country is bound to
experience significant strain on an already overloaded vaccine supply and logistics systems. It
follows that we can easily resolve part of the challenge by; implementing supply systems that
support efficient and effective vaccine delivery and that enable better and timely decision-
making. This means there is more need than ever to have a robust system than while ensuring
effectiveness provides increased accountability and traceability.
The current stock outs about 56% in all facilities affect over 200,000 children monthly, with
immunization drop out as large as 25%, we are risking loss of lives for over 50,000 children
(CHAI Documents, 2015). We can save lives all these children by streamlining vaccine
delivery, through technology as part of other interventions.
There has been increased concerns about security and potency of vaccines, in Kenya. There
currently exists little information on the working status of the cold chain at sub-county stores
and health facilities, and their capacity to store vaccines. There is need to build a system that
ensure verifiability of vaccines against batch numbers, to allow retrieving vaccines, so as not
to harm our children.
With the decentralization health there is need for relegation of decision making from National
to County Level, this decision making needs to be evidence based. A vaccine information
system will provide the necessary information for these actions.
Availability of quality, real time data on vaccine supply and demand at the national, regional,
and lower levels would be critical to supporting improved efficiencies in how vaccines are
managed.
2.4 The current Kenya Vaccine Supply Chain Structure
The Kenya Expanded Program on Immunization, is called the Division of Vaccines and
Immunization (DVI) under the Ministry of Health in Kenya. DVI, with support from Clinton
Health Access Initiative (CHAI), developed a Supply Management Tool (SMT) currently being
used by the central vaccine store and 6 of the 7 regional vaccine stores in Kenya. The SMT
allows users to input a variety of information, including dates of arrival of antigen shipments
at central and regional vaccine stores, quantities procured, expiry dates and weekly stock status.
The existing vaccine supply chain structure operates primarily as a “push system” where the
18 | P a g e
DVI calculates required vaccine quantities for each region and distributes to the region stores
(Figure 1). The counties and sub counties levels the submit stock order to their respective
regional stores
Figure 2-1: The current vaccine supply chain structure
The current bottlenecks posed by the supply chain structure were:
a) Frequent vaccine stock outs affecting the whole country
b) Mix-ups of vaccines with diluents from different manufacturers
c) Stock records are not up to date especially at central and sub-national levels and regular
physical counts are not conducted and recorded in stock ledgers
19 | P a g e
d) Use of the push system as opposed to the recommended pull system is causing over or
under stocking of vaccines in some facilities as it is not based on individual performance
e) Unreliable minimum and maximum stock levels as they were not related to facility
coverage data
f) Vaccine wastage not included and factored in vaccine forecasts
2.5 General Supply-Chain Management
A supply chain management system includes all personnel, systems, equipment, and activities
involved in ensuring that the commodities involved are effectively delivered from the point of
production to the person who needs the commodity (Chopra & Meindle, 2009).
The most effective supply chain system should include financial planning, forecasting,
distribution and procurement processes to create a seamless end-to-end system. Modern
inventory systems and supply chains can provide precision and transparency.
General concepts of supply-chain management are changing, increasingly emphasis is placed
more on moving products and less on storing them. Excessive inventory is now seen by supply-
chain experts to be inefficient because it ties up resources that could be better used elsewhere.
When supply-chain managers have access to reliable information about customers’ needs,
production information and delivery schedules, there is less need for large inventories.
There are two different well known types of stock management systems. These are:
a) “Push” or Allocation systems
b) “Pull” or Requisition systems
In the push or allocation systems, distribution decisions are made by higher-level facilities. The
quantities distributed are usually based on usage and stock reports without receiving
requisitions.
In the pull systems, the lower level facilities are responsible for ordering supplies. Decisions
on quantities distributed are made by lower level managers in charge of supply.
Minimum/maximum (min/max) inventory control system is recommended in stock
management systems. Using a min/max inventory control system help managers to prevent
both over-stocking and stock outs.
Minimum stock level is the level below which stocks should never drop without having placed
an order.
20 | P a g e
Maximum stock level is set to guard against oversupply, it consists of the minimum stock plus
that amount of stock which is normally used between orders
2.6 Review of existing models and systems in vaccine management
2.6.1 Online drug inventory & supply chain management system of Haryana
In 2014, the Government of Haryana launched an online drug inventory and supply chain
management system (SCMIS), the system had been developed to integrate various inter-related
activities of the National Rural Health Mission (NRHM) Haryana (Verma., 2014). The
application has been operational since March 2013 and in accordance to the New Drug Policy
of Government of Haryana. Prior to the initiative, there were literally no tools to monitor and
evaluate demand, consumption, inspection budget and other documentary evidences.
The new system was designed and developed with the following objectives in mind:
a) To improve efficiency and effectiveness of procurement and distribution systems
through robust quality controls
b) To provide dashboard based online monitoring of all activities at each level
c) Tracking of vendor activities like preparation of Supply Order and Shipment
d) Monitoring of Drug consumption pattern
Figure 2-2: Procurement model for the system (Verma, 2014)
The system prevalent challenges at that time was fraught with errors and there was no control
on critical issues like alerts on expiry medicine, supply of medicine by vendors, whether drugs
21 | P a g e
have reached the reordering level etc. The system led to lots of time wastage and requires
continuous monitoring to ensure that each transaction is accounted for and makes inventory
record keeping a more cumbersome process for the operator. Not more than one person was
able to access data at the same time unless they keep multiple copies of reports and the resultant
paper work takes lot of space and often searching the relevant information becomes a tedious
exercise.
2.7 Components of a Vaccine Stock Management Tool
Computerized stock controls systems run on similar principles to paper based ones, but are
more flexible and information is easier to retrieve. You can quickly get a stock valuation or
find out how well a particular item of stock is moving.
A computerized system is a good option for businesses dealing with many different types of
stock. Other useful features include:
Stock and pricing data integrating with accounting and invoicing systems. All the systems draw
on the same set of data, so you only have to input the data once. Sales Order Processing and
Purchase Order Processing can be integrated in the system so that stock balances and statistics
are automatically updated as orders are processed.
a) Automatic stock monitoring, triggering orders when the re-order level is reached.
b) Automatic batch control if you produce goods in batches.
c) Identifying the cheapest and fastest suppliers.
d) Bar coding systems which speed up processing and recording. The software will print
and read bar codes from your computer.
e) Radio Frequency Identification (RFID) which enables individual products or
components to be tracked throughout the supply chain. See the page in this guide on
using RFID for inventory control, stock security and quality management (Info
Entrepreneurs, 2010).
2.8 Cold Chain Systems
Cold chain management includes all of the means used to ensure a constant temperature
(between +2°C and +8°C) for a product that is not heat stable (such as vaccines, serums, tests,
etc.), from the time it is manufactured until the time it is used.
It involves the equipment and people needed to keep vaccines at the correct temperature
(between +2°C to +8°C) during transport and storage from the time they are manufactured up
until they are administered.
22 | P a g e
The cold chain must never be broken. Vaccines are sensitive to heat and extreme cold and must
be kept at the correct temperature at all times.
Health workers at all levels are often responsible for maintaining the cold chain while vaccines
are stored in the vaccine stores at the province and county levels, or while they are being
transported to township and villages, and while they are being used during immunization
sessions or rounds. More and more often it is becoming the logistician’s responsibility to
manage the cold chain as a part of the supply chain (Logcluster, 2004).
The need to monitor cold chain systems arises because they suffer weaknesses which include:
a) Loss of vaccines from accidental freezing
b) Inaccuracy in that for most cold chain applications, a sensor accuracy of ±0.5 °C or
better is expected.
2.9 Functionality Testing for the Vaccine Stock Management Tool
Functionality testing is performed to verify that a system software application performs and
functions properly according to design specifications. The role of functional testing is to
validate the behaviour of an application. The functional tests define your system in a useful
manner. Functional testing is not always concentrating on customer requirements and whereas
Non-functional testing is always concentrating on customer expectations.
There are two types of Functional testing, Positive and negative functional testing. In positive
functional testing applications functions are tested with valid input and also verifying that the
outputs are correct. In negative functional testing the testing involves exercising application
functionality suing a combination of invalid inputs.
2.10 Characteristics of Ideal Health Information Systems
With the recent automation of many systems in the country, there is need to prioritize the
adoption of health information systems with ideal characteristics to ensure improved decision-
making, faster processing speeds and facilitate information sharing.
An information system can be said to be ideal if it meets this characteristics (Zaffran etal,
2013):
• Integrated and interoperable with other health information systems.
• Built on reliable data collected at the place where the events occur and aggregated or
disaggregated as needed.
23 | P a g e
• Flexible, adaptable, and compatible with different contexts, programs, and changes over time
as needs evolve.
• Driven by the needs of end-users, managers, planners, recipients of health services, and other
stakeholders.
• Affordable and sustainable so decision-makers can evaluate the wider cost implications of
adopting an information system across the health system.
• Reliable and secure from unauthorized use.
• Built upon a consistent design framework with standards, common data, common software
applications, and technologies that are properly supported by clear design and user
documentation.
• Designed and used for evidence-based decision-making.
24 | P a g e
3 Chapter Three: Research Methodology and Design
3.1 Introduction
The main objective of this research was to develop a vaccine management tool for the Division
of Vaccine and Immunization Kenya. This chapter outlines the methodology, data collection
and analysis techniques that were used in carrying out the research to get information prior to
the design and development of the system. A research method is the arrangement of conditions
for collection and analysis of data in a manner that aims to combine relevance to the research
purpose with economy in procedures (Selltiz., Wrightsman & Cook, 1976).
3.2 Research Design
The design describes the purpose of the study and kinds of questions being addressed, the
techniques to be used for collecting data, approaches to selecting samples and how the data are
going to be analysed (Gray, 2009).
Due to the nature of this study, a qualitative approach was therefore used. [Figure number]
presents a conceptual research design of this study.
Figure 3-1: Conceptual Research Design
25 | P a g e
3.3 Data Collection
Both Primary and Secondary Data were collected and analysed during the study. The primary
data were gathered through face to face and guided interviews and participatory observation at
the national central vaccine store in Kitengela and the secondary data gathered from different
books, journals and related publications.
3.3.1 Observation
Observation involves the systematic viewing of people's actions and the recording, analysis
and interpretation of their behaviour. We visited the national central vaccine store in Kitengela
where we involved ourselves in having formal and informal discussions with the users and
system administrators to obtain useful inputs while developing the system. This was considered
to be the best way of obtaining information that could not be captured in the interviews.
3.3.2 Interview
An interview is a structure conversation between people in which one person has the role of
researcher and aims to discover the truth or the unknowns. Interviews are preferable to
questionnaire where questions are either open-ended or complex, or where the logical order of
questions is difficulty to predetermine and it is the favoured approach where better reliability
of data is desired (Gray, 2009).
We researcher used this tool purposely to get information that could not be obtained through
participatory observations. Through interviews, it was possible to ask interviewees (system
users and program administrators) supplementary questions on the research problem.
3.3.3 Secondary Data
Secondary data were collected through various published books, some reports with similar
interest (Vaccines inventory and logistic systems).
The system development thus borrowed much from the existing literature on similar interests.
3.4 Software Development Methodology
Methodology is a set of standards to initiate and manage individual projects. It provides tools to
make the project manager’s job a little easier. A system development methodology is referred
to as a standard process used to conduct all the steps necessary to analyse, design, implement
and maintain information systems (Benzzine, 2002).
26 | P a g e
The system development methodology aims to produce a high quality software that meets
customer expectations, reaches completion within times and cost estimates. It contains
definitions, guidelines, and templates for the various project management activities needed to
deliver successful projects.
The vaccine stock management tool was developed following the agile methodology approach
to achieve its intended objectives. This helped the development team keep focus on process
adaptability and customer satisfaction by rapid delivery of working software product in
iterative builds.
The agile methodology was used because:
a) Functionality could be developed rapidly and demonstrated.
b) Suitable for fixed or changing system requirements
c) Enabled concurrent development and delivery within an overall planned context.
d) Promoted teamwork and cross training.
e) Resource requirements were minimum.
f) Delivered early partial working solutions.
Figure 3-2: Agile system development methodology (Elezovic, E., 2012)
27 | P a g e
Client interaction is the backbone of Agile methodology, and open communication with
minimum documentation are the typical features of Agile development environment. This
worked well for us as we were having regular meetings with the project co-ordinators from the
Clinton Health Access Initiative offices.
3.5 Deliverables
The following are the expected deliverables of the system:
a) Fully functioning stock management system
b) System documentation
c) System user manual
3.5.1 System Modules
The tool was design in a modular approach with different users been assigned different roles
and permission to different modules. The vaccine stock management tools modules to be
delivered in this project include but not limited to:
a) Manage stock
b) Cold Chain
c) Reports
d) Documents
e) Configurations
3.6 Conclusion
In this chapter, the research methods selected for the research were discussed. This research
primarily uses document analysis, interview and observation for facts finding purposes. The
systems development methodology selected is agile methodology as it offers numerous benefits
which are well suited for rapid development web-based applications. There was also a review
of the deliverables that were aimed at in the conducting of this research.
28 | P a g e
4 Chapter Four: System Analysis and Design
4.1 Introduction
In order to carry out an extensive system design, use case diagrams, data flow diagrams and
system sequence diagrams were used. We also did an analysis of the system development
requirements is carried out in this chapter. The main challenge was to develop a system that
will enable the access to all vaccines and the new ones in development without posing great
challenges on the system’s ability to distribute, track and keep accurate inventory of the
vaccines at proper temperatures, conditions and quality in a timely manner.
4.2 System Requirements
System requirement are all the capabilities that the news system must have. The purpose is to
provide information for the next steps in the analysis phase to define the scope of the system.
An analysis strategy consists of require analysis techniques and information gathering
techniques. We take a look at the requirements for the system, the descriptions of what the
system does and the constraints on its operation (Somerville, 2011). It gives an insight as to the
basic requirements to facilitate efficient use of the system by a user.
4.2.1 Functional Requirements
Functional requirements refer to what the system should do. Below are the functional
requirements of the vaccine stock management tool:
a) System generates reports that show details of any transaction that occurs in the system.
b) EPI Logisticians can make vaccine orders via the system at all levels.
c) National MET users can manage cold chain spare parts inventory at national levels.
d) The system should be able to register new users at all levels and assign them specific
roles and permissions.
e) The system should allow system user to generate reports as when required.
4.2.2 Non-functional requirements
Non-functional system requirements describe how the system should work. Below are the non-
functional requirements:
a) The system increased reliability because reports will be generated to keep track of the
vaccine stocks. Vaccine quality can only be assured if the product is correctly stored
and handled from the point of manufacture to the point of use. The system can only
establish with certainty that quality has been maintained when detailed records are kept
and these records are reliable.
29 | P a g e
b) Users with basic computer skills should be able to use the new system and the system
should be robust.
c) The system should be mobile responsive and run well on any screen size. The rollout
plan targets to issue out tablets to all system users.
d) Non authorised users should be denied access to the system. All system data should be
secured at all times (See Appendix B).
4.3 System Analysis
The requirements for a system refer to the descriptions of what the system should do—the
services that it provides and the constraints on its operation. These requirements reflect the
needs of customers for a system that serves a certain purpose. Software Requirements Analysis
is the process of finding out, analysing, documenting and checking these services and
constraints. There are two system requirements appreciated during the development i.e.
functional system requirements and non-functional system requirements (Extensively covered
in the previous section). System analysis is a problem solving technique that decomposes a
system into its component pieces for the purpose of studying how well those component parts
work and interact with each other to accomplish their purpose (Hyde et al, 2012).
So as to fully understand the various functions the program should perform the following tools
were used:
a) Feasibility Studies – determining whether the product or project is worth the time
and effort. It describes features and benefits of the product, itemizes costs, resources
and staffing then describes the projects potential profits or value to the organization.
b) Flowcharts – this is the diagrammatic representation of a process. It describes a
series of steps or decisions in visual form in a manner that facilitates
communication.
c) Requirements Lists - should be organized by categories. As the list grows, this list
helps the analyst understand the customer's needs and helps limit what features are
necessary and which are not.
30 | P a g e
4.3.1 Entity Relation Diagram
An Entity Relationship Model is a detailed logical representation of data in an organization. It
is expressed in terms of the relationships among entities and the attributes of entities and their
relationships. Figure 4 show the entity relationships in our system.
Figure 4-1: Entity relationship diagram
31 | P a g e
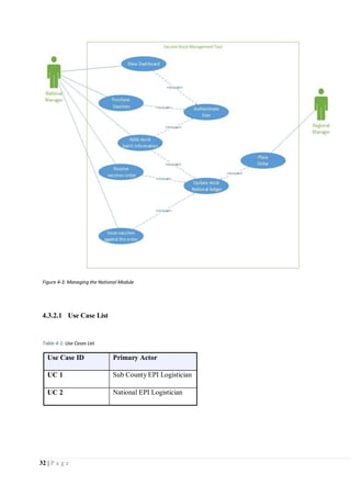
4.3.2 Use Case Modelling
Uses cases are text based methods of describing and documenting complex processes. Use case
is a set of activities that produce some output result. They describe how the system reacts to an
event that triggers the system. Figure 5.1 and Table 5.1 show the Use Case Diagram of Vaccine
Stock Management Tool.
Figure 4-2: Managing the Sub-County Module
32 | P a g e
Figure 4-3: Managing the National Module
4.3.2.1 Use Case List
Table 4-1: Use Cases List
Use Case ID Primary Actor
UC 1 Sub County EPI Logistician
UC 2 National EPI Logistician
33 | P a g e
4.3.2.2 Sub County EPI Logistician Use Case
Table 4-2: Sub county Use Case
Use Case ID: UC 1
Use Case
Name:
Managing the Sub-County Module
Created By: Julie Otieno Egesa Last Updated By: Julie Otieno Egesa
Date Created: 28th
October 2015 Last Revision Date: 29th
December 2015
Actors: 1. Sub County Manager
2. Regional Manager
3. Health Facility
4. DHIS (Kenya Health Information System)
Description: This Use Case describes the process by which vaccines stocks are supplied and
distributed at the Sub County level. It also sets up a stock ledger platform for
inventory management at the Sub County level
Trigger: Sub County Manager login to the system
Preconditions: 1. Sub County Depot has a working stock balance
2. Stock levels at the Sub Countyare near or below minimum stock requirement.
Postconditions: 1. Sub County meets the vaccines demand from the Heath facilities
2. Sub County managers maintain accurate vaccine stocks records for planning
and forecasting.
Normal Flow: 1. Sub County manager login system
2. Sub County manager places an order to the Regional depot manager
3. Regional managers issues vaccines against the order
4. Sub County manager receives stock from Region depot
5. Sub County manager checks on the consignment condition
6. Sub County manager adds stock and update batch information in their
inventories
7. Sub County manager receives vaccines order from the Health Facility
8. Sub County manager issues vaccines to the Health Facilities
9. Sub County manager manages the Health Facilities in its area
34 | P a g e
10. Sub County manager pulls vaccine immunization reports and information
from the DHIS
Alternative
Flows:
[Alternative
Flow 1 –
County has
own depot]
2a. In step 2 of the normal flow, if the Sub County is in a County that has a depot
1. System will prompt Sub County manager to place the order to the County
depot manager
2. Sub County manager accepts
3. Use Case resumes on step 5
4b. In step 2 of the normal flow, if the Sub County is in a County that has a depot
1. System will prompt Sub County manager to place the order to the County
depot manager
2. Sub County manager declines
3. Order is placed to the Region Depot manager
4. Use Case resumes on step 3 of normal flow
Exceptions: 2a. In step 5 of the normal flow, if the consignment are discover to have quality
and/or quantity discrepancies
1. Sub County manager reports the issue
2. Order is rejected and returned to the Regional Depot
3. Regional Depot updates his/her stock information
4. Use Case resumes on step 7 of normal flow]
4.3.2.3 National EPI Logistician Use Case
Table 4-3: Managing the National Module
Use Case ID: UC 2
Use Case
Name:
Managing the National Module
Created By: Julie Otieno Egesa Last Updated By: Julie Otieno Egesa
Date Created: 28th
October 2015 Last Revision Date: 25th
February 2016
Actors: 1. National Manager
35 | P a g e
2. Regional Manager
Description: This Use Case describes the process by which vaccines are purchased from world
vaccines distributors and donors to serve the country demands. It also sets up a
stock ledger platform for inventory management at the National level
Trigger: National Depot Manager login to the system
Preconditions: 1. National Depot has a working stock balance
Postconditions: 1. National Manager purchases vaccines and cold chain equipment.
2. Sub County managers maintain accurate vaccine stocks records for planning
and forecasting.
Normal Flow: 1. National Manager login system
2. Purchase Vaccines
3. National Manager adds stock and update batch information in their
inventories
4. National Manager receives vaccines order from the Regions
5. National Manager issues vaccines against the order from Regions
36 | P a g e
4.3.3 Class Diagram
The system was developed following an object-oriented analysis and design approach. The
class diagram show some of the classes of the system, their interrelationships (including
inheritance, aggregation, and association), and the operations and attributes of the classes.
Figure 4-4: Class Diagram
37 | P a g e
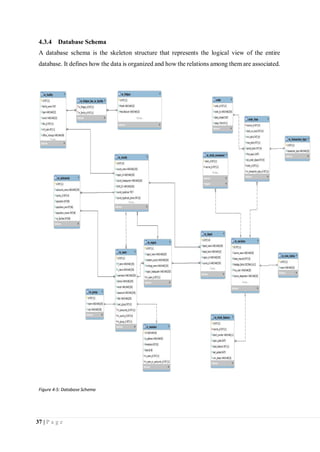
4.3.4 Database Schema
A database schema is the skeleton structure that represents the logical view of the entire
database. It defines how the data is organized and how the relations among them are associated.
Figure 4-5: Database Schema
38 | P a g e
4.4 System Design
4.4.1 High Level Architecture for the Vaccine Stock Management Tool
This architectural design is an overview of the technological architecture stack on which the
Vaccine Stock Management Tool was built on. It shows a high level view of the main
components of the tool, services and how they interact and communicate with each other.
The system is based on a client – server architecture, with both the client and server providing
their respective interfaces for interaction/communication. The system is web-based and can be
accessed through a website address (see Appendix) from any device connected to the internet
(Client). The system will include a robust relational database on a secure webserver that
running Apache 2.5 (Server).
Figure 4-6: Technology Stack
39 | P a g e
5 Chapter Five: System Implementation and Testing
5.1 Introduction
This chapter discusses the technology tools used in developing the system, explains how the
system implementation and its core functions. It also takes a look at the system testing
techniques that were carried out on the system.
5.2 System Development Tools
The programming language used was PHP v5.6, a web server scripting language for the
backend. We used code igniter, an application development framework that is used to build
websites using PHP. In the frontend, we used twitter bootstrap a frontend web framework for
building mobile friendly websites using HTML5, CSS3 and JavaScript. We store all the
application data and data object on MySQL, a relational database management system.
Other tools used during system development include:
a) AJAX (Asynchronous JavaScript and XML): AJAX is a technique for creating
fast and dynamic web pages. AJAX allows web pages to be updated
asynchronously by exchanging small amounts of data with the server behind the
scenes, making it possible to update parts of a webpage, without having to
reload the whole page. AJAX applications are browser and platform
independent.
b) JavaScript: JavaScript is a scripting language developed by Netscape to help in
designing interactive sites. It blends well with other web technologies such as
HTML and CSS. JavaScript allows us to build highly responsive user interfaces
and mostly came in handy during form validations.
c) Code Igniter: It is an application development framework for people who are
building web applications using PHP and are looking for a lightweight
framework with a small footprint.
d) Ms Office Visio 2013: An Office suite software used to create professional-
looking diagrams for designing, understanding, documenting and analysing
information, data, systems and process.
e) Sublime Text: A cross platform text editor used for code, markup and prose for
coding. This was the actual tool on which the system code was edited and
debugged during the system development.
40 | P a g e
5.3 Implementation methodology
5.3.1 Tasks
Based on the magnitude and timelines applicable to the undertaking of the project, we were
inclined towards an agile methodology approach. This was beneficial to both the clients’
coordinators (Clinton Health Access Initiative Team) and the final system users. We had the
initial meeting were the tasks and requirements were handed over to the team tasked with the
development of the task. The successive meeting were all about refining the problem statement
and reviewing the system requirements. A technology stack was chosen based on the
requirements we had already been brief on. The technology stack decisions were informed
based on security, scalability and robustness of the system during the roll out.
With an always growing list of user requirements as is case with most large projects, agile
methodology helped us maintain a list of product backlogs. The list was managed on a feature
priority basis that saw the first prototype shipped with the most basic and essential features.
There was always a review and testing done upon each release. We could build on the feedback
and keep updating the product backlogs. Then we could work on the next build, this incremental
approach saw the product get better and better with each release and a reducing item list on the
project backlog list
A basic stock management system was first implemented and after being tested and debugged
the other features and functionalities were added to the system. Every feature was individually
tested and in conjunction with the rest of the system. We followed a more pragmatic
programming techniques where all system component were highly modularised and tightly
coupled, thus they could be removed from the system and test ran on them extensively.
The components were built on each other as subsystems until a vaccine stock management tool
was produced, which matched the specification. The subsystem were divided as per modules.
The main modules in this project included:
a) Stock management module
b) Cold chain management module
c) User management and authentication module
d) Document management module
e) Database and data objects management module
41 | P a g e
5.3.1.1 Manage Stock
This is the module involved in the stock management and supply of the vaccines in the system.
The main users who mostly interact with this modules are the EPI Logisticians who are in
charge of ordering, issuing and managing vaccine stock at the various vaccine stores and the
public health nurse who are responsive if the vaccine stock at facility levels. Other system users
can only view vaccine ledgers at their respective stations.
Figure 5-1: Manage stock Module
5.3.1.2 Cold Chain
This module provides interfaces for managing the cold chain part of the vaccine supply chain.
It consist of the cold chain equipment spare part inventory, temperature monitoring, job card
management for fixing the cold chain equipment and managing field engineers. The main users
interacting with this module are the medical equipment technicians (MET users).
42 | P a g e
Figure 5-2: Cold Chain Module
5.3.1.3 Reports
This interface displays the various reports that can be generated from the system based on the
users’ designations. (See Appendix B)
5.3.1.4 Documents
This interface displays the various documents, newsletters and communications that can be
downloaded from the system based on the users’ designations. (See Appendix B)
5.3.1.5 Configurations
This can only be accessed by the administrators at the national level currently. This modules is
responsible in major system customization settings and user management functions. (See
Appendix B)
5.3.2 A web-based application
A fully operation web-based vaccine stock management system was produced. The web-based
vaccine stock management system was produced with PHP code igniter framework backend.
The implementation of the GUI subsystem was done using twitter bootstrap framework.
43 | P a g e
Certain basic features re-used as there were many available open source PHP vaccine inventory
management systems.
5.3.3 End of Phase One and Piloting
The completion of phase one was announced on 18th
February 2016, with plans to roll out the
first phase of the system in the national central vaccines store and regional vaccine stores set
out for discussions with the people in the Ministry of Health. This stage is to serve as a further
testing and review on a wider scale function. We plan to continue building up the system till
the problem statement is well addressed.
5.3.4 Features not Implemented
A number of features of the vaccine stock management tool were not implemented as on the
submission of this document because of time constraints. Most of the reporting module is yet
to be built as we are still in discussions on the types of report to be generated by the system
with a keen concern of the system latency and utilization.
The remote temperature monitoring was also not implemented because of lack of time and
limited documentation on using a machine sensors data logs with the procured thermometers.
I will however be implementing this in the next build that will be released with the current
feedback and product backlogs.
5.4 Testing
The vaccine stock management tool was tested throughout its development lifecycle by fellow
developers attached to the Strathmore HP lab, project supervisor from Strathmore University,
program coordinators from the Clinton Health Access Initiative – Kenya and selected
individuals from the Ministry of Health.
5.4.1 Test Basis
The testing of the vaccine stock management tool was done as it was been implemented, that
was the basis of incremental development. Every component of the tool was individually tested
for statement coverage and its functionality verified. Features and components were only
integrated to the system after they passed the test criteria.
When a feature failed the test criteria, the implementation was debugged and in some occasions
the design revised, until the cause of the error is found and resolved.
5.4.2 Test Approach
There were three approaches used to test the system:
44 | P a g e
a) Functional testing
b) Usability testing
c) Compatibility testing
5.4.2.1 Functional Testing
Functional testing was done to determine if the various functionalities of the system were
working as they were expected to work. All the modules were individually tested before and
after integration. Before integration, each module was tested with sample data.
5.4.2.2 Usability Testing
Usability testing was done to determine the ease of use of the system and whether the users
would struggle to learn and use the system. This was done prior to the announcement of the
end of phase one of the project with the eventual system users, selected individuals from the
Ministry of Health.
5.4.2.3 Compatibility Testing
Compatibility testing was done to determine whether the system developed would work on
different web browsers. The vaccine stock management tool is compatible with all the major
modern web browsers in the market. The system works when java script is enabled in the
browser.
Table 5-1: Browser Compatibility tests
Chrome Firefox Opera Edge Safari
System renders well YES YES YES YES YES
The system is also compatible with the personal computers, laptops and mobile platforms. It
runs all the major operation system distributions i.e. Windows, Mac and Linux.
5.4.3 Testing Conclusion
The test results from all the types of testing conducted, we confirmed that the tool met the
qualities of a robust, highly available and user friendly.
5.5 System Deployment
The vaccine stock management tool would be hosted on a web server with a public IP address
in order to be accessible to all the system users at their different stations. There should be a
MySQL server install in the same server or hosted on a server that the web server has access
45 | P a g e
to. For robustness and quick recovery there would different environment set up i.e. (Production
and Development) and a MySQL replication should be setup for the database.
46 | P a g e
6 Chapter Six: Conclusions and Recommendations
6.1 Conclusions
This research study was conducted in order to provide a solution to address the vaccine supply
and stock management inefficiencies within the Division of Vaccine and Immunization
department in the Ministry of Health. The aim was to propose and develop a new vaccine stock
management tool that would replace the existing system. The current system faced/is facing
major bottleneck which include; frequent vaccine stock outs affecting the whole country, mix-
up of vaccines with diluents from different manufacturers, inaccurate stock inventories and
unreliable minimum and maximum stock levels.
The challenges were set to get even bigger with the addition of basic vaccine and antigen
recommendations by WHO from 6 to 12 for all countries. This would pose a serious threat to
an already over strained vaccine supply system in the country. Access to all this vaccines will
have surpassed the current ability of the existing supply and logistic system to distribute, track
and store the vaccines at proper temperatures, condition and quality and ensure they reach their
destinations in a timely manner. It follows that we can easily resolve part of the challenge by;
implementing supply systems that support efficient and effective vaccine delivery and that
enable better and timely decision-making
There have been many discussions and reports about this subject matter, and a number of
recommendations have been put across to the team at the Division of Vaccine and
Immunization (DVI) from the donors and GAVI alliance on solving this problem. Among them
is the adoption of a “pull” vaccine supply chain system rather than the “push” vaccine supply
chain system that is currently been used. Such a switch will not only help minimize the frequent
stock outs, but also increase transparency and accountability within the entire system.
This research therefore proposed an implementation of the “pull” vaccine supply chain system
in Kenya. The developed solution was therefore developed with such requirements in mind and
seek integrate well with the existing health systems in the sector. The developed solution is a
web based system that collates information from the various stores to the national level and
also informs the regional stores on stock availability at the national level. The system does
analysis using the stock ledger to act as an early warning system and other derivatives.
47 | P a g e
The adoption of the developed solution would see the following benefits; increased visibility,
accountability and traceability of stocks at all levels, packaged immunization data in ways that
ease/prompt decision making, planning /and taking real time actions and developed and
sustained use of Cold Chain Equipment and Temperature Monitoring information for planning
and actions
6.2 Recommendations
The following recommendations are offered for related research in the field of technology and
vaccines.
a) All targeted users with no computer skills should be given basic training on computer
system to ensure that they are able to work with technologies introduce to them in future
and have positive attitude towards technology.
b) There should be a series of conferences and workshops organised throughout the
country to ensure all stakeholders are aware of the current implementation and
transitions taking shape in this sector.
c) Ensure availability of internet accessibility at the facilities where the tool will used, this
will ensure the availability of the tool 24/7.
6.3 Future Work
Further research can be conducted to find out what other techniques can be used to enable
seamless interoperability of the tool with other health systems. Further improvements can also
be made on the algorithms used in the system to increase the speed and efficiency of the tool.
Use of a thin server application tier to increase scalability of the tool through use of APIs can
also be considered.
48 | P a g e
7 References
Acharya, Kamal. "STUDENT INFORMATION MANAGEMENT
SYSTEM." Authorea Preprints (2023).
Acharya, Kamal. "Library Management System." Available at SSRN4807104 (2019).
ACHARYA, KAMAL, et al. "LIBRARY MANAGEMENT SYSTEM." (2019).
Acharya, Kamal. "Online bus reservation system project report." Authorea
Preprints (2024).
Acharya, Kamal. "Online bus reservation system project report." (2024).
Acharya, Kamal. “Online Bus Reservation System.” SSRN ElectroNIC ASIA
Journal (2024): n. pag.
Acharya, Kamal. “Student Information Management System Project.” SSRN
ElectroNIC ASIA Journal (2024): n. pag.
Acharya, Kamal. “ATTENDANCE MANAGEMENT SYSTEM.” International
Research Journal of Modernization in Engineering Technology and
Science (2023): n. pag.
Acharya, Kamal. “College Information Management System.” SSRN ElectroNIC
ASIA Journal (2024): n. pag.
Acharya, Kamal, Attendance Management System Project (April 28, 2024).
Available at
SSRN: https://ssrn.com/abstract=4810251 or http://dx.doi.org/10.2139/ssrn.4810251
Acharya, Kamal, Online Food Order System (May 2, 2024). Available at
SSRN: https://ssrn.com/abstract=4814732 or http://dx.doi.org/10.2139/ssrn.4814732
Acharya, Kamal, University management system project. (May 1, 2024). Availableat
SSRN: https://ssrn.com/abstract=4814103 or http://dx.doi.org/10.2139/ssrn.4814103
Acharya, Kamal, Online banking management system. (May 1, 2024). Available at
SSRN: https://ssrn.com/abstract=4813597 or http://dx.doi.org/10.2139/ssrn.4813597
Acharya, Kamal, Online Job Portal Management System (May 5, 2024). Available at
SSRN: https://ssrn.com/abstract=4817534 or http://dx.doi.org/10.2139/ssrn.4817534
Acharya, Kamal, Employee leave management system. (May 7, 2024). Available
at SSRN: https://ssrn.com/abstract=4819626 or http://dx.doi.org/10.2139/ssrn.4819626
Acharya, Kamal, Online electricity billing project report. (May 7, 2024). Available at
SSRN: https://ssrn.com/abstract=4819630 or http://dx.doi.org/10.2139/ssrn.4819630
Acharya, Kamal, POLICY MANAGEMENT SYSTEM PROJECT REPORT. (December 10, 2023).
Available at SSRN: https://ssrn.com/abstract=4831694 or http://dx.doi.org/10.2139/ssrn.4831694
Acharya, Kamal, Online job placement system project report. (January 10, 2023). Available at
SSRN: https://ssrn.com/abstract=4831638 or http://dx.doi.org/10.2139/ssrn.4831638
Acharya, Kamal, Software testing for project report. (May 16, 2023). Available at
SSRN: https://ssrn.com/abstract=4831028 or http://dx.doi.org/10.2139/ssrn.4831028
Acharya, Kamal, ONLINE CRIME REPORTING SYSTEM PROJECT. (August 10, 2022). Available
at SSRN: https://ssrn.com/abstract=4831015 or http://dx.doi.org/10.2139/ssrn.4831015
Acharya, Kamal, Burber ordering system project report. (October 10, 2022). Available at
SSRN: https://ssrn.com/abstract=4832704 or http://dx.doi.org/10.2139/ssrn.4832704
Acharya, Kamal, Teachers Record Management System Project Report (December 10, 2023).
Available at SSRN: https://ssrn.com/abstract=4833821 or http://dx.doi.org/10.2139/ssrn.4833821
Acharya, Kamal, Dairy Management System Project Report (December 20, 2020). Available at
SSRN: https://ssrn.com/abstract=4835231 or http://dx.doi.org/10.2139/ssrn.4835231
49 | P a g e
Acharya, Kamal, Electrical Shop Management System Project (December 10, 2019). Available at
SSRN: https://ssrn.com/abstract=4835238 or http://dx.doi.org/10.2139/ssrn.4835238
Acharya, Kamal, Online book store management system project report. (Febuary 10, 2020).
Available at SSRN: https://ssrn.com/abstract=4835277 or http://dx.doi.org/10.2139/ssrn.4835277
Acharya, Kamal, Paint shop management system project report. (January 10, 2019). Available at
SSRN: https://ssrn.com/abstract=4835441 or http://dx.doi.org/10.2139/ssrn.4835441
Acharya, Kamal, Supermarket billing system project report. (August 10, 2021). Available at
SSRN: https://ssrn.com/abstract=4835474 or http://dx.doi.org/10.2139/ssrn.4835474
Acharya, Kamal, Online texi booking system project report. (March 10, 2022). Available at
SSRN: https://ssrn.com/abstract=4837729 or http://dx.doi.org/10.2139/ssrn.4837729
Acharya, Kamal, Online car servicing system project report. (March 10, 2023). Available at
SSRN: https://ssrn.com/abstract=4837832 or http://dx.doi.org/10.2139/ssrn.4837832
Acharya, Kamal, School management system project report. (July 10, 2021). Available at
SSRN: https://ssrn.com/abstract=4837837 or http://dx.doi.org/10.2139/ssrn.4837837
Acharya, Kamal, Furniture Showroom Management System Project Report (March 21, 2021). Available at
SSRN: https://ssrn.com/abstract=4839422 or http://dx.doi.org/10.2139/ssrn.4839422
Acharya, Kamal, Online Vehicle Rental System Project Report (March 21, 2019). Available at
SSRN: https://ssrn.com/abstract=4839429 or http://dx.doi.org/10.2139/ssrn.4839429
50 | P a g e
8 APPENDICES
8.1 Appendix A: Cold Chain Room
Figure 8-1: Cold Chain room
51 | P a g e
8.2 Appendix B: System Screen Shots
Figure 8-2: Login Page
Figure 8-3: Sample Admin Dashboard
52 | P a g e
Figure 8-4: Manage Stock Module
Figure 8-5: Document Manager Module
53 | P a g e
Figure 8-6: Cold Chain Management Module
Figure 8-7: Reports Module
54 | P a g e
Figure 8-8: Admin System Configuration Module
Figure 8-9: Failed Login
55 | P a g e
Figure 8-10: Unauthorized Access Error
56 | P a g e
8.3 Appendix C: Sample System Code
<?php
class Spareparts extends MY_Controller {
// $this->output->enable_profiler(true);
Modules::run('secure_tings/ni_met');
}
public function index()
{
// Modules::run('secure_tings/ni_met');
$this->load->model('mdl_spareparts');
$this->load->library('pagination');
$this->load->library('table');
$config['base_url'] = base_url().'/spareparts/index';
$config['total_rows'] = $this->mdl_spareparts->get('id')->num_rows;
$config['full_tag_open'] = '<div><ul class="pagination pagination-
small pagination-centered">';
$config['full_tag_close'] = '</ul></div>';
$config['num_tag_open'] = '<li>';
$config['num_tag_close'] = '</li>';
$config['cur_tag_open'] = "<li class='disabled'><li
class='active'><a href='#'>";
$config['cur_tag_close'] = "<span class='sr-
only'></span></a></li>";
$config['next_tag_open'] = "<li>";
$config['next_tagl_close'] = "</li>";
$config['prev_tag_open'] = "<li>";
$config['prev_tagl_close'] = "</li>";
$config['first_tag_open'] = "<li>";
$config['first_tagl_close'] = "</li>";
$config['last_tag_open'] = "<li>";
$config['last_tagl_close'] = "</li>";
$this->pagination->initialize($config);
$data['records'] = $this->db->get('spareparts_view',
$config['per_page'], $this->uri->segment(3));
$data['section'] = "Maintenance";
$data['subtitle'] = "Spare Parts";
$data['page_title'] = "Cold Chain Spare Parts";
$data['module']="spareparts";
$data['view_file']="list_spareparts_view";
$data['user_object'] = $this->get_user_object();
$data['main_title'] = $this->get_title();
echo Modules::run('template/'.$this->redirect($this->session-
>userdata['logged_in']['user_group']), $data);
}
$config['per_page'] = 10;
$config['num_links'] = 4;
function construct() {
parent:: construct();
57 | P a g e
function update(){
$update_id= $this->uri->segment(3);
$data = array();
$this->load->model('mdl_spareparts');
if (!isset($update_id )){
$update_id = $this->input->post('update_id', $id);
}
if (is_numeric($update_id)){
$data = $this->get_data_from_db($update_id);
$data['update_id'] = $update_id;
}
$data['section'] = "Maintenance";
$data['subtitle'] = "Spare Parts";
$data['page_title'] = "Update Cold Chain Spare Parts and
Accessories";
$data['module'] = "spareparts";
$data['view_file'] = "update_spareparts_form";
$data['user_object'] = $this->get_user_object();
$data['main_title'] = $this->get_title();
echo Modules::run('template/'.$this->redirect($this->session-
>userdata['logged_in']['user_group']), $data);
}
View publication stats

VACCINE MANAGEMENT SYSTEM PROJECT REPORT.

  • 1.
    See discussions, stats,and author profiles for this publication at: https://www.researchgate.net/publication/380894318 VACCINE MANAGEMENT SYSTEM PROJECT REPORT Research Proposal · June 2023 DOI: 10.13140/RG.2.2.26233.68961 CITATIONS 0 READS 1,835 1 author: Kamal Acharya Tribhuvan University 248 PUBLICATIONS 4,437 CITATIONS SEE PROFILE All content following this page was uploaded by Kamal Acharya on 27 May 2024. The user has requested enhancement of the downloaded file.
  • 2.
    i AN INTERNSHIP REPORT ON VACCINE MANAGEMENTSYSTEM PROJECT BY KAMAL ACHARYA (Tribhuvan University) Date: 2023/06/21
  • 3.
    ii Abstract The Division ofVaccine and Immunization is facing increasing difficulty monitoring vaccines and other commodities distribution once they have been distributed from the national stores. With the introduction of new vaccines, more challenges have been anticipated with this additions posing serious threat to the already over strained vaccine supply chain system in Kenya. Access to these vaccines will have surpassed the current ability of the existing supply and logistic system to distribute, track and store the vaccines at proper temperatures, condition and quality and ensure they reach their destinations in a timely manner. This paper is a system documentation for the development of Vaccine Stock Management Tool for the Division of Vaccine and Immunization of Kenya. The study was conducted to research, study and review existing literature and systems architecture for vaccine stock supply management and studied the existing vaccine supply management system in use in Kenya. This revealed the current inefficiencies in vaccine supply and stock management within the Division of Vaccine and Immunization department in the Ministry of Health. The result of the study were the design and implementation of a vaccine stock management tool that would address the frequent levels of stock outs in the country by introducing a system based on a “push” or requisition model rather than the “push” or allocation approach currently been used. To achieve this, a web-based vaccine stock management tool was developed following the agile methodology. The developed solution is an implementation of a vaccine supply chain and cold chain management system that ensures efficient and effective vaccine delivery and that enable better and timely decision-making. Availability of quality, real time data on vaccine supply and demand at the national, regional, and lower levels would be critical to supporting improved efficiencies in how vaccines are managed in Kenya.
  • 4.
    iii Declaration I hereby affirmthat this system documentation document is duly my original work and therefore has not been submitted in any institution for the satisfaction of any academic award. Student Signature: Date: Supervisor Signature: Date:
  • 5.
    iv Table of Contents Abstract.................................................................................................................................ii Declaration........................................................................................................................... iii Table of Contents................................................................................................................. iv List of Figures.................................................................................................................. vii List of Tables..................................................................................................................viii Abbreviations.................................................................................................................... ix 1 Chapter One: Introduction ............................................................................................ 10 1.1 Background of the Study....................................................................................... 10 1.2 Problem Statement ................................................................................................ 12 1.3 General Objective.................................................................................................. 12 1.4 Specific Objectives................................................................................................ 13 1.5 Justification........................................................................................................... 13 1.6 Scope .................................................................................................................... 14 2 Chapter Two: Literature Review.................................................................................. 15 2.1 Introduction........................................................................................................... 15 2.2 Vaccines and Vaccine Supply Systems.................................................................. 15 2.3 Vaccine Situational Analysis in Kenya .................................................................. 16 2.4 The current Kenya Vaccine Supply Chain Structure .............................................. 17 2.5 General Supply-Chain Management ...................................................................... 19 2.6 Review of existing models and systems in vaccine management............................ 20 2.6.1 Online drug inventory & supply chain management system of Haryana.......... 20 2.7 Components of a Vaccine Stock Management Tool............................................... 21 2.8 Cold Chain Systems .............................................................................................. 21 2.9 Functionality Testing for the Vaccine Stock Management Tool............................. 22 2.10 Characteristics of Ideal Health Information Systems.............................................. 22 3 Chapter Three: Research Methodology and Design....................................................... 24 3.1 Introduction........................................................................................................... 24 3.2 Research Design.................................................................................................... 24 3.3 Data Collection ..................................................................................................... 25 3.3.1 Observation.................................................................................................... 25 3.3.2 Interview........................................................................................................ 25 3.3.3 Secondary Data .............................................................................................. 25 3.4 Software Development Methodology..................................................................... 25 3.5 Deliverables .......................................................................................................... 27
  • 6.
    v 3.5.1 System Modules.............................................................................................27 3.6 Conclusion ............................................................................................................ 27 4 Chapter Four: System Analysis and Design .................................................................. 28 4.1 Introduction........................................................................................................... 28 4.2 System Requirements ............................................................................................ 28 4.2.1 Functional Requirements................................................................................ 28 4.2.2 Non-functional requirements .......................................................................... 28 4.3 System Analysis.................................................................................................... 29 4.3.1 Entity Relation Diagram................................................................................. 30 4.3.2 Use Case Modelling ....................................................................................... 31 4.3.3 Class Diagram................................................................................................ 36 4.3.4 Database Schema ........................................................................................... 37 4.4 System Design ...................................................................................................... 38 4.4.1 High Level Architecture for the Vaccine Stock Management Tool.................. 38 5 Chapter Five: System Implementation and Testing ....................................................... 39 5.1 Introduction........................................................................................................... 39 5.2 System Development Tools................................................................................... 39 5.3 Implementation methodology................................................................................ 40 5.3.1 Tasks ............................................................................................................. 40 5.3.2 A web-based application ................................................................................ 42 5.3.3 End of Phase One and Piloting ....................................................................... 43 5.3.4 Features not Implemented............................................................................... 43 5.4 Testing.................................................................................................................. 43 5.4.1 Test Basis....................................................................................................... 43 5.4.2 Test Approach................................................................................................ 43 5.4.3 Testing Conclusion......................................................................................... 44 5.5 System Deployment .............................................................................................. 44 6 Chapter Six: Conclusions and Recommendations.......................................................... 46 6.1 Conclusions........................................................................................................... 46 6.2 Recommendations ................................................................................................. 47 6.3 Future Work.......................................................................................................... 47 7 References.................................................................................................................... 48 8 APPENDICES ............................................................................................................. 50 8.1 Appendix A: Cold Chain Room............................................................................. 50 8.2 Appendix B: System Screen Shots......................................................................... 51
  • 7.
    vi 8.3 Appendix C:Sample System Code........................................................................ 56
  • 8.
    vii List of Figures Figure2-1: The current vaccine supply chain structure........................................................ 18 Figure 2-2: Procurement model for the system (Verma, 2014)............................................. 20 Figure 3-1: Conceptual Research Design ............................................................................. 24 Figure 3-2: Agile system development methodology (Elezovic, E., 2012)............................ 26 Figure 4-1: Entity relationship diagram ............................................................................... 30 Figure 4-2: Managing the Sub-County Module.................................................................... 31 Figure 4-3: Managing the National Module ......................................................................... 32 Figure 4-4: Class Diagram................................................................................................... 36 Figure 4-5: Database Schema .............................................................................................. 37 Figure 4-6: Technology Stack.............................................................................................. 38 Figure 5-1: Manage stock Module ....................................................................................... 41 Figure 5-2: Cold Chain Module........................................................................................... 42 Figure 8-1: Cold Chain room............................................................................................... 50 Figure 8-2: Login Page........................................................................................................ 51 Figure 8-3: Sample Admin Dashboard................................................................................. 51 Figure 8-4: Manage Stock Module....................................................................................... 52 Figure 8-5: Document Manager Module.............................................................................. 52 Figure 8-6: Cold Chain Management Module...................................................................... 53 Figure 8-7: Reports Module................................................................................................. 53 Figure 8-8: Admin System Configuration Module ............................................................... 54 Figure 8-9: Failed Login...................................................................................................... 54 Figure 8-10: Unauthorized Access Error.............................................................................. 55 Figure 8-11: Part of the research team during the Central Vaccine Store site visit ................ 57
  • 9.
    viii List of Tables Table4-1: Use Cases List .................................................................................................... 32 Table 4-2: Sub county Use Case .......................................................................................... 33 Table 4-3: Managing the National Module........................................................................... 34 Table 5-1: Browser Compatibility tests................................................................................ 44
  • 10.
    ix Abbreviations CHAI – ClintonHealth Access Initiative DVI – Division of Vaccine and Immunization EPI – Expanded Programme on Immunization GAVI – Global Vaccine Alliance GUI – Graphical User Interface IPV – Inactivated polio vaccine MDG – Millennium Development Goals MoH – Ministry of Health RFID – Radio Frequency Identification ROTA – Rotavirus vaccine UI – User Interface WHO – World Health Organization
  • 11.
    10 | Pa g e 1 Chapter One: Introduction 1.1 Background of the Study According to the Kenyan constitution, every person has the right to the highest attainable standard of health. It states that it is the right of every child to basic nutrition, shelter and healthcare. The Government of Kenya, following its mandate stipulated in the Constitution to provide healthcare to its citizens, has among one of its key ministries, the Ministry of Health. The Ministry of Health, keen to ensure that children at a young age are saved and protected from killer diseases such as Measles, Pneumonia, initiated a program, The Division of Vaccines and Immunization. The Expanded Program on Immunization (EPI) established by the World Health Organization (WHO) in 1974 to provide six vaccine-preventable diseases (tuberculosis, poliomyelitis, diphtheria, tetanus, pertussis and measles) through routine infant immunization (T. Hyde et al, 2012). Since 2000, national-level Expanded Program on Immunization (EPI) have seen their vaccine portfolio grow from 6 basic antigens to the 12 now recommended by the World Health Organization (WHO) for all countries (Hyde et al., 2012). The new vaccine introductions have put strains on vaccine supply chains around the world. Many low and middle income countries have been forced to restructure their entire vaccine supply, logistic and reporting systems components in order to get all the vaccines to their populations in a timely manner. The diseases that children are immunised against are Measles, Tuberculosis, Pneumonia, Diarrhoea, various respiratory infections and others. It is the duty of the Division of Vaccine and Immunisation to ensure that all children in Kenya are fully vaccinated. It also checks and ensures that vaccines are well maintained and monitors any responsive effects from the immunizations. It dispenses vaccines to various health center and also introducing new vaccines. In the last decade, we have seen a surge in interest and funding for new vaccine development and introduction to many developing countries (Kaufmann, Miller & Cheyne, 2011). This developments have become increasingly clear impacting the immunization and public health in those countries, both in a positive and negative way. Third world countries are now beginning add new vaccines and antigens to their standard immunization programs. M. Zaffran et al. (2013) says the introduction of a new vaccine has the potential to reduce morbidity and mortality associated with pneumonia, cancer and other diseases at the same time, access to all
  • 12.
    11 | Pa g e vaccines hinges on the ability of the already strained vaccine supply and logistic systems in this countries. In Kenya, the new vaccine landscape has been increasing with the Rotavirus vaccine introduced in July 2014 and there are plans to introduce Inactivated Polio Vaccine, Human papilloma Virus, Measles Rubella and switch to Bivalent oral polio vaccine (Chopra & Meindle, 2009). The Rotavirus vaccine uptake was variable with slow uptake in some counties and rapid uptake in other counties in terms of time and uptake. This was due to the existing inefficiencies in the current supply system threatening the vaccine accessibility, quality and availability. With the higher cost of these new vaccines, such programs are under considerable pressure to increase performance through improved forecasting, wastage minimization and implementing efficient vaccine management systems. Supply and logistic innovations are urgently needed to address the current supply system bottlenecks. The main challenge is difficulty in monitoring vaccines from the moment they leave the national and regional stores. In the current system, this is almost impossible as keeping track of how the vaccines are being used is a Herculean task. Kenya’s spending on vaccines is set to grow from $14 million annually to $53 million due to the introduction of the diarrhoea vaccine and a medically beneficial polio vaccine (Mvundura et al, 2015). This calls for an automated and more sensitive system that provides increased visibility and analysis of vaccine stock data, consumption data, and interventions that are possible with current resources at levels. Currently this is done in excel based tools, already shared with national. Another challenge faced is the concern about the security and potency of these vaccines. It is difficult to uniquely identify vaccines. There is also lack of visibility on the working conditions of cold chain equipment. This is at the sub-county and the health facility levels. There is need to design a system that assures users of the originality and potency of vaccines through the use of batch numbers. Also, decisions made by users in different levels of the system need to be tracked. It is against this background that the problem statement addressed in the current study was formulated.
  • 13.
    12 | Pa g e 1.2 Problem Statement The Division of Vaccine and Immunization is facing increasing difficulty monitoring vaccines and other commodities distribution once they have been distributed from the national stores. The existing vaccine supply chain structure operates primarily as a “push system” where the DVI calculates required vaccine quantities for each region and allocates stock to the region stores. The system in place is only usable to users at the national level and the regional levels and deals with the issuance and reception of vaccines and tracking of cold-chain equipment. Some of the capabilities missing are the ability for users to track vaccine stocks, vaccine utilization and monitoring cold chain system. With the introduction of new vaccines, more challenges have been anticipated with this additions posing serious threat to the already over strained vaccine supply chain system in Kenya. Access to all this vaccines will have surpassed the current ability of the existing supply and logistic system to distribute, track and store the vaccines at proper temperatures, condition and quality and ensure they reach their destinations in a timely manner. Thus, it was essential that an improved and efficient vaccine stock management tool to be developed to reduce wastage, stock outs, overstocking and expired stock. The developed solution was available to users at all levels thus it facilitated vaccine stock tracking throughout the vaccine supply chain. The developed solution was expected to collect information from the various stores, transfer it to the national level, and notify the regional stores on stock availability at the national level. The system would provide analytic information with the data gathered. There are various problems that have been brought by using the current system. It was hard to make any forecast on future stock needs, resulting in the Division of Vaccines and Immunization being unable to make proper planning. Lack of keeping track of the vaccine stock created a loophole for malicious people to take advantage and probably misuse these vaccines. The system could not monitor Cold Chain equipment and temperature at the sub- county and health facility levels. 1.3 General Objective The general objectives of the project was to develop a vaccine management tool that helped the Division of Vaccine and Immunization stakeholders from the national level down to the regional, to the county level and the sub county level to efficiently and effectively manage vaccine stocks, monitor the cold chain systems and run quality reports for decision making and vaccine forecasting.
  • 14.
    13 | Pa g e 1.4 Specific Objectives The objectives of the project were: a) To visit the central vaccines store to understand the vaccine stock management techniques b) To identify the current challenges faced in the vaccine supply chain in Kenya. c) To design a system architecture that tracks vaccine utilization all the way from the sub- county level to the national level. d) To develop a system that manages and monitors the vaccine supply chain and cold chain systems with the capacity to make forecasts on future needs. e) To test the system. 1.5 Justification With the current system, there are great challenges faced by its users, and with the government set to introduce more vaccines, tracking vaccine stocks will be a Herculean task. However, with the new developed system, this is made much easier. The major beneficiaries is the government under the Ministry of Health. The government has time and time again had to go through financial strain in order to buy vaccines which are left unaccounted for. With the new system, the government is able to have an updated and accurate inventory. Other beneficiaries of this system are the various users at the county and sub-county levels, who make orders and have to wait; not knowing what time the stock will be brought to their depots. This created lots of uncertainties, resulting in cases of inadequate stock in the depots, in case the stocks fail to arrive in time. With the new system, they are able to get prompt messages once their orders are approved, and in the case of rejection be provided with an opportunity to reorder. Also, administrators at different levels are able to keep count of their cold chain systems in a much efficient way, and also keep track of the system’s users. Currently, this is quite difficult with some of the users having provided details in the wrong format e.g. a user putting a random word in place of his/ her phone number.
  • 15.
    14 | Pa g e 1.6 Scope The developed system is a web-based application going to be used by the Division of Vaccines and Immunization Kenya. This system covers national, regional, county and sub-county levels of the country. However, the system at the moment is not able to cover the health facilities at the grass-root level. This means that the user at the sub-county level have to go to the health facilities and get information of the vaccines needed and the quantity required. The user at the sub-county level then place an order to the county depot on the vaccines needed. The user at the county level then assess the order placed, and either approves or rejects. After approval, the user at the sub-county level receives a prompt message to inform him of that. However, if the order gets rejected, the user is prompted with a message giving the reasons the order was rejected, and be able to reorder. Reports are generated to act as proof of any transaction that goes through the system. Currently, these functionalities are not in existing system. With the information collected by the system on matters such as dates in which vaccines are ordered and the quantity ordered, the system provides crucial information to be used for analysis purposes. Therefore, forecasts are easily made so as to make early arrangements to avoid any future crisis. On managing cold chain systems, the system has an inventory detailing all the systems uniquely. This provides an opportunity to easily track any missing systems, and easily detect malfunctions. At the moment, the system only has records of the cold chain systems but has not uniquely identified them.
  • 16.
    15 | Pa g e 2 Chapter Two: Literature Review 2.1 Introduction This chapter reviews published information, trends and guidelines in vaccine supply chain and cold chain systems. 2.2 Vaccines and Vaccine Supply Systems Over the years, mankind has dedicated himself in finding better solutions to various health issues. According to a book written by the World Health Organization (W.H.O), immunization is one of the most cost-effective of all health interventions and also crucial in the road to attain the Millennium Development Goals (MDGs). Research carried out by the WHO also made an estimate that if vaccination operations were to be widely and efficiently carried out, two million more deaths among children under the age of five years can be averted (WHO Publications, 1985). Immunization programs have severally added new vaccines to the original six vaccines. These original vaccines are: a) Measles b) Polio c) Tuberculosis d) Diphtheria e) Tetanus f) Pertussis New vaccines added include hepatitis B, mumps, pneumococcal disease, rotavirus, yellow fever etc. (CHAI Documents, 2015). Globally, governments use different ways to manage and disseminate vaccines to their people. In the United States of America, the US Department of Health and Human Services implements a well efficient system which deals with Vaccine Inventory Management, Storage Unit Temperature Monitoring, Cold Chain Management as well as Staff Organization. . When it comes to, Vaccine Inventory Accounting, the system is able to keep track of received vaccine stocks, amount of current stock, amount already administered to children; amount wasted or
  • 17.
    16 | Pa g e expired and is also able to forecast which vaccines need to be reordered. An inspection and update on vaccine stocks is done on a weekly basis. In Cold Chain Management, vaccines are kept in a temperature-controlled environment so as to be distributed in optimal conditions. The temperature of the storage units is also monitored regularly to ensure that the appropriate conditions are maintained. This is because extreme temperature conditions affect the vaccines thus reducing their potency. In Africa, various countries, including Kenya have embraced similar systems to manage their vaccines. According to a research carried out by the World Health Organization in Kenya, Moldova, North Korea and other countries showed that approximately 50% of all vaccine doses are wasted either before or after leaving the stores (Zaffran, 2013). This can be attributed to supply chain management issues such as accidental freezing, expiry, breakage and even theft. This poses a major challenge in economical circles since a lot of money is used to compensate for these loses. In Kenya, the Division of Vaccines and Immunization has a system put in place whose functions are to ensure vaccine stocks are well managed and monitored. (Ministry of Public Health and Sanitation, 2013) This system however has a few challenges that need to be rectified. First, the system is only usable at the regional level. With the introduction of the new constitution, a total of 47 counties were made. The system should be able to provide users as far as the sub-county levels place their orders. This is done after the users at the sub-county levels have received estimates on the number of vaccine stocks needed at the health facilities in their respective counties. A situation analysis done by the Division of Vaccines and Immunization identified that its programme was facing several setbacks. One of these challenges is inadequacy or late disbursement of finances for procurement of vaccines. This can be hugely attributed to the current system's inability to perform forecasts and predict what vaccine stock will be required where and when. Another problem encountered is vaccine stock outs at the depots. This can be attributed to late distribution from the national depot. (Ministry of Public Health and Sanitation, 2013) Keenly monitoring the flow of vaccine stocks right from the national depot, referred to as the central vaccine depot, will greatly boost transparency and accountability. 2.3 Vaccine Situational Analysis in Kenya The Division of Vaccine and Immunization has difficulty monitoring vaccine and other commodity distribution once the vaccine have been distributed from the national stores. The
  • 18.
    17 | Pa g e division has a series of stores which vaccines are stored in refrigerators and have a distribution network which utilizes cold boxes. With the introduction of new beneficial vaccines (ROTA and IPV), the country is bound to experience significant strain on an already overloaded vaccine supply and logistics systems. It follows that we can easily resolve part of the challenge by; implementing supply systems that support efficient and effective vaccine delivery and that enable better and timely decision- making. This means there is more need than ever to have a robust system than while ensuring effectiveness provides increased accountability and traceability. The current stock outs about 56% in all facilities affect over 200,000 children monthly, with immunization drop out as large as 25%, we are risking loss of lives for over 50,000 children (CHAI Documents, 2015). We can save lives all these children by streamlining vaccine delivery, through technology as part of other interventions. There has been increased concerns about security and potency of vaccines, in Kenya. There currently exists little information on the working status of the cold chain at sub-county stores and health facilities, and their capacity to store vaccines. There is need to build a system that ensure verifiability of vaccines against batch numbers, to allow retrieving vaccines, so as not to harm our children. With the decentralization health there is need for relegation of decision making from National to County Level, this decision making needs to be evidence based. A vaccine information system will provide the necessary information for these actions. Availability of quality, real time data on vaccine supply and demand at the national, regional, and lower levels would be critical to supporting improved efficiencies in how vaccines are managed. 2.4 The current Kenya Vaccine Supply Chain Structure The Kenya Expanded Program on Immunization, is called the Division of Vaccines and Immunization (DVI) under the Ministry of Health in Kenya. DVI, with support from Clinton Health Access Initiative (CHAI), developed a Supply Management Tool (SMT) currently being used by the central vaccine store and 6 of the 7 regional vaccine stores in Kenya. The SMT allows users to input a variety of information, including dates of arrival of antigen shipments at central and regional vaccine stores, quantities procured, expiry dates and weekly stock status. The existing vaccine supply chain structure operates primarily as a “push system” where the
  • 19.
    18 | Pa g e DVI calculates required vaccine quantities for each region and distributes to the region stores (Figure 1). The counties and sub counties levels the submit stock order to their respective regional stores Figure 2-1: The current vaccine supply chain structure The current bottlenecks posed by the supply chain structure were: a) Frequent vaccine stock outs affecting the whole country b) Mix-ups of vaccines with diluents from different manufacturers c) Stock records are not up to date especially at central and sub-national levels and regular physical counts are not conducted and recorded in stock ledgers
  • 20.
    19 | Pa g e d) Use of the push system as opposed to the recommended pull system is causing over or under stocking of vaccines in some facilities as it is not based on individual performance e) Unreliable minimum and maximum stock levels as they were not related to facility coverage data f) Vaccine wastage not included and factored in vaccine forecasts 2.5 General Supply-Chain Management A supply chain management system includes all personnel, systems, equipment, and activities involved in ensuring that the commodities involved are effectively delivered from the point of production to the person who needs the commodity (Chopra & Meindle, 2009). The most effective supply chain system should include financial planning, forecasting, distribution and procurement processes to create a seamless end-to-end system. Modern inventory systems and supply chains can provide precision and transparency. General concepts of supply-chain management are changing, increasingly emphasis is placed more on moving products and less on storing them. Excessive inventory is now seen by supply- chain experts to be inefficient because it ties up resources that could be better used elsewhere. When supply-chain managers have access to reliable information about customers’ needs, production information and delivery schedules, there is less need for large inventories. There are two different well known types of stock management systems. These are: a) “Push” or Allocation systems b) “Pull” or Requisition systems In the push or allocation systems, distribution decisions are made by higher-level facilities. The quantities distributed are usually based on usage and stock reports without receiving requisitions. In the pull systems, the lower level facilities are responsible for ordering supplies. Decisions on quantities distributed are made by lower level managers in charge of supply. Minimum/maximum (min/max) inventory control system is recommended in stock management systems. Using a min/max inventory control system help managers to prevent both over-stocking and stock outs. Minimum stock level is the level below which stocks should never drop without having placed an order.
  • 21.
    20 | Pa g e Maximum stock level is set to guard against oversupply, it consists of the minimum stock plus that amount of stock which is normally used between orders 2.6 Review of existing models and systems in vaccine management 2.6.1 Online drug inventory & supply chain management system of Haryana In 2014, the Government of Haryana launched an online drug inventory and supply chain management system (SCMIS), the system had been developed to integrate various inter-related activities of the National Rural Health Mission (NRHM) Haryana (Verma., 2014). The application has been operational since March 2013 and in accordance to the New Drug Policy of Government of Haryana. Prior to the initiative, there were literally no tools to monitor and evaluate demand, consumption, inspection budget and other documentary evidences. The new system was designed and developed with the following objectives in mind: a) To improve efficiency and effectiveness of procurement and distribution systems through robust quality controls b) To provide dashboard based online monitoring of all activities at each level c) Tracking of vendor activities like preparation of Supply Order and Shipment d) Monitoring of Drug consumption pattern Figure 2-2: Procurement model for the system (Verma, 2014) The system prevalent challenges at that time was fraught with errors and there was no control on critical issues like alerts on expiry medicine, supply of medicine by vendors, whether drugs
  • 22.
    21 | Pa g e have reached the reordering level etc. The system led to lots of time wastage and requires continuous monitoring to ensure that each transaction is accounted for and makes inventory record keeping a more cumbersome process for the operator. Not more than one person was able to access data at the same time unless they keep multiple copies of reports and the resultant paper work takes lot of space and often searching the relevant information becomes a tedious exercise. 2.7 Components of a Vaccine Stock Management Tool Computerized stock controls systems run on similar principles to paper based ones, but are more flexible and information is easier to retrieve. You can quickly get a stock valuation or find out how well a particular item of stock is moving. A computerized system is a good option for businesses dealing with many different types of stock. Other useful features include: Stock and pricing data integrating with accounting and invoicing systems. All the systems draw on the same set of data, so you only have to input the data once. Sales Order Processing and Purchase Order Processing can be integrated in the system so that stock balances and statistics are automatically updated as orders are processed. a) Automatic stock monitoring, triggering orders when the re-order level is reached. b) Automatic batch control if you produce goods in batches. c) Identifying the cheapest and fastest suppliers. d) Bar coding systems which speed up processing and recording. The software will print and read bar codes from your computer. e) Radio Frequency Identification (RFID) which enables individual products or components to be tracked throughout the supply chain. See the page in this guide on using RFID for inventory control, stock security and quality management (Info Entrepreneurs, 2010). 2.8 Cold Chain Systems Cold chain management includes all of the means used to ensure a constant temperature (between +2°C and +8°C) for a product that is not heat stable (such as vaccines, serums, tests, etc.), from the time it is manufactured until the time it is used. It involves the equipment and people needed to keep vaccines at the correct temperature (between +2°C to +8°C) during transport and storage from the time they are manufactured up until they are administered.
  • 23.
    22 | Pa g e The cold chain must never be broken. Vaccines are sensitive to heat and extreme cold and must be kept at the correct temperature at all times. Health workers at all levels are often responsible for maintaining the cold chain while vaccines are stored in the vaccine stores at the province and county levels, or while they are being transported to township and villages, and while they are being used during immunization sessions or rounds. More and more often it is becoming the logistician’s responsibility to manage the cold chain as a part of the supply chain (Logcluster, 2004). The need to monitor cold chain systems arises because they suffer weaknesses which include: a) Loss of vaccines from accidental freezing b) Inaccuracy in that for most cold chain applications, a sensor accuracy of ±0.5 °C or better is expected. 2.9 Functionality Testing for the Vaccine Stock Management Tool Functionality testing is performed to verify that a system software application performs and functions properly according to design specifications. The role of functional testing is to validate the behaviour of an application. The functional tests define your system in a useful manner. Functional testing is not always concentrating on customer requirements and whereas Non-functional testing is always concentrating on customer expectations. There are two types of Functional testing, Positive and negative functional testing. In positive functional testing applications functions are tested with valid input and also verifying that the outputs are correct. In negative functional testing the testing involves exercising application functionality suing a combination of invalid inputs. 2.10 Characteristics of Ideal Health Information Systems With the recent automation of many systems in the country, there is need to prioritize the adoption of health information systems with ideal characteristics to ensure improved decision- making, faster processing speeds and facilitate information sharing. An information system can be said to be ideal if it meets this characteristics (Zaffran etal, 2013): • Integrated and interoperable with other health information systems. • Built on reliable data collected at the place where the events occur and aggregated or disaggregated as needed.
  • 24.
    23 | Pa g e • Flexible, adaptable, and compatible with different contexts, programs, and changes over time as needs evolve. • Driven by the needs of end-users, managers, planners, recipients of health services, and other stakeholders. • Affordable and sustainable so decision-makers can evaluate the wider cost implications of adopting an information system across the health system. • Reliable and secure from unauthorized use. • Built upon a consistent design framework with standards, common data, common software applications, and technologies that are properly supported by clear design and user documentation. • Designed and used for evidence-based decision-making.
  • 25.
    24 | Pa g e 3 Chapter Three: Research Methodology and Design 3.1 Introduction The main objective of this research was to develop a vaccine management tool for the Division of Vaccine and Immunization Kenya. This chapter outlines the methodology, data collection and analysis techniques that were used in carrying out the research to get information prior to the design and development of the system. A research method is the arrangement of conditions for collection and analysis of data in a manner that aims to combine relevance to the research purpose with economy in procedures (Selltiz., Wrightsman & Cook, 1976). 3.2 Research Design The design describes the purpose of the study and kinds of questions being addressed, the techniques to be used for collecting data, approaches to selecting samples and how the data are going to be analysed (Gray, 2009). Due to the nature of this study, a qualitative approach was therefore used. [Figure number] presents a conceptual research design of this study. Figure 3-1: Conceptual Research Design
  • 26.
    25 | Pa g e 3.3 Data Collection Both Primary and Secondary Data were collected and analysed during the study. The primary data were gathered through face to face and guided interviews and participatory observation at the national central vaccine store in Kitengela and the secondary data gathered from different books, journals and related publications. 3.3.1 Observation Observation involves the systematic viewing of people's actions and the recording, analysis and interpretation of their behaviour. We visited the national central vaccine store in Kitengela where we involved ourselves in having formal and informal discussions with the users and system administrators to obtain useful inputs while developing the system. This was considered to be the best way of obtaining information that could not be captured in the interviews. 3.3.2 Interview An interview is a structure conversation between people in which one person has the role of researcher and aims to discover the truth or the unknowns. Interviews are preferable to questionnaire where questions are either open-ended or complex, or where the logical order of questions is difficulty to predetermine and it is the favoured approach where better reliability of data is desired (Gray, 2009). We researcher used this tool purposely to get information that could not be obtained through participatory observations. Through interviews, it was possible to ask interviewees (system users and program administrators) supplementary questions on the research problem. 3.3.3 Secondary Data Secondary data were collected through various published books, some reports with similar interest (Vaccines inventory and logistic systems). The system development thus borrowed much from the existing literature on similar interests. 3.4 Software Development Methodology Methodology is a set of standards to initiate and manage individual projects. It provides tools to make the project manager’s job a little easier. A system development methodology is referred to as a standard process used to conduct all the steps necessary to analyse, design, implement and maintain information systems (Benzzine, 2002).
  • 27.
    26 | Pa g e The system development methodology aims to produce a high quality software that meets customer expectations, reaches completion within times and cost estimates. It contains definitions, guidelines, and templates for the various project management activities needed to deliver successful projects. The vaccine stock management tool was developed following the agile methodology approach to achieve its intended objectives. This helped the development team keep focus on process adaptability and customer satisfaction by rapid delivery of working software product in iterative builds. The agile methodology was used because: a) Functionality could be developed rapidly and demonstrated. b) Suitable for fixed or changing system requirements c) Enabled concurrent development and delivery within an overall planned context. d) Promoted teamwork and cross training. e) Resource requirements were minimum. f) Delivered early partial working solutions. Figure 3-2: Agile system development methodology (Elezovic, E., 2012)
  • 28.
    27 | Pa g e Client interaction is the backbone of Agile methodology, and open communication with minimum documentation are the typical features of Agile development environment. This worked well for us as we were having regular meetings with the project co-ordinators from the Clinton Health Access Initiative offices. 3.5 Deliverables The following are the expected deliverables of the system: a) Fully functioning stock management system b) System documentation c) System user manual 3.5.1 System Modules The tool was design in a modular approach with different users been assigned different roles and permission to different modules. The vaccine stock management tools modules to be delivered in this project include but not limited to: a) Manage stock b) Cold Chain c) Reports d) Documents e) Configurations 3.6 Conclusion In this chapter, the research methods selected for the research were discussed. This research primarily uses document analysis, interview and observation for facts finding purposes. The systems development methodology selected is agile methodology as it offers numerous benefits which are well suited for rapid development web-based applications. There was also a review of the deliverables that were aimed at in the conducting of this research.
  • 29.
    28 | Pa g e 4 Chapter Four: System Analysis and Design 4.1 Introduction In order to carry out an extensive system design, use case diagrams, data flow diagrams and system sequence diagrams were used. We also did an analysis of the system development requirements is carried out in this chapter. The main challenge was to develop a system that will enable the access to all vaccines and the new ones in development without posing great challenges on the system’s ability to distribute, track and keep accurate inventory of the vaccines at proper temperatures, conditions and quality in a timely manner. 4.2 System Requirements System requirement are all the capabilities that the news system must have. The purpose is to provide information for the next steps in the analysis phase to define the scope of the system. An analysis strategy consists of require analysis techniques and information gathering techniques. We take a look at the requirements for the system, the descriptions of what the system does and the constraints on its operation (Somerville, 2011). It gives an insight as to the basic requirements to facilitate efficient use of the system by a user. 4.2.1 Functional Requirements Functional requirements refer to what the system should do. Below are the functional requirements of the vaccine stock management tool: a) System generates reports that show details of any transaction that occurs in the system. b) EPI Logisticians can make vaccine orders via the system at all levels. c) National MET users can manage cold chain spare parts inventory at national levels. d) The system should be able to register new users at all levels and assign them specific roles and permissions. e) The system should allow system user to generate reports as when required. 4.2.2 Non-functional requirements Non-functional system requirements describe how the system should work. Below are the non- functional requirements: a) The system increased reliability because reports will be generated to keep track of the vaccine stocks. Vaccine quality can only be assured if the product is correctly stored and handled from the point of manufacture to the point of use. The system can only establish with certainty that quality has been maintained when detailed records are kept and these records are reliable.
  • 30.
    29 | Pa g e b) Users with basic computer skills should be able to use the new system and the system should be robust. c) The system should be mobile responsive and run well on any screen size. The rollout plan targets to issue out tablets to all system users. d) Non authorised users should be denied access to the system. All system data should be secured at all times (See Appendix B). 4.3 System Analysis The requirements for a system refer to the descriptions of what the system should do—the services that it provides and the constraints on its operation. These requirements reflect the needs of customers for a system that serves a certain purpose. Software Requirements Analysis is the process of finding out, analysing, documenting and checking these services and constraints. There are two system requirements appreciated during the development i.e. functional system requirements and non-functional system requirements (Extensively covered in the previous section). System analysis is a problem solving technique that decomposes a system into its component pieces for the purpose of studying how well those component parts work and interact with each other to accomplish their purpose (Hyde et al, 2012). So as to fully understand the various functions the program should perform the following tools were used: a) Feasibility Studies – determining whether the product or project is worth the time and effort. It describes features and benefits of the product, itemizes costs, resources and staffing then describes the projects potential profits or value to the organization. b) Flowcharts – this is the diagrammatic representation of a process. It describes a series of steps or decisions in visual form in a manner that facilitates communication. c) Requirements Lists - should be organized by categories. As the list grows, this list helps the analyst understand the customer's needs and helps limit what features are necessary and which are not.
  • 31.
    30 | Pa g e 4.3.1 Entity Relation Diagram An Entity Relationship Model is a detailed logical representation of data in an organization. It is expressed in terms of the relationships among entities and the attributes of entities and their relationships. Figure 4 show the entity relationships in our system. Figure 4-1: Entity relationship diagram
  • 32.
    31 | Pa g e 4.3.2 Use Case Modelling Uses cases are text based methods of describing and documenting complex processes. Use case is a set of activities that produce some output result. They describe how the system reacts to an event that triggers the system. Figure 5.1 and Table 5.1 show the Use Case Diagram of Vaccine Stock Management Tool. Figure 4-2: Managing the Sub-County Module
  • 33.
    32 | Pa g e Figure 4-3: Managing the National Module 4.3.2.1 Use Case List Table 4-1: Use Cases List Use Case ID Primary Actor UC 1 Sub County EPI Logistician UC 2 National EPI Logistician
  • 34.
    33 | Pa g e 4.3.2.2 Sub County EPI Logistician Use Case Table 4-2: Sub county Use Case Use Case ID: UC 1 Use Case Name: Managing the Sub-County Module Created By: Julie Otieno Egesa Last Updated By: Julie Otieno Egesa Date Created: 28th October 2015 Last Revision Date: 29th December 2015 Actors: 1. Sub County Manager 2. Regional Manager 3. Health Facility 4. DHIS (Kenya Health Information System) Description: This Use Case describes the process by which vaccines stocks are supplied and distributed at the Sub County level. It also sets up a stock ledger platform for inventory management at the Sub County level Trigger: Sub County Manager login to the system Preconditions: 1. Sub County Depot has a working stock balance 2. Stock levels at the Sub Countyare near or below minimum stock requirement. Postconditions: 1. Sub County meets the vaccines demand from the Heath facilities 2. Sub County managers maintain accurate vaccine stocks records for planning and forecasting. Normal Flow: 1. Sub County manager login system 2. Sub County manager places an order to the Regional depot manager 3. Regional managers issues vaccines against the order 4. Sub County manager receives stock from Region depot 5. Sub County manager checks on the consignment condition 6. Sub County manager adds stock and update batch information in their inventories 7. Sub County manager receives vaccines order from the Health Facility 8. Sub County manager issues vaccines to the Health Facilities 9. Sub County manager manages the Health Facilities in its area
  • 35.
    34 | Pa g e 10. Sub County manager pulls vaccine immunization reports and information from the DHIS Alternative Flows: [Alternative Flow 1 – County has own depot] 2a. In step 2 of the normal flow, if the Sub County is in a County that has a depot 1. System will prompt Sub County manager to place the order to the County depot manager 2. Sub County manager accepts 3. Use Case resumes on step 5 4b. In step 2 of the normal flow, if the Sub County is in a County that has a depot 1. System will prompt Sub County manager to place the order to the County depot manager 2. Sub County manager declines 3. Order is placed to the Region Depot manager 4. Use Case resumes on step 3 of normal flow Exceptions: 2a. In step 5 of the normal flow, if the consignment are discover to have quality and/or quantity discrepancies 1. Sub County manager reports the issue 2. Order is rejected and returned to the Regional Depot 3. Regional Depot updates his/her stock information 4. Use Case resumes on step 7 of normal flow] 4.3.2.3 National EPI Logistician Use Case Table 4-3: Managing the National Module Use Case ID: UC 2 Use Case Name: Managing the National Module Created By: Julie Otieno Egesa Last Updated By: Julie Otieno Egesa Date Created: 28th October 2015 Last Revision Date: 25th February 2016 Actors: 1. National Manager
  • 36.
    35 | Pa g e 2. Regional Manager Description: This Use Case describes the process by which vaccines are purchased from world vaccines distributors and donors to serve the country demands. It also sets up a stock ledger platform for inventory management at the National level Trigger: National Depot Manager login to the system Preconditions: 1. National Depot has a working stock balance Postconditions: 1. National Manager purchases vaccines and cold chain equipment. 2. Sub County managers maintain accurate vaccine stocks records for planning and forecasting. Normal Flow: 1. National Manager login system 2. Purchase Vaccines 3. National Manager adds stock and update batch information in their inventories 4. National Manager receives vaccines order from the Regions 5. National Manager issues vaccines against the order from Regions
  • 37.
    36 | Pa g e 4.3.3 Class Diagram The system was developed following an object-oriented analysis and design approach. The class diagram show some of the classes of the system, their interrelationships (including inheritance, aggregation, and association), and the operations and attributes of the classes. Figure 4-4: Class Diagram
  • 38.
    37 | Pa g e 4.3.4 Database Schema A database schema is the skeleton structure that represents the logical view of the entire database. It defines how the data is organized and how the relations among them are associated. Figure 4-5: Database Schema
  • 39.
    38 | Pa g e 4.4 System Design 4.4.1 High Level Architecture for the Vaccine Stock Management Tool This architectural design is an overview of the technological architecture stack on which the Vaccine Stock Management Tool was built on. It shows a high level view of the main components of the tool, services and how they interact and communicate with each other. The system is based on a client – server architecture, with both the client and server providing their respective interfaces for interaction/communication. The system is web-based and can be accessed through a website address (see Appendix) from any device connected to the internet (Client). The system will include a robust relational database on a secure webserver that running Apache 2.5 (Server). Figure 4-6: Technology Stack
  • 40.
    39 | Pa g e 5 Chapter Five: System Implementation and Testing 5.1 Introduction This chapter discusses the technology tools used in developing the system, explains how the system implementation and its core functions. It also takes a look at the system testing techniques that were carried out on the system. 5.2 System Development Tools The programming language used was PHP v5.6, a web server scripting language for the backend. We used code igniter, an application development framework that is used to build websites using PHP. In the frontend, we used twitter bootstrap a frontend web framework for building mobile friendly websites using HTML5, CSS3 and JavaScript. We store all the application data and data object on MySQL, a relational database management system. Other tools used during system development include: a) AJAX (Asynchronous JavaScript and XML): AJAX is a technique for creating fast and dynamic web pages. AJAX allows web pages to be updated asynchronously by exchanging small amounts of data with the server behind the scenes, making it possible to update parts of a webpage, without having to reload the whole page. AJAX applications are browser and platform independent. b) JavaScript: JavaScript is a scripting language developed by Netscape to help in designing interactive sites. It blends well with other web technologies such as HTML and CSS. JavaScript allows us to build highly responsive user interfaces and mostly came in handy during form validations. c) Code Igniter: It is an application development framework for people who are building web applications using PHP and are looking for a lightweight framework with a small footprint. d) Ms Office Visio 2013: An Office suite software used to create professional- looking diagrams for designing, understanding, documenting and analysing information, data, systems and process. e) Sublime Text: A cross platform text editor used for code, markup and prose for coding. This was the actual tool on which the system code was edited and debugged during the system development.
  • 41.
    40 | Pa g e 5.3 Implementation methodology 5.3.1 Tasks Based on the magnitude and timelines applicable to the undertaking of the project, we were inclined towards an agile methodology approach. This was beneficial to both the clients’ coordinators (Clinton Health Access Initiative Team) and the final system users. We had the initial meeting were the tasks and requirements were handed over to the team tasked with the development of the task. The successive meeting were all about refining the problem statement and reviewing the system requirements. A technology stack was chosen based on the requirements we had already been brief on. The technology stack decisions were informed based on security, scalability and robustness of the system during the roll out. With an always growing list of user requirements as is case with most large projects, agile methodology helped us maintain a list of product backlogs. The list was managed on a feature priority basis that saw the first prototype shipped with the most basic and essential features. There was always a review and testing done upon each release. We could build on the feedback and keep updating the product backlogs. Then we could work on the next build, this incremental approach saw the product get better and better with each release and a reducing item list on the project backlog list A basic stock management system was first implemented and after being tested and debugged the other features and functionalities were added to the system. Every feature was individually tested and in conjunction with the rest of the system. We followed a more pragmatic programming techniques where all system component were highly modularised and tightly coupled, thus they could be removed from the system and test ran on them extensively. The components were built on each other as subsystems until a vaccine stock management tool was produced, which matched the specification. The subsystem were divided as per modules. The main modules in this project included: a) Stock management module b) Cold chain management module c) User management and authentication module d) Document management module e) Database and data objects management module
  • 42.
    41 | Pa g e 5.3.1.1 Manage Stock This is the module involved in the stock management and supply of the vaccines in the system. The main users who mostly interact with this modules are the EPI Logisticians who are in charge of ordering, issuing and managing vaccine stock at the various vaccine stores and the public health nurse who are responsive if the vaccine stock at facility levels. Other system users can only view vaccine ledgers at their respective stations. Figure 5-1: Manage stock Module 5.3.1.2 Cold Chain This module provides interfaces for managing the cold chain part of the vaccine supply chain. It consist of the cold chain equipment spare part inventory, temperature monitoring, job card management for fixing the cold chain equipment and managing field engineers. The main users interacting with this module are the medical equipment technicians (MET users).
  • 43.
    42 | Pa g e Figure 5-2: Cold Chain Module 5.3.1.3 Reports This interface displays the various reports that can be generated from the system based on the users’ designations. (See Appendix B) 5.3.1.4 Documents This interface displays the various documents, newsletters and communications that can be downloaded from the system based on the users’ designations. (See Appendix B) 5.3.1.5 Configurations This can only be accessed by the administrators at the national level currently. This modules is responsible in major system customization settings and user management functions. (See Appendix B) 5.3.2 A web-based application A fully operation web-based vaccine stock management system was produced. The web-based vaccine stock management system was produced with PHP code igniter framework backend. The implementation of the GUI subsystem was done using twitter bootstrap framework.
  • 44.
    43 | Pa g e Certain basic features re-used as there were many available open source PHP vaccine inventory management systems. 5.3.3 End of Phase One and Piloting The completion of phase one was announced on 18th February 2016, with plans to roll out the first phase of the system in the national central vaccines store and regional vaccine stores set out for discussions with the people in the Ministry of Health. This stage is to serve as a further testing and review on a wider scale function. We plan to continue building up the system till the problem statement is well addressed. 5.3.4 Features not Implemented A number of features of the vaccine stock management tool were not implemented as on the submission of this document because of time constraints. Most of the reporting module is yet to be built as we are still in discussions on the types of report to be generated by the system with a keen concern of the system latency and utilization. The remote temperature monitoring was also not implemented because of lack of time and limited documentation on using a machine sensors data logs with the procured thermometers. I will however be implementing this in the next build that will be released with the current feedback and product backlogs. 5.4 Testing The vaccine stock management tool was tested throughout its development lifecycle by fellow developers attached to the Strathmore HP lab, project supervisor from Strathmore University, program coordinators from the Clinton Health Access Initiative – Kenya and selected individuals from the Ministry of Health. 5.4.1 Test Basis The testing of the vaccine stock management tool was done as it was been implemented, that was the basis of incremental development. Every component of the tool was individually tested for statement coverage and its functionality verified. Features and components were only integrated to the system after they passed the test criteria. When a feature failed the test criteria, the implementation was debugged and in some occasions the design revised, until the cause of the error is found and resolved. 5.4.2 Test Approach There were three approaches used to test the system:
  • 45.
    44 | Pa g e a) Functional testing b) Usability testing c) Compatibility testing 5.4.2.1 Functional Testing Functional testing was done to determine if the various functionalities of the system were working as they were expected to work. All the modules were individually tested before and after integration. Before integration, each module was tested with sample data. 5.4.2.2 Usability Testing Usability testing was done to determine the ease of use of the system and whether the users would struggle to learn and use the system. This was done prior to the announcement of the end of phase one of the project with the eventual system users, selected individuals from the Ministry of Health. 5.4.2.3 Compatibility Testing Compatibility testing was done to determine whether the system developed would work on different web browsers. The vaccine stock management tool is compatible with all the major modern web browsers in the market. The system works when java script is enabled in the browser. Table 5-1: Browser Compatibility tests Chrome Firefox Opera Edge Safari System renders well YES YES YES YES YES The system is also compatible with the personal computers, laptops and mobile platforms. It runs all the major operation system distributions i.e. Windows, Mac and Linux. 5.4.3 Testing Conclusion The test results from all the types of testing conducted, we confirmed that the tool met the qualities of a robust, highly available and user friendly. 5.5 System Deployment The vaccine stock management tool would be hosted on a web server with a public IP address in order to be accessible to all the system users at their different stations. There should be a MySQL server install in the same server or hosted on a server that the web server has access
  • 46.
    45 | Pa g e to. For robustness and quick recovery there would different environment set up i.e. (Production and Development) and a MySQL replication should be setup for the database.
  • 47.
    46 | Pa g e 6 Chapter Six: Conclusions and Recommendations 6.1 Conclusions This research study was conducted in order to provide a solution to address the vaccine supply and stock management inefficiencies within the Division of Vaccine and Immunization department in the Ministry of Health. The aim was to propose and develop a new vaccine stock management tool that would replace the existing system. The current system faced/is facing major bottleneck which include; frequent vaccine stock outs affecting the whole country, mix- up of vaccines with diluents from different manufacturers, inaccurate stock inventories and unreliable minimum and maximum stock levels. The challenges were set to get even bigger with the addition of basic vaccine and antigen recommendations by WHO from 6 to 12 for all countries. This would pose a serious threat to an already over strained vaccine supply system in the country. Access to all this vaccines will have surpassed the current ability of the existing supply and logistic system to distribute, track and store the vaccines at proper temperatures, condition and quality and ensure they reach their destinations in a timely manner. It follows that we can easily resolve part of the challenge by; implementing supply systems that support efficient and effective vaccine delivery and that enable better and timely decision-making There have been many discussions and reports about this subject matter, and a number of recommendations have been put across to the team at the Division of Vaccine and Immunization (DVI) from the donors and GAVI alliance on solving this problem. Among them is the adoption of a “pull” vaccine supply chain system rather than the “push” vaccine supply chain system that is currently been used. Such a switch will not only help minimize the frequent stock outs, but also increase transparency and accountability within the entire system. This research therefore proposed an implementation of the “pull” vaccine supply chain system in Kenya. The developed solution was therefore developed with such requirements in mind and seek integrate well with the existing health systems in the sector. The developed solution is a web based system that collates information from the various stores to the national level and also informs the regional stores on stock availability at the national level. The system does analysis using the stock ledger to act as an early warning system and other derivatives.
  • 48.
    47 | Pa g e The adoption of the developed solution would see the following benefits; increased visibility, accountability and traceability of stocks at all levels, packaged immunization data in ways that ease/prompt decision making, planning /and taking real time actions and developed and sustained use of Cold Chain Equipment and Temperature Monitoring information for planning and actions 6.2 Recommendations The following recommendations are offered for related research in the field of technology and vaccines. a) All targeted users with no computer skills should be given basic training on computer system to ensure that they are able to work with technologies introduce to them in future and have positive attitude towards technology. b) There should be a series of conferences and workshops organised throughout the country to ensure all stakeholders are aware of the current implementation and transitions taking shape in this sector. c) Ensure availability of internet accessibility at the facilities where the tool will used, this will ensure the availability of the tool 24/7. 6.3 Future Work Further research can be conducted to find out what other techniques can be used to enable seamless interoperability of the tool with other health systems. Further improvements can also be made on the algorithms used in the system to increase the speed and efficiency of the tool. Use of a thin server application tier to increase scalability of the tool through use of APIs can also be considered.
  • 49.
    48 | Pa g e 7 References Acharya, Kamal. "STUDENT INFORMATION MANAGEMENT SYSTEM." Authorea Preprints (2023). Acharya, Kamal. "Library Management System." Available at SSRN4807104 (2019). ACHARYA, KAMAL, et al. "LIBRARY MANAGEMENT SYSTEM." (2019). Acharya, Kamal. "Online bus reservation system project report." Authorea Preprints (2024). Acharya, Kamal. "Online bus reservation system project report." (2024). Acharya, Kamal. “Online Bus Reservation System.” SSRN ElectroNIC ASIA Journal (2024): n. pag. Acharya, Kamal. “Student Information Management System Project.” SSRN ElectroNIC ASIA Journal (2024): n. pag. Acharya, Kamal. “ATTENDANCE MANAGEMENT SYSTEM.” International Research Journal of Modernization in Engineering Technology and Science (2023): n. pag. Acharya, Kamal. “College Information Management System.” SSRN ElectroNIC ASIA Journal (2024): n. pag. Acharya, Kamal, Attendance Management System Project (April 28, 2024). Available at SSRN: https://ssrn.com/abstract=4810251 or http://dx.doi.org/10.2139/ssrn.4810251 Acharya, Kamal, Online Food Order System (May 2, 2024). Available at SSRN: https://ssrn.com/abstract=4814732 or http://dx.doi.org/10.2139/ssrn.4814732 Acharya, Kamal, University management system project. (May 1, 2024). Availableat SSRN: https://ssrn.com/abstract=4814103 or http://dx.doi.org/10.2139/ssrn.4814103 Acharya, Kamal, Online banking management system. (May 1, 2024). Available at SSRN: https://ssrn.com/abstract=4813597 or http://dx.doi.org/10.2139/ssrn.4813597 Acharya, Kamal, Online Job Portal Management System (May 5, 2024). Available at SSRN: https://ssrn.com/abstract=4817534 or http://dx.doi.org/10.2139/ssrn.4817534 Acharya, Kamal, Employee leave management system. (May 7, 2024). Available at SSRN: https://ssrn.com/abstract=4819626 or http://dx.doi.org/10.2139/ssrn.4819626 Acharya, Kamal, Online electricity billing project report. (May 7, 2024). Available at SSRN: https://ssrn.com/abstract=4819630 or http://dx.doi.org/10.2139/ssrn.4819630 Acharya, Kamal, POLICY MANAGEMENT SYSTEM PROJECT REPORT. (December 10, 2023). Available at SSRN: https://ssrn.com/abstract=4831694 or http://dx.doi.org/10.2139/ssrn.4831694 Acharya, Kamal, Online job placement system project report. (January 10, 2023). Available at SSRN: https://ssrn.com/abstract=4831638 or http://dx.doi.org/10.2139/ssrn.4831638 Acharya, Kamal, Software testing for project report. (May 16, 2023). Available at SSRN: https://ssrn.com/abstract=4831028 or http://dx.doi.org/10.2139/ssrn.4831028 Acharya, Kamal, ONLINE CRIME REPORTING SYSTEM PROJECT. (August 10, 2022). Available at SSRN: https://ssrn.com/abstract=4831015 or http://dx.doi.org/10.2139/ssrn.4831015 Acharya, Kamal, Burber ordering system project report. (October 10, 2022). Available at SSRN: https://ssrn.com/abstract=4832704 or http://dx.doi.org/10.2139/ssrn.4832704 Acharya, Kamal, Teachers Record Management System Project Report (December 10, 2023). Available at SSRN: https://ssrn.com/abstract=4833821 or http://dx.doi.org/10.2139/ssrn.4833821 Acharya, Kamal, Dairy Management System Project Report (December 20, 2020). Available at SSRN: https://ssrn.com/abstract=4835231 or http://dx.doi.org/10.2139/ssrn.4835231
  • 50.
    49 | Pa g e Acharya, Kamal, Electrical Shop Management System Project (December 10, 2019). Available at SSRN: https://ssrn.com/abstract=4835238 or http://dx.doi.org/10.2139/ssrn.4835238 Acharya, Kamal, Online book store management system project report. (Febuary 10, 2020). Available at SSRN: https://ssrn.com/abstract=4835277 or http://dx.doi.org/10.2139/ssrn.4835277 Acharya, Kamal, Paint shop management system project report. (January 10, 2019). Available at SSRN: https://ssrn.com/abstract=4835441 or http://dx.doi.org/10.2139/ssrn.4835441 Acharya, Kamal, Supermarket billing system project report. (August 10, 2021). Available at SSRN: https://ssrn.com/abstract=4835474 or http://dx.doi.org/10.2139/ssrn.4835474 Acharya, Kamal, Online texi booking system project report. (March 10, 2022). Available at SSRN: https://ssrn.com/abstract=4837729 or http://dx.doi.org/10.2139/ssrn.4837729 Acharya, Kamal, Online car servicing system project report. (March 10, 2023). Available at SSRN: https://ssrn.com/abstract=4837832 or http://dx.doi.org/10.2139/ssrn.4837832 Acharya, Kamal, School management system project report. (July 10, 2021). Available at SSRN: https://ssrn.com/abstract=4837837 or http://dx.doi.org/10.2139/ssrn.4837837 Acharya, Kamal, Furniture Showroom Management System Project Report (March 21, 2021). Available at SSRN: https://ssrn.com/abstract=4839422 or http://dx.doi.org/10.2139/ssrn.4839422 Acharya, Kamal, Online Vehicle Rental System Project Report (March 21, 2019). Available at SSRN: https://ssrn.com/abstract=4839429 or http://dx.doi.org/10.2139/ssrn.4839429
  • 51.
    50 | Pa g e 8 APPENDICES 8.1 Appendix A: Cold Chain Room Figure 8-1: Cold Chain room
  • 52.
    51 | Pa g e 8.2 Appendix B: System Screen Shots Figure 8-2: Login Page Figure 8-3: Sample Admin Dashboard
  • 53.
    52 | Pa g e Figure 8-4: Manage Stock Module Figure 8-5: Document Manager Module
  • 54.
    53 | Pa g e Figure 8-6: Cold Chain Management Module Figure 8-7: Reports Module
  • 55.
    54 | Pa g e Figure 8-8: Admin System Configuration Module Figure 8-9: Failed Login
  • 56.
    55 | Pa g e Figure 8-10: Unauthorized Access Error
  • 57.
    56 | Pa g e 8.3 Appendix C: Sample System Code <?php class Spareparts extends MY_Controller { // $this->output->enable_profiler(true); Modules::run('secure_tings/ni_met'); } public function index() { // Modules::run('secure_tings/ni_met'); $this->load->model('mdl_spareparts'); $this->load->library('pagination'); $this->load->library('table'); $config['base_url'] = base_url().'/spareparts/index'; $config['total_rows'] = $this->mdl_spareparts->get('id')->num_rows; $config['full_tag_open'] = '<div><ul class="pagination pagination- small pagination-centered">'; $config['full_tag_close'] = '</ul></div>'; $config['num_tag_open'] = '<li>'; $config['num_tag_close'] = '</li>'; $config['cur_tag_open'] = "<li class='disabled'><li class='active'><a href='#'>"; $config['cur_tag_close'] = "<span class='sr- only'></span></a></li>"; $config['next_tag_open'] = "<li>"; $config['next_tagl_close'] = "</li>"; $config['prev_tag_open'] = "<li>"; $config['prev_tagl_close'] = "</li>"; $config['first_tag_open'] = "<li>"; $config['first_tagl_close'] = "</li>"; $config['last_tag_open'] = "<li>"; $config['last_tagl_close'] = "</li>"; $this->pagination->initialize($config); $data['records'] = $this->db->get('spareparts_view', $config['per_page'], $this->uri->segment(3)); $data['section'] = "Maintenance"; $data['subtitle'] = "Spare Parts"; $data['page_title'] = "Cold Chain Spare Parts"; $data['module']="spareparts"; $data['view_file']="list_spareparts_view"; $data['user_object'] = $this->get_user_object(); $data['main_title'] = $this->get_title(); echo Modules::run('template/'.$this->redirect($this->session- >userdata['logged_in']['user_group']), $data); } $config['per_page'] = 10; $config['num_links'] = 4; function construct() { parent:: construct();
  • 58.
    57 | Pa g e function update(){ $update_id= $this->uri->segment(3); $data = array(); $this->load->model('mdl_spareparts'); if (!isset($update_id )){ $update_id = $this->input->post('update_id', $id); } if (is_numeric($update_id)){ $data = $this->get_data_from_db($update_id); $data['update_id'] = $update_id; } $data['section'] = "Maintenance"; $data['subtitle'] = "Spare Parts"; $data['page_title'] = "Update Cold Chain Spare Parts and Accessories"; $data['module'] = "spareparts"; $data['view_file'] = "update_spareparts_form"; $data['user_object'] = $this->get_user_object(); $data['main_title'] = $this->get_title(); echo Modules::run('template/'.$this->redirect($this->session- >userdata['logged_in']['user_group']), $data); } View publication stats