Тема ІV.3
ХИМИЧНО РАВНОВЕСИЕ
І. Обратими и необратими химични реакции
ІІ. Истинско химично равновесие; особености
ІІІ. Равновесна константа
ІV. Фактори, влияещи върху химичното равновесие
доц. Боряна Донкова,
Факултет по химия и фармация,
СУ “Св. Климент Охридски”
Раздел ІV: ХИМИЧНИ ПРОЦЕСИ
2
Какво знам от Тема ІV.1?
1. Спонтанни реакции са тези,
при протичането на които
свободна енергия на
системата намалява: ∆G < 0.
2. Не всички спонтанни реакции
протичат до пълно
изчерпване на реагентите.
3. При обратими реакции се
установява състояние на
равновесие: ∆G = 0.
ВЪВЕДЕНИЕ
Тема ІV-1
І. ОБРАТИМИ И НЕОБРАТИМИ ХИМИЧНИ РЕАКЦИИ
В зависимост от степента на превръщане на изходните вещества (реагентите)
в продукти химичните реакции биват обратими и необратими.
1. Химична обатимост. Обратими химични реакции (⇄)
Свойството на хим. реакции да протичат в две противоположни посоки в зависи-
мост от условията се нарича химична обратимост, а реакциите – обратими.
Условни наименования/означения: права реакция (→), обратна реакция (←).
При обратими реакции в системата може да се установи равновесно състояние.
2. Необратими химични реакции – теоретично всички реакции са обратими;
на практика не винаги може да създадем условия, при които да протече
обратната реакция. При необратими химични процеси има пълно превръщане.
Примери: разлагане на твърди вещества, повечето ОРП, практически
необратимите йонообменни реакции (ЙОП) във воден разтвор.
2KClO3(тв) → KCl(тв)+ 3O2↑ – Q
2Na + 2H2O → 2NaOH + H2↑ + Q
AgNO3 + NaCl → NaNO3 + AgCl↓
Na2S + 2HCl → 2NaCl + H2S↑
NaOH + HCl → NaCl + H2O
N2 + 3H2 ⇄ 2NH3
NaOH + CH3COOH ⇄ CH3COONa + H2O
3
Свободна
енергия
G
G(изх.)
G(прод.)
Р-сие
Т1
Р-сие
Т2
Т2 > Т1
Свободна
енергия
G
G(изх.)
G(прод.)
А 100% А 0%
Б 0% Б 100%
А Б ∆H < 0
А Б
Химично равновесие при обратима
реакция се установява, когато
свободната енергия на системата
достигне минималната си стойност
при дадената температура и ΔG=0.
4
А 100% А 0%
Б 0% Б 100%
Изменение на свободната енергия при необратима и обратима реакция
ΔG=0
ΔG=0
Спонтанен процес; ΔG < 0;
пълно превръщане на
реагента А в продукт Б.
Преди да се установи равновесие протича
само или правата, или обратната реакция!!!
След това протичат едновременно и двете !!!
СВОБОДНА
ЕНЕРГИЯ
спонтанен
НЕспонтанен
процес
лабилна
система
метастабилно
равновесие
Кинетично стабилна система
равновесие
ИЗМЕНЕНИЕ НА СИСТЕМАТА
Посока на процесите и равновесно състояние
(термодинамично описание)
5
Gmin
∆G = 0
Състояние което се установява в системата при определени условия,
при което състояние *молните концентрации (парциалните налягания)
на всички вещества в системата остават постоянни, тъй като правата и
обратната реакции протичат с еднаква скорост. *Системата има
минимална стойност на свободната енергия (Gmin), а * ΔG = 0.
Системата се нарича равновесна, а концентрациите на веществата –
равновесни концентрации и се записват сeq(А) ≡ [A]. Напр. [HCl] , [NH3]
Символ (⇌), но все още се използва и символа за обратимост (⇄).
ІІ. ИСТИНСКО ХИМИЧНО РАВНОВЕСИЕ (⇌)
• В система в равновесно състояние външни признаци за протичане на
реакция не се наблюдават, докато не променим условията, при които е
установено равновесието.
• Независимо от липсата на външни признаци, в равновесната система
протичат едновременно с еднаква скорост и правата, и обратната
реакция, докато преди установяване на равновесието в системата протича
или само правата, или само обратната реакция.
• Хомогенно и хетерогенно равновесие!!!!!
- Когато системата е хомогенна, равновесието е хомогенно.
- Когато системата е хетерогенна, равновесието е хетерогенно. 6
7
Метастабилно (лъжливо) равновесие: има постоянство в концентрациите на
веществата, но системата НЕ Е в най-ниското за дадените условия енергетично
състояние и реакции НЕ протичат. Такива системи се наричат кинетично
стабилни системи.
Особености на истинското химичното равновесие:
1. динамично: правата и обратната реакция продължават да протичат в
състояние на равновесие, но протичат с еднаква скорост, поради което
концентрациите/парциалните налягания на всички вещества в
равновесната система са постоянни при дадените условия.
2. двупосочно: т.е. не зависи от пътя/от посоката за достигането му.
Химичното равновесие може да се установи, тръгвайки по посока както
на правата, така и на обратната реакция, защото всяка от реакциите е
спонтанна до установяване на равновесното състояние.
3. подвижно: при промяна на условията, при които е установено химично
равновесие, в системата ще протече правата или обратната реакция
(тази, която е спонтанна при новите условия).
!!!! Химичното равновесие НЕ зависи от внасянето на катализатор.
Последният само ускорява установяването на равновесно състояние в
системата.
v
v



ІІІ. РАВНОВЕСНА КОНСТАНТА – К
За хомогенни течни системи:
mA + qB ⇌ kC + pD
p
k
q
m
]
D
[
.
]
C
[
.
k
]
B
[
.
]
A
[
.
k



p
k
D
C
k
v ]
[
.
]
[
.



q
m
B
A
k
v ]
[
.
]
[
.



скорост на права р-я:
скорост на обратна р-я:
q
m
p
k
c
B
A
D
C
K
k
k
]
[
.
]
[
]
[
.
]
[




при Т° = const.
К е и отношение на
скоростни константи !!!
За хомогенни газови системи:
Равновесната константа е отношение между произведенията от равновесните
молни концентрации/парциални налягания на продуктите и реагентите, всяка от
които повдигната на степен, отговаряща на броя молове в химичното уравнение.
!!! Но равновесната константа е и отношение на скоростните константи.
q
B
m
A
p
D
k
C
p
p
p
p
p
K
k
k
.
.



 Кр ~ Кc
сeq(A) ≡ [A]
равновесна молна
концентрация на
реагента А
8
K е количествена характеристика на равновесието. Тя характеризира място-
то на равновесието, т.е. степента на превръщане на реагентите в продукти.
при Т° = const.
рА –парциалното
налягане на реагента А
в общата газова смес
v
v



при Т° = const.
9
За равновесни хетерогенни системи:
Концентрациите/парциалните налягания на по-кондензираните в равновесната
система фази не се записват в израза за равновесната константа, тъй като
реакцията протича САМО на контактната повърхност между различните фази.
⇌
CaO(тв.) + CO2(г) CaCO3(тв)
2
1
CO
p
p
K 
 
2
1
CO
Kc 
или
Равновесната константа:
не зависи от концентрацията, общото налягане и наличието на катализатор
зависи САМО от ТЕМПЕРАТУРАТА
При хетерогенни реакции зависи И от контактната повърхност между веществата.
Kp и КС – наричат се още реакционни изотерми,
защото са функции на температурата.
n
c
q
m
p
k
q
B
m
A
p
D
k
C
q
B
m
A
p
D
k
C
p RT
K
RT
RT
c
c
c
c
p
p
p
p
K 




 )
(
.
)
(
)
(
.
.
.
.
.
mA + qB ⇌ kC + pD pi.V = ni.R.T → pi = ci.R.T
Δn = (k+p) – (m+q)
разликата в броя молове на
газообразните продукти и
реагенти
Когато Δn ≠ 0 Kp ≠ КС
Връзка между Kp и КС:
Примери за ВАЖНИ химични процеси и техните равновесни константи
Дисоциация на слаби електролити:
СН3COOH СН3COO − + H+ COOH]
[CH
]
[H
.
]
COO
[CH
3
3



D
K Т=const
Нарича се дисоциационна константа-KD
Разтваряне на малкоразтворими СИЛНИ електролити:
CaCO3(тв) Ca2+
(р-р) + CO3
2-
(р-р)
Нарича се произведение на разтворимост;
бележи се с Ksр; мярка e за разтворимостта
на съответния електролит.
Дисоциация на слабия електролит вода:
H2O H+ + OH−
]
[
.
]
[ 

 OH
H
Kw
Нарича се йонно произведение на водата;
бележи се с Kw
Хидролиза на соли:
пълно ур-е: NaCN + H2O ⇌ NaOH + HCN
]
[CN
[HCN]
.
]
[OH



h
K
Съкратено: CN− + H2O ⇌ OH− + HCN
Нарича се хидролизна константа - Kh
]
[
.
]
[
2
3
2 

 CO
Ca
KSP
Т=25ºС
Kw=1.10-14
Т=const
10
Други: Ka, Kb, Kстаб.
⇌
⇌
⇌
ІV. “ПОДВИЖНО” РАВНОВЕСИЕ – ПРИНЦИП НА Льо Шателие
Ако върху система в състояние на химично равновесие се упражни външно
въздействие (т.е. променим условията, при които е установено
равновесието), в системата протича реакция в тази посока, в която се
намалява ефектът от това въздействие.
Т = const
11
⇌
mA(р-р) + qB(р-р) kC(р-р)
а) Химичната система е
в равновесие.
б) Увеличено е количеството на
реагента В.
Системата не е в равновесие.
в) Протича правата реакция, за да се
минимизира външното въздействие.
Системата отново е в равновесие.
Равновесието за дадената температура е възстановено, т.е. К запазва
стойността си, но равновесните концентрации/парциални налягания на
веществата са различни от тези в първоначалната равновесна система
(обърнете внимание на големината на буквите).
!!! Равновесието се измества, т.е. К променя стойността си само когато се
мени температурата на системата. Постига се нова минимална стойност на
свободната енергия за новата температура, т.е. ново равновесно състояние
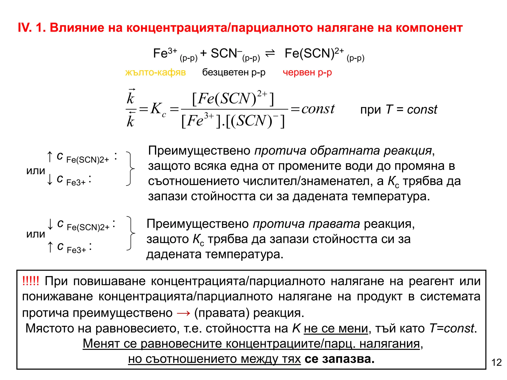
ІV. 1. Влияние на концентрацията/парциалното налягане на компонент
Fe3+
(р-р) + SCN–
(р-р) Fe(SCN)2+
(р-р)
↑ с Fe(SCN)2+ :
↓ с Fe3+ :
Преимуществено протича обратната реакция,
защото всяка една от промените води до промяна в
съотношението числител/знаменател, а Кc трябва да
запази стойността си за дадената температура.
↓ с Fe(SCN)2+ :
↑ с Fe3+ :
Преимуществено протича правата реакция,
защото Кc трябва да запази стойността си за
дадената температура.
const
SCN
Fe
SCN
Fe
K
k
k
c 

 


]
)
[(
.
]
[
]
)
(
[
3
2


при Т = const
!!!!! При повишаване концентрацията/парциалното налягане на реагент или
понижаване концентрацията/парциалното налягане на продукт в системата
протича преимуществено → (правата) реакция.
Мястото на равновесието, т.е. стойността на K не се мени, тъй като Т=const.
Менят се равновесните концентрациите/парц. налягания,
но съотношението между тях се запазва. 12
⇌
жълто-кафяв безцветен р-р червен р-р
или
или
ІV. 2. Влияние на общото налягане-р над системата
Δn = 0: налягането не влияе върху такава равновесна система
Δn < 0: моловете газообразни продукти са по-малко от моловете на реагентите;
повишаването на налягането благоприятства протичане на правата
реакция и установяване на нови равновесни парциални налягания.
2NO + O2 2NO2 Δn = 2 – (2+1) = – 1 ; обемът намалява
I2 + H2 2HI Δn = 2 – (1+1) = 0 ; обемът не се мени
Δn > 0: повишаването на налягането благоприятства протичане на обратната
реакция и установяване на нови равновесни парциални налягания.
N2O4 2NO2 Δn = 2 – 1 = 1 ; обемът нараства
p.V = ni.R.T → p = сi.R.T
!!!! Повишаването на общото р над равновесна система, в която има поне
едно газообразно вещество води до протичане на реакцията, при която
намалява обема на системата, т.е. намаляват моловете газообразни в-ва.
Мястото на равновесието, т.е. K не се мени, тъй като Т=const.
Равновесните концентрации/парц.налягания се менят,
но съотношение между тях се запазва.
Налягането влияе *само върху процеси с участието на газове и *само ако
взаимодействието е съпроводено с промяна в обема на системата, т.е. при
разлика Δn≠0 в броя молове газообразни в-ва вдясно и вляво на уравнението.
13
Т = const ⇌
⇌
⇌
Т = const
Т = const
ІV. 3. Влияние на температурата
!!!! Повишаването на температурата води ВИНАГИ до протичане на
ендотермичната реакция и установяване на ново равновесно състояние.
Мени се стойността на К и Gmin, т.е. мени се мястото на равновесието.
ІV. 4. Влияние на катализатора
Не влияе върху стойността на равновесната константа, защото катализаторът
понижава активиращата енергия (т.е. скоростта) както на правата, така и на
обратната реакция. (виж темата Скорост на хим. реакции)
Катализаторът само ускорява достигането на равновесно състояние при
обратима реакция, която протича спонтанно.
Повечето реакции протичат с Q ≠ 0 (∆H ≠ 0), т.е. с топлообмен. Ако правата
реакция е екзотермична, то обратната реакция е ендотермична и обратно.
Повишаването на температурата води ВИНАГИ до увеличаване
скоростта на реакциите, независимо от техния топлинен ефект, т.е. ускорява
се и ендотермичната и екзотермичната реакция. Когато внесената в
системата топлина стане равна на отделената се установява НОВО
РАВНОВЕСНО СЪСТОЯНИЕ за съответната температура, като стойността
на равновесна константа е различна от изходната. (виж слайдове 4 и 5)
A + B2 AB2 + Q При ↑ Т протича обратната реакция
A + С AС ‒Q При ↑ Т протича правата реакция
14
⇌
⇌
15
Задача. Имате равновесната система H2(г) + S(г) H2S(г) + Q.
1. Запишете израза за равновесната константа Кс.
⇌
2. На всеки ред запишете какви процеси ще протекат, ако настъпят следните
промени в равновесната система.
а) увеличаване концентрацията на H2 и S: ...................................
б) извеждане на H2S от системата: ....................................
в) повишаване на налягането над системата: .....................................
г) повишаване на температурата. ................................
Обосновете отговорите си като използвате принципа на Льо Шателие, а при
подусловия от а) до в) използвайте и израза за равновесната константа.
? Приложете наученото и отговорете на въпросите.
16
ОТГОВОРИ: H2(г) + S(г) H2S(г) + Q,
1. Запишете израза за равновесната константа Кс. Отг.:
⇌
2. На всеки ред запишете какви процеси ще протекат, ако настъпят следните промени в
равновесната система. Обосновете отговора си.
а) увеличаване концентрацията на H2 и/или S: ........ → реакция.................
Примерен отг.: Съгласно принципа на Льо Шателие при увеличаване концентрацията на реагент в
системата ще протече преимуществено правата реакция, за да се намали ефектът от външното
въздействие.
От израза за Кс е видно, че увеличаването на концентрацията на реагент ще доведе до
нарастване на знаменателя на дробта и промяна в числената й стойност. Тъй като не се мени
температурата, то Кс трябва да запази стойността си. Следователно, ще протече реакция, при
която и числителят на дробта да нарасне, т.е. да се увеличи концентрацията на продукта. Това
ще стане при протичане на правата (→) реакция.
б) извеждане на H2S от системата: .......... → реакция...........
в) повишаване на налягането над системата: .......... → реакция...........
Примерен отг.: Получаването на H2S е съпроводено с намаляване обема на системата, защото
Δn < 0. Съгласно принципа на Льо Шателие, при повишаване на общото налягане ще протече
преимуществено реакцията, при която намалява обемът на системата, т.е. правата (→) реакция.
Повишаването на общото налягане p води до ↓ обема V на системата, следователно ↑ концен-
трацията на всеки от компонентите (ci=ni/V). От израза за Кс е видно, че знаменателят на
дробта ще нарасне два пъти повече, отколкото ще нарасне числителят. За да запази Кс
стойността си ще протече преимуществено → реакция.
г) повишаване на температурата. ............ ← реакция..........
Примерен отг.: Получаването на H2S е екзотермична реакция. Съгласно принципа на Льо Шателие,
при повишаване на температурата ще протече ендотермичната реакция, при която се усвоява
внесената топлина, в случая: ← реакция. Стойността на Кс ще намалее.
 
   
S
H
S
H
Kc


2
2
17
КАКВО ТРЯБВА ДА ЗНАМ И МОГА????
1. Да знам кои реакции са обратими и кои – необратими.
2. Да знам особеностите на истинското химично равновесие.
3. Да знам от какво зависи и от какво не зависи стойността на равновесната
константа. В кои случаи се мени стойността й?
4. Да знам как се наричат равновесните константи на важни физикохимични
процеси като електролитна дисоциация, хидролиза и др.
5. Да знам как влияе промяната на концентрацията/парциалните налягания,
общото налягане и температурата върху химичното равновесие.
6. Да мога да давам примери за обратими и необратими реакции.
7. Да мога да дефинирам какво е истинско химично равновесие.
8. Да мога да обяснявам и илюстрирам с примери особеностите на
химичното равновесие
9. Да мога да записвам равновесни константи за хомогенни и хетерогенни
реакции.
10. Да мога да обяснявам с принципа на Льо Шателие в коя посока ще
протича процес при промяна на условията в равновесна система .
11. Да мога да обяснявам чрез израза за равновесната константа в коя
посока ще протича процес при промяна концентрацията или общото
налягане.

Тема ІV.3. - Химично равновесие (химична обратимост и състояние на равновесие)

  • 1.
    Тема ІV.3 ХИМИЧНО РАВНОВЕСИЕ І.Обратими и необратими химични реакции ІІ. Истинско химично равновесие; особености ІІІ. Равновесна константа ІV. Фактори, влияещи върху химичното равновесие доц. Боряна Донкова, Факултет по химия и фармация, СУ “Св. Климент Охридски” Раздел ІV: ХИМИЧНИ ПРОЦЕСИ
  • 2.
    2 Какво знам отТема ІV.1? 1. Спонтанни реакции са тези, при протичането на които свободна енергия на системата намалява: ∆G < 0. 2. Не всички спонтанни реакции протичат до пълно изчерпване на реагентите. 3. При обратими реакции се установява състояние на равновесие: ∆G = 0. ВЪВЕДЕНИЕ Тема ІV-1
  • 3.
    І. ОБРАТИМИ ИНЕОБРАТИМИ ХИМИЧНИ РЕАКЦИИ В зависимост от степента на превръщане на изходните вещества (реагентите) в продукти химичните реакции биват обратими и необратими. 1. Химична обатимост. Обратими химични реакции (⇄) Свойството на хим. реакции да протичат в две противоположни посоки в зависи- мост от условията се нарича химична обратимост, а реакциите – обратими. Условни наименования/означения: права реакция (→), обратна реакция (←). При обратими реакции в системата може да се установи равновесно състояние. 2. Необратими химични реакции – теоретично всички реакции са обратими; на практика не винаги може да създадем условия, при които да протече обратната реакция. При необратими химични процеси има пълно превръщане. Примери: разлагане на твърди вещества, повечето ОРП, практически необратимите йонообменни реакции (ЙОП) във воден разтвор. 2KClO3(тв) → KCl(тв)+ 3O2↑ – Q 2Na + 2H2O → 2NaOH + H2↑ + Q AgNO3 + NaCl → NaNO3 + AgCl↓ Na2S + 2HCl → 2NaCl + H2S↑ NaOH + HCl → NaCl + H2O N2 + 3H2 ⇄ 2NH3 NaOH + CH3COOH ⇄ CH3COONa + H2O 3
  • 4.
    Свободна енергия G G(изх.) G(прод.) Р-сие Т1 Р-сие Т2 Т2 > Т1 Свободна енергия G G(изх.) G(прод.) А100% А 0% Б 0% Б 100% А Б ∆H < 0 А Б Химично равновесие при обратима реакция се установява, когато свободната енергия на системата достигне минималната си стойност при дадената температура и ΔG=0. 4 А 100% А 0% Б 0% Б 100% Изменение на свободната енергия при необратима и обратима реакция ΔG=0 ΔG=0 Спонтанен процес; ΔG < 0; пълно превръщане на реагента А в продукт Б. Преди да се установи равновесие протича само или правата, или обратната реакция!!! След това протичат едновременно и двете !!!
  • 5.
  • 6.
    Състояние което сеустановява в системата при определени условия, при което състояние *молните концентрации (парциалните налягания) на всички вещества в системата остават постоянни, тъй като правата и обратната реакции протичат с еднаква скорост. *Системата има минимална стойност на свободната енергия (Gmin), а * ΔG = 0. Системата се нарича равновесна, а концентрациите на веществата – равновесни концентрации и се записват сeq(А) ≡ [A]. Напр. [HCl] , [NH3] Символ (⇌), но все още се използва и символа за обратимост (⇄). ІІ. ИСТИНСКО ХИМИЧНО РАВНОВЕСИЕ (⇌) • В система в равновесно състояние външни признаци за протичане на реакция не се наблюдават, докато не променим условията, при които е установено равновесието. • Независимо от липсата на външни признаци, в равновесната система протичат едновременно с еднаква скорост и правата, и обратната реакция, докато преди установяване на равновесието в системата протича или само правата, или само обратната реакция. • Хомогенно и хетерогенно равновесие!!!!! - Когато системата е хомогенна, равновесието е хомогенно. - Когато системата е хетерогенна, равновесието е хетерогенно. 6
  • 7.
    7 Метастабилно (лъжливо) равновесие:има постоянство в концентрациите на веществата, но системата НЕ Е в най-ниското за дадените условия енергетично състояние и реакции НЕ протичат. Такива системи се наричат кинетично стабилни системи. Особености на истинското химичното равновесие: 1. динамично: правата и обратната реакция продължават да протичат в състояние на равновесие, но протичат с еднаква скорост, поради което концентрациите/парциалните налягания на всички вещества в равновесната система са постоянни при дадените условия. 2. двупосочно: т.е. не зависи от пътя/от посоката за достигането му. Химичното равновесие може да се установи, тръгвайки по посока както на правата, така и на обратната реакция, защото всяка от реакциите е спонтанна до установяване на равновесното състояние. 3. подвижно: при промяна на условията, при които е установено химично равновесие, в системата ще протече правата или обратната реакция (тази, която е спонтанна при новите условия). !!!! Химичното равновесие НЕ зависи от внасянето на катализатор. Последният само ускорява установяването на равновесно състояние в системата. v v   
  • 8.
    ІІІ. РАВНОВЕСНА КОНСТАНТА– К За хомогенни течни системи: mA + qB ⇌ kC + pD p k q m ] D [ . ] C [ . k ] B [ . ] A [ . k    p k D C k v ] [ . ] [ .    q m B A k v ] [ . ] [ .    скорост на права р-я: скорост на обратна р-я: q m p k c B A D C K k k ] [ . ] [ ] [ . ] [     при Т° = const. К е и отношение на скоростни константи !!! За хомогенни газови системи: Равновесната константа е отношение между произведенията от равновесните молни концентрации/парциални налягания на продуктите и реагентите, всяка от които повдигната на степен, отговаряща на броя молове в химичното уравнение. !!! Но равновесната константа е и отношение на скоростните константи. q B m A p D k C p p p p p K k k . .     Кр ~ Кc сeq(A) ≡ [A] равновесна молна концентрация на реагента А 8 K е количествена характеристика на равновесието. Тя характеризира място- то на равновесието, т.е. степента на превръщане на реагентите в продукти. при Т° = const. рА –парциалното налягане на реагента А в общата газова смес v v    при Т° = const.
  • 9.
    9 За равновесни хетерогеннисистеми: Концентрациите/парциалните налягания на по-кондензираните в равновесната система фази не се записват в израза за равновесната константа, тъй като реакцията протича САМО на контактната повърхност между различните фази. ⇌ CaO(тв.) + CO2(г) CaCO3(тв) 2 1 CO p p K    2 1 CO Kc  или Равновесната константа: не зависи от концентрацията, общото налягане и наличието на катализатор зависи САМО от ТЕМПЕРАТУРАТА При хетерогенни реакции зависи И от контактната повърхност между веществата. Kp и КС – наричат се още реакционни изотерми, защото са функции на температурата. n c q m p k q B m A p D k C q B m A p D k C p RT K RT RT c c c c p p p p K       ) ( . ) ( ) ( . . . . . mA + qB ⇌ kC + pD pi.V = ni.R.T → pi = ci.R.T Δn = (k+p) – (m+q) разликата в броя молове на газообразните продукти и реагенти Когато Δn ≠ 0 Kp ≠ КС Връзка между Kp и КС:
  • 10.
    Примери за ВАЖНИхимични процеси и техните равновесни константи Дисоциация на слаби електролити: СН3COOH СН3COO − + H+ COOH] [CH ] [H . ] COO [CH 3 3    D K Т=const Нарича се дисоциационна константа-KD Разтваряне на малкоразтворими СИЛНИ електролити: CaCO3(тв) Ca2+ (р-р) + CO3 2- (р-р) Нарича се произведение на разтворимост; бележи се с Ksр; мярка e за разтворимостта на съответния електролит. Дисоциация на слабия електролит вода: H2O H+ + OH− ] [ . ] [    OH H Kw Нарича се йонно произведение на водата; бележи се с Kw Хидролиза на соли: пълно ур-е: NaCN + H2O ⇌ NaOH + HCN ] [CN [HCN] . ] [OH    h K Съкратено: CN− + H2O ⇌ OH− + HCN Нарича се хидролизна константа - Kh ] [ . ] [ 2 3 2    CO Ca KSP Т=25ºС Kw=1.10-14 Т=const 10 Други: Ka, Kb, Kстаб. ⇌ ⇌ ⇌
  • 11.
    ІV. “ПОДВИЖНО” РАВНОВЕСИЕ– ПРИНЦИП НА Льо Шателие Ако върху система в състояние на химично равновесие се упражни външно въздействие (т.е. променим условията, при които е установено равновесието), в системата протича реакция в тази посока, в която се намалява ефектът от това въздействие. Т = const 11 ⇌ mA(р-р) + qB(р-р) kC(р-р) а) Химичната система е в равновесие. б) Увеличено е количеството на реагента В. Системата не е в равновесие. в) Протича правата реакция, за да се минимизира външното въздействие. Системата отново е в равновесие. Равновесието за дадената температура е възстановено, т.е. К запазва стойността си, но равновесните концентрации/парциални налягания на веществата са различни от тези в първоначалната равновесна система (обърнете внимание на големината на буквите). !!! Равновесието се измества, т.е. К променя стойността си само когато се мени температурата на системата. Постига се нова минимална стойност на свободната енергия за новата температура, т.е. ново равновесно състояние
  • 12.
    ІV. 1. Влияниена концентрацията/парциалното налягане на компонент Fe3+ (р-р) + SCN– (р-р) Fe(SCN)2+ (р-р) ↑ с Fe(SCN)2+ : ↓ с Fe3+ : Преимуществено протича обратната реакция, защото всяка една от промените води до промяна в съотношението числител/знаменател, а Кc трябва да запази стойността си за дадената температура. ↓ с Fe(SCN)2+ : ↑ с Fe3+ : Преимуществено протича правата реакция, защото Кc трябва да запази стойността си за дадената температура. const SCN Fe SCN Fe K k k c       ] ) [( . ] [ ] ) ( [ 3 2   при Т = const !!!!! При повишаване концентрацията/парциалното налягане на реагент или понижаване концентрацията/парциалното налягане на продукт в системата протича преимуществено → (правата) реакция. Мястото на равновесието, т.е. стойността на K не се мени, тъй като Т=const. Менят се равновесните концентрациите/парц. налягания, но съотношението между тях се запазва. 12 ⇌ жълто-кафяв безцветен р-р червен р-р или или
  • 13.
    ІV. 2. Влияниена общото налягане-р над системата Δn = 0: налягането не влияе върху такава равновесна система Δn < 0: моловете газообразни продукти са по-малко от моловете на реагентите; повишаването на налягането благоприятства протичане на правата реакция и установяване на нови равновесни парциални налягания. 2NO + O2 2NO2 Δn = 2 – (2+1) = – 1 ; обемът намалява I2 + H2 2HI Δn = 2 – (1+1) = 0 ; обемът не се мени Δn > 0: повишаването на налягането благоприятства протичане на обратната реакция и установяване на нови равновесни парциални налягания. N2O4 2NO2 Δn = 2 – 1 = 1 ; обемът нараства p.V = ni.R.T → p = сi.R.T !!!! Повишаването на общото р над равновесна система, в която има поне едно газообразно вещество води до протичане на реакцията, при която намалява обема на системата, т.е. намаляват моловете газообразни в-ва. Мястото на равновесието, т.е. K не се мени, тъй като Т=const. Равновесните концентрации/парц.налягания се менят, но съотношение между тях се запазва. Налягането влияе *само върху процеси с участието на газове и *само ако взаимодействието е съпроводено с промяна в обема на системата, т.е. при разлика Δn≠0 в броя молове газообразни в-ва вдясно и вляво на уравнението. 13 Т = const ⇌ ⇌ ⇌ Т = const Т = const
  • 14.
    ІV. 3. Влияниена температурата !!!! Повишаването на температурата води ВИНАГИ до протичане на ендотермичната реакция и установяване на ново равновесно състояние. Мени се стойността на К и Gmin, т.е. мени се мястото на равновесието. ІV. 4. Влияние на катализатора Не влияе върху стойността на равновесната константа, защото катализаторът понижава активиращата енергия (т.е. скоростта) както на правата, така и на обратната реакция. (виж темата Скорост на хим. реакции) Катализаторът само ускорява достигането на равновесно състояние при обратима реакция, която протича спонтанно. Повечето реакции протичат с Q ≠ 0 (∆H ≠ 0), т.е. с топлообмен. Ако правата реакция е екзотермична, то обратната реакция е ендотермична и обратно. Повишаването на температурата води ВИНАГИ до увеличаване скоростта на реакциите, независимо от техния топлинен ефект, т.е. ускорява се и ендотермичната и екзотермичната реакция. Когато внесената в системата топлина стане равна на отделената се установява НОВО РАВНОВЕСНО СЪСТОЯНИЕ за съответната температура, като стойността на равновесна константа е различна от изходната. (виж слайдове 4 и 5) A + B2 AB2 + Q При ↑ Т протича обратната реакция A + С AС ‒Q При ↑ Т протича правата реакция 14 ⇌ ⇌
  • 15.
    15 Задача. Имате равновеснатасистема H2(г) + S(г) H2S(г) + Q. 1. Запишете израза за равновесната константа Кс. ⇌ 2. На всеки ред запишете какви процеси ще протекат, ако настъпят следните промени в равновесната система. а) увеличаване концентрацията на H2 и S: ................................... б) извеждане на H2S от системата: .................................... в) повишаване на налягането над системата: ..................................... г) повишаване на температурата. ................................ Обосновете отговорите си като използвате принципа на Льо Шателие, а при подусловия от а) до в) използвайте и израза за равновесната константа. ? Приложете наученото и отговорете на въпросите.
  • 16.
    16 ОТГОВОРИ: H2(г) +S(г) H2S(г) + Q, 1. Запишете израза за равновесната константа Кс. Отг.: ⇌ 2. На всеки ред запишете какви процеси ще протекат, ако настъпят следните промени в равновесната система. Обосновете отговора си. а) увеличаване концентрацията на H2 и/или S: ........ → реакция................. Примерен отг.: Съгласно принципа на Льо Шателие при увеличаване концентрацията на реагент в системата ще протече преимуществено правата реакция, за да се намали ефектът от външното въздействие. От израза за Кс е видно, че увеличаването на концентрацията на реагент ще доведе до нарастване на знаменателя на дробта и промяна в числената й стойност. Тъй като не се мени температурата, то Кс трябва да запази стойността си. Следователно, ще протече реакция, при която и числителят на дробта да нарасне, т.е. да се увеличи концентрацията на продукта. Това ще стане при протичане на правата (→) реакция. б) извеждане на H2S от системата: .......... → реакция........... в) повишаване на налягането над системата: .......... → реакция........... Примерен отг.: Получаването на H2S е съпроводено с намаляване обема на системата, защото Δn < 0. Съгласно принципа на Льо Шателие, при повишаване на общото налягане ще протече преимуществено реакцията, при която намалява обемът на системата, т.е. правата (→) реакция. Повишаването на общото налягане p води до ↓ обема V на системата, следователно ↑ концен- трацията на всеки от компонентите (ci=ni/V). От израза за Кс е видно, че знаменателят на дробта ще нарасне два пъти повече, отколкото ще нарасне числителят. За да запази Кс стойността си ще протече преимуществено → реакция. г) повишаване на температурата. ............ ← реакция.......... Примерен отг.: Получаването на H2S е екзотермична реакция. Съгласно принципа на Льо Шателие, при повишаване на температурата ще протече ендотермичната реакция, при която се усвоява внесената топлина, в случая: ← реакция. Стойността на Кс ще намалее.       S H S H Kc   2 2
  • 17.
    17 КАКВО ТРЯБВА ДАЗНАМ И МОГА???? 1. Да знам кои реакции са обратими и кои – необратими. 2. Да знам особеностите на истинското химично равновесие. 3. Да знам от какво зависи и от какво не зависи стойността на равновесната константа. В кои случаи се мени стойността й? 4. Да знам как се наричат равновесните константи на важни физикохимични процеси като електролитна дисоциация, хидролиза и др. 5. Да знам как влияе промяната на концентрацията/парциалните налягания, общото налягане и температурата върху химичното равновесие. 6. Да мога да давам примери за обратими и необратими реакции. 7. Да мога да дефинирам какво е истинско химично равновесие. 8. Да мога да обяснявам и илюстрирам с примери особеностите на химичното равновесие 9. Да мога да записвам равновесни константи за хомогенни и хетерогенни реакции. 10. Да мога да обяснявам с принципа на Льо Шателие в коя посока ще протича процес при промяна на условията в равновесна система . 11. Да мога да обяснявам чрез израза за равновесната константа в коя посока ще протича процес при промяна концентрацията или общото налягане.