U.S. PETROCHEMICAL INDUSTRY FUTURE - DOWNSTREAM
Page 1 of 28
I could end this report of the long-term future of the downstream section of the U.S. petrochemical
industry with the following – consolidation followed by regionalization followed by extinction.
However, I want to explain my reasons for this prediction because the prospect is that the
situation will just gradually get worse and worse for companies that continue to live in the past and
don’t start planning for how to exist in the future.
What is the reason for the recent expansion of the U.S. petrochemical chemical industry? I’ll use
two words – shale gas. The unbelievably effective hype about shale gas has existing and new
players in the petrochemical arena running on to the playing field like children running to an Easter
egg hunt.
Hundreds of articles have been written about the benefits of shale gas and how a new
petrochemical age is just around the corner. This isn’t a renaissance; it is some of the last hoots at
the hootenanny. It will end with a big going away party though. A typical prediction of continuation
of the past follows. From the American Chemistry Council:
Shale Gas and New Petrochemicals Investment: Benefits for the Economy, Jobs, and US
Manufacturing
Economics & Statistics
American Chemistry Council
March 2011
In its new report, Shale Gas and New Petrochemicals Investment: Benefits for the Economy, Jobs
and US Manufacturing, the American Chemistry Council (ACC) uncovered a tremendous
opportunity for shale gas to strengthen U.S. manufacturing, boost economic output and create
jobs.
ACC analyzed the impact of a hypothetical, but realistic 25 percent increase in ethane supply on
growth in the petrochemical sector. It found that the increase would generate:
• 17,000 new knowledge-intensive, high-paying jobs in the U.S. chemical industry
• 395,000 additional jobs outside the chemical industry (165,000 jobs in other industries that
are related to the increase in U.S. chemical production and 230,000 jobs from new capital
investment by the chemical industry)
• $4.4 billion more in federal, state, and local tax revenue, annually ($43.9 billion over 10
years)
• A $32.8 billion increase in U.S. chemical production
• $16.2 billion in capital investment by the chemical industry to build new petrochemical and
derivatives capacity $132.4 billion in U.S. economic output ($83.4 billion related to
increased chemical production (including additional supplier and induced impacts) plus
$49.0 billion related to capital investment by the U.S. chemical industry)
U.S. PETROCHEMICAL INDUSTRY FUTURE - DOWNSTREAM
Page 2 of 28
Higher prices for natural gas in the last decade (especially after hurricanes Katrina and Rita)
and the advances in horizontal drilling and hydraulic fracturing (i.e., chemistry in action) changed
the dynamics for economic shale gas extraction. The latter technologies allowed extraction of
shale gas at about $7.00 per thousand cubic feet, which was well below prices of natural gas
during the time just after the hurricanes. With new economic viability, natural gas producers
responded by drilling, setting off a “shale gas rush”, and as learning curve effects took hold,
the cost to extract shale gas (including return on capital) fell, making even more supply (and
demand) available at lower cost. Although the path was irregular, average daily consumption
of natural gas rose from 60.3 billion cubic feet (BCF) per day in 2005 to 62.0 BCF per day in
2009. Moreover, since the mid-2000s, US-proved natural gas reserves have risen by one-third.
In economists’ terms, the supply curve shifted to the right, resulting in lower prices and greater
availability. During this same time, average natural gas prices fell from $7.33 per thousand
cubic feet in 2005 to $3.65 per thousand cubic feet in 2009. In 2010, a recovery of gas-
consuming industries and prices occurred. Average daily consumption rose to 66.0 BCF and
prices strengthened to $4.14 per thousand cubic feet. Figure (1) illustrates how this new
technology’s entrance into the market pushed prices lower and expanded supply.
The results of the shift in North American natural gas markets have had the positive effect of
lowering prices and expanding supply. Shale gas is thus a “game changer”. In the decades to
come, shale gas could provide 25% of US natural gas needs, compared to 8% in 2008. The
availability of this low priced natural gas (and ethane) could improve US chemical and other
industry competitiveness. A number of other leading industries, including aluminum, cement,
iron and steel, glass, and paper, are large consumers of natural gas that also would benefit from
shale gas developments and could conceivably boost capital investments and output.
With rising population and incomes, as well as increased economic activity and regulations,
promoting natural gas use in electricity generation would tend to shift the demand curve to the
right and move it up along the supply curve. This could partially offset some of the positive
gains achieved during the past five years, although further technological developments in
drilling and fracturing could spur even more abundant economic resources.
This is your typical hype based on the basic understanding of economics taught in the Walt
Disney School of Economics; ask any economist who wants a paycheck or a public corporation
CEO who wants a big bonus. This is the theory:
1. More supply equals more demand. If that doesn’t convince you, than more humans mean
more demand, and more supply is a no-brainer.
2. More supply is always equated with lower prices regardless of the cost of production. Of
course, it is essential to have an accommodating central bank.
3. The direction for both supply and demand is up, up, up! That’s always where balloons filled
with hot air on a cold day go.
4. This is all the science we need!
U.S. PETROCHEMICAL INDUSTRY FUTURE - DOWNSTREAM
Page 3 of 28
Figure 1, “The Advent of Shale Gas Resulted in More, Less Costly Supply of Natural Gas”, is
supposed to be an example of how more supply is good according to the American Chemistry
Council. Well, this works for a short period of time, especially when you have central banks
continuously supporting this scenario, as shown in Figure 2, “U.S. Three-Month Interest Rate”.
However, Figure 3, “U.S. Gross Public Debt”, shows what happens when a country follows this
policy.
Real free markets, real capitalism is about life and death, success and failure, and winners and
losers. In free markets, supply curves may shift from S1 to S2 as shown in Figure 1, but they
always shift back toward S1. The reason is more supply creates more competition and lower
prices. Not all the players can continue to exist at these lower prices so they leave the game and
supply shrinks. That is the way it is supposed to work and will again eventually one way or
another.
The very early days of the modern oil industry, prior to the creation of the Federal Reserve,
showed the way it works. The U.S. Spindeltop 1901 is a great example of overproduction and the
result – collapse of price followed by a house cleaning followed by lower supply followed
eventually by higher price. Joseph Schumpeter had a name for this phenomenon of free market
capitalism – creative destruction. From Wikipedia:
Creative destruction (German: schöpferische Zerstörung), sometimes known as Schumpeter's
gale, is a concept in economics which since the 1950s has become most readily identified with
the Austrian American economist Joseph Schumpeter who derived it from the work of Karl Marx
and popularized it as a theory of economic innovation and the business cycle.
According to Schumpeter, the "gale of creative destruction" describes the "process of industrial
mutation that incessantly revolutionizes the economic structure from within, incessantly destroying
the old one, incessantly creating a new one". In Marxian economic theory the concept refers more
broadly to the linked processes of the accumulation and annihilation of wealth under capitalism.
The expression "creative destruction" was popularized by and is most associated with Joseph
Schumpeter, particularly in his book Capitalism, Socialism and Democracy, first published in1942.
Already in his 1939 book Business Cycles, he attempted to refine the innovative ideas of Nikolai
Kondratieff and his long-wave cycle which Schumpeter believed was driven by technological
innovation.
Three years later, in Capitalism, Socialism and Democracy, Schumpeter introduced the term
"creative destruction", which he explicitly derived from Marxist thought (analysed extensively in
Part I of the book) and used it to describe the disruptive process of transformation that
accompanies such innovation: Capitalism [...] is by nature a form or method of economic change
and not only never is but never can be stationary. [...] The fundamental impulse that sets and
keeps the capitalist engine in motion comes from the new consumers’ goods, the new methods of
U.S. PETROCHEMICAL INDUSTRY FUTURE - DOWNSTREAM
Page 4 of 28
production or transportation, the new markets, the new forms of industrial organization that
capitalist enterprise creates.
[...] The opening up of new markets, foreign or domestic, and the organizational development from
the craft shop and factory to such concerns as U.S. Steel illustrate the process of industrial
mutation that incessantly revolutionizes the economic structure from within, incessantly destroying
the old one, incessantly creating a new one. This process of Creative Destruction is the essential
fact about capitalism. It is what capitalism consists in Schumpeter's vision of capitalism, innovative
entry by entrepreneurs was the disruptive force that sustained economic growth, even as it
destroyed the value of established companies and laborers that enjoyed some degree of
monopoly power derived from previous technological, organizational, regulatory, and economic
paradigms. However, Schumpeter was pessimistic about the sustainability of this process, seeing
it as leading eventually to the undermining of capitalism's own institutional frameworks:
In breaking down the pre-capitalist framework of society, capitalism thus broke not only barriers
that impeded its progress but also flying buttresses that prevented its collapse. That process,
impressive in its relentless necessity, was not merely a matter of removing institutional deadwood,
but of removing partners of the capitalist stratum, symbiosis with whom was an essential element
of the capitalist schema. [... T]he capitalist process in much the same way in which it destroyed
the institutional framework of feudal society also undermines its own. Schumpeter nevertheless
elaborated the concept, making it central to his economic theory, and it was later taken up as a
major doctrine of the so-called Austrian School of free-market economic thought.
Communists and Socialists look at capitalism and creative destruction on a different way. From
Workers World:
Capitalist overproduction and stagnation behind sharp decline in oil prices
By Deirdre Griswold posted on January 5, 2015
This is the biggest drop in oil prices since the economic crisis of 2008-09, when the collapse of the
housing bubble in the U.S. triggered a financial crisis that swept throughout the capitalist world.
While Wall Street recovered from that crisis — thanks to the infusion of over a trillion dollars of
government money into the major banks and other financial entities — there has never been a
real recovery for the workers, in either the U.S. or many other countries. Taking into account those
who can’t get full-time work or have had to drop out of the labor force, unemployment remains
very high and real wages have declined, even as corporate profits and executive salaries have
soared into the stratosphere.
Capitalism is an economic system that is driven by forces beyond the control of the capitalists
themselves. Like the sorcerer’s apprentice, the capitalist class unleashes the forces of production,
which then take on a life of their own.
U.S. PETROCHEMICAL INDUSTRY FUTURE - DOWNSTREAM
Page 5 of 28
The capitalist market exists, in the final analysis, for just one purpose: profits for the owners of
capital. These profits come from the exploitation of human labor, not from any genius on the part
of the capitalists themselves. The mad scramble for profits drives the capitalists to continually
invest in the means to produce more and more in order to drive out their competitors and capture
the market. This eventually leads to overproduction and crisis — a condition that did not exist
under previous social systems.
Sounds high minded, but what’s the alternative to capitalism? Socialism sounds compassionate
for the masses. How is it working lately? Ask the latest example, the Venezuelans. From Breitbart:
World View: Venezuela’s Currency Becomes Worthless, as Zimbabwe Introduces New
Currency
by JOHN J. XENAKIS 8 Dec 2016
The hyperinflation of Venezuela’s currency is accelerating so rapidly that the money printing
presses can barely keep up.
After a 180% inflation rate in the year 2015, Venezuela in December was forced to begin printing
500 and 1000 Bolivar bills, while phasing out the 2 and 5 Bolivar bills.
The larger currency not only did not solve Venezuela’s hyperinflation problem, it actually
exacerbated it, by providing the means for prices to accelerate even more rapidly. In just one
month, November of this year, the inflation rate was 67%.
This evokes memories of the stories of Germany’s Weimar republic, where the inflation rate
reached 1000% per month by November 1923, with iconic tales of ordinary people buying a loaf of
bread with a wheelbarrow of money. Venezuelans have already begun carrying bags of cash for
every day transactions.
That 1000 Bolivar note, issued in February, that was supposed to solve Venezuela’s currency
problems is now worth about 20 American cents. So Venezuela is now issuing 5,000, 10,000 and
20,000 Bolivar notes, which will be available from banks on December 15. So the 20,000 Bolivar
note is worth about $4 today, and probably will be worth about 4 cents within a few more months.
Venezuela used to be a wealthy country, thanks to oil exports, which are the country’s only major
source of revenue. The charismatic leader Hugo Chávez wasted the oil revenue on pet projects,
on buying votes, and on supporting Cuba’s failing economy. Today, Hugo Chávez is dead and oil
prices have crashed. The current president, Nicolás Maduro, is increasingly using military power
and violence to keep the population under control as the currency collapses. The new
hyperinflated 20,000 Bolivar notes will give a boost to the economy that will last about a
nanosecond, and then they’ll trigger even more hyperinflation and more shortages.
U.S. PETROCHEMICAL INDUSTRY FUTURE - DOWNSTREAM
Page 6 of 28
It doesn’t make any difference whether it is capitalism, socialism, or communism; it is always talk
about how to work economics and who benefits and who doesn’t. No one ever talks about the
limitations of any economic system based on the availability of resources to keep it running and
the limits of the rate of increase in technical innovation to keep it alive. Physics isn’t taught at the
Walt Disney School of Technology. You see, it’s all about maintaining a positive attitude.
However, modern economics doesn’t work without the right resources; and it has been low cost oil
and gas for the last hundred years that has made this economy work.
Someone who wasn’t good at economics once said, "Render therefore unto Caesar the things
which are Caesar's...” Ok, what if there is nothing to render to Caesar, than what? Civilization
breaks down, and then who will care about economics or Caesar. It will be survival of the fittest,
which is what it should have been in the marketplace in the first place. That is what free markets
are all about. The crony capitalism that has been practiced since 2000 where banks get bailed out
and funny money is distributed freely so that losers can enter and stay indefinitely on the playing
field leads to the present situation.
The premise that the past world economic environment since post WWII is sustainable is a foolish
one, if one wants to think about it without the brain being clouded by religion and politics, and
especially economic theory. The world isn’t running out of oil and gas, it is running out of oil and
gas that can be recovered at prices that either destroy demand on the high side or don’t make
economic sense on the low side. The former destroys demand and the latter eventually destroys
supply. And the harder we try to maintain the past way of life, the deeper into the financial morass
we get until the fairy tale suddenly ends.
In spite of all what seems to me to be common sense, the petrochemical industry thinks that more
humans mean more demand for petrochemicals regardless of price. It’s worked in the U.S. since
1946, what is going to stop it? The typical Faith and Hope message is from NEP’s advertisement
for June 19-20, 2017 conference in Pittsburg, Pa. titled, “Northeast Petrochemical Construction”.
Northeast US Petrochemical Sector Development://www.petchemupdate.
Industry Leaders Viewpoints
BROUGHT TO YOU BY PETROCHEMICAL UPDATE
The landscape of the tristate area where Pennsylvania, Ohio, and West Virginia meet is set to
change rapidly over the next decade with the establishment of a petrochemical industry and
associated sectors.
Shell became the first company to approve a major petrochemical complex in the region in June,
when it announced it would begin construction of an ethylene cracker with a polyethylene
derivatives unit in Potter Township, Beaver County, about 30 miles north-west of Pittsburgh, by
the fourth quarter of 2017. The complex will use ethane from shale gas producers in the Marcellus
and Utica basins to produce 1.6 million tons of polyethylene per year. Site preparation has begun,
and start-up is scheduled for 2022.
U.S. PETROCHEMICAL INDUSTRY FUTURE - DOWNSTREAM
Page 7 of 28
Two additional crackers are in the pipeline: Thailand’s PTT Global and Japan’s Marubeni are
expected to make a decision on a 1 mtpa cracker in Dilles Bottom, Ohio, across the Ohio River
from Moundsville, West Virginia, by Q1 2017. Braskem had been planning a 1.1 mtpa cracker in
Parkersburg, W. Va., although these plans are believed to be on hold.
With one cracker approved and an additional one likely on the way, the tri-state region is well on
its way to joining the Gulf Coast as the second petrochemicals hub in the United States.
But new industries bring with them big challenges, and in Pennsylvania, Ohio and West Virginia,
there a number of major challenges to confront, namely: preparing a large and skilled workforce;
negotiating regulatory hurdles; and building suitable infrastructure, from the gas-rich Marcellus
Shale, to pipelines, and downstream to the crackers and to the plants that will pop up along the
Ohio River.
There are two things to consider going forward:
1. We are not talking about the same humans. Future demand is not going to drive increased
supply. This where the issue of demographics comes in.
2. The printing press can’t print fast enough to overcome the increasing cost of production of
oil and gas and the decreasing wealth of the average Joe. This where present
unsustainable world debt and population levels come in.
Harry Dent has tried to educate the public, with very limited success, about demographics and the
relationship to the everyday economic scene. From Wikipedia:
The basis of Dent's investment thesis, spending wave theory, is that consumer spending related to
the generational formation of families has a profound effect on the market value of investments
such as financial securities, real estate, and gold. Dent's spending wave theory posits that young
adults spend little within the greater economy, and spending increases while they rear children. It
peaks as children leave home and then slows during the last 15 years of working life (48-63).
According to Dent, the decreased spending patterns of the current generation of US Baby
boomers entering retirement will cause a pronounced downturn in the greater macro economy and
an associated decline in the value of financial markets.
From Business Insider, December 12, 2013:
HARRY DENT: America Is Headed Off The 'Demographic Cliff' And Another Crisis Is Near
Dent spends the bulk of his book arguing that the demographic story has turned against the U.S.
As Boomers retire, it's not an unfamiliar argument. Dent writes that an aging U.S. will cause
deflation that will weaken the economy from 2014-2019.
U.S. PETROCHEMICAL INDUSTRY FUTURE - DOWNSTREAM
Page 8 of 28
Here are some of his main points:
• Young people cause inflation because they "cost everything and produce nothing." But
young people eventually "begin to pay off when they enter the workforce and become
productive new workers (supply) and higher-spending consumers (demand)."
• Unfortunately, the U.S. reached its demographic "peak spending" from 2003-2007 and is
headed for the "demographic cliff." Germany, England, Switzerland are all headed there
too. Then China will be the first emerging market to fall off the cliff, albeit in a few decades.
The world is getting older.
• The U.S. stock market will crash. "Our best long-term and intermediate cycles suggest
another slowdown and stock crash accelerating between very early 2014 and early 2015,
and possibly lasting well into 2015 or even 2016. The worst economic trends due to
demographics will hit between 2014 and 2019. The U.S. economy is likely to suffer a minor
or major crash by early 2015 and another between late 2017 and late 2019 or early 2020 at
the latest."
• "The everyday consumer never came out of the last recession." The rich are the ones
feeling great and spending money, as asset prices (not wages) are aided by monetary
stimulus.
• The U.S. and Europe are headed in the same direction as Japan, a country still in a "coma
economy precisely because it never let its debt bubble deleverage," Dent argues. "The only
way we will not follow in Japan's footsteps is if the Federal Reserve stops printing new
money."
• "The reality is stark, when dyers start to outweigh buyers, the market changes." It all comes
down to an aging population, Dent writes. "Fewer spenders, borrowers, and investors will
be around to participate in the next boom."
• The U.S. has a crazy amount of debt and "economists and politicians have acted like we
can just wave a magic wand of endless monetary injections and bailouts and get over what
they see as a short-term crisis." But the problem, Dent says, is long-term and structural —
demographics. Businesses can "dominate the years to come" by focusing on cash and
cash flow, being "lean and mean," deferring major capital expenditures, selling nonstrategic
real estate, and firing weak employees now.
• The big four challenges in the years ahead will be 1) private and public debt 2) health care
and retirement entitlements 3) authoritarian governance around the globe and 4)
environmental pollution that threatens the global economy.
U.S. PETROCHEMICAL INDUSTRY FUTURE - DOWNSTREAM
Page 9 of 28
From PYMENTS.com
Baby Boomers Slowing Down Spending As They Age
Posted on August 22, 2016
Baby Boomers’ percentage of spending appears to be waning, with the JPMorgan Chase
Institute finding that growth of everyday spending fell 7.6 percent over the last two years for
Americans aged 65 and older. What’s more, day-to-day spending by people 65 and older declined
4.4 percent between April 2014 and April 2015. It declined another 4.4 percent from April 2015 to
April 2016.
Looking at 16 billion transactions from more than 54 million Chase customers over the two-year
period, the JPMorgan Chase Institute also found consumers in the West and in the South curtailed
spending the most among seniors. “People are coming to this retirement age,” said Diana Farrell,
CEO of the JPMorgan Chase Institute, in a report, “and they have reason to have some concern.”
For now, millennials are making up the slack from a slowdown in spending on the part of seniors,
but if this trend continues, it may be a blow to the economy, since the report noted that Boomers
make up 18 percent of overall consumer spending in the country. Millennials have their own
problems, such as student loan debt.
While many people have amassed a nest egg for retirement, just as many haven’t, which is one of
the reasons Boomers who are now entering retirement are pulling back on spending. According to
a recent Insured Retirement Institute report looking at Baby Boomers, around 59 percent expect
Social Security to be a major income source during their golden years, up from 43 percent in a
2014 survey. The Insured Retirement Institute also found in a recent survey that only 55 percent
of respondents had retirement savings in 2016, which means 45 percent of Baby Boomers have
zero saved for what will be their most costly purchase: retirement. Back in 2014, 80 percent of
survey respondents said they had money saved for retirement.
What are the players in the downstream sector of the petrochemical industry to do about this trend
– give up? From Paul Hodges, ICIS, gives good advice:
Demand – the new direction for profit
PAUL HODGES INTERNATIONAL ECHEM
AND JOHN RICHARDSON ICIS CONSULTING
The supply-led business model – build capacity and wait for demand to catch up – will no longer
work in today’s low- or no-growth marketplace
A paradigm shift is underway in global petrochemical and polymer markets. Previously successful
business models, based on the supply-driven principle, no longer work. A sour new study,
“Demand – the New Direction for Profit”, explains, companies now need to adopt demand-led
U.S. PETROCHEMICAL INDUSTRY FUTURE - DOWNSTREAM
Page 10 of 28
strategies if they want to maintain revenue and profit growth. This requires a complete change of
mindset.
Your board can no longer assume that demand for your products will grow at an agreed multiple
of an IMF GDP forecast for the global economy. This business model was very successful during
the Baby Boomer-led economic Supercycle, when the US economy suffered just 16 months of
recession between 1983 and 2007. But today, this model is broken:
• The boomers are now moving out of the ‘Wealth Creator’ 25–54 age group, when spending
and incomes tend to rise exponentially as people move forward in their careers and often
settle down and have children
• They were then the largest and richest generation in history, but their key characteristic
today is that they also have the longest life expectancy. On average, a 65-year old Western
Boomer can hope to live for 20 years – a century ago, total life expectancy was only 50
years.
Across the world, one billion people are now moving into the ‘New Old’ 55+ age group, when
spending and incomes start to decline quite sharply. New Olders already own most of what they
need, and their incomes decline as they move into retirement. And by 2030, they will account for
more than one in five of the global population – nearly twice the ratio seen during the Supercycle
itself’. See Figure 4, “The Rise And Fall Of The Economic Supercycle”.
Demographics are destiny, and the unique phenomenon of the New Old generation is having a
major impact on global demand patterns. This is being reinforced by the collapse in global fertility
rates, which have halved to just 2.5 babies per woman since 1950, dramatically reducing the
relative size of today’s Wealth Creator generation. As a result, the world has reached a
“demographic cliff”, which is creating a “demand cliff” for the global economy.
That’s not so bad for the human race because we are about to reach an even deeper supply cliff.
But also:
This means we can no longer rely on the “build it and they will come” supply-driven business
model that has proved so profitable until recently. Anyone opening up new capacity today may
have to wait a very long time before demand catches up with the new supply.
Even this strategy will only work as long as demand continues to rise and supply holds out.
Of course, these warnings are not going to convince the Baby Boomer CEO and their X
Generation trainees. They have a new hero, Donald Trump, and he has the lifestyle they always
dreamed of, but to achieve it you have to grow, grow, and grow your business and don’t worry
about debt. Whenever I listen to one of these big company CEOs, it is like listening to a broken
record. “We are going to grow our business X % in Y years…” Save time and effort and just cut a
video and play the same presentation and supply your own values for X and Y.
U.S. PETROCHEMICAL INDUSTRY FUTURE - DOWNSTREAM
Page 11 of 28
From FrackCheckWV:
The US petrochemical market will see a sharp increase in investment in ethylene production and
derivatives capacity from foreign chemical and petrochemical manufacturers, totaling at least 10
million tons of new production per year by 2025, according to Petrochemical Update’s US
Ethylene Plant Construction Costs Report 2015 released on June 4, 2016.
To date, about 25 companies, some at multiple locations, have announced they plan to build new
crackers or to expand existing ones, 12 of which are foreign players, according to the report.
At least 10 other companies from South Korea, Japan, the Middle East and elsewhere in Asia are
also studying ethylene investments in North America, many of which will service the export market
In the United States, 14 new world-scale ethane crackers with capacities above 1,000 KTA (2.2
billion pounds per year) have been announced or are planned with a combined capacity of almost
22 million tons per year (47 billion pounds per year), according to the report.
Debottlenecking will add another 2 million tons (4.4 billion pounds) per year of ethylene capacity,
bringing the total to 24 million tons (50 billion pounds) per year.
An additional 1,750 KTA (3.86 billion pounds per year) of ethylene production has been
announced for Canada and Mexico.
The first wave of projects (2015-2020) in the US includes six new ethylene crackers, five
expansions and supporting derivatives units where work is already underway, worth a total
investment of $18.4 billion and adding 10.2 million tons (8.3 million tons from new ethane crackers
and 1.9 million tons from expansion units) of new capacity.
The US currently produces about 34 million tons of ethylene per year (75 billion pounds per year).
That means 97.5 billion pounds per year capacity in the U.S. by the end of 2020 if no additional
plants start construction in the so-called second wave. See Figure 11, “Ethylene Capacity
Additions - 2016 to 2020”. Will the shale gas industry be able to supply the natural gas production
to support the NGLs, ethane in particular, for this increased ethylene production? Don’t worry
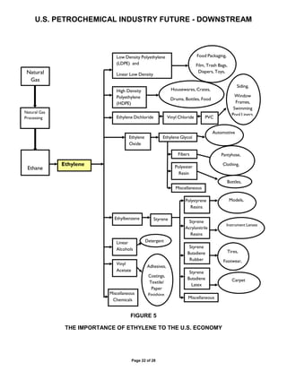
about it, no problem! Ethylene demand is widespread. Just look at Figure 5, “The Importance of
Ethylene to the U.S. Economy”, to see all the things that are produced from ethylene. However,
that is not where it starts. It generally starts with natural gas, and to a lesser degree with crude oil,
in the United States. But there is more than enough of feedstock, right? The EIA says so.
Ethylene won’t be the only petrochemical sector that is overbuilt and relying on dwindling natural
gas supplies with rapidly increasing price; methanol production in the U.S. is also increasing way
beyond sustainability. From S&P Global Platts:
U.S. PETROCHEMICAL INDUSTRY FUTURE - DOWNSTREAM
Page 12 of 28
US Methanol: Bracing For Growing Pains Amid Unprecedented Expansion
PETROCHEMICALS SPECIAL REPORT
MAY 2016
Justin Schneewind, Senior Pricing Specialist, Americas Petrochemicals
The high costs of feedstock natural gas in the US pushed methanol production out of the country
by the early-to-mid 2000s. This forced US consumers to rely heavily on imported material until the
shale-gas boom altered the US production landscape.
US methanol production capacity opened 2016 at 5.75 million mmt/year – more than twice the
2.25 million mt/year at open of 2015 – and that level could rise to as much as 17 million mt/year by
2020, based on announcements for projects.
Recent capacity expansions include Methanex’s relocation of two 1 million-mt/year plants to
Geismar, Louisiana from Chile. These relocations, in particular, marked a dramatic shift in the
Americas methanol market as the company departed a feedstock-challenged country for one
benefitting from a revolutionized natural gas market.
Current US methanol production
Company Location mt/yr
LyondellBasell Channelview, Texas 780,000
LyondellBasell La Porte, Texas 780,000
OCI Beaumont, Texas 912,500
Methanex Geismar, Louisiana 1,000,000
Methanex Geismar, Louisiana 1,000,000
Celanese/Mitsui Clear Lake, Texas 1,300,000
G2X Energy Pampa, Texas 65,000
Planned expansions in the US Gulf Coast include Natgasoline (1.75 million mt/year in 2017),
South Louisiana Methanol (1.92million mt/year in 2017) and Yuhuang Chemical (1.7 million
mt/year in 2018). Methanol demand typically grows at rates comparable to growth in domestic
growth product, with some industry estimates indicating the addition of one plant per year needed
to maintain pace with that growth rate.
The US Gulf Coast has not been alone as a region targeted for US methanol production
expansion. Northwest Innovation Works had announced more than 14 million mt/year in methanol
capacity in Oregon and Washington and planned for possibly more than 50% of that to be
exported to China.
The plan encountered a setback earlier this year with the cancellation of the largest of the three
projects, a 7 million mt/year facility in Tacoma, Washington. The company still has plans for two
other plants in the region, a 3.5 million mt/year unit in Kalama, Washington, targeted for 2019 and
a 3.5million mt/year unit in Clatskanie, Oregon, that could come on line by 2020.
U.S. PETROCHEMICAL INDUSTRY FUTURE - DOWNSTREAM
Page 13 of 28
On the horizon
Company Location mt/yr Startup
US Methanol West Virginia 175,000 2H 2016
Natgasoline (OCI/G2X Energy Beaumont, Texas 1,750,000 2017
South Louisiana Methanol St. James Parish, La 1,920,000 2017
Primus Green Energy Marcellus shale area 60,000 2017
Yuhuang Chemical St. James Parish, La 1,700,000 2018
Big Lake Fuels (G2X Energy) Lake Charles, La 1,400,000 2019
Northwest Innovation Works Kalama, Washington 3,500,000 2019
Northwest Innovation Works Clatskanie, Oregon 3,500,000 2020
US Methanol West Virginia 150,000 TBA
Source: Platts, company announcements
Not to be outdone, there are the fertilizer industry expansion plans. In 2013, the shale gas craze
caught the attention of ammonia producers. From American Oil&Gas Reporter, February 2013:
New Capacity Bolstering Gas Demand
By Gregory DL Morris, Special Correspondent
When Technip announced in January it had been awarded a contract for a new ammonia plant in
Louisiana, owned and operated by Mosaic Company, the drumbeat of new plants announced in
the past year as a result of the shale gas boom grew louder.
According to BMO Capital Markets, close to 6 million tons of gross ammonia production capacity
is slated to be added in the United States over the next three years (Table 1). Another 5 million-6
million tons has been proposed, but BMO says it considers those projects speculative and lacking
financial commitments.
Table 1
U.S. PETROCHEMICAL INDUSTRY FUTURE - DOWNSTREAM
Page 14 of 28
An industry overview from The Fertilizer Institute (TFI) trade association states that the U.S.
nitrogen fertilizer industry is both energy intensive and trade exposed, with 70-90 percent of the
cost of production being attributable to natural gas, which is used as the principal feedstock and
also as an energy source. “Farmers in the United States rely on domestically produced nitrogen
fertilizer for a significant portion of their fertilizer supply, but must compete with farmers around the
world for the remainder of this critical input,” TFI states.
That evaluation is corroborated by industry analysts. “The United States is structurally short of
ammonia, which is the primary feedstock for producing nitrogen fertilizers such as urea and urea
ammonium nitrate (UAN), and also serves as a raw input for phosphate fertilizers,” says Joel
Jackson, lead fertilizer analyst with BMO Capital Nesbit Burns in Toronto. “The country imports 7
million-8 million tons of ammonia every year, as well as 5 million-6million tons of urea and 2
million-3 million tons of UAN. The United States had not seen a new ammonia plant built in 30
years.”
Because ammonia historically has been a low-margin business, he notes that it has tended to be
extremely sensitive to feedstock and energy prices. Fertilizer companies were among the first to
seek offshore production when U.S. energy prices rose in the early 2000s, so the new and
expanded plants are a seminal indication of the domestic manufacturing renaissance wrought by
affordable and plentiful long-term natural gas supplies, Jackson affirms…
Given that ammonia production is so highly sensitive to raw materials and energy costs, The
Fertilizer Institute has staked out a position opposing U.S. liquefied natural gas exports. A study of
LNG exports conducted by NERA Economic Consulting for the U.S. Department of Energy came
down squarely in support of exports, but TFI is among those encouraging exporting value-added
materials such as pellets of plastic or urea, instead of LNG.
What’s the result of all the hype since 2013? From Nexant:
Nitrogen overcapacity set to remain high
21.08.2016
Rapid expansion in nitrogen fertilizer capacity has led to today’s oversupply in the market, but still
more projects are under development
JOHN BAKER LONDON
The fertilizer market has seen some major developments over the past decade. After years of high
commodity prices, fueled by population growth and strong economic and consumption growth
(particularly in Asia), the global economy has slowed, impacting consumption growth of basic
commodities, including fertilizers.
Says Dimitriou: “The state of oversupply that the nitrogen market is now facing is a result of
continuous investment over the past few years in nitrogen fertilizer plants in feedstock-rich
regions, including the GCC region, when oil and fertilizer prices were at record highs, which made
these investments very attractive.”
U.S. PETROCHEMICAL INDUSTRY FUTURE - DOWNSTREAM
Page 15 of 28
However, he explains, this has led to fertilizer capacity being introduced around the world at rates
higher than the growth of consumption, which in combination with the recent slide in crude oil
prices to 12-year lows has resulted in nitrogen fertilizer prices sliding to their lowest level since
2006.
If you want to see the status of all these proposed new ammonia plants in the U.S., go to Trevor
Brown’s ammoniaindustry.com where he keeps a running status of all locations.
Don’t worry though, NERA Economic Consulting and the EIA says there is plenty of natural gas at
affordable price. On the contrary, there is plenty to worry about. First, what about feedstock price?
Oh, the price is low now. So what? That can change in a hurry. It changed quickly downward from
2008 to 2009 when the shale gas craze started, and it can change quickly upward when the shale
gas craze collapses.
TFI like many in the U.S. basic chemicals industry should know what happens when a country
starts to export a valuable resource like natural gas. Trinidad is a great example. From Oil&Gas
Journal:
Venezuela, Trinidad and Tobago sign gas supply deal
PORT OF SPAIN, Dec. 1
12/01/2016
By Curtis Williams
OGJ Correspondent
Venezuela on Dec. 5 reportedly will sign an agreement with neighboring Trinidad and Tobago to
supply the Caribbean twin-island nation with as much as 500MMcfd of natural gas from its fields in
the Mariscal Sucre region.
Trinidad and Tobago Prime Minister Keith Rowley said he will be travelling to Caracas to sign the
agreement saying it was important to the island’s continued presence as a powerhouse in the
methanol and ammonia global markets.
“Some of the plants on the Point Lisas industrial estate have been operating at between 20-30%
below capacity and they need to operate above 90% to be profitable…. Therefore we need to
ensure that they have the natural gas necessary.”
Trinidad and Tobago is the largest exporter of methanol in the world as well as the largest
exporter of ammonia to the US. It is also the sixth-largest global exporter of LNG. However, it has
over the last 4 years been plagued by gas curtailments because of the slow production of
reserves.
OGJ has learned that the start of gas production from Dragon field will only allow for 100 MMscfd
to be supplied to Trinidad and Tobago because Venezuela needs the additional gas for electric
power generation.
U.S. PETROCHEMICAL INDUSTRY FUTURE - DOWNSTREAM
Page 16 of 28
Multiple sources also tell OGJ that there is almost certainty that when the gas comes it will go to
fueling domestic users and not go to LNG export.
One source told OGJ, “While LNG is certainly an option, thus far LNG has not been a real
discussion point. What I will say is that the companies have said they want to sell the gas to the
market that they will get the best return on their investment and when you look at the reality often
that is the local market and furthermore, the cost of further LNG expansion may negate against it.”
This is a lesson the U.S. basic chemicals industry will soon learn, yet again.
In my last report, “U.S. Petrochemical Industry Future – Upstream – Natural gas – Logic versus
Faith and Hope”, I wrote that the shale gas industry has been a Ponzi scheme since it started.
From SRSROCCO Report:
The countdown has started as the demise of the great U.S. shale gas industry has begun. This
will have a disastrous impact on the U.S. economy as shale gas production declines in a big way.
Unfortunately, very few Americans understand how sickly the domestic shale gas industry truly is,
because they have been brainwashed to believe the United States is heading towards energy
independence.
Figures 7, “Shale Gas Industry Performance”, and 8, “Performance of Original Poster Boy for
Shale Gas”, show how the shale gas craze has been a total financial disaster. The current
economic system, described very well in Figures 2 and 3 and which is getting worse every day,
will bring the party to an abrupt end. When that happens, all the consumers of natural gas –
residential, commercial, electric power, industrial, petrochemical, and LNG exports – will see a
rapidly rising price followed eventually by supply disruptions for what the amounts of natural gas
or NGLs they are consuming or trying to sell. LNG exports will be the first to go, next the pressure
will on the petrochemical and industrial sectors to cut back just like the mid-1970s because
residential and commercial consumers are first in line.
Since Uncle Sammy will be broke and getting more broke and the financial sector will be
struggling to survive, no significant amount of money will be available for “growth”. Furthermore,
many petrochemical players will have a very tough time just staying afloat. Figures 9, “Active U.S.
Natural Gas Rigs by Basin as of October 14, 2016”, and 10, “Monthly Dry Shale gas Production”,
show the shale gas industry is already on the way down and events in 2017 could deliver a death
blow to the industry.
The Baby Boomer’s mirage is fading fast. Figure 6, “What Americans Spend Money On?”, shows
how the Baby Boomer generation was responsible for the buildup of the U.S. petrochemical
industry – automobiles, vacations, and especially housing. The days of the Baby Boomer
McMansions, eight cylinder gas guzzlers, and ski vacations to Aspen and Vail are coming to end.
What the Millennials and future generations will inherit in comparison might look like a wasteland
visited by locusts as described in Wikipedia:
U.S. PETROCHEMICAL INDUSTRY FUTURE - DOWNSTREAM
Page 17 of 28
In the solitary phase, these grasshoppers are innocuous, their numbers are low and they do not
pose a major economic threat to agriculture. However, under suitable conditions
of drought followed by rapid vegetation growth, serotonin in their brains triggers a dramatic set of
changes: they start to breed abundantly, becoming gregarious and nomadic (loosely described
as migratory) when their populations become dense enough. They form bands of
wingless nymphs which later become swarms of winged adults. Both the bands and the swarms
move around and rapidly strip fields and cause damage to crops.
The locusts that destroyed future generations’ economic wheat fields will be known as “those
Baby Boomers”. Future generations won’t be spending nearly as much on transportation and
housing so they won’t need because they won’t be able to afford the Baby Boomer conjured
petrochemical industry. Future generations should concentrate on one concept if they intend their
children to make it to start of the 22nd
century – birth control.
The only thing that can be counted on in life is that things will change, and the change is coming
fast. The change will be from an Age of Growth to an Age of Survival, and during the Age of
Survival energy conservation will be the main concern.
U.S. PETROCHEMICAL INDUSTRY FUTURE - DOWNSTREAM
Page 18 of 28
FIGURE 1
The Advent of Shale Gas Resulted in More, Less Costly Supply of Natural Gas
(This is the way the past always worked, right?)
SHORT TERM
DEMAND CURVES
AREN’T STAGNANT,
THEY MOVE
SHORT TERM
SUPPLY CURVES
AREN’T STAGNANT,
THEY MOVE AND
THEY ALSO CHANGE
SLOPE.
U.S. PETROCHEMICAL INDUSTRY FUTURE - DOWNSTREAM
Page 19 of 28
Figure 2
U.S. Three-Month Interest Rate
BERNANKE-YELLEN EASY MONEY
IS THE REASON FOR THE SHALE
OIL-GAS BUBBLE AND WILL BE
THE REASON FOR THE COMING
ECONOMIC COLLAPSE
TEMPORARY ESCAPE
FROM DISASTER BY
CREATING A BIGGER
HAZARD! THREE-
MONTH LIBOR RATE
DROPPED FROM AN
AVERAGE 4.037% IN
JAN 2008 TO 0.28% IN
DEC 2008
WHERE
TO NOW?
ALAN GREENSPAN,
FORMER DISCIPLE OF
AYN RAND AND FREE
MARKETS, SAYS LET’S
KEEP THE BABY
BOOMER PARTY GOING
REASON FOR THE
HOUSING BUBBLE
AND NEAR
ECONOMIC
COLLAPSE
U.S. PETROCHEMICAL INDUSTRY FUTURE - DOWNSTREAM
Page 20 of 28
Figure 3
U.S. Gross Public Debt
MODEL OF HOW THE FEDERAL
RESERVE, NEO-CONS, CRONY
CAPITALISM, AND THE
WELFARE STATE CAN
COOPERATE
U.S. PETROCHEMICAL INDUSTRY FUTURE - DOWNSTREAM
Page 21 of 28
FIGURE 4
THE RISE AND FALL OF THE ECONOMIC SUPERCYCLE
(Paul Hodges – ICIS)
U.S. PETROCHEMICAL INDUSTRY FUTURE - DOWNSTREAM
Page 22 of 28
FIGURE 5
THE IMPORTANCE OF ETHYLENE TO THE U.S. ECONOMY
Low Density Polyethylene
(LDPE) and
Linear Low Density
High Density
Polyethylene
(HDPE)
Ethylene Dichloride Vinyl Chloride PVC
Oxide
Fibers
Polyester
Resin
Ethane
Ethylene
Miscellaneous
Resins
Ethylbenzene
Styrene
Resins
Linear
Alcohols Styrene
Rubber
Vinyl
Acetate Styrene
Latex
Chemicals Miscellaneous
Ethylene Glycol
Styrene
Food Packaging,
Film, Trash Bags,
Diapers, Toys,
Housewares, Crates,
Drums, Bottles, Food
Siding,
Window
Frames,
Swimming
Pool Liners,
Automotive
Bottles,
Models,
Instrument Lenses
Tires,
Textile/
Paper
Finishing,
Carpet
Natural Gas
Processing
Natural
Gas
U.S. PETROCHEMICAL INDUSTRY FUTURE - DOWNSTREAM
Page 23 of 28
FIGURE 6
WHAT AMERICANS SPEND MONEY ON?
U.S. PETROCHEMICAL INDUSTRY FUTURE - DOWNSTREAM
Page 24 of 28
FIGURE 7
SHALE GAS INDUSTRY PERFORMANCE
U.S. PETROCHEMICAL INDUSTRY FUTURE - DOWNSTREAM
Page 25 of 28
FIGURE 8
PERFORMANCE OF THE ORIGINAL POSTER BOY FOR SHALE GAS
U.S. PETROCHEMICAL INDUSTRY FUTURE - DOWNSTREAM
Page 26 of 28
FIGURE 9
U.S. PETROCHEMICAL INDUSTRY FUTURE - DOWNSTREAM
Page 27 of 28
FIGURE 10
U.S. PETROCHEMICAL INDUSTRY FUTURE - DOWNSTREAM
Page 28 of 28
FIGURE 11
ETHYLENE CAPACITY ADDITIONS -2016 to 2020
(From Petrochemical Update June 25, 2015)

US Petrochemical Industry Future - Downstream

  • 1.
    U.S. PETROCHEMICAL INDUSTRYFUTURE - DOWNSTREAM Page 1 of 28 I could end this report of the long-term future of the downstream section of the U.S. petrochemical industry with the following – consolidation followed by regionalization followed by extinction. However, I want to explain my reasons for this prediction because the prospect is that the situation will just gradually get worse and worse for companies that continue to live in the past and don’t start planning for how to exist in the future. What is the reason for the recent expansion of the U.S. petrochemical chemical industry? I’ll use two words – shale gas. The unbelievably effective hype about shale gas has existing and new players in the petrochemical arena running on to the playing field like children running to an Easter egg hunt. Hundreds of articles have been written about the benefits of shale gas and how a new petrochemical age is just around the corner. This isn’t a renaissance; it is some of the last hoots at the hootenanny. It will end with a big going away party though. A typical prediction of continuation of the past follows. From the American Chemistry Council: Shale Gas and New Petrochemicals Investment: Benefits for the Economy, Jobs, and US Manufacturing Economics & Statistics American Chemistry Council March 2011 In its new report, Shale Gas and New Petrochemicals Investment: Benefits for the Economy, Jobs and US Manufacturing, the American Chemistry Council (ACC) uncovered a tremendous opportunity for shale gas to strengthen U.S. manufacturing, boost economic output and create jobs. ACC analyzed the impact of a hypothetical, but realistic 25 percent increase in ethane supply on growth in the petrochemical sector. It found that the increase would generate: • 17,000 new knowledge-intensive, high-paying jobs in the U.S. chemical industry • 395,000 additional jobs outside the chemical industry (165,000 jobs in other industries that are related to the increase in U.S. chemical production and 230,000 jobs from new capital investment by the chemical industry) • $4.4 billion more in federal, state, and local tax revenue, annually ($43.9 billion over 10 years) • A $32.8 billion increase in U.S. chemical production • $16.2 billion in capital investment by the chemical industry to build new petrochemical and derivatives capacity $132.4 billion in U.S. economic output ($83.4 billion related to increased chemical production (including additional supplier and induced impacts) plus $49.0 billion related to capital investment by the U.S. chemical industry)
  • 2.
    U.S. PETROCHEMICAL INDUSTRYFUTURE - DOWNSTREAM Page 2 of 28 Higher prices for natural gas in the last decade (especially after hurricanes Katrina and Rita) and the advances in horizontal drilling and hydraulic fracturing (i.e., chemistry in action) changed the dynamics for economic shale gas extraction. The latter technologies allowed extraction of shale gas at about $7.00 per thousand cubic feet, which was well below prices of natural gas during the time just after the hurricanes. With new economic viability, natural gas producers responded by drilling, setting off a “shale gas rush”, and as learning curve effects took hold, the cost to extract shale gas (including return on capital) fell, making even more supply (and demand) available at lower cost. Although the path was irregular, average daily consumption of natural gas rose from 60.3 billion cubic feet (BCF) per day in 2005 to 62.0 BCF per day in 2009. Moreover, since the mid-2000s, US-proved natural gas reserves have risen by one-third. In economists’ terms, the supply curve shifted to the right, resulting in lower prices and greater availability. During this same time, average natural gas prices fell from $7.33 per thousand cubic feet in 2005 to $3.65 per thousand cubic feet in 2009. In 2010, a recovery of gas- consuming industries and prices occurred. Average daily consumption rose to 66.0 BCF and prices strengthened to $4.14 per thousand cubic feet. Figure (1) illustrates how this new technology’s entrance into the market pushed prices lower and expanded supply. The results of the shift in North American natural gas markets have had the positive effect of lowering prices and expanding supply. Shale gas is thus a “game changer”. In the decades to come, shale gas could provide 25% of US natural gas needs, compared to 8% in 2008. The availability of this low priced natural gas (and ethane) could improve US chemical and other industry competitiveness. A number of other leading industries, including aluminum, cement, iron and steel, glass, and paper, are large consumers of natural gas that also would benefit from shale gas developments and could conceivably boost capital investments and output. With rising population and incomes, as well as increased economic activity and regulations, promoting natural gas use in electricity generation would tend to shift the demand curve to the right and move it up along the supply curve. This could partially offset some of the positive gains achieved during the past five years, although further technological developments in drilling and fracturing could spur even more abundant economic resources. This is your typical hype based on the basic understanding of economics taught in the Walt Disney School of Economics; ask any economist who wants a paycheck or a public corporation CEO who wants a big bonus. This is the theory: 1. More supply equals more demand. If that doesn’t convince you, than more humans mean more demand, and more supply is a no-brainer. 2. More supply is always equated with lower prices regardless of the cost of production. Of course, it is essential to have an accommodating central bank. 3. The direction for both supply and demand is up, up, up! That’s always where balloons filled with hot air on a cold day go. 4. This is all the science we need!
  • 3.
    U.S. PETROCHEMICAL INDUSTRYFUTURE - DOWNSTREAM Page 3 of 28 Figure 1, “The Advent of Shale Gas Resulted in More, Less Costly Supply of Natural Gas”, is supposed to be an example of how more supply is good according to the American Chemistry Council. Well, this works for a short period of time, especially when you have central banks continuously supporting this scenario, as shown in Figure 2, “U.S. Three-Month Interest Rate”. However, Figure 3, “U.S. Gross Public Debt”, shows what happens when a country follows this policy. Real free markets, real capitalism is about life and death, success and failure, and winners and losers. In free markets, supply curves may shift from S1 to S2 as shown in Figure 1, but they always shift back toward S1. The reason is more supply creates more competition and lower prices. Not all the players can continue to exist at these lower prices so they leave the game and supply shrinks. That is the way it is supposed to work and will again eventually one way or another. The very early days of the modern oil industry, prior to the creation of the Federal Reserve, showed the way it works. The U.S. Spindeltop 1901 is a great example of overproduction and the result – collapse of price followed by a house cleaning followed by lower supply followed eventually by higher price. Joseph Schumpeter had a name for this phenomenon of free market capitalism – creative destruction. From Wikipedia: Creative destruction (German: schöpferische Zerstörung), sometimes known as Schumpeter's gale, is a concept in economics which since the 1950s has become most readily identified with the Austrian American economist Joseph Schumpeter who derived it from the work of Karl Marx and popularized it as a theory of economic innovation and the business cycle. According to Schumpeter, the "gale of creative destruction" describes the "process of industrial mutation that incessantly revolutionizes the economic structure from within, incessantly destroying the old one, incessantly creating a new one". In Marxian economic theory the concept refers more broadly to the linked processes of the accumulation and annihilation of wealth under capitalism. The expression "creative destruction" was popularized by and is most associated with Joseph Schumpeter, particularly in his book Capitalism, Socialism and Democracy, first published in1942. Already in his 1939 book Business Cycles, he attempted to refine the innovative ideas of Nikolai Kondratieff and his long-wave cycle which Schumpeter believed was driven by technological innovation. Three years later, in Capitalism, Socialism and Democracy, Schumpeter introduced the term "creative destruction", which he explicitly derived from Marxist thought (analysed extensively in Part I of the book) and used it to describe the disruptive process of transformation that accompanies such innovation: Capitalism [...] is by nature a form or method of economic change and not only never is but never can be stationary. [...] The fundamental impulse that sets and keeps the capitalist engine in motion comes from the new consumers’ goods, the new methods of
  • 4.
    U.S. PETROCHEMICAL INDUSTRYFUTURE - DOWNSTREAM Page 4 of 28 production or transportation, the new markets, the new forms of industrial organization that capitalist enterprise creates. [...] The opening up of new markets, foreign or domestic, and the organizational development from the craft shop and factory to such concerns as U.S. Steel illustrate the process of industrial mutation that incessantly revolutionizes the economic structure from within, incessantly destroying the old one, incessantly creating a new one. This process of Creative Destruction is the essential fact about capitalism. It is what capitalism consists in Schumpeter's vision of capitalism, innovative entry by entrepreneurs was the disruptive force that sustained economic growth, even as it destroyed the value of established companies and laborers that enjoyed some degree of monopoly power derived from previous technological, organizational, regulatory, and economic paradigms. However, Schumpeter was pessimistic about the sustainability of this process, seeing it as leading eventually to the undermining of capitalism's own institutional frameworks: In breaking down the pre-capitalist framework of society, capitalism thus broke not only barriers that impeded its progress but also flying buttresses that prevented its collapse. That process, impressive in its relentless necessity, was not merely a matter of removing institutional deadwood, but of removing partners of the capitalist stratum, symbiosis with whom was an essential element of the capitalist schema. [... T]he capitalist process in much the same way in which it destroyed the institutional framework of feudal society also undermines its own. Schumpeter nevertheless elaborated the concept, making it central to his economic theory, and it was later taken up as a major doctrine of the so-called Austrian School of free-market economic thought. Communists and Socialists look at capitalism and creative destruction on a different way. From Workers World: Capitalist overproduction and stagnation behind sharp decline in oil prices By Deirdre Griswold posted on January 5, 2015 This is the biggest drop in oil prices since the economic crisis of 2008-09, when the collapse of the housing bubble in the U.S. triggered a financial crisis that swept throughout the capitalist world. While Wall Street recovered from that crisis — thanks to the infusion of over a trillion dollars of government money into the major banks and other financial entities — there has never been a real recovery for the workers, in either the U.S. or many other countries. Taking into account those who can’t get full-time work or have had to drop out of the labor force, unemployment remains very high and real wages have declined, even as corporate profits and executive salaries have soared into the stratosphere. Capitalism is an economic system that is driven by forces beyond the control of the capitalists themselves. Like the sorcerer’s apprentice, the capitalist class unleashes the forces of production, which then take on a life of their own.
  • 5.
    U.S. PETROCHEMICAL INDUSTRYFUTURE - DOWNSTREAM Page 5 of 28 The capitalist market exists, in the final analysis, for just one purpose: profits for the owners of capital. These profits come from the exploitation of human labor, not from any genius on the part of the capitalists themselves. The mad scramble for profits drives the capitalists to continually invest in the means to produce more and more in order to drive out their competitors and capture the market. This eventually leads to overproduction and crisis — a condition that did not exist under previous social systems. Sounds high minded, but what’s the alternative to capitalism? Socialism sounds compassionate for the masses. How is it working lately? Ask the latest example, the Venezuelans. From Breitbart: World View: Venezuela’s Currency Becomes Worthless, as Zimbabwe Introduces New Currency by JOHN J. XENAKIS 8 Dec 2016 The hyperinflation of Venezuela’s currency is accelerating so rapidly that the money printing presses can barely keep up. After a 180% inflation rate in the year 2015, Venezuela in December was forced to begin printing 500 and 1000 Bolivar bills, while phasing out the 2 and 5 Bolivar bills. The larger currency not only did not solve Venezuela’s hyperinflation problem, it actually exacerbated it, by providing the means for prices to accelerate even more rapidly. In just one month, November of this year, the inflation rate was 67%. This evokes memories of the stories of Germany’s Weimar republic, where the inflation rate reached 1000% per month by November 1923, with iconic tales of ordinary people buying a loaf of bread with a wheelbarrow of money. Venezuelans have already begun carrying bags of cash for every day transactions. That 1000 Bolivar note, issued in February, that was supposed to solve Venezuela’s currency problems is now worth about 20 American cents. So Venezuela is now issuing 5,000, 10,000 and 20,000 Bolivar notes, which will be available from banks on December 15. So the 20,000 Bolivar note is worth about $4 today, and probably will be worth about 4 cents within a few more months. Venezuela used to be a wealthy country, thanks to oil exports, which are the country’s only major source of revenue. The charismatic leader Hugo Chávez wasted the oil revenue on pet projects, on buying votes, and on supporting Cuba’s failing economy. Today, Hugo Chávez is dead and oil prices have crashed. The current president, Nicolás Maduro, is increasingly using military power and violence to keep the population under control as the currency collapses. The new hyperinflated 20,000 Bolivar notes will give a boost to the economy that will last about a nanosecond, and then they’ll trigger even more hyperinflation and more shortages.
  • 6.
    U.S. PETROCHEMICAL INDUSTRYFUTURE - DOWNSTREAM Page 6 of 28 It doesn’t make any difference whether it is capitalism, socialism, or communism; it is always talk about how to work economics and who benefits and who doesn’t. No one ever talks about the limitations of any economic system based on the availability of resources to keep it running and the limits of the rate of increase in technical innovation to keep it alive. Physics isn’t taught at the Walt Disney School of Technology. You see, it’s all about maintaining a positive attitude. However, modern economics doesn’t work without the right resources; and it has been low cost oil and gas for the last hundred years that has made this economy work. Someone who wasn’t good at economics once said, "Render therefore unto Caesar the things which are Caesar's...” Ok, what if there is nothing to render to Caesar, than what? Civilization breaks down, and then who will care about economics or Caesar. It will be survival of the fittest, which is what it should have been in the marketplace in the first place. That is what free markets are all about. The crony capitalism that has been practiced since 2000 where banks get bailed out and funny money is distributed freely so that losers can enter and stay indefinitely on the playing field leads to the present situation. The premise that the past world economic environment since post WWII is sustainable is a foolish one, if one wants to think about it without the brain being clouded by religion and politics, and especially economic theory. The world isn’t running out of oil and gas, it is running out of oil and gas that can be recovered at prices that either destroy demand on the high side or don’t make economic sense on the low side. The former destroys demand and the latter eventually destroys supply. And the harder we try to maintain the past way of life, the deeper into the financial morass we get until the fairy tale suddenly ends. In spite of all what seems to me to be common sense, the petrochemical industry thinks that more humans mean more demand for petrochemicals regardless of price. It’s worked in the U.S. since 1946, what is going to stop it? The typical Faith and Hope message is from NEP’s advertisement for June 19-20, 2017 conference in Pittsburg, Pa. titled, “Northeast Petrochemical Construction”. Northeast US Petrochemical Sector Development://www.petchemupdate. Industry Leaders Viewpoints BROUGHT TO YOU BY PETROCHEMICAL UPDATE The landscape of the tristate area where Pennsylvania, Ohio, and West Virginia meet is set to change rapidly over the next decade with the establishment of a petrochemical industry and associated sectors. Shell became the first company to approve a major petrochemical complex in the region in June, when it announced it would begin construction of an ethylene cracker with a polyethylene derivatives unit in Potter Township, Beaver County, about 30 miles north-west of Pittsburgh, by the fourth quarter of 2017. The complex will use ethane from shale gas producers in the Marcellus and Utica basins to produce 1.6 million tons of polyethylene per year. Site preparation has begun, and start-up is scheduled for 2022.
  • 7.
    U.S. PETROCHEMICAL INDUSTRYFUTURE - DOWNSTREAM Page 7 of 28 Two additional crackers are in the pipeline: Thailand’s PTT Global and Japan’s Marubeni are expected to make a decision on a 1 mtpa cracker in Dilles Bottom, Ohio, across the Ohio River from Moundsville, West Virginia, by Q1 2017. Braskem had been planning a 1.1 mtpa cracker in Parkersburg, W. Va., although these plans are believed to be on hold. With one cracker approved and an additional one likely on the way, the tri-state region is well on its way to joining the Gulf Coast as the second petrochemicals hub in the United States. But new industries bring with them big challenges, and in Pennsylvania, Ohio and West Virginia, there a number of major challenges to confront, namely: preparing a large and skilled workforce; negotiating regulatory hurdles; and building suitable infrastructure, from the gas-rich Marcellus Shale, to pipelines, and downstream to the crackers and to the plants that will pop up along the Ohio River. There are two things to consider going forward: 1. We are not talking about the same humans. Future demand is not going to drive increased supply. This where the issue of demographics comes in. 2. The printing press can’t print fast enough to overcome the increasing cost of production of oil and gas and the decreasing wealth of the average Joe. This where present unsustainable world debt and population levels come in. Harry Dent has tried to educate the public, with very limited success, about demographics and the relationship to the everyday economic scene. From Wikipedia: The basis of Dent's investment thesis, spending wave theory, is that consumer spending related to the generational formation of families has a profound effect on the market value of investments such as financial securities, real estate, and gold. Dent's spending wave theory posits that young adults spend little within the greater economy, and spending increases while they rear children. It peaks as children leave home and then slows during the last 15 years of working life (48-63). According to Dent, the decreased spending patterns of the current generation of US Baby boomers entering retirement will cause a pronounced downturn in the greater macro economy and an associated decline in the value of financial markets. From Business Insider, December 12, 2013: HARRY DENT: America Is Headed Off The 'Demographic Cliff' And Another Crisis Is Near Dent spends the bulk of his book arguing that the demographic story has turned against the U.S. As Boomers retire, it's not an unfamiliar argument. Dent writes that an aging U.S. will cause deflation that will weaken the economy from 2014-2019.
  • 8.
    U.S. PETROCHEMICAL INDUSTRYFUTURE - DOWNSTREAM Page 8 of 28 Here are some of his main points: • Young people cause inflation because they "cost everything and produce nothing." But young people eventually "begin to pay off when they enter the workforce and become productive new workers (supply) and higher-spending consumers (demand)." • Unfortunately, the U.S. reached its demographic "peak spending" from 2003-2007 and is headed for the "demographic cliff." Germany, England, Switzerland are all headed there too. Then China will be the first emerging market to fall off the cliff, albeit in a few decades. The world is getting older. • The U.S. stock market will crash. "Our best long-term and intermediate cycles suggest another slowdown and stock crash accelerating between very early 2014 and early 2015, and possibly lasting well into 2015 or even 2016. The worst economic trends due to demographics will hit between 2014 and 2019. The U.S. economy is likely to suffer a minor or major crash by early 2015 and another between late 2017 and late 2019 or early 2020 at the latest." • "The everyday consumer never came out of the last recession." The rich are the ones feeling great and spending money, as asset prices (not wages) are aided by monetary stimulus. • The U.S. and Europe are headed in the same direction as Japan, a country still in a "coma economy precisely because it never let its debt bubble deleverage," Dent argues. "The only way we will not follow in Japan's footsteps is if the Federal Reserve stops printing new money." • "The reality is stark, when dyers start to outweigh buyers, the market changes." It all comes down to an aging population, Dent writes. "Fewer spenders, borrowers, and investors will be around to participate in the next boom." • The U.S. has a crazy amount of debt and "economists and politicians have acted like we can just wave a magic wand of endless monetary injections and bailouts and get over what they see as a short-term crisis." But the problem, Dent says, is long-term and structural — demographics. Businesses can "dominate the years to come" by focusing on cash and cash flow, being "lean and mean," deferring major capital expenditures, selling nonstrategic real estate, and firing weak employees now. • The big four challenges in the years ahead will be 1) private and public debt 2) health care and retirement entitlements 3) authoritarian governance around the globe and 4) environmental pollution that threatens the global economy.
  • 9.
    U.S. PETROCHEMICAL INDUSTRYFUTURE - DOWNSTREAM Page 9 of 28 From PYMENTS.com Baby Boomers Slowing Down Spending As They Age Posted on August 22, 2016 Baby Boomers’ percentage of spending appears to be waning, with the JPMorgan Chase Institute finding that growth of everyday spending fell 7.6 percent over the last two years for Americans aged 65 and older. What’s more, day-to-day spending by people 65 and older declined 4.4 percent between April 2014 and April 2015. It declined another 4.4 percent from April 2015 to April 2016. Looking at 16 billion transactions from more than 54 million Chase customers over the two-year period, the JPMorgan Chase Institute also found consumers in the West and in the South curtailed spending the most among seniors. “People are coming to this retirement age,” said Diana Farrell, CEO of the JPMorgan Chase Institute, in a report, “and they have reason to have some concern.” For now, millennials are making up the slack from a slowdown in spending on the part of seniors, but if this trend continues, it may be a blow to the economy, since the report noted that Boomers make up 18 percent of overall consumer spending in the country. Millennials have their own problems, such as student loan debt. While many people have amassed a nest egg for retirement, just as many haven’t, which is one of the reasons Boomers who are now entering retirement are pulling back on spending. According to a recent Insured Retirement Institute report looking at Baby Boomers, around 59 percent expect Social Security to be a major income source during their golden years, up from 43 percent in a 2014 survey. The Insured Retirement Institute also found in a recent survey that only 55 percent of respondents had retirement savings in 2016, which means 45 percent of Baby Boomers have zero saved for what will be their most costly purchase: retirement. Back in 2014, 80 percent of survey respondents said they had money saved for retirement. What are the players in the downstream sector of the petrochemical industry to do about this trend – give up? From Paul Hodges, ICIS, gives good advice: Demand – the new direction for profit PAUL HODGES INTERNATIONAL ECHEM AND JOHN RICHARDSON ICIS CONSULTING The supply-led business model – build capacity and wait for demand to catch up – will no longer work in today’s low- or no-growth marketplace A paradigm shift is underway in global petrochemical and polymer markets. Previously successful business models, based on the supply-driven principle, no longer work. A sour new study, “Demand – the New Direction for Profit”, explains, companies now need to adopt demand-led
  • 10.
    U.S. PETROCHEMICAL INDUSTRYFUTURE - DOWNSTREAM Page 10 of 28 strategies if they want to maintain revenue and profit growth. This requires a complete change of mindset. Your board can no longer assume that demand for your products will grow at an agreed multiple of an IMF GDP forecast for the global economy. This business model was very successful during the Baby Boomer-led economic Supercycle, when the US economy suffered just 16 months of recession between 1983 and 2007. But today, this model is broken: • The boomers are now moving out of the ‘Wealth Creator’ 25–54 age group, when spending and incomes tend to rise exponentially as people move forward in their careers and often settle down and have children • They were then the largest and richest generation in history, but their key characteristic today is that they also have the longest life expectancy. On average, a 65-year old Western Boomer can hope to live for 20 years – a century ago, total life expectancy was only 50 years. Across the world, one billion people are now moving into the ‘New Old’ 55+ age group, when spending and incomes start to decline quite sharply. New Olders already own most of what they need, and their incomes decline as they move into retirement. And by 2030, they will account for more than one in five of the global population – nearly twice the ratio seen during the Supercycle itself’. See Figure 4, “The Rise And Fall Of The Economic Supercycle”. Demographics are destiny, and the unique phenomenon of the New Old generation is having a major impact on global demand patterns. This is being reinforced by the collapse in global fertility rates, which have halved to just 2.5 babies per woman since 1950, dramatically reducing the relative size of today’s Wealth Creator generation. As a result, the world has reached a “demographic cliff”, which is creating a “demand cliff” for the global economy. That’s not so bad for the human race because we are about to reach an even deeper supply cliff. But also: This means we can no longer rely on the “build it and they will come” supply-driven business model that has proved so profitable until recently. Anyone opening up new capacity today may have to wait a very long time before demand catches up with the new supply. Even this strategy will only work as long as demand continues to rise and supply holds out. Of course, these warnings are not going to convince the Baby Boomer CEO and their X Generation trainees. They have a new hero, Donald Trump, and he has the lifestyle they always dreamed of, but to achieve it you have to grow, grow, and grow your business and don’t worry about debt. Whenever I listen to one of these big company CEOs, it is like listening to a broken record. “We are going to grow our business X % in Y years…” Save time and effort and just cut a video and play the same presentation and supply your own values for X and Y.
  • 11.
    U.S. PETROCHEMICAL INDUSTRYFUTURE - DOWNSTREAM Page 11 of 28 From FrackCheckWV: The US petrochemical market will see a sharp increase in investment in ethylene production and derivatives capacity from foreign chemical and petrochemical manufacturers, totaling at least 10 million tons of new production per year by 2025, according to Petrochemical Update’s US Ethylene Plant Construction Costs Report 2015 released on June 4, 2016. To date, about 25 companies, some at multiple locations, have announced they plan to build new crackers or to expand existing ones, 12 of which are foreign players, according to the report. At least 10 other companies from South Korea, Japan, the Middle East and elsewhere in Asia are also studying ethylene investments in North America, many of which will service the export market In the United States, 14 new world-scale ethane crackers with capacities above 1,000 KTA (2.2 billion pounds per year) have been announced or are planned with a combined capacity of almost 22 million tons per year (47 billion pounds per year), according to the report. Debottlenecking will add another 2 million tons (4.4 billion pounds) per year of ethylene capacity, bringing the total to 24 million tons (50 billion pounds) per year. An additional 1,750 KTA (3.86 billion pounds per year) of ethylene production has been announced for Canada and Mexico. The first wave of projects (2015-2020) in the US includes six new ethylene crackers, five expansions and supporting derivatives units where work is already underway, worth a total investment of $18.4 billion and adding 10.2 million tons (8.3 million tons from new ethane crackers and 1.9 million tons from expansion units) of new capacity. The US currently produces about 34 million tons of ethylene per year (75 billion pounds per year). That means 97.5 billion pounds per year capacity in the U.S. by the end of 2020 if no additional plants start construction in the so-called second wave. See Figure 11, “Ethylene Capacity Additions - 2016 to 2020”. Will the shale gas industry be able to supply the natural gas production to support the NGLs, ethane in particular, for this increased ethylene production? Don’t worry about it, no problem! Ethylene demand is widespread. Just look at Figure 5, “The Importance of Ethylene to the U.S. Economy”, to see all the things that are produced from ethylene. However, that is not where it starts. It generally starts with natural gas, and to a lesser degree with crude oil, in the United States. But there is more than enough of feedstock, right? The EIA says so. Ethylene won’t be the only petrochemical sector that is overbuilt and relying on dwindling natural gas supplies with rapidly increasing price; methanol production in the U.S. is also increasing way beyond sustainability. From S&P Global Platts:
  • 12.
    U.S. PETROCHEMICAL INDUSTRYFUTURE - DOWNSTREAM Page 12 of 28 US Methanol: Bracing For Growing Pains Amid Unprecedented Expansion PETROCHEMICALS SPECIAL REPORT MAY 2016 Justin Schneewind, Senior Pricing Specialist, Americas Petrochemicals The high costs of feedstock natural gas in the US pushed methanol production out of the country by the early-to-mid 2000s. This forced US consumers to rely heavily on imported material until the shale-gas boom altered the US production landscape. US methanol production capacity opened 2016 at 5.75 million mmt/year – more than twice the 2.25 million mt/year at open of 2015 – and that level could rise to as much as 17 million mt/year by 2020, based on announcements for projects. Recent capacity expansions include Methanex’s relocation of two 1 million-mt/year plants to Geismar, Louisiana from Chile. These relocations, in particular, marked a dramatic shift in the Americas methanol market as the company departed a feedstock-challenged country for one benefitting from a revolutionized natural gas market. Current US methanol production Company Location mt/yr LyondellBasell Channelview, Texas 780,000 LyondellBasell La Porte, Texas 780,000 OCI Beaumont, Texas 912,500 Methanex Geismar, Louisiana 1,000,000 Methanex Geismar, Louisiana 1,000,000 Celanese/Mitsui Clear Lake, Texas 1,300,000 G2X Energy Pampa, Texas 65,000 Planned expansions in the US Gulf Coast include Natgasoline (1.75 million mt/year in 2017), South Louisiana Methanol (1.92million mt/year in 2017) and Yuhuang Chemical (1.7 million mt/year in 2018). Methanol demand typically grows at rates comparable to growth in domestic growth product, with some industry estimates indicating the addition of one plant per year needed to maintain pace with that growth rate. The US Gulf Coast has not been alone as a region targeted for US methanol production expansion. Northwest Innovation Works had announced more than 14 million mt/year in methanol capacity in Oregon and Washington and planned for possibly more than 50% of that to be exported to China. The plan encountered a setback earlier this year with the cancellation of the largest of the three projects, a 7 million mt/year facility in Tacoma, Washington. The company still has plans for two other plants in the region, a 3.5 million mt/year unit in Kalama, Washington, targeted for 2019 and a 3.5million mt/year unit in Clatskanie, Oregon, that could come on line by 2020.
  • 13.
    U.S. PETROCHEMICAL INDUSTRYFUTURE - DOWNSTREAM Page 13 of 28 On the horizon Company Location mt/yr Startup US Methanol West Virginia 175,000 2H 2016 Natgasoline (OCI/G2X Energy Beaumont, Texas 1,750,000 2017 South Louisiana Methanol St. James Parish, La 1,920,000 2017 Primus Green Energy Marcellus shale area 60,000 2017 Yuhuang Chemical St. James Parish, La 1,700,000 2018 Big Lake Fuels (G2X Energy) Lake Charles, La 1,400,000 2019 Northwest Innovation Works Kalama, Washington 3,500,000 2019 Northwest Innovation Works Clatskanie, Oregon 3,500,000 2020 US Methanol West Virginia 150,000 TBA Source: Platts, company announcements Not to be outdone, there are the fertilizer industry expansion plans. In 2013, the shale gas craze caught the attention of ammonia producers. From American Oil&Gas Reporter, February 2013: New Capacity Bolstering Gas Demand By Gregory DL Morris, Special Correspondent When Technip announced in January it had been awarded a contract for a new ammonia plant in Louisiana, owned and operated by Mosaic Company, the drumbeat of new plants announced in the past year as a result of the shale gas boom grew louder. According to BMO Capital Markets, close to 6 million tons of gross ammonia production capacity is slated to be added in the United States over the next three years (Table 1). Another 5 million-6 million tons has been proposed, but BMO says it considers those projects speculative and lacking financial commitments. Table 1
  • 14.
    U.S. PETROCHEMICAL INDUSTRYFUTURE - DOWNSTREAM Page 14 of 28 An industry overview from The Fertilizer Institute (TFI) trade association states that the U.S. nitrogen fertilizer industry is both energy intensive and trade exposed, with 70-90 percent of the cost of production being attributable to natural gas, which is used as the principal feedstock and also as an energy source. “Farmers in the United States rely on domestically produced nitrogen fertilizer for a significant portion of their fertilizer supply, but must compete with farmers around the world for the remainder of this critical input,” TFI states. That evaluation is corroborated by industry analysts. “The United States is structurally short of ammonia, which is the primary feedstock for producing nitrogen fertilizers such as urea and urea ammonium nitrate (UAN), and also serves as a raw input for phosphate fertilizers,” says Joel Jackson, lead fertilizer analyst with BMO Capital Nesbit Burns in Toronto. “The country imports 7 million-8 million tons of ammonia every year, as well as 5 million-6million tons of urea and 2 million-3 million tons of UAN. The United States had not seen a new ammonia plant built in 30 years.” Because ammonia historically has been a low-margin business, he notes that it has tended to be extremely sensitive to feedstock and energy prices. Fertilizer companies were among the first to seek offshore production when U.S. energy prices rose in the early 2000s, so the new and expanded plants are a seminal indication of the domestic manufacturing renaissance wrought by affordable and plentiful long-term natural gas supplies, Jackson affirms… Given that ammonia production is so highly sensitive to raw materials and energy costs, The Fertilizer Institute has staked out a position opposing U.S. liquefied natural gas exports. A study of LNG exports conducted by NERA Economic Consulting for the U.S. Department of Energy came down squarely in support of exports, but TFI is among those encouraging exporting value-added materials such as pellets of plastic or urea, instead of LNG. What’s the result of all the hype since 2013? From Nexant: Nitrogen overcapacity set to remain high 21.08.2016 Rapid expansion in nitrogen fertilizer capacity has led to today’s oversupply in the market, but still more projects are under development JOHN BAKER LONDON The fertilizer market has seen some major developments over the past decade. After years of high commodity prices, fueled by population growth and strong economic and consumption growth (particularly in Asia), the global economy has slowed, impacting consumption growth of basic commodities, including fertilizers. Says Dimitriou: “The state of oversupply that the nitrogen market is now facing is a result of continuous investment over the past few years in nitrogen fertilizer plants in feedstock-rich regions, including the GCC region, when oil and fertilizer prices were at record highs, which made these investments very attractive.”
  • 15.
    U.S. PETROCHEMICAL INDUSTRYFUTURE - DOWNSTREAM Page 15 of 28 However, he explains, this has led to fertilizer capacity being introduced around the world at rates higher than the growth of consumption, which in combination with the recent slide in crude oil prices to 12-year lows has resulted in nitrogen fertilizer prices sliding to their lowest level since 2006. If you want to see the status of all these proposed new ammonia plants in the U.S., go to Trevor Brown’s ammoniaindustry.com where he keeps a running status of all locations. Don’t worry though, NERA Economic Consulting and the EIA says there is plenty of natural gas at affordable price. On the contrary, there is plenty to worry about. First, what about feedstock price? Oh, the price is low now. So what? That can change in a hurry. It changed quickly downward from 2008 to 2009 when the shale gas craze started, and it can change quickly upward when the shale gas craze collapses. TFI like many in the U.S. basic chemicals industry should know what happens when a country starts to export a valuable resource like natural gas. Trinidad is a great example. From Oil&Gas Journal: Venezuela, Trinidad and Tobago sign gas supply deal PORT OF SPAIN, Dec. 1 12/01/2016 By Curtis Williams OGJ Correspondent Venezuela on Dec. 5 reportedly will sign an agreement with neighboring Trinidad and Tobago to supply the Caribbean twin-island nation with as much as 500MMcfd of natural gas from its fields in the Mariscal Sucre region. Trinidad and Tobago Prime Minister Keith Rowley said he will be travelling to Caracas to sign the agreement saying it was important to the island’s continued presence as a powerhouse in the methanol and ammonia global markets. “Some of the plants on the Point Lisas industrial estate have been operating at between 20-30% below capacity and they need to operate above 90% to be profitable…. Therefore we need to ensure that they have the natural gas necessary.” Trinidad and Tobago is the largest exporter of methanol in the world as well as the largest exporter of ammonia to the US. It is also the sixth-largest global exporter of LNG. However, it has over the last 4 years been plagued by gas curtailments because of the slow production of reserves. OGJ has learned that the start of gas production from Dragon field will only allow for 100 MMscfd to be supplied to Trinidad and Tobago because Venezuela needs the additional gas for electric power generation.
  • 16.
    U.S. PETROCHEMICAL INDUSTRYFUTURE - DOWNSTREAM Page 16 of 28 Multiple sources also tell OGJ that there is almost certainty that when the gas comes it will go to fueling domestic users and not go to LNG export. One source told OGJ, “While LNG is certainly an option, thus far LNG has not been a real discussion point. What I will say is that the companies have said they want to sell the gas to the market that they will get the best return on their investment and when you look at the reality often that is the local market and furthermore, the cost of further LNG expansion may negate against it.” This is a lesson the U.S. basic chemicals industry will soon learn, yet again. In my last report, “U.S. Petrochemical Industry Future – Upstream – Natural gas – Logic versus Faith and Hope”, I wrote that the shale gas industry has been a Ponzi scheme since it started. From SRSROCCO Report: The countdown has started as the demise of the great U.S. shale gas industry has begun. This will have a disastrous impact on the U.S. economy as shale gas production declines in a big way. Unfortunately, very few Americans understand how sickly the domestic shale gas industry truly is, because they have been brainwashed to believe the United States is heading towards energy independence. Figures 7, “Shale Gas Industry Performance”, and 8, “Performance of Original Poster Boy for Shale Gas”, show how the shale gas craze has been a total financial disaster. The current economic system, described very well in Figures 2 and 3 and which is getting worse every day, will bring the party to an abrupt end. When that happens, all the consumers of natural gas – residential, commercial, electric power, industrial, petrochemical, and LNG exports – will see a rapidly rising price followed eventually by supply disruptions for what the amounts of natural gas or NGLs they are consuming or trying to sell. LNG exports will be the first to go, next the pressure will on the petrochemical and industrial sectors to cut back just like the mid-1970s because residential and commercial consumers are first in line. Since Uncle Sammy will be broke and getting more broke and the financial sector will be struggling to survive, no significant amount of money will be available for “growth”. Furthermore, many petrochemical players will have a very tough time just staying afloat. Figures 9, “Active U.S. Natural Gas Rigs by Basin as of October 14, 2016”, and 10, “Monthly Dry Shale gas Production”, show the shale gas industry is already on the way down and events in 2017 could deliver a death blow to the industry. The Baby Boomer’s mirage is fading fast. Figure 6, “What Americans Spend Money On?”, shows how the Baby Boomer generation was responsible for the buildup of the U.S. petrochemical industry – automobiles, vacations, and especially housing. The days of the Baby Boomer McMansions, eight cylinder gas guzzlers, and ski vacations to Aspen and Vail are coming to end. What the Millennials and future generations will inherit in comparison might look like a wasteland visited by locusts as described in Wikipedia:
  • 17.
    U.S. PETROCHEMICAL INDUSTRYFUTURE - DOWNSTREAM Page 17 of 28 In the solitary phase, these grasshoppers are innocuous, their numbers are low and they do not pose a major economic threat to agriculture. However, under suitable conditions of drought followed by rapid vegetation growth, serotonin in their brains triggers a dramatic set of changes: they start to breed abundantly, becoming gregarious and nomadic (loosely described as migratory) when their populations become dense enough. They form bands of wingless nymphs which later become swarms of winged adults. Both the bands and the swarms move around and rapidly strip fields and cause damage to crops. The locusts that destroyed future generations’ economic wheat fields will be known as “those Baby Boomers”. Future generations won’t be spending nearly as much on transportation and housing so they won’t need because they won’t be able to afford the Baby Boomer conjured petrochemical industry. Future generations should concentrate on one concept if they intend their children to make it to start of the 22nd century – birth control. The only thing that can be counted on in life is that things will change, and the change is coming fast. The change will be from an Age of Growth to an Age of Survival, and during the Age of Survival energy conservation will be the main concern.
  • 18.
    U.S. PETROCHEMICAL INDUSTRYFUTURE - DOWNSTREAM Page 18 of 28 FIGURE 1 The Advent of Shale Gas Resulted in More, Less Costly Supply of Natural Gas (This is the way the past always worked, right?) SHORT TERM DEMAND CURVES AREN’T STAGNANT, THEY MOVE SHORT TERM SUPPLY CURVES AREN’T STAGNANT, THEY MOVE AND THEY ALSO CHANGE SLOPE.
  • 19.
    U.S. PETROCHEMICAL INDUSTRYFUTURE - DOWNSTREAM Page 19 of 28 Figure 2 U.S. Three-Month Interest Rate BERNANKE-YELLEN EASY MONEY IS THE REASON FOR THE SHALE OIL-GAS BUBBLE AND WILL BE THE REASON FOR THE COMING ECONOMIC COLLAPSE TEMPORARY ESCAPE FROM DISASTER BY CREATING A BIGGER HAZARD! THREE- MONTH LIBOR RATE DROPPED FROM AN AVERAGE 4.037% IN JAN 2008 TO 0.28% IN DEC 2008 WHERE TO NOW? ALAN GREENSPAN, FORMER DISCIPLE OF AYN RAND AND FREE MARKETS, SAYS LET’S KEEP THE BABY BOOMER PARTY GOING REASON FOR THE HOUSING BUBBLE AND NEAR ECONOMIC COLLAPSE
  • 20.
    U.S. PETROCHEMICAL INDUSTRYFUTURE - DOWNSTREAM Page 20 of 28 Figure 3 U.S. Gross Public Debt MODEL OF HOW THE FEDERAL RESERVE, NEO-CONS, CRONY CAPITALISM, AND THE WELFARE STATE CAN COOPERATE
  • 21.
    U.S. PETROCHEMICAL INDUSTRYFUTURE - DOWNSTREAM Page 21 of 28 FIGURE 4 THE RISE AND FALL OF THE ECONOMIC SUPERCYCLE (Paul Hodges – ICIS)
  • 22.
    U.S. PETROCHEMICAL INDUSTRYFUTURE - DOWNSTREAM Page 22 of 28 FIGURE 5 THE IMPORTANCE OF ETHYLENE TO THE U.S. ECONOMY Low Density Polyethylene (LDPE) and Linear Low Density High Density Polyethylene (HDPE) Ethylene Dichloride Vinyl Chloride PVC Oxide Fibers Polyester Resin Ethane Ethylene Miscellaneous Resins Ethylbenzene Styrene Resins Linear Alcohols Styrene Rubber Vinyl Acetate Styrene Latex Chemicals Miscellaneous Ethylene Glycol Styrene Food Packaging, Film, Trash Bags, Diapers, Toys, Housewares, Crates, Drums, Bottles, Food Siding, Window Frames, Swimming Pool Liners, Automotive Bottles, Models, Instrument Lenses Tires, Textile/ Paper Finishing, Carpet Natural Gas Processing Natural Gas
  • 23.
    U.S. PETROCHEMICAL INDUSTRYFUTURE - DOWNSTREAM Page 23 of 28 FIGURE 6 WHAT AMERICANS SPEND MONEY ON?
  • 24.
    U.S. PETROCHEMICAL INDUSTRYFUTURE - DOWNSTREAM Page 24 of 28 FIGURE 7 SHALE GAS INDUSTRY PERFORMANCE
  • 25.
    U.S. PETROCHEMICAL INDUSTRYFUTURE - DOWNSTREAM Page 25 of 28 FIGURE 8 PERFORMANCE OF THE ORIGINAL POSTER BOY FOR SHALE GAS
  • 26.
    U.S. PETROCHEMICAL INDUSTRYFUTURE - DOWNSTREAM Page 26 of 28 FIGURE 9
  • 27.
    U.S. PETROCHEMICAL INDUSTRYFUTURE - DOWNSTREAM Page 27 of 28 FIGURE 10
  • 28.
    U.S. PETROCHEMICAL INDUSTRYFUTURE - DOWNSTREAM Page 28 of 28 FIGURE 11 ETHYLENE CAPACITY ADDITIONS -2016 to 2020 (From Petrochemical Update June 25, 2015)