PHẦN 1: TỔNG QUAN VỀ NHÀ MÁY DẦU NHỜN THƯỢNG LÝ
I. Tổng quan về Tổng Công ty Hóa dầu Petrolimex
1. Lịch sử hình thành và phát triển của Tổng công ty:
Tổng công ty Hóa dầu Petrolimex tiền thân là Công ty Dầu nhờn Petrolimex được
thành lập vào ngày 09/06/1994 theo quyết định 745 TM/TCCB của Bộ Thương mại. Năm
1998 Công ty dầu nhờn được đổi tên thành Công ty Hoá dầu trực thuộc Tổng công ty
Xăng dầu Việt Nam theo quyết định số 1191/1998/QĐ-BTM, ngày 13/10/1998 của Bộ
thương mại. Năm 2003 được cổ phần hoá theo quyết định số 1801/2003/QĐ/BTM ngày
23/12/2003 của Bộ thương mại là Công ty thành viên của Tổng công ty xăng dầu Việt
Nam (Nay là công ty con của Tập đoàn xăng dầu Việt Nam). Ngày 31/12/2003 Công ty
đã tổ chức ĐHĐCĐ thành lập công ty CP hoá dầu Petrolimex và 01/03/2004 Công ty
chính thức đi vào hoạt động theo mô hình Công ty cổ phần. Công ty PLC được sở kế
hoạch đầu tư thành phố Hà Nội cấp giấy chứng nhận đăng ký kinh doanh số 0103003690
lần đầu, ngày 18/02/2004.
Ngày 27/02/2006, cổ phiếu của Công ty đã chính thức niêm yết trên TTGDCK Hà nội
với mã chứng khoán là PLC.
Đến năm 2011, Thủ Tướng Chính phủ đã có quyết định về việc phê duyệt Phương án
cổ phẩn hóa và cơ cấu lại Tổng Công ty Xăng dầu Việt Nam thành Tập đoàn Xăng dầu
Việt Nam, trong đó có nội dung tái cấu trúc Công ty CP Hóa dầu Petrolimex thành Tổng
Công ty Hóa dầu Petrolimex. Đến ngày 03/04/2013 đã chính thức tái cơ cấu thành công
và đổi tên công ty thành Tổng công ty hóa dầu Petrolimex- CTCP với các nội dung chính
sau:
Tên Tiếng Việt: TỔNG CÔNG TY HÓA DẦU PETROLIMEX- CTCP
Tên Tiếng Anh: PETROLIMEX PETROCHEMICAL CORPORATION
Tên viết tắt: PLC
Trụ sở Tổng công ty: Tầng 18, 19 Số 229 Tây Sơn, Đống Đa, Hà Nội.
Chính sách chất lượng của PLC: Sản phẩm tiêu chuẩn + Dịch vụ hoàn hảo + Thoả
mãn tốt nhất nhu cầu của khách hàng và Trách nhiệm với cộng đồng
2. Lĩnh vực, ngành nghề kinh doanh chính:
√ Kinh doanh, xuất nhập khẩu Dầu mỡ nhờn, Nhựa đường, Hóa chất (trừ Hóa chất
Nhà Nước cấm) và các mặt hàng khác thuộc lĩnh vực sản phẩm dầu mỏ và khí đốt.
√ Kinh doanh, xuất nhập khẩu: vật tư, thiết bị chuyên ngành Hóa dầu.
√ Kinh doanh dịch vụ: vận tải, cho thuê kho bãi, pha chế, phân tích thử nghiệm, tư
vấn và dịch vụ kỹ thuật hóa dầu.
√ Kinh doanh bất động sản.
√ Kinh doanh dịch vụ cung ứng tàu biển.
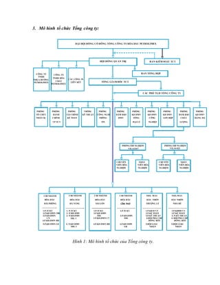
3. Mô hình tổ chức Tổng công ty:
Hình 1: Mô hình tổ chức của Tổng công ty.
CHUYÊN
VILAS 017
CHI NHÁNH
-------------------
1. P.TCKT
2. P.ĐB DMN
3. P.KD.DMN
TĐL 1
BAN KIỂM SOÁT TCT
ĐẠI HỘI ĐỒNG CỔ ĐÔNG TỔNG CÔNG TY HÓA DẦU PETROLIMEX
TỔNG GÍAM ĐỐC TCT
CÁC PHÓ TGÐ TỔNG CÔNG TY
BAN TỔNG HỢP
HỘI ĐỒNG QUẢN TRỊ
CÁC CÔNG TY
LIÊN KẾT
CÔNG TY
TNHH HÓA
CHẤT
PETROLIMEX
CÔNG TY
TNHH
NHỰA ĐƯỜNG
PETROLIMEX
PHÒNG
TỔ CHỨC
NHÂN SỰ
PHÒNGTHÍ NGHIỆM
VILAS 022
PHÒNGTHÍ NGHIỆM
VIÊN HÓA
NGHIỆM
HÓA DẦU
HẢI PHÒNG
------------------------ ------------------------------------------------ ------------------------ ------------------------ ------------------------
4. P.KD DMN
TĐL 2
1.P.TCKT
2.P.KD DMN TĐL
3.P.KD.DMN
CN
5.P.KD DMN LH
1.P.TCKT
2.P.KD DMN
TĐL
4.P.KD DMN HH
1.P.TCKT
2.P.KD.DMN
TĐL
3.P.KD DMN
LH
1.P.KH Đ VT
2.P.KẾ TOÁN
3.P.KỸ THUẬT
5.ĐỘI GIAO
NHẬN
1.P.KHĐĐ VT
2.P KẾ TOÁN
3. P.KỸ THUẬT
5.ĐỘI GIAO
NHẬN
4.P.KD.DMN HH
3 P.KD.DMN CN 4. ĐỘI PHA CHÊ
ĐÓNG RÓT
4.ĐỘI PHA CHẾ
ĐỐNG RÓT
PHÒNG
HÀNH
CHÍNH
VP TCT
PHÒNG
TÀI CHÍNH
KẾ TOÁN
PHÒNG
KỸ THUẬT
PHÒNG
CÔNG NGHỆ
THÔNG
TIN
PHÒNG
ÐẢM BẢO
DMN
PHÒNG
KD DMN
TỔNG
ÐẠI LÝ
PHÒNG
KD DMN
CÔNG
NGHIỆP
PHÒNG
KD DMN
LON HỘP
PHÒNG
ÐẢM BẢO
CHẤT
LƯỢNG
PHÒNG
KD DMN
HÀNG HẢI
NHÂN
VIÊN HÓA
NGHIỆM
CHUYÊN
VIÊN HÓA
NGHIỆM
NHÂN
VIÊN HÓA
NGHIỆM
CHI NHÁNH
HÓA DẦU
ÐÀ NẴNG
CHI NHÁNH
HÓA DẦU
SÀI GÒN
CHI NHÁNH
HÓA DẦU
CẦN THƠ
NHÀ MÁY
DẦU NHỒN
THƯỢNG LÝ
NHÀ MÁY
DẦU NHỒN
NHÀ BÈ
Phòng thử nghiệm Vilas 017 trực thuộc Phòng ĐBCL – TỔNG CÔNG TY HÓA DẦU
PETROLIMEX – CTCP, với chức năng chính là kiểm tra chất lượng các sản phẩm dầu
mỏ và hoá dầu trong quá trình nhập khẩu, pha chế, kinh doanh
để phục vụ công tác quản lý chất lượng của Tổng công ty. Phòng thử nghiệm thực
hiện chính sách chất lượng và cam kết của PLC:
PLC = Sản phẩm tiêu chuẩn + Dịch vụ hoàn hảo + Thoả mãn tốt nhất nhu cầu của
khách hàng + Trách nhiệm với cộng đồng.
II. Tổng quan Nhà máy Dầu nhờn Thượng Lý
1. Mô hình tổ chức Nhà máy Dầu nhờn Thượng Lý:
2. Các phòng ban chức năng của Nhà máy Dầu nhờn Thượng Lý gồm:
a. Chức năng của Phòng KHĐĐVT:
- Chịu trách nhiệm xây dựng và tổ chức thực hiện: công tác lập kế hoạch, phối hợp
triển khai tổ chức thực hiện, đánh giá kết quả thực hiện; Kế hoạch nhập, xuất hàng hóa,
nguyên vật liệu đầu vào (bao gồm: dầu gốc, phụ gia, bao bì và các loại vật tư phục vụ cho
công tác PCĐR, xuất nhập và bảo quản hàng hóa tại Nhà máy); Kế hoạch PCĐR; Công
tác tổ chức sản xuất đảm bảo nguồn hàng, điều độ và thống kê, báo cáo hàng hóa, nguyên
vật liệu đầu vào theo sự chỉ đạo của Tổng công ty;
- Công tác quản lý tài sản, quản lý sử dụng, định mức và điều độ phương tiện vận tải,
phương tiện nâng hạ xếp dỡ, xe con; công tác điều độ vận tải nói chung và điều độ vận
chuyển giao hàng DMN phục vụ nhiệm vụ kinh doanh DMN của Tổng công ty và các
CNHD.
b. Chức năng của Phòng kĩ thuật :
Có chức năng giúp Ban giám đốc Nhà máy chỉ đạo và tổ chức thực hiện: Công tác
quản lý kỹ thuật hệ thống công nghệ, các trang thiết bị sản xuất của Nhà máy; công tác
KTAT, PCCC, PCBL, BVMT; Tham gia công tác đầu tư xây dựng, SCL CSVCKT của
Tổng công ty tại Nhà máy.
c. Chức năng của Phòng kế toán :
- Phòng kế toán có chức năng giúp Ban giám đốc Nhà máy chỉ đạo và tổ chức thực
hiện về công tác Kế toán và công tác Tổ chức Hành chính tại Nhà máy theo quy định của
Pháp luật, Tổng công ty và Nhà máy.
d. Chức năng của Đội PCĐR:
- Đội pha chế đóng rót có chức năng bảo quản và sử dụng có hiệu quả cơ sở vật
chất, máy móc thiết bị, vật tư, nguyên vật liệu, lao động do Đội phụ trách; Tổ chức thực
hiện công tác nhập, xuất nguyên vật liệu và pha chế, đóng rót theo kế họach đã được
duyệt và phân công.
e. Chức năng của Đội PCĐR:
- Đội giao nhận có chức năng: tổ chức thực hiện các công việc giao nhận, sắp xếp,
tồn chứa và bảo quản về: hàng hóa, thành phẩm; Tổ chức bảo quản và sử dụng có hiệu
quả mọi cơ sở vật chất, trang thiết bị, máy móc, dụng cụ, lao động do Đội phụ trách; Tổ
chức thực hiện các công tác về: An toàn lao động, vệ sinh môi trường, vệ sinh công
nghiệp, phòng chống cháy nổ và các nội quy, quy định của Nhà máy và Tổng công ty;
Xây dựng, duy trì và cải tiến hệ thống quản lý chất lượng ISO 9001:2008 theo chức năng
nhiệm vụ của Đội; Thực hiện các báo cáo theo quy định của Nhà máy và Tổng công ty.
Ngoài ra, trong công tác sản xuất còn có sự kết hợp của phòng thử nghiệm VILAS017
nhằm cung cấp các hướng dẫn pha chế các sản phẩm của nhà máy. Đồng thời, phòng
VILAS017 còn có nhiệm vụ đánh giá chất lượng sản phẩm pha chế theo các chỉ tiêu sản
phẩm. Từ đó, đảm bảo được chất lượng sản phẩm và cung cấp những sản phẩm tốt nhất
cho thị trường.
PHẦN 2: TÌM HIỂU VỀ DẦU GỐC, SẢN PHẨM DẦU NHỜN VÀ CÁC LOẠI
PHỤ GIA
Ở đâu có máy móc thì ở đó có dầu nhờn. Ở nước ta, với lượng phương tiện giao
thông lớn, nhất là xe máy (khoảng 30 triệu chiếc – số liệu 2013) thì nhu cầu về dầu nhờn
là rất lớn. Theo số liệu năm 2012, sản lượng tiêu thụ dầu nhớt của Việt Nam ước đạt 310
nghìn tấn, trong đó sản lượng dầu nhớt cho ngành Vận tải đạt 79%; 19% cho dầu nhớt
Công nghiệp và 2% mỡ bôi trơn các loại. Khoảng 80% được sản xuất (pha chế) trong
nước với sự hiện diện của nhiều nhãn hiệu Dầu nhớt nổi tiếng như: SHELL, BP-Castrol,
Total, Chevron,..v.v..còn lại 20% được nhập khẩu với một số loại Dầu mỡ đặc biệt hay
bởi các nhãn hiệu Dầu nhớt độc lập như : GS (Hàn Quốc), Valvoline (Mỹ, được sản xuất
tại Singapore), BlackGold (Singapore),.v.v… Nước ta hiện nay mới có hai nhà máy chế
biến dầu nhờn đó là nhà máy Thượng Lý (Hải Phòng) và nhà máy Nhà Bè (Vũng Tàu),
chỉ đáp ứng được một phần nhỏ nhu cầu trong nước. Trong đó, nhà máy dầu nhờn
Thượng Lý có công suất (sau khi cải tạo năm 2013) đạt 50 000 tấn/năm.
Dầu nhờn được pha chế bằng cách trộn phụ gia vào dầu gốc với tỉ lệ nhất định, tùy
vào yêu cầu sản phẩm mà sử dụng các loại phụ gia khác nhau và có tỉ lệ pha chế khác
nhau:
Dầu nhờn = Dầu gốc + Phụ gia
I. Dầu gốc
Dầu gốc được chia thành 05 nhóm sau:
Bảng : Phân loại các nhóm dầu gốc
Nhóm dầu gốc Chỉ số độ nhớt (VI) Hàm lượng lưu huỳnh (S)
Nhóm I 80 ≤ VI ≤ 120 S ≥ 0.03%
Nhóm II 80 ≤ VI ≤ 120 S < 0.03%
Nhóm III VI > 120 S < 0.03%
Nhóm IV (dầu gốc PAO) 200
Nhóm V Các loại dầu gốc khác trừ nhóm I, II, III, IV
Nhà máy hiện đang sử dụng các loại dầu gốc sau: SN150, SN500 và BS150 (SN150
có độ nhớt thấp nhất, SN500 có độ nhớt trung bình và BS150 có độ nhớt cao nhất). .
Ngoài ra, dầu gốc Heavy Base Oil cũng thuộc loại dầu gốc nhóm I .
II. Các loại phụ gia
Phụ gia được thêm vào để cải thiện, tăng cường các tính năng của dầu gốc, hoặc tạo
ra các tính chất cần thiết cho dầu nhờn mà dầu gốc không có. Hiện nhà máy đang dùng
khoảng 60 loại phụ gia, cụ thể như sau:
Bảng . Các loại phụ gia và tính năng.
Loại phụ gia Chức năng, thành phần, tỷ lệ pha trộn
Phụ gia kiềm + Có tác dụng tẩy rửa, được thêm vào dầu động cơ để tăng cường
khả năng tẩy rửa trên bề mặt xylanh – pittong của động cơ (24B,
66B…), bảo vệ động cơ khi làm việc ở nhiệt độ cao.
+ Có cấu tạo phân tử gồm một đầu phân cực nhỏ và một đuôi
hydrocacbon (không phân cực) dài.
Phụ gia chống
oxy hóa
+ Thêm vào các loại dầu động cơ, dầu truyền nhiệt, tác dụng ức
chế quá trình oxy hóa của dầu khi làm việc ở nhiệt độ cao, giảm ăn
mòn chi tiết và tạo cặn, đồng thời hạn chế quá trình oxy hóa trong
điều kiện bảo quản dầu (AO37)
+ Thường sử dụng các hợp chất hữu cơ chứa S, N.
Phụ gia tăng chỉ
số độ nhớt
+ Cải thiện chỉ số độ nhớt của dầu nhờn khi làm việc ở nhiệt độ
thấp hay nhiệt độ cao (PLC 75V, PLC 83V, PLC 26V)
+ Thành phần chủ yếu là các polyme hoặc sản phẩm đồng trùng
hợp có KLPT từ 20 000 – 1 000 000 đvC.
Phụ gia phân tán + Chiểm tới 50% lượng phụ gia thêm vào (không tính phụ gia tăng
chỉ số độ nhớt).
+ Ngăn ngừa, làm chậm quá trình tạo cặn và lắng đọng khi động
cơ làm việc ở nhiệt độ thấp.
+ Thành phần: có chứa các nhóm chức amin, amid, imid, các
nhóm hydroxyl-este. VD: Alkenyl-poly-amin-suxinimit, este
photpholat,…
Phụ gia chống tạo
bọt
+ Có tác dụng ngăn cản sự hình thành bọt khí trong quá trình làm
việc của dầu nhờn (PLC 88F)
+ Thành phần: các hợp chất silicon và hydro với tỷ lệ rất nhỏ:
0,001 – 0,004 %.
Phụ gia hạ điểm
đông
+ Phụ gia hạ điểm đông đặc của dầu nhờn, giúp dầu nhờn làm việc
được trong điều kiện nhiệt độ thấp (77B)
+ Thành phần: Parafin có lượng O.R.azolin không quá 1%.
Phụ gia khử nhũ + Phụ gia ngăn cản sự hình thành nhũ với nước, đặc biệt với các
loại dầu thủy lực, tiếp xúc nhiều với môi trường nước (PLC 521H)
Phụ gia tạo nhũ + Phụ gia tăng cường khả năng tạo thành nhũ với nước của các
loại dầu dùng trong lĩnh vực cắt gọt (PLC 150)
Phụ gia chống
mài mòn và cực
áp
+ Phụ gia giúp dầu nhờn làm việc được dưới điều kiện áp suất cao,
như các loại dầu hộp số, dầu bánh răng (PLC 39T) Phụ gia tăng
cường khả năng chống mài mòn giữa các bề mặt bôi trơn của dầu
nhờn (PLC521H). Có tác dụng như một chất chống oxy hóa và
chống ăn mòn.
+ Thành phần có chứa S và P; tạo một lớp sunfit và photphit trên
bề mặt kim loại. VD: ZnDDP (dialkyldithiophotphat kẽm)
Phụ gia tạo mùi + Phụ gia nhằm tạo mùi cho sản phẩm có mùi đặc trưng (phụ gia
Fruajip có mùi dâu tây, đa phần pha vào sản phẩm dầu động cơ
cho xe máy như Racer SJ, SG...
Phụ gia tạo màu + Phụ gia màu (Red oil) để pha Racer SJ, SG, Plus...
Phụ gia đóng gói
(Phụ gia tổng
hợp)
+ Phụ gia đóng gói bao gồm nhiều loại phụ gia, tổng hợp, được
pha trộn sẵn (PLC880, PLC881, PLC882, 515U, Talupac B...)
III. Sản phẩm dầu nhờn
1. Phân loại dầu nhờn
Dầu động cơ là một sản phẩm chế biến phức tạp, gồm nhiều các thành phần pha trộn
lại (dầu gốc và các phụ gia). Dầu động cơ và xe cộ ý nghĩa quan trọng như piston và
supap. Dầu nhờn có chức năng chính là bôi trơn, làm mát, làm sạch, bảo vệ bề mặt động
cơ. Thành phần cơ bản của dầu nhờn bao gồm: 60 – 93% dầu gốc, 2 – 20% phụ gia tăng
chỉ số độ nhớt (VII) và 5 – 20% các loại phụ gia khác. Tùy vào mục đích sử dụng mà ta
có các chủng loại dầu nhờn khác nhau. Tuy nhiên, có thể phân loại chúng theo các cách
sau:
a. Phân loại theo cấp độ nhớt
Phân loại cấp độ nhớt SAE đối với dầu động cơ và dầu hộp số ôtô:
- Hiệp hội các kỹ sư ô tô Mỹ (Society of Automotive Engineers) phân loại cấp độ
nhớt SAE đối với dầu động cơ như sau:
Bảng : Phân loại cấp độ nhớt SAE đối với dầu động cơ
Phân loại cấp
độ nhớt SAE
Độ nhớt khởi động ở nhiệt
độ thấp (CCS)
cP, Max
Độ nhớt tối thiểu ở
1000C
Độ nhớt tối đa ở
1000C
0W 6200 @ -35 3,8 -
5W 6600 @ -30 3,8 -
10W 7000 @ -25 4,1 -
15W 7000 @ -20 5,6 -
20W 9500 @ -15 5,6 -
25W 13000 @ -10 9,3 -
20 5,6 9,3
30 9,3 12,5
40 12,5 16,3
50 16,3 21,9
60 21,9 26,1
- Hiệp hội các kỹ sư ô tô Mỹ (Society of Automotive Engineers) phân loại cấp độ
nhớt đối với dầu hộp số ôtô như sau:
Bảng : Phân loại cấp độ nhớt đối với dầu hộp số ôtô
Phân loại
cấp độ nhớt
SAE
Nhiệt độ cao nhất để đạt
tới độ nhớt 150000 cP
0C
Độ nhớt tối thiểu ở
1000C
Độ nhớt tối đa ở
1000C
70W -55 4,1 -
75W -40 4,1 -
80W -26 7,0 -
85W -12 11,0 -
90 - 13,5 24,0
140 - 24,0 41,0
250 - 41,0 -
Phân loại cấp độ nhớt theo ISO (International Standard Organization) đối với các dầu
công nghiệp:
Dầu thủy lực, dầu máy nén khí, dầu máy lạnh, dầu truyền nhiệt, dầu tuabin, dầu bánh
răng công nghiệp, dầu biến thế, dầu tuần hoàn…
Bảng : Phân loại cấp độ nhớt theo ISO
Phân loại cấp độ
nhớt theo ISO
Độ nhớt tối thiểu ở 400C Độ nhớt tối đa ở 400C
ISO VG 10 9,0 11
ISO VG 15 13,5 16,5
ISO VG 22 19,8 24,2
ISO VG 32 28,8 35,2
ISO VG 46 41,4 50,6
ISO VG 68 61,2 74,8
ISO VG 100 90,0 110
ISO VG 150 135 165
ISO VG 220 198 242
ISO VG 320 288 352
ISO VG 460 412 506
ISO VG 680 612 748
ISO VG 1000 900 1100
ISO VG 1500 1350 1650
Phân loại theo cấp chất lượng:
Do sự cải tiến liên tục về công nghệ và vật liệu chế tạo thiết bị thì các nhà sản xuất
phụ gia, sản xuất dầu bôi trơn phải liên tục cải tiến chất lượng sản phẩm để đáp ứng yêu
cầu ngày càng khắc nghiệt cho động cơ.
+ Phân loại theo cấp chất lượng API (American Petroleum Institute) đối với các dầu
động cơ:
 Dầu dùng cho động cơ xăng:
SA/SB/SC/SD: Dùng cho các loại xe thế hệ cũ, không còn sản xuất nữa.
SE: Dùng cho các loại xe con và một số loại xe tải được sản xuất trước năm 1972. So
với dầu cấp SC, SD, dầu cấp SE có khả năng cao hơn để chống lại sự oxi hoá dầu, sự tạo
cặn ở nhiệt độ cao, gỉ và ăn mòn.
SF: Dùng cho động cơ các xe con và một số xe tải model từ 1980 – 1988 có tải trọng
nặng và sử dụng xăng không chì.
SG: Dầu ở cấp này được coi là tiêu biểu cho các loại dầu động cơ xăng hiện nay của
xe con, xe tải nhẹ, xe du lịch. Dầu cấp SG còn bao hàm các tính chất củadầu cấp CC.
SJ: Dùng cho động cơ của các loại xe có tải trọng nặng và dùng xăng không chì
model từ 1995. Dùng cho động cơ xăng cấp nhớt này hiệu quả cao, thích hợp với các
dòng xe đang phổ biến, máy bốc, tốc độ cao, sẽ rất tốt cho động cơ nếu đi xa.
SL: Dùng cho động cơ của các loại xe có tải trọng nặng và xe đời mới nhất.
 Dầu dùng cho động cơ diesel:
CA: Dùng cho các động cơ diesel tải trọng nhẹ đến trung bình, sử dụng nhiên liệu có
chất lượng cao, đôi khi cũng có thể dùng cho động cơ xăng làm việc nhẹ nhàng.
CB: Dùng cho các loại động cơ diesel có tải trọng trung bình nhưng nhưng sử dụng
nhiên liệu có chất lượng thấp hơn, do đó yêu cầu khả năng chống mài mòn và tạo cặn cao
hơn. Đôi khi cũng có thể sử dụng dầu này cho các động cơ xăng tải trọng nhẹ. Các loại
dầu cấp CB xuất hiện từ năm 1949.
CC: Dùng cho cả động cơ xăng và động cơ diesel, chúng rất phù hợp với các động cơ
diesel có tăng áp hoạt động trong điều kiện trung bình đến khắc nghiệt, hoặc dùng cho
các động cơ xăng tải trọng nặng.
CD: Dùng cho các động cơ diesel thường hoặc có tăng áp làm việc trong điều kiện
khắc nghiệt, sử dụng nhiên liệu có khoảng chất lượng rộng và hàm lượng lưu huỳnh cao,
do đó cần khống chế chặt chẽ sự mài mòn và tạo cặn.
CE: Dùng cho các loại động cơ diesel có tăng áp tải trọng rất nặng, sản xuất từ 1983
trở lại đây, hoạt động trong điều kiện tốc độ thấp, tải nặng, tốc độ cao, tải nặng.
CH: Dùng cho động cơ diesel hút khí tự nhiên và tăng áp, các động cơ tốc độ cao chế
độ làm việc nặng dùng nhiên liệu có lưu huỳnh lên đến 0,5%.
CI: Dùng cho động cơ diesel hút khí tự nhiên và tăng áp tải trọng nặng, tốc độ cao và
động cơ 4 thì. Dầu được pha chế để duy trì độ bền động cơ khi sử dụng khí thải tuần hoàn
và cho việc sử dụng nhiên liệu có chứa hàm lượng lưu huỳnh lên đến 0,5%.
Theo thứ tự càng lên cao thì cấp chất lượng của dầu càng cao, dùng cho các động cơ,
máy móc thế hệ mới, hoạt động trong điều kiện khắc nghiệt hơn.
2. Các loại sản phẩm PLC đang sản xuất và kinh doanh:
Dầu gốc và phụ gia sau quá trình pha chế sẽ thu được các dạng sản phẩm khác nhau
đáp ứng nhu cầu của thị trường hiện nay. Nhà máy dầu nhờn Thượng Lý hiện nay thực
hiện pha chế 8 nhóm sản phẩm chính được kể đến như sau:
Bảng 9: Các nhóm dầu PLC đang sản xuất và kinh doanh
NHÓM LOẠI DẦU Tính năng
Dầu động cơ có kẽm
PLC RACER Dầu đa cấp chất lượng cao, hoạt động
I
SF/SG/SJ/SM/PLUS trong điều kiện khắc nghiệt, được pha
chế cho các loại động cơ xăng 4 thì thế
hệ mới
PLC KOMAT SHD 40/50 Dùng trong các động cơ xăng và diesel
của ôtô và máy móc thiết bị sử dụng
nhiên liệu có hàm lượng lưu huỳnh
thấp, hoạt động ở điều kiện tương đối
cao.
PLC CARTER
CF-4, CH-4, CI-4
Dầu cacte dùng cho động cơ tăng áp.
Chủ yếu được sử dụng cho động cơ
Diesel tăng áp tốc độ cao hoạt động
dưới điều kiện khắc nghiệt đòi hỏi cặn
trên pittong thấp.
PLC KOMAT SUPER
20W-40/20W-50
Dầu nhờn đa cấp cho động cơ xăng và
diesel
PLC KOMAT CF-10W/30/40/50 Dầu nhờn đơn cấp cho động cơ xăng và
diesel
TOTAL ATLANTA MARINE
D3005/ 4005
Chuyên dùng bôi trơn cacte của động
cơ diesel 2 thì dạng chữ thập tốc độ
chậm. Dùng để bôi trơn trục khuỷu, làm
mát piston, bôi trơn các ổ đỡ trục
TOTAL DISOLA FP 30/40/50 Dầu chuyên dùng bôi trơn cho các động
cơ diesel hàng hải tốc độ cao. Bôi trơn
tất cả các loại động cơ máy chính và
phụ.
TOTAL DISOLA M 3015/4015 Dầu chuyên dùng cho động cơ Diesel
hàng hải tốc độ trung vào cao. Bôi trơn
tất cả các loại động cơ có công suất
khác nhau và loại có tuabin tăng áp.
Bôi trơn vòng bi, trục chân vịt và hộp
giảm tốc.
TOTAL DISOLA W Loại dầu đa cấp dùng cho động cơ tốc
độ cao, được khuyến cáo đặc biệt dùng
cho động cơ diesel có tuabin tăng áp
hoạt động trong điều kiện rất khắc
nghiệt
TOTAL AURELIA TI
3030/4030/4040
Dùng bôi trơn cho các loại động cơ
diesel tốc độ trung bình và cao. Đối với
các loại nhiên liệu nặng chứa nhiều lưu
huỳnh thì đòi hỏi dầu phải có TBN cao
II
Dầu xylanh
TOTAL TALUSIA HR70 Là loại dầu có giới hạn an toàn rất cao
được dùng để bôi trơn xilanh động cơ
diesel 2 thì tốc độ chậm, dùng cho các
động cơ chạy bằng nhiên liệu nặng
hoặc trung bình có hàm lượng lưu
huỳnh cao.
TOTAL TALUSIA
UNIVERSAL/
TOTAL TALUSIA UNIVERSAL
100
Là sản phẩm được nâng cấp từ dòng
sản phẩm Talusia HR, đáp ứng được
các chỉ tiêu về khí thải, thân thiện với
môi trường, do đó rất thích hợp cho các
loại phương tiện vận tải biển chạy qua
các vùng có đòi hỏi nghiêm ngặt về khí
thải của động cơ.
III
Dầu động cơ không Kẽm, Không Molipden
PLC RACER 2T Dầu được pha trộn với xăng theo tỷ lệ
thích hợp và đi vào buồng đốt để bôi
trơn xylanh, pittong, bạc xec-măng và
đốt cháy cùng nguyên liệu.
IV
Dầu động cơ có chứa Molipden
PLC RACER SCOOTER MB Dầu dùng cho xe tay ga 4 thì cao cấp.
Giúp xe tăng tốc nhanh, làm mát động
cơ, giảm tiêu hao nguyên liệu.
V
Dầu thuỷ lực
PLC AW HYDROIL
32/46/68/100
Giúp bảo vệ hoàn hảo hệ thống thuỷ lực
và các thiết bị sử dụng dầu:
Dùng cho các hệ thống thuỷ lực cánh
gạt, bánh răng và piston với áp suất
cao, tốc độ cao.
Dùng cho các máy công cụ, máy nén
khí, máy ép khuôn nhựa; các bộ trục và
hộp số tải trung bình.
PLC AW HYDROIL HM
32/46/68/100
TOTAL VISGA FP
32/46/68/100/150
TOTAL VISGA 46/68/100/150
VI
Dầu truyền động, bánh răng
PLC GEAR OIL 90/140
(GL1)
Được sử dụng để bôi trơn các loại bánh răng
dạng trụ, nón và trục vít, trong điều kiện tải
trọng, tốc độ trung bình và nhiệt độ làm việc
không quá cao.
PLC GEAR OIL MP
90EP/140EP (GL4)
Dầu có khả năng bôi trơn hoàn hảo, chịu áp lực
cao. Thích hợp cho hộp số của các phương tiện
xa lộ hoặc điều kiện làm việc nặng nhọc, trung
bình.
PLC GEAR OIL GX
90EP/140EP (GL5)
Dầu nhờn loại Sunphur-Phosphore để bôi trơn
các loại bánh răng, hộp số. Có phụ gia loại EP
(chống mài mòn).
PLC GEAR OIL 80W-
90
Dùng cho các hộp số, cầu sau của xe hoạt động ở
điều kiện tốc độ cao, phù hợp cho các loại bánh
răng công nghiệp đòi hỏi dầu nhờn có chất lượng
EP.
PLC ANGLA
68/100/150/220/320/460
/680/1000/1500
Dầu có phụ gia không chì, có tính bền nhiệt và
khả năng chịu tải lớn, an toàn cho người vận
hành. Chịu được áp lực cao nhờ phụ gia có chứa
lưu huỳnh và photpho. Dầu dùng để bôi trơn tuần
hoàn hoặc thuỷ động các loại bánh răng trụ
thẳng, bánh răng trụ nghiêng, bánh vít và thiết bị
công nghiệp.
PLC ANGLA
68/100/150/220/320/460
/680/1000/1500
Dầu có phụ gia không chì, có tính bền nhiệt và
khả năng chịu tải lớn, an toàn cho người vận
hành. Chịu được áp lực cao nhờ phụ gia có chứa
lưu huỳnh và photpho. Dầu dùng để bôi trơn tuần
hoàn hoặc thuỷ động các loại bánh răng trụ
thẳng, bánh răng trụ nghiêng, bánh vít và thiết bị
công nghiệp.
VII
Dầu công nghiệp, tuần hoàn
PLC ROLLING OIL
32/46/68/100/150/220/320/460
Nhóm dầu không phụ gia, có chất
lượng cao, có khả năng chống oxy hoá
và chống nhũ hoá tốt, cho thời gian sử
dụng lâu dài. Dùng cho các hệ thống
tuần hoàn trong các máy cán ép, bơm
chân không, các dạng hộp giảm tốc
không đòi hỏi chịu áp lực cao.
PLC THERMO (Dầu tải nhiệt) Dầu có đặc tính chống oxy hoá cao,
tính bay hơi thấp và nhiệt độ bắt cháy
cao nên được sử dụng làm chất truyền
nhiệt trong hệ thống truyền nhiệt.
VIII
Dầu cắt gọt
PLC CUTTING OIL Dầu có chứa chất tạo nhũ có hiệu quả
và phụ gia tạo nhũ trắng có độ bền cao.
Có chứa chất sát khuẩn để chống lại sự
giảm cấp do vi khuẩn. Dầu có tính
truyền nhiệt cao, độ ổn định chống oxy
hoá và chống nhiệt phân rất tốt, dùng
cho hệ thống truyền nhiệt tuần hoàn
dạng kín và hở.
PLC HYDROIL FR
Thượng lý

Thượng lý

  • 1.
    PHẦN 1: TỔNGQUAN VỀ NHÀ MÁY DẦU NHỜN THƯỢNG LÝ I. Tổng quan về Tổng Công ty Hóa dầu Petrolimex 1. Lịch sử hình thành và phát triển của Tổng công ty: Tổng công ty Hóa dầu Petrolimex tiền thân là Công ty Dầu nhờn Petrolimex được thành lập vào ngày 09/06/1994 theo quyết định 745 TM/TCCB của Bộ Thương mại. Năm 1998 Công ty dầu nhờn được đổi tên thành Công ty Hoá dầu trực thuộc Tổng công ty Xăng dầu Việt Nam theo quyết định số 1191/1998/QĐ-BTM, ngày 13/10/1998 của Bộ thương mại. Năm 2003 được cổ phần hoá theo quyết định số 1801/2003/QĐ/BTM ngày 23/12/2003 của Bộ thương mại là Công ty thành viên của Tổng công ty xăng dầu Việt Nam (Nay là công ty con của Tập đoàn xăng dầu Việt Nam). Ngày 31/12/2003 Công ty đã tổ chức ĐHĐCĐ thành lập công ty CP hoá dầu Petrolimex và 01/03/2004 Công ty chính thức đi vào hoạt động theo mô hình Công ty cổ phần. Công ty PLC được sở kế hoạch đầu tư thành phố Hà Nội cấp giấy chứng nhận đăng ký kinh doanh số 0103003690 lần đầu, ngày 18/02/2004. Ngày 27/02/2006, cổ phiếu của Công ty đã chính thức niêm yết trên TTGDCK Hà nội với mã chứng khoán là PLC. Đến năm 2011, Thủ Tướng Chính phủ đã có quyết định về việc phê duyệt Phương án cổ phẩn hóa và cơ cấu lại Tổng Công ty Xăng dầu Việt Nam thành Tập đoàn Xăng dầu Việt Nam, trong đó có nội dung tái cấu trúc Công ty CP Hóa dầu Petrolimex thành Tổng Công ty Hóa dầu Petrolimex. Đến ngày 03/04/2013 đã chính thức tái cơ cấu thành công và đổi tên công ty thành Tổng công ty hóa dầu Petrolimex- CTCP với các nội dung chính sau: Tên Tiếng Việt: TỔNG CÔNG TY HÓA DẦU PETROLIMEX- CTCP Tên Tiếng Anh: PETROLIMEX PETROCHEMICAL CORPORATION
  • 2.
    Tên viết tắt:PLC Trụ sở Tổng công ty: Tầng 18, 19 Số 229 Tây Sơn, Đống Đa, Hà Nội. Chính sách chất lượng của PLC: Sản phẩm tiêu chuẩn + Dịch vụ hoàn hảo + Thoả mãn tốt nhất nhu cầu của khách hàng và Trách nhiệm với cộng đồng 2. Lĩnh vực, ngành nghề kinh doanh chính: √ Kinh doanh, xuất nhập khẩu Dầu mỡ nhờn, Nhựa đường, Hóa chất (trừ Hóa chất Nhà Nước cấm) và các mặt hàng khác thuộc lĩnh vực sản phẩm dầu mỏ và khí đốt. √ Kinh doanh, xuất nhập khẩu: vật tư, thiết bị chuyên ngành Hóa dầu. √ Kinh doanh dịch vụ: vận tải, cho thuê kho bãi, pha chế, phân tích thử nghiệm, tư vấn và dịch vụ kỹ thuật hóa dầu. √ Kinh doanh bất động sản. √ Kinh doanh dịch vụ cung ứng tàu biển.
  • 3.
    3. Mô hìnhtổ chức Tổng công ty: Hình 1: Mô hình tổ chức của Tổng công ty. CHUYÊN VILAS 017 CHI NHÁNH ------------------- 1. P.TCKT 2. P.ĐB DMN 3. P.KD.DMN TĐL 1 BAN KIỂM SOÁT TCT ĐẠI HỘI ĐỒNG CỔ ĐÔNG TỔNG CÔNG TY HÓA DẦU PETROLIMEX TỔNG GÍAM ĐỐC TCT CÁC PHÓ TGÐ TỔNG CÔNG TY BAN TỔNG HỢP HỘI ĐỒNG QUẢN TRỊ CÁC CÔNG TY LIÊN KẾT CÔNG TY TNHH HÓA CHẤT PETROLIMEX CÔNG TY TNHH NHỰA ĐƯỜNG PETROLIMEX PHÒNG TỔ CHỨC NHÂN SỰ PHÒNGTHÍ NGHIỆM VILAS 022 PHÒNGTHÍ NGHIỆM VIÊN HÓA NGHIỆM HÓA DẦU HẢI PHÒNG ------------------------ ------------------------------------------------ ------------------------ ------------------------ ------------------------ 4. P.KD DMN TĐL 2 1.P.TCKT 2.P.KD DMN TĐL 3.P.KD.DMN CN 5.P.KD DMN LH 1.P.TCKT 2.P.KD DMN TĐL 4.P.KD DMN HH 1.P.TCKT 2.P.KD.DMN TĐL 3.P.KD DMN LH 1.P.KH Đ VT 2.P.KẾ TOÁN 3.P.KỸ THUẬT 5.ĐỘI GIAO NHẬN 1.P.KHĐĐ VT 2.P KẾ TOÁN 3. P.KỸ THUẬT 5.ĐỘI GIAO NHẬN 4.P.KD.DMN HH 3 P.KD.DMN CN 4. ĐỘI PHA CHÊ ĐÓNG RÓT 4.ĐỘI PHA CHẾ ĐỐNG RÓT PHÒNG HÀNH CHÍNH VP TCT PHÒNG TÀI CHÍNH KẾ TOÁN PHÒNG KỸ THUẬT PHÒNG CÔNG NGHỆ THÔNG TIN PHÒNG ÐẢM BẢO DMN PHÒNG KD DMN TỔNG ÐẠI LÝ PHÒNG KD DMN CÔNG NGHIỆP PHÒNG KD DMN LON HỘP PHÒNG ÐẢM BẢO CHẤT LƯỢNG PHÒNG KD DMN HÀNG HẢI NHÂN VIÊN HÓA NGHIỆM CHUYÊN VIÊN HÓA NGHIỆM NHÂN VIÊN HÓA NGHIỆM CHI NHÁNH HÓA DẦU ÐÀ NẴNG CHI NHÁNH HÓA DẦU SÀI GÒN CHI NHÁNH HÓA DẦU CẦN THƠ NHÀ MÁY DẦU NHỒN THƯỢNG LÝ NHÀ MÁY DẦU NHỒN NHÀ BÈ
  • 4.
    Phòng thử nghiệmVilas 017 trực thuộc Phòng ĐBCL – TỔNG CÔNG TY HÓA DẦU PETROLIMEX – CTCP, với chức năng chính là kiểm tra chất lượng các sản phẩm dầu mỏ và hoá dầu trong quá trình nhập khẩu, pha chế, kinh doanh để phục vụ công tác quản lý chất lượng của Tổng công ty. Phòng thử nghiệm thực hiện chính sách chất lượng và cam kết của PLC: PLC = Sản phẩm tiêu chuẩn + Dịch vụ hoàn hảo + Thoả mãn tốt nhất nhu cầu của khách hàng + Trách nhiệm với cộng đồng. II. Tổng quan Nhà máy Dầu nhờn Thượng Lý 1. Mô hình tổ chức Nhà máy Dầu nhờn Thượng Lý: 2. Các phòng ban chức năng của Nhà máy Dầu nhờn Thượng Lý gồm: a. Chức năng của Phòng KHĐĐVT:
  • 5.
    - Chịu tráchnhiệm xây dựng và tổ chức thực hiện: công tác lập kế hoạch, phối hợp triển khai tổ chức thực hiện, đánh giá kết quả thực hiện; Kế hoạch nhập, xuất hàng hóa, nguyên vật liệu đầu vào (bao gồm: dầu gốc, phụ gia, bao bì và các loại vật tư phục vụ cho công tác PCĐR, xuất nhập và bảo quản hàng hóa tại Nhà máy); Kế hoạch PCĐR; Công tác tổ chức sản xuất đảm bảo nguồn hàng, điều độ và thống kê, báo cáo hàng hóa, nguyên vật liệu đầu vào theo sự chỉ đạo của Tổng công ty; - Công tác quản lý tài sản, quản lý sử dụng, định mức và điều độ phương tiện vận tải, phương tiện nâng hạ xếp dỡ, xe con; công tác điều độ vận tải nói chung và điều độ vận chuyển giao hàng DMN phục vụ nhiệm vụ kinh doanh DMN của Tổng công ty và các CNHD. b. Chức năng của Phòng kĩ thuật : Có chức năng giúp Ban giám đốc Nhà máy chỉ đạo và tổ chức thực hiện: Công tác quản lý kỹ thuật hệ thống công nghệ, các trang thiết bị sản xuất của Nhà máy; công tác KTAT, PCCC, PCBL, BVMT; Tham gia công tác đầu tư xây dựng, SCL CSVCKT của Tổng công ty tại Nhà máy. c. Chức năng của Phòng kế toán : - Phòng kế toán có chức năng giúp Ban giám đốc Nhà máy chỉ đạo và tổ chức thực hiện về công tác Kế toán và công tác Tổ chức Hành chính tại Nhà máy theo quy định của Pháp luật, Tổng công ty và Nhà máy. d. Chức năng của Đội PCĐR: - Đội pha chế đóng rót có chức năng bảo quản và sử dụng có hiệu quả cơ sở vật chất, máy móc thiết bị, vật tư, nguyên vật liệu, lao động do Đội phụ trách; Tổ chức thực hiện công tác nhập, xuất nguyên vật liệu và pha chế, đóng rót theo kế họach đã được duyệt và phân công. e. Chức năng của Đội PCĐR: - Đội giao nhận có chức năng: tổ chức thực hiện các công việc giao nhận, sắp xếp, tồn chứa và bảo quản về: hàng hóa, thành phẩm; Tổ chức bảo quản và sử dụng có hiệu
  • 6.
    quả mọi cơsở vật chất, trang thiết bị, máy móc, dụng cụ, lao động do Đội phụ trách; Tổ chức thực hiện các công tác về: An toàn lao động, vệ sinh môi trường, vệ sinh công nghiệp, phòng chống cháy nổ và các nội quy, quy định của Nhà máy và Tổng công ty; Xây dựng, duy trì và cải tiến hệ thống quản lý chất lượng ISO 9001:2008 theo chức năng nhiệm vụ của Đội; Thực hiện các báo cáo theo quy định của Nhà máy và Tổng công ty. Ngoài ra, trong công tác sản xuất còn có sự kết hợp của phòng thử nghiệm VILAS017 nhằm cung cấp các hướng dẫn pha chế các sản phẩm của nhà máy. Đồng thời, phòng VILAS017 còn có nhiệm vụ đánh giá chất lượng sản phẩm pha chế theo các chỉ tiêu sản phẩm. Từ đó, đảm bảo được chất lượng sản phẩm và cung cấp những sản phẩm tốt nhất cho thị trường.
  • 7.
    PHẦN 2: TÌMHIỂU VỀ DẦU GỐC, SẢN PHẨM DẦU NHỜN VÀ CÁC LOẠI PHỤ GIA Ở đâu có máy móc thì ở đó có dầu nhờn. Ở nước ta, với lượng phương tiện giao thông lớn, nhất là xe máy (khoảng 30 triệu chiếc – số liệu 2013) thì nhu cầu về dầu nhờn là rất lớn. Theo số liệu năm 2012, sản lượng tiêu thụ dầu nhớt của Việt Nam ước đạt 310 nghìn tấn, trong đó sản lượng dầu nhớt cho ngành Vận tải đạt 79%; 19% cho dầu nhớt Công nghiệp và 2% mỡ bôi trơn các loại. Khoảng 80% được sản xuất (pha chế) trong nước với sự hiện diện của nhiều nhãn hiệu Dầu nhớt nổi tiếng như: SHELL, BP-Castrol, Total, Chevron,..v.v..còn lại 20% được nhập khẩu với một số loại Dầu mỡ đặc biệt hay bởi các nhãn hiệu Dầu nhớt độc lập như : GS (Hàn Quốc), Valvoline (Mỹ, được sản xuất tại Singapore), BlackGold (Singapore),.v.v… Nước ta hiện nay mới có hai nhà máy chế biến dầu nhờn đó là nhà máy Thượng Lý (Hải Phòng) và nhà máy Nhà Bè (Vũng Tàu), chỉ đáp ứng được một phần nhỏ nhu cầu trong nước. Trong đó, nhà máy dầu nhờn Thượng Lý có công suất (sau khi cải tạo năm 2013) đạt 50 000 tấn/năm. Dầu nhờn được pha chế bằng cách trộn phụ gia vào dầu gốc với tỉ lệ nhất định, tùy vào yêu cầu sản phẩm mà sử dụng các loại phụ gia khác nhau và có tỉ lệ pha chế khác nhau: Dầu nhờn = Dầu gốc + Phụ gia I. Dầu gốc Dầu gốc được chia thành 05 nhóm sau: Bảng : Phân loại các nhóm dầu gốc Nhóm dầu gốc Chỉ số độ nhớt (VI) Hàm lượng lưu huỳnh (S) Nhóm I 80 ≤ VI ≤ 120 S ≥ 0.03% Nhóm II 80 ≤ VI ≤ 120 S < 0.03% Nhóm III VI > 120 S < 0.03%
  • 8.
    Nhóm IV (dầugốc PAO) 200 Nhóm V Các loại dầu gốc khác trừ nhóm I, II, III, IV Nhà máy hiện đang sử dụng các loại dầu gốc sau: SN150, SN500 và BS150 (SN150 có độ nhớt thấp nhất, SN500 có độ nhớt trung bình và BS150 có độ nhớt cao nhất). . Ngoài ra, dầu gốc Heavy Base Oil cũng thuộc loại dầu gốc nhóm I . II. Các loại phụ gia Phụ gia được thêm vào để cải thiện, tăng cường các tính năng của dầu gốc, hoặc tạo ra các tính chất cần thiết cho dầu nhờn mà dầu gốc không có. Hiện nhà máy đang dùng khoảng 60 loại phụ gia, cụ thể như sau: Bảng . Các loại phụ gia và tính năng. Loại phụ gia Chức năng, thành phần, tỷ lệ pha trộn Phụ gia kiềm + Có tác dụng tẩy rửa, được thêm vào dầu động cơ để tăng cường khả năng tẩy rửa trên bề mặt xylanh – pittong của động cơ (24B, 66B…), bảo vệ động cơ khi làm việc ở nhiệt độ cao. + Có cấu tạo phân tử gồm một đầu phân cực nhỏ và một đuôi hydrocacbon (không phân cực) dài. Phụ gia chống oxy hóa + Thêm vào các loại dầu động cơ, dầu truyền nhiệt, tác dụng ức chế quá trình oxy hóa của dầu khi làm việc ở nhiệt độ cao, giảm ăn mòn chi tiết và tạo cặn, đồng thời hạn chế quá trình oxy hóa trong điều kiện bảo quản dầu (AO37) + Thường sử dụng các hợp chất hữu cơ chứa S, N. Phụ gia tăng chỉ số độ nhớt + Cải thiện chỉ số độ nhớt của dầu nhờn khi làm việc ở nhiệt độ thấp hay nhiệt độ cao (PLC 75V, PLC 83V, PLC 26V) + Thành phần chủ yếu là các polyme hoặc sản phẩm đồng trùng hợp có KLPT từ 20 000 – 1 000 000 đvC.
  • 9.
    Phụ gia phântán + Chiểm tới 50% lượng phụ gia thêm vào (không tính phụ gia tăng chỉ số độ nhớt). + Ngăn ngừa, làm chậm quá trình tạo cặn và lắng đọng khi động cơ làm việc ở nhiệt độ thấp. + Thành phần: có chứa các nhóm chức amin, amid, imid, các nhóm hydroxyl-este. VD: Alkenyl-poly-amin-suxinimit, este photpholat,… Phụ gia chống tạo bọt + Có tác dụng ngăn cản sự hình thành bọt khí trong quá trình làm việc của dầu nhờn (PLC 88F) + Thành phần: các hợp chất silicon và hydro với tỷ lệ rất nhỏ: 0,001 – 0,004 %. Phụ gia hạ điểm đông + Phụ gia hạ điểm đông đặc của dầu nhờn, giúp dầu nhờn làm việc được trong điều kiện nhiệt độ thấp (77B) + Thành phần: Parafin có lượng O.R.azolin không quá 1%. Phụ gia khử nhũ + Phụ gia ngăn cản sự hình thành nhũ với nước, đặc biệt với các loại dầu thủy lực, tiếp xúc nhiều với môi trường nước (PLC 521H) Phụ gia tạo nhũ + Phụ gia tăng cường khả năng tạo thành nhũ với nước của các loại dầu dùng trong lĩnh vực cắt gọt (PLC 150) Phụ gia chống mài mòn và cực áp + Phụ gia giúp dầu nhờn làm việc được dưới điều kiện áp suất cao, như các loại dầu hộp số, dầu bánh răng (PLC 39T) Phụ gia tăng cường khả năng chống mài mòn giữa các bề mặt bôi trơn của dầu nhờn (PLC521H). Có tác dụng như một chất chống oxy hóa và chống ăn mòn. + Thành phần có chứa S và P; tạo một lớp sunfit và photphit trên bề mặt kim loại. VD: ZnDDP (dialkyldithiophotphat kẽm) Phụ gia tạo mùi + Phụ gia nhằm tạo mùi cho sản phẩm có mùi đặc trưng (phụ gia Fruajip có mùi dâu tây, đa phần pha vào sản phẩm dầu động cơ cho xe máy như Racer SJ, SG...
  • 10.
    Phụ gia tạomàu + Phụ gia màu (Red oil) để pha Racer SJ, SG, Plus... Phụ gia đóng gói (Phụ gia tổng hợp) + Phụ gia đóng gói bao gồm nhiều loại phụ gia, tổng hợp, được pha trộn sẵn (PLC880, PLC881, PLC882, 515U, Talupac B...)
  • 11.
    III. Sản phẩmdầu nhờn 1. Phân loại dầu nhờn Dầu động cơ là một sản phẩm chế biến phức tạp, gồm nhiều các thành phần pha trộn lại (dầu gốc và các phụ gia). Dầu động cơ và xe cộ ý nghĩa quan trọng như piston và supap. Dầu nhờn có chức năng chính là bôi trơn, làm mát, làm sạch, bảo vệ bề mặt động cơ. Thành phần cơ bản của dầu nhờn bao gồm: 60 – 93% dầu gốc, 2 – 20% phụ gia tăng chỉ số độ nhớt (VII) và 5 – 20% các loại phụ gia khác. Tùy vào mục đích sử dụng mà ta có các chủng loại dầu nhờn khác nhau. Tuy nhiên, có thể phân loại chúng theo các cách sau: a. Phân loại theo cấp độ nhớt Phân loại cấp độ nhớt SAE đối với dầu động cơ và dầu hộp số ôtô: - Hiệp hội các kỹ sư ô tô Mỹ (Society of Automotive Engineers) phân loại cấp độ nhớt SAE đối với dầu động cơ như sau: Bảng : Phân loại cấp độ nhớt SAE đối với dầu động cơ Phân loại cấp độ nhớt SAE Độ nhớt khởi động ở nhiệt độ thấp (CCS) cP, Max Độ nhớt tối thiểu ở 1000C Độ nhớt tối đa ở 1000C 0W 6200 @ -35 3,8 - 5W 6600 @ -30 3,8 - 10W 7000 @ -25 4,1 - 15W 7000 @ -20 5,6 - 20W 9500 @ -15 5,6 - 25W 13000 @ -10 9,3 - 20 5,6 9,3 30 9,3 12,5
  • 12.
    40 12,5 16,3 5016,3 21,9 60 21,9 26,1 - Hiệp hội các kỹ sư ô tô Mỹ (Society of Automotive Engineers) phân loại cấp độ nhớt đối với dầu hộp số ôtô như sau: Bảng : Phân loại cấp độ nhớt đối với dầu hộp số ôtô Phân loại cấp độ nhớt SAE Nhiệt độ cao nhất để đạt tới độ nhớt 150000 cP 0C Độ nhớt tối thiểu ở 1000C Độ nhớt tối đa ở 1000C 70W -55 4,1 - 75W -40 4,1 - 80W -26 7,0 - 85W -12 11,0 - 90 - 13,5 24,0 140 - 24,0 41,0 250 - 41,0 - Phân loại cấp độ nhớt theo ISO (International Standard Organization) đối với các dầu công nghiệp: Dầu thủy lực, dầu máy nén khí, dầu máy lạnh, dầu truyền nhiệt, dầu tuabin, dầu bánh răng công nghiệp, dầu biến thế, dầu tuần hoàn… Bảng : Phân loại cấp độ nhớt theo ISO Phân loại cấp độ nhớt theo ISO Độ nhớt tối thiểu ở 400C Độ nhớt tối đa ở 400C ISO VG 10 9,0 11 ISO VG 15 13,5 16,5 ISO VG 22 19,8 24,2 ISO VG 32 28,8 35,2 ISO VG 46 41,4 50,6 ISO VG 68 61,2 74,8 ISO VG 100 90,0 110
  • 13.
    ISO VG 150135 165 ISO VG 220 198 242 ISO VG 320 288 352 ISO VG 460 412 506 ISO VG 680 612 748 ISO VG 1000 900 1100 ISO VG 1500 1350 1650 Phân loại theo cấp chất lượng: Do sự cải tiến liên tục về công nghệ và vật liệu chế tạo thiết bị thì các nhà sản xuất phụ gia, sản xuất dầu bôi trơn phải liên tục cải tiến chất lượng sản phẩm để đáp ứng yêu cầu ngày càng khắc nghiệt cho động cơ. + Phân loại theo cấp chất lượng API (American Petroleum Institute) đối với các dầu động cơ:  Dầu dùng cho động cơ xăng: SA/SB/SC/SD: Dùng cho các loại xe thế hệ cũ, không còn sản xuất nữa. SE: Dùng cho các loại xe con và một số loại xe tải được sản xuất trước năm 1972. So với dầu cấp SC, SD, dầu cấp SE có khả năng cao hơn để chống lại sự oxi hoá dầu, sự tạo cặn ở nhiệt độ cao, gỉ và ăn mòn. SF: Dùng cho động cơ các xe con và một số xe tải model từ 1980 – 1988 có tải trọng nặng và sử dụng xăng không chì. SG: Dầu ở cấp này được coi là tiêu biểu cho các loại dầu động cơ xăng hiện nay của xe con, xe tải nhẹ, xe du lịch. Dầu cấp SG còn bao hàm các tính chất củadầu cấp CC. SJ: Dùng cho động cơ của các loại xe có tải trọng nặng và dùng xăng không chì model từ 1995. Dùng cho động cơ xăng cấp nhớt này hiệu quả cao, thích hợp với các dòng xe đang phổ biến, máy bốc, tốc độ cao, sẽ rất tốt cho động cơ nếu đi xa. SL: Dùng cho động cơ của các loại xe có tải trọng nặng và xe đời mới nhất.  Dầu dùng cho động cơ diesel: CA: Dùng cho các động cơ diesel tải trọng nhẹ đến trung bình, sử dụng nhiên liệu có chất lượng cao, đôi khi cũng có thể dùng cho động cơ xăng làm việc nhẹ nhàng.
  • 14.
    CB: Dùng chocác loại động cơ diesel có tải trọng trung bình nhưng nhưng sử dụng nhiên liệu có chất lượng thấp hơn, do đó yêu cầu khả năng chống mài mòn và tạo cặn cao hơn. Đôi khi cũng có thể sử dụng dầu này cho các động cơ xăng tải trọng nhẹ. Các loại dầu cấp CB xuất hiện từ năm 1949. CC: Dùng cho cả động cơ xăng và động cơ diesel, chúng rất phù hợp với các động cơ diesel có tăng áp hoạt động trong điều kiện trung bình đến khắc nghiệt, hoặc dùng cho các động cơ xăng tải trọng nặng. CD: Dùng cho các động cơ diesel thường hoặc có tăng áp làm việc trong điều kiện khắc nghiệt, sử dụng nhiên liệu có khoảng chất lượng rộng và hàm lượng lưu huỳnh cao, do đó cần khống chế chặt chẽ sự mài mòn và tạo cặn. CE: Dùng cho các loại động cơ diesel có tăng áp tải trọng rất nặng, sản xuất từ 1983 trở lại đây, hoạt động trong điều kiện tốc độ thấp, tải nặng, tốc độ cao, tải nặng. CH: Dùng cho động cơ diesel hút khí tự nhiên và tăng áp, các động cơ tốc độ cao chế độ làm việc nặng dùng nhiên liệu có lưu huỳnh lên đến 0,5%. CI: Dùng cho động cơ diesel hút khí tự nhiên và tăng áp tải trọng nặng, tốc độ cao và động cơ 4 thì. Dầu được pha chế để duy trì độ bền động cơ khi sử dụng khí thải tuần hoàn và cho việc sử dụng nhiên liệu có chứa hàm lượng lưu huỳnh lên đến 0,5%. Theo thứ tự càng lên cao thì cấp chất lượng của dầu càng cao, dùng cho các động cơ, máy móc thế hệ mới, hoạt động trong điều kiện khắc nghiệt hơn. 2. Các loại sản phẩm PLC đang sản xuất và kinh doanh: Dầu gốc và phụ gia sau quá trình pha chế sẽ thu được các dạng sản phẩm khác nhau đáp ứng nhu cầu của thị trường hiện nay. Nhà máy dầu nhờn Thượng Lý hiện nay thực hiện pha chế 8 nhóm sản phẩm chính được kể đến như sau: Bảng 9: Các nhóm dầu PLC đang sản xuất và kinh doanh NHÓM LOẠI DẦU Tính năng Dầu động cơ có kẽm PLC RACER Dầu đa cấp chất lượng cao, hoạt động
  • 15.
    I SF/SG/SJ/SM/PLUS trong điềukiện khắc nghiệt, được pha chế cho các loại động cơ xăng 4 thì thế hệ mới PLC KOMAT SHD 40/50 Dùng trong các động cơ xăng và diesel của ôtô và máy móc thiết bị sử dụng nhiên liệu có hàm lượng lưu huỳnh thấp, hoạt động ở điều kiện tương đối cao. PLC CARTER CF-4, CH-4, CI-4 Dầu cacte dùng cho động cơ tăng áp. Chủ yếu được sử dụng cho động cơ Diesel tăng áp tốc độ cao hoạt động dưới điều kiện khắc nghiệt đòi hỏi cặn trên pittong thấp. PLC KOMAT SUPER 20W-40/20W-50 Dầu nhờn đa cấp cho động cơ xăng và diesel PLC KOMAT CF-10W/30/40/50 Dầu nhờn đơn cấp cho động cơ xăng và diesel TOTAL ATLANTA MARINE D3005/ 4005 Chuyên dùng bôi trơn cacte của động cơ diesel 2 thì dạng chữ thập tốc độ chậm. Dùng để bôi trơn trục khuỷu, làm mát piston, bôi trơn các ổ đỡ trục TOTAL DISOLA FP 30/40/50 Dầu chuyên dùng bôi trơn cho các động cơ diesel hàng hải tốc độ cao. Bôi trơn tất cả các loại động cơ máy chính và phụ. TOTAL DISOLA M 3015/4015 Dầu chuyên dùng cho động cơ Diesel hàng hải tốc độ trung vào cao. Bôi trơn tất cả các loại động cơ có công suất
  • 16.
    khác nhau vàloại có tuabin tăng áp. Bôi trơn vòng bi, trục chân vịt và hộp giảm tốc. TOTAL DISOLA W Loại dầu đa cấp dùng cho động cơ tốc độ cao, được khuyến cáo đặc biệt dùng cho động cơ diesel có tuabin tăng áp hoạt động trong điều kiện rất khắc nghiệt TOTAL AURELIA TI 3030/4030/4040 Dùng bôi trơn cho các loại động cơ diesel tốc độ trung bình và cao. Đối với các loại nhiên liệu nặng chứa nhiều lưu huỳnh thì đòi hỏi dầu phải có TBN cao II Dầu xylanh TOTAL TALUSIA HR70 Là loại dầu có giới hạn an toàn rất cao được dùng để bôi trơn xilanh động cơ diesel 2 thì tốc độ chậm, dùng cho các động cơ chạy bằng nhiên liệu nặng hoặc trung bình có hàm lượng lưu huỳnh cao. TOTAL TALUSIA UNIVERSAL/ TOTAL TALUSIA UNIVERSAL 100 Là sản phẩm được nâng cấp từ dòng sản phẩm Talusia HR, đáp ứng được các chỉ tiêu về khí thải, thân thiện với môi trường, do đó rất thích hợp cho các loại phương tiện vận tải biển chạy qua các vùng có đòi hỏi nghiêm ngặt về khí thải của động cơ. III Dầu động cơ không Kẽm, Không Molipden PLC RACER 2T Dầu được pha trộn với xăng theo tỷ lệ
  • 17.
    thích hợp vàđi vào buồng đốt để bôi trơn xylanh, pittong, bạc xec-măng và đốt cháy cùng nguyên liệu. IV Dầu động cơ có chứa Molipden PLC RACER SCOOTER MB Dầu dùng cho xe tay ga 4 thì cao cấp. Giúp xe tăng tốc nhanh, làm mát động cơ, giảm tiêu hao nguyên liệu. V Dầu thuỷ lực PLC AW HYDROIL 32/46/68/100 Giúp bảo vệ hoàn hảo hệ thống thuỷ lực và các thiết bị sử dụng dầu: Dùng cho các hệ thống thuỷ lực cánh gạt, bánh răng và piston với áp suất cao, tốc độ cao. Dùng cho các máy công cụ, máy nén khí, máy ép khuôn nhựa; các bộ trục và hộp số tải trung bình. PLC AW HYDROIL HM 32/46/68/100 TOTAL VISGA FP 32/46/68/100/150 TOTAL VISGA 46/68/100/150 VI Dầu truyền động, bánh răng PLC GEAR OIL 90/140 (GL1) Được sử dụng để bôi trơn các loại bánh răng dạng trụ, nón và trục vít, trong điều kiện tải trọng, tốc độ trung bình và nhiệt độ làm việc không quá cao. PLC GEAR OIL MP 90EP/140EP (GL4) Dầu có khả năng bôi trơn hoàn hảo, chịu áp lực cao. Thích hợp cho hộp số của các phương tiện xa lộ hoặc điều kiện làm việc nặng nhọc, trung bình. PLC GEAR OIL GX 90EP/140EP (GL5) Dầu nhờn loại Sunphur-Phosphore để bôi trơn các loại bánh răng, hộp số. Có phụ gia loại EP (chống mài mòn).
  • 18.
    PLC GEAR OIL80W- 90 Dùng cho các hộp số, cầu sau của xe hoạt động ở điều kiện tốc độ cao, phù hợp cho các loại bánh răng công nghiệp đòi hỏi dầu nhờn có chất lượng EP. PLC ANGLA 68/100/150/220/320/460 /680/1000/1500 Dầu có phụ gia không chì, có tính bền nhiệt và khả năng chịu tải lớn, an toàn cho người vận hành. Chịu được áp lực cao nhờ phụ gia có chứa lưu huỳnh và photpho. Dầu dùng để bôi trơn tuần hoàn hoặc thuỷ động các loại bánh răng trụ thẳng, bánh răng trụ nghiêng, bánh vít và thiết bị công nghiệp. PLC ANGLA 68/100/150/220/320/460 /680/1000/1500 Dầu có phụ gia không chì, có tính bền nhiệt và khả năng chịu tải lớn, an toàn cho người vận hành. Chịu được áp lực cao nhờ phụ gia có chứa lưu huỳnh và photpho. Dầu dùng để bôi trơn tuần hoàn hoặc thuỷ động các loại bánh răng trụ thẳng, bánh răng trụ nghiêng, bánh vít và thiết bị công nghiệp. VII Dầu công nghiệp, tuần hoàn PLC ROLLING OIL 32/46/68/100/150/220/320/460 Nhóm dầu không phụ gia, có chất lượng cao, có khả năng chống oxy hoá và chống nhũ hoá tốt, cho thời gian sử dụng lâu dài. Dùng cho các hệ thống tuần hoàn trong các máy cán ép, bơm chân không, các dạng hộp giảm tốc không đòi hỏi chịu áp lực cao. PLC THERMO (Dầu tải nhiệt) Dầu có đặc tính chống oxy hoá cao, tính bay hơi thấp và nhiệt độ bắt cháy
  • 19.
    cao nên đượcsử dụng làm chất truyền nhiệt trong hệ thống truyền nhiệt. VIII Dầu cắt gọt PLC CUTTING OIL Dầu có chứa chất tạo nhũ có hiệu quả và phụ gia tạo nhũ trắng có độ bền cao. Có chứa chất sát khuẩn để chống lại sự giảm cấp do vi khuẩn. Dầu có tính truyền nhiệt cao, độ ổn định chống oxy hoá và chống nhiệt phân rất tốt, dùng cho hệ thống truyền nhiệt tuần hoàn dạng kín và hở. PLC HYDROIL FR