Embed presentation
Download to read offline


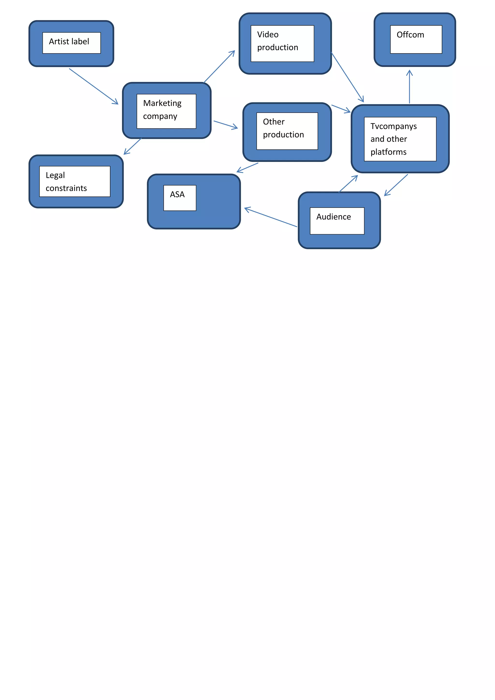
This document discusses an artist's label, marketing company, and legal constraints. It also mentions video production, working with television companies and other platforms, and building an audience. The overall goal seems to be promoting and distributing the artist's work across different media.
