Taxation is the exercise of the sovereign power to raise revenues for the expenses
of the government.
GR: Taxation is presumed
XPN: Tax exemption is strictly construed against taxpayer
STAGES/COVERAGE OF TAXATION:
1. Levying or imposition of tax
 Passage of tax laws, a legislative act
 By whom: Congress
2. Assessment
 Determination of the correct amount of tax
due
 Executive or administrative in nature
 By whom: BIR
3. Collection and payment
 Act of compliance w/ tax law by the taxpay-
er
 Executive or administrative in nature
 By whom: BIR
3 INHERENT POWERS POLICE POWER EMINENT DOMAIN
TAXATION
1. Purpose
Promote the general welfare thru regulations To facilitate the State’s need of property for public
use
Raise revenue for the expenses of the State
2. Amount of Exaction
Limited to cost of regulation, issuance of the license,
and/or surveillance
No exaction but private property is taken for public
use
No limit
3. Benefits received
Healthy economic standard of society (indirect) Form of just compensation to the property owner
(direct)
General benefit of protection of person, property, and
the promotion of general welfare (indirect)
4. Non-impairment of con-
tracts
Obligations in contracts may be impaired by the gov’t. Obligations in contracts may be impaired by the
gov’t.
Tax exemptions bilaterally agreed upon between the
gov’t and taxpayer cannot be withdrawn (obligations
may not be impaired by the state)
5. Transfer of Property Rights
No transfer, but only restraints in the exercise of proper-
ty rights
Transfer is effected in favor of the State
Taxes paid become part of public funds
6. Scope All persons, property, rights and privileges All persons, property. Rights, privileges, and liberties Only upon specific properties
7. Authority w/c exercises the
power
Government of its political subdivision Government of its political subdivision Public service corporations OR private entities oper-
ating public utilities, if granted by law
CHARACTERISTICS AND NATURE:
1. Inherent—plenary, comprehensive, awesome power
to destroy
2. Ledged with legislature (law-making body—
Congress)
Lower House 250 House of Representatives
Upper House 24 Senators
3. Subject to limitations (Constitutional, Contractual,
and Inherent)
Non-impairment Clause: laws must be given future
applications because it may impair existing obliga-
tions arising from consummated contracts
Taxation is unlimited, while tax (result of taxation) is
limited
HIERARCHIES OF LAW (LEGISLATIVE)
1. The 1987 Constitution: made by the people
2. Statute: RA made by the legislature
3. Executive Order: by the President
4. Jurisprudence: interpretation of the SC
5. Administrative Interpretation: not a law, but giv-
en the weight of law because it’s issued by a per-
son in authority; e.g. BIR revenue regulations
EXECUTIVES: (tax-related)
1. President
2. Cabinet Secretary—Department of Finance
3. BIR Commissioner
4. Deputies
5. Regional Directors
6. Revenue District Officers/Revenue Officers
Chooses:
BIR Commissioner
Governor of BSP
Commissioner of Bureau of
Customers
JUDICIARY: (tax-related)
1. Supreme Court
2. Court of Tax Appeals
3. BIR
(1) Commissioner
(6) Deputies
Regional Directors
RDO
Revenue Officer
CONSTITUTIONAL LIMITATIONS:
1. Equal Protection of the law
2. Progressive tax system (uniform and equitable)
3. No imprisonment for non payment of debt or poll tax
4. Exemption to Real Property Tax for properties used exclusively
and directly for charitable, education, and religious purposes
5. Majority vote of all members of the Congress to grant tax exemp-
tions
6. Non-impairment clause for tax exemptions w/ bilateral agreement
7. Free exercise of religion
8. Appropriation, revenue, or tariff bills shall originate exclusively in
the house of representatives (senate can only propose or concur
w/ amendments)
9. Authority of the President to fix tariff rates and export/import quo-
tas (subject to limitation)
10. Powers of SC to review, revise, reverse, modify or affirm on appeal
or Certiorari as the law or Rules of Court has provide
11. Exemption from taxes and duties: all revenue and assets of non-
stock., non-profit educational institutions
12. Power of president to veto
13. Money collected for special purpose shall be treated as special
fund used only for that purpose
INHERENT LIMITATIONS:
1. Territoriality
2. Must be for a public purpose
3. Non-taxability of the government, except GOCCs (performing
purely governmental functions)
XPN: GSIS, SSS, HDMF, PhilHealth, Local Water Districts are
exempt from income tax even though performing activities
proprietary in character.
4. Non-delegability of taxing power
XPN: President’s power to fix duties and imposts
LGU’s power to levy taxes, fees, and charges (e.g. RPT)
Delegation to admin agencies for implementation of
tax laws, and collection of the tax to BIR
5. International Comity—PH gov’t can’t tax foreign ambassadors
nor impose real property taxes upon foreign embassies
6. Double Taxation
Direct Double Taxation—ALL are same
Indirect Double Taxation—lacks one or more elements of
DDT
Note: There is no constitutional prohibition against double taxation
in the PH, though it is not favored. IDT is also permissible.
BASIC PRINCIPLES OF A SOUND TAX SYSTEM
1. Fiscal Adequacy: revenue ≥ expenditures
2. Equality or Theoretical Justice: tax imposed must
be proportionate to taxpayer’s ability to pay
3. Administrative Feasibility: tax laws are capable of
convenient, just, and effective administration
THEORY OR BASIS OF TAXATION
1. Life-blood Theory: Importance of taxation
2. Necessity Theory: Theory of taxation
3. Benefits-protection/Symbiotic Relationship: Basis
of taxation
ESSENTIAL ELEMENTS/CHARACTERISTICS OF TAX:
1. Enforced contribution
2. Exacted pursuant to legislative authority
3. For raising revenue for public needs
4. Proportionate in character or uniform
5. Payable in money
6. Imposed within the state’s jurisdiction
7. Personal to the taxpayer
CLASSIFICATION OF TAXES:
A. ACCORDING TO SCOPE OR EXERCISING AUTHORITY
NATIONAL TAX MUNICIPAL OR LOCAL TAX
Imposed by the National government Imposed by LGU
Income tax, Estate tax, donor’s tax, VAT, OPT,
DST, Excise Tax
Occupation Tax, real property tax
B. ACCORDING TO SUBJECT MATTER OR OBJECT
PERSONAL, CAPITATION, OR PROPERTY TAX EXCISE TAX
Fixed amount imposed upon
persons w/o regard to any-
thing
Imposed on
property
Imposed upon performance of an act;
exercise of right; engaging in business
or profession
Community tax RPT VAT, Donor’s tax, estate tax. Income
tax, occupation tax, excise tax
C. ACCORDING TO WHO BEARS THE BURDEN OF THE TAX
DIRECT TAX INDIRECT TAX
Liability for the tax (impact) and the burden there-
of (incidence) fall on the same taxpayer
Impact falls on the original taxpayer, but
the burden is shifted to another
Income tax VAT, excise tax, custom duties
D. ACCORDING TO PURPOSE
GENERAL/REVENUE TAX SPECIAL TAX
Levied w/o specific or pre-determined purpose Levied for special purpose
Income tax, VAT, etc. Protective tariffs, special assessments
E. ACCORDING TO THE RATE APPLIED
PROPORTIONAL PROGRESSIVE REGRESSIVE
Fixed percentage of the tax
base
Rate increases, as tax base
increases
Tax rate decreases, as tax base
increases
RPT, VAT, Donor’s tax, estate
tax
Income tax on individuals—
graduates rates
None
F. ACCORDING TO MEASUREMENT OF THE AMOUNT DUE
SPECIFIC AD VALOREM
Measured by number, or based on weight or
physical measurement
Based on value of the property ; may req. the
intervention of assessors and appraisers
Excise tax on lubricating oils, waxes, petrole-
um, etc.
RPT, excise tax on liquors, cigarettes packed
by machine and automobiles
NATURE OR CONSTRUCTION OF TAX LAWS
1. Tax laws are prospective, generally, but can have retrospec-
tive application (if expressly declared by tax laws or necessari-
ly implied from the language used).
Payment of tax civil liability
Nonpayment of tax criminal liability
2. A statute will not be construed as imposing a tax unless it
does so clearly, and unambiguously.
 In case of doubt, statutes imposing a tax are construed
most strongly against the government, and liberally in fa-
vor of citizen.
3. Tax exemptions are to be construed strictly against the tax-
payer.
4. Revenue laws are not political in nature.
5. Legislative intention must be considered.
6. Tax laws are special laws, and prevail over general laws.
FORMS OF ESCAPE FROM TAXATION:
1. Shifting the burden of tax.
2. Capitalization: by not selling property which has increased
in value, the owner avoids income tax to be paid on gain if
the same is sold
3. Transformation: manufacturer or producer pays the tax; to
recoup the tax paid by making his production more effi-
cient and lowering cost of production.
4. Tax Exemption: freedom from burden of paying tax
5. Tax Avoidance: legal means to minimize taxes
6. Tax Evasion: connotes fraud thru the use of pretenses and
forbidden devices to lessen or defeat taxes
Special Assessment defined: in the nature of tax upon proper-
ty levied accdg. to benefits conferred on the property
Characteristics of Special Assessment:
1. Can be levied on land only
2. Cannot be made a personal liability of the person assessed
3. Based wholly on benefits
4. Exceptional both as to time and locality.
TAX ADMINISTRATION
It is the system involving assessment, collection, and enforce-
ment of taxes, including the execution of judgment in all taxes
decided in favor of the BIR by the courts
POWERS AND DUTIES OF THE BIR:
1. Assessment and collection of all NIR taxes, fees, & charges
2. Enforcement of all forfeitures, penalties, and fines connect-
ed therewith
3. Execution of judgments in all cases decided in its favor by
the Court of Tax Appeals, and the ordinary courts
4. Giving effect to and the administering of the supervisory
and police power conferred to it by the Tax Code or other laws
POWERS OF THE CIR:
1. Power to interpret tax laws subject to review by the Secre-
tary of Finance;
2. Power to decide disputed assessments, refunds of internal
revenue taxes, fees and other charges, penalties imposed
in relation thereto
3. Power to examine any book, paper, record, or other data
which may be relevant or material to a tax inquiry
4. Power to obtain information from any person other than
the person whose internal revenue tax liability is subject to
audit or investigation or from any office or officer of the
national or local governments, government agencies and
instrumentalities
5. Power to summon the person liable for tax or required to
file a return, or any officer or employee of such person, or
any person having possession, custody, or care of the
books of accounts and other accounting record
6. Power to take such testimony of the person concerned,
under oath, as may be relevant or material to such inquiry
7. Power to make assessments
8. Power to prescribe real property values by dividing the
country into different zones and determining the FMV of
real properties located in each zone
9. Authorized to inquire into the bank deposits and other re-
lated information held by financial institutions of:
(a) A decedent to determine his gross estate;
(b) Applicant for compromise of tax liability due to
financial incapacity
(c) A taxpayer who is subject of a request for the supply
of tax information from a foreign tax authority
pursuant to an international agreement or treaty.
10. Authority to accredit and register individuals and general
professional partnerships (GPPs) and their representatives
who prepare and file tax returns, statements, reports and
other papers, or who appear before the BIR, for taxpayers
11. Power to prescribe additional procedural or documentary
requirements in connection with the submission or prepa-
ration of financial statements accompanying the tax re-
turns.
TAX LICENSE
Purpose Raise revenue Regulate action, businesses, industries,
professions
Limitations on taxation Constitutional and inherent limitations Not subject to limitations on taxation
Amount Unlimited Limited to cost of regulation
Effects of non-payment Does not make the business illegal Makes the business illegal
TAX SPECIAL ASSESSMENT
Imposed on all properties (real or personal) in a prescribed
area
Imposed only on properties which benefit from improvement
TAX DEBT
Source of Obligation Law Contract
Obligee Government in its sovereign capacity Obligee under a contract; may be a gov’t in its
corporate capacity
Form of payment Money Money, property, service
Interest No interest, except in cases of delinquency IF stipulated or if the payment is in delay
Assignability Not assignable Generally assignable
Compensation/Set-off No Yes
Incarceration for non-
payment
Yes, except for non-payment of poll tax No person can be imprisoned for non-payment
of debts (constitution)
TAX TOLL
Demand for sovereignty Demand of ownership or proprietorship
Imposed by the government May be imposed by private persons or entities
May be based on income or on the value of the property Largely based on the cost of the property used, or on the
cost of the improvement used
Forced contribution Compensation charged by the owner for the voluntary use of
the property/improvements
FILING: Individual Return
INDIVIDUALS REQUIRED TO FILE INCOME TAX RETURN:
1. Filipino resident citizen
2. Filipino nonresident citizen on his income from sources within the PH
3. Resident alien on income derived from sources within the PH
4. Non-resident alien engaged in trade or business or in the exercise of a profession in the PH
INDIVIDUALS NOT REQUIRED TO FILE INCOME TAX RETURN
1. Individual w/ taxable income of ≤ P250,000 under graduated rates
XPN: Individual engaged in business or practice of profession within PH, regardless of gross income
2. Individuals receiving purely compensation income (regardless of amount), w/ only one employer for the
calendar year, and income tax has been withheld correctly by employer (substituted filing)
XPN: If there are two ore more employers concurrently or successively at any time during the year
All requisites are present but the spouse does not qualify for substituted filing
3. Individual whose sole income has been subjected to FWT
4. Minimum wage earners or any individual exempt from income tax
RULES ON HUSBAND AND WIFE
GR: Married individuals shall file a joint return to include the income of both spouses
XPN: it is impracticable for the spouses to file one return, each spouse may file a separate return of income
but the returns so filed shall be consolidated by the BIR for purposes of verification for the taxable year
Return of Parent to Include Income of Children
GR: Income of unmarried minors derived from property received from a living parent shall be included in the
return of the parent
XPN: (1) Donor’s tax has been paid
(2) Transfer is exempt from donor’s tax
REQUIRED ATTACHMENTS:
1. BIR Form No. 2316 (Certificate of Compensation Payment/Tax Withheld) – for individuals earning com-
pensation income.
2. BIR Form No. 2307 (Certificate of Creditable Tax Withheld at Source) – for self-employed individuals, es-
tates and trusts
3. Summary Alphalist of Withholding Agents of Income Payments Subjected to Withholding Tax at Source
(“SAWT”)
4. Audited Financial Statements which must be attached to the Annual Income Tax Return upon filing
IF gross sales, earnings, receipts, or output from business for the year >3M:
(1) Balance Sheet and Profit and Loss Statement certified by an independent CPA.
(2) Comparative profit and loss statements for the current and preceding taxable years.
(3) Schedule of income producing properties and corresponding incomes therefrom
Note: If TP claims the OSD or avails of the 8% income tax rate options, FS in not required to be attached.
IF TP is using Graduated rates and itemized deductions
Gross sales/receipts ≤3M Required audited or not FS
Gross sales/receipts >3M Required audited FS
WHERE TO FILE RETURN: (also applicable to corporation)
1. Authorized Agent Bank (AAB) within the territorial jurisdiction of the RDO, where TP is registered.
2. RDO, Collection agent, or duly authorized Treasurer of the city/municipality
WHEN TO FILE RETURN:
1. Annual Return on or before April 15
2. Self-employed or employed individuals or both (income not subject to final taxes)
1st Quarter on or before May 15
2nd Quarter on or before August 15
3rd Quarter on or before November 15
Final Adj. Return on or before April 15 (next year)
Note: 45 days after end of the quarter
3. Individual subject to capital gains tax 30 days after each transaction and sale/disposition
OPTION OF TP WHEN THERE IS AN OVERPAYMENT IN THE FINAL ADJ. RETURN (ANNUAL RETURN): applicable
to corporations
1. Refund
2. Issuance of Tax Credit Certificate
3. Carry over as a tax credit against his income tax liabilities for the qtrs. of succeeding taxable years
(default choice)
INSTALLMENT PAYMENT
IF tax due >2,000, may elect to pay in 2 equal installments (not applicable to corpo)
1st installment at the time the return is filed
2nd installment on or before October 15
Note: in case of nonpayment, the whole amount becomes due and payable w/ delinquency penalties
FILING AN AMENDED RETURN (applicable to corporations)
When: Within 3 years from the date of filing, provided no notice for audit or investigation for such return
FILING: Corporate Return
QUARTERLY AND FINAL ADJUSTED RETURNS
GR: All corporations shall file quarterly income tax return and final adjusted return
XPN: Foreign corporations not engaged in trade or business in the PH (NRFCs)
1st to 3rd Quarter not later than 60 days from the close of the quarter
Final Adjusted Return not later than April 15 following the close of the taxable year
Note: GPP may, but not required to file quarterly income tax returns or quarterly information returns. It is
required however to file an annual income tax return of annual information return.
REQUIRED ATTACHMENTS:
1. BIR Form No. 2307 (Certificate of Creditable Tax Withheld at Source)
2. Summary Alphalist of Withholding Agents of Income Payments Subjected to Withholding Tax at Source
(“SAWT”)
3. Financial Statements which must be attached to the Annual Income Tax Return upon filing
IF gross sales, earnings, receipts, or output from business for the year >3M:
(1) Balance Sheet and Profit and Loss Statement certified by an independent CPA.
(2) Comparative profit and loss statements for the current and preceding taxable years.
(3) Schedule of income producing properties and corresponding incomes therefrom
ANNUAL TAX INCENTIVES REPORT UNDER RA. 10708: TAX INCENTIVES MANAGEMENT AND TRANSPARENCY
ACT (TIMTA) — NEW
 Registered Business Entities (RBEs) availing incentives of Investment Promotion Agencies (IPA) shall file:
 What: Annual Tax Incentives Report and Annual Benefits Report
 When: within 30 days from statutory deadline of filing of annual ITR
CERTIFICATE OF ENTITLEMENT TO TAX INCENTIVES (CETI) ISSUED BY THE CONCERNED IPA — NEW
 CETI is required for all RBEs to avail of the Income Tax Holiday or preferential tax rate granted by law
 Attached to the Annual ITR
FILING: Preservation of Books of Accounts and Other Acctg. Records
How long: 3 years from the last entry in each book (Sec. 235, NIRC)
RR No. 17-2013, as amended by RR 5-2014
The retention period is 10 years from the deadline of filing, or date of filing, whichever is later.
First 5 years hard copies
From 6th to 10th year softcopies allowed
XPN: If there is pending protest or claim, until the case is resolved.
FILING: Electronic Filing and Payments System (eFPS)
 System developed and maintained by the BIR for electronically filing tax returns, including attachments,
if any, and paying taxes due thereon
Who are covered?
1. Taxpayer Account Management Program (TAMP) TP identified as the top taxpayers in the tax region
2. Accredited Importers required to secure BIR-Importer Clearance Certificates (“ICCs”) and BIR-Customs
Broker Clearance Certificates (“BCCs”)
3. National Government Agencies (“NGAs”)
4. Licensed local contractors
5. TP who enjoys fiscal incentives granted by other gov’t agencies (PEZA, BOI, TIEZA, etc.)
6. Top 5,000 individual TP engaged in trade or business or practice of profession
7. Corporations with paid-up capital of >10M
8. Corporations with complete computerized systems.
9. Government Offices insofar as remittance of withheld VAT and business tax is concerned
10. Government bidders
11. Large Taxpayers
12. Top 20,000 private corporations
13. Stock brokers duly registered with the SEC, and insurance companies duly registered with the SEC and
licensed by the Insurance Commission
TIME OF E-FILING OF RETURN
1. Available 24/day, 7 days/week (to ensure timely filing, must be paid on or before 10PM of the due date)
2. Staggered Filing
A. Monthly Withholding Tax returns (except withholding of VAT) 11-15 days ff. end of the month
B. Monthly VAT Declarations and Monthly Percentage Tax Returns 21-25 days ff. end of the month
Time and Place of Submitting Required Attachments:
Place: RDO/Division
When: within 15 days from date of filing
FILING: Electronic BIR Forms (eBIRFORMs)
TYPES OF E-SERVICES
1. Offline eBIRForms Package—tax preparation software that allows to accomplish tax forms offline
2. Online eBIRForms Package—filing infrastructure that accepts tax return submitted online and automati-
cally computes penalties for tax returns submitted beyond due date
WHO ARE COVERED:
1. all non-eFPS filers
2. Those who are mandatory
- Accredited Tax Agents (ATAs)/Practitioners
- Accredited Printers of Principal and Supplementary Receipts or Invoices
- One-Time Transaction (“ONETT”) taxpayers who are classified as real estate dealers/developers
- Those who shall file a “No Payment” Return
- GOCCs
- LGUs, except barangay
- Cooperatives registered with the National Electrification Administration (“NEA”) and Local Water
Utilities Administration (“LWUA”)
PENALTIES—FAILED TO USE EFPS OR EBIRFORMS (MANDATORY)
1. Penalty P1,000 per return
2. Civil Penalty 25% of tax due for filing a return in the wrong venue
3. Inclusion of the non-compliant TP in the BIR’s priority audit program
PENALTIES: Civil Penalties
SURCHARGE: percentage of the amount of tax due
INTEREST: 12% per annum on any unpaid amount of tax
Note: deficiency and delinquency interest shall not be imposed simultaneously.
 12% interest per annum for extended payments is imposed based on the diminishing balance of unpaid
amount
OTHER PENALTIES:
25% SURCHARGE 50% SURCHARGE
 Failure to file return and pay the tax within due date;
or voluntarily filing after deadline before any notice
from BIR.
 Wrong venue
 Failure to pay the deficiency tax within due date pre-
scribed for its payment in the notice of assessment
 Willful neglect to file return within prescribed
period (files return after notice).
 False or fraudulent return willfully made
*understatement of sales/receipts and overstate-
ment of deductions by >30% is a prima facie evi-
dence of fraud
For failure to file an information return, statement, list, or any re-
quired attachment
P1,000 per failure
Max: P25,000 per year
For failure of a withholding agent to collect and remit the tax Equal to amount of tax not withheld
For failure of a withholding agent to refund excess withholding tax Equal to amount not refunded
REMEDIES: Remedies of the State
ASSESSMENT
 Notice given to TP that correct taxes have not been paid. To be valid:
(a) State the facts and the law on which its conclusion is based;
(b) Include or contain a computation of the tax liabilities, and
(c) Contain a demand for payment within a specified period.
Time of Assessment
GR: 3 years from deadline of filing or from date of filing, whichever is later
XPN: 1. False of fraudulent return 10 years after discovery of fraud or falsity
2. Failure or omission to file return 10 years after discovery of failure or omission
3. Any period agreed upon by TP and CIR (entered into before expiration of 3-year period
COLLECTION
1. By distraint (seizure) of personal property
2. By levy of real property
3. By court action
(a) Civil action—collection of taxes filed within 5 years of assessment
Regular courts principal amount (exc. of penalties) <P1M
Court of Tax Appeals principal amount (exc. of penalties) ≥ P1M
(b) Criminal action—enforcement of penal provisions
Time of Collection
1. 5 years following the assessment
2. Period agreed upon by the TP and CIR before expiration of 5-year period
3. Within 10 years after the discovery of fraud, falsity, or omission in filing a return even without assess-
ment thru a proceeding in court
Tax Lien: legal claim placed by the BIR on properties of the TP w/ unpaid taxes
Notice of Tax Lien: prevents the TP from disposing properties to other parties other than the BIR
May be pursued simultaneously
SUSPENSION OF RUNNING OF STATUTE OF LIMITATIONS:
(a) For the period during which the Commissioner is prohibited from making the assessment or beginning
distraint or levy or proceeding in court and for sixty (60) days thereafter;
(b) When the taxpayer requests for a reinvestigation which is granted by the Commissioner;
(c) When the taxpayer cannot be located in the address given by him in the return filed upon which a tax is
being assessed or collected.
(d) When the warrant of distraint or levy is duly served upon the taxpayer, his authorized representative, or a
member of his household with sufficient discretion, and no property could be located
(e) When the taxpayer is out of the Philippines
GR: No court shall have the authority to grant an injunction to restrain the collection of any national internal
revenue tax, fee, or charge imposed by the Tax Code
XPN: The CTA can grant a Temporary Restraining Order (TRO)/Injunction when:
(1) The collection of the tax may jeopardize the interest of the government or of the taxpayer, or both;
(2) The amount claimed is deposited with the court, or a surety bond for not more than double the amount
of the tax is filed with the court;
(3) The appeal is not frivolous nor dilatory
REMEDIES: Remedies of the Taxpayers
LETTER OF AUTHORITY (LOA): empowers or enables said revenue officer to examine the books of accounts
and other accounting records
NOTICE OF DISCREPANCY (formerly known as Notice for Informal Conference): written notice informing a
taxpayer that the findings of the audit conducted on his books of accounts and accounting records indicate
that additional taxes or deficiency assessments have to be paid.
*TP has 30 days from receipt of NOD to explain his side (Discussion of Discrepancy)
PRELIMINARY ASSESSMENT NOTICE (PAN): shows in detail the facts and the law or jurisprudence on which
the proposed assessment is made; mandatory requirement for the issuance of Formal Letter of Demand or
Final Assessment Notice (FLD/FAN)
*TP is given 15 days from receipt of PAN
FINAL ASSESSMENT NOTICE (FAN): state the facts, the law, rules and regulations, or jurisprudence on which
the assessment is based; otherwise, the assessment shall be void.
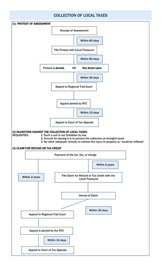
REMEDIES AGAINST ASSESSMENT
1. Where Tax Has Not Been Paid
Receipt of FLD/FAN
Protest by Filing with the CIR [Note (a)]
Within 30 days
Request for
Reconsideration
Request for
Reinvestigation
OR
Submission of all relevant
supporting documents
Protest is denied OR Not acted upon
Within 60 days
Within 180 days
Within 180 days
Request for Reconsideration
with the CIR (Administrative
Appeal) [Note (b)]
Within 30 days
Appeal to the CTA
[Note (b)]
Within 30 days
Await the decision; Protest is
eventually denied by the CIR
Appeal to the CTA
Within 30 days
Within 30 days
Notes:
(a) Contents of the Protest (must all be present, otherwise void)
- Nature of the protest, whether it is a request for reconsideration or reinvestigation
- Newly discovered or additional evidence the taxpayer intends to present if it is a request for
reinvestigation
- Date of the assessment notice or letter of demand
- The applicable law, rules and regulations, or jurisprudence on which the protest is based
(b) The Motion for Reconsideration (administrative appeal) shall not toll the 30-day period to appeal to the
CTA.
2. Where Tax Has Been Paid
Remedy: Claim for refund
Date of payment of tax
File claim for refund with the
Commissioner
Denial of Claim
Appeal to the CTA
Within 2 years
Within 30 days
Within 2 years
Notes:
a) The filing of the claim for refund with the Commissioner and the institution of judicial action with the
Court of Tax Appeals to recover the tax can be done either simultaneously or one after the other within
the 2-year period to protect the interest of the taxpayer.
Note: However, the claim for refund with the Commissioner must be filed first before any institution of judi-
cial action with the CTA.
b) If the tax is paid in installments, the 2-year prescriptive period within which to file both administrative and
judicial claims for refund shall be counted from the date of the final payment
c) No interest is paid by the government in tax refunds unless directed by law.
d) Even without a claim for refund, the Commissioner of the BIR may award a refund or credit if on the face
of the return the payment was erroneous.
3. File a criminal action against the erring or abusive BIR official
4. Apply for a TRO or injunction with the CTA.
REMEDIES: Remedies Available to the State and Taxpayer
A. COMPROMISE: mutual concession or settlement; called a compromise penalty if paid in lieu of criminal
prosecution
Grounds for Compromise:
1. Reasonable doubt as to the validity of the claim against the taxpayer
Min.: 10% of the basic tax assessed
2. Financial inability of the taxpayer to pay (accompanied by a waiver—Secrecy of Bank Deposit Law)
Min.: 40% of the basic tax assessed
Approval of the Compromise:
1. Basic tax involved >1M
2. Settlement offered is less than prescribed minimum rates—subject to approval of the National Evalua-
tion Board (composed of Commissioner and 4 deputies)
Cases Which May Not Be Compromised:
1. Withholding taxes, in general
2. Criminal tax fraud cases confirmed
3. Criminal violations already filed in court
4. Delinquent accounts with duly approved schedule of installment payments
5. Cases where final reports of reinvestigation or reconsideration have been issued resulting to reduction in
the original assessment, and the taxpayer is agreeable to such decision by signing the required agree-
ment form for the purpose
6. In general, (a) cases which have become final and executory (except where compromise is requested on
the ground of financial incapacity) and (b) estate tax cases (except where compromise is requested on
the ground of doubtful validity of the assessment).
B. ABATEMENT OR CANCELLATION OF A TAX LIABILITY
Grounds:
1. The tax or any portion thereof appears to be unjustly or excessively assessed
2. The administration and collection costs involved do not justify the collection of the amount due
TYPES OF TAXABLE INCOME
CHARACTERISTICS OF PH INCOME TAX:
1. National Tax 5. Progressive Tax for individual taxpayers
2. General Tax 6. Income tax system is a comprehensive system
3. Excise Tax 7. Semi-global or semi-scheduler
4. Direct Tax (a) Global tax system/Net income tax system
(b) Schedular tax system/Gross income tax system
REQUISITES FOR TAXABILITY OF INCOME
1. Gain or profit (cash or its equivalent)
2. Gain must be realized or received
3. Gain must not be excluded by law or international treaty from taxation
HOW TO DERTERMINE INCOME WITHIN AND INCOME WITHOUT
INCOME TEST SOURCE OF INCOME
1. Interest Income Residence of the debtor
2. Service income Place of Performance
3. Rent Location of property
4. Royalty Place of use of intangible
5. Gain on sale of real property Location of property
6. Gain on sale of personal property Place of sale
7. Dividend—Domestic Corp Income within
Foreign Corp Income without
XPN: If >50% of gross income for preceding 3
years was derived within PH, then part of
dividend is income within
8. Sale of domestic share Income within
9. Sale of foreign shares Income without
10. Income from transpo and other services rendered Partly within and partly without
partly within and partly without
Returnable Income Passive Income (Final Tax) Capital Gains (Capital Gains Tax)
1. Compensation income from em-
ployment
2. Income from trade, business, or
practice of profession
3. Gain from sale of ordinary assets
4. Net capital gain from sale of
“other capital assets”
5. Other taxable income not subject
to FT or CGT
Earned without any further action
on the part of the taxpayer.
Ex. dividends, interest income on
bank deposits
Arise from the sale of 2 types of
capital assets, namely:
a) Real property in the Philip-
pines classified as capital
asset; and
b) Shares of domestic corpora-
tions (provided the seller or
taxpayer is not a dealer in
securities)
Income Tax Return (ITR) Final Tax Final Tax (CGT)
GENERAL CATEGORIES OF INDIVIDUAL TAXPAYERS
Resident Citizen  Citizen at time of adoption of 1987 Constitution; or
 Fathers and mothers are citizen; or
 Born before January 17, 1973 of Filipino mothers, and who elect PH citizenship upon
reaching 18
 Naturalized in accordance w/ law
AND
 Residence is within the PH
Non-Resident
Citizen
 Citizen who has physical presence abroad with definite intention to reside therein
 Citizen who leaves for abroad (as immigrant/employment) on a permanent basis
 Citizen who derives income from abroad which requires him to be physically present
abroad most of the time (≥ 183 days) during the year
OCW/OFW  Citizen working or deriving income from abroad (registered with POEA)
 Seaman who is a citizen and works as a member of the complement of a vessel en-
gaged exclusively in international trade
Non-resident
alien
A. ETB
B. NETB
 Not a citizen, not a resident of the PH
 Stay in the PH for >180 days during the year
 Stay in the PH for ≤ 180 days during the year
Special
Individual
Taxpayers
 NRA cinematographic film owner, lessor, or distributor
 Subcontractors, of service contractors engaged in petroleum operations (exc. NRA-
NETB)
 Alien individual employed by offshore gaming licensees or their service providers
 Qualified individuals availing of the Income Tax Holiday under special laws or under
Section 294 of the Tax Code
 Qualified individuals availing of the 5% gross income tax (GIT) incentive under special
laws or under Section 294 of the Tax Code
 Individual registered as a BMBE
MWEs  Worker, whether in the public or private sector, who is paid not more than the statuto-
ry minimum wage
I. RETURNABLE INCOME
Individual Taxpayer
Source of Taxable
Income
Type of Returnable
Income
Tax Base Tax Rate
1. Resident Citizen Within and Without
Compensation
Income
Income from
Business, Trade, or
Practice of
Profession
Taxable
Compensation
Income (a)
Taxable Net
Income (b)
OR
Gross Sales/
Receipts + Non-Op
Income (c), (d)
Graduated
Rates
Graduated rates
8%
2. Non-resident citizen Within
3. OCWs/OFWs Within
4. Resident Alien Within
5. Non-resident alien
ETB
Within
6. Non-resident alien
NETB (e)
Within Gross Income 25% FT
Notes:
(a) Taxable Compensation Income = Gross Compensation Income — Non-taxable/Exempt Income
(b) Sales Receipts (net of returns, allowances, discount) xx
Less: COS xx
Gross Income from operations xx
Less: Itemized Deductions or OSD xx
Net Income for Operations xx
Add: Non-operating income/Share in GPP net income xx
Taxable Net Income xx
(c) Purely self-employed and mixed earners can avail of the 8% income tax rate if gross sales/receipts + non op-
erating income <P3M. It is lieu of (1) graduated tax rates and (2) the OPT under Section 116 of the Tax Code.
However, this option is not available to the following individual taxpayers:
(1) VAT-registered taxpayers;
(2) Taxpayer subject to OPT other than the 3% OPT under Section 116
(3) Partners of GPPs
(4) Individuals enjoying income tax exemption (e.g., those registered as BMBEs)
(5) Taxpayers who fail to signify their intention to avail of the 8% income tax rate in the First (1st) Quarter ITR or
in the First (1st) Quarter Percentage Tax Return, or in the initial quarterly return of the taxable year upon the
commencement of a new business or practice of profession
(d) Net of ₱250,000 if individual taxpayer is a self-employed individual earning income purely from self employ-
ment or practice of profession. Mixed income earners are not allowed this ₱250,000 deduction.
(e) ) The NRANETB does not have to file a PH ITR because the tax on the income received is considered paid,
said tax having been deducted by the payor of the income (withholding agent).
1. SMW, holiday pay, OT pay, NSD, hazard pay of an MWE
2. First P90,000 of 13th Month Pay and other benefits
3. De minimis fringe benefits
4. Employee’s share of SSS, GSIS, Philhealth, and PAG-IBIG contri
5. Union Dues
7. Special Individual Taxpayers Type of Income Tax Base Tax Rates
a) NRA cinematographic film owner, lessor or
distributor
Income from film leasing and
distribution within PH
(including royalties)
Gross Income 25% FT
b) Subcontractor, whether citizen, resident
alien, or NRAETB, of service contractors en-
gaged in petroleum operations
Income from contract with a
service contractor engaged in
petroleum operations in PH
Gross Income 8% FT
c) Alien individual employed by offshore gam-
ing licensees (POGOs), or their service provid-
ers
Income received from off-
shore gaming licensee or ser-
vice provider
Gross
compensation
income
25% FT
d) Qualified individuals availing of the Income
Tax Holiday (“ITH”) under special laws and
Section 294 of the Tax Code
Income from registered
activities Exempt
f) Qualified individuals availing of 5% gross
income tax (GIT) incentive under special laws
and Section 294 of the Tax Code
Income from registered activ-
ities Gross Income 5%
h) Individual registered as a BMBE Income arising purely from
its operations as a BMBE
Exempt
8. MWEs SMW inc. holiday pay, OT
pay, NSD pay, and hazard pay
Exempt
SPECIAL INDIVIDUAL TAXPAYERS:
1. BOI-Registered Filipinos Availing of ITH—engaged in a preferred area of investment
PERIOD OF AVAILMENT: New-registered pioneer firms 6 years from commercial operation
New-registered non-pioneer firms 4 years from commercial operation
Expending firms 3 years from commercial operation
*Additional period of availment: max of 8 years for pioneer firms
2. PEZA-registered enterprises in ECOZONEs
(a) ITH
(b) 5% on Gross Income Tax (GIT): avail upon expiry of ITH; paid and remitted as follows
- 3% to the National Government
- 2% to the Treasurer’s Office of municipality where it’s located
3. Registered individuals subject to ITH under Sec. 294 of Tax Code (NEW)
DURATION: 4 to 7 years depending on location and industry priorities
4. Registered individual taxpayers subject to the 5% GIT under Sec. 294 of Tax Code (NEW)
5. Alien Individuals Employed by Offshore Gaming Licensees (POGOs) and Service Providers (NEW)
MINIMUM: P12,500
6. Individuals registered as Barangay Micro Business Enterprises (BMBEs)
TOTAL ASSESTS (EXC. LAND): not more than P3M
FISCAL INCENTIVES: (a) Income tax exemption from income arising from operation
(b) Exemption from the coverage of the Minimum Wage Law
(c) Priority to a special credit window
(d) Tech, transfer, production, mngt. training and mktg. assistance programs
7. Minimum Wage Earners (MWEs)
Tax Incentive Regime Prior to
April 11, 2021
Transition Period After Transition Period
ITH only
ITH for period specified in
registration
RCIT
ITH but entitled to 5% GIT
after ITH expires
ITH for period specified in registra-
tion; then 5% SCIT for 10 years
RCIT
5% GIT
5% GIT for 10 years; then 5% SCIT
for 10 years (for exporters)
RCIT
Registered Export
Enterprises (REEs)
ITH for 4-7 years Then
5% SCIT or EDs for
10 years
Then RCIT
Domestic Market En-
terprises (DMEs)
ITH for 4-7 years then
Enhanced deduction
(EDs) for 5 years
then RCIT
II. PASSIVE INCOME SUBJECT TO FINAL WITHHOLDING TAX (FWT)
Passive Income Citizen and RA NRA-ETB NRA-NETB
a) Interest from any currency bank deposit in ₱ 20% 20%
Generally, 25%
of gross in-
come received
from all
sources within
the Philippines
as interest,
dividends,
rents, salaries,
premiums, an-
nuities, com-
pensation etc.
b) Yield or monetary benefit from deposit substitutes, trust
funds, and similar arrangements (Note 1) 20% 20%
c) Royalties
Except royalties on books, literary works, and musical com-
position
20%
10%
20%
10%
d) Prizes of more than ₱10,000
Except prizes of ₱10,000 or less
20%
Basic tax
20%
Basic tax
e) Winnings
Philippine Charity Sweepstakes and Lotto winnings
20%
Exempt <10k
20%
Exempt <10k
f) Interest from a depositary bank under the expanded for-
eign currency deposit system
15%
(NRC exempt)
Exempt
g) Interest income from long term deposit or investment of
5 years or more (Note 2)
Exempt Exempt
h) Cash or property dividend received from a domestic cor-
poration, or regional operating headquarter of an MNC
10% 20%
i) Share of an individual partner in the after-tax net income
of a business partnership, or an organization, JV, or consor-
tium taxable as a corporation
10% 20%
NOTES:
1. Deposit substitutes—alternative form of obtaining funds from the public (20 or more lenders at any one
time)
2. Long-term deposit or investment certificate (maturity of/held for at least 5 years issued by a bank)
PRE-TERMINATION OF INVESTMENT:
Less than 3 years 20%
3 years to less than 4 years 12%
4 years to less than 5 years 5%
DIVIDENDS RECEIVED FROM A FOREIGN CORPORATION
If received by:
RC NRC, RA, NRA-ETB NRA-NETB
GR: Such dividend is income without Basic tax Exempt Exempt
XPN: When dividend is sourced partly
within and partly without
100% included in ITR Part without—exempt
Part within—ITR
Part without—exempt
Part within—25% FT
III. CAPITAL GAINS SUBJECT TO FINAL TAX (CAPITAL GAINS TAX)
A. SALE OF DOMESTIC SHARES OF STOCK
1. Not traded in the stock exchange
TAX BASE: Net capital gain (Selling Price minus basis or adjusted basis of the share)
TAX RATE: 15%
2. Listed and traded thru local stock exchange
TAX BASE: Gross Selling price or gross value in money
TAX RATE: 6/10 of 1%
KIND OF TAX: business tax (Stock Transaction Tax)
FILING: Within 5 banking days from date of collection
B. SALE OF REAL PROPERTY CLASSIFIED AS CAPITAL ASSETS
TRANSACTION SUBJECT: Sale/transfer of real property located in PH, classified as capital assets, including
pacto de retro sales and other forms of conditional sales
TAX BASE: Gross selling price or current fair market value, whichever is higher
TAX RATE: 6%
FORCED SALE TO THE STATE UNDER EMINENT DOMAIN: Option of either taxed in ITR or CGT
EXEMPTIONS FROM CGT:
1. Sale of raw lands used for socialized housing project or sold under Community Mortgage Program
2. Land transfers under the Comprehensive Agrarian Reform Law of 1988
3. Sale of principal residence, and subsequent acquisition or construction of another PR
REQUISITES:
1. Sale by natural individual of his PR in the PH
2. Proceeds fully utilized in acquiring/constructing a new PR within 18 calendar months
3. Historical cost or adjusted basis of real property sold shall be carried over to new PR
4. Notify the Commissioner within 30 days from sale of his intention to avail tax exemption
5. Available only once every 10 years
PROCEEDS NOT FULLY UTILIZED
Taxable = Unutilized Amount x Higher of GSP or FMV
Portion Gross Selling Price
FINAL TAX ON INFORMER’S REWARD
Reward = LOWER of
(a) 10% of the revenues, surcharge, or fees recovered, or value of confiscated goods
(b) 1,000,000 per case
Final tax = 10% of the reward
GRADUATED TAX RATES
Effective January 1, 2018 to December 31, 2022
Over Not over Basic amount Addt’l Rate Of excess over
- 250,000 - -
250,000 400,000 - 20% 250,000
400,000 800,000 30,000 25% 400,000
800,000 2,000,000 130,000 30% 800,000
2,000,000 8,000,000 490,000 32% 2,000,000
8,000,000 - 2,410,000 35% 8,000,000
Effective January 1, 2023 onwards
Over Not over Basic amount Addt’l Rate Of excess over
- 250,000 - -
250,000 400,000 - 15% 250,000
400,000 800,000 22,500 20% 400,000
800,000 2,000,000 102,500 25% 800,000
2,000,000 8,000,000 402,500 30% 2,000,000
8,000,000 - 2,202,500 35% 8,000,000
OVERVIEW OF CORPORATE TAXES
1. Net Income Tax (on Ordinary Income)
2. Final Withholding Tax (on Passive Income) Standard Income Tax
3. Capital Gains Tax (on Capital Gains)
4. Minimum Corporate Income Tax (MCIT) Penalty Income Tax
5. Branch Profits Remittance Tax (BPRT) Special Income Tax
DEFINITION: Shall include
a) One-person corporations;
b) partnerships, no matter how created or organized;
c) joint stock companies;
d) joint accounts (cuentas en participacion);
e) associations; or
f) insurance companies.
Does not include:
a) GPPs
b) Joint venture/consortium formed for the
purpose of
- undertaking construction project
- engaging in energy operations under
a service contract with the government
CLASSIFICATION OF CORPORATIONS:
1. Domestic Corporation
(a) In general
(b) GOCCs EXC: SSS, GSIS, HDMF (Pag-Ibig), PHIC, LWDs
(c) Taxable partnerships
(d) Proprietary educational institutions/Non-profit hospitals;
(e) FCDUs of domestic banks
(f) Service contractors/subcontractors engaged in petroleum operations
(g) Ecozone enterprises and Enterprises qualified for the 5% SCIT
(h) Microfinance NGOs
(i) Philippine-Based Offshore Gaming Licensees
2. Resident Foreign Corporations
(a) In general
(b) Resident international carriers
(c) RHQs of MNCs
(d) Service contractors/subcontractors engaged in petroleum operations
(e) Ecozone enterprises / Enterprises qualified for the 5% SCIT
(f) Foreign-Based Offshore Gaming Licensees
3. Non-resident Foreign Corporations
(a) In general
(b) Non-resident owners/lessors of vessels chartered by Philippine nationals;
(c) Non-resident owners/lessors of aircraft, machineries, and other equipment;
(d) Non-resident cinematographic film owner, lessor, or distributor;
4. Exempt Corporations
ORDINARY INCOME (in ITR)
Corporate TP Source of Income Tax Base Tax Rates
Domestic Within & Without Net Income (a) 25%/20% beg. July 1, 2020 (b)
RFC Within Net Income (a) 25% beg July 1, 2020
NRFC Within Gross income FWT of 25% beg Jan. 1, 2021
Notes:
(a) Format in the ITR
Sales xx
Less: COGS/COS xx
Gross Income from Operations xx
Add: Taxable income not subject to FT xx
Total Gross Income xx
Less: Itemized Deductions or OSD xx
Net Taxable Income xx
X Rate 25%/20%
Regular Corporate Income Tax (RCIT) xx
(b) Effective July 1, 2020
TOTAL NET ASSETS (EXC. LAND) NET TAXABLE INCOME TAX RATE
P100M and below P5M and below 20%
25%
ALL OTHER DOMESTIC CORPORATIONS
PASSIVE INCOME
DC and RFC NRFC
Interest on currency bank deposit 20% 25%
Yield or any other monetary benefit from deposit sub-
stitutes, trust funds, and similar arrangements
20% 25%
Royalties 20% 25%
Interest from a depositary bank under the expanded
foreign currency deposit system
15% Exempt
Prizes/Winnings ITR 25%
INTERCORPORATE DIVIDEND
PAYOR RECIPIENT TAX
Domestic Corporation DC Not Taxable
Domestic Corporation RFC Not Taxable
Domestic Corporation NRFC 25% FWT
Foreign Corporation DC ITR, except if all req. of Sec 27(D)(4) are met
Foreign Corporation RFC
GR: Not taxable
EXC: If part of the dividend is sourced within the
Philippines, such part shall be taxable and shall
be included in the ITR of the recipient
Foreign Corporation NRFC
GR: Not taxable
EXC: If part of the dividend is sourced within the
Philippines, such part shall be taxable and shall
be subject to a 25% FT.
CAPITAL GAINS TAX ON CAPITAL GAINS
1. Sale, exchange, or other disposition of domestic shares of stock
NOT TRADED AT THE STOCK EXCHANGE
Net Capital Gain 15%
SHARES LISTED AND TRADED AT THE STOCK EXCHANGE
Gross Selling Price 6/10 of 1% (0.006)
Note: FT on capital gains on the sale of shares of stock applies to all corporate taxpayers.
2. Sale of Real Property Classified as Capital Asset
SELLER IS:
A. DC 6% of higher bet. Gross selling price or FMV (Commissioner or assessor’s value
B. RFC 25% normal tax rate (returnable)
C. NRFC 25% FT
DOMESTIC COMPANIES SUBJECT TO SPECIAL TAX RATES
PROPRIETARY EDUCATIONAL INSTITUTIONS
TAX RATE: 10%
1% (July 1, 2020 to June 30, 2023)
TAX BASE: Taxable net income within and without PH
REQ.: Gross income from unrelated business < 50% of total gross income from all sources
Otherwise, subject to normal tax rate, applied on the entire taxable income
NON-PROFIT HOSPITALS
TAX RATE: 10%
1% (July 1, 2020 to June 30, 2023)
TAX BASE: Taxable net income within and without PH
NON-STOCK, NON-PROFIT EDUCATIONAL INSTITUTIONS
TAX RATE: 10%
1% (July 1, 2020 to June 30, 2023)
TAX BASE: Taxable net income within and without PH
Note: This 3rd type of institution is not included in Section 27(B) of Tax Code, but is added by RR. No. 3-
2022.
FT ON INCOME OF A FOREIGN CURRENCY DEPOSIT UNIT (FCDU) OF LOCAL BANK UNDER EXPANDED FOR-
EIGN CURRENCY DEPOSIT SYSTEM (FCDS)
Foreign currency loans granted to PH residents 10% FT
Interest income from foreign currency interbank deposits 10% FT
Income from foreign currency transaction w/ non-residents, Exempt
OBUs, local commercial banks, branches of foreign banks
Authorized to transact business under the FCDS
SERVICE CONTRACTORS/SUBCONTRACTORS ENGAGED IN PETROLEUM OPERATIONS
TAX RATE 8%
TAX BASE Gross income derived from petroleum operations
ECOZONE ENTERPRISES
TAX RATE 5%
TAX BASE Gross income on registered activities
REMITTANCE 3% to National Government
2% to city/municipality where it is located
TOURISM ENTERPRISES REGISTERED WITH THE TOURISM INFRASTRUCTURE AND ENTERPRISE ZONE AU-
THORITY (TIEZA)
TAX RATE 5% (in lieu of all national and local taxes except real estate taxes)
TAX BASE Gross income on registered activities
REMITTANCE 1/3 proportionately allocated among affected cities/municipalities
1/3 to National Government
1/3 TIEZA
CORPORATIONS SUBJECT TO SPECIAL CORPORATE INCOME TAX (SCIT) UNDER SEC. 294 OF TAX CODE
(NEW): Effective July 1, 2020
TAX RATE 5% (in lieu of all national and local taxes)
TAX BASE Gross income
REQS. Comply with reqs. Of Section 304 of Tax Code; must be export enterprises
MICROFINANCE NGO
TAX RATE: 2%
TAX BASE Gross receipts from microfinance operations
PHILIPPINE-BASED OFFSHORE GAMING LICENSEE (NEW)
TAX RATE 5% Gaming Tax
TAX BASE higher bet. gross gaming revenue or receipts (gross wagers less payout), or the
agreed pre-determined minimum monthly gaming revenue or receipts
Note: Non-gaming revenue subject to 25% of taxable income (within and without PH)
RESIDENT FOREIGN CORPORATIONS SUBJECT TO SPECIAL TAX RATES
INTERNATIONAL CARRIERS DOING BUSINESS IN THE PH
TAX RATE 2.5%
TAX BASE Gross PH billings (originating from PH; continuous and uninterrupted flight)
OFFSHORE BANKING UNITS (OBU)
BEFORE APRIL 11, 2021
Income from foreign currency loans granted to PH residents 10% FT
Interest income from foreign currency interbank deposits 10% FT
Income from foreign currency transaction w/ non-residents, Exempt
OBUs, local commercial banks, branches of foreign banks
Authorized to transact business under the FCDS
Note: Effective April 11, 2021, taxed as any other RFC.
REGIONAL OR AREA HQS AND REGIONAL OPERATING HQ OF MULTINATIONALS
RHQS Exempt IT
ROHQs—before Jan 1, 2022 10%
Beg. Jan. 1, 2022 25% RCIT
SERVICE CONTRACTORS/SUBCONTRACTORS ENGAGED IN PETROLEUM OPERATIONS
TAX RATE 8%
TAX BASE Gross income derived from petroleum operations
TOURISM ENTERPRISES REGISTERED WITH THE TOURISM INFRASTRUCTURE AND ENTERPRISE ZONE AU-
THORITY (TIEZA)
TAX RATE 5% (in lieu of all national and local taxes except real estate taxes)
TAX BASE Gross income on registered activities
REMITTANCE 1/3 proportionately allocated among affected cities/municipalities
1/3 to National Government
1/3 TIEZA
CORPORATIONS SUBJECT TO SPECIAL CORPORATE INCOME TAX (SCIT) UNDER SEC. 294 OF TAX CODE
(NEW): Effective July 1, 2020
TAX RATE 5% (in lieu of all national and local taxes)
TAX BASE Gross income
REQS. Comply with reqs. Of Section 304 of Tax Code; must be export enterprises
FOREIGN-BASED OFFSHORE GAMING LICENSEE
TAX RATE 5% Gaming Tax
TAX BASE higher bet. gross gaming revenue or receipts (gross wagers less payout), or the
agreed pre-determined minimum monthly gaming revenue or receipts
Note: Non-gaming revenue subject to 25% of taxable income (within PH)
NON-RESIDENT FOREIGN CORPORATIONS SUBJECT TO SPECIAL TAX RATES
IN GENERAL, a non-resident foreign corporation is subject to a FWT of 25% (beginning January 1, 2021)
based on enumerated gross income from all sources within the Philippines, except:
RATE AND BASE
Non-resident cinematographic film owner, lessor, or
distributor
25% FT on its gross income from all sources within
Non-resident owner or lessor of vessels chartered by
PH nationals
4.5% FT on gross rentals or charter fees from leases
or charters
Non-resident owner or lessor of aircraft, machineries,
and other equipment
7.5% Ft on gross rentals or fees
Interest on foreign loans contracted on or after Au-
gust 1, 1986
20% FT on the amount of interest
PENALTY TAXES IMPOSED ON CORPORATIONS
MINIMUM CORPORATE INCOME TAX (MCIT)
SUBJECT DC and RFC subject to RCIT
RATE 2%
BASE Gross Income
Note: 1% MCIT effective July 1, 2020 to June 30, 2023.
EFFECTIVITY 4th taxable year ff. the year of commencement
CARRY FORWARD OF EXCESS MIN. TAX credited against RCIT for 3 immediately succeeding years
RELIEF FROM MCIT Prolonged labor dispute due to force majeure or legitimate
business reverses
Rules in Computation
1. Excess MCIT, computed annually in the annual return.
2. Quarterly tax shall be higher of the RCIT or MCIT
3. IF quarterly tax due is MCIT, excess MCIT from prev. taxable years not allowed to be credited. The ff. are
allowed credits against the quarterly MCIT due
- CWT
- Quarterly income tax payments paid in the prev. quarters
- Excess tax credits of the prior year
4. IF quarterly tax due is the RCIT, the ff. are allowed credits
- excess MCIT from previous taxable years
- CWT
- Quarterly income tax payments paid in the prev. quarters
- Excess tax credits of the prior year
IMPROPERLY ACCUMULATED EARNINGS TAX (REPEALED BY RA NO. 11524 EFFECTIVE APRIL 11, 2021)
- Additional tax to the RCIT; starting Jan. 1, 1998
SUBJECT Closely-held DC (at least 50% in value or voting power is owned directly and
indirectly by or for not more than 20 individuals)
RATE and BASE 10% of Improperly accumulated taxable income
FORMULA:
Current Year’s Taxable income (ITR) xx
Add: Final Taxes (income) xx
Excluded in gross income xx
NOLCO deducted xx
CGT (income) xx
Exempted income xx
Less: Retention for reasonable needs, or 100% of paid up capital (higher) xx
Dividends actually/constructively paid xx
Income tax paid xx
Improperly Accumulated Earnings xx
SPECIAL INCOME TAXES
ENTITIES EXEMPTED FROM IAET: (PIPE JoB)
 Publicly-held corporations
 Insurance companies
 Partnerships
 Enterprises registered with PEZA/BCDA/TIEZA
 Joint ventures that are exempted
 Banks and other financial intermediaries
BRANCH PROFITS REMITTANCE TAX (BPRT)
SUBJECT profit remitted by a branch of a foreign corporation to its head office
RATE 15%
BASE Total profits applied or earmarked for remittance, except activities registered with
PEZA, SBMA, CDA, TIEZA
GROSS INCOME TAX (GIT) (REPEALED BY RA. 11534 EFFECTIVE APRIL 11, 2021)
CORP GIVEN THE OPTION DC and RFC
REQUISITE CONDITIONS:
1. Tax ratio effort of 20% of GNP
2. Income tax collection to total tax revenues ratio of 40%
3. VAT tax effort of 4% of GNP
4. 0.9% ratio of the Consolidated Public Sector Financial Position (CPSFP) to GNP
5. COGS to Gross sales/receipt ratio of <55%
PERIOD OF IRREVOCABILITY 3 consecutive taxable years
RATE 15%
BASE Gross income
SUMMARY OF CHANGES IN THE CORPORATE INCOME TAX RATES UNDER CREATE LAW
REGULAR TAX RATES MCIT
RATE EFFECTIVITY RATE EFFECTIVITY
DOMESTIC CORPORATIONS
DC, in general
25% July 1, 2020
1%
2%
July 1, 2020 to
June 30, 2023
July 1, 2023
DCs with net taxable income
≤ ₱5 Million AND total assets ≤ ₱100 Mil-
lion (excluding land on which the office,
plant, equipment are situated)
20% July 1, 2020
1%
2%
July 1, 2020 to
June 30, 2023
July 1, 2023
Proprietary educational institutions and non
-profit hospitals
1%
10%
July 1, 2020 to
June 30, 2023
July 1, 2023
Not Applicable
FOREIGN CORPORATIONS
RFC, in general 25% July 1, 2020 1%
2%
July 1, 2020 to
June 30, 2023
July 1, 2023
OBUs 25% Upon effectivity of
CREATE (April 11,
2021)
1%
2%
April 11, 2021 to
June 30, 2023
July 1, 2023
ROHQs 25% January 1, 2022 1%
2%
January 1, 2022 to
June 30, 2023
July 1, 2023
NRFCs 25% January 1, 2021 Not Applicable
SUMMARY OF ALLOWABLE DEDUCTIONS (AFTER TRAIN)
OPTIONAL STANDARD DEDUCTION (OSD)
 In lieu of both ordinary and special ID
Who may claim?
1. Individuals a. Citizen
b. Resident aliens
c. Estates and Trusts
Amount of OSD = 40% of [Gross Sales, net of returns, allowances, and discount (accrual
basis) + other taxable income from operations not subject to FTs]
OR
40% of [Gross Receipts, net of returns, allowances, and discounts (cash
basis) + Other taxable income from operations not subject to FTs)
Note: For individuals, OSD is in lieu of COGS/COS + Itemized deductions
2. Corporations a. DC
b. RFC
Amount of OSD = 40% of [Gross income (Sales/Receipts net of returns, allowances and
discounts LESS COGS/COS) + Other taxable income not subject to FTs]
Note: For corporations, OSD is in lieu of the ID only.
DEDUCTIONS INDIVIDUALS ESTATES TRUSTS CORP PS
Self-employed taxed
under graduated
rates
1. Itemized Deductions or
OSD     
2. Income distributed to
heirs/beneficiaries  
Who compute their income tax un-
der the graduated rates
*NRAETBs cannot claim the OSD
Subject to 25%/20% of net taxable
income
Who may claim?
1. DC, including partnerships and GOCCs
2. RFC
3. Individuals engaged in trade, business, profession
4. Estates and trusts
Items of IDs: Business expenses Depletion of oil and gas wells
Interest expense Charitable and other contributions
Deductible taxes Research and development expenses
Losses Pension trust contributions
Bad debts
Depreciation
ITEMIZED DEDUCTIONS (IDs)
ORDINARY ITEMIZED DEDUCTIONS
BUSINESS EXPENSES
REQUISITES: 1. Ordinary and necessary for the business
2. Incurred or paid during the taxable year
3. Connected with the trade, profession, or business of the taxpayer
4. Reasonable expenses of the business
5. Substantiated by official receipts/record
6. The withholding tax required to be withheld has been withheld and remitted to the BIR
1. Compensation expenses (of employer) for personal services actually rendered.
*Additional deduction of 1/2 of the value of labor training expenses incurred for skills development of
enterprise-based trainees enrolled in public senior high schools, public higher education institutions,
or public technical and vocational institutions and duly covered by an apprenticeship agreement
under the Labor Code. IT shall not exceed 10% of the direct labor wage.
2. Travelling expenses (must be incurred while away from home “tax home”
3. Entertainment, Amusement, and Recreational Expense (EAR)
CEILING: 1/2 of 1% of net sales For TP engaged in the sale of goods and properties
1% of net revenues For TP engaged in the sale of services/leasing of properties
4. Materials and supplies actually consumed in business
5. Maintenance and repairs which do not add to the value of the property nor appreciably prolong its life
6. Rental expense (of the lessee) of property used in business
*Advance or prepaid rentals are not allowed to be deducted in year of payment. Instead, advance
rentals shall be apportioned over the term of the lease.
*Taxes and other obligations of the lessor which are paid by the lessee, are allowable deductions of
the lessee.
*Depreciation of leasehold improvement is available as deduction to the lessee.
7. Advertising and other selling expenses
8. Operating expenses of transportation equipment used in the trade, profession, or business
9. Insurance premiums against fire, storm, theft, accident, or other similar losses in the trade or business
10. Miscellaneous expenses
a) Amortization of pre-operating expenses, which are treated as deferred expenses, for not more than
60 months;
b) Costs of suits (litigation) are allowed as deductions;
c) Judgments against the taxpayer less any amount compensated for by insurance or otherwise;
d) Amortization of the discount upon issuance of a corporation’s bonds;
e) Loss upon a corporation’s retirement of its own bonds.
11. Special Expense Allowed to Private Educational Institutions under Sec. 27(B)
INTEREST EXPENSE
REQUISITES 1. Must be connected with the trade or business of the taxpayer;
2. There must be a liability to pay interest; stipulated in writing and must be legally due
3. Must be paid or accrued within the taxable year
4. Interest expense must be the obligation of the taxpayer
5. Interest payment must not be between related taxpayers described in Sec. 36(B) of NIRC
6. Must not be incurred to finance petroleum operations.
7. Interest must not be capitalized if such interest was incurred in acquiring property used in
the trade, business, or profession of the taxpayer.
ALLOWABLE DEDUCTION
Beginning January 1, 2009 33% of interest income subject to FT
Beginning July 1, 2020 20% of interest income subject to FT for corpo subject to 25% rate
0% of interest income subject to FT for corpo subject to 20% rate
WHEN INTEREST EXP. DEDUCTIBLE IN FULL
 If TP has no interest income subject to FT
 Interest on all unpaid business-related taxes
 Interest payments of an occupant of a socialized housing project incurred for the construction or purchase
of the house
 If taxpayer is a DC, and the RCIT is 20%
NON-DEDUCTIBLE INTEREST
1. Interest paid in advance (thru discount) by a cash-basis taxpayer (deducted only in the year debt is paid)
2. Interest Paid Between Members of a Family or Related Taxpayers under Section 36(B)
3. Debt incurred to finance petroleum exploration
4. Interest expense attributable to income without the Philippines of an alien or foreign corporation
5. Interest on preferred stock which is actually a dividend
6. Interest on debt incurred to purchase a tax-exempt security
7. Interest which is not stipulated in writing
DEDUCTIBLE TAXES
REQUISITES 1. Paid or incurred within the taxable year
2. Must be connected with the profession, trade, or business of the taxpayer
3. Is directly imposed on the taxpayer
NOTES
(a) VAT is non-deductible except input VAT allocated to exempt sales (which is deductible).
(b) Fines and penalties imposed due to late payment of tax are not deductible. But interest imposed
due to the same is deductible.
(c) OPTs, except the stock transaction tax under Sec. 127, are deductible.
(d) Tax benefit rule applies to refund of deductible taxes.
LOSSES (ORDINARY)
1. Casualty Loss—due to mishap, accident, fortuitous event, embezzlement of property used in the trade, pro-
fession, or business of the taxpayer.
REQUISITES: 1) Must involve ordinary properties;
2) Actually sustained;
3) Not claimed as a deduction for estate tax purposes;
4) Not compensated for by insurance or by other forms of indemnity;
5) Must be reported to the BIR within 45 days from the date of loss.
IF total loss, deductible loss = BV– insurance proceeds/compensation received
IF partial loss, deductible loss = lower bet. Replacement cost or BV
2. Business losses—– losses incurred in the trade, profession, or business of the taxpayer
(a) Losses from sale of ordinary assets
(b) Partner’s share in the losses of a GPP
(c) A denied VAT refund claim
(d) Destruction or disposal of inventories, machineries or equipment which have been declared as
waste or obsolete due to spoilage13 , deterioration14 , obsolescence15 , expiration
3. Net Operating Loss Carry-Over (“NOLCO”) - excess of allowable deductions over gross income in a year
TP NOT ENTITLED TO NOLCO
1) OBUs (before April 11, 2021) and FCDUs of domestic or foreign banking corporations;
2) PEZA, SBMA, CDA, etc. registered enterprises with respect to their registered businesses;
3) Foreign corporations engaged in international shipping or air carriage business in the Philippines.
DURATION 3 consecutive taxable years (2020-2021: 5 years)
For mines, other than oil and gas wells (no incentives from Omnibus Investment Code):
5 years, in any of the first 10 years of operation
For Registered Tourism enterprise: 6 consecutive taxable years
NOTES:
1. can’t enjoy NOLCO if subject to MCIT during the year
2. Allowed if there has been no substantial change (≥ 75%) in ownership of the business
LOSSES (SPECIAL)
a) Loss of income which was previously reported under the accrual method.
b) Wagering losses – deductible only to the extent of gains or winnings
c) Voluntary removal of old buildings or old machinery
d) Loss of Useful Value (Amount of Loss = Acq. Cost– Accum. Depn.– Salvage Value)
e) Securities, shares of stock, classified as ordinary assets, becoming worthless (AOL = Cost/basis of share)
f) Abandonment Losses in Petroleum Operations (All accum. Exploration & dev’t. exp, unamortized costs,
undepreciated costs of equipment)
g) Losses from Sale of Shares of Stock Where the Seller is a Dealer in Securities
BAD DEBTS
REQUISITES a) Valid and subsisting debt owed the TP
b) Connected with trade, business or profession
c) Ascertained to be uncollectible
d) Charged off within the taxable year
DEPRECIATION/DEPLETION
REQUISITES a) asset is used in trade, business, profession
b) asset has limited useful life
c) allowance for depreciation must be reasonable
d) charged off during the taxable year
DEP’N IN PETROLEUM OPERATIONS
Directly used useful life: 10 years or shorter
Indirectly used useful life: 5 years
DEP’N RATE FOR MINING OPERATIONS
Exp. Life of >10 years can be depreciated over any number bet. 5 years and exp. Life
Exp. life of ≤ 10 years normal rate of depreciation
NO DEP’N FOR Yachts, helicopters, airplanes/aircraft, land vehicle w/ value >P2.4M
PENSION TRUST CONTRIBUTIONS
PAYMENT DEDUCTIBILITY
Present service cost contributions—paid to cover
current pension liabilities accruing during the tax-
able year
FULL
Past service cost contributions – contributions in
excess of the present service cost contribution in
a taxable year
PRORATED over 10 years beginning with the year
in which the payment is made
CHARITABLE CONTRIBUTIONS
REQUISITES 1. Actual delivery
2. Given to entities specified by law
3. Recipient is non-profit
4. TP making the charitable contri must be engaged in trade, business, or profession
VALUATION Net book value of property (as reflected in the FS of donor)
NOT SUBJECT TO LIMIT (deductible in full): Donations to
1. Government/GOCCs for priority activities
2. Foreign institutions and organizations pursuant to treaties or agreements
3. Those specified by special laws (eg. SUCs, CCP, Nat’l Commission for Culture and the Arts, IBP,
IRRI, PH Red Cross)
4. Accredited NGOs
SUBJECT TO LIMIT: Donations to
1. Government/GOCCs for public purposes but not for priority activities
2. Accredited DC or associations organized and operated exclusively for religious, charitable, scientific,
youth and sports development, cultural, educational, or the rehabilitation of veteran
3. Social welfare institutions
4. NGOs
LIMIT OF CONTRIBUTION
Corporation: 5% of taxable income derived from trade, business, profession
Individual: 10% without the benefit of charitable deductions
RESEARCH AND DEVELOPMENT EXPENDITURES
 must be connected with trade, business or profession
OPTIONS OF TP
1. Deduct as ordinary and necessary expenses. However, the taxpayer cannot use this option if the expendi-
ture is
a) for the acquisition of land or improvement of property which is subject to depreciation or depletion;
b) for the ascertaining the existence of location, extent, quality of a deposit ore or other mineral
2. Treat as deferred expense and amortize over a period ≥ 60 months beginning in the month that benefits
are first realized from the expenditure
FOREIGN INCOME TAXES PAID TAKEN AS DEDUCTIONS BY RC OR DC
Note: No deduction shall be allowed for any taxes of foreign countries paid or incurred by a domestic corpora-
tion in relation to exempt foreign-sourced dividends
ENHANCED DEDUCTIONS (EDs)
Upon effectivity of CREATE
SUBJECT DC and RFC (in relation to their registered projects or activities)
1. Additional depreciation allowance of qualified capital expenditures
Buildings 10%
Machineries/Equipment 20%
2. labor expense 50%
3. Research and dev’t. expense 100%
4. Training expense 100%
5. Domestic input expense 50%
6. Power expense 50%
7. Reinvestment allowance to mnfg. industry 50%
8. Enhanced NOLCO NOL during first 3 years from start of operation, not
prev. deducted from gross income, may be carried over
as deduction within next 5 years ff. such loss
PERIOS OF AVAILMENT
For Exporter’s Activities ITH (4-7 years) afterwards 5% SCIT of EDS (10 yrs.)
For Domestic Market Activities ITH (4-7 years) afterwards EDS (5 years)
SPECIAL ITEMIZED DEDUCTIONS (UNDER SPECIAL LAWS)
SPECIAL DEDUCTIONS OF INSURANCE COMPANIES
1. Net additions made within the year to reserve funds.
2. Sums paid within the year on policy and annuity contracts including matured endowments, payments on
installment policies and surrender values actually paid.
SPECIAL DEDUCTIONS OF REAL ESTATE INVESTMENT TRUSTS (REITs)
 Dividends paid by REIT
REQUISITES 1. Shares must be traded in the stock exchange
2. Maintain minimum public ownership of 40% for first 2 years, and 67% on or before the 3rd
year and thereafter
3. Must distribute at least 90% of its distributable income
DEDUCTIONS OF ESTABLISHMENTS GRANTING SALES DISCOUNTS TO PWDs
REQUISITES 1. Claimed tax deductions must be included in gross sales/receipts
2. SD deducted after deducting the COGS
3. Not exceed 20% of gross selling price/gross receipts
4. Exclusively used, consumed, or enjoyed by the PWD
Note: PWD is entitled to at least 20% discount and a VAT exemption on payments
Also entitled to a special discount of 5% off the regular price of basic necessities and prime
commodities (not avail. as special deduction)
NO DOUBLE DISCOUNT!!
TAX INCENTIVES FOR EMPLOYERS OF PWDs
1. 25% of the total amount paid as salaries and wages (additional)
2. 50% of the direct cost of the improvement or modifications of physical facilities to accommodate PWDs
TAX INCENTIVES FOR ESTABLISHMENTS GRANTING SALES DISCOUNTS TO SENIOR CITIZEN
GR: 20% discount
XPN: Public utilities 5% on monthly bill
Public utilities giving services to SC Centers run by gov’t of NPO 50%
Note: Discount not as a reduction of sales, but as a deduction from gross income
Also entitled to a special discount of 5% off the regular price of basic necessities and prime
commodities (not avail. as special deduction)
SC who qualify as Solo Parent is also entitled to 10% discount on purchases of baby’s milk, food,
supplements, medicines, and diapers. (available as special deduction)
- items must be purchased from birth until 6 years of age
- SC must be earning >250,000 annually
NO DOUBLE DISCOUNT!!
ADDITIONAL DEDUCTION FROM GROSS INCOME OF PRIVATE ESTABLISHMENTS FOR COMPENSATION PAID
TO SENIOR CITIZENS
 15% of total amount paid as salaries and wages
REQUISITES 1. Employment shall continue for at least 6 months
2. Annual taxable income of SC does not exceed the poverty level determined by NEDA
TAX INCENTIVES FOR ESTABLISHMENTS GRANTING DISCOUNTS TO NAT’L ATHLETES AND COACHES (20%)
TAX INCENTIVES FOR ESTABLISHMENTS AND INSTITUTIONS WITH ROOMING-IN AND BREASTFEEDING
PRACTICES:
 Up to 2x the actual amount incurred; must secure a Working Mother-Baby-Friendly Certificate
TAX INCENTIVES FOR LAWYERS or GPPs RENDERING FREE LEGAL SERVICES
 Lower of:
- amount that could have been collected for the actual free legal service
- 10% of the gross income derived from the provision of legal services
Note: shall not include the minimum 60-hour mandatory legal aid services rendered to indigent litigants
TAX INCENTIVES FOR ESTABLISHMENTS PARTICIPATING IN THE DUAL TRAINING SYSTEM UNDER REPUBLIC
ACT NO. 7686
 50% of the system expenses paid to the accredited educational institution for its trainees
 Expenses shall not exceed 5% of the establishment’s direct labor expenses;
 Max: 20M a year
TAX INCENTIVES FOR ENTERPRISES ADOPTING PRODUCTIVITY INCENTIVES PROGRAMS UNDER REPUBLIC
ACT NO. 6971
 50% of the total productivity bonuses under the program over and above the total allowable ordinary and
necessary business deductions for said bonuses.
 50% of the total grants for manpower training and special studies given to rank-and-file employees
DONATION TO PUBLIC SCHOOLS
 IF PRIORITY PROJECT, actual amount of donation + 50% of said donation can be deducted
 IF NOT PRIORITY, lower of 5% of net income of corporation (10% if individual) before charitable contribu-
tions or actual contribution + 50% of donation can be deducted
QUALIFIED EMPLOYER’S CONTRIBUTION TO EMPLOYEE’S PERSONAL EQUITY AND RETIREMENT ACCOUNT
(PERA)
 Deduction: actual amount of its or his contribution that would complete the maximum allowable PERA
contribution of an employee (200,000 per year for overseas Filipino and 100,000 for non-overseas)
TAX INCENTIVES GRANTED TO REGISTERED TOURISM ENTERPRISES (“RTEs”) IN TOURISM ENTERPRISE
ZONES (“TEZs”) UNDER REPUBLIC ACT NO. 9593
 50% of the cost of environmental protection activities, cultural heritage preservation activities, and sus-
tainable livelihood programs for local communities surrounding the area
TAX INCENTIVES GRANTED TO QUALIFIED JEWELRY ENTERPRISES (“QJEs”) UNDER R.A. NO. 8502
 50% of the expenses incurred in training schemes
TAX DEDUCTION FOR HOSPITALS OR MEDICAL CLINICS UNDER R.A. NO. 10932 (ANTI-HOSPITAL DEPOSIT)
 Expenses incurred in providing basic emergency care to poor and indigent patients, which are not reim-
bursed by PhilHealth, is tax deductible
DEDUCTION OF PRIVATE FILIPINO SEED PRODUCERS UNDER R.A. NO. 7308
 200% deduction for the first 5 years of operation
DEDUCTION OF BUSINESS ENTERPRISES THAT GENERATE AND SUSTAIN GREEN JOBS
 50% of the total expenses for skills training and research development expenses which is over and above
the allowable ordinary and necessary business deductions for said expenses
TAX INCENTIVES FOR PUBLIC TRANSPORTATION UTILITY OPERATORS GRANTING FARE DISCOUNTS TO STU-
DENTS UNDER R.A. NO. 11314 (20%)
TAX INCENTIVE FOR CERTAIN ESTABLISHMENTS GRANTING A 10% DISCOUNT ON CERTAIN PURCHASES OF
SOLO PARENTS
 Drugstores, pharmacies, grocery stores, and similar establishments
 10% discount and VAT exempt
 Goods: Baby’s milk, food, supplement, diaper, medicines and vaccines
 -items must be purchased from birth until 6 years of age; earning >250,000 annually
NON-DEDUCTIBLE ITEMS
1) Personal, living, and family expenses
2) Expenditures which are capitalized, except intangible drilling and development costs incurred in petrole-
um operations which may be deducted in full
3) Premiums paid by an employer covering the life of an employee and the beneficiary is the employer
(deductible if the beneficiary is the employee)
4) Losses from sales/exchange of property, interest expense, bad debts between related parties.
5) Fines and penalties due to late payment of tax.
6) Foreign taxes paid or incurred by a domestic corporation in relation to exempt foreign-sourced dividends.
7) Purchases made from a Cannot be Located (“CBL”) taxpayer
FOREIGN INCOME TAX CREDITS
LIMITATIONS ON TAX CREDIT
1. 1st Limitation
Taxable Income (per foreign country) x Philippine = LIMIT
Total Taxable Income Income Tax
2. 2nd Limitation
Taxable Income (all foreign countries) x Philippine = LIMIT
Total Taxable income Income Tax
Rules in the Application of Limits Formula:
(1) If there is one foreign country involved, use only the formula for the first limitation.
(2) If there are two or more foreign countries involved, use both formulas.
(3) In case both formulas are used, two tax credits will be computed. One based on the first limit, and the oth-
er based on the second limit. The final tax credit is whichever is the lower between the two amounts.
VALUATION OF FBs SUBJECT TO FBT
FRINGLE BENEFITS DEFINED: any good, service, or benefit other than the regular salary and allowances re-
ceived by an employee
COVERAGE: managerial or supervisory employees ONLY
General Rules in the Valuation of FB
1. If granted in money or directly paid by the employer, the value is the amount granted or paid for.
2. If furnished in property and ownership is transferred to the employee, then value is equal to the FMV.
3. If furnished in property but ownership is not transferred, then value is equal to the depreciation value.
4. If property is not owned by employer, but being leased out to employer, value is equal to the rental or
lease payment of the employer.
TAX RATE: 35% FT
TAX BASE: Grossed up monetary value (GUMV) of FB
GUMV = MV of FB
65%
Note: FBT is a tax of the employee, but imposed on the employer (withheld)
FILING OF RETUR AND PAYMENT OF TAX
When: on or before the last day of the month following the close of the calendar quarter during which
“withholding” was mad
IF using, EFPs, deadline is 5 days later than the deadline for manual filing
A. HOUSING PRIVILEGE
CASE ANNUAL VALUE/VALUE OF BENEFIT MONETARY VALUE OF BENEFIT
1. ER lets EE use ER-leased property Rent paid by ER
50% of value of benefit
2. ER lets EE use ER-owned property 5% of FMV (higher of zonal or as-
sessor’s value)
3. ER buys property in installment and
lets the EE use the same
5% of acquisition cost exclusive of
interest
4. Transfer to EE of ER’s property Higher of cost or FMV
the entire value of the benefit
5. Transfer to EE of ER’s property at less
than the acquisition cost of ER
Difference between the FMV and
the cost to EE
6. Housing benefits that are not taxable (not considered taxable FB)
 Housing privilege of military officials of AFP
 Housing unit situated inside or adjacent to the premises of a business or factory (max: 50m. from perimeter
of business premises)
 Temporary housing (3 months or less)
B. EXPENSE ACCOUNTS
1. Allowance subject to liquidation Amounts paid by ER
the entire value of the benefit
2. Amounts reimbursed by ER Amounts reimbursed by ER
C. MOTOR VEHICLE
1. ER buys vehicle in the name of EE Cost
The entire value of the benefit
2. ER gives EE cash to buy vehicle Cash received
3. ER shoulders portion of cost Amount shouldered by ER
4. ER purchases vehicle on installment in
the name of EE
20% of acquisition cost (exclusive
of interest)
5. ER lets EE use ER-owned vehicle 20% of acquisition cost
50% of Value
6. ER lets EE use ER-leased vehicle Rentals paid for vehicle
7. ER lets EE use ER-owned yacht 5% of acquisition cost The entire value of the benefit
D. HOUSEHOLD EXPENSES
1. Salaries of household help, driver, etc Amount of salaries paid
The entire value of the benefit
2. Payment for other similar expenses
like association dues, garbage dues, etc.
Amount paid
CASE VALUE OF BENEFIT MONETARY VALUE OF BENEFIT
E. LESS THAN MARKET RATE INTEREST ON
LOANS
Difference between 12% and
the interest charged the entire value of the benefit
F. SOCIAL AND ATHLETIC CLUB FEES Amounts paid by ER for EE
G. EXPENSES FOR FOREIGN TRAVEL
1. No documentary evidence that the foreign
travel was in connection with business meet-
ing or convention
Amounts shouldered by ER
the entire value of the benefit
2. Foreign travel was in connection with busi-
ness meeting or convention:
(i) 30% of cost of first class ticket;
(ii) Excess of lodging cost over $300/day
(iii) Travelling expenses for the travel of EE’s
family
Amounts paid by ER
H. HOLIDAY AND VACATION EXPENSES Amounts borne by ER
I. EDUCATIONAL ASSISTANCE
1. Education of EE UNLESS education is con-
nected with the ER’s business and EE is obli-
gated to remain in the employ of the ER for a
certain period of time
Amount paid by ER
The entire value of the benefit
2. Education of EE’s dependents UNLESS assis-
tance is provided thru a competitive scheme
under a scholarship program of the ER
Amount paid by ER
J. Cost of Insurance borne by ER for the EE UN-
LESS the contribution is pursuant to existing
law (ex. SSS, GSIS, PhilHealth), or if the ER is
paying for group insurance of the employees
Premiums or contributions
paid by ER
1. FB expense and FB tax shall constitute allowable deductions from gross income of the taxpayer.
2. IF the basis for the computation of the fringe benefits (“FB”) tax is the depreciation value of the property,
only the FBT shall constitute a deductible expense of the employer
Note: If Zonal value/FMV > Cost subject to depreciation (excess amount allowed as deduction as FB expense)
OTHER FB NOT SUBJECT TO FBT
1. Fringe benefits which are authorized and exempted from income tax under Tax Code or under special law
2. Contributions of the employer for the benefit of the employee to retirement, insurance, and hospitaliza-
tion benefit plans
3. Benefits given to the rank and file, whether granted under a collective bargaining agreement or not;
4. If the grant of fringe benefits to the employee is required by the nature of, or necessary to the trade, busi-
ness, or profession of the employer
5. If the grant of the fringe benefit is for the convenience or advantage of the employer
6. “De minimis” Benefits - exempt from income tax on compensation and FBT
Note:
 The amount of “de minimis” benefits conforming to the abovementioned prescribed ceilings shall not be
considered in determining the ₱90,000 ceiling of “13th month pay and other benefits” excluded from
gross income under Section 32 (B)(7)(e) of the Tax Code.
 Provided that, the excess of the “de minimis” benefits over their respective ceilings shall be considered as
part of “13th month pay and other benefits” and the employee receiving it will be subject to tax only on
the excess over the ₱90,000 ceiling.
TAX ACCOUNTING FOR FB EXPENSE AND FB TAX
TAXATION OF FRINGE BENEFITS OF NRANETB
RATE 25%
BASE the grossed-up monetary value of the fringe benefit computed by dividing the
monetary value of the fringe benefit by seventy-five percent (75%)
DE MINIMIS BENEFITS
1. Monetized unused vacation leave credits of employees (in the private
sector)
10 days
2. Monetized value of vacation and sick leave credits paid to govern-
ment officials and employees
Unlimited
3. Medical cash allowance to dependents of employees 1,500 per semester
250 per month
4. Rice subsidy ₱2,000 or one (1) sack of 50 kg. of
rice per month
5. Uniform and clothing allowance ₱6,000 per annum
6. Actual medical assistance ₱10,000 per annum
7. Laundry allowance ₱300 per month
8. Employee achievement awards . To be exempt
(a) the award must be in the form of tangible personal property other
than cash or gift certificates;
(b) the award must be given under an established written plan which
does not discriminate in favor of highly paid employees.
₱10,000 per year
9. Gifts given during Christmas and major anniversary celebrations ₱5,000 per employee per annum
10. Daily meal allowance for overtime work and night/graveyard shift 25% of the e basic minimum wage on
a per region basis
11. Benefits received by an employee by virtue of a collective bargain-
ing agreement (“CBA”) and productivity incentive schemes
₱10,000 per employee per annum
EXCLUSIONS FROM GROSS INCOME
1. Proceeds of Life Insurance Upon Death of the Insured
 Proceeds are treated as indemnity for the life lost, instead of gain
2. Amount Received by Insured as Return of Premium
 Excess of proceeds received over the premiums paid is included in GI
 Participating dividends are excluded (return of overpaid premiums)
3. Gifts, Bequests, and Devices
4. Compensation for Injury or Sickness
5. Income Exempt Under Treaties
6. Retirement Benefits, Pensions, Gratuities, Separation Pay Which Are Exempt From Income Tax
GR: These are taxable.
XPN:
A. Retirement benefits and/or pensions which are exempt from income tax
- RA No. 7641 (Retirement Pay Law): if no retirement plan for employees, employers are required to
pay retirement benefit of at least 1/2 month salary for every year of service
REQUISITES FOR EXEMPTION:
1. Employee is 60-65 years old;
2. Served for at least 5 years in the same establishments
- Tax Code
REQUISITES FOR EXEMPTION:
1. Employer maintains a reasonable private benefit plan;
2. In service of the same employer for at least 10 years
3. Retiring employee is not less than 50 years old
4. Benefits of exemption is available only once
B. Separation Pay Due to a Cause Beyond the Control of the Employee (Death, sickness, physical
disability, retrenchment/redundancy, etc.)
C. Social security benefits, retirement gratuities, pension received by RC, NRC, or RA, from foreign
agencies and other institutions private or public.
D. Payment of benefits due or to become due to any resident of the PH under the laws of the United
States administered by the United States Veteran Administration.
E. Benefits received from or enjoyed under the Social Security System (SSS) in accordance with the
provisions of R.A. No. 8282
F. Benefits received from the GSIS under R.A. No. 8291, including retirement gratuity received by
government officials and employees.
G. Maternity benefits advanced by the employer to the employee.
H. Retirement benefits received from June 5, 2020 to December 31, 2020. (exempt from taxation)
- Reemployment in the same firm within the succeeding 12 month period shall be considered
proof of non-retirement. The, such benefits shall be subject to appropriate taxes
7. Miscellaneous Items
A. Income derived by foreign governments from (1) loans, stocks, bonds, or other domestic securities,
(2) sale of investments in the Philippines, or (3) interest on deposits in a bank in the Philippines.
B. Income Derived by the Philippine Government or its Political Subdivisions from the exercise of any
governmental function
C. Prizes and awards primarily in recognition of religious, charitable, scientific, educational, artistic,
literary, or civic achievement but only if:
- recipient was selected without any action on his part
- recipient is not required to render substantial future services as a condition
D. Prizes and awards granted to athletes (local and international competition/s) and sanctioned by
their national sports association
E. First ₱90,000 of the 13th Month Pay and Other Benefits received by officials and employees of
public and private entities
F. Compulsory or mandatory contributions of employees to GSIS, SSS, Medicare (PHIC), and PAGIBIG,
and union dues of individuals. (actually deductions but labelled as exclusions in the Tax Code)
G. Gains from the sale, exchange or retirement of bonds, debentures, or other certificate of
indebtedness with a maturity of more than 5 years.
H. Gains from Redemption of Shares in a Mutual Fund
I. Income of non-residents from transactions with Domestic Depository Banks and OBUs Under the
Expanded Foreign Currency Deposit System
J. Personal Equity and Retirement Account (“PERA”) - voluntary retirement account
QUALIFIED PERA DISTRIBUTION:
- at least 5 years of contribution (need not be consecutively made)
- contributor reaches 55 years old
- death of contributor, irrespective of age or number of yearly contributions
K. Representation and transportation allowances (RATA) to certain officials and employees of the
government from the rank of Department Secretaries to Division Chiefs
L. Personnel Economic Relief Allowance (“PERA”) granted to all employees of the government and its
instrumentalities
M. Capital contributions to corporations/partnerships
N. Project-related income from the development of socialized housing sites.
O. Income from the commercialization of technologies developed by local inventors or researchers
under R.A. No. 7459 during the first ten (10) years from the date of the first sale.
P. Homeowners’ Association (HOA) dues or contributions but only when the LGU having jurisdiction
over the HOA certifies the lack of resources of the HOA to render its services.
Q. Proceeds which constitute a fund held in trust by the taxpayer, and which do not redound to the
benefit of the taxpayer
R. Income from the sale of gold pursuant to R.A. No. 7076 (the People’s Small-Scale Mining Act of
1991) - sale to BSP
S. Compensatory interest
T. The wage subsidy given to employees under the Small Business Wage Subsidy Measure (“SBWS”) -
NEW
U. COVID-19 Special Risk Allowance of Health Workers (NEW)
V. Compensation to Health Workers Contracting COVID-19 in the Line of Duty
W. Active hard duty pay received by temporary Human Resources for Health (HRH) medical and allied
staff serving at the front lines during the State of National Emergency declared by the President.
INCLUSIONS OF GROSS INCOME
GROSS INCOME: gains, profits, and income derived from whatever sources (legal or illegal)
1. Compensation For Services
A. Compensation Income
- Cash
- Allowances
- Property (FMV)
- Employer’s Stock (FMV @ time the services were rendered)
- Promissory notes (fair discounted value @ time of receipt)
- Forgiveness of debt for services rendered to a creditor
- Income tax of the employee assumed or paid by the employer
- Pensions and retiring allowances
- Equity based compensation (stock options and restricted stocks)
B. Stock Options—FMV of stock options @ time the service was rendered
- IF employee pays the exercise price (equity-settlement option), the additional income (higher
bet. BV or FMV minus exercise price) is subject to CWT, thus taxable
- IF grantor (corpo) simply pays the difference between FMV and exercise price (cash-
settlement option), same rule applies.
C. Fringe benefits s given to employees for the convenience of the employer, or if incurred by the
employee in the pursuit of the trade, business, or profession of the employer and is liquidated and
accounted for by the employee; De minimis fringe benefits; and other FB tax-exempt by law
D. Salaries and Allowances During Leaves of Absence
E. Separation Pay NOT Due to a Cause Beyond the Control of the Employee
F. Fees (director’s fees, per diems, allowances)
G. Dismissal Payment (involuntary separation)
H. Tips and Gratuities paid directly to an employee which are not accounted for by the employee to
the employer are considered (but not subject to withholding tax)
2. Gross Income from Business
A. In general, Sales less COGS plus income from investments and incidental operations or sources
B. Income from Long-Term Contracts (longer than 1 year)
- percentage of completion basis
C. Gross Income from Farming
THREE METHODS:
1. Cash Basis/Receipts and Disbursement Basis—No inventory is used to determine profits
Cash from sales of livestock and other products raised in the farm
+ Value of property received from sales
+ Profits/Gains from the sale of livestock or other items purchased
+ Gross income from all other sources
TOTAL GROSS INCOME
2. Accrual basis—inventory is used to determine profits
Sales xx
Ending Inventory xx
Less: Beg. Inv. Xx
Purchases xx (xx)
GROSS INCOME xx
3. Crop basis—used when n producing crops which take more than (1) year from the time of
planting to the time of gathering and disposing of the crop
- Entire cost of producing the crop must be taken as a deduction in the year in which
the gross income from the crop is realized
D. Gross Income From Petroleum Operations
E. Gross Income of Social Media Influencer (NEW)
3. Payments Made by a GPP to a Partner, and the Distributive Share of Partners in the Net Income of a GPP
4. Rent or Lease Income
A. Cash, at stipulated price
B. Obligations of the lessor to third persons paid or assumed by the lessee
C. Advance payment which must be pre-paid rentals (reported in FULL in the year of receipt)
D. Leasehold improvement
INCOME AND DEDUCTION FROM LEASEHOLD IMPROVEMENT
1. Income of Lessor: methods
- Outright Method—reports as income the FMV of the improvement in the year of
completion.
- Spread out Method
Cost of leasehold improvement xx
Less: Depn for remaining term of lease xx
Book Value, end of lease xx
Book value, end of lease = Income per year
Remaining term of lease
2. Deduction of Lessee (Depreciation expense)
- remaining term of the lease or the life of the improvements, whichever is shorter
3. Computation of Income from Leasehold Improvement Arising from the Pre-termination of
Lease Contract
BV of Leasehold Improvement @ termination of lease xx
Less: Amounts of income previously recognized xx
Additional income in year of termination xx
4. Loss of Lessor if Leasehold Improvement is Destroyed Before Termination of Lease
Income on leasehold improvement already reported xx
Less: Salvage Value xx
Total Loss xx
Less: Compensation received:
(a) from insurance xx
(b) Others xx (xx)
Loss on destruction of Leasehold Improvement xx
5. Annuities and Life Insurance Policies
A. Annuities—paid in excess of the consideration paid
B. Life Insurance Policies—where insured outlives the term of policy; amount in excess of premium
6. Gains Derived From Sales of Property
THREE TYPES OF PROPERTIES:
- Ordinary asset—100% of gain/loss recognized in ITR
- Capital asset—subject to capital gains tax
- Other Capital asset—holding period of the asset shall be taken into consideration if the seller is an
individual, and only the net capital gain shall be included in the ITR.
A. Sale of Tangible Assets
B. Sale of Intangible Assets (ex. patents, copyrights, and goodwill)
C. Corporate Sinking Fund
D. Sale of Real Property (classified as ordinary assets)
7. Interest Income—as a rule is taxable income included in ITR
8. Royalties—sources without the PH (ITR)
9. Dividends
A. Generally, cash and/or property dividends received by RC or DC from a foreign corporation
B. Liquidating Dividend
Liquidating dividend xx
Less: Cost of stock investment or other basis xx
Capital gain or capital loss xx
Note: capital gain or loss shall be included in computing the net capital gain which shall be taxable in
the ITR of the taxpayer
10. Prizes and Winnings
A. Prizes amounting to ₱10,000 or less received by a citizen, resident alien, or NRAETB
B. Prizes received by domestic corporations
C. Prizes received by RFCs within the Philippines
D. Prizes and winnings received by resident citizens from sources without the Philippines
11. . Income From Other Sources
A. Recovery of damages representing compensation for loss of profits or income are includible in
gross income
B. Recovery of Bad Debt Previously Deducted (Tax Benefit Rule)
C. Refund of Deductible Tax (claimed and deducted in a previous year)
D. Tournament Prizes
- Cash prizes won by local players/participants in tournaments are not passive income
inasmuch as participating in such tournaments is their profession and/or occupation
- Cash prizes of foreign players/participants, shall be subject to a final tax of 25%
E. Forgiveness of Indebtedness
- When a creditor cancels a debt as part of a business transaction, or in consideration of
personal services of the debtor
- If a creditor merely desires to benefit a debtor, and without any consideration therefor
cancels the debt, the amount of the debt is a gift from the CR to DR (subject to donor’s tax)
F. Income from Illegal Sources
G. Unutilized/Excess Campaign Funds
H. Early Withdrawals from a Personal Equity and Retirement Account (“PERA”) which do not qualify
for exclusion from taxable gross income
I. Gain in the Sale or Retirement by a Corporation of Its Own Bonds (corpo can buy back its own bonds
for less than the value of such bond’s reflected in the book)
J. If bonds are issued by a corporation at a premium, the net amount of such premium is gain or in
come which is prorated or amortized over the life of the bond
K. Stock options granted to a supplier of goods or services
L. Gambling gains (net of gambling losses)
ESTATES
ESTATE: mass of all the property, rights, and obligations of a person which are not extinguished by his death
DECEDENT: person whose property is transmitted through succession, whether or not he left a will. If he left a
will, he is also called the testator
HEIR: a person called to the succession either by the provision of a will or by operation of law
DEVISEE: a person to whom a gift of real property is given by virtue of a will
LEGATEE: person to whom a gift of personal property is given by virtue of a will.
CLASSIFICATION OF ESTATES:
1. Estate under judicial administration
2. Estate not under judicial administration
To Whom Income of Estate Shall be Taxed?
GR: fiduciary or trustee (executor or administrator)
XPN: Heirs and Beneficiaries, if not under judicial administration and there is no executor/administrator
Taxable income of estates: same manner and basis as in the case of self-employed individuals
GROSS INCOME OF ESTATES:
A. Excluded from Gross Income of an Estate
 passage of property to the executor or administrator on the death of the decedent, even though the prop-
erty may have appreciated in value since the decedent acquired it
B. Included in Gross Income of an Estate
1. Income received during the period of administration or settlement of the estate.
Note: Estates during the period of administration have but one beneficiary and that beneficiary is the estate
2. Excess of the selling price over the appraised value of property of the decedent’s estate when sold prior to
the settlement of the estate by the executor or administrator
C. Deduction of Estates
 same items of deduction authorized under Section 34 of the Tax Code and allowed an individual taxpayer
D. Special Deduction of Estates
 income of the estate for the taxable year which is properly paid or credited during such year to any lega-
tee, heir, or beneficiary (subject to 15% CWT to be withheld by estate)
 An allowance paid to an heir out of the corpus (i.e. property) of the estate is not deductible from gross in-
come
RATES OF TAX
1. Gross Sales/receipts + NOI ≥ 3M, taxed on its net taxable income using graduated rates.
2. Gross sales/receipts + NOI <3M, option of the estate:
a. 8% of gross sales/receipts + NOI in excess of 250,000
b. graduated rates
Computation of Tax
Accounting Period Calendar year
Tax Base (a) Taxable net income or
(b) Gross sales/receipts + non-operating income, if 8% income tax rate
is availed of.
Rate of Tax (a) Graduated rates or
(b) 8% Income tax rate (if qualified and elected)
TRUSTS
TRUST: right of property, real or personal, held by one party (trustee) for the benefit of another (beneficiary)
Parties to a Trust:
Trustor/Grantor person who establishes a trust
Trustee/Fiduciary one in whom confidence is reposed as regards the property
Beneficiary person for whose benefit the trust has been created
FIDUCIARY: any person or corporation that holds in trust an estate (or properties) of another person or per-
sons (necessary to create a legal trust)
CLASSIFICATION OF TRUSTS:
1. Ordinary Trust: income and corpus of the trust do not revert to the grantor. The trust income is accumulat-
ed and held for distribution to the beneficiaries.
2. Revocable Trust: power to revest in the grantor title to any part of the corpus of the trust is vested in the
grantor himself or any person not having any substantial adverse interest in the trust corpus or in its income
 Income of such part shall be included in computing the taxable income of the grantor
3. Employee’s Trust: Income tax shall not apply to employee’s trust which forms part of a pension, stock bo-
nus, or profit-sharing plan of an employer for the benefit of some or all of his employees
REQUISITES FOR EXEMPTION:
1. employee’s trust must form part of a pension, stock bonus, or profit-sharing plan of an employer for
the benefit of some or all of his employees
2. Contributions are made to the trust by such employer, or employees, or both
3. contributions are made for the purpose of distributing to such employees the earnings and principal
of the fund accumulated by the trust
4. Purpose is for exclusive benefit of his employees (under trust instrument)
Note: amount actually distributed to any employee shall be taxable to him in the year in which so distributed
to the extent that it exceeds the amount contributed by such employee
TAXABILITY OF INCOME OF TRUSTS
I. Income of Trust Taxed to the Trustee
1. The income of a trust which is to be accumulated or held for future distribution, whether consisting
of ordinary income or gain from the sale of assets included in the corpus of the trust .
2. The income of a trust, whether created by will or deed, for accumulation of income, whether for an
unascertained person or persons with contingent interests or otherwise
3. The income of a trust, where under the terms of a will or deed, the trustee may, in his discretion,
distribute the income or accumulate it
II. Income of Trust Taxed to Beneficiaries
- The income of a trust for the taxable year which is to be distributed to the beneficiaries (subject to
15% CWT)
III. Income of Trust Taxed Directly to the Grantor
1. In case of a revocable trust, income from such part of the trust estate title to which may be revoked
by the grantor or revested in the grantor.
2. In the case of a trust the income of which, in whole or in part, may be held or distributed for the
benefit of the grantor
3. Such part of the income of the trust which may be applied to the payment of premiums upon
policies of insurance on the life of the grantor.
Determination of the tax: computed upon taxable income of the trust and paid by the fiduciary
Taxable Income of the trust: same manner and on the same basis as in the case of an individual
Gross Income of Trust: same items of gross income taxable to individuals
Deduction of trusts: same items of deduction authorized under Section 34 of the Tax Code and allowed an
individual taxpayer
Special deduction of trust:
1. The amount of the income of the trust for the taxable year which is to be distributed currently to
the beneficiaries
2. The amount of income collected by a guardian of an infant which is to be held or distributed as
the court may direct
3. The amount of the income of the trust for the taxable year which is properly paid or credited to any
beneficiary
Note: The amount so allowed as a deduction shall be included in computing the taxable income of the benefi-
ciaries, whether distributed to them or not.
RATES OF TAX
1. Gross Sales/receipts + NOI ≥ 3M, taxed on its net taxable income using graduated rates.
2. Gross sales/receipts + NOI <3M, option of the estate:
a. 8% of gross sales/receipts + NOI in excess of 250,000
b. graduated rates
Computation of Tax
Accounting Period Calendar year
Tax Base (a) Taxable net income or
(b) Gross sales/receipts + non-operating income, if 8% income tax rate
is availed of.
Rate of Tax (a) Graduated rates or
(b) 8% Income tax rate (if qualified and elected)
CONSOLIDATION OF INCOME OF TWO OR MORE TRUSTS
 Same trustor/grantor and same beneficiary
Formula to determine the allocation of tax to be paid by each trustee:
Taxable income of trust x Tax on consolidated = Tax allocated or to be
Consolidated Taxable Income Taxable Income paid by trustee
NOTE: Estate or trust may form OPC
A. PARTNERSHIPS NOT SUBJECT TO INCOME TAX
1. General Professional Partnership (GPP) : formed by persons for the sole purpose of exercising their com-
mon profession, no part of the income of which is derived from engaging in trade or business.
 Income payments by clients exempt from CWT
2. Joint venture or consortium formed for the purpose of:
A. Undertaking construction projects
B. engaging in petroleum, coal, geothermal, and other energy operations pursuant to an agreement
under a service contract with the government
FILING OF RETURN:
 Required to file Annual Information Return (BIR Form No. 1702 EX)
 Purpose is to furnish information as to the share each partner shall report and include in his personal ITR
TAX LIABILITY OF PARTNERS IN EXEMPT PARTNERSHIP
1. Liable for income tax only in their separate and individual capacities.
2. Each partner shall report as gross income his distributive share, actually or constructively received, in the
net income of the partnership (in case of loss, the share is considered deductible loss in their separate
return)
3. CWT Income payments of ≤ P720,000 10%
Income payments of > P720,000 15%
4. Net income of the partnership shall be computed in the same manner as a corporation (OSD or ID)
5. Partners comprising the GPP can no longer claim further deductions from their distributive shares in the
net income of the GPP (also not allowed to avail 8% income tax rate option)
B. PARTNERSHIPS SUBJECT TO INCOME TAX
 All other partnerships, except mentioned above, no matter how created or organized, are considered cor-
porations subject to corporate income tax
FILING OF TAX RETURN: Required to file quarterly and annual ITR based on their accounting periods.
TAX LIABILITY OF PARTNERS IN A TAXABLE PARTNERSHIP
TAX LIABILITY OF CORPORATE CO-VENTURERS IN A TAXABLE JOINT VENTURE (JV)
PARTNER FINAL TAX RATE TAX BASE
Citizen or RA 10%
Dividend or Share in the distributable after
-tax net income of the partnership
NRAETB 20%
NRANETB 25%
CO-VENTURER FINAL TAX RATE TAX BASE
DC Exempt
Dividend or Share in the distributable after
-tax net income of the JV
RFC Exempt
NRFC 15% if w/ tax sparring,
25% FT if none
CO-OWNERSHIP
1. When two or more heirs or beneficiaries inherit an undivided property from a decedent; or
2. When a donor makes a gift of an undivided property in favor of two or more donees.
I. When Co-ownership is not subject to income tax
 activities of the co-owners are usually limited to the preservation of the co-ownership property and the
collection of the income therefrom
 co-owners shall include in their respective personal ITR their shares of the net income of the co-ownership
II. When Co-ownership is subject to income tax
 When a co-ownership is formed or established voluntarily, or upon agreement of the parties, what was
likely constituted is a business partnership
 income of the co-ownership is invested by the co-owners in business or other income-producing properties
Note: In either case, the co-ownership will be subject to income tax as a corporation.
INSTALLMENT METHOD: income on installment sales of property during the year is allowed to be reported in
installments in proportion to the installment payments actually received which the gross profit bears to the
total contract price
THREE CASES WHERE INCOME MAY BE REPORTED IN INSTALLMENTS:
1. Sale of personal property by a dealer
2. Casual sale of personal property
CONDITIONS:
- Selling price >P1,000
- Initial payment must be ≤25% of the selling price
- property sold is not of a kind which would be includible in the inventory if on hand at the
close of the taxable year.
3. Sale of real property (Initial payment must be ≤25% of the selling price)
IMPORTANT INSTALLMENT METHOD TERMS
A. SELLING PRICE—amount realized on the sale
Cash Received xx
FMV of the property received xx
Installment obligations of the buyer xx
Mortgaged assumed by the buyer xx
Selling Price xx
B. CONTRACT PRICE—amount which the purchaser contracts to pay the seller
Selling Price xx
Less: Mortgaged assumed by buyer xx
Add: Excess of mortgage over cost xx
Contract Price xx
C. INITIAL PAYMENTS—Payments received in cash or property (other than evidence of indebtedness of the pur-
chaser) during the taxable year in which the sale is made
Downpayment xx
Installments received in year of sale xx
Excess of Mortgage over cost xx
Initial Payments xx
Note: “Initial payments” means at least one (1) other payment in addition to the initial payment. If there is no
payment during the first year, the income may not be returned on the installment basis;
FORMULAS TO REPORT INCOME UNDER THE INSTALLMENT METHOD
In year of sale: Initial payments x Gross Profit
Contract Price
In subsequent Installment payment received x Gross Profit
Contract Price
SALE OF REAL PROPERTY (CAPITAL ASSETS)
 Final tax can be paid in installments if the initial payments do not exceed 25% of the SP
In year of sale: Initial payments x Final Tax
Contract Price
In subsequent Installment payment received x Final Tax
Contract Price
SALE OF SHARES OF STOCK OF A DOMESTIC COMPANY (CAPITAL ASSET)
1. Sold by individual 15% FT
2. Sold by corporation 15% FT
3. FT can also be paid in installment if shares not traded thru stock exchange are sold in installment if initial
payment is not more than 25% of the selling price
CLASSIFICATIONS:
1. Sales resulting to Capital Gains (subject to CGT)
 Sale of domestic shares not traded thru local stock exchange
 Sale of real property classified as capital assets
2. Tax-Free Exchanges – where No Gain nor Loss is Recognized
 Tax-free exchanges pursuant to a corporate reorganization under Section 40(C)(2) of the Tax Code
(merger or consolidation)
 Like-Kind Exchanges
3. Sales or Exchanges Where Gain, but Not Loss, is Recognized
 Exchanges not solely in kind pursuant to a corporate reorganization where boot is received.
 Transactions between related persons under Section 36(B) of the Tax Code
 Illegal transactions
 Wash sale losses of securities
4.a. Sale or Exchange of Ordinary Assets
4.b. Sale or Exchange of Other Capital Assets
SALE TRANSACTION: EXCHANGE TRANSACTION
Sale xx FMV of property received xx
Less: Basis xx Less: Basis of property given xx
Gain (Loss) xx Gain (Loss) xx
BASIS: if the property was acquired
1. By purchase Cost to the buyer
2. By inheritance FMV of property at time of death of decedent (step-up in basis)
3. By gift Hands of the donor (carry-over basis)
XPN: If such basis > FMV of property at time of the gift, then
basis is the latter for the purpose of determining loss
4, For less than adequate consideration Amount paid
5. In a previous tax-free exchange Substituted basis
ADJUSTED BASIS:
Basis of Property xx
Improvements xx
Less: Accum. Dep’n xx
Adjusted Basis xx
CLASSIFICATION OF PROPERTIES FOR TAX PURPOSES
property received must be essentially
different from the property disposed of,
otherwise no gain or loss is recognized
ORDINARY ASSETS CAPITAL ASSETS
a) Stock included in inventory;
b) Property primarily held for sale;
c) Property used in business which is
capitalized;
d) Real property used in the trade, busi-
ness, or profession of the taxpayer
Asset which is not an ordinary asset, such as:
(1) personal or non-business property or
(2) asset held merely for investment, or
(3) property not used in business
How taxed?
Gain is 100% included in the ITR.
Loss is 100% deducted in the ITR if tax-
payer itemizes deductions.
How taxed?
Sale of (a) domestic shares
held as capital assets; (b) real
properties in the Philippines
classified as capital assets
(RPCA)
Sale of capital assets other than
domestic shares held as capital as-
sets, or RPCAs.
Subject to FTs:
1) Capital gains tax on sale of
domestic shares;
2) Capital gains tax on sale of
real property located in the
Philippines classified as
capital assets.
Gain/Loss (“G/L”) is recognized, but
only Net Capital Gain is included in
the ITR:
1) If taxpayer is an individual:
Short term G/L = 100% recognized
Long term G/L = 50% recognized
2) If taxpayer is a corporation:
100% recognized whether short
term or long term
How taxed?
Other Rules:
3) Capital losses are allowed only
against capital gains
4) Any net capital loss (net capital
loss carry-over) of an individual tax-
payer can be carried over to the next
succeeding year as a ST NCL, but
not to exceed the net income for the
year in which the capital loss was
incurred.
Corporations are not allowed any
net capital loss carry-over.
OTHER TRANSACTIONS RESULTING IN CAPITAL GAINS OR LOSSES WHERE THERE IS NO SALE:
1) When stocks or bonds held as capital assets become worthless, capital loss is recognized.
2) When bonds (held as capital assets) are retired.
3) Gains or losses from failure to exercise options (option gains or losses).
4) When the assets of a corporation are distributed in complete liquidation thereof (liquidating dividend).
Capital gain or loss to the shareholder is recognized.
5) Redemption of preferred shares.
6) Liquidation of partnership. Capital gain or loss is recognized to the partner
`Formula: Amount received for his partnership interest
Less: His investment in the partnership
Less: His share in the undistributed partnership net income
Gain or Loss to Partner (subject to holding period qualification)
7) Gains or losses from short sales.
WASH SALE LOSS
REQUISITES:
1) Sale of securities at a loss; and
2) Identical securities were purchased within a 61-day period, beginning 30 days before the sale, and ending
30 days after the sale.
3) The taxpayer is either (a) not a dealer in securities, or (b) if a dealer, the sale was not made in the ordinary
course of business
Note: loss on the wash sale is a capital loss, but is not deductible against capital gains.
Formula for Non-deductible Loss:
No. of shares Acquired within 61 day period x Loss = Non-deductible loss
No. of Shares sold
Formula for Tax Basis of Re-acquired Shares
Cost of Acquisition xx
Non-deductible wash sale loss xx
New Tax Basis/Cost xx
TAX-FREE EXCHANGES OF PROPERTIES (CORPORATE REORGANIZATION)
1. No gain or loss recognized on a corporation or on its stock or se-
curities if such corporation is a party to a reorganization, and ex-
changes property solely for stock or securities in another corpora-
tion that is also a party to reorganization
2. No gain or loss shall also be recognized if property is transferred
to a corporation by a person, alone or together with others, not ex-
ceeding 4 persons, in exchange for stocks or units of participation
in such corporation.
Note: stocks issued for services shall not be considered as issued in return for property
TAX CONSEQUENCES:
(1) The Transferor shall NOT recognize gain or loss (i.e., no CGT, no regular income tax, no CWT, no donor’s
tax, no VAT); and
(2) The basis (cost) of the stock or securities received by the transferor shall be the same as the basis of the
stock, property, or securities transferred (substituted basis).
TYPES OF EXCISE TAX
 In addition to VAT or OPT
 Taxes which apply to certain goods manufactured or produced in the Philippines for domestic sale or con-
sumption, and to things imported.
 Also apply to certain services performed in the Philippines
 Deductible for income tax purposes
PURPOSES:
1) To raise revenue;
2) To curtail the consumption of certain commodities;
3) To protect domestic industries;
Specific Tax—based on weight or volume capacity Ad Valorem Tax—based on the selling price or value of
goods (exclusive of VAT, tariff, and custom duties)
Note: In computing VAT on importation, excise tax, tariff,
and custom duties are included in tax base)
ALCOHOL PRODUCTS
 Distilled spirits (inc. proof spirits)
 Wines
 Fermented liquor (exc. Tuba, pasi, tapuy)
DISTLLED SPIRITS
CIGARS
AUTOMOBILES, excluding:
 Buses, trucks
 Cargo vans
 Jeepneys/jeepney substitutes
 Single cab chassis
 Special-purpose vehicles
 Automobiles used exclusively within the Freeport zones
Note:
 Purely electric vehicles and pick-ups are exempt from
excise tax
 Hybrid vehicles: 50% of applicable excise tax
NON-ESSENTIAL GOODS
 Jewelry, pearls, precious and semi-precious stones
(real or imitation)
 Goods made of or ornamented, mounted or fitted with
precious metals or imitations thereof or ivory
Except:
a) surgical and dental instruments
b) silver-plated wares, frames, or mountings for specta-
cles or eyeglasses
c) dental gold or gold alloys and other precious metals
used in filling, mounting, or fitting the teeth
 Opera glasses and lorgnettes
 Perfumes and toilet waters
 Yachts and other vessels intended for pleasure or
sports
MINERAL PRODUCTS
 Non-metallic minerals and quarry resources
 Metallic minerals (copper, gold, chromite)
 Indigenous petroleum including locally-extracted min-
eral oil, hydrocarbon gas, bitumen, crude asphalt, min-
eral gas.
Except: locally-extracted natural gas and liquefied natural
gas
NON-ESSENTIAL SERVICES—5% on gross receipts; derived
from the performance of invasive cosmetic surgeries, pro-
cedures, and body enhancements for aesthetic/cosmetic
purpose
TOBACCO PRODUCTS
 Tobacco products (exc. stemmed leaf tobacco or
tobacco by-products) inc. tobacco for chewing
 Heated tobacco products
 Vapor products
 Cigars and cigarettes
PETROLEUM PRODUTCS
 Lubricating oils and greases
 Processed gas
 Waxes and petrolatum
 Denatured alcohol to be used for motive power
 Naphtha, regular gasoline, and other similar
products of distillation
 Leaded and unleaded premium gasoline
 Aviation turbo jet fuel
 Asphalts
 Kerosene and Diesel Fuel Oil
 Liquefied petroleum gas
 Bunker fuel oil
MINERAL PRODUCT
 Coal and Coke
SWEETENED BEVERAGES—per liter of volume capac-
ity
The ff. are exc. from excise tax on sweetened bever-
ages:
 All milk products
 100% natural fruit juices
 100% natural vegetable juices
 Meal replacement and medically indicated bev-
erage
 Coffee
PERSONS SUBJECT TO EXCISE TAX:
1. Domestic Product
A. Generally, manufacturer or producer
B. Owner of person having possession of domestic products
C. First purchaser or transferee for local sale or transfer (indigenous petroleum, natural gas, liquefied
natural gas)
2. Imported Products
A. Importer
B. Person w/ possession of articles which are exempt from excise taxes other than those legally
entitled to exemption
CREDIT FOR EXCISE TAXES ON GOODS ACTUALLY EXPORTED
 Credited/refunded upon submission of proof of actual exportation and upon receipt of foreign exchange
payment
 Excise tax on mineral products (except coal and coke) shall not be creditable nor refundable even if the
mineral products are actually exported
CHANGES UNDER THE TRAIN:
1. Cigarettes packed by hand, and packed by machines follow the same schedule of specific excise taxes
2. Excise taxes on the following products were increased:
(a) Cigarettes packed by hand, and cigarettes packed by machine;
(b) Manufactured oils and other fuel oils;
(c) Locally manufactured and imported automobiles;
(d) Domestic or imported coal and coke;
(e) Non-metallic and metallic minerals;
(f) Indigenous petroleum.
EXEMPTIONS FROM THE EXCISE TAX
1. Naptha and pyrolysis gasoline used as raw material in the production of petrochemical products or in the
refining of petroleum products, or as replacement fuel for natural gas-fired-combined cycle power plan
2. Production of petroleum products, whether or not they are classified as products of distillation, and for use
solely for production of gasoline
3. LPG when used as a raw material in the production of petrochemical products
4. Petroleum coke, when used as feedstock to any power generating facility
5. Purely electric vehicles, and pick-ups
6. Under special laws:
A. Importation of critical or needed healthcare equipment or supplied to combat COVID-19 public
health emergency (March 25, 2020 to December 19, 2020)
B. Importation of waste management equipment (June 25, 2020 to December 19, 2020)
C. Importation of personal computers, laptops, tablets, or similar equipment appropriate for use in
schools, which are donated for distribution to public schools (September 15, 2020 to December 19,
2020)
D. The importation of COVID-19 vaccines (must be free to persons to be vaccinated)
E. Crude oil that is intended to be refined at a local refinery
DOCUMENTS/TRANSACTIONS TAX RATE
Original Issue of Shares of Stocks 2/200
Sales, Agreements to Sell, Memoranda of Sales, Deliveries or Transfer of
Shares or Certificates of Stock with par value
1.50/200
In case Stock without par value 50% of DST paid on original issue
Bonds, Debentures, Certificates of Stock or Indebtedness issued in Foreign
Countries
Same tax rate on similar
instrument
Certificates of Profits or Interest in Property or Accumulations 1/200
Bank Checks, Drafts, Certificates of Deposit not Bearing Interest, and Other
Instruments
3/piece of check, draft, certifi-
cate, etc.
Original issue of all Debt Instrument
1.50/200 of issue price or frac-
tion of 365 days for instruments
w/ term of less than 1 year
Acceptance of Bills of Exchange or Order drawn in a Foreign Country but pay-
able in the Philippines
0.60/200
Foreign Bills of Exchange and Letters of Credit 0.60/200
Life Insurance Policies amount:
Does not exceed P 100,000
>100,000 to 300,000
>300,000 to 500,000
>500,000 to 750,000
>750,000 to 1,000,000
>1,000,000
Exempt
20
50
100
150
200
Policies of Insurance upon Property 0.50/4
Fidelity Bonds and Other Insurance Policies 0.50/4
Policies of Annuities
1/200 of the premium or install-
ment payment on contract price
collected
Pre-need Plans 0.40/200 of premium collected
Indemnity Bonds 0.30/4
Certificates (Sec. 188 of the Tax Code) 30 per certificate
Warehouse Receipts 30 w/ value above 200
Jai-alai, Horse Race Tickets, Lotto, or Other Authorized Number Games
1.00 below 0.20
Above 1.00 0.20/1.00
Bills of Lading or Receipts
100 to 1,000 2.00
Above 1,000 20.00
Proxies for Voting at Any Election 30/issued proxy
Powers of Attorney 30/power of atty.
Leases and Other Hiring Agreements
1st 2,000 6.00
In excess 2.00/1,000
Mortgages, Pledges and Deeds of Trust
1st 5,000 40.00
In excess 20.00/5,000
On Assignments & Renewals of Certain Instruments Same rate as original instrument
Bills of Exchange or Drafts 0.60/200
On Deeds of Sale, Conveyances, and Donations of Real Property
1st 1,000 15.00
In excess 15.00/1,000
1st 6 months 1,000
In excess +100/mo
Charter Parties and Similar Instrument if gross tonnage of the Ship, Vessel or
Steamer is:
1,000 tons and below
1st 6 months 2,000
In excess +200/mo
1,001 to 10,000 tons
1st 6 months 3,000
In excess +300/mo
Over 10,000 tons
 National tax to raise revenue
 Deductible
 a tax upon documents, instruments, loan agreements, papers evidencing acceptances, assignments,
sales and transfers of obligations, rights or properties, and in respect of the transaction so had or accom-
plished.
 DST is actually an excise tax because it is imposed on the transaction rather than on the document
 Transfers exempt from donor’s tax are exempted from DST
Persons subject: person making, signing, issuing, accepting, or transferring the document. When one party
enjoys exemption, the other party who is not exempt shall be the one directly liable for the tax
Time of Filing and Payment: within 5 days after the close of the month when the document was made
Place of Filing and Payment: AAB within territorial jurisdiction of the RDO; Revenue district officer, collection
agent, duly authorized treasurer of the city/municipality
Modes of Payment:
1. Tax due is paid at the time the return is filed.
2. May be paid through purchase and actual affixture of the DSTs on the document
3. By imprinting the DSTs, through a DST metering machine, on the taxable document
4. For certificates issued by government agencies and instrumentalities (GAs), the tax shall be paid to the
GA which amount shall be indicated in the government official receipt. Such receipt shall be attached to
the certificate as proof of payment of the DST.
Effect of Failure to Stamp a Document
1) Shall not be recorded;
2) Shall not be admitted or used in evidence in any court;
3) The notary public shall not add his jurat or acknowledgement to the document
 In lieu of the VAT, OPTs are imposed on the following persons/transactions
Section 116: Tax on Persons Exempt from VAT (3%)
Persons subject: Persons who engage in VATable sales or leases of properties, or services in the course
of trade or business:
a) Gross sales or receipts ≤ ₱3,000,000; AND
b) not VAT-registered
Tax: 3% of quarterly gross sales/receipts (Gross Receipts Tax)
1% July 1, 2020 to June 30, 2023
Persons exempt from 3% GRT:
a) Self-employed individuals and professionals availing of the 8% tax rate
b) Cooperatives, except:
1. Transacting w/ non-members; and
2. Accumulated reserves and undivided net savings >10M
c) Fees, per diems, allowance, and other income received by corporate directors of which they are not em-
ployees
d) Marginal income earners who are self-employed and deriving gross sales/receipts of ≤ ₱100,000 during
any 12-month period
e) Persons who are VAT-registered, regardless of level of sales.
f) Persons whose line of business is non-exempt (from VAT) and are NOT VAT-registered, but whose gross
annual sales or receipts > ₱3,000,000
Section 117: Common Carrier’s Tax (3%)
 % tax on domestic carriers and keepers of garages
Persons subject: a) Lessors of cars for rent or hire driven by the lessee
b) Transportation contractors including persons who transport passengers for hire
c) Other domestic carriers by land for the transport of passengers
d) Keepers of garages
Exempted Persons: a) Banca owners
b) Owners of animal-drawn two-wheeled vehicles
Tax: 3% of quarterly gross receipts from the transport of passengers with gross receipts of ≥ minimum
levels provided by law
Domestic Carrier
Jeep for hire
 Provincial
 Manila and other cities
₱ 1,200
2,400
Public Utility Bus
 ≤ 30 passengers
 >30 to 50 passengers
 >50 passengers
3,600
6,000
7,200
Taxis:
 Provincial
 Manila and other cities
2,400
3,600
Car for hire (w/o chauffeur) 1,800
Car for hire (w/ chauffeur) 3,000
Section 118: Percentage Tax on International Carriers (3%)
Persons subject: International air and shipping carriers doing business in the Philippines
Tax: 3% of quarterly gross receipts s from the transport of cargo from the Philippines to another country
SUMMARY RULES
LAND AIR SEA
Domestic
Carriage
Passenger OPT 117 VAT VAT
Cargo VAT VAT VAT
International
Carriage
Passenger
Domestic Corp: 0% VAT,
No OPT
Domestic Corp: 0% VAT,
No OPT
Foreign Corp: VAT-
exempt, No OPT
Foreign Corp: VAT-
exempt, No OPT
Domestic Corp: 0% VAT,
No OPT
Domestic Corp: 0% VAT,
No OPT
Cargo
Foreign Corp: OPT 118 Foreign Corp: OPT 118
Section 119: Franchise Tax (3%, 2%)
Persons subject: a) Radio and/or television broadcasting companies with annual gross receipts of
≤10M, and not VAT-registered
b) Gas and water utilities
Tax: FRANCHISE OPT
Radio or television broadcasting with gross annual receipts ≤
₱10 M
3% of gross receipts
Gas and water utilities 2% of gross receipts
Section 120: Overseas Communications Tax (10%)
 Tax on overseas dispatch, message, or conversation originating from the Philippines by telephone, tele-
graph, telewriter exchange, wireless, and other communication equipment or service.
Note: All domestic calls are subject to VAT
Persons subject: Payor of the service (payee collects and remits the tax within 20 days after each qtr.)
Tax: 10% of the amount paid for the service
Exemptions: 1. Government
2. Embassies or consular offices of a foreign government
3. International organizations pursuant to international agreements
4. News services (The messages must deal exclusively with the collection or dissemination of
news items.)
Section 121: Tax on Banks and Non-Bank Financial Intermediaries Performing Quasi-Banking Functions
Persons subject: a) Banks (Note: BSP is not a bank nor a non-bank financial intermediary)
b) Non-bank financial intermediaries performing quasi-banking functions
Tax:
On interest, commissions, discounts from lending activities as well as income from
financial leasing, on the basis of the remaining maturities of instruments from which
such receipts are derived:
Maturity period of 5 years or less
Maturity period more than 5 years
5%
1%
On dividends and equity shares and net income of subsidiaries 0%
On royalties, rentals of property (real or personal), profits from exchange, and all oth-
er items treated as gross income
7%
On net trading gains within the taxable year on foreign currency, debt securities, de-
rivatives, and other similar financial instruments
7%
Section 122: Tax on Finance Companies
Persons subject: a) Finance Companies
b) Other non-bank financial intermediaries not performing quasi-banking functions,
doing business in the Philippine (pawnshop and non-stock savings and loan assoc)
Tax:
On interest, commissions, discounts from lending activities as well as income from fi-
nancial leasing, on the basis of the remaining maturities of instruments from which
such receipts are derived
Maturity is 5 years or less
Maturity is more than 5 years
5%
1%
On gross receipts derived from interest, commissions, discounts, and all other items
treated as gross income
5%
Section 123: Tax on Life Insurance Premiums or Premium Tax (2%)
Persons subject: Any person/entity offering life insurance in the Philippines, except purely cooperative
companies or associations.
Tax: 2% of gross premiums collected
Exemptions:
1. Premiums received by purely cooperative companies or associations;
2. Premiums refunded within six (6) months after payment on account of rejection of risk, or returned for
any other reason to a person insured;
3. Premiums paid upon reinsurance by a company that has already paid the tax;
4. Premiums collected by any branch of a DC doing business outside PH on account of any life insurance of
a non-resident, if a tax is already imposed by the foreign country where the branch is established;
5. Premiums collected on account of any reinsurance, if the insured resides outside the PH, if a tax is al-
ready imposed by the foreign country where original insurance has been issued.
6. Portion of premiums collected by insurance companies on variable contracts in excess of the amounts
necessary to insure the lives of the variable contract owners.
7. income earned by the life insurance company from services which can be pursued independently of the
insurance business activity
8. Investment income earned by the life insurance company from investing the premium
Section 124: Tax on Agents of Foreign Insurance Companies
Persons subject: a) Every authorized fire, marine, or miscellaneous insurance agent
b) Owners of property who obtain insurance directly with foreign companies.
Tax: 1. For fire, marine, or miscellaneous insurance agent 4% of premiums collected
2. For owners of property who obtain insurance directly 5% of premiums paid
with foreign companies
Exemptions: Reinsurance premiums
Section 125: Amusement Taxes
Persons subject: Proprietor, lessee, or operator of cockpits, cabarets, night or day clubs, boxing
exhibitions, professional basketball games, jai-alai, and race tracks
Tax base: Gross Receipts
Tax Rate: Cockpits 18%
Cabarets 18%
Night or day clubs 18%
Boxing exhibitions 10%
Professional basketball games 15%
Jai-alai 30%
Race tracks 30%
Exemptions: Boxing exhibition where:
1. The world or oriental title is at stake
2. One of the contenders is a Filipino citizen; and
3. Is promoted by a Filipino citizen, or by a corporation/association which is ≥ 60%
owned by Filipinos
Section 125-A: Gaming Tax of Offshore Gaming Licensees (5%)
Persons subject: Offshore gaming licensees
Tax: 5% of the entire gross gaming revenue or receipts or the agreed pre-determined minimum
monthly gaming revenue or receipts, whichever is higher. (directly remitted not later than 20th
day ff. the end of each month)
Notes: Gross gaming revenue = Gross wagers less payouts
Non-gaming revenues subject to 25% of taxable income plus VAT or OPT
Section 126: Winnings from Horse Races
Persons subject: a) Person who win horse races
b) Owners of winning horse races
Tax:
Note: The tax in first 2 categories is based on the actual amount paid for every winning ticket less cost of
ticket
Winnings in horse races 10% of winnings or dividends
Winnings from double, forecast/quinella, and
trifecta bets in horse races
4% of winnings or dividends
Owners of winning race horses 10% of the prizes
Section 127: Stock Transaction Tax (6/10 of 1%)
A. Sale, Barter, or Exchange of Shares Listed and Traded Through the Local Stock Exchange
Persons Subject: Seller or transferor except:
1. Dealers in securities
2. Investors in shares of stock in a mutual fund company upon redemption
3. Other person specifically exempt from NIRC under existing investment incentives
Rate and Base of the Tax: 6/10 of 1% of the gross selling price
B. Sale or Exchange Through Initial Public Offering (“IPO”) of Shares of Stock in Closely-Held Corporations
Persons Subject 1. Issuing corporation in a primary offering
2. Selling shareholder of the shares in secondary offering during an IPO
Rate and Base of the Tax:
1. Gross selling price or gross value in money of the shares of stock sold
2. accordance with the proportion of shares of stock sold to the total outstanding shares of stock after
the listing in the local stock exchange
Up to 25% 4%
>25% to 33 1/3% 2%
Over 33 1/3% 1%
Who pays the tax?
1. Primary Offering—corporate issuer (within 30 days from date of listing of the shares)
2. Secondary offering—stockbroker who effected the same (within 5 banking days from date of collection)
Note: STT is not deductible for income tax purposes.
FILING AND PAYMENT OF PERCENTAGE TAXES
GR: Use BIR Form No. 2551Q
When: 25 days after end of each taxable quarter
XPN: 1. Overseas Communication Tax—within 20 days after end of each quarter
2. Amusement Tax—20 days after end of each quarter
The ff. TP required to file monthly return BIR Form No. 2551M: (not later than 20th day ff. end of each month)
a) Taxpayers whose gross annual sales and/or receipts do not exceed ₱3,000,000, and who are not VAT-
registered taxpayers;
b) Domestic carriers and keepers of garages;
c) Operators of international air and shipping carriers doing business in the Philippines;
d) Franchise grantees of gas or water utilities;
e) Franchise grantees of radio and/or television broadcasting companies whose gross annual receipts of the
preceding year do not exceed ₱10,000,000, and are not VAT-registered taxpayers;
f) Banks, non-bank financial intermediaries, and finance companies;
g) Life insurance companies;
h) Agents of foreign insurance companies.
i) Offshore gaming licensees
Person retiring from Business: Notify the nearest internal revenue officer, file his return, and pay the tax due
thereon within 20 days after closing his business.
The following percentage taxes have filing and payment rules which differ from the abovementioned rules:
1. Tax on Winnings under Sec. 126—withheld by operator/manager and remit within 20 days from date of
withholding
2. STT—withheld by stockbroker and remit to bank or RDO within 5 banking days from date of collection
3. TP required to withholding OPT shall withhold and remit taxes on monthly basis using BIR Form No. 1600-
PT on or before the 10th day of the month ff. the month withholding was made
Advance OPT:
1. Sale of Sugar (other than raw cane sugar) w/ gross annual sales ≤3M and not VAT-registered
Rate: 3% of gross monthly sales/receipts paid in advance by owner/seller before any warehouse receipts or
quedans are issued, or before the sugar is withdrawn from any sugar refinery or mill.
2. Transport of naturally grown and planted timber products
Rate: 3% on the value per cubic meter of diff species
3. Sale of jewelry, gold, and other metallic minerals to non-resident individuals not engaged in business in the
Philippines and/or NRFC.
CHANGE IN STATUS:
1. VAT to OPT tax accrue from date of cancellation
2. OPT (choose 8% tax rate) to VAT Update registration within the month ff. the month he exceeded
the VAT threshold; liable to VAT prospectively
Pay OPT covering the sales/receipts from beg. of taxable year
until the time the TP become liable to VAT
WITHHOLDING OF OPT:
1. By the Government
 required return shall be filed and payments made within 10 days following the end of the month the with-
holding was made or the withholding tax has accrued
2. Optional Withholding of OPT
 Those who are subject to OPT under Section 116
 Manifested by filing the Notice of Availment of the Option to Pay the Tax Through the Withholding Process
w/c must be furnished to the payor and the RDOs of both payor and payee
 Remitted by payor using BIR Form no. 1600-PT
SUMMARY OF TAX CONSEQUENCES
Nature:
1. Business tax (sales tax)
2. Indirect tax
3. Imposed on the gross selling price/receipts, or on the total value or landed cost if importation of
goods, whether or not in the course of business
4. Computed through Tax Credit Method (Output tax less input tax)
KIND OF TRANSACTION TAX CONSEQUENCES
A. VAT-Taxable
1. Sale or leases taxed at 12% (a) Seller is subject to VAT at 12%;
(b) Seller is entitled to input tax credit;
(c) Seller pays excess of output tax over input tax to the BIR;
(d) Seller can carry-over excess input taxes to succeeding qtrs.
2. Sales or leases taxed at 0% (a) Seller is subject to VAT at 0%;
(b) Seller is entitled to input tax credit;
(c) Seller can claim refund or tax credit for input taxes;
B. Exempt transactions (a) Seller is exempt from VAT;
(b) Seller cannot separately bill output tax to his customers;
(c) Seller is not entitled to input tax credit;
(d) Seller shall be liable to VAT if he issues VAT invoice or receipt, but
without the benefit of input tax credit.
REGISTRATION FOR VAT
MANDATORY REGISTRATION OPTIONAL REGISTRATION
1. Seller w/ gross sales/receipts on all lines of non-
exempt businesses for the 12 months exceed 3M
1. Person not subject to mandatory reg. because actu-
al/expected gross sales/receipts for the past 12
months do nor exceed 3M.
2. Sellers whose expected sales/receipts for the next
12 months from all lines of non-exempt business ex-
ceed 3M
2. Any VAT-registered person who has other lines of
business which are VAT-exempt, (must not be the
main line of business.
Note: 1 and 2 Registration is irrevocable for the next 3
years
3. Franchise grantees of radio/tv broadcasting who
annual sales for the last taxable years exceed 10M
3. Franchise grantees of radio/tv broadcasting who
annual sales ≤ ₱10 M
Note: Irrevocable
Benefit: Entitlement to input tax credits Benefit: Customers are able to reduce their VAT paya-
bles by using the input tax credits from their purchas-
es from the TP.
Notes:
1. TIN for every VAT-registered person (9-digit TIN of the head office + a 3-digit branch code)
2. Annual registration fee: P500 for every separate place of business where sales transaction occurs
(cooperatives are exempt from registration fee)
3. VAT Registration Certificate and Registration Fee Return must be posted in a conspicuous place in the
place of business.
4. For purposes of the threshold of ₱3,000,000, husband and wife shall be considered separate taxpayers.
5. Unless specifically exempted by law, even a non-stock, non-profit organization or government entity is lia-
ble to pay VAT on the sale of goods or services
EFFECTS OF FAILURE TO REGISTER BY PERSONS REQUIRED TO VAT-REGISTER
1) Liable to VAT on their sales;
2) Cannot separately bill output VAT to customer. In other words, the taxpayer cannot shift the VAT burden to
his customers;
3) No input tax credits on their purchases;
4) Fines and sanctions (ex. OPLAN KANDADO: suspension of operations or closure of business ≥ 5 days).
ZERO-RATED TRANSACTIONS
 Does not result in output VAT, but the taxpayer is entitled to input VAT which shall be available either as a
tax credit or as a refund, IF taxpayer is registered
 IF not registered, the sales of the taxpayer will be considered VAT-exempt sales
ZERO-RATED SALES OF GOODS
1. Export sales of goods
 Sale and actual shipment of goods from PH to foreign country
 Sale of goods, supplies, equipment and fuel to persons engaged in international shipping/air transport
operations (from PH port directly to a foreign port)
2. Effectively zero-rated sales
 Local sales by VAT-registered persons to persons or entities deemed tax-exempt under a special law or
international agreement
3. Sale of raw materials, inventories, supplies, equipment, packaging materials, and goods to a registered
export enterprise to be used directly and exclusively in its registered project or activity
 Maximum period of 17 years from date of registration of export enterprise
4. Sales to offshore gaming licensees (OGLs) subject to gaming tax
 Apply only if the OGL is paying the 5% gaming tax and the goods supplied are used for gaming operations
ZERO-RATED SALES OF SERVICES
1. Services other than those in processing, manufacturing, or repacking rendered to a non-resident person,
and which are paid for in acceptable foreign currency.
2. Services rendered to persons/entities whose exemption under special laws or international agreements
effectively subjects the supply of such services to a 0% rate
3. Sale of services to a registered export enterprises to be used directly and exclusively in its registered pro-
ject or activity .
4. Sale of services to persons engaged in international shipping/air transport operations
5. Transport of passengers and cargo by domestic air/sea carriers from the Philippines to a foreign country .
6. Sale of power or fuel generated through renewable sources of energy (inc. ancillary services)
7. Sale of services rendered to offshore gaming licensees (OGLs) subject to the gaming tax
VAT-EXEMPT TRANSACTIONS
 Not subject to output tax, and any Input Tax Credit is not allowed
 Seller cannot bill any output VAT to his customers
 If the seller issues a VAT invoice or receipt without being VAT-registered, he shall be liable to the output
VAT without the benefit of any ITC.
VAT EXEMPTIONS UNDER SEC. 109 OF THE TAX CODE:
1. Sale or importation of (a) agricultural and marine food products in their original state, (b) livestock or
poultry of a kind generally used as, or yielding or producing foods for human consumption; and (c) breed-
ing stock and genetic materials therefor
2. Sale or importation of (a) fertilizers; (b) seeds, seedlings, and fingerlings; (c) fish, prawn, livestock and
poultry feeds, including ingredients, whether locally produced or imported, used in the manufacture of
finished feeds
3. Importation of personal and household effects belonging to the residents of the Philippines returning
from abroad, and non-resident citizens coming to the Philippines
4. Importation of (a) professional instruments and implements; (b) tools of trade, occupation or employ-
ment; (c) wearing apparel; (d) domestic animals; and (e) personal household effects belonging to over-
seas Filipinos, for their own use
5. Services subject to percentage tax (Sec. 116-127)
6. Services by agricultural contract growers and milling for others
7. Medical, dental, hospital, and veterinary services except those rendered by professionals (sale of medi-
cines by a drug store inside a hospital to in-patients is VAT-exempt)
8. Educational services rendered by private educational institutions
9. Services rendered by individuals pursuant to an employer-employee relationship
10. Services rendered by RHQs established in the PH, which is not earning/deriving income from the PH.
11. Transactions which are exempt under international agreements or special laws
12. Sales by agricultural cooperatives to their members and non-members; and their importation of direct
farm inputs, machineries and equipment used directly and exclusively in the production.
13. Gross receipts from lending activities by credit or multi-purpose cooperative
14. Sales by non-agricultural, non-electric, and non-credit cooperatives (share capital contri is ≤15,000.
15. Export sales by persons who are not VAT-registered
16. Sale of real properties not primarily held for sale/lease (not used in trade); Sale of real properties utilized
for low-cost housing and socialized housing ; House and lot with selling price of ≤3,199,200.
17. Lease of a residential unit with monthly rental ≤15,000 (If exceeds 15,000, placed in the same category
with commercial or industrial rental properties)
18. Sale, importation, printing, or publication of books and any newspaper, or any such educational reading
material covered by the UNESCO Agreement on the Importation of Educational, Scientific, and Cultural
Materials, including the digital or electronic format thereof.
19. Transport of passengers/cargo by international carriers
20. Sale, importation, or lease of passenger or cargo vessels and aircraft for domestic or international
transport operations
21. Importation of fuel, goods, and supplies by persons engaged in international shipping or air transport op-
erations
22. Services of banks, non-bank financial intermediaries performing quasi-banking functions, and other non-
bank financial intermediaries
23. Sales or lease of goods and services to Senior Citizens and PWDs subject to a discount
24. Transfer of property pursuant to Section 40(C)(2) of the Tax Code
25. Association dues, membership fees, and other assessments and charges collected by homeowners’ asso-
ciations, condominium corporations, and recreational clubs
26. Sale of gold to the BSP
27. Sale or importation of prescription drugs and medicines for:
(a) Diabetes, high cholesterol, and hypertension beg. January 1, 2020
(b) Cancer, mental illness, TB, and kidney diseases beg. January 1, 2021
(c) Drugs, vaccines, medical services directly used for COVID-19 treatment from January 1, 2021 to
December 31, 2023
28. Sale or importation of capital equipment necessary for the production of PPE , for COVID-19 prevention
beginning January 1, 2021 to December 31, 2023.
29. Sale or lease of goods or properties or the performance of services, the gross annual sales/receipts do
not exceed 3M.
VAT EXEMPTIONS UNDER SEC. 295 IN TITLE XIII OF THE TAX CODE:
1. VAT exemption on importation, and VAT zero-rating on local purchases shall only apply to goods and ser-
vices directly and exclusively used in the registered project or activity by a registered business enterprise.
2. The importation of COVID-19 vaccines shall be exempt from import duties, taxes, and other fees
3. Crude oil that is intended to be refined at a local refinery
VAT EXEMPTIONS UNDER SPECIAL LAWS/REGULATIONS/RULINGS:
1. Fees, per diems, allowances, and other income received by corporate directors from corporations of which
they are not employees
2. Sales and importation by PEZA and other ecozone registered enterprises which are taxed under the 5%
GIT (directly attributable to and exclusively used in the registered project or activity )
3. Sales of services by professionals and other suppliers of services hired under a contract for service or job
order with the departments and agencies of the government. (provided they derive not more than
250,000 in any 12-month period; such incomes are received from a LONE PAYOR; such professionals
have no other source of income)
4. Amounts of money received in trust which do not belong and redound to the recipient.
5. Services rendered within intra-company divisions
6. Importation of personal computers, laptops, tablets, or similar equipment appropriate for use in schools,
which are donated for distribution to public schools
7. VAT-exemption of certain sales to Solo Parents under R.A. No. 8972
VAT-TAXABLE SALE OF GOODS AND PROPERTIES
1. VATable Sales: there is an actual sale in the course of trade or business (within commerce of man)
2. Transactions deemed sale
(a) Transfer, use, or consumption not in the course of business of goods or properties originally
intended for sale or for use in the course of business (withdraw goods for personal use)
(b) Distribution or transfer of goods or properties to:
(1) Shareholders or investors as property dividends; or
(2) Creditors in payment of debt or obligation.
(c) Consignment of goods if actual sale is not made within sixty (60) days following the date such
goods were consigned.
(d) Transmission of property to a trustee IF:
(1) the property transferred is one for sale, lease, or use in the ordinary course of trade or
business, and
(2) the transfer constitutes a completed gift
(e) Retirement from or cessation of business with respect to inventories of taxable goods existing as
of such retirement or cessation, whether or not the business is continued by the new owner. (treated
as actual sale to avail of the Input Vat Credit)
OUTPUT VAT
 12% of the gross selling price, exclusive or net of VAT; 0% for zero-rated sales
Tax Base: GSP, net of sales discounts, sales returns, and allowances (inc. of excise tax)
For Transactions deemed sale: Market value of the goods at the time of transaction
For retirement from cessation of business Lower of acquisition cost or current market price
For cessation of status as VAT-registered Lower of acquisition cost or current market price
INPUT VAT: same rules as output VAT, but to purchases
Notes:
Cash Sale: VAT = 12% of highest of (SP, zonal value, or assessor’s value)
Deferred-payment basis not on the installment plan:
VAT = 12% of highest of (SP, zonal value, or assessor’s value)
On installment plan
VAT payments = 12% of installment payments BUT
Where GSP = Zonal or Assessor’s value
Actual collection (exclusive of VAT) x Higher of Zonal or = Tax base
Agreed consideration (exclusive of VAT) Assessor’s value
Tax Base x 12% = VAT
VAT-TAXABLE SALE OF SERVICES
REQUISITES:
1. Conducted in the ordinary course of trade or business
2. Leased or used in the PH
3. VAT-registered, or if not with more than 3M gross receipts during the year or in any 12-month period
4. IN case of lease of residential unit, monthly rental must exceed 15,000, and the aggregate annual re-
ceipts exceed 3M
Taxable Services: All kinds of services in the Philippines for a consideration, as long as it is not exempted by
law
Notes:
1. The universal charge passed on and collected by distribution companies and electric cooperatives shall be
excluded from the computation of the gross receipts.
2. PAGCOR is not subject to VAT on the sale of its services
3. Insurance and reinsurance commissions, whether life or non-life, are subject to VAT.
4. GROSS RECEIPTS FOR:
(a) Non-life insurance: premiums collected whether paid in money, notes, credits, or any substitute
(Excluding premiums from crop insurance, reinsurance premiums, returned premiums, DST)
(b) Dealers in securities: GSP less cost of securities sold
(c) Pre-need companies: premiums or payments received from plan holders
(d) HMO: enrollment fees + other charges received from members
ISSUANCE OF VAT INVOICE AND RECEIPT
A VAT-registered person shall issue:
1. A VAT invoice for every sale, barter, or exchange of goods or properties; and
2. A VAT official receipt for every lease of goods or properties, and for every sale, barter, or exchange of ser-
vices.
Consequences of Issuing Erroneous VAT Invoice or VAT Official Receipt
1. If a non-VAT issue receipt or invoice showing TIN followed by the word “VAT”:
- Other applicable percentages taxes
- VAT due on the transaction w/o the benefit of input tax credit
- 50% surcharge
Note: VAT is still recognized as input tax credit to the purchaser.
2. If a VAT-registered person issues a VAT invoice or VAT official receipt for a VAT-exempt transaction
- Transaction will become taxable
INPUT TAX CREDIT
 Also called input VAT
 VAT due or paid on the importation of goods or VAT paid by a purchaser on the local purchases of goods in
the course of trade or business
 Includes transitional input tax and the presumptive input tax.
Sources/Classification of ITC
1. VAT paid to supplier or vendor (local purchase) and VAT paid to BIR (importation)
2. ITC from transactions “deemed purchase”
3. Transitional input tax= Higher of (2% of value of beg. Inventory or the actual input VAT paid)
4. Presumptive input tax = 4% of gross value in money of purchases or primary agri products w/c are ex-
empt from VAT, and w/c are used as inputs in production (available to firm engaged in processing of sar-
dines, mackerel, and milk, and in the manufacturing of refined sugar, cooking oil, and packed noodle-
based instant meals.
5. Input tax on depreciable goods (deferred input tax credits): depreciable capital goods > ₱1M exc. of VAT in
a calendar month
Useful life of ≥ 5 years ITC spread over 60 months beg. on the month when it is acquired
Useful life of < 5 years ITC spread evenly by dividing input tax by actual useful life (in months)
 If sold within 5-year period, entire unamortized input tax can be claimed as ITC.
 NOTE: amortization of ITC shall only be allowed until DECEMBER 31, 2021.
6. Input tax on Construction in Progress (CIP): not depreciated until asset is placed in service; ITC recognized
on the month payment is made
7. Ratable portion of any input tax which cannot be directly attributed to either taxable or exempt activity
8. Issuance of a VAT invoice by a non-VAT person – provided the requisite information is shown on the in-
voice or receipt
9. Issuance of a VAT invoice on an exempt transaction by a VAT-registered person
HOW IS AN ITC USED?
1. Used as credit against output tax
2. Excess ITC shall be carried over to succeeding period
3. Input tax attributed to 0-rated sales option:
(a) Applied against out VAT from sales of a VATable line of business
(b) Carried over to succeeding period
(c) Apply for refund or tax credit certificate (TCC)
4. Input tax attributable to VAT-exempt sales are expensed.
5. Input taxes on the purchase of the non-depreciable vehicles and all input taxes on the maintenance ex-
penses are expensed.
REFUND OR TAX CREDIT OF INPUT TAX
LIMITATIONS:
1. Must not have been applied against output taxes
2. Shall not include transitional input tax
3. Export sales—payments in acceptable foreign currency
4. Only proportionate share of input taxes allocated to 0-rated sales can be claimed as refund
Time for Filing Claim for Refund or Tax Credit
1. Zero-rated: within 2 years after close of taxable quarter when such sales were made
2. Unused input taxes: within 2 years from date of cancellation of VAT registration
Place of Filing Application or Claim
GR: BIR Office or RDO having jurisdiction
XPN: direct exporters file claims with VAT Credit Audit Division (VCAD)
PERIOD WITHIN WHICH REFUND OR TAX CREDIT OF INPUT TAXES SHALL BE ACTED UPON :
FILING OF VAT RETURN AND PAYMENT OF VAT
1. Monthly VAT Return or Declaration
BIR Form 2550M not later than the 20th day ff. the end of each taxable month
2. Quarterly VAT Return or Declaration
BIR Form 2550Q not later than the 25th day ff. the end of taxable quarter
3. Returns under the EFPs
Within 21-25 days ff. end of each month, depending on industry classification
Payment of tax 5 days later than the deadline for filing
Note: Beg. January 1, 2023, filing and payment of VAT shall be done within 25 days ff. the close of each taxa-
ble quarter. No prescribed deadline for monthly filing.
4. Advance Payment of VAT: the following are subject
(a) Withdrawal of refined sugar from the mill/refinery by the owner/seller (except if cooperative)
(b) Sale of flour
(c) Transport of naturally grown and planted timber products
(d) Sale of jewelry, gold, and other metallic minerals to (1) Non-resident individuals not engaged in
business and (2) Non-resident foreign corporations
5. Short Period Return
a) Any person who retires from business with due notice to the BIR office
b) Any person whose VAT registration has been cancelled
 All persons liable for VAT are required to submit a quarterly Summary List of Sales, and a quarterly Sum-
mary List of Purchase; recorded using the BIR’s Reconciliation of Listing for Enforcement (“RELIEF”) Sys-
tem application (compact disc-recordable or “CDR”)
WITHHOLDING OF VAT
MANDATORY WITHHOLDING OF VAT
1. By the government or any of its instrumentalities
 Deduct and withhold a final VAT of 5% of the gross payments thereof
5% Final VAT = VAT withheld by the government buyer
7% of the gross payment represents the input tax for the sales to the government in lieu of the actual
input VAT directly attributable to such sales.
(i) If the actual input VAT exceeds the 7% of gross payments, such excess may form part of the seller’s
expenses.
(ii) If the actual input VAT is less than the 7% of gross payments, the difference must be closed to
expenses (decrease expense).
2) A resident payor (government or private) shall withhold the twelve percent (12%) VAT with respect to pay-
ments for:
(a) the lease or use of properties or property rights owned by non-residents; and
(b) other services rendered in the Philippines by non-residents
 Remitted within 10 days ff. the end of the month the withholding was made.
3) Optional Withholding of VAT
’
 Also called Gift tax
 Imposed on the gratuitous transfer of real or personal, tangible or intangible property
 Imposed whether the transfer is in trust or otherwise
Purpose: 1. Prevent avoidance of estate tax.
2. Compensate for the loss or decrease of income and estate taxes
Requisites: 1. Transfer without consideration (donative intent)
2. Donor and donee are living @ time of transfer (inter vivos)
3. Completed gift (with delivery)
CONTRACT OF DONATION
When Perfected: time when donor knows of the acceptance by the donee
Who can be donors: all person who may contract and dispose of their property
Who can be donee: all those who are not specially disqualified by law
- Minors are allowed but acceptance is done thru parents or legal representatives
Void Donations: 1. Between spouses (direct or indirect), during marriage, except moderate gifts.
2. Between persons living together as h&w without valid marriage.
3. Between persons guilty of concubinage or adultery.
4. Between persons found guilty of the same criminal offense
5.Those made to a public officer or his/her spouse, descendants, and ascendants, by
reason of his or her office
6. Donations made by persons to those who cannot inherit from them
Donation of Movables
1. May be oral or in writing (if oral, require simultaneous delivery or the thing or document
representing the right donated
2. Acceptance may be oral, in writing, or tacit.
≤ 5,000 No required form (both donation and acceptance)
> 5,000 Writing (both donation and acceptance)
Donation of Immovables:
1. Must be in writing and in public instrument (notarized)
2. Acceptance may be made in the same deed of donation or in a separate public instrument.
OTHER TRANSACTIONS SUBJECT TO DONOR’S TAX
1. TRANSFER TO INSUFFICIENT CONSIDERATION
Requisites: 1. Real or personal property is transferred (except RP classified as capital asset)
2. Consideration is for less than a full price
3. Transfer inter vivos
4. Not an arm’s length or bona fide transaction. (Party transferring has donative intent)
Tax Consequences
Gift (Subject to Donor’s Tax): Income (subject to income tax)
FMV of property transferred Price (consideration) received
Less: Price (consideration received) Less: cost
In Transfers for Insufficient Consideration in the Sale of Domestic Shares of Stock, FMV of share of stock sold,
bartered or exchanged shall be as follows:
1. If listed, but transferred outside local stock exchange:
(a) Closing price on the day shares are sold, bartered, or exchange
(b) Closing price on the day nearest to the date of sale, barter, or exchange if there is no sales
transaction of the shares in the local stock exchange on the day it was sold, bartered, or
exchanged.
2. If not listed and traded in local stock exchange:
(a) Common shares—book value based on latest available FS, prior to date of sale, but not
earlier than the immediately preceding taxable year.
(b) Preferred shares—liquidation value (Redemption price) as of the BS date nearest to the
transaction date, including premium and cumulative preferred dividends in arrears.
2. CONDONATION OR REMISSION OF DEBT
 Debtor did not render any service in favor of creditor
3. EXERCISE OF GRANTED EQUITY-BASED COMPENSATION BY THE SUCCESSOR/HEIR OF AN EMPLOYEE-
GRANTEE (NEW)
 Difference between the BV or FMV of the shares at the time of exercise (whichever is higher) and the price
fixed on the grant date
GROSS GIFT
Intangible personal property: incorporeal property; without physical form, but represents rights and privileges
Intangible Property Situs
1. Receivable (promissory note) Residence of debtor
2. Bank Deposit Location of bank
3. Other IP
- Franchise, patent, copyrights, trademark Where property is used
- Investment in partnership Where partnership is established
- Shares of stocks, bonds, corporate obligations
(a) Domestic Corporation Within PH
(b) Foreign Corporation Without PH
XPN: If ≥ 85% of business is in the Philippines Within PH
If shares/bonds acquired a business situs in PH Within PH
Gross Gift of Husband and Wife: Husband and wife may donate
(a) The conjugal or community properties.
(b) Separate or exclusive property owned by only one spouse.
Donor Real Property Tangible Personal Property Intangible Personal Property
Within Without Within Without Within Without
Resident Donor:
1. Citizen      
2. Resident Alien      
Non-Resident Donor
3. Non-resident alien    

 (with
reciprocity)

PROPERTY VALUATION
Real Property FMV which is the higher of the zonal value or the assessor’s value
Personal Property FMV at the time of the gift
Stocks listed in the stock
exchange
Average of the lowest and highest quotes on the valuation date (date
of gift) or day nearest to the valuation date
Stocks not listed in any local
exchange
Common share: Book value
Preferred Share: Par value
Notes; accounts receivable FMV is the discounted amount of the unpaid principal plus interest
Stock options (1) At the time of donation, the FMV of the stock option
(2) Upon exercise of the option, the difference between the higher of
the BV or FMV of the underlying shares at the time of exercise, and
the exercise price
Units of participation in any associa-
tion, recreation, or amusement club
Bid price nearest the date of the gift published in any newspaper or
publication of general circulation.
EXEMPTIONS (EXCLUSIONS) FROM GROSS GIFT
1. Gifts made to National government and its instrumentalities not conducted for profit.
2. Gifts made to educational, charitable, religious, cultural, social welfare institutions, accredited NGOs and
trusts, philanthropic organizations, and research institutions.
REQUISITIES:
(a) Must be non-profit and non-stock; pays no dividends; trustees do not receive any
Compensation
(b) Not more than 30% of gifts shall be used for administrative purposes
(c) Must be accredited by designated accrediting government agency, and registered with BIR.
3. Campaign contributions in cash or in kind to any candidate which are duly reported to the COMELEC
Note: campaign contributions are not deductible by either individuals or DC for purposes of computing
the income tax
4. Other donations which are exempted from the donor’s tax under special laws
(a) Donation made for the operation of the Dual Training System under R.A. No. 7686.
(b) Donations of cooperatives to duly accredited charitable, research, and educational institutions, and
to socio-economic projects within their area of operations
(c) Donations of lands certified by the LGU to have been donated for socialized housing purposes
(d) Donation to the Philippine Red Cross
(e) Donations to state universities and colleges
(f) Donations of imported healthcare equipment or supplies intended to combat COVID-19
(g) Donation of COVID-19 vaccines; not intended for resale and commercial use
DEDUCTIONS FROM GROSS GIFT:
1. Mortgage or encumbrance on the property which obligation is assumed by the donee
2. Those specifically provided by the donor as a diminution of the property donated
3. The first ₱250,000 (per year)
COMPUTATION OF DONOR’S TAX
Tax Rate: 6%
Tax Base: Total gifts in excess of 250,000 exempt gift made during the year (cumulative basis over 1 year)
A. On the first donation during the year:
Gross Gift xx
Less: Exemption or deduction xx
Net Gift xx
Gift Tax (6%) xx
B. On subsequent donations within the same calendar year:
Gross gift xx
Prior gross gift xx
Total Gross Gift xx
Less: Exemption or deduction xx
Total Net Gifts xx
Gift tax xx
Less: Gift tax on prior net gifts xx
Gift tax on subsequent gift xx
CREDIT FOR FOREIGN DONOR’S TAXES PAID
 Available only to citizens or resident alien donors
 Subject to limit
Limits:
(A) Net gift (per Foreign Country) x PH Donor’s Tax
Total Net Gift
(B) Net Gifts (all Foreign Country) x PH Donor’s Tax
Total Net Gifts
RULES: 1. If there is only one (1) foreign country, only Limit (A) is used.
2. If there are ≥ two (2) foreign countries, use both Limits
Formula:
Donor’s tax paid in Country 1
Limit A (Country 1)
Donor’s tax paid in Country 2
Limit A (Country 2)
Sum of donor’s taxes paid in
Countries 1 and 2
Limit B
Lower (1)
+
Lower (2)
Lower
Limit A
Limit B
Lower = credit
DONOR’S TAX RETURN
Who files? Donor
When: 30 days from the date the gift is made
Time of payment: at the time of filing the return
Where: 1. IF Resident Donor—AAB, RDO, collection officer, treasurer of city/municipality,
Office of the Commissioner (if donor has no legal residence)
2. If Non-resident donor—PH embassy or consulate in the country where he is
domiciled or directly with the Office of Commissioner (RDO No. 39)
3. In cases of “No Payment Return” - RDO, or Office of Commissioner (RDO 39—South
Quezon City) if no legal residence in PH
Notes: 1. No need for return if exempt.
2. A separate return shall be filed by each donor for each gift or donation made on different dates
during the year
3. Only one return shall be filed for several gifts or donations by a donor made on the same date to
different donees.
4. If the gift or donation involves conjugal/community property, each spouse shall file a separate
return corresponding to his/her respective share in the conjugal/community property (applies also to
co-ownership)
Notice of Donation: required to be exempt from the donor’s tax and to claim full deduction of the donation
given to qualified donee institutions, the DONOR ENGAGED IN BUSINESS (every donation at least 50,000 to
RDO with jurisdiction.
WHEN: within 30 days after receipt of the donee’s duly issued Certificate of Donation (BIR Form No. 2322)
 The same certificate shall be attached to the Notice of Donation, and shall state that not more than 30%
of the donations for the taxable year shall be used by such accredited non-stock, nonprofit, NGO-donee
institution for administration purposes
Intangible personal property: incorporeal property; without physical form, but represents rights and privileges
Intangible Property Situs
1. Receivable (promissory note) Residence of debtor
2. Bank Deposit Location of bank
3. Other IP
- Franchise, patent, copyrights, trademark Where property is used
- Investment in partnership Where partnership is established
- Shares of stocks, bonds, corporate obligations
(a) Domestic Corporation Within PH
(b) Foreign Corporation Without PH
XPN: If ≥ 85% of business is in the Philippines Within PH
If shares/bonds acquired a business situs in PH Within PH
GROSS ESTATE
Donor Real Property Tangible Personal Property Intangible Personal Property
Within Without Within Without Within Without
Resident Donor:
1. Citizen      
2. Resident Alien      
Non-Resident Donor
3. Non-resident alien    

 (with
reciprocity)

PROPERTIES INCLUDED IN THE GROSS ESTATE OF THE DECEDENT:
1. Properties owned by the decedent and physically present in his estate at the time of death.
2. Interest (whether legal or beneficial) in property owned or possessed by the decedent at the time of death
3. Taxable Transfers—made during lifetime, but are in the nature of testamentary dispositions (mortis cause
in substance)
(a) Transfers in Contemplation of Death
- No transfer of title or ownership to the donee
- The donor retains ownership (either legal or beneficial) and remains in full control
- The transfer is revocable by the donor at will during his lifetime
- The transfer is void if the donee dies first
(b) Revocable Transfers
(c) Transfer with retention or reservation of certain rights over the income or enjoyment of the
property transferred;
4. Property passing under a general power of appointment (“GPA”)
- The decedent is the donee
- The (appointed) property comes from a donor (of the power) with a GPA for the donee (of the
power). A GPA makes the appointed property, for all purposes, the property of the donee of
the power of appointment.
5. Transfer for insufficient consideration (excess of the FMV of the property @ time of death over the
value of consideration received by the decedent)
6. Proceeds of Life Insurance IF
(a) His estate, his executor or administrator is the beneficiary; whether nor not the designation of the
beneficiary is revocable
(b) The beneficiary is any other person, but the decedent retains the power to revoke the designation.
Not included if:
(a) Beneficiary is other than the estate, his executor or administrator, and designation is irrevocable
(b) Proceeds of a group insurance policy
(c) Benefits from the GSIS, SSS, accruing by reason of death
7. Claims against Insolvent Person: @ full amount less bad debts
8. Conjugal/community properties, if decedent was married.
Note: Proceeds of Life Insurance are
(a) Conjugal/Community—money used to pay premium came from conjugal funds
(b) Exclusive—if came from exclusive property of decedent
(c) Partly—if the premiums were paid partly also
PROPERTIES OF SPOUSES
PROPERTY REGIMES:
1) Absolute Community of Property (“ACP”);
2) Conjugal Partnership of Gains (“CPG”);
3) Separation of Property
In the absence of a marriage settlement, the property relations shall be governed by:
a) the CPG for those married before August, 3, 1988; or
b) the ACP for those married on or after August 3, 1988.
CONJUGAL PARTNERSHIP OF GAINS (CPG)
EXCLUSIVE PROPERTIES:
1) Property owned before marriage;
2) Property acquired during the marriage by gratuitous title (by inheritance or donation);
3) Property acquired with the exclusive money of the husband/wife, or exchanged for exclusive property of
the husband/wife.
4) Property designated as exclusive in a marriage settlement
CONJUGAL PROPERTIES:
1) Properties acquired by onerous title using the common funds (even if the property is only for one of the
spouses);
2) Properties obtained from the labor or work of the spouses during marriage;
3) Properties acquired by chance such as winnings from gambling or betting. (However, losses therefrom
shall be borne exclusively by the loser-spouse).
4) Fruits (natural or civil) and income of the conjugal properties;
5) Fruits (natural or civil), and income of the exclusive properties of each spouse
ABSOLUTE COMMUNITY OF PROPERTY (ACP)
EXCLUSIVE PROPERTIES:
1) Property acquired during the marriage by gratuitous title (by inheritance or donation) UNLESS the donor or
testator expressly provides that the property shall form part of the community property
2) Fruits and income of exclusive properties;
3) Properties for the personal or exclusive use of the husband/wife except jewelry;
4) Property acquired before marriage by the husband who has legitimate descendants from a previous mar-
riage.
5) Property designated as exclusive in a marriage settlement.
CONJUGAL PROPERTIES:
1) ALL properties owned by the spouses at the time of the marriage (except (4) above).
2) ALL properties acquired thereafter.
3) Fruits and income of community properties.
ACQUISITIONS OR TRANSMISSIONS WHICH ARE NOT INCLUDED IN THE GROSS ESTATE
(a) Merger of the usufruct in the owner of the naked title to the property;
(b) Fideicommissary substitution – where the inheritance or legacy is delivered or transmitted by the fiduci-
ary heir or legatee to the second heir (fideicommissary);
(c) The transmission from the first heir, legatee, or donee in favor of another beneficiary, in accordance with
the desire of the predecessor;
(d) All bequests, devises, legacies, or transfers to social welfare, cultural, and charitable institutions, no part
of the income of which inures to the benefit of any individual
(e) Proceeds of life insurance and benefits received by members of GSIS
(f) Benefits received by members from the SSS by reason of death
(g) Amounts received from the Philippine and United States governments for war damages
(h) Amounts received from the United States Veterans Administration
(i) Retirement benefits of employees of private firms from private pension plans approved by the BIR
(j) Intangible personal property located in the Philippines of a non-resident alien decedent under the princi-
ple of reciprocity
(k) Personal Equity and Retirement Account (“PERA”) assets including Qualified PERA contribution
(l) Proceeds of life insurance when the beneficiary is not the estate, the executor, or the administrator, and
the designation is irrevocable
(m) Bank deposit in the name of the decedent on which the 6% estate tax has been withheld and remitted by
the bank to the BIR upon withdrawal by the heirs.
(n) 1M received, in case of death of a health worker, public or private, who contracted COVID-19 in the line of
duty (n from February 1, 2020 and during the state of national emergency due to COVID-19)
PROPERTY VALUATION
Usufruct, use, habitation, annuity based on the probable life of the beneficiary in accordance with the
latest Basic Standard Mortality Table
Real Property FMV which is the higher of the zonal value or the assessor’s value
Personal Property Generally, FMV at the time of death of the decedent
Stocks listed in the stock
exchange
Average of the lowest and highest quotes on the valuation date (date
of death) or day nearest to the valuation date
Stocks not listed in any local
exchange
Common share: Book value
Preferred Share: Par value
Notes; accounts receivable FMV is the discounted amount of the unpaid principal plus interest
Units of participation in any associa-
tion, recreation, or amusement club
FMV is the bid price on the date of death or nearest the date of death
published in any newspaper or publication of general circulation.
Cash in bank in local or foreign cur-
rency
The peso value of the balance at the date of death.
DEDUCTIONS FROM THE GROSS ESTATE
I. ORDINARY DEDUCTIONS:
A. CLUT (Claims, Losses, Unpaid Mortgages, Taxes, etc.)
1. Claims against the estate: bona fide unpaid personal obligations of the decedent of a pecuniary nature;
except unpaid obligations incurred incidental to his death such as funeral or medical expenses
2. Claims against insolvent persons: included first in the gross estate; portion that can’t be collected is de-
ductible
3. Unpaid Mortgages
4. Income taxes and property taxes: unpaid income taxes due or received before the death; real property
taxes accrued prior to the death (RPT accrue at beginning of the year)
5. Casual Losses:
Requisites: a) The loss is not compensated for by insurance or otherwise;
b) The loss is not claimed as a deduction in an income tax return;
c) The loss must occur not later than the last day for payment of the estate tax (generally,
within 1 year after death).
Note: For NRA, allowable CLUT deduction shall be prorated based on the size of gross estate:
Philippine Gross Estate x CLUT
Worlwide Gross Estate
B. TRANSFERS FOR PUBLIC USE
1. To government and political subdivisions for public use
2. Transfers to social welfare, cultural, and charitable institutions, provided:
a) No part of its net income inures to the benefit of any individual; and
b) ≤ 30% of the bequest, devise, or legacy is used for administrative purposes.
C. VANISHING DEDUCTION (Property-Previously Taxed—PPT)
Conditions for Allowance of the Vanishing Deduction:
1. Acquired the property by inheritance or donation within 5 years prior to his death
2. It formed part of the gross estate of prior decedent, or part of taxable gift of donor
3. Prior estate tax or donor’s tax is paid
4. Estate of prior decedent has not previously availed of the vanishing deduction
Percentage of Vanishing Deduction
More Than Not More Than Percentage
- 1 year 100%
1 year 2 years 80%
2 years 3 years 60%
3 years 4 years 40%
4 years 5 years 20%
5 years - -
Procedure in Computing VD:
(a) Determine the lower value of the PPT xx
FMV of the PPT in the estate of the prior decedent, or FMV of
the PPT in the estate of the present decedent, if PPT was inherited.
FMV of the PPT at the date of donation, or FMV of the PPT in the estate
of the present decedent if the PPT was donated.
(b) Deduct any mortgage or lien on the PPT which was paid by the present (xx)
decedent where such mortgage or lien was used as a deduction in the
computation of the estate tax of the prior decedent, or as a deduction in
determining the donor's tax
NET VALUE OF PPT xx
(c) Prorate the ordinary deductions and subtract from the net value:
Net Value of PPT x Ordinary deductions (xx)
Gross Estate (exc. VD)
FINAL BASIS xx
(d) Apply the rate of Vanishing Deduction Rate (based on number of years interval) %
VANISHING DEDUCTION XX
II. SPECIAL DEDUCTIONS:
A. FAMILY HOME: Lower of
1) FMV of the family home if
A) Family Home is exclusive property of decedent FMV
B) Family Home is conjugal property FMV/2
C) Family land is exclusive while the family house is conjugal FMV of land +
FMV of house/2
D) If family land is conjugal while family house is exclusive FMV of land/2 +
FMV of house
OR
2) P10,000,000
B. STANDARD DEDUCTION
1. Citizens and Resident Aliens 5,000,000
2. Non-resident aliens 500,000
3. Substantiation not required
C. AMOUNTS RECEIVED BY HEIRS UNDER R.A. NO. 4917 (Retirement Benefits)
 Must be included first in the gross estate before the same can be deducted (NOT APPLICABLE TO NRA)
III. SHARE OF THE SURVIVING SPOUSE IN THE NET CONJUGAL PROPERTIES
Amount of deduction = Conjugal properties - conjugal deductions
2
ESTATE TAX RATE: 6%
EXCLUSIVE P CONJUGAL P. TOTAL
A. CLUT  
B. Transfer for Public Use 
C. Vanishing Deduction  
Net Estate before special deduction xxx xxx xxx
D. Family Home 
E. Standard Deduction 
F. Amounts received by heirs under RA 4917 
G. Share of surviving spouse in conjugal net as-
sets

NET ESTATE xxx
CREDIT FOR FOREIGN ESTATE TAX PAID
 Available only to Citizen or resident alien decedents
 Subject to limit
Limits:
(A) Net Estate (per Foreign Country) x PH Estate Tax
Entire net estate
(B) Net Estate (all Foreign Country) x PH Estate Tax
Entire net estate
RULES: 1. If there is only one (1) foreign country, only Limit (A) is used.
2. If there are ≥ two (2) foreign countries, use both Limits
Formula:
Estate tax paid in Country 1
Limit A (Country 1)
Estate tax paid in Country 2
Limit A (Country 2)
Sum of estate taxes paid in
Countries 1 and 2
Limit B
Lower (1)
+
Lower (2)
Lower
Limit A
Limit B
Lower = credit
ESTATE TAX RETURN
Required in the ff. cases:
a) When the transfer is subject to estate tax; or
b) When the gross estate includes properties for which clearance from the BIR (Certificate Authorizing Regis-
tration (CAR)) is needed before transfer of ownership to the transferees/heirs can be effected (regardless
of the value of the gross estate).
Who files: executor/administrator/legal heirs
Time of Filing: 1 year from death of decedent (can be extended another 30 days)
Where to File:
1. Resident decedent—register and secure a new TIN from RDO where decedent was domiciled
File estate tax return with: AAB, RDO, Collection officer, treasurer of city/municipality
2. Non-resident decedent—TIN is secured from and estate tax return shall be filed with AAB, RDO,
Officer of Commissioner (RDO No. 39, South Quezon City), if no executor/administrator
3. In case of “No Payment Return” - RDO, or Office of the Commissioner (RDO No. 39, South Quezon
City) if the decedent has no legal residence in the PH
Payment of Estate tax:
When: pay as you file (may extend not to exceed 5 years if settled thru court; 2 years if extrajudicial)
 Any amount paid after the statutory due date of the tax, but within the extension period, shall be subject
to interest but not to surcharges
PAYMENT BY INSTALLMENT
1. Cash installment: made within 2 years from date of filing
 In case of the lapse of 2 years without the entire estate tax due being paid, the remaining balance thereof
shall be due and demandable subject to the applicable penalties and interest reckoned from the pre-
scribed deadline for filing the return, and payment of the estate tax.
2. Partial Disposition of Estate and Application of its Proceeds to the Estate Tax Due
 computed estate tax due shall be allocated in proportion to the value of each property
 estate shall pay to the BIR the proportionate estate tax due of the property intended to be disposed of
 In case of failure to pay the total estate tax due out of the proceeds of the said disposition, the estate tax
due shall be immediately due and demandable subject to the applicable penalties and interest reckoned
from the prescribed deadline for filing the return and payment of the estate tax.
Who pays estate tax: executor/administrator (severally liable); heir subsidiarily liable to the extent of share
Payment of Estate Tax as a Prerequisite to Distribution and Transfer of Shares, bonds, and rights : estate tax
clearance/Certificate Authorizing Registration (CAR)
Payment of Tax as a Requirement for Withdrawal from Bank Account: 6% FWT, withdrawal within 1 year from
date of death
PROVINCES
 Power to Levy other taxes, fees, or charges (must have public hearing; otherwise void)
Fundamental Principles in Local Taxation:
1. Uniform in each LGU
2. Taxes, fees, charges, and other impositions shall:
(1) Be equitable and based, as far as practicable, on the taxpayer’s ability to pay;
(2) Be levied and collected only for public purposes;
(3) Not be unjust, excessive, oppressive, or confiscatory;
(4) Not be contrary to law, public policy, national economic policy, or in the restraint of trade
3. Collection shall in no case be let to any private person.
4. Revenue collected shall inure solely to the benefit of, and be subject to the disposition by, the LGU levying
the tax, unless otherwise specifically provided in the LGC
5. Evolve a progressive system of taxation
6. Territoriality
Taxing Authority: sanggunian of the LGU thru appropriate ordinance
1. TAX ON TRANSFER OF REAL PROPERTY OWNERSHIP
Tax imposed on sale, donation, barter, or on any other mode of transferring ownership or title of
real property
Tax base Higher between total consideration and FMV
Tax Rate Not more than 50% of 1%
Time of payment Transferor: Within 60 days from date of execution of deed or from the date of de-
cedent’s death
Exemption Real property pursuant to RA No, 6657 (Comprehensive Agrarian Reform Law of
1988)
2. TAX ON BUSINESS OF PRINTING AND PUBLICATION
Tax imposed on business of persons engaged in the printing and/or publication of books, cards,
posters, leaflets, handbills, certificates, receipts, pamphlets, and others
Tax rate and base (a) Newly-started: not exceed 1/20 of 1% of capital investment
(b) Succeeding years: not exceed 50% of 1% of gross annual receipts for the
preceding year
Exemption Receipts from the printing and/or publishing of books or other reading materials
prescribed by Dep’t of Education, culture & sports as school texts or references
3. FRANCHISE TAX
Tax imposed on Businesses enjoying a franchise
Tax rate and base (a) Newly-started: not exceed 1/20 of 1% of capital investment
(b) Succeeding years: not exceed 50% of 1% of gross annual receipts for the
preceding year
4. TAX ON SAND, GRAVEL, AND OTHER QUARRY RESOURCES
Tax imposed on Ordinary stones, sand, gravel, earth, and other quarry resources, extracted from:
(a) public lands or
(b) the beds of seas, lakes, rivers, streams, creeks, and other public waters
within the territorial jurisdiction of the province.
Tax base FMV in the locality
Tax Rate Not more than 10%
5. PROFESSIONAL TAX
Tax imposed on Person engaged in the exercise or practice of his profession requiring government
examination (Bar or exam conducted by PRC)
Tax Not more than P300.00
Place of payment Province, city, or municipality where principal office is situated or where he
practices
Time of payment Annually: on or before January 31
If TP begins practice after month of January: After January 31
Exemption Professionals exclusively employed in the government
6. AMUSEMENT TAX
Tax imposed on Proprietors, lessees, or operators of (a) theaters, (b) cinemas, (c) concert halls, (d)
circuses, (e) boxing stadia, and (f) other places of amusement
Tax base Gross receipts from admission fees
Tax Rate Not more than 10%
Exemption Operas, concerts, dramas, recitals, painting and art exhibitions, flower shows, mu-
sical programs, literary and oratorical presentation except Pop, rock, or similar
concerts
Note: 1. 15% OPT for professional basketball games precludes the province from im-
posing a local tax thereon
2. Sale of movie tickets is subject to the local amusement tax, and not to VAT
7. ANNUAL FIXED TAX FOR EVERY DELIVERY TRUCK OR VAN OF MANUFACTURERS OR PRODUCERS, WHOLE-
SALERS OF, DEALERS, OR RETAILERS IN, CERTAIN PRODUCTS
Tax imposed on Used in delivery or distribution of distilled spirits, fermented liquors, soft drinks,
cigars and cigarettes, and other products to sales outlets, or consumers, whether
directly or indirectly, within the province
Tax Do not exceed P500.00
MUNICIPALITIES
1. TAX ON BUSINESS (LOCAL BUSINESS TAX)
(a) On manufacturers, assemblers, repackers, processors, brewers, distillers, rectifiers, and compounders of
liquors, distilled spirits, and wines
 Tax per annum is fixed that increases with TP’s domestic gross sales/receipts
 IF receipt is ≥ 6.5M, tax rate is not exceeding 37.5% of 1%
(b) On wholesalers, distributors, or dealers in any article of commerce of whatever kind or nature
 Tax per annum is fixed that increases with TP’s domestic gross sales/receipts
 IF receipt is ≥ 2M, tax rate is not exceeding 50% of 1%
(c) On exporters, and on manufacturers, millers, producers, wholesalers, distributors, dealers or retailers of
essential commodities
 Rate not more than 1/2 rates prescribed under subsection (a), (b) and (d) of Section 143 of the LGC
 Essential commodities are:
(1) Rice and corn;
(2) Wheat or cassava flour, meat, dairy products, locally manufactured, processed or preserved food,
sugar, salt and other agricultural, marine, and fresh water products, in their original state or not;
(3) Cooking oil and cooking gas;
(4) Laundry soap, detergents, and medicine; (
5) Agricultural implements, equipment and post-harvest facilities, fertilizers, pesticides, insecticides,
herbicides and other farm inputs;
(6) Poultry feeds and other animal feeds;
(7) School supplies; and
(8) Cement
(d) On retailers
 Sales not exceeding 400,000 2% per annum
 In excess of first 400,000 1% per annum
 Barangays shall have the exclusive power to levy taxes on gross sales/receipts of preceding calendar year
of 50,000 or less, in the case of barangays in cities; and 30,000 or less in case of brgy. in municipalities
(e) On contractors and other independent contractors
 Tax per annum is fixed that increases with TP’s domestic gross sales/receipts
 IF receipt is ≥ 2M, tax rate is not exceeding 50% of 1%
(f) On banks and other financial institutions
 Rate not exceeding 50% of 1% on the gross receipts of the preceding calendar year derived from interest,
commissions and discounts from lending activities, income from financial leasing, dividends, rentals on
property and profit from exchange or sale of property, and insurance premium.
(g) On peddlers engaged in sale of any merchandise or article of commerce
 Not exceeding P50.00 per peddler annually
(h) On any business, not otherwise specified in the preceding paragraphs, which the sanggunian concerned
may deem proper to tax.
 For business subject to the excise tax, VAT or OPT, rate shall not exceed 2% of gross sales/receipts of the
preceding year
Notes:
 Where the taxpayer has a factory, project office, plant, or plantation, and all sales are recorded in the prin-
cipal office, the following sales allocation shall apply:
30% taxable by city/municipality where principal office is located
70% taxable by city/municipality where the factory, project office, plant, or plantation is located
 In case of a plantation located at a place other than the place where the factory is located, 70% is divided
as follows:
60% city or municipality where the factory is located
40% city or municipality where the plantation is located.
2. FEES AND CHARGES
(a) Permits/Licenses—only be commensurate to the cost of issuing the license or permit, and the expenses
incurred in the conduct of the necessary inspection or surveillance
 professional who has paid his professional tax shall be exempt from the payment of the business permit
fee in the operation of his clinic or office (still need to secure business permit but w/ no cost)
(b) Fees for Sealing and Licensing of Weights and Measures
(c) Fishery Rentals, Fees, and Charges—municipalities shall have the exclusive authority to grant fishery
privileges
Additional Taxing Power of Municipalities Within the Metropolitan Manila Area (“MMA”) :
 May levy and collect the taxes which may be imposed by the province at prescribed rates
CITIES
(a) levy the taxes, fees, and charges which the province or municipality may impose
 Tax rates may exceed the maximum rates allowed by not more than 50% except rates of professional and
amusement taxes
(b) Percentage tax on any business—not exceeding 3% of gross sales/receipts
(c) Collect from the same manufacturers, producers, wholesalers, retailers, and dealers using route trucks, a
mayor’s permit fee
BARANGAYS
A. TAXES OF STORES/RETAILERS
Tax imposed on Stores or retailers with fixed business establishments with gross sales or receipts
of the preceding calendar year of:
(a) Not more than ₱50,000 for stores in a barangay within a city;
(b) Not more than ₱30,000 for stores in a barangay within a municipality
Tax base Gross sales or receipts
Tax Rate Not more than 1%
B. SERVICE FEES OR CHARGES
 regulation or the use of barangay-owned properties or service facilities such as palay, copra, or tobacco
dryers
C. BARANGAY CLEARANCE
 Imposed by sangguniang bayan
 Application for clearance shall be acted upon within 7 working days from filing
D. OTHER FEES AND CHARGES
(1) On commercial breeding of fighting cocks, cockfights and cockpits;
(2) On places of recreation. That charges admission fees
(3) On billboards, signboards, neon signs, and outdoor advertisements
COMMON REVENUE-RAISING POWERS
1. Service Fees and Charges
2. Public Utility Charges
3. Toll Fees or Charges—no toll fees or charges shall be collected from:
- officers and enlisted men of AFP and members of PNP on mission
- post office personnel delivering mail
- physically-handicapped persons
- disabled citizens who are 65 years old or older
EXEMPTIONS
A. FROM BUSINESS PERMIT (MAYOR’S PERMIT)
 Professional who paid his professional tax (exempt in payment ONLY)
 Service contractors providing temporary and/or outsourced services to clients outside the LGU where it
maintains its principal office, branch office, and administrative office, are not required to secure a
mayor’s/business permit in those areas
B. FROM LOCAL TAXES
 BOI-registered business enterprises availing of the ITH
 PEZA-registered enterprises under the ITH, except for: (a) RPT on land and buildings; and (b) the RPT on
machinery and equipment after the 3-year exemption from such RPT
 PEZA-registered business enterprises enjoying the 5% gross income tax in lieu of all other taxes, except
for RPT on land owned by developers
 Special Economic Zones
 Businesses engaged in the production, manufacturing, refining, distribution, or sale of oil, gasoline, and
other petroleum products.
 All cooperatives duly registered with CDA
 Non-stock, non-profit educational institutions.
COMMUNITY TAX
Levied by whom: municipalities/cities
COMMUNITY TAX OF INDIVIDUALS:
Who are liable?
(1) Resident of PH, 18 years old and above who is regularly employed for at least 30 consecutive
working days during the year
(2) Individual engaged in business or occupation
(3) Individual who owns RP w/ aggregate assessed value of P1,000 or more
(4) Individual required by law to file an ITR
Rate on Individuals:
(1) Annual (basic) community tax P5.00
Addt’l tax P1.00 for every P1,000 of income, not exceeding P5,000
(2) For husband and wife
Annual (basic) community tax P5.00 each
Addt’l tax P1.00 for every P1,000 of income from total property
owned by them and/or total gross receipts/earnings derived
COMMUNITY TAX OF JURIDICAL PERSONS:
Who are liable? All corporation
Rate on Juridical Persons:
(1) Annual community tax P500.00
(2) Addt’l tax not exceeding P10,000 in accordance w/ the ff. schedule:
- P2.00 for every P5,000 worth of real property in PH
- P2.00 for every P5,000 of gross receipts/earnings derived
Note: Dividends received by a corporation is considered as part of gross receipts
EXEMPTIONS FROM PAYMENT OF COMMUNITY TAX:
(1) Diplomatic and consular representatives; and
(2) Transient visitors when their stay in the Philippines does not exceed three (3) months.
 Community tax shall accrue on January 1 each year which shall be paid not later than the last day of
February each year
 Corporations established and organized on or before the last day of June shall be liable for the community
tax for that year
 Corporations established and organized on or before the last day of March shall have 20 days within
which to pay the community tax without becoming delinquent.
 Corporations established and organized on or after the first day of July shall not be subject to the commu-
nity tax for that year
PENALTIES FOR DELINQUENCY: 24% per annum on the unpaid amount
Limit: x shall not go beyond 36 months or 72% of the unpaid amount
Community Tax Certificate
 Issued upon payment of the community tax
 Can also be issued to those who are not subject upon payment of P1.00
COLLECTION OF LOCAL TAXES
Tax Period and Manner of Payment: calendar year; may be paid in quarterly installments
Accrual of Tax: accrue on January 1 of each year
For new taxes/fees: accrue on the 1st day of the quarter ff. the effectivity of ordinance
Time of Payment: within first 20 days of January or of each subsequent quarters (can extend up to 6 months)
Penalties:
1. Surcharge on Unpaid Taxes: not exceeding 25% of unpaid amount
Interest on Unpaid taxes: not exceeding 2% per month of unpaid amount inc. surcharge
Limit: not exceed 36 months
2. Penalties for Violation of Tax Ordinances:
SANGGUNIAN OF LGU
Fines 1,000 to 5,000
Imprisonment 1 month to 6 months
Both
SANGGUNIANG BARANGAY
Fine 100 to 1,000
CIVIL REMEDIES FOR COLLECTION OF REVENUES
Local Government's Lien: Local taxes, fees, charges and other revenues constitute a lien, superior to all liens,
charges or encumbrances in favor of any person, enforceable by appropriate administrative or judicial action
1. Assessment: within 5 years from the date they become due
Within 10 years from discovery of fraud or intent to evade payment
2. Collection: within 5 years from date of assessment by administrative or judicial action
Civil Remedies:
(1) By administrative action thru:
(a) Distraint of personal property
(b) Levy upon real property
(2) By judicial action: case is filed by the local treasurer
*Either of these remedies or all may be pursued concurrently or simultaneously
Personal Property Exempt from Distraint or Levy
(a) Tools and implements necessarily used by the delinquent taxpayer in his trade or employment
(b) One (1) horse, cow, carabao, or other beast of burden, such as the delinquent taxpayer may select,
and necessarily used by him in his ordinary occupation
(c) His necessary clothing, and that of all his family
(d) Household furniture and utensils necessary for housekeeping and used for that purpose by the
delinquent taxpayer, such as he may select, of a value not exceeding P10,000
(e) Provisions, including crops, actually provided for individual or family use sufficient for 4 months
(f) The professional libraries of doctors, engineers, lawyers and judges
(g) One fishing boat and net, not exceeding P10,000, by the lawful use of which a fisherman earns his
livelihood
(h) Any material or article forming part of a house or improvement of any real property
Suspension of the Running of the Prescriptive Period:
(1) The treasurer is legally prevented from making the assessment or collection;
(2) The taxpayer requests for a reinvestigation and executes a waiver in writing before expiration of
the period within which to assess or collect; and
(3) The taxpayer is out of the country or otherwise cannot be located.
COLLECTION OF LOCAL TAXES
(1) PROTEST OF ASSESSMENT
(2) INJUNCTION AGAINST THE COLLECTION OF LOCAL TAXES:
REQUISITIES: 1. Such a suit is not forbidden by law
2. Ground for issuing it is to prevent the collection of wrongful taxes
3. No other adequate remedy to redress the injury to property w/ would be inflicted
(3) CLAIM FOR REFUND OR TAX CREDIT
Receipt of Assessment
File Protest with Local Treasurer
Within 60 days
Protest is denied. OR Not Acted Upon
Within 60 days
Within 30 days
Appeal to Regional Trial Court
Appeal denied by RTC
Appeal to Court of Tax Appeals
Within 15 days
Payment of the tax, fee, or charge
File Claim for Refund or Tax Credit with the
Local Treasurer
Within 2 years
Denial of Claim
Appeal to Regional Trial Court
Within 30 days
Within 2 years
Appeal is denied by the RTC
Appeal to Court of Tax Appeals
Within 15 days
REAL PROPERTY TAXATION
FUNDAMENTAL PRINCIPLES:
1. RP are appraised at its current and FMV
2. RP is classified for assessment purposes on the basis of its actual use
3. RP is assessed on the basis of a uniform classification within each LGU.
4. Appraisal, assessment, levy, and collection of RPT shall not be let to any private person
5. Must be equitable
Municipal Corporations That May Levy Real Property Taxes
(1) Provinces;
(2) Cities; and
(3) Municipality within the Metropolitan Manila Area (“MMA”)
Persons Liable: owner of RP (personal liability may also rest on the entity w/ beneficial use of RP)
 unpaid tax attaches to the property, and is chargeable against the taxable person who had actual or bene-
ficial use and possession of it regardless of whether or not he is the owner
Computation of Real Property Tax Due
(1) Ascertain the assessment level of the property.
(2) Multiply the market value by the applicable assessment level to get the assessed value.
(3) Find the tax rate which corresponds to the class of the property.
(4) Multiply the assessed value by the applicable tax rates.
APPRAISAL AND ASSESSMENT
Declaration of Real Property
a) By the Owner or Administrator,
b) By the Person Acquiring Real Property or Making Improvement Thereon, or
c) By the Assessor
Classes of Real Property for Assessment Purposes
(a) Residential (e) Mineral
(b) Agricultural (f) Timberland
(c) Commercial (g) Special
(d) Industrial
Appraisal and Assessment of Machinery
1. FMV (brand new) Acquisition cost (inc. transpo, handling, installation)
2. In other cases remaining economic life x replacement or
economic life reproduction cost
3. Imported Acquisition cost (inc. freight, insurance, bank & other charges, brokerage,
arrastre and handling, duties and taxes, plus cost of inland transportation,
handling, and installation charges at the present site)
Depreciation Allowance for Machinery: not exceeding 5% of original/replacement/reproduction cost
 Remaining value for all kinds not less than 20% of original/replacement/reproduction cost
as long as it is useful and in operation
ASSESSMENT LEVELS
1. BASIC REAL PROPERTY TAXES
(a) Province not exceeding 1% of assessed value of RP
(b) City/Municipality within MMA not exceeding 2% of assessed value of RP
Exemptions from Real Property Tax:
 Owned by the Republic of the PH or any of it political subdivision
 Charitable institutions, churches, parsonages or convents appurtenant thereto, mosques, non-profit or
religious cemeteries
 All machineries and equipment that are actually, directly and exclusively used by local water districts and
GOCCs engaged in the supply and distribution of water and/or generation and transmission of electric
power
 All real property owned by duly registered cooperatives
 Machinery and equipment used for pollution control and environmental protection.
 PEZA-registered business enterprises which are non-developers and which are enjoying the 5% gross in-
come tax in lieu of all other taxes
 PEZA-registered enterprises under the ITH shall be exempted from payment of the RPT on machineries
and equipment they acquire or use in their production operations, during the first three (3) years of use of
such machinery and equipment
2. SPECIAL LEVIES
 Additional Levy on Real Property for the Special Education Fund (“SEF”): 1% on the assessed value of RP
 Additional Ad Valorem Tax on Idle Lands : not exceeding 5% of assessed value
 Special Levy (Special Assessment) by LGU: not exceed 60% of actual cost of such projects/improvements
Interest on Unpaid RPT: 2% per month on unpaid amount (not exceed 36 months)
Payment of Real Property Taxes in Installments
1st installment on or before March 31
2nd installment on or before June 30
3rd installment on or before September 30
4th Installment on or before December 31
Tax Discount for Advanced Prompt Payment : not exceeding 20% of annual tax due
 For prompt payment 10%
REMEDIES OF THE TAXPAYER:
1. Protest and Assessment Appeal
Payment of the tax under protest
Within 30 days
File protest with the Local Treasurer
Denial of Protest
Appeal to the Local Board of
Assessment Appeals (LBAA)
Within 60 days
Adverse decision of the LBAA
Within 120 days
Appeal to the Central Board of As-
sessment Appeals (“CBAA”)
Within 30 days
Adverse decision of the CBAA
File a Petition for Review with the CTA
Within 30 days
Note: Within the same 30 days from the
time of receipt of the adverse decision, the
taxpayer can also file a Motion for Reconsid-
eration with the LBAA.
2. Claim for Refund/Credit: within 2 years s from the date the taxpayer is entitled to such
reduction or adjustment.
 Provincial/city treasurer shall decide the claim for tax refund or credit within 60 days from receipt thereof
 If denied, TP may avail of the remedies as provided in “Assessment Appeals”
3. Injunction
 When in the opinion of the CTA the collection may jeopardize the interest of the Government and/or the
taxpayer
 require the taxpayer either to deposit the amount claimed or to file a surety bond for not more than dou-
ble the amount with the CTA

TAXATIONACCOUNTINGSUBJECTMAJOR_COMPILED.pdf

  • 1.
    Taxation is theexercise of the sovereign power to raise revenues for the expenses of the government. GR: Taxation is presumed XPN: Tax exemption is strictly construed against taxpayer STAGES/COVERAGE OF TAXATION: 1. Levying or imposition of tax  Passage of tax laws, a legislative act  By whom: Congress 2. Assessment  Determination of the correct amount of tax due  Executive or administrative in nature  By whom: BIR 3. Collection and payment  Act of compliance w/ tax law by the taxpay- er  Executive or administrative in nature  By whom: BIR 3 INHERENT POWERS POLICE POWER EMINENT DOMAIN TAXATION 1. Purpose Promote the general welfare thru regulations To facilitate the State’s need of property for public use Raise revenue for the expenses of the State 2. Amount of Exaction Limited to cost of regulation, issuance of the license, and/or surveillance No exaction but private property is taken for public use No limit 3. Benefits received Healthy economic standard of society (indirect) Form of just compensation to the property owner (direct) General benefit of protection of person, property, and the promotion of general welfare (indirect) 4. Non-impairment of con- tracts Obligations in contracts may be impaired by the gov’t. Obligations in contracts may be impaired by the gov’t. Tax exemptions bilaterally agreed upon between the gov’t and taxpayer cannot be withdrawn (obligations may not be impaired by the state) 5. Transfer of Property Rights No transfer, but only restraints in the exercise of proper- ty rights Transfer is effected in favor of the State Taxes paid become part of public funds 6. Scope All persons, property, rights and privileges All persons, property. Rights, privileges, and liberties Only upon specific properties 7. Authority w/c exercises the power Government of its political subdivision Government of its political subdivision Public service corporations OR private entities oper- ating public utilities, if granted by law CHARACTERISTICS AND NATURE: 1. Inherent—plenary, comprehensive, awesome power to destroy 2. Ledged with legislature (law-making body— Congress) Lower House 250 House of Representatives Upper House 24 Senators 3. Subject to limitations (Constitutional, Contractual, and Inherent) Non-impairment Clause: laws must be given future applications because it may impair existing obliga- tions arising from consummated contracts Taxation is unlimited, while tax (result of taxation) is limited HIERARCHIES OF LAW (LEGISLATIVE) 1. The 1987 Constitution: made by the people 2. Statute: RA made by the legislature 3. Executive Order: by the President 4. Jurisprudence: interpretation of the SC 5. Administrative Interpretation: not a law, but giv- en the weight of law because it’s issued by a per- son in authority; e.g. BIR revenue regulations EXECUTIVES: (tax-related) 1. President 2. Cabinet Secretary—Department of Finance 3. BIR Commissioner 4. Deputies 5. Regional Directors 6. Revenue District Officers/Revenue Officers Chooses: BIR Commissioner Governor of BSP Commissioner of Bureau of Customers JUDICIARY: (tax-related) 1. Supreme Court 2. Court of Tax Appeals 3. BIR (1) Commissioner (6) Deputies Regional Directors RDO Revenue Officer
  • 2.
    CONSTITUTIONAL LIMITATIONS: 1. EqualProtection of the law 2. Progressive tax system (uniform and equitable) 3. No imprisonment for non payment of debt or poll tax 4. Exemption to Real Property Tax for properties used exclusively and directly for charitable, education, and religious purposes 5. Majority vote of all members of the Congress to grant tax exemp- tions 6. Non-impairment clause for tax exemptions w/ bilateral agreement 7. Free exercise of religion 8. Appropriation, revenue, or tariff bills shall originate exclusively in the house of representatives (senate can only propose or concur w/ amendments) 9. Authority of the President to fix tariff rates and export/import quo- tas (subject to limitation) 10. Powers of SC to review, revise, reverse, modify or affirm on appeal or Certiorari as the law or Rules of Court has provide 11. Exemption from taxes and duties: all revenue and assets of non- stock., non-profit educational institutions 12. Power of president to veto 13. Money collected for special purpose shall be treated as special fund used only for that purpose INHERENT LIMITATIONS: 1. Territoriality 2. Must be for a public purpose 3. Non-taxability of the government, except GOCCs (performing purely governmental functions) XPN: GSIS, SSS, HDMF, PhilHealth, Local Water Districts are exempt from income tax even though performing activities proprietary in character. 4. Non-delegability of taxing power XPN: President’s power to fix duties and imposts LGU’s power to levy taxes, fees, and charges (e.g. RPT) Delegation to admin agencies for implementation of tax laws, and collection of the tax to BIR 5. International Comity—PH gov’t can’t tax foreign ambassadors nor impose real property taxes upon foreign embassies 6. Double Taxation Direct Double Taxation—ALL are same Indirect Double Taxation—lacks one or more elements of DDT Note: There is no constitutional prohibition against double taxation in the PH, though it is not favored. IDT is also permissible. BASIC PRINCIPLES OF A SOUND TAX SYSTEM 1. Fiscal Adequacy: revenue ≥ expenditures 2. Equality or Theoretical Justice: tax imposed must be proportionate to taxpayer’s ability to pay 3. Administrative Feasibility: tax laws are capable of convenient, just, and effective administration THEORY OR BASIS OF TAXATION 1. Life-blood Theory: Importance of taxation 2. Necessity Theory: Theory of taxation 3. Benefits-protection/Symbiotic Relationship: Basis of taxation ESSENTIAL ELEMENTS/CHARACTERISTICS OF TAX: 1. Enforced contribution 2. Exacted pursuant to legislative authority 3. For raising revenue for public needs 4. Proportionate in character or uniform 5. Payable in money 6. Imposed within the state’s jurisdiction 7. Personal to the taxpayer CLASSIFICATION OF TAXES: A. ACCORDING TO SCOPE OR EXERCISING AUTHORITY NATIONAL TAX MUNICIPAL OR LOCAL TAX Imposed by the National government Imposed by LGU Income tax, Estate tax, donor’s tax, VAT, OPT, DST, Excise Tax Occupation Tax, real property tax B. ACCORDING TO SUBJECT MATTER OR OBJECT PERSONAL, CAPITATION, OR PROPERTY TAX EXCISE TAX Fixed amount imposed upon persons w/o regard to any- thing Imposed on property Imposed upon performance of an act; exercise of right; engaging in business or profession Community tax RPT VAT, Donor’s tax, estate tax. Income tax, occupation tax, excise tax C. ACCORDING TO WHO BEARS THE BURDEN OF THE TAX DIRECT TAX INDIRECT TAX Liability for the tax (impact) and the burden there- of (incidence) fall on the same taxpayer Impact falls on the original taxpayer, but the burden is shifted to another Income tax VAT, excise tax, custom duties D. ACCORDING TO PURPOSE GENERAL/REVENUE TAX SPECIAL TAX Levied w/o specific or pre-determined purpose Levied for special purpose Income tax, VAT, etc. Protective tariffs, special assessments
  • 3.
    E. ACCORDING TOTHE RATE APPLIED PROPORTIONAL PROGRESSIVE REGRESSIVE Fixed percentage of the tax base Rate increases, as tax base increases Tax rate decreases, as tax base increases RPT, VAT, Donor’s tax, estate tax Income tax on individuals— graduates rates None F. ACCORDING TO MEASUREMENT OF THE AMOUNT DUE SPECIFIC AD VALOREM Measured by number, or based on weight or physical measurement Based on value of the property ; may req. the intervention of assessors and appraisers Excise tax on lubricating oils, waxes, petrole- um, etc. RPT, excise tax on liquors, cigarettes packed by machine and automobiles NATURE OR CONSTRUCTION OF TAX LAWS 1. Tax laws are prospective, generally, but can have retrospec- tive application (if expressly declared by tax laws or necessari- ly implied from the language used). Payment of tax civil liability Nonpayment of tax criminal liability 2. A statute will not be construed as imposing a tax unless it does so clearly, and unambiguously.  In case of doubt, statutes imposing a tax are construed most strongly against the government, and liberally in fa- vor of citizen. 3. Tax exemptions are to be construed strictly against the tax- payer. 4. Revenue laws are not political in nature. 5. Legislative intention must be considered. 6. Tax laws are special laws, and prevail over general laws. FORMS OF ESCAPE FROM TAXATION: 1. Shifting the burden of tax. 2. Capitalization: by not selling property which has increased in value, the owner avoids income tax to be paid on gain if the same is sold 3. Transformation: manufacturer or producer pays the tax; to recoup the tax paid by making his production more effi- cient and lowering cost of production. 4. Tax Exemption: freedom from burden of paying tax 5. Tax Avoidance: legal means to minimize taxes 6. Tax Evasion: connotes fraud thru the use of pretenses and forbidden devices to lessen or defeat taxes Special Assessment defined: in the nature of tax upon proper- ty levied accdg. to benefits conferred on the property Characteristics of Special Assessment: 1. Can be levied on land only 2. Cannot be made a personal liability of the person assessed 3. Based wholly on benefits 4. Exceptional both as to time and locality. TAX ADMINISTRATION It is the system involving assessment, collection, and enforce- ment of taxes, including the execution of judgment in all taxes decided in favor of the BIR by the courts POWERS AND DUTIES OF THE BIR: 1. Assessment and collection of all NIR taxes, fees, & charges 2. Enforcement of all forfeitures, penalties, and fines connect- ed therewith 3. Execution of judgments in all cases decided in its favor by the Court of Tax Appeals, and the ordinary courts 4. Giving effect to and the administering of the supervisory and police power conferred to it by the Tax Code or other laws POWERS OF THE CIR: 1. Power to interpret tax laws subject to review by the Secre- tary of Finance; 2. Power to decide disputed assessments, refunds of internal revenue taxes, fees and other charges, penalties imposed in relation thereto 3. Power to examine any book, paper, record, or other data which may be relevant or material to a tax inquiry 4. Power to obtain information from any person other than the person whose internal revenue tax liability is subject to audit or investigation or from any office or officer of the national or local governments, government agencies and instrumentalities 5. Power to summon the person liable for tax or required to file a return, or any officer or employee of such person, or any person having possession, custody, or care of the books of accounts and other accounting record 6. Power to take such testimony of the person concerned, under oath, as may be relevant or material to such inquiry 7. Power to make assessments 8. Power to prescribe real property values by dividing the country into different zones and determining the FMV of real properties located in each zone 9. Authorized to inquire into the bank deposits and other re- lated information held by financial institutions of: (a) A decedent to determine his gross estate; (b) Applicant for compromise of tax liability due to financial incapacity (c) A taxpayer who is subject of a request for the supply of tax information from a foreign tax authority pursuant to an international agreement or treaty. 10. Authority to accredit and register individuals and general professional partnerships (GPPs) and their representatives who prepare and file tax returns, statements, reports and other papers, or who appear before the BIR, for taxpayers 11. Power to prescribe additional procedural or documentary requirements in connection with the submission or prepa- ration of financial statements accompanying the tax re- turns.
  • 4.
    TAX LICENSE Purpose Raiserevenue Regulate action, businesses, industries, professions Limitations on taxation Constitutional and inherent limitations Not subject to limitations on taxation Amount Unlimited Limited to cost of regulation Effects of non-payment Does not make the business illegal Makes the business illegal TAX SPECIAL ASSESSMENT Imposed on all properties (real or personal) in a prescribed area Imposed only on properties which benefit from improvement TAX DEBT Source of Obligation Law Contract Obligee Government in its sovereign capacity Obligee under a contract; may be a gov’t in its corporate capacity Form of payment Money Money, property, service Interest No interest, except in cases of delinquency IF stipulated or if the payment is in delay Assignability Not assignable Generally assignable Compensation/Set-off No Yes Incarceration for non- payment Yes, except for non-payment of poll tax No person can be imprisoned for non-payment of debts (constitution) TAX TOLL Demand for sovereignty Demand of ownership or proprietorship Imposed by the government May be imposed by private persons or entities May be based on income or on the value of the property Largely based on the cost of the property used, or on the cost of the improvement used Forced contribution Compensation charged by the owner for the voluntary use of the property/improvements
  • 5.
    FILING: Individual Return INDIVIDUALSREQUIRED TO FILE INCOME TAX RETURN: 1. Filipino resident citizen 2. Filipino nonresident citizen on his income from sources within the PH 3. Resident alien on income derived from sources within the PH 4. Non-resident alien engaged in trade or business or in the exercise of a profession in the PH INDIVIDUALS NOT REQUIRED TO FILE INCOME TAX RETURN 1. Individual w/ taxable income of ≤ P250,000 under graduated rates XPN: Individual engaged in business or practice of profession within PH, regardless of gross income 2. Individuals receiving purely compensation income (regardless of amount), w/ only one employer for the calendar year, and income tax has been withheld correctly by employer (substituted filing) XPN: If there are two ore more employers concurrently or successively at any time during the year All requisites are present but the spouse does not qualify for substituted filing 3. Individual whose sole income has been subjected to FWT 4. Minimum wage earners or any individual exempt from income tax RULES ON HUSBAND AND WIFE GR: Married individuals shall file a joint return to include the income of both spouses XPN: it is impracticable for the spouses to file one return, each spouse may file a separate return of income but the returns so filed shall be consolidated by the BIR for purposes of verification for the taxable year Return of Parent to Include Income of Children GR: Income of unmarried minors derived from property received from a living parent shall be included in the return of the parent XPN: (1) Donor’s tax has been paid (2) Transfer is exempt from donor’s tax REQUIRED ATTACHMENTS: 1. BIR Form No. 2316 (Certificate of Compensation Payment/Tax Withheld) – for individuals earning com- pensation income. 2. BIR Form No. 2307 (Certificate of Creditable Tax Withheld at Source) – for self-employed individuals, es- tates and trusts 3. Summary Alphalist of Withholding Agents of Income Payments Subjected to Withholding Tax at Source (“SAWT”) 4. Audited Financial Statements which must be attached to the Annual Income Tax Return upon filing IF gross sales, earnings, receipts, or output from business for the year >3M: (1) Balance Sheet and Profit and Loss Statement certified by an independent CPA. (2) Comparative profit and loss statements for the current and preceding taxable years. (3) Schedule of income producing properties and corresponding incomes therefrom Note: If TP claims the OSD or avails of the 8% income tax rate options, FS in not required to be attached. IF TP is using Graduated rates and itemized deductions Gross sales/receipts ≤3M Required audited or not FS Gross sales/receipts >3M Required audited FS WHERE TO FILE RETURN: (also applicable to corporation) 1. Authorized Agent Bank (AAB) within the territorial jurisdiction of the RDO, where TP is registered. 2. RDO, Collection agent, or duly authorized Treasurer of the city/municipality WHEN TO FILE RETURN: 1. Annual Return on or before April 15 2. Self-employed or employed individuals or both (income not subject to final taxes) 1st Quarter on or before May 15 2nd Quarter on or before August 15 3rd Quarter on or before November 15 Final Adj. Return on or before April 15 (next year) Note: 45 days after end of the quarter 3. Individual subject to capital gains tax 30 days after each transaction and sale/disposition
  • 6.
    OPTION OF TPWHEN THERE IS AN OVERPAYMENT IN THE FINAL ADJ. RETURN (ANNUAL RETURN): applicable to corporations 1. Refund 2. Issuance of Tax Credit Certificate 3. Carry over as a tax credit against his income tax liabilities for the qtrs. of succeeding taxable years (default choice) INSTALLMENT PAYMENT IF tax due >2,000, may elect to pay in 2 equal installments (not applicable to corpo) 1st installment at the time the return is filed 2nd installment on or before October 15 Note: in case of nonpayment, the whole amount becomes due and payable w/ delinquency penalties FILING AN AMENDED RETURN (applicable to corporations) When: Within 3 years from the date of filing, provided no notice for audit or investigation for such return FILING: Corporate Return QUARTERLY AND FINAL ADJUSTED RETURNS GR: All corporations shall file quarterly income tax return and final adjusted return XPN: Foreign corporations not engaged in trade or business in the PH (NRFCs) 1st to 3rd Quarter not later than 60 days from the close of the quarter Final Adjusted Return not later than April 15 following the close of the taxable year Note: GPP may, but not required to file quarterly income tax returns or quarterly information returns. It is required however to file an annual income tax return of annual information return. REQUIRED ATTACHMENTS: 1. BIR Form No. 2307 (Certificate of Creditable Tax Withheld at Source) 2. Summary Alphalist of Withholding Agents of Income Payments Subjected to Withholding Tax at Source (“SAWT”) 3. Financial Statements which must be attached to the Annual Income Tax Return upon filing IF gross sales, earnings, receipts, or output from business for the year >3M: (1) Balance Sheet and Profit and Loss Statement certified by an independent CPA. (2) Comparative profit and loss statements for the current and preceding taxable years. (3) Schedule of income producing properties and corresponding incomes therefrom ANNUAL TAX INCENTIVES REPORT UNDER RA. 10708: TAX INCENTIVES MANAGEMENT AND TRANSPARENCY ACT (TIMTA) — NEW  Registered Business Entities (RBEs) availing incentives of Investment Promotion Agencies (IPA) shall file:  What: Annual Tax Incentives Report and Annual Benefits Report  When: within 30 days from statutory deadline of filing of annual ITR CERTIFICATE OF ENTITLEMENT TO TAX INCENTIVES (CETI) ISSUED BY THE CONCERNED IPA — NEW  CETI is required for all RBEs to avail of the Income Tax Holiday or preferential tax rate granted by law  Attached to the Annual ITR FILING: Preservation of Books of Accounts and Other Acctg. Records How long: 3 years from the last entry in each book (Sec. 235, NIRC) RR No. 17-2013, as amended by RR 5-2014 The retention period is 10 years from the deadline of filing, or date of filing, whichever is later. First 5 years hard copies From 6th to 10th year softcopies allowed XPN: If there is pending protest or claim, until the case is resolved. FILING: Electronic Filing and Payments System (eFPS)  System developed and maintained by the BIR for electronically filing tax returns, including attachments, if any, and paying taxes due thereon Who are covered? 1. Taxpayer Account Management Program (TAMP) TP identified as the top taxpayers in the tax region 2. Accredited Importers required to secure BIR-Importer Clearance Certificates (“ICCs”) and BIR-Customs Broker Clearance Certificates (“BCCs”) 3. National Government Agencies (“NGAs”) 4. Licensed local contractors 5. TP who enjoys fiscal incentives granted by other gov’t agencies (PEZA, BOI, TIEZA, etc.) 6. Top 5,000 individual TP engaged in trade or business or practice of profession
  • 7.
    7. Corporations withpaid-up capital of >10M 8. Corporations with complete computerized systems. 9. Government Offices insofar as remittance of withheld VAT and business tax is concerned 10. Government bidders 11. Large Taxpayers 12. Top 20,000 private corporations 13. Stock brokers duly registered with the SEC, and insurance companies duly registered with the SEC and licensed by the Insurance Commission TIME OF E-FILING OF RETURN 1. Available 24/day, 7 days/week (to ensure timely filing, must be paid on or before 10PM of the due date) 2. Staggered Filing A. Monthly Withholding Tax returns (except withholding of VAT) 11-15 days ff. end of the month B. Monthly VAT Declarations and Monthly Percentage Tax Returns 21-25 days ff. end of the month Time and Place of Submitting Required Attachments: Place: RDO/Division When: within 15 days from date of filing FILING: Electronic BIR Forms (eBIRFORMs) TYPES OF E-SERVICES 1. Offline eBIRForms Package—tax preparation software that allows to accomplish tax forms offline 2. Online eBIRForms Package—filing infrastructure that accepts tax return submitted online and automati- cally computes penalties for tax returns submitted beyond due date WHO ARE COVERED: 1. all non-eFPS filers 2. Those who are mandatory - Accredited Tax Agents (ATAs)/Practitioners - Accredited Printers of Principal and Supplementary Receipts or Invoices - One-Time Transaction (“ONETT”) taxpayers who are classified as real estate dealers/developers - Those who shall file a “No Payment” Return - GOCCs - LGUs, except barangay - Cooperatives registered with the National Electrification Administration (“NEA”) and Local Water Utilities Administration (“LWUA”) PENALTIES—FAILED TO USE EFPS OR EBIRFORMS (MANDATORY) 1. Penalty P1,000 per return 2. Civil Penalty 25% of tax due for filing a return in the wrong venue 3. Inclusion of the non-compliant TP in the BIR’s priority audit program PENALTIES: Civil Penalties SURCHARGE: percentage of the amount of tax due INTEREST: 12% per annum on any unpaid amount of tax Note: deficiency and delinquency interest shall not be imposed simultaneously.  12% interest per annum for extended payments is imposed based on the diminishing balance of unpaid amount OTHER PENALTIES: 25% SURCHARGE 50% SURCHARGE  Failure to file return and pay the tax within due date; or voluntarily filing after deadline before any notice from BIR.  Wrong venue  Failure to pay the deficiency tax within due date pre- scribed for its payment in the notice of assessment  Willful neglect to file return within prescribed period (files return after notice).  False or fraudulent return willfully made *understatement of sales/receipts and overstate- ment of deductions by >30% is a prima facie evi- dence of fraud For failure to file an information return, statement, list, or any re- quired attachment P1,000 per failure Max: P25,000 per year For failure of a withholding agent to collect and remit the tax Equal to amount of tax not withheld For failure of a withholding agent to refund excess withholding tax Equal to amount not refunded
  • 8.
    REMEDIES: Remedies ofthe State ASSESSMENT  Notice given to TP that correct taxes have not been paid. To be valid: (a) State the facts and the law on which its conclusion is based; (b) Include or contain a computation of the tax liabilities, and (c) Contain a demand for payment within a specified period. Time of Assessment GR: 3 years from deadline of filing or from date of filing, whichever is later XPN: 1. False of fraudulent return 10 years after discovery of fraud or falsity 2. Failure or omission to file return 10 years after discovery of failure or omission 3. Any period agreed upon by TP and CIR (entered into before expiration of 3-year period COLLECTION 1. By distraint (seizure) of personal property 2. By levy of real property 3. By court action (a) Civil action—collection of taxes filed within 5 years of assessment Regular courts principal amount (exc. of penalties) <P1M Court of Tax Appeals principal amount (exc. of penalties) ≥ P1M (b) Criminal action—enforcement of penal provisions Time of Collection 1. 5 years following the assessment 2. Period agreed upon by the TP and CIR before expiration of 5-year period 3. Within 10 years after the discovery of fraud, falsity, or omission in filing a return even without assess- ment thru a proceeding in court Tax Lien: legal claim placed by the BIR on properties of the TP w/ unpaid taxes Notice of Tax Lien: prevents the TP from disposing properties to other parties other than the BIR May be pursued simultaneously SUSPENSION OF RUNNING OF STATUTE OF LIMITATIONS: (a) For the period during which the Commissioner is prohibited from making the assessment or beginning distraint or levy or proceeding in court and for sixty (60) days thereafter; (b) When the taxpayer requests for a reinvestigation which is granted by the Commissioner; (c) When the taxpayer cannot be located in the address given by him in the return filed upon which a tax is being assessed or collected. (d) When the warrant of distraint or levy is duly served upon the taxpayer, his authorized representative, or a member of his household with sufficient discretion, and no property could be located (e) When the taxpayer is out of the Philippines GR: No court shall have the authority to grant an injunction to restrain the collection of any national internal revenue tax, fee, or charge imposed by the Tax Code XPN: The CTA can grant a Temporary Restraining Order (TRO)/Injunction when: (1) The collection of the tax may jeopardize the interest of the government or of the taxpayer, or both; (2) The amount claimed is deposited with the court, or a surety bond for not more than double the amount of the tax is filed with the court; (3) The appeal is not frivolous nor dilatory REMEDIES: Remedies of the Taxpayers LETTER OF AUTHORITY (LOA): empowers or enables said revenue officer to examine the books of accounts and other accounting records NOTICE OF DISCREPANCY (formerly known as Notice for Informal Conference): written notice informing a taxpayer that the findings of the audit conducted on his books of accounts and accounting records indicate that additional taxes or deficiency assessments have to be paid. *TP has 30 days from receipt of NOD to explain his side (Discussion of Discrepancy) PRELIMINARY ASSESSMENT NOTICE (PAN): shows in detail the facts and the law or jurisprudence on which the proposed assessment is made; mandatory requirement for the issuance of Formal Letter of Demand or Final Assessment Notice (FLD/FAN) *TP is given 15 days from receipt of PAN FINAL ASSESSMENT NOTICE (FAN): state the facts, the law, rules and regulations, or jurisprudence on which the assessment is based; otherwise, the assessment shall be void.
  • 9.
    REMEDIES AGAINST ASSESSMENT 1.Where Tax Has Not Been Paid Receipt of FLD/FAN Protest by Filing with the CIR [Note (a)] Within 30 days Request for Reconsideration Request for Reinvestigation OR Submission of all relevant supporting documents Protest is denied OR Not acted upon Within 60 days Within 180 days Within 180 days Request for Reconsideration with the CIR (Administrative Appeal) [Note (b)] Within 30 days Appeal to the CTA [Note (b)] Within 30 days Await the decision; Protest is eventually denied by the CIR Appeal to the CTA Within 30 days Within 30 days Notes: (a) Contents of the Protest (must all be present, otherwise void) - Nature of the protest, whether it is a request for reconsideration or reinvestigation - Newly discovered or additional evidence the taxpayer intends to present if it is a request for reinvestigation - Date of the assessment notice or letter of demand - The applicable law, rules and regulations, or jurisprudence on which the protest is based (b) The Motion for Reconsideration (administrative appeal) shall not toll the 30-day period to appeal to the CTA. 2. Where Tax Has Been Paid Remedy: Claim for refund Date of payment of tax File claim for refund with the Commissioner Denial of Claim Appeal to the CTA Within 2 years Within 30 days Within 2 years
  • 10.
    Notes: a) The filingof the claim for refund with the Commissioner and the institution of judicial action with the Court of Tax Appeals to recover the tax can be done either simultaneously or one after the other within the 2-year period to protect the interest of the taxpayer. Note: However, the claim for refund with the Commissioner must be filed first before any institution of judi- cial action with the CTA. b) If the tax is paid in installments, the 2-year prescriptive period within which to file both administrative and judicial claims for refund shall be counted from the date of the final payment c) No interest is paid by the government in tax refunds unless directed by law. d) Even without a claim for refund, the Commissioner of the BIR may award a refund or credit if on the face of the return the payment was erroneous. 3. File a criminal action against the erring or abusive BIR official 4. Apply for a TRO or injunction with the CTA. REMEDIES: Remedies Available to the State and Taxpayer A. COMPROMISE: mutual concession or settlement; called a compromise penalty if paid in lieu of criminal prosecution Grounds for Compromise: 1. Reasonable doubt as to the validity of the claim against the taxpayer Min.: 10% of the basic tax assessed 2. Financial inability of the taxpayer to pay (accompanied by a waiver—Secrecy of Bank Deposit Law) Min.: 40% of the basic tax assessed Approval of the Compromise: 1. Basic tax involved >1M 2. Settlement offered is less than prescribed minimum rates—subject to approval of the National Evalua- tion Board (composed of Commissioner and 4 deputies) Cases Which May Not Be Compromised: 1. Withholding taxes, in general 2. Criminal tax fraud cases confirmed 3. Criminal violations already filed in court 4. Delinquent accounts with duly approved schedule of installment payments 5. Cases where final reports of reinvestigation or reconsideration have been issued resulting to reduction in the original assessment, and the taxpayer is agreeable to such decision by signing the required agree- ment form for the purpose 6. In general, (a) cases which have become final and executory (except where compromise is requested on the ground of financial incapacity) and (b) estate tax cases (except where compromise is requested on the ground of doubtful validity of the assessment). B. ABATEMENT OR CANCELLATION OF A TAX LIABILITY Grounds: 1. The tax or any portion thereof appears to be unjustly or excessively assessed 2. The administration and collection costs involved do not justify the collection of the amount due
  • 11.
    TYPES OF TAXABLEINCOME CHARACTERISTICS OF PH INCOME TAX: 1. National Tax 5. Progressive Tax for individual taxpayers 2. General Tax 6. Income tax system is a comprehensive system 3. Excise Tax 7. Semi-global or semi-scheduler 4. Direct Tax (a) Global tax system/Net income tax system (b) Schedular tax system/Gross income tax system REQUISITES FOR TAXABILITY OF INCOME 1. Gain or profit (cash or its equivalent) 2. Gain must be realized or received 3. Gain must not be excluded by law or international treaty from taxation HOW TO DERTERMINE INCOME WITHIN AND INCOME WITHOUT INCOME TEST SOURCE OF INCOME 1. Interest Income Residence of the debtor 2. Service income Place of Performance 3. Rent Location of property 4. Royalty Place of use of intangible 5. Gain on sale of real property Location of property 6. Gain on sale of personal property Place of sale 7. Dividend—Domestic Corp Income within Foreign Corp Income without XPN: If >50% of gross income for preceding 3 years was derived within PH, then part of dividend is income within 8. Sale of domestic share Income within 9. Sale of foreign shares Income without 10. Income from transpo and other services rendered Partly within and partly without partly within and partly without Returnable Income Passive Income (Final Tax) Capital Gains (Capital Gains Tax) 1. Compensation income from em- ployment 2. Income from trade, business, or practice of profession 3. Gain from sale of ordinary assets 4. Net capital gain from sale of “other capital assets” 5. Other taxable income not subject to FT or CGT Earned without any further action on the part of the taxpayer. Ex. dividends, interest income on bank deposits Arise from the sale of 2 types of capital assets, namely: a) Real property in the Philip- pines classified as capital asset; and b) Shares of domestic corpora- tions (provided the seller or taxpayer is not a dealer in securities) Income Tax Return (ITR) Final Tax Final Tax (CGT) GENERAL CATEGORIES OF INDIVIDUAL TAXPAYERS Resident Citizen  Citizen at time of adoption of 1987 Constitution; or  Fathers and mothers are citizen; or  Born before January 17, 1973 of Filipino mothers, and who elect PH citizenship upon reaching 18  Naturalized in accordance w/ law AND  Residence is within the PH Non-Resident Citizen  Citizen who has physical presence abroad with definite intention to reside therein  Citizen who leaves for abroad (as immigrant/employment) on a permanent basis  Citizen who derives income from abroad which requires him to be physically present abroad most of the time (≥ 183 days) during the year OCW/OFW  Citizen working or deriving income from abroad (registered with POEA)  Seaman who is a citizen and works as a member of the complement of a vessel en- gaged exclusively in international trade
  • 12.
    Non-resident alien A. ETB B. NETB Not a citizen, not a resident of the PH  Stay in the PH for >180 days during the year  Stay in the PH for ≤ 180 days during the year Special Individual Taxpayers  NRA cinematographic film owner, lessor, or distributor  Subcontractors, of service contractors engaged in petroleum operations (exc. NRA- NETB)  Alien individual employed by offshore gaming licensees or their service providers  Qualified individuals availing of the Income Tax Holiday under special laws or under Section 294 of the Tax Code  Qualified individuals availing of the 5% gross income tax (GIT) incentive under special laws or under Section 294 of the Tax Code  Individual registered as a BMBE MWEs  Worker, whether in the public or private sector, who is paid not more than the statuto- ry minimum wage I. RETURNABLE INCOME Individual Taxpayer Source of Taxable Income Type of Returnable Income Tax Base Tax Rate 1. Resident Citizen Within and Without Compensation Income Income from Business, Trade, or Practice of Profession Taxable Compensation Income (a) Taxable Net Income (b) OR Gross Sales/ Receipts + Non-Op Income (c), (d) Graduated Rates Graduated rates 8% 2. Non-resident citizen Within 3. OCWs/OFWs Within 4. Resident Alien Within 5. Non-resident alien ETB Within 6. Non-resident alien NETB (e) Within Gross Income 25% FT Notes: (a) Taxable Compensation Income = Gross Compensation Income — Non-taxable/Exempt Income (b) Sales Receipts (net of returns, allowances, discount) xx Less: COS xx Gross Income from operations xx Less: Itemized Deductions or OSD xx Net Income for Operations xx Add: Non-operating income/Share in GPP net income xx Taxable Net Income xx (c) Purely self-employed and mixed earners can avail of the 8% income tax rate if gross sales/receipts + non op- erating income <P3M. It is lieu of (1) graduated tax rates and (2) the OPT under Section 116 of the Tax Code. However, this option is not available to the following individual taxpayers: (1) VAT-registered taxpayers; (2) Taxpayer subject to OPT other than the 3% OPT under Section 116 (3) Partners of GPPs (4) Individuals enjoying income tax exemption (e.g., those registered as BMBEs) (5) Taxpayers who fail to signify their intention to avail of the 8% income tax rate in the First (1st) Quarter ITR or in the First (1st) Quarter Percentage Tax Return, or in the initial quarterly return of the taxable year upon the commencement of a new business or practice of profession (d) Net of ₱250,000 if individual taxpayer is a self-employed individual earning income purely from self employ- ment or practice of profession. Mixed income earners are not allowed this ₱250,000 deduction. (e) ) The NRANETB does not have to file a PH ITR because the tax on the income received is considered paid, said tax having been deducted by the payor of the income (withholding agent). 1. SMW, holiday pay, OT pay, NSD, hazard pay of an MWE 2. First P90,000 of 13th Month Pay and other benefits 3. De minimis fringe benefits 4. Employee’s share of SSS, GSIS, Philhealth, and PAG-IBIG contri 5. Union Dues
  • 13.
    7. Special IndividualTaxpayers Type of Income Tax Base Tax Rates a) NRA cinematographic film owner, lessor or distributor Income from film leasing and distribution within PH (including royalties) Gross Income 25% FT b) Subcontractor, whether citizen, resident alien, or NRAETB, of service contractors en- gaged in petroleum operations Income from contract with a service contractor engaged in petroleum operations in PH Gross Income 8% FT c) Alien individual employed by offshore gam- ing licensees (POGOs), or their service provid- ers Income received from off- shore gaming licensee or ser- vice provider Gross compensation income 25% FT d) Qualified individuals availing of the Income Tax Holiday (“ITH”) under special laws and Section 294 of the Tax Code Income from registered activities Exempt f) Qualified individuals availing of 5% gross income tax (GIT) incentive under special laws and Section 294 of the Tax Code Income from registered activ- ities Gross Income 5% h) Individual registered as a BMBE Income arising purely from its operations as a BMBE Exempt 8. MWEs SMW inc. holiday pay, OT pay, NSD pay, and hazard pay Exempt SPECIAL INDIVIDUAL TAXPAYERS: 1. BOI-Registered Filipinos Availing of ITH—engaged in a preferred area of investment PERIOD OF AVAILMENT: New-registered pioneer firms 6 years from commercial operation New-registered non-pioneer firms 4 years from commercial operation Expending firms 3 years from commercial operation *Additional period of availment: max of 8 years for pioneer firms 2. PEZA-registered enterprises in ECOZONEs (a) ITH (b) 5% on Gross Income Tax (GIT): avail upon expiry of ITH; paid and remitted as follows - 3% to the National Government - 2% to the Treasurer’s Office of municipality where it’s located 3. Registered individuals subject to ITH under Sec. 294 of Tax Code (NEW) DURATION: 4 to 7 years depending on location and industry priorities 4. Registered individual taxpayers subject to the 5% GIT under Sec. 294 of Tax Code (NEW) 5. Alien Individuals Employed by Offshore Gaming Licensees (POGOs) and Service Providers (NEW) MINIMUM: P12,500 6. Individuals registered as Barangay Micro Business Enterprises (BMBEs) TOTAL ASSESTS (EXC. LAND): not more than P3M FISCAL INCENTIVES: (a) Income tax exemption from income arising from operation (b) Exemption from the coverage of the Minimum Wage Law (c) Priority to a special credit window (d) Tech, transfer, production, mngt. training and mktg. assistance programs 7. Minimum Wage Earners (MWEs) Tax Incentive Regime Prior to April 11, 2021 Transition Period After Transition Period ITH only ITH for period specified in registration RCIT ITH but entitled to 5% GIT after ITH expires ITH for period specified in registra- tion; then 5% SCIT for 10 years RCIT 5% GIT 5% GIT for 10 years; then 5% SCIT for 10 years (for exporters) RCIT Registered Export Enterprises (REEs) ITH for 4-7 years Then 5% SCIT or EDs for 10 years Then RCIT Domestic Market En- terprises (DMEs) ITH for 4-7 years then Enhanced deduction (EDs) for 5 years then RCIT
  • 14.
    II. PASSIVE INCOMESUBJECT TO FINAL WITHHOLDING TAX (FWT) Passive Income Citizen and RA NRA-ETB NRA-NETB a) Interest from any currency bank deposit in ₱ 20% 20% Generally, 25% of gross in- come received from all sources within the Philippines as interest, dividends, rents, salaries, premiums, an- nuities, com- pensation etc. b) Yield or monetary benefit from deposit substitutes, trust funds, and similar arrangements (Note 1) 20% 20% c) Royalties Except royalties on books, literary works, and musical com- position 20% 10% 20% 10% d) Prizes of more than ₱10,000 Except prizes of ₱10,000 or less 20% Basic tax 20% Basic tax e) Winnings Philippine Charity Sweepstakes and Lotto winnings 20% Exempt <10k 20% Exempt <10k f) Interest from a depositary bank under the expanded for- eign currency deposit system 15% (NRC exempt) Exempt g) Interest income from long term deposit or investment of 5 years or more (Note 2) Exempt Exempt h) Cash or property dividend received from a domestic cor- poration, or regional operating headquarter of an MNC 10% 20% i) Share of an individual partner in the after-tax net income of a business partnership, or an organization, JV, or consor- tium taxable as a corporation 10% 20% NOTES: 1. Deposit substitutes—alternative form of obtaining funds from the public (20 or more lenders at any one time) 2. Long-term deposit or investment certificate (maturity of/held for at least 5 years issued by a bank) PRE-TERMINATION OF INVESTMENT: Less than 3 years 20% 3 years to less than 4 years 12% 4 years to less than 5 years 5% DIVIDENDS RECEIVED FROM A FOREIGN CORPORATION If received by: RC NRC, RA, NRA-ETB NRA-NETB GR: Such dividend is income without Basic tax Exempt Exempt XPN: When dividend is sourced partly within and partly without 100% included in ITR Part without—exempt Part within—ITR Part without—exempt Part within—25% FT III. CAPITAL GAINS SUBJECT TO FINAL TAX (CAPITAL GAINS TAX) A. SALE OF DOMESTIC SHARES OF STOCK 1. Not traded in the stock exchange TAX BASE: Net capital gain (Selling Price minus basis or adjusted basis of the share) TAX RATE: 15% 2. Listed and traded thru local stock exchange TAX BASE: Gross Selling price or gross value in money TAX RATE: 6/10 of 1% KIND OF TAX: business tax (Stock Transaction Tax) FILING: Within 5 banking days from date of collection B. SALE OF REAL PROPERTY CLASSIFIED AS CAPITAL ASSETS TRANSACTION SUBJECT: Sale/transfer of real property located in PH, classified as capital assets, including pacto de retro sales and other forms of conditional sales TAX BASE: Gross selling price or current fair market value, whichever is higher TAX RATE: 6% FORCED SALE TO THE STATE UNDER EMINENT DOMAIN: Option of either taxed in ITR or CGT
  • 15.
    EXEMPTIONS FROM CGT: 1.Sale of raw lands used for socialized housing project or sold under Community Mortgage Program 2. Land transfers under the Comprehensive Agrarian Reform Law of 1988 3. Sale of principal residence, and subsequent acquisition or construction of another PR REQUISITES: 1. Sale by natural individual of his PR in the PH 2. Proceeds fully utilized in acquiring/constructing a new PR within 18 calendar months 3. Historical cost or adjusted basis of real property sold shall be carried over to new PR 4. Notify the Commissioner within 30 days from sale of his intention to avail tax exemption 5. Available only once every 10 years PROCEEDS NOT FULLY UTILIZED Taxable = Unutilized Amount x Higher of GSP or FMV Portion Gross Selling Price FINAL TAX ON INFORMER’S REWARD Reward = LOWER of (a) 10% of the revenues, surcharge, or fees recovered, or value of confiscated goods (b) 1,000,000 per case Final tax = 10% of the reward GRADUATED TAX RATES Effective January 1, 2018 to December 31, 2022 Over Not over Basic amount Addt’l Rate Of excess over - 250,000 - - 250,000 400,000 - 20% 250,000 400,000 800,000 30,000 25% 400,000 800,000 2,000,000 130,000 30% 800,000 2,000,000 8,000,000 490,000 32% 2,000,000 8,000,000 - 2,410,000 35% 8,000,000 Effective January 1, 2023 onwards Over Not over Basic amount Addt’l Rate Of excess over - 250,000 - - 250,000 400,000 - 15% 250,000 400,000 800,000 22,500 20% 400,000 800,000 2,000,000 102,500 25% 800,000 2,000,000 8,000,000 402,500 30% 2,000,000 8,000,000 - 2,202,500 35% 8,000,000
  • 16.
    OVERVIEW OF CORPORATETAXES 1. Net Income Tax (on Ordinary Income) 2. Final Withholding Tax (on Passive Income) Standard Income Tax 3. Capital Gains Tax (on Capital Gains) 4. Minimum Corporate Income Tax (MCIT) Penalty Income Tax 5. Branch Profits Remittance Tax (BPRT) Special Income Tax DEFINITION: Shall include a) One-person corporations; b) partnerships, no matter how created or organized; c) joint stock companies; d) joint accounts (cuentas en participacion); e) associations; or f) insurance companies. Does not include: a) GPPs b) Joint venture/consortium formed for the purpose of - undertaking construction project - engaging in energy operations under a service contract with the government CLASSIFICATION OF CORPORATIONS: 1. Domestic Corporation (a) In general (b) GOCCs EXC: SSS, GSIS, HDMF (Pag-Ibig), PHIC, LWDs (c) Taxable partnerships (d) Proprietary educational institutions/Non-profit hospitals; (e) FCDUs of domestic banks (f) Service contractors/subcontractors engaged in petroleum operations (g) Ecozone enterprises and Enterprises qualified for the 5% SCIT (h) Microfinance NGOs (i) Philippine-Based Offshore Gaming Licensees 2. Resident Foreign Corporations (a) In general (b) Resident international carriers (c) RHQs of MNCs (d) Service contractors/subcontractors engaged in petroleum operations (e) Ecozone enterprises / Enterprises qualified for the 5% SCIT (f) Foreign-Based Offshore Gaming Licensees 3. Non-resident Foreign Corporations (a) In general (b) Non-resident owners/lessors of vessels chartered by Philippine nationals; (c) Non-resident owners/lessors of aircraft, machineries, and other equipment; (d) Non-resident cinematographic film owner, lessor, or distributor; 4. Exempt Corporations ORDINARY INCOME (in ITR) Corporate TP Source of Income Tax Base Tax Rates Domestic Within & Without Net Income (a) 25%/20% beg. July 1, 2020 (b) RFC Within Net Income (a) 25% beg July 1, 2020 NRFC Within Gross income FWT of 25% beg Jan. 1, 2021 Notes: (a) Format in the ITR Sales xx Less: COGS/COS xx Gross Income from Operations xx Add: Taxable income not subject to FT xx Total Gross Income xx Less: Itemized Deductions or OSD xx Net Taxable Income xx X Rate 25%/20% Regular Corporate Income Tax (RCIT) xx
  • 17.
    (b) Effective July1, 2020 TOTAL NET ASSETS (EXC. LAND) NET TAXABLE INCOME TAX RATE P100M and below P5M and below 20% 25% ALL OTHER DOMESTIC CORPORATIONS PASSIVE INCOME DC and RFC NRFC Interest on currency bank deposit 20% 25% Yield or any other monetary benefit from deposit sub- stitutes, trust funds, and similar arrangements 20% 25% Royalties 20% 25% Interest from a depositary bank under the expanded foreign currency deposit system 15% Exempt Prizes/Winnings ITR 25% INTERCORPORATE DIVIDEND PAYOR RECIPIENT TAX Domestic Corporation DC Not Taxable Domestic Corporation RFC Not Taxable Domestic Corporation NRFC 25% FWT Foreign Corporation DC ITR, except if all req. of Sec 27(D)(4) are met Foreign Corporation RFC GR: Not taxable EXC: If part of the dividend is sourced within the Philippines, such part shall be taxable and shall be included in the ITR of the recipient Foreign Corporation NRFC GR: Not taxable EXC: If part of the dividend is sourced within the Philippines, such part shall be taxable and shall be subject to a 25% FT. CAPITAL GAINS TAX ON CAPITAL GAINS 1. Sale, exchange, or other disposition of domestic shares of stock NOT TRADED AT THE STOCK EXCHANGE Net Capital Gain 15% SHARES LISTED AND TRADED AT THE STOCK EXCHANGE Gross Selling Price 6/10 of 1% (0.006) Note: FT on capital gains on the sale of shares of stock applies to all corporate taxpayers. 2. Sale of Real Property Classified as Capital Asset SELLER IS: A. DC 6% of higher bet. Gross selling price or FMV (Commissioner or assessor’s value B. RFC 25% normal tax rate (returnable) C. NRFC 25% FT DOMESTIC COMPANIES SUBJECT TO SPECIAL TAX RATES PROPRIETARY EDUCATIONAL INSTITUTIONS TAX RATE: 10% 1% (July 1, 2020 to June 30, 2023) TAX BASE: Taxable net income within and without PH REQ.: Gross income from unrelated business < 50% of total gross income from all sources Otherwise, subject to normal tax rate, applied on the entire taxable income NON-PROFIT HOSPITALS TAX RATE: 10% 1% (July 1, 2020 to June 30, 2023) TAX BASE: Taxable net income within and without PH NON-STOCK, NON-PROFIT EDUCATIONAL INSTITUTIONS TAX RATE: 10% 1% (July 1, 2020 to June 30, 2023) TAX BASE: Taxable net income within and without PH Note: This 3rd type of institution is not included in Section 27(B) of Tax Code, but is added by RR. No. 3- 2022.
  • 18.
    FT ON INCOMEOF A FOREIGN CURRENCY DEPOSIT UNIT (FCDU) OF LOCAL BANK UNDER EXPANDED FOR- EIGN CURRENCY DEPOSIT SYSTEM (FCDS) Foreign currency loans granted to PH residents 10% FT Interest income from foreign currency interbank deposits 10% FT Income from foreign currency transaction w/ non-residents, Exempt OBUs, local commercial banks, branches of foreign banks Authorized to transact business under the FCDS SERVICE CONTRACTORS/SUBCONTRACTORS ENGAGED IN PETROLEUM OPERATIONS TAX RATE 8% TAX BASE Gross income derived from petroleum operations ECOZONE ENTERPRISES TAX RATE 5% TAX BASE Gross income on registered activities REMITTANCE 3% to National Government 2% to city/municipality where it is located TOURISM ENTERPRISES REGISTERED WITH THE TOURISM INFRASTRUCTURE AND ENTERPRISE ZONE AU- THORITY (TIEZA) TAX RATE 5% (in lieu of all national and local taxes except real estate taxes) TAX BASE Gross income on registered activities REMITTANCE 1/3 proportionately allocated among affected cities/municipalities 1/3 to National Government 1/3 TIEZA CORPORATIONS SUBJECT TO SPECIAL CORPORATE INCOME TAX (SCIT) UNDER SEC. 294 OF TAX CODE (NEW): Effective July 1, 2020 TAX RATE 5% (in lieu of all national and local taxes) TAX BASE Gross income REQS. Comply with reqs. Of Section 304 of Tax Code; must be export enterprises MICROFINANCE NGO TAX RATE: 2% TAX BASE Gross receipts from microfinance operations PHILIPPINE-BASED OFFSHORE GAMING LICENSEE (NEW) TAX RATE 5% Gaming Tax TAX BASE higher bet. gross gaming revenue or receipts (gross wagers less payout), or the agreed pre-determined minimum monthly gaming revenue or receipts Note: Non-gaming revenue subject to 25% of taxable income (within and without PH) RESIDENT FOREIGN CORPORATIONS SUBJECT TO SPECIAL TAX RATES INTERNATIONAL CARRIERS DOING BUSINESS IN THE PH TAX RATE 2.5% TAX BASE Gross PH billings (originating from PH; continuous and uninterrupted flight) OFFSHORE BANKING UNITS (OBU) BEFORE APRIL 11, 2021 Income from foreign currency loans granted to PH residents 10% FT Interest income from foreign currency interbank deposits 10% FT Income from foreign currency transaction w/ non-residents, Exempt OBUs, local commercial banks, branches of foreign banks Authorized to transact business under the FCDS Note: Effective April 11, 2021, taxed as any other RFC. REGIONAL OR AREA HQS AND REGIONAL OPERATING HQ OF MULTINATIONALS RHQS Exempt IT ROHQs—before Jan 1, 2022 10% Beg. Jan. 1, 2022 25% RCIT SERVICE CONTRACTORS/SUBCONTRACTORS ENGAGED IN PETROLEUM OPERATIONS TAX RATE 8% TAX BASE Gross income derived from petroleum operations TOURISM ENTERPRISES REGISTERED WITH THE TOURISM INFRASTRUCTURE AND ENTERPRISE ZONE AU- THORITY (TIEZA) TAX RATE 5% (in lieu of all national and local taxes except real estate taxes) TAX BASE Gross income on registered activities REMITTANCE 1/3 proportionately allocated among affected cities/municipalities 1/3 to National Government 1/3 TIEZA
  • 19.
    CORPORATIONS SUBJECT TOSPECIAL CORPORATE INCOME TAX (SCIT) UNDER SEC. 294 OF TAX CODE (NEW): Effective July 1, 2020 TAX RATE 5% (in lieu of all national and local taxes) TAX BASE Gross income REQS. Comply with reqs. Of Section 304 of Tax Code; must be export enterprises FOREIGN-BASED OFFSHORE GAMING LICENSEE TAX RATE 5% Gaming Tax TAX BASE higher bet. gross gaming revenue or receipts (gross wagers less payout), or the agreed pre-determined minimum monthly gaming revenue or receipts Note: Non-gaming revenue subject to 25% of taxable income (within PH) NON-RESIDENT FOREIGN CORPORATIONS SUBJECT TO SPECIAL TAX RATES IN GENERAL, a non-resident foreign corporation is subject to a FWT of 25% (beginning January 1, 2021) based on enumerated gross income from all sources within the Philippines, except: RATE AND BASE Non-resident cinematographic film owner, lessor, or distributor 25% FT on its gross income from all sources within Non-resident owner or lessor of vessels chartered by PH nationals 4.5% FT on gross rentals or charter fees from leases or charters Non-resident owner or lessor of aircraft, machineries, and other equipment 7.5% Ft on gross rentals or fees Interest on foreign loans contracted on or after Au- gust 1, 1986 20% FT on the amount of interest PENALTY TAXES IMPOSED ON CORPORATIONS MINIMUM CORPORATE INCOME TAX (MCIT) SUBJECT DC and RFC subject to RCIT RATE 2% BASE Gross Income Note: 1% MCIT effective July 1, 2020 to June 30, 2023. EFFECTIVITY 4th taxable year ff. the year of commencement CARRY FORWARD OF EXCESS MIN. TAX credited against RCIT for 3 immediately succeeding years RELIEF FROM MCIT Prolonged labor dispute due to force majeure or legitimate business reverses Rules in Computation 1. Excess MCIT, computed annually in the annual return. 2. Quarterly tax shall be higher of the RCIT or MCIT 3. IF quarterly tax due is MCIT, excess MCIT from prev. taxable years not allowed to be credited. The ff. are allowed credits against the quarterly MCIT due - CWT - Quarterly income tax payments paid in the prev. quarters - Excess tax credits of the prior year 4. IF quarterly tax due is the RCIT, the ff. are allowed credits - excess MCIT from previous taxable years - CWT - Quarterly income tax payments paid in the prev. quarters - Excess tax credits of the prior year IMPROPERLY ACCUMULATED EARNINGS TAX (REPEALED BY RA NO. 11524 EFFECTIVE APRIL 11, 2021) - Additional tax to the RCIT; starting Jan. 1, 1998 SUBJECT Closely-held DC (at least 50% in value or voting power is owned directly and indirectly by or for not more than 20 individuals) RATE and BASE 10% of Improperly accumulated taxable income FORMULA: Current Year’s Taxable income (ITR) xx Add: Final Taxes (income) xx Excluded in gross income xx NOLCO deducted xx CGT (income) xx Exempted income xx Less: Retention for reasonable needs, or 100% of paid up capital (higher) xx Dividends actually/constructively paid xx Income tax paid xx Improperly Accumulated Earnings xx
  • 20.
    SPECIAL INCOME TAXES ENTITIESEXEMPTED FROM IAET: (PIPE JoB)  Publicly-held corporations  Insurance companies  Partnerships  Enterprises registered with PEZA/BCDA/TIEZA  Joint ventures that are exempted  Banks and other financial intermediaries BRANCH PROFITS REMITTANCE TAX (BPRT) SUBJECT profit remitted by a branch of a foreign corporation to its head office RATE 15% BASE Total profits applied or earmarked for remittance, except activities registered with PEZA, SBMA, CDA, TIEZA GROSS INCOME TAX (GIT) (REPEALED BY RA. 11534 EFFECTIVE APRIL 11, 2021) CORP GIVEN THE OPTION DC and RFC REQUISITE CONDITIONS: 1. Tax ratio effort of 20% of GNP 2. Income tax collection to total tax revenues ratio of 40% 3. VAT tax effort of 4% of GNP 4. 0.9% ratio of the Consolidated Public Sector Financial Position (CPSFP) to GNP 5. COGS to Gross sales/receipt ratio of <55% PERIOD OF IRREVOCABILITY 3 consecutive taxable years RATE 15% BASE Gross income SUMMARY OF CHANGES IN THE CORPORATE INCOME TAX RATES UNDER CREATE LAW REGULAR TAX RATES MCIT RATE EFFECTIVITY RATE EFFECTIVITY DOMESTIC CORPORATIONS DC, in general 25% July 1, 2020 1% 2% July 1, 2020 to June 30, 2023 July 1, 2023 DCs with net taxable income ≤ ₱5 Million AND total assets ≤ ₱100 Mil- lion (excluding land on which the office, plant, equipment are situated) 20% July 1, 2020 1% 2% July 1, 2020 to June 30, 2023 July 1, 2023 Proprietary educational institutions and non -profit hospitals 1% 10% July 1, 2020 to June 30, 2023 July 1, 2023 Not Applicable FOREIGN CORPORATIONS RFC, in general 25% July 1, 2020 1% 2% July 1, 2020 to June 30, 2023 July 1, 2023 OBUs 25% Upon effectivity of CREATE (April 11, 2021) 1% 2% April 11, 2021 to June 30, 2023 July 1, 2023 ROHQs 25% January 1, 2022 1% 2% January 1, 2022 to June 30, 2023 July 1, 2023 NRFCs 25% January 1, 2021 Not Applicable
  • 21.
    SUMMARY OF ALLOWABLEDEDUCTIONS (AFTER TRAIN) OPTIONAL STANDARD DEDUCTION (OSD)  In lieu of both ordinary and special ID Who may claim? 1. Individuals a. Citizen b. Resident aliens c. Estates and Trusts Amount of OSD = 40% of [Gross Sales, net of returns, allowances, and discount (accrual basis) + other taxable income from operations not subject to FTs] OR 40% of [Gross Receipts, net of returns, allowances, and discounts (cash basis) + Other taxable income from operations not subject to FTs) Note: For individuals, OSD is in lieu of COGS/COS + Itemized deductions 2. Corporations a. DC b. RFC Amount of OSD = 40% of [Gross income (Sales/Receipts net of returns, allowances and discounts LESS COGS/COS) + Other taxable income not subject to FTs] Note: For corporations, OSD is in lieu of the ID only. DEDUCTIONS INDIVIDUALS ESTATES TRUSTS CORP PS Self-employed taxed under graduated rates 1. Itemized Deductions or OSD      2. Income distributed to heirs/beneficiaries   Who compute their income tax un- der the graduated rates *NRAETBs cannot claim the OSD Subject to 25%/20% of net taxable income Who may claim? 1. DC, including partnerships and GOCCs 2. RFC 3. Individuals engaged in trade, business, profession 4. Estates and trusts Items of IDs: Business expenses Depletion of oil and gas wells Interest expense Charitable and other contributions Deductible taxes Research and development expenses Losses Pension trust contributions Bad debts Depreciation ITEMIZED DEDUCTIONS (IDs) ORDINARY ITEMIZED DEDUCTIONS BUSINESS EXPENSES REQUISITES: 1. Ordinary and necessary for the business 2. Incurred or paid during the taxable year 3. Connected with the trade, profession, or business of the taxpayer 4. Reasonable expenses of the business 5. Substantiated by official receipts/record 6. The withholding tax required to be withheld has been withheld and remitted to the BIR 1. Compensation expenses (of employer) for personal services actually rendered. *Additional deduction of 1/2 of the value of labor training expenses incurred for skills development of enterprise-based trainees enrolled in public senior high schools, public higher education institutions, or public technical and vocational institutions and duly covered by an apprenticeship agreement under the Labor Code. IT shall not exceed 10% of the direct labor wage. 2. Travelling expenses (must be incurred while away from home “tax home” 3. Entertainment, Amusement, and Recreational Expense (EAR) CEILING: 1/2 of 1% of net sales For TP engaged in the sale of goods and properties 1% of net revenues For TP engaged in the sale of services/leasing of properties
  • 22.
    4. Materials andsupplies actually consumed in business 5. Maintenance and repairs which do not add to the value of the property nor appreciably prolong its life 6. Rental expense (of the lessee) of property used in business *Advance or prepaid rentals are not allowed to be deducted in year of payment. Instead, advance rentals shall be apportioned over the term of the lease. *Taxes and other obligations of the lessor which are paid by the lessee, are allowable deductions of the lessee. *Depreciation of leasehold improvement is available as deduction to the lessee. 7. Advertising and other selling expenses 8. Operating expenses of transportation equipment used in the trade, profession, or business 9. Insurance premiums against fire, storm, theft, accident, or other similar losses in the trade or business 10. Miscellaneous expenses a) Amortization of pre-operating expenses, which are treated as deferred expenses, for not more than 60 months; b) Costs of suits (litigation) are allowed as deductions; c) Judgments against the taxpayer less any amount compensated for by insurance or otherwise; d) Amortization of the discount upon issuance of a corporation’s bonds; e) Loss upon a corporation’s retirement of its own bonds. 11. Special Expense Allowed to Private Educational Institutions under Sec. 27(B) INTEREST EXPENSE REQUISITES 1. Must be connected with the trade or business of the taxpayer; 2. There must be a liability to pay interest; stipulated in writing and must be legally due 3. Must be paid or accrued within the taxable year 4. Interest expense must be the obligation of the taxpayer 5. Interest payment must not be between related taxpayers described in Sec. 36(B) of NIRC 6. Must not be incurred to finance petroleum operations. 7. Interest must not be capitalized if such interest was incurred in acquiring property used in the trade, business, or profession of the taxpayer. ALLOWABLE DEDUCTION Beginning January 1, 2009 33% of interest income subject to FT Beginning July 1, 2020 20% of interest income subject to FT for corpo subject to 25% rate 0% of interest income subject to FT for corpo subject to 20% rate WHEN INTEREST EXP. DEDUCTIBLE IN FULL  If TP has no interest income subject to FT  Interest on all unpaid business-related taxes  Interest payments of an occupant of a socialized housing project incurred for the construction or purchase of the house  If taxpayer is a DC, and the RCIT is 20% NON-DEDUCTIBLE INTEREST 1. Interest paid in advance (thru discount) by a cash-basis taxpayer (deducted only in the year debt is paid) 2. Interest Paid Between Members of a Family or Related Taxpayers under Section 36(B) 3. Debt incurred to finance petroleum exploration 4. Interest expense attributable to income without the Philippines of an alien or foreign corporation 5. Interest on preferred stock which is actually a dividend 6. Interest on debt incurred to purchase a tax-exempt security 7. Interest which is not stipulated in writing DEDUCTIBLE TAXES REQUISITES 1. Paid or incurred within the taxable year 2. Must be connected with the profession, trade, or business of the taxpayer 3. Is directly imposed on the taxpayer NOTES (a) VAT is non-deductible except input VAT allocated to exempt sales (which is deductible). (b) Fines and penalties imposed due to late payment of tax are not deductible. But interest imposed due to the same is deductible. (c) OPTs, except the stock transaction tax under Sec. 127, are deductible. (d) Tax benefit rule applies to refund of deductible taxes. LOSSES (ORDINARY) 1. Casualty Loss—due to mishap, accident, fortuitous event, embezzlement of property used in the trade, pro- fession, or business of the taxpayer. REQUISITES: 1) Must involve ordinary properties; 2) Actually sustained; 3) Not claimed as a deduction for estate tax purposes; 4) Not compensated for by insurance or by other forms of indemnity; 5) Must be reported to the BIR within 45 days from the date of loss. IF total loss, deductible loss = BV– insurance proceeds/compensation received IF partial loss, deductible loss = lower bet. Replacement cost or BV 2. Business losses—– losses incurred in the trade, profession, or business of the taxpayer
  • 23.
    (a) Losses fromsale of ordinary assets (b) Partner’s share in the losses of a GPP (c) A denied VAT refund claim (d) Destruction or disposal of inventories, machineries or equipment which have been declared as waste or obsolete due to spoilage13 , deterioration14 , obsolescence15 , expiration 3. Net Operating Loss Carry-Over (“NOLCO”) - excess of allowable deductions over gross income in a year TP NOT ENTITLED TO NOLCO 1) OBUs (before April 11, 2021) and FCDUs of domestic or foreign banking corporations; 2) PEZA, SBMA, CDA, etc. registered enterprises with respect to their registered businesses; 3) Foreign corporations engaged in international shipping or air carriage business in the Philippines. DURATION 3 consecutive taxable years (2020-2021: 5 years) For mines, other than oil and gas wells (no incentives from Omnibus Investment Code): 5 years, in any of the first 10 years of operation For Registered Tourism enterprise: 6 consecutive taxable years NOTES: 1. can’t enjoy NOLCO if subject to MCIT during the year 2. Allowed if there has been no substantial change (≥ 75%) in ownership of the business LOSSES (SPECIAL) a) Loss of income which was previously reported under the accrual method. b) Wagering losses – deductible only to the extent of gains or winnings c) Voluntary removal of old buildings or old machinery d) Loss of Useful Value (Amount of Loss = Acq. Cost– Accum. Depn.– Salvage Value) e) Securities, shares of stock, classified as ordinary assets, becoming worthless (AOL = Cost/basis of share) f) Abandonment Losses in Petroleum Operations (All accum. Exploration & dev’t. exp, unamortized costs, undepreciated costs of equipment) g) Losses from Sale of Shares of Stock Where the Seller is a Dealer in Securities BAD DEBTS REQUISITES a) Valid and subsisting debt owed the TP b) Connected with trade, business or profession c) Ascertained to be uncollectible d) Charged off within the taxable year DEPRECIATION/DEPLETION REQUISITES a) asset is used in trade, business, profession b) asset has limited useful life c) allowance for depreciation must be reasonable d) charged off during the taxable year DEP’N IN PETROLEUM OPERATIONS Directly used useful life: 10 years or shorter Indirectly used useful life: 5 years DEP’N RATE FOR MINING OPERATIONS Exp. Life of >10 years can be depreciated over any number bet. 5 years and exp. Life Exp. life of ≤ 10 years normal rate of depreciation NO DEP’N FOR Yachts, helicopters, airplanes/aircraft, land vehicle w/ value >P2.4M PENSION TRUST CONTRIBUTIONS PAYMENT DEDUCTIBILITY Present service cost contributions—paid to cover current pension liabilities accruing during the tax- able year FULL Past service cost contributions – contributions in excess of the present service cost contribution in a taxable year PRORATED over 10 years beginning with the year in which the payment is made CHARITABLE CONTRIBUTIONS REQUISITES 1. Actual delivery 2. Given to entities specified by law 3. Recipient is non-profit 4. TP making the charitable contri must be engaged in trade, business, or profession VALUATION Net book value of property (as reflected in the FS of donor) NOT SUBJECT TO LIMIT (deductible in full): Donations to 1. Government/GOCCs for priority activities 2. Foreign institutions and organizations pursuant to treaties or agreements 3. Those specified by special laws (eg. SUCs, CCP, Nat’l Commission for Culture and the Arts, IBP, IRRI, PH Red Cross) 4. Accredited NGOs
  • 24.
    SUBJECT TO LIMIT:Donations to 1. Government/GOCCs for public purposes but not for priority activities 2. Accredited DC or associations organized and operated exclusively for religious, charitable, scientific, youth and sports development, cultural, educational, or the rehabilitation of veteran 3. Social welfare institutions 4. NGOs LIMIT OF CONTRIBUTION Corporation: 5% of taxable income derived from trade, business, profession Individual: 10% without the benefit of charitable deductions RESEARCH AND DEVELOPMENT EXPENDITURES  must be connected with trade, business or profession OPTIONS OF TP 1. Deduct as ordinary and necessary expenses. However, the taxpayer cannot use this option if the expendi- ture is a) for the acquisition of land or improvement of property which is subject to depreciation or depletion; b) for the ascertaining the existence of location, extent, quality of a deposit ore or other mineral 2. Treat as deferred expense and amortize over a period ≥ 60 months beginning in the month that benefits are first realized from the expenditure FOREIGN INCOME TAXES PAID TAKEN AS DEDUCTIONS BY RC OR DC Note: No deduction shall be allowed for any taxes of foreign countries paid or incurred by a domestic corpora- tion in relation to exempt foreign-sourced dividends ENHANCED DEDUCTIONS (EDs) Upon effectivity of CREATE SUBJECT DC and RFC (in relation to their registered projects or activities) 1. Additional depreciation allowance of qualified capital expenditures Buildings 10% Machineries/Equipment 20% 2. labor expense 50% 3. Research and dev’t. expense 100% 4. Training expense 100% 5. Domestic input expense 50% 6. Power expense 50% 7. Reinvestment allowance to mnfg. industry 50% 8. Enhanced NOLCO NOL during first 3 years from start of operation, not prev. deducted from gross income, may be carried over as deduction within next 5 years ff. such loss PERIOS OF AVAILMENT For Exporter’s Activities ITH (4-7 years) afterwards 5% SCIT of EDS (10 yrs.) For Domestic Market Activities ITH (4-7 years) afterwards EDS (5 years) SPECIAL ITEMIZED DEDUCTIONS (UNDER SPECIAL LAWS) SPECIAL DEDUCTIONS OF INSURANCE COMPANIES 1. Net additions made within the year to reserve funds. 2. Sums paid within the year on policy and annuity contracts including matured endowments, payments on installment policies and surrender values actually paid. SPECIAL DEDUCTIONS OF REAL ESTATE INVESTMENT TRUSTS (REITs)  Dividends paid by REIT REQUISITES 1. Shares must be traded in the stock exchange 2. Maintain minimum public ownership of 40% for first 2 years, and 67% on or before the 3rd year and thereafter 3. Must distribute at least 90% of its distributable income DEDUCTIONS OF ESTABLISHMENTS GRANTING SALES DISCOUNTS TO PWDs REQUISITES 1. Claimed tax deductions must be included in gross sales/receipts 2. SD deducted after deducting the COGS 3. Not exceed 20% of gross selling price/gross receipts 4. Exclusively used, consumed, or enjoyed by the PWD Note: PWD is entitled to at least 20% discount and a VAT exemption on payments Also entitled to a special discount of 5% off the regular price of basic necessities and prime commodities (not avail. as special deduction) NO DOUBLE DISCOUNT!!
  • 25.
    TAX INCENTIVES FOREMPLOYERS OF PWDs 1. 25% of the total amount paid as salaries and wages (additional) 2. 50% of the direct cost of the improvement or modifications of physical facilities to accommodate PWDs TAX INCENTIVES FOR ESTABLISHMENTS GRANTING SALES DISCOUNTS TO SENIOR CITIZEN GR: 20% discount XPN: Public utilities 5% on monthly bill Public utilities giving services to SC Centers run by gov’t of NPO 50% Note: Discount not as a reduction of sales, but as a deduction from gross income Also entitled to a special discount of 5% off the regular price of basic necessities and prime commodities (not avail. as special deduction) SC who qualify as Solo Parent is also entitled to 10% discount on purchases of baby’s milk, food, supplements, medicines, and diapers. (available as special deduction) - items must be purchased from birth until 6 years of age - SC must be earning >250,000 annually NO DOUBLE DISCOUNT!! ADDITIONAL DEDUCTION FROM GROSS INCOME OF PRIVATE ESTABLISHMENTS FOR COMPENSATION PAID TO SENIOR CITIZENS  15% of total amount paid as salaries and wages REQUISITES 1. Employment shall continue for at least 6 months 2. Annual taxable income of SC does not exceed the poverty level determined by NEDA TAX INCENTIVES FOR ESTABLISHMENTS GRANTING DISCOUNTS TO NAT’L ATHLETES AND COACHES (20%) TAX INCENTIVES FOR ESTABLISHMENTS AND INSTITUTIONS WITH ROOMING-IN AND BREASTFEEDING PRACTICES:  Up to 2x the actual amount incurred; must secure a Working Mother-Baby-Friendly Certificate TAX INCENTIVES FOR LAWYERS or GPPs RENDERING FREE LEGAL SERVICES  Lower of: - amount that could have been collected for the actual free legal service - 10% of the gross income derived from the provision of legal services Note: shall not include the minimum 60-hour mandatory legal aid services rendered to indigent litigants TAX INCENTIVES FOR ESTABLISHMENTS PARTICIPATING IN THE DUAL TRAINING SYSTEM UNDER REPUBLIC ACT NO. 7686  50% of the system expenses paid to the accredited educational institution for its trainees  Expenses shall not exceed 5% of the establishment’s direct labor expenses;  Max: 20M a year TAX INCENTIVES FOR ENTERPRISES ADOPTING PRODUCTIVITY INCENTIVES PROGRAMS UNDER REPUBLIC ACT NO. 6971  50% of the total productivity bonuses under the program over and above the total allowable ordinary and necessary business deductions for said bonuses.  50% of the total grants for manpower training and special studies given to rank-and-file employees DONATION TO PUBLIC SCHOOLS  IF PRIORITY PROJECT, actual amount of donation + 50% of said donation can be deducted  IF NOT PRIORITY, lower of 5% of net income of corporation (10% if individual) before charitable contribu- tions or actual contribution + 50% of donation can be deducted QUALIFIED EMPLOYER’S CONTRIBUTION TO EMPLOYEE’S PERSONAL EQUITY AND RETIREMENT ACCOUNT (PERA)  Deduction: actual amount of its or his contribution that would complete the maximum allowable PERA contribution of an employee (200,000 per year for overseas Filipino and 100,000 for non-overseas) TAX INCENTIVES GRANTED TO REGISTERED TOURISM ENTERPRISES (“RTEs”) IN TOURISM ENTERPRISE ZONES (“TEZs”) UNDER REPUBLIC ACT NO. 9593  50% of the cost of environmental protection activities, cultural heritage preservation activities, and sus- tainable livelihood programs for local communities surrounding the area TAX INCENTIVES GRANTED TO QUALIFIED JEWELRY ENTERPRISES (“QJEs”) UNDER R.A. NO. 8502  50% of the expenses incurred in training schemes TAX DEDUCTION FOR HOSPITALS OR MEDICAL CLINICS UNDER R.A. NO. 10932 (ANTI-HOSPITAL DEPOSIT)  Expenses incurred in providing basic emergency care to poor and indigent patients, which are not reim- bursed by PhilHealth, is tax deductible DEDUCTION OF PRIVATE FILIPINO SEED PRODUCERS UNDER R.A. NO. 7308  200% deduction for the first 5 years of operation
  • 26.
    DEDUCTION OF BUSINESSENTERPRISES THAT GENERATE AND SUSTAIN GREEN JOBS  50% of the total expenses for skills training and research development expenses which is over and above the allowable ordinary and necessary business deductions for said expenses TAX INCENTIVES FOR PUBLIC TRANSPORTATION UTILITY OPERATORS GRANTING FARE DISCOUNTS TO STU- DENTS UNDER R.A. NO. 11314 (20%) TAX INCENTIVE FOR CERTAIN ESTABLISHMENTS GRANTING A 10% DISCOUNT ON CERTAIN PURCHASES OF SOLO PARENTS  Drugstores, pharmacies, grocery stores, and similar establishments  10% discount and VAT exempt  Goods: Baby’s milk, food, supplement, diaper, medicines and vaccines  -items must be purchased from birth until 6 years of age; earning >250,000 annually NON-DEDUCTIBLE ITEMS 1) Personal, living, and family expenses 2) Expenditures which are capitalized, except intangible drilling and development costs incurred in petrole- um operations which may be deducted in full 3) Premiums paid by an employer covering the life of an employee and the beneficiary is the employer (deductible if the beneficiary is the employee) 4) Losses from sales/exchange of property, interest expense, bad debts between related parties. 5) Fines and penalties due to late payment of tax. 6) Foreign taxes paid or incurred by a domestic corporation in relation to exempt foreign-sourced dividends. 7) Purchases made from a Cannot be Located (“CBL”) taxpayer FOREIGN INCOME TAX CREDITS LIMITATIONS ON TAX CREDIT 1. 1st Limitation Taxable Income (per foreign country) x Philippine = LIMIT Total Taxable Income Income Tax 2. 2nd Limitation Taxable Income (all foreign countries) x Philippine = LIMIT Total Taxable income Income Tax Rules in the Application of Limits Formula: (1) If there is one foreign country involved, use only the formula for the first limitation. (2) If there are two or more foreign countries involved, use both formulas. (3) In case both formulas are used, two tax credits will be computed. One based on the first limit, and the oth- er based on the second limit. The final tax credit is whichever is the lower between the two amounts.
  • 27.
    VALUATION OF FBsSUBJECT TO FBT FRINGLE BENEFITS DEFINED: any good, service, or benefit other than the regular salary and allowances re- ceived by an employee COVERAGE: managerial or supervisory employees ONLY General Rules in the Valuation of FB 1. If granted in money or directly paid by the employer, the value is the amount granted or paid for. 2. If furnished in property and ownership is transferred to the employee, then value is equal to the FMV. 3. If furnished in property but ownership is not transferred, then value is equal to the depreciation value. 4. If property is not owned by employer, but being leased out to employer, value is equal to the rental or lease payment of the employer. TAX RATE: 35% FT TAX BASE: Grossed up monetary value (GUMV) of FB GUMV = MV of FB 65% Note: FBT is a tax of the employee, but imposed on the employer (withheld) FILING OF RETUR AND PAYMENT OF TAX When: on or before the last day of the month following the close of the calendar quarter during which “withholding” was mad IF using, EFPs, deadline is 5 days later than the deadline for manual filing A. HOUSING PRIVILEGE CASE ANNUAL VALUE/VALUE OF BENEFIT MONETARY VALUE OF BENEFIT 1. ER lets EE use ER-leased property Rent paid by ER 50% of value of benefit 2. ER lets EE use ER-owned property 5% of FMV (higher of zonal or as- sessor’s value) 3. ER buys property in installment and lets the EE use the same 5% of acquisition cost exclusive of interest 4. Transfer to EE of ER’s property Higher of cost or FMV the entire value of the benefit 5. Transfer to EE of ER’s property at less than the acquisition cost of ER Difference between the FMV and the cost to EE 6. Housing benefits that are not taxable (not considered taxable FB)  Housing privilege of military officials of AFP  Housing unit situated inside or adjacent to the premises of a business or factory (max: 50m. from perimeter of business premises)  Temporary housing (3 months or less) B. EXPENSE ACCOUNTS 1. Allowance subject to liquidation Amounts paid by ER the entire value of the benefit 2. Amounts reimbursed by ER Amounts reimbursed by ER C. MOTOR VEHICLE 1. ER buys vehicle in the name of EE Cost The entire value of the benefit 2. ER gives EE cash to buy vehicle Cash received 3. ER shoulders portion of cost Amount shouldered by ER 4. ER purchases vehicle on installment in the name of EE 20% of acquisition cost (exclusive of interest) 5. ER lets EE use ER-owned vehicle 20% of acquisition cost 50% of Value 6. ER lets EE use ER-leased vehicle Rentals paid for vehicle 7. ER lets EE use ER-owned yacht 5% of acquisition cost The entire value of the benefit D. HOUSEHOLD EXPENSES 1. Salaries of household help, driver, etc Amount of salaries paid The entire value of the benefit 2. Payment for other similar expenses like association dues, garbage dues, etc. Amount paid
  • 28.
    CASE VALUE OFBENEFIT MONETARY VALUE OF BENEFIT E. LESS THAN MARKET RATE INTEREST ON LOANS Difference between 12% and the interest charged the entire value of the benefit F. SOCIAL AND ATHLETIC CLUB FEES Amounts paid by ER for EE G. EXPENSES FOR FOREIGN TRAVEL 1. No documentary evidence that the foreign travel was in connection with business meet- ing or convention Amounts shouldered by ER the entire value of the benefit 2. Foreign travel was in connection with busi- ness meeting or convention: (i) 30% of cost of first class ticket; (ii) Excess of lodging cost over $300/day (iii) Travelling expenses for the travel of EE’s family Amounts paid by ER H. HOLIDAY AND VACATION EXPENSES Amounts borne by ER I. EDUCATIONAL ASSISTANCE 1. Education of EE UNLESS education is con- nected with the ER’s business and EE is obli- gated to remain in the employ of the ER for a certain period of time Amount paid by ER The entire value of the benefit 2. Education of EE’s dependents UNLESS assis- tance is provided thru a competitive scheme under a scholarship program of the ER Amount paid by ER J. Cost of Insurance borne by ER for the EE UN- LESS the contribution is pursuant to existing law (ex. SSS, GSIS, PhilHealth), or if the ER is paying for group insurance of the employees Premiums or contributions paid by ER 1. FB expense and FB tax shall constitute allowable deductions from gross income of the taxpayer. 2. IF the basis for the computation of the fringe benefits (“FB”) tax is the depreciation value of the property, only the FBT shall constitute a deductible expense of the employer Note: If Zonal value/FMV > Cost subject to depreciation (excess amount allowed as deduction as FB expense) OTHER FB NOT SUBJECT TO FBT 1. Fringe benefits which are authorized and exempted from income tax under Tax Code or under special law 2. Contributions of the employer for the benefit of the employee to retirement, insurance, and hospitaliza- tion benefit plans 3. Benefits given to the rank and file, whether granted under a collective bargaining agreement or not; 4. If the grant of fringe benefits to the employee is required by the nature of, or necessary to the trade, busi- ness, or profession of the employer 5. If the grant of the fringe benefit is for the convenience or advantage of the employer 6. “De minimis” Benefits - exempt from income tax on compensation and FBT Note:  The amount of “de minimis” benefits conforming to the abovementioned prescribed ceilings shall not be considered in determining the ₱90,000 ceiling of “13th month pay and other benefits” excluded from gross income under Section 32 (B)(7)(e) of the Tax Code.  Provided that, the excess of the “de minimis” benefits over their respective ceilings shall be considered as part of “13th month pay and other benefits” and the employee receiving it will be subject to tax only on the excess over the ₱90,000 ceiling. TAX ACCOUNTING FOR FB EXPENSE AND FB TAX TAXATION OF FRINGE BENEFITS OF NRANETB RATE 25% BASE the grossed-up monetary value of the fringe benefit computed by dividing the monetary value of the fringe benefit by seventy-five percent (75%)
  • 29.
    DE MINIMIS BENEFITS 1.Monetized unused vacation leave credits of employees (in the private sector) 10 days 2. Monetized value of vacation and sick leave credits paid to govern- ment officials and employees Unlimited 3. Medical cash allowance to dependents of employees 1,500 per semester 250 per month 4. Rice subsidy ₱2,000 or one (1) sack of 50 kg. of rice per month 5. Uniform and clothing allowance ₱6,000 per annum 6. Actual medical assistance ₱10,000 per annum 7. Laundry allowance ₱300 per month 8. Employee achievement awards . To be exempt (a) the award must be in the form of tangible personal property other than cash or gift certificates; (b) the award must be given under an established written plan which does not discriminate in favor of highly paid employees. ₱10,000 per year 9. Gifts given during Christmas and major anniversary celebrations ₱5,000 per employee per annum 10. Daily meal allowance for overtime work and night/graveyard shift 25% of the e basic minimum wage on a per region basis 11. Benefits received by an employee by virtue of a collective bargain- ing agreement (“CBA”) and productivity incentive schemes ₱10,000 per employee per annum
  • 30.
    EXCLUSIONS FROM GROSSINCOME 1. Proceeds of Life Insurance Upon Death of the Insured  Proceeds are treated as indemnity for the life lost, instead of gain 2. Amount Received by Insured as Return of Premium  Excess of proceeds received over the premiums paid is included in GI  Participating dividends are excluded (return of overpaid premiums) 3. Gifts, Bequests, and Devices 4. Compensation for Injury or Sickness 5. Income Exempt Under Treaties 6. Retirement Benefits, Pensions, Gratuities, Separation Pay Which Are Exempt From Income Tax GR: These are taxable. XPN: A. Retirement benefits and/or pensions which are exempt from income tax - RA No. 7641 (Retirement Pay Law): if no retirement plan for employees, employers are required to pay retirement benefit of at least 1/2 month salary for every year of service REQUISITES FOR EXEMPTION: 1. Employee is 60-65 years old; 2. Served for at least 5 years in the same establishments - Tax Code REQUISITES FOR EXEMPTION: 1. Employer maintains a reasonable private benefit plan; 2. In service of the same employer for at least 10 years 3. Retiring employee is not less than 50 years old 4. Benefits of exemption is available only once B. Separation Pay Due to a Cause Beyond the Control of the Employee (Death, sickness, physical disability, retrenchment/redundancy, etc.) C. Social security benefits, retirement gratuities, pension received by RC, NRC, or RA, from foreign agencies and other institutions private or public. D. Payment of benefits due or to become due to any resident of the PH under the laws of the United States administered by the United States Veteran Administration. E. Benefits received from or enjoyed under the Social Security System (SSS) in accordance with the provisions of R.A. No. 8282 F. Benefits received from the GSIS under R.A. No. 8291, including retirement gratuity received by government officials and employees. G. Maternity benefits advanced by the employer to the employee. H. Retirement benefits received from June 5, 2020 to December 31, 2020. (exempt from taxation) - Reemployment in the same firm within the succeeding 12 month period shall be considered proof of non-retirement. The, such benefits shall be subject to appropriate taxes 7. Miscellaneous Items A. Income derived by foreign governments from (1) loans, stocks, bonds, or other domestic securities, (2) sale of investments in the Philippines, or (3) interest on deposits in a bank in the Philippines. B. Income Derived by the Philippine Government or its Political Subdivisions from the exercise of any governmental function C. Prizes and awards primarily in recognition of religious, charitable, scientific, educational, artistic, literary, or civic achievement but only if: - recipient was selected without any action on his part - recipient is not required to render substantial future services as a condition D. Prizes and awards granted to athletes (local and international competition/s) and sanctioned by their national sports association
  • 31.
    E. First ₱90,000of the 13th Month Pay and Other Benefits received by officials and employees of public and private entities F. Compulsory or mandatory contributions of employees to GSIS, SSS, Medicare (PHIC), and PAGIBIG, and union dues of individuals. (actually deductions but labelled as exclusions in the Tax Code) G. Gains from the sale, exchange or retirement of bonds, debentures, or other certificate of indebtedness with a maturity of more than 5 years. H. Gains from Redemption of Shares in a Mutual Fund I. Income of non-residents from transactions with Domestic Depository Banks and OBUs Under the Expanded Foreign Currency Deposit System J. Personal Equity and Retirement Account (“PERA”) - voluntary retirement account QUALIFIED PERA DISTRIBUTION: - at least 5 years of contribution (need not be consecutively made) - contributor reaches 55 years old - death of contributor, irrespective of age or number of yearly contributions K. Representation and transportation allowances (RATA) to certain officials and employees of the government from the rank of Department Secretaries to Division Chiefs L. Personnel Economic Relief Allowance (“PERA”) granted to all employees of the government and its instrumentalities M. Capital contributions to corporations/partnerships N. Project-related income from the development of socialized housing sites. O. Income from the commercialization of technologies developed by local inventors or researchers under R.A. No. 7459 during the first ten (10) years from the date of the first sale. P. Homeowners’ Association (HOA) dues or contributions but only when the LGU having jurisdiction over the HOA certifies the lack of resources of the HOA to render its services. Q. Proceeds which constitute a fund held in trust by the taxpayer, and which do not redound to the benefit of the taxpayer R. Income from the sale of gold pursuant to R.A. No. 7076 (the People’s Small-Scale Mining Act of 1991) - sale to BSP S. Compensatory interest T. The wage subsidy given to employees under the Small Business Wage Subsidy Measure (“SBWS”) - NEW U. COVID-19 Special Risk Allowance of Health Workers (NEW) V. Compensation to Health Workers Contracting COVID-19 in the Line of Duty W. Active hard duty pay received by temporary Human Resources for Health (HRH) medical and allied staff serving at the front lines during the State of National Emergency declared by the President. INCLUSIONS OF GROSS INCOME GROSS INCOME: gains, profits, and income derived from whatever sources (legal or illegal) 1. Compensation For Services A. Compensation Income - Cash - Allowances - Property (FMV) - Employer’s Stock (FMV @ time the services were rendered) - Promissory notes (fair discounted value @ time of receipt) - Forgiveness of debt for services rendered to a creditor - Income tax of the employee assumed or paid by the employer - Pensions and retiring allowances - Equity based compensation (stock options and restricted stocks) B. Stock Options—FMV of stock options @ time the service was rendered - IF employee pays the exercise price (equity-settlement option), the additional income (higher bet. BV or FMV minus exercise price) is subject to CWT, thus taxable - IF grantor (corpo) simply pays the difference between FMV and exercise price (cash- settlement option), same rule applies.
  • 32.
    C. Fringe benefitss given to employees for the convenience of the employer, or if incurred by the employee in the pursuit of the trade, business, or profession of the employer and is liquidated and accounted for by the employee; De minimis fringe benefits; and other FB tax-exempt by law D. Salaries and Allowances During Leaves of Absence E. Separation Pay NOT Due to a Cause Beyond the Control of the Employee F. Fees (director’s fees, per diems, allowances) G. Dismissal Payment (involuntary separation) H. Tips and Gratuities paid directly to an employee which are not accounted for by the employee to the employer are considered (but not subject to withholding tax) 2. Gross Income from Business A. In general, Sales less COGS plus income from investments and incidental operations or sources B. Income from Long-Term Contracts (longer than 1 year) - percentage of completion basis C. Gross Income from Farming THREE METHODS: 1. Cash Basis/Receipts and Disbursement Basis—No inventory is used to determine profits Cash from sales of livestock and other products raised in the farm + Value of property received from sales + Profits/Gains from the sale of livestock or other items purchased + Gross income from all other sources TOTAL GROSS INCOME 2. Accrual basis—inventory is used to determine profits Sales xx Ending Inventory xx Less: Beg. Inv. Xx Purchases xx (xx) GROSS INCOME xx 3. Crop basis—used when n producing crops which take more than (1) year from the time of planting to the time of gathering and disposing of the crop - Entire cost of producing the crop must be taken as a deduction in the year in which the gross income from the crop is realized D. Gross Income From Petroleum Operations E. Gross Income of Social Media Influencer (NEW) 3. Payments Made by a GPP to a Partner, and the Distributive Share of Partners in the Net Income of a GPP 4. Rent or Lease Income A. Cash, at stipulated price B. Obligations of the lessor to third persons paid or assumed by the lessee C. Advance payment which must be pre-paid rentals (reported in FULL in the year of receipt) D. Leasehold improvement INCOME AND DEDUCTION FROM LEASEHOLD IMPROVEMENT 1. Income of Lessor: methods - Outright Method—reports as income the FMV of the improvement in the year of completion. - Spread out Method Cost of leasehold improvement xx Less: Depn for remaining term of lease xx Book Value, end of lease xx Book value, end of lease = Income per year Remaining term of lease 2. Deduction of Lessee (Depreciation expense) - remaining term of the lease or the life of the improvements, whichever is shorter 3. Computation of Income from Leasehold Improvement Arising from the Pre-termination of Lease Contract BV of Leasehold Improvement @ termination of lease xx Less: Amounts of income previously recognized xx Additional income in year of termination xx
  • 33.
    4. Loss ofLessor if Leasehold Improvement is Destroyed Before Termination of Lease Income on leasehold improvement already reported xx Less: Salvage Value xx Total Loss xx Less: Compensation received: (a) from insurance xx (b) Others xx (xx) Loss on destruction of Leasehold Improvement xx 5. Annuities and Life Insurance Policies A. Annuities—paid in excess of the consideration paid B. Life Insurance Policies—where insured outlives the term of policy; amount in excess of premium 6. Gains Derived From Sales of Property THREE TYPES OF PROPERTIES: - Ordinary asset—100% of gain/loss recognized in ITR - Capital asset—subject to capital gains tax - Other Capital asset—holding period of the asset shall be taken into consideration if the seller is an individual, and only the net capital gain shall be included in the ITR. A. Sale of Tangible Assets B. Sale of Intangible Assets (ex. patents, copyrights, and goodwill) C. Corporate Sinking Fund D. Sale of Real Property (classified as ordinary assets) 7. Interest Income—as a rule is taxable income included in ITR 8. Royalties—sources without the PH (ITR) 9. Dividends A. Generally, cash and/or property dividends received by RC or DC from a foreign corporation B. Liquidating Dividend Liquidating dividend xx Less: Cost of stock investment or other basis xx Capital gain or capital loss xx Note: capital gain or loss shall be included in computing the net capital gain which shall be taxable in the ITR of the taxpayer 10. Prizes and Winnings A. Prizes amounting to ₱10,000 or less received by a citizen, resident alien, or NRAETB B. Prizes received by domestic corporations C. Prizes received by RFCs within the Philippines D. Prizes and winnings received by resident citizens from sources without the Philippines 11. . Income From Other Sources A. Recovery of damages representing compensation for loss of profits or income are includible in gross income B. Recovery of Bad Debt Previously Deducted (Tax Benefit Rule) C. Refund of Deductible Tax (claimed and deducted in a previous year) D. Tournament Prizes - Cash prizes won by local players/participants in tournaments are not passive income inasmuch as participating in such tournaments is their profession and/or occupation - Cash prizes of foreign players/participants, shall be subject to a final tax of 25% E. Forgiveness of Indebtedness - When a creditor cancels a debt as part of a business transaction, or in consideration of personal services of the debtor - If a creditor merely desires to benefit a debtor, and without any consideration therefor cancels the debt, the amount of the debt is a gift from the CR to DR (subject to donor’s tax) F. Income from Illegal Sources G. Unutilized/Excess Campaign Funds H. Early Withdrawals from a Personal Equity and Retirement Account (“PERA”) which do not qualify for exclusion from taxable gross income I. Gain in the Sale or Retirement by a Corporation of Its Own Bonds (corpo can buy back its own bonds for less than the value of such bond’s reflected in the book) J. If bonds are issued by a corporation at a premium, the net amount of such premium is gain or in come which is prorated or amortized over the life of the bond K. Stock options granted to a supplier of goods or services L. Gambling gains (net of gambling losses)
  • 34.
    ESTATES ESTATE: mass ofall the property, rights, and obligations of a person which are not extinguished by his death DECEDENT: person whose property is transmitted through succession, whether or not he left a will. If he left a will, he is also called the testator HEIR: a person called to the succession either by the provision of a will or by operation of law DEVISEE: a person to whom a gift of real property is given by virtue of a will LEGATEE: person to whom a gift of personal property is given by virtue of a will. CLASSIFICATION OF ESTATES: 1. Estate under judicial administration 2. Estate not under judicial administration To Whom Income of Estate Shall be Taxed? GR: fiduciary or trustee (executor or administrator) XPN: Heirs and Beneficiaries, if not under judicial administration and there is no executor/administrator Taxable income of estates: same manner and basis as in the case of self-employed individuals GROSS INCOME OF ESTATES: A. Excluded from Gross Income of an Estate  passage of property to the executor or administrator on the death of the decedent, even though the prop- erty may have appreciated in value since the decedent acquired it B. Included in Gross Income of an Estate 1. Income received during the period of administration or settlement of the estate. Note: Estates during the period of administration have but one beneficiary and that beneficiary is the estate 2. Excess of the selling price over the appraised value of property of the decedent’s estate when sold prior to the settlement of the estate by the executor or administrator C. Deduction of Estates  same items of deduction authorized under Section 34 of the Tax Code and allowed an individual taxpayer D. Special Deduction of Estates  income of the estate for the taxable year which is properly paid or credited during such year to any lega- tee, heir, or beneficiary (subject to 15% CWT to be withheld by estate)  An allowance paid to an heir out of the corpus (i.e. property) of the estate is not deductible from gross in- come RATES OF TAX 1. Gross Sales/receipts + NOI ≥ 3M, taxed on its net taxable income using graduated rates. 2. Gross sales/receipts + NOI <3M, option of the estate: a. 8% of gross sales/receipts + NOI in excess of 250,000 b. graduated rates Computation of Tax Accounting Period Calendar year Tax Base (a) Taxable net income or (b) Gross sales/receipts + non-operating income, if 8% income tax rate is availed of. Rate of Tax (a) Graduated rates or (b) 8% Income tax rate (if qualified and elected) TRUSTS TRUST: right of property, real or personal, held by one party (trustee) for the benefit of another (beneficiary) Parties to a Trust: Trustor/Grantor person who establishes a trust Trustee/Fiduciary one in whom confidence is reposed as regards the property Beneficiary person for whose benefit the trust has been created FIDUCIARY: any person or corporation that holds in trust an estate (or properties) of another person or per- sons (necessary to create a legal trust)
  • 35.
    CLASSIFICATION OF TRUSTS: 1.Ordinary Trust: income and corpus of the trust do not revert to the grantor. The trust income is accumulat- ed and held for distribution to the beneficiaries. 2. Revocable Trust: power to revest in the grantor title to any part of the corpus of the trust is vested in the grantor himself or any person not having any substantial adverse interest in the trust corpus or in its income  Income of such part shall be included in computing the taxable income of the grantor 3. Employee’s Trust: Income tax shall not apply to employee’s trust which forms part of a pension, stock bo- nus, or profit-sharing plan of an employer for the benefit of some or all of his employees REQUISITES FOR EXEMPTION: 1. employee’s trust must form part of a pension, stock bonus, or profit-sharing plan of an employer for the benefit of some or all of his employees 2. Contributions are made to the trust by such employer, or employees, or both 3. contributions are made for the purpose of distributing to such employees the earnings and principal of the fund accumulated by the trust 4. Purpose is for exclusive benefit of his employees (under trust instrument) Note: amount actually distributed to any employee shall be taxable to him in the year in which so distributed to the extent that it exceeds the amount contributed by such employee TAXABILITY OF INCOME OF TRUSTS I. Income of Trust Taxed to the Trustee 1. The income of a trust which is to be accumulated or held for future distribution, whether consisting of ordinary income or gain from the sale of assets included in the corpus of the trust . 2. The income of a trust, whether created by will or deed, for accumulation of income, whether for an unascertained person or persons with contingent interests or otherwise 3. The income of a trust, where under the terms of a will or deed, the trustee may, in his discretion, distribute the income or accumulate it II. Income of Trust Taxed to Beneficiaries - The income of a trust for the taxable year which is to be distributed to the beneficiaries (subject to 15% CWT) III. Income of Trust Taxed Directly to the Grantor 1. In case of a revocable trust, income from such part of the trust estate title to which may be revoked by the grantor or revested in the grantor. 2. In the case of a trust the income of which, in whole or in part, may be held or distributed for the benefit of the grantor 3. Such part of the income of the trust which may be applied to the payment of premiums upon policies of insurance on the life of the grantor. Determination of the tax: computed upon taxable income of the trust and paid by the fiduciary Taxable Income of the trust: same manner and on the same basis as in the case of an individual Gross Income of Trust: same items of gross income taxable to individuals Deduction of trusts: same items of deduction authorized under Section 34 of the Tax Code and allowed an individual taxpayer Special deduction of trust: 1. The amount of the income of the trust for the taxable year which is to be distributed currently to the beneficiaries 2. The amount of income collected by a guardian of an infant which is to be held or distributed as the court may direct 3. The amount of the income of the trust for the taxable year which is properly paid or credited to any beneficiary Note: The amount so allowed as a deduction shall be included in computing the taxable income of the benefi- ciaries, whether distributed to them or not. RATES OF TAX 1. Gross Sales/receipts + NOI ≥ 3M, taxed on its net taxable income using graduated rates. 2. Gross sales/receipts + NOI <3M, option of the estate: a. 8% of gross sales/receipts + NOI in excess of 250,000 b. graduated rates Computation of Tax Accounting Period Calendar year Tax Base (a) Taxable net income or (b) Gross sales/receipts + non-operating income, if 8% income tax rate is availed of. Rate of Tax (a) Graduated rates or (b) 8% Income tax rate (if qualified and elected)
  • 36.
    CONSOLIDATION OF INCOMEOF TWO OR MORE TRUSTS  Same trustor/grantor and same beneficiary Formula to determine the allocation of tax to be paid by each trustee: Taxable income of trust x Tax on consolidated = Tax allocated or to be Consolidated Taxable Income Taxable Income paid by trustee NOTE: Estate or trust may form OPC
  • 37.
    A. PARTNERSHIPS NOTSUBJECT TO INCOME TAX 1. General Professional Partnership (GPP) : formed by persons for the sole purpose of exercising their com- mon profession, no part of the income of which is derived from engaging in trade or business.  Income payments by clients exempt from CWT 2. Joint venture or consortium formed for the purpose of: A. Undertaking construction projects B. engaging in petroleum, coal, geothermal, and other energy operations pursuant to an agreement under a service contract with the government FILING OF RETURN:  Required to file Annual Information Return (BIR Form No. 1702 EX)  Purpose is to furnish information as to the share each partner shall report and include in his personal ITR TAX LIABILITY OF PARTNERS IN EXEMPT PARTNERSHIP 1. Liable for income tax only in their separate and individual capacities. 2. Each partner shall report as gross income his distributive share, actually or constructively received, in the net income of the partnership (in case of loss, the share is considered deductible loss in their separate return) 3. CWT Income payments of ≤ P720,000 10% Income payments of > P720,000 15% 4. Net income of the partnership shall be computed in the same manner as a corporation (OSD or ID) 5. Partners comprising the GPP can no longer claim further deductions from their distributive shares in the net income of the GPP (also not allowed to avail 8% income tax rate option) B. PARTNERSHIPS SUBJECT TO INCOME TAX  All other partnerships, except mentioned above, no matter how created or organized, are considered cor- porations subject to corporate income tax FILING OF TAX RETURN: Required to file quarterly and annual ITR based on their accounting periods. TAX LIABILITY OF PARTNERS IN A TAXABLE PARTNERSHIP TAX LIABILITY OF CORPORATE CO-VENTURERS IN A TAXABLE JOINT VENTURE (JV) PARTNER FINAL TAX RATE TAX BASE Citizen or RA 10% Dividend or Share in the distributable after -tax net income of the partnership NRAETB 20% NRANETB 25% CO-VENTURER FINAL TAX RATE TAX BASE DC Exempt Dividend or Share in the distributable after -tax net income of the JV RFC Exempt NRFC 15% if w/ tax sparring, 25% FT if none CO-OWNERSHIP 1. When two or more heirs or beneficiaries inherit an undivided property from a decedent; or 2. When a donor makes a gift of an undivided property in favor of two or more donees. I. When Co-ownership is not subject to income tax  activities of the co-owners are usually limited to the preservation of the co-ownership property and the collection of the income therefrom  co-owners shall include in their respective personal ITR their shares of the net income of the co-ownership II. When Co-ownership is subject to income tax  When a co-ownership is formed or established voluntarily, or upon agreement of the parties, what was likely constituted is a business partnership  income of the co-ownership is invested by the co-owners in business or other income-producing properties Note: In either case, the co-ownership will be subject to income tax as a corporation.
  • 38.
    INSTALLMENT METHOD: incomeon installment sales of property during the year is allowed to be reported in installments in proportion to the installment payments actually received which the gross profit bears to the total contract price THREE CASES WHERE INCOME MAY BE REPORTED IN INSTALLMENTS: 1. Sale of personal property by a dealer 2. Casual sale of personal property CONDITIONS: - Selling price >P1,000 - Initial payment must be ≤25% of the selling price - property sold is not of a kind which would be includible in the inventory if on hand at the close of the taxable year. 3. Sale of real property (Initial payment must be ≤25% of the selling price) IMPORTANT INSTALLMENT METHOD TERMS A. SELLING PRICE—amount realized on the sale Cash Received xx FMV of the property received xx Installment obligations of the buyer xx Mortgaged assumed by the buyer xx Selling Price xx B. CONTRACT PRICE—amount which the purchaser contracts to pay the seller Selling Price xx Less: Mortgaged assumed by buyer xx Add: Excess of mortgage over cost xx Contract Price xx C. INITIAL PAYMENTS—Payments received in cash or property (other than evidence of indebtedness of the pur- chaser) during the taxable year in which the sale is made Downpayment xx Installments received in year of sale xx Excess of Mortgage over cost xx Initial Payments xx Note: “Initial payments” means at least one (1) other payment in addition to the initial payment. If there is no payment during the first year, the income may not be returned on the installment basis; FORMULAS TO REPORT INCOME UNDER THE INSTALLMENT METHOD In year of sale: Initial payments x Gross Profit Contract Price In subsequent Installment payment received x Gross Profit Contract Price SALE OF REAL PROPERTY (CAPITAL ASSETS)  Final tax can be paid in installments if the initial payments do not exceed 25% of the SP In year of sale: Initial payments x Final Tax Contract Price In subsequent Installment payment received x Final Tax Contract Price SALE OF SHARES OF STOCK OF A DOMESTIC COMPANY (CAPITAL ASSET) 1. Sold by individual 15% FT 2. Sold by corporation 15% FT 3. FT can also be paid in installment if shares not traded thru stock exchange are sold in installment if initial payment is not more than 25% of the selling price
  • 39.
    CLASSIFICATIONS: 1. Sales resultingto Capital Gains (subject to CGT)  Sale of domestic shares not traded thru local stock exchange  Sale of real property classified as capital assets 2. Tax-Free Exchanges – where No Gain nor Loss is Recognized  Tax-free exchanges pursuant to a corporate reorganization under Section 40(C)(2) of the Tax Code (merger or consolidation)  Like-Kind Exchanges 3. Sales or Exchanges Where Gain, but Not Loss, is Recognized  Exchanges not solely in kind pursuant to a corporate reorganization where boot is received.  Transactions between related persons under Section 36(B) of the Tax Code  Illegal transactions  Wash sale losses of securities 4.a. Sale or Exchange of Ordinary Assets 4.b. Sale or Exchange of Other Capital Assets SALE TRANSACTION: EXCHANGE TRANSACTION Sale xx FMV of property received xx Less: Basis xx Less: Basis of property given xx Gain (Loss) xx Gain (Loss) xx BASIS: if the property was acquired 1. By purchase Cost to the buyer 2. By inheritance FMV of property at time of death of decedent (step-up in basis) 3. By gift Hands of the donor (carry-over basis) XPN: If such basis > FMV of property at time of the gift, then basis is the latter for the purpose of determining loss 4, For less than adequate consideration Amount paid 5. In a previous tax-free exchange Substituted basis ADJUSTED BASIS: Basis of Property xx Improvements xx Less: Accum. Dep’n xx Adjusted Basis xx CLASSIFICATION OF PROPERTIES FOR TAX PURPOSES property received must be essentially different from the property disposed of, otherwise no gain or loss is recognized ORDINARY ASSETS CAPITAL ASSETS a) Stock included in inventory; b) Property primarily held for sale; c) Property used in business which is capitalized; d) Real property used in the trade, busi- ness, or profession of the taxpayer Asset which is not an ordinary asset, such as: (1) personal or non-business property or (2) asset held merely for investment, or (3) property not used in business How taxed? Gain is 100% included in the ITR. Loss is 100% deducted in the ITR if tax- payer itemizes deductions. How taxed? Sale of (a) domestic shares held as capital assets; (b) real properties in the Philippines classified as capital assets (RPCA) Sale of capital assets other than domestic shares held as capital as- sets, or RPCAs. Subject to FTs: 1) Capital gains tax on sale of domestic shares; 2) Capital gains tax on sale of real property located in the Philippines classified as capital assets. Gain/Loss (“G/L”) is recognized, but only Net Capital Gain is included in the ITR: 1) If taxpayer is an individual: Short term G/L = 100% recognized Long term G/L = 50% recognized 2) If taxpayer is a corporation: 100% recognized whether short term or long term
  • 40.
    How taxed? Other Rules: 3)Capital losses are allowed only against capital gains 4) Any net capital loss (net capital loss carry-over) of an individual tax- payer can be carried over to the next succeeding year as a ST NCL, but not to exceed the net income for the year in which the capital loss was incurred. Corporations are not allowed any net capital loss carry-over. OTHER TRANSACTIONS RESULTING IN CAPITAL GAINS OR LOSSES WHERE THERE IS NO SALE: 1) When stocks or bonds held as capital assets become worthless, capital loss is recognized. 2) When bonds (held as capital assets) are retired. 3) Gains or losses from failure to exercise options (option gains or losses). 4) When the assets of a corporation are distributed in complete liquidation thereof (liquidating dividend). Capital gain or loss to the shareholder is recognized. 5) Redemption of preferred shares. 6) Liquidation of partnership. Capital gain or loss is recognized to the partner `Formula: Amount received for his partnership interest Less: His investment in the partnership Less: His share in the undistributed partnership net income Gain or Loss to Partner (subject to holding period qualification) 7) Gains or losses from short sales. WASH SALE LOSS REQUISITES: 1) Sale of securities at a loss; and 2) Identical securities were purchased within a 61-day period, beginning 30 days before the sale, and ending 30 days after the sale. 3) The taxpayer is either (a) not a dealer in securities, or (b) if a dealer, the sale was not made in the ordinary course of business Note: loss on the wash sale is a capital loss, but is not deductible against capital gains. Formula for Non-deductible Loss: No. of shares Acquired within 61 day period x Loss = Non-deductible loss No. of Shares sold Formula for Tax Basis of Re-acquired Shares Cost of Acquisition xx Non-deductible wash sale loss xx New Tax Basis/Cost xx TAX-FREE EXCHANGES OF PROPERTIES (CORPORATE REORGANIZATION) 1. No gain or loss recognized on a corporation or on its stock or se- curities if such corporation is a party to a reorganization, and ex- changes property solely for stock or securities in another corpora- tion that is also a party to reorganization 2. No gain or loss shall also be recognized if property is transferred to a corporation by a person, alone or together with others, not ex- ceeding 4 persons, in exchange for stocks or units of participation in such corporation. Note: stocks issued for services shall not be considered as issued in return for property TAX CONSEQUENCES: (1) The Transferor shall NOT recognize gain or loss (i.e., no CGT, no regular income tax, no CWT, no donor’s tax, no VAT); and (2) The basis (cost) of the stock or securities received by the transferor shall be the same as the basis of the stock, property, or securities transferred (substituted basis).
  • 41.
    TYPES OF EXCISETAX  In addition to VAT or OPT  Taxes which apply to certain goods manufactured or produced in the Philippines for domestic sale or con- sumption, and to things imported.  Also apply to certain services performed in the Philippines  Deductible for income tax purposes PURPOSES: 1) To raise revenue; 2) To curtail the consumption of certain commodities; 3) To protect domestic industries; Specific Tax—based on weight or volume capacity Ad Valorem Tax—based on the selling price or value of goods (exclusive of VAT, tariff, and custom duties) Note: In computing VAT on importation, excise tax, tariff, and custom duties are included in tax base) ALCOHOL PRODUCTS  Distilled spirits (inc. proof spirits)  Wines  Fermented liquor (exc. Tuba, pasi, tapuy) DISTLLED SPIRITS CIGARS AUTOMOBILES, excluding:  Buses, trucks  Cargo vans  Jeepneys/jeepney substitutes  Single cab chassis  Special-purpose vehicles  Automobiles used exclusively within the Freeport zones Note:  Purely electric vehicles and pick-ups are exempt from excise tax  Hybrid vehicles: 50% of applicable excise tax NON-ESSENTIAL GOODS  Jewelry, pearls, precious and semi-precious stones (real or imitation)  Goods made of or ornamented, mounted or fitted with precious metals or imitations thereof or ivory Except: a) surgical and dental instruments b) silver-plated wares, frames, or mountings for specta- cles or eyeglasses c) dental gold or gold alloys and other precious metals used in filling, mounting, or fitting the teeth  Opera glasses and lorgnettes  Perfumes and toilet waters  Yachts and other vessels intended for pleasure or sports MINERAL PRODUCTS  Non-metallic minerals and quarry resources  Metallic minerals (copper, gold, chromite)  Indigenous petroleum including locally-extracted min- eral oil, hydrocarbon gas, bitumen, crude asphalt, min- eral gas. Except: locally-extracted natural gas and liquefied natural gas NON-ESSENTIAL SERVICES—5% on gross receipts; derived from the performance of invasive cosmetic surgeries, pro- cedures, and body enhancements for aesthetic/cosmetic purpose TOBACCO PRODUCTS  Tobacco products (exc. stemmed leaf tobacco or tobacco by-products) inc. tobacco for chewing  Heated tobacco products  Vapor products  Cigars and cigarettes PETROLEUM PRODUTCS  Lubricating oils and greases  Processed gas  Waxes and petrolatum  Denatured alcohol to be used for motive power  Naphtha, regular gasoline, and other similar products of distillation  Leaded and unleaded premium gasoline  Aviation turbo jet fuel  Asphalts  Kerosene and Diesel Fuel Oil  Liquefied petroleum gas  Bunker fuel oil MINERAL PRODUCT  Coal and Coke SWEETENED BEVERAGES—per liter of volume capac- ity The ff. are exc. from excise tax on sweetened bever- ages:  All milk products  100% natural fruit juices  100% natural vegetable juices  Meal replacement and medically indicated bev- erage  Coffee
  • 42.
    PERSONS SUBJECT TOEXCISE TAX: 1. Domestic Product A. Generally, manufacturer or producer B. Owner of person having possession of domestic products C. First purchaser or transferee for local sale or transfer (indigenous petroleum, natural gas, liquefied natural gas) 2. Imported Products A. Importer B. Person w/ possession of articles which are exempt from excise taxes other than those legally entitled to exemption CREDIT FOR EXCISE TAXES ON GOODS ACTUALLY EXPORTED  Credited/refunded upon submission of proof of actual exportation and upon receipt of foreign exchange payment  Excise tax on mineral products (except coal and coke) shall not be creditable nor refundable even if the mineral products are actually exported CHANGES UNDER THE TRAIN: 1. Cigarettes packed by hand, and packed by machines follow the same schedule of specific excise taxes 2. Excise taxes on the following products were increased: (a) Cigarettes packed by hand, and cigarettes packed by machine; (b) Manufactured oils and other fuel oils; (c) Locally manufactured and imported automobiles; (d) Domestic or imported coal and coke; (e) Non-metallic and metallic minerals; (f) Indigenous petroleum. EXEMPTIONS FROM THE EXCISE TAX 1. Naptha and pyrolysis gasoline used as raw material in the production of petrochemical products or in the refining of petroleum products, or as replacement fuel for natural gas-fired-combined cycle power plan 2. Production of petroleum products, whether or not they are classified as products of distillation, and for use solely for production of gasoline 3. LPG when used as a raw material in the production of petrochemical products 4. Petroleum coke, when used as feedstock to any power generating facility 5. Purely electric vehicles, and pick-ups 6. Under special laws: A. Importation of critical or needed healthcare equipment or supplied to combat COVID-19 public health emergency (March 25, 2020 to December 19, 2020) B. Importation of waste management equipment (June 25, 2020 to December 19, 2020) C. Importation of personal computers, laptops, tablets, or similar equipment appropriate for use in schools, which are donated for distribution to public schools (September 15, 2020 to December 19, 2020) D. The importation of COVID-19 vaccines (must be free to persons to be vaccinated) E. Crude oil that is intended to be refined at a local refinery
  • 43.
    DOCUMENTS/TRANSACTIONS TAX RATE OriginalIssue of Shares of Stocks 2/200 Sales, Agreements to Sell, Memoranda of Sales, Deliveries or Transfer of Shares or Certificates of Stock with par value 1.50/200 In case Stock without par value 50% of DST paid on original issue Bonds, Debentures, Certificates of Stock or Indebtedness issued in Foreign Countries Same tax rate on similar instrument Certificates of Profits or Interest in Property or Accumulations 1/200 Bank Checks, Drafts, Certificates of Deposit not Bearing Interest, and Other Instruments 3/piece of check, draft, certifi- cate, etc. Original issue of all Debt Instrument 1.50/200 of issue price or frac- tion of 365 days for instruments w/ term of less than 1 year Acceptance of Bills of Exchange or Order drawn in a Foreign Country but pay- able in the Philippines 0.60/200 Foreign Bills of Exchange and Letters of Credit 0.60/200 Life Insurance Policies amount: Does not exceed P 100,000 >100,000 to 300,000 >300,000 to 500,000 >500,000 to 750,000 >750,000 to 1,000,000 >1,000,000 Exempt 20 50 100 150 200 Policies of Insurance upon Property 0.50/4 Fidelity Bonds and Other Insurance Policies 0.50/4 Policies of Annuities 1/200 of the premium or install- ment payment on contract price collected Pre-need Plans 0.40/200 of premium collected Indemnity Bonds 0.30/4 Certificates (Sec. 188 of the Tax Code) 30 per certificate Warehouse Receipts 30 w/ value above 200 Jai-alai, Horse Race Tickets, Lotto, or Other Authorized Number Games 1.00 below 0.20 Above 1.00 0.20/1.00 Bills of Lading or Receipts 100 to 1,000 2.00 Above 1,000 20.00 Proxies for Voting at Any Election 30/issued proxy Powers of Attorney 30/power of atty. Leases and Other Hiring Agreements 1st 2,000 6.00 In excess 2.00/1,000 Mortgages, Pledges and Deeds of Trust 1st 5,000 40.00 In excess 20.00/5,000 On Assignments & Renewals of Certain Instruments Same rate as original instrument Bills of Exchange or Drafts 0.60/200 On Deeds of Sale, Conveyances, and Donations of Real Property 1st 1,000 15.00 In excess 15.00/1,000 1st 6 months 1,000 In excess +100/mo Charter Parties and Similar Instrument if gross tonnage of the Ship, Vessel or Steamer is: 1,000 tons and below 1st 6 months 2,000 In excess +200/mo 1,001 to 10,000 tons 1st 6 months 3,000 In excess +300/mo Over 10,000 tons
  • 44.
     National taxto raise revenue  Deductible  a tax upon documents, instruments, loan agreements, papers evidencing acceptances, assignments, sales and transfers of obligations, rights or properties, and in respect of the transaction so had or accom- plished.  DST is actually an excise tax because it is imposed on the transaction rather than on the document  Transfers exempt from donor’s tax are exempted from DST Persons subject: person making, signing, issuing, accepting, or transferring the document. When one party enjoys exemption, the other party who is not exempt shall be the one directly liable for the tax Time of Filing and Payment: within 5 days after the close of the month when the document was made Place of Filing and Payment: AAB within territorial jurisdiction of the RDO; Revenue district officer, collection agent, duly authorized treasurer of the city/municipality Modes of Payment: 1. Tax due is paid at the time the return is filed. 2. May be paid through purchase and actual affixture of the DSTs on the document 3. By imprinting the DSTs, through a DST metering machine, on the taxable document 4. For certificates issued by government agencies and instrumentalities (GAs), the tax shall be paid to the GA which amount shall be indicated in the government official receipt. Such receipt shall be attached to the certificate as proof of payment of the DST. Effect of Failure to Stamp a Document 1) Shall not be recorded; 2) Shall not be admitted or used in evidence in any court; 3) The notary public shall not add his jurat or acknowledgement to the document
  • 45.
     In lieuof the VAT, OPTs are imposed on the following persons/transactions Section 116: Tax on Persons Exempt from VAT (3%) Persons subject: Persons who engage in VATable sales or leases of properties, or services in the course of trade or business: a) Gross sales or receipts ≤ ₱3,000,000; AND b) not VAT-registered Tax: 3% of quarterly gross sales/receipts (Gross Receipts Tax) 1% July 1, 2020 to June 30, 2023 Persons exempt from 3% GRT: a) Self-employed individuals and professionals availing of the 8% tax rate b) Cooperatives, except: 1. Transacting w/ non-members; and 2. Accumulated reserves and undivided net savings >10M c) Fees, per diems, allowance, and other income received by corporate directors of which they are not em- ployees d) Marginal income earners who are self-employed and deriving gross sales/receipts of ≤ ₱100,000 during any 12-month period e) Persons who are VAT-registered, regardless of level of sales. f) Persons whose line of business is non-exempt (from VAT) and are NOT VAT-registered, but whose gross annual sales or receipts > ₱3,000,000 Section 117: Common Carrier’s Tax (3%)  % tax on domestic carriers and keepers of garages Persons subject: a) Lessors of cars for rent or hire driven by the lessee b) Transportation contractors including persons who transport passengers for hire c) Other domestic carriers by land for the transport of passengers d) Keepers of garages Exempted Persons: a) Banca owners b) Owners of animal-drawn two-wheeled vehicles Tax: 3% of quarterly gross receipts from the transport of passengers with gross receipts of ≥ minimum levels provided by law Domestic Carrier Jeep for hire  Provincial  Manila and other cities ₱ 1,200 2,400 Public Utility Bus  ≤ 30 passengers  >30 to 50 passengers  >50 passengers 3,600 6,000 7,200 Taxis:  Provincial  Manila and other cities 2,400 3,600 Car for hire (w/o chauffeur) 1,800 Car for hire (w/ chauffeur) 3,000
  • 46.
    Section 118: PercentageTax on International Carriers (3%) Persons subject: International air and shipping carriers doing business in the Philippines Tax: 3% of quarterly gross receipts s from the transport of cargo from the Philippines to another country SUMMARY RULES LAND AIR SEA Domestic Carriage Passenger OPT 117 VAT VAT Cargo VAT VAT VAT International Carriage Passenger Domestic Corp: 0% VAT, No OPT Domestic Corp: 0% VAT, No OPT Foreign Corp: VAT- exempt, No OPT Foreign Corp: VAT- exempt, No OPT Domestic Corp: 0% VAT, No OPT Domestic Corp: 0% VAT, No OPT Cargo Foreign Corp: OPT 118 Foreign Corp: OPT 118 Section 119: Franchise Tax (3%, 2%) Persons subject: a) Radio and/or television broadcasting companies with annual gross receipts of ≤10M, and not VAT-registered b) Gas and water utilities Tax: FRANCHISE OPT Radio or television broadcasting with gross annual receipts ≤ ₱10 M 3% of gross receipts Gas and water utilities 2% of gross receipts Section 120: Overseas Communications Tax (10%)  Tax on overseas dispatch, message, or conversation originating from the Philippines by telephone, tele- graph, telewriter exchange, wireless, and other communication equipment or service. Note: All domestic calls are subject to VAT Persons subject: Payor of the service (payee collects and remits the tax within 20 days after each qtr.) Tax: 10% of the amount paid for the service Exemptions: 1. Government 2. Embassies or consular offices of a foreign government 3. International organizations pursuant to international agreements 4. News services (The messages must deal exclusively with the collection or dissemination of news items.) Section 121: Tax on Banks and Non-Bank Financial Intermediaries Performing Quasi-Banking Functions Persons subject: a) Banks (Note: BSP is not a bank nor a non-bank financial intermediary) b) Non-bank financial intermediaries performing quasi-banking functions Tax: On interest, commissions, discounts from lending activities as well as income from financial leasing, on the basis of the remaining maturities of instruments from which such receipts are derived: Maturity period of 5 years or less Maturity period more than 5 years 5% 1% On dividends and equity shares and net income of subsidiaries 0% On royalties, rentals of property (real or personal), profits from exchange, and all oth- er items treated as gross income 7% On net trading gains within the taxable year on foreign currency, debt securities, de- rivatives, and other similar financial instruments 7%
  • 47.
    Section 122: Taxon Finance Companies Persons subject: a) Finance Companies b) Other non-bank financial intermediaries not performing quasi-banking functions, doing business in the Philippine (pawnshop and non-stock savings and loan assoc) Tax: On interest, commissions, discounts from lending activities as well as income from fi- nancial leasing, on the basis of the remaining maturities of instruments from which such receipts are derived Maturity is 5 years or less Maturity is more than 5 years 5% 1% On gross receipts derived from interest, commissions, discounts, and all other items treated as gross income 5% Section 123: Tax on Life Insurance Premiums or Premium Tax (2%) Persons subject: Any person/entity offering life insurance in the Philippines, except purely cooperative companies or associations. Tax: 2% of gross premiums collected Exemptions: 1. Premiums received by purely cooperative companies or associations; 2. Premiums refunded within six (6) months after payment on account of rejection of risk, or returned for any other reason to a person insured; 3. Premiums paid upon reinsurance by a company that has already paid the tax; 4. Premiums collected by any branch of a DC doing business outside PH on account of any life insurance of a non-resident, if a tax is already imposed by the foreign country where the branch is established; 5. Premiums collected on account of any reinsurance, if the insured resides outside the PH, if a tax is al- ready imposed by the foreign country where original insurance has been issued. 6. Portion of premiums collected by insurance companies on variable contracts in excess of the amounts necessary to insure the lives of the variable contract owners. 7. income earned by the life insurance company from services which can be pursued independently of the insurance business activity 8. Investment income earned by the life insurance company from investing the premium Section 124: Tax on Agents of Foreign Insurance Companies Persons subject: a) Every authorized fire, marine, or miscellaneous insurance agent b) Owners of property who obtain insurance directly with foreign companies. Tax: 1. For fire, marine, or miscellaneous insurance agent 4% of premiums collected 2. For owners of property who obtain insurance directly 5% of premiums paid with foreign companies Exemptions: Reinsurance premiums Section 125: Amusement Taxes Persons subject: Proprietor, lessee, or operator of cockpits, cabarets, night or day clubs, boxing exhibitions, professional basketball games, jai-alai, and race tracks Tax base: Gross Receipts Tax Rate: Cockpits 18% Cabarets 18% Night or day clubs 18% Boxing exhibitions 10% Professional basketball games 15% Jai-alai 30% Race tracks 30% Exemptions: Boxing exhibition where: 1. The world or oriental title is at stake 2. One of the contenders is a Filipino citizen; and 3. Is promoted by a Filipino citizen, or by a corporation/association which is ≥ 60% owned by Filipinos
  • 48.
    Section 125-A: GamingTax of Offshore Gaming Licensees (5%) Persons subject: Offshore gaming licensees Tax: 5% of the entire gross gaming revenue or receipts or the agreed pre-determined minimum monthly gaming revenue or receipts, whichever is higher. (directly remitted not later than 20th day ff. the end of each month) Notes: Gross gaming revenue = Gross wagers less payouts Non-gaming revenues subject to 25% of taxable income plus VAT or OPT Section 126: Winnings from Horse Races Persons subject: a) Person who win horse races b) Owners of winning horse races Tax: Note: The tax in first 2 categories is based on the actual amount paid for every winning ticket less cost of ticket Winnings in horse races 10% of winnings or dividends Winnings from double, forecast/quinella, and trifecta bets in horse races 4% of winnings or dividends Owners of winning race horses 10% of the prizes Section 127: Stock Transaction Tax (6/10 of 1%) A. Sale, Barter, or Exchange of Shares Listed and Traded Through the Local Stock Exchange Persons Subject: Seller or transferor except: 1. Dealers in securities 2. Investors in shares of stock in a mutual fund company upon redemption 3. Other person specifically exempt from NIRC under existing investment incentives Rate and Base of the Tax: 6/10 of 1% of the gross selling price B. Sale or Exchange Through Initial Public Offering (“IPO”) of Shares of Stock in Closely-Held Corporations Persons Subject 1. Issuing corporation in a primary offering 2. Selling shareholder of the shares in secondary offering during an IPO Rate and Base of the Tax: 1. Gross selling price or gross value in money of the shares of stock sold 2. accordance with the proportion of shares of stock sold to the total outstanding shares of stock after the listing in the local stock exchange Up to 25% 4% >25% to 33 1/3% 2% Over 33 1/3% 1% Who pays the tax? 1. Primary Offering—corporate issuer (within 30 days from date of listing of the shares) 2. Secondary offering—stockbroker who effected the same (within 5 banking days from date of collection) Note: STT is not deductible for income tax purposes. FILING AND PAYMENT OF PERCENTAGE TAXES GR: Use BIR Form No. 2551Q When: 25 days after end of each taxable quarter XPN: 1. Overseas Communication Tax—within 20 days after end of each quarter 2. Amusement Tax—20 days after end of each quarter The ff. TP required to file monthly return BIR Form No. 2551M: (not later than 20th day ff. end of each month) a) Taxpayers whose gross annual sales and/or receipts do not exceed ₱3,000,000, and who are not VAT- registered taxpayers; b) Domestic carriers and keepers of garages; c) Operators of international air and shipping carriers doing business in the Philippines; d) Franchise grantees of gas or water utilities; e) Franchise grantees of radio and/or television broadcasting companies whose gross annual receipts of the preceding year do not exceed ₱10,000,000, and are not VAT-registered taxpayers;
  • 49.
    f) Banks, non-bankfinancial intermediaries, and finance companies; g) Life insurance companies; h) Agents of foreign insurance companies. i) Offshore gaming licensees Person retiring from Business: Notify the nearest internal revenue officer, file his return, and pay the tax due thereon within 20 days after closing his business. The following percentage taxes have filing and payment rules which differ from the abovementioned rules: 1. Tax on Winnings under Sec. 126—withheld by operator/manager and remit within 20 days from date of withholding 2. STT—withheld by stockbroker and remit to bank or RDO within 5 banking days from date of collection 3. TP required to withholding OPT shall withhold and remit taxes on monthly basis using BIR Form No. 1600- PT on or before the 10th day of the month ff. the month withholding was made Advance OPT: 1. Sale of Sugar (other than raw cane sugar) w/ gross annual sales ≤3M and not VAT-registered Rate: 3% of gross monthly sales/receipts paid in advance by owner/seller before any warehouse receipts or quedans are issued, or before the sugar is withdrawn from any sugar refinery or mill. 2. Transport of naturally grown and planted timber products Rate: 3% on the value per cubic meter of diff species 3. Sale of jewelry, gold, and other metallic minerals to non-resident individuals not engaged in business in the Philippines and/or NRFC. CHANGE IN STATUS: 1. VAT to OPT tax accrue from date of cancellation 2. OPT (choose 8% tax rate) to VAT Update registration within the month ff. the month he exceeded the VAT threshold; liable to VAT prospectively Pay OPT covering the sales/receipts from beg. of taxable year until the time the TP become liable to VAT WITHHOLDING OF OPT: 1. By the Government  required return shall be filed and payments made within 10 days following the end of the month the with- holding was made or the withholding tax has accrued 2. Optional Withholding of OPT  Those who are subject to OPT under Section 116  Manifested by filing the Notice of Availment of the Option to Pay the Tax Through the Withholding Process w/c must be furnished to the payor and the RDOs of both payor and payee  Remitted by payor using BIR Form no. 1600-PT
  • 50.
    SUMMARY OF TAXCONSEQUENCES Nature: 1. Business tax (sales tax) 2. Indirect tax 3. Imposed on the gross selling price/receipts, or on the total value or landed cost if importation of goods, whether or not in the course of business 4. Computed through Tax Credit Method (Output tax less input tax) KIND OF TRANSACTION TAX CONSEQUENCES A. VAT-Taxable 1. Sale or leases taxed at 12% (a) Seller is subject to VAT at 12%; (b) Seller is entitled to input tax credit; (c) Seller pays excess of output tax over input tax to the BIR; (d) Seller can carry-over excess input taxes to succeeding qtrs. 2. Sales or leases taxed at 0% (a) Seller is subject to VAT at 0%; (b) Seller is entitled to input tax credit; (c) Seller can claim refund or tax credit for input taxes; B. Exempt transactions (a) Seller is exempt from VAT; (b) Seller cannot separately bill output tax to his customers; (c) Seller is not entitled to input tax credit; (d) Seller shall be liable to VAT if he issues VAT invoice or receipt, but without the benefit of input tax credit. REGISTRATION FOR VAT MANDATORY REGISTRATION OPTIONAL REGISTRATION 1. Seller w/ gross sales/receipts on all lines of non- exempt businesses for the 12 months exceed 3M 1. Person not subject to mandatory reg. because actu- al/expected gross sales/receipts for the past 12 months do nor exceed 3M. 2. Sellers whose expected sales/receipts for the next 12 months from all lines of non-exempt business ex- ceed 3M 2. Any VAT-registered person who has other lines of business which are VAT-exempt, (must not be the main line of business. Note: 1 and 2 Registration is irrevocable for the next 3 years 3. Franchise grantees of radio/tv broadcasting who annual sales for the last taxable years exceed 10M 3. Franchise grantees of radio/tv broadcasting who annual sales ≤ ₱10 M Note: Irrevocable Benefit: Entitlement to input tax credits Benefit: Customers are able to reduce their VAT paya- bles by using the input tax credits from their purchas- es from the TP. Notes: 1. TIN for every VAT-registered person (9-digit TIN of the head office + a 3-digit branch code) 2. Annual registration fee: P500 for every separate place of business where sales transaction occurs (cooperatives are exempt from registration fee) 3. VAT Registration Certificate and Registration Fee Return must be posted in a conspicuous place in the place of business. 4. For purposes of the threshold of ₱3,000,000, husband and wife shall be considered separate taxpayers. 5. Unless specifically exempted by law, even a non-stock, non-profit organization or government entity is lia- ble to pay VAT on the sale of goods or services EFFECTS OF FAILURE TO REGISTER BY PERSONS REQUIRED TO VAT-REGISTER 1) Liable to VAT on their sales; 2) Cannot separately bill output VAT to customer. In other words, the taxpayer cannot shift the VAT burden to his customers; 3) No input tax credits on their purchases; 4) Fines and sanctions (ex. OPLAN KANDADO: suspension of operations or closure of business ≥ 5 days).
  • 51.
    ZERO-RATED TRANSACTIONS  Doesnot result in output VAT, but the taxpayer is entitled to input VAT which shall be available either as a tax credit or as a refund, IF taxpayer is registered  IF not registered, the sales of the taxpayer will be considered VAT-exempt sales ZERO-RATED SALES OF GOODS 1. Export sales of goods  Sale and actual shipment of goods from PH to foreign country  Sale of goods, supplies, equipment and fuel to persons engaged in international shipping/air transport operations (from PH port directly to a foreign port) 2. Effectively zero-rated sales  Local sales by VAT-registered persons to persons or entities deemed tax-exempt under a special law or international agreement 3. Sale of raw materials, inventories, supplies, equipment, packaging materials, and goods to a registered export enterprise to be used directly and exclusively in its registered project or activity  Maximum period of 17 years from date of registration of export enterprise 4. Sales to offshore gaming licensees (OGLs) subject to gaming tax  Apply only if the OGL is paying the 5% gaming tax and the goods supplied are used for gaming operations ZERO-RATED SALES OF SERVICES 1. Services other than those in processing, manufacturing, or repacking rendered to a non-resident person, and which are paid for in acceptable foreign currency. 2. Services rendered to persons/entities whose exemption under special laws or international agreements effectively subjects the supply of such services to a 0% rate 3. Sale of services to a registered export enterprises to be used directly and exclusively in its registered pro- ject or activity . 4. Sale of services to persons engaged in international shipping/air transport operations 5. Transport of passengers and cargo by domestic air/sea carriers from the Philippines to a foreign country . 6. Sale of power or fuel generated through renewable sources of energy (inc. ancillary services) 7. Sale of services rendered to offshore gaming licensees (OGLs) subject to the gaming tax VAT-EXEMPT TRANSACTIONS  Not subject to output tax, and any Input Tax Credit is not allowed  Seller cannot bill any output VAT to his customers  If the seller issues a VAT invoice or receipt without being VAT-registered, he shall be liable to the output VAT without the benefit of any ITC. VAT EXEMPTIONS UNDER SEC. 109 OF THE TAX CODE: 1. Sale or importation of (a) agricultural and marine food products in their original state, (b) livestock or poultry of a kind generally used as, or yielding or producing foods for human consumption; and (c) breed- ing stock and genetic materials therefor 2. Sale or importation of (a) fertilizers; (b) seeds, seedlings, and fingerlings; (c) fish, prawn, livestock and poultry feeds, including ingredients, whether locally produced or imported, used in the manufacture of finished feeds 3. Importation of personal and household effects belonging to the residents of the Philippines returning from abroad, and non-resident citizens coming to the Philippines 4. Importation of (a) professional instruments and implements; (b) tools of trade, occupation or employ- ment; (c) wearing apparel; (d) domestic animals; and (e) personal household effects belonging to over- seas Filipinos, for their own use 5. Services subject to percentage tax (Sec. 116-127) 6. Services by agricultural contract growers and milling for others 7. Medical, dental, hospital, and veterinary services except those rendered by professionals (sale of medi- cines by a drug store inside a hospital to in-patients is VAT-exempt) 8. Educational services rendered by private educational institutions 9. Services rendered by individuals pursuant to an employer-employee relationship 10. Services rendered by RHQs established in the PH, which is not earning/deriving income from the PH. 11. Transactions which are exempt under international agreements or special laws 12. Sales by agricultural cooperatives to their members and non-members; and their importation of direct farm inputs, machineries and equipment used directly and exclusively in the production. 13. Gross receipts from lending activities by credit or multi-purpose cooperative 14. Sales by non-agricultural, non-electric, and non-credit cooperatives (share capital contri is ≤15,000. 15. Export sales by persons who are not VAT-registered 16. Sale of real properties not primarily held for sale/lease (not used in trade); Sale of real properties utilized for low-cost housing and socialized housing ; House and lot with selling price of ≤3,199,200. 17. Lease of a residential unit with monthly rental ≤15,000 (If exceeds 15,000, placed in the same category with commercial or industrial rental properties)
  • 52.
    18. Sale, importation,printing, or publication of books and any newspaper, or any such educational reading material covered by the UNESCO Agreement on the Importation of Educational, Scientific, and Cultural Materials, including the digital or electronic format thereof. 19. Transport of passengers/cargo by international carriers 20. Sale, importation, or lease of passenger or cargo vessels and aircraft for domestic or international transport operations 21. Importation of fuel, goods, and supplies by persons engaged in international shipping or air transport op- erations 22. Services of banks, non-bank financial intermediaries performing quasi-banking functions, and other non- bank financial intermediaries 23. Sales or lease of goods and services to Senior Citizens and PWDs subject to a discount 24. Transfer of property pursuant to Section 40(C)(2) of the Tax Code 25. Association dues, membership fees, and other assessments and charges collected by homeowners’ asso- ciations, condominium corporations, and recreational clubs 26. Sale of gold to the BSP 27. Sale or importation of prescription drugs and medicines for: (a) Diabetes, high cholesterol, and hypertension beg. January 1, 2020 (b) Cancer, mental illness, TB, and kidney diseases beg. January 1, 2021 (c) Drugs, vaccines, medical services directly used for COVID-19 treatment from January 1, 2021 to December 31, 2023 28. Sale or importation of capital equipment necessary for the production of PPE , for COVID-19 prevention beginning January 1, 2021 to December 31, 2023. 29. Sale or lease of goods or properties or the performance of services, the gross annual sales/receipts do not exceed 3M. VAT EXEMPTIONS UNDER SEC. 295 IN TITLE XIII OF THE TAX CODE: 1. VAT exemption on importation, and VAT zero-rating on local purchases shall only apply to goods and ser- vices directly and exclusively used in the registered project or activity by a registered business enterprise. 2. The importation of COVID-19 vaccines shall be exempt from import duties, taxes, and other fees 3. Crude oil that is intended to be refined at a local refinery VAT EXEMPTIONS UNDER SPECIAL LAWS/REGULATIONS/RULINGS: 1. Fees, per diems, allowances, and other income received by corporate directors from corporations of which they are not employees 2. Sales and importation by PEZA and other ecozone registered enterprises which are taxed under the 5% GIT (directly attributable to and exclusively used in the registered project or activity ) 3. Sales of services by professionals and other suppliers of services hired under a contract for service or job order with the departments and agencies of the government. (provided they derive not more than 250,000 in any 12-month period; such incomes are received from a LONE PAYOR; such professionals have no other source of income) 4. Amounts of money received in trust which do not belong and redound to the recipient. 5. Services rendered within intra-company divisions 6. Importation of personal computers, laptops, tablets, or similar equipment appropriate for use in schools, which are donated for distribution to public schools 7. VAT-exemption of certain sales to Solo Parents under R.A. No. 8972 VAT-TAXABLE SALE OF GOODS AND PROPERTIES 1. VATable Sales: there is an actual sale in the course of trade or business (within commerce of man) 2. Transactions deemed sale (a) Transfer, use, or consumption not in the course of business of goods or properties originally intended for sale or for use in the course of business (withdraw goods for personal use) (b) Distribution or transfer of goods or properties to: (1) Shareholders or investors as property dividends; or (2) Creditors in payment of debt or obligation. (c) Consignment of goods if actual sale is not made within sixty (60) days following the date such goods were consigned. (d) Transmission of property to a trustee IF: (1) the property transferred is one for sale, lease, or use in the ordinary course of trade or business, and (2) the transfer constitutes a completed gift (e) Retirement from or cessation of business with respect to inventories of taxable goods existing as of such retirement or cessation, whether or not the business is continued by the new owner. (treated as actual sale to avail of the Input Vat Credit) OUTPUT VAT  12% of the gross selling price, exclusive or net of VAT; 0% for zero-rated sales Tax Base: GSP, net of sales discounts, sales returns, and allowances (inc. of excise tax) For Transactions deemed sale: Market value of the goods at the time of transaction For retirement from cessation of business Lower of acquisition cost or current market price For cessation of status as VAT-registered Lower of acquisition cost or current market price
  • 53.
    INPUT VAT: samerules as output VAT, but to purchases Notes: Cash Sale: VAT = 12% of highest of (SP, zonal value, or assessor’s value) Deferred-payment basis not on the installment plan: VAT = 12% of highest of (SP, zonal value, or assessor’s value) On installment plan VAT payments = 12% of installment payments BUT Where GSP = Zonal or Assessor’s value Actual collection (exclusive of VAT) x Higher of Zonal or = Tax base Agreed consideration (exclusive of VAT) Assessor’s value Tax Base x 12% = VAT VAT-TAXABLE SALE OF SERVICES REQUISITES: 1. Conducted in the ordinary course of trade or business 2. Leased or used in the PH 3. VAT-registered, or if not with more than 3M gross receipts during the year or in any 12-month period 4. IN case of lease of residential unit, monthly rental must exceed 15,000, and the aggregate annual re- ceipts exceed 3M Taxable Services: All kinds of services in the Philippines for a consideration, as long as it is not exempted by law Notes: 1. The universal charge passed on and collected by distribution companies and electric cooperatives shall be excluded from the computation of the gross receipts. 2. PAGCOR is not subject to VAT on the sale of its services 3. Insurance and reinsurance commissions, whether life or non-life, are subject to VAT. 4. GROSS RECEIPTS FOR: (a) Non-life insurance: premiums collected whether paid in money, notes, credits, or any substitute (Excluding premiums from crop insurance, reinsurance premiums, returned premiums, DST) (b) Dealers in securities: GSP less cost of securities sold (c) Pre-need companies: premiums or payments received from plan holders (d) HMO: enrollment fees + other charges received from members ISSUANCE OF VAT INVOICE AND RECEIPT A VAT-registered person shall issue: 1. A VAT invoice for every sale, barter, or exchange of goods or properties; and 2. A VAT official receipt for every lease of goods or properties, and for every sale, barter, or exchange of ser- vices. Consequences of Issuing Erroneous VAT Invoice or VAT Official Receipt 1. If a non-VAT issue receipt or invoice showing TIN followed by the word “VAT”: - Other applicable percentages taxes - VAT due on the transaction w/o the benefit of input tax credit - 50% surcharge Note: VAT is still recognized as input tax credit to the purchaser. 2. If a VAT-registered person issues a VAT invoice or VAT official receipt for a VAT-exempt transaction - Transaction will become taxable INPUT TAX CREDIT  Also called input VAT  VAT due or paid on the importation of goods or VAT paid by a purchaser on the local purchases of goods in the course of trade or business  Includes transitional input tax and the presumptive input tax. Sources/Classification of ITC 1. VAT paid to supplier or vendor (local purchase) and VAT paid to BIR (importation) 2. ITC from transactions “deemed purchase” 3. Transitional input tax= Higher of (2% of value of beg. Inventory or the actual input VAT paid) 4. Presumptive input tax = 4% of gross value in money of purchases or primary agri products w/c are ex- empt from VAT, and w/c are used as inputs in production (available to firm engaged in processing of sar- dines, mackerel, and milk, and in the manufacturing of refined sugar, cooking oil, and packed noodle- based instant meals.
  • 54.
    5. Input taxon depreciable goods (deferred input tax credits): depreciable capital goods > ₱1M exc. of VAT in a calendar month Useful life of ≥ 5 years ITC spread over 60 months beg. on the month when it is acquired Useful life of < 5 years ITC spread evenly by dividing input tax by actual useful life (in months)  If sold within 5-year period, entire unamortized input tax can be claimed as ITC.  NOTE: amortization of ITC shall only be allowed until DECEMBER 31, 2021. 6. Input tax on Construction in Progress (CIP): not depreciated until asset is placed in service; ITC recognized on the month payment is made 7. Ratable portion of any input tax which cannot be directly attributed to either taxable or exempt activity 8. Issuance of a VAT invoice by a non-VAT person – provided the requisite information is shown on the in- voice or receipt 9. Issuance of a VAT invoice on an exempt transaction by a VAT-registered person HOW IS AN ITC USED? 1. Used as credit against output tax 2. Excess ITC shall be carried over to succeeding period 3. Input tax attributed to 0-rated sales option: (a) Applied against out VAT from sales of a VATable line of business (b) Carried over to succeeding period (c) Apply for refund or tax credit certificate (TCC) 4. Input tax attributable to VAT-exempt sales are expensed. 5. Input taxes on the purchase of the non-depreciable vehicles and all input taxes on the maintenance ex- penses are expensed. REFUND OR TAX CREDIT OF INPUT TAX LIMITATIONS: 1. Must not have been applied against output taxes 2. Shall not include transitional input tax 3. Export sales—payments in acceptable foreign currency 4. Only proportionate share of input taxes allocated to 0-rated sales can be claimed as refund Time for Filing Claim for Refund or Tax Credit 1. Zero-rated: within 2 years after close of taxable quarter when such sales were made 2. Unused input taxes: within 2 years from date of cancellation of VAT registration Place of Filing Application or Claim GR: BIR Office or RDO having jurisdiction XPN: direct exporters file claims with VAT Credit Audit Division (VCAD) PERIOD WITHIN WHICH REFUND OR TAX CREDIT OF INPUT TAXES SHALL BE ACTED UPON :
  • 55.
    FILING OF VATRETURN AND PAYMENT OF VAT 1. Monthly VAT Return or Declaration BIR Form 2550M not later than the 20th day ff. the end of each taxable month 2. Quarterly VAT Return or Declaration BIR Form 2550Q not later than the 25th day ff. the end of taxable quarter 3. Returns under the EFPs Within 21-25 days ff. end of each month, depending on industry classification Payment of tax 5 days later than the deadline for filing Note: Beg. January 1, 2023, filing and payment of VAT shall be done within 25 days ff. the close of each taxa- ble quarter. No prescribed deadline for monthly filing. 4. Advance Payment of VAT: the following are subject (a) Withdrawal of refined sugar from the mill/refinery by the owner/seller (except if cooperative) (b) Sale of flour (c) Transport of naturally grown and planted timber products (d) Sale of jewelry, gold, and other metallic minerals to (1) Non-resident individuals not engaged in business and (2) Non-resident foreign corporations 5. Short Period Return a) Any person who retires from business with due notice to the BIR office b) Any person whose VAT registration has been cancelled  All persons liable for VAT are required to submit a quarterly Summary List of Sales, and a quarterly Sum- mary List of Purchase; recorded using the BIR’s Reconciliation of Listing for Enforcement (“RELIEF”) Sys- tem application (compact disc-recordable or “CDR”) WITHHOLDING OF VAT MANDATORY WITHHOLDING OF VAT 1. By the government or any of its instrumentalities  Deduct and withhold a final VAT of 5% of the gross payments thereof 5% Final VAT = VAT withheld by the government buyer 7% of the gross payment represents the input tax for the sales to the government in lieu of the actual input VAT directly attributable to such sales. (i) If the actual input VAT exceeds the 7% of gross payments, such excess may form part of the seller’s expenses. (ii) If the actual input VAT is less than the 7% of gross payments, the difference must be closed to expenses (decrease expense). 2) A resident payor (government or private) shall withhold the twelve percent (12%) VAT with respect to pay- ments for: (a) the lease or use of properties or property rights owned by non-residents; and (b) other services rendered in the Philippines by non-residents  Remitted within 10 days ff. the end of the month the withholding was made. 3) Optional Withholding of VAT
  • 56.
    ’  Also calledGift tax  Imposed on the gratuitous transfer of real or personal, tangible or intangible property  Imposed whether the transfer is in trust or otherwise Purpose: 1. Prevent avoidance of estate tax. 2. Compensate for the loss or decrease of income and estate taxes Requisites: 1. Transfer without consideration (donative intent) 2. Donor and donee are living @ time of transfer (inter vivos) 3. Completed gift (with delivery) CONTRACT OF DONATION When Perfected: time when donor knows of the acceptance by the donee Who can be donors: all person who may contract and dispose of their property Who can be donee: all those who are not specially disqualified by law - Minors are allowed but acceptance is done thru parents or legal representatives Void Donations: 1. Between spouses (direct or indirect), during marriage, except moderate gifts. 2. Between persons living together as h&w without valid marriage. 3. Between persons guilty of concubinage or adultery. 4. Between persons found guilty of the same criminal offense 5.Those made to a public officer or his/her spouse, descendants, and ascendants, by reason of his or her office 6. Donations made by persons to those who cannot inherit from them Donation of Movables 1. May be oral or in writing (if oral, require simultaneous delivery or the thing or document representing the right donated 2. Acceptance may be oral, in writing, or tacit. ≤ 5,000 No required form (both donation and acceptance) > 5,000 Writing (both donation and acceptance) Donation of Immovables: 1. Must be in writing and in public instrument (notarized) 2. Acceptance may be made in the same deed of donation or in a separate public instrument. OTHER TRANSACTIONS SUBJECT TO DONOR’S TAX 1. TRANSFER TO INSUFFICIENT CONSIDERATION Requisites: 1. Real or personal property is transferred (except RP classified as capital asset) 2. Consideration is for less than a full price 3. Transfer inter vivos 4. Not an arm’s length or bona fide transaction. (Party transferring has donative intent) Tax Consequences Gift (Subject to Donor’s Tax): Income (subject to income tax) FMV of property transferred Price (consideration) received Less: Price (consideration received) Less: cost In Transfers for Insufficient Consideration in the Sale of Domestic Shares of Stock, FMV of share of stock sold, bartered or exchanged shall be as follows: 1. If listed, but transferred outside local stock exchange: (a) Closing price on the day shares are sold, bartered, or exchange (b) Closing price on the day nearest to the date of sale, barter, or exchange if there is no sales transaction of the shares in the local stock exchange on the day it was sold, bartered, or exchanged. 2. If not listed and traded in local stock exchange: (a) Common shares—book value based on latest available FS, prior to date of sale, but not earlier than the immediately preceding taxable year. (b) Preferred shares—liquidation value (Redemption price) as of the BS date nearest to the transaction date, including premium and cumulative preferred dividends in arrears. 2. CONDONATION OR REMISSION OF DEBT  Debtor did not render any service in favor of creditor
  • 57.
    3. EXERCISE OFGRANTED EQUITY-BASED COMPENSATION BY THE SUCCESSOR/HEIR OF AN EMPLOYEE- GRANTEE (NEW)  Difference between the BV or FMV of the shares at the time of exercise (whichever is higher) and the price fixed on the grant date GROSS GIFT Intangible personal property: incorporeal property; without physical form, but represents rights and privileges Intangible Property Situs 1. Receivable (promissory note) Residence of debtor 2. Bank Deposit Location of bank 3. Other IP - Franchise, patent, copyrights, trademark Where property is used - Investment in partnership Where partnership is established - Shares of stocks, bonds, corporate obligations (a) Domestic Corporation Within PH (b) Foreign Corporation Without PH XPN: If ≥ 85% of business is in the Philippines Within PH If shares/bonds acquired a business situs in PH Within PH Gross Gift of Husband and Wife: Husband and wife may donate (a) The conjugal or community properties. (b) Separate or exclusive property owned by only one spouse. Donor Real Property Tangible Personal Property Intangible Personal Property Within Without Within Without Within Without Resident Donor: 1. Citizen       2. Resident Alien       Non-Resident Donor 3. Non-resident alien       (with reciprocity)  PROPERTY VALUATION Real Property FMV which is the higher of the zonal value or the assessor’s value Personal Property FMV at the time of the gift Stocks listed in the stock exchange Average of the lowest and highest quotes on the valuation date (date of gift) or day nearest to the valuation date Stocks not listed in any local exchange Common share: Book value Preferred Share: Par value Notes; accounts receivable FMV is the discounted amount of the unpaid principal plus interest Stock options (1) At the time of donation, the FMV of the stock option (2) Upon exercise of the option, the difference between the higher of the BV or FMV of the underlying shares at the time of exercise, and the exercise price Units of participation in any associa- tion, recreation, or amusement club Bid price nearest the date of the gift published in any newspaper or publication of general circulation. EXEMPTIONS (EXCLUSIONS) FROM GROSS GIFT 1. Gifts made to National government and its instrumentalities not conducted for profit. 2. Gifts made to educational, charitable, religious, cultural, social welfare institutions, accredited NGOs and trusts, philanthropic organizations, and research institutions. REQUISITIES: (a) Must be non-profit and non-stock; pays no dividends; trustees do not receive any Compensation (b) Not more than 30% of gifts shall be used for administrative purposes (c) Must be accredited by designated accrediting government agency, and registered with BIR. 3. Campaign contributions in cash or in kind to any candidate which are duly reported to the COMELEC Note: campaign contributions are not deductible by either individuals or DC for purposes of computing the income tax 4. Other donations which are exempted from the donor’s tax under special laws (a) Donation made for the operation of the Dual Training System under R.A. No. 7686. (b) Donations of cooperatives to duly accredited charitable, research, and educational institutions, and to socio-economic projects within their area of operations
  • 58.
    (c) Donations oflands certified by the LGU to have been donated for socialized housing purposes (d) Donation to the Philippine Red Cross (e) Donations to state universities and colleges (f) Donations of imported healthcare equipment or supplies intended to combat COVID-19 (g) Donation of COVID-19 vaccines; not intended for resale and commercial use DEDUCTIONS FROM GROSS GIFT: 1. Mortgage or encumbrance on the property which obligation is assumed by the donee 2. Those specifically provided by the donor as a diminution of the property donated 3. The first ₱250,000 (per year) COMPUTATION OF DONOR’S TAX Tax Rate: 6% Tax Base: Total gifts in excess of 250,000 exempt gift made during the year (cumulative basis over 1 year) A. On the first donation during the year: Gross Gift xx Less: Exemption or deduction xx Net Gift xx Gift Tax (6%) xx B. On subsequent donations within the same calendar year: Gross gift xx Prior gross gift xx Total Gross Gift xx Less: Exemption or deduction xx Total Net Gifts xx Gift tax xx Less: Gift tax on prior net gifts xx Gift tax on subsequent gift xx CREDIT FOR FOREIGN DONOR’S TAXES PAID  Available only to citizens or resident alien donors  Subject to limit Limits: (A) Net gift (per Foreign Country) x PH Donor’s Tax Total Net Gift (B) Net Gifts (all Foreign Country) x PH Donor’s Tax Total Net Gifts RULES: 1. If there is only one (1) foreign country, only Limit (A) is used. 2. If there are ≥ two (2) foreign countries, use both Limits Formula: Donor’s tax paid in Country 1 Limit A (Country 1) Donor’s tax paid in Country 2 Limit A (Country 2) Sum of donor’s taxes paid in Countries 1 and 2 Limit B Lower (1) + Lower (2) Lower Limit A Limit B Lower = credit
  • 59.
    DONOR’S TAX RETURN Whofiles? Donor When: 30 days from the date the gift is made Time of payment: at the time of filing the return Where: 1. IF Resident Donor—AAB, RDO, collection officer, treasurer of city/municipality, Office of the Commissioner (if donor has no legal residence) 2. If Non-resident donor—PH embassy or consulate in the country where he is domiciled or directly with the Office of Commissioner (RDO No. 39) 3. In cases of “No Payment Return” - RDO, or Office of Commissioner (RDO 39—South Quezon City) if no legal residence in PH Notes: 1. No need for return if exempt. 2. A separate return shall be filed by each donor for each gift or donation made on different dates during the year 3. Only one return shall be filed for several gifts or donations by a donor made on the same date to different donees. 4. If the gift or donation involves conjugal/community property, each spouse shall file a separate return corresponding to his/her respective share in the conjugal/community property (applies also to co-ownership) Notice of Donation: required to be exempt from the donor’s tax and to claim full deduction of the donation given to qualified donee institutions, the DONOR ENGAGED IN BUSINESS (every donation at least 50,000 to RDO with jurisdiction. WHEN: within 30 days after receipt of the donee’s duly issued Certificate of Donation (BIR Form No. 2322)  The same certificate shall be attached to the Notice of Donation, and shall state that not more than 30% of the donations for the taxable year shall be used by such accredited non-stock, nonprofit, NGO-donee institution for administration purposes
  • 60.
    Intangible personal property:incorporeal property; without physical form, but represents rights and privileges Intangible Property Situs 1. Receivable (promissory note) Residence of debtor 2. Bank Deposit Location of bank 3. Other IP - Franchise, patent, copyrights, trademark Where property is used - Investment in partnership Where partnership is established - Shares of stocks, bonds, corporate obligations (a) Domestic Corporation Within PH (b) Foreign Corporation Without PH XPN: If ≥ 85% of business is in the Philippines Within PH If shares/bonds acquired a business situs in PH Within PH GROSS ESTATE Donor Real Property Tangible Personal Property Intangible Personal Property Within Without Within Without Within Without Resident Donor: 1. Citizen       2. Resident Alien       Non-Resident Donor 3. Non-resident alien       (with reciprocity)  PROPERTIES INCLUDED IN THE GROSS ESTATE OF THE DECEDENT: 1. Properties owned by the decedent and physically present in his estate at the time of death. 2. Interest (whether legal or beneficial) in property owned or possessed by the decedent at the time of death 3. Taxable Transfers—made during lifetime, but are in the nature of testamentary dispositions (mortis cause in substance) (a) Transfers in Contemplation of Death - No transfer of title or ownership to the donee - The donor retains ownership (either legal or beneficial) and remains in full control - The transfer is revocable by the donor at will during his lifetime - The transfer is void if the donee dies first (b) Revocable Transfers (c) Transfer with retention or reservation of certain rights over the income or enjoyment of the property transferred; 4. Property passing under a general power of appointment (“GPA”) - The decedent is the donee - The (appointed) property comes from a donor (of the power) with a GPA for the donee (of the power). A GPA makes the appointed property, for all purposes, the property of the donee of the power of appointment. 5. Transfer for insufficient consideration (excess of the FMV of the property @ time of death over the value of consideration received by the decedent) 6. Proceeds of Life Insurance IF (a) His estate, his executor or administrator is the beneficiary; whether nor not the designation of the beneficiary is revocable (b) The beneficiary is any other person, but the decedent retains the power to revoke the designation. Not included if: (a) Beneficiary is other than the estate, his executor or administrator, and designation is irrevocable (b) Proceeds of a group insurance policy (c) Benefits from the GSIS, SSS, accruing by reason of death 7. Claims against Insolvent Person: @ full amount less bad debts 8. Conjugal/community properties, if decedent was married. Note: Proceeds of Life Insurance are (a) Conjugal/Community—money used to pay premium came from conjugal funds (b) Exclusive—if came from exclusive property of decedent (c) Partly—if the premiums were paid partly also
  • 61.
    PROPERTIES OF SPOUSES PROPERTYREGIMES: 1) Absolute Community of Property (“ACP”); 2) Conjugal Partnership of Gains (“CPG”); 3) Separation of Property In the absence of a marriage settlement, the property relations shall be governed by: a) the CPG for those married before August, 3, 1988; or b) the ACP for those married on or after August 3, 1988. CONJUGAL PARTNERSHIP OF GAINS (CPG) EXCLUSIVE PROPERTIES: 1) Property owned before marriage; 2) Property acquired during the marriage by gratuitous title (by inheritance or donation); 3) Property acquired with the exclusive money of the husband/wife, or exchanged for exclusive property of the husband/wife. 4) Property designated as exclusive in a marriage settlement CONJUGAL PROPERTIES: 1) Properties acquired by onerous title using the common funds (even if the property is only for one of the spouses); 2) Properties obtained from the labor or work of the spouses during marriage; 3) Properties acquired by chance such as winnings from gambling or betting. (However, losses therefrom shall be borne exclusively by the loser-spouse). 4) Fruits (natural or civil) and income of the conjugal properties; 5) Fruits (natural or civil), and income of the exclusive properties of each spouse ABSOLUTE COMMUNITY OF PROPERTY (ACP) EXCLUSIVE PROPERTIES: 1) Property acquired during the marriage by gratuitous title (by inheritance or donation) UNLESS the donor or testator expressly provides that the property shall form part of the community property 2) Fruits and income of exclusive properties; 3) Properties for the personal or exclusive use of the husband/wife except jewelry; 4) Property acquired before marriage by the husband who has legitimate descendants from a previous mar- riage. 5) Property designated as exclusive in a marriage settlement. CONJUGAL PROPERTIES: 1) ALL properties owned by the spouses at the time of the marriage (except (4) above). 2) ALL properties acquired thereafter. 3) Fruits and income of community properties. ACQUISITIONS OR TRANSMISSIONS WHICH ARE NOT INCLUDED IN THE GROSS ESTATE (a) Merger of the usufruct in the owner of the naked title to the property; (b) Fideicommissary substitution – where the inheritance or legacy is delivered or transmitted by the fiduci- ary heir or legatee to the second heir (fideicommissary); (c) The transmission from the first heir, legatee, or donee in favor of another beneficiary, in accordance with the desire of the predecessor; (d) All bequests, devises, legacies, or transfers to social welfare, cultural, and charitable institutions, no part of the income of which inures to the benefit of any individual (e) Proceeds of life insurance and benefits received by members of GSIS (f) Benefits received by members from the SSS by reason of death (g) Amounts received from the Philippine and United States governments for war damages (h) Amounts received from the United States Veterans Administration (i) Retirement benefits of employees of private firms from private pension plans approved by the BIR (j) Intangible personal property located in the Philippines of a non-resident alien decedent under the princi- ple of reciprocity (k) Personal Equity and Retirement Account (“PERA”) assets including Qualified PERA contribution (l) Proceeds of life insurance when the beneficiary is not the estate, the executor, or the administrator, and the designation is irrevocable (m) Bank deposit in the name of the decedent on which the 6% estate tax has been withheld and remitted by the bank to the BIR upon withdrawal by the heirs. (n) 1M received, in case of death of a health worker, public or private, who contracted COVID-19 in the line of duty (n from February 1, 2020 and during the state of national emergency due to COVID-19)
  • 62.
    PROPERTY VALUATION Usufruct, use,habitation, annuity based on the probable life of the beneficiary in accordance with the latest Basic Standard Mortality Table Real Property FMV which is the higher of the zonal value or the assessor’s value Personal Property Generally, FMV at the time of death of the decedent Stocks listed in the stock exchange Average of the lowest and highest quotes on the valuation date (date of death) or day nearest to the valuation date Stocks not listed in any local exchange Common share: Book value Preferred Share: Par value Notes; accounts receivable FMV is the discounted amount of the unpaid principal plus interest Units of participation in any associa- tion, recreation, or amusement club FMV is the bid price on the date of death or nearest the date of death published in any newspaper or publication of general circulation. Cash in bank in local or foreign cur- rency The peso value of the balance at the date of death. DEDUCTIONS FROM THE GROSS ESTATE I. ORDINARY DEDUCTIONS: A. CLUT (Claims, Losses, Unpaid Mortgages, Taxes, etc.) 1. Claims against the estate: bona fide unpaid personal obligations of the decedent of a pecuniary nature; except unpaid obligations incurred incidental to his death such as funeral or medical expenses 2. Claims against insolvent persons: included first in the gross estate; portion that can’t be collected is de- ductible 3. Unpaid Mortgages 4. Income taxes and property taxes: unpaid income taxes due or received before the death; real property taxes accrued prior to the death (RPT accrue at beginning of the year) 5. Casual Losses: Requisites: a) The loss is not compensated for by insurance or otherwise; b) The loss is not claimed as a deduction in an income tax return; c) The loss must occur not later than the last day for payment of the estate tax (generally, within 1 year after death). Note: For NRA, allowable CLUT deduction shall be prorated based on the size of gross estate: Philippine Gross Estate x CLUT Worlwide Gross Estate B. TRANSFERS FOR PUBLIC USE 1. To government and political subdivisions for public use 2. Transfers to social welfare, cultural, and charitable institutions, provided: a) No part of its net income inures to the benefit of any individual; and b) ≤ 30% of the bequest, devise, or legacy is used for administrative purposes. C. VANISHING DEDUCTION (Property-Previously Taxed—PPT) Conditions for Allowance of the Vanishing Deduction: 1. Acquired the property by inheritance or donation within 5 years prior to his death 2. It formed part of the gross estate of prior decedent, or part of taxable gift of donor 3. Prior estate tax or donor’s tax is paid 4. Estate of prior decedent has not previously availed of the vanishing deduction Percentage of Vanishing Deduction More Than Not More Than Percentage - 1 year 100% 1 year 2 years 80% 2 years 3 years 60% 3 years 4 years 40% 4 years 5 years 20% 5 years - -
  • 63.
    Procedure in ComputingVD: (a) Determine the lower value of the PPT xx FMV of the PPT in the estate of the prior decedent, or FMV of the PPT in the estate of the present decedent, if PPT was inherited. FMV of the PPT at the date of donation, or FMV of the PPT in the estate of the present decedent if the PPT was donated. (b) Deduct any mortgage or lien on the PPT which was paid by the present (xx) decedent where such mortgage or lien was used as a deduction in the computation of the estate tax of the prior decedent, or as a deduction in determining the donor's tax NET VALUE OF PPT xx (c) Prorate the ordinary deductions and subtract from the net value: Net Value of PPT x Ordinary deductions (xx) Gross Estate (exc. VD) FINAL BASIS xx (d) Apply the rate of Vanishing Deduction Rate (based on number of years interval) % VANISHING DEDUCTION XX II. SPECIAL DEDUCTIONS: A. FAMILY HOME: Lower of 1) FMV of the family home if A) Family Home is exclusive property of decedent FMV B) Family Home is conjugal property FMV/2 C) Family land is exclusive while the family house is conjugal FMV of land + FMV of house/2 D) If family land is conjugal while family house is exclusive FMV of land/2 + FMV of house OR 2) P10,000,000 B. STANDARD DEDUCTION 1. Citizens and Resident Aliens 5,000,000 2. Non-resident aliens 500,000 3. Substantiation not required C. AMOUNTS RECEIVED BY HEIRS UNDER R.A. NO. 4917 (Retirement Benefits)  Must be included first in the gross estate before the same can be deducted (NOT APPLICABLE TO NRA) III. SHARE OF THE SURVIVING SPOUSE IN THE NET CONJUGAL PROPERTIES Amount of deduction = Conjugal properties - conjugal deductions 2 ESTATE TAX RATE: 6% EXCLUSIVE P CONJUGAL P. TOTAL A. CLUT   B. Transfer for Public Use  C. Vanishing Deduction   Net Estate before special deduction xxx xxx xxx D. Family Home  E. Standard Deduction  F. Amounts received by heirs under RA 4917  G. Share of surviving spouse in conjugal net as- sets  NET ESTATE xxx
  • 64.
    CREDIT FOR FOREIGNESTATE TAX PAID  Available only to Citizen or resident alien decedents  Subject to limit Limits: (A) Net Estate (per Foreign Country) x PH Estate Tax Entire net estate (B) Net Estate (all Foreign Country) x PH Estate Tax Entire net estate RULES: 1. If there is only one (1) foreign country, only Limit (A) is used. 2. If there are ≥ two (2) foreign countries, use both Limits Formula: Estate tax paid in Country 1 Limit A (Country 1) Estate tax paid in Country 2 Limit A (Country 2) Sum of estate taxes paid in Countries 1 and 2 Limit B Lower (1) + Lower (2) Lower Limit A Limit B Lower = credit ESTATE TAX RETURN Required in the ff. cases: a) When the transfer is subject to estate tax; or b) When the gross estate includes properties for which clearance from the BIR (Certificate Authorizing Regis- tration (CAR)) is needed before transfer of ownership to the transferees/heirs can be effected (regardless of the value of the gross estate). Who files: executor/administrator/legal heirs Time of Filing: 1 year from death of decedent (can be extended another 30 days) Where to File: 1. Resident decedent—register and secure a new TIN from RDO where decedent was domiciled File estate tax return with: AAB, RDO, Collection officer, treasurer of city/municipality 2. Non-resident decedent—TIN is secured from and estate tax return shall be filed with AAB, RDO, Officer of Commissioner (RDO No. 39, South Quezon City), if no executor/administrator 3. In case of “No Payment Return” - RDO, or Office of the Commissioner (RDO No. 39, South Quezon City) if the decedent has no legal residence in the PH Payment of Estate tax: When: pay as you file (may extend not to exceed 5 years if settled thru court; 2 years if extrajudicial)  Any amount paid after the statutory due date of the tax, but within the extension period, shall be subject to interest but not to surcharges PAYMENT BY INSTALLMENT 1. Cash installment: made within 2 years from date of filing  In case of the lapse of 2 years without the entire estate tax due being paid, the remaining balance thereof shall be due and demandable subject to the applicable penalties and interest reckoned from the pre- scribed deadline for filing the return, and payment of the estate tax. 2. Partial Disposition of Estate and Application of its Proceeds to the Estate Tax Due  computed estate tax due shall be allocated in proportion to the value of each property  estate shall pay to the BIR the proportionate estate tax due of the property intended to be disposed of  In case of failure to pay the total estate tax due out of the proceeds of the said disposition, the estate tax due shall be immediately due and demandable subject to the applicable penalties and interest reckoned from the prescribed deadline for filing the return and payment of the estate tax. Who pays estate tax: executor/administrator (severally liable); heir subsidiarily liable to the extent of share Payment of Estate Tax as a Prerequisite to Distribution and Transfer of Shares, bonds, and rights : estate tax clearance/Certificate Authorizing Registration (CAR) Payment of Tax as a Requirement for Withdrawal from Bank Account: 6% FWT, withdrawal within 1 year from date of death
  • 65.
    PROVINCES  Power toLevy other taxes, fees, or charges (must have public hearing; otherwise void) Fundamental Principles in Local Taxation: 1. Uniform in each LGU 2. Taxes, fees, charges, and other impositions shall: (1) Be equitable and based, as far as practicable, on the taxpayer’s ability to pay; (2) Be levied and collected only for public purposes; (3) Not be unjust, excessive, oppressive, or confiscatory; (4) Not be contrary to law, public policy, national economic policy, or in the restraint of trade 3. Collection shall in no case be let to any private person. 4. Revenue collected shall inure solely to the benefit of, and be subject to the disposition by, the LGU levying the tax, unless otherwise specifically provided in the LGC 5. Evolve a progressive system of taxation 6. Territoriality Taxing Authority: sanggunian of the LGU thru appropriate ordinance 1. TAX ON TRANSFER OF REAL PROPERTY OWNERSHIP Tax imposed on sale, donation, barter, or on any other mode of transferring ownership or title of real property Tax base Higher between total consideration and FMV Tax Rate Not more than 50% of 1% Time of payment Transferor: Within 60 days from date of execution of deed or from the date of de- cedent’s death Exemption Real property pursuant to RA No, 6657 (Comprehensive Agrarian Reform Law of 1988) 2. TAX ON BUSINESS OF PRINTING AND PUBLICATION Tax imposed on business of persons engaged in the printing and/or publication of books, cards, posters, leaflets, handbills, certificates, receipts, pamphlets, and others Tax rate and base (a) Newly-started: not exceed 1/20 of 1% of capital investment (b) Succeeding years: not exceed 50% of 1% of gross annual receipts for the preceding year Exemption Receipts from the printing and/or publishing of books or other reading materials prescribed by Dep’t of Education, culture & sports as school texts or references 3. FRANCHISE TAX Tax imposed on Businesses enjoying a franchise Tax rate and base (a) Newly-started: not exceed 1/20 of 1% of capital investment (b) Succeeding years: not exceed 50% of 1% of gross annual receipts for the preceding year 4. TAX ON SAND, GRAVEL, AND OTHER QUARRY RESOURCES Tax imposed on Ordinary stones, sand, gravel, earth, and other quarry resources, extracted from: (a) public lands or (b) the beds of seas, lakes, rivers, streams, creeks, and other public waters within the territorial jurisdiction of the province. Tax base FMV in the locality Tax Rate Not more than 10% 5. PROFESSIONAL TAX Tax imposed on Person engaged in the exercise or practice of his profession requiring government examination (Bar or exam conducted by PRC) Tax Not more than P300.00 Place of payment Province, city, or municipality where principal office is situated or where he practices Time of payment Annually: on or before January 31 If TP begins practice after month of January: After January 31 Exemption Professionals exclusively employed in the government
  • 66.
    6. AMUSEMENT TAX Taximposed on Proprietors, lessees, or operators of (a) theaters, (b) cinemas, (c) concert halls, (d) circuses, (e) boxing stadia, and (f) other places of amusement Tax base Gross receipts from admission fees Tax Rate Not more than 10% Exemption Operas, concerts, dramas, recitals, painting and art exhibitions, flower shows, mu- sical programs, literary and oratorical presentation except Pop, rock, or similar concerts Note: 1. 15% OPT for professional basketball games precludes the province from im- posing a local tax thereon 2. Sale of movie tickets is subject to the local amusement tax, and not to VAT 7. ANNUAL FIXED TAX FOR EVERY DELIVERY TRUCK OR VAN OF MANUFACTURERS OR PRODUCERS, WHOLE- SALERS OF, DEALERS, OR RETAILERS IN, CERTAIN PRODUCTS Tax imposed on Used in delivery or distribution of distilled spirits, fermented liquors, soft drinks, cigars and cigarettes, and other products to sales outlets, or consumers, whether directly or indirectly, within the province Tax Do not exceed P500.00 MUNICIPALITIES 1. TAX ON BUSINESS (LOCAL BUSINESS TAX) (a) On manufacturers, assemblers, repackers, processors, brewers, distillers, rectifiers, and compounders of liquors, distilled spirits, and wines  Tax per annum is fixed that increases with TP’s domestic gross sales/receipts  IF receipt is ≥ 6.5M, tax rate is not exceeding 37.5% of 1% (b) On wholesalers, distributors, or dealers in any article of commerce of whatever kind or nature  Tax per annum is fixed that increases with TP’s domestic gross sales/receipts  IF receipt is ≥ 2M, tax rate is not exceeding 50% of 1% (c) On exporters, and on manufacturers, millers, producers, wholesalers, distributors, dealers or retailers of essential commodities  Rate not more than 1/2 rates prescribed under subsection (a), (b) and (d) of Section 143 of the LGC  Essential commodities are: (1) Rice and corn; (2) Wheat or cassava flour, meat, dairy products, locally manufactured, processed or preserved food, sugar, salt and other agricultural, marine, and fresh water products, in their original state or not; (3) Cooking oil and cooking gas; (4) Laundry soap, detergents, and medicine; ( 5) Agricultural implements, equipment and post-harvest facilities, fertilizers, pesticides, insecticides, herbicides and other farm inputs; (6) Poultry feeds and other animal feeds; (7) School supplies; and (8) Cement (d) On retailers  Sales not exceeding 400,000 2% per annum  In excess of first 400,000 1% per annum  Barangays shall have the exclusive power to levy taxes on gross sales/receipts of preceding calendar year of 50,000 or less, in the case of barangays in cities; and 30,000 or less in case of brgy. in municipalities (e) On contractors and other independent contractors  Tax per annum is fixed that increases with TP’s domestic gross sales/receipts  IF receipt is ≥ 2M, tax rate is not exceeding 50% of 1% (f) On banks and other financial institutions  Rate not exceeding 50% of 1% on the gross receipts of the preceding calendar year derived from interest, commissions and discounts from lending activities, income from financial leasing, dividends, rentals on property and profit from exchange or sale of property, and insurance premium. (g) On peddlers engaged in sale of any merchandise or article of commerce  Not exceeding P50.00 per peddler annually (h) On any business, not otherwise specified in the preceding paragraphs, which the sanggunian concerned may deem proper to tax.  For business subject to the excise tax, VAT or OPT, rate shall not exceed 2% of gross sales/receipts of the preceding year
  • 67.
    Notes:  Where thetaxpayer has a factory, project office, plant, or plantation, and all sales are recorded in the prin- cipal office, the following sales allocation shall apply: 30% taxable by city/municipality where principal office is located 70% taxable by city/municipality where the factory, project office, plant, or plantation is located  In case of a plantation located at a place other than the place where the factory is located, 70% is divided as follows: 60% city or municipality where the factory is located 40% city or municipality where the plantation is located. 2. FEES AND CHARGES (a) Permits/Licenses—only be commensurate to the cost of issuing the license or permit, and the expenses incurred in the conduct of the necessary inspection or surveillance  professional who has paid his professional tax shall be exempt from the payment of the business permit fee in the operation of his clinic or office (still need to secure business permit but w/ no cost) (b) Fees for Sealing and Licensing of Weights and Measures (c) Fishery Rentals, Fees, and Charges—municipalities shall have the exclusive authority to grant fishery privileges Additional Taxing Power of Municipalities Within the Metropolitan Manila Area (“MMA”) :  May levy and collect the taxes which may be imposed by the province at prescribed rates CITIES (a) levy the taxes, fees, and charges which the province or municipality may impose  Tax rates may exceed the maximum rates allowed by not more than 50% except rates of professional and amusement taxes (b) Percentage tax on any business—not exceeding 3% of gross sales/receipts (c) Collect from the same manufacturers, producers, wholesalers, retailers, and dealers using route trucks, a mayor’s permit fee BARANGAYS A. TAXES OF STORES/RETAILERS Tax imposed on Stores or retailers with fixed business establishments with gross sales or receipts of the preceding calendar year of: (a) Not more than ₱50,000 for stores in a barangay within a city; (b) Not more than ₱30,000 for stores in a barangay within a municipality Tax base Gross sales or receipts Tax Rate Not more than 1% B. SERVICE FEES OR CHARGES  regulation or the use of barangay-owned properties or service facilities such as palay, copra, or tobacco dryers C. BARANGAY CLEARANCE  Imposed by sangguniang bayan  Application for clearance shall be acted upon within 7 working days from filing D. OTHER FEES AND CHARGES (1) On commercial breeding of fighting cocks, cockfights and cockpits; (2) On places of recreation. That charges admission fees (3) On billboards, signboards, neon signs, and outdoor advertisements COMMON REVENUE-RAISING POWERS 1. Service Fees and Charges 2. Public Utility Charges 3. Toll Fees or Charges—no toll fees or charges shall be collected from: - officers and enlisted men of AFP and members of PNP on mission - post office personnel delivering mail - physically-handicapped persons - disabled citizens who are 65 years old or older
  • 68.
    EXEMPTIONS A. FROM BUSINESSPERMIT (MAYOR’S PERMIT)  Professional who paid his professional tax (exempt in payment ONLY)  Service contractors providing temporary and/or outsourced services to clients outside the LGU where it maintains its principal office, branch office, and administrative office, are not required to secure a mayor’s/business permit in those areas B. FROM LOCAL TAXES  BOI-registered business enterprises availing of the ITH  PEZA-registered enterprises under the ITH, except for: (a) RPT on land and buildings; and (b) the RPT on machinery and equipment after the 3-year exemption from such RPT  PEZA-registered business enterprises enjoying the 5% gross income tax in lieu of all other taxes, except for RPT on land owned by developers  Special Economic Zones  Businesses engaged in the production, manufacturing, refining, distribution, or sale of oil, gasoline, and other petroleum products.  All cooperatives duly registered with CDA  Non-stock, non-profit educational institutions. COMMUNITY TAX Levied by whom: municipalities/cities COMMUNITY TAX OF INDIVIDUALS: Who are liable? (1) Resident of PH, 18 years old and above who is regularly employed for at least 30 consecutive working days during the year (2) Individual engaged in business or occupation (3) Individual who owns RP w/ aggregate assessed value of P1,000 or more (4) Individual required by law to file an ITR Rate on Individuals: (1) Annual (basic) community tax P5.00 Addt’l tax P1.00 for every P1,000 of income, not exceeding P5,000 (2) For husband and wife Annual (basic) community tax P5.00 each Addt’l tax P1.00 for every P1,000 of income from total property owned by them and/or total gross receipts/earnings derived COMMUNITY TAX OF JURIDICAL PERSONS: Who are liable? All corporation Rate on Juridical Persons: (1) Annual community tax P500.00 (2) Addt’l tax not exceeding P10,000 in accordance w/ the ff. schedule: - P2.00 for every P5,000 worth of real property in PH - P2.00 for every P5,000 of gross receipts/earnings derived Note: Dividends received by a corporation is considered as part of gross receipts EXEMPTIONS FROM PAYMENT OF COMMUNITY TAX: (1) Diplomatic and consular representatives; and (2) Transient visitors when their stay in the Philippines does not exceed three (3) months.  Community tax shall accrue on January 1 each year which shall be paid not later than the last day of February each year  Corporations established and organized on or before the last day of June shall be liable for the community tax for that year  Corporations established and organized on or before the last day of March shall have 20 days within which to pay the community tax without becoming delinquent.  Corporations established and organized on or after the first day of July shall not be subject to the commu- nity tax for that year PENALTIES FOR DELINQUENCY: 24% per annum on the unpaid amount Limit: x shall not go beyond 36 months or 72% of the unpaid amount Community Tax Certificate  Issued upon payment of the community tax  Can also be issued to those who are not subject upon payment of P1.00
  • 69.
    COLLECTION OF LOCALTAXES Tax Period and Manner of Payment: calendar year; may be paid in quarterly installments Accrual of Tax: accrue on January 1 of each year For new taxes/fees: accrue on the 1st day of the quarter ff. the effectivity of ordinance Time of Payment: within first 20 days of January or of each subsequent quarters (can extend up to 6 months) Penalties: 1. Surcharge on Unpaid Taxes: not exceeding 25% of unpaid amount Interest on Unpaid taxes: not exceeding 2% per month of unpaid amount inc. surcharge Limit: not exceed 36 months 2. Penalties for Violation of Tax Ordinances: SANGGUNIAN OF LGU Fines 1,000 to 5,000 Imprisonment 1 month to 6 months Both SANGGUNIANG BARANGAY Fine 100 to 1,000 CIVIL REMEDIES FOR COLLECTION OF REVENUES Local Government's Lien: Local taxes, fees, charges and other revenues constitute a lien, superior to all liens, charges or encumbrances in favor of any person, enforceable by appropriate administrative or judicial action 1. Assessment: within 5 years from the date they become due Within 10 years from discovery of fraud or intent to evade payment 2. Collection: within 5 years from date of assessment by administrative or judicial action Civil Remedies: (1) By administrative action thru: (a) Distraint of personal property (b) Levy upon real property (2) By judicial action: case is filed by the local treasurer *Either of these remedies or all may be pursued concurrently or simultaneously Personal Property Exempt from Distraint or Levy (a) Tools and implements necessarily used by the delinquent taxpayer in his trade or employment (b) One (1) horse, cow, carabao, or other beast of burden, such as the delinquent taxpayer may select, and necessarily used by him in his ordinary occupation (c) His necessary clothing, and that of all his family (d) Household furniture and utensils necessary for housekeeping and used for that purpose by the delinquent taxpayer, such as he may select, of a value not exceeding P10,000 (e) Provisions, including crops, actually provided for individual or family use sufficient for 4 months (f) The professional libraries of doctors, engineers, lawyers and judges (g) One fishing boat and net, not exceeding P10,000, by the lawful use of which a fisherman earns his livelihood (h) Any material or article forming part of a house or improvement of any real property Suspension of the Running of the Prescriptive Period: (1) The treasurer is legally prevented from making the assessment or collection; (2) The taxpayer requests for a reinvestigation and executes a waiver in writing before expiration of the period within which to assess or collect; and (3) The taxpayer is out of the country or otherwise cannot be located.
  • 70.
    COLLECTION OF LOCALTAXES (1) PROTEST OF ASSESSMENT (2) INJUNCTION AGAINST THE COLLECTION OF LOCAL TAXES: REQUISITIES: 1. Such a suit is not forbidden by law 2. Ground for issuing it is to prevent the collection of wrongful taxes 3. No other adequate remedy to redress the injury to property w/ would be inflicted (3) CLAIM FOR REFUND OR TAX CREDIT Receipt of Assessment File Protest with Local Treasurer Within 60 days Protest is denied. OR Not Acted Upon Within 60 days Within 30 days Appeal to Regional Trial Court Appeal denied by RTC Appeal to Court of Tax Appeals Within 15 days Payment of the tax, fee, or charge File Claim for Refund or Tax Credit with the Local Treasurer Within 2 years Denial of Claim Appeal to Regional Trial Court Within 30 days Within 2 years Appeal is denied by the RTC Appeal to Court of Tax Appeals Within 15 days
  • 71.
    REAL PROPERTY TAXATION FUNDAMENTALPRINCIPLES: 1. RP are appraised at its current and FMV 2. RP is classified for assessment purposes on the basis of its actual use 3. RP is assessed on the basis of a uniform classification within each LGU. 4. Appraisal, assessment, levy, and collection of RPT shall not be let to any private person 5. Must be equitable Municipal Corporations That May Levy Real Property Taxes (1) Provinces; (2) Cities; and (3) Municipality within the Metropolitan Manila Area (“MMA”) Persons Liable: owner of RP (personal liability may also rest on the entity w/ beneficial use of RP)  unpaid tax attaches to the property, and is chargeable against the taxable person who had actual or bene- ficial use and possession of it regardless of whether or not he is the owner Computation of Real Property Tax Due (1) Ascertain the assessment level of the property. (2) Multiply the market value by the applicable assessment level to get the assessed value. (3) Find the tax rate which corresponds to the class of the property. (4) Multiply the assessed value by the applicable tax rates. APPRAISAL AND ASSESSMENT Declaration of Real Property a) By the Owner or Administrator, b) By the Person Acquiring Real Property or Making Improvement Thereon, or c) By the Assessor Classes of Real Property for Assessment Purposes (a) Residential (e) Mineral (b) Agricultural (f) Timberland (c) Commercial (g) Special (d) Industrial Appraisal and Assessment of Machinery 1. FMV (brand new) Acquisition cost (inc. transpo, handling, installation) 2. In other cases remaining economic life x replacement or economic life reproduction cost 3. Imported Acquisition cost (inc. freight, insurance, bank & other charges, brokerage, arrastre and handling, duties and taxes, plus cost of inland transportation, handling, and installation charges at the present site) Depreciation Allowance for Machinery: not exceeding 5% of original/replacement/reproduction cost  Remaining value for all kinds not less than 20% of original/replacement/reproduction cost as long as it is useful and in operation ASSESSMENT LEVELS
  • 72.
    1. BASIC REALPROPERTY TAXES (a) Province not exceeding 1% of assessed value of RP (b) City/Municipality within MMA not exceeding 2% of assessed value of RP Exemptions from Real Property Tax:  Owned by the Republic of the PH or any of it political subdivision  Charitable institutions, churches, parsonages or convents appurtenant thereto, mosques, non-profit or religious cemeteries  All machineries and equipment that are actually, directly and exclusively used by local water districts and GOCCs engaged in the supply and distribution of water and/or generation and transmission of electric power  All real property owned by duly registered cooperatives  Machinery and equipment used for pollution control and environmental protection.  PEZA-registered business enterprises which are non-developers and which are enjoying the 5% gross in- come tax in lieu of all other taxes  PEZA-registered enterprises under the ITH shall be exempted from payment of the RPT on machineries and equipment they acquire or use in their production operations, during the first three (3) years of use of such machinery and equipment 2. SPECIAL LEVIES  Additional Levy on Real Property for the Special Education Fund (“SEF”): 1% on the assessed value of RP  Additional Ad Valorem Tax on Idle Lands : not exceeding 5% of assessed value  Special Levy (Special Assessment) by LGU: not exceed 60% of actual cost of such projects/improvements Interest on Unpaid RPT: 2% per month on unpaid amount (not exceed 36 months) Payment of Real Property Taxes in Installments 1st installment on or before March 31 2nd installment on or before June 30 3rd installment on or before September 30 4th Installment on or before December 31 Tax Discount for Advanced Prompt Payment : not exceeding 20% of annual tax due  For prompt payment 10% REMEDIES OF THE TAXPAYER: 1. Protest and Assessment Appeal Payment of the tax under protest Within 30 days File protest with the Local Treasurer Denial of Protest Appeal to the Local Board of Assessment Appeals (LBAA) Within 60 days Adverse decision of the LBAA Within 120 days Appeal to the Central Board of As- sessment Appeals (“CBAA”) Within 30 days Adverse decision of the CBAA File a Petition for Review with the CTA Within 30 days Note: Within the same 30 days from the time of receipt of the adverse decision, the taxpayer can also file a Motion for Reconsid- eration with the LBAA.
  • 73.
    2. Claim forRefund/Credit: within 2 years s from the date the taxpayer is entitled to such reduction or adjustment.  Provincial/city treasurer shall decide the claim for tax refund or credit within 60 days from receipt thereof  If denied, TP may avail of the remedies as provided in “Assessment Appeals” 3. Injunction  When in the opinion of the CTA the collection may jeopardize the interest of the Government and/or the taxpayer  require the taxpayer either to deposit the amount claimed or to file a surety bond for not more than dou- ble the amount with the CTA