363.348.1
Ind
p
PPPEEEDDDOOOMMMAAANNN
KKKeeesssiiiaaapppsssiiiaaagggaaaaaannn TTTAAANNNGGGGGGAAAPPP DDDAAARRRUUURRRAAATTT
dddiii GGGeeeddduuunnnggg PPPeeerrrkkkaaannntttooorrraaannn
DDDIIIRRREEEKKKTTTOOORRRAAATTT BBBIIINNNAAA KKKEEESSSEEEHHHAAATTTAAANNN KKKEEERRRJJJAAA
KKKEEEMMMEEENNNTTTEEERRRIIIAAANNN KKKEEESSSEEEHHHAAATTTAAANNN RRRIII
222000111000
Katalog Dalam Terbitan. Departemen Kesehatan RI
363.348.1
Ind	 Indonesia. Kementerian Kesehatan. Direktorat Jenderal Bina
Kesehatan Masyarakat
p	 Pedoman kesiapsiagaan tanggap darurat di gedung perkantoran.--
	 Jakarta : Kementerian Kesehatan RI, 2010.
	 I. Judul 1. OCCUPATIONAL HEALTH SERVICES
	 2. DISASTER PREPAREDNESS
	 3. RESCUE OPERATION
78 Pedoman kesiapsiagaan tanggap darurat di gedung perkantoran Pedoman kesiapsiagaan tanggap darurat di gedung perkantoran i
Penutup
Kesiapsiagaan Tanggap Darurat di gedung perkantoran
merupakan salah satu upaya pengembangan program
Kesehatan dan Keselamatan Kerja (K3) perkantoran. Dalam
implementasi manajemen kesiapsiagaan tanggap darurat �������secara
berkesinambungan maka diperlukan sekali tahapan perencanaan,
pengorganisasian termasuk pengisian staff, koordinasi, pelaksanaan
dan pengendalian. Selain itu masih diperlukan sarana pendukung
lainnya seperti komunikasi, sarana/prasarana dan transportasi
darurat, dan yang tidak kalah pentingnya adalah dukungan Top
Manajemen baik berupa komitmen, personil, dana dan partisipasi,
yang mana secara keseluruhan merupakan kunci keberhasilan
dalam mencapai tujuan kesiapan manajemen darurat.
Selain itu untuk terselenggaranya kegiatan ini maka diperlukan
juga dukungan semua pihak yang terlibat, baik para personil
pengelola gedung, penghuni maupun pihak terkait lainnya
dalam upaya pengembangan kegiatan K3 perkantoran di masa
mendatang.
Kata Pengantar
Perencanaan dan persiapan kesiapsiagaan tanggap darurat
merupakan kunci keberhasilan dalam penanganan keadaaan
darurat secara efektif. Berdasarkan data statistik kejadian kebakaran,
gedung perkantoran (bangunan umum) termasuk rentan terhadap
bahaya kebakaran. Bangunan Gedung Perkantoran ������������yang selama
ini ������������������������������������������������������relatif dia�������������������������������������������nggap aman, sebenarnya dihadapkan berbagai
potensi bahaya seperti kebakaran, gempa, banjir, dan lain-lain��.
Potensi bahaya ini dianggap kecil oleh sebagian besar pemilik,
pengelola maupun penghuni bangunan gedung perkantoran,
karena kegiatannya hanya perkantoran, sehingga perencanaan dan
persiapan untuk menghadapi keadaan darurat relatif diabaikan.
Namun, jika terjadi keadaan darurat semua penghuni bangunan
gedung perkantoran mengalami kepanikan dan tidak dapat
merespon atau menanggapi dengan cepat karena kurang atau
bahkan tidak memahami apa yang harus dilakukan.
Sebagaimana setiap akibat pasti punya dampak, maka kondisi
darurat sebagai sebuah akibat juga mempunyai dampak. Tentunya
penanganan keadaan darurat tidak bisa hanya sebatas pada
penanganan pada ketika dan sudah terjadi dan hanya bersifat
sementara, tetapi harus menyentuh substansi dan akar masalahnya.
Oleh karena itu, kondisi darurat harus dipahami sebagai salah satu
proses berkesinambungan dalam keseluruhan pengelolaan resiko
bahaya itu sendiri.
Kepada para tim penyusun dan kontributor pedoman kesiapsiagaan
tanggap darurat di gedung perkantoran, saya ucapkan terima
kasih yang sebesar-besarnya, terutama para kontributor sehingga
pedoman ini bisa terselesaikan dengan baik sesuai dengan waktunya.
ii Pedoman kesiapsiagaan tanggap darurat di gedung perkantoran Pedoman kesiapsiagaan tanggap darurat di gedung perkantoran 77
4.	 Kehandalan sistem proteksi bangunan
	 Sistem proteksi bangunan merupakan salah satu kunci
utama dalam menanggulangi keadaan darurat jika sistem
tidak handal akan dapat memberikan dampak yang fatal
terhadap keselamatan penghuni maupun aset gedung.
	������������������������������������������������������������Dari hasil evaluasi akan diperoleh gambaran secara objektif
tentang kondisi yang ada dan langkah perbaikan yang
diperlukan.
Sebagai langkah awal, pedoman ini tentu saja masih jauh dari
sempurna. Oleh karena itu, kepada berbagai kalangan baik
pengguna maupun peminat, kami harapkan berbagai saran
perbaikan untuk penyempurnaan pedoman ini.
Jakarta, Agustus 2010
Direktur Bina Kesehatan Kerja
Direktorat Jenderal Bina Kesehatan Masyarakat
Kementerian Kesehatan RI,
Dr. Kuwat Sri Hudoyo, MS
76 Pedoman kesiapsiagaan tanggap darurat di gedung perkantoran Pedoman kesiapsiagaan tanggap darurat di gedung perkantoran iii
Tujuan evaluasi adalah untuk mengidentifikasi kelemahan
sistem tanggap darurat yang ada guna perbaikan dalam
kesiapsiagan tanggap darurat, Berbagai parameter dapat
digunakan untuk menilai tentang hasil pelaksanaan pelatihan
simulasi tanggap darurat, dan berikut adalah parmeter yang
dapat dipakai sebagai acuan dalam evaluasi yaitu :
1.	 Prosedur tanggap darurat
	 Kesiapsiagaan atau perencanaan menghadapi keadaan
darurat yang tertuang dalam prosedur tanggap darurat
merupakan parameter utama dalam penilaian evaluasi,
karena dalam prosedur ini akan tergambar secara jelas
tentang hal yang patut dipertahankan dan kelemahan
dalam pengelolaan atau manajemen keadaan darurat.
2.	 Kualitas sumber daya petugas pelaksana simulasi
kebakaran dan evakuasi terpadu
	 Sebagai dasar dalam penilaian parameter kualitas
Sumber Daya Manusia sebagai personil pelaksanaan dari
Koordinator Keadaan Darurat sebagai tenaga pelaksana
dari pimpinan sampai Petugas Tanggap Darurat adalah
menilai kemampuan personil dalam menerapkan tugas
dan kewajiban baik secara perorangan maupun kerja
sama tim.
3.	 Kesadaran penghuni gedung dalam menyikapi
keadaan darurat
	 Kesadaran penghuni gedung merupakan parameter
dalam penilaian karena sesuai dengan tujuan utama
prosedur tanggap darurat adalah untuk menyelamatkan
penghuni gedung.
Daftar Isi
Halaman
Kata Pengantar......................................................................................	 i
Daftar Isi....................................................................................................	 iii
Tim Penyusun.........................................................................................	v
Pendahuluan...........................................................................................	 1
A.	 Latar Belakang ...............................................................................	 1
B.	 Tujuan ...............................................................................................	 5
C.	 Sasaran..............................................................................................	 5
D.	 Manfaat.............................................................................................	 5
E. 	 Ruang Lingkup...............................................................................	 5
F.	 Dasar Hukum..................................................................................	 6
G.	 Pengertian .......................................................................................	 8
Keadaan Darurat dan Tahapan Penyusunan Prosedur
Tetap Tanggap Darurat.....................................................................	 11
A.	 Level Keadaan Darurat................................................................	 12
B.	 Tahapan Penyusunan Protap ..................................................	 14
Pengorganisasian Keadaan Darurat...........................................	 23
A. 	 Dukungan Top Manajemen .....................................................	 23
B. 	 Organisasi Darurat .......................................................................	 25
C. 	 Komunikasi Darurat ....................................................................	 37
D. 	 Sarana/Prasarana Darurat .........................................................	 41
E. 	 Tranportasi Darurat .....................................................................	 43
Prosedur Darurat..................................................................................	 44
A.	 Prosedur Darurat Kebakaran ...................................................	 44
B.	 Prosedur Ancaman Bom ...........................................................	 57
C.	 Prosedur Gempa ..........................................................................	 62
iv Pedoman kesiapsiagaan tanggap darurat di gedung perkantoran Pedoman kesiapsiagaan tanggap darurat di gedung perkantoran 75
Pelatihan Simulasi Darurat ............................................................	 67
A.	 Pelaksanaan Pelatihan Simulasi...............................................	 68
B.	 Skenario Simulasi .........................................................................	 68
C.	 Evaluasi Protap ..............................................................................	 75
Penutup.....................................................................................................	 78
Kebakaran dan memerintahkan semua anggota tanggap
darurat mundur. Koordinator Keadaan Darurat lapor ke
Top pimpinan bahwa api sudah dapat di padamkan.
	 Koordinator Keadaan Darurat memerintahkan Petugas di
R. Kendali agar mengumumkan kepada semua karyawan
bahwa api sudah dapat di padamkan, karyawan sudah
dapat bekerja kembali.
	 Pengumuman perintah kembali ketempat kerja :
Teks 3
	 “Perhatian, perhatian, keadaan darurat di Gedung Operasi
telah dapat diatas, kepada seluruh karyawan agar bekerja
kembali kecuali untuk lantai terbakar karyawan lantai 2
dan 3 agar menunggu perintah lebih lanjut”.
	 Pelaksanaan skenario darurat selesai dan semua
pelaksana pelatihan simualasi berkumpul untuk evaluasi
pelaksanaan.
C.	 Evaluasi Protap
	 Pro����������������������������������������������tap tanggap darurat dapat dievaluasi setelah :
1.	 Simulasi keadaan darurat.
2.	 Pas���������������������ka kejadian darurat.
3.	 Perubahan sistem dan struktur yang ada di gedung
perkantoran.
	 Untuk mendapatkan hasil yang objektif dari pelaksanaan
pelatihan simulasi maka diperlukan evaluator yang independen
yang bisa diambil dari internal kementerian kesehatan atau
dari external.
74 Pedoman kesiapsiagaan tanggap darurat di gedung perkantoran Pedoman kesiapsiagaan tanggap darurat di gedung perkantoran v
melalui tangga darurat. Petugas evakuasi akan memandu
Saudara”.
5.	 Situasi di atas lantai terbakar
	 Api segera merambat dengan cepat ke lantai atas dan ada
saat kebakaran mulai membesar di lantai 2 ke lantai 3.
Pada saat evakuasi, Komandan Lantai memeriksa semua
ruangan yang ada dilantainya masing-masing. Pada
waktu memeriksa ruangan demi ruangan ditemukan
seseorang pingsan dan jatuh dilantai 4 dan melaporkan
ke Kooordinator Keadaan Darurat.
	 Koordinator Keamanan memerintahkan Regu Medis
untuk memberikan pertolongan dengan menggunakan
tandu dan menuju ke lt. 4 dengan menggunakan tangga
yang berada di belakang lift dan mengevakuasi korban
ke titik berkumpul.
6.	 Situasi di titik berkumpul
	 Seluruh karyawan yang telah di evakuasi, berkumpul di
tempat yang telah ditentukan untuk dilaksanakan absensi
oleh Regu Evakuasi. Komandan masing-masing Lantai
menerima laporan dari Regu Evakuasi bahwa semua
karyawan lengkap.
7.	 Situasi lanjut dilantai 2 dan kedatangan Mobil
Pemadam
	 Api dapat dipadamkan dii lantai 2 dan 3 dalam waktu lebih
kurang 20 menit. Selanjutnya 5 menit kemudian karena
kepadatan lalu lintas, Dinas Kebakaran. tiba dan langsung
menuju R. Posko bertemu dengan Koordinator Keadaan
Darurat serta diberitahukan hasil operasi pemadaman
yang sudah dapat diatasi sendiri. Koordinator Keadaan
Darurat menyerahkan komando pemadaman ke Dinas
Tim Penyusun
Penyusun :
Dr. Kuwat Sri Hudoyo, MS
Ir. Arif Muhaimin, M.Sc
Dr. Elisabeth L Tobing, MPH
Rosidi Roslan, S.IP, SKM, MPH
Dr. Guntur Argana, M.Kes
Dr. Pramutia Haryati Harirama
Usep Jamil Murtadhlo, SKM
Drg. Sarah Ifke Pasolang
Sri Mudjiwati, S.Pd
Kontributor :
Dr. Dina Dariana, MS
Rosani Azwar, SKM, M.Kes
Suprapto, SKM, M.Kes
Jelsi N Marampa, SKM, MKKK
Drs. Sridjono Mukmin, SKM, MM
Dr. Halimatussa’diah
Ir. Azizah
Drs. IG. Bagus Sarjana, M.Kes
Sutaryana, SKM, M.Kes
Tasripin, SKM, MKM
Dr. Misnawati
Drg. Puthut Tri Prasetyo, MKKK
Syahrul Effendi Panjaitan, SKM, MKKK
Selamat Riyadi, SKM, MKKK
Dr. Azhar Jaya, SKM, MARS
Drg. Wahyu Nugroho, MPH
Andi Koswara, SE, MAP
Iting Shofwati, ST, MKKK
Mohammad Imran
Rahmat
Agung Nugroho, BE, SKM
Ibnu Uzail Yamani, SKM, M.Kes
Pedoman kesiapsiagaan tanggap darurat di gedung perkantoran 73
tiba selang pecah karena kondisi selang ada yang
melintir sehingga tidak dapat difungsikan lagi. Suhu
ruangan semakin panas,
e.	 Kegiatan Komandan lantai tidak terbakar :
•	 Menghubungi Posko,
•	 Koordinasi dengan regu-regunya,
•	 Memonitor kesiapan peralatan pemadam
diantaranya: sistem hidrant box, APAR (Alat
Pemadam Api Ringan),
•	 Untuk siaga menunggu perintah selanjutnya bila
diperlukan.
f.	 Kegiatan Evakuasi :
	 Koordinator Keadaan Darurat mendapat laporan
api belum dapat diatasi oleh Regu Pemadam dan
diambil keputusan untuk evakuasi total, segera
memerintahkan petugas yang ada di R. Kendali
untuk: Mengumumkan perintah evakuasi.
TEKS 2
	 ”Perhatian, perhatian…telah terjadi keadaan darurat
kebakaran dan api belum dapat diatasi. Kepada
Saudara-Saudara yang berada di Gedungi, harap segera
meninggalkan ruangan, keluar menuju tempat berkumpul
melalui tangga darurat. Petugas evakuasi akan memandu
Saudara”.
	 Kami ulangi:
	 ”Perhatian, perhatian…telah terjadi keadaan darurat
kebakaran dan api belum dapat diatasi. Kepada
Saudara-Saudara yang berada di Gedungi, harap segera
meninggalkan ruangan, keluar menuju tempat berkumpul
72 Pedoman kesiapsiagaan tanggap darurat di gedung perkantoran Pedoman kesiapsiagaan tanggap darurat di gedung perkantoran 1
Regu Medis dan Rescue dan meminta bantuan Dinas
Kebakaran terdekat.
b.	 Koordinator Tehnik untuk memastikan sarana darut
telah dilaksanakan sesuai dengan prosedur.
c.	 Menghubungi dan memberikan pengarahan kepada
semua Komandan Lantai.
	 M�������������������������������������������emerintahkan petugas di ruang kendali agar
mengumumkan melalui paging.
TEKS : 1
	 “Perhatian, perhatian. kepada seluruh penghuni gedung
bahwa di lantai...... alarm berbunyi. S�������������������eluruh penghuni di
harap tenang petugas tanggap darurat sedang mengecek.
Harap semua penghuni gedung tenang.
	 Terima kasih.”
	 Kami ulangi :
	�����������������������������������������������������”Perhatian, perhatian kepada seluruh penghuni gedung
bahwa di lantai...... alarm berbunyi. S�������������������eluruh penghuni di
harap tenang petugas tanggap darurat sedang mengecek.
Harap semua penghuni gedung tenang.
	 Terima kasih.”
	 Pemberitahuan melalui paging ini dilaksanakan bersamaan
waktunya pada saat anggota regu pemadam sedang
berusaha memadamkan api.
d.	 Petugas pemadam lantai 2
	 Petugas pemadam lantai dibantu dengan Petugas
Pemadam dari Posko menggelar selang dan
membuka volume valve dengan maksimal dan tiba-
Pendahuluan
A.	 Latar Belakang
	 Keadaan darurat dapat disebabkan oleh karena kegagalan
teknologi, ulah manusia atau alam dapat terjadi setiap saat
dan dimana saja termasuk tempat kerja, untuk itu tempat
kerja perlu mempersiapkan cara penanggulangannya guna
mengurangi dampak kerugian yang mungkin terjadi seperti :
•	 Kecelakaan yang menimpa pada karyawan, tamu karyawan
atau pihak lain dari yang teringan seperti luka sampai
yang terberat atau korban jiwa mulai dari luka/trauma,
gangguan mental, cacat sampai meninggal.
•	 Kerusakan aset, meskipun kerugian ini bersifat finansial,
namun dapat mengakibatkan kerugian secara ganda
karena hilangnya proses kegiatan.
•	 Terhentinya kegiatan operasi perkantoran, yang berakibat
terhentinya proses bisnis yang menyangkut kredibilitas
dan komitmen terhadap pelayanan pelanggan.
•	 Kerusakan atau pencemaran lingkungan, merupakan
kerugian yang kadang sulit untuk dinilai dalam besaran
uang, karena dapat merusak citra dan dapat bersifat
permanen.
	 Pada kondisi darurat diperlukan proses pelaksanaan
penyelamatan secara teknis dalam waktu singkat. Perencanaan
dan persiapan kesiapsiagaan tanggap darurat ����������merupakan
kunci keberhasilan dalam penanganan keadaaan darurat
secara efektif.
	 Untuk memahami seberapa besar dampak kerugian dari
keadaan darurat dapat dilihat dari hasil pengumpulan data
2 Pedoman kesiapsiagaan tanggap darurat di gedung perkantoran Pedoman kesiapsiagaan tanggap darurat di gedung perkantoran 71
statistik. Sebagai contoh adalah data statistik kejadian
kebakaran, berdasarkan data dari Dinas Pemadam Kebakaran
DKI menunjukkan bahwa potensi bahaya kebakaran pada
bangunan gedung umumnya dan gedung perkantoran
pada khususnya merupakan ancaman yang serius karena
berpotensi menimbulkan kecelakaan dan kematian serta
kerugian yang cukup besar, seperti pada tabel berikut ini :
Tabel 1 : Data Statistik Kejadian Kebakaran Tahun 2004 – 2009
TAHUN FREK
POKOK BENDA YANG TERBAKAR KORBAN KERUGIAN
BP BU BI KD LN MATI LUKA
(RP)
dalam ribuan
2004 805 358 178 35 65 169 29 63 119.767.710
2005 742 334 157 31 83 127 37 35 144.683.575
2006 902 388 205 40 66 203 17 85 142.992.500
2007 855 380 201 30 82 162 15 63 168.675.120
2008 818 362 191 27 58 180 13 55 213.048.720
2009 681 293 103 46 48 135 38 43 226.011.500
Keterangan :
Sumber : Dinas Pemadam Kebakaran DKI Jakarta Tahun
2009 (data di peroleh sampai bulan Oktober)
Frek = Jumlah Kejadian Kebakaran
Pokok Benda Yang Terbakar :
BP	 = Bangunan Perumahan
BU 	= Bangunan Umum
BI 	 = Bangunan Industri
KD 	= Kendaraan
LN 	= Lain-Lain
•	 Regu pemadam kebakaran lantai untuk
memadamkan kebakaran dengan APAR dan
menyiapkan hidran gedung.
•	 Regu evakuasi agar memandu karyawan lantai
2 untuk tidak mendekat ke area kebakaran dan
bersiap untuk evakuasi.
•	 Regu penyelamatan dokumen agar menyiapkan
berkas/dokumen yang perlu dievakuasi.
3.	 Situasi karyawan di lantai 2
	 Setelah mendengar teriakan kebakaran, regu pemadam
kebakaran lantai 2 mencoba memadamkan api dengan
APAR, tetapi usahanya gagal karena api sudah besar.
Karyawan di lantai 2 mulai panik melihat api (dan
menghirup asap) maka segera mengamankan dokumen
penting (sesuai skala prioritas) dll. Dan bersiap menunggu
perintah lebih lanjut.
4.	 Situasi di posko
	 Pada saat kejadian koordinator keadaan darurat
sedang berada di Lantai 4, setelah mendengar
kejadian, langsung menuju lokasi dengan melewati
tangga dan mengidentifikasi dan menganalisa potensi
bahaya kebakaran, kemudian segera melapor kepada
pimpinan kantor dan menuju ke Posko. Setibanya di
Ruang Komando (Posko), koordinator keadaan darurat
memonitor perkembangan operasional pemadaman dan
koordinasi lebih lanjut dengan :
a.	 Koordinator Keamanan untuk membantu
pemadaman, mengatur lalu lintas mobil dan
menutup pintu masuk, pengamanan area dan siaga
70 Pedoman kesiapsiagaan tanggap darurat di gedung perkantoran Pedoman kesiapsiagaan tanggap darurat di gedung perkantoran 3
	 Tempat Berkumpul : di depan halaman Gedung.
1.	 Situasi kejadian kebakaran
	 Hari H, Jam J WIB, udara cerah, karyawan Kementerian
Kesehatan RI sibuk melaksanakan pekerjaannya, tiba-
tiba seorang karyawan melihat adanya kebakaran di
lantai 2 langsung ia berteriak kebakaran-kebakaran!,
dan lari menuju lokasi manual break glass dan segera
menekannya. Bell fire alarm berbunyi. Alarm ini dimonitor
oleh petugas panel announciator di Ruang Kendali
Mekanik, dan diketahui berasal dari gedung perkantoran
di lantai 2.
2.	 Situasi Kegiatan Komandan Lantai
	 Petugas panel segera melapor ke Komandan Lantai
2, untuk memberikan informasi bahwa sedang terjadi
kebakaran dan api sudah mulai membesar.
	 Selanjutnya komandan lantai 2 :
a.	 Melaporkan kejadian itu kepada Koordinator
Keadaan Darurat Gedung menghubungi Koordinator
Tehnik dengan menggunakan pesawat telepon agar
menyiapkan sarana darurat gedung seperti :
•	 Pompa air Kebakaran.
•	 Mematikan power listrik di lantai 2.
•	 Menyalakan blower bertekanan pada tangga
darurat.
•	 Mengidlekan Lift.
b.	 Mengkoordinasi regu dibawahnya dengan berkumpul
di dekat area kebakaran dan memimpin operasi
penanggulangan keadaan darurat kebakaran :
	 Berdasarkan data statistik kejadian kebakaran, Gedung
Perkantoran (Bangunan Umum) termasuk rentan terhadap
bahaya kebakaran. Bangunan Gedung Perkantoran �����yang
selama ini ���������������������������������������������relatif dia����������������������������������nggap aman, sebenarnya dihadapkan
berbagai potensi bahaya seperti kebakaran, gempa, banjir
dan lain-lain��������������������������������������������������. Potensi bahaya ini dianggap kecil oleh sebagian
besar pemilik, pengelola maupun penghuni bangunan gedung
perkantoran, karena kegiatannya hanya perkantoran, sehingga
perencanaan dan persiapan untuk menghadapi keadaan
darurat relatif diabaikan. Namun, jika terjadi keadaan darurat
semua penghuni bangunan gedung perkantoran mengalami
kepanikan dan tidak dapat merespon atau menanggapi
dengan cepat karena kurang atau bahkan tidak memahami
apa yang harus dilakukan.
	 Sebagaimana setiap akibat pasti punya dampak maka kondisi
darurat sebagai sebuah akibat juga mempunyai dampak.
Tentunya penanganan keadaan darurat tidak bisa hanya
sebatas pada penanganan pada ketika dan sudah terjadi dan
hanya bersifat sementara tetapi harus menyentuh substansi
dan akar masalahnya. Oleh karena itu, kondisi darurat harus
dipahami sebagai salah satu proses berkesinambungan dalam
keseluruhan pengelolaan risiko bahaya itu sendiri.
	 Penanganan kondisi darurat bangunan gedung perkantoran
perlu meletakkannya dalam sebuah perspektif penanganan
secara totalitas terhadap dampak adanya risiko bahaya yang
meliputi :
•	 Komitmen pemilik, pengelola dan penghuni bangunan
•	 Perencanaan tentang antisipasi penanggulangan keadaan
darurat dengan menggunakan sumber daya yang tersedia
dan telah disiapkan yang memuat antara lain organisasi
4 Pedoman kesiapsiagaan tanggap darurat di gedung perkantoran Pedoman kesiapsiagaan tanggap darurat di gedung perkantoran 69
dalam bentuk koordinasi, tugas dan tanggung jawab
secara jelas dan prosedur operasional penanggulangan
keadaan darurat
•	 Penyediaan sarana dan prasana yang dibutuhkan dan
andal ketika dibutuhkan
•	 Penyediaan sumber daya manusia sesuai dengan
kompetensinya
•	 Pembinaannya secara berkesinambungan dalam bentuk
sosialisasi peningkatan kesadaran guna merubah perilaku
selamat baik dalam keadaan normal maupun dalam
keadaan darurat
•	 Pelatihan simulasi darurat secara berkala dan evaluasi
pelaksanaannya agar semua insan pelaku dalam
organisasi tanggap darurat menjadi familiar dengan
tugas dan tanggung jawab, serta semua sistem/sarana/
peralatan darurat selalu siap pakai jika dibutuhkan.
	 Penanganan keadaan darurat tersebut perlu dituangkan dalam
bentuk perencanaan kesiapsiagaan tanggap darurat yang
menyeluruh dan komprehensif. Perencanaan kesiapsiagaan
tanggap darurat dapat dilaksanakan secara operasional
jika semua perencanaan telah terdokumentasikan dalam
bentuk buku ”Prosedur Tetap (Protap) Tanggap Darurat”
yang nantinya dapat digunakan oleh semua pihak yang
terkait dalam penanggulangan keadaan darurat. Ketersediaan
Protap pada bangunan gedung perkantoran merupakan
tanggung jawab pemilik gedung yang diwakili oleh top
manajemen dan dibantu oleh pengelola bangunan. Untuk
menyusun Protap Tanggap Darurat”, diperlukan Pedoman
Kesiapsiagaan Tanggap Darurat di Gedung Perkantoran.
Dengan telah terbitnya buku pedoman ini setiap gedung
	 Hal yang perlu diperhatikan dalam menyusun skenario adalah :
1.	 Memberikan peran dan melibatkan semua personil tim
tangap darurat agar memahami tindakan yang harus
dilakukan ketika menghadapi keadaan darurat atau biasa
dikenal dengan “Siapa harus berbuat apa”.
2.	 Membuat urutan kejadian dan tindakan termasuk instruksi,
komunikasi dan koordinasi yang harus dilakukan dalam
menghadapi keadaan darurat.
3.	 Memaksimalkan penggunaan semua sistem/peralatan/
sarana darurat yang tersedia dan terpasang pada
bangunan gedung.
	�������� �����������������������������������������������������Sebagai contoh skenario pelatihan simulasi darurat kebakaran
dan evakuasi adalah sebagai berikut :
	 Skenario Umum :
	 SIMULASI KEADAAN DARURAT KEBAKARAN DAN
EVAKUASI PADA GEDUNG KANTOR
KEMENTERIAN KESEHATAN RI
	 PENGANTAR
	 Latihan penanggulangan keadaan darurat kebakaran ini
dilaksanakan untuk mengetahui tingkat kesiapan petugas
tanggap darurat yang nama-namanya telah tercantum
pada Protap Tanggap Darurat dan skenarionya diciptakan
seolah-olah terjadi kebakaran di Kantor Gedung Kementerian
Kesehatan RI.
	 Pos Komando Gedung Operasi : di depan gedung operasi
sebelah kanan.
68 Pedoman kesiapsiagaan tanggap darurat di gedung perkantoran Pedoman kesiapsiagaan tanggap darurat di gedung perkantoran 5
A.	 Pelaksanaan Pelatihan Simulasi
	 Untuk melaksanakan simulasi tanggap darurat diperlukan 3
(tiga) tahap yaitu:
1.	 Tahap persiapan meliputi membuat jadwal rencana
pelaksanaan, sosialisasi protap kesiapsiagaan tanggap
darurat bangunan gedung tentang tindakan yang harus
dilakukan jika terjadi keadaan darurat pada bangunan
gedung pada umumnya untuk penghuni bangunan,
dan khsususnya darurat tidakan yang harus dilakukan
disesuaikan dengan tugas & tanggung-jawabnya bagi
Tim yang termasuk dalam organisasi tanggap darurat.
2.	 Tahap pra-pelaksanaan simulasi meliputi sosialisasi
skenario keseluruh anggota tim organisasi darurat,
pengujian semua peralatan yang akan digunakan
dalam simulasi dan melaksanakan gladi simulasi
termasuk koordinasi dengan pihak luar perkantoran
jika diperlukan.
3.	 Tahap pelaksanaan meliputi pelaksanaan dan evaluasi
hasil pelaksanaan
B.	 Skenario Simulasi
	 Dalam pelaksanaan simulasi darurat diperlukan skenario
kejadian darurat yang menggambarkan kondisi darurat dan
tindakan personil organisasi dalam pengendalian darurat yang
mencakup penyelamatan penghuni bangunan dan aset serta
pengujian sarana darurat. Skenario agar dibuat mendekati
kondisi yang ada serta kemungkinan kegagalannya
perkantoran diharapkan mempunyai Protap Tanggap Darurat
yang sesuai dengan kebutuhannya.
B.	 Tujuan
	 Pedoman Kesiapsiagaan Tanggap Darurat di Gedung
Perkantoran ini merupakan acuan bagi pengelola gedung
perkantoran dan pemilik gedung perkantoran dalam
menghadapi keadaan darurat.
C.	 Sasaran
a.	 Majikan/pengusaha/pemilik gedung perkantoran
b.	 Pengelola �����������������������������������tempat kerja di gedung perkantoran.
c.	 Pegawai/karyawan/pekerja di gedung perkantoran
D.	 Manfaat
	 Dengan adanya pedoman ini maka diharapkan dapat
mengurangi dampak akibat kegawatdaruratan.
E. 	 Ruang Lingkup
	 Buku pedoman ini menjelaskan mengenai :
a.	 Tahapan penyusunan Protap Tanggap Darurat Gedung
Perkantoran
b.	 Pengorganisasian yang berisi tentang manajemen
keadaan darurat, organisasi keadaan darurat dan
tanggung jawab personil terkait dalam keadaan darurat,
komunikasi darurat dan sarana/prasarana darurat
c.	 Prosedur tanggap darurat yang memberikan gambaran
tentang penanganan keadaan darurat dari berbagai tipe
6 Pedoman kesiapsiagaan tanggap darurat di gedung perkantoran Pedoman kesiapsiagaan tanggap darurat di gedung perkantoran 67
darurat seperti kebakaran, ledakan, ancaman bom, banjir,
medis, gempa, huru-hara, terjebak lift
d.	 Pelaksanaan simulasi darurat dan evaluasinya
	 Buku ini tidak membahas lebih dalam tentang saat kejadian
bencana, paska bencana dan tentang bencana nuklir, biologi
dan kimia.
F.	 Dasar Hukum
	 Dasar hukum penyusunan rencana keadaan darurat ini adalah :
1.	 Undang-Undang No.1 tahun 1970 tentang Keselamatan
Kerja.ďż˝
2.	 Undang-undang No.18 ������������������������tahun�������������������1999 tentang Jasa
Konstruksi.
3.	 Undang-Undang No.13 tahun 2003 tentang
Ketenagakerjaan.ďż˝
4.	 Undang-undang No.28 ����������������������������tahun�����������������������2003 tentang Bangunan
Gedung.ďż˝
5.	 Undang-Undang No.24 tahun 2007 tentang
Penanggulangan Bencana.
6.	 Undang-Undang No.36 tahun 2009 tentang Kesehatan.ďż˝
7.	 Peraturan Pemerintah No.28, 29, 30 tahun 2000 tentang
Juklak Jasa Konstruksi.
8.	 Peraturan Pemerintah No.36 �������������������tahun 2005 tentang
Peraturan Pelaksanaan UU Bangunan Gedung.ďż˝
9.	 Peraturan Pemerintah No. 21 Tahun 2008 Tentang
Penyelenggaraan Penanggulangan Bencana.
Pelatihan Simulasi Darurat
Urutan dalam siklus manajemen adalah perencanaan,
pengorganisasian, pelaksanaan dan pengendalian, dan untuk
penanganan kondisi darurat akan berbeda dengan kondisi normal.
Keadaan darurat tidak bisa diketahui kapan dan dimana akan
terjadinya, namun yang ada adalah bagaimana kesiapsiagaan
dalam menghadapi keadaan darurat.
Untuk mengetahui sampai sejauh mana kesiapsiagaan menghadapi
keadaan darurat yang meliputi perencanaan dan pengorganisasian,
serta pemahaman personil terhadap pelaksanaan prosedur
dapat dilaksanakan ketika terjadi, Pelatihan simulasi darurat
dapat dilakukan jika diawali dengan pembuatan skenario yang
disesuaikan dengan kondisi nyata yang ada di bangunan gedung
tersebut dalam keadaan darurat, maka perlu pelatihan simulasi
keadaan darurat dengan skenario. Pelatihan Simulasi darurat
bertujuan untuk :
1.	 Memberikan pengetahuan dan membekali keterampilan
dalam kesiapsiagaan tanggap darurat bagi personil organisasi
tanggap darurat;
2.	 Menguji tingkat kewaspadaan dan pemahaman pelaksanaan
Protap Tanggap Darurat bagi personil organisasi tanggap
darurat dari Tim Tanggap Darurat;
3.	 Menilai tingkat kepedulian penghuni gedung dalam mematuhi
Protap;
4.	 Menguji tingkat kehandalan sarana darurat.
Pelatihan simulasi setidaknya dilaksanakan 1 (satu kali) dalam
setahun dengan jenis dan derajat kesulitan darurat yang berbeda
dan disusun oleh pengelola bangunan.
66 Pedoman kesiapsiagaan tanggap darurat di gedung perkantoran Pedoman kesiapsiagaan tanggap darurat di gedung perkantoran 7
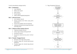
4. 	 Koordinator Keadaan Darurat
4. Koordinator Keadaan Darurat
Terjadi	Gempa	
Cari Tempat yang aman
Selesai
Ya
Ya
Ke Posko darurat,
Koordinasikan dengan koord.
Keamanan, untuk info gempa
susulan
Instruksi evakuasi
ke tempat yang jauh
dari bangunan
Tidak
Kembali
ketempat kerja
Gempa
susulan ?
Kondisi aman
?
Ya
Tidak
Kondisi
aman ?
Tidak
Laporkan kondisi aman
ke Top Manajemen
10.	 SKB Menaker dan PU No.174/104/86 tentang Koordinasi
Pengawasan K3 Konstruksi.
11.	 Kepmenkes No.462 ������������������������tahun�������������������2002 tentang Safe
Community.
12.	 Kepmenkes No.106 �����������������������tahun 2004 tentang Tim
Pengembangan Sistem Penanggulangan Gawat Darurat
Terpadu (SPGDT) dan Pelatihan Penanggulangan
Penderita Gawat Darurat (PPGD)/General Emergency
Life Support (GELS) Tingkat Pusat.
13.	 Kepmenkes No.145 tahun 2007 tentang Pedoman
Penanggulangan Bencana Bidang Kesehatan.
14.	 Kepmenkes No.432 ���������������������������tahun����������������������2007 tentang Pedoman
Manajemen K3 di Rumah Sakit.
15.	 Kepmenkes No.1105 ���������������������������tahun 2007 tentang Pedoman
Penanganan Medis Korban Massal Akibat Bencana
Kimia.
16.	 Kepmenaker No.04 �������������������������������tahun 1980 tentang Persyaratan
Pemasangan APAR.ďż˝
17.	 Kepmenaker No.02 ����������������������������������tahun�����������������������������1983 tentang Sistem Deteksi
Otomatik.
18.	 Kepmenaker No.04 �����������������������������������tahun������������������������������1987 tentang Panitia Pembina
Keselamatan dan Kesehatan Kerja.
19.	 Kepmenaker No.02 �����������������������������������tahun������������������������������1989 tentang Proteksi Petir.
20.	 Kepmenaker No.5 ������������������������������������tahun�������������������������������1996 tentang Sistem Manajemen
Keselamatan dan Kesehatan Kerja.
21.	 Kepmenaker No.186 ������������������������tahun�������������������1999 tentang Unit
Penanggulangan Kebakaran di Tempat Kerja.
8 Pedoman kesiapsiagaan tanggap darurat di gedung perkantoran Pedoman kesiapsiagaan tanggap darurat di gedung perkantoran 65
22.	 Kepmenaker No.187 ��������������������������������tahun���������������������������1999 tentang Pengendalian
Bahan Kimia Berbahaya di Tempat Kerja.
23.	 Kepmen PU No.10/KPTS �����������������������������tahun������������������������2002 tentang Ketentuan
Teknis Pengamanan terhadap Kebakaran pada Bangunan
Gedung dan Lingkungan.
24.	 Kepmenaker No.75/Menaker/SK/2002 tentang K3
Listrik.
25.	 Instruksi Menaker No.11 ����������������������������tahun�����������������������1997 tentang Tatacara
Pengawasan K3 Penanggulangan Kebakaran.
G.	 Pengertian
1.	 Bangunan adalah wujud fisik hasil pekerjaan konstruksi
yang menyatu dengan tempat kedudukan baik sebagian
maupun seluruhnya berada di atas atau dalam tanah dan
atau air.
2.	 Bangunan Gedung Perkantoran adalah bangunan
gedung yang berfungsi sebagai tempat manusia
melakukan kegiatan perkantoran.
3.	 Darurat adalah suatu keadaan tidak normal/tidak
diinginkan yang terjadi pada suatu tempat/kegiatan
yang cenderung membahayakan bagi manusia, merusak
peralatan/harta-benda atau merusak lingkungan
sekitarnya.
4.	 Tanggap Darurat adalah tindakan yang dilakukan oleh
orang atau sekelompok orang dalam menghadapi keadaan
darurat.
5.	 Risiko adalah prakiraan kerugian-kerugian yang ditimbulkan
yang disebabkan oleh adanya bahaya.
3. 	 Regu Medis
3. Regu Medis
Ada korban ?
Selesai
Tidak
Ya
Cari tempat yang
aman
Siaga di tempat
peralatan
Laporkan
data korban kpd
koordinator kemanan
Kembalikan peralatan
ke tempat semula
Bantu/bawa korban ke pos
P3K/klinik untuk dilakukan
tindakan P3K, buatkan
catatan tentang korban
dan tindakan yang
dilakukan, ikuti instruksi
Tidak
Bawa peralatan P3K &
penyelamat ke posko
darurat
Ya
Ada instruksi
?
Ada	Gempa	
Ya
Perlu tindak
lanjut terhadap
korban ?
Persiapkan korban
untuk diserahkan
ke RS. Terdekat
TidakPastikan data-data
korban telah
lengkap
64 Pedoman kesiapsiagaan tanggap darurat di gedung perkantoran Pedoman kesiapsiagaan tanggap darurat di gedung perkantoran 9
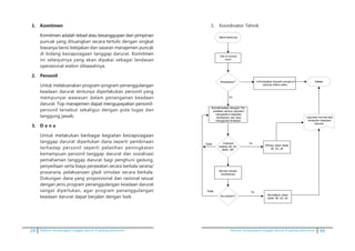
2. Regu Evakuasi
2. Regu Evakuasi
Ada	Gempa	Bumi
Ada korban ?
Selesai
Berkumpul di tempat
berhimpun , data
jumlah karyawan
Tidak
Ya
Ya
Tempat posisi yang
aman
tunggu instruksi dari
Koordinator Lantai
Arahkan penghuni
menuju tangga darurat
untuk berkumpul di
tempat berhimpun,
cegah penggunaan lift
Ya
Laporkan data karyawan
kpd komandan keadaan
darurat
Ada instruksi
evakuasi ?
Hubungi Regu
Medis ke TKP
Periksa lokasi, pastikan
tidak ada orang yang
tertinggal
Tidak
6.	 Bencana adalah peristiwa atau rangkaian peristiwa
yang mengancam dan mengganggu kehidupan dan
penghidupan masyarakat yang disebabkan, baik oleh
faktor alam dan/atau faktor non-alam maupun faktor
manusia sehingga mengakibatkan timbulnya korban jiwa
manusia, kerusakan lingkungan, kerugian harta benda,
dan dampak psikologis.
7.	 Manajemen penanggulangan keadaan darurat
bangunan gedung adalah bagian dari “Manajemen
Bangunan” untuk mengupayakan kesiapsiagaan
pengelola terhadap kegiatan penanggulangan keadaan
darurat yang terjadi pada bangunan gedung.
8.	 Kesiapsiagaan pada bangunan gedung adalah aktivitas-
aktivitas yang dirancang untuk meminimalisir kerugian
dan kerusakan, mengorganisir pemindahan penghuni
gedung dari lokasi yang terancam ke tempat yang aman
dan menyelamatkan properti secara efektif.
9.	 Perencanaan kesiapsiagaan tanggap darurat bangunan
gedung adalah kesiapan pengelola bangunan dalam
mengantisipasi keadaan darurat dalam satu bangunan
di mana tiap bangunan akan berbeda bentuk rencana
kesiapsiagaanya sesuai dengan situasi dan kondisi
masing-masing. Perencanaan mencakup ketentuan-
ketentuan tentang prosedur penanggulangan keadaan
darurat meliputi tindakan yang harus dilakukan serta
siapa-siapa yang harus melakukannya serta sarana dan
peralatan darurat yang digunakan.
10.	Prosedur Tetap (Protap) Tanggap Darurat adalah
tata cara/pedoman kerja dalam menanggulangi suatu
keadaan darurat dengan memanfaatkan sumber daya
10 Pedoman kesiapsiagaan tanggap darurat di gedung perkantoran Pedoman kesiapsiagaan tanggap darurat di gedung perkantoran 63
yang tersedia untuk menanggulangi akibat dari suatu
kondisi yang tidak normal dengan tujuan untuk mencegah
atau mengurangi kerugian yang lebih besar.
11.	Organisasi Keadaan Darurat adalah sekelompok orang
yang ditunjuk/dipilih sebagai pelaksana penanggulangan
keadaan darurat.
12.	Penghuni bangunan adalah semua orang yang berada
dalam bangunan baik secara sementara (tamu) atau tetap
sesuai aktifitasnya jam kerjanya.
13.	 Peringatan dini kebakaran adalah proses memonitor
situasi-situasi dalam ruangan bangunan gedung yang
rentan terhadap bahaya kebakaran, yang direfleksikan
dengan adanya indikator panas atau asap.
14.	 Evakuasi adalah perpindahan penghuni bangunan secara
paksa akibat keadaan darurat dari ruang tempat bekerja
menuju ke tempat yang aman
15.	 Assembly Point atau titik berkumpul adalah area dimana
semua penghuni bangunan gedung berkumpul sementara.
1.	Tindakansaatterjadigempa
1.Tindakansaatterjadigempa
Adanya	Gempa
Jikaberada
didalam
Gedung
mencaritempatyangpaling
amandarireruntuhan
Menghindaridaribangunan
yangadadisekitar
Selesai
Ya
Lindungikepaladanbadan
darireruntuhan/mencari
tempatyangpalingamandari
reruntuhan
Keluardanmenujuketitik
berkumpul
Tidak
62 Pedoman kesiapsiagaan tanggap darurat di gedung perkantoran Pedoman kesiapsiagaan tanggap darurat di gedung perkantoran 11
C.	 Prosedur Gempa
	 TUJUAN
	 Maksud dan tujuan dari prosedur ini adalah untuk memberikan
pelaksanaan operasional kepada Organisasi Tanggap Darurat
mengenai tindakan-tindakan yang harus diambil jika adanya
darurat Gempa
	 RUANG LINGKUP
	 Prosedur ini dilaksanakan mulai merasakan gempa sampai
adanya pernyataan kondisi aman
	 BAGAN ALIR DARURAT GEMPA berdasarkan perannya
Keadaan Darurat dan Tahapan
Penyusunan Prosedur Tetap
Tanggap Darurat
Setiap bangunan gedung tentu memiliki potensi bahaya. Seringkali
potensi tersebut tidak disadari oleh komunitas penghuni bangunan
sehingga tidak dikelola dengan baik. Hal ini menyebabkan kejadian
yang secara tak terduga-duga/tiba-tiba atau disebut kondisi
darurat dapat menimbulkan dampak yang negatif dan jika tidak
dapat direspon dengan cepat dan terencana akan menimbulkan
kerugian.
Tidak semua, namun banyak yang beranggapan bahwa keadaan
darurat sebagai kondisi ­atau kejadian yang menyimpang dan harus
dipisahkan dari kegiatan atau akfititas kehidupan normal. Kondisi
darurat muncul karena adanya kerentanan dalam mengantispasi
kemungkinan kegagalan dalam pengelolaan aktifitas secara
normal atau adanya kondisi yang tak aman karena tindakan
manusia maupun alam. Oleh karena itu, penanggulangan keadaan
darurat harus dipahami sebagai bagian dari penanganan kegiatan
aktifitas normal.
Ada perbedaan mendasar antara kerja dalam kondisi darurat
dengan kerja dalam kondisi normal. Kondisi darurat a������dalah
kejadian yang tidak rutin yang memerlukan respon yang tidak
rutin juga. Untuk kejadian darurat di gedung perkantoran, pengelola
gedung tidak dapat menggantungkan pada prosedur normal untuk
melaksanakan respon yang memadai. Untuk penanggulangan
keadaan darurat diperlukan pemahaman, praktek keterampilan dan
perilaku khusus, karena ������������������������������������ ������waktu kejadian datang secara sangat cepat
dan tiba-tiba dan juga kemungkinan timbulnya korban kecelakaan
dari yang teringan seperti luka sampai terberat yaitu kematian
12 Pedoman kesiapsiagaan tanggap darurat di gedung perkantoran Pedoman kesiapsiagaan tanggap darurat di gedung perkantoran 61
serta kerusakan yang ditimbulkan pun bervariasi dari skala yang
terendah sampai sangat besar. Hal ini menyebabkan perbedaan
dalam karakteristik respon kondisi darurat. Dengan demikian,
kondisi darurat tidak bisa menjadi legitimasi penanganannya
menjadi asal-asalan.
Ketersediaan sumber daya sebesar apapun yang dimiliki tidak akan
cukup untuk merespon keadaan darurat jika tidak direncanakan
dengan baik. Namun, sekecil apapun sumber daya yang dimiliki
akan memberikan arti bila didasarkan pada pemahaman kondisi
yang baik serta perencanaan yang tepat, cepat dan mengena pada
kebutuhan yang paling mendesak untuk segera dilaksanakan.
Dengan demkian kondisi darurat harus ditangani secara
menyeluruh dan berkesinambungan dalam bentuk kesiapsiagaan
tanggap darurat yang diawali dengan perencanaan, kemudian
pengorganisasian, pelaksanaan dan evaluasinya.
Untuk menyusun protap tanggap darurat diperlukan berbagai
tahapan pelaksanaan, diawali dengan pembentukan tim penyusun
protap sampai dengan pelaksanaan pelatihan simulasinya.
Mengingat jenjang tingkat bahaya kedaruratan terdiri berbagai
tingkat, maka dalam penyusunan Protap perlu mempertimbangkan
level kedaruratan.
A.	 Level Keadaan Darurat
	 Keadaan Darurat adalah suatu keadaan tidak normal/tidak
diinginkan yang terjadi pada suatu tempat/kegiatan, yang
cenderung membahayakan bagi manusia, merusak peralatan/
harta-benda atau merusak lingkungan sekitarnya. Untuk
menilai atau menentukan status kondisi darurat, diperlukan
kategori atau level keadaan darurat�������������������������, dimana kondisi darurat
diawali dari adanya indikasi keadaan darurat sampai
dinyatakan keadaan normal.
4. 	 Regu Evakuasi
4. Regu Evakuasi
Informasi		evakuasi
Ada korban ?
Selesai
Berkumpul di tempat
berhimpun , data
jumlah karyawan
Tidak
Ya
Ya
Tempat posisi tunggu
instruksi dari
Koordinator lantai
Arahkan pengunjung /
penghuni menuju tangga
darurat untuk berkumpul
di tempat berhimpun,
cegah penggunaan lift
Ya
Laporkan data karyawan
kpd koordinator
Lantai//zona
Ada instruksi
evakuasi ?
Hubung Regu P3K
ke TKP
Periksa lokasi/
pastikan tidak ada orang
yang tertinggal
Tidak
60 Pedoman kesiapsiagaan tanggap darurat di gedung perkantoran Pedoman kesiapsiagaan tanggap darurat di gedung perkantoran 13
3.	KoordinatorKeamanan
3.KoordinatorKeamanan
KoordinasikandgnKomando
KeadaanDarurat&Koord.
Lantaimengetahuikejadian
danmengambiltindakan
Terima	laporan
Perlubantuan
Polisi/Gegana?
PanggilPolisi,
serahkankomando
kepadaPolisi/Gegana
BersamaPolisidan
Regupengaman
upayakanpencarian
Bom
Proses
pencarian?
Ya
Tidak
Tidakadanya
indikasiBom
Berkumpuldi
assemblyarea
Adanyaindikasi
Bom
Rencanakanuntuk
evakuasidanclose
area
AMAN
Laporkankondisikpd
KoordinatorKeadaan
Darurat
Keposkotisuntuk
berkoordinasi
Selesai
Ya
Tidak
	 Keadaan darurat dapat dibagi dalam 3 (tiga) kategori :
1.	 Keadaan Darurat Tingkat I (Level I)
	 Keadaan darurat tingkat I (Level I) adalah keadaan
darurat yang berpotensi mengancam nyawa manusia
dan harta benda (aset), yang secara normal dapat diatasi
oleh personil yang ada di tempat tersebut dengan
menggunakan prosedur yang telah dipersiapkan.
	 Keadaan darurat kategori ini mempunyai satu atau lebih
karakter sebagai berikut :
•	 Kecelakaan skala kecil atas suatu daerah tunggal atau
satu sumber saja.
•	 Kerusakan asset atau luka korbannya terbatas.
•	 Karyawan yang bertugas dengan alat yang tersedia
dibantu regu tanggap darurat lantai/zona sudah
cukup untuk menanggulanginya.
2.	 Keadaan Darurat Tingkat II (Level II)
	 Keadaan darurat tingkat II (Level II) adalah keadaan
darurat dimana semua tim tanggap darurat yang bertugas
dibantu dengan peralatan dan material yang tersedia di
gedung perkantoran, tidak lagi mampu mengendalikan
keadaan darurat tersebut, seperti kebakaran besar,
ledakan dan lain-lain, yang mengancam nyawa manusia/
lingkungannya dan properti dengan dampak bahaya atas
karyawan/daerah sekitarnya. Bantuan tambahan yang
diperlukan masih berasal pemerintah daerah setempat.
	 Keadaan darurat kategori ini adalah suatu kecelakaan/
bencana besar yang rnempunyai konsekuensi antara lain
sebagai berikut:
14 Pedoman kesiapsiagaan tanggap darurat di gedung perkantoran Pedoman kesiapsiagaan tanggap darurat di gedung perkantoran 59
•	 Terjadi beberapa korban manusia.
•	 Meliputi beberapa unit atau beberapa peralatan
besar yang dapat melumpuhkan kegiatan.
•	 Dapat merusak harta benda pihak lain di daerah
setempat.
•	 Tidak dapat dikendalikan oleh tim tanggap darurat
gedung perkantoran, dan harus minta bantuan pihak
luar.
3.	 Keadaan Darurat Tingkat III (Level III)
	 Keadaan darurat tingkat III (Level III) ialah keadaan darurat
berupa malapetaka/bencana dahsyat dengan akibat lebih
besar dibandingkan dengan Level II dan memerlukan
bantuan, koordinasi pada tingkat nasional.
	 Dalam kaitan dengan kesiapsiagaan tanggap darurat
untuk gedung perkantoran, kondisi darurat yang mungkin
terjadi adalah sampai level II
B.	 Tahapan Penyusunan Protap
	 Rencana penanggulangan keadaan darurat dalam
bentuk Protap merupakan acuan bagi pelaksanaan
penanggulangan keadaan darurat. Untuk menyusun
protap pada gedung perkantoran diperlukan beberapa
tahapan yaitu diawali dari membentuk tim penyusun
protap, menentukan tujuan dan lingkup protap, menilai
potensi bahaya yang ada serta karakteristik bangunan
dan aktifitas kegiatannya, merencanakan kesiapsiagaan
gedung untuk memperkecil dampak yang mungkin
terjadi, pelatihan simulasi kesiapsiagaan tanggap darurat
dan evaluasinya dan yang terakhir adalah review serta
evaluasi protap secara berkala.
2.	KoordinatorKeadaanDarurat
2.KoordinatorKeadaanDarurat
Terima	laporan
AdanyaBom?
Selesai
Tidak
Ya
Perintah
Umumkan
evakuasi
Monitorkondisi
Tidak
Ada
indikasi
Bom?
Ya
Geganatiba?
Monitorkondisi
PerintahkanKoord.
Keamananmenghubungi
Polisi/Gegana
Monitorkondisi
keamanan
Proses
Pencarian
Ya
Tidak
Kondisiaman
?
Ya
Ikutinprosedur
kebakaran
Bom
meledak?
Laporkankondisikpd
TopManajemen
58 Pedoman kesiapsiagaan tanggap darurat di gedung perkantoran Pedoman kesiapsiagaan tanggap darurat di gedung perkantoran 15
1.	Tindakanbilamelihatataumenerimaancamanbom
1.Tindakanbilamelihatataumenerimaancamanbom
Teroris	Telp	AdanyaBom?
Catatdanrekamdata
penelepon
Melihat	adanya	
Bom
AdanyaBom
Selesai
Laporkanke
KoordinatorKeamanan
Ya
Catatlokasi
keberadaanBom
Tidak
Ya
Tidak
	 Perencanaan kesiapsiagaan tanggap darurat untuk gedung
perkantoran sangat bervariasi meskipun karakteristik hunian,
kegiatan dan mobilitas penghuni sama.
	 Faktor yang mempengaruhi adalah :
•	 Lokasi geografi gedung, faktor letak geografi perlu
dipertimbangkan dalam kesiapsiagaan tanggap darurat
berkaitan dengan bencana alam.
•	 Lingkungan bangunan gedung, tata letak gedung yang
berkaitan dengan kepadatan lingkungan merupakan
faktor yang perlu dipertimbangkan. Dalam keadaan
darurat untuk area dengan tingkat mobilitas lalu lintas
yang tinggi, akses bantuan luar seperti Dinas Pemadam
menuju ke gedung akan mengalami hambatan, sehingga
sumber daya yang tersedia harus mampu untuk
menanggulangi keadaan secara mandiri.
•	 Konstruksi bangunan, semakin tinggi bangunan, semakin
kompleks dalam perencanaan kesiapsiagaan tanggap
darurat.
•	 Ketersediaan sarana darurat, perencanaan kesiapsiagaan
tanggap darurat harus menyesuaikan dengan kondisi
ketersediaan sumber daya yang ada.
	 Tahapan penyusunan Protap Kesiapsiagaan Tanggap Darurat
adalah sebagai berikut :
	 Tahap 1 : Bentuk Tim Penyusun Rencana Tanggap
Darurat
	 Bentuk Tim yang akan terlibat dalam Penyusunan Rencana
Kesiapsiagaan Tanggap Darurat.
16 Pedoman kesiapsiagaan tanggap darurat di gedung perkantoran Pedoman kesiapsiagaan tanggap darurat di gedung perkantoran 57
	 Tim Penyusunan dengan kriteria antara lain :
•	 Mengenal kegiatan unit kerja.
•	 Berpengalaman dalam hal perencanaan.
•	 Mempunyai kemampuan berkomunikasi yang baik.
•	 Memahami peralatan/sarana darurat secara
operasional.
•	 Memahami tata laksana kerja organisasi.
•	 Karyawan Senior.
	 Tahap 2 : Membuat/Menentukan Suatu Tujuan dan Ruang
Lingkup
	 Tentukan tujuan dan ruang lingkup yang jelas dan tertulis
yang disesuaikan dengan kebijakan dan komitmen pengelola
gedung perkantoran. Komitmen menjadi hal yang penting
karena berdasarkan komitmen maka semua tujuan akan
dapat terlaksana dengan baik.
	 Sesuai dengan karakteristik dari gedung perkantoran maka
tujuan utama dalam kesiapsiagaan tanggap darurat adalah
menyelamatkan penghuni bangunan dan aset dokumentasi
perkantoran serta penyelamatan gedung terhadap kerentanan
potensi bahaya.
	��������������������������������������������������Tahap 3 : Evaluasi Potensi Bahaya/Penilaian Risiko
	 Evaluasi potensi bahaya yang dapat mengakibatkan keadaan
darurat dalam bentuk penilaian risiko serta skenarionya.
Identifikasi potensi bahaya meliputi kemungkinan-
kemungkinan yang dapat terjadi seperti ;
a.	 Jenis keadaan darurat yang mungkin akan terjadi baik
bahaya internal maupun eksternal.
B.	 Prosedur Ancaman Bom
	 TUJUAN
	 Maksud dan tujuan dari prosedur ini adalah untuk memberikan
pelaksanaan operasional kepada Organisasi Tanggap Darurat
mengenai tindakan-tindakan yang harus diambil jika adanya
ancaman bom.
	 RUANG LINGKUP
	 Prosedur ini dilaksanakan mulai menerima ancaman bom
sampai adanya pernyataan kondisi aman.
	 BAGAN ALIR DARURAT ANCAMAN BOM berdasarkan
perannya :
56 Pedoman kesiapsiagaan tanggap darurat di gedung perkantoran Pedoman kesiapsiagaan tanggap darurat di gedung perkantoran 17
12.	ReguKeamaman/memanduDinaspemadamKebakaran
12.ReguKeamaman/memanduDinaspemadamKebakaran
Perhatikanjalurmobil
unitDPKbebas
hambatanuntuk
memasukigedung?
JalurDPK
bebas
hambatan?
Selesai
Mintabantuanregu
pengamananuntuk
membebaskan
hambatan
Tidak
Ambilgambardenah
bangunandan
megaphonedanruang
peralatandarurat
Laporkankondisi
akhirkeKomandan
KeadaanDarurat
Tidak
DPKdatang?
PandupetugasDPK
memasukiareagedung,
serahkangambardenah
gedungkepadakomandan
reguDPK
Mintabantuanregu
pengamananuntuk
membebaskan
hambatan
BantupetugasDPK
sesuaikebutuhandan
wewenang
DPK
memerlukan
bantuan?
Saranaposko
pengendalian
kebakaran
tersedia
Apipadam?
Hubungiregupersiapan
tempatberhimpununtuk
menyediakansarana
yangdiperlukan
Tidak
Ya
Ya
Ya
Ya
Tidak
Ya
Tidak
Menerima	laporan
b.	 Pertimbangan keadaan darurat seperti :
•	 Kebakaran
•	 Ledakan
•	 Ancaman bom
•	 Huru-hara
•	 Kegagalan teknologi
•	 Bencana alam, seperti banjir, gempa dan lain-lain
	 Dalam penilaian risiko atau risk assessment akan dapat
teranalisa :
•	 Besarnya tingkat kejadian seperti : luas/volume
bahan yang dapat terbakar potensi ledakan dan
luas kebakaran, tingkat/besarnya gempa, banjir dan
lain-lain.
•	 Dampak kejadian seperti tingkat kerusakan, potensi
terjadinya korban, dampak terhadap sekitar dan
lamanya kejadian.
	 Tahap 4 : Menyusun Kesiapsiagaan Tanggap
Darurat
	 Berdasarkan evaluasi potensi bahaya, akan dapat
ditetapkan :
•	 Kemungkinan kedaan darurat yang dapat terjadi dan;
•	 Bagaimana metoda atau prosedur untuk respon yang
cepat, tepat dan terarah;
•	 Siapa yang harus melaksanakan dan;
•	 Sarana peralatan apa yang dibutuhkan.
18 Pedoman kesiapsiagaan tanggap darurat di gedung perkantoran Pedoman kesiapsiagaan tanggap darurat di gedung perkantoran 55
	 Langkah yang harus dilaksanakan adalah :
1. 	 Identifikasi sumber daya
	 Identifikasi sumber daya adalah menilai antara apa
yang dibutuhkan dan apa yang tersedia untuk
menanggulangi keadaan darurat guna memperkecil
tingkat kerugian seperti :
•	 Kapasitas sumber daya manusia yang dibutuhkan
dalam penanggulangan keadaan darurat, sistem,
sarana, prasarana dan peralatan yang dibutuhkan
dalam penanggulangan, sistem komunikasi, pos
komando, aksesibilitas ke tempat kejadian dan lain-
lain.
•	 Merencanakan organisasi, tugas dan kewajiban
petugas penanggulangan keadaan darurat serta
metoda yang gunakan untuk mempersempit dampak
kondisi darurat seperti taktik dan strategi yang
digunakan melalui berbagai skenario.
	 Dalam mengidentifikasi kebutuhan sumber daya
setidaknya meliputi empat elemen dasar kesiapsiagaan
tanggap darurat yaitu organisasi, komunikasi, sarana/
prasarana dan transportasi. Berdasarkan hasil identifikasi
dan kajian kebutuhan akan sedikitnya diperoleh gambaran
antara ketersediaan dan kebutuhan minimum yang
diperlukan. Dan selanjutnya jika kebutuhan minimum
sumber daya yang diperlukan belum tercapai, tindak
lanjut untuk pemenuhannya.
11. 	Regu Informasi
11. Regu Informasi
Ada instruksi
evakuasi ?
Selesai
Tempatkan posisi
tunggu instruksi dari
Komando Keadaan
Darurat
Laporkan urutan
kejadian ke KR-PL
Ada instruksi
?
Bacakan teks darurat
sesuai instruksi
Api padam ?
Ke tempat berhimpun,
tunggu instruksi
selanjutnya
Ya
Ya
Bacakan teks darurat
sesuai instruksi
Tidak
Tidak
Ya
Kebakaran
Bacakan teks darurat
sesuai instruksi
54 Pedoman kesiapsiagaan tanggap darurat di gedung perkantoran Pedoman kesiapsiagaan tanggap darurat di gedung perkantoran 19
10. 	Regu Medis
10. Regu Medis
Ada korban ?
Selesai
Tidak
Ya
Tunggu instruksi di
tempat peralatan
terdekat dengan
TKP
Laporkan
data korban kpd
koordinator kemanan
Kembalikan peralatan
ke tempat semula
Bantu/bawa korban ke pos
P3K/klinik untuk dilakukan
tindakan P3K, buatkan
catatan tentang korban
dan tindakan yang
dilakukan, ikuti instruksi
Tidak
Bawa peralatan P3K &
penyelamat ke posko
darurat
Ya
Ada instruksi
?
Terima	laporan	
dari	Koordinator	
Keamanan
Ya
Perlu tindak
lanjut terhadap
korban ?
Persiapkan korban
untuk diserahkan
ke RS. Terdekat
TidakPastikan data-data
korban telah
lengkap
2.	 Susun organisasi tanggap darurat
	 Penyusunan organisasi didasarkan atas kondisi struktur
organisasi yang sudah ada (kondisi normal) secara prinsip
bahwa organisasi ini hanya berjalan pada kondisi darurat.
Dalam struktur organisasi harus tertera secara jelas
organigram dalam rantai komando dan secara tertulis
tugas, tanggung jawab dan wewenang organisasi.
3. 	 Susun protap tanggap darurat
	 Susun protap tanggap darurat secara lengkap dan
tertulis yang nantinya menjadi dokumen resmi yang telah
disetujui oleh pimpinan dan selalu di perbaiki secara
berkala.
	 Protap tanggap darurat yang ideal memuat antara lain:
•	 Informasi potensi bahaya.
•	 Informasi sarana dan peralatan proteksi yang
tersedia.
•	 Organisasi, tugas dan tanggung jawabnya.
•	 Sistem pemberitahuan atau notifikasi.
•	 Memuat prosedur tindakan menghadapi keadaan
darurat disesuaikan dengan jenisnya.
•	 Pengaturan sistem komando darurat dan koordinasi
secara internal dan eksternal dan lain-lain.
•	 Sebagai pedoman berikut contoh sistematikanya,
dimana acuan ini bukan pedoman baku, sangat
tergantung pada situasi dan kondisi gedung
perkantoran serta kebutuhannya.
20 Pedoman kesiapsiagaan tanggap darurat di gedung perkantoran Pedoman kesiapsiagaan tanggap darurat di gedung perkantoran 53
	 Contoh sistimatikanya sebagai berikut;
Bab 1. 	Pendahuluan
ď‚§	 Latar belakang
ď‚§	 Maksud dan tujuan
ď‚§	 Dasar hukum
ď‚§	 Ruang lingkup
ď‚§	 Daftar istilah/singkatan/pengertian
Bab 2. 	Informasi Umum
ď‚§	 Jenis keadaan darurat
ď‚§	 Potensi bahaya dan lokasi yang perlu
diperhatikan
ď‚§	 Sarana dan peralatan darurat terpasang
ď‚§	 Lokasi pos komando dan tempat berkumpul
(assembly point)
Bab 3. 	Pelaksana Dalam Keadaan Darurat
ď‚§	 Organisasi keadaan darurat
ď‚§	 Uraian tugas masing-masing personil
ď‚§	 Koordinasi internal
ď‚§	 Koordinasi eksternal dan peran institusi
terkait
Bab 4. 	Prosedur Tanggap Darurat
ď‚§	 Petunjuk umum bagi semua orang
ď‚§	 Prosedur, bagan alir, instruksi kerja darurat
kebakaran
ď‚§	 Prosedur bagan alir, instruksi kerja darurat
gempa bumi
9. 	 Regu Penyelamat Dokumen
9. Regu Penyelamat Dokumen
Selesai
Pindahkan dokumen-
dokumen penting ke
gudang dokumen
Laporkan dokumen
telah diselamatkan kpd
koordinator lantai
Terima	laporan	
dari	Koordinator	
lantai/zona
Catat dan beri label setiap
dokumen
Instruksi
selamatkan dokumen-
dokumen
penting ?
52 Pedoman kesiapsiagaan tanggap darurat di gedung perkantoran Pedoman kesiapsiagaan tanggap darurat di gedung perkantoran 21
8. 	 Regu Evakuasi
8. Regu Evakuasi
Terima	informasi	
dari	Koordinator	
lantai/zona
Ada korban ?
Selesai
Berkumpul di tempat
berhimpun , data
jumlah karyawan
Tidak
Ya
Ya
Tempat posisi tunggu
instruksi dari
Koordinator lantai
Arahkan pengunjung /
penghuni menuju tangga
darurat untuk berkumpul
di tempat berhimpun,
cegah penggunaan lift
Ya
Laporkan data karyawan
kpd koordinator
Lantai//zona
Ada instruksi
evakuasi ?
Laporkan
Koordinator lantai/
zona, tunggu
sampai ada bantuan
dari Regu Medis ke
TKP
Periksa penghuni lokasi/
lantai, pastikan tidak ada
orang yang tertinggal
Tidak
Data lengkap
?
Laporkan ke
Koordinator lantai/
zona Tidak
Ya
ď‚§	 Prosedur bagan alir, instruksi kerja darurat
ancaman bom
Bab 5. 	Pelatihan Simulasi Tanggap Darurat
(Emergency Drill)
ď‚§	 Jadwal pelaksanaan
ď‚§	 Skenario simulasi
ď‚§	 Evaluasi pelaksanaan
Lampiran :
ď‚§	 Daftar personil
ď‚§	 Daftar telepon penting
ď‚§	 Standar teks
ď‚§	 Peta bangunan (menunjukkan lokasi-lokasi penting
dan jalur evakuasi)
ď‚§	 Skenario simulasi darurat
ď‚§	 Formulir-formulir
	 Tahap 5 : Susun Rencana untuk Pelatihan Simulasi atau
Emergency Drill
	 Prosedur keadaan darurat hanya dokumen tertulis jika tidak
pernah dilaksanakan dalam bentuk pelatihan yang biasa
disebut pelatihan simulasi darurat atau emergency drill.
	 Tujuan pelatihan simulasi darurat adalah agar tim tanggap
darurat dan semua karyawan memahami dan terlatih dalam
menghadapi keadaan darurat serta untuk memastikan semua
sarana/peralatan darurat selalu dalam keadaan siap pakai dan
berfungsi dengan baik. Agar pelaksanaan pelatihan simulasi
darurat berjalan dengan baik, perlu disiapkan skenario
kejadian secara rinci yang memuat siapa berbuat apa dan
sistem/peralatan/sarana yang digunakan.
22 Pedoman kesiapsiagaan tanggap darurat di gedung perkantoran Pedoman kesiapsiagaan tanggap darurat di gedung perkantoran 51
	 Evaluasi pelaksanaan pelatihan simulasi diperlukan, untuk
menilai :
•	 Tingkat pemahaman dan keterampilan dari setiap
anggota tim tanggap darurat terhadap prosedur;
•	 Koordinasi dan komunikasi internal unit organsisasi
dan external gedung perkantoran berkaitan tanggap
darurat;
•	 Keandalan sarana/peralatan darurat;
•	 Kepatuhan penghuni bangunan gedung terhadap
protap tanggap darurat diperlukan evaluasi pelaksanaan
pelatihan simulasi. Evaluator bisa dari internal gedung
perkantoran atau dari eksternal.
	 Tahap 6 : Evaluasi dan Pemutakhiran Protap
	 Evaluasi dan pemutakhiran protap tanggap darurat sangat
diperlukan dengan tujuan agar protap sudah teruji dan dapat
dilaksanakan ketika terjadi keadaan darurat. Penyempurnaan
protap berdasarkan berbagai masukan diantaranya adalah
dari :
•	 Rekomendasi dari hasil laporan evaluasi pelaksanaan
pelatihan simulasi darurat.
•	 Rekomendasi hasil evalusi pelaksanaan penanggulangan
keadaan darurat.
•	 Adanya perubahan pada sarana/peralatan darurat,
nama personil yang tercantum dalam organsiasi darurat
pergantian nomor telepon.
7. 	 Regu Pemadam Lantai
7. Regu Pemadam Lantai
Alarm
Padamkan api dengan
Hose reel dan Hidran
halaman
Kebakaran ?
Api
padam ?
Selesai
Regu DPK tiba
di TKP ?Pendinginan lokasi
kebakaran, dan
menunggu DPK dan
Monitor status api
Ya
Buat Laporan ke
Koordinator
keamanan
Api padam ?
Ya
Ya
Ya
Serahkan
pemadaman kepada
DPK dan bantu
pemadaman
Tidak
Tidak
Tidak
Menuju ke Posko
dan siaga
menunggu perintah
Ada perintah
pemadaman ?
Ya
Tidak
Tidak
50 Pedoman kesiapsiagaan tanggap darurat di gedung perkantoran Pedoman kesiapsiagaan tanggap darurat di gedung perkantoran 23
6. 	 Regu Pemadam
6. Regu Pemadam
Alarm
Padamkan api dengan
Hose reel dan Hidran
halaman
Kebakaran ?
Api
padam ?
Selesai
Regu DPK tiba
di TKP ?Pendinginan lokasi
kebakaran, dan
menunggu DPK dan
Monitor status api
Ya
Buat Laporan ke
Koordinator
keamanan
Api padam ?
Ya
Ya
Ya
Serahkan
pemadaman kepada
DPK dan bantu
pemadaman
Tidak
Tidak
Tidak
Menuju ke Posko
dan siaga
menunggu perintah
Ada perintah
pemadaman ?
Ya
Tidak
Tidak
Pengorganisasian Keadaan Darurat
Manajemen darurat adalah proses dari penyiapan, penanggulangan
dan pemulihan dari setiap kejadian yang tidak direncanakan yang
memberikan dampak negatif terhadap kegiatan perkantoran.
Secara garis besar manajemen darurat adalah bagaimana
mengatasi kerentanan dalam keadaan darurat dimana manajemen
keadaan darurat dapat berjalan dengan baik jika memenuhi
paling tidak tiga pokok penting, yaitu pertama adanya tujuan
yang ingin dicapai dalam keadaan darurat; kedua tujuan dicapai
dengan mempergunakan kegiatan organisasi tanggap darurat;
ketiga, kegiatan-kegiatan organisasi harus dilakukan pembinaan
dan dievaluasi.
Untuk melaksanakan kegiatan dan aktifitas manajemen darurat
secara berkelanjutan diperlukan perencanaan, pengorganisasian
termasuk pengisian staff, koordinasi, pelaksanaan dan
pengendalian. Dalam kaitan dengan perencanaan telah dibahas
pada Bab II.
Dalam pengorganisasian keadaan darurat, selain organisasi
darurat dan pengisian staff, masih diperlukan sarana pendukung
lainnya seperti komunikasi, sarana/prasarana dan transportasi
darurat dan yang tidak paling pentingnya adalah dukungan top
manajemen.
A. 	 Dukungan Top Manajemen
	 Dukungan top manajemen merupakan kunci keberhasilan
dalam mencapai tujuan kesiapan manajemen darurat.
Dukungan yang diperlukan berupa :
24 Pedoman kesiapsiagaan tanggap darurat di gedung perkantoran Pedoman kesiapsiagaan tanggap darurat di gedung perkantoran 49
1.	 Komitmen
	�����������������������������������������������������Komitmen adalah tekad atau kesanggupan dari pimpinan
puncak yang dituangkan secara tertulis dengan singkat
biasanya berisi kebijakan dan sasaran manajemen puncak
di bidang kesiapsiagaan tanggap darurat. ���������Komitmen
ini selanjutnya yang akan dipakai sebagai landasan
operasional eselon dibawahnya.
2.	 Personil
	 Untuk melaksanakan program-program penanggulangan
keadaan darurat tentunya diperlakukan personil yang
mempunyai wawasan dalam penanganan keadaan
darurat. ������������������������������������������Top manajemen dapat mengupayakan personil-
personil tersebut sekaligus dengan pola tugas dan
tanggung jawab.
3.	 D a n a
	������������������������������������������������Untuk melakukan berbagai kegiatan kesiapsiagaan
tanggap darurat diperlukan dana seperti pembinaan
terhadap personil seperti pelatihan peningkatan
kemampuan personil tanggap darurat dan sosialisasi
pemahaman tanggap darurat bagi penghuni gedung,
penyediaan serta biaya perawatan secara berkala sarana/
prasarana, pelaksanaan gladi simulasi secara berkala.
Dukungan dana yang proporsional dan rasional sesuai
dengan jenis program penanggulangan keadaan darurat
sangat diperlukan, agar program penanggulangan
keadaan darurat dapat berjalan dengan baik.
5. 	 Koordinator Tehnik
5. Koordinator Tehnik
Api padam?
Instruksi
matikan lift, AC,
listrik, dll?
Ya
Ya
Cek di control
room
Koordinasikan dengan Tim,
pastikan semua operator
mengetahui kejadian
kebakaran dan siap
mengambil tindakan
Laporkan kondisi kpd
komando keadaan
darurat
Tidak Off-kan aliran listrik,
lift, AC, dll
Alarm	berbunyi
Kebakaran? SelesaiInformasikan kepada penghuni
adanya Alarm palsu
Tidak Ya
Normalkan aliran
listrik, lift, AC, dll
Monitor blower
bertekanan
48 Pedoman kesiapsiagaan tanggap darurat di gedung perkantoran Pedoman kesiapsiagaan tanggap darurat di gedung perkantoran 25
4.	KoordinatorKeamanan
4.KoordinatorKeamanan
AlarmKebakaran?Selesai
Ya
Hubungi,
Siapkanjalanmasukmobil
Siapkanlayout
Keposkotisuntuk
berkoordinasi
Apipadam
?
Tidak
Keposko
darurat
KoordinasikandgnRegu
dibawahnyauntuksiaga
KirimReguPemadam,Printah
PengamanankeReguPengaman
PerintahPengaturanaruslalulintas
kereguPengaturlalulintas
KirimAmankanAreakebakaran
AturLaporkankondisikpdkomandan
keadaandarurattindakanselanjutnya
Perlu
bantuanDPK
&polisi?
BersamaDPKkeTKP,dan
pasanggaripembatas
pengamananarea
berkoordinasidenganPolisi
Monitorkondisi
keadaan
DPK&Polisi
tiba?
Pemadaman
dilaksanakan?
Apipadam
?
Laporkankondisikpd
Komandokeadaan
darurat
TidakYa
Ya
Tidak
Ya
TidakYa
Tidak
Tidak
4.	 Partisipasi
	 Partisipasi ini didasarkan pada perbedaan tugas dan
tanggung jawab diantara tingkat jenjang jabatan.
Keterlibatan top manajemen secara aktif diikuti oleh
eselon-eselon dibawahnya akan memberikan dampak
positif pada semua kegiatan kesiapsiagaan tanggap
darurat.
	 Partisipasi aktif top manajemen diharapkan akan dapat
memberikan perubahan-perubahan fun­damental
dalam perilaku menghadapi keadaan darurat, bagi
semua karyawan yang menghuni bangunan gedung
perkantoran. Perubahan perilaku memerlukan waktu,
dengan komitmen yang kuat dari top manajemen akan
menjadi katalisator yang positif terhadap perubahan
perilaku.
B. 	 Organisasi Darurat
	 Organisasi darurat adalah pegelompokan orang-orang serta
penetapan tugas, fungsi, wewenang serta tanggungjawab
masing-masing dengan tujuan terciptanya aktifitas yang
berdaya guna dan berhasil dalam mencapai tujuan yang
berkaitan dengan kedaruratan.
	 Sesuai dengan tujuan keadaan darurat maka organisasi darurat
hanya berfungsi dan melaksanakan kegiatan pada keadaan
darurat saja, sehingga dalam penyusunan dan penetapan
organisasi darurat harus selalu mengacu dengan organisasi
pelaksana kegiatan normal (rutin) yang ada pada bangunan.
Dengan demikian penetapan susunan organisasi serta tugas
dan fungsi-fungsi dari setiap unit yang ada harus disesuaikan
dengan organisasi dalam keadaan normal termasuk serta
26 Pedoman kesiapsiagaan tanggap darurat di gedung perkantoran Pedoman kesiapsiagaan tanggap darurat di gedung perkantoran 47
kedudukan dan sifat hubungan antara masing-masing unit
tersebut.
	 Organisasi sebagai wadah legal untuk menampung berbagai
kegiatan yang harus dilaksanakan pada suatu organisasi
maka juga diperlukan penempatan tenaga pelaksana untuk
memaksimalkan daya guna kepada organisasi. Pemanfaatan
secara maksimal personil yang tersedia pada bangunan
gedung dimungkinkan jika personil yang melaksanakan
penanggulangan keadaan darurat mempunyai kompetensi
dalam mencapai tujuan organisasi darurat yaitu mengendalikan
upaya pengevakuasian penghuni gedung pada saat terjadi
keadaan darurat, penyelamatan manusia dan aset pada
keadaan darurat dan pasca keadaan darurat.
	 Sesuai dengan tujuan kesiapsiagaan darurat, organisasi
keadaan darurat pada bangunan gedung perkantoran
sebaiknya terdiri dari unsur pengelola bangunan dan penghuni
bangunan dengan tugas pokoknya adalah mengembangkan
potensi anggota tim tanggap darurat dan menyelenggarakan
pembinaan terhadap penghuni gedung dalam kesiapsiagaan
menghadapi keadaan darurat, dan tanggung jawabnya adalah
terlaksananya pengevakuasian, upaya penyelamatan orang
yang sedang berada dalam gedung dari tempat bencana ke
tempat aman yang telah ditentukan dan upaya penyelamatan
aset gedung perkantoran seperti penyelamatan dokumen,
pemadaman kebakaran tingkat awal sampai api besar dll.
	 Unit organisasi darurat bangunan gedung perkantoran dapat
dikelompokkan menjadi 2 (dua) kelompok yaitu :
3.	KoordinatorKeadaanDarurat
3.KoordinatorKeadaanDarurat
Alarm/Terima	
laporan
Koordinasikandengan
koord.Keamanan,
Lantai&Teknik
Kebakaran?
PerintahkanKoord.
Keamananmenghubungi
DPKdanaparat
Kepolisian
PerintahkanKoordinator
Teknikmembacakan
Teksdarurat
Kondisi
memburuk?
Selesai
Ya
Tidak
Ya
KePoskodarurat,
KoordinasikandenganKoord.
Keamanan&Teknsi,,
KomandanLantaiuntuk
tindakanyangdiperlukan
Tidak
DPK&Polisi
tiba?
Apipadam?
Monitorkondisi
kebakaran&
keamanan
Ya
Ya
Tidak
InstruksikeOperatoruntuk
informasikankepadapenghuni
adanyaAlarmpalsu
Tidak
Tidak
Laporkankondisikpd
TopManajemen
Apipadam?
46 Pedoman kesiapsiagaan tanggap darurat di gedung perkantoran Pedoman kesiapsiagaan tanggap darurat di gedung perkantoran 27
2.	KoordinatorLantai/Zona
2.KoordinatorLantai/Zona
Alarm/Terima	
laporan
InstruksiPemadaman
kepadaReguPemadam
lantai/zona
LaporkankeKKD
Kebakaran?
Kondisi
memburuk?
Selesai
Tidak
Ya
Perintah:
ReguEvakuasiuntuk
evakuasisemua
penghunilantaidan
ReguPenyelamat
dokunmen
Koordinasikan
dengankoordinator
keamananuntuk
pemadamlanjut
Tidak
Apipadam?
Ya
Laporkankondisikpd
KoordinatorKeadaan
Darurat
Tidak
Ya
1.	 Pengelola Gedung terdiri dari :
•	 Kelompok Keamanan : Regu Pamadam Api, Regu
Medis, Regu Penyelamat, Regu Pemandu Instansi
Terkait, Regu Pengaman, Regu Pengaturan Parkir.
•	 KelompokTeknisi : Operator Ruang Monitor dan
Komunikasi, Operator Lift, Operator Listrik dan
Genset, Operator AC dan Ventilasi dan Operator
Pompa Pemadam dan Tanki Air.
2.	 Penghuni bangunan tetap terbagi atas perlantai untuk
gedung dengan konstruksi vertikal atau zona untuk
gedung dengan konstruksi horizontal : Regu Evakuasi,
Regu Penyelamat Dokumen dan Regu Pemadam Lantai/
Zona.
	 Contoh organigram dari organisasi tanggap darurat dan
personalia yang ditunjuk dalam organisasi adalah sebagai
berikut :
28 Pedoman kesiapsiagaan tanggap darurat di gedung perkantoran Pedoman kesiapsiagaan tanggap darurat di gedung perkantoran 45
REGU
PEMADAM
LANTAI/ZONA
KOORDINATOR
LANTAI/ZONA
REGU MEDIS
REGU PENGAMAN
REGU
PENGATURAN PARKIR
KOMANDAN KEADAAN
DARURAT (KKD)
KOORDINATOR
KEAMANAN
REGU
PEMADAM
KEBAKARAN
REGU
EVAKUASI
LANTAI/ZONA
REGU RESCUE
REGU
PENYELAMAT
DOKUMEN
LANTAI/ZONA
OPERATOR
R. MONITOR &
KOMUNIKASI
OPERATOR
LIFT
OPERATOR
POMPA PEMADAM
& TANKI AIR
OPERATOR AC DAN
VENTILASI
OPERATOR LISTRIK
DAN GENSET
KOORDINATOR
TEKNIK
	 Susunan organisasi di atas hanya berfungsi pada jam kerja dan
untuk di luar jam kerja maka kelompok penghuni bangunan
tidak ada sehingga yang berfungsi adalah kelompok
keamanan dan teknisi/operator teknis jaga.
	 Karena keadan darurat bersifat tiba-tiba dan tanggapan harus
secepat mungkin, maka kordinator keadaan darurat dan para
koordinator lainya harus mempunyai kemampuan dalam :
•	 Petunjuk dan pengarahan yaitu memberikan perintah-
perintah atau instruksi secara cepat kepada bawahan
	BAGANALIRDARURATKEBAKARANberdasarkanperannya:
1.	Semuakaryawanyangmelihatapiataumendengaralarm
1.Semuakaryawanyangmelihatapiataumendengaralarm
KebakaranAlarmBunyi?
Bunyikanalarm/informasikan
kepadaKoord.Lantai
AlarmKebakaran?
Tidak
Tidak
Ya
Ya
Instruksi
evakuasi?
MenujuTitikBerkumpul
Selesai	
TetapBekerja
Ya
Tidak
44 Pedoman kesiapsiagaan tanggap darurat di gedung perkantoran Pedoman kesiapsiagaan tanggap darurat di gedung perkantoran 29
Prosedur Darurat
Prosedur darurat adalah prosedur yang digunakan sebagai acuan
untuk melakukan tindakan darurat. Dalam menyusun prosedur
darurat tentunya harus mampu menjawab pertanyaan yang terkait
dengan kesiapsiagaan tanggap darurat yaitu :
1.	 Tindakan apa yang harus dillakukan dalam keadaan
darurat?
2.	 Kapan tindakan itu harus dilaksanakan?
3.	 Dimanakah tindakan itu harus dikerjakan?
4.	 Siapakah yang akan melaksanakan tindakan?
5.	 Bagaimanakah caranya melaksanakan tindakan itu?
Berdasarkan pertanyaan tersebut maka setiap potensi bahaya
yang terkandung dalam keadaan darurat perlu dibuatkan prosedur
tanggap darurat yaitu :
A.	 Prosedur Darurat Kebakaran
	 TUJUAN
	 Tujuan dari prosedur ini adalah untuk memberikan pelaksanaan
operasional kepada Organisasi Tanggap Darurat mengenai
tindakan-tindakan yang harus diambil jika terjadi kebakaran
guna meminimalkan timbulnya kejadian kebakaran dan
dampak yang diakibatkannya.
	 RUANG LINGKUP
	 Prosedur ini dilaksanakan mulai adanya teriakan kebakaran
atau terdengarnya bunyi alarm sampai adanya api sampai
api padam.
dalam melaksanakan tugas masing-masing, agar tugas
dapat dilaksanakan dengan benar dan tertuju pada tujuan
darurat. Instruksi cepat dalam pelaksanaan keadaan
darurat selain berfungsi untuk perintah pelaksanaan
mana yang boleh dan mana yang tidak boleh juga
berfungsi mengkoordinasi kegiatan agar efektif tertuju
pada realisasi tujuan yang ditetapkan sebelumnya.
•	 Memimpin yaitu kemampuan memberikan perintah
sehingga bawahannya segera bertindak yang meliputi
pengambilan keputusan, mengadakan komunikasi,
memberi semangat dan mendorong kepada bawahan
agar segera mengambil tindakan darurat.
•	 Koordinasi yaitu agar semua pelaksanaan pekerjaan
terhubungkan, menyatu dan selaras untuk memperkecil
kekacauan, kepanikan dan kekosongan. Koordinasi dapat
berjalan dengan baik jika semua instruksi diberikan
secara jelas dan penerima instruksi memahami dan bisa
melaksanakan dengan benar.
	 Uraian Tugas Organisasi Tanggap Darurat :
1.	 Uraian Tugas Secara Umum
	 Uraian tugas organisasi tanggap darurat secara umum
adalah berikut :
a.	 Memahami sepenuhnya tata letak bangunan,
baik mengenai daerah perkantoran yang menjadi
tanggung jawabnya maupun mengenai bangunan
gedung secara keseluruhannya terutama mengenai
jalan-jalan keluar untuk menyelamatkan diri.
30 Pedoman kesiapsiagaan tanggap darurat di gedung perkantoran Pedoman kesiapsiagaan tanggap darurat di gedung perkantoran 43
b.	 Memahami dan mengetahui sarana darurat yang
terdapat di dalam gedung, mengetahui dimana
lokasi masing-masing, bagaimana cara bekerjanya,
bagaimana memanfaatkannya dan menggunakannya
sesuai dengan perannya masing-masing.
c.	 Memahami sepenuhnya tentang prosedur yang harus
diikuti pada waktu terjadi keadaan darurat dan bila
terjadi haruslah diperoleh kepastian bahwa prosedur
tersebut akan dilaksanakan sebagaimana mestinya
oleh mereka yang diserahi tanggung jawab.
d.	 Memelihara daftar yang terakhir tentang personil di
bawah tanggung jawabnya.
2.	 Uraian Tugas Koordinator Keadaan Darurat
a.	 Memimpin operasi penanggulangan keadaan
darurat;
b.	 Memastikan prosedur penanggulangan keadaan
darurat ini dipatuhi dan dilaksanakan oleh setiap
personil termasuk penghuni gedung;
c.	 Memberikan instruksi dan dalam setiap tindakan
darurat;
d.	 Melakukan komunikasi efektif dengan instansi terkait
seperti Dinas Kebakaran, PLN, Polisi, BMG dan lain-
lain;
e.	 Melaporkan status keadaan darurat kepada unsur
Pimpinan Manajemen.
Peralatan perseorangan:
1.	 Megaphone.
2.	 Self Contain Breathing Apparatus (SCBA).
3.	 Lampu senter.
4.	 Baju Pemadam.
5.	 Tandu.
6.	 Perkakas alat bantu pemadam (Kapak, linggis dll).
7.	 Kursi Evakuasi (evachair).
E. 	 Tranportasi Darurat
	 Transporatasi yang terkait dengan penanggulangan keadaan
darurat adalah sarana tranportasi :
1.	 Korban kecelakaan untuk segera dibawa ke Rumah Sakit
seperti kendaraan Mobil Ambulans.
2.	 Kendaraan cadangan ketika dibutuhkan dalam keadaan
darurat.
42 Pedoman kesiapsiagaan tanggap darurat di gedung perkantoran Pedoman kesiapsiagaan tanggap darurat di gedung perkantoran 31
4.	 Area Berkumpul atau Titik berkumpul.
5.	 Poskotis (Pos Komando Taktis) Kebakaran, bila tidak
ada minimal dapat menggunakan pos satpam dan yang
terpenting tersedianya gambar denah tiap lantai bangunan
yang dilengkapi dengan letak perlengkapan pencegahan
dan penanggulangan kebakaran, jalur evakuasi, posisi
dan fungsi lift, dsb. ������������������������Juga apakah menggunakan fire lift
atau tidak.
Sarana yang dibutuhkan :
1.	 Hidran halaman, peralatan penyemprot air di halaman
yang dapat disambungkan dengan pompa mobil
pemadam kebakaran.
2.	 Hidran gedung (hose reel), peralatan penyemprot air
dalam bangunan gedung bila terjadi kebakaran tahap
awal dan sebelum membesar.
3.	 Air yang cukup minimal untuk pemadaman 30 menit.
4.	 APAR (alat pemadam api ringan), pemadam api tabung
yang bisa dibawa/ diangkat dengan tangan.
5.	 Sistem alarm yang terdiri dari panel dan peralatan pendek
fire alarm manual, Biasanya ditempatkan pada dinding
bangunan dan diberi penutup kaca. Bila terjadi kebakaran
pecahkan kaca penutup, kemudian tarik handel maka
alarm segera berbunyi.
6.	 Detektor, akan membunyikan alarm jika terkena
kebakaran.
7.	 Blower bertekanan untuk tangga darurat.
3.	�������������������������������Uraian tugas Kelompok Keamanan
a.	 Koordinator Keamanan
•	 Memimpin operasi penanggulangan keadaan
darurat yang terkait dengan operasi pemadaman
dan pengamanan;
•	 Memastikan prosedur penanggulangan keadaan
darurat ini dipatuhi dan dilaksanakan oleh setiap
personil dibawah koordinasinya;
•	 Minta bantuan dari luar seperti Dinas Pemadam
KebĂ karan, Ambulans dan tenaga medis dari
rumah sakit terdekat, POLRI terdekat untuk
pengamanan area;
•	 Mendampingi/membantu tugas instansi terkait
(Dinas Pemadam Kebakaran, Kepolisian) yang
telah tiba dilokasi;
•	 Melaporkan status pelaksanaan tugas darurat
sesuai dengan tanggung jawabnya ke Koordinator
Keadaan darurat.
b.	 Regu Pemadaman Kebakaran
•	 Melaksanakan pemadaman tingkat lanjut
diseluruh area gedung;
•	 Melokalisasi area yang terbakar sampai bantuan
dari Dinas Kebakaran tiba;
•	 Memandu Petugas Dinas Kebakaran menuju
Lokasi kejadian.
c.	 Regu Pengaman
•	 Menangani urusan keamanan dalam bangunan
maupun lingkungannya saat penanggulangan
darurat berlangsung;
32 Pedoman kesiapsiagaan tanggap darurat di gedung perkantoran Pedoman kesiapsiagaan tanggap darurat di gedung perkantoran 41
•	 Melaksanakan pengawasan area dan mencegah
orang yang dicurigai menggunakan kesempatan
melakukan kejahatan;
•	 Menangkap orang yang jelas-jelas telah
melakukan kejahatan dan membawanya ke
POSKO;
•	 Bersama tim evakuasi memeriksa ruangan dan
memastikan benar-benar bahwa semua personil
telah keluar dengan aman dan mengunci pintu.
Tim ini adalah tim yang terakhir meninggalkan
lantai.
d.	 Regu Parkir
•	 Mengatur perparkiran saat penanggulangan
keadaan darurat termasuk pengaturan jalur dan
rambu-rambu;
•	 Mengatur arus mobil masuk dan keluar
termasuk mobil unit Dinas Kebakaran dan Mobil
Kepolisian;
•	 Mengantarkan Dinas Pemadam ke Posko;
•	 Bekerjasama dengan Tim Pengaman dan
Kepolisian dalam masalah parkir.
e.	 Regu Medis
•	 Memberikan pertolongan kepada korban (sakit
dan cedera) di dalam dan luar gedung;
•	 Berusaha memanggil ambulans dan mengatur
penggunaannya;
•	 Mengatur pengiriman orang sakit, cedera ke
Rumah Sakit terdekat dengan menggunakan
sarana yang memadai (ambulans);
melalui Paging Line. Tanda bahaya kebakaran akan berbunyi
secara terus menerus di lantai dimana akan dilaksanakan
evakuasi.
D. 	 Sarana/Prasarana Darurat
	�������������������������������������������������Sarana/prasarana darurat sangat diperlukan untuk
penyelamatan penghuni bangunan dan asset gedung
perkantoran, yaitu :
	��������������������������������Prasarana yang dibutuhkan adalah :
1.	 Sarana jalan keluar bagi penghuni bangunan, dan
untuk gedung bertingkat berupa tangga darurat dan
dilengkapi dengan pintu tahan api dan asap yang
memenuhi persyaratan peraturan perundangan atau
standar nasional, dan dilengkapi dengan petunjuk arah
dan lampu darurat.
2.	 Sarana Jalur masuk mobil pemadam kebakaran/ambulans
gawat darurat, agar bebas hambatan dari portal, polisi
tidur.
3.	 Lapis perkerasan, khusus untuk mobil tangga
kebakaran diperlukan lapis perkerasan untuk daerah
tempat berhentinya mobil pemadam kebakaran, diberi
perkerasan khusus sehingga mampu menahan beban
statis mobil. Tempat-tempat dimana jack (kaki penahan)
mobil bertumpu dirancang khusus sehingga mampu
menahan jack belakang (maks 15 ton), jack depan (maks
17,34 ton) dan jack samping (maks 10 ton). Bila halaman
bangunan terbatas, maka jalan lingkungan di sekitar
bangunan dapat dipakai sebagai lapis perkerasan.
40 Pedoman kesiapsiagaan tanggap darurat di gedung perkantoran Pedoman kesiapsiagaan tanggap darurat di gedung perkantoran 33
	 Pengertian : Selesai Pengujian Alarm Kebakaran adalah
selesainya pelaksanaan dari pengujian sinyal alarm.
	 Untuk gedung yang dilengkapi dengan sistem peringatan
sarana komunikasi melalui tanda peringatan bahaya atau
alarm seperti sistem deteksi asap/panas otomatis, Sistem
Sprinkler, Sistem Manual (dengan memecah kaca tombol
manual), dan tahapan tanda bahaya terdiri dari 2 (dua) tahap
yaitu tanda bahaya level I dan II.
	 Untuk lebih memudahkan pemberian informasi ke penghuni
banguan, gedung sebaiknya dilengkapi dengan sistem
peringatan dini dan alarm. Jika ada Tanda bahaya tahap
I (lokal alarm) berarti tanda bahaya untuk siap/siaga. Bila
tanda bahaya pada area dimana terdapat asap atau panas
lantai kejadian maka alarm akan berfungsi terus menerus dan
secara visual akan terlihat di :
•	 Sub panel, menunjukan zona lantai tempat bekerjanya
alarm kebakaran.
•	 Panel induk yang menunjukkan lantai tempat bekerjanya
alarm kebakaran.
	 Jika alarm tersebut adalah sinyal alarm palsu maka ditindak
lanjuti dengan pemberitahuan penjelasan tantang adanya
alarm palsu, dan jika terjadi kebakaran pada lantai tersebut
maka semua alarm pada lantai tersebut akan berbunyi
dan dilanjutkan dengan pengumuman yang memberikan
penjelasan kondisi darurat pada lantai tersebut serta
dimulainya evakuasi.
	 Untuk Tanda bahaya tahap II atau general alarm adalah
tanda dimulainya evakuasi setelah situasi kebakaran telah
diinformasikan, pengumuman evakuasi akan disampaikan
•	 Membantu dan memandu menempatkan orang-
orang yang sedang sakit menuju ke tempat aman
yang terdekat;
•	 Melaporkan ke Koordinator Keamanan dalam
hal bantuan medis dan jumlah orang yang
mengalami kecelakaan.
f.	 Regu Penyelamatan
•	 Mencari dan menyelamatkan karyawan
yang terjebak dalam bangunan serta barang
berharga;
•	 Membantu dalam upaya pencarian lokasi bom,
dalam hal adanya ancaman bom;
•	 Melaporkan ke Koordinator Keamanan selama
operasi penyelamatan.
4.	 Uraian tugas Kelompok Penghuni Gedung
a. 	 Koordinator Lantai/Zona :
•	 Memimpin operasi darurat (penyelamatan asset
dan evakuasi penghuni) di lantai/zona yang
menjadi tanggung jawabnya;
•	 Memastikan prosedur penanggulangan keadaan
darurat ini dipatuhi dan dilaksanakan oleh setiap
personil dibawah koordinasinya;
•	 Menerima perintah dan melaporkan jalannya
operasional darurat kepada Koordinator Keadaan
Darurat.
b.	 Regu Evakuasi :
•	 Memandu evakuasi penghuni lewat tangga
darurat setelah mendapat perintah dari
Koordinator Lantai;
34 Pedoman kesiapsiagaan tanggap darurat di gedung perkantoran Pedoman kesiapsiagaan tanggap darurat di gedung perkantoran 39
•	 Memeriksa ruangan kantor bila kemungkinan
ada personil yang masih tertinggal;
•	 Menghitung jumlah karyawan yang berevakuasi
dari lantai yang menjadi tanggung jawabnya dan
memeriksa ulang di tempat berkumpul di luar
gedung. Bila ternyata ada yang masih tertinggal
di dalam ruangan, segera lapor ke Komandan
lantai;
•	 Melaporkan ke Komandan Lantai jika terjadi
kecelakaan.
c.	 Regu Pemadam Lantai/Zona :
•	 Memadamkan kebakaran tingkat awal dengan
menggunakan APAR/Fire Extinguisher atau Hose
reel jika terjadi kebakaran di lantainya;
•	 Melaporkan ke Komandan Lantai operasional
pemadam api.
d.	 Regu Penyelamat Dokumen :
•	 Menyelamatkan dokumen penting yang harus
dibawa menuju ke Posko;
•	 Melaporkan ke Komandan Lantai semua
dokumen telah diamankan ke Posko.
5.	 Uraian tugas Kelompok Teknisi
a.	 Koordinator Teknisi :
•	 Memastikan semua sarana darurat beroperasi
selama keadaan darurat;
•	 Memastikan prosedur penanggulangan keadaan
darurat ini dipatuhi dan dilaksanakan oleh setiap
personil dibawah koordinasinya;
	 Pengertian : sinyal alarm palsu adalah sinyal alarm
bekerja berupa suara bel atau nyala lampu karena
adanya gangguan sistem/teknis bukan karena adanya
kondisi darurat.
	 TEKS 3 : Saat diperlukan evakuasi dari bangunan
	 “Perhatian, perhatian. Telah terjadi keadaan darurat. Kepada
Saudara-saudara yang berada di bangunan, harap segera
meninggalkan ruangan menuju keluar melalui pintu terdekat.
Petugas evakuasi akan memandu Saudara” (umumkan dua
kali)
	 Pengertian : Evakuasi adalah pemindahan penghuni bangunan
dari tempat yang tidak aman menuju ketempat yang aman
	 TEKS 4 : Pengumuman Adanya Kegiatan Uji
	 “Perhatian, perhatian. Tim pemeliharaan kami akan
melakukan pengujian pada alarm kebakaran. Mohon tanda
alarm ini diabaikan. Kami ulang, “ Perhatian, perhatian. Tim
pemeliharaan kami akan melakukan uji pada alarm kebakaran.
Mohon tanda alarm ini diabaikan. Pengumuman lebih lanjut
akan diberikan setelah pengujian selesai. Terima kasih.”
(umumkan dua kali)
	 Pengertian: Kegiatan Uji adalah kegiatan yang dilakukan
untuk pengujian alarm, sehingga alarm berbunyi namun
bukan karena keadaan darurat.
	 TEKS 5 : Pengumuman Selesai Pengujian Alarm Kebakaran
	 “Perhatian, perhatian. Uji alarm telah selesai dilaksanakan
Terima kasih atas perhatian dan kerja samanya.” (umumkan
dua kali).
38 Pedoman kesiapsiagaan tanggap darurat di gedung perkantoran Pedoman kesiapsiagaan tanggap darurat di gedung perkantoran 35
dan dilanjutkan pemberitahuan tentang kondisi darurat
kepada semua penghuni gedung.
•	 Komunikasi internal dalam bangunan dimana suara
akan terdengar ke seluruh bagian dalam bangunan
(paging system).
•	 Komunikasi eksternal diluar gedung seperti car call,
dimana semua penghuni bangunan yang berada
diluar bangunan akan mendengar informasi keadaan
darurat.
	 Untuk komunikasi darurat ke penghuni perlu ada teks
informasi atau pengumuman keadaan darurat yang baku
dan tertulis. Informasi ini dapat dibacakan oleh operator
melalui sarana komunikasi internal (paging line atau car call)
atau direkam lebih dulu melalui kaset.
	�������� ���������������������������������������������������Sebagai contoh berikut adalah teks informasi pada berbagai
keadaan yaitu :
	 TEKS 1 : Saat sinyal alarm aktif
	 “Perhatian, perhatian. ��������������������������������������Alarm kebakaran telah aktif, penyebab
alarm masih belum diketahui. Harap tenang dan menunggu
instruksi lebih lanjut. Terima kasih” (umumkan dua kali)
	 Pengertian : sinyal alarm aktif adalah sinyal alarm bekerja
berupa suara bel atau nyala lampu karena adanya indikasi
adanya asap/panas atau gangguan instalasi alarm.
	 TEKS 2 : Jika sinyal alarm palsu
	 “Perhatian, perhatian. ������������������������������Kami telah menemukan penyebab
alarm berbunyi dan ternyata oleh gangguan teknis. �������������Kini situasi
telah kembali normal. Kami mohon maaf untuk gangguan ini.
Terimakasih.” �(umumkan dua kali)
•	 Melaporkan status pelaksanaan tugas darurat
sesuai dengan tanggung jawabnya ke Koordinator
Keadaan darurat.
b.	 Operator Ruang Kendali/kontrol panel dan
Komunikasi :
•	 Jika monitor kontrol panel menyala dan alarm
berbunyi, segera menghubungi zone/lantai yang
termonitor dan memastikan penyebab alarm dan
melaporkan ke Koordinator Teknis;
•	 Menangani hal-hal yang berkaitan dengan
komunikasi keadaan darurat sesuai dengan
perintah dari Koordinator Teknisi seperti :
-	 Menerima dan mencatat laporan keadaan
darurat dan segera menghubungi
Koordinator Keadaan Darurat dan
Koordinator Keamanan;
-	 Menyampaikan pengumuman atas perintah
Koordinator Keadaan Darurat ke setiap lantai
atau seluruh gedung lewat Public Address.
•	 Membunyikan general alarm atau alarm per lantai
atas perintah Koordinator Keadaan Darurat.
c.	 Operator Lift :
•	 Mematikan power penggerak Lift Penumpang
dan semua posisi Lift di lantai dasar;
•	 Memanual operasi Fire Lift, dan stand-by dilantai
dasar;
•	 Stand-by di depan Fire Lift, dan bersiap untuk
akan mengoperasikan Lift, jika dibutuhkan
untuk keperluan menolong korban dan operasi
pemadaman.
36 Pedoman kesiapsiagaan tanggap darurat di gedung perkantoran Pedoman kesiapsiagaan tanggap darurat di gedung perkantoran 37
d.	 Operator A/C & Pengendalian Asap :
•	 Mematikan semua power penggerak A/C telah
mati atau tidak beroperasi (pada posisi off);
•	 Siaga untuk mengoperasikan Pressure Rise
Fan/Kipas Udara Tekanan Positif secara manual
pada ruang tangga darurat bila sistim otomatis
tidak bekerja pada saat general/local alarm
berbunyi.
e.	 Operator Listrik/Genset :
•	 Siaga untuk mengoperasikan on atau off listrik
pada lantai tertentu atau seluruh gedung sesuai
instruksi Koordinator Teknisi;
•	 Siaga untuk mengoperasikan Genset secara
manual bila sistim otomatis tidak bekerja pada
saat pasokan listrik PLN terputus.
f.	 Operator Pompa Kebakaran :
•	 Siaga untuk mengoperasikan pompa air secara
manual bila sistim otomatis tidak bekerja
sehingga dapat menyediakan air untuk kebutuhan
pemadaman kebakaran;
•	 Siaga melihat posisi ketinggian air pada kontrol
panel dan melaporkan kondisi air ke Koordinator
Teknis.
g.	 Regu Dokumentasi & Hubungan Manyarakat :
•	 Menyiapkan kamera/handycam, dan merekam
semua aktifitas pelaksanaan kegiatan
kedaruratan;
•	 Mendokumentasi semua kegaiatannya dan
melaporkan ke Koordinator Teknis;
•	 Memberikan informasi terkait dengan
kejadian darurat dan pelaksanaan ke Instansi/
Masyarakat.
C. 	 Komunikasi Darurat
	 Komunikasi adalah kunci utama dalam pengiriman berita
darurat secara cepat. Koordinasi dan kerjasama tim tanggap
darurat tidak akan berjalan dengan baik tanpa tersedianya
sarana komunikasi darurat. Penghuni di dalam maupun
diluar bangunan juga tidak akan mendengar informasi berita
maupun instruksi darurat jika tidak tersedia sarana yang
memadai.
	��������������������������������������������������Sarana Komunikasi darurat yang diperlukan adalah :
1.	 Panggilan terbatas
	 Panggilan yang ditujukan kepada Personil tanggap
darurat petugas saja, dengan berbagai metoda yaitu :
•	 Telpon biasa.
	 Panggilan tersebut melalui telepon yang terpasang
ditempat petugas yang termasuk didalam organisasi
keadaan darurat tersebut.
•	 Handy talki
	 Tanda panggilan dari pesawat HT pada frekwensi
tertentu yang dibawa oleh petugas.
2.	 Panggilan umum
	 Untuk pemberian informasi darurat ke semua penghuni
bangunan baik dalam gedung maupun, media yang
bisa digunakan sistem alarm atau tanda bahaya. maka
diperlukan tanda bahaya umum tersebut dibunyikan

Tanggap darurat-di-gedung-perkantoran

  • 1.
    363.348.1 Ind p PPPEEEDDDOOOMMMAAANNN KKKeeesssiiiaaapppsssiiiaaagggaaaaaannn TTTAAANNNGGGGGGAAAPPP DDDAAARRRUUURRRAAATTT dddiiiGGGeeeddduuunnnggg PPPeeerrrkkkaaannntttooorrraaannn DDDIIIRRREEEKKKTTTOOORRRAAATTT BBBIIINNNAAA KKKEEESSSEEEHHHAAATTTAAANNN KKKEEERRRJJJAAA KKKEEEMMMEEENNNTTTEEERRRIIIAAANNN KKKEEESSSEEEHHHAAATTTAAANNN RRRIII 222000111000
  • 2.
    Katalog Dalam Terbitan.Departemen Kesehatan RI 363.348.1 Ind Indonesia. Kementerian Kesehatan. Direktorat Jenderal Bina Kesehatan Masyarakat p Pedoman kesiapsiagaan tanggap darurat di gedung perkantoran.-- Jakarta : Kementerian Kesehatan RI, 2010. I. Judul 1. OCCUPATIONAL HEALTH SERVICES 2. DISASTER PREPAREDNESS 3. RESCUE OPERATION
  • 3.
    78 Pedoman kesiapsiagaantanggap darurat di gedung perkantoran Pedoman kesiapsiagaan tanggap darurat di gedung perkantoran i Penutup Kesiapsiagaan Tanggap Darurat di gedung perkantoran merupakan salah satu upaya pengembangan program Kesehatan dan Keselamatan Kerja (K3) perkantoran. Dalam implementasi manajemen kesiapsiagaan tanggap darurat �������secara berkesinambungan maka diperlukan sekali tahapan perencanaan, pengorganisasian termasuk pengisian staff, koordinasi, pelaksanaan dan pengendalian. Selain itu masih diperlukan sarana pendukung lainnya seperti komunikasi, sarana/prasarana dan transportasi darurat, dan yang tidak kalah pentingnya adalah dukungan Top Manajemen baik berupa komitmen, personil, dana dan partisipasi, yang mana secara keseluruhan merupakan kunci keberhasilan dalam mencapai tujuan kesiapan manajemen darurat. Selain itu untuk terselenggaranya kegiatan ini maka diperlukan juga dukungan semua pihak yang terlibat, baik para personil pengelola gedung, penghuni maupun pihak terkait lainnya dalam upaya pengembangan kegiatan K3 perkantoran di masa mendatang. Kata Pengantar Perencanaan dan persiapan kesiapsiagaan tanggap darurat merupakan kunci keberhasilan dalam penanganan keadaaan darurat secara efektif. Berdasarkan data statistik kejadian kebakaran, gedung perkantoran (bangunan umum) termasuk rentan terhadap bahaya kebakaran. Bangunan Gedung Perkantoran ������������yang selama ini ������������������������������������������������������relatif dia�������������������������������������������nggap aman, sebenarnya dihadapkan berbagai potensi bahaya seperti kebakaran, gempa, banjir, dan lain-lain��. Potensi bahaya ini dianggap kecil oleh sebagian besar pemilik, pengelola maupun penghuni bangunan gedung perkantoran, karena kegiatannya hanya perkantoran, sehingga perencanaan dan persiapan untuk menghadapi keadaan darurat relatif diabaikan. Namun, jika terjadi keadaan darurat semua penghuni bangunan gedung perkantoran mengalami kepanikan dan tidak dapat merespon atau menanggapi dengan cepat karena kurang atau bahkan tidak memahami apa yang harus dilakukan. Sebagaimana setiap akibat pasti punya dampak, maka kondisi darurat sebagai sebuah akibat juga mempunyai dampak. Tentunya penanganan keadaan darurat tidak bisa hanya sebatas pada penanganan pada ketika dan sudah terjadi dan hanya bersifat sementara, tetapi harus menyentuh substansi dan akar masalahnya. Oleh karena itu, kondisi darurat harus dipahami sebagai salah satu proses berkesinambungan dalam keseluruhan pengelolaan resiko bahaya itu sendiri. Kepada para tim penyusun dan kontributor pedoman kesiapsiagaan tanggap darurat di gedung perkantoran, saya ucapkan terima kasih yang sebesar-besarnya, terutama para kontributor sehingga pedoman ini bisa terselesaikan dengan baik sesuai dengan waktunya.
  • 4.
    ii Pedoman kesiapsiagaantanggap darurat di gedung perkantoran Pedoman kesiapsiagaan tanggap darurat di gedung perkantoran 77 4. Kehandalan sistem proteksi bangunan Sistem proteksi bangunan merupakan salah satu kunci utama dalam menanggulangi keadaan darurat jika sistem tidak handal akan dapat memberikan dampak yang fatal terhadap keselamatan penghuni maupun aset gedung. ������������������������������������������������������������Dari hasil evaluasi akan diperoleh gambaran secara objektif tentang kondisi yang ada dan langkah perbaikan yang diperlukan. Sebagai langkah awal, pedoman ini tentu saja masih jauh dari sempurna. Oleh karena itu, kepada berbagai kalangan baik pengguna maupun peminat, kami harapkan berbagai saran perbaikan untuk penyempurnaan pedoman ini. Jakarta, Agustus 2010 Direktur Bina Kesehatan Kerja Direktorat Jenderal Bina Kesehatan Masyarakat Kementerian Kesehatan RI, Dr. Kuwat Sri Hudoyo, MS
  • 5.
    76 Pedoman kesiapsiagaantanggap darurat di gedung perkantoran Pedoman kesiapsiagaan tanggap darurat di gedung perkantoran iii Tujuan evaluasi adalah untuk mengidentifikasi kelemahan sistem tanggap darurat yang ada guna perbaikan dalam kesiapsiagan tanggap darurat, Berbagai parameter dapat digunakan untuk menilai tentang hasil pelaksanaan pelatihan simulasi tanggap darurat, dan berikut adalah parmeter yang dapat dipakai sebagai acuan dalam evaluasi yaitu : 1. Prosedur tanggap darurat Kesiapsiagaan atau perencanaan menghadapi keadaan darurat yang tertuang dalam prosedur tanggap darurat merupakan parameter utama dalam penilaian evaluasi, karena dalam prosedur ini akan tergambar secara jelas tentang hal yang patut dipertahankan dan kelemahan dalam pengelolaan atau manajemen keadaan darurat. 2. Kualitas sumber daya petugas pelaksana simulasi kebakaran dan evakuasi terpadu Sebagai dasar dalam penilaian parameter kualitas Sumber Daya Manusia sebagai personil pelaksanaan dari Koordinator Keadaan Darurat sebagai tenaga pelaksana dari pimpinan sampai Petugas Tanggap Darurat adalah menilai kemampuan personil dalam menerapkan tugas dan kewajiban baik secara perorangan maupun kerja sama tim. 3. Kesadaran penghuni gedung dalam menyikapi keadaan darurat Kesadaran penghuni gedung merupakan parameter dalam penilaian karena sesuai dengan tujuan utama prosedur tanggap darurat adalah untuk menyelamatkan penghuni gedung. Daftar Isi Halaman Kata Pengantar...................................................................................... i Daftar Isi.................................................................................................... iii Tim Penyusun......................................................................................... v Pendahuluan........................................................................................... 1 A. Latar Belakang ............................................................................... 1 B. Tujuan ............................................................................................... 5 C. Sasaran.............................................................................................. 5 D. Manfaat............................................................................................. 5 E. Ruang Lingkup............................................................................... 5 F. Dasar Hukum.................................................................................. 6 G. Pengertian ....................................................................................... 8 Keadaan Darurat dan Tahapan Penyusunan Prosedur Tetap Tanggap Darurat..................................................................... 11 A. Level Keadaan Darurat................................................................ 12 B. Tahapan Penyusunan Protap .................................................. 14 Pengorganisasian Keadaan Darurat........................................... 23 A. Dukungan Top Manajemen ..................................................... 23 B. Organisasi Darurat ....................................................................... 25 C. Komunikasi Darurat .................................................................... 37 D. Sarana/Prasarana Darurat ......................................................... 41 E. Tranportasi Darurat ..................................................................... 43 Prosedur Darurat.................................................................................. 44 A. Prosedur Darurat Kebakaran ................................................... 44 B. Prosedur Ancaman Bom ........................................................... 57 C. Prosedur Gempa .......................................................................... 62
  • 6.
    iv Pedoman kesiapsiagaantanggap darurat di gedung perkantoran Pedoman kesiapsiagaan tanggap darurat di gedung perkantoran 75 Pelatihan Simulasi Darurat ............................................................ 67 A. Pelaksanaan Pelatihan Simulasi............................................... 68 B. Skenario Simulasi ......................................................................... 68 C. Evaluasi Protap .............................................................................. 75 Penutup..................................................................................................... 78 Kebakaran dan memerintahkan semua anggota tanggap darurat mundur. Koordinator Keadaan Darurat lapor ke Top pimpinan bahwa api sudah dapat di padamkan. Koordinator Keadaan Darurat memerintahkan Petugas di R. Kendali agar mengumumkan kepada semua karyawan bahwa api sudah dapat di padamkan, karyawan sudah dapat bekerja kembali. Pengumuman perintah kembali ketempat kerja : Teks 3 “Perhatian, perhatian, keadaan darurat di Gedung Operasi telah dapat diatas, kepada seluruh karyawan agar bekerja kembali kecuali untuk lantai terbakar karyawan lantai 2 dan 3 agar menunggu perintah lebih lanjut”. Pelaksanaan skenario darurat selesai dan semua pelaksana pelatihan simualasi berkumpul untuk evaluasi pelaksanaan. C. Evaluasi Protap Pro����������������������������������������������tap tanggap darurat dapat dievaluasi setelah : 1. Simulasi keadaan darurat. 2. Pas���������������������ka kejadian darurat. 3. Perubahan sistem dan struktur yang ada di gedung perkantoran. Untuk mendapatkan hasil yang objektif dari pelaksanaan pelatihan simulasi maka diperlukan evaluator yang independen yang bisa diambil dari internal kementerian kesehatan atau dari external.
  • 7.
    74 Pedoman kesiapsiagaantanggap darurat di gedung perkantoran Pedoman kesiapsiagaan tanggap darurat di gedung perkantoran v melalui tangga darurat. Petugas evakuasi akan memandu Saudara”. 5. Situasi di atas lantai terbakar Api segera merambat dengan cepat ke lantai atas dan ada saat kebakaran mulai membesar di lantai 2 ke lantai 3. Pada saat evakuasi, Komandan Lantai memeriksa semua ruangan yang ada dilantainya masing-masing. Pada waktu memeriksa ruangan demi ruangan ditemukan seseorang pingsan dan jatuh dilantai 4 dan melaporkan ke Kooordinator Keadaan Darurat. Koordinator Keamanan memerintahkan Regu Medis untuk memberikan pertolongan dengan menggunakan tandu dan menuju ke lt. 4 dengan menggunakan tangga yang berada di belakang lift dan mengevakuasi korban ke titik berkumpul. 6. Situasi di titik berkumpul Seluruh karyawan yang telah di evakuasi, berkumpul di tempat yang telah ditentukan untuk dilaksanakan absensi oleh Regu Evakuasi. Komandan masing-masing Lantai menerima laporan dari Regu Evakuasi bahwa semua karyawan lengkap. 7. Situasi lanjut dilantai 2 dan kedatangan Mobil Pemadam Api dapat dipadamkan dii lantai 2 dan 3 dalam waktu lebih kurang 20 menit. Selanjutnya 5 menit kemudian karena kepadatan lalu lintas, Dinas Kebakaran. tiba dan langsung menuju R. Posko bertemu dengan Koordinator Keadaan Darurat serta diberitahukan hasil operasi pemadaman yang sudah dapat diatasi sendiri. Koordinator Keadaan Darurat menyerahkan komando pemadaman ke Dinas Tim Penyusun Penyusun : Dr. Kuwat Sri Hudoyo, MS Ir. Arif Muhaimin, M.Sc Dr. Elisabeth L Tobing, MPH Rosidi Roslan, S.IP, SKM, MPH Dr. Guntur Argana, M.Kes Dr. Pramutia Haryati Harirama Usep Jamil Murtadhlo, SKM Drg. Sarah Ifke Pasolang Sri Mudjiwati, S.Pd Kontributor : Dr. Dina Dariana, MS Rosani Azwar, SKM, M.Kes Suprapto, SKM, M.Kes Jelsi N Marampa, SKM, MKKK Drs. Sridjono Mukmin, SKM, MM Dr. Halimatussa’diah Ir. Azizah Drs. IG. Bagus Sarjana, M.Kes Sutaryana, SKM, M.Kes Tasripin, SKM, MKM Dr. Misnawati Drg. Puthut Tri Prasetyo, MKKK Syahrul Effendi Panjaitan, SKM, MKKK Selamat Riyadi, SKM, MKKK Dr. Azhar Jaya, SKM, MARS Drg. Wahyu Nugroho, MPH Andi Koswara, SE, MAP Iting Shofwati, ST, MKKK Mohammad Imran Rahmat Agung Nugroho, BE, SKM Ibnu Uzail Yamani, SKM, M.Kes
  • 8.
    Pedoman kesiapsiagaan tanggapdarurat di gedung perkantoran 73 tiba selang pecah karena kondisi selang ada yang melintir sehingga tidak dapat difungsikan lagi. Suhu ruangan semakin panas, e. Kegiatan Komandan lantai tidak terbakar : • Menghubungi Posko, • Koordinasi dengan regu-regunya, • Memonitor kesiapan peralatan pemadam diantaranya: sistem hidrant box, APAR (Alat Pemadam Api Ringan), • Untuk siaga menunggu perintah selanjutnya bila diperlukan. f. Kegiatan Evakuasi : Koordinator Keadaan Darurat mendapat laporan api belum dapat diatasi oleh Regu Pemadam dan diambil keputusan untuk evakuasi total, segera memerintahkan petugas yang ada di R. Kendali untuk: Mengumumkan perintah evakuasi. TEKS 2 ”Perhatian, perhatian…telah terjadi keadaan darurat kebakaran dan api belum dapat diatasi. Kepada Saudara-Saudara yang berada di Gedungi, harap segera meninggalkan ruangan, keluar menuju tempat berkumpul melalui tangga darurat. Petugas evakuasi akan memandu Saudara”. Kami ulangi: ”Perhatian, perhatian…telah terjadi keadaan darurat kebakaran dan api belum dapat diatasi. Kepada Saudara-Saudara yang berada di Gedungi, harap segera meninggalkan ruangan, keluar menuju tempat berkumpul
  • 9.
    72 Pedoman kesiapsiagaantanggap darurat di gedung perkantoran Pedoman kesiapsiagaan tanggap darurat di gedung perkantoran 1 Regu Medis dan Rescue dan meminta bantuan Dinas Kebakaran terdekat. b. Koordinator Tehnik untuk memastikan sarana darut telah dilaksanakan sesuai dengan prosedur. c. Menghubungi dan memberikan pengarahan kepada semua Komandan Lantai. M�������������������������������������������emerintahkan petugas di ruang kendali agar mengumumkan melalui paging. TEKS : 1 “Perhatian, perhatian. kepada seluruh penghuni gedung bahwa di lantai...... alarm berbunyi. S�������������������eluruh penghuni di harap tenang petugas tanggap darurat sedang mengecek. Harap semua penghuni gedung tenang. Terima kasih.” Kami ulangi : �����������������������������������������������������”Perhatian, perhatian kepada seluruh penghuni gedung bahwa di lantai...... alarm berbunyi. S�������������������eluruh penghuni di harap tenang petugas tanggap darurat sedang mengecek. Harap semua penghuni gedung tenang. Terima kasih.” Pemberitahuan melalui paging ini dilaksanakan bersamaan waktunya pada saat anggota regu pemadam sedang berusaha memadamkan api. d. Petugas pemadam lantai 2 Petugas pemadam lantai dibantu dengan Petugas Pemadam dari Posko menggelar selang dan membuka volume valve dengan maksimal dan tiba- Pendahuluan A. Latar Belakang Keadaan darurat dapat disebabkan oleh karena kegagalan teknologi, ulah manusia atau alam dapat terjadi setiap saat dan dimana saja termasuk tempat kerja, untuk itu tempat kerja perlu mempersiapkan cara penanggulangannya guna mengurangi dampak kerugian yang mungkin terjadi seperti : • Kecelakaan yang menimpa pada karyawan, tamu karyawan atau pihak lain dari yang teringan seperti luka sampai yang terberat atau korban jiwa mulai dari luka/trauma, gangguan mental, cacat sampai meninggal. • Kerusakan aset, meskipun kerugian ini bersifat finansial, namun dapat mengakibatkan kerugian secara ganda karena hilangnya proses kegiatan. • Terhentinya kegiatan operasi perkantoran, yang berakibat terhentinya proses bisnis yang menyangkut kredibilitas dan komitmen terhadap pelayanan pelanggan. • Kerusakan atau pencemaran lingkungan, merupakan kerugian yang kadang sulit untuk dinilai dalam besaran uang, karena dapat merusak citra dan dapat bersifat permanen. Pada kondisi darurat diperlukan proses pelaksanaan penyelamatan secara teknis dalam waktu singkat. Perencanaan dan persiapan kesiapsiagaan tanggap darurat ����������merupakan kunci keberhasilan dalam penanganan keadaaan darurat secara efektif. Untuk memahami seberapa besar dampak kerugian dari keadaan darurat dapat dilihat dari hasil pengumpulan data
  • 10.
    2 Pedoman kesiapsiagaantanggap darurat di gedung perkantoran Pedoman kesiapsiagaan tanggap darurat di gedung perkantoran 71 statistik. Sebagai contoh adalah data statistik kejadian kebakaran, berdasarkan data dari Dinas Pemadam Kebakaran DKI menunjukkan bahwa potensi bahaya kebakaran pada bangunan gedung umumnya dan gedung perkantoran pada khususnya merupakan ancaman yang serius karena berpotensi menimbulkan kecelakaan dan kematian serta kerugian yang cukup besar, seperti pada tabel berikut ini : Tabel 1 : Data Statistik Kejadian Kebakaran Tahun 2004 – 2009 TAHUN FREK POKOK BENDA YANG TERBAKAR KORBAN KERUGIAN BP BU BI KD LN MATI LUKA (RP) dalam ribuan 2004 805 358 178 35 65 169 29 63 119.767.710 2005 742 334 157 31 83 127 37 35 144.683.575 2006 902 388 205 40 66 203 17 85 142.992.500 2007 855 380 201 30 82 162 15 63 168.675.120 2008 818 362 191 27 58 180 13 55 213.048.720 2009 681 293 103 46 48 135 38 43 226.011.500 Keterangan : Sumber : Dinas Pemadam Kebakaran DKI Jakarta Tahun 2009 (data di peroleh sampai bulan Oktober) Frek = Jumlah Kejadian Kebakaran Pokok Benda Yang Terbakar : BP = Bangunan Perumahan BU = Bangunan Umum BI = Bangunan Industri KD = Kendaraan LN = Lain-Lain • Regu pemadam kebakaran lantai untuk memadamkan kebakaran dengan APAR dan menyiapkan hidran gedung. • Regu evakuasi agar memandu karyawan lantai 2 untuk tidak mendekat ke area kebakaran dan bersiap untuk evakuasi. • Regu penyelamatan dokumen agar menyiapkan berkas/dokumen yang perlu dievakuasi. 3. Situasi karyawan di lantai 2 Setelah mendengar teriakan kebakaran, regu pemadam kebakaran lantai 2 mencoba memadamkan api dengan APAR, tetapi usahanya gagal karena api sudah besar. Karyawan di lantai 2 mulai panik melihat api (dan menghirup asap) maka segera mengamankan dokumen penting (sesuai skala prioritas) dll. Dan bersiap menunggu perintah lebih lanjut. 4. Situasi di posko Pada saat kejadian koordinator keadaan darurat sedang berada di Lantai 4, setelah mendengar kejadian, langsung menuju lokasi dengan melewati tangga dan mengidentifikasi dan menganalisa potensi bahaya kebakaran, kemudian segera melapor kepada pimpinan kantor dan menuju ke Posko. Setibanya di Ruang Komando (Posko), koordinator keadaan darurat memonitor perkembangan operasional pemadaman dan koordinasi lebih lanjut dengan : a. Koordinator Keamanan untuk membantu pemadaman, mengatur lalu lintas mobil dan menutup pintu masuk, pengamanan area dan siaga
  • 11.
    70 Pedoman kesiapsiagaantanggap darurat di gedung perkantoran Pedoman kesiapsiagaan tanggap darurat di gedung perkantoran 3 Tempat Berkumpul : di depan halaman Gedung. 1. Situasi kejadian kebakaran Hari H, Jam J WIB, udara cerah, karyawan Kementerian Kesehatan RI sibuk melaksanakan pekerjaannya, tiba- tiba seorang karyawan melihat adanya kebakaran di lantai 2 langsung ia berteriak kebakaran-kebakaran!, dan lari menuju lokasi manual break glass dan segera menekannya. Bell fire alarm berbunyi. Alarm ini dimonitor oleh petugas panel announciator di Ruang Kendali Mekanik, dan diketahui berasal dari gedung perkantoran di lantai 2. 2. Situasi Kegiatan Komandan Lantai Petugas panel segera melapor ke Komandan Lantai 2, untuk memberikan informasi bahwa sedang terjadi kebakaran dan api sudah mulai membesar. Selanjutnya komandan lantai 2 : a. Melaporkan kejadian itu kepada Koordinator Keadaan Darurat Gedung menghubungi Koordinator Tehnik dengan menggunakan pesawat telepon agar menyiapkan sarana darurat gedung seperti : • Pompa air Kebakaran. • Mematikan power listrik di lantai 2. • Menyalakan blower bertekanan pada tangga darurat. • Mengidlekan Lift. b. Mengkoordinasi regu dibawahnya dengan berkumpul di dekat area kebakaran dan memimpin operasi penanggulangan keadaan darurat kebakaran : Berdasarkan data statistik kejadian kebakaran, Gedung Perkantoran (Bangunan Umum) termasuk rentan terhadap bahaya kebakaran. Bangunan Gedung Perkantoran �����yang selama ini ���������������������������������������������relatif dia����������������������������������nggap aman, sebenarnya dihadapkan berbagai potensi bahaya seperti kebakaran, gempa, banjir dan lain-lain��������������������������������������������������. Potensi bahaya ini dianggap kecil oleh sebagian besar pemilik, pengelola maupun penghuni bangunan gedung perkantoran, karena kegiatannya hanya perkantoran, sehingga perencanaan dan persiapan untuk menghadapi keadaan darurat relatif diabaikan. Namun, jika terjadi keadaan darurat semua penghuni bangunan gedung perkantoran mengalami kepanikan dan tidak dapat merespon atau menanggapi dengan cepat karena kurang atau bahkan tidak memahami apa yang harus dilakukan. Sebagaimana setiap akibat pasti punya dampak maka kondisi darurat sebagai sebuah akibat juga mempunyai dampak. Tentunya penanganan keadaan darurat tidak bisa hanya sebatas pada penanganan pada ketika dan sudah terjadi dan hanya bersifat sementara tetapi harus menyentuh substansi dan akar masalahnya. Oleh karena itu, kondisi darurat harus dipahami sebagai salah satu proses berkesinambungan dalam keseluruhan pengelolaan risiko bahaya itu sendiri. Penanganan kondisi darurat bangunan gedung perkantoran perlu meletakkannya dalam sebuah perspektif penanganan secara totalitas terhadap dampak adanya risiko bahaya yang meliputi : • Komitmen pemilik, pengelola dan penghuni bangunan • Perencanaan tentang antisipasi penanggulangan keadaan darurat dengan menggunakan sumber daya yang tersedia dan telah disiapkan yang memuat antara lain organisasi
  • 12.
    4 Pedoman kesiapsiagaantanggap darurat di gedung perkantoran Pedoman kesiapsiagaan tanggap darurat di gedung perkantoran 69 dalam bentuk koordinasi, tugas dan tanggung jawab secara jelas dan prosedur operasional penanggulangan keadaan darurat • Penyediaan sarana dan prasana yang dibutuhkan dan andal ketika dibutuhkan • Penyediaan sumber daya manusia sesuai dengan kompetensinya • Pembinaannya secara berkesinambungan dalam bentuk sosialisasi peningkatan kesadaran guna merubah perilaku selamat baik dalam keadaan normal maupun dalam keadaan darurat • Pelatihan simulasi darurat secara berkala dan evaluasi pelaksanaannya agar semua insan pelaku dalam organisasi tanggap darurat menjadi familiar dengan tugas dan tanggung jawab, serta semua sistem/sarana/ peralatan darurat selalu siap pakai jika dibutuhkan. Penanganan keadaan darurat tersebut perlu dituangkan dalam bentuk perencanaan kesiapsiagaan tanggap darurat yang menyeluruh dan komprehensif. Perencanaan kesiapsiagaan tanggap darurat dapat dilaksanakan secara operasional jika semua perencanaan telah terdokumentasikan dalam bentuk buku ”Prosedur Tetap (Protap) Tanggap Darurat” yang nantinya dapat digunakan oleh semua pihak yang terkait dalam penanggulangan keadaan darurat. Ketersediaan Protap pada bangunan gedung perkantoran merupakan tanggung jawab pemilik gedung yang diwakili oleh top manajemen dan dibantu oleh pengelola bangunan. Untuk menyusun Protap Tanggap Darurat”, diperlukan Pedoman Kesiapsiagaan Tanggap Darurat di Gedung Perkantoran. Dengan telah terbitnya buku pedoman ini setiap gedung Hal yang perlu diperhatikan dalam menyusun skenario adalah : 1. Memberikan peran dan melibatkan semua personil tim tangap darurat agar memahami tindakan yang harus dilakukan ketika menghadapi keadaan darurat atau biasa dikenal dengan “Siapa harus berbuat apa”. 2. Membuat urutan kejadian dan tindakan termasuk instruksi, komunikasi dan koordinasi yang harus dilakukan dalam menghadapi keadaan darurat. 3. Memaksimalkan penggunaan semua sistem/peralatan/ sarana darurat yang tersedia dan terpasang pada bangunan gedung. �������� �����������������������������������������������������Sebagai contoh skenario pelatihan simulasi darurat kebakaran dan evakuasi adalah sebagai berikut : Skenario Umum : SIMULASI KEADAAN DARURAT KEBAKARAN DAN EVAKUASI PADA GEDUNG KANTOR KEMENTERIAN KESEHATAN RI PENGANTAR Latihan penanggulangan keadaan darurat kebakaran ini dilaksanakan untuk mengetahui tingkat kesiapan petugas tanggap darurat yang nama-namanya telah tercantum pada Protap Tanggap Darurat dan skenarionya diciptakan seolah-olah terjadi kebakaran di Kantor Gedung Kementerian Kesehatan RI. Pos Komando Gedung Operasi : di depan gedung operasi sebelah kanan.
  • 13.
    68 Pedoman kesiapsiagaantanggap darurat di gedung perkantoran Pedoman kesiapsiagaan tanggap darurat di gedung perkantoran 5 A. Pelaksanaan Pelatihan Simulasi Untuk melaksanakan simulasi tanggap darurat diperlukan 3 (tiga) tahap yaitu: 1. Tahap persiapan meliputi membuat jadwal rencana pelaksanaan, sosialisasi protap kesiapsiagaan tanggap darurat bangunan gedung tentang tindakan yang harus dilakukan jika terjadi keadaan darurat pada bangunan gedung pada umumnya untuk penghuni bangunan, dan khsususnya darurat tidakan yang harus dilakukan disesuaikan dengan tugas & tanggung-jawabnya bagi Tim yang termasuk dalam organisasi tanggap darurat. 2. Tahap pra-pelaksanaan simulasi meliputi sosialisasi skenario keseluruh anggota tim organisasi darurat, pengujian semua peralatan yang akan digunakan dalam simulasi dan melaksanakan gladi simulasi termasuk koordinasi dengan pihak luar perkantoran jika diperlukan. 3. Tahap pelaksanaan meliputi pelaksanaan dan evaluasi hasil pelaksanaan B. Skenario Simulasi Dalam pelaksanaan simulasi darurat diperlukan skenario kejadian darurat yang menggambarkan kondisi darurat dan tindakan personil organisasi dalam pengendalian darurat yang mencakup penyelamatan penghuni bangunan dan aset serta pengujian sarana darurat. Skenario agar dibuat mendekati kondisi yang ada serta kemungkinan kegagalannya perkantoran diharapkan mempunyai Protap Tanggap Darurat yang sesuai dengan kebutuhannya. B. Tujuan Pedoman Kesiapsiagaan Tanggap Darurat di Gedung Perkantoran ini merupakan acuan bagi pengelola gedung perkantoran dan pemilik gedung perkantoran dalam menghadapi keadaan darurat. C. Sasaran a. Majikan/pengusaha/pemilik gedung perkantoran b. Pengelola �����������������������������������tempat kerja di gedung perkantoran. c. Pegawai/karyawan/pekerja di gedung perkantoran D. Manfaat Dengan adanya pedoman ini maka diharapkan dapat mengurangi dampak akibat kegawatdaruratan. E. Ruang Lingkup Buku pedoman ini menjelaskan mengenai : a. Tahapan penyusunan Protap Tanggap Darurat Gedung Perkantoran b. Pengorganisasian yang berisi tentang manajemen keadaan darurat, organisasi keadaan darurat dan tanggung jawab personil terkait dalam keadaan darurat, komunikasi darurat dan sarana/prasarana darurat c. Prosedur tanggap darurat yang memberikan gambaran tentang penanganan keadaan darurat dari berbagai tipe
  • 14.
    6 Pedoman kesiapsiagaantanggap darurat di gedung perkantoran Pedoman kesiapsiagaan tanggap darurat di gedung perkantoran 67 darurat seperti kebakaran, ledakan, ancaman bom, banjir, medis, gempa, huru-hara, terjebak lift d. Pelaksanaan simulasi darurat dan evaluasinya Buku ini tidak membahas lebih dalam tentang saat kejadian bencana, paska bencana dan tentang bencana nuklir, biologi dan kimia. F. Dasar Hukum Dasar hukum penyusunan rencana keadaan darurat ini adalah : 1. Undang-Undang No.1 tahun 1970 tentang Keselamatan Kerja.� 2. Undang-undang No.18 ������������������������tahun�������������������1999 tentang Jasa Konstruksi. 3. Undang-Undang No.13 tahun 2003 tentang Ketenagakerjaan.� 4. Undang-undang No.28 ����������������������������tahun�����������������������2003 tentang Bangunan Gedung.� 5. Undang-Undang No.24 tahun 2007 tentang Penanggulangan Bencana. 6. Undang-Undang No.36 tahun 2009 tentang Kesehatan.� 7. Peraturan Pemerintah No.28, 29, 30 tahun 2000 tentang Juklak Jasa Konstruksi. 8. Peraturan Pemerintah No.36 �������������������tahun 2005 tentang Peraturan Pelaksanaan UU Bangunan Gedung.� 9. Peraturan Pemerintah No. 21 Tahun 2008 Tentang Penyelenggaraan Penanggulangan Bencana. Pelatihan Simulasi Darurat Urutan dalam siklus manajemen adalah perencanaan, pengorganisasian, pelaksanaan dan pengendalian, dan untuk penanganan kondisi darurat akan berbeda dengan kondisi normal. Keadaan darurat tidak bisa diketahui kapan dan dimana akan terjadinya, namun yang ada adalah bagaimana kesiapsiagaan dalam menghadapi keadaan darurat. Untuk mengetahui sampai sejauh mana kesiapsiagaan menghadapi keadaan darurat yang meliputi perencanaan dan pengorganisasian, serta pemahaman personil terhadap pelaksanaan prosedur dapat dilaksanakan ketika terjadi, Pelatihan simulasi darurat dapat dilakukan jika diawali dengan pembuatan skenario yang disesuaikan dengan kondisi nyata yang ada di bangunan gedung tersebut dalam keadaan darurat, maka perlu pelatihan simulasi keadaan darurat dengan skenario. Pelatihan Simulasi darurat bertujuan untuk : 1. Memberikan pengetahuan dan membekali keterampilan dalam kesiapsiagaan tanggap darurat bagi personil organisasi tanggap darurat; 2. Menguji tingkat kewaspadaan dan pemahaman pelaksanaan Protap Tanggap Darurat bagi personil organisasi tanggap darurat dari Tim Tanggap Darurat; 3. Menilai tingkat kepedulian penghuni gedung dalam mematuhi Protap; 4. Menguji tingkat kehandalan sarana darurat. Pelatihan simulasi setidaknya dilaksanakan 1 (satu kali) dalam setahun dengan jenis dan derajat kesulitan darurat yang berbeda dan disusun oleh pengelola bangunan.
  • 15.
    66 Pedoman kesiapsiagaantanggap darurat di gedung perkantoran Pedoman kesiapsiagaan tanggap darurat di gedung perkantoran 7 4. Koordinator Keadaan Darurat 4. Koordinator Keadaan Darurat Terjadi Gempa Cari Tempat yang aman Selesai Ya Ya Ke Posko darurat, Koordinasikan dengan koord. Keamanan, untuk info gempa susulan Instruksi evakuasi ke tempat yang jauh dari bangunan Tidak Kembali ketempat kerja Gempa susulan ? Kondisi aman ? Ya Tidak Kondisi aman ? Tidak Laporkan kondisi aman ke Top Manajemen 10. SKB Menaker dan PU No.174/104/86 tentang Koordinasi Pengawasan K3 Konstruksi. 11. Kepmenkes No.462 ������������������������tahun�������������������2002 tentang Safe Community. 12. Kepmenkes No.106 �����������������������tahun 2004 tentang Tim Pengembangan Sistem Penanggulangan Gawat Darurat Terpadu (SPGDT) dan Pelatihan Penanggulangan Penderita Gawat Darurat (PPGD)/General Emergency Life Support (GELS) Tingkat Pusat. 13. Kepmenkes No.145 tahun 2007 tentang Pedoman Penanggulangan Bencana Bidang Kesehatan. 14. Kepmenkes No.432 ���������������������������tahun����������������������2007 tentang Pedoman Manajemen K3 di Rumah Sakit. 15. Kepmenkes No.1105 ���������������������������tahun 2007 tentang Pedoman Penanganan Medis Korban Massal Akibat Bencana Kimia. 16. Kepmenaker No.04 �������������������������������tahun 1980 tentang Persyaratan Pemasangan APAR.� 17. Kepmenaker No.02 ����������������������������������tahun�����������������������������1983 tentang Sistem Deteksi Otomatik. 18. Kepmenaker No.04 �����������������������������������tahun������������������������������1987 tentang Panitia Pembina Keselamatan dan Kesehatan Kerja. 19. Kepmenaker No.02 �����������������������������������tahun������������������������������1989 tentang Proteksi Petir. 20. Kepmenaker No.5 ������������������������������������tahun�������������������������������1996 tentang Sistem Manajemen Keselamatan dan Kesehatan Kerja. 21. Kepmenaker No.186 ������������������������tahun�������������������1999 tentang Unit Penanggulangan Kebakaran di Tempat Kerja.
  • 16.
    8 Pedoman kesiapsiagaantanggap darurat di gedung perkantoran Pedoman kesiapsiagaan tanggap darurat di gedung perkantoran 65 22. Kepmenaker No.187 ��������������������������������tahun���������������������������1999 tentang Pengendalian Bahan Kimia Berbahaya di Tempat Kerja. 23. Kepmen PU No.10/KPTS �����������������������������tahun������������������������2002 tentang Ketentuan Teknis Pengamanan terhadap Kebakaran pada Bangunan Gedung dan Lingkungan. 24. Kepmenaker No.75/Menaker/SK/2002 tentang K3 Listrik. 25. Instruksi Menaker No.11 ����������������������������tahun�����������������������1997 tentang Tatacara Pengawasan K3 Penanggulangan Kebakaran. G. Pengertian 1. Bangunan adalah wujud fisik hasil pekerjaan konstruksi yang menyatu dengan tempat kedudukan baik sebagian maupun seluruhnya berada di atas atau dalam tanah dan atau air. 2. Bangunan Gedung Perkantoran adalah bangunan gedung yang berfungsi sebagai tempat manusia melakukan kegiatan perkantoran. 3. Darurat adalah suatu keadaan tidak normal/tidak diinginkan yang terjadi pada suatu tempat/kegiatan yang cenderung membahayakan bagi manusia, merusak peralatan/harta-benda atau merusak lingkungan sekitarnya. 4. Tanggap Darurat adalah tindakan yang dilakukan oleh orang atau sekelompok orang dalam menghadapi keadaan darurat. 5. Risiko adalah prakiraan kerugian-kerugian yang ditimbulkan yang disebabkan oleh adanya bahaya. 3. Regu Medis 3. Regu Medis Ada korban ? Selesai Tidak Ya Cari tempat yang aman Siaga di tempat peralatan Laporkan data korban kpd koordinator kemanan Kembalikan peralatan ke tempat semula Bantu/bawa korban ke pos P3K/klinik untuk dilakukan tindakan P3K, buatkan catatan tentang korban dan tindakan yang dilakukan, ikuti instruksi Tidak Bawa peralatan P3K & penyelamat ke posko darurat Ya Ada instruksi ? Ada Gempa Ya Perlu tindak lanjut terhadap korban ? Persiapkan korban untuk diserahkan ke RS. Terdekat TidakPastikan data-data korban telah lengkap
  • 17.
    64 Pedoman kesiapsiagaantanggap darurat di gedung perkantoran Pedoman kesiapsiagaan tanggap darurat di gedung perkantoran 9 2. Regu Evakuasi 2. Regu Evakuasi Ada Gempa Bumi Ada korban ? Selesai Berkumpul di tempat berhimpun , data jumlah karyawan Tidak Ya Ya Tempat posisi yang aman tunggu instruksi dari Koordinator Lantai Arahkan penghuni menuju tangga darurat untuk berkumpul di tempat berhimpun, cegah penggunaan lift Ya Laporkan data karyawan kpd komandan keadaan darurat Ada instruksi evakuasi ? Hubungi Regu Medis ke TKP Periksa lokasi, pastikan tidak ada orang yang tertinggal Tidak 6. Bencana adalah peristiwa atau rangkaian peristiwa yang mengancam dan mengganggu kehidupan dan penghidupan masyarakat yang disebabkan, baik oleh faktor alam dan/atau faktor non-alam maupun faktor manusia sehingga mengakibatkan timbulnya korban jiwa manusia, kerusakan lingkungan, kerugian harta benda, dan dampak psikologis. 7. Manajemen penanggulangan keadaan darurat bangunan gedung adalah bagian dari “Manajemen Bangunan” untuk mengupayakan kesiapsiagaan pengelola terhadap kegiatan penanggulangan keadaan darurat yang terjadi pada bangunan gedung. 8. Kesiapsiagaan pada bangunan gedung adalah aktivitas- aktivitas yang dirancang untuk meminimalisir kerugian dan kerusakan, mengorganisir pemindahan penghuni gedung dari lokasi yang terancam ke tempat yang aman dan menyelamatkan properti secara efektif. 9. Perencanaan kesiapsiagaan tanggap darurat bangunan gedung adalah kesiapan pengelola bangunan dalam mengantisipasi keadaan darurat dalam satu bangunan di mana tiap bangunan akan berbeda bentuk rencana kesiapsiagaanya sesuai dengan situasi dan kondisi masing-masing. Perencanaan mencakup ketentuan- ketentuan tentang prosedur penanggulangan keadaan darurat meliputi tindakan yang harus dilakukan serta siapa-siapa yang harus melakukannya serta sarana dan peralatan darurat yang digunakan. 10. Prosedur Tetap (Protap) Tanggap Darurat adalah tata cara/pedoman kerja dalam menanggulangi suatu keadaan darurat dengan memanfaatkan sumber daya
  • 18.
    10 Pedoman kesiapsiagaantanggap darurat di gedung perkantoran Pedoman kesiapsiagaan tanggap darurat di gedung perkantoran 63 yang tersedia untuk menanggulangi akibat dari suatu kondisi yang tidak normal dengan tujuan untuk mencegah atau mengurangi kerugian yang lebih besar. 11. Organisasi Keadaan Darurat adalah sekelompok orang yang ditunjuk/dipilih sebagai pelaksana penanggulangan keadaan darurat. 12. Penghuni bangunan adalah semua orang yang berada dalam bangunan baik secara sementara (tamu) atau tetap sesuai aktifitasnya jam kerjanya. 13. Peringatan dini kebakaran adalah proses memonitor situasi-situasi dalam ruangan bangunan gedung yang rentan terhadap bahaya kebakaran, yang direfleksikan dengan adanya indikator panas atau asap. 14. Evakuasi adalah perpindahan penghuni bangunan secara paksa akibat keadaan darurat dari ruang tempat bekerja menuju ke tempat yang aman 15. Assembly Point atau titik berkumpul adalah area dimana semua penghuni bangunan gedung berkumpul sementara. 1. Tindakansaatterjadigempa 1.Tindakansaatterjadigempa Adanya Gempa Jikaberada didalam Gedung mencaritempatyangpaling amandarireruntuhan Menghindaridaribangunan yangadadisekitar Selesai Ya Lindungikepaladanbadan darireruntuhan/mencari tempatyangpalingamandari reruntuhan Keluardanmenujuketitik berkumpul Tidak
  • 19.
    62 Pedoman kesiapsiagaantanggap darurat di gedung perkantoran Pedoman kesiapsiagaan tanggap darurat di gedung perkantoran 11 C. Prosedur Gempa TUJUAN Maksud dan tujuan dari prosedur ini adalah untuk memberikan pelaksanaan operasional kepada Organisasi Tanggap Darurat mengenai tindakan-tindakan yang harus diambil jika adanya darurat Gempa RUANG LINGKUP Prosedur ini dilaksanakan mulai merasakan gempa sampai adanya pernyataan kondisi aman BAGAN ALIR DARURAT GEMPA berdasarkan perannya Keadaan Darurat dan Tahapan Penyusunan Prosedur Tetap Tanggap Darurat Setiap bangunan gedung tentu memiliki potensi bahaya. Seringkali potensi tersebut tidak disadari oleh komunitas penghuni bangunan sehingga tidak dikelola dengan baik. Hal ini menyebabkan kejadian yang secara tak terduga-duga/tiba-tiba atau disebut kondisi darurat dapat menimbulkan dampak yang negatif dan jika tidak dapat direspon dengan cepat dan terencana akan menimbulkan kerugian. Tidak semua, namun banyak yang beranggapan bahwa keadaan darurat sebagai kondisi ­atau kejadian yang menyimpang dan harus dipisahkan dari kegiatan atau akfititas kehidupan normal. Kondisi darurat muncul karena adanya kerentanan dalam mengantispasi kemungkinan kegagalan dalam pengelolaan aktifitas secara normal atau adanya kondisi yang tak aman karena tindakan manusia maupun alam. Oleh karena itu, penanggulangan keadaan darurat harus dipahami sebagai bagian dari penanganan kegiatan aktifitas normal. Ada perbedaan mendasar antara kerja dalam kondisi darurat dengan kerja dalam kondisi normal. Kondisi darurat a������dalah kejadian yang tidak rutin yang memerlukan respon yang tidak rutin juga. Untuk kejadian darurat di gedung perkantoran, pengelola gedung tidak dapat menggantungkan pada prosedur normal untuk melaksanakan respon yang memadai. Untuk penanggulangan keadaan darurat diperlukan pemahaman, praktek keterampilan dan perilaku khusus, karena ������������������������������������ ������waktu kejadian datang secara sangat cepat dan tiba-tiba dan juga kemungkinan timbulnya korban kecelakaan dari yang teringan seperti luka sampai terberat yaitu kematian
  • 20.
    12 Pedoman kesiapsiagaantanggap darurat di gedung perkantoran Pedoman kesiapsiagaan tanggap darurat di gedung perkantoran 61 serta kerusakan yang ditimbulkan pun bervariasi dari skala yang terendah sampai sangat besar. Hal ini menyebabkan perbedaan dalam karakteristik respon kondisi darurat. Dengan demikian, kondisi darurat tidak bisa menjadi legitimasi penanganannya menjadi asal-asalan. Ketersediaan sumber daya sebesar apapun yang dimiliki tidak akan cukup untuk merespon keadaan darurat jika tidak direncanakan dengan baik. Namun, sekecil apapun sumber daya yang dimiliki akan memberikan arti bila didasarkan pada pemahaman kondisi yang baik serta perencanaan yang tepat, cepat dan mengena pada kebutuhan yang paling mendesak untuk segera dilaksanakan. Dengan demkian kondisi darurat harus ditangani secara menyeluruh dan berkesinambungan dalam bentuk kesiapsiagaan tanggap darurat yang diawali dengan perencanaan, kemudian pengorganisasian, pelaksanaan dan evaluasinya. Untuk menyusun protap tanggap darurat diperlukan berbagai tahapan pelaksanaan, diawali dengan pembentukan tim penyusun protap sampai dengan pelaksanaan pelatihan simulasinya. Mengingat jenjang tingkat bahaya kedaruratan terdiri berbagai tingkat, maka dalam penyusunan Protap perlu mempertimbangkan level kedaruratan. A. Level Keadaan Darurat Keadaan Darurat adalah suatu keadaan tidak normal/tidak diinginkan yang terjadi pada suatu tempat/kegiatan, yang cenderung membahayakan bagi manusia, merusak peralatan/ harta-benda atau merusak lingkungan sekitarnya. Untuk menilai atau menentukan status kondisi darurat, diperlukan kategori atau level keadaan darurat�������������������������, dimana kondisi darurat diawali dari adanya indikasi keadaan darurat sampai dinyatakan keadaan normal. 4. Regu Evakuasi 4. Regu Evakuasi Informasi evakuasi Ada korban ? Selesai Berkumpul di tempat berhimpun , data jumlah karyawan Tidak Ya Ya Tempat posisi tunggu instruksi dari Koordinator lantai Arahkan pengunjung / penghuni menuju tangga darurat untuk berkumpul di tempat berhimpun, cegah penggunaan lift Ya Laporkan data karyawan kpd koordinator Lantai//zona Ada instruksi evakuasi ? Hubung Regu P3K ke TKP Periksa lokasi/ pastikan tidak ada orang yang tertinggal Tidak
  • 21.
    60 Pedoman kesiapsiagaantanggap darurat di gedung perkantoran Pedoman kesiapsiagaan tanggap darurat di gedung perkantoran 13 3. KoordinatorKeamanan 3.KoordinatorKeamanan KoordinasikandgnKomando KeadaanDarurat&Koord. Lantaimengetahuikejadian danmengambiltindakan Terima laporan Perlubantuan Polisi/Gegana? PanggilPolisi, serahkankomando kepadaPolisi/Gegana BersamaPolisidan Regupengaman upayakanpencarian Bom Proses pencarian? Ya Tidak Tidakadanya indikasiBom Berkumpuldi assemblyarea Adanyaindikasi Bom Rencanakanuntuk evakuasidanclose area AMAN Laporkankondisikpd KoordinatorKeadaan Darurat Keposkotisuntuk berkoordinasi Selesai Ya Tidak Keadaan darurat dapat dibagi dalam 3 (tiga) kategori : 1. Keadaan Darurat Tingkat I (Level I) Keadaan darurat tingkat I (Level I) adalah keadaan darurat yang berpotensi mengancam nyawa manusia dan harta benda (aset), yang secara normal dapat diatasi oleh personil yang ada di tempat tersebut dengan menggunakan prosedur yang telah dipersiapkan. Keadaan darurat kategori ini mempunyai satu atau lebih karakter sebagai berikut : • Kecelakaan skala kecil atas suatu daerah tunggal atau satu sumber saja. • Kerusakan asset atau luka korbannya terbatas. • Karyawan yang bertugas dengan alat yang tersedia dibantu regu tanggap darurat lantai/zona sudah cukup untuk menanggulanginya. 2. Keadaan Darurat Tingkat II (Level II) Keadaan darurat tingkat II (Level II) adalah keadaan darurat dimana semua tim tanggap darurat yang bertugas dibantu dengan peralatan dan material yang tersedia di gedung perkantoran, tidak lagi mampu mengendalikan keadaan darurat tersebut, seperti kebakaran besar, ledakan dan lain-lain, yang mengancam nyawa manusia/ lingkungannya dan properti dengan dampak bahaya atas karyawan/daerah sekitarnya. Bantuan tambahan yang diperlukan masih berasal pemerintah daerah setempat. Keadaan darurat kategori ini adalah suatu kecelakaan/ bencana besar yang rnempunyai konsekuensi antara lain sebagai berikut:
  • 22.
    14 Pedoman kesiapsiagaantanggap darurat di gedung perkantoran Pedoman kesiapsiagaan tanggap darurat di gedung perkantoran 59 • Terjadi beberapa korban manusia. • Meliputi beberapa unit atau beberapa peralatan besar yang dapat melumpuhkan kegiatan. • Dapat merusak harta benda pihak lain di daerah setempat. • Tidak dapat dikendalikan oleh tim tanggap darurat gedung perkantoran, dan harus minta bantuan pihak luar. 3. Keadaan Darurat Tingkat III (Level III) Keadaan darurat tingkat III (Level III) ialah keadaan darurat berupa malapetaka/bencana dahsyat dengan akibat lebih besar dibandingkan dengan Level II dan memerlukan bantuan, koordinasi pada tingkat nasional. Dalam kaitan dengan kesiapsiagaan tanggap darurat untuk gedung perkantoran, kondisi darurat yang mungkin terjadi adalah sampai level II B. Tahapan Penyusunan Protap Rencana penanggulangan keadaan darurat dalam bentuk Protap merupakan acuan bagi pelaksanaan penanggulangan keadaan darurat. Untuk menyusun protap pada gedung perkantoran diperlukan beberapa tahapan yaitu diawali dari membentuk tim penyusun protap, menentukan tujuan dan lingkup protap, menilai potensi bahaya yang ada serta karakteristik bangunan dan aktifitas kegiatannya, merencanakan kesiapsiagaan gedung untuk memperkecil dampak yang mungkin terjadi, pelatihan simulasi kesiapsiagaan tanggap darurat dan evaluasinya dan yang terakhir adalah review serta evaluasi protap secara berkala. 2. KoordinatorKeadaanDarurat 2.KoordinatorKeadaanDarurat Terima laporan AdanyaBom? Selesai Tidak Ya Perintah Umumkan evakuasi Monitorkondisi Tidak Ada indikasi Bom? Ya Geganatiba? Monitorkondisi PerintahkanKoord. Keamananmenghubungi Polisi/Gegana Monitorkondisi keamanan Proses Pencarian Ya Tidak Kondisiaman ? Ya Ikutinprosedur kebakaran Bom meledak? Laporkankondisikpd TopManajemen
  • 23.
    58 Pedoman kesiapsiagaantanggap darurat di gedung perkantoran Pedoman kesiapsiagaan tanggap darurat di gedung perkantoran 15 1. Tindakanbilamelihatataumenerimaancamanbom 1.Tindakanbilamelihatataumenerimaancamanbom Teroris Telp AdanyaBom? Catatdanrekamdata penelepon Melihat adanya Bom AdanyaBom Selesai Laporkanke KoordinatorKeamanan Ya Catatlokasi keberadaanBom Tidak Ya Tidak Perencanaan kesiapsiagaan tanggap darurat untuk gedung perkantoran sangat bervariasi meskipun karakteristik hunian, kegiatan dan mobilitas penghuni sama. Faktor yang mempengaruhi adalah : • Lokasi geografi gedung, faktor letak geografi perlu dipertimbangkan dalam kesiapsiagaan tanggap darurat berkaitan dengan bencana alam. • Lingkungan bangunan gedung, tata letak gedung yang berkaitan dengan kepadatan lingkungan merupakan faktor yang perlu dipertimbangkan. Dalam keadaan darurat untuk area dengan tingkat mobilitas lalu lintas yang tinggi, akses bantuan luar seperti Dinas Pemadam menuju ke gedung akan mengalami hambatan, sehingga sumber daya yang tersedia harus mampu untuk menanggulangi keadaan secara mandiri. • Konstruksi bangunan, semakin tinggi bangunan, semakin kompleks dalam perencanaan kesiapsiagaan tanggap darurat. • Ketersediaan sarana darurat, perencanaan kesiapsiagaan tanggap darurat harus menyesuaikan dengan kondisi ketersediaan sumber daya yang ada. Tahapan penyusunan Protap Kesiapsiagaan Tanggap Darurat adalah sebagai berikut : Tahap 1 : Bentuk Tim Penyusun Rencana Tanggap Darurat Bentuk Tim yang akan terlibat dalam Penyusunan Rencana Kesiapsiagaan Tanggap Darurat.
  • 24.
    16 Pedoman kesiapsiagaantanggap darurat di gedung perkantoran Pedoman kesiapsiagaan tanggap darurat di gedung perkantoran 57 Tim Penyusunan dengan kriteria antara lain : • Mengenal kegiatan unit kerja. • Berpengalaman dalam hal perencanaan. • Mempunyai kemampuan berkomunikasi yang baik. • Memahami peralatan/sarana darurat secara operasional. • Memahami tata laksana kerja organisasi. • Karyawan Senior. Tahap 2 : Membuat/Menentukan Suatu Tujuan dan Ruang Lingkup Tentukan tujuan dan ruang lingkup yang jelas dan tertulis yang disesuaikan dengan kebijakan dan komitmen pengelola gedung perkantoran. Komitmen menjadi hal yang penting karena berdasarkan komitmen maka semua tujuan akan dapat terlaksana dengan baik. Sesuai dengan karakteristik dari gedung perkantoran maka tujuan utama dalam kesiapsiagaan tanggap darurat adalah menyelamatkan penghuni bangunan dan aset dokumentasi perkantoran serta penyelamatan gedung terhadap kerentanan potensi bahaya. ��������������������������������������������������Tahap 3 : Evaluasi Potensi Bahaya/Penilaian Risiko Evaluasi potensi bahaya yang dapat mengakibatkan keadaan darurat dalam bentuk penilaian risiko serta skenarionya. Identifikasi potensi bahaya meliputi kemungkinan- kemungkinan yang dapat terjadi seperti ; a. Jenis keadaan darurat yang mungkin akan terjadi baik bahaya internal maupun eksternal. B. Prosedur Ancaman Bom TUJUAN Maksud dan tujuan dari prosedur ini adalah untuk memberikan pelaksanaan operasional kepada Organisasi Tanggap Darurat mengenai tindakan-tindakan yang harus diambil jika adanya ancaman bom. RUANG LINGKUP Prosedur ini dilaksanakan mulai menerima ancaman bom sampai adanya pernyataan kondisi aman. BAGAN ALIR DARURAT ANCAMAN BOM berdasarkan perannya :
  • 25.
    56 Pedoman kesiapsiagaantanggap darurat di gedung perkantoran Pedoman kesiapsiagaan tanggap darurat di gedung perkantoran 17 12. ReguKeamaman/memanduDinaspemadamKebakaran 12.ReguKeamaman/memanduDinaspemadamKebakaran Perhatikanjalurmobil unitDPKbebas hambatanuntuk memasukigedung? JalurDPK bebas hambatan? Selesai Mintabantuanregu pengamananuntuk membebaskan hambatan Tidak Ambilgambardenah bangunandan megaphonedanruang peralatandarurat Laporkankondisi akhirkeKomandan KeadaanDarurat Tidak DPKdatang? PandupetugasDPK memasukiareagedung, serahkangambardenah gedungkepadakomandan reguDPK Mintabantuanregu pengamananuntuk membebaskan hambatan BantupetugasDPK sesuaikebutuhandan wewenang DPK memerlukan bantuan? Saranaposko pengendalian kebakaran tersedia Apipadam? Hubungiregupersiapan tempatberhimpununtuk menyediakansarana yangdiperlukan Tidak Ya Ya Ya Ya Tidak Ya Tidak Menerima laporan b. Pertimbangan keadaan darurat seperti : • Kebakaran • Ledakan • Ancaman bom • Huru-hara • Kegagalan teknologi • Bencana alam, seperti banjir, gempa dan lain-lain Dalam penilaian risiko atau risk assessment akan dapat teranalisa : • Besarnya tingkat kejadian seperti : luas/volume bahan yang dapat terbakar potensi ledakan dan luas kebakaran, tingkat/besarnya gempa, banjir dan lain-lain. • Dampak kejadian seperti tingkat kerusakan, potensi terjadinya korban, dampak terhadap sekitar dan lamanya kejadian. Tahap 4 : Menyusun Kesiapsiagaan Tanggap Darurat Berdasarkan evaluasi potensi bahaya, akan dapat ditetapkan : • Kemungkinan kedaan darurat yang dapat terjadi dan; • Bagaimana metoda atau prosedur untuk respon yang cepat, tepat dan terarah; • Siapa yang harus melaksanakan dan; • Sarana peralatan apa yang dibutuhkan.
  • 26.
    18 Pedoman kesiapsiagaantanggap darurat di gedung perkantoran Pedoman kesiapsiagaan tanggap darurat di gedung perkantoran 55 Langkah yang harus dilaksanakan adalah : 1. Identifikasi sumber daya Identifikasi sumber daya adalah menilai antara apa yang dibutuhkan dan apa yang tersedia untuk menanggulangi keadaan darurat guna memperkecil tingkat kerugian seperti : • Kapasitas sumber daya manusia yang dibutuhkan dalam penanggulangan keadaan darurat, sistem, sarana, prasarana dan peralatan yang dibutuhkan dalam penanggulangan, sistem komunikasi, pos komando, aksesibilitas ke tempat kejadian dan lain- lain. • Merencanakan organisasi, tugas dan kewajiban petugas penanggulangan keadaan darurat serta metoda yang gunakan untuk mempersempit dampak kondisi darurat seperti taktik dan strategi yang digunakan melalui berbagai skenario. Dalam mengidentifikasi kebutuhan sumber daya setidaknya meliputi empat elemen dasar kesiapsiagaan tanggap darurat yaitu organisasi, komunikasi, sarana/ prasarana dan transportasi. Berdasarkan hasil identifikasi dan kajian kebutuhan akan sedikitnya diperoleh gambaran antara ketersediaan dan kebutuhan minimum yang diperlukan. Dan selanjutnya jika kebutuhan minimum sumber daya yang diperlukan belum tercapai, tindak lanjut untuk pemenuhannya. 11. Regu Informasi 11. Regu Informasi Ada instruksi evakuasi ? Selesai Tempatkan posisi tunggu instruksi dari Komando Keadaan Darurat Laporkan urutan kejadian ke KR-PL Ada instruksi ? Bacakan teks darurat sesuai instruksi Api padam ? Ke tempat berhimpun, tunggu instruksi selanjutnya Ya Ya Bacakan teks darurat sesuai instruksi Tidak Tidak Ya Kebakaran Bacakan teks darurat sesuai instruksi
  • 27.
    54 Pedoman kesiapsiagaantanggap darurat di gedung perkantoran Pedoman kesiapsiagaan tanggap darurat di gedung perkantoran 19 10. Regu Medis 10. Regu Medis Ada korban ? Selesai Tidak Ya Tunggu instruksi di tempat peralatan terdekat dengan TKP Laporkan data korban kpd koordinator kemanan Kembalikan peralatan ke tempat semula Bantu/bawa korban ke pos P3K/klinik untuk dilakukan tindakan P3K, buatkan catatan tentang korban dan tindakan yang dilakukan, ikuti instruksi Tidak Bawa peralatan P3K & penyelamat ke posko darurat Ya Ada instruksi ? Terima laporan dari Koordinator Keamanan Ya Perlu tindak lanjut terhadap korban ? Persiapkan korban untuk diserahkan ke RS. Terdekat TidakPastikan data-data korban telah lengkap 2. Susun organisasi tanggap darurat Penyusunan organisasi didasarkan atas kondisi struktur organisasi yang sudah ada (kondisi normal) secara prinsip bahwa organisasi ini hanya berjalan pada kondisi darurat. Dalam struktur organisasi harus tertera secara jelas organigram dalam rantai komando dan secara tertulis tugas, tanggung jawab dan wewenang organisasi. 3. Susun protap tanggap darurat Susun protap tanggap darurat secara lengkap dan tertulis yang nantinya menjadi dokumen resmi yang telah disetujui oleh pimpinan dan selalu di perbaiki secara berkala. Protap tanggap darurat yang ideal memuat antara lain: • Informasi potensi bahaya. • Informasi sarana dan peralatan proteksi yang tersedia. • Organisasi, tugas dan tanggung jawabnya. • Sistem pemberitahuan atau notifikasi. • Memuat prosedur tindakan menghadapi keadaan darurat disesuaikan dengan jenisnya. • Pengaturan sistem komando darurat dan koordinasi secara internal dan eksternal dan lain-lain. • Sebagai pedoman berikut contoh sistematikanya, dimana acuan ini bukan pedoman baku, sangat tergantung pada situasi dan kondisi gedung perkantoran serta kebutuhannya.
  • 28.
    20 Pedoman kesiapsiagaantanggap darurat di gedung perkantoran Pedoman kesiapsiagaan tanggap darurat di gedung perkantoran 53 Contoh sistimatikanya sebagai berikut; Bab 1. Pendahuluan ď‚§ Latar belakang ď‚§ Maksud dan tujuan ď‚§ Dasar hukum ď‚§ Ruang lingkup ď‚§ Daftar istilah/singkatan/pengertian Bab 2. Informasi Umum ď‚§ Jenis keadaan darurat ď‚§ Potensi bahaya dan lokasi yang perlu diperhatikan ď‚§ Sarana dan peralatan darurat terpasang ď‚§ Lokasi pos komando dan tempat berkumpul (assembly point) Bab 3. Pelaksana Dalam Keadaan Darurat ď‚§ Organisasi keadaan darurat ď‚§ Uraian tugas masing-masing personil ď‚§ Koordinasi internal ď‚§ Koordinasi eksternal dan peran institusi terkait Bab 4. Prosedur Tanggap Darurat ď‚§ Petunjuk umum bagi semua orang ď‚§ Prosedur, bagan alir, instruksi kerja darurat kebakaran ď‚§ Prosedur bagan alir, instruksi kerja darurat gempa bumi 9. Regu Penyelamat Dokumen 9. Regu Penyelamat Dokumen Selesai Pindahkan dokumen- dokumen penting ke gudang dokumen Laporkan dokumen telah diselamatkan kpd koordinator lantai Terima laporan dari Koordinator lantai/zona Catat dan beri label setiap dokumen Instruksi selamatkan dokumen- dokumen penting ?
  • 29.
    52 Pedoman kesiapsiagaantanggap darurat di gedung perkantoran Pedoman kesiapsiagaan tanggap darurat di gedung perkantoran 21 8. Regu Evakuasi 8. Regu Evakuasi Terima informasi dari Koordinator lantai/zona Ada korban ? Selesai Berkumpul di tempat berhimpun , data jumlah karyawan Tidak Ya Ya Tempat posisi tunggu instruksi dari Koordinator lantai Arahkan pengunjung / penghuni menuju tangga darurat untuk berkumpul di tempat berhimpun, cegah penggunaan lift Ya Laporkan data karyawan kpd koordinator Lantai//zona Ada instruksi evakuasi ? Laporkan Koordinator lantai/ zona, tunggu sampai ada bantuan dari Regu Medis ke TKP Periksa penghuni lokasi/ lantai, pastikan tidak ada orang yang tertinggal Tidak Data lengkap ? Laporkan ke Koordinator lantai/ zona Tidak Ya ď‚§ Prosedur bagan alir, instruksi kerja darurat ancaman bom Bab 5. Pelatihan Simulasi Tanggap Darurat (Emergency Drill) ď‚§ Jadwal pelaksanaan ď‚§ Skenario simulasi ď‚§ Evaluasi pelaksanaan Lampiran : ď‚§ Daftar personil ď‚§ Daftar telepon penting ď‚§ Standar teks ď‚§ Peta bangunan (menunjukkan lokasi-lokasi penting dan jalur evakuasi) ď‚§ Skenario simulasi darurat ď‚§ Formulir-formulir Tahap 5 : Susun Rencana untuk Pelatihan Simulasi atau Emergency Drill Prosedur keadaan darurat hanya dokumen tertulis jika tidak pernah dilaksanakan dalam bentuk pelatihan yang biasa disebut pelatihan simulasi darurat atau emergency drill. Tujuan pelatihan simulasi darurat adalah agar tim tanggap darurat dan semua karyawan memahami dan terlatih dalam menghadapi keadaan darurat serta untuk memastikan semua sarana/peralatan darurat selalu dalam keadaan siap pakai dan berfungsi dengan baik. Agar pelaksanaan pelatihan simulasi darurat berjalan dengan baik, perlu disiapkan skenario kejadian secara rinci yang memuat siapa berbuat apa dan sistem/peralatan/sarana yang digunakan.
  • 30.
    22 Pedoman kesiapsiagaantanggap darurat di gedung perkantoran Pedoman kesiapsiagaan tanggap darurat di gedung perkantoran 51 Evaluasi pelaksanaan pelatihan simulasi diperlukan, untuk menilai : • Tingkat pemahaman dan keterampilan dari setiap anggota tim tanggap darurat terhadap prosedur; • Koordinasi dan komunikasi internal unit organsisasi dan external gedung perkantoran berkaitan tanggap darurat; • Keandalan sarana/peralatan darurat; • Kepatuhan penghuni bangunan gedung terhadap protap tanggap darurat diperlukan evaluasi pelaksanaan pelatihan simulasi. Evaluator bisa dari internal gedung perkantoran atau dari eksternal. Tahap 6 : Evaluasi dan Pemutakhiran Protap Evaluasi dan pemutakhiran protap tanggap darurat sangat diperlukan dengan tujuan agar protap sudah teruji dan dapat dilaksanakan ketika terjadi keadaan darurat. Penyempurnaan protap berdasarkan berbagai masukan diantaranya adalah dari : • Rekomendasi dari hasil laporan evaluasi pelaksanaan pelatihan simulasi darurat. • Rekomendasi hasil evalusi pelaksanaan penanggulangan keadaan darurat. • Adanya perubahan pada sarana/peralatan darurat, nama personil yang tercantum dalam organsiasi darurat pergantian nomor telepon. 7. Regu Pemadam Lantai 7. Regu Pemadam Lantai Alarm Padamkan api dengan Hose reel dan Hidran halaman Kebakaran ? Api padam ? Selesai Regu DPK tiba di TKP ?Pendinginan lokasi kebakaran, dan menunggu DPK dan Monitor status api Ya Buat Laporan ke Koordinator keamanan Api padam ? Ya Ya Ya Serahkan pemadaman kepada DPK dan bantu pemadaman Tidak Tidak Tidak Menuju ke Posko dan siaga menunggu perintah Ada perintah pemadaman ? Ya Tidak Tidak
  • 31.
    50 Pedoman kesiapsiagaantanggap darurat di gedung perkantoran Pedoman kesiapsiagaan tanggap darurat di gedung perkantoran 23 6. Regu Pemadam 6. Regu Pemadam Alarm Padamkan api dengan Hose reel dan Hidran halaman Kebakaran ? Api padam ? Selesai Regu DPK tiba di TKP ?Pendinginan lokasi kebakaran, dan menunggu DPK dan Monitor status api Ya Buat Laporan ke Koordinator keamanan Api padam ? Ya Ya Ya Serahkan pemadaman kepada DPK dan bantu pemadaman Tidak Tidak Tidak Menuju ke Posko dan siaga menunggu perintah Ada perintah pemadaman ? Ya Tidak Tidak Pengorganisasian Keadaan Darurat Manajemen darurat adalah proses dari penyiapan, penanggulangan dan pemulihan dari setiap kejadian yang tidak direncanakan yang memberikan dampak negatif terhadap kegiatan perkantoran. Secara garis besar manajemen darurat adalah bagaimana mengatasi kerentanan dalam keadaan darurat dimana manajemen keadaan darurat dapat berjalan dengan baik jika memenuhi paling tidak tiga pokok penting, yaitu pertama adanya tujuan yang ingin dicapai dalam keadaan darurat; kedua tujuan dicapai dengan mempergunakan kegiatan organisasi tanggap darurat; ketiga, kegiatan-kegiatan organisasi harus dilakukan pembinaan dan dievaluasi. Untuk melaksanakan kegiatan dan aktifitas manajemen darurat secara berkelanjutan diperlukan perencanaan, pengorganisasian termasuk pengisian staff, koordinasi, pelaksanaan dan pengendalian. Dalam kaitan dengan perencanaan telah dibahas pada Bab II. Dalam pengorganisasian keadaan darurat, selain organisasi darurat dan pengisian staff, masih diperlukan sarana pendukung lainnya seperti komunikasi, sarana/prasarana dan transportasi darurat dan yang tidak paling pentingnya adalah dukungan top manajemen. A. Dukungan Top Manajemen Dukungan top manajemen merupakan kunci keberhasilan dalam mencapai tujuan kesiapan manajemen darurat. Dukungan yang diperlukan berupa :
  • 32.
    24 Pedoman kesiapsiagaantanggap darurat di gedung perkantoran Pedoman kesiapsiagaan tanggap darurat di gedung perkantoran 49 1. Komitmen �����������������������������������������������������Komitmen adalah tekad atau kesanggupan dari pimpinan puncak yang dituangkan secara tertulis dengan singkat biasanya berisi kebijakan dan sasaran manajemen puncak di bidang kesiapsiagaan tanggap darurat. ���������Komitmen ini selanjutnya yang akan dipakai sebagai landasan operasional eselon dibawahnya. 2. Personil Untuk melaksanakan program-program penanggulangan keadaan darurat tentunya diperlakukan personil yang mempunyai wawasan dalam penanganan keadaan darurat. ������������������������������������������Top manajemen dapat mengupayakan personil- personil tersebut sekaligus dengan pola tugas dan tanggung jawab. 3. D a n a ������������������������������������������������Untuk melakukan berbagai kegiatan kesiapsiagaan tanggap darurat diperlukan dana seperti pembinaan terhadap personil seperti pelatihan peningkatan kemampuan personil tanggap darurat dan sosialisasi pemahaman tanggap darurat bagi penghuni gedung, penyediaan serta biaya perawatan secara berkala sarana/ prasarana, pelaksanaan gladi simulasi secara berkala. Dukungan dana yang proporsional dan rasional sesuai dengan jenis program penanggulangan keadaan darurat sangat diperlukan, agar program penanggulangan keadaan darurat dapat berjalan dengan baik. 5. Koordinator Tehnik 5. Koordinator Tehnik Api padam? Instruksi matikan lift, AC, listrik, dll? Ya Ya Cek di control room Koordinasikan dengan Tim, pastikan semua operator mengetahui kejadian kebakaran dan siap mengambil tindakan Laporkan kondisi kpd komando keadaan darurat Tidak Off-kan aliran listrik, lift, AC, dll Alarm berbunyi Kebakaran? SelesaiInformasikan kepada penghuni adanya Alarm palsu Tidak Ya Normalkan aliran listrik, lift, AC, dll Monitor blower bertekanan
  • 33.
    48 Pedoman kesiapsiagaantanggap darurat di gedung perkantoran Pedoman kesiapsiagaan tanggap darurat di gedung perkantoran 25 4. KoordinatorKeamanan 4.KoordinatorKeamanan AlarmKebakaran?Selesai Ya Hubungi, Siapkanjalanmasukmobil Siapkanlayout Keposkotisuntuk berkoordinasi Apipadam ? Tidak Keposko darurat KoordinasikandgnRegu dibawahnyauntuksiaga KirimReguPemadam,Printah PengamanankeReguPengaman PerintahPengaturanaruslalulintas kereguPengaturlalulintas KirimAmankanAreakebakaran AturLaporkankondisikpdkomandan keadaandarurattindakanselanjutnya Perlu bantuanDPK &polisi? BersamaDPKkeTKP,dan pasanggaripembatas pengamananarea berkoordinasidenganPolisi Monitorkondisi keadaan DPK&Polisi tiba? Pemadaman dilaksanakan? Apipadam ? Laporkankondisikpd Komandokeadaan darurat TidakYa Ya Tidak Ya TidakYa Tidak Tidak 4. Partisipasi Partisipasi ini didasarkan pada perbedaan tugas dan tanggung jawab diantara tingkat jenjang jabatan. Keterlibatan top manajemen secara aktif diikuti oleh eselon-eselon dibawahnya akan memberikan dampak positif pada semua kegiatan kesiapsiagaan tanggap darurat. Partisipasi aktif top manajemen diharapkan akan dapat memberikan perubahan-perubahan fun­damental dalam perilaku menghadapi keadaan darurat, bagi semua karyawan yang menghuni bangunan gedung perkantoran. Perubahan perilaku memerlukan waktu, dengan komitmen yang kuat dari top manajemen akan menjadi katalisator yang positif terhadap perubahan perilaku. B. Organisasi Darurat Organisasi darurat adalah pegelompokan orang-orang serta penetapan tugas, fungsi, wewenang serta tanggungjawab masing-masing dengan tujuan terciptanya aktifitas yang berdaya guna dan berhasil dalam mencapai tujuan yang berkaitan dengan kedaruratan. Sesuai dengan tujuan keadaan darurat maka organisasi darurat hanya berfungsi dan melaksanakan kegiatan pada keadaan darurat saja, sehingga dalam penyusunan dan penetapan organisasi darurat harus selalu mengacu dengan organisasi pelaksana kegiatan normal (rutin) yang ada pada bangunan. Dengan demikian penetapan susunan organisasi serta tugas dan fungsi-fungsi dari setiap unit yang ada harus disesuaikan dengan organisasi dalam keadaan normal termasuk serta
  • 34.
    26 Pedoman kesiapsiagaantanggap darurat di gedung perkantoran Pedoman kesiapsiagaan tanggap darurat di gedung perkantoran 47 kedudukan dan sifat hubungan antara masing-masing unit tersebut. Organisasi sebagai wadah legal untuk menampung berbagai kegiatan yang harus dilaksanakan pada suatu organisasi maka juga diperlukan penempatan tenaga pelaksana untuk memaksimalkan daya guna kepada organisasi. Pemanfaatan secara maksimal personil yang tersedia pada bangunan gedung dimungkinkan jika personil yang melaksanakan penanggulangan keadaan darurat mempunyai kompetensi dalam mencapai tujuan organisasi darurat yaitu mengendalikan upaya pengevakuasian penghuni gedung pada saat terjadi keadaan darurat, penyelamatan manusia dan aset pada keadaan darurat dan pasca keadaan darurat. Sesuai dengan tujuan kesiapsiagaan darurat, organisasi keadaan darurat pada bangunan gedung perkantoran sebaiknya terdiri dari unsur pengelola bangunan dan penghuni bangunan dengan tugas pokoknya adalah mengembangkan potensi anggota tim tanggap darurat dan menyelenggarakan pembinaan terhadap penghuni gedung dalam kesiapsiagaan menghadapi keadaan darurat, dan tanggung jawabnya adalah terlaksananya pengevakuasian, upaya penyelamatan orang yang sedang berada dalam gedung dari tempat bencana ke tempat aman yang telah ditentukan dan upaya penyelamatan aset gedung perkantoran seperti penyelamatan dokumen, pemadaman kebakaran tingkat awal sampai api besar dll. Unit organisasi darurat bangunan gedung perkantoran dapat dikelompokkan menjadi 2 (dua) kelompok yaitu : 3. KoordinatorKeadaanDarurat 3.KoordinatorKeadaanDarurat Alarm/Terima laporan Koordinasikandengan koord.Keamanan, Lantai&Teknik Kebakaran? PerintahkanKoord. Keamananmenghubungi DPKdanaparat Kepolisian PerintahkanKoordinator Teknikmembacakan Teksdarurat Kondisi memburuk? Selesai Ya Tidak Ya KePoskodarurat, KoordinasikandenganKoord. Keamanan&Teknsi,, KomandanLantaiuntuk tindakanyangdiperlukan Tidak DPK&Polisi tiba? Apipadam? Monitorkondisi kebakaran& keamanan Ya Ya Tidak InstruksikeOperatoruntuk informasikankepadapenghuni adanyaAlarmpalsu Tidak Tidak Laporkankondisikpd TopManajemen Apipadam?
  • 35.
    46 Pedoman kesiapsiagaantanggap darurat di gedung perkantoran Pedoman kesiapsiagaan tanggap darurat di gedung perkantoran 27 2. KoordinatorLantai/Zona 2.KoordinatorLantai/Zona Alarm/Terima laporan InstruksiPemadaman kepadaReguPemadam lantai/zona LaporkankeKKD Kebakaran? Kondisi memburuk? Selesai Tidak Ya Perintah: ReguEvakuasiuntuk evakuasisemua penghunilantaidan ReguPenyelamat dokunmen Koordinasikan dengankoordinator keamananuntuk pemadamlanjut Tidak Apipadam? Ya Laporkankondisikpd KoordinatorKeadaan Darurat Tidak Ya 1. Pengelola Gedung terdiri dari : • Kelompok Keamanan : Regu Pamadam Api, Regu Medis, Regu Penyelamat, Regu Pemandu Instansi Terkait, Regu Pengaman, Regu Pengaturan Parkir. • KelompokTeknisi : Operator Ruang Monitor dan Komunikasi, Operator Lift, Operator Listrik dan Genset, Operator AC dan Ventilasi dan Operator Pompa Pemadam dan Tanki Air. 2. Penghuni bangunan tetap terbagi atas perlantai untuk gedung dengan konstruksi vertikal atau zona untuk gedung dengan konstruksi horizontal : Regu Evakuasi, Regu Penyelamat Dokumen dan Regu Pemadam Lantai/ Zona. Contoh organigram dari organisasi tanggap darurat dan personalia yang ditunjuk dalam organisasi adalah sebagai berikut :
  • 36.
    28 Pedoman kesiapsiagaantanggap darurat di gedung perkantoran Pedoman kesiapsiagaan tanggap darurat di gedung perkantoran 45 REGU PEMADAM LANTAI/ZONA KOORDINATOR LANTAI/ZONA REGU MEDIS REGU PENGAMAN REGU PENGATURAN PARKIR KOMANDAN KEADAAN DARURAT (KKD) KOORDINATOR KEAMANAN REGU PEMADAM KEBAKARAN REGU EVAKUASI LANTAI/ZONA REGU RESCUE REGU PENYELAMAT DOKUMEN LANTAI/ZONA OPERATOR R. MONITOR & KOMUNIKASI OPERATOR LIFT OPERATOR POMPA PEMADAM & TANKI AIR OPERATOR AC DAN VENTILASI OPERATOR LISTRIK DAN GENSET KOORDINATOR TEKNIK Susunan organisasi di atas hanya berfungsi pada jam kerja dan untuk di luar jam kerja maka kelompok penghuni bangunan tidak ada sehingga yang berfungsi adalah kelompok keamanan dan teknisi/operator teknis jaga. Karena keadan darurat bersifat tiba-tiba dan tanggapan harus secepat mungkin, maka kordinator keadaan darurat dan para koordinator lainya harus mempunyai kemampuan dalam : • Petunjuk dan pengarahan yaitu memberikan perintah- perintah atau instruksi secara cepat kepada bawahan BAGANALIRDARURATKEBAKARANberdasarkanperannya: 1. Semuakaryawanyangmelihatapiataumendengaralarm 1.Semuakaryawanyangmelihatapiataumendengaralarm KebakaranAlarmBunyi? Bunyikanalarm/informasikan kepadaKoord.Lantai AlarmKebakaran? Tidak Tidak Ya Ya Instruksi evakuasi? MenujuTitikBerkumpul Selesai TetapBekerja Ya Tidak
  • 37.
    44 Pedoman kesiapsiagaantanggap darurat di gedung perkantoran Pedoman kesiapsiagaan tanggap darurat di gedung perkantoran 29 Prosedur Darurat Prosedur darurat adalah prosedur yang digunakan sebagai acuan untuk melakukan tindakan darurat. Dalam menyusun prosedur darurat tentunya harus mampu menjawab pertanyaan yang terkait dengan kesiapsiagaan tanggap darurat yaitu : 1. Tindakan apa yang harus dillakukan dalam keadaan darurat? 2. Kapan tindakan itu harus dilaksanakan? 3. Dimanakah tindakan itu harus dikerjakan? 4. Siapakah yang akan melaksanakan tindakan? 5. Bagaimanakah caranya melaksanakan tindakan itu? Berdasarkan pertanyaan tersebut maka setiap potensi bahaya yang terkandung dalam keadaan darurat perlu dibuatkan prosedur tanggap darurat yaitu : A. Prosedur Darurat Kebakaran TUJUAN Tujuan dari prosedur ini adalah untuk memberikan pelaksanaan operasional kepada Organisasi Tanggap Darurat mengenai tindakan-tindakan yang harus diambil jika terjadi kebakaran guna meminimalkan timbulnya kejadian kebakaran dan dampak yang diakibatkannya. RUANG LINGKUP Prosedur ini dilaksanakan mulai adanya teriakan kebakaran atau terdengarnya bunyi alarm sampai adanya api sampai api padam. dalam melaksanakan tugas masing-masing, agar tugas dapat dilaksanakan dengan benar dan tertuju pada tujuan darurat. Instruksi cepat dalam pelaksanaan keadaan darurat selain berfungsi untuk perintah pelaksanaan mana yang boleh dan mana yang tidak boleh juga berfungsi mengkoordinasi kegiatan agar efektif tertuju pada realisasi tujuan yang ditetapkan sebelumnya. • Memimpin yaitu kemampuan memberikan perintah sehingga bawahannya segera bertindak yang meliputi pengambilan keputusan, mengadakan komunikasi, memberi semangat dan mendorong kepada bawahan agar segera mengambil tindakan darurat. • Koordinasi yaitu agar semua pelaksanaan pekerjaan terhubungkan, menyatu dan selaras untuk memperkecil kekacauan, kepanikan dan kekosongan. Koordinasi dapat berjalan dengan baik jika semua instruksi diberikan secara jelas dan penerima instruksi memahami dan bisa melaksanakan dengan benar. Uraian Tugas Organisasi Tanggap Darurat : 1. Uraian Tugas Secara Umum Uraian tugas organisasi tanggap darurat secara umum adalah berikut : a. Memahami sepenuhnya tata letak bangunan, baik mengenai daerah perkantoran yang menjadi tanggung jawabnya maupun mengenai bangunan gedung secara keseluruhannya terutama mengenai jalan-jalan keluar untuk menyelamatkan diri.
  • 38.
    30 Pedoman kesiapsiagaantanggap darurat di gedung perkantoran Pedoman kesiapsiagaan tanggap darurat di gedung perkantoran 43 b. Memahami dan mengetahui sarana darurat yang terdapat di dalam gedung, mengetahui dimana lokasi masing-masing, bagaimana cara bekerjanya, bagaimana memanfaatkannya dan menggunakannya sesuai dengan perannya masing-masing. c. Memahami sepenuhnya tentang prosedur yang harus diikuti pada waktu terjadi keadaan darurat dan bila terjadi haruslah diperoleh kepastian bahwa prosedur tersebut akan dilaksanakan sebagaimana mestinya oleh mereka yang diserahi tanggung jawab. d. Memelihara daftar yang terakhir tentang personil di bawah tanggung jawabnya. 2. Uraian Tugas Koordinator Keadaan Darurat a. Memimpin operasi penanggulangan keadaan darurat; b. Memastikan prosedur penanggulangan keadaan darurat ini dipatuhi dan dilaksanakan oleh setiap personil termasuk penghuni gedung; c. Memberikan instruksi dan dalam setiap tindakan darurat; d. Melakukan komunikasi efektif dengan instansi terkait seperti Dinas Kebakaran, PLN, Polisi, BMG dan lain- lain; e. Melaporkan status keadaan darurat kepada unsur Pimpinan Manajemen. Peralatan perseorangan: 1. Megaphone. 2. Self Contain Breathing Apparatus (SCBA). 3. Lampu senter. 4. Baju Pemadam. 5. Tandu. 6. Perkakas alat bantu pemadam (Kapak, linggis dll). 7. Kursi Evakuasi (evachair). E. Tranportasi Darurat Transporatasi yang terkait dengan penanggulangan keadaan darurat adalah sarana tranportasi : 1. Korban kecelakaan untuk segera dibawa ke Rumah Sakit seperti kendaraan Mobil Ambulans. 2. Kendaraan cadangan ketika dibutuhkan dalam keadaan darurat.
  • 39.
    42 Pedoman kesiapsiagaantanggap darurat di gedung perkantoran Pedoman kesiapsiagaan tanggap darurat di gedung perkantoran 31 4. Area Berkumpul atau Titik berkumpul. 5. Poskotis (Pos Komando Taktis) Kebakaran, bila tidak ada minimal dapat menggunakan pos satpam dan yang terpenting tersedianya gambar denah tiap lantai bangunan yang dilengkapi dengan letak perlengkapan pencegahan dan penanggulangan kebakaran, jalur evakuasi, posisi dan fungsi lift, dsb. ������������������������Juga apakah menggunakan fire lift atau tidak. Sarana yang dibutuhkan : 1. Hidran halaman, peralatan penyemprot air di halaman yang dapat disambungkan dengan pompa mobil pemadam kebakaran. 2. Hidran gedung (hose reel), peralatan penyemprot air dalam bangunan gedung bila terjadi kebakaran tahap awal dan sebelum membesar. 3. Air yang cukup minimal untuk pemadaman 30 menit. 4. APAR (alat pemadam api ringan), pemadam api tabung yang bisa dibawa/ diangkat dengan tangan. 5. Sistem alarm yang terdiri dari panel dan peralatan pendek fire alarm manual, Biasanya ditempatkan pada dinding bangunan dan diberi penutup kaca. Bila terjadi kebakaran pecahkan kaca penutup, kemudian tarik handel maka alarm segera berbunyi. 6. Detektor, akan membunyikan alarm jika terkena kebakaran. 7. Blower bertekanan untuk tangga darurat. 3. �������������������������������Uraian tugas Kelompok Keamanan a. Koordinator Keamanan • Memimpin operasi penanggulangan keadaan darurat yang terkait dengan operasi pemadaman dan pengamanan; • Memastikan prosedur penanggulangan keadaan darurat ini dipatuhi dan dilaksanakan oleh setiap personil dibawah koordinasinya; • Minta bantuan dari luar seperti Dinas Pemadam Kebàkaran, Ambulans dan tenaga medis dari rumah sakit terdekat, POLRI terdekat untuk pengamanan area; • Mendampingi/membantu tugas instansi terkait (Dinas Pemadam Kebakaran, Kepolisian) yang telah tiba dilokasi; • Melaporkan status pelaksanaan tugas darurat sesuai dengan tanggung jawabnya ke Koordinator Keadaan darurat. b. Regu Pemadaman Kebakaran • Melaksanakan pemadaman tingkat lanjut diseluruh area gedung; • Melokalisasi area yang terbakar sampai bantuan dari Dinas Kebakaran tiba; • Memandu Petugas Dinas Kebakaran menuju Lokasi kejadian. c. Regu Pengaman • Menangani urusan keamanan dalam bangunan maupun lingkungannya saat penanggulangan darurat berlangsung;
  • 40.
    32 Pedoman kesiapsiagaantanggap darurat di gedung perkantoran Pedoman kesiapsiagaan tanggap darurat di gedung perkantoran 41 • Melaksanakan pengawasan area dan mencegah orang yang dicurigai menggunakan kesempatan melakukan kejahatan; • Menangkap orang yang jelas-jelas telah melakukan kejahatan dan membawanya ke POSKO; • Bersama tim evakuasi memeriksa ruangan dan memastikan benar-benar bahwa semua personil telah keluar dengan aman dan mengunci pintu. Tim ini adalah tim yang terakhir meninggalkan lantai. d. Regu Parkir • Mengatur perparkiran saat penanggulangan keadaan darurat termasuk pengaturan jalur dan rambu-rambu; • Mengatur arus mobil masuk dan keluar termasuk mobil unit Dinas Kebakaran dan Mobil Kepolisian; • Mengantarkan Dinas Pemadam ke Posko; • Bekerjasama dengan Tim Pengaman dan Kepolisian dalam masalah parkir. e. Regu Medis • Memberikan pertolongan kepada korban (sakit dan cedera) di dalam dan luar gedung; • Berusaha memanggil ambulans dan mengatur penggunaannya; • Mengatur pengiriman orang sakit, cedera ke Rumah Sakit terdekat dengan menggunakan sarana yang memadai (ambulans); melalui Paging Line. Tanda bahaya kebakaran akan berbunyi secara terus menerus di lantai dimana akan dilaksanakan evakuasi. D. Sarana/Prasarana Darurat �������������������������������������������������Sarana/prasarana darurat sangat diperlukan untuk penyelamatan penghuni bangunan dan asset gedung perkantoran, yaitu : ��������������������������������Prasarana yang dibutuhkan adalah : 1. Sarana jalan keluar bagi penghuni bangunan, dan untuk gedung bertingkat berupa tangga darurat dan dilengkapi dengan pintu tahan api dan asap yang memenuhi persyaratan peraturan perundangan atau standar nasional, dan dilengkapi dengan petunjuk arah dan lampu darurat. 2. Sarana Jalur masuk mobil pemadam kebakaran/ambulans gawat darurat, agar bebas hambatan dari portal, polisi tidur. 3. Lapis perkerasan, khusus untuk mobil tangga kebakaran diperlukan lapis perkerasan untuk daerah tempat berhentinya mobil pemadam kebakaran, diberi perkerasan khusus sehingga mampu menahan beban statis mobil. Tempat-tempat dimana jack (kaki penahan) mobil bertumpu dirancang khusus sehingga mampu menahan jack belakang (maks 15 ton), jack depan (maks 17,34 ton) dan jack samping (maks 10 ton). Bila halaman bangunan terbatas, maka jalan lingkungan di sekitar bangunan dapat dipakai sebagai lapis perkerasan.
  • 41.
    40 Pedoman kesiapsiagaantanggap darurat di gedung perkantoran Pedoman kesiapsiagaan tanggap darurat di gedung perkantoran 33 Pengertian : Selesai Pengujian Alarm Kebakaran adalah selesainya pelaksanaan dari pengujian sinyal alarm. Untuk gedung yang dilengkapi dengan sistem peringatan sarana komunikasi melalui tanda peringatan bahaya atau alarm seperti sistem deteksi asap/panas otomatis, Sistem Sprinkler, Sistem Manual (dengan memecah kaca tombol manual), dan tahapan tanda bahaya terdiri dari 2 (dua) tahap yaitu tanda bahaya level I dan II. Untuk lebih memudahkan pemberian informasi ke penghuni banguan, gedung sebaiknya dilengkapi dengan sistem peringatan dini dan alarm. Jika ada Tanda bahaya tahap I (lokal alarm) berarti tanda bahaya untuk siap/siaga. Bila tanda bahaya pada area dimana terdapat asap atau panas lantai kejadian maka alarm akan berfungsi terus menerus dan secara visual akan terlihat di : • Sub panel, menunjukan zona lantai tempat bekerjanya alarm kebakaran. • Panel induk yang menunjukkan lantai tempat bekerjanya alarm kebakaran. Jika alarm tersebut adalah sinyal alarm palsu maka ditindak lanjuti dengan pemberitahuan penjelasan tantang adanya alarm palsu, dan jika terjadi kebakaran pada lantai tersebut maka semua alarm pada lantai tersebut akan berbunyi dan dilanjutkan dengan pengumuman yang memberikan penjelasan kondisi darurat pada lantai tersebut serta dimulainya evakuasi. Untuk Tanda bahaya tahap II atau general alarm adalah tanda dimulainya evakuasi setelah situasi kebakaran telah diinformasikan, pengumuman evakuasi akan disampaikan • Membantu dan memandu menempatkan orang- orang yang sedang sakit menuju ke tempat aman yang terdekat; • Melaporkan ke Koordinator Keamanan dalam hal bantuan medis dan jumlah orang yang mengalami kecelakaan. f. Regu Penyelamatan • Mencari dan menyelamatkan karyawan yang terjebak dalam bangunan serta barang berharga; • Membantu dalam upaya pencarian lokasi bom, dalam hal adanya ancaman bom; • Melaporkan ke Koordinator Keamanan selama operasi penyelamatan. 4. Uraian tugas Kelompok Penghuni Gedung a. Koordinator Lantai/Zona : • Memimpin operasi darurat (penyelamatan asset dan evakuasi penghuni) di lantai/zona yang menjadi tanggung jawabnya; • Memastikan prosedur penanggulangan keadaan darurat ini dipatuhi dan dilaksanakan oleh setiap personil dibawah koordinasinya; • Menerima perintah dan melaporkan jalannya operasional darurat kepada Koordinator Keadaan Darurat. b. Regu Evakuasi : • Memandu evakuasi penghuni lewat tangga darurat setelah mendapat perintah dari Koordinator Lantai;
  • 42.
    34 Pedoman kesiapsiagaantanggap darurat di gedung perkantoran Pedoman kesiapsiagaan tanggap darurat di gedung perkantoran 39 • Memeriksa ruangan kantor bila kemungkinan ada personil yang masih tertinggal; • Menghitung jumlah karyawan yang berevakuasi dari lantai yang menjadi tanggung jawabnya dan memeriksa ulang di tempat berkumpul di luar gedung. Bila ternyata ada yang masih tertinggal di dalam ruangan, segera lapor ke Komandan lantai; • Melaporkan ke Komandan Lantai jika terjadi kecelakaan. c. Regu Pemadam Lantai/Zona : • Memadamkan kebakaran tingkat awal dengan menggunakan APAR/Fire Extinguisher atau Hose reel jika terjadi kebakaran di lantainya; • Melaporkan ke Komandan Lantai operasional pemadam api. d. Regu Penyelamat Dokumen : • Menyelamatkan dokumen penting yang harus dibawa menuju ke Posko; • Melaporkan ke Komandan Lantai semua dokumen telah diamankan ke Posko. 5. Uraian tugas Kelompok Teknisi a. Koordinator Teknisi : • Memastikan semua sarana darurat beroperasi selama keadaan darurat; • Memastikan prosedur penanggulangan keadaan darurat ini dipatuhi dan dilaksanakan oleh setiap personil dibawah koordinasinya; Pengertian : sinyal alarm palsu adalah sinyal alarm bekerja berupa suara bel atau nyala lampu karena adanya gangguan sistem/teknis bukan karena adanya kondisi darurat. TEKS 3 : Saat diperlukan evakuasi dari bangunan “Perhatian, perhatian. Telah terjadi keadaan darurat. Kepada Saudara-saudara yang berada di bangunan, harap segera meninggalkan ruangan menuju keluar melalui pintu terdekat. Petugas evakuasi akan memandu Saudara” (umumkan dua kali) Pengertian : Evakuasi adalah pemindahan penghuni bangunan dari tempat yang tidak aman menuju ketempat yang aman TEKS 4 : Pengumuman Adanya Kegiatan Uji “Perhatian, perhatian. Tim pemeliharaan kami akan melakukan pengujian pada alarm kebakaran. Mohon tanda alarm ini diabaikan. Kami ulang, “ Perhatian, perhatian. Tim pemeliharaan kami akan melakukan uji pada alarm kebakaran. Mohon tanda alarm ini diabaikan. Pengumuman lebih lanjut akan diberikan setelah pengujian selesai. Terima kasih.” (umumkan dua kali) Pengertian: Kegiatan Uji adalah kegiatan yang dilakukan untuk pengujian alarm, sehingga alarm berbunyi namun bukan karena keadaan darurat. TEKS 5 : Pengumuman Selesai Pengujian Alarm Kebakaran “Perhatian, perhatian. Uji alarm telah selesai dilaksanakan Terima kasih atas perhatian dan kerja samanya.” (umumkan dua kali).
  • 43.
    38 Pedoman kesiapsiagaantanggap darurat di gedung perkantoran Pedoman kesiapsiagaan tanggap darurat di gedung perkantoran 35 dan dilanjutkan pemberitahuan tentang kondisi darurat kepada semua penghuni gedung. • Komunikasi internal dalam bangunan dimana suara akan terdengar ke seluruh bagian dalam bangunan (paging system). • Komunikasi eksternal diluar gedung seperti car call, dimana semua penghuni bangunan yang berada diluar bangunan akan mendengar informasi keadaan darurat. Untuk komunikasi darurat ke penghuni perlu ada teks informasi atau pengumuman keadaan darurat yang baku dan tertulis. Informasi ini dapat dibacakan oleh operator melalui sarana komunikasi internal (paging line atau car call) atau direkam lebih dulu melalui kaset. �������� ���������������������������������������������������Sebagai contoh berikut adalah teks informasi pada berbagai keadaan yaitu : TEKS 1 : Saat sinyal alarm aktif “Perhatian, perhatian. ��������������������������������������Alarm kebakaran telah aktif, penyebab alarm masih belum diketahui. Harap tenang dan menunggu instruksi lebih lanjut. Terima kasih” (umumkan dua kali) Pengertian : sinyal alarm aktif adalah sinyal alarm bekerja berupa suara bel atau nyala lampu karena adanya indikasi adanya asap/panas atau gangguan instalasi alarm. TEKS 2 : Jika sinyal alarm palsu “Perhatian, perhatian. ������������������������������Kami telah menemukan penyebab alarm berbunyi dan ternyata oleh gangguan teknis. �������������Kini situasi telah kembali normal. Kami mohon maaf untuk gangguan ini. Terimakasih.” �(umumkan dua kali) • Melaporkan status pelaksanaan tugas darurat sesuai dengan tanggung jawabnya ke Koordinator Keadaan darurat. b. Operator Ruang Kendali/kontrol panel dan Komunikasi : • Jika monitor kontrol panel menyala dan alarm berbunyi, segera menghubungi zone/lantai yang termonitor dan memastikan penyebab alarm dan melaporkan ke Koordinator Teknis; • Menangani hal-hal yang berkaitan dengan komunikasi keadaan darurat sesuai dengan perintah dari Koordinator Teknisi seperti : - Menerima dan mencatat laporan keadaan darurat dan segera menghubungi Koordinator Keadaan Darurat dan Koordinator Keamanan; - Menyampaikan pengumuman atas perintah Koordinator Keadaan Darurat ke setiap lantai atau seluruh gedung lewat Public Address. • Membunyikan general alarm atau alarm per lantai atas perintah Koordinator Keadaan Darurat. c. Operator Lift : • Mematikan power penggerak Lift Penumpang dan semua posisi Lift di lantai dasar; • Memanual operasi Fire Lift, dan stand-by dilantai dasar; • Stand-by di depan Fire Lift, dan bersiap untuk akan mengoperasikan Lift, jika dibutuhkan untuk keperluan menolong korban dan operasi pemadaman.
  • 44.
    36 Pedoman kesiapsiagaantanggap darurat di gedung perkantoran Pedoman kesiapsiagaan tanggap darurat di gedung perkantoran 37 d. Operator A/C & Pengendalian Asap : • Mematikan semua power penggerak A/C telah mati atau tidak beroperasi (pada posisi off); • Siaga untuk mengoperasikan Pressure Rise Fan/Kipas Udara Tekanan Positif secara manual pada ruang tangga darurat bila sistim otomatis tidak bekerja pada saat general/local alarm berbunyi. e. Operator Listrik/Genset : • Siaga untuk mengoperasikan on atau off listrik pada lantai tertentu atau seluruh gedung sesuai instruksi Koordinator Teknisi; • Siaga untuk mengoperasikan Genset secara manual bila sistim otomatis tidak bekerja pada saat pasokan listrik PLN terputus. f. Operator Pompa Kebakaran : • Siaga untuk mengoperasikan pompa air secara manual bila sistim otomatis tidak bekerja sehingga dapat menyediakan air untuk kebutuhan pemadaman kebakaran; • Siaga melihat posisi ketinggian air pada kontrol panel dan melaporkan kondisi air ke Koordinator Teknis. g. Regu Dokumentasi & Hubungan Manyarakat : • Menyiapkan kamera/handycam, dan merekam semua aktifitas pelaksanaan kegiatan kedaruratan; • Mendokumentasi semua kegaiatannya dan melaporkan ke Koordinator Teknis; • Memberikan informasi terkait dengan kejadian darurat dan pelaksanaan ke Instansi/ Masyarakat. C. Komunikasi Darurat Komunikasi adalah kunci utama dalam pengiriman berita darurat secara cepat. Koordinasi dan kerjasama tim tanggap darurat tidak akan berjalan dengan baik tanpa tersedianya sarana komunikasi darurat. Penghuni di dalam maupun diluar bangunan juga tidak akan mendengar informasi berita maupun instruksi darurat jika tidak tersedia sarana yang memadai. ��������������������������������������������������Sarana Komunikasi darurat yang diperlukan adalah : 1. Panggilan terbatas Panggilan yang ditujukan kepada Personil tanggap darurat petugas saja, dengan berbagai metoda yaitu : • Telpon biasa. Panggilan tersebut melalui telepon yang terpasang ditempat petugas yang termasuk didalam organisasi keadaan darurat tersebut. • Handy talki Tanda panggilan dari pesawat HT pada frekwensi tertentu yang dibawa oleh petugas. 2. Panggilan umum Untuk pemberian informasi darurat ke semua penghuni bangunan baik dalam gedung maupun, media yang bisa digunakan sistem alarm atau tanda bahaya. maka diperlukan tanda bahaya umum tersebut dibunyikan