ICT80003 – PROFESSIONAL PROJECT – SOLUTION DOCUMENT
1PLANET TECHNOLOGY GROUP
Project plan
Supervisor: Ronald Bartels
Group: Niharika Neervani (Leader) 100042073 Mobile: 0470419413
Gelareh HosseinPour Niri 100100052
Batish Sama 100048262
Long Trieu 100010287
Kush Luthra 6627412
Suresh Kumari 4985559
ICT80003 – PROFESSIONAL PROJECT – SOLUTION DOCUMENT
2PLANET TECHNOLOGY GROUP
Executive Summary
This report introduces the comprehensive process of carrying out the project of “Developing a
prototype CRMusing Microsoft Dynamics for Planet Technology Group”. The project starts from
identifying requirements, objectives and other constraints to formulate a descriptive scope
statement. Supplementally, a brief background research of Customer Relationship Management
system was carried out to bolster understanding before getting into the configuration phase.
Next, System Requirement Specification documents was elaborated based on requirement
elicitation conducted through an interview with the CEO before construction corresponding
models (e.g. Process flows and data flows diagram). Besides, some of the risks emerged from the
project have been identified so that a mitigation plan can be built. Finally, all project deliverables
are encapsulated and presented in the last section of this document, including
 Microsoft Dynamics CRM prototype configuration
 Sample testing data
 User manuals
 Email marketing integration
ICT80003 – PROFESSIONAL PROJECT – SOLUTION DOCUMENT
3PLANET TECHNOLOGY GROUP
Table of Contents
Executive Summary......................................................................................................................... 2
Table of Contents............................................................................................................................ 3
1. Introduction ................................................................................................................................ 5
1.1. Background .......................................................................................................................... 5
1.2. Key personnel....................................................................................................................... 6
1.2.1. Planet Technology Group.............................................................................................. 6
1.2.2. Swinburne University.................................................................................................... 7
1.3. Objectives............................................................................................................................. 8
1.4. Scope.................................................................................................................................... 9
2. Microsoft Dynamics CRM.......................................................................................................... 11
2.1. Background to CRM ........................................................................................................... 11
2.2. Some dominant CRM vendors in the market .................................................................... 12
2.3. Why Microsoft Dynamics CRM.......................................................................................... 15
3. System Requirement Specification (SRS).................................................................................. 16
3.1. Functional requirements.................................................................................................... 16
3.2. Non-functional requirements ............................................................................................ 20
4. Requirements modelling........................................................................................................... 22
4.1. Process flow diagram......................................................................................................... 22
4.2. Data flow diagram.............................................................................................................. 24
4.3. Entity relationship diagram................................................................................................ 25
5. Project management................................................................................................................. 26
5.1. Project time management ................................................................................................. 26
5.2. Project risk management................................................................................................... 27
6. Project deliverables................................................................................................................... 29
6.1. Microsoft Dynamics CRM prototype configuration........................................................... 29
6.1.1. Primary entities........................................................................................................... 29
6.1.2. Sales entities ............................................................................................................... 29
6.1.3. Marketing entities....................................................................................................... 30
6.1.4. Supporting entities...................................................................................................... 30
ICT80003 – PROFESSIONAL PROJECT – SOLUTION DOCUMENT
4PLANET TECHNOLOGY GROUP
6.1.5. Business processes...................................................................................................... 30
6.2. Sample testing data ........................................................................................................... 31
6.3. User manuals ..................................................................................................................... 32
6.4. Email marketing integration .............................................................................................. 32
7. Conclusion................................................................................................................................. 32
References..................................................................................................................................... 33
ICT80003 – PROFESSIONAL PROJECT – SOLUTION DOCUMENT
5PLANET TECHNOLOGY GROUP
1. Introduction
This document provides a descriptive overview of the project carried out in Planet Technology
Group (Planet Tel) to implement a Customer Relationship Management (CRM) system to
automate business processes while aligning with the long-term strategy. This document aims at
different levels of management within Planet Tel such as C-level executives (e.g. CTO), IT
manager, Marketing manager and Sales manager.
This document will assist the development of the project by the following means:
 Establish an agreed-upon scope statement to support scoping the project and prevent
potential scope creep.
 Specify the critical success factors and acceptance criteria of the system so the team will
have a good visionover what is expected of them as well as what the management should
do to facilitate the project.
 Provide an accurate estimation of the time and budget (in terms of hour) needed to
complete the project in order for the team to keep good track of the project progress.
 Specify in detail the deliverables of each milestone along with activities and resources
required for producing the deliverables.
 Identify and assess the risks inherent in the project then suggest mitigation strategy and
contingency plan.
1.1. Background
Planet Technology Group (Planet Tel) was founded in 2009 and it quickly grew into one of the
fastest growing telecommunication service provider in Australia. The company is specialised in
providing whole-of-business solutions such as voice, broadband and cloud services. The business
philosophy of Planet Tel is understanding the challenges and objectives of clients in order to
deliver high-performance IT solutions and reliable customer service. Customers of Planet Tel are
big corporates which vary from hotels and resorts to airlines, such as Starwood, Malaysia Airlines
and China Airlines.
ICT80003 – PROFESSIONAL PROJECT – SOLUTION DOCUMENT
6PLANET TECHNOLOGY GROUP
The current business processes in Planet Tel are complex, inefficient and ineffective, which put a
heavy burden on the operation of the firm. Particularly, almost all the business processes are
carried out on a manual basis (i.e. Excel based) while the sales and marketing staff spend most
of their time fixing documents, consolidating data and handle the customer interaction manually.
Customers of Planet Tel are mostly corporate and wholesale customers, therefore it is even more
critical to maintain the customer relationship and ensure their satisfaction. The current outdated
business processes are not capable of maintaining the progressively bigger volume of customers
due to the lack of computerised communication and report. Consequently, there is an increasing
need for a system in place that is capable of automating the sales, marketing and support
processes, internal and external communication, report handing, documentation of current
processes as well as accounting and billing. In this regard, Planet Tel will be able to enhance the
experience of customer in the sense that more means of communication (e.g. social media, live
chat, SMS and fax) will help increase the effectiveness of customer interaction. Marketing
activities can be carried out collaboratively through various channels while campaign
customisation is achievable through data mining and machine learning (CRM Objectives 2005).
Overall, the CRM system will help eliminate redundancies and work duplications amongst
departments (especially Sales between Marketing), which ultimately will increase the customer
satisfaction towards Planet Tel’s services.
1.2. Key personnel
1.2.1. Planet Technology Group
 The key stakeholders of this project include:
 Chief Executive Officer
 Chief Technology Officer
 Sales team
 Marketing team
 IT department
ICT80003 – PROFESSIONAL PROJECT – SOLUTION DOCUMENT
7PLANET TECHNOLOGY GROUP
1.2.2. Swinburne University
Name Role Contact Responsibilities
Ronald
Bartels
Supervisor rbartels@swin.edu.a
u
 Supervise the project
 Mentor the project team
 Monitor the weekly progress
 Give feedback on weekly
progress
 Counsel the project team
 liaise with clients where
appropriate
Niharika
Neervani
Team leader 100042073@studen
t.swin.edu.au
Group responsibility:
 Convene and chair meetings
 Allocate tasks and
responsibilities
 Monitor the project schedule
 Consolidate the submissions
 Communicate with clients
Project responsibility:
 Business process analysis and
modelling
Gelareh
HosseinPour
Librarian 100100052@studen
t.swin.edu.au
Group responsibility:
 Maintain a repository for
project documentation
 Document meeting minutes
Project responsibility:
 Business process analysis and
modelling
Long Trieu Member 100010287@studen
t.swin.edu.au
Group responsibility:
 Carry out tasks assigned by
team leader
 Proof-read and finalise report
Project responsibility:
 Business process analysis and
modelling
Batish Sama Member 100048262@studen
t.swin.edu.au
Group responsibility:
 Carry out tasks assigned by
team leader
Project responsibility:
 Microsoft Dynamics CRM
configuration
ICT80003 – PROFESSIONAL PROJECT – SOLUTION DOCUMENT
8PLANET TECHNOLOGY GROUP
Kush Luthra Member 6627412@student.s
win.edu.au
Group responsibility:
 Carry out tasks assigned by
team leader
Project responsibility:
 Microsoft Dynamics CRM
configuration
Sureh Kumari Member 4985559@student.s
win.edu.au
Group responsibility:
 Carry out tasks assigned by
team leader
Project responsibility:
 Microsoft Dynamics CRM
configuration
1.3. Objectives
Customer experience enhancement
The implementation of Microsoft Dynamics CRM system will facilitate the interaction with
customers via various new channels such as social media monitoring, real-time chat, Outlook
integration and fax. The improved interaction with customer will enhance the ability to respond
to their need in a timely manner, which in turn will boost customer satisfaction towards Planet
Tel’s service.
Multiple-channel marketing
Marketing team is able to carry out advertising and other promotions on a collaborative manner
through a diverse range of channels. Furthermore, the campaign customisation is achievable
thanks to integrated data mining feature, which provides actionable insights into the tedious
data.
Elimination of inefficiencies and work duplications
The advent of the new CRM system will significantly reduce the work duplication and
inefficiencies between employees thanks to the centralised and synchronised storage of
customer data. Additionally, the current sales and marketing data is stored within spreadsheets,
ICT80003 – PROFESSIONAL PROJECT – SOLUTION DOCUMENT
9PLANET TECHNOLOGY GROUP
which might have multiple versions of the truth. Subsequently, this willaffectthe decisionmaking
process, which depends on the quality and integrity of data.
1.4. Scope
Project Title: Planet Tel CRM implementation
Date: August 30 2016
Prepared by: Long Trieu, Project Team Member, 100010287@student.swin.edu.au
Project Summary and Justification: Peter Mahon-Daly, CTO of Planet Technology Group
requested this project to assist Planet Technology Group in meeting its strategic goals. The
integrated Customer Relationship Management System based on Microsoft Dynamics will
facilitate the firm’s business processes, and ultimately lead to more efficient working effort,
more productive staff members and more satisfied customers. Furthermore, it will also
increase profitability by reducing internal operation costs thanks to the synchronisation of the
IT infrastructure and the ease of access to information across all departments. The budget for
this project is projected as 12.5 hours * 6 members * 10 weeks = 750 hours.
Product Characteristics and Requirements:
 Account management: Maintain customer information in account records (i.e.
information of companies Planet Tel is dealing with). For instance, contact information,
company information, category, type of relationship, and address information is
included in an account.
 Contact management: Information about the people whom Planet Tel staff interacts
with, is stored in the contact records. A single account can encompass multiple
contacts. Contacts include anyone Planet Tel staff works with at the company, people
in charge of paying invoices, people responsible for making purchasing decisions, or
support technicians.
 Sales management:Leads and Opportunities are the key features of sales management
in Microsoft Dynamics CRM. Qualify, develop, propose and close are the four stages for
a new lead. Products and quotes can be added as part of detailed proposal.
 Marketing management: Email marketing, quick campaign, marketing campaign (i.e.
manage email subscription, compose and send offers).
 Case management: Handle customer’s enquiries and feedback.
Summary of Project Deliverables: Customer Relationship Management systems configured
and customised through Microsoft Dynamics
Project management-related deliverables: Project Plan, System Requirements Specification,
Process Flow Model, Data Flow Diagram, Use Case Diagram and Description.
ICT80003 – PROFESSIONAL PROJECT – SOLUTION DOCUMENT
10PLANET TECHNOLOGY GROUP
Product-related deliverables: Account Management Module, Contact Management Module,
Sales Management Module and Marketing Management Module
Project Success Criteria:
 The CRMsystem must be intuitive and user-friendly so that the employees will be able
to handle their tasks effectively through appropriate training.
 Planet Tel employees should be ableto intuitively perform the business processes using
the new interface, and the business processes must be aligned with the business
strategy.
 Data stored by the new system should be seamlessly available to all relevant user
groups (e.g. customer contact data should be available to sales, marketing and account
while sales data should be available to executive management for decision making
purpose).
 The interface shall be completed within ten weeks (i.e. equivalent to 750 hours).
Out of scope:
Wholesale sales management and the rest of marketing functions are beyond the scope of this
project due to time constraints.
ICT80003 – PROFESSIONAL PROJECT – SOLUTION DOCUMENT
11PLANET TECHNOLOGY GROUP
2. Microsoft Dynamics CRM
2.1. Background to CRM
In an increasingly competitive market, organisations are striving to increase profitability, reduce
cost and retain customers. Customer retainment is a contemporary issue that every organisation
is concerned about since customers tend to be increasingly rigorous in making purchase.
Customer relationship management (CRM) emerges as set of practices, strategies and
technologies that organisation adopt to manage customer interaction through the life cycle so as
to improve the relationship with customers, increase customer retention and improve sales. The
collection of customers’ data across all channels (e.g. website, phone, email and social network)
of an organisation is done via CRM systems, which in turn use the collected data to support
customer-facing staff in their daily tasks (Rouse 2014). Typically, a CRM solution provides three
main features:
 Data consolidation: customer data from various sources is stored in a centralised
database, which is available to all business users.
 Customer interaction record: customers’ call, email, feedback or inquiries are archived
the system and can be accessed by relevant business users
 Automation of business processes: such as qualify a lead; transform an opportunity into
an account.
Four biggest vendors that are currently dominating the market are SAP, Microsoft, Oracle and
Salesforce. They are offering CRM solutions to all kinds of organisations from big corporate to
SMEs. The following table summarise three main types of CRMsolution offered by most vendors:
Solution type Description
On-premise solution
On-premise CRM give the responsibility of
managing the software, maintaining the
database and ensuring the security to the
company itself. Particularly, organisations
have to purchase the license upfront and the
CRM software will locate at the server of the
ICT80003 – PROFESSIONAL PROJECT – SOLUTION DOCUMENT
12PLANET TECHNOLOGY GROUP
organisation. This type of solution is suitable
for huge corporations with complex CRM
needs since it has to be configured specifically
to suit the business requirements and to work
with the legacy systems.
Cloud-based solution
Some SMEs seek cloud-based CRM (i.e. CRM
on-demand) as a cheaper alternative to the
fixed solution. This type of software is hosted
on an external server whereby employees can
access at any time via a web browser. This
type of CRM is suitable for small enterprises
that have relatively simple need for CRM
software as well as cannot afford a great deal
for license since they can purchase the
software through monthly subscription.
However, the biggest concern about this type
of CRM is the loss of control over data, which
is the most precious resource of an
organisation since data is stored externally.
Open source solution
The source code of this type of CRM is made
available to public, thus any organisation with
some expertise in IT can configure it to suit
their specific needs at little or no cost.
SugarCRM is one of the most popular open
source solutions.
2.2. Some dominant CRM vendors in the market
Oracle CRM On Demand
Oracle’s CRMsolution offers organisations with extensive capabilities of driving sales, marketing,
service effectiveness and loyalty. It also delivers cross-channel experience to customer, in
combination with Oracle’s Commerce solutions. Essentially, organisations of all sizes and types
can use Oracle CRM On Demand to:
 Get smarter
ICT80003 – PROFESSIONAL PROJECT – SOLUTION DOCUMENT
13PLANET TECHNOLOGY GROUP
 Get more productive
 Get the best value
According to Oracle(2016), its CRMsolution provides organisations with an extensive set of tools
that optimises the entire sales process as well as increases productivity and sale results. Besides,
it also delivers crucial information to those who involve in the process including travel salesforce,
in-house sales, partners and management. Oracle CRMOn Demand is embedded with real-time
reporting along with effective historical analytics that provides management with actionable
insights to the current business in order to make better solutions. Sales and prospects
information can be quickly accessed through Outlook, web browser or on mobile device.
Moreover, the marketing feature of Oracle CRMOn Demand offers organisations a complete set
of capabilities to automate the marketing process, which includes designing inbound and
outbound campaigns, lead management and nurturing, and measuring marketing return on
invest. More importantly, Oracle CRM On Demand marketing can be fully integrated with CRM,
which presents various utility such as built-in email and web marketing, easy-to-use automation,
and built-in analytics.
(Oracle CRMon demand 2016)
SAP CRM
SAP CRMdelivers personalised and seamless customer experiences through SAP Hybris solutions
powered by SAP HANA. In-memory and big data technologies are used to drive digital
transformation as well as to smoothly integrate sales, marketing, commerce, and customer
service.
Particularly, SAP Hybris Cloud For Sales gives organisations easy access to real-time analytics,
social selling tools and customer information at any time. Using SAP Hybris Cloud For Sales,
organisations can take advantage of the cutting-edge capabilities such as Account Management
Intelligence, Mobility, Opportunity Management and Insights, Real-Time Analytics, Predictive
Analytics for Next Generation Customer Engagement, Email and Notes Integration, Sales
ICT80003 – PROFESSIONAL PROJECT – SOLUTION DOCUMENT
14PLANET TECHNOLOGY GROUP
Performance Management, Cloud-based Platform in order excel in the market and gain
competitive advantage over their rivals.
On the other hand, SAP Hybris Marketing enable organisations to deliver individualised one-to-
one marketing to mass audience. It helps to obtain not only customer history, but also the
current tendency as well as motivation. With advanced analytics, organisations can discover
customer’s hidden trends and opportunities so as to remarket and target specific audiences in
their campaigns thanks to the understanding their online behaviour. With the aid of SAP Hybris
Marketing, organisations can monitor the performance of all marketing activities in order to
optimally plan resources and drive customer advocacy.
(Explore the SAP portfolio 2016)
Microsoft Dynamics CRM
Microsoft Dynamics CRM is a versatile and integrated customer relationship management
solution that offers a full set of capabilities in conjunction with integration Office 365, Power BI,
Yammer, Skype, Lync, and many other social conferencing systems that employees, business
partners, and customers already used.
In particular, the Sales functions provides a comprehensive and intuitive solution that allows
salespeople to be more productive and deliver excellent customer experience. Thanks to the
essential insights and guidance, salespeople can work more efficiently by collaborating with
colleagues or build a trusted relationship with customers through personalised engagements.
Some of the sales functions offered by Microsoft Dynamics CRM include opportunity
management, social selling, planning and management, content collaboration, mobiles sales and
sales intelligence.
On the other hand, the Marketing function is an integrated solution for marketing operation,
planning and execution across all channels—email, SMS, digital, social, and traditional. It enables
organisations to plan, execute and measure campaigns from start to finish in order to bring
organisation’s marketing vision to life.Organisations canengage with customers more intimately
ICT80003 – PROFESSIONAL PROJECT – SOLUTION DOCUMENT
15PLANET TECHNOLOGY GROUP
across channels, build sales pipeline, and demonstrate the impact of marketing investments
made in real time. Marketing resource management, multichannel campaigns,lead management
and scoring, sales and marketing collaboration, social marketing, and marketing intelligence are
among the core capabilities of marketing.
Among all of the above CRM solutions, this paper’s main focus will be on Microsoft Dynamics
CRMbecause the main project of this research component is the configuration of a CRMsystem.
This paper will mainly focus on Microsoft Dynamics CRM because it is a relatively affordable
solution for all types of business, especially SMEs. However, being less expensive than its
counterparts does not necessarily mean it is not powerful. In fact, Microsoft Dynamics CRM is
better than rest thanks to the seamless integration with other Microsoft applications,which have
already been used by most organisations.
(Microsoft Dynamics 2016)
2.3. Why Microsoft Dynamics CRM
The reason for Planet Tel to choose Microsoft Dynamics CRM is that it is a gold partner of
Microsoft and the firm is currently owning a 2015 licensed environment. Furthermore, Microsoft
Dynamics CRM provides organisations with powerful capabilities, and its distinctive features
bridge all the common business challenges and technologies pitfalls an affordable price. Finally,
the flexible architecture of Microsoft Dynamics CRM allows for an easy customisation so that
Planet Tel can tailor the system towards their specific business needs.
ICT80003 – PROFESSIONAL PROJECT – SOLUTION DOCUMENT
16PLANET TECHNOLOGY GROUP
3. System Requirement Specification (SRS)
3.1. Functional requirements
Account Management
Customer’s contact is stored in spreadsheets,which means that it is difficultto maintain and lacks
uniformity. Planet Tel can utilise the account management feature of Microsoft Dynamics CRM,
which is one of the key concepts of business-to-business customer relationship management.
The account entity is essential in identifying and managing customers, selling products as well as
providing outstanding services to them. In Microsoft Dynamics CRM, account represents a
company or individual that the business unit has a relationship with. Contact information,
company information, category, type of relationship, and address information is included in an
account.
Contact Management
Planet Tel is using spreadsheets and directories for contacting and tracking their customers,
which is widening the gap between the business and customers. Therefore, Planet Tel wants to
integrate the Contact Management feature of Microsoft Dynamics CRM into their business for
better management of stakeholders’ contacts.
In Microsoft Dynamics CRM, a contact represents an individual whom a business unit has a
relationship with. It could be a customer, a supplier, or a colleague. A contact can be a stand-
alone entity. Professional, personal, family information, and multiple addresses are included in
this entity.
Sales Management
Planet Tel is generating and managing leads through business cards, phone directory, and
personal contacts. The sales process handles a new sale by first qualifying the customer, then
developing an opportunity. A sales representative sends an offer to the prospective customer,
and waits for the offer to be accepted and an order. The sales representative may need to follow
up on the offer before it is accepted. Once the customer places an order by signing a contract,
ICT80003 – PROFESSIONAL PROJECT – SOLUTION DOCUMENT
17PLANET TECHNOLOGY GROUP
the deal is closed. Details of the sale are lodged in the Planet Tel’s provisioning system which is
used to delivered the ordered services and initiatebilling. A scanned copy of the order is retained
in the provisioning system for future reference.
This process has a number of shortcomings. Firstly, sales management have only limited visibility
of the sales pipeline which makes it difficult to forecast sales numbers. (Managers use the value
of current offers to estimate the value of future sales.) Secondly, it is easy for individual
prospective customers to be overlooked which means that offers (and follow ups) can be late or
missed altogether. Finally, the process is inefficient and relies on the memory and organisational
abilities of each sales representative.
Planet Tel can take advantage of the sales management feature provided by Microsoft Dynamics
CRM–a complete and intuitive solution. This feature helps salespeople be more productive and
focus on delivering amazing customer experience.
A lead is an entity identified as someone interested in the products and services offered by the
company. This information is provided by the salesperson by phone and through email
communication, which is available in Microsoft Dynamics CRM. Open, Qualified and Disqualified
are the possible states of a lead. Once a lead is qualified it may be converted to an account, a
contact or an opportunity. Contact and account information, customer requests, activities, notes
and attachments are the items associated with a lead.
The potential sale to new customer is represented by the opportunity entity. It can help Planet
Technology to forecast future business demands and sales revenues. Salespeople can use
opportunities to keep track of the sales engagements. Estimated revenue, estimated close date,
rating of the opportunity, at what stage the opportunity is, potential customer’s name and
salesperson’s name can be tracked. Activities related to the potential sale, such as telephone
calls, email messages and tasks can also be monitored.
Marketing Management
ICT80003 – PROFESSIONAL PROJECT – SOLUTION DOCUMENT
18PLANET TECHNOLOGY GROUP
Planet Tel is currently not able to integrate the resources of marketing operations such as
planning, executions and analytics across the channels. The firm is stepping forward to integrate
emails into Microsoft Dynamics CRM as a marketing solution that allows them to track the
messages sent, as a part of their marketing effort.
In Dynamics CRM, emails sent can be tracked as a part of marketing activities, which is used for
various analytical purposes later. Email messages can be sent to a vast number of recipients. The
subscription-centre links, sender information, landing page links features can be included in the
marketing emails. The marketing list is required for addressing marketing emails. The sent emails
are then transferred to the bulk of Dynamics Marketing messaging server, that evaluates the
content of sent emails, manages sent emails and track results.
Quick campaign
Planet Tel is currently using Biz Mailchimp for their marketing purposes and to be ableto capture
more market in by advertise their products using multiple channels. The firm is stepping forward
to use quick campaigns in Microsoft Dynamics CRM as a one aspect of their marketing solution
that allows them reach out to customers more efficiently. In Dynamics CRM, quick campaigns can
be created and distributed to multiple audience or can cater a specific client as well. It will allow
Planet Tel to communicate or to market their products via multiple communication channels for
example, phone, email, fax, letter etc. The campaign can be initiated by the owner of the
campaign. The owner can be assignedwhilecreating the quick campaign and the activity can also
be set as automatically performed such as sending email messages. For example, if you are
creating a phone call activity for all the sales representatives, you can select the phone call
activity, and then select The owners of the records that are included in the quick campaign. Each
sales representative can then see the activity and take action on it. However, if you are creating
a large number of email activities that CRM will perform automatically, you can assign the email
activity to yourself instead of the record owners.
Marketing campaign
ICT80003 – PROFESSIONAL PROJECT – SOLUTION DOCUMENT
19PLANET TECHNOLOGY GROUP
Marketing Campaign in Microsoft Dynamics has been designed for planning, tracking and
analysing the campaign with using multiple ways and features in dynamics which includes:
Campaign Management, Campaign Automation and Behavioural Analysis.
 In Campaign management it is possible to plan analyse and track the marketing campaign
and make sure whether the campaign is following the organisational goals or not.
 Campaign Automation gives the user a chance to create rules based on flowchart tools in
order to automating the campaign.
 Behavioural Analysis helps dynamics user to be engaged to the campaign, events, offers
and emails. People could track and analyse how many of the emails have received and
how many of them have been opened or deleted by the people.
There are many options in the Microsoft Dynamics Marketing Campaign which could be used and
applied for the marketing purpose. Proving Marketing List facilitate reaching to specific group of
audience with collecting them into the groups. Moreover, Campaign Performance enable
Dynamics users to compare and analyse different campaigns and their performance together.
Email Marketing is one of the most popular marketing approaches in the organisations which
gives the opportunity connecting to large number of people. With using Marketing Campaign
could manage the email marketing very wisely. It is possible to target the audiences with
grouping them into the different teams, designing email templates and send it to them. All the
emails are easily trackable by the Dynamics CRM.
Case management
Cases in Microsoft Dynamics CRM keep track of requests and issues of Planet Technology
customers. It is designed to track the process from the initial intake of an incident, tracking the
details throughout the remediation process, and through final resolution.
Microsoft Dynamics CRM cases are most commonly used in help desk scenarios, in which a
customer has an issue with a product or service; the activities to resolve the issue need to be
tracked in an organised manner from when the issue was first reported to a resolution of the
ICT80003 – PROFESSIONAL PROJECT – SOLUTION DOCUMENT
20PLANET TECHNOLOGY GROUP
issue. The case entity provides a standard interface and has the fields most commonly used to
track incidents. However, it can also be customised to fit Planet Technology business processes.
When a customer contacts needs, support with a request, a question or a problem, you can
quickly check if there is an existing case or open a new case and start tracking the issue. You can
also escalate, reassign cases to CRM users or teams. For more powerful automation and
collaboration, cases can also be added to queues if you don’t have enough information or time
to work on it. Utilizing queues can result in more efficient case distribution and resolution.
Before providing support to customers, you can also check the customer’s entitlements.
Entitlements are just like contracts that tell you what kind of support a customer is eligible for.
You can see if the support terms are based on the number of hours or cases, support channel, or
based on the product or service that the customer has purchased.
3.2. Non-functional requirements
Security
Microsoft Dynamics CRM uses a security model to protect the data integrity and privacy in
organisation.
 It provides a multi-tiered licensing model for users.
 It allows admin to grant users access that allows only the levels of information required
to do their jobs.
 Categorise users and teams by security role and restrict access based on those roles.
Microsoft provides customers with flexible management tools that help protect sensitive data
and support compliance with government privacy and security guidelines in order to protect the
data stored on the cloud.
Scalability
It specifies the ability of system’s expansion by adding resources like CPU, memory, servers etc.
Vertical scalability could be achieved by adding an additional CPU or memory storage which
ICT80003 – PROFESSIONAL PROJECT – SOLUTION DOCUMENT
21PLANET TECHNOLOGY GROUP
would allow Planet Tel to support more users and multiple transactions. On the other hand,
horizontal scalability could be achieved by installing an additional server which can lower the
response time.
Compatibility
Microsoft recommends using the latest version and service pack for all required components,
such as Windows Server, Microsoft SQL Server, Microsoft Office, Internet Explorer and Microsoft
Exchange Server. In some cases, there might be a delay between the availability of a component
update and support for the update in CRM applications. However, you should always apply the
latest update for Microsoft Dynamics CRM to fully support the latest version of a required
component. Compatibility information can be found on: https://support.microsoft.com/en-
us/kb/3124955
Integration
Integrating data or migrating data between applications can be performed on a Dynamics CRM
using only the supported methods. Modification of data of any sorts ex: insert, delete etc. directly
in the database is not supported due to the architectural structure. Supported methods are:
 Use do CRM web service
 Use of SQL statement queries. (only available with CRM online)
Backup
Microsoft Dynamics creates at least two CRMspecific databases on SQL Server. A default master
and msdb SQL server database for database services and the default report server SQL Server
databases for Reporting Services. The frequency of backups could be set by the administrator.
ICT80003 – PROFESSIONAL PROJECT – SOLUTION DOCUMENT
22PLANET TECHNOLOGY GROUP
4. Requirements modelling
4.1. Process flow diagram
Process flow diagram shows the step-by-step process of handling a sale from contacting
customer to creating a service order with the provision team.
Sale process
ICT80003 – PROFESSIONAL PROJECT – SOLUTION DOCUMENT
23PLANET TECHNOLOGY GROUP
Offer proposal
ICT80003 – PROFESSIONAL PROJECT – SOLUTION DOCUMENT
24PLANET TECHNOLOGY GROUP
4.2. Data flow diagram
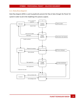
Data flow diagram (DFD) is used to graphically present the flow of data through the Planet Tel
system in order to aid in the modelling of its process aspects.
ICT80003 – PROFESSIONAL PROJECT – SOLUTION DOCUMENT
25PLANET TECHNOLOGY GROUP
4.3. Entity relationship diagram
ICT80003 – PROFESSIONAL PROJECT – SOLUTION DOCUMENT
26PLANET TECHNOLOGY GROUP
5. Project management
5.1. Projecttime management
The total time taken for this project is 60 days. The following Gantt chart demonstrates the
resources and time taken for completing the project.
Figure 5.1 – Project Gantt chart
Figure 5.2 – Project Gantt chart (cont.)
ICT80003 – PROFESSIONAL PROJECT – SOLUTION DOCUMENT
27PLANET TECHNOLOGY GROUP
5.2. Projectrisk management
The below table summarises the risks and respective mitigation strategies are explained in the
following part
Rank
Name /
Description
Occurrence
Probability
(H/M/L)
Severity
(H/M/L)
Mitigation
Strategy
Number
H
Scope creep/ scope creep risk would occur if
the scope of the project is not defined and
documented properly, as well as not signed
off from the client.
H H M01
H
Inappropriate managerial and technical
skills/If planet technology employees are
incompetent or do not have skills to perform
the tasks, then this risk would occur.
H H M02
H
Team Risk/If the team is not communicating
the ideas properly, and if there is an
inadequate coordination among the team
members, then it might raise to team risk.
H H M03
H
Technology Risk/This risk would occur if the
platform chosen (Microsoft Dynamics CRM)
is not appropriate to the organisation, if the
features configured by this project does not
solve the problem of Planet Technology. It
could also occur if the feature configured
becomes obsolete in the future.
H H M04
M
Benefits Realisation Risk/This risk would
occur if the organisation did not consider the
realistic benefits they achieve from the
project.
M M M05
M
Business Risk/This risk would occur if the
project fails.
M M M06
M
Schedule Risk/This risk will occur if there is
delay in the project timeline as agreed.
M M M07
ICT80003 – PROFESSIONAL PROJECT – SOLUTION DOCUMENT
28PLANET TECHNOLOGY GROUP
M01: In order to mitigate this risk, the team should ensure to write an accurate project scope
statement and fully approved by the Planet Technology stakeholders. Additionally, the
requirements of the project should also be documented properly and signed off from the client.
M02: This risk could be mitigated by Planet Technology by having right people for using the
Microsoft Dynamics CRM project. These people should have the right skills to understand the
user manual guides provided while using the Microsoft Dynamics CRM environment.
M03: Through proper coordination amongst the team members, and ensuring that everyone
shares ideas during the team meetings will reduce this risk, and provide the quality product.
M04: To mitigate this risk, organisation should clearly understand the scope and the
requirements of the project before signing off in order to make sure the business strategy is
aligned with the scope of the project. In order to ensure whether the features are solving the
organisation problem, pilot testing should be done.
M05: In order to mitigate this riskPlanet Technology should take input from various stakeholders
about the benefits to the organisation from configuring Microsoft Dynamics CRM project.
M06: In order to mitigate this risk, Planet Technology should have a comprehensive and thorough
business plan.
M07: This risk can be mitigated by proper scheduling of the project activities.By distributing tasks
among team members and ensuring they are sticking to the deadlines as promised.
ICT80003 – PROFESSIONAL PROJECT – SOLUTION DOCUMENT
29PLANET TECHNOLOGY GROUP
6. Project deliverables
6.1. Microsoft Dynamics CRM prototype configuration
Up to now, the project team has successfully configured the following entities and business
process in accordance with the business rules and processes of Planet Tel. Details about those
entities and business processes can be found in the User Manuals.
6.1.1. Primary entities
Leads
Leads are for potential sales which Planet Tel generates from numerous sources. It could be
bought from mailing lists, typed in manually from business cards as well as generated from
marketing campaign or inquiries from website. Lead is a temporary entity, and as the sales
process progresses, a lead is converted into an Account, Contact, or Opportunity.
Accounts and Contacts
Account entity stores the data of companies whom Planet Tel is doing business with while data
about specific people will be stored in Contact entity.
Activities
Activity is an entity used to track all types of customer interactions and communication by Planet
Tel sales and marketing team. Employees can take notes, send email, make phone calls and set
up appointments. Those activities need to be record for follow-up and tracking so that the flow
of process will be smoother.
6.1.2. Sales entities
Opportunities
Opportunity is the core record in the sales process, and represents a potential sale for a specific
customer. If allprogress smoothly, after Planet Telnurtures a lead until the right time, sales team
will be able to promote it to an opportunity, which is another name for a deal they getting ready
to close.
ICT80003 – PROFESSIONAL PROJECT – SOLUTION DOCUMENT
30PLANET TECHNOLOGY GROUP
6.1.3. Marketing entities
Campaigns
Campaign stores data about conducting serial marketing activities such as sending emails to a
mailing list or setting up a Facebook marketing for a newly-launched service.
Quick campaigns
A quick campaign is a single activity which is distributed to Leads, Contact or Account. These
activities can be assigned to customers, individual or to teams.
6.1.4. Supporting entities
Cases
Cases (i.e.tickets or incidents) are issues or questions of clients that stem from phone calls,email
or inquiries on website. Cases have all the information a customer service representative needs
to know when resolving a case such as priority, origin and how much service the client is entitled
to.
6.1.5. Business processes
Three business processes has been successfully mapped into Microsoft Dynamics CRM
Lead to Opportunity Sales Process
As the name suggests, this process is owned by the sales people and is used to convert a lead
into opportunity after completing qualifying it. The process consists of three stages:
1. Qualify lead: identify decision maker
2. Develop quote: gather customer requirements, quote a solution and get the current bill
3. Propose quote: develop proposal and present proposal
At the end of this process, the lead will be closed as either “qualified” or “disqualified”
Opportunities sales process
ICT80003 – PROFESSIONAL PROJECT – SOLUTION DOCUMENT
31PLANET TECHNOLOGY GROUP
This process is also a primary sales process, which aims at handling an opportunity, which could
be win or lose. The process consists of four stages:
1. Qualify: identify contact, identify account, estimate budget and capture summary
2. Develop: identify customer need, propose solution, identify stakeholders and identify
competitors
3. Propose: identify sales team, develop proposal, conduct internal review and present
proposal
4. Close: complete proposal, present proposal, confirm decision date, send thank-out letter
and file de-brief.
At the end of this process, the opportunity will be closed as either “win” or “lose”, but it can still
be opened again if needed in the future.
Case resolving process
This process is used to handle a case, which contains three steps
1. Identify: find customer, find contact and find case
2. Research: find similar case, assign to others
3. Resolve: resolve case
At the end of this process, the casewillbe closedas resolved, but it canbe reopened againshould
customer has further queries.
6.2. Sample testing data
A sample data set has been created to support testing and training purposes. The data set was
created in accordance with the Planet Tel business where allthe instances of leads,opportunities
and cases are named after empirical business problems. The data set is also diverse in variety in
order to show all aspects of the business.
ICT80003 – PROFESSIONAL PROJECT – SOLUTION DOCUMENT
32PLANET TECHNOLOGY GROUP
6.3. User manuals
A complete user manuals set has been created for management review so that Planet Tel can
consider to start using Microsoft Dynamics CRM. User manuals include a thorough instruction of
how to qualify a leads, transfer an opportunity, handle a case, or create a quick marketing
campaign.
6.4. Email marketing integration
Similarly, a complete set of user manuals has been created for email marketing which includes
an extensive guidance on how to install outlook client, configure outlook integration, work on
email template and mail mergers.
7. Conclusion
The project concluded with the delivery of a user-friendly prototype of Microsoft Dynamics that
Planet Tel can start experiencing on in conjunction with the sample data set and user manuals.
However, further work needs to be done in order to fully integrate and configure the prototype
towards the exact needs of Planet Tel because this is only the first prototype. Finally, Planet Tel
needs to make it an iterative process of reviewing the business rules and configuring the interface
before it can effectively replace the current pen-and-paper system.
ICT80003 – PROFESSIONAL PROJECT – SOLUTION DOCUMENT
33PLANET TECHNOLOGY GROUP
References
Microsoft Dynamics 2016, Microsoft, viewed 30 September 2016,
<https://www.microsoft.com/en-au/dynamics/default.aspx>.
Oracle CRM on demand 2016, Oracle, viewed 30 September 2016,
<http://www.oracle.com/us/products/applications/crmondemand/index.html>.
Explore the SAP portfolio 2016, SAP, viewed 30 September 2016,
<http://go.sap.com/australia/solution.html>.
Boguhn, B 2011, CRM Security Concerns, Compare Business Products, viewed 30 September
2016, <http://www.comparebusinessproducts.com/crm/crm-security-concerns>.
Nineteen business benefits of CRM 2016, Preact CRM, viewed 30 September 2016,
<http://www.preact.co.uk/why-crm/how-businesses-benefit-from-crm>.
Nisula, A 2008, Final thesis report - Adding value to the customer through customer relationship
management, Tampereen University of Applied Sciences, Tampere.
Ruston, P 2012, ‘AX Success: Managing a Successful Microsoft Dynamics AX Implementation’,
Ruston Group, viewed 16th Sep 2016, <https://www.rustongroup.com/2016/06/successful -
dynamics-implementation>.

Solution report for Planet Technology

  • 1.
    ICT80003 – PROFESSIONALPROJECT – SOLUTION DOCUMENT 1PLANET TECHNOLOGY GROUP Project plan Supervisor: Ronald Bartels Group: Niharika Neervani (Leader) 100042073 Mobile: 0470419413 Gelareh HosseinPour Niri 100100052 Batish Sama 100048262 Long Trieu 100010287 Kush Luthra 6627412 Suresh Kumari 4985559
  • 2.
    ICT80003 – PROFESSIONALPROJECT – SOLUTION DOCUMENT 2PLANET TECHNOLOGY GROUP Executive Summary This report introduces the comprehensive process of carrying out the project of “Developing a prototype CRMusing Microsoft Dynamics for Planet Technology Group”. The project starts from identifying requirements, objectives and other constraints to formulate a descriptive scope statement. Supplementally, a brief background research of Customer Relationship Management system was carried out to bolster understanding before getting into the configuration phase. Next, System Requirement Specification documents was elaborated based on requirement elicitation conducted through an interview with the CEO before construction corresponding models (e.g. Process flows and data flows diagram). Besides, some of the risks emerged from the project have been identified so that a mitigation plan can be built. Finally, all project deliverables are encapsulated and presented in the last section of this document, including  Microsoft Dynamics CRM prototype configuration  Sample testing data  User manuals  Email marketing integration
  • 3.
    ICT80003 – PROFESSIONALPROJECT – SOLUTION DOCUMENT 3PLANET TECHNOLOGY GROUP Table of Contents Executive Summary......................................................................................................................... 2 Table of Contents............................................................................................................................ 3 1. Introduction ................................................................................................................................ 5 1.1. Background .......................................................................................................................... 5 1.2. Key personnel....................................................................................................................... 6 1.2.1. Planet Technology Group.............................................................................................. 6 1.2.2. Swinburne University.................................................................................................... 7 1.3. Objectives............................................................................................................................. 8 1.4. Scope.................................................................................................................................... 9 2. Microsoft Dynamics CRM.......................................................................................................... 11 2.1. Background to CRM ........................................................................................................... 11 2.2. Some dominant CRM vendors in the market .................................................................... 12 2.3. Why Microsoft Dynamics CRM.......................................................................................... 15 3. System Requirement Specification (SRS).................................................................................. 16 3.1. Functional requirements.................................................................................................... 16 3.2. Non-functional requirements ............................................................................................ 20 4. Requirements modelling........................................................................................................... 22 4.1. Process flow diagram......................................................................................................... 22 4.2. Data flow diagram.............................................................................................................. 24 4.3. Entity relationship diagram................................................................................................ 25 5. Project management................................................................................................................. 26 5.1. Project time management ................................................................................................. 26 5.2. Project risk management................................................................................................... 27 6. Project deliverables................................................................................................................... 29 6.1. Microsoft Dynamics CRM prototype configuration........................................................... 29 6.1.1. Primary entities........................................................................................................... 29 6.1.2. Sales entities ............................................................................................................... 29 6.1.3. Marketing entities....................................................................................................... 30 6.1.4. Supporting entities...................................................................................................... 30
  • 4.
    ICT80003 – PROFESSIONALPROJECT – SOLUTION DOCUMENT 4PLANET TECHNOLOGY GROUP 6.1.5. Business processes...................................................................................................... 30 6.2. Sample testing data ........................................................................................................... 31 6.3. User manuals ..................................................................................................................... 32 6.4. Email marketing integration .............................................................................................. 32 7. Conclusion................................................................................................................................. 32 References..................................................................................................................................... 33
  • 5.
    ICT80003 – PROFESSIONALPROJECT – SOLUTION DOCUMENT 5PLANET TECHNOLOGY GROUP 1. Introduction This document provides a descriptive overview of the project carried out in Planet Technology Group (Planet Tel) to implement a Customer Relationship Management (CRM) system to automate business processes while aligning with the long-term strategy. This document aims at different levels of management within Planet Tel such as C-level executives (e.g. CTO), IT manager, Marketing manager and Sales manager. This document will assist the development of the project by the following means:  Establish an agreed-upon scope statement to support scoping the project and prevent potential scope creep.  Specify the critical success factors and acceptance criteria of the system so the team will have a good visionover what is expected of them as well as what the management should do to facilitate the project.  Provide an accurate estimation of the time and budget (in terms of hour) needed to complete the project in order for the team to keep good track of the project progress.  Specify in detail the deliverables of each milestone along with activities and resources required for producing the deliverables.  Identify and assess the risks inherent in the project then suggest mitigation strategy and contingency plan. 1.1. Background Planet Technology Group (Planet Tel) was founded in 2009 and it quickly grew into one of the fastest growing telecommunication service provider in Australia. The company is specialised in providing whole-of-business solutions such as voice, broadband and cloud services. The business philosophy of Planet Tel is understanding the challenges and objectives of clients in order to deliver high-performance IT solutions and reliable customer service. Customers of Planet Tel are big corporates which vary from hotels and resorts to airlines, such as Starwood, Malaysia Airlines and China Airlines.
  • 6.
    ICT80003 – PROFESSIONALPROJECT – SOLUTION DOCUMENT 6PLANET TECHNOLOGY GROUP The current business processes in Planet Tel are complex, inefficient and ineffective, which put a heavy burden on the operation of the firm. Particularly, almost all the business processes are carried out on a manual basis (i.e. Excel based) while the sales and marketing staff spend most of their time fixing documents, consolidating data and handle the customer interaction manually. Customers of Planet Tel are mostly corporate and wholesale customers, therefore it is even more critical to maintain the customer relationship and ensure their satisfaction. The current outdated business processes are not capable of maintaining the progressively bigger volume of customers due to the lack of computerised communication and report. Consequently, there is an increasing need for a system in place that is capable of automating the sales, marketing and support processes, internal and external communication, report handing, documentation of current processes as well as accounting and billing. In this regard, Planet Tel will be able to enhance the experience of customer in the sense that more means of communication (e.g. social media, live chat, SMS and fax) will help increase the effectiveness of customer interaction. Marketing activities can be carried out collaboratively through various channels while campaign customisation is achievable through data mining and machine learning (CRM Objectives 2005). Overall, the CRM system will help eliminate redundancies and work duplications amongst departments (especially Sales between Marketing), which ultimately will increase the customer satisfaction towards Planet Tel’s services. 1.2. Key personnel 1.2.1. Planet Technology Group  The key stakeholders of this project include:  Chief Executive Officer  Chief Technology Officer  Sales team  Marketing team  IT department
  • 7.
    ICT80003 – PROFESSIONALPROJECT – SOLUTION DOCUMENT 7PLANET TECHNOLOGY GROUP 1.2.2. Swinburne University Name Role Contact Responsibilities Ronald Bartels Supervisor rbartels@swin.edu.a u  Supervise the project  Mentor the project team  Monitor the weekly progress  Give feedback on weekly progress  Counsel the project team  liaise with clients where appropriate Niharika Neervani Team leader 100042073@studen t.swin.edu.au Group responsibility:  Convene and chair meetings  Allocate tasks and responsibilities  Monitor the project schedule  Consolidate the submissions  Communicate with clients Project responsibility:  Business process analysis and modelling Gelareh HosseinPour Librarian 100100052@studen t.swin.edu.au Group responsibility:  Maintain a repository for project documentation  Document meeting minutes Project responsibility:  Business process analysis and modelling Long Trieu Member 100010287@studen t.swin.edu.au Group responsibility:  Carry out tasks assigned by team leader  Proof-read and finalise report Project responsibility:  Business process analysis and modelling Batish Sama Member 100048262@studen t.swin.edu.au Group responsibility:  Carry out tasks assigned by team leader Project responsibility:  Microsoft Dynamics CRM configuration
  • 8.
    ICT80003 – PROFESSIONALPROJECT – SOLUTION DOCUMENT 8PLANET TECHNOLOGY GROUP Kush Luthra Member 6627412@student.s win.edu.au Group responsibility:  Carry out tasks assigned by team leader Project responsibility:  Microsoft Dynamics CRM configuration Sureh Kumari Member 4985559@student.s win.edu.au Group responsibility:  Carry out tasks assigned by team leader Project responsibility:  Microsoft Dynamics CRM configuration 1.3. Objectives Customer experience enhancement The implementation of Microsoft Dynamics CRM system will facilitate the interaction with customers via various new channels such as social media monitoring, real-time chat, Outlook integration and fax. The improved interaction with customer will enhance the ability to respond to their need in a timely manner, which in turn will boost customer satisfaction towards Planet Tel’s service. Multiple-channel marketing Marketing team is able to carry out advertising and other promotions on a collaborative manner through a diverse range of channels. Furthermore, the campaign customisation is achievable thanks to integrated data mining feature, which provides actionable insights into the tedious data. Elimination of inefficiencies and work duplications The advent of the new CRM system will significantly reduce the work duplication and inefficiencies between employees thanks to the centralised and synchronised storage of customer data. Additionally, the current sales and marketing data is stored within spreadsheets,
  • 9.
    ICT80003 – PROFESSIONALPROJECT – SOLUTION DOCUMENT 9PLANET TECHNOLOGY GROUP which might have multiple versions of the truth. Subsequently, this willaffectthe decisionmaking process, which depends on the quality and integrity of data. 1.4. Scope Project Title: Planet Tel CRM implementation Date: August 30 2016 Prepared by: Long Trieu, Project Team Member, 100010287@student.swin.edu.au Project Summary and Justification: Peter Mahon-Daly, CTO of Planet Technology Group requested this project to assist Planet Technology Group in meeting its strategic goals. The integrated Customer Relationship Management System based on Microsoft Dynamics will facilitate the firm’s business processes, and ultimately lead to more efficient working effort, more productive staff members and more satisfied customers. Furthermore, it will also increase profitability by reducing internal operation costs thanks to the synchronisation of the IT infrastructure and the ease of access to information across all departments. The budget for this project is projected as 12.5 hours * 6 members * 10 weeks = 750 hours. Product Characteristics and Requirements:  Account management: Maintain customer information in account records (i.e. information of companies Planet Tel is dealing with). For instance, contact information, company information, category, type of relationship, and address information is included in an account.  Contact management: Information about the people whom Planet Tel staff interacts with, is stored in the contact records. A single account can encompass multiple contacts. Contacts include anyone Planet Tel staff works with at the company, people in charge of paying invoices, people responsible for making purchasing decisions, or support technicians.  Sales management:Leads and Opportunities are the key features of sales management in Microsoft Dynamics CRM. Qualify, develop, propose and close are the four stages for a new lead. Products and quotes can be added as part of detailed proposal.  Marketing management: Email marketing, quick campaign, marketing campaign (i.e. manage email subscription, compose and send offers).  Case management: Handle customer’s enquiries and feedback. Summary of Project Deliverables: Customer Relationship Management systems configured and customised through Microsoft Dynamics Project management-related deliverables: Project Plan, System Requirements Specification, Process Flow Model, Data Flow Diagram, Use Case Diagram and Description.
  • 10.
    ICT80003 – PROFESSIONALPROJECT – SOLUTION DOCUMENT 10PLANET TECHNOLOGY GROUP Product-related deliverables: Account Management Module, Contact Management Module, Sales Management Module and Marketing Management Module Project Success Criteria:  The CRMsystem must be intuitive and user-friendly so that the employees will be able to handle their tasks effectively through appropriate training.  Planet Tel employees should be ableto intuitively perform the business processes using the new interface, and the business processes must be aligned with the business strategy.  Data stored by the new system should be seamlessly available to all relevant user groups (e.g. customer contact data should be available to sales, marketing and account while sales data should be available to executive management for decision making purpose).  The interface shall be completed within ten weeks (i.e. equivalent to 750 hours). Out of scope: Wholesale sales management and the rest of marketing functions are beyond the scope of this project due to time constraints.
  • 11.
    ICT80003 – PROFESSIONALPROJECT – SOLUTION DOCUMENT 11PLANET TECHNOLOGY GROUP 2. Microsoft Dynamics CRM 2.1. Background to CRM In an increasingly competitive market, organisations are striving to increase profitability, reduce cost and retain customers. Customer retainment is a contemporary issue that every organisation is concerned about since customers tend to be increasingly rigorous in making purchase. Customer relationship management (CRM) emerges as set of practices, strategies and technologies that organisation adopt to manage customer interaction through the life cycle so as to improve the relationship with customers, increase customer retention and improve sales. The collection of customers’ data across all channels (e.g. website, phone, email and social network) of an organisation is done via CRM systems, which in turn use the collected data to support customer-facing staff in their daily tasks (Rouse 2014). Typically, a CRM solution provides three main features:  Data consolidation: customer data from various sources is stored in a centralised database, which is available to all business users.  Customer interaction record: customers’ call, email, feedback or inquiries are archived the system and can be accessed by relevant business users  Automation of business processes: such as qualify a lead; transform an opportunity into an account. Four biggest vendors that are currently dominating the market are SAP, Microsoft, Oracle and Salesforce. They are offering CRM solutions to all kinds of organisations from big corporate to SMEs. The following table summarise three main types of CRMsolution offered by most vendors: Solution type Description On-premise solution On-premise CRM give the responsibility of managing the software, maintaining the database and ensuring the security to the company itself. Particularly, organisations have to purchase the license upfront and the CRM software will locate at the server of the
  • 12.
    ICT80003 – PROFESSIONALPROJECT – SOLUTION DOCUMENT 12PLANET TECHNOLOGY GROUP organisation. This type of solution is suitable for huge corporations with complex CRM needs since it has to be configured specifically to suit the business requirements and to work with the legacy systems. Cloud-based solution Some SMEs seek cloud-based CRM (i.e. CRM on-demand) as a cheaper alternative to the fixed solution. This type of software is hosted on an external server whereby employees can access at any time via a web browser. This type of CRM is suitable for small enterprises that have relatively simple need for CRM software as well as cannot afford a great deal for license since they can purchase the software through monthly subscription. However, the biggest concern about this type of CRM is the loss of control over data, which is the most precious resource of an organisation since data is stored externally. Open source solution The source code of this type of CRM is made available to public, thus any organisation with some expertise in IT can configure it to suit their specific needs at little or no cost. SugarCRM is one of the most popular open source solutions. 2.2. Some dominant CRM vendors in the market Oracle CRM On Demand Oracle’s CRMsolution offers organisations with extensive capabilities of driving sales, marketing, service effectiveness and loyalty. It also delivers cross-channel experience to customer, in combination with Oracle’s Commerce solutions. Essentially, organisations of all sizes and types can use Oracle CRM On Demand to:  Get smarter
  • 13.
    ICT80003 – PROFESSIONALPROJECT – SOLUTION DOCUMENT 13PLANET TECHNOLOGY GROUP  Get more productive  Get the best value According to Oracle(2016), its CRMsolution provides organisations with an extensive set of tools that optimises the entire sales process as well as increases productivity and sale results. Besides, it also delivers crucial information to those who involve in the process including travel salesforce, in-house sales, partners and management. Oracle CRMOn Demand is embedded with real-time reporting along with effective historical analytics that provides management with actionable insights to the current business in order to make better solutions. Sales and prospects information can be quickly accessed through Outlook, web browser or on mobile device. Moreover, the marketing feature of Oracle CRMOn Demand offers organisations a complete set of capabilities to automate the marketing process, which includes designing inbound and outbound campaigns, lead management and nurturing, and measuring marketing return on invest. More importantly, Oracle CRM On Demand marketing can be fully integrated with CRM, which presents various utility such as built-in email and web marketing, easy-to-use automation, and built-in analytics. (Oracle CRMon demand 2016) SAP CRM SAP CRMdelivers personalised and seamless customer experiences through SAP Hybris solutions powered by SAP HANA. In-memory and big data technologies are used to drive digital transformation as well as to smoothly integrate sales, marketing, commerce, and customer service. Particularly, SAP Hybris Cloud For Sales gives organisations easy access to real-time analytics, social selling tools and customer information at any time. Using SAP Hybris Cloud For Sales, organisations can take advantage of the cutting-edge capabilities such as Account Management Intelligence, Mobility, Opportunity Management and Insights, Real-Time Analytics, Predictive Analytics for Next Generation Customer Engagement, Email and Notes Integration, Sales
  • 14.
    ICT80003 – PROFESSIONALPROJECT – SOLUTION DOCUMENT 14PLANET TECHNOLOGY GROUP Performance Management, Cloud-based Platform in order excel in the market and gain competitive advantage over their rivals. On the other hand, SAP Hybris Marketing enable organisations to deliver individualised one-to- one marketing to mass audience. It helps to obtain not only customer history, but also the current tendency as well as motivation. With advanced analytics, organisations can discover customer’s hidden trends and opportunities so as to remarket and target specific audiences in their campaigns thanks to the understanding their online behaviour. With the aid of SAP Hybris Marketing, organisations can monitor the performance of all marketing activities in order to optimally plan resources and drive customer advocacy. (Explore the SAP portfolio 2016) Microsoft Dynamics CRM Microsoft Dynamics CRM is a versatile and integrated customer relationship management solution that offers a full set of capabilities in conjunction with integration Office 365, Power BI, Yammer, Skype, Lync, and many other social conferencing systems that employees, business partners, and customers already used. In particular, the Sales functions provides a comprehensive and intuitive solution that allows salespeople to be more productive and deliver excellent customer experience. Thanks to the essential insights and guidance, salespeople can work more efficiently by collaborating with colleagues or build a trusted relationship with customers through personalised engagements. Some of the sales functions offered by Microsoft Dynamics CRM include opportunity management, social selling, planning and management, content collaboration, mobiles sales and sales intelligence. On the other hand, the Marketing function is an integrated solution for marketing operation, planning and execution across all channels—email, SMS, digital, social, and traditional. It enables organisations to plan, execute and measure campaigns from start to finish in order to bring organisation’s marketing vision to life.Organisations canengage with customers more intimately
  • 15.
    ICT80003 – PROFESSIONALPROJECT – SOLUTION DOCUMENT 15PLANET TECHNOLOGY GROUP across channels, build sales pipeline, and demonstrate the impact of marketing investments made in real time. Marketing resource management, multichannel campaigns,lead management and scoring, sales and marketing collaboration, social marketing, and marketing intelligence are among the core capabilities of marketing. Among all of the above CRM solutions, this paper’s main focus will be on Microsoft Dynamics CRMbecause the main project of this research component is the configuration of a CRMsystem. This paper will mainly focus on Microsoft Dynamics CRM because it is a relatively affordable solution for all types of business, especially SMEs. However, being less expensive than its counterparts does not necessarily mean it is not powerful. In fact, Microsoft Dynamics CRM is better than rest thanks to the seamless integration with other Microsoft applications,which have already been used by most organisations. (Microsoft Dynamics 2016) 2.3. Why Microsoft Dynamics CRM The reason for Planet Tel to choose Microsoft Dynamics CRM is that it is a gold partner of Microsoft and the firm is currently owning a 2015 licensed environment. Furthermore, Microsoft Dynamics CRM provides organisations with powerful capabilities, and its distinctive features bridge all the common business challenges and technologies pitfalls an affordable price. Finally, the flexible architecture of Microsoft Dynamics CRM allows for an easy customisation so that Planet Tel can tailor the system towards their specific business needs.
  • 16.
    ICT80003 – PROFESSIONALPROJECT – SOLUTION DOCUMENT 16PLANET TECHNOLOGY GROUP 3. System Requirement Specification (SRS) 3.1. Functional requirements Account Management Customer’s contact is stored in spreadsheets,which means that it is difficultto maintain and lacks uniformity. Planet Tel can utilise the account management feature of Microsoft Dynamics CRM, which is one of the key concepts of business-to-business customer relationship management. The account entity is essential in identifying and managing customers, selling products as well as providing outstanding services to them. In Microsoft Dynamics CRM, account represents a company or individual that the business unit has a relationship with. Contact information, company information, category, type of relationship, and address information is included in an account. Contact Management Planet Tel is using spreadsheets and directories for contacting and tracking their customers, which is widening the gap between the business and customers. Therefore, Planet Tel wants to integrate the Contact Management feature of Microsoft Dynamics CRM into their business for better management of stakeholders’ contacts. In Microsoft Dynamics CRM, a contact represents an individual whom a business unit has a relationship with. It could be a customer, a supplier, or a colleague. A contact can be a stand- alone entity. Professional, personal, family information, and multiple addresses are included in this entity. Sales Management Planet Tel is generating and managing leads through business cards, phone directory, and personal contacts. The sales process handles a new sale by first qualifying the customer, then developing an opportunity. A sales representative sends an offer to the prospective customer, and waits for the offer to be accepted and an order. The sales representative may need to follow up on the offer before it is accepted. Once the customer places an order by signing a contract,
  • 17.
    ICT80003 – PROFESSIONALPROJECT – SOLUTION DOCUMENT 17PLANET TECHNOLOGY GROUP the deal is closed. Details of the sale are lodged in the Planet Tel’s provisioning system which is used to delivered the ordered services and initiatebilling. A scanned copy of the order is retained in the provisioning system for future reference. This process has a number of shortcomings. Firstly, sales management have only limited visibility of the sales pipeline which makes it difficult to forecast sales numbers. (Managers use the value of current offers to estimate the value of future sales.) Secondly, it is easy for individual prospective customers to be overlooked which means that offers (and follow ups) can be late or missed altogether. Finally, the process is inefficient and relies on the memory and organisational abilities of each sales representative. Planet Tel can take advantage of the sales management feature provided by Microsoft Dynamics CRM–a complete and intuitive solution. This feature helps salespeople be more productive and focus on delivering amazing customer experience. A lead is an entity identified as someone interested in the products and services offered by the company. This information is provided by the salesperson by phone and through email communication, which is available in Microsoft Dynamics CRM. Open, Qualified and Disqualified are the possible states of a lead. Once a lead is qualified it may be converted to an account, a contact or an opportunity. Contact and account information, customer requests, activities, notes and attachments are the items associated with a lead. The potential sale to new customer is represented by the opportunity entity. It can help Planet Technology to forecast future business demands and sales revenues. Salespeople can use opportunities to keep track of the sales engagements. Estimated revenue, estimated close date, rating of the opportunity, at what stage the opportunity is, potential customer’s name and salesperson’s name can be tracked. Activities related to the potential sale, such as telephone calls, email messages and tasks can also be monitored. Marketing Management
  • 18.
    ICT80003 – PROFESSIONALPROJECT – SOLUTION DOCUMENT 18PLANET TECHNOLOGY GROUP Planet Tel is currently not able to integrate the resources of marketing operations such as planning, executions and analytics across the channels. The firm is stepping forward to integrate emails into Microsoft Dynamics CRM as a marketing solution that allows them to track the messages sent, as a part of their marketing effort. In Dynamics CRM, emails sent can be tracked as a part of marketing activities, which is used for various analytical purposes later. Email messages can be sent to a vast number of recipients. The subscription-centre links, sender information, landing page links features can be included in the marketing emails. The marketing list is required for addressing marketing emails. The sent emails are then transferred to the bulk of Dynamics Marketing messaging server, that evaluates the content of sent emails, manages sent emails and track results. Quick campaign Planet Tel is currently using Biz Mailchimp for their marketing purposes and to be ableto capture more market in by advertise their products using multiple channels. The firm is stepping forward to use quick campaigns in Microsoft Dynamics CRM as a one aspect of their marketing solution that allows them reach out to customers more efficiently. In Dynamics CRM, quick campaigns can be created and distributed to multiple audience or can cater a specific client as well. It will allow Planet Tel to communicate or to market their products via multiple communication channels for example, phone, email, fax, letter etc. The campaign can be initiated by the owner of the campaign. The owner can be assignedwhilecreating the quick campaign and the activity can also be set as automatically performed such as sending email messages. For example, if you are creating a phone call activity for all the sales representatives, you can select the phone call activity, and then select The owners of the records that are included in the quick campaign. Each sales representative can then see the activity and take action on it. However, if you are creating a large number of email activities that CRM will perform automatically, you can assign the email activity to yourself instead of the record owners. Marketing campaign
  • 19.
    ICT80003 – PROFESSIONALPROJECT – SOLUTION DOCUMENT 19PLANET TECHNOLOGY GROUP Marketing Campaign in Microsoft Dynamics has been designed for planning, tracking and analysing the campaign with using multiple ways and features in dynamics which includes: Campaign Management, Campaign Automation and Behavioural Analysis.  In Campaign management it is possible to plan analyse and track the marketing campaign and make sure whether the campaign is following the organisational goals or not.  Campaign Automation gives the user a chance to create rules based on flowchart tools in order to automating the campaign.  Behavioural Analysis helps dynamics user to be engaged to the campaign, events, offers and emails. People could track and analyse how many of the emails have received and how many of them have been opened or deleted by the people. There are many options in the Microsoft Dynamics Marketing Campaign which could be used and applied for the marketing purpose. Proving Marketing List facilitate reaching to specific group of audience with collecting them into the groups. Moreover, Campaign Performance enable Dynamics users to compare and analyse different campaigns and their performance together. Email Marketing is one of the most popular marketing approaches in the organisations which gives the opportunity connecting to large number of people. With using Marketing Campaign could manage the email marketing very wisely. It is possible to target the audiences with grouping them into the different teams, designing email templates and send it to them. All the emails are easily trackable by the Dynamics CRM. Case management Cases in Microsoft Dynamics CRM keep track of requests and issues of Planet Technology customers. It is designed to track the process from the initial intake of an incident, tracking the details throughout the remediation process, and through final resolution. Microsoft Dynamics CRM cases are most commonly used in help desk scenarios, in which a customer has an issue with a product or service; the activities to resolve the issue need to be tracked in an organised manner from when the issue was first reported to a resolution of the
  • 20.
    ICT80003 – PROFESSIONALPROJECT – SOLUTION DOCUMENT 20PLANET TECHNOLOGY GROUP issue. The case entity provides a standard interface and has the fields most commonly used to track incidents. However, it can also be customised to fit Planet Technology business processes. When a customer contacts needs, support with a request, a question or a problem, you can quickly check if there is an existing case or open a new case and start tracking the issue. You can also escalate, reassign cases to CRM users or teams. For more powerful automation and collaboration, cases can also be added to queues if you don’t have enough information or time to work on it. Utilizing queues can result in more efficient case distribution and resolution. Before providing support to customers, you can also check the customer’s entitlements. Entitlements are just like contracts that tell you what kind of support a customer is eligible for. You can see if the support terms are based on the number of hours or cases, support channel, or based on the product or service that the customer has purchased. 3.2. Non-functional requirements Security Microsoft Dynamics CRM uses a security model to protect the data integrity and privacy in organisation.  It provides a multi-tiered licensing model for users.  It allows admin to grant users access that allows only the levels of information required to do their jobs.  Categorise users and teams by security role and restrict access based on those roles. Microsoft provides customers with flexible management tools that help protect sensitive data and support compliance with government privacy and security guidelines in order to protect the data stored on the cloud. Scalability It specifies the ability of system’s expansion by adding resources like CPU, memory, servers etc. Vertical scalability could be achieved by adding an additional CPU or memory storage which
  • 21.
    ICT80003 – PROFESSIONALPROJECT – SOLUTION DOCUMENT 21PLANET TECHNOLOGY GROUP would allow Planet Tel to support more users and multiple transactions. On the other hand, horizontal scalability could be achieved by installing an additional server which can lower the response time. Compatibility Microsoft recommends using the latest version and service pack for all required components, such as Windows Server, Microsoft SQL Server, Microsoft Office, Internet Explorer and Microsoft Exchange Server. In some cases, there might be a delay between the availability of a component update and support for the update in CRM applications. However, you should always apply the latest update for Microsoft Dynamics CRM to fully support the latest version of a required component. Compatibility information can be found on: https://support.microsoft.com/en- us/kb/3124955 Integration Integrating data or migrating data between applications can be performed on a Dynamics CRM using only the supported methods. Modification of data of any sorts ex: insert, delete etc. directly in the database is not supported due to the architectural structure. Supported methods are:  Use do CRM web service  Use of SQL statement queries. (only available with CRM online) Backup Microsoft Dynamics creates at least two CRMspecific databases on SQL Server. A default master and msdb SQL server database for database services and the default report server SQL Server databases for Reporting Services. The frequency of backups could be set by the administrator.
  • 22.
    ICT80003 – PROFESSIONALPROJECT – SOLUTION DOCUMENT 22PLANET TECHNOLOGY GROUP 4. Requirements modelling 4.1. Process flow diagram Process flow diagram shows the step-by-step process of handling a sale from contacting customer to creating a service order with the provision team. Sale process
  • 23.
    ICT80003 – PROFESSIONALPROJECT – SOLUTION DOCUMENT 23PLANET TECHNOLOGY GROUP Offer proposal
  • 24.
    ICT80003 – PROFESSIONALPROJECT – SOLUTION DOCUMENT 24PLANET TECHNOLOGY GROUP 4.2. Data flow diagram Data flow diagram (DFD) is used to graphically present the flow of data through the Planet Tel system in order to aid in the modelling of its process aspects.
  • 25.
    ICT80003 – PROFESSIONALPROJECT – SOLUTION DOCUMENT 25PLANET TECHNOLOGY GROUP 4.3. Entity relationship diagram
  • 26.
    ICT80003 – PROFESSIONALPROJECT – SOLUTION DOCUMENT 26PLANET TECHNOLOGY GROUP 5. Project management 5.1. Projecttime management The total time taken for this project is 60 days. The following Gantt chart demonstrates the resources and time taken for completing the project. Figure 5.1 – Project Gantt chart Figure 5.2 – Project Gantt chart (cont.)
  • 27.
    ICT80003 – PROFESSIONALPROJECT – SOLUTION DOCUMENT 27PLANET TECHNOLOGY GROUP 5.2. Projectrisk management The below table summarises the risks and respective mitigation strategies are explained in the following part Rank Name / Description Occurrence Probability (H/M/L) Severity (H/M/L) Mitigation Strategy Number H Scope creep/ scope creep risk would occur if the scope of the project is not defined and documented properly, as well as not signed off from the client. H H M01 H Inappropriate managerial and technical skills/If planet technology employees are incompetent or do not have skills to perform the tasks, then this risk would occur. H H M02 H Team Risk/If the team is not communicating the ideas properly, and if there is an inadequate coordination among the team members, then it might raise to team risk. H H M03 H Technology Risk/This risk would occur if the platform chosen (Microsoft Dynamics CRM) is not appropriate to the organisation, if the features configured by this project does not solve the problem of Planet Technology. It could also occur if the feature configured becomes obsolete in the future. H H M04 M Benefits Realisation Risk/This risk would occur if the organisation did not consider the realistic benefits they achieve from the project. M M M05 M Business Risk/This risk would occur if the project fails. M M M06 M Schedule Risk/This risk will occur if there is delay in the project timeline as agreed. M M M07
  • 28.
    ICT80003 – PROFESSIONALPROJECT – SOLUTION DOCUMENT 28PLANET TECHNOLOGY GROUP M01: In order to mitigate this risk, the team should ensure to write an accurate project scope statement and fully approved by the Planet Technology stakeholders. Additionally, the requirements of the project should also be documented properly and signed off from the client. M02: This risk could be mitigated by Planet Technology by having right people for using the Microsoft Dynamics CRM project. These people should have the right skills to understand the user manual guides provided while using the Microsoft Dynamics CRM environment. M03: Through proper coordination amongst the team members, and ensuring that everyone shares ideas during the team meetings will reduce this risk, and provide the quality product. M04: To mitigate this risk, organisation should clearly understand the scope and the requirements of the project before signing off in order to make sure the business strategy is aligned with the scope of the project. In order to ensure whether the features are solving the organisation problem, pilot testing should be done. M05: In order to mitigate this riskPlanet Technology should take input from various stakeholders about the benefits to the organisation from configuring Microsoft Dynamics CRM project. M06: In order to mitigate this risk, Planet Technology should have a comprehensive and thorough business plan. M07: This risk can be mitigated by proper scheduling of the project activities.By distributing tasks among team members and ensuring they are sticking to the deadlines as promised.
  • 29.
    ICT80003 – PROFESSIONALPROJECT – SOLUTION DOCUMENT 29PLANET TECHNOLOGY GROUP 6. Project deliverables 6.1. Microsoft Dynamics CRM prototype configuration Up to now, the project team has successfully configured the following entities and business process in accordance with the business rules and processes of Planet Tel. Details about those entities and business processes can be found in the User Manuals. 6.1.1. Primary entities Leads Leads are for potential sales which Planet Tel generates from numerous sources. It could be bought from mailing lists, typed in manually from business cards as well as generated from marketing campaign or inquiries from website. Lead is a temporary entity, and as the sales process progresses, a lead is converted into an Account, Contact, or Opportunity. Accounts and Contacts Account entity stores the data of companies whom Planet Tel is doing business with while data about specific people will be stored in Contact entity. Activities Activity is an entity used to track all types of customer interactions and communication by Planet Tel sales and marketing team. Employees can take notes, send email, make phone calls and set up appointments. Those activities need to be record for follow-up and tracking so that the flow of process will be smoother. 6.1.2. Sales entities Opportunities Opportunity is the core record in the sales process, and represents a potential sale for a specific customer. If allprogress smoothly, after Planet Telnurtures a lead until the right time, sales team will be able to promote it to an opportunity, which is another name for a deal they getting ready to close.
  • 30.
    ICT80003 – PROFESSIONALPROJECT – SOLUTION DOCUMENT 30PLANET TECHNOLOGY GROUP 6.1.3. Marketing entities Campaigns Campaign stores data about conducting serial marketing activities such as sending emails to a mailing list or setting up a Facebook marketing for a newly-launched service. Quick campaigns A quick campaign is a single activity which is distributed to Leads, Contact or Account. These activities can be assigned to customers, individual or to teams. 6.1.4. Supporting entities Cases Cases (i.e.tickets or incidents) are issues or questions of clients that stem from phone calls,email or inquiries on website. Cases have all the information a customer service representative needs to know when resolving a case such as priority, origin and how much service the client is entitled to. 6.1.5. Business processes Three business processes has been successfully mapped into Microsoft Dynamics CRM Lead to Opportunity Sales Process As the name suggests, this process is owned by the sales people and is used to convert a lead into opportunity after completing qualifying it. The process consists of three stages: 1. Qualify lead: identify decision maker 2. Develop quote: gather customer requirements, quote a solution and get the current bill 3. Propose quote: develop proposal and present proposal At the end of this process, the lead will be closed as either “qualified” or “disqualified” Opportunities sales process
  • 31.
    ICT80003 – PROFESSIONALPROJECT – SOLUTION DOCUMENT 31PLANET TECHNOLOGY GROUP This process is also a primary sales process, which aims at handling an opportunity, which could be win or lose. The process consists of four stages: 1. Qualify: identify contact, identify account, estimate budget and capture summary 2. Develop: identify customer need, propose solution, identify stakeholders and identify competitors 3. Propose: identify sales team, develop proposal, conduct internal review and present proposal 4. Close: complete proposal, present proposal, confirm decision date, send thank-out letter and file de-brief. At the end of this process, the opportunity will be closed as either “win” or “lose”, but it can still be opened again if needed in the future. Case resolving process This process is used to handle a case, which contains three steps 1. Identify: find customer, find contact and find case 2. Research: find similar case, assign to others 3. Resolve: resolve case At the end of this process, the casewillbe closedas resolved, but it canbe reopened againshould customer has further queries. 6.2. Sample testing data A sample data set has been created to support testing and training purposes. The data set was created in accordance with the Planet Tel business where allthe instances of leads,opportunities and cases are named after empirical business problems. The data set is also diverse in variety in order to show all aspects of the business.
  • 32.
    ICT80003 – PROFESSIONALPROJECT – SOLUTION DOCUMENT 32PLANET TECHNOLOGY GROUP 6.3. User manuals A complete user manuals set has been created for management review so that Planet Tel can consider to start using Microsoft Dynamics CRM. User manuals include a thorough instruction of how to qualify a leads, transfer an opportunity, handle a case, or create a quick marketing campaign. 6.4. Email marketing integration Similarly, a complete set of user manuals has been created for email marketing which includes an extensive guidance on how to install outlook client, configure outlook integration, work on email template and mail mergers. 7. Conclusion The project concluded with the delivery of a user-friendly prototype of Microsoft Dynamics that Planet Tel can start experiencing on in conjunction with the sample data set and user manuals. However, further work needs to be done in order to fully integrate and configure the prototype towards the exact needs of Planet Tel because this is only the first prototype. Finally, Planet Tel needs to make it an iterative process of reviewing the business rules and configuring the interface before it can effectively replace the current pen-and-paper system.
  • 33.
    ICT80003 – PROFESSIONALPROJECT – SOLUTION DOCUMENT 33PLANET TECHNOLOGY GROUP References Microsoft Dynamics 2016, Microsoft, viewed 30 September 2016, <https://www.microsoft.com/en-au/dynamics/default.aspx>. Oracle CRM on demand 2016, Oracle, viewed 30 September 2016, <http://www.oracle.com/us/products/applications/crmondemand/index.html>. Explore the SAP portfolio 2016, SAP, viewed 30 September 2016, <http://go.sap.com/australia/solution.html>. Boguhn, B 2011, CRM Security Concerns, Compare Business Products, viewed 30 September 2016, <http://www.comparebusinessproducts.com/crm/crm-security-concerns>. Nineteen business benefits of CRM 2016, Preact CRM, viewed 30 September 2016, <http://www.preact.co.uk/why-crm/how-businesses-benefit-from-crm>. Nisula, A 2008, Final thesis report - Adding value to the customer through customer relationship management, Tampereen University of Applied Sciences, Tampere. Ruston, P 2012, ‘AX Success: Managing a Successful Microsoft Dynamics AX Implementation’, Ruston Group, viewed 16th Sep 2016, <https://www.rustongroup.com/2016/06/successful - dynamics-implementation>.