Software Defined Networking
Traditional Computing Vs Modern Computing
Big Data: Fueling Smarter Commerce Cycle
Video
Text
Exa
Peta
Tera
Giga
Data
Volume
1990’s 2020’s
2000’s 2010’s
Structured data
Audio
Image
Med
High
Low
Computational
Needs
Sophistication
of
Analysis
Digital Marketing
10+% of video views
Wide Area Imagery
100’s TB per day
72 video hrs/minute
Media
Safety / Security
Healthcare
Customer
1B camera phones
1B medical images/yr
10s millions cameras
Enterprise Video
Used by 1/3 of enterprises
Automated, Programmable Network
Lack of
Use network
virtualization
?
Use storage
virtualization
93%
Percent of servers
virtualized
60+%
Today: VM on-boarding
is measured in minutes But… today:
multi-tier virtual-system
connectivity is measured
in days.
John Manville, Cisco IT; The
Power of a Programmable
Cloud, OFC 2013 (OM2D.2): “It
takes about 5 days from an end-
end point of view to provision
something like that (a multi-tier
system).” Goal is to “get at least
to sub-one day.”
Limitations of Current Networks
• Enterprise networks are difficult to manage
• “New control requirements have arisen”:
• Greater scale
• Migration of VMS
• How to easily configure huge networks?
5
SDN Definition
Centralization of control of the
network via the
Separation of control logic to off-
device compute, that
Enables automation and
orchestration of network services via
Open programmatic interfaces
SDN Benefits
Efficiency: optimize existing
applications, services, and
infrastructure
Scale: rapidly grow existing
applications and services
Innovation: create and deliver new
types of applications and services and
business models
What is SDN?
6
Source: Adopted from SDN Central (Software-Defined Networking (SDN) Use Cases)
SDN Innovation & Components
SDN Controller/ Network Operating System
App App App App
OpenFlow
Packet-Forwarding Hardware
OpenFlow compliant OS
Packet-Forwarding Hardware
OpenFlow compliant OS
Packet-Forwarding Hardware
OpenFlow compliant OS
Well-defined
Open API
SDN Approach
Software-defined Networking (SDN)
It is an approach to computer networking that allows network administrators to
programmatically initialize, control, change, and manage network behavior
dynamically via:
 open interfaces
 abstraction of lower-level functionality
SDN is meant to address the fact that the static architecture of traditional
networks doesn't support the dynamic, scalable computing and storage needs of
more modern computing environments such as data centers.
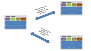
This is done by decoupling or disassociating the system that makes decisions
about where traffic is sent (the SDN controller, or control plane) from the
underlying systems that forward traffic to the selected destination (the data
plane).
Traditional Networks
The SDN architecture is:
 Directly programmable: Network control is directly programmable because it is decoupled
from forwarding functions.
 Agile: Abstracting control from forwarding lets administrators dynamically adjust network-
wide traffic flow to meet changing needs.
 Centrally managed: Network intelligence is (logically) centralized in software-based SDN
controllers that maintain a global view of the network, which appears to applications and
policy engines as a single, logical switch.
 Programmatically configured: SDN lets network managers configure, manage, secure, and
optimize network resources very quickly via dynamic, automated SDN programs, which
they can write themselves because the programs do not depend on proprietary software.
 Open standards-based and vendor-neutral: When implemented through open standards, SDN
simplifies network design and operation because instructions are provided by SDN
controllers instead of multiple, vendor-specific devices and protocols.
You win with Software Defined Networking
SIMPLIFICATION
Network Simplification
Simple Automated
Agile
Lower TCO Faster Services
Availability & Scale
Point of Difference Traditional Networks Software-Defined Network
Dynamics
Today’s business environment expects zero service
disruption — this means networks must dynamically adapt
to changing traffic by anticipating user demands. With
traditional networks becoming increasingly complex, it is
an uphill task to match market demands.
By placing the control logic outside of the network
hardware, businesses have more flexibility to
control programmability, automation etc. This
helps them develop scalable networks that adapt to
changing business needs in quick time.
Application of
Policies and
Security
Implementing a network-wide policy requires configuring
at the device-level, making it difficult to apply a consistent
set of access, security, QoS, and other policies in today’s
mobile environment. This leaves the enterprise open to
security breaches, non-compliance with regulations, and so
on.
SDN by contrast allows network operators to
programmatically configure a simplified network
abstraction ensuring higher chances of a consistent
application of policies, security etc. across the
entire network.
Scalability
It is a challenge for the network to keep pace with growing
demands on the data center. Typically, link oversubscription
has allowed scaling of the network by estimating traffic
patterns – this however, is not a reliable method anymore.
With SDN, since it is possible to abstract the
underlying infrastructure, network manageability,
scalability, and agility can be enhanced.
Control of Network
Devices
In the current scenario, enterprises are constrained by
vendors equipment product cycles and hence are unable to
respond quickly to business demands. Lack of standard and
open interfaces hinders customizing the network to
individual environments.
SDN control software is vendor-agnostic and can
control any network device. To ensure faster
responses to changes, SDN-based orchestration
and management tools can help quickly deploy,
configure, and update devices across the entire
network.
Traditional vs. SDN networks
Two possible views on SDN:
OpenFlow, SDN, NFV Evolution
What is Open Flow
 OpenFlow is like an x86 instruction set for the network nodes.
 Provides open interface to “black box” networking node (ie. Routers, L2/L3
switch) to enable visibility and openness in network
 Separation of control plane and data plane.
 The datapath of an OpenFlow Switch consists of a Flow Table, and an action
associated with each flow entry
 The control path consists of a controller which programs the flow entry in the flow
table
20
Traditional Switch Forwarding
Open Flow Switch Forwarding
Open Flow Illustration
OpenFlow Controller
 Manages one or more switch via OpenFlow channels.
 Uses OpenFlow protocol to communicate with a OpenFlow aware switch.
 Acts similar to control plane of traditional switch.
 Provides a network wide abstraction for the applications on north bound.
 Responsible for programming various tables in the OpenFlow Switch.
 Single switch can be managed by more than one controller for load balancing
or redundancy purpose. In this case the controller can take any one of the
following roles.
Master.
Slave.
Equal.
24
Controller
OpenFlow Switch
Flow
Table
Secure
Channel
PC
hw
sw
OpenFlow Switch specification
Components of OpenFlow Network
OpenFlow Channel
Used to exchange OpenFlow message between switch and controller.
Switch can establish single or multiple connections to same or
different controllers (auxiliary connections).
A controller configures and manages the switch, receives events from
the switch, and send packets out the switch via this interface
The SC connection is a TLS/TCP connection. Switch and controller
mutually authenticate by exchanging certificates signed by a site-
specific private key
26
OpenFlow Switch
Consists of one or more flow tables, group table and
meter table.
A single switch can be managed by one or more
controllers.
The flow tables and group table are used during the
lookup or forwarding phase in order to forward the packet
to appropriate port.
Meter table is used to perform simple QOS operations like
rate-limiting to complex QOS operations like DiffServ etc
27
Pipeline Processing
OpenFlow Switch Specification
Open Flow
General Myth
 SDN is Open Flow
Reality
 OpenFlow is an open API that provides a standard interface
for programming the data plane switches
30
SDN Use Cases
• Resource Managements
• Energy conservation, routing, and management in data centers
• Seamless use of diverse wireless networks
• Network based load balancing
• Traffic engineering
• Slicing and scalable remote control/management of home networks
• Experimentation with new approaches and protocols using selected
production traffic
• Run virtual shadow network for traffic analysis and re-configuration
• And many more …
Simulators Used for SDN
NS3: It supports OpenFlow switches which are restricted to be simulated
only.
MININET: Network emulation software that allows you to launch a virtual
network with switches, hosts and an SDN controller all with a single command.
Mininet supports research, development, learning, prototyping, testing,
debugging, and any other tasks that could benefit from having a complete
experimental network on a laptop or other PC.
Adaptive Resource Management
• Two approaches have been implemented to improve the performance of several SDN
topologies by setting different values of capacities for each link adaptively.
• These approaches are:
 Statistical approach based on MMSE.
 Genetic Algorithm.
• The results are shown in next slides.
Performance Evaluation of the Proposed Solution
Statistical Approach Genetic Algorithm
Video Performance before and after Implementing Proposed Solution
Software_Defined_Networking.pptx

Software_Defined_Networking.pptx

  • 1.
  • 2.
    Traditional Computing VsModern Computing
  • 3.
    Big Data: FuelingSmarter Commerce Cycle Video Text Exa Peta Tera Giga Data Volume 1990’s 2020’s 2000’s 2010’s Structured data Audio Image Med High Low Computational Needs Sophistication of Analysis Digital Marketing 10+% of video views Wide Area Imagery 100’s TB per day 72 video hrs/minute Media Safety / Security Healthcare Customer 1B camera phones 1B medical images/yr 10s millions cameras Enterprise Video Used by 1/3 of enterprises
  • 4.
    Automated, Programmable Network Lackof Use network virtualization ? Use storage virtualization 93% Percent of servers virtualized 60+% Today: VM on-boarding is measured in minutes But… today: multi-tier virtual-system connectivity is measured in days. John Manville, Cisco IT; The Power of a Programmable Cloud, OFC 2013 (OM2D.2): “It takes about 5 days from an end- end point of view to provision something like that (a multi-tier system).” Goal is to “get at least to sub-one day.”
  • 5.
    Limitations of CurrentNetworks • Enterprise networks are difficult to manage • “New control requirements have arisen”: • Greater scale • Migration of VMS • How to easily configure huge networks? 5
  • 6.
    SDN Definition Centralization ofcontrol of the network via the Separation of control logic to off- device compute, that Enables automation and orchestration of network services via Open programmatic interfaces SDN Benefits Efficiency: optimize existing applications, services, and infrastructure Scale: rapidly grow existing applications and services Innovation: create and deliver new types of applications and services and business models What is SDN? 6 Source: Adopted from SDN Central (Software-Defined Networking (SDN) Use Cases)
  • 7.
    SDN Innovation &Components SDN Controller/ Network Operating System App App App App OpenFlow Packet-Forwarding Hardware OpenFlow compliant OS Packet-Forwarding Hardware OpenFlow compliant OS Packet-Forwarding Hardware OpenFlow compliant OS Well-defined Open API
  • 8.
  • 9.
    Software-defined Networking (SDN) Itis an approach to computer networking that allows network administrators to programmatically initialize, control, change, and manage network behavior dynamically via:  open interfaces  abstraction of lower-level functionality SDN is meant to address the fact that the static architecture of traditional networks doesn't support the dynamic, scalable computing and storage needs of more modern computing environments such as data centers. This is done by decoupling or disassociating the system that makes decisions about where traffic is sent (the SDN controller, or control plane) from the underlying systems that forward traffic to the selected destination (the data plane).
  • 10.
  • 14.
    The SDN architectureis:  Directly programmable: Network control is directly programmable because it is decoupled from forwarding functions.  Agile: Abstracting control from forwarding lets administrators dynamically adjust network- wide traffic flow to meet changing needs.  Centrally managed: Network intelligence is (logically) centralized in software-based SDN controllers that maintain a global view of the network, which appears to applications and policy engines as a single, logical switch.  Programmatically configured: SDN lets network managers configure, manage, secure, and optimize network resources very quickly via dynamic, automated SDN programs, which they can write themselves because the programs do not depend on proprietary software.  Open standards-based and vendor-neutral: When implemented through open standards, SDN simplifies network design and operation because instructions are provided by SDN controllers instead of multiple, vendor-specific devices and protocols.
  • 15.
    You win withSoftware Defined Networking SIMPLIFICATION Network Simplification Simple Automated Agile Lower TCO Faster Services Availability & Scale
  • 17.
    Point of DifferenceTraditional Networks Software-Defined Network Dynamics Today’s business environment expects zero service disruption — this means networks must dynamically adapt to changing traffic by anticipating user demands. With traditional networks becoming increasingly complex, it is an uphill task to match market demands. By placing the control logic outside of the network hardware, businesses have more flexibility to control programmability, automation etc. This helps them develop scalable networks that adapt to changing business needs in quick time. Application of Policies and Security Implementing a network-wide policy requires configuring at the device-level, making it difficult to apply a consistent set of access, security, QoS, and other policies in today’s mobile environment. This leaves the enterprise open to security breaches, non-compliance with regulations, and so on. SDN by contrast allows network operators to programmatically configure a simplified network abstraction ensuring higher chances of a consistent application of policies, security etc. across the entire network. Scalability It is a challenge for the network to keep pace with growing demands on the data center. Typically, link oversubscription has allowed scaling of the network by estimating traffic patterns – this however, is not a reliable method anymore. With SDN, since it is possible to abstract the underlying infrastructure, network manageability, scalability, and agility can be enhanced. Control of Network Devices In the current scenario, enterprises are constrained by vendors equipment product cycles and hence are unable to respond quickly to business demands. Lack of standard and open interfaces hinders customizing the network to individual environments. SDN control software is vendor-agnostic and can control any network device. To ensure faster responses to changes, SDN-based orchestration and management tools can help quickly deploy, configure, and update devices across the entire network. Traditional vs. SDN networks
  • 18.
  • 19.
  • 20.
    What is OpenFlow  OpenFlow is like an x86 instruction set for the network nodes.  Provides open interface to “black box” networking node (ie. Routers, L2/L3 switch) to enable visibility and openness in network  Separation of control plane and data plane.  The datapath of an OpenFlow Switch consists of a Flow Table, and an action associated with each flow entry  The control path consists of a controller which programs the flow entry in the flow table 20
  • 21.
  • 22.
    Open Flow SwitchForwarding
  • 23.
  • 24.
    OpenFlow Controller  Managesone or more switch via OpenFlow channels.  Uses OpenFlow protocol to communicate with a OpenFlow aware switch.  Acts similar to control plane of traditional switch.  Provides a network wide abstraction for the applications on north bound.  Responsible for programming various tables in the OpenFlow Switch.  Single switch can be managed by more than one controller for load balancing or redundancy purpose. In this case the controller can take any one of the following roles. Master. Slave. Equal. 24
  • 25.
  • 26.
    OpenFlow Channel Used toexchange OpenFlow message between switch and controller. Switch can establish single or multiple connections to same or different controllers (auxiliary connections). A controller configures and manages the switch, receives events from the switch, and send packets out the switch via this interface The SC connection is a TLS/TCP connection. Switch and controller mutually authenticate by exchanging certificates signed by a site- specific private key 26
  • 27.
    OpenFlow Switch Consists ofone or more flow tables, group table and meter table. A single switch can be managed by one or more controllers. The flow tables and group table are used during the lookup or forwarding phase in order to forward the packet to appropriate port. Meter table is used to perform simple QOS operations like rate-limiting to complex QOS operations like DiffServ etc 27
  • 28.
  • 30.
    Open Flow General Myth SDN is Open Flow Reality  OpenFlow is an open API that provides a standard interface for programming the data plane switches 30
  • 31.
    SDN Use Cases •Resource Managements • Energy conservation, routing, and management in data centers • Seamless use of diverse wireless networks • Network based load balancing • Traffic engineering • Slicing and scalable remote control/management of home networks • Experimentation with new approaches and protocols using selected production traffic • Run virtual shadow network for traffic analysis and re-configuration • And many more …
  • 32.
    Simulators Used forSDN NS3: It supports OpenFlow switches which are restricted to be simulated only. MININET: Network emulation software that allows you to launch a virtual network with switches, hosts and an SDN controller all with a single command. Mininet supports research, development, learning, prototyping, testing, debugging, and any other tasks that could benefit from having a complete experimental network on a laptop or other PC.
  • 33.
    Adaptive Resource Management •Two approaches have been implemented to improve the performance of several SDN topologies by setting different values of capacities for each link adaptively. • These approaches are:  Statistical approach based on MMSE.  Genetic Algorithm. • The results are shown in next slides.
  • 34.
    Performance Evaluation ofthe Proposed Solution Statistical Approach Genetic Algorithm
  • 35.
    Video Performance beforeand after Implementing Proposed Solution