1
Corporate Immersion Program
Report on
Recruitment Analysis of Front
Line Sales employees
SUBMITTED TO: SUBMITTED BY:
PROF. MAMTA MOHAPATRA Madhuri Dixit-15PGDMHR23
PROF. SONI AGGARWAL Shubham Govil- 15PGDMHR42
Company Name: Future
2
Generali
TABLE OF CONTENTS
S.NO PARTICULARS
PAGE NO
1 Executive Summary 3
2 Acknowledgement 4
3 Introduction 5
4 The Project Process 6
5 Results and Conclusions 8
6 Problem the Industry and Company Face 8-9
7 Suggestions 9
8 Major Learning 10
9 Exhibits 11-12
3
EXECUTIVE SUMMARY
Direct competition mapping in the life insurance industry is a strategic management
process used for assessing strengths and weaknesses of the current and potential
recruiters. In the Life Insurance industry attrition in the Front Line Sales (FLS) level is
a major problem. Therefore, constant talent acquisition needs to done. In our 1
month analysis we worked on gathering new avenues for recruitment of FLS
employees for Future Generali. Now when we talk about scope in the insurance
sector India’s life insurance sector is the biggest in the world with about 360 million
policies which is expected to increase at a CAGR of 12-15% over the next five years.
The insurance industry is planning to hike penetration levels to 5% by 2020. So with
these statistics we can make out that so many business opportunities are there for
Future Generali in the market, so in order to tap these opportunities they are
required to hire more people. The major learning during the 1 month long Corporate
Immersion Programme was: How to pitch effectively in front of candidates for the
FLS level when your company is having low brand recognition in the employer
market. Some of the industry observations which came out during the process are:
Lack of availability of ready talent, People not eager to experiment with job change in
the months of December, January, February and March and people are more looking
for an operational profile rather than sales profile in the insurance industry. Some of
the observations for the company were: only 25%-30% leads were provided to FLS
employees, which was quite low as compared to industry standards and the
turnaround time (TAT) was significantly high when compared with other companies
in the industry. Some of the recommendations suggested by us are: outsourcing
HVR, reducing TAT, reducing the amount of annual sales target.
4
ACKNOWLEDGEMENT
I wish to express my sincere gratitude to Prof. Mamta Mahapatra and Prof. Soni
Agarwal for giving us an opportunity to do our Corporate Immersion Programme in
Future Generali and providing us with proper guidance and support that helped us in
completing the project.
I sincerely thank our project mentors Ms. Nema Sarieta Ekka, Regional Head Human
Resource Officer at Future Generali and Mr. Hitesh Sharma, HR Executive at Future
Generali for their constant guidance and encouragement in carrying out this project.
I would also like to express my gratitude to the officials and other staff members of
Future Generali who rendered their help during the duration of my project.
I am thankful to and fortunate enough to get constant encouragement, support and
guidance from our esteemed teachers from International Management Institute,
New Delhi.
5
INTRODUCTION
Future group is an Indian private conglomerate, headquartered in Mumbai. The
company’s core business lies in the retail and fashion sectors with popular super
market chains like Big Bazaar, Food Bazaar, Brand Factory and Central. Future group
entered the Indian financial service sector market in 2007 as a joint venture between
Future group, Generali group and IITL (Industrial Investment trust limited). Currently
Future Generali is present across 84 branches and have sourced more than 11 Lakh
policies since its inception and aims to be the most trusted insurers of India. Talking
about the Generali group it is the leading player in global insurance and financial
markets. Today, the group commands the leadership position in western European
markets, and a significant position in the Asian markets as well. Future Generali has 2
product lines which are General insurance and Life insurance. Their star product is
considered to be life insurance. The life insurance industry in India is expected to
reach $160 billion mark from the current $60 billion mark over the next 10 years,
Hence the opportunities of growth available for all the public as well as private
players in the industry is immense. Thus the process of finding the right kind of talent
in this competitive environment becomes a herculean task. So the main objective of
our project report is to analyse the recruitment process of FLS employees in Future
Generali. In order to assess the recruitment process we adopted a strategy of Direct
Competition Mapping which is used for finding the strengths and weaknesses of the
current as well as potential recruiters. In the Life Insurance industry attrition in the
Front Line Sales (FLS) level is a major problem. Therefore, constant talent acquisition
needs to be done. This project report would benefit the organization by providing
details of internal and external problems that has an impact on the brand image of
6
the company in the employer market and also provides possible solutions to these
problems.
THE PROJECT PROCESS
Our project revolved around direct competition mapping for Future Generali. It is
important for the organisation to know its competitors very well before forming any
strategies. The major issue with Future Generali and other organisation in the same
line of business, that is, Life Insurance industry is that there is high attrition rate at
the front line sales level. So, it was important to understand what the reason was
behind potential employees selecting and/or leaving this organisation.
To go about this task it was important to know about the organisation’s vision,
mission, values and strategy. It was also important to understand the organisational
structure and the culture. For this purpose, the first few sessions were spent on
reading about the organisation, asking questions to the mentor, meeting more
employees and getting to know their opinions and suggestions. Our major portion of
time was spent on targeting and approaching potential employees. The method of
targeting these candidates was based on observing any news of unrest in the
competitor organisations. Information about the employees working in the same
designation was collected through online job portals such as naukri.com,
monster.com, shine.com. The CVs of these candidates were observed and they were
called over telephone to gather more information and to see if they were interested
in Future Generali. Interview for positive respondents were then set up.
The Companies that were targetted were AVIVA Life Insurance, Reliance Life, IDBI,
Kotak, Exide, HDFC, Max Life, Bajaj Allianz, TATA AIA, IFFCO Tokio, Religare Securities
Ltd and IDBI Federal life insurance. We also targetted a Non-Profit organisation like
Appco and Relief India in search of the right talent.
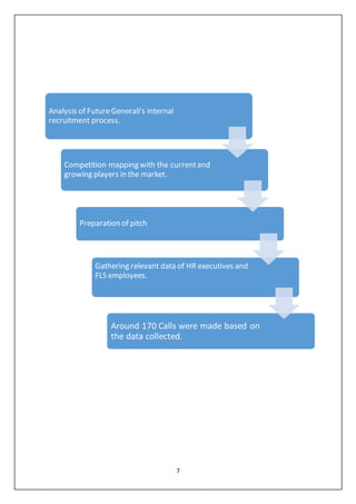
The work that was done is shown below in a flow diagram.
7
Analysis of FutureGenerali's internal
recruitment process.
Competition mapping with the currentand
growing players in the market.
Preparation of pitch
Gathering relevant data of HR executives and
FLS employees.
Around 170 Calls were made based on
the data collected.
8
RESULTS AND CONCLUSIONS:
After carrying out the entire procedure and analysing the answers of both, the
current and the potential employees, the following observations were made:
1. Market research:
On a detailed study and evaluation of the competitors in the life insurance
market
(see exhibit 1) it was found that out of approximately 170 calls that were
made only 13.5% were converted for the interview rounds. The
companies that generated maximum positive responses were due to some
disturbances in the market (see exhibit 2). Annual targets of various
players in the market are given in exhibit 3.
Problems the industry and company face
Industry problems:
1. Lack of ready talent available in the market is very less. We targeted 60% of
the ready talent available in the market out of which a mere 1-2% were finally
selected for the job.
2. People are not ready to experiment with job change in the month of
December as January, February and March are the most critical month in the
life insurance sector.
3. There is immense pressure of achieving targets in the industry which leads to
high attrition.
4. Those working in the industry are more inclined to work in operations profile
rather than sales profile.
9
Company Problems:
1. Low brand recognition
2. Only 25-30% of leads are provided by the company which is very less as
compared to the industry standards.
3. The Turn Around Time between the last round of interview by the RM and the
onboarding of the candidate is approximately 10-15 days which is very high
for this industry.
Suggestions:
1. Increasing the percentage of leads provided by the company. This can be
easily done through our various strategic business units.
2. Reducing the Turnaround Time between the last round of interview and the
final joining of the candidate which will make the recruitment process more
efficient.
3. Outsourcing HVR. This will help in saving time and reduce the time lag making
the recruitment process more efficient.
4. Reducing the amount of annual target for an FLS employee with respect to
major players in the industry.
5. Know what you’re looking for in candidates- It is found that candidates
sourced from employee referrals are given more preference over candidates
sourced from outside.
6. Blend technology in every aspect of your recruiting and hiring process-
Implementing Recruitment Data Administration and Analytics software in your
day to day hiring process.
7. The company needs to work on its brand image as well.
8. Look deeper into the incentive system as the case rate right now is only 1.5.
10
MAJOR LEARNING:
This program took us through the intricacies of Recruitment of Front Line Sales
employees in an insurance sector. We learnt what all criteria are to be considered for
making a flexible pitch. We also learnt how to shortlist CV on various online job
portals.
Through proper analysis the fault in the internal system was realised. This was
brought to the attention of the top level management. It was realised that once the
internal systems operate smoothly it is easier to acquire and retain employees.
Also this program helped us in overcoming numerous communication challenges and
helped us in honing our communication skills as a lot of telephonic conversation with
potential candidates had to be done.
This program also provided us with a proper experience of a corporate life and gave
us a flavour of how an HR executive works in the Recruitment Department of
Insurance Industry.
11
Exhibit 1:
Exhibit 2:
Recent trends in the insurance sector:
AVIVA- Bancassurance channel is closing down due to partnership problem and also
recently 2 direct sales branches have also closed down.
Reliance- Their loyalty channel in direct sales has closed down.
HDFC- Attrition Rate is high. Employees cite problems in organization culture and
that incentives are not up to the market standard.
Bajaj Allianz- Shutdown of 4 branches due to cost cutting and shuffling in top
management.
Max Life- Customer Advisory Channel (CAT) closed down.
0
2
4
6
8
10
12
14
16
18
Number of branches in Delhi/NCR
No of branches
12
Exhibit 3:
S No Name of the company Amount of annual target
1 HDFC Life 10,00,000
2 IFFCO TOKIYO 15,00,000
3 ICICI PRUDENTIAL 22,00,000
4 FUTURE GENERALI 10,05,000

SHUBHAM GOVIL_15PGDMHR42

  • 1.
    1 Corporate Immersion Program Reporton Recruitment Analysis of Front Line Sales employees SUBMITTED TO: SUBMITTED BY: PROF. MAMTA MOHAPATRA Madhuri Dixit-15PGDMHR23 PROF. SONI AGGARWAL Shubham Govil- 15PGDMHR42 Company Name: Future
  • 2.
    2 Generali TABLE OF CONTENTS S.NOPARTICULARS PAGE NO 1 Executive Summary 3 2 Acknowledgement 4 3 Introduction 5 4 The Project Process 6 5 Results and Conclusions 8 6 Problem the Industry and Company Face 8-9 7 Suggestions 9 8 Major Learning 10 9 Exhibits 11-12
  • 3.
    3 EXECUTIVE SUMMARY Direct competitionmapping in the life insurance industry is a strategic management process used for assessing strengths and weaknesses of the current and potential recruiters. In the Life Insurance industry attrition in the Front Line Sales (FLS) level is a major problem. Therefore, constant talent acquisition needs to done. In our 1 month analysis we worked on gathering new avenues for recruitment of FLS employees for Future Generali. Now when we talk about scope in the insurance sector India’s life insurance sector is the biggest in the world with about 360 million policies which is expected to increase at a CAGR of 12-15% over the next five years. The insurance industry is planning to hike penetration levels to 5% by 2020. So with these statistics we can make out that so many business opportunities are there for Future Generali in the market, so in order to tap these opportunities they are required to hire more people. The major learning during the 1 month long Corporate Immersion Programme was: How to pitch effectively in front of candidates for the FLS level when your company is having low brand recognition in the employer market. Some of the industry observations which came out during the process are: Lack of availability of ready talent, People not eager to experiment with job change in the months of December, January, February and March and people are more looking for an operational profile rather than sales profile in the insurance industry. Some of the observations for the company were: only 25%-30% leads were provided to FLS employees, which was quite low as compared to industry standards and the turnaround time (TAT) was significantly high when compared with other companies in the industry. Some of the recommendations suggested by us are: outsourcing HVR, reducing TAT, reducing the amount of annual sales target.
  • 4.
    4 ACKNOWLEDGEMENT I wish toexpress my sincere gratitude to Prof. Mamta Mahapatra and Prof. Soni Agarwal for giving us an opportunity to do our Corporate Immersion Programme in Future Generali and providing us with proper guidance and support that helped us in completing the project. I sincerely thank our project mentors Ms. Nema Sarieta Ekka, Regional Head Human Resource Officer at Future Generali and Mr. Hitesh Sharma, HR Executive at Future Generali for their constant guidance and encouragement in carrying out this project. I would also like to express my gratitude to the officials and other staff members of Future Generali who rendered their help during the duration of my project. I am thankful to and fortunate enough to get constant encouragement, support and guidance from our esteemed teachers from International Management Institute, New Delhi.
  • 5.
    5 INTRODUCTION Future group isan Indian private conglomerate, headquartered in Mumbai. The company’s core business lies in the retail and fashion sectors with popular super market chains like Big Bazaar, Food Bazaar, Brand Factory and Central. Future group entered the Indian financial service sector market in 2007 as a joint venture between Future group, Generali group and IITL (Industrial Investment trust limited). Currently Future Generali is present across 84 branches and have sourced more than 11 Lakh policies since its inception and aims to be the most trusted insurers of India. Talking about the Generali group it is the leading player in global insurance and financial markets. Today, the group commands the leadership position in western European markets, and a significant position in the Asian markets as well. Future Generali has 2 product lines which are General insurance and Life insurance. Their star product is considered to be life insurance. The life insurance industry in India is expected to reach $160 billion mark from the current $60 billion mark over the next 10 years, Hence the opportunities of growth available for all the public as well as private players in the industry is immense. Thus the process of finding the right kind of talent in this competitive environment becomes a herculean task. So the main objective of our project report is to analyse the recruitment process of FLS employees in Future Generali. In order to assess the recruitment process we adopted a strategy of Direct Competition Mapping which is used for finding the strengths and weaknesses of the current as well as potential recruiters. In the Life Insurance industry attrition in the Front Line Sales (FLS) level is a major problem. Therefore, constant talent acquisition needs to be done. This project report would benefit the organization by providing details of internal and external problems that has an impact on the brand image of
  • 6.
    6 the company inthe employer market and also provides possible solutions to these problems. THE PROJECT PROCESS Our project revolved around direct competition mapping for Future Generali. It is important for the organisation to know its competitors very well before forming any strategies. The major issue with Future Generali and other organisation in the same line of business, that is, Life Insurance industry is that there is high attrition rate at the front line sales level. So, it was important to understand what the reason was behind potential employees selecting and/or leaving this organisation. To go about this task it was important to know about the organisation’s vision, mission, values and strategy. It was also important to understand the organisational structure and the culture. For this purpose, the first few sessions were spent on reading about the organisation, asking questions to the mentor, meeting more employees and getting to know their opinions and suggestions. Our major portion of time was spent on targeting and approaching potential employees. The method of targeting these candidates was based on observing any news of unrest in the competitor organisations. Information about the employees working in the same designation was collected through online job portals such as naukri.com, monster.com, shine.com. The CVs of these candidates were observed and they were called over telephone to gather more information and to see if they were interested in Future Generali. Interview for positive respondents were then set up. The Companies that were targetted were AVIVA Life Insurance, Reliance Life, IDBI, Kotak, Exide, HDFC, Max Life, Bajaj Allianz, TATA AIA, IFFCO Tokio, Religare Securities Ltd and IDBI Federal life insurance. We also targetted a Non-Profit organisation like Appco and Relief India in search of the right talent. The work that was done is shown below in a flow diagram.
  • 7.
    7 Analysis of FutureGenerali'sinternal recruitment process. Competition mapping with the currentand growing players in the market. Preparation of pitch Gathering relevant data of HR executives and FLS employees. Around 170 Calls were made based on the data collected.
  • 8.
    8 RESULTS AND CONCLUSIONS: Aftercarrying out the entire procedure and analysing the answers of both, the current and the potential employees, the following observations were made: 1. Market research: On a detailed study and evaluation of the competitors in the life insurance market (see exhibit 1) it was found that out of approximately 170 calls that were made only 13.5% were converted for the interview rounds. The companies that generated maximum positive responses were due to some disturbances in the market (see exhibit 2). Annual targets of various players in the market are given in exhibit 3. Problems the industry and company face Industry problems: 1. Lack of ready talent available in the market is very less. We targeted 60% of the ready talent available in the market out of which a mere 1-2% were finally selected for the job. 2. People are not ready to experiment with job change in the month of December as January, February and March are the most critical month in the life insurance sector. 3. There is immense pressure of achieving targets in the industry which leads to high attrition. 4. Those working in the industry are more inclined to work in operations profile rather than sales profile.
  • 9.
    9 Company Problems: 1. Lowbrand recognition 2. Only 25-30% of leads are provided by the company which is very less as compared to the industry standards. 3. The Turn Around Time between the last round of interview by the RM and the onboarding of the candidate is approximately 10-15 days which is very high for this industry. Suggestions: 1. Increasing the percentage of leads provided by the company. This can be easily done through our various strategic business units. 2. Reducing the Turnaround Time between the last round of interview and the final joining of the candidate which will make the recruitment process more efficient. 3. Outsourcing HVR. This will help in saving time and reduce the time lag making the recruitment process more efficient. 4. Reducing the amount of annual target for an FLS employee with respect to major players in the industry. 5. Know what you’re looking for in candidates- It is found that candidates sourced from employee referrals are given more preference over candidates sourced from outside. 6. Blend technology in every aspect of your recruiting and hiring process- Implementing Recruitment Data Administration and Analytics software in your day to day hiring process. 7. The company needs to work on its brand image as well. 8. Look deeper into the incentive system as the case rate right now is only 1.5.
  • 10.
    10 MAJOR LEARNING: This programtook us through the intricacies of Recruitment of Front Line Sales employees in an insurance sector. We learnt what all criteria are to be considered for making a flexible pitch. We also learnt how to shortlist CV on various online job portals. Through proper analysis the fault in the internal system was realised. This was brought to the attention of the top level management. It was realised that once the internal systems operate smoothly it is easier to acquire and retain employees. Also this program helped us in overcoming numerous communication challenges and helped us in honing our communication skills as a lot of telephonic conversation with potential candidates had to be done. This program also provided us with a proper experience of a corporate life and gave us a flavour of how an HR executive works in the Recruitment Department of Insurance Industry.
  • 11.
    11 Exhibit 1: Exhibit 2: Recenttrends in the insurance sector: AVIVA- Bancassurance channel is closing down due to partnership problem and also recently 2 direct sales branches have also closed down. Reliance- Their loyalty channel in direct sales has closed down. HDFC- Attrition Rate is high. Employees cite problems in organization culture and that incentives are not up to the market standard. Bajaj Allianz- Shutdown of 4 branches due to cost cutting and shuffling in top management. Max Life- Customer Advisory Channel (CAT) closed down. 0 2 4 6 8 10 12 14 16 18 Number of branches in Delhi/NCR No of branches
  • 12.
    12 Exhibit 3: S NoName of the company Amount of annual target 1 HDFC Life 10,00,000 2 IFFCO TOKIYO 15,00,000 3 ICICI PRUDENTIAL 22,00,000 4 FUTURE GENERALI 10,05,000