Table of Contents
List of Figures………………………………………………………………………………………………………….…………………………i
1. Introduction .......................................................................................................................... 1
1.1 Introduction ........................................................................................................................ 1
1.2 Background ........................................................................................................................ 1
1.3 Objectives........................................................................................................................... 2
1.4 Problem Statement .............................................................................................................. 2
1.5 Proposed Solution ............................................................................................................... 2
1.6 Scope .................................................................................................................................3
1.7 Outcomes ........................................................................................................................... 3
1.8 Methodology....................................................................................................................... 3
1.9. Internship Manager............................................................................................................. 5
1.9.1 The IM will help Student to: .......................................................................................... 5
1.9.2 IM services include:......................................................................................................5
2. Literature Review.................................................................................................................. 6
2.1 Internship ........................................................................................................................... 6
2.2 Web-site ............................................................................................................................. 6
2.3 Internship management system............................................................................................. 7
2.4 Key Words.......................................................................................................................... 7
2.4.1 Self-learning................................................................................................................. 7
2.4.2 Co-op........................................................................................................................... 8
2.5 Similar Solution:................................................................................................................. 8
2.5.1 DHPE Internship Program............................................................................................. 8
2.5.2Student Experience Internships SEI in the University of Manchester’s............................. 10
3. Analysis and design............................................................................................................. 15
3.1 Introduction ...................................................................................................................... 15
3.2 Hardware and Software requirements ................................................................................. 15
3.2.1 Hardware Requirements .............................................................................................. 15
3.2.2 Software Requirements................................................................................................ 16
3.3 Functional and non-functional requirement ......................................................................... 16
3.3.1 Functional Requirement............................................................................................... 16
3.3.2 Non-Functional requirements....................................................................................... 17
3.4 Use Case Diagrams ........................................................................................................... 18
3.4.1 Use case Specification Template .................................................................................. 20
3.5 System context Diagram.................................................................................................... 20
3.6 Data flow diagrams ........................................................................................................... 21
3.7 Entity Relationship diagram............................................................................................... 22
3.7.1 Entity Relationship Description.................................................................................... 22
3.8 System architecture diagram .............................................................................................. 25
4. Implementation....................................................................................................................... 26
4.1 Introduction ...................................................................................................................... 26
4.2 Implementation Details ...................................................................................................... 26
4.3 Implementation tools ......................................................................................................... 26
4.4 Programming Languages ................................................................................................... 26
4.5 System Features:............................................................................................................... 27
4.5.1: Student Interface........................................................................................................ 27
4.5.2. Admin interface ......................................................................................................... 27
4.6. System Security................................................................................................................ 27
4.6.1 Security Protocols ....................................................................................................... 27
4.6.2 User Validation........................................................................................................... 28
4.7 Creating the database tables ............................................................................................... 28
4.7.1. Implementation issues ................................................................................................ 28
4.8 The database connection .................................................................................................... 28
4.9. System interface............................................................................................................... 31
4.10 Conclusion...................................................................................................................... 40
5. Sample Code .......................................................................................................................... 41
6. Testing................................................................................................................................... 42
6.1 Introduction.......................................................................................................................... 42
6.2 Verification....................................................................................................................... 42
6.3 Validation......................................................................................................................... 42
6.4 Unit Testing...................................................................................................................... 42
6.5 Mapping Scenarios to use cases.......................................................................................... 42
6. Conclusion ............................................................................................................................. 45
6.1 Report Conclusion............................................................................................................. 45
6.2 Challenges Faced.............................................................................................................. 45
6.3 Future recommendation ..................................................................................................... 45
References ................................................................................................................................. 46
i
List of Figures
Figure 1 DHPE Internship Program.................................................................................................8
Figure 2 Student Experience Internships Login Page...................................................................... 10
Figure 3 Use Case Diagram of Internship Management System...................................................... 19
Figure 4 System Context Diagram of Internship Management System............................................ 20
Figure 5 Data Flow Diagram for Internship management system ................................................... 21
Figure 6 System architectural Diagram......................................................................................... 25
Figure 7 Code for Database Connection ....................................................................................... 28
Figure 8 Internship Manager Approval or reject............................................................................ 29
Figure 9 Internship Manager Approval or reject............................................................................ 29
Figure 10 Code for job openings.................................................................................................. 30
Figure 11 Code for Project Allotment........................................................................................... 30
Figure 12 Student Login Page ...................................................................................................... 31
Figure 13 Student Registration Page ............................................................................................ 32
Figure 14 Applyfor Internships.................................................................................................... 32
Figure 15 Check Status................................................................................................................ 33
Figure 16 Cancel Request............................................................................................................ 33
Figure 17 Project Allotment-1...................................................................................................... 34
Figure 18 Project allotment-2...................................................................................................... 34
Figure 19 Change Password......................................................................................................... 35
Figure 20 Admin Login page ........................................................................................................ 35
Figure 21 Admin Dashboard........................................................................................................ 36
Figure 22 Admin show student page............................................................................................ 36
Figure 23 Admin's Company details Page ..................................................................................... 37
Figure 24 Add Job openings........................................................................................................ 37
Figure 25 View Internships applied by the student........................................................................ 38
Figure 26 Finalize status.............................................................................................................. 38
Figure 27 View Students according to company............................................................................ 39
Figure 28 Assign Project.............................................................................................................. 39
INTERNSHIP MANAGEMENT SYSTEM
GPCET-CSE Page 1
1. Introduction
1.1 Introduction
Internships are the way to explore or expend the related knowledge and skills required
in a real world situation and experience to enter into a particular career field. It’s basically for
undergraduate student, this is not only for gaining experience, but also to expose them to
corporate world if they a totally interest in the field.
Manual process need to be done for this system, manual process means, the student or
Intern’s candidate need to fill a paper form, and also need to submit it by hand to the office.
Applying a manual process may cause some disadvantages, because it required the user to
write it on a paper, instead of writing it in computer. Error on filling in the form can be
avoided if it is filled on computer. And the data can't be directly use, but its needed to be
rewritten before can be used; this way it will have a lot of work to do on it. Other than that,
problem of losing or misplacing the form can be avoided, or damaging the hardcopy form
will not occur.
1.2 Background
Currently, due to the lack of the availability of online systems for students, most of
the work is done manually, so it creates a lot of problems for students as well as the
internship manager. This research is focusing on developing a new system known as an
Internship Management System, which will help to create a smooth and transparent service to
the students. As it will verify whether the requests are approved or rejected. If it is approved,
then student automatically notified, and if it is rejected then the student has to check with the
manager in the college about her case.
This project will improve student services. It will be made for the students who have
to take the internship period, also for those who are expected to be accepted by companies for
internships and will continue their study in college after completing the internship. On the
other hand, it is made for internship manager to check and to approve the requests and in the
end, they can generate reports. IMS is simple, comfortable, easy to use and fast. By
implementing this system will achieve the maximum advantage of technology. It will be used
by students and internship manager. The Internship Management System will provide
features like it will be easy to use, flexible, and powerful tool.
INTERNSHIP MANAGEMENT SYSTEM
GPCET-CSE Page 2
1.3 Objectives
The IMS will achieve the following objectives:
1. Help the Internship manager to check the internship requests from the students to each
request either to approve or reject the request with comments.
2. Develop a system that will help the students to apply for internship request online and they
can follow the status from anywhere easily.
1.4 Problem Statement
This project investigates the processes and procedure that is included in Internship
Management System in order to replace the existing one. Nowadays, there is no existing
system that is available at college related to the student internship. The process of requesting
an internship letter is a manual process of reporting. The manual way will impact both the
student and the internship manager by wasting time and effort, as well as it affects the
quality, efficiency and productivity of the college.
1.5 Proposed Solution
The internship management system will provide a good service to improve the way of
requesting internship at college. Our solution is to create a new system that helps the students
to request for her training program in an easy and flexible way. Our system is unique
because,
 The student can access the IMS, to request for her internship program.
 The student can fill out the form, and register.
 The website can notify the student when approvals are done.
 Can attach the company approval to IM before she starts her internship.
 She can write the supervisor information (name, position, email and phone number) in
Case the IM need to call them.
 If not hired for internship, he can also work on projects assigned by college.
 In the end, the student can check the status that will update from IM, read a comment.
IMS also helps the IM to do her job and communicate with the student easily.
 The IM can access all the student information.
 IM can update the status whether rejected, approved, in-progress, company-confirm,
confirmed or cancel the application and leave a comment for the student.
 In the end, the IM can report for each case easily without losing time.
INTERNSHIP MANAGEMENT SYSTEM
GPCET-CSE Page 3
1.6 Scope
The IMS is limited to college and IM will be involved to work on the system. This
system will provide quick and efficient requests of information for users. Any type of
information would be available whenever the IM requires it. In the proposed system, all
operations would be done correctly, and it ensures that whatever information is coming from
the students is accurate. The reliability of the proposed system will be higher; the reason for
the increased reliability of the system is that now there would be proper storage of
information. Also, the utmost care would be taken so that no redundancy, in storage or
otherwise.
1.7 Outcomes
IMS is to improve reduce inefficiency and waste of resources for college. The
System will provide the following advantages:
 Increase the efficiency and utilize the results.
 Speed process: it is fast, the students do not need to pass office to check their request.
Therefore, they can speed up the process of requesting.
 Conformable: can be used from anywhere.
 Quality: the data and the information will be accurate.
 Time: any time in the quick response.
1.8 Methodology
The system development life cycle (SDLC) is a procedure of modification system or
creating a new system. (SDLC) is a conceptual model that used to describe the stages of
project management which are planning, creating, testing, and deploying and it's involved in
an information system development project. Moreover, (SDLC) methodologies consist of
different model such as a waterfall SDLC model, prototyping SDLC model, iterative
enhancement model, the spiral model, object oriented methodology and dynamic SDLC
model.
 Waterfall SDLC Model: is the simplest software development life cycle model. It is
referred that the phases are organized in a linear order. In this model each phase must
be completed before start next phase. This model is easy to understand and use.
 Prototyping SDLC Model: Clients are involved in the development. Enable to
understand and determining the requirements of the client. It helps to get feedback
INTERNSHIP MANAGEMENT SYSTEM
GPCET-CSE Page 4
from the client to understand what is expected from the system. This model helps to
avoid the errors in earlier stage
 The Spiral Model: This model combines the features of the waterfall and prototyping
model. This model has four phases: planning, risk analysis, engineering phase and
evaluation phase. It is good for large projects.
 Object Oriented Methodology: This methodology seeks to balance the focus between
processes and data. These models require determining what is the object of the
system, what responsibilities and relationships an object has to other objects.
 Dynamic SDLC Model: Adjust the SDLC phases to get some part of the system
developed in a short time and deliver to the client. This methodology breaks the
overall system into a series of system that is developed sequentially. In this model
analysts use special techniques and computer tools to speed up the analysis.
We all decided to use waterfall SDLC model which is the oldest and most clearly of
the structured SDLC methodologies. And it is a linear sequential process; each stage depends
on the previous stage. Because is a simple to use and understand, easy to manage and each
phase has specific tasks and deliverable.
Waterfall Model has six main phases:
1. Requirements: All possible requirements of the system to be developed are
determined in this phase and documented in a requirements specification doc.
2. Analysis: helps in specifying hardware, system requirements and defining overall
system architecture.
3. Design: The algorithm. Proper planning related to the design of graphical user
interface, diagrams are done in this stage.
4. Coding: Based on the algorithm or flowchart designed.
5. Testing: Testing and error correction processes to find out if there are any flaws or
errors.
6. Acceptance: A proper execution of all the previous stages to ensure the satisfied of
the client. And in the end, all these phases are cascaded to each other in which
progress is seen as flowing steadily downwards (like a waterfall) through the phases.
It works well for smaller projects where requirements are very well known, clear and
fixed.
INTERNSHIP MANAGEMENT SYSTEM
GPCET-CSE Page 5
1.9. Internship Manager
Our Internship Manager (IM) aims to help our students and alumnae to become
leaders of the future and exceptional career women by preparing you for future employment
and graduate studies. You can also access jobs and internships.
1.9.1 The IM will help Student to:
 Apply theories learned in professional settings
 Gain broader exposure to opportunities beyond College
 Gain access to opportunities for learning and community service, with emphasis on
internships
 Obtain hands-on experience valued by employers and graduate schools
1.9.2 IM services include:
 Writing resumes and cover letters
 Interview preparation
 Career counselling
 Workshops related to career management
 Internships opportunities
 Part- time jobs opportunities
INTERNSHIP MANAGEMENT SYSTEM
GPCET-CSE Page 6
2. Literature Review
2.1 Internship
An internship is a part of curriculum of higher education and it is one of the best ways
to provide the opportunities to apply classroom knowledge in real environment. Internship is
used to denote various types of field experience and it is job training for successful careers.
The student chooses the training program depend on their major of study at the college and
may apply for internships during the summer holidays. An internship can be part/ full time
also can be paid or unpaid depends on the structure of the organization. The student organizes
the day and hours of internship with the sponsoring organization. On the other hand,
internship is to develop trainee skills that are transferable to a real work environment and
dependent oneself learning by implementing.
2.2 Web-site
A website is a collection of interconnected web pages and it is appearing on World
Wide Web which is (WWW). The website containing of important information and several
webpage's, that is accessible through a browser. Usually, it is maintained by an organization,
or person. Every website has a unique web-address also, is called Uniform Resource Locator
(URL). The web intranet of the certain organization which can be accessed address is located
on the internet or through the Internet connection. The Web address is representing the home
page of a web site, including images, video or other file that exist on the server. The home
page contains of hyperlink. Hyperlink is an electronic document that gives the user access to
the same site or another site by clicking on it. The environments of web application is located
on a single server, which mean if the user encounter any issue while serving, it can fix it from
a single point and then build the application again, the same goes for changes or new features.
It does not acquire to install the application on each machine. Nowadays there are new
frameworks that can easily adapt any media type and that is called responsive websites. The
websites boosts your business by promoting your business. Road balancer can be added to
our system that give more reliability and stability in terms of performance, if the load
balancer found huge hits on one it will automatically redirects new hits to another server. A
web application is an application that is invoked with a web browser over the Internet. Web
application development requires agility, the use of standard components, interoperability and
close attention to user needs.
INTERNSHIP MANAGEMENT SYSTEM
GPCET-CSE Page 7
2.3 Internship management system
IMS will develop the current system which is the manual process. IMS will allow the
trainee to register and check the status. The student has to register once into the system for
applying to the internship, there are certain conditions which have to fulfil in IMS, the new
system will be developed that takes paper / manual work into order to proceed. In web
solution that saves the times of both college and student, because the previous manual work
the college was facing difficulties to find the desired information, and making delay of
transferring the document for approval to another. The solutions have been already studied
the procedures, and have found that it can be developed based on workflow that takes the
attach documents to the approval with e-mail notification until it receives final approvals.
Once the requests are finally approved, and then notify the applicant to start proceeding to
internship. The approvals may find all the requests on a single screen, the approval either to
approve or rejects the request and can also view the attached documents. For the management
office, benefits will be received from the system by viewing total requests and results of each
request, also view reports for each request with the results.
2.4 Key Words
2.4.1 Self-learning
IMS will develop the current system which is the manual process. IMS will allow the
trainee to register, check the status and communicate with the university. The trainee has to
register once into the system for applying to the internship, there are certain conditions which
have to fulfil in order to proceed. In IMS, the new system will be developed that takes paper /
manual work into web solution that saves the times of college, because the previous manual
work the college was facing difficulties to find the desired information and sometimes the
attachments might be lost, and making delay of transferring the document for approval to
another. The solutions have been already studied the procedures, and have found that it can
be developed based on workflow that takes the attach documents to the approval with
notification until it receives final approvals. Once the requests are finally approved, and then
notify the applicant to start proceeding to internship. The approvals may find all the requests
on a single screen, the approval either to approve or rejects the request and can also view the
attached documents. For the management office, benefits will be received from the system by
viewing total requests and results of each request, also view reports for each request with the
results.
INTERNSHIP MANAGEMENT SYSTEM
GPCET-CSE Page 8
2.4.2 Co-op
Co-operative education referred as “co-op”. It is a type of internship program that
using a method of combining practical work life with the education based on classroom in
order to help make the transition from college to work. The vast majority of the young
students to companies who hire Co-operation use this opportunity to recruit. They tend to fill
their new hire vacancies with graduates from recruiting. They tend to fill their new hire
vacancies with graduates from their own particular Co-operation program, in the light of the
fact they definitely know the capacities and work propensities for the trainees. The co-op
position offered (20 hours per week) for full time and (40 hours per week) for rotating.
2.5 Similar Solution:
2.5.1 DHPE Internship Program
DHPE Internship program is a web-portal made for undergraduate and graduate
students of minority serving institutions in public health settings. DHPE internship system
offers a good opportunity to prepare the students of federally designated minority-serving
institutions to apply academic skills Also critical thinking involved in real-life work
experience. The internship experience will be a useful mechanism to obtain acquires practical
internship in health education and promotion. The internship will gives student a chance to
obtain the real life work that identified with their scholastic planning Furthermore
coursework. The internship is planned to achieve the educational preparation for students.
Figure 1 DHPE Internship Program
INTERNSHIP MANAGEMENT SYSTEM
GPCET-CSE Page 9
How the students apply the request:
A student begins by sign in or creates a new account if they have not logged before in
order to complete and submit the online application. All details of the application must be
filled by students it contains some personal information. That information is used through the
internship process. Students have an opportunity to update this information anytime.
Students should submit the request before deadline in order to review it and all requests will
be reviewed competitively. The committee and representatives of HDPE will select the
trainee. Then selection committee will convene to select Internship Candidates.
Once the requests be acceptable, the students will be responsible for contact with their
academic advisor. The academic advisor will be responsible for supervise students and
evaluate the performance. Some data could be used in managing reports which is designed to
evaluate the quality and productivity of the internship program. The internship program will
record beginning and ending dates.
Each month of the internship, students will be required to enter a timesheet. Each
week of the internship, students will be required to enter a weekly activity report. At the end
of the internship, students will be asked to complete an evaluation of the program. The scale
of the internship is based on forty hours per week. Students have to providing the
recommendation from their supervisor, a personal resume that defined the student's
background, training and interests.
The DHPE internship will provide a chance to:
 Expand their knowledge of the field.
 Evaluate the effectiveness of their training in an actual life work.
 Begin to transition from student to employee.
The student’s responsibilities to DHPE:
Prepare and review with the advisor the recommendation and personal resume that
will outlines the student background, training and interests, before the training begins.
Represent the academic institution well by performing in a good manner, Complete the
activity logs to keep the advisor informed of the progress, Accurately complete and submit in
a timely manner, timesheet, reports and assignments to the preceptor and advisor.
Advantages:
 Students can fill their information online.
 Students can upload and store all their documents.
 Students can fill and review their requests at any time of the day.
INTERNSHIP MANAGEMENT SYSTEM
GPCET-CSE Page 10
 Students can apply from any location
Disadvantages:
 Limited for DHPE students
2.5.2 Student Experience Internships SEI in the University of Manchester’s
The internship based in Manchester that will allowing the graduates to develop their
real life work in one of the best cities in United Kingdom to live in. It is a short period of
actual life work experience, and undertaken during the summer vacation. It is offers second
year undergraduates the opportunity to undertake an internship either within the University,
or in not for profit organization. All SEI internships have to work full-time for eight weeks.
Figure 2 Student Experience Internships Login Page
How the students apply the request:
All the graduating students from The University of Manchester can apply for the
internship. Each student will have different requirements and criteria depends on level and
major. Each graduate who participates in the internship program will be given the chance to
use the skills that have been developed through the internship period at The University of
Manchester's in order to show the fast-track their career prospects. Most of the application
forms are online or downloadable documents that could be send back by email. Application
forms include: Questions about the company, CV, and personal statement or close and open
ended questions. Students have to consider what project or role they would like to undertake.
INTERNSHIP MANAGEMENT SYSTEM
GPCET-CSE Page 11
When the students are ready, they have to complete one of the templates and return to
internship team for consideration. To consider who will manage the student whiles their
internship. The most successful internships are those where the student receives regular
guidance and support from good supervisor that he is able to direct their work.
Students have to defining the requirement to find the right organization; students need
to think about what the role involves and what experience and skills they are looking for.
Then CV structure and content must be appropriate, in the website there is some examples
and guidelines. The applications and requests mostly be sent via email, after the team of
internship reviewed the requests they will contact the candidates and provide advices on
formats and some question that could be ask in the interview. Students could apply more than
one requests but each one has his own request.
Students can apply using the Student SEI Application Form. Which can be found on
students account? Completed applications with student CV should be submitted via mail to
workexperience@manchester.ac.uk. Application forms contain name, student ID, degree,
year of graduation, current year of study, nationality, E-mail address, contact information,
some open question such as: What attracts you to the internship you have applied for?,
Describe a work, University or other experience that demonstrates your interest or relevant
skills gained for this particular internship? How this internship will contribute to your
personal development, enhance your skills and support your future career aspirations?
The application will be submitted to the internships team in the Careers Service for initial
screening and reviewing before being sent. In the end of the internship students will present
their reflection. It is expressing the internship experience in order to, helping future
employers and to explain the work skills. Unaccepted applicants will be able to obtain
feedback and they will get additional support on how to make successful applications.
Advantages:
 Students can upload their information.
 All the graduating students from The University of Manchester can apply for the
internship.
 Students could apply more than one but each one has his own request.
Disadvantages:
 There is no system to be apply for internship
 If the students want to take the internship they had to send request through E-
mail.(Careers.manchester.ac.uk)
INTERNSHIP MANAGEMENT SYSTEM
GPCET-CSE Page 12
2.5.3 University of Virginia Internship Programs (UIP)
Since 1976, more than 8000 students have been placed in practice internships through
the University Internship Programs (UIP). The University Internship Program (UIP) is an
experiential learning with temporary position. The UIP has two parts: an academic seminar
and a professional practice internship. The students are required for 10 hours per week
through fall and spring semesters and 17 hours per week through summer semesters. Students
have to work fulltime for eight weeks.
How the students apply for the request:
In order to be considered for agreement to the University Internship Programs (UIP),
students must be complete the internship application form. Second, complete an interview
with a UIP representative. The students have the opportunity to select an interview time when
they submit the completed application. The internship application form is an online so the
students have a chance to save information and compete it later. The students will not be able
to schedule an internship interview until they completed and submitted the internship
application form. There is limited number of interviews that scheduled during allowed time
period. Available times will be based on a first-come, first-served basis. The application to be
completed, the student needs from 40 to 60 minutes. The application has request in first
section some basic information such as: name, email address, mobile phone and date of birth.
The second section is for Emergency Contact Information. Third, internship options section,
from the list, students have to select the internship option(s) for which they are applying.
INTERNSHIP MANAGEMENT SYSTEM
GPCET-CSE Page 13
They may serve in 2 internships by combining the UIP Academic Year Internship Program
option with any of the UIP Summer Internship Program options.
 Academic Year Internship Program in Charlottesville (fall and Spring Semesters).
 Summer Internship Program in Charlottesville (8 week Summer Session).
 Extended Summer Internship Program in Charlottesville (8-week Summer Session &
Fall Semester).
 To-Go Summer Internship Program in Washington, DC/NOVa (8-week Summer
Session).
 To-Go Summer Internship Program in Dublin, Ireland (Special Summer).
 To-Go Summer Internship Program in other US cities, including other Virginia
localities 8-week summer).
 To-Go Summer Internship Program in other cities (8-week summer).
 Other (To be determined on a case).
Fourth, the students have to provide academic information about their current
academic status. Fifth, Enter relevant coursework to the type of internships, activities,
computer skills, language skills, work experience if they have, talent, hobbies. In the form
there is some open question such as: List the skills students wish to develop and enhance as a
result of an internship experience, List of knowledge that students wish to acquire. What the
undergraduate want to learn as a result of an internship experience? Describe the internship in
which students interested and why; what they expect to take away from an internship; and,
how they expect an internship will fit into what looking for, future academic and/or
professional and/or career and/or personal goals. Before submitting the internship application
form, the understudies need to concur on a few approaches such as: certify that all
information presented in the application is complete and accurate, understanding that the
exclusion of data that causes a deception of the application materials, as dictated by UIP or its
agents, will be justification for prohibition and/or quick removal from the University
Internship Programs (UIP). After students submitted their application they will have the
opportunity to enter to the interview scheduler and an acknowledgment message. Students
have to print the message for their reference and use.
Advantages:
 Student can fill the information and complete it later.
 Flexible and structured well.
INTERNSHIP MANAGEMENT SYSTEM
GPCET-CSE Page 14
Disadvantages:
 Needs to 40-60 minutes to complete the internship application form
 Internship application form have a lot of details
 Limited for UIP (Uip.coopercenter.org)
INTERNSHIP MANAGEMENT SYSTEM
GPCET-CSE Page 15
3. Analysis and design
3.1 Introduction
This chapter is fully presenting the system needs and requirements by analyzing the primary
elements.The requirementsandthe flow of the functionswill be clearlyexplainedbydiagrams.
3.2 Hardware and Software requirements
A computer system contains of two main elements which are hardware and software.
3.2.1 Hardware Requirements
Hardware is the physical component of computers, telecommunications, and other
devices. The hardware can be internal components which are to describe a device that is
installed inside the computer or external components which are to describe hardware device
that are installed outside of the computer.
3.2.1.1 Server
Server is high performance Computer which is rapidly responding. Provides services
to other machine, it could be same machine or other. The server is also capable of accepting
and managing request from the client and provides the results to them. The purpose of the
server is to share resources it could be hardware or software with the client machine, and
there are many types of server, it depends on the program which install on it or windows
services that is enabled. The server could be physically or virtually, the virtual server is
installed on physical server. The physical server avails, it is own resources and the virtual
server avail resources of physical server. The advantages of virtual server is to easy retain and
maintaining the backups of drives, and if is corrupted with few clicks can be fixed. High
performance Desktop can be called as server if the specification and performance is very high
and fulfil the requirement of systems and usage.
There are many types of server, but in case of web development the associated types of server
will be described as follows.
 Web Server: is a machine that delivers web pages at the client side using HTTP
requests by enabling certain features of windows services are enabled, like Internet
Information Server [IIS] and frameworks, that provides serving.
 Database Server: it is a term that is used for back end system and provides database
services and the database could be Microsoft SQL or Oracle or MySQL.
 File Server: it is computer server that is central storage that is responsible for storing
the all types of media like documents or videos or sound clips.
INTERNSHIP MANAGEMENT SYSTEM
GPCET-CSE Page 16
 Backup Server: is a machine that provides services to backing up and restoring any
kind of information in it, and in case of crash any server we can easily restore the
desired information.
 For the development any kind of system certain specifications / features are required
to develop, install and configure the system properly.
3.2.2 Software Requirements
 Netbeans IDE 8.0.2
It is a platform that is used to develop all sorts of Programs but we develop only PHP
programs. It also set of tools that are integrated into single application. Netbeans IDE helps
us develop programs rapidly, which means quick development.
 MySQL 5.6.24
The purpose of SQL is to managing and storing the data rational management system.
MySQL is faster, more reliable and better. Features of MySQL are:
 Relational Database system
 Client/Server architecture
 SQL Compatibility
 Stored Procedures
 Apache 2.4.12
Apache is a popular open-source web server. It supports authentication schemes and SSL &
TLS support. Apache is a software foundation that creates and provides a web servers
software as open source software. HTTP server which is the most popular H1TP server in use
today is their main product. This service is totally free. The advantages of apache are:
 Apache has various useful features
 Apache server and API source code are open to public
 Run faster and consumes less system resource
 Can be run on various operating system
3.3 Functional and non-functional requirement
3.3.1 Functional Requirement
In software engineering (and systems engineering), a functional requirement defines a
function of a system and its components. A function is described as a set of inputs, the
behaviour, and outputs (see also software). Functional requirements may be calculations,
technical details, data manipulation and processing and other specific functionality that define
what a system is supposed to accomplish.
INTERNSHIP MANAGEMENT SYSTEM
GPCET-CSE Page 17
The functions are Log in, Fill Application, Edit, Approval, Print a confirmation of enrolment
letter, Fill Internship Documents, Check Status, Cancel Request and Make Reports.
 Log in
1. Login Credential Registration will be done only once
2. Student can register by herself to have access on the system.
3. Log in both student and users such as Internship Manager
4. Student ID wills username for accessing.
 Fill the application
1. Validate the Student_id
2. Automatically fill certain information once the user enters his ID.
3. Throw exception if the student ID is invalid.
 Approval
1. Approve all the requests for student either reject / approve.
2. The status of admin will be updated in case admin submit the request.
3. Notification to the student in case her status updated.
 Check status
1. User can check the status of the request either it is approved or rejected.
2. User can draft where his request is updated.
 Cancel request
1. The approval can cancel the request accordingly.
2. User can also make cancelation for his request
3.3.2 Non-Functional requirements
The non-functional requirements explain how the system work, and cover all the
topics which are not included in the functional requirement.
It is evaluated the time consuming to browse the system and that is not linked to execution of
the transaction, and it also specifies the quality of the system.
1. Availability
The training system will be available throughout the semester, especially on the
period where the student applies for an internship. We are recommending having a tool where
it monitors the availability of the servers. The purpose of the tool is to notify the IT-Technical
team if the connection is lost.
INTERNSHIP MANAGEMENT SYSTEM
GPCET-CSE Page 18
2. Performance
The responding time of the system should be quick and interactive. The database
connection should initiate on each post back, according to the requirement and dispose upon
completing the lifecycle. Using lightweight interface and defining all styles in a separate file
and call those styles with the control. The compile application will be published to the server
to increase responding time.
3. Recoverability
The system is easily recoverable because a set of roles will be taken in case of any failure to
any server or services.
 Maintenance plan for database backup and those backups will be placed on another
server.
 Application backup also will be placed on a separate server.
4. Usability
The plan is to develop a friendly and easy interface where the users of the system will
not aspect any difficulties while using the system. The proper message of the error or alert
will be displayed in a proper manner where the user can easily understand the message.
5. Documentation
The planning of the designing the documentation is also important for user and admin
aspect, therefore two different documentations will be supplied.
 User guide: guidance on usage the system and what are precautionary conditions
 Admin guide: guidance on the procedures and scenarios which being applied to
develop the system, this will help the changes to the system after hand over it.
6. Security
The system will be secured in order no one can access authenticate pages without
login, if any users attempt it will redirected to login page. Upon registering an e-mail
notification will be supplied to the user for the confirmation.
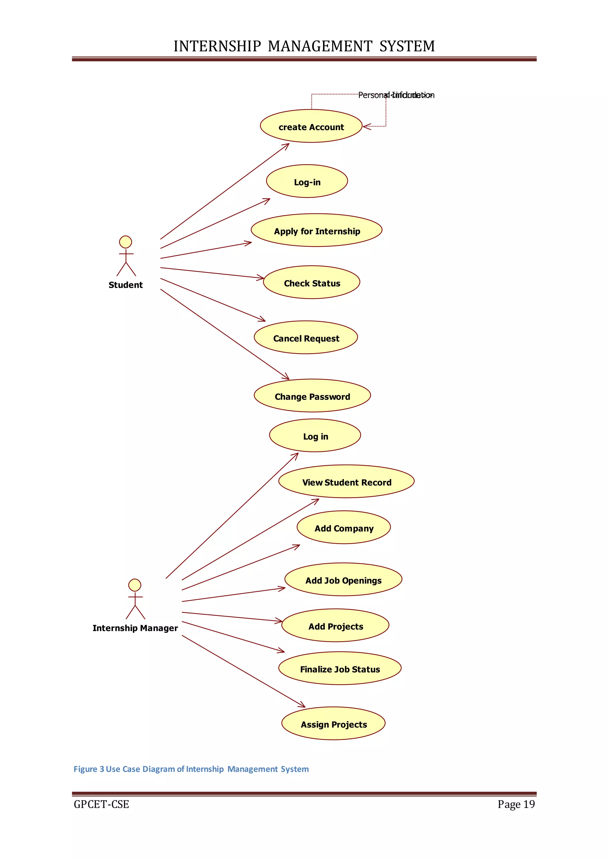
3.4 Use Case Diagrams
A use case is a methodology used in system analysis to identify and organize the
system requirements. The use case consists of a set of sequences of interactions between
systems and users in a particular environment and related to a particular goal.
INTERNSHIP MANAGEMENT SYSTEM
GPCET-CSE Page 19
Figure 3 Use Case Diagram of Internship Management System
Student
create Account
Log-in
Apply for Internship
Check Status
Cancel Request
Change Password
Personal Information<<include>>
Internship Manager
Log in
View Student Record
Add Job Openings
Add Projects
Finalize Job Status
Assign Projects
Add Company
INTERNSHIP MANAGEMENT SYSTEM
GPCET-CSE Page 20
3.4.1 Use case Specification Template
1. Student
 The student log-in to the Internship Management system to fill an application.
 The student can apply to internships available.
 The Student can check her status to know her situation.
 The Student is able to withdraw her application.
 The student can also be assigned a project if not hired.
2. Internship Manager
 The Internship manager log-in into the Internship Management system.
 She/he can accept/ reject the application of the student.
 She/he can change the status of the application and they are
1. Prospect-waiting for Approval or reject.
2. Rejected- Student is rejected by the company or IM.
3. Hired- Student is approved for internship.
3.5 System context Diagram
The Context diagram is a top level that shows full view of the entire trainee
management system and is represented as a single process. The Trainee system connects to
the external entities by resource flows and data flows.
Figure 4 System Context Diagram of Internship Management System
INTERNSHIP MANAGEMENT SYSTEM
GPCET-CSE Page 21
3.6 Data flow diagrams
Data Flow diagrams represent the logical flow of the data with the system. It easy to
understand and can be used as a communication tool between information and actual users of
the system. DFD explain what happen in the system, and it does not explain how the process
takes place. Also DFD is often used to create an overview of the system. As its name
indicates its focus is on the flow of information, where data comes from, where it goes and
how it gets stored.
Figure 5 Data Flow Diagram for Internship management system
INTERNSHIP MANAGEMENT SYSTEM
GPCET-CSE Page 22
3.7 Entity Relationship diagram
An entity relationship diagram (ERD) shows the relationships of entity sets stored in a
database.
3.7.1 Entity Relationship Description
Table Name Attribute Data type Length Description
Student_details
Username Varchar 20 Student username to access the
system
Password Varchar 20 Student password to access the
system
STUDENT_ID Varchar 14 Student unique number
FIRST_NAME Char 50 Student First Name
MIDDLE_NAME Char 50 Student Middle Name
LAST_NAME Char 50 Student Last Name
EMAIL Varchar 255 Student Email ID
TELEPHONE Varchar 12 Student Phone number
Status Varchar 20 Prospect or Hired or Rejected
INTERNSHIP MANAGEMENT SYSTEM
GPCET-CSE Page 23
Table Name Attribute Data type Length Description
Status_db
(internship)
Prospect_id Varchar 14 Student application number
Student_id Varchar 14 Student unique ID
Job_id Varchar 14 Internship unique ID
Status Varchar 14 Prospect or Hired or Rejected
Table Name Attribute Data type Length Description
Admin_details
Username Varchar Internship Manager unique ID
Password Varchar Internship Manager Password to
access the System
Name Varchar 20 Internship Manager Name
Table Name Attribute Data Type Length Description
Company details
ID Varchar 14 Company unique ID
CO_NAME Varchar 32 Company name
ADDRESS Varchar 50 Company’s address
CITY Varchar 32 City where company is
POSTAL_CODE Varchar 10 Postal code of company’s
city.
COUNTRY Varchar 32 Country where company is
located.
C_FIRST_NAME Varchar 20 Company co-ordinator first
name
C_LAST_NAME Varchar 20 Company co-ordinator last
name
C_POSTION Varchar 32 Company coordinator’s
position
TELEPHONE Varchar 14 Telephone Number
EMAIL Varchar 32 Company official email
FAX Varchar 14 Company fax ID
FACULTY_ID Varchar 14 ID of faculty representative
of the company
INTERNSHIP MANAGEMENT SYSTEM
GPCET-CSE Page 24
NOTES Varchar 100 Description about company.
Table Name Attribute Data type Length Description
Job_db
Job_id Varchar 14 Unique Id assigned to each
opening
Company_id Varchar 14 Company’s unique ID
Position Varchar 10 Position for which student are
hired for.
Description Varchar 64 Description about the job role
Responsibilities Varchar 50 Responsibilities related to job
Requirements Varchar 50 Qualities required in student
Table name Attribute Data type Length Description
Project_db
Project_id Varchar 14 Unique ID assigned to project
Title Varchar 50 Projects title
Description Varchar 100 Project description
Advisor Varchar 50 Advisor assigned to project
Table name Attribute Data type Length Description
Project_allot
Student_id Varchar 14 Student id to whom the
project is assigned
Project_id Varchar 14 Project unique ID
Table name Attribute Data type Length Description
Faculty_details
FACULTY_ID Varchar 14 Faculty’s unique ID
FIRST_NAME Char 20 Faculty’s first name
LAST_NAME Char 20 Faculty’s second name
POSITION Varchar 50 Faculty’s position
COLLEGE Varchar 50 College in which faculty is
working
TELEPHONE Varchar 14 Faculty’s phone number
INTERNSHIP MANAGEMENT SYSTEM
GPCET-CSE Page 25
EXTENSION Varchar 20 Faculty’s extension
MOBILE Varchar 14 Faculty’s mobile number
EMAIL Varchar 30 Faculty’s email address
3.8 System architecture diagram
The System Architecture Diagram shows use of Netbeans for Application server and
MySQL for Database server. The DB server receives query requests from the Application
server and provides reports, student information and application request status.
Both the users Students, Admin access the application server for services such as:
Students: Registering information, viewing status of the applications and Internship grades
Admin: Submit requests, View requests and approve or request.
Figure 6 System architectural Diagram
INTERNSHIP MANAGEMENT SYSTEM
GPCET-CSE Page 26
4. Implementation
4.1 Introduction
At present there is no existing system that is available related to the internship for the
students. Internship Management system will develop the current system which is the manual
process to develop a website in order to replace with efficient and smart electronic system.
This chapter is concerned with the details that show each step in implementing the system. In
this implementation chapter, new information has added regarding to some changes done
while working on the system. These changes increase the performance and quality of work to
satisfy with the client requirements.
4.2 Implementation Details
This chapter discusses the implementation of the system and provides the technical
information about the system, including the system and software design decisions taken. The
software development of this project use and depend on programming logic to build the
system from the start to the end. The web application works on principal of server side
scripting, the main job of server is to run the functionalities of web app and to update the
database dynamically. For client side HTML, CSS, JAVA SCRIPT, MySQL and PHP that is
used to handle events. Moreover, for the middleware is PHP which used generate the queries
and to display results fetch from the server.
4.3 Implementation tools
1. MySQL
MySQL implements the Structure Query Language. And is a relational DB management
system (RDBMS). Moreover, it is used to store and manage information. SQL is a standard
language for accessing databases.
2. Netbeans
It is one of an integrated solution development environment. It is used to develop computer
programs such as web sites, web applications and web services.
4.4 Programming Languages
A programming language is a formal constructed language designed to communicate
instructions to machine, particularly a computer. Programming languages is used to create
programs to control the behaviour of a machine or to express algorithm. In this web-site,
INTERNSHIP MANAGEMENT SYSTEM
GPCET-CSE Page 27
there are many programming languages to implement the software and web-site. In this web-
site, we used these languages:
 PHP: server side
PHP is a server side scripting language designed primarily for web development but also used
as a general purpose programming language.
 HTML
HTML is refers to Hyper Text Markup Language. HTML is use to create the interface of
WebPages.
 CSS
It is a style sheet language used for describing the presentation of a document written in a
markup language. Most often used to set the visual style of web pages and user interfaces
written in HTML.
4.5 System Features:
4.5.1: Student Interface
 Student can register into the portal once.
 Student will use the username and password to log into the system there after.
 In dashboard, they can apply for internships.
 They can also cancel their request for internships.
 If a student is not selected for project, then he can be assigned a project by college.
4.5.2. Admin interface
 Admin will login using his login credentials.
 Admin can view registered student details.
 The admin can check the total number of request.
 He can add companies and view the list of companies
 He can add job openings and allot student according their requirement
4.6. System Security
4.6.1 Security Protocols
Security should be taken into consideration with any Web site. The complex issue for
Web developers, is protecting a site requires careful planning, and programmers must have a
clear understanding of the options for securing their site. There is a built in security protocols
inside PHP that does not allow any random request from any cross-origin http request.
INTERNSHIP MANAGEMENT SYSTEM
GPCET-CSE Page 28
4.6.2 User Validation
Authenticate user credentials such as names and passwords using Forms authentication, in
which we created a login page and manage authentication in the system.
4.7 Creating the database tables
4.7.1. Implementation issues
The database was designed by MySQL which comes as part in XAMP stack. There is
8 database table has been created student details, internship, internship manager, company
details, job openings, Project database, project allocation and faculty details.
4.8 The database connection
1. Mysqli_connect Statement
The database connection is established using the statement:
$con=mysqli_connect ('localhost','root', '','imis');
Either we could write this statement in every php file to connect to the database or we could
create a separate php file and place this stamen in that file. So that we could simply import
that file whenever we need to connect to the database.
Figure 7 Code for Database Connection
INTERNSHIP MANAGEMENT SYSTEM
GPCET-CSE Page 29
2. Internship Manager Approval or reject
The Internship manager has the option to either approve or reject the application of the
student. The Internship manager must first view the information of the student to see if she is
applicable to do her internship or not.
Figure 8 Internship Manager Approval or reject
First an eligible student will be kept under prospect by the internship manager. Then based on
the company’s response he/ she will be either hired or reject.
Figure 9 Internship Manager Approval or reject
INTERNSHIP MANAGEMENT SYSTEM
GPCET-CSE Page 30
3. Add job openings
The internship manager can add job openings related to companies. So, that registered
student will get notified about the openings present for internship.
Figure 10 Code for job openings
4. Project allotment
If a registered student is not hired for any internships then the IM can allot him to any of the
college project based on his talent.
Figure 11 Code for Project Allotment
INTERNSHIP MANAGEMENT SYSTEM
GPCET-CSE Page 31
4.9. Systeminterface
 Student pages
Figure 12 Student Login Page
Log in page
If the student is not registered yet, she has to make an account. The student will use username
and the password given at the time of registration for logging into the system.
Registration Page
To use the internship management system, one should register into the system. If the student
didn’t register he can’t login into the system. While registering he need to create username &
password and the username should be unique. Other information required is Student_id,
name, email and Phone number.
INTERNSHIP MANAGEMENT SYSTEM
GPCET-CSE Page 32
Figure 13 Student Registration Page
Show Internship
Admin will be adding company details and Internships offered by them. As soon as
the admin adds the details, every registered student will get notified about it when they log in
to the website. Then the student can apply for the internship. When the student applies for the
internship, internally it will be checked whether the student has already applied for the job
not. If he has already applied for it the student will get a pop up stating that he has already
applied for the Internship else he will get message stating that he has applied for the job.
Figure 14 Apply for Internships
INTERNSHIP MANAGEMENT SYSTEM
GPCET-CSE Page 33
Check Status
Once applied for the internship, his status will be changed to prospect. After that student will
wait until the Coordinator either hire him or reject. So we can check the status of the
internship.
Figure 15 Check Status
Cancel Request
Unfortunately, there might be some situation where student wants to withdraw the request for
internships. He needs to click on the cancel button, after which he will get a pop up with a
message that the request is cancelled.
Figure 16 Cancel Request
INTERNSHIP MANAGEMENT SYSTEM
GPCET-CSE Page 34
Project allotment
When the student is not hired by any company, the college will assign him project based on
his talent. If there is no project allotted to then there will be message displayed. But if the
project is allotted then it will show the project details.
Figure 17 Project Allotment-1
Figure 18 Project allotment-2
INTERNSHIP MANAGEMENT SYSTEM
GPCET-CSE Page 35
Change password
At some point of time, if the student wants to change the password they can change it. He
needs to provide his old password. If the given old password matches the old password in the
database, then the password will be changed else the password will be changed.
Figure 19 Change Password
 Internship manageror admin pages
Admin Login
Admin is the Internship Coordinator who will be monitoring the whole system and student.
He needs to log in into the system using the username as admin and password as admin.
Figure 20 Admin Login page
INTERNSHIP MANAGEMENT SYSTEM
GPCET-CSE Page 36
Main Menu
After admin log in to the system we are displayed a page we shows the whole statistics of the
system like how many student are hired, approved or rejected.
Figure 21 Admin Dashboard
Show Student
We can view the list of the student registered in the system.
Figure 22 Admin show student page
INTERNSHIP MANAGEMENT SYSTEM
GPCET-CSE Page 37
Show Companies
We can also view the companies associated with our college. We can add new companies and
modify existing ones.
Figure 23 Admin's Company details Page
Show Internships/job openings
We need add the openings provided by the registered companies for internship. We can view
and modify the existing ones.
Figure 24 Add Job openings
INTERNSHIP MANAGEMENT SYSTEM
GPCET-CSE Page 38
View Internships applied by the student
Before a student is hired, he is kept under prospect. After verification is accordingly hired or
rejected. We can view the internships applied by the students.
Figure 25 View Internships applied by the student
Finalize Status
Admin will finalize the status of the internship after all the verification stuff.
Figure 26 Finalize status
INTERNSHIP MANAGEMENT SYSTEM
GPCET-CSE Page 39
View Students according to company
We can view student according to the company. We need to select the company and all the
students who applied for the internship provided by the company will displayed.
Figure 27 View Students according to company
Assign project
When a student is not hired by any of the company, then based on its ability he will be
assigned a project by the college. Admin will select the project for the student.
Figure 28 AssignProject
INTERNSHIP MANAGEMENT SYSTEM
GPCET-CSE Page 40
4.10 Conclusion
This chapter covered all the steps of implementing the Internship Management System with
all steps of creating the database and details about the main features using types of
programming languages.
INTERNSHIP MANAGEMENT SYSTEM
GPCET-CSE Page 41
5. Sample Code
INTERNSHIP MANAGEMENT SYSTEM
GPCET-CSE Page 42
6. Testing
6.1 Introduction
In this chapter, we will introduce a full description of the interface. It provides detailed steps
for the user interface using sequence and the people who tasted the system with their
feedback.
6.2 Verification
The system has been testing by the client, all requirements has been checked and the system
perfectly fits her needs.
6.3 Validation
It has been checked the validation of each functional requirements of the system such as
required information to create an account, request notification, email and password to ensure
that is worked as required.
6.4 Unit Testing
Unit testing is taking the smallest part of the application and tested to decide if they are
behaves as expected.
6.5 Mapping Scenarios to use cases
Use Case Scenario Expected System
Behaviour
Actual System
Behaviour
Results
Register & Fill
Application
The students are
required to fill
the application
form & Register
The system allow
the student to fill
the application
and submit it
The system has
been successfully
filled and
submitted.
Success
Use case Scenario Expected System
behaviour
Actual System
behaviour
Results
INTERNSHIP MANAGEMENT SYSTEM
GPCET-CSE Page 43
Log In Enter username=
“nehanasreen”
Enter password=
“13at1a0548”
Access as a
student. The
system will allow
this user to log in
The user is
successfully logged
in
Success
Log In Enter username=
“reddy”
Enter password=
“iamreddy”
Access is not
granted to user.
The user cannot log
in
Success
Use case Scenario Expected System
behaviour
Actual System
behaviour
Results
Check
Application
Status
The application has
been approved by
department chair
and internship
manager
The system allow
the student to
continue the
process of
requesting an
internship
The system has
been successfully
continued.
Success
Check
Application
Status
The application has
been rejected by
department chair
and internship
manager
The system not
allow the student to
continue the
process of
requesting an
internship
The system has not
been successfully
continued.
Success
Use case Scenario Expected System
Behaviour
Actual System
Behaviour
Success
Cancel
Request
The application
was filled and
submitted
The system will
cancel he request
The system has
been successfully
cancelled the
request
Success
INTERNSHIP MANAGEMENT SYSTEM
GPCET-CSE Page 44
Use case Scenario Expected System
Behaviour
Actual System
Behaviour
Results
Reject/
Approve
Approvals
requests
Change the status
of the request
The system will
change the status of
the request.
The status of the
request has been
successfully
changed.
Success
Use case Scenario Expected System
Behaviour
Actual System
Behaviour
Results
View
Students
Information
The department
chair and
internship manager
have the ability to
view students
information
The system will
display the
students
information
The system has
been successfully
displayed the
student information
Success
INTERNSHIP MANAGEMENT SYSTEM
GPCET-CSE Page 45
6. Conclusion
6.1 Report Conclusion
In conclusion, the system provides the users with easy and fast ways to complete their
application forms, in addition for the admin; the system allows them to remotely control the
work flow without a need to physically move. In this report all the aspect of the project was
discussed begging from identifying the requirements and the tools that have been used to
implement this system, also the design of the system including all the diagrams that related to
the project such as DFD, ERD, Context and system architecture. In addition of the
implementation difficulties and how we go over it and lastly the system is evaluated.
Note on any requirements have not been met
Most of the requirements have been met but there is two functions which is Edit for
the students to edit her information and the link of the company to evaluate the students have
not been met because of the limitation with the time and resources.
6.2 Challenges Faced
During this project we have confronted a few issues and troubles. First challenge was
the limitation of time, where we have to submit the project in certain time. Second, in the
implementation phase we faced many problems such as deal with Netbeans. We used some
videos tutorial and journals that helped us in the steps while developing the system. We were
confused about the method that we have use but, after searching we found the connection
statement and it has been used. Coding was the hardest part but, we dealt with it as a
challenge and must be achieved.
6.3 Future recommendation
1. Allow student to edit her application easily.
2. Add communication function that allow student to have a real time chatting with IM.
3. Enable IM to send a link to on-site advisor to evaluate student.
4. Send notification to IM that some student updates her application.
5. Allow students who get reject or she cancel her application to register again.
INTERNSHIP MANAGEMENT SYSTEM
GPCET-CSE Page 46
References
Batini, Carlo, Stefano Ceri, and Sham Navathe. Conceptual Database Design. Redwood City,
Calif.: Benjamin/Cummings Pub. Co., 1992. Print.
Bishop, Sherry, James E Shuman, and Barbara Waxer. The Web Collection Standard Edition.
Clifton Park, NY: Delmar, Cengage Learning, 2011. Print.
Bittner, Kurt, and Ian Spence. Use Case Modeling. Boston, MA: Addison Wesley, 2003.
Print.
Capasso, Ronald L, and John C Daresh. The School Administrator Internship Handbook.
Thousand Oaks, Calif.: Corwin Press, 2001. Print.
Careers.manchester.ac.uk,. "Careers Service (The University Of Manchester)". N.p., 2015.
Web. 15 Dec. 2015.
Couger, J. Daniel, and Robert W Knapp. System Analysis Techniques. New York: Wiley,
1974. Print.
Dagli, Cihan H. Smart Engineering System Design. New York: ASME Press, 1999. Print.
Dhpe.org,. "Directors of Health Promotion and Education". N.p., 2015. Web. 29 Oct. 2015.
Effatuniversity.edu.sa,. "Effat University". N.p., 2015. Web. 2 Nov. 2015.
Gilster, Ron. IC3 Internet Core and Computing Certification Study Guide. San Francisco,
CA: McGraw-Hill Companies, 2010. Print.
Grady, Jeffrey O. System Requirements Analysis. Amsterdam: Elsevier Academic Press,
2006. Print.
Halale, Mahesh. Management Information System. Mumbai: Himalaya Pub. House, 2010.
Print.
INTERNSHIP MANAGEMENT SYSTEM
GPCET-CSE Page 47
Hausman, Kalani Kirk, Susan L Cook, and Telmo Sampaio. Cloud Essentials. Indianapolis,
Ind.: Sybex, 2013. Print.
Khedker, Uday, Amitabha Sanyal, and Bageshri Karkare. Data Flow Analysis. Boca Raton,
FL: CRC Press/Taylor & Francis, 2009. Print.
King, Mary, and Frederick Sheitzer. The Successful Internship. 4th ed. USA: Jon-David
Hague, 2009. Print.
Kiser, Pamela Myers, and Pamela Myers Kiser. The Human Services Internship. Belmont,
CA: Thomson Brooks/Cole, 2008. Print.
Klanten, Robert. Data Flow. Berlin: Gestalten, 2008. Print.
Kroenke, David M. Database Processing. Palo Alto, CA: Science Research Associates, 1977.
Print.
Lamport, Leslie. Specifying Systems. Boston: Addison-Wesley, 2003. Print.
Leander, Rick. Building Application Servers. Cambridge: Cambridge University Press, 2000.
Print.

Shideshare

  • 1.
    Table of Contents Listof Figures………………………………………………………………………………………………………….…………………………i 1. Introduction .......................................................................................................................... 1 1.1 Introduction ........................................................................................................................ 1 1.2 Background ........................................................................................................................ 1 1.3 Objectives........................................................................................................................... 2 1.4 Problem Statement .............................................................................................................. 2 1.5 Proposed Solution ............................................................................................................... 2 1.6 Scope .................................................................................................................................3 1.7 Outcomes ........................................................................................................................... 3 1.8 Methodology....................................................................................................................... 3 1.9. Internship Manager............................................................................................................. 5 1.9.1 The IM will help Student to: .......................................................................................... 5 1.9.2 IM services include:......................................................................................................5 2. Literature Review.................................................................................................................. 6 2.1 Internship ........................................................................................................................... 6 2.2 Web-site ............................................................................................................................. 6 2.3 Internship management system............................................................................................. 7 2.4 Key Words.......................................................................................................................... 7 2.4.1 Self-learning................................................................................................................. 7 2.4.2 Co-op........................................................................................................................... 8 2.5 Similar Solution:................................................................................................................. 8 2.5.1 DHPE Internship Program............................................................................................. 8 2.5.2Student Experience Internships SEI in the University of Manchester’s............................. 10 3. Analysis and design............................................................................................................. 15 3.1 Introduction ...................................................................................................................... 15 3.2 Hardware and Software requirements ................................................................................. 15 3.2.1 Hardware Requirements .............................................................................................. 15 3.2.2 Software Requirements................................................................................................ 16 3.3 Functional and non-functional requirement ......................................................................... 16 3.3.1 Functional Requirement............................................................................................... 16 3.3.2 Non-Functional requirements....................................................................................... 17 3.4 Use Case Diagrams ........................................................................................................... 18
  • 2.
    3.4.1 Use caseSpecification Template .................................................................................. 20 3.5 System context Diagram.................................................................................................... 20 3.6 Data flow diagrams ........................................................................................................... 21 3.7 Entity Relationship diagram............................................................................................... 22 3.7.1 Entity Relationship Description.................................................................................... 22 3.8 System architecture diagram .............................................................................................. 25 4. Implementation....................................................................................................................... 26 4.1 Introduction ...................................................................................................................... 26 4.2 Implementation Details ...................................................................................................... 26 4.3 Implementation tools ......................................................................................................... 26 4.4 Programming Languages ................................................................................................... 26 4.5 System Features:............................................................................................................... 27 4.5.1: Student Interface........................................................................................................ 27 4.5.2. Admin interface ......................................................................................................... 27 4.6. System Security................................................................................................................ 27 4.6.1 Security Protocols ....................................................................................................... 27 4.6.2 User Validation........................................................................................................... 28 4.7 Creating the database tables ............................................................................................... 28 4.7.1. Implementation issues ................................................................................................ 28 4.8 The database connection .................................................................................................... 28 4.9. System interface............................................................................................................... 31 4.10 Conclusion...................................................................................................................... 40 5. Sample Code .......................................................................................................................... 41 6. Testing................................................................................................................................... 42 6.1 Introduction.......................................................................................................................... 42 6.2 Verification....................................................................................................................... 42 6.3 Validation......................................................................................................................... 42 6.4 Unit Testing...................................................................................................................... 42 6.5 Mapping Scenarios to use cases.......................................................................................... 42 6. Conclusion ............................................................................................................................. 45 6.1 Report Conclusion............................................................................................................. 45 6.2 Challenges Faced.............................................................................................................. 45 6.3 Future recommendation ..................................................................................................... 45 References ................................................................................................................................. 46
  • 3.
    i List of Figures Figure1 DHPE Internship Program.................................................................................................8 Figure 2 Student Experience Internships Login Page...................................................................... 10 Figure 3 Use Case Diagram of Internship Management System...................................................... 19 Figure 4 System Context Diagram of Internship Management System............................................ 20 Figure 5 Data Flow Diagram for Internship management system ................................................... 21 Figure 6 System architectural Diagram......................................................................................... 25 Figure 7 Code for Database Connection ....................................................................................... 28 Figure 8 Internship Manager Approval or reject............................................................................ 29 Figure 9 Internship Manager Approval or reject............................................................................ 29 Figure 10 Code for job openings.................................................................................................. 30 Figure 11 Code for Project Allotment........................................................................................... 30 Figure 12 Student Login Page ...................................................................................................... 31 Figure 13 Student Registration Page ............................................................................................ 32 Figure 14 Applyfor Internships.................................................................................................... 32 Figure 15 Check Status................................................................................................................ 33 Figure 16 Cancel Request............................................................................................................ 33 Figure 17 Project Allotment-1...................................................................................................... 34 Figure 18 Project allotment-2...................................................................................................... 34 Figure 19 Change Password......................................................................................................... 35 Figure 20 Admin Login page ........................................................................................................ 35 Figure 21 Admin Dashboard........................................................................................................ 36 Figure 22 Admin show student page............................................................................................ 36 Figure 23 Admin's Company details Page ..................................................................................... 37 Figure 24 Add Job openings........................................................................................................ 37 Figure 25 View Internships applied by the student........................................................................ 38 Figure 26 Finalize status.............................................................................................................. 38 Figure 27 View Students according to company............................................................................ 39 Figure 28 Assign Project.............................................................................................................. 39
  • 4.
    INTERNSHIP MANAGEMENT SYSTEM GPCET-CSEPage 1 1. Introduction 1.1 Introduction Internships are the way to explore or expend the related knowledge and skills required in a real world situation and experience to enter into a particular career field. It’s basically for undergraduate student, this is not only for gaining experience, but also to expose them to corporate world if they a totally interest in the field. Manual process need to be done for this system, manual process means, the student or Intern’s candidate need to fill a paper form, and also need to submit it by hand to the office. Applying a manual process may cause some disadvantages, because it required the user to write it on a paper, instead of writing it in computer. Error on filling in the form can be avoided if it is filled on computer. And the data can't be directly use, but its needed to be rewritten before can be used; this way it will have a lot of work to do on it. Other than that, problem of losing or misplacing the form can be avoided, or damaging the hardcopy form will not occur. 1.2 Background Currently, due to the lack of the availability of online systems for students, most of the work is done manually, so it creates a lot of problems for students as well as the internship manager. This research is focusing on developing a new system known as an Internship Management System, which will help to create a smooth and transparent service to the students. As it will verify whether the requests are approved or rejected. If it is approved, then student automatically notified, and if it is rejected then the student has to check with the manager in the college about her case. This project will improve student services. It will be made for the students who have to take the internship period, also for those who are expected to be accepted by companies for internships and will continue their study in college after completing the internship. On the other hand, it is made for internship manager to check and to approve the requests and in the end, they can generate reports. IMS is simple, comfortable, easy to use and fast. By implementing this system will achieve the maximum advantage of technology. It will be used by students and internship manager. The Internship Management System will provide features like it will be easy to use, flexible, and powerful tool.
  • 5.
    INTERNSHIP MANAGEMENT SYSTEM GPCET-CSEPage 2 1.3 Objectives The IMS will achieve the following objectives: 1. Help the Internship manager to check the internship requests from the students to each request either to approve or reject the request with comments. 2. Develop a system that will help the students to apply for internship request online and they can follow the status from anywhere easily. 1.4 Problem Statement This project investigates the processes and procedure that is included in Internship Management System in order to replace the existing one. Nowadays, there is no existing system that is available at college related to the student internship. The process of requesting an internship letter is a manual process of reporting. The manual way will impact both the student and the internship manager by wasting time and effort, as well as it affects the quality, efficiency and productivity of the college. 1.5 Proposed Solution The internship management system will provide a good service to improve the way of requesting internship at college. Our solution is to create a new system that helps the students to request for her training program in an easy and flexible way. Our system is unique because,  The student can access the IMS, to request for her internship program.  The student can fill out the form, and register.  The website can notify the student when approvals are done.  Can attach the company approval to IM before she starts her internship.  She can write the supervisor information (name, position, email and phone number) in Case the IM need to call them.  If not hired for internship, he can also work on projects assigned by college.  In the end, the student can check the status that will update from IM, read a comment. IMS also helps the IM to do her job and communicate with the student easily.  The IM can access all the student information.  IM can update the status whether rejected, approved, in-progress, company-confirm, confirmed or cancel the application and leave a comment for the student.  In the end, the IM can report for each case easily without losing time.
  • 6.
    INTERNSHIP MANAGEMENT SYSTEM GPCET-CSEPage 3 1.6 Scope The IMS is limited to college and IM will be involved to work on the system. This system will provide quick and efficient requests of information for users. Any type of information would be available whenever the IM requires it. In the proposed system, all operations would be done correctly, and it ensures that whatever information is coming from the students is accurate. The reliability of the proposed system will be higher; the reason for the increased reliability of the system is that now there would be proper storage of information. Also, the utmost care would be taken so that no redundancy, in storage or otherwise. 1.7 Outcomes IMS is to improve reduce inefficiency and waste of resources for college. The System will provide the following advantages:  Increase the efficiency and utilize the results.  Speed process: it is fast, the students do not need to pass office to check their request. Therefore, they can speed up the process of requesting.  Conformable: can be used from anywhere.  Quality: the data and the information will be accurate.  Time: any time in the quick response. 1.8 Methodology The system development life cycle (SDLC) is a procedure of modification system or creating a new system. (SDLC) is a conceptual model that used to describe the stages of project management which are planning, creating, testing, and deploying and it's involved in an information system development project. Moreover, (SDLC) methodologies consist of different model such as a waterfall SDLC model, prototyping SDLC model, iterative enhancement model, the spiral model, object oriented methodology and dynamic SDLC model.  Waterfall SDLC Model: is the simplest software development life cycle model. It is referred that the phases are organized in a linear order. In this model each phase must be completed before start next phase. This model is easy to understand and use.  Prototyping SDLC Model: Clients are involved in the development. Enable to understand and determining the requirements of the client. It helps to get feedback
  • 7.
    INTERNSHIP MANAGEMENT SYSTEM GPCET-CSEPage 4 from the client to understand what is expected from the system. This model helps to avoid the errors in earlier stage  The Spiral Model: This model combines the features of the waterfall and prototyping model. This model has four phases: planning, risk analysis, engineering phase and evaluation phase. It is good for large projects.  Object Oriented Methodology: This methodology seeks to balance the focus between processes and data. These models require determining what is the object of the system, what responsibilities and relationships an object has to other objects.  Dynamic SDLC Model: Adjust the SDLC phases to get some part of the system developed in a short time and deliver to the client. This methodology breaks the overall system into a series of system that is developed sequentially. In this model analysts use special techniques and computer tools to speed up the analysis. We all decided to use waterfall SDLC model which is the oldest and most clearly of the structured SDLC methodologies. And it is a linear sequential process; each stage depends on the previous stage. Because is a simple to use and understand, easy to manage and each phase has specific tasks and deliverable. Waterfall Model has six main phases: 1. Requirements: All possible requirements of the system to be developed are determined in this phase and documented in a requirements specification doc. 2. Analysis: helps in specifying hardware, system requirements and defining overall system architecture. 3. Design: The algorithm. Proper planning related to the design of graphical user interface, diagrams are done in this stage. 4. Coding: Based on the algorithm or flowchart designed. 5. Testing: Testing and error correction processes to find out if there are any flaws or errors. 6. Acceptance: A proper execution of all the previous stages to ensure the satisfied of the client. And in the end, all these phases are cascaded to each other in which progress is seen as flowing steadily downwards (like a waterfall) through the phases. It works well for smaller projects where requirements are very well known, clear and fixed.
  • 8.
    INTERNSHIP MANAGEMENT SYSTEM GPCET-CSEPage 5 1.9. Internship Manager Our Internship Manager (IM) aims to help our students and alumnae to become leaders of the future and exceptional career women by preparing you for future employment and graduate studies. You can also access jobs and internships. 1.9.1 The IM will help Student to:  Apply theories learned in professional settings  Gain broader exposure to opportunities beyond College  Gain access to opportunities for learning and community service, with emphasis on internships  Obtain hands-on experience valued by employers and graduate schools 1.9.2 IM services include:  Writing resumes and cover letters  Interview preparation  Career counselling  Workshops related to career management  Internships opportunities  Part- time jobs opportunities
  • 9.
    INTERNSHIP MANAGEMENT SYSTEM GPCET-CSEPage 6 2. Literature Review 2.1 Internship An internship is a part of curriculum of higher education and it is one of the best ways to provide the opportunities to apply classroom knowledge in real environment. Internship is used to denote various types of field experience and it is job training for successful careers. The student chooses the training program depend on their major of study at the college and may apply for internships during the summer holidays. An internship can be part/ full time also can be paid or unpaid depends on the structure of the organization. The student organizes the day and hours of internship with the sponsoring organization. On the other hand, internship is to develop trainee skills that are transferable to a real work environment and dependent oneself learning by implementing. 2.2 Web-site A website is a collection of interconnected web pages and it is appearing on World Wide Web which is (WWW). The website containing of important information and several webpage's, that is accessible through a browser. Usually, it is maintained by an organization, or person. Every website has a unique web-address also, is called Uniform Resource Locator (URL). The web intranet of the certain organization which can be accessed address is located on the internet or through the Internet connection. The Web address is representing the home page of a web site, including images, video or other file that exist on the server. The home page contains of hyperlink. Hyperlink is an electronic document that gives the user access to the same site or another site by clicking on it. The environments of web application is located on a single server, which mean if the user encounter any issue while serving, it can fix it from a single point and then build the application again, the same goes for changes or new features. It does not acquire to install the application on each machine. Nowadays there are new frameworks that can easily adapt any media type and that is called responsive websites. The websites boosts your business by promoting your business. Road balancer can be added to our system that give more reliability and stability in terms of performance, if the load balancer found huge hits on one it will automatically redirects new hits to another server. A web application is an application that is invoked with a web browser over the Internet. Web application development requires agility, the use of standard components, interoperability and close attention to user needs.
  • 10.
    INTERNSHIP MANAGEMENT SYSTEM GPCET-CSEPage 7 2.3 Internship management system IMS will develop the current system which is the manual process. IMS will allow the trainee to register and check the status. The student has to register once into the system for applying to the internship, there are certain conditions which have to fulfil in IMS, the new system will be developed that takes paper / manual work into order to proceed. In web solution that saves the times of both college and student, because the previous manual work the college was facing difficulties to find the desired information, and making delay of transferring the document for approval to another. The solutions have been already studied the procedures, and have found that it can be developed based on workflow that takes the attach documents to the approval with e-mail notification until it receives final approvals. Once the requests are finally approved, and then notify the applicant to start proceeding to internship. The approvals may find all the requests on a single screen, the approval either to approve or rejects the request and can also view the attached documents. For the management office, benefits will be received from the system by viewing total requests and results of each request, also view reports for each request with the results. 2.4 Key Words 2.4.1 Self-learning IMS will develop the current system which is the manual process. IMS will allow the trainee to register, check the status and communicate with the university. The trainee has to register once into the system for applying to the internship, there are certain conditions which have to fulfil in order to proceed. In IMS, the new system will be developed that takes paper / manual work into web solution that saves the times of college, because the previous manual work the college was facing difficulties to find the desired information and sometimes the attachments might be lost, and making delay of transferring the document for approval to another. The solutions have been already studied the procedures, and have found that it can be developed based on workflow that takes the attach documents to the approval with notification until it receives final approvals. Once the requests are finally approved, and then notify the applicant to start proceeding to internship. The approvals may find all the requests on a single screen, the approval either to approve or rejects the request and can also view the attached documents. For the management office, benefits will be received from the system by viewing total requests and results of each request, also view reports for each request with the results.
  • 11.
    INTERNSHIP MANAGEMENT SYSTEM GPCET-CSEPage 8 2.4.2 Co-op Co-operative education referred as “co-op”. It is a type of internship program that using a method of combining practical work life with the education based on classroom in order to help make the transition from college to work. The vast majority of the young students to companies who hire Co-operation use this opportunity to recruit. They tend to fill their new hire vacancies with graduates from recruiting. They tend to fill their new hire vacancies with graduates from their own particular Co-operation program, in the light of the fact they definitely know the capacities and work propensities for the trainees. The co-op position offered (20 hours per week) for full time and (40 hours per week) for rotating. 2.5 Similar Solution: 2.5.1 DHPE Internship Program DHPE Internship program is a web-portal made for undergraduate and graduate students of minority serving institutions in public health settings. DHPE internship system offers a good opportunity to prepare the students of federally designated minority-serving institutions to apply academic skills Also critical thinking involved in real-life work experience. The internship experience will be a useful mechanism to obtain acquires practical internship in health education and promotion. The internship will gives student a chance to obtain the real life work that identified with their scholastic planning Furthermore coursework. The internship is planned to achieve the educational preparation for students. Figure 1 DHPE Internship Program
  • 12.
    INTERNSHIP MANAGEMENT SYSTEM GPCET-CSEPage 9 How the students apply the request: A student begins by sign in or creates a new account if they have not logged before in order to complete and submit the online application. All details of the application must be filled by students it contains some personal information. That information is used through the internship process. Students have an opportunity to update this information anytime. Students should submit the request before deadline in order to review it and all requests will be reviewed competitively. The committee and representatives of HDPE will select the trainee. Then selection committee will convene to select Internship Candidates. Once the requests be acceptable, the students will be responsible for contact with their academic advisor. The academic advisor will be responsible for supervise students and evaluate the performance. Some data could be used in managing reports which is designed to evaluate the quality and productivity of the internship program. The internship program will record beginning and ending dates. Each month of the internship, students will be required to enter a timesheet. Each week of the internship, students will be required to enter a weekly activity report. At the end of the internship, students will be asked to complete an evaluation of the program. The scale of the internship is based on forty hours per week. Students have to providing the recommendation from their supervisor, a personal resume that defined the student's background, training and interests. The DHPE internship will provide a chance to:  Expand their knowledge of the field.  Evaluate the effectiveness of their training in an actual life work.  Begin to transition from student to employee. The student’s responsibilities to DHPE: Prepare and review with the advisor the recommendation and personal resume that will outlines the student background, training and interests, before the training begins. Represent the academic institution well by performing in a good manner, Complete the activity logs to keep the advisor informed of the progress, Accurately complete and submit in a timely manner, timesheet, reports and assignments to the preceptor and advisor. Advantages:  Students can fill their information online.  Students can upload and store all their documents.  Students can fill and review their requests at any time of the day.
  • 13.
    INTERNSHIP MANAGEMENT SYSTEM GPCET-CSEPage 10  Students can apply from any location Disadvantages:  Limited for DHPE students 2.5.2 Student Experience Internships SEI in the University of Manchester’s The internship based in Manchester that will allowing the graduates to develop their real life work in one of the best cities in United Kingdom to live in. It is a short period of actual life work experience, and undertaken during the summer vacation. It is offers second year undergraduates the opportunity to undertake an internship either within the University, or in not for profit organization. All SEI internships have to work full-time for eight weeks. Figure 2 Student Experience Internships Login Page How the students apply the request: All the graduating students from The University of Manchester can apply for the internship. Each student will have different requirements and criteria depends on level and major. Each graduate who participates in the internship program will be given the chance to use the skills that have been developed through the internship period at The University of Manchester's in order to show the fast-track their career prospects. Most of the application forms are online or downloadable documents that could be send back by email. Application forms include: Questions about the company, CV, and personal statement or close and open ended questions. Students have to consider what project or role they would like to undertake.
  • 14.
    INTERNSHIP MANAGEMENT SYSTEM GPCET-CSEPage 11 When the students are ready, they have to complete one of the templates and return to internship team for consideration. To consider who will manage the student whiles their internship. The most successful internships are those where the student receives regular guidance and support from good supervisor that he is able to direct their work. Students have to defining the requirement to find the right organization; students need to think about what the role involves and what experience and skills they are looking for. Then CV structure and content must be appropriate, in the website there is some examples and guidelines. The applications and requests mostly be sent via email, after the team of internship reviewed the requests they will contact the candidates and provide advices on formats and some question that could be ask in the interview. Students could apply more than one requests but each one has his own request. Students can apply using the Student SEI Application Form. Which can be found on students account? Completed applications with student CV should be submitted via mail to workexperience@manchester.ac.uk. Application forms contain name, student ID, degree, year of graduation, current year of study, nationality, E-mail address, contact information, some open question such as: What attracts you to the internship you have applied for?, Describe a work, University or other experience that demonstrates your interest or relevant skills gained for this particular internship? How this internship will contribute to your personal development, enhance your skills and support your future career aspirations? The application will be submitted to the internships team in the Careers Service for initial screening and reviewing before being sent. In the end of the internship students will present their reflection. It is expressing the internship experience in order to, helping future employers and to explain the work skills. Unaccepted applicants will be able to obtain feedback and they will get additional support on how to make successful applications. Advantages:  Students can upload their information.  All the graduating students from The University of Manchester can apply for the internship.  Students could apply more than one but each one has his own request. Disadvantages:  There is no system to be apply for internship  If the students want to take the internship they had to send request through E- mail.(Careers.manchester.ac.uk)
  • 15.
    INTERNSHIP MANAGEMENT SYSTEM GPCET-CSEPage 12 2.5.3 University of Virginia Internship Programs (UIP) Since 1976, more than 8000 students have been placed in practice internships through the University Internship Programs (UIP). The University Internship Program (UIP) is an experiential learning with temporary position. The UIP has two parts: an academic seminar and a professional practice internship. The students are required for 10 hours per week through fall and spring semesters and 17 hours per week through summer semesters. Students have to work fulltime for eight weeks. How the students apply for the request: In order to be considered for agreement to the University Internship Programs (UIP), students must be complete the internship application form. Second, complete an interview with a UIP representative. The students have the opportunity to select an interview time when they submit the completed application. The internship application form is an online so the students have a chance to save information and compete it later. The students will not be able to schedule an internship interview until they completed and submitted the internship application form. There is limited number of interviews that scheduled during allowed time period. Available times will be based on a first-come, first-served basis. The application to be completed, the student needs from 40 to 60 minutes. The application has request in first section some basic information such as: name, email address, mobile phone and date of birth. The second section is for Emergency Contact Information. Third, internship options section, from the list, students have to select the internship option(s) for which they are applying.
  • 16.
    INTERNSHIP MANAGEMENT SYSTEM GPCET-CSEPage 13 They may serve in 2 internships by combining the UIP Academic Year Internship Program option with any of the UIP Summer Internship Program options.  Academic Year Internship Program in Charlottesville (fall and Spring Semesters).  Summer Internship Program in Charlottesville (8 week Summer Session).  Extended Summer Internship Program in Charlottesville (8-week Summer Session & Fall Semester).  To-Go Summer Internship Program in Washington, DC/NOVa (8-week Summer Session).  To-Go Summer Internship Program in Dublin, Ireland (Special Summer).  To-Go Summer Internship Program in other US cities, including other Virginia localities 8-week summer).  To-Go Summer Internship Program in other cities (8-week summer).  Other (To be determined on a case). Fourth, the students have to provide academic information about their current academic status. Fifth, Enter relevant coursework to the type of internships, activities, computer skills, language skills, work experience if they have, talent, hobbies. In the form there is some open question such as: List the skills students wish to develop and enhance as a result of an internship experience, List of knowledge that students wish to acquire. What the undergraduate want to learn as a result of an internship experience? Describe the internship in which students interested and why; what they expect to take away from an internship; and, how they expect an internship will fit into what looking for, future academic and/or professional and/or career and/or personal goals. Before submitting the internship application form, the understudies need to concur on a few approaches such as: certify that all information presented in the application is complete and accurate, understanding that the exclusion of data that causes a deception of the application materials, as dictated by UIP or its agents, will be justification for prohibition and/or quick removal from the University Internship Programs (UIP). After students submitted their application they will have the opportunity to enter to the interview scheduler and an acknowledgment message. Students have to print the message for their reference and use. Advantages:  Student can fill the information and complete it later.  Flexible and structured well.
  • 17.
    INTERNSHIP MANAGEMENT SYSTEM GPCET-CSEPage 14 Disadvantages:  Needs to 40-60 minutes to complete the internship application form  Internship application form have a lot of details  Limited for UIP (Uip.coopercenter.org)
  • 18.
    INTERNSHIP MANAGEMENT SYSTEM GPCET-CSEPage 15 3. Analysis and design 3.1 Introduction This chapter is fully presenting the system needs and requirements by analyzing the primary elements.The requirementsandthe flow of the functionswill be clearlyexplainedbydiagrams. 3.2 Hardware and Software requirements A computer system contains of two main elements which are hardware and software. 3.2.1 Hardware Requirements Hardware is the physical component of computers, telecommunications, and other devices. The hardware can be internal components which are to describe a device that is installed inside the computer or external components which are to describe hardware device that are installed outside of the computer. 3.2.1.1 Server Server is high performance Computer which is rapidly responding. Provides services to other machine, it could be same machine or other. The server is also capable of accepting and managing request from the client and provides the results to them. The purpose of the server is to share resources it could be hardware or software with the client machine, and there are many types of server, it depends on the program which install on it or windows services that is enabled. The server could be physically or virtually, the virtual server is installed on physical server. The physical server avails, it is own resources and the virtual server avail resources of physical server. The advantages of virtual server is to easy retain and maintaining the backups of drives, and if is corrupted with few clicks can be fixed. High performance Desktop can be called as server if the specification and performance is very high and fulfil the requirement of systems and usage. There are many types of server, but in case of web development the associated types of server will be described as follows.  Web Server: is a machine that delivers web pages at the client side using HTTP requests by enabling certain features of windows services are enabled, like Internet Information Server [IIS] and frameworks, that provides serving.  Database Server: it is a term that is used for back end system and provides database services and the database could be Microsoft SQL or Oracle or MySQL.  File Server: it is computer server that is central storage that is responsible for storing the all types of media like documents or videos or sound clips.
  • 19.
    INTERNSHIP MANAGEMENT SYSTEM GPCET-CSEPage 16  Backup Server: is a machine that provides services to backing up and restoring any kind of information in it, and in case of crash any server we can easily restore the desired information.  For the development any kind of system certain specifications / features are required to develop, install and configure the system properly. 3.2.2 Software Requirements  Netbeans IDE 8.0.2 It is a platform that is used to develop all sorts of Programs but we develop only PHP programs. It also set of tools that are integrated into single application. Netbeans IDE helps us develop programs rapidly, which means quick development.  MySQL 5.6.24 The purpose of SQL is to managing and storing the data rational management system. MySQL is faster, more reliable and better. Features of MySQL are:  Relational Database system  Client/Server architecture  SQL Compatibility  Stored Procedures  Apache 2.4.12 Apache is a popular open-source web server. It supports authentication schemes and SSL & TLS support. Apache is a software foundation that creates and provides a web servers software as open source software. HTTP server which is the most popular H1TP server in use today is their main product. This service is totally free. The advantages of apache are:  Apache has various useful features  Apache server and API source code are open to public  Run faster and consumes less system resource  Can be run on various operating system 3.3 Functional and non-functional requirement 3.3.1 Functional Requirement In software engineering (and systems engineering), a functional requirement defines a function of a system and its components. A function is described as a set of inputs, the behaviour, and outputs (see also software). Functional requirements may be calculations, technical details, data manipulation and processing and other specific functionality that define what a system is supposed to accomplish.
  • 20.
    INTERNSHIP MANAGEMENT SYSTEM GPCET-CSEPage 17 The functions are Log in, Fill Application, Edit, Approval, Print a confirmation of enrolment letter, Fill Internship Documents, Check Status, Cancel Request and Make Reports.  Log in 1. Login Credential Registration will be done only once 2. Student can register by herself to have access on the system. 3. Log in both student and users such as Internship Manager 4. Student ID wills username for accessing.  Fill the application 1. Validate the Student_id 2. Automatically fill certain information once the user enters his ID. 3. Throw exception if the student ID is invalid.  Approval 1. Approve all the requests for student either reject / approve. 2. The status of admin will be updated in case admin submit the request. 3. Notification to the student in case her status updated.  Check status 1. User can check the status of the request either it is approved or rejected. 2. User can draft where his request is updated.  Cancel request 1. The approval can cancel the request accordingly. 2. User can also make cancelation for his request 3.3.2 Non-Functional requirements The non-functional requirements explain how the system work, and cover all the topics which are not included in the functional requirement. It is evaluated the time consuming to browse the system and that is not linked to execution of the transaction, and it also specifies the quality of the system. 1. Availability The training system will be available throughout the semester, especially on the period where the student applies for an internship. We are recommending having a tool where it monitors the availability of the servers. The purpose of the tool is to notify the IT-Technical team if the connection is lost.
  • 21.
    INTERNSHIP MANAGEMENT SYSTEM GPCET-CSEPage 18 2. Performance The responding time of the system should be quick and interactive. The database connection should initiate on each post back, according to the requirement and dispose upon completing the lifecycle. Using lightweight interface and defining all styles in a separate file and call those styles with the control. The compile application will be published to the server to increase responding time. 3. Recoverability The system is easily recoverable because a set of roles will be taken in case of any failure to any server or services.  Maintenance plan for database backup and those backups will be placed on another server.  Application backup also will be placed on a separate server. 4. Usability The plan is to develop a friendly and easy interface where the users of the system will not aspect any difficulties while using the system. The proper message of the error or alert will be displayed in a proper manner where the user can easily understand the message. 5. Documentation The planning of the designing the documentation is also important for user and admin aspect, therefore two different documentations will be supplied.  User guide: guidance on usage the system and what are precautionary conditions  Admin guide: guidance on the procedures and scenarios which being applied to develop the system, this will help the changes to the system after hand over it. 6. Security The system will be secured in order no one can access authenticate pages without login, if any users attempt it will redirected to login page. Upon registering an e-mail notification will be supplied to the user for the confirmation. 3.4 Use Case Diagrams A use case is a methodology used in system analysis to identify and organize the system requirements. The use case consists of a set of sequences of interactions between systems and users in a particular environment and related to a particular goal.
  • 22.
    INTERNSHIP MANAGEMENT SYSTEM GPCET-CSEPage 19 Figure 3 Use Case Diagram of Internship Management System Student create Account Log-in Apply for Internship Check Status Cancel Request Change Password Personal Information<<include>> Internship Manager Log in View Student Record Add Job Openings Add Projects Finalize Job Status Assign Projects Add Company
  • 23.
    INTERNSHIP MANAGEMENT SYSTEM GPCET-CSEPage 20 3.4.1 Use case Specification Template 1. Student  The student log-in to the Internship Management system to fill an application.  The student can apply to internships available.  The Student can check her status to know her situation.  The Student is able to withdraw her application.  The student can also be assigned a project if not hired. 2. Internship Manager  The Internship manager log-in into the Internship Management system.  She/he can accept/ reject the application of the student.  She/he can change the status of the application and they are 1. Prospect-waiting for Approval or reject. 2. Rejected- Student is rejected by the company or IM. 3. Hired- Student is approved for internship. 3.5 System context Diagram The Context diagram is a top level that shows full view of the entire trainee management system and is represented as a single process. The Trainee system connects to the external entities by resource flows and data flows. Figure 4 System Context Diagram of Internship Management System
  • 24.
    INTERNSHIP MANAGEMENT SYSTEM GPCET-CSEPage 21 3.6 Data flow diagrams Data Flow diagrams represent the logical flow of the data with the system. It easy to understand and can be used as a communication tool between information and actual users of the system. DFD explain what happen in the system, and it does not explain how the process takes place. Also DFD is often used to create an overview of the system. As its name indicates its focus is on the flow of information, where data comes from, where it goes and how it gets stored. Figure 5 Data Flow Diagram for Internship management system
  • 25.
    INTERNSHIP MANAGEMENT SYSTEM GPCET-CSEPage 22 3.7 Entity Relationship diagram An entity relationship diagram (ERD) shows the relationships of entity sets stored in a database. 3.7.1 Entity Relationship Description Table Name Attribute Data type Length Description Student_details Username Varchar 20 Student username to access the system Password Varchar 20 Student password to access the system STUDENT_ID Varchar 14 Student unique number FIRST_NAME Char 50 Student First Name MIDDLE_NAME Char 50 Student Middle Name LAST_NAME Char 50 Student Last Name EMAIL Varchar 255 Student Email ID TELEPHONE Varchar 12 Student Phone number Status Varchar 20 Prospect or Hired or Rejected
  • 26.
    INTERNSHIP MANAGEMENT SYSTEM GPCET-CSEPage 23 Table Name Attribute Data type Length Description Status_db (internship) Prospect_id Varchar 14 Student application number Student_id Varchar 14 Student unique ID Job_id Varchar 14 Internship unique ID Status Varchar 14 Prospect or Hired or Rejected Table Name Attribute Data type Length Description Admin_details Username Varchar Internship Manager unique ID Password Varchar Internship Manager Password to access the System Name Varchar 20 Internship Manager Name Table Name Attribute Data Type Length Description Company details ID Varchar 14 Company unique ID CO_NAME Varchar 32 Company name ADDRESS Varchar 50 Company’s address CITY Varchar 32 City where company is POSTAL_CODE Varchar 10 Postal code of company’s city. COUNTRY Varchar 32 Country where company is located. C_FIRST_NAME Varchar 20 Company co-ordinator first name C_LAST_NAME Varchar 20 Company co-ordinator last name C_POSTION Varchar 32 Company coordinator’s position TELEPHONE Varchar 14 Telephone Number EMAIL Varchar 32 Company official email FAX Varchar 14 Company fax ID FACULTY_ID Varchar 14 ID of faculty representative of the company
  • 27.
    INTERNSHIP MANAGEMENT SYSTEM GPCET-CSEPage 24 NOTES Varchar 100 Description about company. Table Name Attribute Data type Length Description Job_db Job_id Varchar 14 Unique Id assigned to each opening Company_id Varchar 14 Company’s unique ID Position Varchar 10 Position for which student are hired for. Description Varchar 64 Description about the job role Responsibilities Varchar 50 Responsibilities related to job Requirements Varchar 50 Qualities required in student Table name Attribute Data type Length Description Project_db Project_id Varchar 14 Unique ID assigned to project Title Varchar 50 Projects title Description Varchar 100 Project description Advisor Varchar 50 Advisor assigned to project Table name Attribute Data type Length Description Project_allot Student_id Varchar 14 Student id to whom the project is assigned Project_id Varchar 14 Project unique ID Table name Attribute Data type Length Description Faculty_details FACULTY_ID Varchar 14 Faculty’s unique ID FIRST_NAME Char 20 Faculty’s first name LAST_NAME Char 20 Faculty’s second name POSITION Varchar 50 Faculty’s position COLLEGE Varchar 50 College in which faculty is working TELEPHONE Varchar 14 Faculty’s phone number
  • 28.
    INTERNSHIP MANAGEMENT SYSTEM GPCET-CSEPage 25 EXTENSION Varchar 20 Faculty’s extension MOBILE Varchar 14 Faculty’s mobile number EMAIL Varchar 30 Faculty’s email address 3.8 System architecture diagram The System Architecture Diagram shows use of Netbeans for Application server and MySQL for Database server. The DB server receives query requests from the Application server and provides reports, student information and application request status. Both the users Students, Admin access the application server for services such as: Students: Registering information, viewing status of the applications and Internship grades Admin: Submit requests, View requests and approve or request. Figure 6 System architectural Diagram
  • 29.
    INTERNSHIP MANAGEMENT SYSTEM GPCET-CSEPage 26 4. Implementation 4.1 Introduction At present there is no existing system that is available related to the internship for the students. Internship Management system will develop the current system which is the manual process to develop a website in order to replace with efficient and smart electronic system. This chapter is concerned with the details that show each step in implementing the system. In this implementation chapter, new information has added regarding to some changes done while working on the system. These changes increase the performance and quality of work to satisfy with the client requirements. 4.2 Implementation Details This chapter discusses the implementation of the system and provides the technical information about the system, including the system and software design decisions taken. The software development of this project use and depend on programming logic to build the system from the start to the end. The web application works on principal of server side scripting, the main job of server is to run the functionalities of web app and to update the database dynamically. For client side HTML, CSS, JAVA SCRIPT, MySQL and PHP that is used to handle events. Moreover, for the middleware is PHP which used generate the queries and to display results fetch from the server. 4.3 Implementation tools 1. MySQL MySQL implements the Structure Query Language. And is a relational DB management system (RDBMS). Moreover, it is used to store and manage information. SQL is a standard language for accessing databases. 2. Netbeans It is one of an integrated solution development environment. It is used to develop computer programs such as web sites, web applications and web services. 4.4 Programming Languages A programming language is a formal constructed language designed to communicate instructions to machine, particularly a computer. Programming languages is used to create programs to control the behaviour of a machine or to express algorithm. In this web-site,
  • 30.
    INTERNSHIP MANAGEMENT SYSTEM GPCET-CSEPage 27 there are many programming languages to implement the software and web-site. In this web- site, we used these languages:  PHP: server side PHP is a server side scripting language designed primarily for web development but also used as a general purpose programming language.  HTML HTML is refers to Hyper Text Markup Language. HTML is use to create the interface of WebPages.  CSS It is a style sheet language used for describing the presentation of a document written in a markup language. Most often used to set the visual style of web pages and user interfaces written in HTML. 4.5 System Features: 4.5.1: Student Interface  Student can register into the portal once.  Student will use the username and password to log into the system there after.  In dashboard, they can apply for internships.  They can also cancel their request for internships.  If a student is not selected for project, then he can be assigned a project by college. 4.5.2. Admin interface  Admin will login using his login credentials.  Admin can view registered student details.  The admin can check the total number of request.  He can add companies and view the list of companies  He can add job openings and allot student according their requirement 4.6. System Security 4.6.1 Security Protocols Security should be taken into consideration with any Web site. The complex issue for Web developers, is protecting a site requires careful planning, and programmers must have a clear understanding of the options for securing their site. There is a built in security protocols inside PHP that does not allow any random request from any cross-origin http request.
  • 31.
    INTERNSHIP MANAGEMENT SYSTEM GPCET-CSEPage 28 4.6.2 User Validation Authenticate user credentials such as names and passwords using Forms authentication, in which we created a login page and manage authentication in the system. 4.7 Creating the database tables 4.7.1. Implementation issues The database was designed by MySQL which comes as part in XAMP stack. There is 8 database table has been created student details, internship, internship manager, company details, job openings, Project database, project allocation and faculty details. 4.8 The database connection 1. Mysqli_connect Statement The database connection is established using the statement: $con=mysqli_connect ('localhost','root', '','imis'); Either we could write this statement in every php file to connect to the database or we could create a separate php file and place this stamen in that file. So that we could simply import that file whenever we need to connect to the database. Figure 7 Code for Database Connection
  • 32.
    INTERNSHIP MANAGEMENT SYSTEM GPCET-CSEPage 29 2. Internship Manager Approval or reject The Internship manager has the option to either approve or reject the application of the student. The Internship manager must first view the information of the student to see if she is applicable to do her internship or not. Figure 8 Internship Manager Approval or reject First an eligible student will be kept under prospect by the internship manager. Then based on the company’s response he/ she will be either hired or reject. Figure 9 Internship Manager Approval or reject
  • 33.
    INTERNSHIP MANAGEMENT SYSTEM GPCET-CSEPage 30 3. Add job openings The internship manager can add job openings related to companies. So, that registered student will get notified about the openings present for internship. Figure 10 Code for job openings 4. Project allotment If a registered student is not hired for any internships then the IM can allot him to any of the college project based on his talent. Figure 11 Code for Project Allotment
  • 34.
    INTERNSHIP MANAGEMENT SYSTEM GPCET-CSEPage 31 4.9. Systeminterface  Student pages Figure 12 Student Login Page Log in page If the student is not registered yet, she has to make an account. The student will use username and the password given at the time of registration for logging into the system. Registration Page To use the internship management system, one should register into the system. If the student didn’t register he can’t login into the system. While registering he need to create username & password and the username should be unique. Other information required is Student_id, name, email and Phone number.
  • 35.
    INTERNSHIP MANAGEMENT SYSTEM GPCET-CSEPage 32 Figure 13 Student Registration Page Show Internship Admin will be adding company details and Internships offered by them. As soon as the admin adds the details, every registered student will get notified about it when they log in to the website. Then the student can apply for the internship. When the student applies for the internship, internally it will be checked whether the student has already applied for the job not. If he has already applied for it the student will get a pop up stating that he has already applied for the Internship else he will get message stating that he has applied for the job. Figure 14 Apply for Internships
  • 36.
    INTERNSHIP MANAGEMENT SYSTEM GPCET-CSEPage 33 Check Status Once applied for the internship, his status will be changed to prospect. After that student will wait until the Coordinator either hire him or reject. So we can check the status of the internship. Figure 15 Check Status Cancel Request Unfortunately, there might be some situation where student wants to withdraw the request for internships. He needs to click on the cancel button, after which he will get a pop up with a message that the request is cancelled. Figure 16 Cancel Request
  • 37.
    INTERNSHIP MANAGEMENT SYSTEM GPCET-CSEPage 34 Project allotment When the student is not hired by any company, the college will assign him project based on his talent. If there is no project allotted to then there will be message displayed. But if the project is allotted then it will show the project details. Figure 17 Project Allotment-1 Figure 18 Project allotment-2
  • 38.
    INTERNSHIP MANAGEMENT SYSTEM GPCET-CSEPage 35 Change password At some point of time, if the student wants to change the password they can change it. He needs to provide his old password. If the given old password matches the old password in the database, then the password will be changed else the password will be changed. Figure 19 Change Password  Internship manageror admin pages Admin Login Admin is the Internship Coordinator who will be monitoring the whole system and student. He needs to log in into the system using the username as admin and password as admin. Figure 20 Admin Login page
  • 39.
    INTERNSHIP MANAGEMENT SYSTEM GPCET-CSEPage 36 Main Menu After admin log in to the system we are displayed a page we shows the whole statistics of the system like how many student are hired, approved or rejected. Figure 21 Admin Dashboard Show Student We can view the list of the student registered in the system. Figure 22 Admin show student page
  • 40.
    INTERNSHIP MANAGEMENT SYSTEM GPCET-CSEPage 37 Show Companies We can also view the companies associated with our college. We can add new companies and modify existing ones. Figure 23 Admin's Company details Page Show Internships/job openings We need add the openings provided by the registered companies for internship. We can view and modify the existing ones. Figure 24 Add Job openings
  • 41.
    INTERNSHIP MANAGEMENT SYSTEM GPCET-CSEPage 38 View Internships applied by the student Before a student is hired, he is kept under prospect. After verification is accordingly hired or rejected. We can view the internships applied by the students. Figure 25 View Internships applied by the student Finalize Status Admin will finalize the status of the internship after all the verification stuff. Figure 26 Finalize status
  • 42.
    INTERNSHIP MANAGEMENT SYSTEM GPCET-CSEPage 39 View Students according to company We can view student according to the company. We need to select the company and all the students who applied for the internship provided by the company will displayed. Figure 27 View Students according to company Assign project When a student is not hired by any of the company, then based on its ability he will be assigned a project by the college. Admin will select the project for the student. Figure 28 AssignProject
  • 43.
    INTERNSHIP MANAGEMENT SYSTEM GPCET-CSEPage 40 4.10 Conclusion This chapter covered all the steps of implementing the Internship Management System with all steps of creating the database and details about the main features using types of programming languages.
  • 44.
  • 45.
    INTERNSHIP MANAGEMENT SYSTEM GPCET-CSEPage 42 6. Testing 6.1 Introduction In this chapter, we will introduce a full description of the interface. It provides detailed steps for the user interface using sequence and the people who tasted the system with their feedback. 6.2 Verification The system has been testing by the client, all requirements has been checked and the system perfectly fits her needs. 6.3 Validation It has been checked the validation of each functional requirements of the system such as required information to create an account, request notification, email and password to ensure that is worked as required. 6.4 Unit Testing Unit testing is taking the smallest part of the application and tested to decide if they are behaves as expected. 6.5 Mapping Scenarios to use cases Use Case Scenario Expected System Behaviour Actual System Behaviour Results Register & Fill Application The students are required to fill the application form & Register The system allow the student to fill the application and submit it The system has been successfully filled and submitted. Success Use case Scenario Expected System behaviour Actual System behaviour Results
  • 46.
    INTERNSHIP MANAGEMENT SYSTEM GPCET-CSEPage 43 Log In Enter username= “nehanasreen” Enter password= “13at1a0548” Access as a student. The system will allow this user to log in The user is successfully logged in Success Log In Enter username= “reddy” Enter password= “iamreddy” Access is not granted to user. The user cannot log in Success Use case Scenario Expected System behaviour Actual System behaviour Results Check Application Status The application has been approved by department chair and internship manager The system allow the student to continue the process of requesting an internship The system has been successfully continued. Success Check Application Status The application has been rejected by department chair and internship manager The system not allow the student to continue the process of requesting an internship The system has not been successfully continued. Success Use case Scenario Expected System Behaviour Actual System Behaviour Success Cancel Request The application was filled and submitted The system will cancel he request The system has been successfully cancelled the request Success
  • 47.
    INTERNSHIP MANAGEMENT SYSTEM GPCET-CSEPage 44 Use case Scenario Expected System Behaviour Actual System Behaviour Results Reject/ Approve Approvals requests Change the status of the request The system will change the status of the request. The status of the request has been successfully changed. Success Use case Scenario Expected System Behaviour Actual System Behaviour Results View Students Information The department chair and internship manager have the ability to view students information The system will display the students information The system has been successfully displayed the student information Success
  • 48.
    INTERNSHIP MANAGEMENT SYSTEM GPCET-CSEPage 45 6. Conclusion 6.1 Report Conclusion In conclusion, the system provides the users with easy and fast ways to complete their application forms, in addition for the admin; the system allows them to remotely control the work flow without a need to physically move. In this report all the aspect of the project was discussed begging from identifying the requirements and the tools that have been used to implement this system, also the design of the system including all the diagrams that related to the project such as DFD, ERD, Context and system architecture. In addition of the implementation difficulties and how we go over it and lastly the system is evaluated. Note on any requirements have not been met Most of the requirements have been met but there is two functions which is Edit for the students to edit her information and the link of the company to evaluate the students have not been met because of the limitation with the time and resources. 6.2 Challenges Faced During this project we have confronted a few issues and troubles. First challenge was the limitation of time, where we have to submit the project in certain time. Second, in the implementation phase we faced many problems such as deal with Netbeans. We used some videos tutorial and journals that helped us in the steps while developing the system. We were confused about the method that we have use but, after searching we found the connection statement and it has been used. Coding was the hardest part but, we dealt with it as a challenge and must be achieved. 6.3 Future recommendation 1. Allow student to edit her application easily. 2. Add communication function that allow student to have a real time chatting with IM. 3. Enable IM to send a link to on-site advisor to evaluate student. 4. Send notification to IM that some student updates her application. 5. Allow students who get reject or she cancel her application to register again.
  • 49.
    INTERNSHIP MANAGEMENT SYSTEM GPCET-CSEPage 46 References Batini, Carlo, Stefano Ceri, and Sham Navathe. Conceptual Database Design. Redwood City, Calif.: Benjamin/Cummings Pub. Co., 1992. Print. Bishop, Sherry, James E Shuman, and Barbara Waxer. The Web Collection Standard Edition. Clifton Park, NY: Delmar, Cengage Learning, 2011. Print. Bittner, Kurt, and Ian Spence. Use Case Modeling. Boston, MA: Addison Wesley, 2003. Print. Capasso, Ronald L, and John C Daresh. The School Administrator Internship Handbook. Thousand Oaks, Calif.: Corwin Press, 2001. Print. Careers.manchester.ac.uk,. "Careers Service (The University Of Manchester)". N.p., 2015. Web. 15 Dec. 2015. Couger, J. Daniel, and Robert W Knapp. System Analysis Techniques. New York: Wiley, 1974. Print. Dagli, Cihan H. Smart Engineering System Design. New York: ASME Press, 1999. Print. Dhpe.org,. "Directors of Health Promotion and Education". N.p., 2015. Web. 29 Oct. 2015. Effatuniversity.edu.sa,. "Effat University". N.p., 2015. Web. 2 Nov. 2015. Gilster, Ron. IC3 Internet Core and Computing Certification Study Guide. San Francisco, CA: McGraw-Hill Companies, 2010. Print. Grady, Jeffrey O. System Requirements Analysis. Amsterdam: Elsevier Academic Press, 2006. Print. Halale, Mahesh. Management Information System. Mumbai: Himalaya Pub. House, 2010. Print.
  • 50.
    INTERNSHIP MANAGEMENT SYSTEM GPCET-CSEPage 47 Hausman, Kalani Kirk, Susan L Cook, and Telmo Sampaio. Cloud Essentials. Indianapolis, Ind.: Sybex, 2013. Print. Khedker, Uday, Amitabha Sanyal, and Bageshri Karkare. Data Flow Analysis. Boca Raton, FL: CRC Press/Taylor & Francis, 2009. Print. King, Mary, and Frederick Sheitzer. The Successful Internship. 4th ed. USA: Jon-David Hague, 2009. Print. Kiser, Pamela Myers, and Pamela Myers Kiser. The Human Services Internship. Belmont, CA: Thomson Brooks/Cole, 2008. Print. Klanten, Robert. Data Flow. Berlin: Gestalten, 2008. Print. Kroenke, David M. Database Processing. Palo Alto, CA: Science Research Associates, 1977. Print. Lamport, Leslie. Specifying Systems. Boston: Addison-Wesley, 2003. Print. Leander, Rick. Building Application Servers. Cambridge: Cambridge University Press, 2000. Print.