SBML and related resources
 and standardization efforts

         Michael Hucka
   Member of the Professional Staff
  Computing + Mathematical Sciences
   California Institute of Technology



                                        1
Research today: experimentation, modeling, cogitation
                                                        2
3
Different tools   different interfaces & languages




                                                     4
SBML




       5
SBML = Systems Biology Markup Language

Format for representing computational models
 •   Data structures + rules for their use + serialization to XML
Neutral with respect to modeling framework

 •   E.g., ODE, stochastic systems, etc.
A lingua franca for software (not humans)




                                                                    6
Basic SBML concepts are fairly simple

The reaction is central: a process occurring at a given rate
                                       f ([A],[B],[P ],...)
                     na A + nb B                        ⇥ np P

                            f (...)
                     nc C       ⇥     nd D + ne E + nf F
                                          .
                                          .
                                          .
 •   Participants are pools of entities (species)
Models can further include:
 •   Other constants & variables                 •   Unit definitions
 •   Compartments                                •   Annotations
 •   Explicit math
 •   Discontinuous events

                                                                       7
Example of a common type of model




                 Simulation
                   output




                      Tyson et al. (1991)
                      PNAS 88(1):7328–32




                                            8
Signaling pathway models         Fernandez et al. (2006)
                                 DARPP-32 Is a Robust Integrator
                                 of Dopamine and Glutamate Signals
                                 PLoS Computational Biology

                                 BioModels Database model
                                    #BIOMD0000000153




 Scope of SBML encompasses many types of models
                                                                 9
Signaling pathway models                   Hodgkin & Huxley (1952)
                                           A quantitative description of
Conductance-based models                   membrane current and its

 •
                                           application to conduction and
     “Rate rules” for temporal evolution   excitation in nerve
      of quantitative parameters           J. Physiology 117:500–544

                                           BioModels Database model
                                              #BIOMD0000000020




 Scope of SBML encompasses many types of models
                                                                           10
Signaling pathway models                   Izhikevich EM. (2003)
                                           Simple model of spiking neurons.
Conductance-based models                   IEEE Trans Neural Net.

 •   “Rate rules” for temporal evolution
      of quantitative parameters
                                           BioModels Database model
                                              #BIOMD0000000127

Neural models

 •   “Events” for discontinuous changes
     in quantitative parameters




 Scope of SBML encompasses many types of models
                                                                              11
Signaling pathway models                   Tham et al. (2008)
                                           A pharmacodynamic model for
Conductance-based models                   the time course of tumor
                                           shrinkage by gemcitabine +
 •   “Rate rules” for temporal evolution
      of quantitative parameters
                                           carboplatin in non-small cell lung
                                           cancer patients

                                           Clin. Cancer Res. 14
Neural models                              BioModels Database model

 •   “Events” for discontinuous changes
     in quantitative parameters
                                              #BIOMD0000000234



Pharmacokinetic/dynamics models

 •   “Species” is not required to be a
     biochemical entity




 Scope of SBML encompasses many types of models
                                                                                12
Signaling pathway models                   Munz et al. (2009 )

Conductance-based models                   When zombies attack!:
                                           Mathematical modelling of an

 •   “Rate rules” for temporal evolution
      of quantitative parameters
                                           outbreak of zombie infection
                                           Infectious Disease Modelling
                                           Research Progress, eds.
                                           Tchuenche et al., p. 133–150
Neural models

 •   “Events” for discontinuous changes
     in quantitative parameters
                                           BioModels Database model
                                              #MODEL1008060001


Pharmacokinetic/dynamics models

 •   “Species” is not required to be a
     biochemical entity
Infectious diseases




 Scope of SBML encompasses many types of models
                                                                          13
SBML Level 1               SBML Level 2           SBML Level 3

predefined math functions     user-defined functions    user-defined functions


text-string math notation       MathML subset            MathML subset

reserved namespaces for     no reserved namespaces   no reserved namespaces
      annotations               for annotations          for annotations

no controlled annotation     RDF-based controlled     RDF-based controlled
        scheme                annotation scheme        annotation scheme

   no discrete events           discrete events          discrete events


  default values defined      default values defined      no default values


       monolithic                 monolithic                modular
                                                                              14
SBML Level 3: Supporting more categories of models


                                 Package W
  Package X            Package Y           Package Z
               SBML Level 3 Core
                                                           (dependencies)

A package adds constructs & capabilities
Models declare which packages they use
 •   Applications tell users which packages they support
Package development can be decoupled


                                                                            15
Preliminary libSBML 5
Level 3 package            Active?   plug-in available?
Graph layout                 ✓
Groups                       ✓
Hierarchical composition     ✓
Flux balance constraints     ✓
Spatial                      ✓
Multicomponent species       ✓
Annotations                  ✓
Graph rendering              ✓
Distribution & ranges        ✓
Qualitative models           ✓
Dynamic structures
Arrays & sets
                                                           16
Preliminary libSBML 5
Level 3 package            Active?   plug-in available?
Graph layout                  ✓
Groups                        ✓
Hierarchical composition      ✓
                           Models composed of submodels
Flux balance constraints      ✓
Spatial                       ✓
Multicomponent species        ✓
Annotations                   ✓
Graph rendering               ✓
Distribution & ranges         ✓
Qualitative models            ✓
Dynamic structures
Arrays & sets
                                                           16
Preliminary libSBML 5
Level 3 package            Active?   plug-in available?
Graph layout                   ✓
Groups                         ✓
Hierarchical composition       ✓
Flux balance constraints       ✓
                           2-D and 3-D spatial geometries and
Spatial                        ✓
                           spatial processes
Multicomponent species         ✓
Annotations                    ✓
Graph rendering                ✓
Distribution & ranges          ✓
Qualitative models             ✓
Dynamic structures
Arrays & sets
                                                                16
Hierarchical model composition




                                 17
Goal of supporting model composition is not new

                                                                                                                Modular SBML
                                                                                                                                                                                                                                                                           CellML has always had capability
                                                                                                                                                                                                                                                                           Martin Ginkel & Jörg Stelling made
                                                                                                   MAX−PLANCK−INSTITUT
                                                                                                   DYNAMIK KOMPLEXER
                                                                                                   TECHNISCHER SYSTEME
                                                                                                       MAGDEBURG




                                                                       Martin Ginkel




                                                                                                                                                                                                                                                                           proposals mid-2001, 2002
                                              Max-Planck-Institute for Dynamics of complex technical Systems
                                                                   Magdeburg, Germany

                                                                                                                       5th July 2002




                                                                                                                                                                                                                                                                            •   Influenced by ProMoT/DIVA
                                                                                                                                                                                                                                                                           Jonathan Webb also made a
                                                                                                                                                                                                                                                                           proposal in 2003
The Systems Biology Markup Language (SBML) [1-3] is a computer-readable format for representing models of
biochemical reaction networks. It is applicable to many subject areas:

 • metabolic networks,
 • cell-signaling pathways,
 • genomic regulatory networks, and
 • many other modelling problems in systems biology.

SBML is based on XML, a standard medium for representing and transporting data that is widely supported on the Internet
as well as in computational biology and bioinformatics.

Because SBML is completely tool-independent, it enables
                                                                                                                               Some types of model use indexed collections of objects to describe biological phenomena [7]. We have developed a proposal
                                                                                                                               for an array extension to address this requirement [8] which has the following features:

                                                                                                                               • Arrays of        ,           ,      ,           ,                structures can be created. These arrays can have
                                                                                                                                   any number of dimensions where the range of each dimension is determined by two MathML integer expressions.

                                                                                                                               • An object of one of these types can have an          MathML expression which defines whether the object exists. This
                                                                                                                                  enables the definition of sparse arrays which turn provides a mechanism for defining connection patterns among
                                                                                                                                  array elements.

                                                                                                                               • Specific objects within an array can be referenced from other objects using a variant of the direct link structure
                                                                                                                                   introduced by the model composition proposal. An array selector operator performs a similar function in MathML.
                                                                                                                                                                                                                                                                            •   Context of Bio-SPICE project
                                                                                                                                                                                                                                                                           Andrew Finney made alternate
 • use of multiple simulation and analysis tools in a single research project without rewriting models for each tool           • Arrays can be declared in a less verbose form (the implied form) which allows the array to 'inherit' dimensions from
 • publication of models in peer-reviewed journals: other researchers can download and use your model even if they use a          other arrays.
   different modelling environment
 • survival of models: they can outlive the software used to create them, making your work still useful even if a particular   • Arrays of           and         structures introduced by the Model Composition Proposal can be incorporated if
   simulation package is no longer supported                                                                                      required. This would allow for example the encoding of a model of tissue represented as an array of instances of cell
SBML has been evolving since mid-2000 through the efforts of many collaborators who make up the SBML Forum. Today,                submodels.
SBML is supported by over 60 software applications


                                                                                                                               In SBML Level 2            represents a pool of chemical entities all of the same single state in a specific compartment.
As SBML evolves the community creates SBML Levels. Each new level adds new features to the language. SBML Level 2 was
                                                                                                                                          cannot be composed from components. Given that several groups find this representation of species limited, a
standardized in 2003. Simple software tools can use SBML Level 1, the first and most basic version of SBML. More
                                                                                                                               proposal for a multicomponent species extension to SBML has been written [9]. This proposal aims to satisfy the following
sophisticated systems can use SBML Level 2, with its enhanced capabilities. SBML Level 3 is actively being developed
                                                                                                                               requirements:
through the SBML Forum
                                                                                                                                • Relate species of the same type that are located in different compartments




                                                                                                                                                                                                                                                                           proposal in 2003, kept up discussions
                                                                                                                                • Enable reactions to defined that are generalized across compartments
SBML Level 3 is being designed collaboratively by today's leading developers of open-source software for                        • Enable species to be defined as composed of components
computational biology. SBML Level 3 development has been divided into several modules including:                                • Enable reactions to be generalized to apply to sets of species states

                                                                                                                               These requirements address the near-term needs of modellers of metabolic networks and the longer-term requirements of
• Diagrams: SBML extensions to store the graphical diagrams of models that can be created in many of today's
                                                                                                                               modellers of signal transduction networks.
   graphical pathway editors.

• Model Composition: SBML extensions to support the representation of models that are composed from
  submodels (See Sections 'Proposals for Model Composition' and 'Model Composition Example').                                  The proposal described here [8] introduces a number of basic facilities that overcome some of the limitations of SBML Level 2
                                                                                                                               and provide a foundation for a representation scheme that address all the requirements for a multicomponent species
• Multicomponent Species: SBML extensions to enable the compact representation of species having multiple                      proposal.
  possible states (e.g., due to phosphorylation) and/or configurations with other species (e.g., protein complexes). (See
  section 'Requirements of a Multicomponent Species Proposal' and following sections.)                                         The proposal introduces a new structure                      which represents the set of all biochemical entities of a given type
                                                                                                                               irrespective of the location of those entities. Species structures can refer to species types which enables species of the same
• Arrays: SBML data structures to permit arrays of items (such as species, compartments, and others) to be grouped             type to be related together when the given species are located in different compartments. Similarly reactions can be




                                                                                                                                                                                                                                                                           through 2004
   and manipulated en masse. Sparse arrays will be supported and could be used as a way to describe network                    generalized to apply to species types instead of species. Such a reaction applies to all compartments in a model.
   connection schemes. (See Section 'Array Proposal').

• Spatial Features: SBML extensions to describe the 2-D and 3-D spatial characteristics of models, including the
   geometry of compartments, the diffusion properties of species, and the specification of different species                   The following diagrams show various cases of how a species type may be defined. Some of these
   concentrations across different regions of a cell.                                                                          species type structures refer to each other.

• Controlled Vocabularies: extension of SBML to enable components of a model to be labelled with terms taken from
                                                                                                                                                                                                          t
   biologically and computationally meaningful controlled vocabularies.
                                                                                                                               A simple species type is indivisible



To date, there have been several proposals for SBML extensions to support model composition. These come from Martin                                                                                   v
Ginkel (MPI Magdeburg) [4], Jonathan Webb (BBN) [5] and Andrew Finney [6]. The common idea is to support the                   A species type can define a number of
composition of larger models from smaller ones (submodels). Under these proposals, a model could contain:                      external labelled binding sites                                        A

• Submodel definitions: Models may be contained within an SBML document or an SBML document can reference
   external models.
                                                                                                                                                                                                          species type
• Instances of submodels: Models may contain instances of submodels that are complete copies of the submodels. A                                                                                                                                  species type instance
                                                                                                                                                                                                          identifier
  model can contain more than one instance of a submodel. A model consists of a hierarchy of instances of submodels.

• Links between objects: Models may contain links between objects at arbitrary positions in the instance hierarchy.
   Such a link indicates that the linked objects are replaced by a single object. The links are directional; the direction                                                                        x
   indicates which object overloads its attribute values to create the final object.                                           A species type is a graph of species type                                              y                                 v
                                                                                                                               instances connected by bonds                                           0                       q                             p




                                                                                                                                                                                                                                                                           SBML efforts stalled in ‘05–’06 ...
• Direct Reference links: SBML attributes that reference other objects, for example          on                                                                                                                   C               B                     A
   can be replaced by elements which enable objects in arbitrary positions in the instance hierarchy to be referenced.


                                                                                                                                                                                                unoccupied                                bond
                                                                                                                                                                                                                                                            species type
                                                                                                                                                                                                binding site
 When composing a model, it is often necessary to merge objects from different submodels. The model composition                                                                                                                                             instance
 proposals provide mechanism for doing this. Consider the following model, without interfaces, containing two                                                                                                                                               identifier
 instances each of a different submodel. In this example, we merge species g with h and i with f:


                                        Instance A                                       Instance B                            In this section we show examples of two ways in which a reaction can be defined under this proposal. The following diagram
                                                                  i                                                            shows an example of the first approach. The diagram shows a simple reaction in which two entities of types t and z are
                               d                                                 f                                             consumed to create an entity of type s. The internal structure of t, z and s are not relevant to the reaction.

                                                                                                                                                        t                         z                           s
                                                     g                                                      j                                                         +
                                                                                                                               The following diagram shows the second more complex approach in which the reactants and products of a reaction are
                                   e                                                                                           defined as graphs of species instances. The diagram shows a reaction in which two entities come together to form a larger
                                                                                     h
                                                                                                                               molecule. The instances of species types are identified so that the transformational details of the reaction are captured.




                                                                                                                                                                                                                                                                           Lucian Smith & Mike Hucka
                                                                                                                                               w                                  v                   w                               v
                                                                                                                                                    0
                                                                                                                                                         B
                                                                                                                                                             0    +       0
                                                                                                                                                                              A
                                                                                                                                                                                          p                       0
                                                                                                                                                                                                                              B   A
                                                                                                                                                                                                                                              p

                        Port              Reaction                    Link                      Species


 The following model is equivalent but has defined interfaces:
                                                                                                                               The complex reaction scheme described above is extended so that reactions can be applied to a class of species states rather
                                                                                                                               than individual species states. Without this extension, all species states and the reactions that apply to them would have to be
                                       Instance A                                    Instance B                                enumerated. A reaction can be generalized to cover all states of one or more binding sites. In the following example diagram,
                                                                  i                                                            species type y has 2 binding sites C and D. This reaction shows that an entity t of type v binds to an entity s of type y
                               d                                        F        f                                             irrespective of the state of the C binding site on s. The state of the C binding site on s is captured by the variable G which is
                                                                                                                               mapped from the reactants to the product.
                  D
                                                     g                                                      j                                  y                              v                               y                           v
                                                                                                                 J
                                                             G                                                                             G
                                                                                                                                               C
                                                                                                                                                    s
                                                                                                                                                         D
                                                                                                                                                             0   +    0
                                                                                                                                                                              A
                                                                                                                                                                                      t               G
                                                                                                                                                                                                              C
                                                                                                                                                                                                                          s
                                                                                                                                                                                                                                  D       A
                                                                                                                                                                                                                                                    t




                                                                                                                                                                                                                                                                           restarted effort in ’10
                                                                        H
                                   e                                                 h                                                                                                        Arbitrary Subgraph
                  E

                                                                                                                               Support for the development of SBML and associated software and activities comes from the National Human Genome
                                                                                                                               Research Institute (USA), the National Institute of General Medical Sciences (USA), the International Joint Research Program
                                                                                                                               of NEDO (Japan), the ERATO-SORST Program of the Japan Science and Technology Agency (Japan), the Ministry of
                                                                                                                               Agriculture (Japan), the Ministry of Education, Culture, Sports, Science and Technology (Japan), the BBSRC e-Science
 Along with merging equivalent entities form a single object, when combining models it is useful to be able to create          Initiative (UK), the DARPA IPTO Bio-Computation Program (USA), and the Air Force Office of Scientific Research (USA).
 reactions that link models. The model composition proposals allow reactions to connect species in different instances
 of submodels. For example, consider the following model containing a reaction between two ports:
                                                                                                                               [1] M. Hucka et al., The systems biology markup language (SBML): a medium for representation and exchange of biochemical network
                                   Instance X                                                  Instance Y                      models, Bioinformatics, Vol 19, 524-531
                                                                                                                               [2] A. Finney and M. Hucka, Systems Biology Markup Language: Level 2 and Beyond, Biochem. Soc. Trans., Vol 31, 1472-1473
                                                                                                                               [3] M. Hucka et al., Evolving a Lingua Franca and Associated Software Infrastructure for Computational Systems Biology: The Systems
                          a               b                                                c                                   Biology Markup Language (SBML) Project, Systems Biology, Vol 1, 41-53
                                                         P                   Q                              d
                                                                                                                               [4] M. Ginkel, Modular SBML, Proposal for an Extension of SBML towards level 2 Proceedings of the 5th Workshop on Software Platforms for
                                                                                                                               Systems Biology, http://sbml.org/workshops/fifth/sbml-modular.pdf
                                                                                                                               [5] J. Webb, BioSpice MDL Model Composition and Libraries http://bio.bbn.com/biospice/mdl/design/compose.html
                                                                                                                               [6] A. Finney, Systems Biology Markup Language (SBML) Level 3 Proposal: Model Composition Features
                                                                                                                               http://www.cds.caltech.edu/~afinney/model-composition.pdf
                                                                                                                               [7] H. Jˆnnson et al., Signalling in multicellular models of plant development, Proceedings of the 3rd International Conference on
                                                                                                                               Systems Biology
                                                                                                                               [8] A. Finney, Systems Biology Markup Language (SBML) Level 3 Proposal: Array Features, http://www.cds.caltech.edu/~afinney/arrays.pdf
                                                                                                                               [9] A. Finney, Systems Biology Markup Language (SBML) Level 3 Proposal: Multicomponent Species Features,
                                                                                                                               http://www.cds.caltech.edu/~afinney/multi-component-species.pdf




                                                                                                                                                                                                                                                                                                                   18
Composition as it is currently envisioned
Goals:
 •   Separate concepts of model definition vs instantiation of the model
     -   Can define single model definition & instantiate multiple copies
     -   Can create model libraries
 •   Selective replacement and/or deletion of entities

 •   Optional explicit interfaces (“ports”)
Latest proposal:
 •   http://www.sbml.org/Community/Wiki

 •   Preliminary implementation for libSBML is nearly ready




                                                                          19
Scenario #1

File “X”
                                     Single submodel template
<sbml>        Model definition “A”    instantiated multiple times in
                                     the enclosing model

   <model>

             Submodel “B”
             Pointer to def. “A”

             Submodel “C”
             Pointer to def. “A”




                                                                      20
Scenario #2

File “X”
                                      Arbitrary nesting—model
<sbml>          Model definition “C”   instantiates another model
                                      definition that itself
                                      instantiates another model
                                      definition
           Model definition “B”

              Submodel “A”
               Pointer to def. “C”

  <model>

             Submodel “Z”
              Pointer to def. “B”

                                                                   21
Scenario #3

                         File “Y”
                         <model>



File “X”
<sbml>

           External model definition “B”

                                           Models in external files
  <model>

             Submodel “Z”
               Pointer to def. “B”

                                                                     22
Links/references/replacements

Model “outer”
                            Model “inner”
    S1          S2

  Compartment “c”                X1              X2

                                Compartment “q”

                                 Implied model
Model “outer”

           S1          S2          X2 (from “inner”)

                     Compartment “c”

                                                       23
Interfaces/ports




Model “outer”
                         Model “inner”


    S1          S2              X1       X2

   Compartment “c”
                             Compartment “q”




                                               24
Spatial geometry




                   25
The problem
Core SBML only supports compartments containing well-stirred mixtures
 •   Lack support for defining geometric shape of compartments
 •   Lack support for nonuniform molecular distributions

 •   Lack support for expressing diffusion processes
The only way to do it portably in SBML is to fake it

 •   E.g., define a large number of small compartments...




                                                                        26
The current proposal
Main components:

 • Coordinate systems
 • Patches of spatial geometries, called domains
     -   Domain = contiguous patch of volumetric space or surface patch

 •   Mapping of SBML compartments, species, & parameters to domains

 •   Molecular transport mechanisms (e.g., advection, diffusion)
 •   Mapping of molecular transport mechanisms to domains
Developed & implemented by Jim Schaff of the Virtual Cell group
 •   (Incomplete) proposal doc at http://www.sbml.org/Community/Wiki

 •   Beta test implementation for libSBML available today



                                                                          27
Supports multiple alternatives for defining geometries
1. Analytic
2. Sampled field




3. Constructive solid geometry
4. Parametric shapes




                                                        28
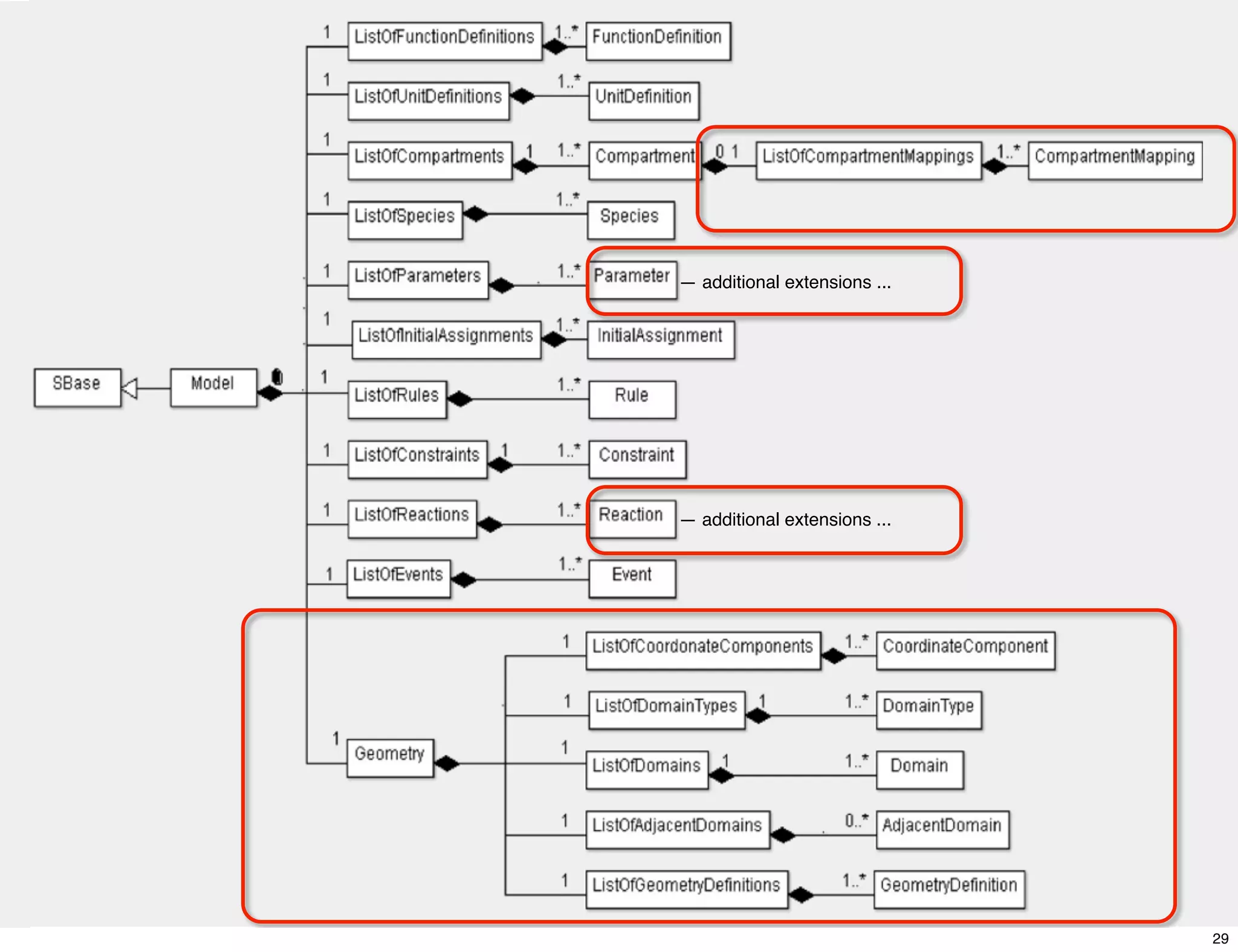
— additional extensions ...




— additional extensions ...




                              29
Where to learn more




                      30
Where to learn more: SBML.org—the SBML portal




                                                31
Where to learn more: SBML.org—the SBML portal




                 Find SBML software




                                                31
Where to find curated, ready-to-run models




            BioModels Database
      http://biomodels.net/biomodels
                                            32
Features of BioModels Database
Stores & serves quantitative models of biological interest

 •   Free, public resource

 •   Models must be described in peer-reviewed publication(s)
All models are curated by hand to reproduce published results
Imports & exports models in several formats

 •   SBML, CellML, SciLab, XPP, BioPAX
Today: 750+ models




Developed by Nicolas Le Novère’s group (EBI), funded by EBI & NIH



                                                                    33
There’s more to modeling than SBML
                                     34
Model        Procedures     Results

Representation
       format                                    SBRML


  Minimal info
                                                    ?
 requirements


  Semantics—
  Mathematical


      Biological
                   annotations   annotations   annotations



                                                             35
Model        Procedures     Results

Representation
       format                                    SBRML


  Minimal info
                                                    ?
 requirements


  Semantics—
  Mathematical


      Biological
                   annotations   annotations   annotations



                                                             35
Annotations add semantics and connections
Annotations can answer questions:
 •   “What other identities (synonyms) does this entity have?”
 •   “What exactly is the process represented by equation ‘r17’?”

 •   “What role does constant ‘k3’ play in equation ‘r17’?”
 •   “What organism are we talking about?”

 •   ... etc. ...
Multiple annotations on same entity are common




                                                                    36
Le Novère et al., Nature Biotech., 23(12), 2005.




                                               37
Element in                             Entity elsewhere
the model                             (e.g., in a database)
              relationship qualifier
                    (optional)




MIRIAM cross-references are simple triples
                                                              38
Annotations permit inter-database linking




                                            39
Annotations permit inter-database linking




                                            39
Annotations permit other capabilities




      http://www.semanticsbml.org
                                        40
Element in                                  Entity elsewhere
          the model                                  (e.g., in a database)
                            relationship qualifier
                                  (optional)


          MIRIAM cross-references are simple triples


      {      Data source
              identifier
                               Data item
                               identifier
                                                    Annotation
                                                     qualifier      }
             (Required)        (Required)           (Optional)

Format:

    URI chosen from        Syntax & value space      Controlled
    agreed-upon list       depends on data type      vocabulary term

                                                                             41
MIRIAM Registry provides URI dictionary & resolver
http://www.ebi.ac.uk/miriam        Community-maintained




                                                          42
MIRIAM Registry provides URI dictionary & resolver
http://www.ebi.ac.uk/miriam        Community-maintained




                                                          42
New development: identifiers.org
Provides resolvable persistent URIs
 •   Unlike URNs, you can type it in a web browser
Implemented as additional layer on top of MIRIAM Registry

 •   Provides persistent URLs to data sources
 •   References data are kept in MIRIAM Registry
Example:
 •   EC Code entry #1.1.1.1
     -   MIRIAM URN: 	

 	

   urn:miriam:ec-­‐code:1.1.1

     -   identifiers.org URI: 	

http://identifiers.org/ec-­‐code/1.1.1.1


Developed by Nicolas Le Novère, Camille Laibe, Nick Juty @ EBI

                                                                           43
Model representation level




                                                                                             Concept due to Nicolas Le Novère
                                                Graphical

             Dis                                Biological
   Co           cre
     nti            te
           nuo        sto                       Mathematical
              us          cha
               lum             stic                                  at ion
                    ped             ent                         re        ion
                                        itie                 lc        tat
Me                        par               s           de        an no
  an         Sta
                 te           am                      Mo        l                sis
     fiel
         da          tra          ete                       ode            n aly             lts
           ppr          nsi          r                     M
                                                                      de
                                                                         la               esu
              oxi           tio
                                n                                 Mo               rical r
                  ma
                      tio                                                     me
                         n                                                 Nu


   Model type                                                         Model life-cycle

                         Other forms of representation
                                                                                                             44
Graphical representation of models
Today: broad variation in graphical notation used in biological diagrams
 •   Between authors, between journals, even people in same group
However, standard notations (as used in engineering) would offer benefits:

 •   Consistency = easier to read diagrams with less ambiguity
 •   Software support: verification of correctness, translation to math




                                                                            45
SBGN = Systems Biology Graphical Notation
Goal: standardize the graphical notation in diagrams of biological processes
 •   Community-based development, à la SBML
Many groups participating

 •   Proceeding in “levels”
 •   23 software tools so far




                                                      http://sbgn.org
                                                                               46
Agencies to thank for supporting SBML & BioModels.net
National Institute of General Medical Sciences (USA)
European Molecular Biology Laboratory (EMBL)
ELIXIR (UK)
Beckman Institute, Caltech (USA)
Keio University (Japan)
JST ERATO Kitano Symbiotic Systems Project (Japan) (to 2003)
JST ERATO-SORST Program (Japan)
International Joint Research Program of NEDO (Japan)
Japanese Ministry of Agriculture
Japanese Ministry of Educ., Culture, Sports, Science and Tech.
BBSRC (UK)
National Science Foundation (USA)
DARPA IPTO Bio-SPICE Bio-Computation Program (USA)
Air Force Office of Scientific Research (USA)
STRI, University of Hertfordshire (UK)
Molecular Sciences Institute (USA)
                                                                 47
People on SBML Team & BioModels Team
   SBML Team                         BioModels.net Team
 Michael Hucka                        Nicolas Le Novère
 Sarah Keating                           Camille Laibe
Frank Bergmann                        Nicolas Rodriguez
  Lucian Smith                             Nick Juty
Nicolas Rodriguez                   Vijayalakshmi Chelliah
  Linda Taddeo                          Stuart Moodie
   Akiya Joukarou                        Sarah Keating
                     Visionaries
  Akira Funahashi                         Maciej Swat
                     Hiroaki Kitano
  Kimberley Begley                         Lukas Endler
                      John Doyle
   Bruce Shapiro                             Chen Li
   Andrew Finney                          Harish Dharuri
   Ben Bornstein                               Lu Li
     Ben Kovitz                              Enuo He
   Hamid Bolouri                         Mélanie Courtot
   Herbert Sauro                        Alexander Broicher
    Jo Matthews                           Arnaud Henry
   Maria Schilstra                        Marco Donizelli
                                                             48
Attendees at SBML 10th Anniversary Symposium, Edinburgh, 2010

A huge thank you to the community
                                                                     49
URLs

               SBML http://sbml.org
BioModels Database http://biomodels.net/biomodels
            MIRIAM http://biomodels.net/miriam
              MIASE http://biomodels.net/miase
            SED-ML http://biomodels.net/sed-ml
                SBO http://biomodels.net/sbo
              KiSAO http://www.ebi.ac.uk/compneur-srv/kisao/
             TEDDY http://www.ebi.ac.uk/compneur-srv/teddy/
             SBRML http://tinyurl.com/sbrml
               SBGN http://sbgn.org

                                                               50
Model        Procedures     Results

Representation
       format                                    SBRML


  Minimal info
                                                    ?
 requirements


  Semantics—
  Mathematical


      Biological
                   annotations   annotations   annotations



                                                             51
Model        Procedures     Results

Representation
       format                                    SBRML


  Minimal info
                                                    ?
 requirements


  Semantics—
  Mathematical


      Biological
                   annotations   annotations   annotations



                                                             51
<sbml ...>
  ...
  <listOfCompartments>
    <compartment id="cell" size="1e-15" />
  </listOfCompartments>
  <listOfSpecies>
                                                                  ?
    <species compartment="cell" id="S1" initialAmount="1000" />
    <species compartment="cell" id="S2" initialAmount="0" />
  <listOfSpecies>
  <listOfParameters>
    <parameter id="k" value="0.005" sboTerm="SBO:0000339" />
  <listOfParameters>
  <listOfReactions>
    <reaction id="r1" reversible="false">
      <listOfReactants>
        <speciesReference species="S1" stoichiometry="2"
sboTerm="SBO:0000010" />
...




    SED-ML = Simulation Experiment Description ML
Application-independent format
Captures procedures, algorithms,
parameter values

  •      Steps to go from model to output
libSedML project developing API library




                                                                      52

SBML and related resources 
and standardization efforts

  • 1.
    SBML and relatedresources and standardization efforts Michael Hucka Member of the Professional Staff Computing + Mathematical Sciences California Institute of Technology 1
  • 2.
    Research today: experimentation,modeling, cogitation 2
  • 3.
  • 4.
    Different tools different interfaces & languages 4
  • 5.
  • 6.
    SBML = SystemsBiology Markup Language Format for representing computational models • Data structures + rules for their use + serialization to XML Neutral with respect to modeling framework • E.g., ODE, stochastic systems, etc. A lingua franca for software (not humans) 6
  • 7.
    Basic SBML conceptsare fairly simple The reaction is central: a process occurring at a given rate f ([A],[B],[P ],...) na A + nb B ⇥ np P f (...) nc C ⇥ nd D + ne E + nf F . . . • Participants are pools of entities (species) Models can further include: • Other constants & variables • Unit definitions • Compartments • Annotations • Explicit math • Discontinuous events 7
  • 8.
    Example of acommon type of model Simulation output Tyson et al. (1991) PNAS 88(1):7328–32 8
  • 9.
    Signaling pathway models Fernandez et al. (2006) DARPP-32 Is a Robust Integrator of Dopamine and Glutamate Signals PLoS Computational Biology BioModels Database model #BIOMD0000000153 Scope of SBML encompasses many types of models 9
  • 10.
    Signaling pathway models Hodgkin & Huxley (1952) A quantitative description of Conductance-based models membrane current and its • application to conduction and “Rate rules” for temporal evolution excitation in nerve of quantitative parameters J. Physiology 117:500–544 BioModels Database model #BIOMD0000000020 Scope of SBML encompasses many types of models 10
  • 11.
    Signaling pathway models Izhikevich EM. (2003) Simple model of spiking neurons. Conductance-based models IEEE Trans Neural Net. • “Rate rules” for temporal evolution of quantitative parameters BioModels Database model #BIOMD0000000127 Neural models • “Events” for discontinuous changes in quantitative parameters Scope of SBML encompasses many types of models 11
  • 12.
    Signaling pathway models Tham et al. (2008) A pharmacodynamic model for Conductance-based models the time course of tumor shrinkage by gemcitabine + • “Rate rules” for temporal evolution of quantitative parameters carboplatin in non-small cell lung cancer patients Clin. Cancer Res. 14 Neural models BioModels Database model • “Events” for discontinuous changes in quantitative parameters #BIOMD0000000234 Pharmacokinetic/dynamics models • “Species” is not required to be a biochemical entity Scope of SBML encompasses many types of models 12
  • 13.
    Signaling pathway models Munz et al. (2009 ) Conductance-based models When zombies attack!: Mathematical modelling of an • “Rate rules” for temporal evolution of quantitative parameters outbreak of zombie infection Infectious Disease Modelling Research Progress, eds. Tchuenche et al., p. 133–150 Neural models • “Events” for discontinuous changes in quantitative parameters BioModels Database model #MODEL1008060001 Pharmacokinetic/dynamics models • “Species” is not required to be a biochemical entity Infectious diseases Scope of SBML encompasses many types of models 13
  • 14.
    SBML Level 1 SBML Level 2 SBML Level 3 predefined math functions user-defined functions user-defined functions text-string math notation MathML subset MathML subset reserved namespaces for no reserved namespaces no reserved namespaces annotations for annotations for annotations no controlled annotation RDF-based controlled RDF-based controlled scheme annotation scheme annotation scheme no discrete events discrete events discrete events default values defined default values defined no default values monolithic monolithic modular 14
  • 15.
    SBML Level 3:Supporting more categories of models Package W Package X Package Y Package Z SBML Level 3 Core (dependencies) A package adds constructs & capabilities Models declare which packages they use • Applications tell users which packages they support Package development can be decoupled 15
  • 16.
    Preliminary libSBML 5 Level3 package Active? plug-in available? Graph layout ✓ Groups ✓ Hierarchical composition ✓ Flux balance constraints ✓ Spatial ✓ Multicomponent species ✓ Annotations ✓ Graph rendering ✓ Distribution & ranges ✓ Qualitative models ✓ Dynamic structures Arrays & sets 16
  • 17.
    Preliminary libSBML 5 Level3 package Active? plug-in available? Graph layout ✓ Groups ✓ Hierarchical composition ✓ Models composed of submodels Flux balance constraints ✓ Spatial ✓ Multicomponent species ✓ Annotations ✓ Graph rendering ✓ Distribution & ranges ✓ Qualitative models ✓ Dynamic structures Arrays & sets 16
  • 18.
    Preliminary libSBML 5 Level3 package Active? plug-in available? Graph layout ✓ Groups ✓ Hierarchical composition ✓ Flux balance constraints ✓ 2-D and 3-D spatial geometries and Spatial ✓ spatial processes Multicomponent species ✓ Annotations ✓ Graph rendering ✓ Distribution & ranges ✓ Qualitative models ✓ Dynamic structures Arrays & sets 16
  • 19.
  • 20.
    Goal of supportingmodel composition is not new Modular SBML CellML has always had capability Martin Ginkel & Jörg Stelling made MAX−PLANCK−INSTITUT DYNAMIK KOMPLEXER TECHNISCHER SYSTEME MAGDEBURG Martin Ginkel proposals mid-2001, 2002 Max-Planck-Institute for Dynamics of complex technical Systems Magdeburg, Germany 5th July 2002 • Influenced by ProMoT/DIVA Jonathan Webb also made a proposal in 2003 The Systems Biology Markup Language (SBML) [1-3] is a computer-readable format for representing models of biochemical reaction networks. It is applicable to many subject areas: • metabolic networks, • cell-signaling pathways, • genomic regulatory networks, and • many other modelling problems in systems biology. SBML is based on XML, a standard medium for representing and transporting data that is widely supported on the Internet as well as in computational biology and bioinformatics. Because SBML is completely tool-independent, it enables Some types of model use indexed collections of objects to describe biological phenomena [7]. We have developed a proposal for an array extension to address this requirement [8] which has the following features: • Arrays of , , , , structures can be created. These arrays can have any number of dimensions where the range of each dimension is determined by two MathML integer expressions. • An object of one of these types can have an MathML expression which defines whether the object exists. This enables the definition of sparse arrays which turn provides a mechanism for defining connection patterns among array elements. • Specific objects within an array can be referenced from other objects using a variant of the direct link structure introduced by the model composition proposal. An array selector operator performs a similar function in MathML. • Context of Bio-SPICE project Andrew Finney made alternate • use of multiple simulation and analysis tools in a single research project without rewriting models for each tool • Arrays can be declared in a less verbose form (the implied form) which allows the array to 'inherit' dimensions from • publication of models in peer-reviewed journals: other researchers can download and use your model even if they use a other arrays. different modelling environment • survival of models: they can outlive the software used to create them, making your work still useful even if a particular • Arrays of and structures introduced by the Model Composition Proposal can be incorporated if simulation package is no longer supported required. This would allow for example the encoding of a model of tissue represented as an array of instances of cell SBML has been evolving since mid-2000 through the efforts of many collaborators who make up the SBML Forum. Today, submodels. SBML is supported by over 60 software applications In SBML Level 2 represents a pool of chemical entities all of the same single state in a specific compartment. As SBML evolves the community creates SBML Levels. Each new level adds new features to the language. SBML Level 2 was cannot be composed from components. Given that several groups find this representation of species limited, a standardized in 2003. Simple software tools can use SBML Level 1, the first and most basic version of SBML. More proposal for a multicomponent species extension to SBML has been written [9]. This proposal aims to satisfy the following sophisticated systems can use SBML Level 2, with its enhanced capabilities. SBML Level 3 is actively being developed requirements: through the SBML Forum • Relate species of the same type that are located in different compartments proposal in 2003, kept up discussions • Enable reactions to defined that are generalized across compartments SBML Level 3 is being designed collaboratively by today's leading developers of open-source software for • Enable species to be defined as composed of components computational biology. SBML Level 3 development has been divided into several modules including: • Enable reactions to be generalized to apply to sets of species states These requirements address the near-term needs of modellers of metabolic networks and the longer-term requirements of • Diagrams: SBML extensions to store the graphical diagrams of models that can be created in many of today's modellers of signal transduction networks. graphical pathway editors. • Model Composition: SBML extensions to support the representation of models that are composed from submodels (See Sections 'Proposals for Model Composition' and 'Model Composition Example'). The proposal described here [8] introduces a number of basic facilities that overcome some of the limitations of SBML Level 2 and provide a foundation for a representation scheme that address all the requirements for a multicomponent species • Multicomponent Species: SBML extensions to enable the compact representation of species having multiple proposal. possible states (e.g., due to phosphorylation) and/or configurations with other species (e.g., protein complexes). (See section 'Requirements of a Multicomponent Species Proposal' and following sections.) The proposal introduces a new structure which represents the set of all biochemical entities of a given type irrespective of the location of those entities. Species structures can refer to species types which enables species of the same • Arrays: SBML data structures to permit arrays of items (such as species, compartments, and others) to be grouped type to be related together when the given species are located in different compartments. Similarly reactions can be through 2004 and manipulated en masse. Sparse arrays will be supported and could be used as a way to describe network generalized to apply to species types instead of species. Such a reaction applies to all compartments in a model. connection schemes. (See Section 'Array Proposal'). • Spatial Features: SBML extensions to describe the 2-D and 3-D spatial characteristics of models, including the geometry of compartments, the diffusion properties of species, and the specification of different species The following diagrams show various cases of how a species type may be defined. Some of these concentrations across different regions of a cell. species type structures refer to each other. • Controlled Vocabularies: extension of SBML to enable components of a model to be labelled with terms taken from t biologically and computationally meaningful controlled vocabularies. A simple species type is indivisible To date, there have been several proposals for SBML extensions to support model composition. These come from Martin v Ginkel (MPI Magdeburg) [4], Jonathan Webb (BBN) [5] and Andrew Finney [6]. The common idea is to support the A species type can define a number of composition of larger models from smaller ones (submodels). Under these proposals, a model could contain: external labelled binding sites A • Submodel definitions: Models may be contained within an SBML document or an SBML document can reference external models. species type • Instances of submodels: Models may contain instances of submodels that are complete copies of the submodels. A species type instance identifier model can contain more than one instance of a submodel. A model consists of a hierarchy of instances of submodels. • Links between objects: Models may contain links between objects at arbitrary positions in the instance hierarchy. Such a link indicates that the linked objects are replaced by a single object. The links are directional; the direction x indicates which object overloads its attribute values to create the final object. A species type is a graph of species type y v instances connected by bonds 0 q p SBML efforts stalled in ‘05–’06 ... • Direct Reference links: SBML attributes that reference other objects, for example on C B A can be replaced by elements which enable objects in arbitrary positions in the instance hierarchy to be referenced. unoccupied bond species type binding site When composing a model, it is often necessary to merge objects from different submodels. The model composition instance proposals provide mechanism for doing this. Consider the following model, without interfaces, containing two identifier instances each of a different submodel. In this example, we merge species g with h and i with f: Instance A Instance B In this section we show examples of two ways in which a reaction can be defined under this proposal. The following diagram i shows an example of the first approach. The diagram shows a simple reaction in which two entities of types t and z are d f consumed to create an entity of type s. The internal structure of t, z and s are not relevant to the reaction. t z s g j + The following diagram shows the second more complex approach in which the reactants and products of a reaction are e defined as graphs of species instances. The diagram shows a reaction in which two entities come together to form a larger h molecule. The instances of species types are identified so that the transformational details of the reaction are captured. Lucian Smith & Mike Hucka w v w v 0 B 0 + 0 A p 0 B A p Port Reaction Link Species The following model is equivalent but has defined interfaces: The complex reaction scheme described above is extended so that reactions can be applied to a class of species states rather than individual species states. Without this extension, all species states and the reactions that apply to them would have to be Instance A Instance B enumerated. A reaction can be generalized to cover all states of one or more binding sites. In the following example diagram, i species type y has 2 binding sites C and D. This reaction shows that an entity t of type v binds to an entity s of type y d F f irrespective of the state of the C binding site on s. The state of the C binding site on s is captured by the variable G which is mapped from the reactants to the product. D g j y v y v J G G C s D 0 + 0 A t G C s D A t restarted effort in ’10 H e h Arbitrary Subgraph E Support for the development of SBML and associated software and activities comes from the National Human Genome Research Institute (USA), the National Institute of General Medical Sciences (USA), the International Joint Research Program of NEDO (Japan), the ERATO-SORST Program of the Japan Science and Technology Agency (Japan), the Ministry of Agriculture (Japan), the Ministry of Education, Culture, Sports, Science and Technology (Japan), the BBSRC e-Science Along with merging equivalent entities form a single object, when combining models it is useful to be able to create Initiative (UK), the DARPA IPTO Bio-Computation Program (USA), and the Air Force Office of Scientific Research (USA). reactions that link models. The model composition proposals allow reactions to connect species in different instances of submodels. For example, consider the following model containing a reaction between two ports: [1] M. Hucka et al., The systems biology markup language (SBML): a medium for representation and exchange of biochemical network Instance X Instance Y models, Bioinformatics, Vol 19, 524-531 [2] A. Finney and M. Hucka, Systems Biology Markup Language: Level 2 and Beyond, Biochem. Soc. Trans., Vol 31, 1472-1473 [3] M. Hucka et al., Evolving a Lingua Franca and Associated Software Infrastructure for Computational Systems Biology: The Systems a b c Biology Markup Language (SBML) Project, Systems Biology, Vol 1, 41-53 P Q d [4] M. Ginkel, Modular SBML, Proposal for an Extension of SBML towards level 2 Proceedings of the 5th Workshop on Software Platforms for Systems Biology, http://sbml.org/workshops/fifth/sbml-modular.pdf [5] J. Webb, BioSpice MDL Model Composition and Libraries http://bio.bbn.com/biospice/mdl/design/compose.html [6] A. Finney, Systems Biology Markup Language (SBML) Level 3 Proposal: Model Composition Features http://www.cds.caltech.edu/~afinney/model-composition.pdf [7] H. Jˆnnson et al., Signalling in multicellular models of plant development, Proceedings of the 3rd International Conference on Systems Biology [8] A. Finney, Systems Biology Markup Language (SBML) Level 3 Proposal: Array Features, http://www.cds.caltech.edu/~afinney/arrays.pdf [9] A. Finney, Systems Biology Markup Language (SBML) Level 3 Proposal: Multicomponent Species Features, http://www.cds.caltech.edu/~afinney/multi-component-species.pdf 18
  • 21.
    Composition as itis currently envisioned Goals: • Separate concepts of model definition vs instantiation of the model - Can define single model definition & instantiate multiple copies - Can create model libraries • Selective replacement and/or deletion of entities • Optional explicit interfaces (“ports”) Latest proposal: • http://www.sbml.org/Community/Wiki • Preliminary implementation for libSBML is nearly ready 19
  • 22.
    Scenario #1 File “X” Single submodel template <sbml> Model definition “A” instantiated multiple times in the enclosing model <model> Submodel “B” Pointer to def. “A” Submodel “C” Pointer to def. “A” 20
  • 23.
    Scenario #2 File “X” Arbitrary nesting—model <sbml> Model definition “C” instantiates another model definition that itself instantiates another model definition Model definition “B” Submodel “A” Pointer to def. “C” <model> Submodel “Z” Pointer to def. “B” 21
  • 24.
    Scenario #3 File “Y” <model> File “X” <sbml> External model definition “B” Models in external files <model> Submodel “Z” Pointer to def. “B” 22
  • 25.
    Links/references/replacements Model “outer” Model “inner” S1 S2 Compartment “c” X1 X2 Compartment “q” Implied model Model “outer” S1 S2 X2 (from “inner”) Compartment “c” 23
  • 26.
    Interfaces/ports Model “outer” Model “inner” S1 S2 X1 X2 Compartment “c” Compartment “q” 24
  • 27.
  • 28.
    The problem Core SBMLonly supports compartments containing well-stirred mixtures • Lack support for defining geometric shape of compartments • Lack support for nonuniform molecular distributions • Lack support for expressing diffusion processes The only way to do it portably in SBML is to fake it • E.g., define a large number of small compartments... 26
  • 29.
    The current proposal Maincomponents: • Coordinate systems • Patches of spatial geometries, called domains - Domain = contiguous patch of volumetric space or surface patch • Mapping of SBML compartments, species, & parameters to domains • Molecular transport mechanisms (e.g., advection, diffusion) • Mapping of molecular transport mechanisms to domains Developed & implemented by Jim Schaff of the Virtual Cell group • (Incomplete) proposal doc at http://www.sbml.org/Community/Wiki • Beta test implementation for libSBML available today 27
  • 30.
    Supports multiple alternativesfor defining geometries 1. Analytic 2. Sampled field 3. Constructive solid geometry 4. Parametric shapes 28
  • 31.
    — additional extensions... — additional extensions ... 29
  • 32.
  • 33.
    Where to learnmore: SBML.org—the SBML portal 31
  • 34.
    Where to learnmore: SBML.org—the SBML portal Find SBML software 31
  • 35.
    Where to findcurated, ready-to-run models BioModels Database http://biomodels.net/biomodels 32
  • 36.
    Features of BioModelsDatabase Stores & serves quantitative models of biological interest • Free, public resource • Models must be described in peer-reviewed publication(s) All models are curated by hand to reproduce published results Imports & exports models in several formats • SBML, CellML, SciLab, XPP, BioPAX Today: 750+ models Developed by Nicolas Le Novère’s group (EBI), funded by EBI & NIH 33
  • 37.
    There’s more tomodeling than SBML 34
  • 38.
    Model Procedures Results Representation format SBRML Minimal info ? requirements Semantics— Mathematical Biological annotations annotations annotations 35
  • 39.
    Model Procedures Results Representation format SBRML Minimal info ? requirements Semantics— Mathematical Biological annotations annotations annotations 35
  • 40.
    Annotations add semanticsand connections Annotations can answer questions: • “What other identities (synonyms) does this entity have?” • “What exactly is the process represented by equation ‘r17’?” • “What role does constant ‘k3’ play in equation ‘r17’?” • “What organism are we talking about?” • ... etc. ... Multiple annotations on same entity are common 36
  • 41.
    Le Novère etal., Nature Biotech., 23(12), 2005. 37
  • 42.
    Element in Entity elsewhere the model (e.g., in a database) relationship qualifier (optional) MIRIAM cross-references are simple triples 38
  • 43.
  • 44.
  • 45.
    Annotations permit othercapabilities http://www.semanticsbml.org 40
  • 46.
    Element in Entity elsewhere the model (e.g., in a database) relationship qualifier (optional) MIRIAM cross-references are simple triples { Data source identifier Data item identifier Annotation qualifier } (Required) (Required) (Optional) Format: URI chosen from Syntax & value space Controlled agreed-upon list depends on data type vocabulary term 41
  • 47.
    MIRIAM Registry providesURI dictionary & resolver http://www.ebi.ac.uk/miriam Community-maintained 42
  • 48.
    MIRIAM Registry providesURI dictionary & resolver http://www.ebi.ac.uk/miriam Community-maintained 42
  • 49.
    New development: identifiers.org Providesresolvable persistent URIs • Unlike URNs, you can type it in a web browser Implemented as additional layer on top of MIRIAM Registry • Provides persistent URLs to data sources • References data are kept in MIRIAM Registry Example: • EC Code entry #1.1.1.1 - MIRIAM URN: urn:miriam:ec-­‐code:1.1.1 - identifiers.org URI: http://identifiers.org/ec-­‐code/1.1.1.1 Developed by Nicolas Le Novère, Camille Laibe, Nick Juty @ EBI 43
  • 50.
    Model representation level Concept due to Nicolas Le Novère Graphical Dis Biological Co cre nti te nuo sto Mathematical us cha lum stic at ion ped ent re ion itie lc tat Me par s de an no an Sta te am Mo l sis fiel da tra ete ode n aly lts ppr nsi r M de la esu oxi tio n Mo rical r ma tio me n Nu Model type Model life-cycle Other forms of representation 44
  • 51.
    Graphical representation ofmodels Today: broad variation in graphical notation used in biological diagrams • Between authors, between journals, even people in same group However, standard notations (as used in engineering) would offer benefits: • Consistency = easier to read diagrams with less ambiguity • Software support: verification of correctness, translation to math 45
  • 52.
    SBGN = SystemsBiology Graphical Notation Goal: standardize the graphical notation in diagrams of biological processes • Community-based development, à la SBML Many groups participating • Proceeding in “levels” • 23 software tools so far http://sbgn.org 46
  • 53.
    Agencies to thankfor supporting SBML & BioModels.net National Institute of General Medical Sciences (USA) European Molecular Biology Laboratory (EMBL) ELIXIR (UK) Beckman Institute, Caltech (USA) Keio University (Japan) JST ERATO Kitano Symbiotic Systems Project (Japan) (to 2003) JST ERATO-SORST Program (Japan) International Joint Research Program of NEDO (Japan) Japanese Ministry of Agriculture Japanese Ministry of Educ., Culture, Sports, Science and Tech. BBSRC (UK) National Science Foundation (USA) DARPA IPTO Bio-SPICE Bio-Computation Program (USA) Air Force Office of Scientific Research (USA) STRI, University of Hertfordshire (UK) Molecular Sciences Institute (USA) 47
  • 54.
    People on SBMLTeam & BioModels Team SBML Team BioModels.net Team Michael Hucka Nicolas Le Novère Sarah Keating Camille Laibe Frank Bergmann Nicolas Rodriguez Lucian Smith Nick Juty Nicolas Rodriguez Vijayalakshmi Chelliah Linda Taddeo Stuart Moodie Akiya Joukarou Sarah Keating Visionaries Akira Funahashi Maciej Swat Hiroaki Kitano Kimberley Begley Lukas Endler John Doyle Bruce Shapiro Chen Li Andrew Finney Harish Dharuri Ben Bornstein Lu Li Ben Kovitz Enuo He Hamid Bolouri Mélanie Courtot Herbert Sauro Alexander Broicher Jo Matthews Arnaud Henry Maria Schilstra Marco Donizelli 48
  • 55.
    Attendees at SBML10th Anniversary Symposium, Edinburgh, 2010 A huge thank you to the community 49
  • 56.
    URLs SBML http://sbml.org BioModels Database http://biomodels.net/biomodels MIRIAM http://biomodels.net/miriam MIASE http://biomodels.net/miase SED-ML http://biomodels.net/sed-ml SBO http://biomodels.net/sbo KiSAO http://www.ebi.ac.uk/compneur-srv/kisao/ TEDDY http://www.ebi.ac.uk/compneur-srv/teddy/ SBRML http://tinyurl.com/sbrml SBGN http://sbgn.org 50
  • 57.
    Model Procedures Results Representation format SBRML Minimal info ? requirements Semantics— Mathematical Biological annotations annotations annotations 51
  • 58.
    Model Procedures Results Representation format SBRML Minimal info ? requirements Semantics— Mathematical Biological annotations annotations annotations 51
  • 59.
    <sbml ...> ... <listOfCompartments> <compartment id="cell" size="1e-15" /> </listOfCompartments> <listOfSpecies> ? <species compartment="cell" id="S1" initialAmount="1000" /> <species compartment="cell" id="S2" initialAmount="0" /> <listOfSpecies> <listOfParameters> <parameter id="k" value="0.005" sboTerm="SBO:0000339" /> <listOfParameters> <listOfReactions> <reaction id="r1" reversible="false"> <listOfReactants> <speciesReference species="S1" stoichiometry="2" sboTerm="SBO:0000010" /> ... SED-ML = Simulation Experiment Description ML Application-independent format Captures procedures, algorithms, parameter values • Steps to go from model to output libSedML project developing API library 52