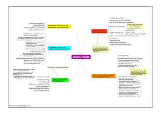
RAD VAN VERZUIM
VOLDOE IK AAN
POORTWACHTER ?
Acceptatie verzuimmelding
Probleemanalyse (6 wkn) + bijstellingen
Plan van Aanpak WIA (8 wkn) + bijstellingen
Medische info + bijstellingen
werkgever is verantwoordelijk
voor de prestatie van de
bedrijfsarts; te toetsen met
deskundigenoordeel UWV
1e jaarevaluatie (52 wkn)
opschudmoment
2e spoor inzetten
toets door deskundigenoordeel UWV
Actueel oordeel bedrijfsarts (2wkn voor WIA aanvraag)
Eindevaluatie
Oordeel werknemer
WIA aanvraag door werknemer
Verslagen/documenten/correspondentie
Toets door Deskundigenoordeel
UWV arbeids(on)geschiktheid
werknemer, re-integratieinspan-
ning werkgever/werknemer en
passend werk
BENUT IK DE MOGELIJKHEDEN
VAN DE MEDEWERKER ?
persoonlijk contact
Arbeidstherapeutisch werk (boven de formatie)
Houd de medewerker actief: laat hem
zelf contact opnemen, dingen uitzoeken
en regelen waar het kan.
(tijdelijk) Aangepast werk bij OVK of
elders; loonwaarde inschatten
korte periodes, wissel in aard,
duur, omvang etc en leg e.e.a.
vast in overeenkomst, om te
voorkomen dat aangepast werk
bedongen arbeid wordt
Niet volledig terug in eigen werk: op
zoek naar ander werk bij OVK of
solliciteren elders (2e spoor)
Stimuleer met stage, opleiding, re-
activering, sollicitatietraining, wachtlijstbe-
middeling en interventies die herstel en
werkhervatting bevorderen.
Bewijzen duurzaamheid herstel: max 3-6
maanden 2-5% in verzuim terwijl
medewerker volledig aan het werk is.
Intensieve re-integratie begeleiding
Winnock of Ciran, vergoed door
zorgverzekering (verwijzing huisarts of
bedrijfsarts), vergroot de kans op succes
VOER IK EFFECTIEVE
GESPREKKEN ?
Verzoek verzuimverlof
Arbeidsverzuim accepteren we in laatste
instantie: aspirientje/immodium/
vanmiddag proberen/eerder naar huis,
ander werk doen, andere legitimatie
afwezigheid, etc.
Arbeidsverzuim activeert de leiding: we
zien je graag z.s.m. weer op het werk.
Gesprek na hervatting
Verzuimbegeleiding
Arbeidsconflict (zie werkwijzer STECR)
Frequent verzuimgesprek
Inzetten traject ander werk / 2e spoor
Nazorg na langdurige uitval
LSD: luisteren - samenvatten - doorvragen
VOORKOM IK UITVAL EN
ARBEIDSONGESCHIKTHEID ?
Waarderen van aanwezigheid: als je er
niet bent, wordt je gemist!
Signalen bespreekbaar maken; tijd nemen, feiten
voorleggen, oorzaken onderzoeken en samen
zoeken naar oplossingen
Taboe-onderwerpen herkennen en
bespreekbaar maken.
Kort frequent verzuim = voorspeller
langdurige uitval
RI&E: risico's bij de bron aanpakken
Goede werksfeer bevorderen
Keuze afwezigheidvorm: verlofdag,
zorgverlof, calamiteitenverlof, time-out bij
conflict, rouwverlof etc.
Tijdelijke aanpassing van werk, rooster, werktijden etc.
Begeleiding preventief inzetten: BMW,
Winnock, Ciran, werkgeverstraject
Cenzo, loopbaancoaching, etc.
BEVORDER IK VITALITEIT EN
DUURZAME INZETBAARHEID ?
Persoonlijke ontwikkelplannen
Opleiding en training
Ontwikkelingsgericht personeelsbeleid
Gezonde leefstijl bevorderen
Jeanson Consultancy 2011

Rad van Verzuim

  • 1.
    RAD VAN VERZUIM VOLDOEIK AAN POORTWACHTER ? Acceptatie verzuimmelding Probleemanalyse (6 wkn) + bijstellingen Plan van Aanpak WIA (8 wkn) + bijstellingen Medische info + bijstellingen werkgever is verantwoordelijk voor de prestatie van de bedrijfsarts; te toetsen met deskundigenoordeel UWV 1e jaarevaluatie (52 wkn) opschudmoment 2e spoor inzetten toets door deskundigenoordeel UWV Actueel oordeel bedrijfsarts (2wkn voor WIA aanvraag) Eindevaluatie Oordeel werknemer WIA aanvraag door werknemer Verslagen/documenten/correspondentie Toets door Deskundigenoordeel UWV arbeids(on)geschiktheid werknemer, re-integratieinspan- ning werkgever/werknemer en passend werk BENUT IK DE MOGELIJKHEDEN VAN DE MEDEWERKER ? persoonlijk contact Arbeidstherapeutisch werk (boven de formatie) Houd de medewerker actief: laat hem zelf contact opnemen, dingen uitzoeken en regelen waar het kan. (tijdelijk) Aangepast werk bij OVK of elders; loonwaarde inschatten korte periodes, wissel in aard, duur, omvang etc en leg e.e.a. vast in overeenkomst, om te voorkomen dat aangepast werk bedongen arbeid wordt Niet volledig terug in eigen werk: op zoek naar ander werk bij OVK of solliciteren elders (2e spoor) Stimuleer met stage, opleiding, re- activering, sollicitatietraining, wachtlijstbe- middeling en interventies die herstel en werkhervatting bevorderen. Bewijzen duurzaamheid herstel: max 3-6 maanden 2-5% in verzuim terwijl medewerker volledig aan het werk is. Intensieve re-integratie begeleiding Winnock of Ciran, vergoed door zorgverzekering (verwijzing huisarts of bedrijfsarts), vergroot de kans op succes VOER IK EFFECTIEVE GESPREKKEN ? Verzoek verzuimverlof Arbeidsverzuim accepteren we in laatste instantie: aspirientje/immodium/ vanmiddag proberen/eerder naar huis, ander werk doen, andere legitimatie afwezigheid, etc. Arbeidsverzuim activeert de leiding: we zien je graag z.s.m. weer op het werk. Gesprek na hervatting Verzuimbegeleiding Arbeidsconflict (zie werkwijzer STECR) Frequent verzuimgesprek Inzetten traject ander werk / 2e spoor Nazorg na langdurige uitval LSD: luisteren - samenvatten - doorvragen VOORKOM IK UITVAL EN ARBEIDSONGESCHIKTHEID ? Waarderen van aanwezigheid: als je er niet bent, wordt je gemist! Signalen bespreekbaar maken; tijd nemen, feiten voorleggen, oorzaken onderzoeken en samen zoeken naar oplossingen Taboe-onderwerpen herkennen en bespreekbaar maken. Kort frequent verzuim = voorspeller langdurige uitval RI&E: risico's bij de bron aanpakken Goede werksfeer bevorderen Keuze afwezigheidvorm: verlofdag, zorgverlof, calamiteitenverlof, time-out bij conflict, rouwverlof etc. Tijdelijke aanpassing van werk, rooster, werktijden etc. Begeleiding preventief inzetten: BMW, Winnock, Ciran, werkgeverstraject Cenzo, loopbaancoaching, etc. BEVORDER IK VITALITEIT EN DUURZAME INZETBAARHEID ? Persoonlijke ontwikkelplannen Opleiding en training Ontwikkelingsgericht personeelsbeleid Gezonde leefstijl bevorderen Jeanson Consultancy 2011