1 | P a g e
PROPOSAL|ConFire Engineering Pvt LTD.
ConFire Engineering (PVT) Ltd
THE PROPOSAL
E N G I N E E R I N G C O N S T R U C T I N G
S E R V I C E S
Wind Turbine-SLIIT Premises
Closing time:
July 28th , 2015 at 10:30:00 hrs. Local Time
ConFire Engineering (PVT) Ltd Group BG2-11
1358, 13th lane, Thennakoon T.M.N.D.
Zone 5 Mapa M.M.D.A.B.
Millenium City, Fernando W.N.M.
Athurugiriya. Vinod G.R.L.
Phone-0711872585 Pandithasekara D.B.
0767029626
2 | P a g e
PROPOSAL|ConFire Engineering Pvt LTD.
28th
July 2015.
Director,
Sri Lanka Institute of Information Technology,
New Kandy Road,
Malabe.
Dear Sir,
Reply to the RFP for the Bridge
It is with great pleasure that we inform you that we are willing to construct your bridge and we
consider it as a great privilege for us to work with your Company.
We will be providing full services on constructing your bridge, including pre-construction,
construction and post construction. And we guarantee you that ConFire Consultants and
Constructions Pvt. Ltd has strong general engineering constructing skills.
We kindly request you to go through this Proposal for Construction well and let us know your
opinion about it. We would be much obliged if you can forward your comments within a period
of a weeks’ time.
Direct all inquiries and details regarding the proposal to the following personals:
Secretary: Anurudhdha Mapa ConFire Consultants and Constructions Pvt. Ltd.
E mail: mapaanurudhdha@gmail.com
Contact: 0711872585
0770668632
Directors:Nipuna Fernando,Dulaj Thennakoon ConFire Consultants and Constructions Pvt. Ltd.
E mail: dulajthe@gmail.com
Contact: 0767029626
We are eagerly looking forward for your reply.
3 | P a g e
PROPOSAL|ConFire Engineering Pvt LTD.
ABOUT ConFire ENGINEERING
History
ConFire Engineering is well established consulting firm over the past two decades. ConFire
Engineering was found by Sir Vivian Johns in 15th of September 1995.Present day ConFire is
one of the leading consulting firm which is recognized as well quality assuring company in Sri
Lanka. ConFire has done several numbers of successful projects (listed below) in many areas
with in the period of 1996-2015.
Former Construction Projects
BOC Tower
Trincomalee Wind Power Plant
Kadugannawa Wind Plant
Structure of the ConFire Engineering
ConFire Engineering Pvt. Ltd currently manages by a board of directors.
Directors: Mr. Nipuna Fernando
Mr. Dulaj Thennakoon
Secretory: Mr.Anurudhdha Mapa
ConFire Private Limited
Our body
 T.M.N.D.Thennakoon- Director
 W.N.M.Fernando - Director
 D.B.Pandithasekara - Chief Engineer
 M.M.D.A.B.Mapa - Chief Financial Officer,Secretary
 G.R.L.Vinod - Design Architect
4 | P a g e
PROPOSAL|ConFire Engineering Pvt LTD.
Contact information
Head office
 (+94)11 789 6543
Directors
 T.M.N.D.Thennakoon - (+94)76 702 9626
 W.N.M.Fernando - (+94)71 758 1213
Project name - Pedestrian Bridge for Sliit premises
Project time period - 12 weeks
Expected outputs
Using the data given the bridge has to withstand a weight of 700 Newton and for this proper
calculations have to mad e for the weight distributions and the acting moments which would
result in collapsing the bridge
The bridge has to build in a suitable material which has the strength of bearing 700 Newton
without breaking. The bridge has to make from timber as the consulting company as proposed
and therefor the selection of suitable material is up to the constructing company.
5 | P a g e
PROPOSAL|ConFire Engineering Pvt LTD.
Scope of work
As we have mentioned before we are planning to make the bridge within five weeks. We are
planning to make the bridge for three main parts. First the foundation part will be made from
fourteen days, the trusses will be connected within ten days.
Next remain days will be allocated to painting, polishing the frame and for testing the bridge.
The bridge will be constructed on the location given by RFP, premises where we have allocated
space for construction and storage place for materials and equipment.
In the bill of quantities table we have mentioned the equipment and materials that we are going
to buy for the construction from Mahanama hardware which is at Malabe.
These are the views of the above mentioned procedure.
Work Plane Time duration
Getting the land ready for construction and laying out the basement 2 weeks
Fixing the trusses as given in the plan 10 days
Painting the Bridge, finishing and cleaning the location 11 days
6 | P a g e
PROPOSAL|ConFire Engineering Pvt LTD.
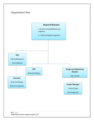
Organization Chart
Board of Directors
1.W.N.M. Fernando(Mechanical
engineer)
2. T.M.N.D.Dulaj(Civil engineer)
CEO
D.B.Pandithasekara
(Civil Engineer)
Secretary
M.M.D.A.B.Mapa
(Electrical engineer)
CFO
M.M.D.A.B.Mapa
Design and Engineering
Division
G.R.L.Vinod
Project Manager
T.M.N.D.Dulaj
(Civil engineer)
7 | P a g e
PROPOSAL|ConFire Engineering Pvt LTD.
Design Specifications
All equipment will be designed to use reliably and continuously for a minimum useful life of one
year of service.
• Bridge height: 0.5m
• Architectural Style: Arc style
• Preferred material: Timber(Mahogani)
• Foundation: 1m x 0.5m frame
• Load carrying capacity: 700N
• Width of the bridge: 0.5m
• Span of the bridge: 1m
Cost Structure
Item No: Description Quantity Price (Rs)
01 Timber board 1.5m*0.5m 1500.00
02 Timber trusses(cross 25*50mm) 24 1200.00
03 1” bolt nail 20 300.00
04 Nut 20 200.00
05 Iron nail 50 150.00
06 Resin and hardener 1 500.00
07 Varnish paint 1 650.00
Total 4500.00
8 | P a g e
PROPOSAL|ConFire Engineering Pvt LTD.
Timeline
Duration in
weeks
1 2 3 4 5 6 7 8 9 10 11
Meeting 1-
with the
client and
consulting
company
02/07/201
5
Request for
proposal
09/07/201
5-
21/07/201
5
Meeting 2-
With the
consultant
21/07/201
5
Receiving
the project
proposal
27/07/201
5
Initialization
of site
02/08/201
5-
04/08/201
5
Phase 1 of
Construction
05/08/201
5-
08/08/201
5
Phase 2 of
Construction
09/08/201
5-
22/09/201
5
Inspection
visit by
consultant
31/08/201
5
Phase 3 of
construction
02/09/201
5-
11/09/201
5
Inspection
visit by
consultant
12/09/201
5
Finalizing
and quality
testing
19/09/201
5-
25/09/201
5
9 | P a g e
PROPOSAL|ConFire Engineering Pvt LTD.
Detailed Design
10 | P a g e
PROPOSAL|ConFire Engineering Pvt LTD.
11 | P a g e
PROPOSAL|ConFire Engineering Pvt LTD.
Safety Stats
Our organization always ensures the safety of our employees. So to make sure of this safety and
to prevent minor injuries becoming major injuries we as a team have taken several steps to
prevent these. In case of any accident we will provide our employees with immediate first aid
services and we have taken several steps to prevent injuries while construction work
• Every employee must wear a helmet which is made according to the standards which will
prevent employees from head injuries.
• Appropriate gloves and boots must be worn according to the situation.
• Wires must be kept properly in a side.
• While the construction is going on nobody is allowed to the site area.
• No food is allowed to the site area while the construction is undertaking.
• Proper clothing must be worn, Example: (sarongs are not allowed).
• If electric work is undertaking special goggles have to be worn.
12 | P a g e
PROPOSAL|ConFire Engineering Pvt LTD.
CONTRACT TERMS
The SLIIT (Sri Lanka Institute Of Information Technology) will negotiate contract terms upon
selection. All contracts are subject to review by SLIIT (Sri Lankan Institute Of Information
Technology) legal counsel, and a project will be awarded upon signing of an agreement or
contract, which outlines terms, scope, budget and other necessary items.
CONTRACT INFORMATION
The Consultant agrees that should it be awarded a contract, the Consultant shall not discriminate
against any person who performs work there under because of age, race, color, sex, religion,
creed, national origin, marital status, political affiliation or disability.
The Committee reserves the right to reject any or all proposals and to waive any irregularities if
deemed in the best interest of the Committee to do so. The Committee will select the Consultant
whose proposal is determined by the Committee to be the most responsive and responsible
proposal and of the best advantage to SLIIT. The Committee shall be the sole judge in making
such a determination.
The successful Consultant will be required to enter into and sign a formal agreement with the
Committee, which agreement will be in effect for the duration of the contract period. It is the
Consultant’s responsibility to review the contract’s terms and conditions and to state any
exceptions to those conditions in its response to the Request for Proposals. If no exceptions are
noted, the Committee will understand that the Consultant agrees to the terms and conditions as
stated in the contract.
Prior to final selection, Consultants may be required to submit any additional information that
Committee may deem necessary to determine the Consultant's qualifications. Should any of the
information requested by Committee be considered by the Consultant to be confidential, it must
be so stated.
The Consultant shall include any latitudes, prohibitions or limitations placed on the purchase of
the items presented in the Consultant's Proposal. Items and/or services that Consultant intends to
be offered on a unit price basis must be so identified.
13 | P a g e
PROPOSAL|ConFire Engineering Pvt LTD.
REJECTION OF PROPOSALS
The Request for Proposal does not commit the Committee to award of a contract, to pay any
costs incurred in the preparation of the proposal to this request, or to procure or contract for
services or supplies. The Committee reserves the right to accept or reject any or all proposals
received as a result of this request, to negotiate with any qualified source, or to cancel the
Request for Proposal in part or in its entirety, if it is in the best interest of the Committee to do
so. The Committee may require the proposer selected to participate in negotiations, and to
submit such proposal as may result from negotiations. Any proposal submitted during this
Request for Proposal process becomes the property of the Committee. The Committee will not
be liable for nor pay costs incurred by the respondent in the preparation of a response to this
Request for Proposal or any other costs involved including travel. The selected Consultant will
be required to obtain a County business license if not already held.

Proposal Final Edited

  • 1.
    1 | Pa g e PROPOSAL|ConFire Engineering Pvt LTD. ConFire Engineering (PVT) Ltd THE PROPOSAL E N G I N E E R I N G C O N S T R U C T I N G S E R V I C E S Wind Turbine-SLIIT Premises Closing time: July 28th , 2015 at 10:30:00 hrs. Local Time ConFire Engineering (PVT) Ltd Group BG2-11 1358, 13th lane, Thennakoon T.M.N.D. Zone 5 Mapa M.M.D.A.B. Millenium City, Fernando W.N.M. Athurugiriya. Vinod G.R.L. Phone-0711872585 Pandithasekara D.B. 0767029626
  • 2.
    2 | Pa g e PROPOSAL|ConFire Engineering Pvt LTD. 28th July 2015. Director, Sri Lanka Institute of Information Technology, New Kandy Road, Malabe. Dear Sir, Reply to the RFP for the Bridge It is with great pleasure that we inform you that we are willing to construct your bridge and we consider it as a great privilege for us to work with your Company. We will be providing full services on constructing your bridge, including pre-construction, construction and post construction. And we guarantee you that ConFire Consultants and Constructions Pvt. Ltd has strong general engineering constructing skills. We kindly request you to go through this Proposal for Construction well and let us know your opinion about it. We would be much obliged if you can forward your comments within a period of a weeks’ time. Direct all inquiries and details regarding the proposal to the following personals: Secretary: Anurudhdha Mapa ConFire Consultants and Constructions Pvt. Ltd. E mail: mapaanurudhdha@gmail.com Contact: 0711872585 0770668632 Directors:Nipuna Fernando,Dulaj Thennakoon ConFire Consultants and Constructions Pvt. Ltd. E mail: dulajthe@gmail.com Contact: 0767029626 We are eagerly looking forward for your reply.
  • 3.
    3 | Pa g e PROPOSAL|ConFire Engineering Pvt LTD. ABOUT ConFire ENGINEERING History ConFire Engineering is well established consulting firm over the past two decades. ConFire Engineering was found by Sir Vivian Johns in 15th of September 1995.Present day ConFire is one of the leading consulting firm which is recognized as well quality assuring company in Sri Lanka. ConFire has done several numbers of successful projects (listed below) in many areas with in the period of 1996-2015. Former Construction Projects BOC Tower Trincomalee Wind Power Plant Kadugannawa Wind Plant Structure of the ConFire Engineering ConFire Engineering Pvt. Ltd currently manages by a board of directors. Directors: Mr. Nipuna Fernando Mr. Dulaj Thennakoon Secretory: Mr.Anurudhdha Mapa ConFire Private Limited Our body  T.M.N.D.Thennakoon- Director  W.N.M.Fernando - Director  D.B.Pandithasekara - Chief Engineer  M.M.D.A.B.Mapa - Chief Financial Officer,Secretary  G.R.L.Vinod - Design Architect
  • 4.
    4 | Pa g e PROPOSAL|ConFire Engineering Pvt LTD. Contact information Head office  (+94)11 789 6543 Directors  T.M.N.D.Thennakoon - (+94)76 702 9626  W.N.M.Fernando - (+94)71 758 1213 Project name - Pedestrian Bridge for Sliit premises Project time period - 12 weeks Expected outputs Using the data given the bridge has to withstand a weight of 700 Newton and for this proper calculations have to mad e for the weight distributions and the acting moments which would result in collapsing the bridge The bridge has to build in a suitable material which has the strength of bearing 700 Newton without breaking. The bridge has to make from timber as the consulting company as proposed and therefor the selection of suitable material is up to the constructing company.
  • 5.
    5 | Pa g e PROPOSAL|ConFire Engineering Pvt LTD. Scope of work As we have mentioned before we are planning to make the bridge within five weeks. We are planning to make the bridge for three main parts. First the foundation part will be made from fourteen days, the trusses will be connected within ten days. Next remain days will be allocated to painting, polishing the frame and for testing the bridge. The bridge will be constructed on the location given by RFP, premises where we have allocated space for construction and storage place for materials and equipment. In the bill of quantities table we have mentioned the equipment and materials that we are going to buy for the construction from Mahanama hardware which is at Malabe. These are the views of the above mentioned procedure. Work Plane Time duration Getting the land ready for construction and laying out the basement 2 weeks Fixing the trusses as given in the plan 10 days Painting the Bridge, finishing and cleaning the location 11 days
  • 6.
    6 | Pa g e PROPOSAL|ConFire Engineering Pvt LTD. Organization Chart Board of Directors 1.W.N.M. Fernando(Mechanical engineer) 2. T.M.N.D.Dulaj(Civil engineer) CEO D.B.Pandithasekara (Civil Engineer) Secretary M.M.D.A.B.Mapa (Electrical engineer) CFO M.M.D.A.B.Mapa Design and Engineering Division G.R.L.Vinod Project Manager T.M.N.D.Dulaj (Civil engineer)
  • 7.
    7 | Pa g e PROPOSAL|ConFire Engineering Pvt LTD. Design Specifications All equipment will be designed to use reliably and continuously for a minimum useful life of one year of service. • Bridge height: 0.5m • Architectural Style: Arc style • Preferred material: Timber(Mahogani) • Foundation: 1m x 0.5m frame • Load carrying capacity: 700N • Width of the bridge: 0.5m • Span of the bridge: 1m Cost Structure Item No: Description Quantity Price (Rs) 01 Timber board 1.5m*0.5m 1500.00 02 Timber trusses(cross 25*50mm) 24 1200.00 03 1” bolt nail 20 300.00 04 Nut 20 200.00 05 Iron nail 50 150.00 06 Resin and hardener 1 500.00 07 Varnish paint 1 650.00 Total 4500.00
  • 8.
    8 | Pa g e PROPOSAL|ConFire Engineering Pvt LTD. Timeline Duration in weeks 1 2 3 4 5 6 7 8 9 10 11 Meeting 1- with the client and consulting company 02/07/201 5 Request for proposal 09/07/201 5- 21/07/201 5 Meeting 2- With the consultant 21/07/201 5 Receiving the project proposal 27/07/201 5 Initialization of site 02/08/201 5- 04/08/201 5 Phase 1 of Construction 05/08/201 5- 08/08/201 5 Phase 2 of Construction 09/08/201 5- 22/09/201 5 Inspection visit by consultant 31/08/201 5 Phase 3 of construction 02/09/201 5- 11/09/201 5 Inspection visit by consultant 12/09/201 5 Finalizing and quality testing 19/09/201 5- 25/09/201 5
  • 9.
    9 | Pa g e PROPOSAL|ConFire Engineering Pvt LTD. Detailed Design
  • 10.
    10 | Pa g e PROPOSAL|ConFire Engineering Pvt LTD.
  • 11.
    11 | Pa g e PROPOSAL|ConFire Engineering Pvt LTD. Safety Stats Our organization always ensures the safety of our employees. So to make sure of this safety and to prevent minor injuries becoming major injuries we as a team have taken several steps to prevent these. In case of any accident we will provide our employees with immediate first aid services and we have taken several steps to prevent injuries while construction work • Every employee must wear a helmet which is made according to the standards which will prevent employees from head injuries. • Appropriate gloves and boots must be worn according to the situation. • Wires must be kept properly in a side. • While the construction is going on nobody is allowed to the site area. • No food is allowed to the site area while the construction is undertaking. • Proper clothing must be worn, Example: (sarongs are not allowed). • If electric work is undertaking special goggles have to be worn.
  • 12.
    12 | Pa g e PROPOSAL|ConFire Engineering Pvt LTD. CONTRACT TERMS The SLIIT (Sri Lanka Institute Of Information Technology) will negotiate contract terms upon selection. All contracts are subject to review by SLIIT (Sri Lankan Institute Of Information Technology) legal counsel, and a project will be awarded upon signing of an agreement or contract, which outlines terms, scope, budget and other necessary items. CONTRACT INFORMATION The Consultant agrees that should it be awarded a contract, the Consultant shall not discriminate against any person who performs work there under because of age, race, color, sex, religion, creed, national origin, marital status, political affiliation or disability. The Committee reserves the right to reject any or all proposals and to waive any irregularities if deemed in the best interest of the Committee to do so. The Committee will select the Consultant whose proposal is determined by the Committee to be the most responsive and responsible proposal and of the best advantage to SLIIT. The Committee shall be the sole judge in making such a determination. The successful Consultant will be required to enter into and sign a formal agreement with the Committee, which agreement will be in effect for the duration of the contract period. It is the Consultant’s responsibility to review the contract’s terms and conditions and to state any exceptions to those conditions in its response to the Request for Proposals. If no exceptions are noted, the Committee will understand that the Consultant agrees to the terms and conditions as stated in the contract. Prior to final selection, Consultants may be required to submit any additional information that Committee may deem necessary to determine the Consultant's qualifications. Should any of the information requested by Committee be considered by the Consultant to be confidential, it must be so stated. The Consultant shall include any latitudes, prohibitions or limitations placed on the purchase of the items presented in the Consultant's Proposal. Items and/or services that Consultant intends to be offered on a unit price basis must be so identified.
  • 13.
    13 | Pa g e PROPOSAL|ConFire Engineering Pvt LTD. REJECTION OF PROPOSALS The Request for Proposal does not commit the Committee to award of a contract, to pay any costs incurred in the preparation of the proposal to this request, or to procure or contract for services or supplies. The Committee reserves the right to accept or reject any or all proposals received as a result of this request, to negotiate with any qualified source, or to cancel the Request for Proposal in part or in its entirety, if it is in the best interest of the Committee to do so. The Committee may require the proposer selected to participate in negotiations, and to submit such proposal as may result from negotiations. Any proposal submitted during this Request for Proposal process becomes the property of the Committee. The Committee will not be liable for nor pay costs incurred by the respondent in the preparation of a response to this Request for Proposal or any other costs involved including travel. The selected Consultant will be required to obtain a County business license if not already held.