PA 509
          Organizational
         Experience Report
                      Amanda Phillips
                        Summer 2012
                    Faculty Advisor: Dr. Kaimanu
             509 Faculty Advisor: Dr. Gelmon
            Field Organization: PATH for women
Field Supervisors: Jamie Ross, PhD and Torrie Fields, MPH
Table of Contents
List of Acronyms ................................................................................................................................. ii

Project Overview .................................................................................................................................. 1

Organizational Setting .......................................................................................................................... 1

Learning Objectives and Tasks ............................................................................................................ 3

Work Processes and Outcomes ............................................................................................................ 6

Objective #1: Enhance Stakeholder Identification and Management Skills ........................................ 9

    Stakeholder Identification and Information Gathering.................................................................. 10
    Stakeholder Categorization and Creation of a Stakeholder Table................................................. 11
    Stakeholder Prioritization and Analysis of the Stakeholder Table ................................................ 13
    Stakeholder Management: Recommendations/Implications ......................................................... 14
Objective #2: Strengthen Strategic Communication Skills ............................................................... 17

    Solicit Internal Buy-in and Communications Audit ...................................................................... 19
    Creation of Communication Content, Tools, and Templates ........................................................ 20
    Project Coordination...................................................................................................................... 21
    Organizational Strategic Communications Plan ............................................................................ 22
    Strategic Communication: Outcomes and Recommendations ...................................................... 23
Objectives # 3 & 4: Enhance Applied Skills in Situational Analyses and Develop Competencies in

Strategic Planning .............................................................................................................................. 26

    Identify Organizational Mandates ................................................................................................. 26
    Assess the External and Internal Environment and Strategic Issues ............................................. 27
    Formulate Strategies to Manage the Issues, Review and Adopt a Strategic Plan, and Develop an
Implementation Process ..................................................................................................................... 28
    Outcomes and Recommendations ................................................................................................. 29
Conclusion.......................................................................................................................................... 30

Bibliography ....................................................................................................................................... 31




                                                                                                                                            Page | i
List of Acronyms
CWH – Center for Women’s Health

OHSU – Oregon Health and Sciences University

PATH for women – Policy Advisory Toward Health for women

PSU – Portland State University

WGSS – Women, Gender, and Sexuality Studies Department

                                      Intentionally Blank




                                                            Page | ii
Project Overview
Organizational Setting

       Policy Advisory Toward Health (PATH) for women is a small non-profit and has three

employees. They are Michelle Berlin M.D., M.P.H. (Director of Research), Jamie Ross, PhD (Co-

Director of Outreach), and Torrie Fields, MPH, Co-Director of Outreach). Michelle Berlin M.D.,

M.P.H. an Oregon Health and Sciences University (OHSU) physician, and researcher, founded

PATH for women in 2004. PATH for women was a response to the critical need for current,

evidence-based information concerning women’s health for use toward policy implementation and

it is now a strategic partnership between the OHSU Center for Women’s Health (CWH) and

Portland State University’s (PSU) Women, Gender, and Sexuality Studies Department (WGSS).

PATH for women’s revised mission is to provide accurate, high-quality community driven research,

data, and analysis to inform women’s health policy and to serve as an independent source of data,

analysis, and coalition capacity-building for the public, advocates, and policymakers.

       PATH for women has expanded from its original emphasis on creating and translating

scientific research to inform women’s health policy to include coalition capacity building and

community outreach. As a result, PATH for women has two divisions (see Appendix A). One

focuses on research and the other focuses on outreach. The outreach division is housed at WGSS

and it aims to develop meaningful relationships with interested community members, community

organizations, public health professionals, educators, and policymakers regarding issues facing

women in Oregon, such as Women with Diabetes and Women with First Trimester Prenatal Care.

The outreach division draws its evidenced-based health related information from the Making the

Grade on Women’s Health: A National and State-by-State Report Card (Report Card).




                                                                                            Page | 1
The Report Card has been published since 2000. The 5th edition, and most current Report Card

evaluates 34 health status and 68 health policy indicators and assesses progress in reaching key

benchmarks and policy objectives for each state and for the nation as a whole. For example,

according to the Report Card Oregon is currently demonstrating a failing grade in two indicators:

Women with Diabetes and Women with First Trimester Prenatal Care.

       The research division is housed in CWH where Michelle is a lead author of the

aforementioned Report Card (see http://hrc.nwlc.org/). The research division aims to serve as a

national and regional resource for data analysis, including the provision of accurate and current

research concerning women’s health and evidence-based analysis of key issues that specifically

affect efficiency, cost, and outcomes of the health of women. Since 2004, the outreach division of

PATH for women has:

          Identified key areas in women's health with policy impact and developed materials for
           use by community groups, local organizations, and the public to influence policy
           development and implementation

          Interpreted the results of health studies for policymakers, the media, and the public

          Analyzed and translated existing evidence-based research for the public and
           policymakers


                                           Intentionally Blank




                                                                                              Page | 2
Learning Objectives and Tasks

Objective #1: Enhance stakeholder identification and management skills

          Ensure integrity of the current data on potential stakeholders by querying the database
           and cross referencing the data with publicly available information

          Facilitate brainstorming session with staff to identify additional stakeholders

          Perform a literature review to gain a better understanding of feminist stakeholder
           prioritization methodologies

          Categorize stakeholders based on their type and interest in health disparities

          Prioritize stakeholders using a unique scorecard that focuses less on power rankings and
           resource level and more on relationships and those who are most vulnerable to PATH for
           women’s objectives

          Analyze the data and develop recommendations

          Write stakeholder analysis report that synthesizes the literature review, key themes, the
           data analysis, and recommendations

          Present report to staff

Evidence: Written stakeholder analysis report

Objective #2: Strengthen strategic communication skills

          Collaborate continuously with key internal stakeholders to determine requirements and
           gather past content to develop effective communication materials and strategies

          Create and/or edit content for the web and promotional materials including PATH for
           women's story: the history of the program and a narrative that establishes the need for
           the program, e-mail communiques, fact sheets, and presentations to help prepare PATH
           for women to recruit champions and partners and communicate with external
           stakeholders

          Develop a needs assessment and other outreach tools such as invitation letters for an
           advisory committee and coalitions around diabetes and first trimester prenatal care




                                                                                                Page | 3
   Establish communication channels and processes by creating an outreach and
           communications plan that establishes clear policies on communication practices and
           procedures, such as outreach efforts (e.g., goals, target audiences, key messages,
           strategies, tools, intended outcomes, and the means to evaluate results), frequency of
           communications, brand editorial standards, rules around print and electronic
           communications, approval for institutional facts and messaging, and expected response
           for internal and external concerns

          Source and manage the efforts of a graphic artist and marketing consultant to design
           products such as a logo, graphic standards, stationary templates, and communication
           templates, such as project worksheets

          Help facilitate and coordinate PATH for women’s transition to a website dedicated to its
           organization

          Write report synthesizing internal stakeholder engagement efforts and recommendations

Evidence: Strategic communications plan and report, including the recommendations, tools,
standards, and a synthesis of internal stakeholder engagement efforts and the website transition
process

Objective #3: Enhance applied skills in situational analyses

          Conduct a literature review and Internet search to find comparable organizations and
           determine strategies that have been successful for these organizations

          Review, revise, and/or develop PATH for women's mission, vision, and values

          Facilitate a brainstorming session with PATH for women staff and conduct a SWOT
           analysis

          Draft situational analysis report

          Discuss results of SWOT and situational analysis with PATH for women staff and gain
           feedback

          Revise and finalize situational analysis

Evidence: The SWOT, situational analysis, and a report summarizing the literature review, and the
process of developing/revising the mission, vision, and values




                                                                                             Page | 4
Objective #4: Develop competencies in strategic planning

          Solicit internal stakeholder input for the strategic planning process through facilitated
           meetings, and gather and review past PATH for women communication with external
           stakeholders and prior strategic plans

          Synthesize results and draft a report

          Use the report to craft recommendations for revised goals, strategies, and objectives

          Develop a strategic plan and create an action plan including budget, tasks, roles,
           scheduling, and metrics to reflect accomplishments and adjustments to the PATH for
           women’s priorities

          Solicit additional feedback from PATH for women staff and edit the strategic plan as
           necessary

          Present final strategic plan to PATH for women staff

Evidence: Comprehensive strategic plan, including a list of stakeholders, a copy of the presentation
materials used to communicate the results of the project, and the report synthesizing the strategic
planning process

Objective #5: Integrate and apply what has been learned in the curriculum during the

organizational experience, identify future career directions, and articulate potential ongoing

professional development needs.

          Engage in reflection activities through the organizational experience.

          Document personal progress toward both career goals and learning objectives

          Prepare the required reflective papers

Evidence: Reflective paper, portfolio, and presentation slides




                                                                                                 Page | 5
Work Processes and Outcomes

       My 509 project was to create a strategic plan and an outreach and communications plan to

help these efforts. My supervisors were Dr. Jamie Ross, an assistant professor at PSU, and Torrie

Fields, MPH who are the co- directors and progenitors of PATH for women's outreach and

advocacy division. Therefore, their guidance and input was integral to the success of this 509

project and they were required members of the strategic planning work team. I also worked Dr.

Berlin, the founder of PATH for women and director of its research division. Dr. Berlin offered

insight into the origins of the organization and shared her vision for its future.

       As my 509 project progressed, I had to revise my objectives and tasks. For example, as

discussed below, PATH for women requested that I apply feminist methodologies and frameworks

during the stakeholder analysis instead of the traditional approaches that I had anticipated. Another

modification to my initial work occurred after the staff reviewed the drafts of the stakeholder

analysis, strategic plan, and communications plan. They determined that while the analysis and

plans were sound, and reflected their initial goal of forming coalitions, that they did not have the

organizational capacity for successful implementation and that poor implementation would reflect

poorly on the organization. As a result, I shifted my focus to creating a framework that allowed

PATH for women to support existing coalitions. The revised objectives, work processes, and

outcomes associated with them are as follows. In addition, my initial action plan and a detailed

meeting log are included in Appendix B.

       At the start of the project, I suggested that we utilize the strategic planning framework

described by John M. Bryson (2004) in Strategic Planning for Public and Nonprofit Organizations.

The work team was amenable so I also adapted the strategic planning worksheets from Bryson’s

(2005) Creating and implementing your strategic plan: a workbook for public and nonprofit

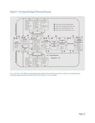
organizations. This process framework is captured in Figure 1.
                                                                                               Page | 6
Figure 1: Ten Step Strategic Planning Process




Source: Bryson, J. M. (2004). Strategic planning for public and nonprofit organizations: a guide to strengthening and
sustaining organizational achievement (3 ed.). San Francisco, CA: Jossey-Bass.




                                                                                                                   Page | 7
Figure 1 can be summarized into a 10-step process that helped guide our actions throughout the 509

project. These steps identified by Bryson (2004) are:

   1. Initiate and agree on a strategic planning process;

   2. Identify organizational mandates;

   3. Clarify organizational mission and values;

   4. Assess the external and internal environments to identify strengths, weaknesses,
      opportunities, and threats;

   5. Identify the strategic issues facing the organization;

   6. Formulate strategies to manage the issues;

   7. Review and adopt the strategies or strategic plan;

   8. Establish an effective organizational vision;

   9. Develop an effective implementation process; and

   10. Reassess the strategies and the strategic planning process (pp. 33-34).

We did not follow these steps verbatim. For example, we believed that it was more beneficial to

establish the vision for PATH for women while we were clarifying its mission and values. In

addition, the first step “initiate and agree” occurred during the drafting of the project contract.

Furthermore, Bryson’s (2004) framework and steps are incredibly dense. I ultimately decided to

create objective friendly process maps that expanded these 10-steps into actionable and

approachable sequences. Nevertheless, this framework shaped our approach to each of the above-

mentioned objectives.




                                                                                                 Page | 8
Lastly, while developing my project I realized that facilitating meetings and brainstorming

sessions would be critical to my success. An Institute for Media, Policy and Civil Society

handbook; Strategic Planning for Public and Nonprofit Organizations: A Guide To Strengthening

and Sustaining Organizational Achievement by John Bryson; and Strategic Planning for Public and

Nonprofit Organizations: A Guide to Strengthening and Sustaining Organizational Achievement by

Sally Patterson and Janel Radtke (2009) helped me conduct these sessions effectively.

Objective #1: Enhance Stakeholder Identification and Management
Skills
        By third quarter 2013, PATH for women would like to forge strategic partnerships with

coalitions that address two issues: improving the health of women and their children during the first

trimester, and preventing and improving care for women with diabetes. PATH for women will align

with these existing coalitions, and support them by assisting with the recruitment of potential

coalition members, translating research upon request, and training coalition members on how to use

qualitative data to support their policy initiatives.

        PATH for women’s staff plan to identify the appropriate coalitions as part of their duties.

Therefore, this stakeholder analysis supports PATH for women’s goal by identifying and

prioritizing potential coalition members that PATH for women can recruit for the existing

coalitions. The narrative below outlines the tasks that each group member completed, and figure 2

contains a process map.




                                                                                               Page | 9
Figure 2: Stakeholder Analysis Process


                                         Stakeholder
                                        Identification


                                                           Document and
                      Monitor and
                                                            Categorize
                       Evaluate
                                                           Stakeholders




                                                            Analyze and
                        Engage
                                                              Prioritze
                     Stakeholders
                                                            Stakeholders


                                      Develop Strategies
                                         to Manage
                                        Stakeholders




Stakeholder Identification and Information Gathering

       The identification and information gathering process was similar to step #2 of the Bryson

(2004) framework and it relied on PATH for women’s prior knowledge and secondary information.

Specifically, PATH for women previously reviewed organizational websites, advocacy reports, and

annual summaries and used the information to create a matrix of organizations that were linked to

the Report Card indicators. I then compiled a list of stakeholders/potential coalition members for

each coalition (see Appendix C) by focusing on organizations that were linked to indicators related

to each issue. For example, organizations that were linked to the nutrition and obesity indicators

were included in the list of stakeholders for the diabetes coalition. Next, I reviewed each

organization’s current strategic objectives and goals to determine if the organization was still

aligned with the issue, and used their website to develop the contact list.




                                                                                              Page | 10
There are some limitations to this method. The websites and reports can be outdated and

organizational interests may have changed, but these sources are excellent for an initial report and

this method was most appropriate for PATH for women’s strategic planning timeline. Nevertheless,

to increase the efficacy of the stakeholder analysis process PATH for women must integrate

additional steps such as a needs assessment. As a result, the work group developed a needs

assessment (see Appendix C) that PATH for women will use in the future to gain primary data on

stakeholder interests. PATH for women will also use this data to revise this report and future

stakeholder analyses.


Stakeholder Categorization and Creation of a Stakeholder Table

       First, the work group brainstormed and defined the stakeholder characteristics. Traditional

characteristics include resources, power, leadership, and interests (Bryson, 2004a; Bryson, 2004b;

Schmeer, 1999). Once these characteristics are defined, stakeholders are then ranked in a table

based on their positions within these categories. Analytical tools associated with these

characteristics include the power versus interest grids, numerical rankings e.g., 3, 2 ,1 with 1 being

none and 3 being a lot, or the common rankings yes or no and high, medium, low (Bryson, 2004a;

Bryson, 2004b; Schmeer, 1999).

       At this initial work session, PATH for women indicated that such traditional characteristics

were not suitable for its purposes. Instead, PATH for women wanted me to focus on characteristics

that align with its mission and its values, which incorporate feminist ideologies. In other words,

PATH for women wanted a unique scorecard that focuses less on power rankings and resource

levels, and more on relationships, stakeholder needs, and those who would be affected the most by

the coaltions that they support.




                                                                                              Page | 11
As a result, I conducted a literature review (see Appendix C). Based on the literature review

I developed a draft list of characteristics, and created a stakeholder table. I populated the table with

the identified stakeholders, contact information, and the draft characteristics. For example, based on

Schmeer (1999), one of my sources, I categorized the stakeholders into the following sectors

nonprofit (nongovernmental organizations, foundations, grassroots community organizations);

commercial/private for profit organizations; and public or government departments or programs.

In accordance with Schmeer (1999) I also ensured that stakeholders from different

departments/administrative areas and geographic locations were included even if they were from the

same organization. Furthermore, I included sectors research programs and organizations, and trade

associations. Hospital-based research programs and organizational sectors are important because

stakeholders/potential coalition members, such as the Kaiser Permanente Center for Health

Research are neither community organizations, nor direct service providers. The trade associations

sector was important because some nonprofits are uniquely focused on the needs of the

professionals who deliver services. These stakeholders help shape healthcare in Oregon, but they

are not tied primarily to a single issue.

        Lobbying capability/intent was important because some organizations may have the

experience with and the resources to create and advocate for policy positions. These organizations

are also important because they can share their experiences and help guide the consensus building

and policy development process. The level of reporting/focus was important because an

organization’s grant funding and mission are strongly linked to improving health outcomes

associated with diabetes or first trimester prenatal care would more than likely show a higher level

of interest in becoming a coalition member.




                                                                                               Page | 12
The group felt that the direct health services providers were of particular importance

because they have access to qualitative data e.g., case studies that would help supplement the

quantitative and research data that PATH for women can access through its connection with CWH.

The size of the organization was important because size affects an organization’s flexibility; it

shapes organizational culture and is often times an adequate predictor of organizational capacity.

Lastly, a focus on socio-demographic issues is important because the Report Card has demonstrated

that states, including Oregon, have significant health disparities and women suffer from these

disparities on multiple levels. Furthermore, the overall U.S. female population suffers from lower

health outcomes, but women of differing racial/ethnic populations, geographic populations, and

socioeconomic class face even more risks to their health. Reducing these gaps and improving the

health of all women aligns with PATH for women’s vision.

           PATH for women’s staff then reviewed a final draft of the suggested table, and ultimately

the work group agreed to the stakeholder characteristics that are defined in Appendix C. In addition,

Appendix C includes instructions for completing the stakeholder table and the populated

stakeholder table. Each of the characteristics defined therein reflect the different roles that these

stakeholders play, and the perspectives they can bring to the coalitions.


Stakeholder Prioritization and Analysis of the Stakeholder Table

I identified a list of 68 stakeholders for the diabetes coalition and 31 stakeholders for the first

trimester prenatal care coalition. Each stakeholder was then scored. The characteristics were

assigned a numerical value

               Yes = 1 and No = 01

               High = 3, Medium = 2, and Low = 1



1
    Except for the rural versus urban category where Yes = 2 and No = 0.
                                                                                                Page | 13
The total number of indicators that each organization addressed through its strategic plans or current

programming was also added to the individual scores. The sample size was not large enough for

more sophisticated statistical analyses. For example, an attempt to take the top 30% of stakeholders

in each category revealed that there is only one trade association, and that all of the government

organizations are large organizations. Nevertheless, there are steps that PATH for women could take

to ensure that its initial outreach efforts are balanced. For instance, it would make sense for PATH

for women to invite organizations that may not have been in the top 10 for each issue. For example,

stakeholders from rural areas may be of more interest than those from urban areas despite their

score. A complete analysis of the data is available in Appendix C.


Stakeholder Management: Recommendations/Implications

This stakeholder analysis is only valuable if PATH for women leverages the results and creates a

stakeholder management process. Therefore, stakeholder management should be continual, and the

stakeholder analysis should be updated regularly so that PATH for women can continue to identify

new stakeholders, changes to current stakeholders, and new information that current management

efforts produce. The Clarkson Centre for Business Ethics (1999), also outlines seven principles of

stakeholder management that PATH for women should incorporate in its management processes.

(See Appendix C for a detailed discussion of these principles).




                                                                                             Page | 14
The literature review mentioned above (and contained in Appendix C) also provides some

stakeholder management recommendations. A classical view of stakeholder management holds that

it requires “simultaneous attention to the legitimate interests of all appropriate stakeholders, both in

the establishment of organizational structures and general policies and in case-by-case decision

making” (Donaldson & Preston, 1995). From a feminist perspective, however, the stakeholder

management process focusses less on the legitimacy of interest and centralizing authority and

power.

         Instead, feminists believe that stakeholder management should be “… about creating value

for an entire network of stakeholders by working to develop effective forms of cooperation,

decentralizing power and authority, and building consensus among stakeholders through

communication to generate strategic direction” (Wicks, Gilbert, & Freeman, 1994). Therefore, if

PATH for women intends to incorporate feminist methodologies in its stakeholder management

process, PATH for women should focus on ensuring that coalition members form a strong and

productive network (McGuire, 2002). PATH for women should also “care enough for the least

advantaged stakeholders that they not be harmed; insofar as they are not harmed, privilege those

stakeholders with whom you have a close relationship” (Burton & Dunn, 1996).

         As a result, I recommend that PATH for women quickly conduct the above referenced needs

assessment. This will ensure that PATH for women is aware of, and can attempt to meet the needs

of all of its stakeholders not just those with whom the staff have previously communicated or those

who are selected to become coalition members. PATH for women should also communicate

continuously with its coalition members and other stakeholders. As McGuire 2002, states

“…network management is based on information rather than authority.” Constant communication

will create transparency and give stakeholders the opportunity to learn about PATH for women.

Communication will also ensure that there is a strong relationship among coalition members since
                                                                                               Page | 15
dialogue will foster trust, build credibility, and help clarify the coalition’s goals and expectations.

To start, PATH for women should host the coalition members, and provide a clear description of

their roles and responsibilities, and an overview of PATH for women’s objective and the Report

Card. Communications tools and an organizational strategic communications plan are included in

Appendix D.

       PATH for women must also empower its members. PATH for women is uniquely capable of

providing relevant and timely evidenced-based data to its community members. Furthermore,

PATH for women has expertise in translating research into effective programmatic policy, and

bridging the information gap between researchers, service providers, and community organizations.

Empowering coalition members would require PATH for women to provide access to its resources

and skills, and train coalition members so that they can develop the capacity to request research

when needed and incorporate evidenced-based research in their interventions and advocacy efforts.

       Additionally, PATH for women should facilitate and promote a shared understanding of the

root causes of the issues and collective approaches to producing efficient and effective policies and

interventions. A coalition, as opposed to individual actors, has a greater chance of creating

sustainable change. Lastly, PATH for women should evaluate its stakeholder engagement and

management processes, as well as the outcomes from this initial effort. Some suggestions on how to

measure the outcomes of communications with stakeholders are in Appendix D. Evaluating the

engagement process will allow PATH for women to improve and/or maintain the quality of both its

relationships with its stakeholders, including coalition leaders.




                                                                                                Page | 16
Objective #2: Strengthen Strategic Communication Skills
       PATH for women’s strategic plans include supporting two coalitions, forming an advisory

committee, and increasing public awareness of the organization in order to gain credibility within

the region. Extensive internal and external communication is critical to the attainment of these

goals, but without effective strategic communication, PATH for women will not be able to recruit

coalition members, nor will PATH for women be able to increase its profile.

The term strategic communication “describes the combination of plans, goals, practices, and tools

with which an organization sends consistent messages about its mission, values, and

accomplishments” (Patterson & Radtke, 2009). Therefore, PATH for women needed a

comprehensive organizational strategic communications plan and numerous tools and templates to

prepare the organization to pursue these goals. Unlike an event specific or announcement-specific

plan, an organizational strategic communications plan formalizes PATH for women’s overall policy

for internal and external communication, provides guidance on how to communicate proactively

and reactively with various audiences, and includes instructions on how to develop and maintain

relationships through clear communications. The process for this objective is described below and

shown in Figure 2.

                                           Intentionally Blank




                                                                                            Page | 17
Figure 3: Strategic Communications Plan Process Map



                                       Solicit Internal Buy-in
                                       and Communications
                                       Audit




     Revise and                         Design and Deliver
                                                                             Needs Assessment
     Improve Process                    Content and Tools




                                        Monitoring
                                        Communications
                                        Plan




                                        Evaluation and
                                        Monitoring




Adapted from Communcation Partners. (n.d.). Strategic Communication: Communication Partners. Retrieved August 12,
2012, from Communications Partners: http://www.communipartners.com/Strategic_Communication.html




                                                                                                         Page | 18
Solicit Internal Buy-in and Communications Audit

       The creation of the strategic communications plan required constant dialogue with the

PATH for women staff, and initial discussions centered on the scope of the plan. PATH for

women’s strategic initiatives (coalition building, increasing public awareness) required specific

program planning. Nevertheless, as we assessed the current state of PATH for women’s

communication capabilities, we quickly realized that PATH for women could not move forward

until PATH for women had a clear brand. In other words, PATH for women lacked a clear

personality, and the tools such as a logo, mission, vision, graphic standards, and cohesive and

consistent messaging, tone, and communication activities that were necessary to establish a

personality. Therefore, PATH for women agreed that I should focus on creating an organizational

strategic communications plan. Nevertheless, I ensured that the communication products and

templates from this organizational strategic plan included information that could easily be

incorporated into the program specific activities for PATH for women coalition support projects.

       Next, I asked PATH for women to give me access to its Dropbox where all of its past

content such as letters to stakeholders, press releases, organizational capacity descriptions that were

used for grants etc., was housed. Upon receipt, I reviewed these materials so that I could gain a

better understanding of PATH for women, its history, its communications culture, specifically its

tone and style, and its past strategies for communicating with the public and stakeholders. This

information provided context and helped shape the communications goals, objectives, and activities

contained in the organizational strategic communications plan (see Appendix D).




                                                                                              Page | 19
I also requested, and received, access to the budgets and financial information for the

outreach division since resource availability determines which communication channels and

strategies are most realistic and appropriate. Lastly, I incorporated portions of the situational

analysis that I conducted for PATH for women’s strategic plan into the communications plan. The

situational analysis (which I discuss in detail below) identified internal and external forces that

affect the overall organization. Therefore, I expanded where necessary, to highlight the forces that

would have the most effect on the communications plan.


Creation of Communication Content, Tools, and Templates

         I facilitated a brainstorming session with PATH for women regarding the message that

they would like to convey to key stakeholders. We also discussed how they would like to be

perceived by the public, and encouraged them to think about terms and phrases that they believe

describe the organization and capture their vision. In addition, we brainstormed what success would

mean to the organization. Lastly, we brainstormed the mission, vision, and values for the

organization. (These steps are similar to #3 and # 8 of the Bryson (2004) framework). To help

prepare PATH for women for this part of the meeting, I sent the PATH for women staff samples of

missions, visions, and values, definitions of the terms we would be using, and PATH for women’s

old mission statement, that I found in their paperwork. This mission statement was insufficient

because it focused solely on the research division of the organization. These materials are included

in Appendix D. At the end of the session, we had a revised mission and drafts of the vision and

values that PATH for women felt comfortable with me using as a basis for the next stage.




                                                                                               Page | 20
I then used these drafts and the other information from the brainstorming session to create

tools, templates, and guidelines. I created brand editorial standards (see Appendix D) and as

discussed below the marketing consultant and graphic artist created graphic standards. I also

developed outreach tools such as invitation letters for an advisory committee and coalitions around

diabetes and first trimester prenatal care (see Appendix D) and other content that could easily be

adapted for the PATH for women website.


Project Coordination

         Once it became clear that PATH for women needed templates and other

communication materials, I altered my objectives to include sourcing and managing the

efforts of a graphic artist and marketing consultant. I believed that we needed professionals to

design products such as a logo, graphic standards, stationary templates, and communication

templates such as project worksheets. As a result, I approached a contact of mine, a former

marketing executive with extensive experience with academic institutions, and he

recommended a graphic artist. Together we created a scope of work and shared it with PATH

for women. PATH for women agreed to the scope and the nominal fee of $200. The scope of

work and the associated deliverables are included in Appendix E. The marketing consultant

and graphic artist then used my notes and the materials from the above referenced

brainstorming session to create their deliverables.

       My analysis of PATH for women’s communications capacity also revealed that the

organization had to increase its web and social media presence. PATH for women only had a small

byline on the CWH’s website. I contacted the person responsible for maintaining this page to

determine what if anything we could do to increase PATH for women’s presence. This individual

responded that OHSU has a very strict policy regarding website content and that it would be an

extensive undertaking to change the CWH page. Consequently, I revised my tasks for this objective
                                                                                              Page | 21
to include facilitating PATH for women’s transition to a website dedicated to its organization. Since

OHSU’s website creation and maintenance process seemed extremely complex, I suggested that we

move the website for the outreach division of PATH for women to the WGSS page at PSU. WGSS

agreed and a link to PATH for women’s page will be housed under a new tab on the WGSS

homepage dedicated to “Activism.” The research division will still have a presence on the CWH

website, but it will now include a link to the new PATH for women webpage, and vice versa.


Organizational Strategic Communications Plan

       Organizational communications plans include the strategic goals that the plan will help

achieve. They also include the target audience(s) and specific outcomes that the plan can achieve;

the communication channels, methods, and activities to implement the plans; an exploration of the

resources necessary to implement the plan; and tools to evaluation the effectiveness of the

communications plan (Positioning Public Child Welfare Initiative, 2012; Schwartz, 2010; W.K.

Kellogg Foundation, n.d.). (In addition, this portion of the communications planning process is

similar to steps #4, #5, #6, #7, and # 9 of the Bryson (2004) framework). The goals for the

organizational strategic communications plan are outlined above. They were apparent when we

realized that PATH for women lacked even the most basic communication materials and

communications infrastructure. In addition, PATH for women’s strategic goals, which are discussed

later in this report, also shaped the overall goals for the communications plan. The stakeholder

analysis that I conducted for objective #1 and the situational analysis that I conducted for objective

#3 helped me identify the target audience. Lastly, the aforementioned brainstorming session and

communications audit provided the details for the remaining elements of the plan. Once I completed

a draft of the strategic communications plan, I submitted it to the PATH for women staff for

comments and approval.



                                                                                              Page | 22
Strategic Communication: Outcomes and Recommendations


Outcomes

           The public will be better informed and educated about PATH for women, and the

organization will increase its public profile. The plan will also improve the quality and effectiveness

of PATH for women’s communications, which will then increase the organization’s profile.

Increased brand awareness may also lead to increased resources, such as PSU and OHSU

departmental support and grants which will extend both the reach of the organization and PATH for

women’s ability to achieve its mission. Also, the plan will facilitate improved allocation of

resources. Furthermore, PATH for women now has enough materials to prepare a press kit, which

usually consists of background material, such as the history of the organization, its mission, vision,

values, current collaborators, and information on past successes. PATH for women will also have a

website that is easy to find and easy to navigate. The website, through Google Analytics will also

provide a way for PATH for women to measure the success of its communication activities.


Recommendations

           PATH for women should conduct additional audience definition, segmentation, and

profiling. This exercise will help PATH for women develop messages that will more effectively

compel its target audiences. This information will also help PATH for women identify events,

activities, and communication pathways that the organization can leverage in the future. It may also

ensure that PATH for women efforts to create an advisory committee are successful. PATH for

women should also establish a dedicated e-mail address for announcements. This dedicated e-mail

address will also increase the legitimacy of its communication efforts.2




2
    PATH for women has already acted on this recommendation. Its dedicated e-mail address is PATHforwomen@pdx.edu.

                                                                                                           Page | 23
As the organization grows, it would also be best for PATH for women to hire or select one

person to be the point of contact for media inquiries and become the communications plan manager.

This will allow Torrie Fields to dedicate her time towards direct outreach, program management,

planning, and implementation. Until then it makes sense for all PATH for women staff to become

familiar with marketing strategies and tactics. There are numerous free or low cost sources for

guidance on how to use various communication channels effectively e.g., Guerilla Marketing for

Nonprofits.3 Furthermore, PATH for women should hire a marketing and social media intern who

would report to Torrie. This would ensure that there is timely-follow up and in times when a swift

reaction is necessary someone is prepared and empowered to deal with the situation.

         PATH for women should be prepared to allocate about four hours a week, the average

amount time most say they dedicate to marketing and social media (Institute for Media, Policy and

Civil Society, 2005). This will ensure that the staff can easily gather and upload content regularly to

both the website and Facebook page, and perform other communications-related duties. Old and

inaccurate information will reduce the organization’s credibility, and if the organization fails to

produce timely comments or a position on current events, the organization itself becomes less

relevant. Moreover, PATH for women should consider adopting a social media policy.




3
 Levinson, J. C., Adkins, F., & Forbes, C. (2010). Guerrilla marketing for nonprofits: 250 tactics to promote, recruit, motivate,
and raise more money. Irvine: Entrepreneur Press.

                                                                                                                      Page | 24
This policy should “outline clear rules around the use of social media… suggested best

practices around privacy and confidentiality issues, and personal vs. professional or official social

media behavior” (Colorado Nonprofit Association, 2011). PATH for women should also develop a

fundraising or development communications plan. This organizational communications plan will

provide the foundation for the fundraising communications plan since “a development

communications strategy starts with the organization’s overall communications plan … and must be

done in the context of how the organization has decided to present itself to the public” (Poderis,

2011). The fundraising communications plan would help PATH for women achieve its strategic

goal of becoming financially sustainable.

        In addition, PATH for women should expand its portfolio of materials to support its

communication activities. For example, the staff can convert the new logo and brand statement into

promotional items that the staff can leave behind and giveaway. PATH for women can then test

these new materials with its coalitions and advisory committee. PATH for women could also create

an annual report. The annual report would help publicize significant achievements and events

Another recommendation is that each invitation to the coalition should be followed by a phone call

to verify receipt of the information, answer questions, and if possible arrange an in-person meeting

since in-person meetings increase the chance of successfully gaining support and strengthens

relationships (W.K. Kellogg Foundation, n.d.). Lastly, PATH for women should update its

organizational strategic communications plan annually and conduct quarterly evaluations of the

plan.




                                                                                              Page | 25
Objectives # 3 & 4: Enhance Applied Skills in Situational Analyses and
Develop Competencies in Strategic Planning
       As mentioned above the strategic planning team mainly utilized the framework described

by John M. Bryson (2004) in Strategic Planning for Public and Nonprofit Organizations and the

strategic planning worksheets from Bryson’s (2005) Creating and implementing your strategic

plan: a workbook for public and nonprofit organizations to guide the strategic planning process.

The process map and the worksheests can be found above, as well as in Appendices F and G.

Specifically, these objectives required us to complete and/or reassess steps #2, #4 – #7, and #9 of

Bryson’s (2004) framework within the context of a strategic plan. The information contained in the

worksheets includes, a SWOT analysis, critical organizational issues, and the underlying

assumptions of the strategic plan development process. This information was then used to

articulate the goals outlined in this plan. Therfore, this plan is a record of the strategic planning

process and the decisions that the strategic planning team made.


Identify Organizational Mandates

       Step #2 was already completed during the development of the strategic communications

plan. PATH for women does not have any legislative mandates, but its operations do reflect its

unique history as the result of a strategic partnership between OHSU and PSU. For example,

WGSS’ mission is

       To support feminist scholarship throughout the university; foster student learning of the rich
       interdisciplinary knowledge within the field of women's studies; develop and implement feminist
       pedagogy; and support feminist inspired activism both within the university and in the community at
       large. We are committed to scholarship, learning, and activism that promote a critical
       understanding of interrelated systems of oppression with the goal of disrupting the resulting
       imbalances of power.

As a result, PATH for women ensures that feminist methodologies inform its processes and

procedures e.g., the unique stakeholder scoring process that PATH for women requested during the

stakeholder analysis process.
                                                                                                Page | 26
Assess the External and Internal Environment and Strategic Issues

       My third objective was to enhance my applied skills in situational analysis. As a result,

fulfilling the requirements of my objective allowed me to complete step #4 of Bryson’s (2004)

strategic planning process. The resulting situational analysis is included in Appendix F. The

process for these objectives is described below and shown in Figure 3 below. Situational analyses

are meant to “provide information on the strengths and weaknesses of [an] organization in relation

to the opportunities and challenges it faces” (Bryson, 2004, p. 124). Therefore, as part of this

process, the strategic planning team met and brainstormed information for a SWOT analysis then

identified and assessed the challenges and opportunities that both the outreach and research

divisions of PATH for women face. I then drafted the situational analysis using the mission, vision,

and values that the strategic planning team had finalized.

       The situational analysis informed the above organizational communications plan,

stakeholder analysis, and its 2012-2015 strategic plans. After PATH for women reviewed a draft of

my situational analysis they developed a few underlying assumptions (see Appendix G). These

assumptions are the bridge between the external and internal assessments and the strategic plan. If

one of these assumptions prove false or the situation changes then the strategic plan must be

adjusted to reflect this change.




                                                                                             Page | 27
Next, the strategic planning team used the situational analysis and the underlying

assumptions to help guide them as they developed a list of critical strategic issues or questions that

PATH for women must address to be successful within the 2012-2015 planning horizon. Bryson

(2004) defines strategic issues as “fundamental policy questions or critical challenges affecting the

organization’s mandates, mission and values, product or service level and mix, clients, users or

payers, cost, financing, structure, processes, and management” (p. 42). The worksheet that

captured the strategic issues that PATH for women’s staff identified is in Appendix F. At times, it

was difficult to recall that our strategic planning horizon was in the short-to-medium term (3

years), but after a series of e-mails and discussions, we were able to reach a consensus.


Formulate Strategies to Manage the Issues, Review and Adopt a Strategic Plan, and
Develop an Implementation Process

        I reviewed notes and documentation from PATH for women’s 2004 strategic planning

workshop and stakeholder interviews, and shared the relevant information that I discovered with

the other members of the strategic planning team. In addition, the team reviewed the situational

analysis, which helped outline what PATH for women does well and the environment in which it

operates; the recent stakeholder analysis; and the organization’s revised mission, and new vision

and value statements. These documents provided context as the team developed the strategic plan.

Due to the time constraints presented by the term of the 509 project, the strategic planning team

created goals, strategies, objectives, tactical activities, and assigned responsibilities for these tasks

in three back-to-back meetings that were dedicated to these steps.




                                                                                                Page | 28
During the second meeting the PATH for women staff determined that they did not have the

capacity, financially as well as time, to pursue its initial strategic goal of building coalitions around

the women’s health issues that the Report Card highlights successfully. As a result, the second

meeting was spent revising the critical issue, goals etc., which were associated with that project.

The worksheets, presentations, and templates that were used to facilitate these discussions are

included in Appendices F and G.


Outcomes and Recommendations

The critical issues that the PATH for women strategic planning team identified are

          How do we focus our search for grant funding in order to target "translation" grants and
           avoid applying for grants that are predominantly for direct services providers and
           researchers?

          How do we gain a foothold in "policy forecasting" for women's health, that is, at the
           cutting edge of policy development and become a primary source of research data?

          What can we do now to increase PATH for women’s visibility even more
           effectively, beyond the push we made this summer with our website, coalition letters,
           and advisory committee letters?

          What can we do to increase our own research base beyond OSHU, the Report Card, and
           Healthy People 2020, as well as increase our organizational partnerships?

The strategic plan addresses these critical issues and as part of its strategic plan, PATH for women

shall pursue the following strategic goals:

          Increase financial sustainability

          Become the premier evidenced-based health policy advisory group in Oregon

          Increase and maintain brand awareness

          Increase PATH for women’s ability to respond to the research needs of its stakeholders




                                                                                               Page | 29
This strategic plan will be implemented over a three-year period (2012-2015) and successful

implementation will help PATH for women take more of a leadership role in the public health

community, explore additional strategic partnerships, and measure its outcomes. In addition, this

strategic plan will provide a framework by which PATH for women can achieve its mission and

work towards its vision, while embodying its values.

Conclusion

       Overall, this project required me to demonstrate knowledge of researching best practices,

organizational development, strategic planning, systems and process creation, collaborative

solutions, economic and financial principles, marketing, community outreach, stakeholder

engagement, and strategic communications. This tremendous opportunity also taught me how to

manage a complex project. As a result, I believe that I am even more prepared for a career in health

administration.




                                                                                           Page | 30
Bibliography
Brugha, R., & Varvasovszky, Z. (2000). Stakeholder analysis: a review. Health Policy and
      Planning, 15(3), 239-246.

Bryson, J. M. (2004). Strategic planning for public and nonprofit organizations: a guide to
      strengthening and sustaining organizational achievement (3 ed.). San Francisco, CA:
      Jossey-Bass.

Bryson, J. M. (2004). What to do when stakeholders matter. Public Management Review, 6(1),
      21-53.

Burton, B. K., & Dunn, C. P. (1996). Feminist ethics as moral grounding for stakeholder theory.
       Business Ethics Quarterly, 6(2), 133-147.

Camillus, J. C. (2008, January 1). Strategy as a wicked problem. Harvard Business Review,
       86(5), pp. 98-101.

Communcation Partners. (n.d.). Strategic Communication: Communication Partners. Retrieved
     August 12, 2012, from Communications Partners :
     http://www.communipartners.com/Strategic_Communication.html

Donaldson, T., & Preston, L. E. (1995). The stakeholder theory of the corporation: concepts,
      evidence, and implications. The Academy of Management Review, 20(1), 65-91 .

Levinson, J. C., Adkins, F., & Forbes, C. (2010). Guerrilla marketing for nonprofits: 250 tactics
       to promote, recruit, motivate, and raise more money. Irvine: Entrepreneur Press.

McGuire, M. (2002). Managing networks: propositions on what managers do and why they do it.
     Public Administration Review, 62(5), 599-609.

Patterson, S. J., & Radtke, J. M. (2009). Strategic communications for nonprofit organization:
        seven steps to creating a successful plan (2 ed.). Hoboken, NJ: John Wiley & Sons.

Poderis, J. B. (2011). Fund-raising planning: developing a communications strategy for the
       development operation. Retrieved June 13, 2012, from Tony Poderis Raise-funds.com:
       http://www.raise-funds.com/2004/developing-a-communications-strategy-for-the-
       development-operation/

Positioning Public Child Welfare Initiative. (2012). Communications: Strategy. Retrieved
       August 9, 2012, from Positioning Public Child Welfare Guidance:
       http://www.ppcwg.org/communications-strategy.html

Schmeer, K. (1999). Policy toolkit for strengthening health sector reform. In Stakeholder
      analysis guidelines . Bethesda, MD: Abt Associates, Inc.




                                                                                         Page | 31
Schwartz, N. E. (2010). Getting attention nonprofit marketing plan template. Retrieved June 12,
      2012, from Getting Attention: http://gettingattention.org/nonprofit-marketing/nonprofit-
      marketing-plan-template.html

The Clarkson Centre for Business Ethics. (1999). Principles of stakeholder management.
       Retrieved August 12, 2012, from Rotman School of Business Education:
       http://www.rotman.utoronto.ca/ccbe/Other/Principles%20of%20Stakeholder%20Manage
       ment.pdf

W.K. Kellogg Foundation. (n.d.). Knowledge center: template for strategic communications
      plan. Retrieved June 13, 2012, from W.K. Kellogg Foundation:
      http://www.wkkf.org/knowledge-center/resources/2006/01/Template-For-Strategic-
      Communications-Plan.aspx

Wicks, A. C., Gilbert, D. R., & Freeman, R. E. (1994). A feminist reinterpretation of the
       stakeholder concept. Business Ethics Quarterly, 4(4), 475-497.




                                                                                            Page | 32
Appendix A
                Organizational Framework




                  PATH for
                  women
                                           Outreach
      Research
                                      Jamie Ross, PhD
Michelle Berlin, MD, MPH
                                     Torrie Fields, MPH
Anticipated Action Plan

                                           (first completed on 6/20/12, last revised 7/10/12)

   Achieve Learning Objectives and Submit a Stakeholder Analysis; an Outreach and Communications Plan; a Situational
        Analysis and A Strategic Plan to PATH For Women in 10 weeks (June 18, 2012 through September 1, 2012)

                  Action Steps                                Accountability                    Schedule
                                   Objective #1: Enhance Stakeholder Identification And
                                              Management Skills
                                                                                                                     Feedback
                                 Task(s)                 Primary           Other          Start     Completion
                                                                                                                     Mechanism
Pre-planning and
                   Review 509 contract                                                                           Submit action plan
project management
                   objectives and discuss project           Me         PATH for women 6/24/12         6/25/12    that captures
                   expectations                                                                                  discussion


Stakeholder                                                                                                      Submit scrubbed
                     Ensure data integrity                  Me                           6/25/12       7/5/12
Identification                                                                                                   data for review



Stakeholder          Create prioritization and                                                                   Submit template for
                                                            Me                           6/24/12      6/29/12
Analysis             categorization template                                                                     review/approval


Stakeholder                                                                                                      Submit categorized
                     Prioritize and Categorize
Identification                                              Me                            7/2/12       7/5/12    and prioritized data
                     Stakeholders
                                                                                                                 for review




                                                                   1
Feedback
                              Task(s)              Primary       Other          Start    Completion
                                                                                                          Mechanism

                                                                                                      Minutes of Meeting
                  • Finalize prior submissions                                                        to all and if
Process Meeting                                      Me      PATH for Women    7/5/12      7/5/12
                  •Address any concerns                                                               necessary revised
                                                                                                      action plan


Report and                                                                                            Share report with
                  Analyze data and make
Recommendation(s)                                    Me                        7/5/12     7/20/12     PATH for women
                  recommendations
                                                                                                      staff


                                Objective #2: Strengthen Stakeholder Engagement Skills

                                                                                                      Send drafts for
                                                                                                      review/approval to
                  • Review current materials
PATH for women                                                                                        internal
                  • Draft revisions and              Me                       6/18/12     7/31/12
Overview                                                                                              stakeholders
                  incorporate new material
                                                                                                      (PATH for women
                                                                                                      staff)
                                                                                                      Submit for review
                                                                                                      and approval to
                  •Work with graphic designer to
Communication                                                                                         internal
                  create templates, a logo and       Me                       6/25/12     7/31/12
Templates                                                                                             stakeholders
                  other graphics
                                                                                                      (PATH for women
                                                                                                      staff)




                                                             2
Feedback
                               Task(s)             Primary           Other           Start      Completion
                                                                                                                 Mechanism
                     •Review/develop                                                                         Submit for review
                     communication procedures                                                                 and approval to
Communication        •Create content for website                                                                  internal
                                                                      Me            6/25/12      7/31/12
Procedures           and other outlets                                                                         stakeholders
                                                                                                             (PATH for women
                                                                                                                   staff)
                     Get consensus from
                     internal and
                                                               PATH for women                                Send finalized
                     external
Process Meeting(s)                                   Me        staff and external   8/1/12       8/10/12     materials to all
                     stakeholders on
                                                                  stakeholders                               participants
                     communication
                     templates etc.
                     • Outreach and
                     communication
                                                                                                             Send report to
                     plan
Report                                               Me                             8/11/12      8/18/12     PATH for women
                     •Report
                                                                                                             staff
                     synthesizing
                     engagement efforts
                                 Objective #3: Enhance Applied Skills in Situational Analyses
                                                                                                             Share information
                                                                                                             with PATH for
Research             Conduct literature review       Me                             6/18/12       6/25/12
                                                                                                             women and receive
                                                                                                             feedback




                                                              3
Feedback
                            Task(s)              Primary       Other         Start    Completion
                                                                                                       Mechanism
                                                                                                   Share information
                  Conduct internet search for                                                      with PATH for
Research                                           Me                       6/18/12    6/25/12
                  analogs                                                                          women and receive
                                                                                                   feedback
Mission, vision   Review, revise and/or                                                            Send finalized
and values        develop PATH for women’s         Me      PATH for women   7/5/12     7/20/12     materials to all
                  mission vision and values                                                        participants

                  Revise/update current
SWOT and          SWOT and situational
                                                                                                   Submit to PATH
situational       analysis and incorporate the     Me                       6/29/12    7/31/12
                                                                                                   for women
analysis          lit review, mission, vision,
                  and values


                                                                                                   Send revised
Process Meeting   Discuss draft                    Me      PATH for women   8/1/12     8/17/12     materials to all
                                                                                                   participants




                                                           4
Feedback
                              Task(s)             Primary           Other           Start      Completion
                                                                                                                Mechanism

                                    Objective #4: Develop Competencies in Strategic Planning

                    Create survey to determine                                                              Send survey to
Solicit
                    internal and external            Me                            6/25/12       7/5/12     PATH for women
Stakeholder Input
                    advocacy interests                                                                      for review


                                                                                                            Survey released;
Process Meeting     Revise survey                    Me        PATH for women      7/5/12       7/12/12
                                                                                                            seek participants


                    • Analyze and synthesize
Determine                                                                                                   Send report to
                    results                          Me                            7/12/12      7/19/12
Themes                                                                                                      PATH for women
                    • Draft report


                    Use the report to clarify
                                                                                                            Circulate minutes
Process Meeting     program goals and                Me        PATH for women      7/20/12      7/27/12
                                                                                                            and decision points
                    objectives


                    Incorporate prior materials
                                                                                                            Send draft plan to
Strategic Plan      and current data into a          Me                            7/28/12      8/17/12
                                                                                                            PATH for women
                    strategic plan




                                                               5
Task(s)               Primary           Other            Start      Completion      Feedback Mechanism
Objective #5: Integrate and Apply What has been Learned, Identify Future Career Directions, and Articulate Ongoing Professional
                                                     Development Needs
                                                                                                               Present strategic plan
                                                                                                               and circulate revised
                                                                                                               report to PATH for
                  Review report and solicit
Process Meeting                                                PATH for women       8/17/12       9/1/12       women staff and send
                  feedback                          Me
                                                                                                               summary/briefing
                                                                                                               points to external
                                                                                                               stakeholders

                  • Reflect and synthesize
                                                                                                               Submit reflective
                  what I learned throughout
                                                                                                               paper, portfolio and
                  process
Reflection                                          Me                              6/18/12       9/1/12       presentation slides to
                  • Document progress
                                                                                                               academic advisor for
                  towards career goals and
                                                                                                               review
                  learning objectives
                                                                                                               •Stakeholder analysis
                                                                                                               report
                                                                                                               • Outreach and
                                                                                                               communications plan
                                                                                                               • Stakeholder
 Complete 509                          Assuming completion of all of the objectives                            Engagement Report
                                                                                                               •Situational analysis
                                                                                                               • Strategic plan
                                                                                                               • Reflective paper,
                                                                                                               portfolio &
                                                                                                               presentation
Source: Adapted from The Executive Guide to Operational Planning by George L. Morrisay, Patrick J. Bellow, and Betty Acomb.
Copyright 1988.

                                                               6
Stakeholder Analysis
Assessment and Analysis of Stakeholders for PATH
 for women’s Coalition Empowerment and Capacity
                  Building Program
               Written by: Amanda Phillips, JD, MPH
        Approved by: Jamie Ross, PhD and Torrie Fields, MPH
                           August 29, 2012




            1633 SW Park Avenue, Suite 221, Portland, OR 97207
Table of Contents
Table of Contents ................................................................................................................................................................ i

Introduction ......................................................................................................................................................................... 1

Purpose of the Stakeholder Analysis ............................................................................................................................... 2

Scope of the stakeholder analysis ..................................................................................................................................... 3

Method(s) ............................................................................................................................................................................. 3

    Identification and Information Gathering ................................................................................................................. 3

    Prioritization and Analysis of the Stakeholder Table ............................................................................................... 4

Results ................................................................................................................................................................................... 5

    Identification and Categorization ................................................................................................................................ 5

             Figure 1: Stakeholder Map ................................................................................................................................... 5

    Diabetes Data Analysis .................................................................................................................................................. 6

             Figure 2: Frequency of Stakeholders by Size .................................................................................................... 6

             Figure 3: Frequency of Stakeholder Group by Type ....................................................................................... 7

             Figure 4: Distribution of Research Capacity ..................................................................................................... 7

             Figure 5: Distribution of Legislative Capacity .................................................................................................. 8

    First Trimester Prenatal Care Data Analysis .............................................................................................................. 9

             Figure 6: Frequency of Stakeholders by Size .................................................................................................... 9

             Figure 7: Frequency of Stakeholder Group by Type ....................................................................................... 9

             Figure 8: Distribution of Research Capacity ................................................................................................... 10

             Figure 9: Distribution of Legislative Capacity ................................................................................................ 10

    Prioritization and Analysis of the Stakeholder Table ............................................................................................. 11

             Table 1: Potential Diabetes Coalition Members............................................................................................. 12

             Table 2: Potential First Trimester Prenatal Care Coalition Members......................................................... 13


                                                                                                                                                                               Page | i
Stakeholder Management: Strategies and Recommendations ................................................................................... 14

    Strategies ........................................................................................................................................................................ 14

        Engagement and Management .............................................................................................................................. 14

        Monitoring and Evaluation .................................................................................................................................... 15

    Conclusions, Recommendations, and Implications ................................................................................................ 15

Bibliography ....................................................................................................................................................................... 16

Appendix A ........................................................................................................................................................................ 18

    Organizational Framework ......................................................................................................................................... 18

Appendix B ........................................................................................................................................................................ 19

    Needs Assessment........................................................................................................................................................ 19

Appendix C ....................................................................................................................................................................... 22

    Literature Review: Annotated Bibliography ............................................................................................................. 22

Appendix D ....................................................................................................................................................................... 25

    Definitions of Stakeholder Characteristics and Instructions for Filling in Stakeholder Table ........................ 25

    Stakeholder Table (Diabetes) ..................................................................................................................................... 27

    Stakeholder Table (First Trimester Prenatal Care).................................................................................................. 28




                                                                                                                                                                           Page | ii
Introduction
Michelle Berlin M.D., M.P.H. an Oregon Health and Sciences University (OHSU) physician and researcher,
founded the Policy Advisory Toward Health (PATH) for women for women in 2004. PATH for women was a
response to the critical need for current, evidence-based information concerning women’s health for use
toward policy implementation and it is now a strategic partnership between the OHSU Center for Women’s
Health (CWH) and Portland State University’s (PSU) Women, Gender, and Sexuality Studies Department
(WGSS). PATH for women’s revised mission is to provide accurate, high-quality community driven research,
data, and analysis to inform women’s health policy and to serve as an independent source of data, analysis,
and coalition capacity-building for the public, advocates, and policymakers.

PATH for women has expanded from its original emphasis on creating and translating scientific research to
inform women’s health policy to include coalition capacity building and community outreach. As a result,
PATH for women has two divisions (see Appendix A). One focuses on research and the other focuses on
outreach. The outreach division is housed at WGSS and it aims to develop meaningful relationships with
interested community members, community organizations, public health professionals, educators, and
policymakers regarding issues facing women in Oregon, such as Women with Diabetes and Women with
First Trimester Prenatal Care. The outreach division draws its evidenced-based health related information
from the Making the Grade on Women’s Health: A National and State-by-State Report Card (Report
Card).

The Report Card has been published since 2000. The 5th edition, and most current Report Card evaluates 34
health status and 68 health policy indicators and assesses progress in reaching key benchmarks and policy
objectives for each state and for the nation as a whole. For example, according to the Report Card Oregon is
currently demonstrating a failing grade in two indicators: Women with Diabetes and Women with First
Trimester Prenatal Care.

The research division is housed in CWH where Michelle is a lead author of the aforementioned Report Card
(see http://hrc.nwlc.org/). The research division aims to serve as a national and regional resource for data
analysis, including the provision of accurate and current research concerning women’s health and evidence-
based analysis of key issues that specifically affect efficiency, cost, and outcomes of the health of women.




                                                                                                      Page | 1
Since 2004, the outreach arm of PATH for women has:

     Identified key areas in women's health with policy impact and developed materials for use by
      community groups, local organizations, and the public to influence policy development and
      implementation

     Interpreted the results of health studies for policymakers, the media, and the public

     Analyzed and translated existing evidence-based research for the public and policymakers


Purpose of the Stakeholder Analysis
Traditionally stakeholders are known as “any person, group, or organization that can place a claim on the
organization’s attention, resources, or output, or that is affected by that output” (Bryson, 2004a, p. 35).
Stakeholders are important because social and economic issues are complex problems that have mutiple
causes, are hard to define, have no easy solutions, and attempts to deal with these problems may lead to
unintended consequences (Camillus, 2008). These problems require multiple actors and mutiple strategies to
create sustainable solutions (Bryson, 2004b; Camillus, 2008). Therefore, it is crucial that organizations, such as
PATH for women, take into account all of its stakholders as it attempts to solve the problems highlighted by
the Report Card by building support for coalitions that are organized around these issues.

A stakeholder analysis “is a process of systematically gathering and analyzing qualitative information to
determine whose interests should be taken into account when developing and/or implementing a policy or
program” (Schmeer, 1999). In other words, stakeholder analysis is a tool that allows an organization to
identify key actors, such as decision makers and those affected by an issue, then through stakeholder
management identify opportunities for creative problem solving and gain support for those initiatives.

Stakeholder analyses can also guide an organization’s strategic planning processes (Brugha & Varvasovszky,
2000; Bryson, 2004b). Bryson (2004b) believes “…that strategic management processes that employ a
reasonable number of competently done stakeholder analyses are more likely to be successful – that is, meet
mandates, fulfill missions, and create public value – than those that do not.” PATH for women is in the midst
of creating its 2012-2015 strategic plan and its 2012-2013 organizational strategic communications plan. The
results of this stakeholder analysis will be incorporated into its strategic plan.




                                                                                                         Page | 2
Scope of the stakeholder analysis
By third quarter 2013, PATH for women would like to forge strategic partnerships with coalitions that address
two issues: improving the health of women and their children during the first trimester, and preventing and
improving care for women with diabetes. PATH for women will align with these existing coalitions, and will
support them by assisting with the recruitment of potential coalition members, translating research upon
request, and training coalition members on how to use qualitative data to support their policy initiatives.
PATH for women’s staff plan to identify the appropriate coalitions as part of their duties. Therefore, this
stakeholder analysis supports PATH for women’s goal by identifying and prioritizing potential coalition
members that PATH for women can recruit for the existing coalitions.


Method(s)
The goal of this stakeholder analysis was primarily to identify stakeholders, gather their contact information,
and prioritize them for PATH for women’s coalition capacity building efforts. Accordingly, the steps followed
included identification of stakeholder, information gathering, categorization of stakeholders, development of
a stakeholder table, analysis of the stakeholder table, and prioritization of stakeholders.

Identification and Information Gathering
The identification and information gathering process of this stakeholder analysis relied on the knowledge of
PATH for women’s staff and secondary information. Specifically, the work group reviewed organizational
websites, advocacy reports, and annual summaries. There are some limitations to this method. The websites
and reports can be outdated and organizational interests may have changed, but these sources are excellent
for an initial report and this method was most appropriate for PATH for women’s strategic planning timeline.
Nevertheless, to increase the efficacy of the stakeholder analysis process PATH for women must integrate
additional steps such as a needs assessment. As a result, the work group developed a questionnaire (see
Appendix B) that PATH for women will use in the future to gain primary data on stakeholder interests. PATH
for women will also use this data to revise this report and future stakeholder analyses.

Lastly, PATH for women wanted a unique stakeholder scorecard that was grounded in feminist prinicples and
focused less on power rankings and resource levels, and more on relationships, stakeholder needs, and those
who would be affected the most by the coaltion. As a result, I conducted a literature review (see Appendix C).
Based on the literature review I developed a list of characteristics and created a stakeholder table.




                                                                                                       Page | 3
Prioritization and Analysis of the Stakeholder Table
Each stakeholder was scored. The characteristics were assigned a numerical value

                 Yes = 1 and No = 01

                 High = 3, Medium = 2, and Low = 1

The total number of indicators that each organization addressed through its strategic plans or current
programming was also added to the individual scores.

The data was also analyzed in order to address the following questions:

                 Regional representation and balance

                 Legislative capacity

                 The number of indicators that the organization addresses

                 Level of reporting or focus on the issue

                 Community organization and nonprofit representation

                 Trade association representation

                 Research capacity

                 Government organization or program representation

                 Direct service provider involvement in the issue

                 Size of organization or department

                 Emphasis on socio-demographic issues

The completed stakeholder tables are included in Appendix D.




1   Except for the rural versus urban category where Yes = 2 and No = 0.




                                                                                                         Page | 4
Results
Identification and Categorization
A list of 68 stakeholders for the diabetes coalition and 31 stakeholders for the first trimester prenatal care
coalition (see Appendix D). Stakeholders were then categorized into five sectors. These sectors are shown in
the following figure.

Figure 1: Stakeholder Map


                                                  Community
                                                 Organizations
                                                     and
                                                  Nonprofits



                                                                            Government
                         Trade
                                                                            Programs and
                      Associations
                                                                            Organizations

                                                  Coalitions




                               Hospitals and
                                                                    Research
                               Direct Service
                                                                    Programs
                                 Providers




                                                                                                      Page | 5
Key findings include:

             Many of the target stakeholders for both coalitions are large organizations(diabetes n = 32;
              prenatal care n = 18) versus small or medium

             Few of the target stakeholders are trade associations (diabetes n = 1; prenatal care n = 5)

             Most of the target stakeholders are community organizations (diabetes n = 41; prenatal care
              n = 12), closely followed by government programs and organizations (diabetes n = 12;
              prenatal care n = 9)

             Only 3 target stakeholders are in rural areas

             The target stakeholders have a high level of legislative capacity (diabetes = 94%; prenatal
                care = 87%)

Diabetes Data Analysis
Figure 2: Frequency of Stakeholders by Size

 35
               32
 30
                                                      25
 25

 20

 15                                                                    Total
                                  11
 10

  5

  0
             Large             Medium                Small




                                                                                                    Page | 6
Figure 3: Frequency of Stakeholder Group by Type

 45
                                 41
 40

 35
                                                   Count of Trade Association
 30
                                                   Count of Government Org. or
 25                                                Program

 20                                          18    Count of Community
                                                   Org./Nonprofit
 15                                                Count of Hospital/Direct
                        12
                                                   Services Provider
 10

  5
               1
  0


Figure 4: Distribution of Research Capacity




                   Medium
                    27%               High
                                                      High
                                      38%
                                                      Low
                                                      Medium


                       Low
                       35%




                                                                                 Page | 7
Figure 5: Distribution of Legislative Capacity




                                   4%              2%

                                                              High
                          94%                                 Low
                                                              Medium




                                        Intentionally Blank




                                                                       Page | 8
First Trimester Prenatal Care Data Analysis
Figure 6: Frequency of Stakeholders by Size

 20
              18
 18
 16
 14
 12
 10
                                                    8                   Total
  8
  6                                 5
  4
  2
  0
            Large              Medium              Small


Figure 7: Frequency of Stakeholder Group by Type



 16
                                        14
 14
                               12
 12                                                        Count of Trade Assoication

 10                                                        Count of Government Org. or
                       9
                                                           Program
  8
                                                           Count of Community
  6                                                        Org./Nonprofit
               5                                           Count of Hospitals/Direct
  4                                                        Services Provider

  2

  0




                                                                                         Page | 9
Figure 8: Distribution of Research Capacity




                     19%



                                                    High

                                          52%       Low
                                                    Medium

               29%




Figure 9: Distribution of Legislative Capacity



                           3%
                  10%




                                                 High
                                                 Low
                                                 Medium



                                87%




                                                             Page | 10
Prioritization and Analysis of the Stakeholder Table
The stakeholders that were ranked in the top 15% (n=68) for the diabetes coalition and the top 30% (n=31)
of the first trimester prenatal care stakeholders are outlined in Tables 1 and 2. The sample size was not large
enough for more sophisticated statistical analyses. For example, an attempt to take the top 30% of
stakeholders in each category revealed that there is only one trade association, and that all of the government
organizations are large organizations.

Nevertheless, there are steps that PATH for women could take to ensure that its initial outreach efforts are
balanced. For instance, it would make sense for PATH for women to invite organizations that may not have
been in the top 10 for each issue. For example, stakeholders from rural areas may be of more interest than
those from urban areas despite their score.

                                            Intentionally Blank




                                                                                                      Page | 11
Table 1: Potential Diabetes Coalition Members

    Organization                Size                     Category          Score

 Oregon Public
 Health Division,
                                                Hospital/Direct Services
 Oregon Diabetes and   Medium                                               14
                                                Provider
 Heart Disease &
 Stroke Prevention

 OPHD, Health
 Promotion &                                    Government Program or
                       Medium                                               14
 Chronic Disease                                Organization
 Prevention

 African American                               Community                   13
                       Small
 Health Coalition                               Organization/Nonprofit

 Oregon Office of                               Hospital/Direct Services
                       Medium                                               13
 Minority Health                                Provider

 Douglas County                                 Community
                       Large                                                11
 Health Department                              Organization/Nonprofit

 Health Promotion &
                                                Government Program or
 Chronic Disease       Large                                                11
                                                Organization
 Prevention Oregon

 March of Dimes,
                                                Community
 Greater Oregon        Medium                                               11
                                                Organization/Nonprofit
 Chapter

 Sea Mar Community                              Hospital/Direct Services
                       Large                                                11
 Health Centers                                 Provider

                                                Government Program or
                       Large                                                11
 Wisewoman Program                              Organization

 Village Gardens                                Community                    8
                       Medium
                                                Organization/Nonprofit




                                                                                   Page | 12
Table 2: Potential First Trimester Prenatal Care Coalition Members

    Organization                  Size                   Category          Score

Marion Co Health Dept.   Large                  Government Program or       14
                                                Organization

Douglas County Health    Large                  Government Program or       13
Department                                      Organization

March of Dimes,          Medium                 Community                   13
Greater Oregon Chapter                          Organization/Nonprofit

Department of Human      Large                                              12
Services Women's &                              Government Program or
Reproductive Health                             Organization
Program

Providence Women and     Large                                              12
                                                Hospital/Direct Services
Children's Health and
                                                Provider
Research Center

Wasco County Health      Large                                              12
                                                Government Program or
Department-Women's
                                                Organization
Health

ACOG                     Large                  Trade Association           11

NARAL                    Medium                 Community                   11
                                                Organization/Nonprofit

Oregon Office of         Large                  Government Program or       11
Minority Health                                 Organization

Oregon Women's           Large                  Government Program or       11
Commission                                      Organization

Planned Parenthood of    Large                                              11
                                                Community
the
                                                Organization/Nonprofit
Columbia/Willamette




                                                                                   Page | 13
Stakeholder Management: Strategies and Recommendations
This stakeholder analysis is only effective if PATH for women leverages the results and creates a stakeholder
management process. Stakeholder management should be continual and should include regular updates to the
stakeholder analysis to identify new stakeholders, changes to current stakeholders, and to incorporate new
information that current management efforts produce.

Strategies
Engagement and Management

The Clarkson Centre for Business Ethics (1999) outlines seven principles of stakeholder management.
Organizations should

              Acknowledge stakeholders and actively monitor their concerns

              Listen to and openly communicate with stakeholders about their concerns, contributions,
               and any risks associated with their relationship to the organization

              Adopt business processes and an organizational culture that align with the recommendations
               of, capacity, and need of their stakeholders

              Recognize that stakeholders are related to each other, as well as their organizations

              Work or collaborate with stakeholders to ensure that the organization’s goals and activities
               do no harm and if harm is unavoidable that it is minimal and the results are
               mitigated/compensated

              Avoid activities that violate the ethical principles of its stakeholders and/or human rights

              Acknowledge the potential for legal and ethical conflicts and create processes to addresses
               these conflicts such as reporting, incentives, and third party review.

In order to meet these obligations PATH for women must conduct the above referenced needs assessment
quickly. This will ensure that PATH for women can meet the needs of all of its stakeholders, not just those with
whom the staff has previously communicated or those who are selected to become coalition members. PATH
for women should also communicate continuously with the coalitions and other stakeholders. Constant
communication will create transparency and give stakeholders the opportunity to learn about PATH for
women. Communication will also ensure that there is a strong relationship among PATH for women and the
coalitions that it intends to support since dialogue will foster trust, build credibility, and help clarify goals and
expectations. To start, PATH for women should conduct short presentations to each coalition; provide a clear
description of their roles and responsibilities, and an overview of both PATH for women’s objectives and the
Report Card.


                                                                                                          Page | 14
Monitoring and Evaluation

PATH for women should engage in continual systematic and low-impact data collection. Tracking the number
of coalition invitations sent versus positive responses. In addition, evaluations at coalition meetings, brief e-
mail surveys, and continual conversations with stakeholders can provide a baseline of stakeholder awareness
and understanding of PATH for women’s value to the coalitions.

Conclusions, Recommendations, and Implications
PATH for women must also empower the members of the coalition. PATH for women is uniquely capable of
providing relevant and timely evidenced based data to its community members. Furthermore, PATH for
women has expertise in translating research into effective programmatic policy, and bridging the information
gap between researchers, service providers, and community organizations.

Empowering coalition members would require PATH for women to provide access to its resources and skills,
and train coalition members so that they can develop the capacity to request research when needed and
incorporate evidenced-based research in their interventions and advocacy efforts. Additionally, PATH for
women should facilitate and promote a shared understanding the root causes of the issues and collective
approaches to producing efficient and effective policies and interventions.




                                                                                                        Page | 15
Bibliography
Brugha, R., & Varvasovszky, Z. (2000). Stakeholder analysis: a review. Health Policy and Planning, 15(3), 239-
        246.

Bryson, J. M. (2004). Strategic planning for public and nonprofit organizations: a guide to strengthening and sustaining
        organizational achievement (3 ed.). San Francisco, CA: Jossey-Bass.

Bryson, J. M. (2004). What to do when stakeholders matter. Public Management Review, 6(1), 21-53.

Bryson, J. M. (2004). What to do when Stakeholders matter. Public Management Review, 6(1), 21-53.

Burton, B. K., & Dunn, C. P. (1996). Feminist ethics as moral grounding for stakeholder theory. Business
        Ethics Quarterly, 6(2), 133-147.

Camillus, J. C. (2008, January 1). Strategy as a wicked problem. Harvard Business Review, 86(5), pp. 98-101.

Colorado Nonprofit Association. (2011, July). Nonprofit help desk, faqs and resources: communications. Retrieved
       July 23, 2012, from Colorado Nonprofit Association : http://www.coloradononprofits.org/help-
       desk-resources/nonprofit-help-desk/faqs-resources/communications/

Communcation Partners. (n.d.). Strategic Communication: communication partners. Retrieved August 12, 2012, from
     Communications Partners: http://www.communipartners.com/Strategic_Communication.html

Donaldson, T., & Preston, L. E. (1995). The stakeholder theory of the corporation: concepts, evidence, and
       implications. The Academy of Management Review, 20(1), 65-91 .

Institute for Media, Policy and Civil Society. (2005, Winter). Plan the work: strategic commication planning
         for not-for-profit organizations. Handbook. Montreal, Canada: Centre for Community Organizations.

McGuire, M. (2002). Managing networks: propositions on what managers do and why they do it. Public
      Administration Review, 62(5), 599-609.

Oregon Office of Rural Health. (n.d.). Rural definitions: Oregon Office of Rural Health. Retrieved August 27, 2012,
       from OHSU: Oregon Office of Rural Health: http://www.ohsu.edu/xd/outreach/oregon-rural-
       health/data/rural-definitions/index.cfm

Patterson, S. J., & Radtke, J. M. (2009). Strategic communications for nonprofit organization: seven steps to creating a
        successful plan (2 ed.). Hoboken, NJ: John Wiley & Sons.

Poderis, J. B. (2011). Fund-raising planning: developing a communications strategy for the development operation. Retrieved
         June 13, 2012, from Tony Poderis Raise-funds.com: http://www.raise-funds.com/2004/developing-
         a-communications-strategy-for-the-development-operation/


                                                                                                                    Page | 16
Schmeer, K. (1999). Policy toolkit for strengthening health sector reform. In Stakeholder analysis guidelines .
       Bethesda, MD: Abt Associates, Inc.

Schwartz, N. E. (2010). Getting attention nonprofit marketing plan template. Retrieved June 12, 2012, from Getting
       Attention: http://gettingattention.org/nonprofit-marketing/nonprofit-marketing-plan-template.html

The Clarkson Centre for Business Ethics. (1999). Principles of stakeholder management. Retrieved August 12, 2012,
        from Rotman School of Business Education:
        http://www.rotman.utoronto.ca/ccbe/Other/Principles%20of%20Stakeholder%20Management.pdf

W.K. Kellogg Foundation. (n.d.). Knowledge center: template for strategic communications plan. Retrieved June 13,
       2012, from W.K. Kellogg Foundation: http://www.wkkf.org/knowledge-
       center/resources/2006/01/Template-For-Strategic-Communications-Plan.aspx

Wicks, A. C., Gilbert, D. R., & Freeman, R. E. (1994). A feminist reinterpretation of the stakeholder concept.
        Business Ethics Quarterly, 4(4), 475-497.




                                                                                                            Page | 17
Appendix A
Organizational Framework




                           PATH for
                           women
                                           Outreach
             Research
                                          Jamie Ross, PhD
     Michelle Berlin, MD, MPH
                                         Torrie Fields, MPH




                                                              Page | 18
Appendix B
Needs Assessment
PATH for women–a research translation, data analysis, and community outreach program–requests your
engagement and opinions in order to better serve your needs. Based on your work on public health and
community issues generally or women’s health issues specifically you have been identified as a potential
collaborator.

PATH for women draws its evidenced based health related information from the Making the Grade on
Women’s Health: A National and State-by-State Report Card and our hope is to provide you with relevant
information that you can easily use to support your organization's grant applications, community
interventions, advocacy and/or legislative goals.

We designed this survey to gain a broader understanding of the following: your organization's needs; its
interests; your level of interest in becoming involved with PATH for women's work; and your views on what
are the priority areas in the continued development of PATH for women's work. We encourage you to
forward the survey to colleagues who are interested in women's healthcare issues.

Your feedback is important to us, so please take a moment to help introduce yourself to us, and to share with
us your views about PATH for women's work plans to support your efforts to improve the quality of life for
women in Oregon, and to strengthen the evidence and knowledge base for women's health issues.

You can also learn about the Report Card at http://hrc.nwlc.org and about PATH for women at
www.pdx.edu/ws/PATHforwomen. If you have questions or concerns, please contact Torrie Fields, PATH
for women Co-Director of Outreach, at tkfields@pdx.edu or (503) 922-3270. Thank you for your
participation!

* Required




                                                                                                   Page | 19
We gather and analyze research on the following status indicators. What research data would be
most beneficial for your initiatives? *Please select all that apply

    Women's Access to Health Care Services (Percentage Of Women Who Lack Health Insurance, Those
    Who Live in Communities Without Enough Primary Care Providers, and Women’s Access to Prenatal
    Care and Abortion Services)

     Addressing Wellness and Prevention (Screening, Personal Behaviors)

    Key Causes of Death (Key Causes of Death, Chronic Conditions, Reproductive Health, Mental Health,
    and Violence Against Women)

     Living in a Healthy Community (Overall Health, Economic Security and Education)

We gather and analyze research on the following policy indicators. What research data would be
most beneficial for your initiatives? *Please select all that apply

    Women's Access to Health Care Services (Access to Health Insurance & Services, Methods to Expand
Medicaid Enrollment, Access to Specific Services)

     Wellness and Prevention (Screening Coverage Mandates, Prevention, Nutrition, Smoking)

     Living In a Healthy Community (Overall Health, Economic Security and Education, Anti-
Discrimination, Gun Control)

     Demographic Data (Population Data, Household Data)

     Health and Socioeconomic Disparities




                                                                                             Page | 20
Would you be interested in future collaboration with PATH for women in any of the following
categories? *

     Be a source of evidenced based women's health research

     Coalition Building

     Identifying research questions that need to be answered

     Development of policy proposals by providing qualitative evidence and case studies

     Other:

Optional: If you would like additional information about PATH for women, please provide your

contact information below.

 Submit




                                                                                          Page | 21
Appendix C
Literature Review: Annotated Bibliography
Buchholz, R. A., & Rosenthal, S. B. (2005). Toward a contemporary conceptual framework for stakeholder
       theory. Journal of Business Ethics, 58, 137–148. doi:10.1007/s10551-005-1393-8

According to the article, due to atomic individualism, there is no possibility of developing a true community
or society or any true relationship between stakeholders and a corporation. The authors describe atomic
individualism as the view that individuals as separate and isolated units, and society as nothing more than a
sum of individuals. In contrast, the authors advocate for a relational view of corporations and stakeholders
and believe that such a view would encourage enriching and nurturing relationships between the two entities.
The authors suggest that feminist theory is not enough to alter the landscape. They claim that feminist theory
provides the social context but lacks a conceptual framework. They suggest supplementing the feminist
theory with philosophy of pragmatism. Unlike atomic individualism, pragmatism sees the individual as
inherently social, aware of others and in possession of the ability to adjust behaviors and perspectives as part
of the social process. The result would be that corporations would view stakeholders as a core part of their
identities, shift their understanding of their relationship to one that is grounded in responsibility instead of
contractual obligation, and view itself as part of a network or community.

Burton, B.K., and Dunn, C.P. 1996. Stakeholder interests and community groups: a new view. Paper
        presented at the International Association for Business and Society Annual Meetings.

This paper grounds stakeholder theory in feminist theory, and believes that managers who embrace this shift
in perspective will re-conceptualize their relationships with stakeholders. For example it will them to desire an
in increase in the quality of their relationships with stakeholders and to create concrete relationships that
reflect a myriad of perspectives instead of relying on the abstract and ambiguous terms such as the public and
community.

Burton, B. K., & Dunn, C. P. (1996). Feminist ethics as moral grounding for stakeholder theory. Business
        Ethics Quarterly, 6(2), 133-147. Retrieved from http://www.jstor.org/stable/3857619

In this article the authors point out that traditional stakeholder theory focuses on the relationship of the
stakeholder to a firm but fails to discuss the relationships that these stakeholders have to each other.
According to the article, this classical framework also fails to include a moral framework to ground how firms
deal with stakeholders. The authors suggest that feminist theory, specifically feminist ethical principles such as
the ethics of care could fill this gap.




                                                                                                       Page | 22
Elms, H., Berman, S., & Wicks, A. C. (2002). Ethics and incentives: an evaluation and development of
       stakeholder theory in the health care industry. Business Ethics Quarterly,12(4), 413-432. Retrieved from
       http://www.jstor.org/stable/3857993

This provides a general overview of stakeholder theory. It also uses a qualitative case study to argue that there
is a critical link between ethics and strategic decision-making. The authors then suggest that ethical
frameworks should be employed at the start of the stakeholder engagement and management process, not
just during stakeholder prioritization. According to the authors, who we include and exclude is guided by
incentives as well as personal beliefs.

Gilbert, D. R., Jr., Wicks, A. C., & Freeman, E. R. (1994). A feminist reinterpretation of the stakeholder
         concept. Business Ethics Quarterly, 4(4), 475-497. Retrieved from http://www.jstor.org/stable/3857345

This overall aim of this article is to show the limitations of current stakeholder theory and advocate melding
the business practices with a feminist theoretical framework. The authors argue that stakeholder theory is
grounded in masculine assumptions that limit how firms think about the role stakeholders and the
information that stakeholders provide. The authors use the lens and language of feminist scholars to interpret
and redefine key stakeholder concepts such the firm, and the identity of a stakeholder and the ideal outcomes
of stakeholder management processes.

McGuire, M. (2002). Managing networks: propositions on what managers do and why they do it. Public
      Administration Review, 62(5), 599-609. doi:10.1111/1540-6210.00240

This article seeks to explain how successful managers create coalitions and gain the support they need for key
initiatives. According to the author, managers undertake four tasks (framing, mobilization, synthesizing, and
activation) while engaging and managing stakeholders. The article describes these tasks, explains their
importance, and then attempts to identify the environmental conditions that enhance or detract from these
four tasks. The author ultimately suggests that communication and transparency are critical to successfully
stakeholder engagement and management.

Preston, L. E., & Donaldson, T. (1995). The stakeholder theory of the corporation: concepts, evidence, and
        implications. Academy of Management Review, 20(1), 65-91. doi:10.2307/258887

The authors provide an in-depth review of stakeholder theory, evaluates the utility and accuracy of current
theory, and suggests alternative approaches. Ultimately, the authors argue that stakeholder theory is
descriptive, instrumental, and normative. It is descriptive because it describes the corporation, it is
instrumental because it provides a framework for examining the possible relationship between the stakeholder
and corporate success, and it is normative because it examines the function of the corporation and the moral
and philosophical guidelines of the corporation’s operation.




                                                                                                       Page | 23
Rowley, T. J. (1997). Moving beyond dyadic ties: a network theory of stakeholder influences. Academy of
        Management Review, 22(4), 887-910. doi:10.2307/259248

This article suggests that stakeholder relationships have evolved and that organizations can no longer answer
to individual stakeholders but instead must manage their relationships with stakeholder networks. The author
then describes how these networks of stakeholders can influence an organization and uses social network
analysis to provide a theoretical base for identifying and managing multiple interdependent stakeholder
demands.




                                                                                                    Page | 24
Appendix D
Definitions of Stakeholder Characteristics and Instructions for Filling in Stakeholder
Table
               Number of indicators: This is the sum of the Report Card indicators associated with this
                organization. The organizations have been cross-referenced with indicators that are
                associated with the issues of diabetes and first trimester prenatal care. Some of them are
                associated with multiple indicators

               Rural (Yes/No): Yes – The organization or its head office is located in a geographic area 10
                or more miles from a population center of 40,000 or more. 2 No – does not meet these
                criteria or has multiple offices and service areas so a rural/urban distinction is not possible3

               Possess Legislative Capability/Intent (High/Med/Low): High – includes organizations that
                have an employee dedicated to lobbying or government relations or have 2012-2013 policy
                ideas explicitly listed on their website. Medium– includes organization that do not have a
                dedicated employee for lobbying or government relations but there is some overall effort or
                there is outdated policy ideas listed on their website. Low– includes organizations that have
                neither an employee nor action items nor policy ideas/initiatives that it supports

               Level of Reporting/Focus e.g., grants, coalition memberships (High/ Med/ Low): High –
                issue explicitly mentioned as a focus on website or other publicly available material such as
                grant material. Medium – issue not explicitly listed as a focus but other program information
                shows recent support or focus for issue related initiatives. Low – issue relevant to
                organization's focus but nothing on website indicates that it is a current objective or that
                there has been recent support for the issue




2Source (Oregon Office of Rural Health) Oregon Office of Rural Health. (n.d.). Rural definitions: Oregon Office of Rural
Health. Retrieved August 27, 2012, from OHSU: Oregon Office of Rural Health:
http://www.ohsu.edu/xd/outreach/oregon-rural-health/data/rural-definitions/index.cfm
3A list of Oregon zip codes and their Office of Rural Health urban/rural designation which were used in this ranking can
be found at http://www.ohsu.edu/xd/outreach/oregon-rural-health/data/rural-definitions/upload/List-of-OR-Zip-
Codes-and-ORH-Designations.pdf




                                                                                                               Page | 25
 Community Organizations/Nonprofits (Yes/No): Yes – a small local nonprofit, or a
  national nonprofit that has a local chapter e.g., March of Dimes, or a grassroots organization
  located in and predominantly serves a specific region or community and does not provide
  clinical services. No – does not meet these criteria

 Trade Association (Yes/No): Yes – a private and at times nonprofit organization whose
  primary objective it to support a specific group of professionals e.g., the American College
  of Surgeons. No – does not meet these criteria

 Research Capacity (High/Medium/Low): High –– includes organizations that are dedicated
  to conducting research. Medium – these organizations are not dedicated to research but have
  quantitative or qualitative data to provide. Low – may not be actively gathering data or have
  the capacity to make the data usable

 Government Program or Organization (Yes/No): Yes – A government organization,
  department or program e.g., DHS. No – does not meet these criteria

 Hospital/Clinical Direct Services Provider (Yes/No): Yes – Provides clinical services even if
  they are not specifically related to the issue but not as part of a government program or
  community program. No – does not meet these criteria

 Size of the Organization: Reflects the number of administrative staff (including volunteers).
  If the organization has a large and stable volunteer force then they are listed as a large
  organization. For example, Wallace Medical has a small number of dedicated staff, but it also
  has a large number of volunteers who consistently work for the organization. Therefore, it is
  listed as a large organization. In addition, departments such as the Women's & Reproductive
  Health Program is part of a state agency is listed as a large organization because of the
  overall size of the organization despite the fact that the section specifically has 4 employees

        o   Small: 0-15 employees

        o   Medium: 15-30 employees

        o   Large: 30+ employees

 Focus on Socio-demographic Issues (Yes/No): Yes – a focus on health disparities and issues
  of poverty, class, gender, and access. No – does not meet these criteria




                                                                                       Page | 26
Stakeholder Table (Diabetes)
                                                                                                                                                                                     Contact Information                                                                                                                                                                                                                   Stakeholder Type                                                                 Health Disparity Focus
                          Organization                            Agency Contact Last     Agency Contact First                         Title                                Phone                                  E-mail              Assistant/Alt Contact's Name and Number         Assistant/Alt Contact's E-mail   Number of    Rural (Yes/No)       Possesess              Level of        Community           Trade          Research Capacity   Government Org. Hospital/Clinical Size Department      Focus on Socio-         Score
                                                                        Name                    Name                                                                                                                                                                                                                    indicators                        Legislative       Reporting/Focus     Org./Nonprofit    Association      (High/Medium/Low)      or Program     Direct Services or Organization     demographic Issues
                                                                                                                                                                                                                                                                                                                                                       Capability/Intent       e.g., grants,       (Yes/No)        (Yes/No)                                (Yes/No)     Provider (Yes/No) (Large/Medium/S          (Yes/No)
                                                                                                                                                                                                                                                                                                                                                       (High/Med/Low)            coalition                                                                                                      mall)
                                                                                                                                                                                                                                                                                                                                                                              memberships
                                                                                                                                                                                                                                                                                                                                                                            (High/ Med/ Low)

1,000 Friends of Oregon                                         Sulzen                  Tara                     Outreach Coordinator                              503-497-1000 ext 137      tara@friends.org                                                                                                               2             No          Low                  Low                 Yes               No             Low                     No              No               Small              Yes                          4
2 Roads Crossing Healthcare, PC                                 Saeks, PhD, LAc         Stephen D.               Owner                                             503-617-0450              dr.saeks@2roadscrossing.com                                                                                                    2             No          Low                  Low                 No                No             Low                     No              Yes              Small              Yes                          4
African American Health Coalition                               Moore                   Nyla                     Program Coordinator                               503-413-1850              nylam@aahc-portland.org                                                                                                        6             No          High                 High                Yes               No             Medium                  No              No               Small              Yes                          13
American Cancer Society                                         Kensok                  Alissa                   Oregon Grassroots Relationship Mgr.               503-795-3926              Alissa.Kensok@cancer.org                                                                                                       2             No          High                 Low                 Yes               No             High                    No              No               Large              Yes                           8
American Heart Association                                      Tama-Sweet              Stephanie                Government Relations Director                     503-595-2278              Stephanie.Tama-Sweet@heart.org                                                                                                 5             No          High                 High                Yes               No             High                    No              No               Large              Yes                          13
Benton County                                                   Kotyo                   Margaret                 Administrative Manager                            541-766-6800                                                      Teresa Farley, 541-766-6800                     teresa.farley@co.benton.or.us          1             No          High                 High                No                No             Medium                  Yes             No               Large              Yes                           8
                                                                                                                                                                                                                                     Susan Peithman (Statewide Advocate),
Bicycle Transportation Alliance                                 Kransky                 Gerik                    Advocacy Director                                 503-226-0676, ext 11      gerik@btaoregon.org                     (503) 226-0676 x18                              susan@btaoregon.org                    2             No          High                 Low                 Yes               No             Low                     No              No               Small              Yes                          6
CareOregon                                                      Taylor                  Martin                   Dir. of Public Policy & Member Centricity         503-416-4100, ext 3690    taylorm@careoregon .org                                                                                                        1             No          High                 High                Yes               No             High                    No              No               Large              Yes                          9
Casey Eye Institute at OHSU                                                                                      Outreach Coordinator                              503-418-1698              coughlka@ohsu.edu                                                                                                              1             No          High                 High                No                No             High                    No              Yes              Large              Yes                          9
Center for Health and Social Inequality Research, (PSU?)        Carlson                 Matthew                  Professor                                         503-725-9554              carlsonm@pdx.edu                                                                                                               3             No          High                 Low                 No                No             High                    No              No               Large              Yes                          8
Child Development & Rehabilitation Center, OHSU                 Krahn                   Gloria                   Executive Director                                503-494-8364              krahng@ohsu.edu                                                                                                                1             No          High                 Low                 No                No             High                    No              Yes              Large              Yes                          7
City of Portland Office of Sustainable Development              Anderson                Susan                    Director                                          503-823-7222              susananderson@ci.portland.or.us                                                                                                2             No          High                 Low                 No                No             High                    No              No               Large              Yes                          7
City Repair                                                     Van Meter               Mia                      Office and Volunteer Coordinator                  503-235-8946              info@cityrepair.org                                                                                                            2             No          High                 Low                 Yes               No             Low                     No              No               Small              Yes                          6
                                                                                                                                                                                                                                     Cindy Becker (Dir. Of Clackmas Health Dept.),
Clackamas County Health Department                              Franc                   Marti                    Public Health Services Manager                    503-655-8479              martifra@clackamas.or.us                503-650-5696                                    CBecker@co.clackamas.or.us             1             Yes         High                 High                No                No             Medium                  Yes             No               Large              Yes                          10
Coalition for a Livable Future                                  Gross                   Mara                     Policy Director                                   503-294-2889              mara@clfuture.org                                                                                                              2             No          High                 Low                 Yes               No             Low                     No              No               Small              Yes                          6
Columbia Land Trust                                             Costello                Amy                      Grants Manager                                    360-213-1213              acostello@columbialandtrust.org                                                                                                2             No          High                 Low                 Yes               No             Low                     No              No               Medium             Yes                          6
Community Services Consortium                                   Teem                    Dean                     Community Relations and Development Dir.          541-265-8505              dteem@communityservices.us                                                                                                     3             No          High                 High                Yes               No             Low                     No              No               Large              Yes                          9
Department of Human Services Oregon Genetics Program            Silvey                  Kerry                    Public Health Genetics Specialist                 541-346-2610              ksilvey@uoregon.edu                                                                                                            2             No          High                 High                No                No             High                    Yes             No               Large              Yes                          10
Douglas County Health Department                                Madison                 Peggy                    Health Department Administrator                   541-440-3563              pemadison@co.douglas.or.us                                                                                                     2             Yes         High                 High                No                No             Medium                  Yes             No               Large              Yes                          11
EarthShare Oregon                                               Wilson                  Jan                      Executive Director                                503-223-9015              jan@earthshare-oregon.org                                                                                                      2             No          High                 Low                 Yes               No             Low                     No              No               Small              Yes                          6
Environmental Public Health Tracking Program                    Chetock                 Tara                     Public Health Educator                            971-673-1496              tara.a.chetock@state.or.us                                                                                                     2             No          High                 Low                 No                No             High                    Yes             No               Large              Yes                          8
Free Clinic of SW Washington                                    Callahan                Patrick                  Diabetes Transitional Clinic Director             360-313-1395              patrick@freeclinics.org                                                                                                        2             No          High                 High                Yes               No             Medium                  No              No               Large              Yes                          9
Friends of Tryon Creek                                          Kreisman                Sarah                    Volunteer/Outreach Coordinator                    503-636-4398              sarah@tryonfriends.org                                                                                                         2             No          Medium               Low                 Yes               No             Low                     No              No               Small              Yes                          5
Geneforum                                                       Fowler                  Greg                     Executive Director                                503-636-3627              gfowler@geneforum.org                                                                                                          2             No          High                 Low                 Yes               No             Low                     No              No               Small              Yes                          6
Green Empowerment                                               Gauntlett               Dexter                   Program and Resource Development Manager          503-284-5774              dexter.gauntlett@greenempowerment.org                                                                                          1             No          High                 Low                 Yes               No             Low                     No              No               Small              Yes                          5
Groundwork Portland                                             Cohen                   Cassie L.                Executive Director/Program Director               503-662-2520              cassie@groundworkportland.org                                                                                                  2             No          High                 Low                 Yes               No             Low                     No              No               Small              Yes                          6
Growing Gardens                                                 Bender                  Rodney                   Gardens Programs Manager                          503-284-8420 ext. 101     rodney@growing-gardens.org                                                                                                     2             No          High                 Medium              Yes               No             Low                     No              No               Small              Yes                          7
                                                                                                                                                                                                                                     Vicky Buelow
                                                                                                                                                                                                                                     (Diabetes Program Research Analyst), 971-673-
Health Promotion & Chronic Disease Prevention Oregon            Hastings                Dana Drum                Chronic Disease Programs Manager                  971-673-0984              danna.d.hastings@state.or.us            0984                                            victoria.h.buelow@state.or.us          4             No          High                 High                No                No             High                    Yes             No               Large              No                           11
Josiah Hill III Clinic                                          Ueoka                   Kimie                    Program Manager                                   503-802-7389              kimie@jhillclinic.org                                                                                                          1             No          High                 Low                 No                No             High                    No              Yes              Small              Yes                          7

                                                                                                                                                                                                                                     Dr. Gregory A Nichols, Sr Investigator/Creator
Kaiser Permanente Center for Health Research                    Whitlock                Evelyn P.                Director of Evidence-based Medicine               503-335-2400              Evelyn.Whitlock@kpchr.org               Kaiser Permanente Northwest's Diabetes Registry Greg.Nichols@kpchr.org                 3             No          Low                  High                No                No             High                    No              No               Large              Yes                          8
Komen Breast Cancer Foundation                                  Brownmiller             Gail                     Director of Community Programs                    503-553-3674              gbrownmiller@komenoregon.org                                                                                                   1             No          High                 Low                 Yes               No             High                    No              No               Large              Yes                          7
                                                                                                                                                                                                                                     Dr. Kenneth Ward Director, Diabetes Research
Legacy Health Systems                                           Eskenazi                Leah                     Senior Manager Community Programs                 503-413-6778              leskenaz@lhs.org                        Legacy Research Institute, 503-413-5171         wkward@lhs.org                         1             No          High                 High                No                No             High                    No              Yes              Large              Yes                          9
                                                                                                                 State Director of Program Services & Public
March of Dimes, Greater Oregon Chapter                          Rogovoy                 Joanne                   Affairs                                           971-270-2885              jrogovoy@marchofdimes.com                                                                                                      4             No          High                 Medium              Yes               No             High                    No              No               Medium             Yes                          11
Marion Co Health Dept                                           Antonucci               Jeanne                   Program Supervisor                                503-588-5342              jantonucci@co.marion.or.us                                                                                                     1             Yes         High                 High                No                No             Medium                  Yes             No               Large              Yes                          10
Medicaid Health Information Technology (HIT) Project            Otter                   Susan                    Project Director                                  503-373-2176              Susan.otter@state.or.us                                                                                                        2             No          High                 Low                 No                No             Low                     Yes             No               Large              No                           5
Multnomah County Environmental Health Services                  Wickham                 Lila                     Director                                          503-988-3400 ext. 22404   lila.a.wickham@co.multnomah.or.us                                                                                              2             No          High                 Low                 No                No             Medium                  Yes             No               Large              Yes                          7
Multnomah County Health Dept- Chronic Liver Disease Project

NATIONAL INDIAN CHILD WELFARE ASSOCIATION                       Simmons                 David                    Director of Government Affairs and Advocacy       503-222-4044 ext. 119     dsimmons@nicwa.org                                                                                                             2             No          High                 Medium              Yes               No             Medium                  No              No               Large              Yes                           8
Native American Rehabilitation Association (NARA)               Goerl                   Alison                   Program Manager, Diabetes Prevention Program      503-230-9875 ext 334      agoerl@naranorthwest.org                Ruth Anne McGovern, (503) 230-9875 Ext 313      rmcgovern@naranorthwest.org            1             No          High                 Medium              No                No             Medium                  No              Yes              Large              Yes                           7
NAYA Family Center                                              Meier                   Julia                    Coalition of Communities of Color Coordinator     503-288-8177 ext. 295     juliam@nayapdx.org                                                                                                             2             No          High                 Medium              Yes               No             Medium                  No              No               Large              Yes                           8
Northwest Health Foundation                                     Johnson                 Kevin                    Community Partnerships                            503-220-1955              kevin@nwhf.org                                                                                                                 2             No          High                 Medium              Yes               No             High                    No              No               Medium             Yes                           9
Northwest Portland Area Indian Health Board                     Roberts                 Jim                      Policy Analyst                                    503-228-4185              jroberts@npaihb.org                                                                                                            2             No          High                 High                Yes               No             Medium                  No              No               Large              Yes                           9
Nursing Mothers Council of Oregon                               Rice                    Marion                   Workplace Lactation Support Service Coordinator   503-708-0707              marion@nursingmotherscounsel.org                                                                                               1             No          High                 Low                 No                No             Medium                  No              Yes              Small              Yes                           6
Oregon Department of Genetics                                   Roemmich                Bridget                  Program Coordinator                               971-673-0271              bridget.r.roemmich@state.or.us                                                                                                 2             No          High                 High                No                No             High                    Yes             No               Large              Yes                          10
Oregon Environmental Council                                    Coleman                 Jen                      Outreach Director                                 503-222-1963 ext. 105     jenc@oeconline.org                                                                                                             4             No          High                 Low                 Yes               No             Medium                  No              No               Medium             Yes                           9
Oregon Food Bank                                                Stubenvoll              Jon                      Director of Advocacy                              503-282-0555 ext. 3380    jstubenvoll@oregonfoodbank.org                                                                                                 1             No          High                 Medium              Yes               No             Medium                  No              No               Small              Yes                           7
Oregon Hunger Relief Task Force                                 Whitney-Wise            Patti                    Executive Director                                503-595-5501, Ext. 302    patti@oregonhunger.org                                                                                                         1             No          High                 Medium              Yes               No             Medium                  No              No               Small              Yes                           7
                                                                                                                 Director of Health Policy and Government
Oregon Nurses Association                                        Baessler               Sarah                    Relations                                         503-293-0011 ext. 342     baessler@oregonrn.org                                                                                                          1             No          High                 Medium              No                Yes            Medium                  No              No               Large              Yes                          7
Oregon Office of Minority Health                                 Tillman                Tricia                   Administrator                                     971-673-1285              tricia.tillman@state.or.us                                                                                                     5             No          High                 High                No                No             High                    Yes             No               Large              Yes                          13
Oregon Public Health Division, Oregon Diabetes and Heart Disease
& Stroke Prevention                                              Anderson               Jean                     Program Manager                                   971-673-0984              jean.r.anderson@state.or.u                                                                                                     6             No          High                 High                No                No             High                    Yes             No               Large              Yes                          14
                                                                                                                                                                                                                                     Vicky Buelow, Diabetes Program Research
OPHD, Health Promotion & Chronic Disease Prevention             Aird                    Kirsten                  Policy Lead                                       971-673-1053              kirsten.g.aird@state.or.us              Analyst, 971-673-0984                           victoria.h.buelow@state.or.us          6             No          High                 High                No                No             High                    Yes             No               Large              Yes                          14
Oregon Women's Commission                                       Petit                   Sunny                    Chair                                             503-302-9725              OACO.mail@state.or.us                                                                                                          4             No          High                 Low                 No                No             Medium                  Yes             No               Large              Yes                           9
OSPIRG                                                          Titus                   Julie                    Development Director                              503-231-4181 ext. 303      info@ospirg.org                                                                                                               3             No          High                 Low                 Yes               No             Low                     No              No               Small              Yes                           7
Partners for a Hunger-Free Oregon                               Whitney-Wise            Patti                    Executive Director                                503-595-5501, Ext. 302    patti@oregonhunger.org                                                                                                         1             No          High                 Medium              Yes               No             Medium                  No              No               Small              Yes                           7
Porltand Community Kitchens                                     Furbush                 Jocelyn                  Volunteer & Outreach Coordinator                  503-956-0672              jocelyn.furbush@gmail.com                                                                                                      1             No          High                 Medium              Yes               No             Low                     No              No               Small              Yes                           6
Portland Fruit Tree Project                                     Hatton                  Bob                      Program Coordinator                               503-284-6106              bob@portlandfruit.org                                                                                                          1             No          High                 Medium              Yes               No             Low                     No              No               Small              Yes                           6
Portland Plan                                                   Armstrong               Tom                      Program Coordinator                               503-823-3527              tom.armstrong@ci.portland.or.us                                                                                                3             No          High                 Low                 No                No             High                    No              No               Small              Yes                           8
Portland Police Bureau Sunshine Division                        South                   Kristi                   Development & Communications Manager              503-823-2116              kristi@sunshinedivision.org                                                                                                    1             No          High                 Low                 Yes               No             Low                     No              No               Small              Yes                           5

Providence Medical Group                                        Stephens                Elizabeth                Medical director, Providence Diabetes Education   503-215-6600              Elizabeth.Stephens@providence.org       Kathy Schwab, Program Manager (503) 215-6628                                           1             No          High                 High                No                No             High                    No              Yes              Large              Yes                           9
Samaritan Health Services                                       Meagher                 Patty                    Samaritan Diabetes Coalition Member               541-557-6414              pmeagher@samhealth.org                                                                                                         1             No          High                 High                No                No             High                    No              Yes              Large              Yes                           9
Sea Mar Community Health Centers                                Angulo                  Antoinette               Director, Preventive Health Services              206-764-4705              antoinetteangulo@seamarchc.org                                                                                                 1             Yes         High                 High                No                No             High                    No              Yes              Large              Yes                          11
Tobacco Prevention and Healthy Communities Coordinator,
Washington County DHHS                                          Bennett                 Carla                    Program Coordinator                               503-846-4544              Carla_Bennett@co.washington.or.us                                                                                              3             No          High                 Low                 No                No             High                    Yes             No               Large              Yes                           9
Upstream Public Health                                          Colon                   Claudia Arana            Health Equity Coordinator                         503-284-6390              claudia@upstreampublichealth.org                                                                                               3             No          High                 Low                 Yes               No             High                    No              No               Medium             Yes                           9
Village Gardens                                                 Baker                   Amber                    Program Director                                  503-927-0820              abaker@janusyouth.org                                                                                                          3             No          High                 Medium              Yes               No             Low                     No              No               Small              Yes                           8
                                                                                                                 External Relations and Executive Project
Wallace Medical Concern                                         Dill                    Tanja                    Manager                                           503-489-1760              tanjad@wallacemedical.org                                                                                                      1             No          High                 High                No                No             Medium                  No              Yes              Large              Yes                           8
Willamette Pedestrian Coalition                                 Routh                   Steph                    Executive Director                                503.223.1597              info@wpcwalks.org                                                                                                              2             No          High                 Low                 Yes               No             Low                     No              No               Small              Yes                           6
Wisdom of the Elders, Inc.                                      High Bear               Rose                     Co-founder                                        503-775-4014              rosehb@wisdomoftheelders.org                                                                                                   2             No          High                 High                Yes               No             Low                     No              No               Large              Yes                           8
Wisewoman Program                                               Dillon                  Wendy                    Program Manager                                   971-673-1367              wendy.j.dillon@state.or.us                                                                                                     5             No          High                 High                No                No             Low                     Yes             No               Large              Yes                          11
Zenger Farm                                                     Hale                    Prairie                  Community Involvement Coordinator                 503-282-4245              prairie@zengerfarm.org                                                                                                         3             No          High                 Medium              Yes               No             Low                     No              No               Medium             Yes                           8

Indicators                                                                         SCALE
Access to Diabetes-Related Services                                          No       equals      0
No Leisure-Time Physical Activity/Exercise                                  Yes       equals      1
Nutrition                                                                   High      equals      2
Obesity                                                                     Med       equals      1                                                                                                                                                                                                                                                                                                                                                                                                         Mean                     8.132352941
Eating 5 Fruits and Vegetables a Day                                        Low       equals      1                                                                                                                                                                                                                                                                                                                                                                                                         Max                           14
Diabetes                                                                                                                                                                                                                                                                                                                                                                                                                                                                                                    Min                            4
                                                                                                                                                                                                                                                                                                                                                                                                                                                                                                            Std Dev                  2.265275917
                                                                                                                                                                                                                                                                                                                                                                                                                                                                                                            Quartile 1st                      6.75
Gardenpartners is no longer operational                                                                                                                                                                                                                                                                                                                                                                                                                                                                     Quartile 3rd                   9




                                                                                                                                                                                                                                                                                                                                                                                                                                                                                                                                      Page | 27
Stakeholder Table (First Trimester Prenatal Care)
                                                                                                                                                                                  Contact Information                                                                                                                                                                                                                                    Stakeholder Type                                                                                               Health Disparity Focus
                          Organization                              Agency Contact Agency Contact                            Title                                 Phone                                 E-mail           Assistant/Alt Contact's Name and Number       Assistant/Alt Contact's E-mail   Number of    Rural (Yes/No)          Possesess Legislative   Level of Reporting/Focus e.g.,    Community Org./Nonprofit        Trade Assoication    Research Capacity    Government Org. or    Hospitals/Clinical     Size of Organization        Focus on Socio-         Score
                                                                      Last Name      First Name                                                                                                                                                                                                          indicators                             Capability/Intent     grants, colaition memberships           (Yes/No)                       (Yes/No)        (High/Medium/Low )    Program (Yes/No)     Services Provider     (Large/Medium/Small)       demographic Issues
                                                                                                                                                                                                                                                                                                                                                (High/Med/Low)               (High/ Med/ Low)                                                                                                                (Yes/No)                                          (Yes/No)




ABC House                                                           Read              Jennifer      Community Educator                                    541-926-2203               educator@abchouse.org                                                                                                   1             No          High                           Low                              Yes                         No                       Low                   No                   No                    Medium                   Yes                            5
ACOG                                                                Palacio, MD       Peter E.      Oregon Chair                                          541-385-8050               drpalacio@bendobgyn.net                                                                                                 5             No          High                           High                             No                          Yes                      Low                   No                   No                    Large                    Yes                            11
American Association Of University Women                            Haus               Betty        Public Policy Co-Chair                                503-363-7031               public.policy@aauw-oregon.org                                                                                           3             No          High                           Low                              Yes                         No                       Medium                No                   No                    Small                    Yes                            8
Center for Improvement of Child & Family Services, Portland State
University                                                          Cahn              Katharine     Executive Director                                    503-725-8122               cahnk@pdx.edu                                                                                                           1             No          Low                            Low                              No                          No                       High                  No                   No                    Large                    Yes                            4
Child and Adolescent Health Measurement Initiative (CAHMI)          Smilanich-Rose    Jana          Program Administrator                                 503-494-1862               smilanic@ohsu.edu                                                                                                       1             No          High                           Low                              No                          No                       High                  No                   No                    Large                    Yes                            6
Child Development & Rehabilitation Center, OHSU                     Krahn             Gloria        Executive Director                                    503-494-8364               krahng@ohsu.edu                                                                                                         1             No          High                           Low                              No                          No                       High                  No                   Yes                   Large                    Yes                            7
Children's Relief Nursery                                           Ward              Karen         Interim Executive Director                            503-595-4519
              karenw@crn4kids.org                                                                                                     2             No          High                           Low                              Yes                         No                       Low                   No                   Yes                   Medium                   Yes                            7
CLACKAMAS COUNTY CHILDREN'S COMMISSION, INC.                        Elder             Sue           Executive Director                                    503-675-4565               suee@cccchs.org                                                                                                         1             No          High                           High                             No                          No                       Medium                Yes                  No                    Large                    Yes                            8
Department of Human Services Oregon Genetics Program                Silvey            Kerry         Public Health Genetics Specialist                     541-346-2610               ksilvey@uoregon.edu                                                                                                     2             No          High                           Low                              No                          No                       High                  Yes                  No                    Large                    Yes                            8
Department of Human Services Women's & Reproductive Health
Program                                                             Nystrom           Robert        Section Manager                                       971-673-0243               robert.j.nystrom@state.or.us                                                                                            5             No          High                           Medium                           No                          No                       High                  Yes                  No                    Large                    Yes                            12
Douglas County Health Department                                    Madison           Peggy         Health Department Administrator                       541-440-3563               pemadison@co.douglas.or.us                                                                                              4             Yes         High                           High                             No                          No                       Medium                Yes                  No                    Large                    Yes                            13
Early Childhood Services, Multnomah County Health Department
EarthShare Oregon                                                   Wilson            Jan           Executive Director                                    503-223-9015               jan@earthshare-oregon.org                                                                                               2             No          High                           Low                              Yes                         No                       Low                   No                   No                    Small                    Yes                             6
Family Forward Oregon                                               Cooke             Beth          Government Affairs Director                           503-720-3574               cookeb@comcast.net                                                                                                      1             No          High                           Low                              Yes                         No                       Low                   No                   No                    Small                    Yes                             5
Geneforum                                                           Fowler            Greg          Executive Director                                    503-636-3627               gfowler@geneforum.org                                                                                                   2             No          High                           Low                              Yes                         No                       Low                   No                   No                    Small                    Yes                             6
HIV Alliance                                                        Yandel            Renee         Program Director                                      541-342-5088               receptionistapp@hivalliance.org                                                                                         1             No          High                           Low                              Yes                         No                       High                  No                   Yes                   Medium                   Yes                             8
Kaiser Permanente Center for Health Research                        Whitlock          Evelyn P.     Director of Evidence-based Medicine                   503-335-2400               Evelyn.Whitlock@kpchr.org                                                                                               5             No          Low                            High                             No                          No                       High                  No                   No                    Large                    Yes                            10

March of Dimes, Greater Oregon Chapter                              Rogovoy           Joanne        State Director of Program Services & Public Affairs   971-270-2885               jrogovoy@marchofdimes.com                                                                                               5             No          High                           High                             Yes                         No                       High                  No                   No                    Medium                   Yes                            13
                                                                                                    Program Supervisor Prenatal and Prenatal Coalition
Marion Co Health Dept                                               Antonucci         Jeanne        Member                                                503-588-5342               jantonucci@co.marion.or.us                                                                                              5             Yes         High                           High                             No                          No                       Medium                Yes                  No                    Large                    Yes                            14
NARAL                                                               Morrill           Anne          Policy Coordinator                                    503-223-4510               anne@prochoiceoregon.org                                                                                                3             No          High                           High                             Yes                         No                       High                  No                   No                    Medium                   Yes                            11
Nursing Mothers Council of Oregon                                   Rice              Marion        Workplace Lactation Support Service Coordinator       503-708-0707               marion@nursingmotherscounsel.org                                                                                        2             No          Medium                         High                             Yes                         No                       Low                   No                   Yes                   Small                    Yes                             8
NW Community Midwives                                               Moray             Susan         Midwife                                               503-230-2831               susanmoray@comcast.net                                                                                                  4             No          Low                            High                             No                          Yes                      Low                   No                   Yes                   Small                    Yes                             9
Oregon Academy of Family Physicians                                 Gonzales          Kerry         Executive Director                                    503-528-0961               kg@oafp.org                                                                                                             1             No          High                           Low                              No                          Yes                      Low                   No                   No                    Small                    Yes                             5
Oregon Department of Genetics                                       Roemmich          Bridget       Program Coordinator                                   971-673-0271               bridget.r.roemmich@state.or.us                                                                                          2             No          High                           Low                              No                          No                       High                  Yes                  No                    Large                    Yes                             8
Oregon Environmental Council                                        Coleman           Jen           Outreach Director                                     503-222-1963 ext. 105      jenc@oeconline.org                                                                                                      2             No          High                           Low                              Yes                         No                       High                  No                   No                    Large                    Yes                             8
Oregon NOW

Oregon Nurses Association                                           Baessler          Sarah         Director of Health Policy and Government Relations 503-293-0011 ext. 342         baessler@oregonrn.org                                                                                                   5             No          High                           Low                              No                          Yes                      Medium                No                   No                    Large                    Yes                            10
Oregon Office of Minority Health                                    Tillman           Tricia        Administrator                                      971-673-1285                  tricia.tillman@state.or.us                                                                                              4             No          High                           Medium                           No                          No                       High                  Yes                  No                    Large                    Yes                            11
Oregon Women's Commission                                           Petit             Sunny         Chair                                              503-302-9725                  OACO.mail@state.or.us                                                                                                   5             No          High                           Low                              No                          No                       High                  Yes                  No                    Large                    Yes                            11

                                                                                                                                                                                                                        Roey Thorpe, Executive Dir., Planned Parenthood
Planned Parenthood of the Columbia/Willamette                                                                                                                                                                           Advocates of Oregon, (503) 775-4931 x3274       roey.thorpe@ppcw.org                 3             No          High                           High                             Yes                         No                       High                  No                   No                    Large                    Yes                            11
Providence Women and Children's Health and Research Center          Durham            Laurel        Regional Director                                     503-216-7391               Laurel.durham@providence.org.                                                                                           4             No          High                           High                             No                          No                       High                  No                   Yes                   Large                    Yes                            12
Wasco County Health Department-Women's Health                       Pena              Maria         Community Health Worker                               541-506-2620               mariap@co.wasco.or.us                                                                                                   3             Yes         High                           Medium                           No                          No                       High                  Yes                  No                    Large                    Yes                            12
Washington County Department of Health & Human Services             Stotz             Diana         Sr. Program Coordinator                               503-846-4732               diana_stotz@co.washington.or.us                                                                                         3             No          High                           Medium                           No                          No                       Medium                Yes                  No                    Large                    Yes                            9

Indicators                                                                         SCALE
First Trimester Prenatal Care                                                No       equals 0                                                                                                                                                                                                                                                                                                                                                                                                                                                        Mean                       8.903225806
Family Planning                                                             Yes       equals 1                                                                                                                                                                                                                                                                                                                                                                                                                                                        Max                             14
Maternal Mortality                                                          High      equals 2                                                                                                                                                                                                                                                                                                                                                                                                                                                        Min                             4
Unintended Pregnancy                                                        Med       equals 1                                                                                                                                                                                                                                                                                                                                                                                                                                                        Std Dev                    2.712377047
Infant Mortality                                                            Low       equals 1




                                                                                                                                                                                                                                                                                                                                                                                                                                                                                                                                                                            Page | 28
Organizational Strategic
 Communications Plan
       2012-2013
Processes, means, and objectives for informing
       internal and external audiences
                   Written by: Amanda Phillips
      Approved by: Jamie Ross, PhD and Torrie Fields, MPH
                         August 29, 2012




          1633 SW Park Avenue, Suite 221, Portland, OR 97207
Table of Contents
Executive Summary ............................................................................................................................................................ 1

Introduction ......................................................................................................................................................................... 3

    Purpose of the Organizational Strategic Communications Plan ............................................................................ 3

    Scope of the Organizational Strategic Communications Plan ................................................................................ 3

    Overarching Goals ......................................................................................................................................................... 3

    Communication Outcomes/Objectives ..................................................................................................................... 4

Situational Analysis ............................................................................................................................................................. 4

    Organizational Background .......................................................................................................................................... 4

    Audience Definition ....................................................................................................................................................... 6

        Internal ........................................................................................................................................................................ 6

        External ....................................................................................................................................................................... 6

    Communications SWOT ............................................................................................................................................... 7

    Internal Landscape ......................................................................................................................................................... 8

    External Landscape ........................................................................................................................................................ 8

Communications Process ................................................................................................................................................. 9

    Internal Communication Procedures .......................................................................................................................... 9

    External Communication Procedure......................................................................................................................... 10

Communication Calendars and Project Worksheets ................................................................................................... 11

Communication Methods and Channels ....................................................................................................................... 11

Objectives/Strategies/Activities ..................................................................................................................................... 12

    Goal 1: Increase awareness about PATH for women‟s mission and its activities Outcome/Objective........ 12

        Strategy ...................................................................................................................................................................... 12

        Tactics ........................................................................................................................................................................ 12

                                                                                                                                                                             Page | i
Benchmarks .............................................................................................................................................................. 12

        Measures .................................................................................................................................................................... 12

        Tools .......................................................................................................................................................................... 13

    Goal 2: Develop a framework for effective communication that uses PATH for women’s limited resources
    wisely .............................................................................................................................................................................. 14

        Outcome/Objective ................................................................................................................................................ 14

        Strategies ................................................................................................................................................................... 14

        Tactics ........................................................................................................................................................................ 14

        Benchmarks .............................................................................................................................................................. 15

        Measures .................................................................................................................................................................... 15

        Tools .......................................................................................................................................................................... 16

    Goal 3: Improve communication with stakeholders and the community at large in order to support PATH
    for women’s coalition capacity building, research translation, and dissemination efforts .................................... 17

        Outcomes/Objectives ............................................................................................................................................. 17

        Strategies ................................................................................................................................................................... 17

        Tactics ........................................................................................................................................................................ 17

        Benchmarks .............................................................................................................................................................. 18

        Measures .................................................................................................................................................................... 18

        Tools .......................................................................................................................................................................... 18

Resources ........................................................................................................................................................................... 19

    Roles and Responsibilities ........................................................................................................................................... 19

    Budget ............................................................................................................................................................................ 19

Evaluation .......................................................................................................................................................................... 19

Conclusion ......................................................................................................................................................................... 20

Bibliography ....................................................................................................................................................................... 21


                                                                                                                                                                             Page | ii
Appendix A ........................................................................................................................................................................ 22

    Organizational Framework: Two Divisions ............................................................................................................. 22

Appendix B ........................................................................................................................................................................ 23

    Communications Project Calendar Shell .................................................................................................................. 23

Appendix C ........................................................................................................................................................................ 24

    Communications Project Worksheet ........................................................................................................................ 24

Appendix D ....................................................................................................................................................................... 25

    Audience/Communication Method Matrix ............................................................................................................. 25

Appendix E ........................................................................................................................................................................ 26

    Mission ........................................................................................................................................................................... 26

    Vision ............................................................................................................................................................................. 26

    Core Values and Guiding Principles ......................................................................................................................... 27

Appendix F ........................................................................................................................................................................ 28

    Brand Statement and Other Messaging Examples.................................................................................................. 28

        Brand Statement ....................................................................................................................................................... 28

        PowerPoint Presentation ........................................................................................................................................ 29

        PATH for women One Page Flyer ........................................................................................................................... 34

Appendix G ....................................................................................................................................................................... 35

Brand Standards Manual .................................................................................................................................................. 35

    Purpose .......................................................................................................................................................................... 35

    Brand Statement ........................................................................................................................................................... 35

    Appearance of the Organization‟s Name ................................................................................................................. 35

    The Logo ....................................................................................................................................................................... 36

    Color ............................................................................................................................................................................... 36


                                                                                                                                                                            Page | iii
Fonts ............................................................................................................................................................................... 37

Editorial Style Guidelines ................................................................................................................................................ 37

    Tone, Voice, and Style ................................................................................................................................................. 37

    What We Say ................................................................................................................................................................. 38

    Social Media .................................................................................................................................................................. 39

        Links........................................................................................................................................................................... 39

        Facebook and Twitter ............................................................................................................................................. 39

    Glossary ......................................................................................................................................................................... 40

        Abbreviations ........................................................................................................................................................... 40

        Academic degrees .................................................................................................................................................... 40

        Academic and Professional Titles ......................................................................................................................... 40

        Acronyms .................................................................................................................................................................. 41

        Addresses .................................................................................................................................................................. 41

        African American, Asian American ...................................................................................................................... 41

        Ampersand ................................................................................................................................................................ 41

        Apostrophes ............................................................................................................................................................. 41

        Bias-free Language................................................................................................................................................... 42

        Capitalization ............................................................................................................................................................ 42

        Do Not Capitalize .................................................................................................................................................... 43

        Captions for photos................................................................................................................................................. 43

        Cities .......................................................................................................................................................................... 44

        Conferences, lecture series, symposia, etc. .......................................................................................................... 44

        Contact information ................................................................................................................................................ 44

        Course titles .............................................................................................................................................................. 44


                                                                                                                                                                            Page | iv
Courtesy titles ........................................................................................................................................................... 44

Curriculum ................................................................................................................................................................ 44

Dates .......................................................................................................................................................................... 45

Department, Office, Degree, and Program Names ........................................................................................... 45

Disabilities ................................................................................................................................................................. 45

e-mail.......................................................................................................................................................................... 45

Faculty ....................................................................................................................................................................... 46

Fellowships and other awards ................................................................................................................................ 46

Foreign words........................................................................................................................................................... 46

Freshman, freshmen ................................................................................................................................................ 46

Fundraising ............................................................................................................................................................... 46

Headlines ................................................................................................................................................................... 46

Hispanic ..................................................................................................................................................................... 46

Initials ........................................................................................................................................................................ 46

International students ............................................................................................................................................. 47

Internet ...................................................................................................................................................................... 47

Invitations ................................................................................................................................................................. 47

Lecture titles ............................................................................................................................................................. 47

Lists ............................................................................................................................................................................ 47

Names ........................................................................................................................................................................ 48

Gender-neutral language......................................................................................................................................... 48

Numbers.................................................................................................................................................................... 48

Offices ....................................................................................................................................................................... 49

Online ........................................................................................................................................................................ 49


                                                                                                                                                                      Page | v
Parentheses ............................................................................................................................................................... 49

        Periods ....................................................................................................................................................................... 49

        Staff ............................................................................................................................................................................ 49

        The ............................................................................................................................................................................. 49

        Titles (dissertations, theses) .................................................................................................................................... 49

        Titles (legal citations) ............................................................................................................................................... 50

        Titles (organizations) ............................................................................................................................................... 50

        Upperclass students ................................................................................................................................................. 50

        Websites, the Web ................................................................................................................................................... 50

        Checklists .................................................................................................................................................................. 51

        Style Checklist .......................................................................................................................................................... 51

        Editorial Checklist ................................................................................................................................................... 51

    Instructional Content Checklist ................................................................................................................................. 52

    Additional References .................................................................................................................................................. 52

    Templates....................................................................................................................................................................... 53

            Figure 1: Logo and Fonts................................................................................................................................... 54

            Figure 2: Letterhead, Envelopes, and Business Cards .................................................................................. 55

            Figure 3: Press Release Template and Fax Cover Sheet ............................................................................... 56

            Figure 4: Report Template ................................................................................................................................. 57

            Figure 5: Email Signature ................................................................................................................................... 58

            Figure 6: Power Point Template ....................................................................................................................... 59

Appendix H ....................................................................................................................................................................... 60

    Outreach Tools ............................................................................................................................................................. 60

        First Trimester Prenatal Care Coalition Invitation Letter ................................................................................. 60


                                                                                                                                                                             Page | vi
Diabetes Coalition Invitation Letter ..................................................................................................................... 61

        Advisory Committee Invitation Letter ................................................................................................................. 62

Appendix I ......................................................................................................................................................................... 63

    Budget Worksheet ........................................................................................................................................................ 63




                                                                                                                                                                       Page | vii
Executive Summary
Michelle Berlin M.D., M.P.H. an Oregon Health and Sciences University (OHSU) physician and researcher,
founded the Policy Advisory Toward Health (PATH) for women for women in 2004. PATH for women was a
response to the critical need for current, evidence-based information concerning women‟s health for use
toward policy implementation and it is now a strategic partnership between the OHSU Center for Women‟s
Health (CWH) and Portland State University‟s (PSU) Women, Gender, and Sexuality Studies Department
(WGSS). PATH for women’s revised mission is to provide accurate, high-quality community driven research,
data, and analysis to inform women‟s health policy and to serve as an independent source of data, analysis,
and coalition capacity-building for the public, advocates, and policymakers.

PATH for women has expanded from its original emphasis on creating and translating scientific research to
inform women‟s health policy to include coalition capacity building and community outreach. As a result,
PATH for women has two divisions (see Appendix A). One focuses on research and the other focuses on
outreach. The outreach division is housed at WGSS and it aims to develop meaningful relationships with
interested community members, community organizations, public health professionals, educators, and
policymakers regarding issues facing women in Oregon, such as Women with Diabetes and Women with
First Trimester Prenatal Care. The outreach division draws its evidenced-based health related information
from the Making the Grade on Women’s Health: A National and State-by-State Report Card (Report
Card).

PATH for women’s transition into a multi-division organization has produced some organizational challenges.
These challenges include

     A shift in PATH for women’s core mission

     The need for a vision that encompasses the entire organization and values that will guide the pursuit
      of the mission and vision

     Ensuring that both divisions are financially sustainable

     Limited organizational capacity

     Identifying and developing the most promising product lines

     Utilizing the most efficient operational model(s)

     Employing innovative yet appropriate strategies and tactics to achieve its mission

     Managing organizational change effectively

     Gaining visibility, positioning the organization correctly, and increasing PATH for women’s relevance
      locally and regionally



                                                                                                    Page | 1
This organizational strategic communications plan addresses many of these challenges. The overall goals of
this plan are to:

     Increase awareness about PATH for women’s mission and its activities

     Develop a framework for effective communication that uses PATH for women’s limited resources
      wisely

     Improve communication with stakeholders and the community-at-large in order to support PATH for
      women’s coalition capacity building, research translation, and dissemination efforts

The plan also includes a communications framework that will help PATH for women increase its visibility and
relevance, accomplish its mission, and metrics by which PATH for women can measure its success. This
program will be implemented over the 2012-2013 period.




                                                                                                    Page | 2
Introduction
Purpose of the Organizational Strategic Communications Plan
PATH for women’s strategic plans include supporting two coalitions, forming an advisory committee, and
increasing public awareness of the organization in order to gain credibility within the region. Extensive
internal and external communication is critical to the attainment of these goals, but without effective strategic
communication, PATH for women will not be able to recruit coalition members, nor will PATH for women be
able to increase its profile.

The term strategic communication “describes the combination of plans, goals, practices, and tools with which
an organization sends consistent messages about its mission, values, and accomplishments” (Patterson &
Radtke, 2009). Therefore, PATH for women needed a comprehensive organizational strategic communications
plan and numerous tools and templates to prepare the organization to pursue these goals. Unlike an event
specific or announcement-specific plan, an organizational strategic communications plan formalizes PATH for
women’s overall policy for internal and external communication, provides guidance on how to communicate
proactively and reactively with various audiences, and includes instructions on how to develop and maintain
relationships through clear communications.

Scope of the Organizational Strategic Communications Plan
The 2012-2013 organizational strategic communications plan is tailored specifically to the outreach division of
PATH for women. Naturally, some elements of this plan require changes to the communications activities of
the research division. Nevertheless, this communications plan is intended to help the outreach division
achieve its 2012-2015 strategic goals. Unlike the strategic plan, however, this communications plan should be
revised annually. Some of the tactics associated with this plan are either complete or ongoing. These tactics
are identified and the products or outcomes included in this report.

Overarching Goals
     Increase awareness about PATH for women’s mission and its activities

     Develop a framework for effective communication that uses PATH for women’s limited resources
      wisely

     Improve communication with stakeholders and the community at large in order to support PATH for
      women’s coalition capacity building, research translation, and dissemination efforts




                                                                                                        Page | 3
Communication Outcomes/Objectives
     Create consistent and coherent messaging that is aligned with PATH for women’s mission, vision,
      values, and strategic goals in 2012-2013

     Promote awareness of PATH for women by increasing recognition of the brand and disseminating
      consistent information to the public and all stakeholders in 2012-2013

     Enlist participants for and sustain two coalitions and an advisory committee in 2012-2013


Situational Analysis
Organizational Background
Michelle Berlin M.D., M.P.H. an Oregon Health and Sciences University (OHSU) physician and researcher,
founded the Policy Advisory Toward Health (PATH) for women in 2004. PATH for women was a response to
the critical need for current, evidence-based information concerning women‟s health for use toward policy
implementation and it is now a strategic partnership between the OHSU Center for Women‟s Health (CWH)
and Portland State University‟s Women, Gender, and Sexuality Studies Department (WGSS). PATH for
women’s revised mission is to provide accurate, high-quality community driven research, data, and analysis to
inform women‟s health policy and to serve as an independent source of data, analysis, and coalition capacity-
building for the public, advocates, and policymakers.

PATH for women has expanded from its original emphasis on creating and translating scientific research to
inform women‟s health policy to include coalition capacity building and community outreach. As a result,
PATH for women has two divisions (see Appendix A). One focuses on research and the other focuses on
outreach. The outreach division is housed at WGSS and it aims to develop meaningful relationships with
interested community members, community organizations, public health professionals, educators, and
policymakers regarding issues facing women in Oregon, such as Women with Diabetes and Women with
First Trimester Prenatal Care. The outreach division draws its evidenced-based health related information
from the Making the Grade on Women’s Health: A National and State-by-State Report Card (Report
Card).

The Report Card has been published since 2000. The 5th edition, and most current Report Card evaluates 34
health status and 68 health policy indicators and assesses progress in reaching key benchmarks and policy
objectives for each state and for the nation as a whole. Oregon is currently demonstrating a failing grade in
two indicators: Women with Diabetes and Women with First Trimester Prenatal Care.




                                                                                                       Page | 4
The research division is housed in CWH where Michelle is a lead author of the aforementioned Report Card
(see http://hrc.nwlc.org/). The research division aims to serve as a national and regional resource for data
analysis, including the provision of accurate and current research concerning women‟s health and evidence-
based analysis of key issues that specifically affect efficiency, cost, and outcomes of the health of women.

Since 2004, the outreach arm of PATH for women has:

     Identified key areas in women's health with policy impact and developed materials for use by
      community groups, local organizations, and the public to influence policy development and
      implementation

     Interpreted the results of health studies for policymakers, the media, and the public

     Analyzed and translated existing evidence-based research for the public and policymakers

                                               Intentionally Blank




                                                                                                      Page | 5
Audience Definition
Communication requires strong reciprocal relationships. PATH for women’s overall audiences can be broken
down into the categories listed below. Each of these audiences requires targeted and tailored messaging. Many
of these audiences are also potential communicators themselves with access to potential supporters and
secondary audiences who are currently beyond PATH for women’s reach. In addition, some of these audience
members may belong to multiple categories. Furthermore, the coalitions that PATH for women may interact
with and support may include members from varying categories. Therefore, messages should be targeted, but
they must contain a consistent and cohesive portrayal of PATH for women’s mission, vision, values, and goals.

Internal

     Employees

     WGSS

     CWH

External

     Women‟s health advocates and advocacy groups

     Coalition members

     Community organizations

     State and federal legislators

     Government agencies

     Researchers

     Physicians and health care providers

     Health interest media outlets e.g., Lund Report

     General media




                                                                                                    Page | 6
Communications SWOT
               Strengths                                    Weaknesses
     Founder's reputation                          Lack clear mission, vision, and values
     Relationships with key health care            Lack of funding
      decision-makers                               Lack a cohesive brand and messages
     Access to OHSU and PSU'S                      Limited communication infrastructure
      resources and goodwill                        Low public profile and target audience
     Access to research and social and              unaware
      human capital                                 Limited marketing resources
     Access to skilled and motivated               Limited staff
      student workers                               No dedicated communications staff
     Experienced, passionate, and                  Disjointed efforts to develop a network
      dedicated staff                               No media exposure and relationships
     Internal support for improving
      communications

                                      SWOT
            Opportunities                                       Threats

       Untapped funding streams                  Changing health care environment
       OHSU-PSU strategic partnership            Lack of sustainable funding for
       Media support/coverage                     organization and Report Card
       Increased focus on evidenced based        Changing PSU budget and operations
        interventions                              model
       Healthcare reform a high profile issue    Changing OHSU operations model
       Election year                             Changing demographics
       Increased focus on health disparities
       Social media
       Conferences and industry events
       Stronger ties with WGSS
       More ties with researchers
       Changing demographics




                                                                                               Page | 7
Internal Landscape
The term strategic communication “describes the combination of plans, goals, practices, and tools with which
an organization sends consistent messages about its mission, values, and accomplishments” (Patterson &
Radtke, 2009). The communications audit revealed that PATH for women did not meet these criteria. For
example, PATH for women had a mission that only addressed one aspect of the organization (the research
division), and had neither a vision, nor values statement. As a result, the organization lacked a brand. PATH
for women also had a limited web presence and no social media presence. Moreover, the organization did not
have the communications infrastructure necessary to correct these issues. For example, it lacked a database of
press contacts; identity materials, such as a brand statement style guide; or strategic communications goals
and objectives.

External Landscape
There is a recognized need for more information on the extent, root causes, and possible solutions for health
disparities women face when compared to men, as well as the disparities among women of various classes,
racial/ethnic status, and geographic locations. Current and emerging federal and state policy also indicate the
need for shared accountability in improving targeted health outcomes on a local and regional level among
researchers, policymakers, community organizations, leaders, and members. Lastly, increased budget
pressures make it imperative that organizations pool knowledge resources. PATH for women seeks to help
community organizations collaborate.

While the issues of evidenced-based interventions, research translation, and health disparities are at the
forefront of media coverage, academic debates, and policy development efforts, PATH for women’s past
activities have received limited exposure. Nevertheless, the current systemic focus on these issues and the
media‟s receptiveness to providing coverage demonstrates that there is an opportunity for PATH for women to
achieve its communications and overall strategic goals.




                                                                                                       Page | 8
Communications Process 1
Internal Communication Procedures
Step 1: Determine the communication event. Potential options include

        Special event

        Open house

        Meeting with partner or legislature‟s office

        New report announcement

        The Report Card

Step 2: Determine the target audience

Step 3: Determine the call-to-action goal/s for the target audience to complete

Step 4: Determine the appropriate media

Step 5: Gather data, quotes, interviews, facts, sources, etc.

Step 6: First draft of message

Step 7: Review

Step 8: Second draft of message

Step 9: Review

Step 10: Final review

Step 11: Approval or Edit and Repeat

Move to External Communication Procedure




1   A marketing consulting team developed the communications processes.




                                                                                  Page | 9
External Communication Procedure
Step 12: Schedule on editorial calendar denoting:

     Media

     Frequency

     Dates

     Call-to-action goals

Step 13: Establish budget

Step 14: Establish responsible party for each task

Step 15: Review media options in regards to target audience, call-to-action goals, and budget

     Press release

     Website posting

     Social network posting

     Facebook

     Twitter

     Blog

     Linked In

     Telephone

     In-person

     Industry postings or partnerships

     List serve

     Supply content to newsletters

Step 16: Publish message

Step 17: Measure outcome and goals

Step 18: Note modifications for next communication project




                                                                                                Page | 10
Communication Calendars and Project Worksheets
The PATH for women Co-Director of Outreach, or at a later date the Program Coordinator and intern, will
maintain an organizational editorial calendar (see Appendix B) of upcoming events that require messaging.
They will conduct a quarterly review as well as add events and make changes when necessary. Each event
shall have a corresponding project worksheet (see Appendix C) which will include information about the
audience, message content, timing, delivery channels, the person responsible, expected results, and methods
to evaluate the outcomes.


Communication Methods and Channels
There are multiple communication methods and channels. Those identified in the Audience/Communication
Method Matrix (see Appendix D) were chosen because of their ability to reach multiple audiences and
because PATH for women has the organizational capacity to use these channels.



                                              Intentionally Blank




                                                                                                   Page | 11
Objectives/Strategies/Activities
Goal 1: Increase awareness about PATH for women’s mission and its activities
Outcome/Objective
        PATH for women delivers consistent and coherent messaging that is aligned with PATH for women’s
         mission, vision, values, and strategic goals in 2012-2013

Strategy

        Create a brand

Tactics

        Make a logo (complete)

        Formalize the organizational framework (complete, see Appendix A)

        Create/revise the mission, vision, and values (complete, see Appendix E)

        Create a brand statement (complete, see Appendix F)

        Draft language that can be used in a variety of settings and formats that describe the history of the
         organization, past successes, and future goals (ongoing, see Appendix F)

        Formulate a brand standards and editorial style guidelines (complete, see appendix G)2

        Create a PowerPoint presentation to describe the organization (complete, see Appendix F)

Benchmarks

        Completed tasks

        Acceptance by key stakeholders

Measures

        Number of stakeholders who understand, approve of, and can easily describe the organization‟s
         mission, vision, and values

        Effectiveness of the PowerPoint and the other materials




2   See internal document entitled Brand and Editorial Style Guidelines




                                                                                                       Page | 12
Tools

    Focus groups

    Surveys

    Question and answer sessions with audiences after using the presentation



                                         Intentionally Blank




                                                                                Page | 13
Goal 2: Develop a framework for effective communication that uses PATH for
women’s limited resources wisely
Outcome/Objective

      Increased recognition of the brand, efficient use of resources, and the dissemination of consistent
       information to stakeholders and the public in 2012-2013

Strategies

      Create communications infrastructure

      Develop relationships with editors, journalists, and radio producers

      Create academic legitimacy

Tactics

      Generate a press list3 (Intern)

      Create tools to track communications efforts (complete, see Appendices B and C)

      Identify communications channels (complete, see Appendix D) and opportunities to utilize these
       channels

      Create various templates and tools for use in stakeholder engagement and media outreach e.g.,
       envelopes, letterhead, business cards, brochures, coalition invitation letters, and place appropriate
       outreach materials on the website (ongoing, see Appendices G and H)

      Create a press kit and send materials to editors, journalists, and radio producers (Torrie/Intern)

      Develop and maintain website, including all online press materials (Torrie/Intern)

      Monitor industry through RSS feeds etc., and write timely Op-Ed articles (Torrie/Intern)

      Prepare white papers, fact sheets, and policy briefings for current issues (Michelle/Jamie/Torrie)

      Distribute them to legislators and the media and place them in an online archive that is accessible
       through the website (Torrie/Intern)




3 For a guide on creating an effective press list, see Colorado Nonprofit Association. (2011, July). Nonprofit help desk, faqs and resources:
communications toolkit Parts 1, 2, and 3 (pp. 41-42). Retrieved July 23, 2012, from Colorado Nonprofit Association:
http://www.coloradononprofits.org/help-desk-resources/nonprofit-help-desk/faqs-resources/communications/




                                                                                                                                   Page | 14
 Create and consistently maintain social media presence by joining Facebook (Torrie/Intern)

    Attempt to publish articles in peer reviewed journals(Michelle/Jamie/Torrie)

    Speak at conferences (Michelle/Jamie/Torrie)

    Create and utilize a listserv (Torrie/Intern)

Benchmarks

    80% e-mail and attachment open and click through rates

    Website created and 1000 visits to website

    5 Op-Ed pitches

    1 staff profile or favorable story

    20 press kits released

    2 articles submitted for review

    1 conference presentation

    Fact sheets/policy briefings/white papers sent to 10 key decision makers

    100 Facebook likes and 500 visits to Facebook page

Measures

    Number of communication tools created

    Complete press list and the number of press kits sent versus number of new relationships

    Website traffic

    Number of redirects from the research division‟s website

    Unique page views, time on page and total pages viewed. According social media experts, “if unique
     page views go up, that‟s an indication that your reach is growing, increased time on page shows that
     your content is interesting to the visitor and increased total page views means your visitor wants to
     learn more by clicking on other pages around your site” (Miller, 2012)

    Traffic to online archive section of the website

    Number of quotes and shares this material generates




                                                                                                  Page | 15
 Number of Facebook likes, amount of page traffic, and re-posting of page content

      Number of media mentions

      Accuracy of the coverage

      Positive versus negative

      Number of Op-Ed articles and other media pitches sent versus placed

      Number of talks at conferences

      Traffic to online archive section of the website

                o    Number of times that this material is quoted or shared

      Number of e-mails sent via the listserv are read and attachments that are opened when applicable
       versus those that are not

Tools


                 Google Alerts                                               Google Analytics


                 Facebook Insights                                           Internal Records


                 Social Mentions Alerts                                      Sprout Social


                 Sentiment Dashboard4                                        Right Inbox


                 Who Read Me (for attachments)                               Google Labs e.g., Read Receipt




4See Ahn, T. (2011, May 11). How to build a free social media monitoring dashboard: social media examiner. Retrieved August 14, 2012, from
Social Media Examiner: http://www.socialmediaexaminer.com/how-to-build-a-free-social-media-monitoring-dashboard/




                                                                                                                                 Page | 16
Goal 3: Improve communication with stakeholders and the community at large in
order to support PATH for women’s coalition capacity building, research translation,
and dissemination efforts
Outcomes/Objectives

    A roster of coalitions interested in collaborating (2012)

    Advisory committee established (2012-2013)

    Support two coalitions and an advisory committee 2012-2013

    Improve strategic relationships with key community members (2012-2013)

Strategies

    Conduct direct outreach to existing coalitions

    Engage and encourage coalition and advisory committee participation and support

    Identify which indicators stakeholders are most interested in learning about

    Communicate consistently with all stakeholders

Tactics

    Identify existing coalitions on diabetes and first trimester prenatal care and establish a collaborative
     relationship (Torrie/Jamie)

    Identify potential members for the coalitions and perform a stakeholder analysis (complete)

    Identify potential advisory committee members (Michelle/Jamie/Torrie)

    Conduct a needs assessment (Torrie)

    Briefings with legislative aides (Michelle/Jamie/Torrie)

    Maintain and develop relationships with advocacy groups (Michelle/Jamie/Torrie)

    Prepare and disseminate fact sheets and other materials focused on the indicators that were
     highlighted in the needs assessment and by the meetings (Intern)

    Create and distribute a newsletter (electronic) featuring accomplishments, activities, etc. (Intern)

    Produce and circulate an annual report (Intern)




                                                                                                     Page | 17
Benchmarks

    Strategic partnerships with at least 1 diabetes coalition and 1 first trimester prenatal care coalition

    Invitation to join these aforementioned coalitions sent to the priority stakeholders identified in
     PATH for women’s stakeholder analysis report

    10 advisory committee members

    60% response rate for needs assessment

    10 briefings with legislative aides and 2 new relationships with advocacy groups

    90% coalition leader and advisory committee member satisfaction rate

    80% e-mail and attachment open and click-through rates for newsletter and annual report

Measures

    Number of new e-mail addresses and other contact information received from stakeholders and
     interested parties

    Open and click-through rates per message

    Number of advisory committee members invited versus those who accepted

    Number of new coalition members who mentioned PATH for women during initial contact with the
     coalition. (This metric requires that the PATH for women partners with coalitions that have or are
     willing to implement evaluation tools and process. For example, this information can be gleaned
     from a survey question that asks new members where they heard about the coalition

    Number of coalition and advisory committee members who feel valued and effective

    Number of meetings with advocacy groups and legislative aides versus invitations sent

    Response rate for needs assessment survey

Tools


            Internal records                      Google form analysis                    Right Inbox


            Survey                                Interviews                              Google labs




                                                                                                      Page | 18
Resources
Roles and Responsibilities
Michelle Berlin, MD, MPH (Founder and Director Research) – will act as spokesperson for all research-
related matters and a liaison to CWH and OHSU.

Jamie Ross, PhD (Co-Director Outreach) – will act as the lead for all academic matters and as a liaison to
WGSS and PSU.

Torrie Fields, MPH (Co-Director Outreach) – will act as media strategist, liaison, and communications
coordinator. She has ties to many of the nonprofits in the region, to the Oregon Master of Public Health
program, and experience working with advocacy groups and legislators.

To be identified (Interns) – will act as project coordinators and oversee logistics and research for identifying
stakeholders and potential supporters, and opportunities to promote the organization.

Budget
According to Patterson and Radtke (2009), most successful nonprofits spend between 8% and 12% of their
operational budget on communications. They also recommend that nonprofits focus their resources on
channels and tactics that can reach multiple audiences and do not require substantial staff effort (Patterson &
Radtke, 2009). The proposed budget for this communications plan is included in Appendix I. The largest
expense is hosting the coalition and advisory committee members and the second largest is branding. PATH
for women is seeking funding and its staff donates much of its time. Therefore, it is likely that PATH for women
will be able to fund these activities. Nevertheless, if PATH for women has to choose between these two
categories, the organization should reduce the budget for hosting and elect not to provide refreshments at its
coalition and advisory committee meetings. This would make the communications plan even more affordable;
while providing the materials that are needed to meet the overarching goals described above.


Evaluation
We will determine the effectiveness of our communications by measuring if the communications reach the
desired audiences, if the right message was sent, if the audience understood the message as it was intended, if
the tactic used resources efficiently, and if there were any unintended consequences.

Each of the objectives outlined above includes a list of benchmarks, measurements, and tools that can be
used to evaluate the tactics and strategies associated with that objective. PATH for women should do an annual
plan evaluation, but the organization should conduct quarterly assessments and make adjustments as
necessary.




                                                                                                        Page | 19
Conclusion
Success would help advance PATH for women’s mission, attract new stakeholders, and may lead to private
sources of funding. Effective communication is required to solicit coalition members, to help onboard
coalition members, to facilitate the creation of clear goals and objectives, and to manage PATH for women’s
relationship to the coalitions and expanding research.




                                                                                                     Page | 20
Bibliography
Ahn, T. (2011, May 11). How to build a free social media monitoring dashboard: social media examiner. Retrieved August
        14, 2012, from Social Media Examiner: http://www.socialmediaexaminer.com/how-to-build-a-free-
        social-media-monitoring-dashboard/

Colorado Nonprofit Association. (2011, July). Nonprofit help desk, faqs and resources: communications toolkit Parts 1,
       2, and 3. Retrieved July 23, 2012, from Colorado Nonprofit Association:
       http://www.coloradononprofits.org/help-desk-resources/nonprofit-help-desk/faqs-
       resources/communications/

Curtis, C. (n.d.). Voice and tone guidelines: editorial strategy. Retrieved July 30, 2012, from
         http://www.cullencurtiss.com/images/Voice_and_Tone_Guidelines.pdf

Graphic Standards Manual and Editorial Style Guide. (2011). Glenville State College. Retrieved from
       http://www.glenville.edu/docs/GSC%20Graphics%20Manual%20and%20Style%20Guide.pdf, and

Graphic and editorial standards and guidelines. (2012). North Carolina Agricultural and Technical State
       University. Retrieved from http://www.ncat.edu/divisions/advancement/university-relations/pdfs-
       images/ncat-StyleGuide-7.pdf

Miller, J. (2012, May 28). 5 simple metrics to track your social media efforts: social media examiner. Retrieved August
         14, 212, from Social Media Examiner: http://www.socialmediaexaminer.com/metrics-to-track-your-
         social-media-efforts/

Patterson, S. J., & Radtke, J. M. (2009). Strategic communications for nonprofit organization: seven steps to creating a
        successful plan (2 ed.). Hoboken, NJ: John Wiley & Sons.

Spitfire Strategies. (n.d.). The Spitfire Strategies Smart chart 3.0: an even more effective tool to help nonprofits make smart
         communications choices. Retrieved August 16, 2012, from Smart Chart:
         http://www.smartchart.org/content/smart_chart_3_0.pdf

U.S. Army Security Assistance Command: Command Information Office. (n.d.). Strategic communication plan.
        Retrieved August 9, 2012, from U.S. Army Security Assistance Command:
        http://www.army.mil/info/organization/usasac/




                                                                                                                      Page | 21
Appendix A
Organizational Framework: Two Divisions




                            PATH for
                            women
                                               Outreach
             Research
                                              Jamie Ross, PhD
     Michelle Berlin, MD, MPH
                                             Torrie Fields, MPH




                                                                  Page | 22
Appendix B
Communications Project Calendar Shell




         Instructions: Start at the bottom of this sheet by filling in the communication event information and work backwards. Using the Month/Week of
         column on the left can allow you to track out all of the communication events for the next year.
         Month / Week of:                      Task                            Message               Date                              Notes
                                               Initial meeting                 N/A                   8-weeks out        Steps 1-5
                                               Internal process begins         Being formed          7-weeks out        Steps 6-9
                                               Final review and approval       Finalized             6-weeks out        Steps 10-11




                                                This space can be used to
                                             adjust for urgency, formality,
                                                  frequency, etc. of the
                                                 communication event.
                                             Preparing to alert media and
                                               partners about the Annual
                                               Report Card will take more
                                             time than posting the reward
                                                 of a new grant on your
                                                     Facebook page.




                                            Communication event               Finalized message   0-weeks out




                                                                                                                                                         Page | 23
Appendix C
Communications Project Worksheet




          INFORMATION
          Name of communication project:    (PATH for women 2013 Report Card)
          Target audience:                  (General media, women's health-media, Oregon legislatures)
          Call-to-action and goal/s         (Read the report)
          What will be the measurement of
          the goal/s:                       (Increase # of web-page views hosting the report by 2%)
          Budget to communicate:            ($0 because work will all be completed in-house)
          Publish date:                     (Report needs to be posted on website by Feb. 2, 2014)
          Date started:                     (Today's date)
          Media appropriate for                                                        Soci a l Medi a                     Pers ona l                 Sha ri ng wi th Pa rnters
                                            Pres s       Web         Fa cebook   Twi tter                                                     Indus try                    News l ette
          communication project:            rel ea s e   pos ti ng   pos ti ng   pos ti ng      Bl og    Li nkedIn   Tel ephone In-pers on    pos ti ng      Li s ts erve  r
          Is there a contact person for this
          communication project?             Yes/No: (Yes)
          If yes, how and when do they need
          the message?                       (Jane Reporter at the Oregonian, 503-555-5555, janedoe@oregonian.com)
          ACTION
                                            Ta s k                                                                              Repons i bl e Pa rty       Compl eted On
          (Step 6)                          (Write first draft of message)                                                      (You)
                                            (Gather a list of email address of appropriate audience members)                    (Me)
                                            "
                                            "
                                            "
                                            "
                                            "
                                            (Reflect on what worked and what didn't work)                                       (All of us)




                                                                                                                                                                                         Page | 24
Appendix D
         Audience/Communication Method Matrix
     Communications Methods                     Internal       CWS       WGGS         Internal Staff      External       Public      Coalition Members           Legislators       Gov't Agencies   Trade Assoc.   Nonprofits   Hospitals    Academic      Researchers
                                                                                                                                                                                                                                            Institutions
Annual Report                                                     X         X                X                              X                   X                      X                   X             X             X           X              X
Newsletters                                                       X         X                X                                                  X                      X                   X             X             X           X              X
Fact Sheets, Brochures, etc.                                      X         X                X                              X                   X                      X                   X             X             X           X              X           X
Professional Articles                                                                                                                                                                                    X             X           X              X           X
Phone Calls                                                       X         X                X                                                  X                      X                                                                                      X
Web 2.0
Webinars                                                          X         X                X                              X                   X                                          X             X             X           X             X            X
Social Media                                                                                                                X
Website                                                           X         X                X                              X                   X                      X                   X             X             X           X             X            X
E-mail                                                            X         X                X                                                  X                      X                   X             X             X           X             X            X
Videos (YouTube)                                                                                                            X
In-Person
Annual Meetings                                                   X         X                X                                                  X
Industry Conferences                                                                                                                                                                       X             X             X           X             X            X
Briefings                                                         X         X                X                                                  X                      X                                                                                      X
Speaking Engagements/Testimony                                                                                              X                   X                      X                                                                                      X
Presentations                                                     X         X                X                              X                   X                      X                   X             X             X           X             X            X
Town Halls                                                        X         X                X                              X
Media
Media Interviews                                                                                                            X                   X                      X                   X             X             X           X             X            X
Press release                                                                                                               X                   X                      X                   X             X             X           X             X            X
Media advisory                                                                                                              X                   X                      X                   X             X             X           X             X            X
Press conference                                                                                                            X                   X                      X                   X             X             X           X             X            X
Video Stories                                                                                                               X                   X                      X                   X             X             X           X             X            X
Bylines and Op Ed                                                                                                           X                   X                      X                   X             X             X           X             X            X
Pitch Letter                                                                                                                X                   X                      X                   X             X             X           X             X            X




Adapted from: U.S. Army Security Assistance Command: Command Information Office. (n.d.). Strategic communication plan. Retrieved August 9, 2012, from U.S. Army Security Assistance Command:
http://www.army.mil/info/organization/usasac/




                                                                                                                                                                                                                                                            Page | 25
Appendix E
Mission
Policy Advisory Toward Health (PATH) for women’s mission is to provide accurate, high-quality community
driven research, data, and analysis to inform women‟s health policy and to serve as an independent source of
data, analysis, and coalition capacity building for the public, advocates, and policymakers.

Our research and coalition capacity building efforts help others understand how Oregon, other states, and the
nation as a whole are progressing in women's health, help others to develop policies to advocate for women‟s
health, and ensures that PATH for women is responsive to the community‟s health, research, and information
needs. With the nation lagging far behind critical benchmarks (standards) in health, the need for effective
policies and programs is increasing; we are dedicated to bridging the information gap between the academic
researcher, policymaker, service provider, and community member, and empowering communities to request
research and develop programs that improve women‟s lives.

Vision
PATH for women is a strategic partnership OHSU‟s Center for Women‟s Health (CWH) and the Women,
Gender, and Sexuality Studies Department at Portland State University. PATH for women seeks to become the
premier evidence-based women's health policy resource in Oregon and nationally by drawing from the most
recent publication of CWH‟s Making the Grade on Women’s Health: A National and State-by-State
Report Card and enabling the development of national and regional health policies, especially those targeted
to improve performance in meeting national goals for women's health.

To fulfill its vision PATH for women will:

     Fully address the ongoing need for current, relevant, evidence-based health information by fostering
      problem-based scientific research at the undergraduate and graduate levels that is directly informed
      by the needs of the community, and is guided by an interdisciplinary approach that includes feminist
      models of scientific inquiry.

     Translate and disseminate this evidenced-based research to direct service organizations, as well as
      state and national legislators, contributing to their policy advocacy efforts.

     Become a critical link between Oregon‟s coordinated health coalitions, as well as among coalition
      members comprised of the community at large; students; health policy advocates; health
      professionals; local, regional, and national direct service organizations; legislators; and researchers.




                                                                                                       Page | 26
Core Values and Guiding Principles
Communication – We recognize the importance of an informed public and the need for accurate, high
quality, community-driven research and data for policy advocacy. We are open, truthful, and timely with our
dissemination of information and by listening and responding to the needs of our coalition members and
policymakers, we ensure that we provide relevant information.

Honesty –We aim to empower communities by providing accurate and truthful information about issues that
disproportionately affect the health of women.

Collaboration – We engage community members by forming meaningful relationships and coalitions to raise
awareness about issues that disproportionately affect the health of women.

Empowerment – We seek to empower coalition members to request research that will improve the lives of
women within their communities, and researchers to embrace new methods of scientific inquiry.

Respect – We respect the dignity of all persons and honor the diverse contributions that stem from differing
perspectives, cultures, backgrounds, and educational levels.

Integrity – We foster, encourage, and expect the highest level of professionalism, ethical standards,
transparency, and accountability in all that we do.

Diversity – We aspire to reduce racial and ethnic health disparities by providing research data that is relevant
to racially, ethnically, socio-economically, and sexually diverse women, and are committed to attracting and
retaining coalition members who reflect these communities.




                                                                                                        Page | 27
Appendix F
Brand Statement and Other Messaging Examples
Brand Statement

PATH for women leads the way in the translation of research and the tracking of policy that addresses the
major health disparities facing the women of Oregon and beyond using evidence provided by the 2010
Making the Grade on Women‟s Health: A National and State-by-State Report Card (OHSU-Center for
Women‟s Health), http://hrc.nwlc.org.

PATH for women delivers clear, nonpartisan analysis on women‟s health; interpreting materials and studies to
community organizations, policymakers, the media, and the public; and provides timely technical assistance
on key issues.

PATH for women’s direction stems from the combined passionate research and projects of the Oregon Health
& Science University‟s Center for Women‟s Health and Portland State University‟s Women, Gender and
Sexuality Studies Department.

                                               Intentionally Blank




                                                                                                     Page | 28
PowerPoint Presentation




                          Page | 29
Page | 30
Page | 31
Page | 32
Page | 33
PATH for women One Page Flyer




                                Page | 34
Appendix G
 (Brand standards and various templates by consulting team; Editorial Style Guidelines by Amanda Phillips)


Brand Standards Manual
Purpose
Standards manuals set the regulation and procedures for consistently and accurately communicating on behalf
of an organization.

A professionally developed and executed brand allows an organization to build recognition with it target
markets and preemptively establish credibility.

The standards manual should be shared and understood by all individuals of the organization, as well as with
external vendors, partners, and media.

Brand Statement
PATH for women leads the way in the translation of research and the tracking of policy that addresses the
major health disparities facing the women of Oregon and beyond using evidence provided by the 2010
Making the Grade on Women‟s Health: A National and State-by-State Report Card (OHSU-Center for
Women‟s Health), http://hrc.nwlc.org.

PATH for women delivers clear, nonpartisan analysis on women‟s health; interpreting materials and studies to
community organizations, policymakers, the media and the public; and provides timely technical assistance on
key issues.

PATH for women’s direction stems from the combined passionate research and projects of the Oregon Health
& Science University‟s Center for Women‟s Health and Portland State University‟s Women, Gender and
Sexuality Studies Department.

Appearance of the Organization’s Name
In written content:

The first appearance of PATH should be spelled out with the acronym appearing in parenthesis after this
occurrence. After the first occurrence, the acronym can be utilized in the copy.




                                                                                                     Page | 35
In graphics:
In graphic communication, the logo should be the main and first use. Where appropriate the graphic
treatment of the expansion should appear in the appropriate position as recommended in this standards
manual.

The PATH name, in either form, should always precede references to OHSU, OHSU‟s Center for Women‟s
Health, or Portland State University, in order to build a stronger brand for the organization before the
audience understands the strategic partnerships.

As with PATH, the first occurrences of OHSU and PSU should be spelled out and from then on, their
respective acronyms can be used in the communication.

Center for Women‟s Health

The official name is OHSU Center for Women’s Health. On first reference, it should be spelled out with
no abbreviations. On second reference, after use of the complete name, use CWS

Women, Gender, and Sexuality Studies Department

The official name is Women, Gender, and Sexuality Studies Department at Portland State University.
On first reference, it should be spelled out with no abbreviations. On second reference, after the use of the
complete name, use WGSS at PSU.

The Logo
This is the logo of PATH for women




Color
The full color logo uses PMS 2925, PMS 285, and PMS 286. The CMYK, RGB, and HEX equivalents are
included in Figure 1.

Ideally, the full-color logo should be used at all times. However when necessary or more appropriate, the logo
can appear in black for when it needs to appear in one-color. The logo can also appear in white if it will be
placed on black or solid-colored backgrounds that would cause the full-color logo to clash.




                                                                                                     Page | 36
Fonts
For daily use (email, Word document, fax cover sheet, etc.)

     Garamond, 10 or 11 with single space

For graphics, use (Adobe InDesign, advertisement, promotional banner, etc.)

     GOTHAM Book, 9 or 10, 1.25 spacing

     Adobe Garamond Pro, 10, regular kerning and spacing


Editorial Style Guidelines
PATH for women has a unique mission and the more consistent the organization is in its tone, voice, and
communication style the more identifiable its brand will be, and the more likely that future coalition members
will retain and recall who PATH for women is and what we do. A strong brand will not only increase visibility,
it will increase legitimacy and will ensure that we are more effective.

Therefore, for consistency, all PATH for women communications, both web and written, must use the AP
Stylebook and the Merriam-Webster Dictionary as the respective style guide and reference for specific words.
Below are tone, voice, and style guidelines, as well as editorial standards. They contain general information
about how to use social media, clarifications of the uses of terms, titles, formats, and punctuation and some
checklists.

Tone, Voice, and Style
Making the Grade on Women‟s Health: A National and State-by-State Report Card

The official name is Making the Grade on Women’s Health: A National and State-by-State Report
Card. On first reference, we should spell it out with no abbreviations. On second reference, after we use the
complete name, use the Report Card




                                                                                                     Page | 37
What We Say
All communications should be in an active voice and reference PATH for women as we or us.

Words and phrases that best describe what we value as an organization and set the appropriate tone in our
communications include


                 Source of
Community        evidenced-       Capacity-
                                                  Supportive       Coalition          Accuracy
engagement       based            building
                 information


                                  Citizen-                         Research           Culturally
People           Outreach                         Encouraging
                                  science                          translation        sensitive


                                                                                      Service-
Transparency     Collaboration    Assisting       Beneficial       Communication
                                                                                      oriented


                                                                                      Promotes
Access: to                                                                            dignity and
research and     Connection       Grassroots      Idealistic       Diversity          strengthens
to care                                                                               women‟s
                                                                                      voices


Critical         Experiential     Integral        Inclusive        Supportive         Useful


                                                                   Inspired and
Knowledge        Responsive       Energetic       Progressive                         Relevant
                                                                   Inspiring


Awareness        Dedicated        Accessible      Engaged          Scientific rigor   Consistent




                                                                                                    Page | 38
To clarify further the voice and tone we seek we can use this tool to help evaluate our choices

PATH for women is                                                            PATH for women is not


Inclusive                                                Members-only


Progressive                                              Rooted in historical perspectives


Responsive                                               Prescriptive


Populations and communities oriented                     Focused on individual solutions


Supportive of advocacy                                   An advocate


Social Media
Links

URLs should be short. This ensures that the URL is easy-to-remember and that it will draw people to our
website. We can use services such as bitly.com to help create short customized URLs whenever possible. In
addition, always be sure to use the same link in every post. This will ensure that people start to remember our
website.

Facebook and Twitter

Facebook has expanded its character limit, but we should aim to keep our posts within the original 420-
character maximum. This ensures that people who scan their newsfeeds or view their Facebook pages on
their phone will still be able to quickly determine our message and call-to-action.

     PATH for women has provided health status information to guide the development of House Bill xxx,
      which will ensure that all mothers will receive first trimester prenatal care. For more information on
      our efforts go to www.pdx.edu/ws/activism/PATHforwomen or contact Torrie Fields at 503-666-
      8888.

     Do the mothers and families you serve rely on the TANIF program? Do you have qualitative data
      and case studies about the difference this program makes in the lives of Oregonians? If so, join a
      coalition focused on bridging-the-gap between researchers, policy makers, community organizations,
      and health service providers. If you are interested, contact Torrie Fields at 503-666-8888.




                                                                                                     Page | 39
Twitter posts are still restricted to 140 characters except for those with expanded tweet capabilities. One way
to ensure that we have consistent messaging across all social media platforms is to shorten the original
Facebook post instead of creating entirely new messaging

     PATH for women’s research helps develop House Bill xxx, ensuring that Oregon mothers receive first
      trimester prenatal care. More info @ www.pdx.edu/ws/activism/PATHforwomen

Glossary5
Abbreviations

Refer to the Associated Press Stylebook for specific uses.

Academic degrees

     If possible, refer to academic degrees in a phrase rather than with an abbreviation: The lecture
      featured David L. King, who holds a bachelor‟s degree in English literature, a master‟s degree in
      psychology, and a doctorate in neurobiology

     Use apostrophes in bachelor‟s degree, master‟s degree, etc.

     Do not capitalize bachelor of science, master of arts, etc. Likewise, do not capitalize the field
      (bachelor of arts in philosophy) unless it is a proper noun (bachelor of arts in English)

     Use abbreviations only in cases where applying the above rule would make whatever the sentence
      cumbersome or confusing

     If possible, do not use courtesy titles (Dr. David L. Yow) to indicate academic degrees

Academic and Professional Titles

     Capitalize academic or professional titles in sentences only if they precede the person‟s name. When
      the names and titles stand alone, such as in a table, you can capitalize the titles: Associate Professor
      of English Wayne de Rosset also served as announcer

     Sherry Jones, professor of business education, is also chair of the Department of Business



5Adapted from Graphic Standards Manual and Editorial Style Guide. (2011). Glenville State College. Retrieved from
http://www.glenville.edu/docs/GSC%20Graphics%20Manual%20and%20Style%20Guide.pdf, and Graphic and editorial standards
and guidelines. (2012). North Carolina Agricultural and Technical State University. Retrieved from
http://www.ncat.edu/divisions/advancement/university-relations/pdfs-images/ncat-StyleGuide-7.pdf




                                                                                                           Page | 40
Acronyms

    Acceptable on second and subsequent references if given in parentheses after a first spelled-out use:
     The Student Government Association (SGA) held its first meeting today. The next SGA meeting will
     take place in two weeks

    Acceptable without first spelling out if initials are widely recognized (e.g., CEO, SAT, NCAA, AIDS,
     HMO, NASA, FBI)

    Do not put in parentheses after a first spelled-out use if we do not mention the organization again

Addresses

    Use abbreviations only in numbered addresses: She works at 200 High St.

    Otherwise, spell out directional modifiers and road designations: He lives on North Charles Street

African American, Asian American

    Do not hyphenate

Ampersand

    Do not use an ampersand (&) in place of “and” in running text, even in the names of units or
     organizations that use an ampersand. Use the ampersand only in titles of published works, corporate
     names, course abbreviations, and graphic treatments

Apostrophes

    Do not use to form plurals (1950s, not 1950‟s) except in the cases of single letters (straight A‟s)

    The apostrophe replaces missing letters (e.g., doesn‟t) and missing numbers (e.g., class of ‟71)

    The curved (or “smart”) version is preferred unless it is representing feet in a measurement: 6‟ 8”

    If use of straight apostrophes is the convention for a Web site, consistency is key




                                                                                                    Page | 41
Bias-free Language

    Where possible, use first-year students instead of freshmen

    International students are preferred over foreign students

    Juniors and seniors is preferred over upperclass students

    See also gender-neutral language

Capitalization

    Capitalize all proper nouns and proper names

    As a rule, official names are capitalized (Department of Business, Office of Admissions) and
     unofficial names are not (business department, admissions office)

    Capitalize geographical areas and localities (the Eastern Shore, New York City), government bodies
     (the U.S. Congress), historical periods (the Depression, the Enlightenment), names referring to a
     specific deity (God, Allah), sacred books (the Bible, the Koran), religions (Christianity, Judaism),
     holidays (Memorial Day, Halloween) and registered trademarks (Xerox, General Electric)

    Except at the beginning of a sentence, do not capitalize the word “the” before a formal name: He
     attends the Ohio State University



                                         Intentionally Blank




                                                                                                 Page | 42
Do Not Capitalize

    Do not capitalize words such as college, school, department, office, division, association, and
     conference when they stand alone, even if they refer to a specific, previously identified entity

    Lowercase job titles (president, professor) when they are not used before a proper name; unofficial
     names of departments or offices (the communications office); nouns used with numbers to designate
     chapters, rooms, pages, etc. (chapter 1, room 234, page 125); derivative adjectives (french fries);
     simple directions (the east coast of Maryland)

    Names of school or college studies, fields of study, options, curricula, major areas, or major subjects,
     except languages, unless a specific course is being referred

           o    Dan is majoring in biology with a minor in American history

    The words or abbreviations a.m., p.m., baccalaureate, federal, state, government, honors, page, and
     paragraph

    Names of seasons (winter, spring, summer, fall), including references to semesters

    Plural words that refer to multiple preceding terms that individually would be capitalized

           o    The Oaks Faculty House is located at the corner of Dudley and Bluford streets

Captions for photos

    Use a caption if there is a person, place, or situation that the reader is likely to want to identify

    Use (left), (from left), or the like if there might be confusion about who‟s who

    Do not use a middle initial if the full name with initial is already in the story

    Do not use periods in captions that are not full sentences




                                                                                                       Page | 43
Cities

     Capitalize city when used as part of a proper name: New York City, but lowercase elsewhere e.g., a
      Maryland city, the city government, the city of Baltimore

     In running text, some cities do not need to be identified by state. These include Atlanta, Baltimore,
      Berkeley, Boston, Chicago, Cincinnati, Cleveland, Dallas, Denver, Detroit, Honolulu, Houston,
      Indianapolis, Las Vegas, Los Angeles, Miami, Milwaukee, Minneapolis, Nashville, New Orleans, New
      York, Oklahoma City, Philadelphia, Phoenix, Pittsburgh, Salt Lake City, San Antonio, San Diego, San
      Francisco, Seattle, and St. Louis

     Foreign cities commonly associated with a country do not need a country identification (e.g.,
      London, Bangkok, Tokyo, Toronto)

Conferences, lecture series, symposia, etc.

     Capitalize formal names (the National Conference on Citizen Science and Community Engagement)

Contact information

     To avoid dating a publication that will be in use for a long period of time, use a job title rather than a
      name in contact information unless there‟s a compelling reason for using a name

     For invitations and materials with a very short lifespan, using a name is preferred

Course titles

     Capitalize

     Do not put in quotation marks or italicize

Courtesy titles

     After a first reference, subsequent references generally use only a person‟s last name, except in
      obituaries. We should not use Mr., Mrs., Ms., Dr., Rev., Dean, and Professor in second references
      except in quoted material

Curriculum

     A single plan of study. The plural is curricula




                                                                                                      Page | 44
Dates

     Use a single hyphen to show a range of dates and do not repeat the first two numbers of the year if
      the second year is part of the same century as the first: 1991-94; 2001-02; 1999-2002

     If the day of the month appears, use a comma before and after the year: Please return your
      application by the January 15, 2002, deadline

     Do not use a comma between the month and the year alone: Please return your application by the
      January 2002 deadline

     Only use the year with the month only it is not the current year

     Times come before days and dates: at 4:00 p.m. Friday; at 9:00 a.m. on Monday, June 7

     Do not abbreviate months

     Use numerals for decades: the 1960s; the „60s

Department, Office, Degree, and Program Names

     • All academic departments are “Department of …,” when referred to formally

Disabilities

     People with disabilities, not the disabled or disabled people

     Avoid words like victim, afflicted, and stricken

     Do not use normal to mean the opposite of having a disability

e-mail

     Hyphenate and lowercase e-mail except at the beginning of a sentence

     Most dictionaries now define e-mail as a verb as well as a noun, but you should use it sparingly in
      formal writing

     Avoid ending a sentence with an e-mail address; readers may think that the period ending the
      sentence is part of the address

     Try to avoid breaking a line in the middle of an e-mail address

     If an address absolutely cannot fit on one line, do not introduce hyphenation when breaking it, and
      do not break the line at a punctuation mark (a dot or slash) within the address




                                                                                                   Page | 45
Faculty

     Use as a plural noun to refer collectively to the teachers within an educational institution or
      department: Many PSU and OHSU faculty will participate in the conference and each committee will
      consist of faculty, staff, and students

Fellowships and other awards

     The formal name is capitalized (Fulbright Fellowship), but informal references (Fulbright grant) are
      not

Foreign words

     In general, italicize unless it is an Americanized word or it is commonly used

Freshman, freshmen

     If possible, use first-year student instead

Fundraising

     One word; there is no hyphen

Headlines

     The formality of the publication and the design determines the use of downstyle or upper- and
      lowercase headlines, but once we choose a style, we should follow it consistently within a publication.
      In downstyle headlines, we capitalize the first word and proper nouns. In upper- and lowercase
      headlines, every word is capitalized except articles (a, an, the), coordinate conjunctions (and, or, for,
      nor), prepositions, and to in infinitives

Hispanic

     Latina or Latino is more politically correct, but Hispanic is acceptable. Defer to the subject‟s
      preference

Initials

     Use middle initials in formal publications unless a person prefers otherwise

     Be consistent from person to person in use of the middle initial

     Two initials should be separated by a space (J. P. Morgan)

     In scientific citations, it is acceptable to use only a single initial and a last name, but not in running
      text


                                                                                                         Page | 46
International students

     Preferred over foreign students

Internet

     • Capitalize

     • See also e-mail and websites

Invitations

     • Invitations do not require end-of-line punctuation

     • Numbers greater than 10 may be spelled out

     • Street numbers may be spelled out

     • O‟clock or :00 are acceptable in detailing the time of an event

Lecture titles

     Put quotation marks around the formal title

Lists

     Do not use a colon after a verb or a preposition introducing a list (members include Smith, Morgan,
      and Griffin instead of members include: Smith, Morgan, and Griffin) except when the introductory
      phrase contains some variation of the following or as follows, or when the list is so long as to require
      bullets

     Maintain parallel construction in listed items

     Avoid numbering unless there will be a reference to the numbers in later text

     If you must number a list in running text, place numbers (without periods) in parentheses

     In bulleted lists, use a period after each item if one or more is a complete sentence. In that case, we
      should capitalize the first words of the items. Otherwise, capitalization of the first words depends on
      the context

     Alphabetize or put listed items in some other logical order




                                                                                                    Page | 47
Names

    There is no comma before Jr., Sr., or III

    There is no space between initials (J. P. Morgan)

Gender-neutral language

    Use whenever possible: chair, police officer, actor, etc.

    One way to get around the dilemma of his or her dilemma is to recast in the plural

Numbers

    Spell out one through nine; use numerals for 10 and above

    Spell out first through ninth; thereafter, use 10th, 11th, etc.

    Use two letters with 22nd, 23rd, etc.

    Do not add a numeral in parentheses after the use of a number word

           o    Incorrect: We need nine (9) more votes for the bill to pass

    Use numerals with percent (1 percent), dollar sign ($3), temperature (6 degrees), scores (7-3), page
     (page 2), room (room 9), and chapter (chapter 6)

    Always spell out numbers at the beginning of a sentence

    For figures greater than 999,999, use million or billion: 2.3 million, 4 billion

    Use a comma in a figure greater than 1,000 unless it is a date

    For inclusive numbers, only its final two digits should represent the second number if its beginning
     digit(s) are the same as the first: pages 343-47

    Do not use a dash to substitute for to in a range: from 1967 to 1983, not from 1967-83

    Use hyphens when writing phone numbers

           o    503-725-8987




                                                                                                   Page | 48
Offices

     Capitalize the formal names of all offices (e.g. Office of the President, Student Life Office, etc.)



Online

     Do not hyphenate

Parentheses

     If the material inside the parentheses ends a sentence but is not itself a complete sentence, place the
      period outside the closing parenthesis (as in this example)

     (If the material inside the parentheses is a complete sentence, as in this example, capitalize the first
      word and place the period inside the closing parenthesis)

Periods

     Always go inside quotation marks

     See parentheses (right above this entry) for information about how to use periods with them

Staff

     • Generally used for all OHSU and PSU employees who are not faculty or administrators

     Symbols

     In text, spell out the words percent, degrees (temperature), feet, inches, and cents. In tables, it is
      acceptable to use symbols for these

     Amounts greater than 99 cents should be in numerals with a dollar sign ($4)

The

     Lowercase before the name of an organization, business, or other group, no matter how they
      capitalize it: He attended the Johns Hopkins University

     Capitalize at the start of titles of publications or works of art if it is part of the formal title: The
      Washington Post, The Canterbury Tales

Titles (dissertations, theses)

     Capitalize and place in quotation marks



                                                                                                           Page | 49
Titles (legal citations)

     Italicize and use v. for “versus”: Brown v. Board of Education

Titles (organizations)

     Names of associations, organizations, conferences, meetings, etc., follow the same guidelines as for
      compositions, except that the article the preceding a name is lowercased even when it is part of the
      formal title and the organization capitalizes it. Use the group‟s punctuation and abbreviations for its
      name

     Use Co. when a business uses the word as part of its formal name. Inc., Corp., and Ltd. are usually
      not needed but when used after the name of a corporate entity should be abbreviated

     Such words as club, team, and conference are lowercased when used alone

Upperclass students

     If possible, use juniors and seniors instead

Websites, the Web

     Capitalize Web in reference to the World Wide Web

     Lowercase website and use as one word

     Writing out World Wide Web is not necessary; Web is sufficient

     We do not need to start a Web address with http:// unless the address does not start with www., or
      there might be some confusion about whether it is a Web address

     Use homepage as one word, unhyphenated

     Use database as one word

     Avoid ending a sentence with a Web address; readers may think the period ending the sentence is
      part of the address. In running text, it may be helpful to set off the Web address in parentheses or
      put it in midsentence

     Try to avoid breaking a line in the middle of a website or e-mail address

     If an address absolutely cannot fit on one line, do not introduce hyphenation when breaking it, and
      do not break the line at a punctuation mark (a dot or slash) within the address




                                                                                                     Page | 50
Checklists

      Here are three checklists that we should use when creating content for the web or for publication6

Style Checklist

      Are your sentences concise

      Do you address the user directly, using personal pronouns (you, us, we)

      Have you removed all unnecessary adjectives

      Have you used the active voice only

      Does the content give the reader options for action

      Have you used spell-checked and used consistent spelling, capitalization, and tense

      Have you ensured that the content is culturally appropriate when necessary

Editorial Checklist

      Have you organized the content so that the most important information comes first

      Have you broken content down into easily read sections

      Have you included specific data rather than generalizations

      Have you explained all technical terminology and jargon

      Does the content address specific user needs




6Adapted from Curtis, C. (n.d.). Voice and tone guidelines: editorial strategy. Retrieved July 30, 2012, from
http://www.cullencurtiss.com/images/Voice_and_Tone_Guidelines.pdf




                                                                                                                Page | 51
Instructional Content Checklist
     If an action requires multiple steps, have you informed the user about each of them

     Have you referenced each task, and informed users about how to accomplish each of them

     Have you provided user with adequate notice about critical actions, e.g., tasks that the reader cannot
      reverse, options that may not be relevant

     Have you included complete information and been thoroughly specific

Additional References
Associated Press Stylebook website

Miriam-Webster Dictionary

Web Writing

                                          Intentionally Blank




                                                                                                   Page | 52
Templates
    Microsoft Word letterhead

    Microsoft fax cover sheet

    Microsoft Word press release shell

    Microsoft Word report shell

    Microsoft PowerPoint

    Email footer

    #10 envelopes

    Business card




                                          Page | 53
Figure 1: Logo and Fonts




                           Page | 54
Figure 2: Letterhead, Envelopes, and Business Cards




                                                      Page | 55
Figure 3: Press Release Template and Fax Cover Sheet




                                                       Page | 56
Figure 4: Report Template




                            Page | 57
Figure 5: Email Signature




                            Page | 58
Figure 6: Power Point Template




                                 Page | 59
Appendix H
Outreach Tools
First Trimester Prenatal Care Coalition Invitation Letter

[Insert Date], 2013

Dear (Name):

Policy Advisory Toward Health (PATH) for women a research translation, data analysis, and community outreach organization invites
you to serve on a health coalition to raise awareness about a key women‟s health issue: improving the health of women after
pregnancy and their children. In pursuit of its mission PATH for women not only provides the [insert name] coalition with relevant
and accurate information to encourage and support their efforts to develop effective, evidenced-based policy initiatives, we also
identify potential collation members.

You have been identified as a potential coalition member for the [insert name] coalition organized by [insert organization] based on
your work on public health and community issues generally or women‟s health issues specifically around the issue of first trimester
prenatal care.

A coalition is only as effective, culturally competent, and relevant as the broad range of perspectives on health care and expertise in
health and community issues that its members represents. We believe that your background, interests, and passion will help the
[insert name] coalition develop policies, programs and interventions that can help prevent and improve care for women with
diabetes.

PATH for women is the result of a strategic partnership between OHSU Center for Women‟s Health (CWH) and Portland State
University‟s Women, Gender, and Sexuality Studies Program. PATH for women draws its evidenced based health related information
form CWH‟s Making the Grade on Women‟s Health: A National and State-by-State Report Card. As a coalition member, you
would have direct access to PATH for women’s expertise in translating research into effective programmatic policy, and
we would be pleased to support your organization’s advocacy efforts.

In addition, as a coalition, as opposed to individual actors, we have a greater chance of increasing (1) the number of community
referrals to maternal health programs; (2) the dissemination of and accuracy of educational material about the importance of early
prenatal care, the effects of high-risk pregnancy, and impact of maternal health on health outcomes among women after pregnancy
and upon their children; and (3) the number of collaborative direct service interventions among members.

If you would consider becoming a member of the [insert name] coalition, please let them know at [insert e-mail address]. Please be
sure to mention that you learned about the [insert name] coalition from PATH for women. You can learn more about [insert name]
coalition by visiting their website at [insert address] or calling their Program Coordinator at (xxx) xxx-xxxx. You can also learn more
about the Report Card at http://hrc.nwlc.org and about PATH for women at www.pdx.edu/ws/PATH for women

If you have questions or concerns, please contact Torrie Fields, PATH for women Co-Director of Outreach, at tkfields@pdx.edu or
(503) 922-3270.

Sincerely,                                                               Sincerely,



Jamie Ross, PhD                                                          Michelle Berlin, MD, MPH
Co-Director, Outreach PATH for women                                     Director, Research, PATH for women
Assistant Professor, PSU                                                 Associate Director, OHSU
Women, Gender, & Sexuality Studies Program                               Center for Women‟s Health



                                                                                                                              Page | 60
Diabetes Coalition Invitation Letter

[Insert Date], 2013

Dear (Name):

Policy Advisory Toward Health (PATH) for women a research translation, data analysis, and community outreach organization would
like you to consider becoming a member of a health coalition to raise awareness about a key issue: preventing and improving care
for women with diabetes. In pursuit of its mission PATH for women not only provides the [insert name] coalition with relevant and
accurate information to encourage and support their efforts to develop effective, evidenced-based policy initiatives, we also identify
potential coalition members.

You have been identified as a potential coalition member for the [insert name] coalition organized by [insert organization] based on
your work on public health and community issues generally, or women‟s health issues specifically, around the issue of diabetes.

A coalition is only as effective, culturally competent, and relevant as the broad range of perspectives on health care and expertise in
health and community issues that its members represents. We believe that your background, interests, and passion will help the
[insert name] coalition develop policies, programs and interventions that can help prevent and improve care for women with
diabetes.

PATH for women is the result of a strategic partnership between OHSU Center for Women‟s Health (CWH) and Portland State
University‟s Women, Gender, and Sexuality Studies Department. PATH for women draws its evidenced based health related
information form CWH‟s Making the Grade on Women‟s Health: A National and State-by-State Report. As a coalition member,
you would also have direct access to PATH for women’s expertise in translating research into effective programmatic
policy and we would be pleased to support your organization’s advocacy efforts.

In addition, as a coalition, as opposed to individual actors, we have a greater chance of increasing (1) the number of referrals for
care, presentations, and workshops for women with diabetes; (2) the distribution of and the accuracy of diabetes-related health
information disseminated to the public and other stakeholders; and (3) the number of collaborative direct service interventions
among members.

If you would consider becoming a member of the [insert name] coalition, please let them know at [insert e-mail address]. Please be
sure to mention that you learned about the [insert name] coalition from PATH for women. You can learn more about [insert name]
coalition by visiting their website at [insert address] or calling their Program Coordinator at (xxx) xxx-xxxx. You can also learn more
about the Report Card at http://hrc.nwlc.org and about PATH for women at www.pdx.edu/ws/PATH for women

If you have questions or concerns, please contact Torrie Fields, PATH for women Co-Director of Outreach, at tkfields@pdx.edu or
(503) 922-3270.

Sincerely,                                                               Sincerely,



Jamie Ross, PhD                                                          Michelle Berlin, MD, MPH
Co-Director, Outreach PATH for women                                     Director, Research, PATH for women
Assistant Professor, PSU                                                 Associate Director, OHSU
Women, Gender, & Sexuality Studies Program                               Center for Women‟s Health




                                                                                                                              Page | 61
Advisory Committee Invitation Letter

[Insert Date], 2013

Dear (Name):

Policy Advisory Toward Health (PATH) for women a research translation, data analysis, and community outreach organization invites
you to serve on a newly formed Outreach Program Advisory Committee. In pursuit of its mission, PATH for women provides health
coalitions, legislators, community organizations, and advocacy groups with relevant and accurate information to encourage and
support their efforts to develop effective, evidenced-based policy initiatives. In addition, we identify potential strategic partners for
our collaborators.

You have been identified as a potential advisory committee member based on your work on public health and community issues
generally, or specifically women‟s health issues. PATH for women will only be as effective, culturally competent, and relevant as the
broad range of perspectives on health care and expertise in health and community issues that it uses to guide its program
development and organizational processes. We believe that your background, interests, and passion will help the PATH for women
successfully meet its mission.

PATH for women is the result of a strategic partnership between OHSU Center for Women‟s Health (CWH) and Portland State
University‟s Women, Gender, and Sexuality Studies Department. PATH for women draws its evidenced based health related
information form CWH‟s Making the Grade on Women‟s Health: A National and State-by-State Report. As a member of the
advisory committee, you would have direct access to PATH for women’s expertise in translating research into effective
programmatic policy and we would be pleased to support your organization’s advocacy efforts.



The main role of the Outreach Program Advisory Committee is to advise, assist, and support the efforts of PATH for women staff
and directors as your expertise and energy allow. There will be an initial meeting where PATH for women will provide an overview the
organization, its objectives, a description of CWH‟s Making the Grade on Women's Health Report Card, and the health status and
policy indicators that the report card identified by as a concern for women's health in Oregon. Committee members will then have
an opportunity to identify the indicators that they wish to help PATH for women address. Thereafter we will host an annual meeting
to complete a year-end review and discuss PATH for women’s goals for the following year. Lastly, we may contact you throughout the
year with specific requests for assistance and advice.

If you would consider being a member of this PATH for women Outreach Program Advisory Committee, please let us know using the
e-mail address below. We look forward to hearing from you and appreciate your consideration. You can learn more about the Report
Card at http://hrc.nwlc.org and about PATH for women at www.pdx.edu/ws/PATH for women. If you have questions or concerns,
please contact Torrie Fields, PATH for women Co-Director of Outreach, at tkfields@pdx.edu or (503) 922-3270.
Sincerely,                                                               Sincerely,



Jamie Ross, PhD                                                          Michelle Berlin, MD, MPH
Co-Director, Outreach PATH for women                                     Director, Research, PATH for women
Assistant Professor, PSU                                                 Associate Director, OHSU
Women, Gender, & Sexuality Studies Program                               Center for Women‟s Health




                                                                                                                               Page | 62
Appendix I
Budget Worksheet




                                Page | 63
Situational Analysis Report
    on PATH for women

                 Written by: Amanda Phillips
    Approved by: Jamie Ross, PhD and Torrie Fields, MPH
                        August 30, 2012




        1633 SW Park Avenue, Suite 221, Portland, OR 97207
Table of Contents
Table of Contents ................................................................................................................................................................ i

Situational Analysis ............................................................................................................................................................. 1

    Organizational Background .......................................................................................................................................... 1

    Purpose and Scope of the Situational Analysis.......................................................................................................... 2

    Situational Analysis Process .......................................................................................................................................... 2

    External Analysis ............................................................................................................................................................ 3

        Oregon......................................................................................................................................................................... 3

        National ....................................................................................................................................................................... 5

        Stakeholder Analysis.................................................................................................................................................. 7

        Potential Collaborators/Strategic Partners ............................................................................................................ 7

    Internal Analysis ............................................................................................................................................................. 9

        People .......................................................................................................................................................................... 9

        Financial Outlook ...................................................................................................................................................... 9

        Competencies ........................................................................................................................................................... 10

        Organizational Culture, Structure, and Oversight .............................................................................................. 11

        Marketing Capacity and Technology .................................................................................................................... 11

        Present Strategy ........................................................................................................................................................ 12

        Performance ............................................................................................................................................................. 12

    SWOT Analysis ............................................................................................................................................................ 14

    Organizational Challenges .......................................................................................................................................... 15

    Solutions/Alternative Strategies ................................................................................................................................ 16

Bibliography ....................................................................................................................................................................... 17

Appendix A ........................................................................................................................................................................ 19

    Organizational Framework ......................................................................................................................................... 19



                                                                                                                                                                             Page | i
Appendix B ........................................................................................................................................................................ 20

    Strategic Planning Process Map and Worksheets ................................................................................................... 20

Appendix C ........................................................................................................................................................................ 25

    Potential Collaborators/Strategic Partners Organizational Descriptions ........................................................... 25

        Local........................................................................................................................................................................... 25

        Regional and National ............................................................................................................................................. 26

Appendix C ........................................................................................................................................................................ 30

    Anticipated Program Operating Budget ................................................................................................................... 30

Appendix D ....................................................................................................................................................................... 31

    PATH for women Business Model/Process Map .................................................................................................. 31




                                                                                                                                                                            Page | ii
Situational Analysis
Organizational Background
Michelle Berlin M.D., M.P.H. an Oregon Health and Sciences University (OHSU) physician and researcher,
founded the Policy Advisory Toward Health (PATH) for women in 2004. PATH for women was a response to
the critical need for current, evidence-based information concerning women’s health for use toward policy
implementation and it is now a strategic partnership between the OHSU Center for Women’s Health (CWH)
and Portland State University’s Women, Gender, and Sexuality Studies Department (WGSS). PATH for
women’s revised mission is to provide accurate, high-quality community driven research, data, and analysis to
inform women’s health policy and to serve as an independent source of data, analysis, and coalition capacity-
building for the public, advocates, and policymakers.

PATH for women has expanded from its original emphasis on creating and translating scientific research to
inform women’s health policy to include coalition capacity building and community outreach. As a result,
PATH for women has two divisions (see Appendix A). One focuses on research and the other focuses on
outreach. The outreach division is housed at WGSS and it aims to develop meaningful relationships with
interested community members, community organizations, public health professionals, educators, and
policymakers regarding issues facing women in Oregon, such as Women with Diabetes and Women with
First Trimester Prenatal Care. The outreach division draws its evidenced-based health related information
from the Making the Grade on Women’s Health: A National and State-by-State Report Card (Report
Card).

The Report Card has been published since 2000. The 5th edition, and most current Report Card evaluates 34
health status and 68 health policy indicators and assesses progress in reaching key benchmarks and policy
objectives for each state and for the nation as a whole. Oregon is currently demonstrating a failing grade in
two indicators: Women with Diabetes and Women with First Trimester Prenatal Care.

The research division is housed in CWH where Michelle is a lead author of the aforementioned Report Card
(see http://hrc.nwlc.org/). The research division aims to serve as a national and regional resource for data
analysis, including the provision of accurate and current research concerning women’s health and evidence-
based analysis of key issues that specifically affect efficiency, cost, and outcomes of the health of women.




                                                                                                       Page | 1
Purpose and Scope of the Situational Analysis
Situational analyses are meant to “provide information on the strengths and weaknesses of [an] organization
in relation to the opportunities and challenges it faces” (Bryson, 2004, p. 124). This situational analysis is a
part of the strategic planning process, and it will inform the development of an organizational
communications plan, a stakeholder analysis, and a strategic plan. This situational analysis assesses the
challenges and opportunities that both the outreach and research divisions of PATH for women face. The
strategic planning team conducted this analysis after they created PATH for women’s mission, vision, and
values, but before the team developed a list of critical issues that the organization faces (Bryson, 2004, p.
124).

Situational Analysis Process
This situational analysis is a result of PATH for women’s summer 2012 strategic planning activities. PATH for
women developed this situational analysis with the assistance of a PSU student. This team mainly utilized the
strategic planning framework described by John M. Bryson (2004) in Strategic Planning for Public and Nonprofit
Organizations and the strategic planning worksheets from Bryson’s (2005).Creating and implementing your strategic
plan: a workbook for public and nonprofit organizations. The process map, as well as the SWOT worksheets that
were completed during the development of this situational analysis can be found in Appendix B. This
situational analysis then provided context for PATH for women’s strategic plan.



                                              Intentionally Blank




                                                                                                          Page | 2
External Analysis
PATH for women’s external environment is comprised of collaborators, community groups, the Oregon Health
Authority, and numerous other city, state, and federal agencies. In addition, external issues such as legislation
(the Affordable Care Act), the economy, and workforce shortages also shape the health care environment in
Oregon. As a result, there are many competing agendas and issues, so positioning PATH for women
appropriately within the political and health reform landscape is critical for the organization’s success.

Oregon

Demographics

The Census Bureau estimates that Oregon's current population is 3,871,859 (U.S. Census Bureau, 2012) and
that the population should grow to 4,260,393 by July 1, 2020 (U.S. Census Bureau, 2005).

In addition, Oregon’s population is aging. In 2010 13.9% of the population was over the age of 65 (U.S.
Census Bureau, 2012) and the number of people 60 years and older, as well as those 85 years and older is
expected to continue to grow (Buedefeldt & Haas, 2005). The diversity of Oregon’s population is also
projected to increase. See Table 1 below.

Table 1: Female Population Projections for Oregon, Race, and Hispanic Origin: 1995 to 20251


                              July 1, 1995      July 1, 2000      July 1,2005          July 1, 2015        July 1, 2025

White Females                 1,494,000       1,606,000          1,698,000          1,856,000           1,999,000

Black Females                 27,000          32,000             37,000             44,000              52,000

American Indian,              22,000          26,000             28,000             32,000              37,000
Eskimo, Aleut Females

Asian and Pacific             48,000          61,000             71,000             92,000              114,000
Islander Females

Hispanic Females              69,000          92,000             113,000            156,000             210,000

Non-Hispanic White            1,431,000       1,523,000          1,595,000          1,712,000           1,807,000
Females
Adapted from Campbell, P. R. (1996). Projected state populations, by sex, race, and Hispanic origin: 1995-2025. Report
#45. Retrieved August 21, 2012, from U.S. Bureau of the Census, Population Division:
http://www.census.gov/population/projections/state/stpjrace.




1   Note Population numbers rounded to nearest thousand.




                                                                                                                  Page | 3
Figure 1 illustrates the overall age distribution of Oregon women in 2009, 2010, and 2011. The majority of
women in Oregon are over the age of 65 and this ratio is expected to grow as the overall population ages.
Nevertheless, the next largest category is women who are of childbearing age (15—44 years). These statistics
stress that new programs Oregon and organizations such as PATH for women will need to support the
development of new programs to meet the needs of women who are past their reproductive years.

Figure 1: Female Population in Oregon 2009-2011


                                 16%
   65+                          15%
                                15%

                                                  27%
 45-65                                            27%
                                                  27%                                      Female Population 2011
                                                                                           Female Population 2010
                                                                   39%
 15-44                                                             39%                     Female Population 2009
                                                                    40%

                                     18%
  0-15                                18%
                                      19%

      0.00%         10.00%        20.00%         30.00%        40.00%        50.00%

Source: Portland State University Population Research Center. 2009-2012 Annual Oregon Population Reports. Retrieved
from http://www.pdx.edu/prc/annual-oregon-population-report. See bibliography for full citation.

Economic Environment

               Oregon's median income from 2006-2010 was $49,260, but 14.1% of Oregonians were
                beneath the federal poverty level during this time (U.S. Census Bureau, 2012)

               Economic conditions are expected to continue to improve, but the overall pace of
                improvement is slower than previously anticipated. In addition, the level of improvement
                differs by community, with rural communities showing the least amount of economic
                improvement.

               Job recovery will be ongoing until 2014 (State of Oregon, Department of Administrative
                Services, Office of Economic Analysis, 2012)

               Revenue growth will be slower and, “…will face considerable downward pressure over the
                10-year extended forecast horizon” (Office of Economic Analysis, 2012)




                                                                                                             Page | 4
Oregon’s Changing Health System

There is a recognized need for more information on the extent, root causes, and possible solutions for health
disparities among women of various racial/ethnic populations, classes, geographic locations and of the overall
U.S. female population versus men. Current and emerging federal and state policy indicate the need for
shared accountability in improving targeted health outcomes on a local and regional level among researchers,
policymakers, community organizations, leaders, and members.

As public health-related funding decreases at the federal and state levels, and racial and ethnic health
disparities increase, it is imperative that organizations pool knowledge resources. PATH for women seeks to fill
this gap. While the issues of evidenced-based interventions, research translation, and health disparities are at
the forefront of media coverage, academic debates, and policy development efforts PATH for women’s past
activities have received limited exposure. Nevertheless, the current systemic focus on these issues and the
media’s receptiveness to providing coverage demonstrates that there is an opportunity for PATH for women to
achieve its communications and overall strategic goals.

National

Research Environment

According to the Institute of Medicine (2010) researchers face a variety of issues including decreased funding
and increased competition, as well as:

              Difficulty prioritizing clinical research questions

              A divide between clinical research, clinical practice, legislators, and patients

              Globalization of clinical trials

              Increased Cost

              Reduced incentives for physician-participation in clinical research

              Shrinking workforce

              Complex administrative and regulatory requirements

              Recruitment and retention of patients




                                                                                                        Page | 5
Academic Environment

PATH for women is a strategic partnership between two universities, PSU and OHSU. Similar to other higher
educational institutions, PSU and OHSU are facing their own unique sets of external challenges. OHSU is
known as a leading health education and research university whereas PSU is currently known as an urban
public university. Nevertheless, one of PSU’s 2011-2014 strategic goals is to increase its visibility as an
innovative research institution. Therefore, both research and public university challenges should provide
context for PATH for women’s strategic planning process.

According to Caldwell (2005) the major challenges that public universities face include

             Changing student demographics that require new business models

             Rapid changes in technology, and altered learning styles, modes, and sites make a complex
              environment

             Strategic partnerships and collaboration, not just competition are critical to success

             Reduced funding to students and institutions to finance education

             Outdated, unclear, or undefined missions and visions neither explain the value of the
              institutions nor assist with appropriately positioning the institutions

In contrast, according to the Research Universities Futures Consortium (2012) the challenges that research
universities face include

             Hypercompetition for scarce resources and the increased complexity of managing them

             Increased regulation diverts time and resources to compliance instead of research

             Research metrics are outdated. They are tied to the amount of grant dollars instead of the
              quality and outcomes of the research

             Not enough strategic planning and outcome evaluation to guide research decisions

             Failure to communicate the value of the research university model to the public and key
              stakeholders

             The level of complexity and the pressures associated with administration and leadership




                                                                                                       Page | 6
Stakeholder Analysis

PATH for women conducted a Stakeholder Analysis as part of the strategic program development process
for its coalition capacity building initiative. The target stakeholders included community organizations and
nonprofits (many of which are grassroots organizations); trade associations; hospitals and direct service
providers; research programs; and government programs and organizations. Key findings include

              Many of the target stakeholders for both coalitions are large organizations(diabetes n=32;
               prenatal care n=18) versus small or medium

              Few of the target stakeholders are trade associations among (diabetes n=1; prenatal care
               n=5)

              Most of the target stakeholders are community organizations (diabetes n=41; prenatal care
               n=12), closely followed by government programs and organizations (diabetes n=12; prenatal
               care n=9)

              Only 3 target stakeholders are in rural areas

              The target stakeholders have a high level of legislative capacity (diabetes = 94%; prenatal
               care = 87%)

For additional information, see the internal document entitled Stakeholder Analysis: Assessment and Analysis of
Stakeholders for Two Issues: Diabetes and First Trimester Prenatal Care for PATH for women’s Coalition Empowerment and
Capacity Building Program.

Potential Collaborators/Strategic Partners

Unlike a business or corporation, PATH for women does not view organizations with similar missions and
programs as competitors. Instead, PATH for women views them as existing or potential collaborators and
strategic partners. As discussed above, PATH for women itself is a strategic partnership between OHSU and
PSU.




                                                                                                             Page | 7
In addition, PATH for women currently collaborates closely with

             March of Dimes, Oregon Chapter

             Oregon Women’s Health and Wellness Alliance

             Strategies360 Advocacy Group

             Oregon Diabetes Program

Additional local, regional, and national potential collaborators who have conducted or may be interested in
women’s health policy and/or research include the following. (See Appendix C: Potential Collaborators/Strategic
Partners Organizational Descriptions for a full description of each organization using information sourced from
their websites).

Local
             African Women’s Coalition

             Acumentra Health

             Center for Evidenced-Based Policy at OHSU

             Center for Women, Politics & Policy at PSU

             Institute for Sustainable Solutions at PSU

             Oregon Center for Public Policy

             Oregon Health Care Quality Corporation (Q Corp)

             Oregon Health Policy and Research

Regional and National
             Black Women's Health Imperative formerly the National Black Women’s Health Project

             Center for Women’s Health Research

             Institute for Women’s Policy Research

             Jacob’s Institute of Women’s Health

             Kaiser Family Foundation

             Mautner Project

             National Academy for State Health Policy



                                                                                                       Page | 8
 National Women’s Health Network

             National Women’s Health Resource Center or HealthyWomen (HW)

             National Women’s Law Center

             Society for Women’s Health Research

             Women’s Healthcare Associates

             Women’s Health Research Coalition

             Women’s Policy Inc.

Internal Analysis
People

Jamie Ross, PhD, Assistant Professor, Women, Gender and Sexuality Studies (WGSS), Portland State
University and Co-Director of PATH for women’s outreach division has a long-time commitment to addressing
social determinants of health through community education and outreach. She has worked with the Sabin
Community Development Corp., Planned Parenthood, O.G.A.L.L.A. (Basic Rights of Oregon), Portland
State University’s Task Force on Adolescent Sexual Minority Issues and the Safe Space Alliance for Sexual
Minorities.

Michelle Berlin, MD, MPH, OHSU Department of Obstetrics and Gynecology Vice Chair for Public Health,
Policy and Community Service, Associate Director of the OHSU Center for Women’s Health and Director of
PATH for women’s research division is co-author of Making the Grade on Women’s Health: A National and State-by-
State Report Card

Torrie Fields, MPH, Co-Director of Outreach, has a background in health management and policy, and
service in local community organizations. Ms. Fields has received numerous community service awards in
public health with her voluntary direct service and evaluation of quality improvement projects with
organizations such as the Oregon Food Bank, Oregon Health Care Quality Corporation, Multnomah County
Health Department, Planned Parenthood, and the National Cervical Cancer Coalition.

Financial Outlook

PATH for women relies on a combination of in-kind donations and grant funding. Through consistent efforts
to increase the organization’s financial stability PATH for women recently received an Equity Foundation grant.
As shown in Appendix C, PATH for women’s anticipated operating budget for its coalition support activities is
$33,000. This budget does not include the cost of implementing its 2012-2015 strategic plan. Therefore,
PATH for women must continue to pursue funding opportunities aggressively in order to achieve its goals.




                                                                                                      Page | 9
Competencies

PATH for women applies a multidisciplinary approach to women’s health issues that is based on research. This
involves gathering evidence, analyzing data, and creating pathways, and at times solutions that lead to better
health outcomes. PATH for women draws on a wide range of community connections to help develop
workable solutions by:

             Tracking local, regional, and national performance on women’s health

             Performing data analysis

             Highlighting women’s health issues with policy implications

             Helping community organizations develop their qualitative data and case study development
              capabilities

             Translating research findings for policy, media, and the public

             Bridging the research-to-action gap by presenting complicated, technical information in clear
              language and user-friendly formats

PATH for women’s staff have complementary skill sets. According to the staff (PATH for women, n.d.), their
combined areas of expertise include

             Performing clinical research that provides the foundation for policy development

             Analyzing data for use in public health planning and clinical care

             Researching health inequalities among differing groups of women

             Looking at ethical aspects of providing care to women

             Developing and testing different approaches to providing care

             Integrating key aspects of women’s health in medical training

             Translating research results for involved parties ranging from community members to
              providers and legislators




                                                                                                     Page | 10
Organizational Culture, Structure, and Oversight

PATH for women has an open or organic organizational design and culture. Everyone is a hands-on
contributor and feels comfortable sharing ideas and opinions. PATH for women also has high-levels of lateral
communication, and its lateral communication is less about mandates and more like advice (T. Burns &
Stalker, 1994, pp. 121-122). It also possesses a network structure, continually redefines tasks, and knowledge
is spread throughout the network (T. Burns & Stalker, 1994, pp. 121-122). PATH for women is currently too
small to have a true organizational structure, but the division between the research and outreach divisions of
the organization seems to indicate that as the organization grows that PATH for women will group itself by
service population.

Currently, the co-directors of outreach manage the outreach efforts. They inform the director of research
about their activities and routinely seek her advice, but they are responsible for the operations and future
growth. The director of research operates in a similar fashion. That said, the directors caucus, and attempt to
achieve consensus on any matters that affect the overall organization.

Culturally, PATH for women operates as one organization. As a result, communication both internally and
externally is important. In fact, communication is one of the organizations’ values. Additional values include
honesty, collaboration, empowerment, respect, integrity, and diversity. In addition, PSU’s belief that
knowledge should serve the city and the phrase “knowledge is meant to be shared,” which the staff
continually uses, further illustrates PATH for women’s commitment to communication, as well as honesty and
empowerment. See Appendix D for a detailed organizational process map.

Lastly, PATH for women must balance its mission, vision, values, and organizational culture with the differing
cultures and goals of a research and teaching hospital, and a public university that is actively attempting to
become a leading research university.

Marketing Capacity and Technology

PATH for women does not have a staff person dedicated to business development. Instead, PATH for women
staff undertakes marketing on an ad hoc basis. The principal way that the organization has tried to gain
visibility is through one-on-one meetings with decision-makers and letter writing campaigns. This lack of
marketing capacity hampers PATH for women’s ability to increase its reach and relevance within the
community. In order to increase its visibility, PATH for women needs additional dedicated staff to produce
content and to create opportunities to engage and communicate with a variety of stakeholders through a
variety of mediums.

In addition, PATH for women is neither optimizing its use of the free or low-cost information systems and
applications that it has access to through PSU, nor integrating these resources into its business processes. For
example, PATH for women has access to tools such as Qualtrics, Google Documents, and Google Analytics.
These are all applications that can expand PATH for women’s operational capacity.




                                                                                                      Page | 11
Present Strategy

In 2004, PATH for women held a strategic planning workshop and conducted a series of interviews. These
activities produced the following aims:

Short term:

               Serve as a national and regional resource for data analysis, including the provision of
                accurate and current data concerning state-by-state women’s health status, with state and
                federal performance compared to national and regional goals

Intermediate:

               Work directly with private entities, as well as state, regional and national legislators and staff
                to assure that stakeholders are knowledgeable about key and emerging women’s health
                issues, including those best addressed by changes in health policy legislation

               Create public/private partnerships to educate health professionals and diverse communities
                about these key issues and interventions available to develop and maintain a healthy
                community

               Conduct specific evidenced-based analysis of key issues that specifically impact efficiency,
                cost and outcomes of the health of women

Longer-term:

               Train scholars in women’s health epidemiology and public policy analysis to assure ongoing
                in-depth research and analysis of emerging areas of concern

               Develop, implement, and analyze model interventions based on the best scientific evidence

Performance

History

Since 2004, the outreach division of PATH for women has

               Identified key areas in women's health with policy impact and developed materials for use by
                community groups, local organizations, and the public to influence policy development and
                implementation

               Interpreted the results of health studies for policymakers, the media, and the public

               Analyzed and translated existing evidence-based research for policymakers and the public




                                                                                                         Page | 12
Some key past activities and contributions to improving women’s health include:

             2006 Health Policy Summit

             2009 webinar on strategies to prevent and detect cervical cancer

             Provision of policy testimony for the 2009, 2010, 2011, and 2012 legislative sessions through
              the Oregon Women’s Health and Wellness Alliance

            o    Provided research to support the passage of HB 2666, which formed the Maternal Mental
                 Health Workgroup, during the 2009 legislative session

                        Provided representation on this workgroup to develop recommendations on
                         advocacy and education around maternal mental health disorders

            o    Provided research to support SB 460 (2009) and HB 2236 (2011), which addressed the
                 development of a birth anomalies registry, during the legislative sessions

            o    Provided research to support HB 2726, which is the Oregon Indoor Clean Air Act
                 Expansion, during the 2010-2011 legislative session

            o    Provided research to support HB 2726, which addressed hookah smoking and its
                 disproportionate effect on teenaged girls during the 2010-2011legislative session

Scorecard, Indicators, and Results

PATH for women must improve its ability to track and evaluate its past programs and initiatives. As part of its
2012-2015 strategic planning process, PATH for women intends to identify and incorporate best practices into
its processes and procedures, and to develop and utilize tools to measure its performance.

                                             Intentionally Blank




                                                                                                      Page | 13
SWOT Analysis

                 Strengths                                          Weaknesses
    1.  Highly grounded in feminist                   1.  Inadequate fiscal resources
        methodologies                                 2.  Lack of formal strategic partnership between
    2. Relationship with OHSU and PSU                     OHSU and PSU
    3. Good employee morale. Staff excited and        3. Low visibility, target audiences unaware
        passionate about what they do and the         4. Limited staff and marketing resources
        range of personal experiences reflect and     5. Limited web presence
        inform the new mission/vision/values          6. No social media presence
    4. Access to research                             7. Differing organizational cultures (PSU &
    5. Networking abilities                               OHSU) makes it hard to navigate the
    6. Bridge between qualitative and                     organizations
        quantitative analyses                         8. Competition within PSU for assistance with
    7. Experience translating research into policy        grants
    8. Navigate between legislators and               9. Lack a cohesive brand and messages
        researchers                                   10. Limited communication infrastructure
    9. Founders' reputation
    10. Responsive to community needs



             Opportunities
                                            SWOT                       Threats
    1.  New funding and untapped funding              1.   Changing healthcare environment
        streams                                       2.   Lack of sustainable funding for organization and
    2. Increased focus on women's health                   Report Card
    3. Institutional level OHSU and PSU               3.   Changing PSU budget and operations model
        strategic partnership and stronger            4.   Changing OHSU operations model
        relationships with WGSS                       5.   Changing demographics
    4. Changing demographics                          6.   Navigating the academic hierarchy
    5. Media support/coverage
    6. Increased focus on evidenced based
        interventions
    7. Health care reform a high profile issue
        and it is an election year
    8. Increased focus on health disparities
    9. Social Media
    10. Additional relationship opportunities e.g.,
        the advisory committee and more ties
        with researchers




                                                                                                     Page | 14
Organizational Challenges
PATH for women’s transition into a multi-division organization has produced some organizational challenges.
These challenges include

       A shift in PATH for women’s core mission

       The need for a vision that encompasses the entire organization and values that will guide the pursuit
        of the mission and vision

       Ensuring that both divisions are financial sustainable

       Limited organizational capacity

       Identifying and developing the most promising product lines

       Utilizing the most efficient operational model(s)

       Employing innovative yet appropriate strategies and tactics to achieve its mission

       Managing organizational change effectively

       Gaining visibility, positioning the organization correctly, and increasing PATH for women’s relevance
        locally and regionally

                                            Intentionally Blank




                                                                                                     Page | 15
Solutions/Alternative Strategies
PATH for women has several alternative strategies that it can employ to ensure that the organization addresses
both the weaknesses and threats outlined in the SWOT analysis, as well as the emerging opportunities.

       Develop measurement and evaluation tools and processes. Measuring success will help PATH for
        women balance long-term and short-term actions, and demonstrate efficiency and effectiveness

       Optimize the use of available tools provided by PSU and OHSU e.g., a dedicated website , e-mail
        address and other Google products

       Create an organizational strategic communications plan and tools to implement the plan

       Leverage current partnerships and create new relationships

       Increase community capacity to meet women’s needs

       Increase staff capacity

            o    Greater utilization of PSU’s students and service learning programs

       Aggressively pursue funding opportunities and the staff capacity to pursue them

                                               Intentionally Blank




                                                                                                     Page | 16
Bibliography
Buedefeldt, R., & Haas, J. (2005). Oregon state plan on aging. Salem, OR.

Burns, T., & Stalker, G. M. (1994). The management of innovation (p. 269). Oxford: Oxford University Press.

Bryson, J. M. (2004). Strategic planning for public and nonprofit organizations: a guide to strengthening and sustaining
        organizational achievement (3 ed.). San Francisco, CA: Jossey-Bass.

Caldwell, R. (2005, July 2005). Critical challenges for public universities. Retrieved August 22, 2012, from The
        University of Arizona, College of Agriculture and Life Sciences:
        http://ag.arizona.edu/~caldwell/roger/challenges%20for%20universities%20-%20july%208-
        2005.pdf

Camillus, J. C. (2008, January 1). Strategy as a wicked problem. Harvard Business Review, 86(5), pp. 98-101.

Campbell, P. R. (1996). Projected state populations, by sex, race, and hispanic origin: 1995-2025. Report #45. Retrieved
      August 21, 2012, from U.S. Bureau of the Census, Population Division,:
      http://www.census.gov/population/projections/state/stpjrace.txt

Das, T. K. (1987, April 1). Strategic planning and individual temporal orientation. Strategic Management Journal,
        8(2), 203-209.

Institute of Medicine. (2010). Transforming clinical research in the United States: challenges and
         opportunities: workshop summary. Forum on Drug Discovery, Development, and Translation. Washington,
         D.C.: The National Academy Press. Retrieved August, 22 2012, from
         http://www.ncbi.nlm.nih.gov/books/NBK50892/pdf/TOC.pdf.

PATH for women. (n.d.). About PATH for women. Retrieved August 23, 2012, from
       http://www.ohsu.edu/xd/health/services/women/about-us/policy-and-advocacy/path-for-women-
       details.cfm

Patterson, S. J., & Radtke, J. M. (2009). Strategic communications for nonprofit organization: seven steps to creating a
        successful plan (2 ed.). Hoboken, NJ: John Wiley & Sons.

Portland State University Population Research Center. (2010). 2009 Annual Oregon population report. Portland:
        Retrieved from http://pdx.edu/prc/annual-oregon-population-report.

Portland State University Population Research Center. (2011). 2010 Annual Oregon population report. Portland:
        Retrieved from http://www.pdx.edu/prc/annual-oregon-population-report.

Portland State University Population Research Center. (2012). 2011 Annual Oregon population report. Portland:
        Retrieved from http://pdx.edu/prc/annual-oregon-population-report.




                                                                                                                    Page | 17
Research Universities Futures Consortium. (2012, June). The current health and future well-being of the american
        university. Retrieved August 22, 2012, from Research Universities Futures:
        www.researchuniversitiesfutures.org

Schmeer, K. (1999). Policy toolkit for strengthening health sector reform. In Stakeholder analysis guidelines .
       Bethesda, MD: Abt Associates, Inc.

State of Oregon, Department of Administrative Services, Office of Economic Analysis. (2012, May 22).
         Oregon economic and revenue forecast summary. Retrieved August 21, 2012, from Office of Economic
         Analysis: http://cms.oregon.gov/DAS/OEA/docs/economic/press0612.pdf

U.S. Census Bureau. (2005). Table A1: interim projections of the total population for the United States and States: April
       1, 2000 to July 1, 2030.

U.S. Census Bureau. (2012). Oregon quickfacts from the US census bureau. Retrieved from
        http://quickfacts.census.gov/qfd/states/41000.html




                                                                                                               Page | 18
Appendix A
                Organizational Framework




                  PATH for
                  women
                                           Outreach
      Research
                                      Jamie Ross, PhD
Michelle Berlin, MD, MPH
                                     Torrie Fields, MPH




                                                          Page | 19
Appendix B
Strategic Planning Process Map and Worksheets




Source Bryson, J. M. (2004). Strategic planning for public and nonprofit organizations: a guide to strengthening and
sustaining organizational achievement (3 ed.). San Francisco, CA: Jossey-Bass.




                                                                                                                Page | 20
Page | 21
Page | 22
Page | 23
Page | 24
Appendix C
         Potential Collaborators/Strategic Partners Organizational Descriptions
Local

African Women’s Coalition

To mobilize, advocate and empower African Women living in Oregon and Southwest Washington by
providing a culturally supportive and nurturing environment that builds the capacity of the community to
help itself and allows other members of the community to reach their highest potential through support,
guidance, and educational opportunities.

Acumentra Health

Acumentra Health is a nonprofit organization dedicated to improving the quality and effectiveness of
healthcare. They collaborate with practitioners, providers, health plans, public agencies, and private
organizations on a wide range of healthcare improvement projects and programs. Acumentra Health also
works with beneficiaries, healthcare professionals, and the public to improve healthcare quality and protect
the Medicare Trust Fund.

Center for Evidenced Based Policy at OHSU

The Center for Evidence-based Policy is a national leader in evidence-based decision-making and policy
design. We work with federal, state, and local policymakers in more than 20 states to use high-quality
evidence to guide decisions, maximize resources and improve health outcomes. Established in 2003, by
Oregon Governor John Kitzhaber, M.D., the Center works with a wide range of stakeholders to improve
public policy through innovation, collaboration, and use of best evidence.

Center for Women, Politics & Policy at PSU

The Center for Women, Politics & Policy is housed in the Hatfield School of Government in the College of
Urban & Public Affairs at Portland State University. The mission for the Center for Women, Politics &
Policy is to increase women's leadership in public policy through targeted teaching and community service
programs. The Center works toward this goal by promoting scholarship that examines the presence and role
of women in politics and public policy and by providing service programs that will develop the next
generation of women leaders who will serve the city, state, region and nation.

Institute for Sustainable Solutions at PSU

The Institute for Sustainable Solutions (ISS) advances sustainability research, education, and outreach at
Portland State, leading the University to be a powerful catalyst and model for a more equitable, ecologically
balanced, and economically vibrant future.




                                                                                                      Page | 25
Oregon Center for Public Policy

The Oregon Center for Public Policy (OCPP) does in-depth research and analysis on budget, tax, and
economic issues. Our goal is to improve decision-making and generate more opportunities for all Oregonians.

Oregon Health Care Quality Corporation (Q Corp)

Q Corp is a non-profit organization that brings measurable improvement to the quality of health care in
Oregon through better information and increased community-wide collaboration. Q Corp helps doctors,
hospitals, insurers, providers, purchasers, government agencies and consumers work together to improve
patient safety and the quality of care.

Oregon Health Policy and Research

The Office for Oregon Health Policy and Research (OHPR) conducts impartial, non-partisan policy analysis,
research, and evaluation, and provides technical assistance to support health reform planning and
implementation in Oregon. The office serves in an advisory capacity to Oregon Health Policy Board, the
Oregon Health Authority, the Governor, and the Legislature.

Regional and National

Black Women's Health Imperative formerly the National Black Women’s Health Project

The Black Women's Health Imperative (Imperative) is the only organization devoted solely to advancing the
health and wellness of America's 19.5 million Black women and girls through advocacy, community health
and wellness education and leadership development. Founded as the National Black Women's Health Project
in 1983 by health activist and McArthur genius Byllye Y. Avery, the Imperative promotes optimal health for
African American women across their lifespan - physically, mentally, and spiritually.

Center for Women’s Health Research

The Center for Women’s Health Research at the University of Colorado’s School of Medicine is located on
the Anschutz Medical Campus. We're funding and training the next generation of scientists in the field of
women's health. And we're providing critical information to women, their families, their practitioners, and
their communities through seminars, luncheons, and special events.

Institute for Women’s Policy Research

The Institute for Women’s Policy Research conducts rigorous research and disseminates its findings to
address the needs of women, promote public dialog, and strengthen families, communities, and societies. It is
the leading think tank in the U.S. focusing primarily on domestic women’s issues. Founded in 1987, IWPR’s
reports and other informational resources have informed policies and programs across the U.S., in each of its
key program areas:



                                                                                                    Page | 26
Jacob’s Institute of Women’s Health

The Jacobs Institute of Women's Health (JIWH) is a nonprofit organization working to improve health care
for women through research, dialogue, and information dissemination. The Jacobs Institute works to
continuously improve the health care of women across their lifespan and in all populations. The Jacobs
Institute promotes environments where an interdisciplinary audience, including health care professionals,
researchers, policymakers, consumers, and advocates come together to discuss ways to advance women's
health.

Kaiser Family Foundation

Kaiser Family Foundation is a non-profit, private operating foundation focusing on the major health care
issues facing the U.S., as well as the U.S. role in global health policy. Unlike grant-making foundations, Kaiser
develops and runs its own research and communications programs, sometimes-in partnership with other non-
profit research organizations or major media companies. The Foundation aims to provide policymakers,
journalists, advocates, and public health practitioners with current analysis on the policies in health financing
and delivery that affect women. The particular challenges faced by women at risk for experiencing access
barriers, such as those on Medicaid, those who are uninsured, and racial and ethnic minorities, are a special
focus.

Mautner Project

Mautner Project is committed to improving the health of women who partner with women including lesbian,
bisexual and transgender individuals, through direct and support service, education and advocacy.

National Academy for State Health Policy

The National Academy for State Health Policy (NASHP) is an independent academy of state health
policymakers. We are dedicated to helping states achieve excellence in health policy and practice. A non-profit
and non-partisan organization, NASHP provides a forum for constructive work across branches and agencies
of state government on critical health issues. Our funders include both public and private organizations that
contract for our services.

National Women’s Health Network

The National Women's Health Network was founded in 1975 to give women a greater voice within the
healthcare system. NWHN is a membership-based organization supported by 8,000 individuals and
organizations nationwide. We do not accept financial support from pharmaceutical companies, tobacco
companies, or medical device manufacturers.




                                                                                                       Page | 27
National Women’s Health Resource Center or HealthyWomen (HW)

HealthyWomen (HW) is the nation's leading independent health information source for women. Our core
mission is to educate, inform and empower women to make smart health choices for themselves and their
families.




                                                                                               Page | 28
National Women’s Law Center

Since 1972, the Center has expanded the possibilities for women and girls in this country. We have succeeded
in getting new laws on the books and enforced; litigating groundbreaking cases all the way to the Supreme
Court, and educating the public about ways to make laws and public policies work for women and their
families. Today, an experienced staff of nearly 60 continues to advance the issues that cut to the core of
women's lives in education, employment, family and economic security, and health and reproductive rights—
with special attention given to the needs of low-income women and their families.

Society for Women’s Health Research

The Society for Women’s Health Research (SWHR), a national non-profit organization based in
Washington DC, is widely recognized as the thought leader in research on sex differences and is
dedicated to improving women’s health through advocacy, education, and research.
Founded in 1990 by a group of physicians, medical researchers and health advocates, SWHR aims to bring
attention to the myriad of diseases and conditions that affect women uniquely. Due to SWHR’s efforts,
women are now routinely included in most major medical research studies and scientists are beginning to
consider biological sex as a variable in their research.

Women’s Healthcare Associates

Women’s Healthcare Associates, LLC has been serving women and their families in Portland in various forms
since the 1940s. With the October 2011 merger of Women’s Clinic, PC, Women’s Health Center of Oregon,
PC, and Women’s Healthcare Associates, LLC, our collective history includes decades of leadership in the
medical community and commitment to our patients.

Women’s Health Research Coalition

The Women’s Health Research Coalition is an advocacy network of more than 600 leaders at academic
medical, health and scientific institutions, as well as other interested associations, foundations, individuals and
organizations, who have joined together to encourage coordination of and funding for women’s health
research and for the study of sex- and gender-based differences.

Women’s Policy Inc.

Women's Policy, Inc. (WPI) champions the interests of women throughout the country on the most
significant social, economic, and health issues across the public policy spectrum. WPI is a nonprofit,
nonpartisan organization whose sole focus is to help ensure that the most informed decisions on key
women's issues are made by policymakers at the federal, state, and local levels. Audiences include elected
officials, regulators, women's groups, labor groups, academia, the business community, the media, and the
public.




                                                                                                         Page | 29
Appendix C
                                 Anticipated Program Operating Budget2

Item                                              Stimson-Miller          Equity       In-    Total
                                                  Foundation              Foundation   Kind   Budget

Salaries and Wages

Jamie Ross                        0.17 FTE

Michelle Berlin                   0.05 FTE

Grant Writer                   /hr, 40 hours                                                  $

Supplies

Letterhead per box                                $                                           $

Letterhead Set-up                                 $                                           $

Communications

Conference Call Line                              $                                           $

Travel                                            $                                           $

Training/Networking/Outreach

Outreach Campaign                                 $                       $                   $

Coalition Meeting Support                         $                                           $

TOTAL DIRECT COSTS                                $                       $                   $

Administration Cost from PSU                      $                                           $
Foundation (5%)

PROGRAM TOTAL                                     $                       $                   $

PSU Foundation Annual Operating Budget Amount: $1,651,240
Total Project Cost: $33,053
Amount Requested of Stimson-Miller Foundation: $
Amount Requested From Other Funders: $      (Equity Foundation)


2   Prepared by PATH for women as part of its Stimson-Miller grant application


                                                                                                  Page | 30
Appendix D
                                                               PATH for women Business Model/Process Map

     Outreach offers research to
stakeholders based on its knowledge                                                                        Research leverages either its existing data or its
    of their needs e.g., upcoming                                                                           network of researchers to meet the request(s)
 program development and advocacy                                                                          and translates data into actionable information
plans; or responds to routine requests
            for information
                                                                          Outreach sends the request to
                                                                           the research division where
                                                                          research is translated or data
                                                                            aggregated and analyzed



           Coalitions
                                    Community
                                   Organizations
                                                                                                                                                Network of
                                                                       Outreach                   Research                                      researchers



          Legislators              Advocacy                                                                                                                    Providers of
                                    Groups                                                                                                               qualtiative/quantitative
                                                                                                                                                           data pertaining to
                                                                                                                                                         women's health issues


         A few key stakeholders. They request the research                    Outreach continues to make strategic partnerships and builds the network of researchers. This
            transalation, data ,or data analysis. Note that                   network includes research/teaching hospitals, practitioners, health institutes/societies, and may
             coaltions include community organizations,                       include direct service organizations that collect qualitative data and/or produce case studies.
         advocacy groups, trade associations , government
          agencies, and direct service organizations et. al.

                                         Funded by grants, in-kind contributions from volunteers, and philanthropic donations

                                                                                                                                                                             Page | 31
Strategic Plan
                   2012-2015
       Written by: Amanda Phillips, JD, MPH
Approved by: Jamie Ross, PhD and Torrie Fields, MPH
                   August 29, 2012




    1633 SW Park Avenue, Suite 221, Portland, OR 97207
Table of Contents
Table of Contents ................................................................................................................................................................ i

Executive Summary ............................................................................................................................................................ 1

    Who We Are ................................................................................................................................................................... 1

    Critical Issues and Strategic Goals ............................................................................................................................... 2

About the Plan Process ...................................................................................................................................................... 3

Mission.................................................................................................................................................................................. 3

Vision .................................................................................................................................................................................... 4

Core Values and Guiding Principles ................................................................................................................................ 5

Situational Analysis ............................................................................................................................................................. 6

    SWOT Analysis .............................................................................................................................................................. 6

    PATH for women Business Model/Process Map .................................................................................................... 7

    Organizational Challenges ............................................................................................................................................ 8

Underlying Assumptions ................................................................................................................................................... 9

    Three-Year Strategic Goals and Strategies ............................................................................................................... 10

Bibliography ....................................................................................................................................................................... 14

Appendix A ........................................................................................................................................................................ 16

    Organizational Framework ......................................................................................................................................... 16

Appendix B ........................................................................................................................................................................ 17

    Strategic Planning Process Map and Worksheets ................................................................................................... 17




                                                                                                                                                                               Page | i
Executive Summary
Who We Are

Michelle Berlin M.D., M.P.H. an Oregon Health and Sciences University (OHSU) physician and researcher,
founded the Policy Advisory Toward Health (PATH) for women for women in 2004. PATH for women was a
response to the critical need for current, evidence-based information concerning women’s health for use
toward policy implementation and it is now a strategic partnership between the OHSU Center for Women’s
Health (CWH) and Portland State University’s (PSU) Women, Gender, and Sexuality Studies Department
(WGSS). PATH for women’s revised mission is to provide accurate, high-quality community driven research,
data, and analysis to inform women’s health policy and to serve as an independent source of data, analysis,
and coalition capacity-building for the public, advocates, and policymakers.

PATH for women has expanded from its original emphasis on creating and translating scientific research to
inform women’s health policy to include coalition capacity building and community outreach. As a result,
PATH for women has two divisions (see Appendix A). One focuses on research and the other focuses on
outreach. The outreach division is housed at WGSS and it aims to develop meaningful relationships with
interested community members, community organizations, public health professionals, educators, and
policymakers regarding issues facing women in Oregon, such as Women with Diabetes and Women with
First Trimester Prenatal Care. The outreach division draws its evidenced-based health related information
from the Making the Grade on Women’s Health: A National and State-by-State Report Card (Report
Card).

The Report Card has been published since 2000. The 5th edition, and most current Report Card evaluates 34
health status and 68 health policy indicators and assesses progress in reaching key benchmarks and policy
objectives for each state and for the nation as a whole. For example, according to the Report Card Oregon is
currently demonstrating a failing grade in two indicators: Women with Diabetes and Women with First
Trimester Prenatal Care.

The research division is housed in CWH where Michelle is a lead author of the aforementioned Report Card
(see http://hrc.nwlc.org/). The research division aims to serve as a national and regional resource for data
analysis, including the provision of accurate and current research concerning women’s health and evidence-
based analysis of key issues that specifically affect efficiency, cost, and outcomes of the health of women.




                                                                                                      Page | 1
Since 2004, the outreach arm of PATH for women has

       Identified key areas in women's health with policy impact and developed materials for use by
        community groups, local organizations, and the public to influence policy development and
        implementation

       Interpreted the results of health studies for policymakers, the media, and the public

       Analyzed and translated existing evidence-based research for the public and policymakers

Critical Issues and Strategic Goals

The critical issues that the PATH for women strategic planning team identified are

       How do we focus our search for grant funding in order to target "translation" grants and avoid
        applying for grants that are predominantly for direct services providers and researchers?

       How do we gain a foothold in "policy forecasting" for women's health, that is, at the cutting edge of
        policy development and become a primary source of research data?

       What can we do now to increase PATH for women’s visibility even more effectively, beyond the push
        we made this summer with our website, coalition letters, and advisory committee letters?

       What can we do to increase our own research base beyond OSHU, the Report Card, and Healthy
        People 2020, as well as increase our organizational partnerships?

This strategic plan addresses these critical issues by building upon the information gleaned from PATH for
women’s 2004 strategic planning workshop and stakeholder interviews; its recent situational analysis, which
helped outline what PATH for women does well and the environment in which it operates; its recent
stakeholder analysis; and the organization’s revised mission, new clear concise vision, and new value
statement.

As part of its strategic plan, PATH for women shall pursue the following strategic goals:

       Increase financial sustainability

       Become the premier evidenced-based health policy advisory group in Oregon

       Increase and maintain brand awareness

       Increase PATH for women’s ability to respond to the research needs of its stakeholders

This strategic plan will be implemented over a three-year period (2012-2015) and successful implementation
will help PATH for women take more of a leadership role in the public health community, explore additional
strategic partnerships, and measure its outcomes. In addition, this strategic plan will provide a framework by
which PATH for women can achieve its mission and work towards its vision, while embodying its values.



                                                                                                       Page | 2
About the Plan Process
PATH for women develop this strategic plan during the summer of 2012 with the assistance of a PSU student.
This team mainly utilized the strategic planning framework described by John M. Bryson (2004) in Strategic
Planning for Public and Nonprofit Organizations and the strategic planning worksheets from Bryson’s (2005)
Creating and implementing your strategic plan: a workbook for public and nonprofit organizations. A process map, as well
as worksheets that were completed during the strategic planning process can be found in Appendix B. The
information contained in the worksheets includes, a SWOT analysis, critical organizational issues, and the
underlying assumptions of the strategic plan development process. This information was then used to
articulate the goals outlined in this plan. Therfore, this plan is a record of the strategic planning process and
the decisions that the strategic planning team made. PATH for women anticipates that the 2015-2018 strategic
plan will be more inclusive, and will include feedback from key stakeholders.

Mission
Policy Advisory Toward Health (PATH) for women’s mission is to provide accurate, high-quality community
driven research, data, and analysis to inform women’s health policy and to serve as an independent source of
data, analysis, and coalition capacity building for the public, advocates, and policymakers.

Our research and coalition capacity building efforts help others understand how Oregon, other states, and the
nation as a whole are progressing in women's health, help others to develop policies to advocate for women’s
health, and ensures that PATH for women is responsive to the community’s health, research, and information
needs. With the nation lagging far behind critical benchmarks (standards) in health, the need for effective
policies and programs is increasing; we are dedicated to bridging the information gap between the academic
researcher, policymaker, service provider, and community member, and empowering communities to request
research and develop programs that improve women’s lives.

                                                   Intentionally Blank




                                                                                                                Page | 3
Vision
PATH for women is a strategic partnership OHSU’s Center for Women’s Health (CWH) and the Women,
Gender, and Sexuality Studies Department at Portland State University. PATH for women seeks to become the
premier evidence-based women's health policy resource in Oregon and nationally by drawing from the most
recent publication of CWH’s Making the Grade on Women’s Health: A National and State-by-State
Report Card and enabling the development of national and regional health policies, especially those targeted
to improve performance in meeting national goals for women's health.

To fulfill its vision PATH for women will:

     Fully address the ongoing need for current, relevant, evidence-based health information by fostering
      problem-based scientific research at the undergraduate and graduate levels that is directly informed
      by the needs of the community, and is guided by an interdisciplinary approach that includes feminist
      models of scientific inquiry.

     Translate and disseminate this evidenced-based research to direct service organizations, as well as
      state and national legislators, contributing to their policy advocacy efforts.

     Become a critical link between Oregon’s coordinated health coalitions, as well as among coalition
      members comprised of the community at large; students; health policy advocates; health
      professionals; local, regional, and national direct service organizations; legislators; and researchers.

                                                Intentionally Blank




                                                                                                        Page | 4
Core Values and Guiding Principles
Communication – We recognize the importance of an informed public and the need for accurate, high
quality, community-driven research and data for policy advocacy. We are open, truthful, and timely with our
dissemination of information and by listening and responding to the needs of our coalition members and
policymakers, we ensure that we provide relevant information.

Honesty –We aim to empower communities by providing accurate and truthful information about issues that
disproportionately affect the health of women.

Collaboration – We engage community members by forming meaningful relationships and coalitions to raise
awareness about issues that disproportionately affect the health of women.

Empowerment – We seek to empower coalition members to request research that will improve the lives of
women within their communities, and researchers to embrace new methods of scientific inquiry.

Respect – We respect the dignity of all persons and honor the diverse contributions that stem from differing
perspectives, cultures, backgrounds, and educational levels.

Integrity – We foster, encourage, and expect the highest level of professionalism, ethical standards,
transparency, and accountability in all that we do.

Diversity – We aspire to reduce racial and ethnic health disparities by providing research data that is relevant
to racially, ethnically, socio-economically, and sexually diverse women, and are committed to attracting and
retaining coalition members who reflect these communities.

                                               Intentionally Blank




                                                                                                        Page | 5
Situational Analysis
In accordance with the Bryon’s strategic planning process (see Appendix B) PATH for women conducted a
detailed situational analysis before developing this strategic plan. Below are key highlights from this analysis
including the SWOT chart, a business process map, and the organizational challenges that the situational
analysis identified.

SWOT Analysis


                    Strengths                                           Weaknesses
       1.  Highly grounded in feminist                     1.  Inadequate fiscal resources
           methodologies                                   2.  Lack of formal strategic partnership between
       2. Relationship with OHSU and PSU                       OHSU and PSU
       3. Good employee morale. Staff excited and          3. Low visibility, target audiences unaware
           passionate about what they do and the           4. Limited staff and marketing resources
           range of personal experiences reflect and       5. Limited web presence
           inform the new mission/vision/values            6. No social media presence
       4. Access to research                               7. Differing organizational cultures (PSU &
       5. Networking abilities                                 OHSU) makes it hard to navigate the
       6. Bridge between qualitative and                       organizations
           quantitative analyses                           8. Competition within PSU for assistance with
       7. Experience translating research into                 grants
           policy                                          9. Lack a cohesive brand and messages
       8. Navigate between legislators and                 10. Limited communication infrastructure
           researchers
       9. Founders' reputation
       10. Responsive to community needs



                Opportunities
                                               SWOT                         Threats
       1.  New funding and untapped funding                1.   Changing healthcare environment
           streams                                         2.   Lack of sustainable funding for organization
       2. Increased focus on women's health                     and Report Card
       3. Institutional level OHSU and PSU                 3.   Changing PSU budget and operations model
           strategic partnership and stronger              4.   Changing OHSU operations model
           relationships with WGSS                         5.   Changing demographics
       4. Changing demographics                            6.   Navigating the academic hierarchy
       5. Media support/coverage
       6. Increased focus on evidenced based
           interventions
       7. Health care reform a high profile issue
           and it is an election year
       8. Increased focus on health disparities
       9. Social media
       10. Additional relationship opportunities e.g.,
           the advisory committee and more ties
           with researchers



                                                                                                           Page | 6
PATH for women Business Model/Process Map
Outreach offers research to
stakeholders based on its                                                                       Research leverages either its existing
knowledge of their needs e.g.,                                                                  data or its network of researchers to
upcoming program                                                                                meet the request(s) and translates data
development and advocacy                                                                        into actionable information
plans, or responds to routine
requests for information                                           Outreach sends the request to
                                                                    the research division where
                                                                   research is translated or data
                                                                     aggregated and analyzed



         Coalitions
                              Community
                             Organizations
                                                                                                                               Network of
                                                                Outreach                   Research                            researchers




         Legislators         Advocacy                                                                                                       Providers of
                              Groups                                                                                                  qualtiative/quantitative
                                                                                                                                        data pertaining to
                                                                                                                                      women's health issues


       A few key stakeholders. They request the
      research transalation, data ,or data analysis.                Outreach continues to make strategic partnerships and builds the network of
         Note that coaltions include community
                                                                    researchers. This network includes research/teaching hospitals, practitioners, health
         organizations, advocacy groups, trade
        associations , government agencies, and                     institutes/societies, and may include direct service organizations that collect
           direct service organizations et. al.                     qualitative data and/or produce case studies.

                                  Funded by grants, in-kind contributions from volunteers, and philanthropic donations

                                                                                                                                                         Page | 7
Organizational Challenges

PATH for women’s transition into a multi-division organization has produced some organizational challenges.
These challenges include:

       A shift in PATH for women’s core mission

       The need for a vision that encompasses the entire organization and values that will guide the pursuit
        of the mission and vision

       Ensuring that both divisions are financial sustainable

       Strategic Planning and Organizational Development:

            ○   Limited organizational capacity

            ○   Identifying and developing the most promising product lines

            ○   Utilizing the most efficient operational model(s)

            ○   Employing innovative yet appropriate strategies and tactics to achieve its mission

            ○   Managing organizational change effectively

       Gaining visibility, positioning the organization correctly, and increasing PATH for women’s relevance
        locally and regionally

For more detailed information, see the internal document entitled Situational Analysis Report on PATH for
women.)




                                                                                                      Page | 8
Underlying Assumptions
These assumptions are the foundation of this strategic plan. If one of these assumptions prove false or the
situation changes then the strategic plan will ultimately have to be adjusted to reflect this change.

 Internal                                    External

 Growth:                                     Political:
     Increased # of coalitions                   Resources for community organizations will
     Links to more organizations                    either decrease or remain at their current levels
       and stronger current                          despite increased demand
       relationships                              Fewer community organizations will have the
                                                     capacity to hire political analysts or lobbyists
                                                  Health care reform

 Staff:                                      Socio-Cultural:
      Hire a program coordinator                Increased diversity due to immigrants
      More student involvement                  More self-identification and communities
        e.g., interns                               requesting more culturally competent care
                                                 Overall change in demographics, growth and
                                                    aging
                                                 Increased interest in personalized medicine
                                                 Shift from expert knowledge to experiential
                                                    knowledge and lab based to community based
                                                    research
 Fiscal:                                     Economic:
      Increased grant funding for               Decreased funding opportunities and more
         collaborative partnerships                 restrictive/detailed requirements
                                                 Possible improved economy


 Technological:                              Technological:
     New website                                Increased availability of national and regional
     New social media presence                    sources of research e.g., widgets
 Research:                                   Research:
     New report card                            Increased need for community based/need based
     Greater understanding of                      research
        gendered research                        Increase in community based participatory
                                                    researched
                                                 More demands for evidenced based research in
                                                    health disparities
                                                 Epigenetics




                                                                                                      Page | 9
Three-Year Strategic Goals and Strategies

                                                                                                                      Responsibility - Priority
                                        Issue/Goal/Strategy/Objective/Activity                                           (High 0-1 years)
                                                                                                                        (Medium 1-2 years)
                                                                                                                          (Low 2-3 years)

Goal #1 (3 year impact): Increase financial sustainability

Strategies (4-6 with a 1-3 year impact):
     Create additional funding opportunities
     Improve grant proposal success rate
     Gain visibility within PSU in order to become a grant priority
     Strengthen grant writing capacity

Objective(s) (4-6 with a 1-3 year impact):
    Create a roster of grant writing professionals willing to work for a reduced fee or to donate services           High
    Develop an intern program                                                                                        Medium
    Increase grant writing capacity                                                                                  High
    Target translational grants and avoid applying of grants that are for direct service providers and researchers   Medium
Activities (yearly):
     Present PATH for women to 4 new PSU/OHSU stakeholders e.g., Center for Women, Politics & Policy                 Jamie – High
     Develop a grant writing process guide                                                                           Torrie – High
     Seek WGSS support for recruiting 2 student interns                                                              Jamie – Medium
     Collaborate with PSU grant writing classes to enlist student help with ongoing grant proposals and build        Torrie/Jamie – High
         relationships with future grant writing professionals with the aim of 1 project per class
     Conduct a national scan for translational grant opportunities and create a list including timelines             Torrie – Medium
     Hire a Program Coordinator                                                                                      Team – Low
     Assess the potential for philanthropic support                                                                  Torrie – Low
     Apply for a minimum of 8-10 grants each year with the aim of securing one fully-funded grant each year          Torrie/Jamie – High



                                                                                                                                      Page | 10
Responsibility - Priority
                                       Issue/Goal/Strategy/Objective/Activity                                               (High 0-1 years)
                                                                                                                           (Medium 1-2 years)
                                                                                                                             (Low 2-3 years)

Goal #2 (3 year impact): Become the premier evidenced-based health policy advisory group in Oregon

Strategies (4-6 with a 1-3 year impact):
     Increase local and regional relevance
     Develop leadership role in women’s health policy development
     Become proactive versus reactive
     Incorporate strategic planning into operations
     Support and enable effective women’s health policy development

Objective(s) (4-6 with a 1-3 year impact):
    Create new partnerships with decision makers and those who advise them                                              High
    Position PATH for women appropriately within the political landscape                                                High
    Understand and appropriately support stakeholder policy development needs                                           High
    Implement strategic planning and measurement processes                                                              High
    Develop PATH for women’s value proposition to the local women’s health policy development process                   High

Activities (yearly):
     Develop a needs assessment                                                                                         PSU Student – High
     Conduct a needs assessment                                                                                         Torrie – High
     Leverage the Report Card and create the necessary evidenced-based products                                         Torrie – Medium
     Conduct a stakeholder analysis                                                                                     PSU Student – High
     Conduct a situational analysis
                                                                                                                         PSU Student – High
     Create a brand/value proposition and develop, and execute a strategic communications plan
                                                                                                                         PSU Student – High
     Meet twice a year to check progress and assess the need for revisions, create tools to measure pre-and-post
         activity results, and formally revisit this plan at the start of Year 3 (summer 2015) to start the cycle anew   Team – Medium




                                                                                                                                         Page | 11
Responsibility - Priority
                                     Issue/Goal/Strategy/Objective/Activity                                           (High 0-1 years)
                                                                                                                     (Medium 1-2 years)
                                                                                                                       (Low 2-3 years)
Goal #3 (3 year impact): Increase and maintain brand awareness

Strategies (4-6 with a 1-3 year impact):
     Continue to increase visibility
     Ensure swift, clear, consistent communications

Objective(s) (4-6 with a 1-3 year impact):
    Deepen relationships with policy advocates within community organizations and lobbyists                       High
    Cultivate new support bases                                                                                   High
    Increase capacity for sustained marketing/communications                                                      High

Activities (yearly):
     Maintain and deepen community partnerships through outreach                                                  Torrie – Medium
     Reach out directly to key decision-makers and those who advise them                                          Torrie – Medium
     Proactively monitor the political landscape                                                                  Torrie – High
     Continue to identify and target community organizations with upcoming policy issues                          Torrie– High
     Create opportunities for community engagement, such as classes on how to use data for legislative purposes   Torrie/Intern – Medium
     Hire a communications/social media intern                                                                    Jamie – Medium
     Consistently revise/update communication tools and materials, including the website                          Intern – Medium
     Measure the effectiveness of communications activities                                                       Intern – Medium
     Revise strategic communications plan yearly                                                                  Team – Medium




                                                                                                                                   Page | 12
Responsibility - Priority
                                      Issue/Goal/Strategy/Objective/Activity                                          (High 0-1 years)
                                                                                                                    (Medium 1-2 years)
                                                                                                                      (Low 2-3 years)
Goal #4 (3 year impact): Increase PATH for women’s ability to respond to the research needs of its stakeholders

Strategies (4-6 with a 1-3 year impact):
     Solicit qualitative data and case studies
     Develop a regional network of women’s health researchers

Objective(s) (4-6 with a 1-3 year impact):
    Complement quantitative expertise with qualitative information                                                Medium
    Educate community partners about the value of qualitative research                                            Medium
    Create a roster of researchers who are willing to provide data to PATH for women on a variety of indicators   Medium

Activities (yearly):
     Conduct presentation to community partners about how to use qualitative data for legislative purposes        Torrie – Medium
     Maintain and deepen partnerships with researchers through outreach                                           Team – Medium
     Attend local conferences and network with targeted researchers                                               Team – Medium
     Proactively monitor the research being conducted regionally                                                  Torrie/Michelle – High
     Conduct need assessment and use it to guide outreach efforts to researchers                                  Torrie/Intern – High
     Submit 1-2 papers each year on the use of evidence based research in policy development to peer reviewed     Team – Medium
         journals




                                                                                                                                     Page | 13
Bibliography
Bryson, J. M. (2004). Strategic planning for public and nonprofit organizations: a guide to strengthening and sustaining
        organizational achievement (3 ed.). San Francisco, CA: Jossey-Bass.

Bryson, J. M. (2004). What to do when Stakeholders matter. Public Management Review, 6(1), 21-53.

Bryson, J. M. (2005). Creating and implementing your strategic plan: a workbook for public and nonprofit organizations. San
        Francisco: Jossey-Bass.

Camillus, J. C. (2008, January 1). Strategy as a wicked problem. Harvard Business Review, 86(5), pp. 98-101.

Centers for Disease Control and Prevention, Division of Adolescent and School Health. Using evaluation to
        improve programs: Strategic planning kit. 2008. Retrieved at HYPERLINK
        "http://www.cdc.gov/HealthyYouth/evaluation/pdf/sp_kit/sp_toolkit.pdf"
        http://www.cdc.gov/HealthyYouth/evaluation/pdf/sp_kit/sp_toolkit.pdf

Colorado Nonprofit Association. (2011, July). Nonprofit help desk, faqs and resources: communications toolkit Parts 1,
       2, and 3. Retrieved July 23, 2012, from Colorado Nonprofit Association:
       http://www.coloradononprofits.org/help-desk-resources/nonprofit-help-desk/faqs-
       resources/communications/

Gelmon, S.B., Foucek, A., & Waterbury, A. (2005). Program evaluation: Principles and practices, 2nd ed. (pp. 10-12).
      Portland: Northwest Health Foundation. Retrieved from
      http://nwhf.org/images/files/NWHF_Program_Eval_Handbook.pdf . Martinelli, F. (2004).
      Strategic planning: Charting your course for success. The Learning Institute for Nonprofit
      Organizations. Retrieved from http://www.nonprofitcourses.org/li/samples/guide.pdf

Martinelli, F. (2004). Strategic planning: Charting your course for success. The Learning Institute for Nonprofit
         Organizations. Retrieved from HYPERLINK "http://www.nonprofitcourses.org/li/samples/guide.pdf"
         http://www.nonprofitcourses.org/li/samples/guide.pdf

Martinelli, Frank (Interviewee). (n.d.) Q&A with Faculty Strategic Planning [Broadcast Transcript]. Retrieved from
         Learning Institute for Nonprofit Organizations collaboration website: HYPERLINK
         "http://www.uwex.edu/ces/cced/nonprofits/management/q-a1.cfm"
         http://www.uwex.edu/ces/cced/nonprofits/management/q-a1.cfm itcourses.org/li/samples/guide.pdf

Patterson, S. J., & Radtke, J. M. (2009). Strategic communications for nonprofit organization: seven steps to creating a
        successful plan (2 ed.). Hoboken, NJ: John Wiley & Sons.

Schmeer, K. (1999). Policy toolkit for strengthening health sector reform. In Stakeholder analysis guidelines .
       Bethesda, MD: Abt Associates, Inc.




                                                                                                                    Page | 14
U.S. Army Security Assistance Command: Command Information Office. (n.d.). Strategic communication plan.
       Retrieved August 9, 2012, from U.S. Army Security Assistance Command:
       http://www.army.mil/info/organization/usasac/




                                                                                                 Page | 15
Appendix A
Organizational Framework




                           PATH for
                           women
                                           Outreach
            Research
                                          Jamie Ross, PhD
   Michelle Berlin, MD, MPH
                                         Torrie Fields, MPH




                                                              Page | 16
Appendix B
Strategic Planning Process Map and Worksheets




Source Bryson, J. M. (2004). Strategic planning for public and nonprofit organizations: a guide to strengthening and sustaining organizational
achievement (3 ed.). San Francisco, CA: Jossey-Bass.




                                                                                                                                   Page | 17
Page | 18
Page | 19
Page | 20
Page | 21
July 28, 2012


                                              PATH for women
                                          Strategic Planning Basics

Looking ahead from the SWOT: identify critical strategic issues and then develop goals, strategies, objectives,
and activities to address those issues.

Critical Issues:
These issues are fundamental policy or program concerns that define the most important situations and choices
an organization faces now and in the future. Critical issues can reflect long-standing problems in the
organization or the community served, recent events that are anticipated to have a significant impact on the
organization and/or community served as well as obstacles to the PATH for women’s goals. They can also
reflect a major shift in the overall environment.

Examples:

   1. How can we attract and retain highly qualified and engaged coalition members?
   2. How can we attract and retain a diverse membership on the advisory committee?
   3. How can we increase our funding, in order to support our anticipated program initiatives?

Goals: These are broad statements of the general desired result. A goal is a general statement of an intended
outcome of a particular organization. Some questions that the goal(s) answer include what is the overall context
of the organization. What does the program seek to accomplish? Organizations may have a single overarching
goal, or they may have multiple goals that address the intended outcomes of different elements of the program.
At the start, determine if the team is creating goals that apply for 3 or 5 years. Due to PATH for women’s size
and the volatility of the external environment, I recommend 3-years.

Examples:

Goal 1: Financial Sustainability

Strengthen the overall grant portfolio of PATH for women




                                                                                                        Page | 22
Strategies: These are statements of the major approach or method (the means) for attaining the broad goals and
resolving specific issues. A program strategy is the means or broad approach by which a program will achieve
its goals. Useful strategies capitalize on program strengths or opportunities, or correct program weaknesses and
defend against threats.

Examples:

      Develop a corporate donor cultivation and fundraising program


Objectives: These are derived from the program goal(s) and are specific statements of steps and outcomes
needed to carry out the core strategies. The statements can be short-term or long-term, but they must be
measurable, achievable, relevant (it directly supports the goal), and supported by timelines. Objectives are
written in an active tense and use strong verbs like plan, write, conduct, produce, etc. rather than learn,
understand, or feel.

Examples:

1.1 Create a list of potential donors and grants by first quarter of 2013
1.2 Secure 1-2 fully funded grants by the end of 2014


Activities: These are tasks that operationalize the objectives.

Examples:

1.1 X employee create a funding pitch including a presentation and prospectus for potential donors by second
    quarter of 2013
1.2 Y employee apply for 8 to 10 grants with the aim of securing a minimum of 1 fully funded grant by the
    end of 2014



Adapted from the following:
Centers for Disease Control and Prevention, Division of Adolescent and School Health. Using evaluation to improve programs:
     Strategic planning kit. (200). Retrieved from http://www.cdc.gov/HealthyYouth/evaluation/pdf/sp_kit/sp_toolkit.pdf
Gelmon, S.B., Foucek, A., & Waterbury, A. (2005). Program evaluation: Principles and practices, 2nd ed. (pp. 10-12). Portland:
     Northwest Health Foundation. Retrieved from http://nwhf.org/images/files/NWHF_Program_Eval_Handbook.pdf.
Martinelli, F. (2004). Strategic planning: Charting your course for success. The Learning Institute for Nonprofit Organizations.
     Retrieved from http://www.nonprofitcourses.org/li/samples/guide.pdf
Martinelli, Frank (Interviewee). (n.d.) Q&A with Faculty Strategic Planning [Broadcast Transcript]. Retrieved from Learning Institute
     for Nonprofit Organizations collaboration website: http://www.uwex.edu/ces/cced/nonprofits/management/q-
     a1.cfmitcourses.org/li/samples/guide.pdf


                                                                                                                           Page | 23
Page | 24
Critical Issues Worksheet
Reflect on the information we gathered in the SWOT exercise e.g., internal strengths/weaknesses
emerging trends, or external opportunities or threats, and list 3-5 most critical issues facing the
organization over the next 3 years. Try to word the statements in the form of questions:
1. How do we focus our search for grant funding in order to target "translation" grants and
     avoid applying for grants that are predominantly for direct services providers and
     researchers?

2.    How do we gain a foothold in "policy forecasting" for women's health, that is, at the
      cutting edge of policy development and become a primary source of research data?

3.    What can we do now to increase PATH for women’s visibility even more
      effectively, beyond the push we made this summer with our website, coalition letters, and
      advisory committee letters?
4.    What can we do to increase our own research base beyond OSHU, the Report Card, and
      Healthy People 2020, as well as increase our organizational partnerships?


Adapted from Martinelli, F. (2004). Strategic planning: Charting your course for success. The Learning Institute for
Nonprofit Organizations. Retrieved from http://www.nonprofitcourses.org/li/samples/guide.pdf




                                                                                                                       Page | 25
Program Strategy Checklist

The purpose of this checklist is to help you assess whether the strategies previously selected are appropriate.


Criteria to assess each program strategy                                                               Yes       No

Is it expressed in a declarative statement that starts with a verb?

Does it describe a single program action and the object of the action?

Does it connect logically to the program goal?

Is it broader than a program objective

Is it broader than a work plan activity?

Does data indicate the need for the strategy?

Does the strategy do one or more of the following?

    Stay consistent with mission, vision, and values

    Build on program strengths

    Reduce the influence of program weaknesses

    Build on program opportunities

    Reduce the influence of program threats

After assessing each program strategy for the criteria in the table, examine those strategies that received one
or more answers of ''No;' and consider how to revise them. Some strategies may simply need re-writing. For
example, to describe a single program action. Other strategies may need to be deleted and replaced. For
example, a strategy for which data do not indicate a need should be replaced with a strategy that does address
a need. Having useful strategies will make your strategic plan a more helpful tool for annual program
planning.

Adapted from Centers for Disease Control and Prevention, Division of Adolescent and School Health. Using evaluation to
improve programs: Strategic planning kit. 2008. Retrieved at
http://www.cdc.gov/HealthyYouth/evaluation/pdf/sp_kit/sp_toolkit.pdf




                                                                                                             Page | 26

509 Organizational Experience

  • 1.
    PA 509 Organizational Experience Report Amanda Phillips Summer 2012 Faculty Advisor: Dr. Kaimanu 509 Faculty Advisor: Dr. Gelmon Field Organization: PATH for women Field Supervisors: Jamie Ross, PhD and Torrie Fields, MPH
  • 2.
    Table of Contents Listof Acronyms ................................................................................................................................. ii Project Overview .................................................................................................................................. 1 Organizational Setting .......................................................................................................................... 1 Learning Objectives and Tasks ............................................................................................................ 3 Work Processes and Outcomes ............................................................................................................ 6 Objective #1: Enhance Stakeholder Identification and Management Skills ........................................ 9 Stakeholder Identification and Information Gathering.................................................................. 10 Stakeholder Categorization and Creation of a Stakeholder Table................................................. 11 Stakeholder Prioritization and Analysis of the Stakeholder Table ................................................ 13 Stakeholder Management: Recommendations/Implications ......................................................... 14 Objective #2: Strengthen Strategic Communication Skills ............................................................... 17 Solicit Internal Buy-in and Communications Audit ...................................................................... 19 Creation of Communication Content, Tools, and Templates ........................................................ 20 Project Coordination...................................................................................................................... 21 Organizational Strategic Communications Plan ............................................................................ 22 Strategic Communication: Outcomes and Recommendations ...................................................... 23 Objectives # 3 & 4: Enhance Applied Skills in Situational Analyses and Develop Competencies in Strategic Planning .............................................................................................................................. 26 Identify Organizational Mandates ................................................................................................. 26 Assess the External and Internal Environment and Strategic Issues ............................................. 27 Formulate Strategies to Manage the Issues, Review and Adopt a Strategic Plan, and Develop an Implementation Process ..................................................................................................................... 28 Outcomes and Recommendations ................................................................................................. 29 Conclusion.......................................................................................................................................... 30 Bibliography ....................................................................................................................................... 31 Page | i
  • 3.
    List of Acronyms CWH– Center for Women’s Health OHSU – Oregon Health and Sciences University PATH for women – Policy Advisory Toward Health for women PSU – Portland State University WGSS – Women, Gender, and Sexuality Studies Department Intentionally Blank Page | ii
  • 4.
    Project Overview Organizational Setting Policy Advisory Toward Health (PATH) for women is a small non-profit and has three employees. They are Michelle Berlin M.D., M.P.H. (Director of Research), Jamie Ross, PhD (Co- Director of Outreach), and Torrie Fields, MPH, Co-Director of Outreach). Michelle Berlin M.D., M.P.H. an Oregon Health and Sciences University (OHSU) physician, and researcher, founded PATH for women in 2004. PATH for women was a response to the critical need for current, evidence-based information concerning women’s health for use toward policy implementation and it is now a strategic partnership between the OHSU Center for Women’s Health (CWH) and Portland State University’s (PSU) Women, Gender, and Sexuality Studies Department (WGSS). PATH for women’s revised mission is to provide accurate, high-quality community driven research, data, and analysis to inform women’s health policy and to serve as an independent source of data, analysis, and coalition capacity-building for the public, advocates, and policymakers. PATH for women has expanded from its original emphasis on creating and translating scientific research to inform women’s health policy to include coalition capacity building and community outreach. As a result, PATH for women has two divisions (see Appendix A). One focuses on research and the other focuses on outreach. The outreach division is housed at WGSS and it aims to develop meaningful relationships with interested community members, community organizations, public health professionals, educators, and policymakers regarding issues facing women in Oregon, such as Women with Diabetes and Women with First Trimester Prenatal Care. The outreach division draws its evidenced-based health related information from the Making the Grade on Women’s Health: A National and State-by-State Report Card (Report Card). Page | 1
  • 5.
    The Report Cardhas been published since 2000. The 5th edition, and most current Report Card evaluates 34 health status and 68 health policy indicators and assesses progress in reaching key benchmarks and policy objectives for each state and for the nation as a whole. For example, according to the Report Card Oregon is currently demonstrating a failing grade in two indicators: Women with Diabetes and Women with First Trimester Prenatal Care. The research division is housed in CWH where Michelle is a lead author of the aforementioned Report Card (see http://hrc.nwlc.org/). The research division aims to serve as a national and regional resource for data analysis, including the provision of accurate and current research concerning women’s health and evidence-based analysis of key issues that specifically affect efficiency, cost, and outcomes of the health of women. Since 2004, the outreach division of PATH for women has:  Identified key areas in women's health with policy impact and developed materials for use by community groups, local organizations, and the public to influence policy development and implementation  Interpreted the results of health studies for policymakers, the media, and the public  Analyzed and translated existing evidence-based research for the public and policymakers Intentionally Blank Page | 2
  • 6.
    Learning Objectives andTasks Objective #1: Enhance stakeholder identification and management skills  Ensure integrity of the current data on potential stakeholders by querying the database and cross referencing the data with publicly available information  Facilitate brainstorming session with staff to identify additional stakeholders  Perform a literature review to gain a better understanding of feminist stakeholder prioritization methodologies  Categorize stakeholders based on their type and interest in health disparities  Prioritize stakeholders using a unique scorecard that focuses less on power rankings and resource level and more on relationships and those who are most vulnerable to PATH for women’s objectives  Analyze the data and develop recommendations  Write stakeholder analysis report that synthesizes the literature review, key themes, the data analysis, and recommendations  Present report to staff Evidence: Written stakeholder analysis report Objective #2: Strengthen strategic communication skills  Collaborate continuously with key internal stakeholders to determine requirements and gather past content to develop effective communication materials and strategies  Create and/or edit content for the web and promotional materials including PATH for women's story: the history of the program and a narrative that establishes the need for the program, e-mail communiques, fact sheets, and presentations to help prepare PATH for women to recruit champions and partners and communicate with external stakeholders  Develop a needs assessment and other outreach tools such as invitation letters for an advisory committee and coalitions around diabetes and first trimester prenatal care Page | 3
  • 7.
    Establish communication channels and processes by creating an outreach and communications plan that establishes clear policies on communication practices and procedures, such as outreach efforts (e.g., goals, target audiences, key messages, strategies, tools, intended outcomes, and the means to evaluate results), frequency of communications, brand editorial standards, rules around print and electronic communications, approval for institutional facts and messaging, and expected response for internal and external concerns  Source and manage the efforts of a graphic artist and marketing consultant to design products such as a logo, graphic standards, stationary templates, and communication templates, such as project worksheets  Help facilitate and coordinate PATH for women’s transition to a website dedicated to its organization  Write report synthesizing internal stakeholder engagement efforts and recommendations Evidence: Strategic communications plan and report, including the recommendations, tools, standards, and a synthesis of internal stakeholder engagement efforts and the website transition process Objective #3: Enhance applied skills in situational analyses  Conduct a literature review and Internet search to find comparable organizations and determine strategies that have been successful for these organizations  Review, revise, and/or develop PATH for women's mission, vision, and values  Facilitate a brainstorming session with PATH for women staff and conduct a SWOT analysis  Draft situational analysis report  Discuss results of SWOT and situational analysis with PATH for women staff and gain feedback  Revise and finalize situational analysis Evidence: The SWOT, situational analysis, and a report summarizing the literature review, and the process of developing/revising the mission, vision, and values Page | 4
  • 8.
    Objective #4: Developcompetencies in strategic planning  Solicit internal stakeholder input for the strategic planning process through facilitated meetings, and gather and review past PATH for women communication with external stakeholders and prior strategic plans  Synthesize results and draft a report  Use the report to craft recommendations for revised goals, strategies, and objectives  Develop a strategic plan and create an action plan including budget, tasks, roles, scheduling, and metrics to reflect accomplishments and adjustments to the PATH for women’s priorities  Solicit additional feedback from PATH for women staff and edit the strategic plan as necessary  Present final strategic plan to PATH for women staff Evidence: Comprehensive strategic plan, including a list of stakeholders, a copy of the presentation materials used to communicate the results of the project, and the report synthesizing the strategic planning process Objective #5: Integrate and apply what has been learned in the curriculum during the organizational experience, identify future career directions, and articulate potential ongoing professional development needs.  Engage in reflection activities through the organizational experience.  Document personal progress toward both career goals and learning objectives  Prepare the required reflective papers Evidence: Reflective paper, portfolio, and presentation slides Page | 5
  • 9.
    Work Processes andOutcomes My 509 project was to create a strategic plan and an outreach and communications plan to help these efforts. My supervisors were Dr. Jamie Ross, an assistant professor at PSU, and Torrie Fields, MPH who are the co- directors and progenitors of PATH for women's outreach and advocacy division. Therefore, their guidance and input was integral to the success of this 509 project and they were required members of the strategic planning work team. I also worked Dr. Berlin, the founder of PATH for women and director of its research division. Dr. Berlin offered insight into the origins of the organization and shared her vision for its future. As my 509 project progressed, I had to revise my objectives and tasks. For example, as discussed below, PATH for women requested that I apply feminist methodologies and frameworks during the stakeholder analysis instead of the traditional approaches that I had anticipated. Another modification to my initial work occurred after the staff reviewed the drafts of the stakeholder analysis, strategic plan, and communications plan. They determined that while the analysis and plans were sound, and reflected their initial goal of forming coalitions, that they did not have the organizational capacity for successful implementation and that poor implementation would reflect poorly on the organization. As a result, I shifted my focus to creating a framework that allowed PATH for women to support existing coalitions. The revised objectives, work processes, and outcomes associated with them are as follows. In addition, my initial action plan and a detailed meeting log are included in Appendix B. At the start of the project, I suggested that we utilize the strategic planning framework described by John M. Bryson (2004) in Strategic Planning for Public and Nonprofit Organizations. The work team was amenable so I also adapted the strategic planning worksheets from Bryson’s (2005) Creating and implementing your strategic plan: a workbook for public and nonprofit organizations. This process framework is captured in Figure 1. Page | 6
  • 10.
    Figure 1: TenStep Strategic Planning Process Source: Bryson, J. M. (2004). Strategic planning for public and nonprofit organizations: a guide to strengthening and sustaining organizational achievement (3 ed.). San Francisco, CA: Jossey-Bass. Page | 7
  • 11.
    Figure 1 canbe summarized into a 10-step process that helped guide our actions throughout the 509 project. These steps identified by Bryson (2004) are: 1. Initiate and agree on a strategic planning process; 2. Identify organizational mandates; 3. Clarify organizational mission and values; 4. Assess the external and internal environments to identify strengths, weaknesses, opportunities, and threats; 5. Identify the strategic issues facing the organization; 6. Formulate strategies to manage the issues; 7. Review and adopt the strategies or strategic plan; 8. Establish an effective organizational vision; 9. Develop an effective implementation process; and 10. Reassess the strategies and the strategic planning process (pp. 33-34). We did not follow these steps verbatim. For example, we believed that it was more beneficial to establish the vision for PATH for women while we were clarifying its mission and values. In addition, the first step “initiate and agree” occurred during the drafting of the project contract. Furthermore, Bryson’s (2004) framework and steps are incredibly dense. I ultimately decided to create objective friendly process maps that expanded these 10-steps into actionable and approachable sequences. Nevertheless, this framework shaped our approach to each of the above- mentioned objectives. Page | 8
  • 12.
    Lastly, while developingmy project I realized that facilitating meetings and brainstorming sessions would be critical to my success. An Institute for Media, Policy and Civil Society handbook; Strategic Planning for Public and Nonprofit Organizations: A Guide To Strengthening and Sustaining Organizational Achievement by John Bryson; and Strategic Planning for Public and Nonprofit Organizations: A Guide to Strengthening and Sustaining Organizational Achievement by Sally Patterson and Janel Radtke (2009) helped me conduct these sessions effectively. Objective #1: Enhance Stakeholder Identification and Management Skills By third quarter 2013, PATH for women would like to forge strategic partnerships with coalitions that address two issues: improving the health of women and their children during the first trimester, and preventing and improving care for women with diabetes. PATH for women will align with these existing coalitions, and support them by assisting with the recruitment of potential coalition members, translating research upon request, and training coalition members on how to use qualitative data to support their policy initiatives. PATH for women’s staff plan to identify the appropriate coalitions as part of their duties. Therefore, this stakeholder analysis supports PATH for women’s goal by identifying and prioritizing potential coalition members that PATH for women can recruit for the existing coalitions. The narrative below outlines the tasks that each group member completed, and figure 2 contains a process map. Page | 9
  • 13.
    Figure 2: StakeholderAnalysis Process Stakeholder Identification Document and Monitor and Categorize Evaluate Stakeholders Analyze and Engage Prioritze Stakeholders Stakeholders Develop Strategies to Manage Stakeholders Stakeholder Identification and Information Gathering The identification and information gathering process was similar to step #2 of the Bryson (2004) framework and it relied on PATH for women’s prior knowledge and secondary information. Specifically, PATH for women previously reviewed organizational websites, advocacy reports, and annual summaries and used the information to create a matrix of organizations that were linked to the Report Card indicators. I then compiled a list of stakeholders/potential coalition members for each coalition (see Appendix C) by focusing on organizations that were linked to indicators related to each issue. For example, organizations that were linked to the nutrition and obesity indicators were included in the list of stakeholders for the diabetes coalition. Next, I reviewed each organization’s current strategic objectives and goals to determine if the organization was still aligned with the issue, and used their website to develop the contact list. Page | 10
  • 14.
    There are somelimitations to this method. The websites and reports can be outdated and organizational interests may have changed, but these sources are excellent for an initial report and this method was most appropriate for PATH for women’s strategic planning timeline. Nevertheless, to increase the efficacy of the stakeholder analysis process PATH for women must integrate additional steps such as a needs assessment. As a result, the work group developed a needs assessment (see Appendix C) that PATH for women will use in the future to gain primary data on stakeholder interests. PATH for women will also use this data to revise this report and future stakeholder analyses. Stakeholder Categorization and Creation of a Stakeholder Table First, the work group brainstormed and defined the stakeholder characteristics. Traditional characteristics include resources, power, leadership, and interests (Bryson, 2004a; Bryson, 2004b; Schmeer, 1999). Once these characteristics are defined, stakeholders are then ranked in a table based on their positions within these categories. Analytical tools associated with these characteristics include the power versus interest grids, numerical rankings e.g., 3, 2 ,1 with 1 being none and 3 being a lot, or the common rankings yes or no and high, medium, low (Bryson, 2004a; Bryson, 2004b; Schmeer, 1999). At this initial work session, PATH for women indicated that such traditional characteristics were not suitable for its purposes. Instead, PATH for women wanted me to focus on characteristics that align with its mission and its values, which incorporate feminist ideologies. In other words, PATH for women wanted a unique scorecard that focuses less on power rankings and resource levels, and more on relationships, stakeholder needs, and those who would be affected the most by the coaltions that they support. Page | 11
  • 15.
    As a result,I conducted a literature review (see Appendix C). Based on the literature review I developed a draft list of characteristics, and created a stakeholder table. I populated the table with the identified stakeholders, contact information, and the draft characteristics. For example, based on Schmeer (1999), one of my sources, I categorized the stakeholders into the following sectors nonprofit (nongovernmental organizations, foundations, grassroots community organizations); commercial/private for profit organizations; and public or government departments or programs. In accordance with Schmeer (1999) I also ensured that stakeholders from different departments/administrative areas and geographic locations were included even if they were from the same organization. Furthermore, I included sectors research programs and organizations, and trade associations. Hospital-based research programs and organizational sectors are important because stakeholders/potential coalition members, such as the Kaiser Permanente Center for Health Research are neither community organizations, nor direct service providers. The trade associations sector was important because some nonprofits are uniquely focused on the needs of the professionals who deliver services. These stakeholders help shape healthcare in Oregon, but they are not tied primarily to a single issue. Lobbying capability/intent was important because some organizations may have the experience with and the resources to create and advocate for policy positions. These organizations are also important because they can share their experiences and help guide the consensus building and policy development process. The level of reporting/focus was important because an organization’s grant funding and mission are strongly linked to improving health outcomes associated with diabetes or first trimester prenatal care would more than likely show a higher level of interest in becoming a coalition member. Page | 12
  • 16.
    The group feltthat the direct health services providers were of particular importance because they have access to qualitative data e.g., case studies that would help supplement the quantitative and research data that PATH for women can access through its connection with CWH. The size of the organization was important because size affects an organization’s flexibility; it shapes organizational culture and is often times an adequate predictor of organizational capacity. Lastly, a focus on socio-demographic issues is important because the Report Card has demonstrated that states, including Oregon, have significant health disparities and women suffer from these disparities on multiple levels. Furthermore, the overall U.S. female population suffers from lower health outcomes, but women of differing racial/ethnic populations, geographic populations, and socioeconomic class face even more risks to their health. Reducing these gaps and improving the health of all women aligns with PATH for women’s vision. PATH for women’s staff then reviewed a final draft of the suggested table, and ultimately the work group agreed to the stakeholder characteristics that are defined in Appendix C. In addition, Appendix C includes instructions for completing the stakeholder table and the populated stakeholder table. Each of the characteristics defined therein reflect the different roles that these stakeholders play, and the perspectives they can bring to the coalitions. Stakeholder Prioritization and Analysis of the Stakeholder Table I identified a list of 68 stakeholders for the diabetes coalition and 31 stakeholders for the first trimester prenatal care coalition. Each stakeholder was then scored. The characteristics were assigned a numerical value  Yes = 1 and No = 01  High = 3, Medium = 2, and Low = 1 1 Except for the rural versus urban category where Yes = 2 and No = 0. Page | 13
  • 17.
    The total numberof indicators that each organization addressed through its strategic plans or current programming was also added to the individual scores. The sample size was not large enough for more sophisticated statistical analyses. For example, an attempt to take the top 30% of stakeholders in each category revealed that there is only one trade association, and that all of the government organizations are large organizations. Nevertheless, there are steps that PATH for women could take to ensure that its initial outreach efforts are balanced. For instance, it would make sense for PATH for women to invite organizations that may not have been in the top 10 for each issue. For example, stakeholders from rural areas may be of more interest than those from urban areas despite their score. A complete analysis of the data is available in Appendix C. Stakeholder Management: Recommendations/Implications This stakeholder analysis is only valuable if PATH for women leverages the results and creates a stakeholder management process. Therefore, stakeholder management should be continual, and the stakeholder analysis should be updated regularly so that PATH for women can continue to identify new stakeholders, changes to current stakeholders, and new information that current management efforts produce. The Clarkson Centre for Business Ethics (1999), also outlines seven principles of stakeholder management that PATH for women should incorporate in its management processes. (See Appendix C for a detailed discussion of these principles). Page | 14
  • 18.
    The literature reviewmentioned above (and contained in Appendix C) also provides some stakeholder management recommendations. A classical view of stakeholder management holds that it requires “simultaneous attention to the legitimate interests of all appropriate stakeholders, both in the establishment of organizational structures and general policies and in case-by-case decision making” (Donaldson & Preston, 1995). From a feminist perspective, however, the stakeholder management process focusses less on the legitimacy of interest and centralizing authority and power. Instead, feminists believe that stakeholder management should be “… about creating value for an entire network of stakeholders by working to develop effective forms of cooperation, decentralizing power and authority, and building consensus among stakeholders through communication to generate strategic direction” (Wicks, Gilbert, & Freeman, 1994). Therefore, if PATH for women intends to incorporate feminist methodologies in its stakeholder management process, PATH for women should focus on ensuring that coalition members form a strong and productive network (McGuire, 2002). PATH for women should also “care enough for the least advantaged stakeholders that they not be harmed; insofar as they are not harmed, privilege those stakeholders with whom you have a close relationship” (Burton & Dunn, 1996). As a result, I recommend that PATH for women quickly conduct the above referenced needs assessment. This will ensure that PATH for women is aware of, and can attempt to meet the needs of all of its stakeholders not just those with whom the staff have previously communicated or those who are selected to become coalition members. PATH for women should also communicate continuously with its coalition members and other stakeholders. As McGuire 2002, states “…network management is based on information rather than authority.” Constant communication will create transparency and give stakeholders the opportunity to learn about PATH for women. Communication will also ensure that there is a strong relationship among coalition members since Page | 15
  • 19.
    dialogue will fostertrust, build credibility, and help clarify the coalition’s goals and expectations. To start, PATH for women should host the coalition members, and provide a clear description of their roles and responsibilities, and an overview of PATH for women’s objective and the Report Card. Communications tools and an organizational strategic communications plan are included in Appendix D. PATH for women must also empower its members. PATH for women is uniquely capable of providing relevant and timely evidenced-based data to its community members. Furthermore, PATH for women has expertise in translating research into effective programmatic policy, and bridging the information gap between researchers, service providers, and community organizations. Empowering coalition members would require PATH for women to provide access to its resources and skills, and train coalition members so that they can develop the capacity to request research when needed and incorporate evidenced-based research in their interventions and advocacy efforts. Additionally, PATH for women should facilitate and promote a shared understanding of the root causes of the issues and collective approaches to producing efficient and effective policies and interventions. A coalition, as opposed to individual actors, has a greater chance of creating sustainable change. Lastly, PATH for women should evaluate its stakeholder engagement and management processes, as well as the outcomes from this initial effort. Some suggestions on how to measure the outcomes of communications with stakeholders are in Appendix D. Evaluating the engagement process will allow PATH for women to improve and/or maintain the quality of both its relationships with its stakeholders, including coalition leaders. Page | 16
  • 20.
    Objective #2: StrengthenStrategic Communication Skills PATH for women’s strategic plans include supporting two coalitions, forming an advisory committee, and increasing public awareness of the organization in order to gain credibility within the region. Extensive internal and external communication is critical to the attainment of these goals, but without effective strategic communication, PATH for women will not be able to recruit coalition members, nor will PATH for women be able to increase its profile. The term strategic communication “describes the combination of plans, goals, practices, and tools with which an organization sends consistent messages about its mission, values, and accomplishments” (Patterson & Radtke, 2009). Therefore, PATH for women needed a comprehensive organizational strategic communications plan and numerous tools and templates to prepare the organization to pursue these goals. Unlike an event specific or announcement-specific plan, an organizational strategic communications plan formalizes PATH for women’s overall policy for internal and external communication, provides guidance on how to communicate proactively and reactively with various audiences, and includes instructions on how to develop and maintain relationships through clear communications. The process for this objective is described below and shown in Figure 2. Intentionally Blank Page | 17
  • 21.
    Figure 3: StrategicCommunications Plan Process Map Solicit Internal Buy-in and Communications Audit Revise and Design and Deliver Needs Assessment Improve Process Content and Tools Monitoring Communications Plan Evaluation and Monitoring Adapted from Communcation Partners. (n.d.). Strategic Communication: Communication Partners. Retrieved August 12, 2012, from Communications Partners: http://www.communipartners.com/Strategic_Communication.html Page | 18
  • 22.
    Solicit Internal Buy-inand Communications Audit The creation of the strategic communications plan required constant dialogue with the PATH for women staff, and initial discussions centered on the scope of the plan. PATH for women’s strategic initiatives (coalition building, increasing public awareness) required specific program planning. Nevertheless, as we assessed the current state of PATH for women’s communication capabilities, we quickly realized that PATH for women could not move forward until PATH for women had a clear brand. In other words, PATH for women lacked a clear personality, and the tools such as a logo, mission, vision, graphic standards, and cohesive and consistent messaging, tone, and communication activities that were necessary to establish a personality. Therefore, PATH for women agreed that I should focus on creating an organizational strategic communications plan. Nevertheless, I ensured that the communication products and templates from this organizational strategic plan included information that could easily be incorporated into the program specific activities for PATH for women coalition support projects. Next, I asked PATH for women to give me access to its Dropbox where all of its past content such as letters to stakeholders, press releases, organizational capacity descriptions that were used for grants etc., was housed. Upon receipt, I reviewed these materials so that I could gain a better understanding of PATH for women, its history, its communications culture, specifically its tone and style, and its past strategies for communicating with the public and stakeholders. This information provided context and helped shape the communications goals, objectives, and activities contained in the organizational strategic communications plan (see Appendix D). Page | 19
  • 23.
    I also requested,and received, access to the budgets and financial information for the outreach division since resource availability determines which communication channels and strategies are most realistic and appropriate. Lastly, I incorporated portions of the situational analysis that I conducted for PATH for women’s strategic plan into the communications plan. The situational analysis (which I discuss in detail below) identified internal and external forces that affect the overall organization. Therefore, I expanded where necessary, to highlight the forces that would have the most effect on the communications plan. Creation of Communication Content, Tools, and Templates I facilitated a brainstorming session with PATH for women regarding the message that they would like to convey to key stakeholders. We also discussed how they would like to be perceived by the public, and encouraged them to think about terms and phrases that they believe describe the organization and capture their vision. In addition, we brainstormed what success would mean to the organization. Lastly, we brainstormed the mission, vision, and values for the organization. (These steps are similar to #3 and # 8 of the Bryson (2004) framework). To help prepare PATH for women for this part of the meeting, I sent the PATH for women staff samples of missions, visions, and values, definitions of the terms we would be using, and PATH for women’s old mission statement, that I found in their paperwork. This mission statement was insufficient because it focused solely on the research division of the organization. These materials are included in Appendix D. At the end of the session, we had a revised mission and drafts of the vision and values that PATH for women felt comfortable with me using as a basis for the next stage. Page | 20
  • 24.
    I then usedthese drafts and the other information from the brainstorming session to create tools, templates, and guidelines. I created brand editorial standards (see Appendix D) and as discussed below the marketing consultant and graphic artist created graphic standards. I also developed outreach tools such as invitation letters for an advisory committee and coalitions around diabetes and first trimester prenatal care (see Appendix D) and other content that could easily be adapted for the PATH for women website. Project Coordination Once it became clear that PATH for women needed templates and other communication materials, I altered my objectives to include sourcing and managing the efforts of a graphic artist and marketing consultant. I believed that we needed professionals to design products such as a logo, graphic standards, stationary templates, and communication templates such as project worksheets. As a result, I approached a contact of mine, a former marketing executive with extensive experience with academic institutions, and he recommended a graphic artist. Together we created a scope of work and shared it with PATH for women. PATH for women agreed to the scope and the nominal fee of $200. The scope of work and the associated deliverables are included in Appendix E. The marketing consultant and graphic artist then used my notes and the materials from the above referenced brainstorming session to create their deliverables. My analysis of PATH for women’s communications capacity also revealed that the organization had to increase its web and social media presence. PATH for women only had a small byline on the CWH’s website. I contacted the person responsible for maintaining this page to determine what if anything we could do to increase PATH for women’s presence. This individual responded that OHSU has a very strict policy regarding website content and that it would be an extensive undertaking to change the CWH page. Consequently, I revised my tasks for this objective Page | 21
  • 25.
    to include facilitatingPATH for women’s transition to a website dedicated to its organization. Since OHSU’s website creation and maintenance process seemed extremely complex, I suggested that we move the website for the outreach division of PATH for women to the WGSS page at PSU. WGSS agreed and a link to PATH for women’s page will be housed under a new tab on the WGSS homepage dedicated to “Activism.” The research division will still have a presence on the CWH website, but it will now include a link to the new PATH for women webpage, and vice versa. Organizational Strategic Communications Plan Organizational communications plans include the strategic goals that the plan will help achieve. They also include the target audience(s) and specific outcomes that the plan can achieve; the communication channels, methods, and activities to implement the plans; an exploration of the resources necessary to implement the plan; and tools to evaluation the effectiveness of the communications plan (Positioning Public Child Welfare Initiative, 2012; Schwartz, 2010; W.K. Kellogg Foundation, n.d.). (In addition, this portion of the communications planning process is similar to steps #4, #5, #6, #7, and # 9 of the Bryson (2004) framework). The goals for the organizational strategic communications plan are outlined above. They were apparent when we realized that PATH for women lacked even the most basic communication materials and communications infrastructure. In addition, PATH for women’s strategic goals, which are discussed later in this report, also shaped the overall goals for the communications plan. The stakeholder analysis that I conducted for objective #1 and the situational analysis that I conducted for objective #3 helped me identify the target audience. Lastly, the aforementioned brainstorming session and communications audit provided the details for the remaining elements of the plan. Once I completed a draft of the strategic communications plan, I submitted it to the PATH for women staff for comments and approval. Page | 22
  • 26.
    Strategic Communication: Outcomesand Recommendations Outcomes The public will be better informed and educated about PATH for women, and the organization will increase its public profile. The plan will also improve the quality and effectiveness of PATH for women’s communications, which will then increase the organization’s profile. Increased brand awareness may also lead to increased resources, such as PSU and OHSU departmental support and grants which will extend both the reach of the organization and PATH for women’s ability to achieve its mission. Also, the plan will facilitate improved allocation of resources. Furthermore, PATH for women now has enough materials to prepare a press kit, which usually consists of background material, such as the history of the organization, its mission, vision, values, current collaborators, and information on past successes. PATH for women will also have a website that is easy to find and easy to navigate. The website, through Google Analytics will also provide a way for PATH for women to measure the success of its communication activities. Recommendations PATH for women should conduct additional audience definition, segmentation, and profiling. This exercise will help PATH for women develop messages that will more effectively compel its target audiences. This information will also help PATH for women identify events, activities, and communication pathways that the organization can leverage in the future. It may also ensure that PATH for women efforts to create an advisory committee are successful. PATH for women should also establish a dedicated e-mail address for announcements. This dedicated e-mail address will also increase the legitimacy of its communication efforts.2 2 PATH for women has already acted on this recommendation. Its dedicated e-mail address is PATHforwomen@pdx.edu. Page | 23
  • 27.
    As the organizationgrows, it would also be best for PATH for women to hire or select one person to be the point of contact for media inquiries and become the communications plan manager. This will allow Torrie Fields to dedicate her time towards direct outreach, program management, planning, and implementation. Until then it makes sense for all PATH for women staff to become familiar with marketing strategies and tactics. There are numerous free or low cost sources for guidance on how to use various communication channels effectively e.g., Guerilla Marketing for Nonprofits.3 Furthermore, PATH for women should hire a marketing and social media intern who would report to Torrie. This would ensure that there is timely-follow up and in times when a swift reaction is necessary someone is prepared and empowered to deal with the situation. PATH for women should be prepared to allocate about four hours a week, the average amount time most say they dedicate to marketing and social media (Institute for Media, Policy and Civil Society, 2005). This will ensure that the staff can easily gather and upload content regularly to both the website and Facebook page, and perform other communications-related duties. Old and inaccurate information will reduce the organization’s credibility, and if the organization fails to produce timely comments or a position on current events, the organization itself becomes less relevant. Moreover, PATH for women should consider adopting a social media policy. 3 Levinson, J. C., Adkins, F., & Forbes, C. (2010). Guerrilla marketing for nonprofits: 250 tactics to promote, recruit, motivate, and raise more money. Irvine: Entrepreneur Press. Page | 24
  • 28.
    This policy should“outline clear rules around the use of social media… suggested best practices around privacy and confidentiality issues, and personal vs. professional or official social media behavior” (Colorado Nonprofit Association, 2011). PATH for women should also develop a fundraising or development communications plan. This organizational communications plan will provide the foundation for the fundraising communications plan since “a development communications strategy starts with the organization’s overall communications plan … and must be done in the context of how the organization has decided to present itself to the public” (Poderis, 2011). The fundraising communications plan would help PATH for women achieve its strategic goal of becoming financially sustainable. In addition, PATH for women should expand its portfolio of materials to support its communication activities. For example, the staff can convert the new logo and brand statement into promotional items that the staff can leave behind and giveaway. PATH for women can then test these new materials with its coalitions and advisory committee. PATH for women could also create an annual report. The annual report would help publicize significant achievements and events Another recommendation is that each invitation to the coalition should be followed by a phone call to verify receipt of the information, answer questions, and if possible arrange an in-person meeting since in-person meetings increase the chance of successfully gaining support and strengthens relationships (W.K. Kellogg Foundation, n.d.). Lastly, PATH for women should update its organizational strategic communications plan annually and conduct quarterly evaluations of the plan. Page | 25
  • 29.
    Objectives # 3& 4: Enhance Applied Skills in Situational Analyses and Develop Competencies in Strategic Planning As mentioned above the strategic planning team mainly utilized the framework described by John M. Bryson (2004) in Strategic Planning for Public and Nonprofit Organizations and the strategic planning worksheets from Bryson’s (2005) Creating and implementing your strategic plan: a workbook for public and nonprofit organizations to guide the strategic planning process. The process map and the worksheests can be found above, as well as in Appendices F and G. Specifically, these objectives required us to complete and/or reassess steps #2, #4 – #7, and #9 of Bryson’s (2004) framework within the context of a strategic plan. The information contained in the worksheets includes, a SWOT analysis, critical organizational issues, and the underlying assumptions of the strategic plan development process. This information was then used to articulate the goals outlined in this plan. Therfore, this plan is a record of the strategic planning process and the decisions that the strategic planning team made. Identify Organizational Mandates Step #2 was already completed during the development of the strategic communications plan. PATH for women does not have any legislative mandates, but its operations do reflect its unique history as the result of a strategic partnership between OHSU and PSU. For example, WGSS’ mission is To support feminist scholarship throughout the university; foster student learning of the rich interdisciplinary knowledge within the field of women's studies; develop and implement feminist pedagogy; and support feminist inspired activism both within the university and in the community at large. We are committed to scholarship, learning, and activism that promote a critical understanding of interrelated systems of oppression with the goal of disrupting the resulting imbalances of power. As a result, PATH for women ensures that feminist methodologies inform its processes and procedures e.g., the unique stakeholder scoring process that PATH for women requested during the stakeholder analysis process. Page | 26
  • 30.
    Assess the Externaland Internal Environment and Strategic Issues My third objective was to enhance my applied skills in situational analysis. As a result, fulfilling the requirements of my objective allowed me to complete step #4 of Bryson’s (2004) strategic planning process. The resulting situational analysis is included in Appendix F. The process for these objectives is described below and shown in Figure 3 below. Situational analyses are meant to “provide information on the strengths and weaknesses of [an] organization in relation to the opportunities and challenges it faces” (Bryson, 2004, p. 124). Therefore, as part of this process, the strategic planning team met and brainstormed information for a SWOT analysis then identified and assessed the challenges and opportunities that both the outreach and research divisions of PATH for women face. I then drafted the situational analysis using the mission, vision, and values that the strategic planning team had finalized. The situational analysis informed the above organizational communications plan, stakeholder analysis, and its 2012-2015 strategic plans. After PATH for women reviewed a draft of my situational analysis they developed a few underlying assumptions (see Appendix G). These assumptions are the bridge between the external and internal assessments and the strategic plan. If one of these assumptions prove false or the situation changes then the strategic plan must be adjusted to reflect this change. Page | 27
  • 31.
    Next, the strategicplanning team used the situational analysis and the underlying assumptions to help guide them as they developed a list of critical strategic issues or questions that PATH for women must address to be successful within the 2012-2015 planning horizon. Bryson (2004) defines strategic issues as “fundamental policy questions or critical challenges affecting the organization’s mandates, mission and values, product or service level and mix, clients, users or payers, cost, financing, structure, processes, and management” (p. 42). The worksheet that captured the strategic issues that PATH for women’s staff identified is in Appendix F. At times, it was difficult to recall that our strategic planning horizon was in the short-to-medium term (3 years), but after a series of e-mails and discussions, we were able to reach a consensus. Formulate Strategies to Manage the Issues, Review and Adopt a Strategic Plan, and Develop an Implementation Process I reviewed notes and documentation from PATH for women’s 2004 strategic planning workshop and stakeholder interviews, and shared the relevant information that I discovered with the other members of the strategic planning team. In addition, the team reviewed the situational analysis, which helped outline what PATH for women does well and the environment in which it operates; the recent stakeholder analysis; and the organization’s revised mission, and new vision and value statements. These documents provided context as the team developed the strategic plan. Due to the time constraints presented by the term of the 509 project, the strategic planning team created goals, strategies, objectives, tactical activities, and assigned responsibilities for these tasks in three back-to-back meetings that were dedicated to these steps. Page | 28
  • 32.
    During the secondmeeting the PATH for women staff determined that they did not have the capacity, financially as well as time, to pursue its initial strategic goal of building coalitions around the women’s health issues that the Report Card highlights successfully. As a result, the second meeting was spent revising the critical issue, goals etc., which were associated with that project. The worksheets, presentations, and templates that were used to facilitate these discussions are included in Appendices F and G. Outcomes and Recommendations The critical issues that the PATH for women strategic planning team identified are  How do we focus our search for grant funding in order to target "translation" grants and avoid applying for grants that are predominantly for direct services providers and researchers?  How do we gain a foothold in "policy forecasting" for women's health, that is, at the cutting edge of policy development and become a primary source of research data?  What can we do now to increase PATH for women’s visibility even more effectively, beyond the push we made this summer with our website, coalition letters, and advisory committee letters?  What can we do to increase our own research base beyond OSHU, the Report Card, and Healthy People 2020, as well as increase our organizational partnerships? The strategic plan addresses these critical issues and as part of its strategic plan, PATH for women shall pursue the following strategic goals:  Increase financial sustainability  Become the premier evidenced-based health policy advisory group in Oregon  Increase and maintain brand awareness  Increase PATH for women’s ability to respond to the research needs of its stakeholders Page | 29
  • 33.
    This strategic planwill be implemented over a three-year period (2012-2015) and successful implementation will help PATH for women take more of a leadership role in the public health community, explore additional strategic partnerships, and measure its outcomes. In addition, this strategic plan will provide a framework by which PATH for women can achieve its mission and work towards its vision, while embodying its values. Conclusion Overall, this project required me to demonstrate knowledge of researching best practices, organizational development, strategic planning, systems and process creation, collaborative solutions, economic and financial principles, marketing, community outreach, stakeholder engagement, and strategic communications. This tremendous opportunity also taught me how to manage a complex project. As a result, I believe that I am even more prepared for a career in health administration. Page | 30
  • 34.
    Bibliography Brugha, R., &Varvasovszky, Z. (2000). Stakeholder analysis: a review. Health Policy and Planning, 15(3), 239-246. Bryson, J. M. (2004). Strategic planning for public and nonprofit organizations: a guide to strengthening and sustaining organizational achievement (3 ed.). San Francisco, CA: Jossey-Bass. Bryson, J. M. (2004). What to do when stakeholders matter. Public Management Review, 6(1), 21-53. Burton, B. K., & Dunn, C. P. (1996). Feminist ethics as moral grounding for stakeholder theory. Business Ethics Quarterly, 6(2), 133-147. Camillus, J. C. (2008, January 1). Strategy as a wicked problem. Harvard Business Review, 86(5), pp. 98-101. Communcation Partners. (n.d.). Strategic Communication: Communication Partners. Retrieved August 12, 2012, from Communications Partners : http://www.communipartners.com/Strategic_Communication.html Donaldson, T., & Preston, L. E. (1995). The stakeholder theory of the corporation: concepts, evidence, and implications. The Academy of Management Review, 20(1), 65-91 . Levinson, J. C., Adkins, F., & Forbes, C. (2010). Guerrilla marketing for nonprofits: 250 tactics to promote, recruit, motivate, and raise more money. Irvine: Entrepreneur Press. McGuire, M. (2002). Managing networks: propositions on what managers do and why they do it. Public Administration Review, 62(5), 599-609. Patterson, S. J., & Radtke, J. M. (2009). Strategic communications for nonprofit organization: seven steps to creating a successful plan (2 ed.). Hoboken, NJ: John Wiley & Sons. Poderis, J. B. (2011). Fund-raising planning: developing a communications strategy for the development operation. Retrieved June 13, 2012, from Tony Poderis Raise-funds.com: http://www.raise-funds.com/2004/developing-a-communications-strategy-for-the- development-operation/ Positioning Public Child Welfare Initiative. (2012). Communications: Strategy. Retrieved August 9, 2012, from Positioning Public Child Welfare Guidance: http://www.ppcwg.org/communications-strategy.html Schmeer, K. (1999). Policy toolkit for strengthening health sector reform. In Stakeholder analysis guidelines . Bethesda, MD: Abt Associates, Inc. Page | 31
  • 35.
    Schwartz, N. E.(2010). Getting attention nonprofit marketing plan template. Retrieved June 12, 2012, from Getting Attention: http://gettingattention.org/nonprofit-marketing/nonprofit- marketing-plan-template.html The Clarkson Centre for Business Ethics. (1999). Principles of stakeholder management. Retrieved August 12, 2012, from Rotman School of Business Education: http://www.rotman.utoronto.ca/ccbe/Other/Principles%20of%20Stakeholder%20Manage ment.pdf W.K. Kellogg Foundation. (n.d.). Knowledge center: template for strategic communications plan. Retrieved June 13, 2012, from W.K. Kellogg Foundation: http://www.wkkf.org/knowledge-center/resources/2006/01/Template-For-Strategic- Communications-Plan.aspx Wicks, A. C., Gilbert, D. R., & Freeman, R. E. (1994). A feminist reinterpretation of the stakeholder concept. Business Ethics Quarterly, 4(4), 475-497. Page | 32
  • 36.
    Appendix A Organizational Framework PATH for women Outreach Research Jamie Ross, PhD Michelle Berlin, MD, MPH Torrie Fields, MPH
  • 37.
    Anticipated Action Plan (first completed on 6/20/12, last revised 7/10/12) Achieve Learning Objectives and Submit a Stakeholder Analysis; an Outreach and Communications Plan; a Situational Analysis and A Strategic Plan to PATH For Women in 10 weeks (June 18, 2012 through September 1, 2012) Action Steps Accountability Schedule Objective #1: Enhance Stakeholder Identification And Management Skills Feedback Task(s) Primary Other Start Completion Mechanism Pre-planning and Review 509 contract Submit action plan project management objectives and discuss project Me PATH for women 6/24/12 6/25/12 that captures expectations discussion Stakeholder Submit scrubbed Ensure data integrity Me 6/25/12 7/5/12 Identification data for review Stakeholder Create prioritization and Submit template for Me 6/24/12 6/29/12 Analysis categorization template review/approval Stakeholder Submit categorized Prioritize and Categorize Identification Me 7/2/12 7/5/12 and prioritized data Stakeholders for review 1
  • 38.
    Feedback Task(s) Primary Other Start Completion Mechanism Minutes of Meeting • Finalize prior submissions to all and if Process Meeting Me PATH for Women 7/5/12 7/5/12 •Address any concerns necessary revised action plan Report and Share report with Analyze data and make Recommendation(s) Me 7/5/12 7/20/12 PATH for women recommendations staff Objective #2: Strengthen Stakeholder Engagement Skills Send drafts for review/approval to • Review current materials PATH for women internal • Draft revisions and Me 6/18/12 7/31/12 Overview stakeholders incorporate new material (PATH for women staff) Submit for review and approval to •Work with graphic designer to Communication internal create templates, a logo and Me 6/25/12 7/31/12 Templates stakeholders other graphics (PATH for women staff) 2
  • 39.
    Feedback Task(s) Primary Other Start Completion Mechanism •Review/develop Submit for review communication procedures and approval to Communication •Create content for website internal Me 6/25/12 7/31/12 Procedures and other outlets stakeholders (PATH for women staff) Get consensus from internal and PATH for women Send finalized external Process Meeting(s) Me staff and external 8/1/12 8/10/12 materials to all stakeholders on stakeholders participants communication templates etc. • Outreach and communication Send report to plan Report Me 8/11/12 8/18/12 PATH for women •Report staff synthesizing engagement efforts Objective #3: Enhance Applied Skills in Situational Analyses Share information with PATH for Research Conduct literature review Me 6/18/12 6/25/12 women and receive feedback 3
  • 40.
    Feedback Task(s) Primary Other Start Completion Mechanism Share information Conduct internet search for with PATH for Research Me 6/18/12 6/25/12 analogs women and receive feedback Mission, vision Review, revise and/or Send finalized and values develop PATH for women’s Me PATH for women 7/5/12 7/20/12 materials to all mission vision and values participants Revise/update current SWOT and SWOT and situational Submit to PATH situational analysis and incorporate the Me 6/29/12 7/31/12 for women analysis lit review, mission, vision, and values Send revised Process Meeting Discuss draft Me PATH for women 8/1/12 8/17/12 materials to all participants 4
  • 41.
    Feedback Task(s) Primary Other Start Completion Mechanism Objective #4: Develop Competencies in Strategic Planning Create survey to determine Send survey to Solicit internal and external Me 6/25/12 7/5/12 PATH for women Stakeholder Input advocacy interests for review Survey released; Process Meeting Revise survey Me PATH for women 7/5/12 7/12/12 seek participants • Analyze and synthesize Determine Send report to results Me 7/12/12 7/19/12 Themes PATH for women • Draft report Use the report to clarify Circulate minutes Process Meeting program goals and Me PATH for women 7/20/12 7/27/12 and decision points objectives Incorporate prior materials Send draft plan to Strategic Plan and current data into a Me 7/28/12 8/17/12 PATH for women strategic plan 5
  • 42.
    Task(s) Primary Other Start Completion Feedback Mechanism Objective #5: Integrate and Apply What has been Learned, Identify Future Career Directions, and Articulate Ongoing Professional Development Needs Present strategic plan and circulate revised report to PATH for Review report and solicit Process Meeting PATH for women 8/17/12 9/1/12 women staff and send feedback Me summary/briefing points to external stakeholders • Reflect and synthesize Submit reflective what I learned throughout paper, portfolio and process Reflection Me 6/18/12 9/1/12 presentation slides to • Document progress academic advisor for towards career goals and review learning objectives •Stakeholder analysis report • Outreach and communications plan • Stakeholder Complete 509 Assuming completion of all of the objectives Engagement Report •Situational analysis • Strategic plan • Reflective paper, portfolio & presentation Source: Adapted from The Executive Guide to Operational Planning by George L. Morrisay, Patrick J. Bellow, and Betty Acomb. Copyright 1988. 6
  • 43.
    Stakeholder Analysis Assessment andAnalysis of Stakeholders for PATH for women’s Coalition Empowerment and Capacity Building Program Written by: Amanda Phillips, JD, MPH Approved by: Jamie Ross, PhD and Torrie Fields, MPH August 29, 2012 1633 SW Park Avenue, Suite 221, Portland, OR 97207
  • 44.
    Table of Contents Tableof Contents ................................................................................................................................................................ i Introduction ......................................................................................................................................................................... 1 Purpose of the Stakeholder Analysis ............................................................................................................................... 2 Scope of the stakeholder analysis ..................................................................................................................................... 3 Method(s) ............................................................................................................................................................................. 3 Identification and Information Gathering ................................................................................................................. 3 Prioritization and Analysis of the Stakeholder Table ............................................................................................... 4 Results ................................................................................................................................................................................... 5 Identification and Categorization ................................................................................................................................ 5 Figure 1: Stakeholder Map ................................................................................................................................... 5 Diabetes Data Analysis .................................................................................................................................................. 6 Figure 2: Frequency of Stakeholders by Size .................................................................................................... 6 Figure 3: Frequency of Stakeholder Group by Type ....................................................................................... 7 Figure 4: Distribution of Research Capacity ..................................................................................................... 7 Figure 5: Distribution of Legislative Capacity .................................................................................................. 8 First Trimester Prenatal Care Data Analysis .............................................................................................................. 9 Figure 6: Frequency of Stakeholders by Size .................................................................................................... 9 Figure 7: Frequency of Stakeholder Group by Type ....................................................................................... 9 Figure 8: Distribution of Research Capacity ................................................................................................... 10 Figure 9: Distribution of Legislative Capacity ................................................................................................ 10 Prioritization and Analysis of the Stakeholder Table ............................................................................................. 11 Table 1: Potential Diabetes Coalition Members............................................................................................. 12 Table 2: Potential First Trimester Prenatal Care Coalition Members......................................................... 13 Page | i
  • 45.
    Stakeholder Management: Strategiesand Recommendations ................................................................................... 14 Strategies ........................................................................................................................................................................ 14 Engagement and Management .............................................................................................................................. 14 Monitoring and Evaluation .................................................................................................................................... 15 Conclusions, Recommendations, and Implications ................................................................................................ 15 Bibliography ....................................................................................................................................................................... 16 Appendix A ........................................................................................................................................................................ 18 Organizational Framework ......................................................................................................................................... 18 Appendix B ........................................................................................................................................................................ 19 Needs Assessment........................................................................................................................................................ 19 Appendix C ....................................................................................................................................................................... 22 Literature Review: Annotated Bibliography ............................................................................................................. 22 Appendix D ....................................................................................................................................................................... 25 Definitions of Stakeholder Characteristics and Instructions for Filling in Stakeholder Table ........................ 25 Stakeholder Table (Diabetes) ..................................................................................................................................... 27 Stakeholder Table (First Trimester Prenatal Care).................................................................................................. 28 Page | ii
  • 46.
    Introduction Michelle Berlin M.D.,M.P.H. an Oregon Health and Sciences University (OHSU) physician and researcher, founded the Policy Advisory Toward Health (PATH) for women for women in 2004. PATH for women was a response to the critical need for current, evidence-based information concerning women’s health for use toward policy implementation and it is now a strategic partnership between the OHSU Center for Women’s Health (CWH) and Portland State University’s (PSU) Women, Gender, and Sexuality Studies Department (WGSS). PATH for women’s revised mission is to provide accurate, high-quality community driven research, data, and analysis to inform women’s health policy and to serve as an independent source of data, analysis, and coalition capacity-building for the public, advocates, and policymakers. PATH for women has expanded from its original emphasis on creating and translating scientific research to inform women’s health policy to include coalition capacity building and community outreach. As a result, PATH for women has two divisions (see Appendix A). One focuses on research and the other focuses on outreach. The outreach division is housed at WGSS and it aims to develop meaningful relationships with interested community members, community organizations, public health professionals, educators, and policymakers regarding issues facing women in Oregon, such as Women with Diabetes and Women with First Trimester Prenatal Care. The outreach division draws its evidenced-based health related information from the Making the Grade on Women’s Health: A National and State-by-State Report Card (Report Card). The Report Card has been published since 2000. The 5th edition, and most current Report Card evaluates 34 health status and 68 health policy indicators and assesses progress in reaching key benchmarks and policy objectives for each state and for the nation as a whole. For example, according to the Report Card Oregon is currently demonstrating a failing grade in two indicators: Women with Diabetes and Women with First Trimester Prenatal Care. The research division is housed in CWH where Michelle is a lead author of the aforementioned Report Card (see http://hrc.nwlc.org/). The research division aims to serve as a national and regional resource for data analysis, including the provision of accurate and current research concerning women’s health and evidence- based analysis of key issues that specifically affect efficiency, cost, and outcomes of the health of women. Page | 1
  • 47.
    Since 2004, theoutreach arm of PATH for women has:  Identified key areas in women's health with policy impact and developed materials for use by community groups, local organizations, and the public to influence policy development and implementation  Interpreted the results of health studies for policymakers, the media, and the public  Analyzed and translated existing evidence-based research for the public and policymakers Purpose of the Stakeholder Analysis Traditionally stakeholders are known as “any person, group, or organization that can place a claim on the organization’s attention, resources, or output, or that is affected by that output” (Bryson, 2004a, p. 35). Stakeholders are important because social and economic issues are complex problems that have mutiple causes, are hard to define, have no easy solutions, and attempts to deal with these problems may lead to unintended consequences (Camillus, 2008). These problems require multiple actors and mutiple strategies to create sustainable solutions (Bryson, 2004b; Camillus, 2008). Therefore, it is crucial that organizations, such as PATH for women, take into account all of its stakholders as it attempts to solve the problems highlighted by the Report Card by building support for coalitions that are organized around these issues. A stakeholder analysis “is a process of systematically gathering and analyzing qualitative information to determine whose interests should be taken into account when developing and/or implementing a policy or program” (Schmeer, 1999). In other words, stakeholder analysis is a tool that allows an organization to identify key actors, such as decision makers and those affected by an issue, then through stakeholder management identify opportunities for creative problem solving and gain support for those initiatives. Stakeholder analyses can also guide an organization’s strategic planning processes (Brugha & Varvasovszky, 2000; Bryson, 2004b). Bryson (2004b) believes “…that strategic management processes that employ a reasonable number of competently done stakeholder analyses are more likely to be successful – that is, meet mandates, fulfill missions, and create public value – than those that do not.” PATH for women is in the midst of creating its 2012-2015 strategic plan and its 2012-2013 organizational strategic communications plan. The results of this stakeholder analysis will be incorporated into its strategic plan. Page | 2
  • 48.
    Scope of thestakeholder analysis By third quarter 2013, PATH for women would like to forge strategic partnerships with coalitions that address two issues: improving the health of women and their children during the first trimester, and preventing and improving care for women with diabetes. PATH for women will align with these existing coalitions, and will support them by assisting with the recruitment of potential coalition members, translating research upon request, and training coalition members on how to use qualitative data to support their policy initiatives. PATH for women’s staff plan to identify the appropriate coalitions as part of their duties. Therefore, this stakeholder analysis supports PATH for women’s goal by identifying and prioritizing potential coalition members that PATH for women can recruit for the existing coalitions. Method(s) The goal of this stakeholder analysis was primarily to identify stakeholders, gather their contact information, and prioritize them for PATH for women’s coalition capacity building efforts. Accordingly, the steps followed included identification of stakeholder, information gathering, categorization of stakeholders, development of a stakeholder table, analysis of the stakeholder table, and prioritization of stakeholders. Identification and Information Gathering The identification and information gathering process of this stakeholder analysis relied on the knowledge of PATH for women’s staff and secondary information. Specifically, the work group reviewed organizational websites, advocacy reports, and annual summaries. There are some limitations to this method. The websites and reports can be outdated and organizational interests may have changed, but these sources are excellent for an initial report and this method was most appropriate for PATH for women’s strategic planning timeline. Nevertheless, to increase the efficacy of the stakeholder analysis process PATH for women must integrate additional steps such as a needs assessment. As a result, the work group developed a questionnaire (see Appendix B) that PATH for women will use in the future to gain primary data on stakeholder interests. PATH for women will also use this data to revise this report and future stakeholder analyses. Lastly, PATH for women wanted a unique stakeholder scorecard that was grounded in feminist prinicples and focused less on power rankings and resource levels, and more on relationships, stakeholder needs, and those who would be affected the most by the coaltion. As a result, I conducted a literature review (see Appendix C). Based on the literature review I developed a list of characteristics and created a stakeholder table. Page | 3
  • 49.
    Prioritization and Analysisof the Stakeholder Table Each stakeholder was scored. The characteristics were assigned a numerical value  Yes = 1 and No = 01  High = 3, Medium = 2, and Low = 1 The total number of indicators that each organization addressed through its strategic plans or current programming was also added to the individual scores. The data was also analyzed in order to address the following questions:  Regional representation and balance  Legislative capacity  The number of indicators that the organization addresses  Level of reporting or focus on the issue  Community organization and nonprofit representation  Trade association representation  Research capacity  Government organization or program representation  Direct service provider involvement in the issue  Size of organization or department  Emphasis on socio-demographic issues The completed stakeholder tables are included in Appendix D. 1 Except for the rural versus urban category where Yes = 2 and No = 0. Page | 4
  • 50.
    Results Identification and Categorization Alist of 68 stakeholders for the diabetes coalition and 31 stakeholders for the first trimester prenatal care coalition (see Appendix D). Stakeholders were then categorized into five sectors. These sectors are shown in the following figure. Figure 1: Stakeholder Map Community Organizations and Nonprofits Government Trade Programs and Associations Organizations Coalitions Hospitals and Research Direct Service Programs Providers Page | 5
  • 51.
    Key findings include:  Many of the target stakeholders for both coalitions are large organizations(diabetes n = 32; prenatal care n = 18) versus small or medium  Few of the target stakeholders are trade associations (diabetes n = 1; prenatal care n = 5)  Most of the target stakeholders are community organizations (diabetes n = 41; prenatal care n = 12), closely followed by government programs and organizations (diabetes n = 12; prenatal care n = 9)  Only 3 target stakeholders are in rural areas  The target stakeholders have a high level of legislative capacity (diabetes = 94%; prenatal care = 87%) Diabetes Data Analysis Figure 2: Frequency of Stakeholders by Size 35 32 30 25 25 20 15 Total 11 10 5 0 Large Medium Small Page | 6
  • 52.
    Figure 3: Frequencyof Stakeholder Group by Type 45 41 40 35 Count of Trade Association 30 Count of Government Org. or 25 Program 20 18 Count of Community Org./Nonprofit 15 Count of Hospital/Direct 12 Services Provider 10 5 1 0 Figure 4: Distribution of Research Capacity Medium 27% High High 38% Low Medium Low 35% Page | 7
  • 53.
    Figure 5: Distributionof Legislative Capacity 4% 2% High 94% Low Medium Intentionally Blank Page | 8
  • 54.
    First Trimester PrenatalCare Data Analysis Figure 6: Frequency of Stakeholders by Size 20 18 18 16 14 12 10 8 Total 8 6 5 4 2 0 Large Medium Small Figure 7: Frequency of Stakeholder Group by Type 16 14 14 12 12 Count of Trade Assoication 10 Count of Government Org. or 9 Program 8 Count of Community 6 Org./Nonprofit 5 Count of Hospitals/Direct 4 Services Provider 2 0 Page | 9
  • 55.
    Figure 8: Distributionof Research Capacity 19% High 52% Low Medium 29% Figure 9: Distribution of Legislative Capacity 3% 10% High Low Medium 87% Page | 10
  • 56.
    Prioritization and Analysisof the Stakeholder Table The stakeholders that were ranked in the top 15% (n=68) for the diabetes coalition and the top 30% (n=31) of the first trimester prenatal care stakeholders are outlined in Tables 1 and 2. The sample size was not large enough for more sophisticated statistical analyses. For example, an attempt to take the top 30% of stakeholders in each category revealed that there is only one trade association, and that all of the government organizations are large organizations. Nevertheless, there are steps that PATH for women could take to ensure that its initial outreach efforts are balanced. For instance, it would make sense for PATH for women to invite organizations that may not have been in the top 10 for each issue. For example, stakeholders from rural areas may be of more interest than those from urban areas despite their score. Intentionally Blank Page | 11
  • 57.
    Table 1: PotentialDiabetes Coalition Members Organization Size Category Score Oregon Public Health Division, Hospital/Direct Services Oregon Diabetes and Medium 14 Provider Heart Disease & Stroke Prevention OPHD, Health Promotion & Government Program or Medium 14 Chronic Disease Organization Prevention African American Community 13 Small Health Coalition Organization/Nonprofit Oregon Office of Hospital/Direct Services Medium 13 Minority Health Provider Douglas County Community Large 11 Health Department Organization/Nonprofit Health Promotion & Government Program or Chronic Disease Large 11 Organization Prevention Oregon March of Dimes, Community Greater Oregon Medium 11 Organization/Nonprofit Chapter Sea Mar Community Hospital/Direct Services Large 11 Health Centers Provider Government Program or Large 11 Wisewoman Program Organization Village Gardens Community 8 Medium Organization/Nonprofit Page | 12
  • 58.
    Table 2: PotentialFirst Trimester Prenatal Care Coalition Members Organization Size Category Score Marion Co Health Dept. Large Government Program or 14 Organization Douglas County Health Large Government Program or 13 Department Organization March of Dimes, Medium Community 13 Greater Oregon Chapter Organization/Nonprofit Department of Human Large 12 Services Women's & Government Program or Reproductive Health Organization Program Providence Women and Large 12 Hospital/Direct Services Children's Health and Provider Research Center Wasco County Health Large 12 Government Program or Department-Women's Organization Health ACOG Large Trade Association 11 NARAL Medium Community 11 Organization/Nonprofit Oregon Office of Large Government Program or 11 Minority Health Organization Oregon Women's Large Government Program or 11 Commission Organization Planned Parenthood of Large 11 Community the Organization/Nonprofit Columbia/Willamette Page | 13
  • 59.
    Stakeholder Management: Strategiesand Recommendations This stakeholder analysis is only effective if PATH for women leverages the results and creates a stakeholder management process. Stakeholder management should be continual and should include regular updates to the stakeholder analysis to identify new stakeholders, changes to current stakeholders, and to incorporate new information that current management efforts produce. Strategies Engagement and Management The Clarkson Centre for Business Ethics (1999) outlines seven principles of stakeholder management. Organizations should  Acknowledge stakeholders and actively monitor their concerns  Listen to and openly communicate with stakeholders about their concerns, contributions, and any risks associated with their relationship to the organization  Adopt business processes and an organizational culture that align with the recommendations of, capacity, and need of their stakeholders  Recognize that stakeholders are related to each other, as well as their organizations  Work or collaborate with stakeholders to ensure that the organization’s goals and activities do no harm and if harm is unavoidable that it is minimal and the results are mitigated/compensated  Avoid activities that violate the ethical principles of its stakeholders and/or human rights  Acknowledge the potential for legal and ethical conflicts and create processes to addresses these conflicts such as reporting, incentives, and third party review. In order to meet these obligations PATH for women must conduct the above referenced needs assessment quickly. This will ensure that PATH for women can meet the needs of all of its stakeholders, not just those with whom the staff has previously communicated or those who are selected to become coalition members. PATH for women should also communicate continuously with the coalitions and other stakeholders. Constant communication will create transparency and give stakeholders the opportunity to learn about PATH for women. Communication will also ensure that there is a strong relationship among PATH for women and the coalitions that it intends to support since dialogue will foster trust, build credibility, and help clarify goals and expectations. To start, PATH for women should conduct short presentations to each coalition; provide a clear description of their roles and responsibilities, and an overview of both PATH for women’s objectives and the Report Card. Page | 14
  • 60.
    Monitoring and Evaluation PATHfor women should engage in continual systematic and low-impact data collection. Tracking the number of coalition invitations sent versus positive responses. In addition, evaluations at coalition meetings, brief e- mail surveys, and continual conversations with stakeholders can provide a baseline of stakeholder awareness and understanding of PATH for women’s value to the coalitions. Conclusions, Recommendations, and Implications PATH for women must also empower the members of the coalition. PATH for women is uniquely capable of providing relevant and timely evidenced based data to its community members. Furthermore, PATH for women has expertise in translating research into effective programmatic policy, and bridging the information gap between researchers, service providers, and community organizations. Empowering coalition members would require PATH for women to provide access to its resources and skills, and train coalition members so that they can develop the capacity to request research when needed and incorporate evidenced-based research in their interventions and advocacy efforts. Additionally, PATH for women should facilitate and promote a shared understanding the root causes of the issues and collective approaches to producing efficient and effective policies and interventions. Page | 15
  • 61.
    Bibliography Brugha, R., &Varvasovszky, Z. (2000). Stakeholder analysis: a review. Health Policy and Planning, 15(3), 239- 246. Bryson, J. M. (2004). Strategic planning for public and nonprofit organizations: a guide to strengthening and sustaining organizational achievement (3 ed.). San Francisco, CA: Jossey-Bass. Bryson, J. M. (2004). What to do when stakeholders matter. Public Management Review, 6(1), 21-53. Bryson, J. M. (2004). What to do when Stakeholders matter. Public Management Review, 6(1), 21-53. Burton, B. K., & Dunn, C. P. (1996). Feminist ethics as moral grounding for stakeholder theory. Business Ethics Quarterly, 6(2), 133-147. Camillus, J. C. (2008, January 1). Strategy as a wicked problem. Harvard Business Review, 86(5), pp. 98-101. Colorado Nonprofit Association. (2011, July). Nonprofit help desk, faqs and resources: communications. Retrieved July 23, 2012, from Colorado Nonprofit Association : http://www.coloradononprofits.org/help- desk-resources/nonprofit-help-desk/faqs-resources/communications/ Communcation Partners. (n.d.). Strategic Communication: communication partners. Retrieved August 12, 2012, from Communications Partners: http://www.communipartners.com/Strategic_Communication.html Donaldson, T., & Preston, L. E. (1995). The stakeholder theory of the corporation: concepts, evidence, and implications. The Academy of Management Review, 20(1), 65-91 . Institute for Media, Policy and Civil Society. (2005, Winter). Plan the work: strategic commication planning for not-for-profit organizations. Handbook. Montreal, Canada: Centre for Community Organizations. McGuire, M. (2002). Managing networks: propositions on what managers do and why they do it. Public Administration Review, 62(5), 599-609. Oregon Office of Rural Health. (n.d.). Rural definitions: Oregon Office of Rural Health. Retrieved August 27, 2012, from OHSU: Oregon Office of Rural Health: http://www.ohsu.edu/xd/outreach/oregon-rural- health/data/rural-definitions/index.cfm Patterson, S. J., & Radtke, J. M. (2009). Strategic communications for nonprofit organization: seven steps to creating a successful plan (2 ed.). Hoboken, NJ: John Wiley & Sons. Poderis, J. B. (2011). Fund-raising planning: developing a communications strategy for the development operation. Retrieved June 13, 2012, from Tony Poderis Raise-funds.com: http://www.raise-funds.com/2004/developing- a-communications-strategy-for-the-development-operation/ Page | 16
  • 62.
    Schmeer, K. (1999).Policy toolkit for strengthening health sector reform. In Stakeholder analysis guidelines . Bethesda, MD: Abt Associates, Inc. Schwartz, N. E. (2010). Getting attention nonprofit marketing plan template. Retrieved June 12, 2012, from Getting Attention: http://gettingattention.org/nonprofit-marketing/nonprofit-marketing-plan-template.html The Clarkson Centre for Business Ethics. (1999). Principles of stakeholder management. Retrieved August 12, 2012, from Rotman School of Business Education: http://www.rotman.utoronto.ca/ccbe/Other/Principles%20of%20Stakeholder%20Management.pdf W.K. Kellogg Foundation. (n.d.). Knowledge center: template for strategic communications plan. Retrieved June 13, 2012, from W.K. Kellogg Foundation: http://www.wkkf.org/knowledge- center/resources/2006/01/Template-For-Strategic-Communications-Plan.aspx Wicks, A. C., Gilbert, D. R., & Freeman, R. E. (1994). A feminist reinterpretation of the stakeholder concept. Business Ethics Quarterly, 4(4), 475-497. Page | 17
  • 63.
    Appendix A Organizational Framework PATH for women Outreach Research Jamie Ross, PhD Michelle Berlin, MD, MPH Torrie Fields, MPH Page | 18
  • 64.
    Appendix B Needs Assessment PATHfor women–a research translation, data analysis, and community outreach program–requests your engagement and opinions in order to better serve your needs. Based on your work on public health and community issues generally or women’s health issues specifically you have been identified as a potential collaborator. PATH for women draws its evidenced based health related information from the Making the Grade on Women’s Health: A National and State-by-State Report Card and our hope is to provide you with relevant information that you can easily use to support your organization's grant applications, community interventions, advocacy and/or legislative goals. We designed this survey to gain a broader understanding of the following: your organization's needs; its interests; your level of interest in becoming involved with PATH for women's work; and your views on what are the priority areas in the continued development of PATH for women's work. We encourage you to forward the survey to colleagues who are interested in women's healthcare issues. Your feedback is important to us, so please take a moment to help introduce yourself to us, and to share with us your views about PATH for women's work plans to support your efforts to improve the quality of life for women in Oregon, and to strengthen the evidence and knowledge base for women's health issues. You can also learn about the Report Card at http://hrc.nwlc.org and about PATH for women at www.pdx.edu/ws/PATHforwomen. If you have questions or concerns, please contact Torrie Fields, PATH for women Co-Director of Outreach, at tkfields@pdx.edu or (503) 922-3270. Thank you for your participation! * Required Page | 19
  • 65.
    We gather andanalyze research on the following status indicators. What research data would be most beneficial for your initiatives? *Please select all that apply Women's Access to Health Care Services (Percentage Of Women Who Lack Health Insurance, Those Who Live in Communities Without Enough Primary Care Providers, and Women’s Access to Prenatal Care and Abortion Services) Addressing Wellness and Prevention (Screening, Personal Behaviors) Key Causes of Death (Key Causes of Death, Chronic Conditions, Reproductive Health, Mental Health, and Violence Against Women) Living in a Healthy Community (Overall Health, Economic Security and Education) We gather and analyze research on the following policy indicators. What research data would be most beneficial for your initiatives? *Please select all that apply Women's Access to Health Care Services (Access to Health Insurance & Services, Methods to Expand Medicaid Enrollment, Access to Specific Services) Wellness and Prevention (Screening Coverage Mandates, Prevention, Nutrition, Smoking) Living In a Healthy Community (Overall Health, Economic Security and Education, Anti- Discrimination, Gun Control) Demographic Data (Population Data, Household Data) Health and Socioeconomic Disparities Page | 20
  • 66.
    Would you beinterested in future collaboration with PATH for women in any of the following categories? * Be a source of evidenced based women's health research Coalition Building Identifying research questions that need to be answered Development of policy proposals by providing qualitative evidence and case studies Other: Optional: If you would like additional information about PATH for women, please provide your contact information below. Submit Page | 21
  • 67.
    Appendix C Literature Review:Annotated Bibliography Buchholz, R. A., & Rosenthal, S. B. (2005). Toward a contemporary conceptual framework for stakeholder theory. Journal of Business Ethics, 58, 137–148. doi:10.1007/s10551-005-1393-8 According to the article, due to atomic individualism, there is no possibility of developing a true community or society or any true relationship between stakeholders and a corporation. The authors describe atomic individualism as the view that individuals as separate and isolated units, and society as nothing more than a sum of individuals. In contrast, the authors advocate for a relational view of corporations and stakeholders and believe that such a view would encourage enriching and nurturing relationships between the two entities. The authors suggest that feminist theory is not enough to alter the landscape. They claim that feminist theory provides the social context but lacks a conceptual framework. They suggest supplementing the feminist theory with philosophy of pragmatism. Unlike atomic individualism, pragmatism sees the individual as inherently social, aware of others and in possession of the ability to adjust behaviors and perspectives as part of the social process. The result would be that corporations would view stakeholders as a core part of their identities, shift their understanding of their relationship to one that is grounded in responsibility instead of contractual obligation, and view itself as part of a network or community. Burton, B.K., and Dunn, C.P. 1996. Stakeholder interests and community groups: a new view. Paper presented at the International Association for Business and Society Annual Meetings. This paper grounds stakeholder theory in feminist theory, and believes that managers who embrace this shift in perspective will re-conceptualize their relationships with stakeholders. For example it will them to desire an in increase in the quality of their relationships with stakeholders and to create concrete relationships that reflect a myriad of perspectives instead of relying on the abstract and ambiguous terms such as the public and community. Burton, B. K., & Dunn, C. P. (1996). Feminist ethics as moral grounding for stakeholder theory. Business Ethics Quarterly, 6(2), 133-147. Retrieved from http://www.jstor.org/stable/3857619 In this article the authors point out that traditional stakeholder theory focuses on the relationship of the stakeholder to a firm but fails to discuss the relationships that these stakeholders have to each other. According to the article, this classical framework also fails to include a moral framework to ground how firms deal with stakeholders. The authors suggest that feminist theory, specifically feminist ethical principles such as the ethics of care could fill this gap. Page | 22
  • 68.
    Elms, H., Berman,S., & Wicks, A. C. (2002). Ethics and incentives: an evaluation and development of stakeholder theory in the health care industry. Business Ethics Quarterly,12(4), 413-432. Retrieved from http://www.jstor.org/stable/3857993 This provides a general overview of stakeholder theory. It also uses a qualitative case study to argue that there is a critical link between ethics and strategic decision-making. The authors then suggest that ethical frameworks should be employed at the start of the stakeholder engagement and management process, not just during stakeholder prioritization. According to the authors, who we include and exclude is guided by incentives as well as personal beliefs. Gilbert, D. R., Jr., Wicks, A. C., & Freeman, E. R. (1994). A feminist reinterpretation of the stakeholder concept. Business Ethics Quarterly, 4(4), 475-497. Retrieved from http://www.jstor.org/stable/3857345 This overall aim of this article is to show the limitations of current stakeholder theory and advocate melding the business practices with a feminist theoretical framework. The authors argue that stakeholder theory is grounded in masculine assumptions that limit how firms think about the role stakeholders and the information that stakeholders provide. The authors use the lens and language of feminist scholars to interpret and redefine key stakeholder concepts such the firm, and the identity of a stakeholder and the ideal outcomes of stakeholder management processes. McGuire, M. (2002). Managing networks: propositions on what managers do and why they do it. Public Administration Review, 62(5), 599-609. doi:10.1111/1540-6210.00240 This article seeks to explain how successful managers create coalitions and gain the support they need for key initiatives. According to the author, managers undertake four tasks (framing, mobilization, synthesizing, and activation) while engaging and managing stakeholders. The article describes these tasks, explains their importance, and then attempts to identify the environmental conditions that enhance or detract from these four tasks. The author ultimately suggests that communication and transparency are critical to successfully stakeholder engagement and management. Preston, L. E., & Donaldson, T. (1995). The stakeholder theory of the corporation: concepts, evidence, and implications. Academy of Management Review, 20(1), 65-91. doi:10.2307/258887 The authors provide an in-depth review of stakeholder theory, evaluates the utility and accuracy of current theory, and suggests alternative approaches. Ultimately, the authors argue that stakeholder theory is descriptive, instrumental, and normative. It is descriptive because it describes the corporation, it is instrumental because it provides a framework for examining the possible relationship between the stakeholder and corporate success, and it is normative because it examines the function of the corporation and the moral and philosophical guidelines of the corporation’s operation. Page | 23
  • 69.
    Rowley, T. J.(1997). Moving beyond dyadic ties: a network theory of stakeholder influences. Academy of Management Review, 22(4), 887-910. doi:10.2307/259248 This article suggests that stakeholder relationships have evolved and that organizations can no longer answer to individual stakeholders but instead must manage their relationships with stakeholder networks. The author then describes how these networks of stakeholders can influence an organization and uses social network analysis to provide a theoretical base for identifying and managing multiple interdependent stakeholder demands. Page | 24
  • 70.
    Appendix D Definitions ofStakeholder Characteristics and Instructions for Filling in Stakeholder Table  Number of indicators: This is the sum of the Report Card indicators associated with this organization. The organizations have been cross-referenced with indicators that are associated with the issues of diabetes and first trimester prenatal care. Some of them are associated with multiple indicators  Rural (Yes/No): Yes – The organization or its head office is located in a geographic area 10 or more miles from a population center of 40,000 or more. 2 No – does not meet these criteria or has multiple offices and service areas so a rural/urban distinction is not possible3  Possess Legislative Capability/Intent (High/Med/Low): High – includes organizations that have an employee dedicated to lobbying or government relations or have 2012-2013 policy ideas explicitly listed on their website. Medium– includes organization that do not have a dedicated employee for lobbying or government relations but there is some overall effort or there is outdated policy ideas listed on their website. Low– includes organizations that have neither an employee nor action items nor policy ideas/initiatives that it supports  Level of Reporting/Focus e.g., grants, coalition memberships (High/ Med/ Low): High – issue explicitly mentioned as a focus on website or other publicly available material such as grant material. Medium – issue not explicitly listed as a focus but other program information shows recent support or focus for issue related initiatives. Low – issue relevant to organization's focus but nothing on website indicates that it is a current objective or that there has been recent support for the issue 2Source (Oregon Office of Rural Health) Oregon Office of Rural Health. (n.d.). Rural definitions: Oregon Office of Rural Health. Retrieved August 27, 2012, from OHSU: Oregon Office of Rural Health: http://www.ohsu.edu/xd/outreach/oregon-rural-health/data/rural-definitions/index.cfm 3A list of Oregon zip codes and their Office of Rural Health urban/rural designation which were used in this ranking can be found at http://www.ohsu.edu/xd/outreach/oregon-rural-health/data/rural-definitions/upload/List-of-OR-Zip- Codes-and-ORH-Designations.pdf Page | 25
  • 71.
     Community Organizations/Nonprofits(Yes/No): Yes – a small local nonprofit, or a national nonprofit that has a local chapter e.g., March of Dimes, or a grassroots organization located in and predominantly serves a specific region or community and does not provide clinical services. No – does not meet these criteria  Trade Association (Yes/No): Yes – a private and at times nonprofit organization whose primary objective it to support a specific group of professionals e.g., the American College of Surgeons. No – does not meet these criteria  Research Capacity (High/Medium/Low): High –– includes organizations that are dedicated to conducting research. Medium – these organizations are not dedicated to research but have quantitative or qualitative data to provide. Low – may not be actively gathering data or have the capacity to make the data usable  Government Program or Organization (Yes/No): Yes – A government organization, department or program e.g., DHS. No – does not meet these criteria  Hospital/Clinical Direct Services Provider (Yes/No): Yes – Provides clinical services even if they are not specifically related to the issue but not as part of a government program or community program. No – does not meet these criteria  Size of the Organization: Reflects the number of administrative staff (including volunteers). If the organization has a large and stable volunteer force then they are listed as a large organization. For example, Wallace Medical has a small number of dedicated staff, but it also has a large number of volunteers who consistently work for the organization. Therefore, it is listed as a large organization. In addition, departments such as the Women's & Reproductive Health Program is part of a state agency is listed as a large organization because of the overall size of the organization despite the fact that the section specifically has 4 employees o Small: 0-15 employees o Medium: 15-30 employees o Large: 30+ employees  Focus on Socio-demographic Issues (Yes/No): Yes – a focus on health disparities and issues of poverty, class, gender, and access. No – does not meet these criteria Page | 26
  • 72.
    Stakeholder Table (Diabetes) Contact Information Stakeholder Type Health Disparity Focus Organization Agency Contact Last Agency Contact First Title Phone E-mail Assistant/Alt Contact's Name and Number Assistant/Alt Contact's E-mail Number of Rural (Yes/No) Possesess Level of Community Trade Research Capacity Government Org. Hospital/Clinical Size Department Focus on Socio- Score Name Name indicators Legislative Reporting/Focus Org./Nonprofit Association (High/Medium/Low) or Program Direct Services or Organization demographic Issues Capability/Intent e.g., grants, (Yes/No) (Yes/No) (Yes/No) Provider (Yes/No) (Large/Medium/S (Yes/No) (High/Med/Low) coalition mall) memberships (High/ Med/ Low) 1,000 Friends of Oregon Sulzen Tara Outreach Coordinator 503-497-1000 ext 137 tara@friends.org 2 No Low Low Yes No Low No No Small Yes 4 2 Roads Crossing Healthcare, PC Saeks, PhD, LAc Stephen D. Owner 503-617-0450 dr.saeks@2roadscrossing.com 2 No Low Low No No Low No Yes Small Yes 4 African American Health Coalition Moore Nyla Program Coordinator 503-413-1850 nylam@aahc-portland.org 6 No High High Yes No Medium No No Small Yes 13 American Cancer Society Kensok Alissa Oregon Grassroots Relationship Mgr. 503-795-3926 Alissa.Kensok@cancer.org 2 No High Low Yes No High No No Large Yes 8 American Heart Association Tama-Sweet Stephanie Government Relations Director 503-595-2278 Stephanie.Tama-Sweet@heart.org 5 No High High Yes No High No No Large Yes 13 Benton County Kotyo Margaret Administrative Manager 541-766-6800 Teresa Farley, 541-766-6800 teresa.farley@co.benton.or.us 1 No High High No No Medium Yes No Large Yes 8 Susan Peithman (Statewide Advocate), Bicycle Transportation Alliance Kransky Gerik Advocacy Director 503-226-0676, ext 11 gerik@btaoregon.org (503) 226-0676 x18 susan@btaoregon.org 2 No High Low Yes No Low No No Small Yes 6 CareOregon Taylor Martin Dir. of Public Policy & Member Centricity 503-416-4100, ext 3690 taylorm@careoregon .org 1 No High High Yes No High No No Large Yes 9 Casey Eye Institute at OHSU Outreach Coordinator 503-418-1698 coughlka@ohsu.edu 1 No High High No No High No Yes Large Yes 9 Center for Health and Social Inequality Research, (PSU?) Carlson Matthew Professor 503-725-9554 carlsonm@pdx.edu 3 No High Low No No High No No Large Yes 8 Child Development & Rehabilitation Center, OHSU Krahn Gloria Executive Director 503-494-8364 krahng@ohsu.edu 1 No High Low No No High No Yes Large Yes 7 City of Portland Office of Sustainable Development Anderson Susan Director 503-823-7222 susananderson@ci.portland.or.us 2 No High Low No No High No No Large Yes 7 City Repair Van Meter Mia Office and Volunteer Coordinator 503-235-8946 info@cityrepair.org 2 No High Low Yes No Low No No Small Yes 6 Cindy Becker (Dir. Of Clackmas Health Dept.), Clackamas County Health Department Franc Marti Public Health Services Manager 503-655-8479 martifra@clackamas.or.us 503-650-5696 CBecker@co.clackamas.or.us 1 Yes High High No No Medium Yes No Large Yes 10 Coalition for a Livable Future Gross Mara Policy Director 503-294-2889 mara@clfuture.org 2 No High Low Yes No Low No No Small Yes 6 Columbia Land Trust Costello Amy Grants Manager 360-213-1213 acostello@columbialandtrust.org 2 No High Low Yes No Low No No Medium Yes 6 Community Services Consortium Teem Dean Community Relations and Development Dir. 541-265-8505 dteem@communityservices.us 3 No High High Yes No Low No No Large Yes 9 Department of Human Services Oregon Genetics Program Silvey Kerry Public Health Genetics Specialist 541-346-2610 ksilvey@uoregon.edu 2 No High High No No High Yes No Large Yes 10 Douglas County Health Department Madison Peggy Health Department Administrator 541-440-3563 pemadison@co.douglas.or.us 2 Yes High High No No Medium Yes No Large Yes 11 EarthShare Oregon Wilson Jan Executive Director 503-223-9015 jan@earthshare-oregon.org 2 No High Low Yes No Low No No Small Yes 6 Environmental Public Health Tracking Program Chetock Tara Public Health Educator 971-673-1496 tara.a.chetock@state.or.us 2 No High Low No No High Yes No Large Yes 8 Free Clinic of SW Washington Callahan Patrick Diabetes Transitional Clinic Director 360-313-1395 patrick@freeclinics.org 2 No High High Yes No Medium No No Large Yes 9 Friends of Tryon Creek Kreisman Sarah Volunteer/Outreach Coordinator 503-636-4398 sarah@tryonfriends.org 2 No Medium Low Yes No Low No No Small Yes 5 Geneforum Fowler Greg Executive Director 503-636-3627 gfowler@geneforum.org 2 No High Low Yes No Low No No Small Yes 6 Green Empowerment Gauntlett Dexter Program and Resource Development Manager 503-284-5774 dexter.gauntlett@greenempowerment.org 1 No High Low Yes No Low No No Small Yes 5 Groundwork Portland Cohen Cassie L. Executive Director/Program Director 503-662-2520 cassie@groundworkportland.org 2 No High Low Yes No Low No No Small Yes 6 Growing Gardens Bender Rodney Gardens Programs Manager 503-284-8420 ext. 101 rodney@growing-gardens.org 2 No High Medium Yes No Low No No Small Yes 7 Vicky Buelow (Diabetes Program Research Analyst), 971-673- Health Promotion & Chronic Disease Prevention Oregon Hastings Dana Drum Chronic Disease Programs Manager 971-673-0984 danna.d.hastings@state.or.us 0984 victoria.h.buelow@state.or.us 4 No High High No No High Yes No Large No 11 Josiah Hill III Clinic Ueoka Kimie Program Manager 503-802-7389 kimie@jhillclinic.org 1 No High Low No No High No Yes Small Yes 7 Dr. Gregory A Nichols, Sr Investigator/Creator Kaiser Permanente Center for Health Research Whitlock Evelyn P. Director of Evidence-based Medicine 503-335-2400 Evelyn.Whitlock@kpchr.org Kaiser Permanente Northwest's Diabetes Registry Greg.Nichols@kpchr.org 3 No Low High No No High No No Large Yes 8 Komen Breast Cancer Foundation Brownmiller Gail Director of Community Programs 503-553-3674 gbrownmiller@komenoregon.org 1 No High Low Yes No High No No Large Yes 7 Dr. Kenneth Ward Director, Diabetes Research Legacy Health Systems Eskenazi Leah Senior Manager Community Programs 503-413-6778 leskenaz@lhs.org Legacy Research Institute, 503-413-5171 wkward@lhs.org 1 No High High No No High No Yes Large Yes 9 State Director of Program Services & Public March of Dimes, Greater Oregon Chapter Rogovoy Joanne Affairs 971-270-2885 jrogovoy@marchofdimes.com 4 No High Medium Yes No High No No Medium Yes 11 Marion Co Health Dept Antonucci Jeanne Program Supervisor 503-588-5342 jantonucci@co.marion.or.us 1 Yes High High No No Medium Yes No Large Yes 10 Medicaid Health Information Technology (HIT) Project Otter Susan Project Director 503-373-2176 Susan.otter@state.or.us 2 No High Low No No Low Yes No Large No 5 Multnomah County Environmental Health Services Wickham Lila Director 503-988-3400 ext. 22404 lila.a.wickham@co.multnomah.or.us 2 No High Low No No Medium Yes No Large Yes 7 Multnomah County Health Dept- Chronic Liver Disease Project NATIONAL INDIAN CHILD WELFARE ASSOCIATION Simmons David Director of Government Affairs and Advocacy 503-222-4044 ext. 119 dsimmons@nicwa.org 2 No High Medium Yes No Medium No No Large Yes 8 Native American Rehabilitation Association (NARA) Goerl Alison Program Manager, Diabetes Prevention Program 503-230-9875 ext 334 agoerl@naranorthwest.org Ruth Anne McGovern, (503) 230-9875 Ext 313 rmcgovern@naranorthwest.org 1 No High Medium No No Medium No Yes Large Yes 7 NAYA Family Center Meier Julia Coalition of Communities of Color Coordinator 503-288-8177 ext. 295 juliam@nayapdx.org 2 No High Medium Yes No Medium No No Large Yes 8 Northwest Health Foundation Johnson Kevin Community Partnerships 503-220-1955 kevin@nwhf.org 2 No High Medium Yes No High No No Medium Yes 9 Northwest Portland Area Indian Health Board Roberts Jim Policy Analyst 503-228-4185 jroberts@npaihb.org 2 No High High Yes No Medium No No Large Yes 9 Nursing Mothers Council of Oregon Rice Marion Workplace Lactation Support Service Coordinator 503-708-0707 marion@nursingmotherscounsel.org 1 No High Low No No Medium No Yes Small Yes 6 Oregon Department of Genetics Roemmich Bridget Program Coordinator 971-673-0271 bridget.r.roemmich@state.or.us 2 No High High No No High Yes No Large Yes 10 Oregon Environmental Council Coleman Jen Outreach Director 503-222-1963 ext. 105 jenc@oeconline.org 4 No High Low Yes No Medium No No Medium Yes 9 Oregon Food Bank Stubenvoll Jon Director of Advocacy 503-282-0555 ext. 3380 jstubenvoll@oregonfoodbank.org 1 No High Medium Yes No Medium No No Small Yes 7 Oregon Hunger Relief Task Force Whitney-Wise Patti Executive Director 503-595-5501, Ext. 302 patti@oregonhunger.org 1 No High Medium Yes No Medium No No Small Yes 7 Director of Health Policy and Government Oregon Nurses Association Baessler Sarah Relations 503-293-0011 ext. 342 baessler@oregonrn.org 1 No High Medium No Yes Medium No No Large Yes 7 Oregon Office of Minority Health Tillman Tricia Administrator 971-673-1285 tricia.tillman@state.or.us 5 No High High No No High Yes No Large Yes 13 Oregon Public Health Division, Oregon Diabetes and Heart Disease & Stroke Prevention Anderson Jean Program Manager 971-673-0984 jean.r.anderson@state.or.u 6 No High High No No High Yes No Large Yes 14 Vicky Buelow, Diabetes Program Research OPHD, Health Promotion & Chronic Disease Prevention Aird Kirsten Policy Lead 971-673-1053 kirsten.g.aird@state.or.us Analyst, 971-673-0984 victoria.h.buelow@state.or.us 6 No High High No No High Yes No Large Yes 14 Oregon Women's Commission Petit Sunny Chair 503-302-9725 OACO.mail@state.or.us 4 No High Low No No Medium Yes No Large Yes 9 OSPIRG Titus Julie Development Director 503-231-4181 ext. 303 info@ospirg.org 3 No High Low Yes No Low No No Small Yes 7 Partners for a Hunger-Free Oregon Whitney-Wise Patti Executive Director 503-595-5501, Ext. 302 patti@oregonhunger.org 1 No High Medium Yes No Medium No No Small Yes 7 Porltand Community Kitchens Furbush Jocelyn Volunteer & Outreach Coordinator 503-956-0672 jocelyn.furbush@gmail.com 1 No High Medium Yes No Low No No Small Yes 6 Portland Fruit Tree Project Hatton Bob Program Coordinator 503-284-6106 bob@portlandfruit.org 1 No High Medium Yes No Low No No Small Yes 6 Portland Plan Armstrong Tom Program Coordinator 503-823-3527 tom.armstrong@ci.portland.or.us 3 No High Low No No High No No Small Yes 8 Portland Police Bureau Sunshine Division South Kristi Development & Communications Manager 503-823-2116 kristi@sunshinedivision.org 1 No High Low Yes No Low No No Small Yes 5 Providence Medical Group Stephens Elizabeth Medical director, Providence Diabetes Education 503-215-6600 Elizabeth.Stephens@providence.org Kathy Schwab, Program Manager (503) 215-6628 1 No High High No No High No Yes Large Yes 9 Samaritan Health Services Meagher Patty Samaritan Diabetes Coalition Member 541-557-6414 pmeagher@samhealth.org 1 No High High No No High No Yes Large Yes 9 Sea Mar Community Health Centers Angulo Antoinette Director, Preventive Health Services 206-764-4705 antoinetteangulo@seamarchc.org 1 Yes High High No No High No Yes Large Yes 11 Tobacco Prevention and Healthy Communities Coordinator, Washington County DHHS Bennett Carla Program Coordinator 503-846-4544 Carla_Bennett@co.washington.or.us 3 No High Low No No High Yes No Large Yes 9 Upstream Public Health Colon Claudia Arana Health Equity Coordinator 503-284-6390 claudia@upstreampublichealth.org 3 No High Low Yes No High No No Medium Yes 9 Village Gardens Baker Amber Program Director 503-927-0820 abaker@janusyouth.org 3 No High Medium Yes No Low No No Small Yes 8 External Relations and Executive Project Wallace Medical Concern Dill Tanja Manager 503-489-1760 tanjad@wallacemedical.org 1 No High High No No Medium No Yes Large Yes 8 Willamette Pedestrian Coalition Routh Steph Executive Director 503.223.1597 info@wpcwalks.org 2 No High Low Yes No Low No No Small Yes 6 Wisdom of the Elders, Inc. High Bear Rose Co-founder 503-775-4014 rosehb@wisdomoftheelders.org 2 No High High Yes No Low No No Large Yes 8 Wisewoman Program Dillon Wendy Program Manager 971-673-1367 wendy.j.dillon@state.or.us 5 No High High No No Low Yes No Large Yes 11 Zenger Farm Hale Prairie Community Involvement Coordinator 503-282-4245 prairie@zengerfarm.org 3 No High Medium Yes No Low No No Medium Yes 8 Indicators SCALE Access to Diabetes-Related Services No equals 0 No Leisure-Time Physical Activity/Exercise Yes equals 1 Nutrition High equals 2 Obesity Med equals 1 Mean 8.132352941 Eating 5 Fruits and Vegetables a Day Low equals 1 Max 14 Diabetes Min 4 Std Dev 2.265275917 Quartile 1st 6.75 Gardenpartners is no longer operational Quartile 3rd 9 Page | 27
  • 73.
    Stakeholder Table (FirstTrimester Prenatal Care) Contact Information Stakeholder Type Health Disparity Focus Organization Agency Contact Agency Contact Title Phone E-mail Assistant/Alt Contact's Name and Number Assistant/Alt Contact's E-mail Number of Rural (Yes/No) Possesess Legislative Level of Reporting/Focus e.g., Community Org./Nonprofit Trade Assoication Research Capacity Government Org. or Hospitals/Clinical Size of Organization Focus on Socio- Score Last Name First Name indicators Capability/Intent grants, colaition memberships (Yes/No) (Yes/No) (High/Medium/Low ) Program (Yes/No) Services Provider (Large/Medium/Small) demographic Issues (High/Med/Low) (High/ Med/ Low) (Yes/No) (Yes/No) ABC House Read Jennifer Community Educator 541-926-2203 educator@abchouse.org 1 No High Low Yes No Low No No Medium Yes 5 ACOG Palacio, MD Peter E. Oregon Chair 541-385-8050 drpalacio@bendobgyn.net 5 No High High No Yes Low No No Large Yes 11 American Association Of University Women Haus Betty Public Policy Co-Chair 503-363-7031 public.policy@aauw-oregon.org 3 No High Low Yes No Medium No No Small Yes 8 Center for Improvement of Child & Family Services, Portland State University Cahn Katharine Executive Director 503-725-8122 cahnk@pdx.edu 1 No Low Low No No High No No Large Yes 4 Child and Adolescent Health Measurement Initiative (CAHMI) Smilanich-Rose Jana Program Administrator 503-494-1862 smilanic@ohsu.edu 1 No High Low No No High No No Large Yes 6 Child Development & Rehabilitation Center, OHSU Krahn Gloria Executive Director 503-494-8364 krahng@ohsu.edu 1 No High Low No No High No Yes Large Yes 7 Children's Relief Nursery Ward Karen Interim Executive Director 503-595-4519
 karenw@crn4kids.org 2 No High Low Yes No Low No Yes Medium Yes 7 CLACKAMAS COUNTY CHILDREN'S COMMISSION, INC. Elder Sue Executive Director 503-675-4565 suee@cccchs.org 1 No High High No No Medium Yes No Large Yes 8 Department of Human Services Oregon Genetics Program Silvey Kerry Public Health Genetics Specialist 541-346-2610 ksilvey@uoregon.edu 2 No High Low No No High Yes No Large Yes 8 Department of Human Services Women's & Reproductive Health Program Nystrom Robert Section Manager 971-673-0243 robert.j.nystrom@state.or.us 5 No High Medium No No High Yes No Large Yes 12 Douglas County Health Department Madison Peggy Health Department Administrator 541-440-3563 pemadison@co.douglas.or.us 4 Yes High High No No Medium Yes No Large Yes 13 Early Childhood Services, Multnomah County Health Department EarthShare Oregon Wilson Jan Executive Director 503-223-9015 jan@earthshare-oregon.org 2 No High Low Yes No Low No No Small Yes 6 Family Forward Oregon Cooke Beth Government Affairs Director 503-720-3574 cookeb@comcast.net 1 No High Low Yes No Low No No Small Yes 5 Geneforum Fowler Greg Executive Director 503-636-3627 gfowler@geneforum.org 2 No High Low Yes No Low No No Small Yes 6 HIV Alliance Yandel Renee Program Director 541-342-5088 receptionistapp@hivalliance.org 1 No High Low Yes No High No Yes Medium Yes 8 Kaiser Permanente Center for Health Research Whitlock Evelyn P. Director of Evidence-based Medicine 503-335-2400 Evelyn.Whitlock@kpchr.org 5 No Low High No No High No No Large Yes 10 March of Dimes, Greater Oregon Chapter Rogovoy Joanne State Director of Program Services & Public Affairs 971-270-2885 jrogovoy@marchofdimes.com 5 No High High Yes No High No No Medium Yes 13 Program Supervisor Prenatal and Prenatal Coalition Marion Co Health Dept Antonucci Jeanne Member 503-588-5342 jantonucci@co.marion.or.us 5 Yes High High No No Medium Yes No Large Yes 14 NARAL Morrill Anne Policy Coordinator 503-223-4510 anne@prochoiceoregon.org 3 No High High Yes No High No No Medium Yes 11 Nursing Mothers Council of Oregon Rice Marion Workplace Lactation Support Service Coordinator 503-708-0707 marion@nursingmotherscounsel.org 2 No Medium High Yes No Low No Yes Small Yes 8 NW Community Midwives Moray Susan Midwife 503-230-2831 susanmoray@comcast.net 4 No Low High No Yes Low No Yes Small Yes 9 Oregon Academy of Family Physicians Gonzales Kerry Executive Director 503-528-0961 kg@oafp.org 1 No High Low No Yes Low No No Small Yes 5 Oregon Department of Genetics Roemmich Bridget Program Coordinator 971-673-0271 bridget.r.roemmich@state.or.us 2 No High Low No No High Yes No Large Yes 8 Oregon Environmental Council Coleman Jen Outreach Director 503-222-1963 ext. 105 jenc@oeconline.org 2 No High Low Yes No High No No Large Yes 8 Oregon NOW Oregon Nurses Association Baessler Sarah Director of Health Policy and Government Relations 503-293-0011 ext. 342 baessler@oregonrn.org 5 No High Low No Yes Medium No No Large Yes 10 Oregon Office of Minority Health Tillman Tricia Administrator 971-673-1285 tricia.tillman@state.or.us 4 No High Medium No No High Yes No Large Yes 11 Oregon Women's Commission Petit Sunny Chair 503-302-9725 OACO.mail@state.or.us 5 No High Low No No High Yes No Large Yes 11 Roey Thorpe, Executive Dir., Planned Parenthood Planned Parenthood of the Columbia/Willamette Advocates of Oregon, (503) 775-4931 x3274 roey.thorpe@ppcw.org 3 No High High Yes No High No No Large Yes 11 Providence Women and Children's Health and Research Center Durham Laurel Regional Director 503-216-7391 Laurel.durham@providence.org. 4 No High High No No High No Yes Large Yes 12 Wasco County Health Department-Women's Health Pena Maria Community Health Worker 541-506-2620 mariap@co.wasco.or.us 3 Yes High Medium No No High Yes No Large Yes 12 Washington County Department of Health & Human Services Stotz Diana Sr. Program Coordinator 503-846-4732 diana_stotz@co.washington.or.us 3 No High Medium No No Medium Yes No Large Yes 9 Indicators SCALE First Trimester Prenatal Care No equals 0 Mean 8.903225806 Family Planning Yes equals 1 Max 14 Maternal Mortality High equals 2 Min 4 Unintended Pregnancy Med equals 1 Std Dev 2.712377047 Infant Mortality Low equals 1 Page | 28
  • 74.
    Organizational Strategic CommunicationsPlan 2012-2013 Processes, means, and objectives for informing internal and external audiences Written by: Amanda Phillips Approved by: Jamie Ross, PhD and Torrie Fields, MPH August 29, 2012 1633 SW Park Avenue, Suite 221, Portland, OR 97207
  • 75.
    Table of Contents ExecutiveSummary ............................................................................................................................................................ 1 Introduction ......................................................................................................................................................................... 3 Purpose of the Organizational Strategic Communications Plan ............................................................................ 3 Scope of the Organizational Strategic Communications Plan ................................................................................ 3 Overarching Goals ......................................................................................................................................................... 3 Communication Outcomes/Objectives ..................................................................................................................... 4 Situational Analysis ............................................................................................................................................................. 4 Organizational Background .......................................................................................................................................... 4 Audience Definition ....................................................................................................................................................... 6 Internal ........................................................................................................................................................................ 6 External ....................................................................................................................................................................... 6 Communications SWOT ............................................................................................................................................... 7 Internal Landscape ......................................................................................................................................................... 8 External Landscape ........................................................................................................................................................ 8 Communications Process ................................................................................................................................................. 9 Internal Communication Procedures .......................................................................................................................... 9 External Communication Procedure......................................................................................................................... 10 Communication Calendars and Project Worksheets ................................................................................................... 11 Communication Methods and Channels ....................................................................................................................... 11 Objectives/Strategies/Activities ..................................................................................................................................... 12 Goal 1: Increase awareness about PATH for women‟s mission and its activities Outcome/Objective........ 12 Strategy ...................................................................................................................................................................... 12 Tactics ........................................................................................................................................................................ 12 Page | i
  • 76.
    Benchmarks .............................................................................................................................................................. 12 Measures .................................................................................................................................................................... 12 Tools .......................................................................................................................................................................... 13 Goal 2: Develop a framework for effective communication that uses PATH for women’s limited resources wisely .............................................................................................................................................................................. 14 Outcome/Objective ................................................................................................................................................ 14 Strategies ................................................................................................................................................................... 14 Tactics ........................................................................................................................................................................ 14 Benchmarks .............................................................................................................................................................. 15 Measures .................................................................................................................................................................... 15 Tools .......................................................................................................................................................................... 16 Goal 3: Improve communication with stakeholders and the community at large in order to support PATH for women’s coalition capacity building, research translation, and dissemination efforts .................................... 17 Outcomes/Objectives ............................................................................................................................................. 17 Strategies ................................................................................................................................................................... 17 Tactics ........................................................................................................................................................................ 17 Benchmarks .............................................................................................................................................................. 18 Measures .................................................................................................................................................................... 18 Tools .......................................................................................................................................................................... 18 Resources ........................................................................................................................................................................... 19 Roles and Responsibilities ........................................................................................................................................... 19 Budget ............................................................................................................................................................................ 19 Evaluation .......................................................................................................................................................................... 19 Conclusion ......................................................................................................................................................................... 20 Bibliography ....................................................................................................................................................................... 21 Page | ii
  • 77.
    Appendix A ........................................................................................................................................................................22 Organizational Framework: Two Divisions ............................................................................................................. 22 Appendix B ........................................................................................................................................................................ 23 Communications Project Calendar Shell .................................................................................................................. 23 Appendix C ........................................................................................................................................................................ 24 Communications Project Worksheet ........................................................................................................................ 24 Appendix D ....................................................................................................................................................................... 25 Audience/Communication Method Matrix ............................................................................................................. 25 Appendix E ........................................................................................................................................................................ 26 Mission ........................................................................................................................................................................... 26 Vision ............................................................................................................................................................................. 26 Core Values and Guiding Principles ......................................................................................................................... 27 Appendix F ........................................................................................................................................................................ 28 Brand Statement and Other Messaging Examples.................................................................................................. 28 Brand Statement ....................................................................................................................................................... 28 PowerPoint Presentation ........................................................................................................................................ 29 PATH for women One Page Flyer ........................................................................................................................... 34 Appendix G ....................................................................................................................................................................... 35 Brand Standards Manual .................................................................................................................................................. 35 Purpose .......................................................................................................................................................................... 35 Brand Statement ........................................................................................................................................................... 35 Appearance of the Organization‟s Name ................................................................................................................. 35 The Logo ....................................................................................................................................................................... 36 Color ............................................................................................................................................................................... 36 Page | iii
  • 78.
    Fonts ............................................................................................................................................................................... 37 EditorialStyle Guidelines ................................................................................................................................................ 37 Tone, Voice, and Style ................................................................................................................................................. 37 What We Say ................................................................................................................................................................. 38 Social Media .................................................................................................................................................................. 39 Links........................................................................................................................................................................... 39 Facebook and Twitter ............................................................................................................................................. 39 Glossary ......................................................................................................................................................................... 40 Abbreviations ........................................................................................................................................................... 40 Academic degrees .................................................................................................................................................... 40 Academic and Professional Titles ......................................................................................................................... 40 Acronyms .................................................................................................................................................................. 41 Addresses .................................................................................................................................................................. 41 African American, Asian American ...................................................................................................................... 41 Ampersand ................................................................................................................................................................ 41 Apostrophes ............................................................................................................................................................. 41 Bias-free Language................................................................................................................................................... 42 Capitalization ............................................................................................................................................................ 42 Do Not Capitalize .................................................................................................................................................... 43 Captions for photos................................................................................................................................................. 43 Cities .......................................................................................................................................................................... 44 Conferences, lecture series, symposia, etc. .......................................................................................................... 44 Contact information ................................................................................................................................................ 44 Course titles .............................................................................................................................................................. 44 Page | iv
  • 79.
    Courtesy titles ...........................................................................................................................................................44 Curriculum ................................................................................................................................................................ 44 Dates .......................................................................................................................................................................... 45 Department, Office, Degree, and Program Names ........................................................................................... 45 Disabilities ................................................................................................................................................................. 45 e-mail.......................................................................................................................................................................... 45 Faculty ....................................................................................................................................................................... 46 Fellowships and other awards ................................................................................................................................ 46 Foreign words........................................................................................................................................................... 46 Freshman, freshmen ................................................................................................................................................ 46 Fundraising ............................................................................................................................................................... 46 Headlines ................................................................................................................................................................... 46 Hispanic ..................................................................................................................................................................... 46 Initials ........................................................................................................................................................................ 46 International students ............................................................................................................................................. 47 Internet ...................................................................................................................................................................... 47 Invitations ................................................................................................................................................................. 47 Lecture titles ............................................................................................................................................................. 47 Lists ............................................................................................................................................................................ 47 Names ........................................................................................................................................................................ 48 Gender-neutral language......................................................................................................................................... 48 Numbers.................................................................................................................................................................... 48 Offices ....................................................................................................................................................................... 49 Online ........................................................................................................................................................................ 49 Page | v
  • 80.
    Parentheses ............................................................................................................................................................... 49 Periods ....................................................................................................................................................................... 49 Staff ............................................................................................................................................................................ 49 The ............................................................................................................................................................................. 49 Titles (dissertations, theses) .................................................................................................................................... 49 Titles (legal citations) ............................................................................................................................................... 50 Titles (organizations) ............................................................................................................................................... 50 Upperclass students ................................................................................................................................................. 50 Websites, the Web ................................................................................................................................................... 50 Checklists .................................................................................................................................................................. 51 Style Checklist .......................................................................................................................................................... 51 Editorial Checklist ................................................................................................................................................... 51 Instructional Content Checklist ................................................................................................................................. 52 Additional References .................................................................................................................................................. 52 Templates....................................................................................................................................................................... 53 Figure 1: Logo and Fonts................................................................................................................................... 54 Figure 2: Letterhead, Envelopes, and Business Cards .................................................................................. 55 Figure 3: Press Release Template and Fax Cover Sheet ............................................................................... 56 Figure 4: Report Template ................................................................................................................................. 57 Figure 5: Email Signature ................................................................................................................................... 58 Figure 6: Power Point Template ....................................................................................................................... 59 Appendix H ....................................................................................................................................................................... 60 Outreach Tools ............................................................................................................................................................. 60 First Trimester Prenatal Care Coalition Invitation Letter ................................................................................. 60 Page | vi
  • 81.
    Diabetes Coalition InvitationLetter ..................................................................................................................... 61 Advisory Committee Invitation Letter ................................................................................................................. 62 Appendix I ......................................................................................................................................................................... 63 Budget Worksheet ........................................................................................................................................................ 63 Page | vii
  • 82.
    Executive Summary Michelle BerlinM.D., M.P.H. an Oregon Health and Sciences University (OHSU) physician and researcher, founded the Policy Advisory Toward Health (PATH) for women for women in 2004. PATH for women was a response to the critical need for current, evidence-based information concerning women‟s health for use toward policy implementation and it is now a strategic partnership between the OHSU Center for Women‟s Health (CWH) and Portland State University‟s (PSU) Women, Gender, and Sexuality Studies Department (WGSS). PATH for women’s revised mission is to provide accurate, high-quality community driven research, data, and analysis to inform women‟s health policy and to serve as an independent source of data, analysis, and coalition capacity-building for the public, advocates, and policymakers. PATH for women has expanded from its original emphasis on creating and translating scientific research to inform women‟s health policy to include coalition capacity building and community outreach. As a result, PATH for women has two divisions (see Appendix A). One focuses on research and the other focuses on outreach. The outreach division is housed at WGSS and it aims to develop meaningful relationships with interested community members, community organizations, public health professionals, educators, and policymakers regarding issues facing women in Oregon, such as Women with Diabetes and Women with First Trimester Prenatal Care. The outreach division draws its evidenced-based health related information from the Making the Grade on Women’s Health: A National and State-by-State Report Card (Report Card). PATH for women’s transition into a multi-division organization has produced some organizational challenges. These challenges include  A shift in PATH for women’s core mission  The need for a vision that encompasses the entire organization and values that will guide the pursuit of the mission and vision  Ensuring that both divisions are financially sustainable  Limited organizational capacity  Identifying and developing the most promising product lines  Utilizing the most efficient operational model(s)  Employing innovative yet appropriate strategies and tactics to achieve its mission  Managing organizational change effectively  Gaining visibility, positioning the organization correctly, and increasing PATH for women’s relevance locally and regionally Page | 1
  • 83.
    This organizational strategiccommunications plan addresses many of these challenges. The overall goals of this plan are to:  Increase awareness about PATH for women’s mission and its activities  Develop a framework for effective communication that uses PATH for women’s limited resources wisely  Improve communication with stakeholders and the community-at-large in order to support PATH for women’s coalition capacity building, research translation, and dissemination efforts The plan also includes a communications framework that will help PATH for women increase its visibility and relevance, accomplish its mission, and metrics by which PATH for women can measure its success. This program will be implemented over the 2012-2013 period. Page | 2
  • 84.
    Introduction Purpose of theOrganizational Strategic Communications Plan PATH for women’s strategic plans include supporting two coalitions, forming an advisory committee, and increasing public awareness of the organization in order to gain credibility within the region. Extensive internal and external communication is critical to the attainment of these goals, but without effective strategic communication, PATH for women will not be able to recruit coalition members, nor will PATH for women be able to increase its profile. The term strategic communication “describes the combination of plans, goals, practices, and tools with which an organization sends consistent messages about its mission, values, and accomplishments” (Patterson & Radtke, 2009). Therefore, PATH for women needed a comprehensive organizational strategic communications plan and numerous tools and templates to prepare the organization to pursue these goals. Unlike an event specific or announcement-specific plan, an organizational strategic communications plan formalizes PATH for women’s overall policy for internal and external communication, provides guidance on how to communicate proactively and reactively with various audiences, and includes instructions on how to develop and maintain relationships through clear communications. Scope of the Organizational Strategic Communications Plan The 2012-2013 organizational strategic communications plan is tailored specifically to the outreach division of PATH for women. Naturally, some elements of this plan require changes to the communications activities of the research division. Nevertheless, this communications plan is intended to help the outreach division achieve its 2012-2015 strategic goals. Unlike the strategic plan, however, this communications plan should be revised annually. Some of the tactics associated with this plan are either complete or ongoing. These tactics are identified and the products or outcomes included in this report. Overarching Goals  Increase awareness about PATH for women’s mission and its activities  Develop a framework for effective communication that uses PATH for women’s limited resources wisely  Improve communication with stakeholders and the community at large in order to support PATH for women’s coalition capacity building, research translation, and dissemination efforts Page | 3
  • 85.
    Communication Outcomes/Objectives  Create consistent and coherent messaging that is aligned with PATH for women’s mission, vision, values, and strategic goals in 2012-2013  Promote awareness of PATH for women by increasing recognition of the brand and disseminating consistent information to the public and all stakeholders in 2012-2013  Enlist participants for and sustain two coalitions and an advisory committee in 2012-2013 Situational Analysis Organizational Background Michelle Berlin M.D., M.P.H. an Oregon Health and Sciences University (OHSU) physician and researcher, founded the Policy Advisory Toward Health (PATH) for women in 2004. PATH for women was a response to the critical need for current, evidence-based information concerning women‟s health for use toward policy implementation and it is now a strategic partnership between the OHSU Center for Women‟s Health (CWH) and Portland State University‟s Women, Gender, and Sexuality Studies Department (WGSS). PATH for women’s revised mission is to provide accurate, high-quality community driven research, data, and analysis to inform women‟s health policy and to serve as an independent source of data, analysis, and coalition capacity- building for the public, advocates, and policymakers. PATH for women has expanded from its original emphasis on creating and translating scientific research to inform women‟s health policy to include coalition capacity building and community outreach. As a result, PATH for women has two divisions (see Appendix A). One focuses on research and the other focuses on outreach. The outreach division is housed at WGSS and it aims to develop meaningful relationships with interested community members, community organizations, public health professionals, educators, and policymakers regarding issues facing women in Oregon, such as Women with Diabetes and Women with First Trimester Prenatal Care. The outreach division draws its evidenced-based health related information from the Making the Grade on Women’s Health: A National and State-by-State Report Card (Report Card). The Report Card has been published since 2000. The 5th edition, and most current Report Card evaluates 34 health status and 68 health policy indicators and assesses progress in reaching key benchmarks and policy objectives for each state and for the nation as a whole. Oregon is currently demonstrating a failing grade in two indicators: Women with Diabetes and Women with First Trimester Prenatal Care. Page | 4
  • 86.
    The research divisionis housed in CWH where Michelle is a lead author of the aforementioned Report Card (see http://hrc.nwlc.org/). The research division aims to serve as a national and regional resource for data analysis, including the provision of accurate and current research concerning women‟s health and evidence- based analysis of key issues that specifically affect efficiency, cost, and outcomes of the health of women. Since 2004, the outreach arm of PATH for women has:  Identified key areas in women's health with policy impact and developed materials for use by community groups, local organizations, and the public to influence policy development and implementation  Interpreted the results of health studies for policymakers, the media, and the public  Analyzed and translated existing evidence-based research for the public and policymakers Intentionally Blank Page | 5
  • 87.
    Audience Definition Communication requiresstrong reciprocal relationships. PATH for women’s overall audiences can be broken down into the categories listed below. Each of these audiences requires targeted and tailored messaging. Many of these audiences are also potential communicators themselves with access to potential supporters and secondary audiences who are currently beyond PATH for women’s reach. In addition, some of these audience members may belong to multiple categories. Furthermore, the coalitions that PATH for women may interact with and support may include members from varying categories. Therefore, messages should be targeted, but they must contain a consistent and cohesive portrayal of PATH for women’s mission, vision, values, and goals. Internal  Employees  WGSS  CWH External  Women‟s health advocates and advocacy groups  Coalition members  Community organizations  State and federal legislators  Government agencies  Researchers  Physicians and health care providers  Health interest media outlets e.g., Lund Report  General media Page | 6
  • 88.
    Communications SWOT Strengths Weaknesses  Founder's reputation  Lack clear mission, vision, and values  Relationships with key health care  Lack of funding decision-makers  Lack a cohesive brand and messages  Access to OHSU and PSU'S  Limited communication infrastructure resources and goodwill  Low public profile and target audience  Access to research and social and unaware human capital  Limited marketing resources  Access to skilled and motivated  Limited staff student workers  No dedicated communications staff  Experienced, passionate, and  Disjointed efforts to develop a network dedicated staff  No media exposure and relationships  Internal support for improving communications SWOT Opportunities Threats  Untapped funding streams  Changing health care environment  OHSU-PSU strategic partnership  Lack of sustainable funding for  Media support/coverage organization and Report Card  Increased focus on evidenced based  Changing PSU budget and operations interventions model  Healthcare reform a high profile issue  Changing OHSU operations model  Election year  Changing demographics  Increased focus on health disparities  Social media  Conferences and industry events  Stronger ties with WGSS  More ties with researchers  Changing demographics Page | 7
  • 89.
    Internal Landscape The termstrategic communication “describes the combination of plans, goals, practices, and tools with which an organization sends consistent messages about its mission, values, and accomplishments” (Patterson & Radtke, 2009). The communications audit revealed that PATH for women did not meet these criteria. For example, PATH for women had a mission that only addressed one aspect of the organization (the research division), and had neither a vision, nor values statement. As a result, the organization lacked a brand. PATH for women also had a limited web presence and no social media presence. Moreover, the organization did not have the communications infrastructure necessary to correct these issues. For example, it lacked a database of press contacts; identity materials, such as a brand statement style guide; or strategic communications goals and objectives. External Landscape There is a recognized need for more information on the extent, root causes, and possible solutions for health disparities women face when compared to men, as well as the disparities among women of various classes, racial/ethnic status, and geographic locations. Current and emerging federal and state policy also indicate the need for shared accountability in improving targeted health outcomes on a local and regional level among researchers, policymakers, community organizations, leaders, and members. Lastly, increased budget pressures make it imperative that organizations pool knowledge resources. PATH for women seeks to help community organizations collaborate. While the issues of evidenced-based interventions, research translation, and health disparities are at the forefront of media coverage, academic debates, and policy development efforts, PATH for women’s past activities have received limited exposure. Nevertheless, the current systemic focus on these issues and the media‟s receptiveness to providing coverage demonstrates that there is an opportunity for PATH for women to achieve its communications and overall strategic goals. Page | 8
  • 90.
    Communications Process 1 InternalCommunication Procedures Step 1: Determine the communication event. Potential options include  Special event  Open house  Meeting with partner or legislature‟s office  New report announcement  The Report Card Step 2: Determine the target audience Step 3: Determine the call-to-action goal/s for the target audience to complete Step 4: Determine the appropriate media Step 5: Gather data, quotes, interviews, facts, sources, etc. Step 6: First draft of message Step 7: Review Step 8: Second draft of message Step 9: Review Step 10: Final review Step 11: Approval or Edit and Repeat Move to External Communication Procedure 1 A marketing consulting team developed the communications processes. Page | 9
  • 91.
    External Communication Procedure Step12: Schedule on editorial calendar denoting:  Media  Frequency  Dates  Call-to-action goals Step 13: Establish budget Step 14: Establish responsible party for each task Step 15: Review media options in regards to target audience, call-to-action goals, and budget  Press release  Website posting  Social network posting  Facebook  Twitter  Blog  Linked In  Telephone  In-person  Industry postings or partnerships  List serve  Supply content to newsletters Step 16: Publish message Step 17: Measure outcome and goals Step 18: Note modifications for next communication project Page | 10
  • 92.
    Communication Calendars andProject Worksheets The PATH for women Co-Director of Outreach, or at a later date the Program Coordinator and intern, will maintain an organizational editorial calendar (see Appendix B) of upcoming events that require messaging. They will conduct a quarterly review as well as add events and make changes when necessary. Each event shall have a corresponding project worksheet (see Appendix C) which will include information about the audience, message content, timing, delivery channels, the person responsible, expected results, and methods to evaluate the outcomes. Communication Methods and Channels There are multiple communication methods and channels. Those identified in the Audience/Communication Method Matrix (see Appendix D) were chosen because of their ability to reach multiple audiences and because PATH for women has the organizational capacity to use these channels. Intentionally Blank Page | 11
  • 93.
    Objectives/Strategies/Activities Goal 1: Increaseawareness about PATH for women’s mission and its activities Outcome/Objective  PATH for women delivers consistent and coherent messaging that is aligned with PATH for women’s mission, vision, values, and strategic goals in 2012-2013 Strategy  Create a brand Tactics  Make a logo (complete)  Formalize the organizational framework (complete, see Appendix A)  Create/revise the mission, vision, and values (complete, see Appendix E)  Create a brand statement (complete, see Appendix F)  Draft language that can be used in a variety of settings and formats that describe the history of the organization, past successes, and future goals (ongoing, see Appendix F)  Formulate a brand standards and editorial style guidelines (complete, see appendix G)2  Create a PowerPoint presentation to describe the organization (complete, see Appendix F) Benchmarks  Completed tasks  Acceptance by key stakeholders Measures  Number of stakeholders who understand, approve of, and can easily describe the organization‟s mission, vision, and values  Effectiveness of the PowerPoint and the other materials 2 See internal document entitled Brand and Editorial Style Guidelines Page | 12
  • 94.
    Tools  Focus groups  Surveys  Question and answer sessions with audiences after using the presentation Intentionally Blank Page | 13
  • 95.
    Goal 2: Developa framework for effective communication that uses PATH for women’s limited resources wisely Outcome/Objective  Increased recognition of the brand, efficient use of resources, and the dissemination of consistent information to stakeholders and the public in 2012-2013 Strategies  Create communications infrastructure  Develop relationships with editors, journalists, and radio producers  Create academic legitimacy Tactics  Generate a press list3 (Intern)  Create tools to track communications efforts (complete, see Appendices B and C)  Identify communications channels (complete, see Appendix D) and opportunities to utilize these channels  Create various templates and tools for use in stakeholder engagement and media outreach e.g., envelopes, letterhead, business cards, brochures, coalition invitation letters, and place appropriate outreach materials on the website (ongoing, see Appendices G and H)  Create a press kit and send materials to editors, journalists, and radio producers (Torrie/Intern)  Develop and maintain website, including all online press materials (Torrie/Intern)  Monitor industry through RSS feeds etc., and write timely Op-Ed articles (Torrie/Intern)  Prepare white papers, fact sheets, and policy briefings for current issues (Michelle/Jamie/Torrie)  Distribute them to legislators and the media and place them in an online archive that is accessible through the website (Torrie/Intern) 3 For a guide on creating an effective press list, see Colorado Nonprofit Association. (2011, July). Nonprofit help desk, faqs and resources: communications toolkit Parts 1, 2, and 3 (pp. 41-42). Retrieved July 23, 2012, from Colorado Nonprofit Association: http://www.coloradononprofits.org/help-desk-resources/nonprofit-help-desk/faqs-resources/communications/ Page | 14
  • 96.
     Create andconsistently maintain social media presence by joining Facebook (Torrie/Intern)  Attempt to publish articles in peer reviewed journals(Michelle/Jamie/Torrie)  Speak at conferences (Michelle/Jamie/Torrie)  Create and utilize a listserv (Torrie/Intern) Benchmarks  80% e-mail and attachment open and click through rates  Website created and 1000 visits to website  5 Op-Ed pitches  1 staff profile or favorable story  20 press kits released  2 articles submitted for review  1 conference presentation  Fact sheets/policy briefings/white papers sent to 10 key decision makers  100 Facebook likes and 500 visits to Facebook page Measures  Number of communication tools created  Complete press list and the number of press kits sent versus number of new relationships  Website traffic  Number of redirects from the research division‟s website  Unique page views, time on page and total pages viewed. According social media experts, “if unique page views go up, that‟s an indication that your reach is growing, increased time on page shows that your content is interesting to the visitor and increased total page views means your visitor wants to learn more by clicking on other pages around your site” (Miller, 2012)  Traffic to online archive section of the website  Number of quotes and shares this material generates Page | 15
  • 97.
     Number ofFacebook likes, amount of page traffic, and re-posting of page content  Number of media mentions  Accuracy of the coverage  Positive versus negative  Number of Op-Ed articles and other media pitches sent versus placed  Number of talks at conferences  Traffic to online archive section of the website o Number of times that this material is quoted or shared  Number of e-mails sent via the listserv are read and attachments that are opened when applicable versus those that are not Tools  Google Alerts  Google Analytics  Facebook Insights  Internal Records  Social Mentions Alerts  Sprout Social  Sentiment Dashboard4  Right Inbox  Who Read Me (for attachments)  Google Labs e.g., Read Receipt 4See Ahn, T. (2011, May 11). How to build a free social media monitoring dashboard: social media examiner. Retrieved August 14, 2012, from Social Media Examiner: http://www.socialmediaexaminer.com/how-to-build-a-free-social-media-monitoring-dashboard/ Page | 16
  • 98.
    Goal 3: Improvecommunication with stakeholders and the community at large in order to support PATH for women’s coalition capacity building, research translation, and dissemination efforts Outcomes/Objectives  A roster of coalitions interested in collaborating (2012)  Advisory committee established (2012-2013)  Support two coalitions and an advisory committee 2012-2013  Improve strategic relationships with key community members (2012-2013) Strategies  Conduct direct outreach to existing coalitions  Engage and encourage coalition and advisory committee participation and support  Identify which indicators stakeholders are most interested in learning about  Communicate consistently with all stakeholders Tactics  Identify existing coalitions on diabetes and first trimester prenatal care and establish a collaborative relationship (Torrie/Jamie)  Identify potential members for the coalitions and perform a stakeholder analysis (complete)  Identify potential advisory committee members (Michelle/Jamie/Torrie)  Conduct a needs assessment (Torrie)  Briefings with legislative aides (Michelle/Jamie/Torrie)  Maintain and develop relationships with advocacy groups (Michelle/Jamie/Torrie)  Prepare and disseminate fact sheets and other materials focused on the indicators that were highlighted in the needs assessment and by the meetings (Intern)  Create and distribute a newsletter (electronic) featuring accomplishments, activities, etc. (Intern)  Produce and circulate an annual report (Intern) Page | 17
  • 99.
    Benchmarks  Strategic partnerships with at least 1 diabetes coalition and 1 first trimester prenatal care coalition  Invitation to join these aforementioned coalitions sent to the priority stakeholders identified in PATH for women’s stakeholder analysis report  10 advisory committee members  60% response rate for needs assessment  10 briefings with legislative aides and 2 new relationships with advocacy groups  90% coalition leader and advisory committee member satisfaction rate  80% e-mail and attachment open and click-through rates for newsletter and annual report Measures  Number of new e-mail addresses and other contact information received from stakeholders and interested parties  Open and click-through rates per message  Number of advisory committee members invited versus those who accepted  Number of new coalition members who mentioned PATH for women during initial contact with the coalition. (This metric requires that the PATH for women partners with coalitions that have or are willing to implement evaluation tools and process. For example, this information can be gleaned from a survey question that asks new members where they heard about the coalition  Number of coalition and advisory committee members who feel valued and effective  Number of meetings with advocacy groups and legislative aides versus invitations sent  Response rate for needs assessment survey Tools  Internal records  Google form analysis  Right Inbox  Survey  Interviews  Google labs Page | 18
  • 100.
    Resources Roles and Responsibilities MichelleBerlin, MD, MPH (Founder and Director Research) – will act as spokesperson for all research- related matters and a liaison to CWH and OHSU. Jamie Ross, PhD (Co-Director Outreach) – will act as the lead for all academic matters and as a liaison to WGSS and PSU. Torrie Fields, MPH (Co-Director Outreach) – will act as media strategist, liaison, and communications coordinator. She has ties to many of the nonprofits in the region, to the Oregon Master of Public Health program, and experience working with advocacy groups and legislators. To be identified (Interns) – will act as project coordinators and oversee logistics and research for identifying stakeholders and potential supporters, and opportunities to promote the organization. Budget According to Patterson and Radtke (2009), most successful nonprofits spend between 8% and 12% of their operational budget on communications. They also recommend that nonprofits focus their resources on channels and tactics that can reach multiple audiences and do not require substantial staff effort (Patterson & Radtke, 2009). The proposed budget for this communications plan is included in Appendix I. The largest expense is hosting the coalition and advisory committee members and the second largest is branding. PATH for women is seeking funding and its staff donates much of its time. Therefore, it is likely that PATH for women will be able to fund these activities. Nevertheless, if PATH for women has to choose between these two categories, the organization should reduce the budget for hosting and elect not to provide refreshments at its coalition and advisory committee meetings. This would make the communications plan even more affordable; while providing the materials that are needed to meet the overarching goals described above. Evaluation We will determine the effectiveness of our communications by measuring if the communications reach the desired audiences, if the right message was sent, if the audience understood the message as it was intended, if the tactic used resources efficiently, and if there were any unintended consequences. Each of the objectives outlined above includes a list of benchmarks, measurements, and tools that can be used to evaluate the tactics and strategies associated with that objective. PATH for women should do an annual plan evaluation, but the organization should conduct quarterly assessments and make adjustments as necessary. Page | 19
  • 101.
    Conclusion Success would helpadvance PATH for women’s mission, attract new stakeholders, and may lead to private sources of funding. Effective communication is required to solicit coalition members, to help onboard coalition members, to facilitate the creation of clear goals and objectives, and to manage PATH for women’s relationship to the coalitions and expanding research. Page | 20
  • 102.
    Bibliography Ahn, T. (2011,May 11). How to build a free social media monitoring dashboard: social media examiner. Retrieved August 14, 2012, from Social Media Examiner: http://www.socialmediaexaminer.com/how-to-build-a-free- social-media-monitoring-dashboard/ Colorado Nonprofit Association. (2011, July). Nonprofit help desk, faqs and resources: communications toolkit Parts 1, 2, and 3. Retrieved July 23, 2012, from Colorado Nonprofit Association: http://www.coloradononprofits.org/help-desk-resources/nonprofit-help-desk/faqs- resources/communications/ Curtis, C. (n.d.). Voice and tone guidelines: editorial strategy. Retrieved July 30, 2012, from http://www.cullencurtiss.com/images/Voice_and_Tone_Guidelines.pdf Graphic Standards Manual and Editorial Style Guide. (2011). Glenville State College. Retrieved from http://www.glenville.edu/docs/GSC%20Graphics%20Manual%20and%20Style%20Guide.pdf, and Graphic and editorial standards and guidelines. (2012). North Carolina Agricultural and Technical State University. Retrieved from http://www.ncat.edu/divisions/advancement/university-relations/pdfs- images/ncat-StyleGuide-7.pdf Miller, J. (2012, May 28). 5 simple metrics to track your social media efforts: social media examiner. Retrieved August 14, 212, from Social Media Examiner: http://www.socialmediaexaminer.com/metrics-to-track-your- social-media-efforts/ Patterson, S. J., & Radtke, J. M. (2009). Strategic communications for nonprofit organization: seven steps to creating a successful plan (2 ed.). Hoboken, NJ: John Wiley & Sons. Spitfire Strategies. (n.d.). The Spitfire Strategies Smart chart 3.0: an even more effective tool to help nonprofits make smart communications choices. Retrieved August 16, 2012, from Smart Chart: http://www.smartchart.org/content/smart_chart_3_0.pdf U.S. Army Security Assistance Command: Command Information Office. (n.d.). Strategic communication plan. Retrieved August 9, 2012, from U.S. Army Security Assistance Command: http://www.army.mil/info/organization/usasac/ Page | 21
  • 103.
    Appendix A Organizational Framework:Two Divisions PATH for women Outreach Research Jamie Ross, PhD Michelle Berlin, MD, MPH Torrie Fields, MPH Page | 22
  • 104.
    Appendix B Communications ProjectCalendar Shell Instructions: Start at the bottom of this sheet by filling in the communication event information and work backwards. Using the Month/Week of column on the left can allow you to track out all of the communication events for the next year. Month / Week of: Task Message Date Notes Initial meeting N/A 8-weeks out Steps 1-5 Internal process begins Being formed 7-weeks out Steps 6-9 Final review and approval Finalized 6-weeks out Steps 10-11 This space can be used to adjust for urgency, formality, frequency, etc. of the communication event. Preparing to alert media and partners about the Annual Report Card will take more time than posting the reward of a new grant on your Facebook page. Communication event Finalized message 0-weeks out Page | 23
  • 105.
    Appendix C Communications ProjectWorksheet INFORMATION Name of communication project: (PATH for women 2013 Report Card) Target audience: (General media, women's health-media, Oregon legislatures) Call-to-action and goal/s (Read the report) What will be the measurement of the goal/s: (Increase # of web-page views hosting the report by 2%) Budget to communicate: ($0 because work will all be completed in-house) Publish date: (Report needs to be posted on website by Feb. 2, 2014) Date started: (Today's date) Media appropriate for Soci a l Medi a Pers ona l Sha ri ng wi th Pa rnters Pres s Web Fa cebook Twi tter Indus try News l ette communication project: rel ea s e pos ti ng pos ti ng pos ti ng Bl og Li nkedIn Tel ephone In-pers on pos ti ng Li s ts erve r Is there a contact person for this communication project? Yes/No: (Yes) If yes, how and when do they need the message? (Jane Reporter at the Oregonian, 503-555-5555, janedoe@oregonian.com) ACTION Ta s k Repons i bl e Pa rty Compl eted On (Step 6) (Write first draft of message) (You) (Gather a list of email address of appropriate audience members) (Me) " " " " " (Reflect on what worked and what didn't work) (All of us) Page | 24
  • 106.
    Appendix D Audience/Communication Method Matrix Communications Methods Internal CWS WGGS Internal Staff External Public Coalition Members Legislators Gov't Agencies Trade Assoc. Nonprofits Hospitals Academic Researchers Institutions Annual Report X X X X X X X X X X X Newsletters X X X X X X X X X X Fact Sheets, Brochures, etc. X X X X X X X X X X X X Professional Articles X X X X X Phone Calls X X X X X X Web 2.0 Webinars X X X X X X X X X X X Social Media X Website X X X X X X X X X X X X E-mail X X X X X X X X X X X Videos (YouTube) X In-Person Annual Meetings X X X X Industry Conferences X X X X X X Briefings X X X X X X Speaking Engagements/Testimony X X X X Presentations X X X X X X X X X X X X Town Halls X X X X Media Media Interviews X X X X X X X X X Press release X X X X X X X X X Media advisory X X X X X X X X X Press conference X X X X X X X X X Video Stories X X X X X X X X X Bylines and Op Ed X X X X X X X X X Pitch Letter X X X X X X X X X Adapted from: U.S. Army Security Assistance Command: Command Information Office. (n.d.). Strategic communication plan. Retrieved August 9, 2012, from U.S. Army Security Assistance Command: http://www.army.mil/info/organization/usasac/ Page | 25
  • 107.
    Appendix E Mission Policy AdvisoryToward Health (PATH) for women’s mission is to provide accurate, high-quality community driven research, data, and analysis to inform women‟s health policy and to serve as an independent source of data, analysis, and coalition capacity building for the public, advocates, and policymakers. Our research and coalition capacity building efforts help others understand how Oregon, other states, and the nation as a whole are progressing in women's health, help others to develop policies to advocate for women‟s health, and ensures that PATH for women is responsive to the community‟s health, research, and information needs. With the nation lagging far behind critical benchmarks (standards) in health, the need for effective policies and programs is increasing; we are dedicated to bridging the information gap between the academic researcher, policymaker, service provider, and community member, and empowering communities to request research and develop programs that improve women‟s lives. Vision PATH for women is a strategic partnership OHSU‟s Center for Women‟s Health (CWH) and the Women, Gender, and Sexuality Studies Department at Portland State University. PATH for women seeks to become the premier evidence-based women's health policy resource in Oregon and nationally by drawing from the most recent publication of CWH‟s Making the Grade on Women’s Health: A National and State-by-State Report Card and enabling the development of national and regional health policies, especially those targeted to improve performance in meeting national goals for women's health. To fulfill its vision PATH for women will:  Fully address the ongoing need for current, relevant, evidence-based health information by fostering problem-based scientific research at the undergraduate and graduate levels that is directly informed by the needs of the community, and is guided by an interdisciplinary approach that includes feminist models of scientific inquiry.  Translate and disseminate this evidenced-based research to direct service organizations, as well as state and national legislators, contributing to their policy advocacy efforts.  Become a critical link between Oregon‟s coordinated health coalitions, as well as among coalition members comprised of the community at large; students; health policy advocates; health professionals; local, regional, and national direct service organizations; legislators; and researchers. Page | 26
  • 108.
    Core Values andGuiding Principles Communication – We recognize the importance of an informed public and the need for accurate, high quality, community-driven research and data for policy advocacy. We are open, truthful, and timely with our dissemination of information and by listening and responding to the needs of our coalition members and policymakers, we ensure that we provide relevant information. Honesty –We aim to empower communities by providing accurate and truthful information about issues that disproportionately affect the health of women. Collaboration – We engage community members by forming meaningful relationships and coalitions to raise awareness about issues that disproportionately affect the health of women. Empowerment – We seek to empower coalition members to request research that will improve the lives of women within their communities, and researchers to embrace new methods of scientific inquiry. Respect – We respect the dignity of all persons and honor the diverse contributions that stem from differing perspectives, cultures, backgrounds, and educational levels. Integrity – We foster, encourage, and expect the highest level of professionalism, ethical standards, transparency, and accountability in all that we do. Diversity – We aspire to reduce racial and ethnic health disparities by providing research data that is relevant to racially, ethnically, socio-economically, and sexually diverse women, and are committed to attracting and retaining coalition members who reflect these communities. Page | 27
  • 109.
    Appendix F Brand Statementand Other Messaging Examples Brand Statement PATH for women leads the way in the translation of research and the tracking of policy that addresses the major health disparities facing the women of Oregon and beyond using evidence provided by the 2010 Making the Grade on Women‟s Health: A National and State-by-State Report Card (OHSU-Center for Women‟s Health), http://hrc.nwlc.org. PATH for women delivers clear, nonpartisan analysis on women‟s health; interpreting materials and studies to community organizations, policymakers, the media, and the public; and provides timely technical assistance on key issues. PATH for women’s direction stems from the combined passionate research and projects of the Oregon Health & Science University‟s Center for Women‟s Health and Portland State University‟s Women, Gender and Sexuality Studies Department. Intentionally Blank Page | 28
  • 110.
  • 111.
  • 112.
  • 113.
  • 114.
  • 115.
    PATH for womenOne Page Flyer Page | 34
  • 116.
    Appendix G (Brandstandards and various templates by consulting team; Editorial Style Guidelines by Amanda Phillips) Brand Standards Manual Purpose Standards manuals set the regulation and procedures for consistently and accurately communicating on behalf of an organization. A professionally developed and executed brand allows an organization to build recognition with it target markets and preemptively establish credibility. The standards manual should be shared and understood by all individuals of the organization, as well as with external vendors, partners, and media. Brand Statement PATH for women leads the way in the translation of research and the tracking of policy that addresses the major health disparities facing the women of Oregon and beyond using evidence provided by the 2010 Making the Grade on Women‟s Health: A National and State-by-State Report Card (OHSU-Center for Women‟s Health), http://hrc.nwlc.org. PATH for women delivers clear, nonpartisan analysis on women‟s health; interpreting materials and studies to community organizations, policymakers, the media and the public; and provides timely technical assistance on key issues. PATH for women’s direction stems from the combined passionate research and projects of the Oregon Health & Science University‟s Center for Women‟s Health and Portland State University‟s Women, Gender and Sexuality Studies Department. Appearance of the Organization’s Name In written content: The first appearance of PATH should be spelled out with the acronym appearing in parenthesis after this occurrence. After the first occurrence, the acronym can be utilized in the copy. Page | 35
  • 117.
    In graphics: In graphiccommunication, the logo should be the main and first use. Where appropriate the graphic treatment of the expansion should appear in the appropriate position as recommended in this standards manual. The PATH name, in either form, should always precede references to OHSU, OHSU‟s Center for Women‟s Health, or Portland State University, in order to build a stronger brand for the organization before the audience understands the strategic partnerships. As with PATH, the first occurrences of OHSU and PSU should be spelled out and from then on, their respective acronyms can be used in the communication. Center for Women‟s Health The official name is OHSU Center for Women’s Health. On first reference, it should be spelled out with no abbreviations. On second reference, after use of the complete name, use CWS Women, Gender, and Sexuality Studies Department The official name is Women, Gender, and Sexuality Studies Department at Portland State University. On first reference, it should be spelled out with no abbreviations. On second reference, after the use of the complete name, use WGSS at PSU. The Logo This is the logo of PATH for women Color The full color logo uses PMS 2925, PMS 285, and PMS 286. The CMYK, RGB, and HEX equivalents are included in Figure 1. Ideally, the full-color logo should be used at all times. However when necessary or more appropriate, the logo can appear in black for when it needs to appear in one-color. The logo can also appear in white if it will be placed on black or solid-colored backgrounds that would cause the full-color logo to clash. Page | 36
  • 118.
    Fonts For daily use(email, Word document, fax cover sheet, etc.)  Garamond, 10 or 11 with single space For graphics, use (Adobe InDesign, advertisement, promotional banner, etc.)  GOTHAM Book, 9 or 10, 1.25 spacing  Adobe Garamond Pro, 10, regular kerning and spacing Editorial Style Guidelines PATH for women has a unique mission and the more consistent the organization is in its tone, voice, and communication style the more identifiable its brand will be, and the more likely that future coalition members will retain and recall who PATH for women is and what we do. A strong brand will not only increase visibility, it will increase legitimacy and will ensure that we are more effective. Therefore, for consistency, all PATH for women communications, both web and written, must use the AP Stylebook and the Merriam-Webster Dictionary as the respective style guide and reference for specific words. Below are tone, voice, and style guidelines, as well as editorial standards. They contain general information about how to use social media, clarifications of the uses of terms, titles, formats, and punctuation and some checklists. Tone, Voice, and Style Making the Grade on Women‟s Health: A National and State-by-State Report Card The official name is Making the Grade on Women’s Health: A National and State-by-State Report Card. On first reference, we should spell it out with no abbreviations. On second reference, after we use the complete name, use the Report Card Page | 37
  • 119.
    What We Say Allcommunications should be in an active voice and reference PATH for women as we or us. Words and phrases that best describe what we value as an organization and set the appropriate tone in our communications include Source of Community evidenced- Capacity- Supportive Coalition Accuracy engagement based building information Citizen- Research Culturally People Outreach Encouraging science translation sensitive Service- Transparency Collaboration Assisting Beneficial Communication oriented Promotes Access: to dignity and research and Connection Grassroots Idealistic Diversity strengthens to care women‟s voices Critical Experiential Integral Inclusive Supportive Useful Inspired and Knowledge Responsive Energetic Progressive Relevant Inspiring Awareness Dedicated Accessible Engaged Scientific rigor Consistent Page | 38
  • 120.
    To clarify furtherthe voice and tone we seek we can use this tool to help evaluate our choices PATH for women is PATH for women is not Inclusive Members-only Progressive Rooted in historical perspectives Responsive Prescriptive Populations and communities oriented Focused on individual solutions Supportive of advocacy An advocate Social Media Links URLs should be short. This ensures that the URL is easy-to-remember and that it will draw people to our website. We can use services such as bitly.com to help create short customized URLs whenever possible. In addition, always be sure to use the same link in every post. This will ensure that people start to remember our website. Facebook and Twitter Facebook has expanded its character limit, but we should aim to keep our posts within the original 420- character maximum. This ensures that people who scan their newsfeeds or view their Facebook pages on their phone will still be able to quickly determine our message and call-to-action.  PATH for women has provided health status information to guide the development of House Bill xxx, which will ensure that all mothers will receive first trimester prenatal care. For more information on our efforts go to www.pdx.edu/ws/activism/PATHforwomen or contact Torrie Fields at 503-666- 8888.  Do the mothers and families you serve rely on the TANIF program? Do you have qualitative data and case studies about the difference this program makes in the lives of Oregonians? If so, join a coalition focused on bridging-the-gap between researchers, policy makers, community organizations, and health service providers. If you are interested, contact Torrie Fields at 503-666-8888. Page | 39
  • 121.
    Twitter posts arestill restricted to 140 characters except for those with expanded tweet capabilities. One way to ensure that we have consistent messaging across all social media platforms is to shorten the original Facebook post instead of creating entirely new messaging  PATH for women’s research helps develop House Bill xxx, ensuring that Oregon mothers receive first trimester prenatal care. More info @ www.pdx.edu/ws/activism/PATHforwomen Glossary5 Abbreviations Refer to the Associated Press Stylebook for specific uses. Academic degrees  If possible, refer to academic degrees in a phrase rather than with an abbreviation: The lecture featured David L. King, who holds a bachelor‟s degree in English literature, a master‟s degree in psychology, and a doctorate in neurobiology  Use apostrophes in bachelor‟s degree, master‟s degree, etc.  Do not capitalize bachelor of science, master of arts, etc. Likewise, do not capitalize the field (bachelor of arts in philosophy) unless it is a proper noun (bachelor of arts in English)  Use abbreviations only in cases where applying the above rule would make whatever the sentence cumbersome or confusing  If possible, do not use courtesy titles (Dr. David L. Yow) to indicate academic degrees Academic and Professional Titles  Capitalize academic or professional titles in sentences only if they precede the person‟s name. When the names and titles stand alone, such as in a table, you can capitalize the titles: Associate Professor of English Wayne de Rosset also served as announcer  Sherry Jones, professor of business education, is also chair of the Department of Business 5Adapted from Graphic Standards Manual and Editorial Style Guide. (2011). Glenville State College. Retrieved from http://www.glenville.edu/docs/GSC%20Graphics%20Manual%20and%20Style%20Guide.pdf, and Graphic and editorial standards and guidelines. (2012). North Carolina Agricultural and Technical State University. Retrieved from http://www.ncat.edu/divisions/advancement/university-relations/pdfs-images/ncat-StyleGuide-7.pdf Page | 40
  • 122.
    Acronyms  Acceptable on second and subsequent references if given in parentheses after a first spelled-out use: The Student Government Association (SGA) held its first meeting today. The next SGA meeting will take place in two weeks  Acceptable without first spelling out if initials are widely recognized (e.g., CEO, SAT, NCAA, AIDS, HMO, NASA, FBI)  Do not put in parentheses after a first spelled-out use if we do not mention the organization again Addresses  Use abbreviations only in numbered addresses: She works at 200 High St.  Otherwise, spell out directional modifiers and road designations: He lives on North Charles Street African American, Asian American  Do not hyphenate Ampersand  Do not use an ampersand (&) in place of “and” in running text, even in the names of units or organizations that use an ampersand. Use the ampersand only in titles of published works, corporate names, course abbreviations, and graphic treatments Apostrophes  Do not use to form plurals (1950s, not 1950‟s) except in the cases of single letters (straight A‟s)  The apostrophe replaces missing letters (e.g., doesn‟t) and missing numbers (e.g., class of ‟71)  The curved (or “smart”) version is preferred unless it is representing feet in a measurement: 6‟ 8”  If use of straight apostrophes is the convention for a Web site, consistency is key Page | 41
  • 123.
    Bias-free Language  Where possible, use first-year students instead of freshmen  International students are preferred over foreign students  Juniors and seniors is preferred over upperclass students  See also gender-neutral language Capitalization  Capitalize all proper nouns and proper names  As a rule, official names are capitalized (Department of Business, Office of Admissions) and unofficial names are not (business department, admissions office)  Capitalize geographical areas and localities (the Eastern Shore, New York City), government bodies (the U.S. Congress), historical periods (the Depression, the Enlightenment), names referring to a specific deity (God, Allah), sacred books (the Bible, the Koran), religions (Christianity, Judaism), holidays (Memorial Day, Halloween) and registered trademarks (Xerox, General Electric)  Except at the beginning of a sentence, do not capitalize the word “the” before a formal name: He attends the Ohio State University Intentionally Blank Page | 42
  • 124.
    Do Not Capitalize  Do not capitalize words such as college, school, department, office, division, association, and conference when they stand alone, even if they refer to a specific, previously identified entity  Lowercase job titles (president, professor) when they are not used before a proper name; unofficial names of departments or offices (the communications office); nouns used with numbers to designate chapters, rooms, pages, etc. (chapter 1, room 234, page 125); derivative adjectives (french fries); simple directions (the east coast of Maryland)  Names of school or college studies, fields of study, options, curricula, major areas, or major subjects, except languages, unless a specific course is being referred o Dan is majoring in biology with a minor in American history  The words or abbreviations a.m., p.m., baccalaureate, federal, state, government, honors, page, and paragraph  Names of seasons (winter, spring, summer, fall), including references to semesters  Plural words that refer to multiple preceding terms that individually would be capitalized o The Oaks Faculty House is located at the corner of Dudley and Bluford streets Captions for photos  Use a caption if there is a person, place, or situation that the reader is likely to want to identify  Use (left), (from left), or the like if there might be confusion about who‟s who  Do not use a middle initial if the full name with initial is already in the story  Do not use periods in captions that are not full sentences Page | 43
  • 125.
    Cities  Capitalize city when used as part of a proper name: New York City, but lowercase elsewhere e.g., a Maryland city, the city government, the city of Baltimore  In running text, some cities do not need to be identified by state. These include Atlanta, Baltimore, Berkeley, Boston, Chicago, Cincinnati, Cleveland, Dallas, Denver, Detroit, Honolulu, Houston, Indianapolis, Las Vegas, Los Angeles, Miami, Milwaukee, Minneapolis, Nashville, New Orleans, New York, Oklahoma City, Philadelphia, Phoenix, Pittsburgh, Salt Lake City, San Antonio, San Diego, San Francisco, Seattle, and St. Louis  Foreign cities commonly associated with a country do not need a country identification (e.g., London, Bangkok, Tokyo, Toronto) Conferences, lecture series, symposia, etc.  Capitalize formal names (the National Conference on Citizen Science and Community Engagement) Contact information  To avoid dating a publication that will be in use for a long period of time, use a job title rather than a name in contact information unless there‟s a compelling reason for using a name  For invitations and materials with a very short lifespan, using a name is preferred Course titles  Capitalize  Do not put in quotation marks or italicize Courtesy titles  After a first reference, subsequent references generally use only a person‟s last name, except in obituaries. We should not use Mr., Mrs., Ms., Dr., Rev., Dean, and Professor in second references except in quoted material Curriculum  A single plan of study. The plural is curricula Page | 44
  • 126.
    Dates  Use a single hyphen to show a range of dates and do not repeat the first two numbers of the year if the second year is part of the same century as the first: 1991-94; 2001-02; 1999-2002  If the day of the month appears, use a comma before and after the year: Please return your application by the January 15, 2002, deadline  Do not use a comma between the month and the year alone: Please return your application by the January 2002 deadline  Only use the year with the month only it is not the current year  Times come before days and dates: at 4:00 p.m. Friday; at 9:00 a.m. on Monday, June 7  Do not abbreviate months  Use numerals for decades: the 1960s; the „60s Department, Office, Degree, and Program Names  • All academic departments are “Department of …,” when referred to formally Disabilities  People with disabilities, not the disabled or disabled people  Avoid words like victim, afflicted, and stricken  Do not use normal to mean the opposite of having a disability e-mail  Hyphenate and lowercase e-mail except at the beginning of a sentence  Most dictionaries now define e-mail as a verb as well as a noun, but you should use it sparingly in formal writing  Avoid ending a sentence with an e-mail address; readers may think that the period ending the sentence is part of the address  Try to avoid breaking a line in the middle of an e-mail address  If an address absolutely cannot fit on one line, do not introduce hyphenation when breaking it, and do not break the line at a punctuation mark (a dot or slash) within the address Page | 45
  • 127.
    Faculty  Use as a plural noun to refer collectively to the teachers within an educational institution or department: Many PSU and OHSU faculty will participate in the conference and each committee will consist of faculty, staff, and students Fellowships and other awards  The formal name is capitalized (Fulbright Fellowship), but informal references (Fulbright grant) are not Foreign words  In general, italicize unless it is an Americanized word or it is commonly used Freshman, freshmen  If possible, use first-year student instead Fundraising  One word; there is no hyphen Headlines  The formality of the publication and the design determines the use of downstyle or upper- and lowercase headlines, but once we choose a style, we should follow it consistently within a publication. In downstyle headlines, we capitalize the first word and proper nouns. In upper- and lowercase headlines, every word is capitalized except articles (a, an, the), coordinate conjunctions (and, or, for, nor), prepositions, and to in infinitives Hispanic  Latina or Latino is more politically correct, but Hispanic is acceptable. Defer to the subject‟s preference Initials  Use middle initials in formal publications unless a person prefers otherwise  Be consistent from person to person in use of the middle initial  Two initials should be separated by a space (J. P. Morgan)  In scientific citations, it is acceptable to use only a single initial and a last name, but not in running text Page | 46
  • 128.
    International students  Preferred over foreign students Internet  • Capitalize  • See also e-mail and websites Invitations  • Invitations do not require end-of-line punctuation  • Numbers greater than 10 may be spelled out  • Street numbers may be spelled out  • O‟clock or :00 are acceptable in detailing the time of an event Lecture titles  Put quotation marks around the formal title Lists  Do not use a colon after a verb or a preposition introducing a list (members include Smith, Morgan, and Griffin instead of members include: Smith, Morgan, and Griffin) except when the introductory phrase contains some variation of the following or as follows, or when the list is so long as to require bullets  Maintain parallel construction in listed items  Avoid numbering unless there will be a reference to the numbers in later text  If you must number a list in running text, place numbers (without periods) in parentheses  In bulleted lists, use a period after each item if one or more is a complete sentence. In that case, we should capitalize the first words of the items. Otherwise, capitalization of the first words depends on the context  Alphabetize or put listed items in some other logical order Page | 47
  • 129.
    Names  There is no comma before Jr., Sr., or III  There is no space between initials (J. P. Morgan) Gender-neutral language  Use whenever possible: chair, police officer, actor, etc.  One way to get around the dilemma of his or her dilemma is to recast in the plural Numbers  Spell out one through nine; use numerals for 10 and above  Spell out first through ninth; thereafter, use 10th, 11th, etc.  Use two letters with 22nd, 23rd, etc.  Do not add a numeral in parentheses after the use of a number word o Incorrect: We need nine (9) more votes for the bill to pass  Use numerals with percent (1 percent), dollar sign ($3), temperature (6 degrees), scores (7-3), page (page 2), room (room 9), and chapter (chapter 6)  Always spell out numbers at the beginning of a sentence  For figures greater than 999,999, use million or billion: 2.3 million, 4 billion  Use a comma in a figure greater than 1,000 unless it is a date  For inclusive numbers, only its final two digits should represent the second number if its beginning digit(s) are the same as the first: pages 343-47  Do not use a dash to substitute for to in a range: from 1967 to 1983, not from 1967-83  Use hyphens when writing phone numbers o 503-725-8987 Page | 48
  • 130.
    Offices  Capitalize the formal names of all offices (e.g. Office of the President, Student Life Office, etc.) Online  Do not hyphenate Parentheses  If the material inside the parentheses ends a sentence but is not itself a complete sentence, place the period outside the closing parenthesis (as in this example)  (If the material inside the parentheses is a complete sentence, as in this example, capitalize the first word and place the period inside the closing parenthesis) Periods  Always go inside quotation marks  See parentheses (right above this entry) for information about how to use periods with them Staff  • Generally used for all OHSU and PSU employees who are not faculty or administrators  Symbols  In text, spell out the words percent, degrees (temperature), feet, inches, and cents. In tables, it is acceptable to use symbols for these  Amounts greater than 99 cents should be in numerals with a dollar sign ($4) The  Lowercase before the name of an organization, business, or other group, no matter how they capitalize it: He attended the Johns Hopkins University  Capitalize at the start of titles of publications or works of art if it is part of the formal title: The Washington Post, The Canterbury Tales Titles (dissertations, theses)  Capitalize and place in quotation marks Page | 49
  • 131.
    Titles (legal citations)  Italicize and use v. for “versus”: Brown v. Board of Education Titles (organizations)  Names of associations, organizations, conferences, meetings, etc., follow the same guidelines as for compositions, except that the article the preceding a name is lowercased even when it is part of the formal title and the organization capitalizes it. Use the group‟s punctuation and abbreviations for its name  Use Co. when a business uses the word as part of its formal name. Inc., Corp., and Ltd. are usually not needed but when used after the name of a corporate entity should be abbreviated  Such words as club, team, and conference are lowercased when used alone Upperclass students  If possible, use juniors and seniors instead Websites, the Web  Capitalize Web in reference to the World Wide Web  Lowercase website and use as one word  Writing out World Wide Web is not necessary; Web is sufficient  We do not need to start a Web address with http:// unless the address does not start with www., or there might be some confusion about whether it is a Web address  Use homepage as one word, unhyphenated  Use database as one word  Avoid ending a sentence with a Web address; readers may think the period ending the sentence is part of the address. In running text, it may be helpful to set off the Web address in parentheses or put it in midsentence  Try to avoid breaking a line in the middle of a website or e-mail address  If an address absolutely cannot fit on one line, do not introduce hyphenation when breaking it, and do not break the line at a punctuation mark (a dot or slash) within the address Page | 50
  • 132.
    Checklists  Here are three checklists that we should use when creating content for the web or for publication6 Style Checklist  Are your sentences concise  Do you address the user directly, using personal pronouns (you, us, we)  Have you removed all unnecessary adjectives  Have you used the active voice only  Does the content give the reader options for action  Have you used spell-checked and used consistent spelling, capitalization, and tense  Have you ensured that the content is culturally appropriate when necessary Editorial Checklist  Have you organized the content so that the most important information comes first  Have you broken content down into easily read sections  Have you included specific data rather than generalizations  Have you explained all technical terminology and jargon  Does the content address specific user needs 6Adapted from Curtis, C. (n.d.). Voice and tone guidelines: editorial strategy. Retrieved July 30, 2012, from http://www.cullencurtiss.com/images/Voice_and_Tone_Guidelines.pdf Page | 51
  • 133.
    Instructional Content Checklist  If an action requires multiple steps, have you informed the user about each of them  Have you referenced each task, and informed users about how to accomplish each of them  Have you provided user with adequate notice about critical actions, e.g., tasks that the reader cannot reverse, options that may not be relevant  Have you included complete information and been thoroughly specific Additional References Associated Press Stylebook website Miriam-Webster Dictionary Web Writing Intentionally Blank Page | 52
  • 134.
    Templates  Microsoft Word letterhead  Microsoft fax cover sheet  Microsoft Word press release shell  Microsoft Word report shell  Microsoft PowerPoint  Email footer  #10 envelopes  Business card Page | 53
  • 135.
    Figure 1: Logoand Fonts Page | 54
  • 136.
    Figure 2: Letterhead,Envelopes, and Business Cards Page | 55
  • 137.
    Figure 3: PressRelease Template and Fax Cover Sheet Page | 56
  • 138.
    Figure 4: ReportTemplate Page | 57
  • 139.
    Figure 5: EmailSignature Page | 58
  • 140.
    Figure 6: PowerPoint Template Page | 59
  • 141.
    Appendix H Outreach Tools FirstTrimester Prenatal Care Coalition Invitation Letter [Insert Date], 2013 Dear (Name): Policy Advisory Toward Health (PATH) for women a research translation, data analysis, and community outreach organization invites you to serve on a health coalition to raise awareness about a key women‟s health issue: improving the health of women after pregnancy and their children. In pursuit of its mission PATH for women not only provides the [insert name] coalition with relevant and accurate information to encourage and support their efforts to develop effective, evidenced-based policy initiatives, we also identify potential collation members. You have been identified as a potential coalition member for the [insert name] coalition organized by [insert organization] based on your work on public health and community issues generally or women‟s health issues specifically around the issue of first trimester prenatal care. A coalition is only as effective, culturally competent, and relevant as the broad range of perspectives on health care and expertise in health and community issues that its members represents. We believe that your background, interests, and passion will help the [insert name] coalition develop policies, programs and interventions that can help prevent and improve care for women with diabetes. PATH for women is the result of a strategic partnership between OHSU Center for Women‟s Health (CWH) and Portland State University‟s Women, Gender, and Sexuality Studies Program. PATH for women draws its evidenced based health related information form CWH‟s Making the Grade on Women‟s Health: A National and State-by-State Report Card. As a coalition member, you would have direct access to PATH for women’s expertise in translating research into effective programmatic policy, and we would be pleased to support your organization’s advocacy efforts. In addition, as a coalition, as opposed to individual actors, we have a greater chance of increasing (1) the number of community referrals to maternal health programs; (2) the dissemination of and accuracy of educational material about the importance of early prenatal care, the effects of high-risk pregnancy, and impact of maternal health on health outcomes among women after pregnancy and upon their children; and (3) the number of collaborative direct service interventions among members. If you would consider becoming a member of the [insert name] coalition, please let them know at [insert e-mail address]. Please be sure to mention that you learned about the [insert name] coalition from PATH for women. You can learn more about [insert name] coalition by visiting their website at [insert address] or calling their Program Coordinator at (xxx) xxx-xxxx. You can also learn more about the Report Card at http://hrc.nwlc.org and about PATH for women at www.pdx.edu/ws/PATH for women If you have questions or concerns, please contact Torrie Fields, PATH for women Co-Director of Outreach, at tkfields@pdx.edu or (503) 922-3270. Sincerely, Sincerely, Jamie Ross, PhD Michelle Berlin, MD, MPH Co-Director, Outreach PATH for women Director, Research, PATH for women Assistant Professor, PSU Associate Director, OHSU Women, Gender, & Sexuality Studies Program Center for Women‟s Health Page | 60
  • 142.
    Diabetes Coalition InvitationLetter [Insert Date], 2013 Dear (Name): Policy Advisory Toward Health (PATH) for women a research translation, data analysis, and community outreach organization would like you to consider becoming a member of a health coalition to raise awareness about a key issue: preventing and improving care for women with diabetes. In pursuit of its mission PATH for women not only provides the [insert name] coalition with relevant and accurate information to encourage and support their efforts to develop effective, evidenced-based policy initiatives, we also identify potential coalition members. You have been identified as a potential coalition member for the [insert name] coalition organized by [insert organization] based on your work on public health and community issues generally, or women‟s health issues specifically, around the issue of diabetes. A coalition is only as effective, culturally competent, and relevant as the broad range of perspectives on health care and expertise in health and community issues that its members represents. We believe that your background, interests, and passion will help the [insert name] coalition develop policies, programs and interventions that can help prevent and improve care for women with diabetes. PATH for women is the result of a strategic partnership between OHSU Center for Women‟s Health (CWH) and Portland State University‟s Women, Gender, and Sexuality Studies Department. PATH for women draws its evidenced based health related information form CWH‟s Making the Grade on Women‟s Health: A National and State-by-State Report. As a coalition member, you would also have direct access to PATH for women’s expertise in translating research into effective programmatic policy and we would be pleased to support your organization’s advocacy efforts. In addition, as a coalition, as opposed to individual actors, we have a greater chance of increasing (1) the number of referrals for care, presentations, and workshops for women with diabetes; (2) the distribution of and the accuracy of diabetes-related health information disseminated to the public and other stakeholders; and (3) the number of collaborative direct service interventions among members. If you would consider becoming a member of the [insert name] coalition, please let them know at [insert e-mail address]. Please be sure to mention that you learned about the [insert name] coalition from PATH for women. You can learn more about [insert name] coalition by visiting their website at [insert address] or calling their Program Coordinator at (xxx) xxx-xxxx. You can also learn more about the Report Card at http://hrc.nwlc.org and about PATH for women at www.pdx.edu/ws/PATH for women If you have questions or concerns, please contact Torrie Fields, PATH for women Co-Director of Outreach, at tkfields@pdx.edu or (503) 922-3270. Sincerely, Sincerely, Jamie Ross, PhD Michelle Berlin, MD, MPH Co-Director, Outreach PATH for women Director, Research, PATH for women Assistant Professor, PSU Associate Director, OHSU Women, Gender, & Sexuality Studies Program Center for Women‟s Health Page | 61
  • 143.
    Advisory Committee InvitationLetter [Insert Date], 2013 Dear (Name): Policy Advisory Toward Health (PATH) for women a research translation, data analysis, and community outreach organization invites you to serve on a newly formed Outreach Program Advisory Committee. In pursuit of its mission, PATH for women provides health coalitions, legislators, community organizations, and advocacy groups with relevant and accurate information to encourage and support their efforts to develop effective, evidenced-based policy initiatives. In addition, we identify potential strategic partners for our collaborators. You have been identified as a potential advisory committee member based on your work on public health and community issues generally, or specifically women‟s health issues. PATH for women will only be as effective, culturally competent, and relevant as the broad range of perspectives on health care and expertise in health and community issues that it uses to guide its program development and organizational processes. We believe that your background, interests, and passion will help the PATH for women successfully meet its mission. PATH for women is the result of a strategic partnership between OHSU Center for Women‟s Health (CWH) and Portland State University‟s Women, Gender, and Sexuality Studies Department. PATH for women draws its evidenced based health related information form CWH‟s Making the Grade on Women‟s Health: A National and State-by-State Report. As a member of the advisory committee, you would have direct access to PATH for women’s expertise in translating research into effective programmatic policy and we would be pleased to support your organization’s advocacy efforts. The main role of the Outreach Program Advisory Committee is to advise, assist, and support the efforts of PATH for women staff and directors as your expertise and energy allow. There will be an initial meeting where PATH for women will provide an overview the organization, its objectives, a description of CWH‟s Making the Grade on Women's Health Report Card, and the health status and policy indicators that the report card identified by as a concern for women's health in Oregon. Committee members will then have an opportunity to identify the indicators that they wish to help PATH for women address. Thereafter we will host an annual meeting to complete a year-end review and discuss PATH for women’s goals for the following year. Lastly, we may contact you throughout the year with specific requests for assistance and advice. If you would consider being a member of this PATH for women Outreach Program Advisory Committee, please let us know using the e-mail address below. We look forward to hearing from you and appreciate your consideration. You can learn more about the Report Card at http://hrc.nwlc.org and about PATH for women at www.pdx.edu/ws/PATH for women. If you have questions or concerns, please contact Torrie Fields, PATH for women Co-Director of Outreach, at tkfields@pdx.edu or (503) 922-3270. Sincerely, Sincerely, Jamie Ross, PhD Michelle Berlin, MD, MPH Co-Director, Outreach PATH for women Director, Research, PATH for women Assistant Professor, PSU Associate Director, OHSU Women, Gender, & Sexuality Studies Program Center for Women‟s Health Page | 62
  • 144.
  • 145.
    Situational Analysis Report on PATH for women Written by: Amanda Phillips Approved by: Jamie Ross, PhD and Torrie Fields, MPH August 30, 2012 1633 SW Park Avenue, Suite 221, Portland, OR 97207
  • 146.
    Table of Contents Tableof Contents ................................................................................................................................................................ i Situational Analysis ............................................................................................................................................................. 1 Organizational Background .......................................................................................................................................... 1 Purpose and Scope of the Situational Analysis.......................................................................................................... 2 Situational Analysis Process .......................................................................................................................................... 2 External Analysis ............................................................................................................................................................ 3 Oregon......................................................................................................................................................................... 3 National ....................................................................................................................................................................... 5 Stakeholder Analysis.................................................................................................................................................. 7 Potential Collaborators/Strategic Partners ............................................................................................................ 7 Internal Analysis ............................................................................................................................................................. 9 People .......................................................................................................................................................................... 9 Financial Outlook ...................................................................................................................................................... 9 Competencies ........................................................................................................................................................... 10 Organizational Culture, Structure, and Oversight .............................................................................................. 11 Marketing Capacity and Technology .................................................................................................................... 11 Present Strategy ........................................................................................................................................................ 12 Performance ............................................................................................................................................................. 12 SWOT Analysis ............................................................................................................................................................ 14 Organizational Challenges .......................................................................................................................................... 15 Solutions/Alternative Strategies ................................................................................................................................ 16 Bibliography ....................................................................................................................................................................... 17 Appendix A ........................................................................................................................................................................ 19 Organizational Framework ......................................................................................................................................... 19 Page | i
  • 147.
    Appendix B ........................................................................................................................................................................20 Strategic Planning Process Map and Worksheets ................................................................................................... 20 Appendix C ........................................................................................................................................................................ 25 Potential Collaborators/Strategic Partners Organizational Descriptions ........................................................... 25 Local........................................................................................................................................................................... 25 Regional and National ............................................................................................................................................. 26 Appendix C ........................................................................................................................................................................ 30 Anticipated Program Operating Budget ................................................................................................................... 30 Appendix D ....................................................................................................................................................................... 31 PATH for women Business Model/Process Map .................................................................................................. 31 Page | ii
  • 148.
    Situational Analysis Organizational Background MichelleBerlin M.D., M.P.H. an Oregon Health and Sciences University (OHSU) physician and researcher, founded the Policy Advisory Toward Health (PATH) for women in 2004. PATH for women was a response to the critical need for current, evidence-based information concerning women’s health for use toward policy implementation and it is now a strategic partnership between the OHSU Center for Women’s Health (CWH) and Portland State University’s Women, Gender, and Sexuality Studies Department (WGSS). PATH for women’s revised mission is to provide accurate, high-quality community driven research, data, and analysis to inform women’s health policy and to serve as an independent source of data, analysis, and coalition capacity- building for the public, advocates, and policymakers. PATH for women has expanded from its original emphasis on creating and translating scientific research to inform women’s health policy to include coalition capacity building and community outreach. As a result, PATH for women has two divisions (see Appendix A). One focuses on research and the other focuses on outreach. The outreach division is housed at WGSS and it aims to develop meaningful relationships with interested community members, community organizations, public health professionals, educators, and policymakers regarding issues facing women in Oregon, such as Women with Diabetes and Women with First Trimester Prenatal Care. The outreach division draws its evidenced-based health related information from the Making the Grade on Women’s Health: A National and State-by-State Report Card (Report Card). The Report Card has been published since 2000. The 5th edition, and most current Report Card evaluates 34 health status and 68 health policy indicators and assesses progress in reaching key benchmarks and policy objectives for each state and for the nation as a whole. Oregon is currently demonstrating a failing grade in two indicators: Women with Diabetes and Women with First Trimester Prenatal Care. The research division is housed in CWH where Michelle is a lead author of the aforementioned Report Card (see http://hrc.nwlc.org/). The research division aims to serve as a national and regional resource for data analysis, including the provision of accurate and current research concerning women’s health and evidence- based analysis of key issues that specifically affect efficiency, cost, and outcomes of the health of women. Page | 1
  • 149.
    Purpose and Scopeof the Situational Analysis Situational analyses are meant to “provide information on the strengths and weaknesses of [an] organization in relation to the opportunities and challenges it faces” (Bryson, 2004, p. 124). This situational analysis is a part of the strategic planning process, and it will inform the development of an organizational communications plan, a stakeholder analysis, and a strategic plan. This situational analysis assesses the challenges and opportunities that both the outreach and research divisions of PATH for women face. The strategic planning team conducted this analysis after they created PATH for women’s mission, vision, and values, but before the team developed a list of critical issues that the organization faces (Bryson, 2004, p. 124). Situational Analysis Process This situational analysis is a result of PATH for women’s summer 2012 strategic planning activities. PATH for women developed this situational analysis with the assistance of a PSU student. This team mainly utilized the strategic planning framework described by John M. Bryson (2004) in Strategic Planning for Public and Nonprofit Organizations and the strategic planning worksheets from Bryson’s (2005).Creating and implementing your strategic plan: a workbook for public and nonprofit organizations. The process map, as well as the SWOT worksheets that were completed during the development of this situational analysis can be found in Appendix B. This situational analysis then provided context for PATH for women’s strategic plan. Intentionally Blank Page | 2
  • 150.
    External Analysis PATH forwomen’s external environment is comprised of collaborators, community groups, the Oregon Health Authority, and numerous other city, state, and federal agencies. In addition, external issues such as legislation (the Affordable Care Act), the economy, and workforce shortages also shape the health care environment in Oregon. As a result, there are many competing agendas and issues, so positioning PATH for women appropriately within the political and health reform landscape is critical for the organization’s success. Oregon Demographics The Census Bureau estimates that Oregon's current population is 3,871,859 (U.S. Census Bureau, 2012) and that the population should grow to 4,260,393 by July 1, 2020 (U.S. Census Bureau, 2005). In addition, Oregon’s population is aging. In 2010 13.9% of the population was over the age of 65 (U.S. Census Bureau, 2012) and the number of people 60 years and older, as well as those 85 years and older is expected to continue to grow (Buedefeldt & Haas, 2005). The diversity of Oregon’s population is also projected to increase. See Table 1 below. Table 1: Female Population Projections for Oregon, Race, and Hispanic Origin: 1995 to 20251 July 1, 1995 July 1, 2000 July 1,2005 July 1, 2015 July 1, 2025 White Females 1,494,000 1,606,000 1,698,000 1,856,000 1,999,000 Black Females 27,000 32,000 37,000 44,000 52,000 American Indian, 22,000 26,000 28,000 32,000 37,000 Eskimo, Aleut Females Asian and Pacific 48,000 61,000 71,000 92,000 114,000 Islander Females Hispanic Females 69,000 92,000 113,000 156,000 210,000 Non-Hispanic White 1,431,000 1,523,000 1,595,000 1,712,000 1,807,000 Females Adapted from Campbell, P. R. (1996). Projected state populations, by sex, race, and Hispanic origin: 1995-2025. Report #45. Retrieved August 21, 2012, from U.S. Bureau of the Census, Population Division: http://www.census.gov/population/projections/state/stpjrace. 1 Note Population numbers rounded to nearest thousand. Page | 3
  • 151.
    Figure 1 illustratesthe overall age distribution of Oregon women in 2009, 2010, and 2011. The majority of women in Oregon are over the age of 65 and this ratio is expected to grow as the overall population ages. Nevertheless, the next largest category is women who are of childbearing age (15—44 years). These statistics stress that new programs Oregon and organizations such as PATH for women will need to support the development of new programs to meet the needs of women who are past their reproductive years. Figure 1: Female Population in Oregon 2009-2011 16% 65+ 15% 15% 27% 45-65 27% 27% Female Population 2011 Female Population 2010 39% 15-44 39% Female Population 2009 40% 18% 0-15 18% 19% 0.00% 10.00% 20.00% 30.00% 40.00% 50.00% Source: Portland State University Population Research Center. 2009-2012 Annual Oregon Population Reports. Retrieved from http://www.pdx.edu/prc/annual-oregon-population-report. See bibliography for full citation. Economic Environment  Oregon's median income from 2006-2010 was $49,260, but 14.1% of Oregonians were beneath the federal poverty level during this time (U.S. Census Bureau, 2012)  Economic conditions are expected to continue to improve, but the overall pace of improvement is slower than previously anticipated. In addition, the level of improvement differs by community, with rural communities showing the least amount of economic improvement.  Job recovery will be ongoing until 2014 (State of Oregon, Department of Administrative Services, Office of Economic Analysis, 2012)  Revenue growth will be slower and, “…will face considerable downward pressure over the 10-year extended forecast horizon” (Office of Economic Analysis, 2012) Page | 4
  • 152.
    Oregon’s Changing HealthSystem There is a recognized need for more information on the extent, root causes, and possible solutions for health disparities among women of various racial/ethnic populations, classes, geographic locations and of the overall U.S. female population versus men. Current and emerging federal and state policy indicate the need for shared accountability in improving targeted health outcomes on a local and regional level among researchers, policymakers, community organizations, leaders, and members. As public health-related funding decreases at the federal and state levels, and racial and ethnic health disparities increase, it is imperative that organizations pool knowledge resources. PATH for women seeks to fill this gap. While the issues of evidenced-based interventions, research translation, and health disparities are at the forefront of media coverage, academic debates, and policy development efforts PATH for women’s past activities have received limited exposure. Nevertheless, the current systemic focus on these issues and the media’s receptiveness to providing coverage demonstrates that there is an opportunity for PATH for women to achieve its communications and overall strategic goals. National Research Environment According to the Institute of Medicine (2010) researchers face a variety of issues including decreased funding and increased competition, as well as:  Difficulty prioritizing clinical research questions  A divide between clinical research, clinical practice, legislators, and patients  Globalization of clinical trials  Increased Cost  Reduced incentives for physician-participation in clinical research  Shrinking workforce  Complex administrative and regulatory requirements  Recruitment and retention of patients Page | 5
  • 153.
    Academic Environment PATH forwomen is a strategic partnership between two universities, PSU and OHSU. Similar to other higher educational institutions, PSU and OHSU are facing their own unique sets of external challenges. OHSU is known as a leading health education and research university whereas PSU is currently known as an urban public university. Nevertheless, one of PSU’s 2011-2014 strategic goals is to increase its visibility as an innovative research institution. Therefore, both research and public university challenges should provide context for PATH for women’s strategic planning process. According to Caldwell (2005) the major challenges that public universities face include  Changing student demographics that require new business models  Rapid changes in technology, and altered learning styles, modes, and sites make a complex environment  Strategic partnerships and collaboration, not just competition are critical to success  Reduced funding to students and institutions to finance education  Outdated, unclear, or undefined missions and visions neither explain the value of the institutions nor assist with appropriately positioning the institutions In contrast, according to the Research Universities Futures Consortium (2012) the challenges that research universities face include  Hypercompetition for scarce resources and the increased complexity of managing them  Increased regulation diverts time and resources to compliance instead of research  Research metrics are outdated. They are tied to the amount of grant dollars instead of the quality and outcomes of the research  Not enough strategic planning and outcome evaluation to guide research decisions  Failure to communicate the value of the research university model to the public and key stakeholders  The level of complexity and the pressures associated with administration and leadership Page | 6
  • 154.
    Stakeholder Analysis PATH forwomen conducted a Stakeholder Analysis as part of the strategic program development process for its coalition capacity building initiative. The target stakeholders included community organizations and nonprofits (many of which are grassroots organizations); trade associations; hospitals and direct service providers; research programs; and government programs and organizations. Key findings include  Many of the target stakeholders for both coalitions are large organizations(diabetes n=32; prenatal care n=18) versus small or medium  Few of the target stakeholders are trade associations among (diabetes n=1; prenatal care n=5)  Most of the target stakeholders are community organizations (diabetes n=41; prenatal care n=12), closely followed by government programs and organizations (diabetes n=12; prenatal care n=9)  Only 3 target stakeholders are in rural areas  The target stakeholders have a high level of legislative capacity (diabetes = 94%; prenatal care = 87%) For additional information, see the internal document entitled Stakeholder Analysis: Assessment and Analysis of Stakeholders for Two Issues: Diabetes and First Trimester Prenatal Care for PATH for women’s Coalition Empowerment and Capacity Building Program. Potential Collaborators/Strategic Partners Unlike a business or corporation, PATH for women does not view organizations with similar missions and programs as competitors. Instead, PATH for women views them as existing or potential collaborators and strategic partners. As discussed above, PATH for women itself is a strategic partnership between OHSU and PSU. Page | 7
  • 155.
    In addition, PATHfor women currently collaborates closely with  March of Dimes, Oregon Chapter  Oregon Women’s Health and Wellness Alliance  Strategies360 Advocacy Group  Oregon Diabetes Program Additional local, regional, and national potential collaborators who have conducted or may be interested in women’s health policy and/or research include the following. (See Appendix C: Potential Collaborators/Strategic Partners Organizational Descriptions for a full description of each organization using information sourced from their websites). Local  African Women’s Coalition  Acumentra Health  Center for Evidenced-Based Policy at OHSU  Center for Women, Politics & Policy at PSU  Institute for Sustainable Solutions at PSU  Oregon Center for Public Policy  Oregon Health Care Quality Corporation (Q Corp)  Oregon Health Policy and Research Regional and National  Black Women's Health Imperative formerly the National Black Women’s Health Project  Center for Women’s Health Research  Institute for Women’s Policy Research  Jacob’s Institute of Women’s Health  Kaiser Family Foundation  Mautner Project  National Academy for State Health Policy Page | 8
  • 156.
     National Women’sHealth Network  National Women’s Health Resource Center or HealthyWomen (HW)  National Women’s Law Center  Society for Women’s Health Research  Women’s Healthcare Associates  Women’s Health Research Coalition  Women’s Policy Inc. Internal Analysis People Jamie Ross, PhD, Assistant Professor, Women, Gender and Sexuality Studies (WGSS), Portland State University and Co-Director of PATH for women’s outreach division has a long-time commitment to addressing social determinants of health through community education and outreach. She has worked with the Sabin Community Development Corp., Planned Parenthood, O.G.A.L.L.A. (Basic Rights of Oregon), Portland State University’s Task Force on Adolescent Sexual Minority Issues and the Safe Space Alliance for Sexual Minorities. Michelle Berlin, MD, MPH, OHSU Department of Obstetrics and Gynecology Vice Chair for Public Health, Policy and Community Service, Associate Director of the OHSU Center for Women’s Health and Director of PATH for women’s research division is co-author of Making the Grade on Women’s Health: A National and State-by- State Report Card Torrie Fields, MPH, Co-Director of Outreach, has a background in health management and policy, and service in local community organizations. Ms. Fields has received numerous community service awards in public health with her voluntary direct service and evaluation of quality improvement projects with organizations such as the Oregon Food Bank, Oregon Health Care Quality Corporation, Multnomah County Health Department, Planned Parenthood, and the National Cervical Cancer Coalition. Financial Outlook PATH for women relies on a combination of in-kind donations and grant funding. Through consistent efforts to increase the organization’s financial stability PATH for women recently received an Equity Foundation grant. As shown in Appendix C, PATH for women’s anticipated operating budget for its coalition support activities is $33,000. This budget does not include the cost of implementing its 2012-2015 strategic plan. Therefore, PATH for women must continue to pursue funding opportunities aggressively in order to achieve its goals. Page | 9
  • 157.
    Competencies PATH for womenapplies a multidisciplinary approach to women’s health issues that is based on research. This involves gathering evidence, analyzing data, and creating pathways, and at times solutions that lead to better health outcomes. PATH for women draws on a wide range of community connections to help develop workable solutions by:  Tracking local, regional, and national performance on women’s health  Performing data analysis  Highlighting women’s health issues with policy implications  Helping community organizations develop their qualitative data and case study development capabilities  Translating research findings for policy, media, and the public  Bridging the research-to-action gap by presenting complicated, technical information in clear language and user-friendly formats PATH for women’s staff have complementary skill sets. According to the staff (PATH for women, n.d.), their combined areas of expertise include  Performing clinical research that provides the foundation for policy development  Analyzing data for use in public health planning and clinical care  Researching health inequalities among differing groups of women  Looking at ethical aspects of providing care to women  Developing and testing different approaches to providing care  Integrating key aspects of women’s health in medical training  Translating research results for involved parties ranging from community members to providers and legislators Page | 10
  • 158.
    Organizational Culture, Structure,and Oversight PATH for women has an open or organic organizational design and culture. Everyone is a hands-on contributor and feels comfortable sharing ideas and opinions. PATH for women also has high-levels of lateral communication, and its lateral communication is less about mandates and more like advice (T. Burns & Stalker, 1994, pp. 121-122). It also possesses a network structure, continually redefines tasks, and knowledge is spread throughout the network (T. Burns & Stalker, 1994, pp. 121-122). PATH for women is currently too small to have a true organizational structure, but the division between the research and outreach divisions of the organization seems to indicate that as the organization grows that PATH for women will group itself by service population. Currently, the co-directors of outreach manage the outreach efforts. They inform the director of research about their activities and routinely seek her advice, but they are responsible for the operations and future growth. The director of research operates in a similar fashion. That said, the directors caucus, and attempt to achieve consensus on any matters that affect the overall organization. Culturally, PATH for women operates as one organization. As a result, communication both internally and externally is important. In fact, communication is one of the organizations’ values. Additional values include honesty, collaboration, empowerment, respect, integrity, and diversity. In addition, PSU’s belief that knowledge should serve the city and the phrase “knowledge is meant to be shared,” which the staff continually uses, further illustrates PATH for women’s commitment to communication, as well as honesty and empowerment. See Appendix D for a detailed organizational process map. Lastly, PATH for women must balance its mission, vision, values, and organizational culture with the differing cultures and goals of a research and teaching hospital, and a public university that is actively attempting to become a leading research university. Marketing Capacity and Technology PATH for women does not have a staff person dedicated to business development. Instead, PATH for women staff undertakes marketing on an ad hoc basis. The principal way that the organization has tried to gain visibility is through one-on-one meetings with decision-makers and letter writing campaigns. This lack of marketing capacity hampers PATH for women’s ability to increase its reach and relevance within the community. In order to increase its visibility, PATH for women needs additional dedicated staff to produce content and to create opportunities to engage and communicate with a variety of stakeholders through a variety of mediums. In addition, PATH for women is neither optimizing its use of the free or low-cost information systems and applications that it has access to through PSU, nor integrating these resources into its business processes. For example, PATH for women has access to tools such as Qualtrics, Google Documents, and Google Analytics. These are all applications that can expand PATH for women’s operational capacity. Page | 11
  • 159.
    Present Strategy In 2004,PATH for women held a strategic planning workshop and conducted a series of interviews. These activities produced the following aims: Short term:  Serve as a national and regional resource for data analysis, including the provision of accurate and current data concerning state-by-state women’s health status, with state and federal performance compared to national and regional goals Intermediate:  Work directly with private entities, as well as state, regional and national legislators and staff to assure that stakeholders are knowledgeable about key and emerging women’s health issues, including those best addressed by changes in health policy legislation  Create public/private partnerships to educate health professionals and diverse communities about these key issues and interventions available to develop and maintain a healthy community  Conduct specific evidenced-based analysis of key issues that specifically impact efficiency, cost and outcomes of the health of women Longer-term:  Train scholars in women’s health epidemiology and public policy analysis to assure ongoing in-depth research and analysis of emerging areas of concern  Develop, implement, and analyze model interventions based on the best scientific evidence Performance History Since 2004, the outreach division of PATH for women has  Identified key areas in women's health with policy impact and developed materials for use by community groups, local organizations, and the public to influence policy development and implementation  Interpreted the results of health studies for policymakers, the media, and the public  Analyzed and translated existing evidence-based research for policymakers and the public Page | 12
  • 160.
    Some key pastactivities and contributions to improving women’s health include:  2006 Health Policy Summit  2009 webinar on strategies to prevent and detect cervical cancer  Provision of policy testimony for the 2009, 2010, 2011, and 2012 legislative sessions through the Oregon Women’s Health and Wellness Alliance o Provided research to support the passage of HB 2666, which formed the Maternal Mental Health Workgroup, during the 2009 legislative session  Provided representation on this workgroup to develop recommendations on advocacy and education around maternal mental health disorders o Provided research to support SB 460 (2009) and HB 2236 (2011), which addressed the development of a birth anomalies registry, during the legislative sessions o Provided research to support HB 2726, which is the Oregon Indoor Clean Air Act Expansion, during the 2010-2011 legislative session o Provided research to support HB 2726, which addressed hookah smoking and its disproportionate effect on teenaged girls during the 2010-2011legislative session Scorecard, Indicators, and Results PATH for women must improve its ability to track and evaluate its past programs and initiatives. As part of its 2012-2015 strategic planning process, PATH for women intends to identify and incorporate best practices into its processes and procedures, and to develop and utilize tools to measure its performance. Intentionally Blank Page | 13
  • 161.
    SWOT Analysis Strengths Weaknesses 1. Highly grounded in feminist 1. Inadequate fiscal resources methodologies 2. Lack of formal strategic partnership between 2. Relationship with OHSU and PSU OHSU and PSU 3. Good employee morale. Staff excited and 3. Low visibility, target audiences unaware passionate about what they do and the 4. Limited staff and marketing resources range of personal experiences reflect and 5. Limited web presence inform the new mission/vision/values 6. No social media presence 4. Access to research 7. Differing organizational cultures (PSU & 5. Networking abilities OHSU) makes it hard to navigate the 6. Bridge between qualitative and organizations quantitative analyses 8. Competition within PSU for assistance with 7. Experience translating research into policy grants 8. Navigate between legislators and 9. Lack a cohesive brand and messages researchers 10. Limited communication infrastructure 9. Founders' reputation 10. Responsive to community needs Opportunities SWOT Threats 1. New funding and untapped funding 1. Changing healthcare environment streams 2. Lack of sustainable funding for organization and 2. Increased focus on women's health Report Card 3. Institutional level OHSU and PSU 3. Changing PSU budget and operations model strategic partnership and stronger 4. Changing OHSU operations model relationships with WGSS 5. Changing demographics 4. Changing demographics 6. Navigating the academic hierarchy 5. Media support/coverage 6. Increased focus on evidenced based interventions 7. Health care reform a high profile issue and it is an election year 8. Increased focus on health disparities 9. Social Media 10. Additional relationship opportunities e.g., the advisory committee and more ties with researchers Page | 14
  • 162.
    Organizational Challenges PATH forwomen’s transition into a multi-division organization has produced some organizational challenges. These challenges include  A shift in PATH for women’s core mission  The need for a vision that encompasses the entire organization and values that will guide the pursuit of the mission and vision  Ensuring that both divisions are financial sustainable  Limited organizational capacity  Identifying and developing the most promising product lines  Utilizing the most efficient operational model(s)  Employing innovative yet appropriate strategies and tactics to achieve its mission  Managing organizational change effectively  Gaining visibility, positioning the organization correctly, and increasing PATH for women’s relevance locally and regionally Intentionally Blank Page | 15
  • 163.
    Solutions/Alternative Strategies PATH forwomen has several alternative strategies that it can employ to ensure that the organization addresses both the weaknesses and threats outlined in the SWOT analysis, as well as the emerging opportunities.  Develop measurement and evaluation tools and processes. Measuring success will help PATH for women balance long-term and short-term actions, and demonstrate efficiency and effectiveness  Optimize the use of available tools provided by PSU and OHSU e.g., a dedicated website , e-mail address and other Google products  Create an organizational strategic communications plan and tools to implement the plan  Leverage current partnerships and create new relationships  Increase community capacity to meet women’s needs  Increase staff capacity o Greater utilization of PSU’s students and service learning programs  Aggressively pursue funding opportunities and the staff capacity to pursue them Intentionally Blank Page | 16
  • 164.
    Bibliography Buedefeldt, R., &Haas, J. (2005). Oregon state plan on aging. Salem, OR. Burns, T., & Stalker, G. M. (1994). The management of innovation (p. 269). Oxford: Oxford University Press. Bryson, J. M. (2004). Strategic planning for public and nonprofit organizations: a guide to strengthening and sustaining organizational achievement (3 ed.). San Francisco, CA: Jossey-Bass. Caldwell, R. (2005, July 2005). Critical challenges for public universities. Retrieved August 22, 2012, from The University of Arizona, College of Agriculture and Life Sciences: http://ag.arizona.edu/~caldwell/roger/challenges%20for%20universities%20-%20july%208- 2005.pdf Camillus, J. C. (2008, January 1). Strategy as a wicked problem. Harvard Business Review, 86(5), pp. 98-101. Campbell, P. R. (1996). Projected state populations, by sex, race, and hispanic origin: 1995-2025. Report #45. Retrieved August 21, 2012, from U.S. Bureau of the Census, Population Division,: http://www.census.gov/population/projections/state/stpjrace.txt Das, T. K. (1987, April 1). Strategic planning and individual temporal orientation. Strategic Management Journal, 8(2), 203-209. Institute of Medicine. (2010). Transforming clinical research in the United States: challenges and opportunities: workshop summary. Forum on Drug Discovery, Development, and Translation. Washington, D.C.: The National Academy Press. Retrieved August, 22 2012, from http://www.ncbi.nlm.nih.gov/books/NBK50892/pdf/TOC.pdf. PATH for women. (n.d.). About PATH for women. Retrieved August 23, 2012, from http://www.ohsu.edu/xd/health/services/women/about-us/policy-and-advocacy/path-for-women- details.cfm Patterson, S. J., & Radtke, J. M. (2009). Strategic communications for nonprofit organization: seven steps to creating a successful plan (2 ed.). Hoboken, NJ: John Wiley & Sons. Portland State University Population Research Center. (2010). 2009 Annual Oregon population report. Portland: Retrieved from http://pdx.edu/prc/annual-oregon-population-report. Portland State University Population Research Center. (2011). 2010 Annual Oregon population report. Portland: Retrieved from http://www.pdx.edu/prc/annual-oregon-population-report. Portland State University Population Research Center. (2012). 2011 Annual Oregon population report. Portland: Retrieved from http://pdx.edu/prc/annual-oregon-population-report. Page | 17
  • 165.
    Research Universities FuturesConsortium. (2012, June). The current health and future well-being of the american university. Retrieved August 22, 2012, from Research Universities Futures: www.researchuniversitiesfutures.org Schmeer, K. (1999). Policy toolkit for strengthening health sector reform. In Stakeholder analysis guidelines . Bethesda, MD: Abt Associates, Inc. State of Oregon, Department of Administrative Services, Office of Economic Analysis. (2012, May 22). Oregon economic and revenue forecast summary. Retrieved August 21, 2012, from Office of Economic Analysis: http://cms.oregon.gov/DAS/OEA/docs/economic/press0612.pdf U.S. Census Bureau. (2005). Table A1: interim projections of the total population for the United States and States: April 1, 2000 to July 1, 2030. U.S. Census Bureau. (2012). Oregon quickfacts from the US census bureau. Retrieved from http://quickfacts.census.gov/qfd/states/41000.html Page | 18
  • 166.
    Appendix A Organizational Framework PATH for women Outreach Research Jamie Ross, PhD Michelle Berlin, MD, MPH Torrie Fields, MPH Page | 19
  • 167.
    Appendix B Strategic PlanningProcess Map and Worksheets Source Bryson, J. M. (2004). Strategic planning for public and nonprofit organizations: a guide to strengthening and sustaining organizational achievement (3 ed.). San Francisco, CA: Jossey-Bass. Page | 20
  • 168.
  • 169.
  • 170.
  • 171.
  • 172.
    Appendix C Potential Collaborators/Strategic Partners Organizational Descriptions Local African Women’s Coalition To mobilize, advocate and empower African Women living in Oregon and Southwest Washington by providing a culturally supportive and nurturing environment that builds the capacity of the community to help itself and allows other members of the community to reach their highest potential through support, guidance, and educational opportunities. Acumentra Health Acumentra Health is a nonprofit organization dedicated to improving the quality and effectiveness of healthcare. They collaborate with practitioners, providers, health plans, public agencies, and private organizations on a wide range of healthcare improvement projects and programs. Acumentra Health also works with beneficiaries, healthcare professionals, and the public to improve healthcare quality and protect the Medicare Trust Fund. Center for Evidenced Based Policy at OHSU The Center for Evidence-based Policy is a national leader in evidence-based decision-making and policy design. We work with federal, state, and local policymakers in more than 20 states to use high-quality evidence to guide decisions, maximize resources and improve health outcomes. Established in 2003, by Oregon Governor John Kitzhaber, M.D., the Center works with a wide range of stakeholders to improve public policy through innovation, collaboration, and use of best evidence. Center for Women, Politics & Policy at PSU The Center for Women, Politics & Policy is housed in the Hatfield School of Government in the College of Urban & Public Affairs at Portland State University. The mission for the Center for Women, Politics & Policy is to increase women's leadership in public policy through targeted teaching and community service programs. The Center works toward this goal by promoting scholarship that examines the presence and role of women in politics and public policy and by providing service programs that will develop the next generation of women leaders who will serve the city, state, region and nation. Institute for Sustainable Solutions at PSU The Institute for Sustainable Solutions (ISS) advances sustainability research, education, and outreach at Portland State, leading the University to be a powerful catalyst and model for a more equitable, ecologically balanced, and economically vibrant future. Page | 25
  • 173.
    Oregon Center forPublic Policy The Oregon Center for Public Policy (OCPP) does in-depth research and analysis on budget, tax, and economic issues. Our goal is to improve decision-making and generate more opportunities for all Oregonians. Oregon Health Care Quality Corporation (Q Corp) Q Corp is a non-profit organization that brings measurable improvement to the quality of health care in Oregon through better information and increased community-wide collaboration. Q Corp helps doctors, hospitals, insurers, providers, purchasers, government agencies and consumers work together to improve patient safety and the quality of care. Oregon Health Policy and Research The Office for Oregon Health Policy and Research (OHPR) conducts impartial, non-partisan policy analysis, research, and evaluation, and provides technical assistance to support health reform planning and implementation in Oregon. The office serves in an advisory capacity to Oregon Health Policy Board, the Oregon Health Authority, the Governor, and the Legislature. Regional and National Black Women's Health Imperative formerly the National Black Women’s Health Project The Black Women's Health Imperative (Imperative) is the only organization devoted solely to advancing the health and wellness of America's 19.5 million Black women and girls through advocacy, community health and wellness education and leadership development. Founded as the National Black Women's Health Project in 1983 by health activist and McArthur genius Byllye Y. Avery, the Imperative promotes optimal health for African American women across their lifespan - physically, mentally, and spiritually. Center for Women’s Health Research The Center for Women’s Health Research at the University of Colorado’s School of Medicine is located on the Anschutz Medical Campus. We're funding and training the next generation of scientists in the field of women's health. And we're providing critical information to women, their families, their practitioners, and their communities through seminars, luncheons, and special events. Institute for Women’s Policy Research The Institute for Women’s Policy Research conducts rigorous research and disseminates its findings to address the needs of women, promote public dialog, and strengthen families, communities, and societies. It is the leading think tank in the U.S. focusing primarily on domestic women’s issues. Founded in 1987, IWPR’s reports and other informational resources have informed policies and programs across the U.S., in each of its key program areas: Page | 26
  • 174.
    Jacob’s Institute ofWomen’s Health The Jacobs Institute of Women's Health (JIWH) is a nonprofit organization working to improve health care for women through research, dialogue, and information dissemination. The Jacobs Institute works to continuously improve the health care of women across their lifespan and in all populations. The Jacobs Institute promotes environments where an interdisciplinary audience, including health care professionals, researchers, policymakers, consumers, and advocates come together to discuss ways to advance women's health. Kaiser Family Foundation Kaiser Family Foundation is a non-profit, private operating foundation focusing on the major health care issues facing the U.S., as well as the U.S. role in global health policy. Unlike grant-making foundations, Kaiser develops and runs its own research and communications programs, sometimes-in partnership with other non- profit research organizations or major media companies. The Foundation aims to provide policymakers, journalists, advocates, and public health practitioners with current analysis on the policies in health financing and delivery that affect women. The particular challenges faced by women at risk for experiencing access barriers, such as those on Medicaid, those who are uninsured, and racial and ethnic minorities, are a special focus. Mautner Project Mautner Project is committed to improving the health of women who partner with women including lesbian, bisexual and transgender individuals, through direct and support service, education and advocacy. National Academy for State Health Policy The National Academy for State Health Policy (NASHP) is an independent academy of state health policymakers. We are dedicated to helping states achieve excellence in health policy and practice. A non-profit and non-partisan organization, NASHP provides a forum for constructive work across branches and agencies of state government on critical health issues. Our funders include both public and private organizations that contract for our services. National Women’s Health Network The National Women's Health Network was founded in 1975 to give women a greater voice within the healthcare system. NWHN is a membership-based organization supported by 8,000 individuals and organizations nationwide. We do not accept financial support from pharmaceutical companies, tobacco companies, or medical device manufacturers. Page | 27
  • 175.
    National Women’s HealthResource Center or HealthyWomen (HW) HealthyWomen (HW) is the nation's leading independent health information source for women. Our core mission is to educate, inform and empower women to make smart health choices for themselves and their families. Page | 28
  • 176.
    National Women’s LawCenter Since 1972, the Center has expanded the possibilities for women and girls in this country. We have succeeded in getting new laws on the books and enforced; litigating groundbreaking cases all the way to the Supreme Court, and educating the public about ways to make laws and public policies work for women and their families. Today, an experienced staff of nearly 60 continues to advance the issues that cut to the core of women's lives in education, employment, family and economic security, and health and reproductive rights— with special attention given to the needs of low-income women and their families. Society for Women’s Health Research The Society for Women’s Health Research (SWHR), a national non-profit organization based in Washington DC, is widely recognized as the thought leader in research on sex differences and is dedicated to improving women’s health through advocacy, education, and research. Founded in 1990 by a group of physicians, medical researchers and health advocates, SWHR aims to bring attention to the myriad of diseases and conditions that affect women uniquely. Due to SWHR’s efforts, women are now routinely included in most major medical research studies and scientists are beginning to consider biological sex as a variable in their research. Women’s Healthcare Associates Women’s Healthcare Associates, LLC has been serving women and their families in Portland in various forms since the 1940s. With the October 2011 merger of Women’s Clinic, PC, Women’s Health Center of Oregon, PC, and Women’s Healthcare Associates, LLC, our collective history includes decades of leadership in the medical community and commitment to our patients. Women’s Health Research Coalition The Women’s Health Research Coalition is an advocacy network of more than 600 leaders at academic medical, health and scientific institutions, as well as other interested associations, foundations, individuals and organizations, who have joined together to encourage coordination of and funding for women’s health research and for the study of sex- and gender-based differences. Women’s Policy Inc. Women's Policy, Inc. (WPI) champions the interests of women throughout the country on the most significant social, economic, and health issues across the public policy spectrum. WPI is a nonprofit, nonpartisan organization whose sole focus is to help ensure that the most informed decisions on key women's issues are made by policymakers at the federal, state, and local levels. Audiences include elected officials, regulators, women's groups, labor groups, academia, the business community, the media, and the public. Page | 29
  • 177.
    Appendix C Anticipated Program Operating Budget2 Item Stimson-Miller Equity In- Total Foundation Foundation Kind Budget Salaries and Wages Jamie Ross 0.17 FTE Michelle Berlin 0.05 FTE Grant Writer /hr, 40 hours $ Supplies Letterhead per box $ $ Letterhead Set-up $ $ Communications Conference Call Line $ $ Travel $ $ Training/Networking/Outreach Outreach Campaign $ $ $ Coalition Meeting Support $ $ TOTAL DIRECT COSTS $ $ $ Administration Cost from PSU $ $ Foundation (5%) PROGRAM TOTAL $ $ $ PSU Foundation Annual Operating Budget Amount: $1,651,240 Total Project Cost: $33,053 Amount Requested of Stimson-Miller Foundation: $ Amount Requested From Other Funders: $ (Equity Foundation) 2 Prepared by PATH for women as part of its Stimson-Miller grant application Page | 30
  • 178.
    Appendix D PATH for women Business Model/Process Map Outreach offers research to stakeholders based on its knowledge Research leverages either its existing data or its of their needs e.g., upcoming network of researchers to meet the request(s) program development and advocacy and translates data into actionable information plans; or responds to routine requests for information Outreach sends the request to the research division where research is translated or data aggregated and analyzed Coalitions Community Organizations Network of Outreach Research researchers Legislators Advocacy Providers of Groups qualtiative/quantitative data pertaining to women's health issues A few key stakeholders. They request the research Outreach continues to make strategic partnerships and builds the network of researchers. This transalation, data ,or data analysis. Note that network includes research/teaching hospitals, practitioners, health institutes/societies, and may coaltions include community organizations, include direct service organizations that collect qualitative data and/or produce case studies. advocacy groups, trade associations , government agencies, and direct service organizations et. al. Funded by grants, in-kind contributions from volunteers, and philanthropic donations Page | 31
  • 179.
    Strategic Plan 2012-2015 Written by: Amanda Phillips, JD, MPH Approved by: Jamie Ross, PhD and Torrie Fields, MPH August 29, 2012 1633 SW Park Avenue, Suite 221, Portland, OR 97207
  • 180.
    Table of Contents Tableof Contents ................................................................................................................................................................ i Executive Summary ............................................................................................................................................................ 1 Who We Are ................................................................................................................................................................... 1 Critical Issues and Strategic Goals ............................................................................................................................... 2 About the Plan Process ...................................................................................................................................................... 3 Mission.................................................................................................................................................................................. 3 Vision .................................................................................................................................................................................... 4 Core Values and Guiding Principles ................................................................................................................................ 5 Situational Analysis ............................................................................................................................................................. 6 SWOT Analysis .............................................................................................................................................................. 6 PATH for women Business Model/Process Map .................................................................................................... 7 Organizational Challenges ............................................................................................................................................ 8 Underlying Assumptions ................................................................................................................................................... 9 Three-Year Strategic Goals and Strategies ............................................................................................................... 10 Bibliography ....................................................................................................................................................................... 14 Appendix A ........................................................................................................................................................................ 16 Organizational Framework ......................................................................................................................................... 16 Appendix B ........................................................................................................................................................................ 17 Strategic Planning Process Map and Worksheets ................................................................................................... 17 Page | i
  • 181.
    Executive Summary Who WeAre Michelle Berlin M.D., M.P.H. an Oregon Health and Sciences University (OHSU) physician and researcher, founded the Policy Advisory Toward Health (PATH) for women for women in 2004. PATH for women was a response to the critical need for current, evidence-based information concerning women’s health for use toward policy implementation and it is now a strategic partnership between the OHSU Center for Women’s Health (CWH) and Portland State University’s (PSU) Women, Gender, and Sexuality Studies Department (WGSS). PATH for women’s revised mission is to provide accurate, high-quality community driven research, data, and analysis to inform women’s health policy and to serve as an independent source of data, analysis, and coalition capacity-building for the public, advocates, and policymakers. PATH for women has expanded from its original emphasis on creating and translating scientific research to inform women’s health policy to include coalition capacity building and community outreach. As a result, PATH for women has two divisions (see Appendix A). One focuses on research and the other focuses on outreach. The outreach division is housed at WGSS and it aims to develop meaningful relationships with interested community members, community organizations, public health professionals, educators, and policymakers regarding issues facing women in Oregon, such as Women with Diabetes and Women with First Trimester Prenatal Care. The outreach division draws its evidenced-based health related information from the Making the Grade on Women’s Health: A National and State-by-State Report Card (Report Card). The Report Card has been published since 2000. The 5th edition, and most current Report Card evaluates 34 health status and 68 health policy indicators and assesses progress in reaching key benchmarks and policy objectives for each state and for the nation as a whole. For example, according to the Report Card Oregon is currently demonstrating a failing grade in two indicators: Women with Diabetes and Women with First Trimester Prenatal Care. The research division is housed in CWH where Michelle is a lead author of the aforementioned Report Card (see http://hrc.nwlc.org/). The research division aims to serve as a national and regional resource for data analysis, including the provision of accurate and current research concerning women’s health and evidence- based analysis of key issues that specifically affect efficiency, cost, and outcomes of the health of women. Page | 1
  • 182.
    Since 2004, theoutreach arm of PATH for women has  Identified key areas in women's health with policy impact and developed materials for use by community groups, local organizations, and the public to influence policy development and implementation  Interpreted the results of health studies for policymakers, the media, and the public  Analyzed and translated existing evidence-based research for the public and policymakers Critical Issues and Strategic Goals The critical issues that the PATH for women strategic planning team identified are  How do we focus our search for grant funding in order to target "translation" grants and avoid applying for grants that are predominantly for direct services providers and researchers?  How do we gain a foothold in "policy forecasting" for women's health, that is, at the cutting edge of policy development and become a primary source of research data?  What can we do now to increase PATH for women’s visibility even more effectively, beyond the push we made this summer with our website, coalition letters, and advisory committee letters?  What can we do to increase our own research base beyond OSHU, the Report Card, and Healthy People 2020, as well as increase our organizational partnerships? This strategic plan addresses these critical issues by building upon the information gleaned from PATH for women’s 2004 strategic planning workshop and stakeholder interviews; its recent situational analysis, which helped outline what PATH for women does well and the environment in which it operates; its recent stakeholder analysis; and the organization’s revised mission, new clear concise vision, and new value statement. As part of its strategic plan, PATH for women shall pursue the following strategic goals:  Increase financial sustainability  Become the premier evidenced-based health policy advisory group in Oregon  Increase and maintain brand awareness  Increase PATH for women’s ability to respond to the research needs of its stakeholders This strategic plan will be implemented over a three-year period (2012-2015) and successful implementation will help PATH for women take more of a leadership role in the public health community, explore additional strategic partnerships, and measure its outcomes. In addition, this strategic plan will provide a framework by which PATH for women can achieve its mission and work towards its vision, while embodying its values. Page | 2
  • 183.
    About the PlanProcess PATH for women develop this strategic plan during the summer of 2012 with the assistance of a PSU student. This team mainly utilized the strategic planning framework described by John M. Bryson (2004) in Strategic Planning for Public and Nonprofit Organizations and the strategic planning worksheets from Bryson’s (2005) Creating and implementing your strategic plan: a workbook for public and nonprofit organizations. A process map, as well as worksheets that were completed during the strategic planning process can be found in Appendix B. The information contained in the worksheets includes, a SWOT analysis, critical organizational issues, and the underlying assumptions of the strategic plan development process. This information was then used to articulate the goals outlined in this plan. Therfore, this plan is a record of the strategic planning process and the decisions that the strategic planning team made. PATH for women anticipates that the 2015-2018 strategic plan will be more inclusive, and will include feedback from key stakeholders. Mission Policy Advisory Toward Health (PATH) for women’s mission is to provide accurate, high-quality community driven research, data, and analysis to inform women’s health policy and to serve as an independent source of data, analysis, and coalition capacity building for the public, advocates, and policymakers. Our research and coalition capacity building efforts help others understand how Oregon, other states, and the nation as a whole are progressing in women's health, help others to develop policies to advocate for women’s health, and ensures that PATH for women is responsive to the community’s health, research, and information needs. With the nation lagging far behind critical benchmarks (standards) in health, the need for effective policies and programs is increasing; we are dedicated to bridging the information gap between the academic researcher, policymaker, service provider, and community member, and empowering communities to request research and develop programs that improve women’s lives. Intentionally Blank Page | 3
  • 184.
    Vision PATH for womenis a strategic partnership OHSU’s Center for Women’s Health (CWH) and the Women, Gender, and Sexuality Studies Department at Portland State University. PATH for women seeks to become the premier evidence-based women's health policy resource in Oregon and nationally by drawing from the most recent publication of CWH’s Making the Grade on Women’s Health: A National and State-by-State Report Card and enabling the development of national and regional health policies, especially those targeted to improve performance in meeting national goals for women's health. To fulfill its vision PATH for women will:  Fully address the ongoing need for current, relevant, evidence-based health information by fostering problem-based scientific research at the undergraduate and graduate levels that is directly informed by the needs of the community, and is guided by an interdisciplinary approach that includes feminist models of scientific inquiry.  Translate and disseminate this evidenced-based research to direct service organizations, as well as state and national legislators, contributing to their policy advocacy efforts.  Become a critical link between Oregon’s coordinated health coalitions, as well as among coalition members comprised of the community at large; students; health policy advocates; health professionals; local, regional, and national direct service organizations; legislators; and researchers. Intentionally Blank Page | 4
  • 185.
    Core Values andGuiding Principles Communication – We recognize the importance of an informed public and the need for accurate, high quality, community-driven research and data for policy advocacy. We are open, truthful, and timely with our dissemination of information and by listening and responding to the needs of our coalition members and policymakers, we ensure that we provide relevant information. Honesty –We aim to empower communities by providing accurate and truthful information about issues that disproportionately affect the health of women. Collaboration – We engage community members by forming meaningful relationships and coalitions to raise awareness about issues that disproportionately affect the health of women. Empowerment – We seek to empower coalition members to request research that will improve the lives of women within their communities, and researchers to embrace new methods of scientific inquiry. Respect – We respect the dignity of all persons and honor the diverse contributions that stem from differing perspectives, cultures, backgrounds, and educational levels. Integrity – We foster, encourage, and expect the highest level of professionalism, ethical standards, transparency, and accountability in all that we do. Diversity – We aspire to reduce racial and ethnic health disparities by providing research data that is relevant to racially, ethnically, socio-economically, and sexually diverse women, and are committed to attracting and retaining coalition members who reflect these communities. Intentionally Blank Page | 5
  • 186.
    Situational Analysis In accordancewith the Bryon’s strategic planning process (see Appendix B) PATH for women conducted a detailed situational analysis before developing this strategic plan. Below are key highlights from this analysis including the SWOT chart, a business process map, and the organizational challenges that the situational analysis identified. SWOT Analysis Strengths Weaknesses 1. Highly grounded in feminist 1. Inadequate fiscal resources methodologies 2. Lack of formal strategic partnership between 2. Relationship with OHSU and PSU OHSU and PSU 3. Good employee morale. Staff excited and 3. Low visibility, target audiences unaware passionate about what they do and the 4. Limited staff and marketing resources range of personal experiences reflect and 5. Limited web presence inform the new mission/vision/values 6. No social media presence 4. Access to research 7. Differing organizational cultures (PSU & 5. Networking abilities OHSU) makes it hard to navigate the 6. Bridge between qualitative and organizations quantitative analyses 8. Competition within PSU for assistance with 7. Experience translating research into grants policy 9. Lack a cohesive brand and messages 8. Navigate between legislators and 10. Limited communication infrastructure researchers 9. Founders' reputation 10. Responsive to community needs Opportunities SWOT Threats 1. New funding and untapped funding 1. Changing healthcare environment streams 2. Lack of sustainable funding for organization 2. Increased focus on women's health and Report Card 3. Institutional level OHSU and PSU 3. Changing PSU budget and operations model strategic partnership and stronger 4. Changing OHSU operations model relationships with WGSS 5. Changing demographics 4. Changing demographics 6. Navigating the academic hierarchy 5. Media support/coverage 6. Increased focus on evidenced based interventions 7. Health care reform a high profile issue and it is an election year 8. Increased focus on health disparities 9. Social media 10. Additional relationship opportunities e.g., the advisory committee and more ties with researchers Page | 6
  • 187.
    PATH for womenBusiness Model/Process Map Outreach offers research to stakeholders based on its Research leverages either its existing knowledge of their needs e.g., data or its network of researchers to upcoming program meet the request(s) and translates data development and advocacy into actionable information plans, or responds to routine requests for information Outreach sends the request to the research division where research is translated or data aggregated and analyzed Coalitions Community Organizations Network of Outreach Research researchers Legislators Advocacy Providers of Groups qualtiative/quantitative data pertaining to women's health issues A few key stakeholders. They request the research transalation, data ,or data analysis. Outreach continues to make strategic partnerships and builds the network of Note that coaltions include community researchers. This network includes research/teaching hospitals, practitioners, health organizations, advocacy groups, trade associations , government agencies, and institutes/societies, and may include direct service organizations that collect direct service organizations et. al. qualitative data and/or produce case studies. Funded by grants, in-kind contributions from volunteers, and philanthropic donations Page | 7
  • 188.
    Organizational Challenges PATH forwomen’s transition into a multi-division organization has produced some organizational challenges. These challenges include:  A shift in PATH for women’s core mission  The need for a vision that encompasses the entire organization and values that will guide the pursuit of the mission and vision  Ensuring that both divisions are financial sustainable  Strategic Planning and Organizational Development: ○ Limited organizational capacity ○ Identifying and developing the most promising product lines ○ Utilizing the most efficient operational model(s) ○ Employing innovative yet appropriate strategies and tactics to achieve its mission ○ Managing organizational change effectively  Gaining visibility, positioning the organization correctly, and increasing PATH for women’s relevance locally and regionally For more detailed information, see the internal document entitled Situational Analysis Report on PATH for women.) Page | 8
  • 189.
    Underlying Assumptions These assumptionsare the foundation of this strategic plan. If one of these assumptions prove false or the situation changes then the strategic plan will ultimately have to be adjusted to reflect this change. Internal External Growth: Political:  Increased # of coalitions  Resources for community organizations will  Links to more organizations either decrease or remain at their current levels and stronger current despite increased demand relationships  Fewer community organizations will have the capacity to hire political analysts or lobbyists  Health care reform Staff: Socio-Cultural:  Hire a program coordinator  Increased diversity due to immigrants  More student involvement  More self-identification and communities e.g., interns requesting more culturally competent care  Overall change in demographics, growth and aging  Increased interest in personalized medicine  Shift from expert knowledge to experiential knowledge and lab based to community based research Fiscal: Economic:  Increased grant funding for  Decreased funding opportunities and more collaborative partnerships restrictive/detailed requirements  Possible improved economy Technological: Technological:  New website  Increased availability of national and regional  New social media presence sources of research e.g., widgets Research: Research:  New report card  Increased need for community based/need based  Greater understanding of research gendered research  Increase in community based participatory researched  More demands for evidenced based research in health disparities  Epigenetics Page | 9
  • 190.
    Three-Year Strategic Goalsand Strategies Responsibility - Priority Issue/Goal/Strategy/Objective/Activity (High 0-1 years) (Medium 1-2 years) (Low 2-3 years) Goal #1 (3 year impact): Increase financial sustainability Strategies (4-6 with a 1-3 year impact):  Create additional funding opportunities  Improve grant proposal success rate  Gain visibility within PSU in order to become a grant priority  Strengthen grant writing capacity Objective(s) (4-6 with a 1-3 year impact):  Create a roster of grant writing professionals willing to work for a reduced fee or to donate services High  Develop an intern program Medium  Increase grant writing capacity High  Target translational grants and avoid applying of grants that are for direct service providers and researchers Medium Activities (yearly):  Present PATH for women to 4 new PSU/OHSU stakeholders e.g., Center for Women, Politics & Policy Jamie – High  Develop a grant writing process guide Torrie – High  Seek WGSS support for recruiting 2 student interns Jamie – Medium  Collaborate with PSU grant writing classes to enlist student help with ongoing grant proposals and build Torrie/Jamie – High relationships with future grant writing professionals with the aim of 1 project per class  Conduct a national scan for translational grant opportunities and create a list including timelines Torrie – Medium  Hire a Program Coordinator Team – Low  Assess the potential for philanthropic support Torrie – Low  Apply for a minimum of 8-10 grants each year with the aim of securing one fully-funded grant each year Torrie/Jamie – High Page | 10
  • 191.
    Responsibility - Priority Issue/Goal/Strategy/Objective/Activity (High 0-1 years) (Medium 1-2 years) (Low 2-3 years) Goal #2 (3 year impact): Become the premier evidenced-based health policy advisory group in Oregon Strategies (4-6 with a 1-3 year impact):  Increase local and regional relevance  Develop leadership role in women’s health policy development  Become proactive versus reactive  Incorporate strategic planning into operations  Support and enable effective women’s health policy development Objective(s) (4-6 with a 1-3 year impact):  Create new partnerships with decision makers and those who advise them High  Position PATH for women appropriately within the political landscape High  Understand and appropriately support stakeholder policy development needs High  Implement strategic planning and measurement processes High  Develop PATH for women’s value proposition to the local women’s health policy development process High Activities (yearly):  Develop a needs assessment PSU Student – High  Conduct a needs assessment Torrie – High  Leverage the Report Card and create the necessary evidenced-based products Torrie – Medium  Conduct a stakeholder analysis PSU Student – High  Conduct a situational analysis PSU Student – High  Create a brand/value proposition and develop, and execute a strategic communications plan PSU Student – High  Meet twice a year to check progress and assess the need for revisions, create tools to measure pre-and-post activity results, and formally revisit this plan at the start of Year 3 (summer 2015) to start the cycle anew Team – Medium Page | 11
  • 192.
    Responsibility - Priority Issue/Goal/Strategy/Objective/Activity (High 0-1 years) (Medium 1-2 years) (Low 2-3 years) Goal #3 (3 year impact): Increase and maintain brand awareness Strategies (4-6 with a 1-3 year impact):  Continue to increase visibility  Ensure swift, clear, consistent communications Objective(s) (4-6 with a 1-3 year impact):  Deepen relationships with policy advocates within community organizations and lobbyists High  Cultivate new support bases High  Increase capacity for sustained marketing/communications High Activities (yearly):  Maintain and deepen community partnerships through outreach Torrie – Medium  Reach out directly to key decision-makers and those who advise them Torrie – Medium  Proactively monitor the political landscape Torrie – High  Continue to identify and target community organizations with upcoming policy issues Torrie– High  Create opportunities for community engagement, such as classes on how to use data for legislative purposes Torrie/Intern – Medium  Hire a communications/social media intern Jamie – Medium  Consistently revise/update communication tools and materials, including the website Intern – Medium  Measure the effectiveness of communications activities Intern – Medium  Revise strategic communications plan yearly Team – Medium Page | 12
  • 193.
    Responsibility - Priority Issue/Goal/Strategy/Objective/Activity (High 0-1 years) (Medium 1-2 years) (Low 2-3 years) Goal #4 (3 year impact): Increase PATH for women’s ability to respond to the research needs of its stakeholders Strategies (4-6 with a 1-3 year impact):  Solicit qualitative data and case studies  Develop a regional network of women’s health researchers Objective(s) (4-6 with a 1-3 year impact):  Complement quantitative expertise with qualitative information Medium  Educate community partners about the value of qualitative research Medium  Create a roster of researchers who are willing to provide data to PATH for women on a variety of indicators Medium Activities (yearly):  Conduct presentation to community partners about how to use qualitative data for legislative purposes Torrie – Medium  Maintain and deepen partnerships with researchers through outreach Team – Medium  Attend local conferences and network with targeted researchers Team – Medium  Proactively monitor the research being conducted regionally Torrie/Michelle – High  Conduct need assessment and use it to guide outreach efforts to researchers Torrie/Intern – High  Submit 1-2 papers each year on the use of evidence based research in policy development to peer reviewed Team – Medium journals Page | 13
  • 194.
    Bibliography Bryson, J. M.(2004). Strategic planning for public and nonprofit organizations: a guide to strengthening and sustaining organizational achievement (3 ed.). San Francisco, CA: Jossey-Bass. Bryson, J. M. (2004). What to do when Stakeholders matter. Public Management Review, 6(1), 21-53. Bryson, J. M. (2005). Creating and implementing your strategic plan: a workbook for public and nonprofit organizations. San Francisco: Jossey-Bass. Camillus, J. C. (2008, January 1). Strategy as a wicked problem. Harvard Business Review, 86(5), pp. 98-101. Centers for Disease Control and Prevention, Division of Adolescent and School Health. Using evaluation to improve programs: Strategic planning kit. 2008. Retrieved at HYPERLINK "http://www.cdc.gov/HealthyYouth/evaluation/pdf/sp_kit/sp_toolkit.pdf" http://www.cdc.gov/HealthyYouth/evaluation/pdf/sp_kit/sp_toolkit.pdf Colorado Nonprofit Association. (2011, July). Nonprofit help desk, faqs and resources: communications toolkit Parts 1, 2, and 3. Retrieved July 23, 2012, from Colorado Nonprofit Association: http://www.coloradononprofits.org/help-desk-resources/nonprofit-help-desk/faqs- resources/communications/ Gelmon, S.B., Foucek, A., & Waterbury, A. (2005). Program evaluation: Principles and practices, 2nd ed. (pp. 10-12). Portland: Northwest Health Foundation. Retrieved from http://nwhf.org/images/files/NWHF_Program_Eval_Handbook.pdf . Martinelli, F. (2004). Strategic planning: Charting your course for success. The Learning Institute for Nonprofit Organizations. Retrieved from http://www.nonprofitcourses.org/li/samples/guide.pdf Martinelli, F. (2004). Strategic planning: Charting your course for success. The Learning Institute for Nonprofit Organizations. Retrieved from HYPERLINK "http://www.nonprofitcourses.org/li/samples/guide.pdf" http://www.nonprofitcourses.org/li/samples/guide.pdf Martinelli, Frank (Interviewee). (n.d.) Q&A with Faculty Strategic Planning [Broadcast Transcript]. Retrieved from Learning Institute for Nonprofit Organizations collaboration website: HYPERLINK "http://www.uwex.edu/ces/cced/nonprofits/management/q-a1.cfm" http://www.uwex.edu/ces/cced/nonprofits/management/q-a1.cfm itcourses.org/li/samples/guide.pdf Patterson, S. J., & Radtke, J. M. (2009). Strategic communications for nonprofit organization: seven steps to creating a successful plan (2 ed.). Hoboken, NJ: John Wiley & Sons. Schmeer, K. (1999). Policy toolkit for strengthening health sector reform. In Stakeholder analysis guidelines . Bethesda, MD: Abt Associates, Inc. Page | 14
  • 195.
    U.S. Army SecurityAssistance Command: Command Information Office. (n.d.). Strategic communication plan. Retrieved August 9, 2012, from U.S. Army Security Assistance Command: http://www.army.mil/info/organization/usasac/ Page | 15
  • 196.
    Appendix A Organizational Framework PATH for women Outreach Research Jamie Ross, PhD Michelle Berlin, MD, MPH Torrie Fields, MPH Page | 16
  • 197.
    Appendix B Strategic PlanningProcess Map and Worksheets Source Bryson, J. M. (2004). Strategic planning for public and nonprofit organizations: a guide to strengthening and sustaining organizational achievement (3 ed.). San Francisco, CA: Jossey-Bass. Page | 17
  • 198.
  • 199.
  • 200.
  • 201.
  • 202.
    July 28, 2012 PATH for women Strategic Planning Basics Looking ahead from the SWOT: identify critical strategic issues and then develop goals, strategies, objectives, and activities to address those issues. Critical Issues: These issues are fundamental policy or program concerns that define the most important situations and choices an organization faces now and in the future. Critical issues can reflect long-standing problems in the organization or the community served, recent events that are anticipated to have a significant impact on the organization and/or community served as well as obstacles to the PATH for women’s goals. They can also reflect a major shift in the overall environment. Examples: 1. How can we attract and retain highly qualified and engaged coalition members? 2. How can we attract and retain a diverse membership on the advisory committee? 3. How can we increase our funding, in order to support our anticipated program initiatives? Goals: These are broad statements of the general desired result. A goal is a general statement of an intended outcome of a particular organization. Some questions that the goal(s) answer include what is the overall context of the organization. What does the program seek to accomplish? Organizations may have a single overarching goal, or they may have multiple goals that address the intended outcomes of different elements of the program. At the start, determine if the team is creating goals that apply for 3 or 5 years. Due to PATH for women’s size and the volatility of the external environment, I recommend 3-years. Examples: Goal 1: Financial Sustainability Strengthen the overall grant portfolio of PATH for women Page | 22
  • 203.
    Strategies: These arestatements of the major approach or method (the means) for attaining the broad goals and resolving specific issues. A program strategy is the means or broad approach by which a program will achieve its goals. Useful strategies capitalize on program strengths or opportunities, or correct program weaknesses and defend against threats. Examples: Develop a corporate donor cultivation and fundraising program Objectives: These are derived from the program goal(s) and are specific statements of steps and outcomes needed to carry out the core strategies. The statements can be short-term or long-term, but they must be measurable, achievable, relevant (it directly supports the goal), and supported by timelines. Objectives are written in an active tense and use strong verbs like plan, write, conduct, produce, etc. rather than learn, understand, or feel. Examples: 1.1 Create a list of potential donors and grants by first quarter of 2013 1.2 Secure 1-2 fully funded grants by the end of 2014 Activities: These are tasks that operationalize the objectives. Examples: 1.1 X employee create a funding pitch including a presentation and prospectus for potential donors by second quarter of 2013 1.2 Y employee apply for 8 to 10 grants with the aim of securing a minimum of 1 fully funded grant by the end of 2014 Adapted from the following: Centers for Disease Control and Prevention, Division of Adolescent and School Health. Using evaluation to improve programs: Strategic planning kit. (200). Retrieved from http://www.cdc.gov/HealthyYouth/evaluation/pdf/sp_kit/sp_toolkit.pdf Gelmon, S.B., Foucek, A., & Waterbury, A. (2005). Program evaluation: Principles and practices, 2nd ed. (pp. 10-12). Portland: Northwest Health Foundation. Retrieved from http://nwhf.org/images/files/NWHF_Program_Eval_Handbook.pdf. Martinelli, F. (2004). Strategic planning: Charting your course for success. The Learning Institute for Nonprofit Organizations. Retrieved from http://www.nonprofitcourses.org/li/samples/guide.pdf Martinelli, Frank (Interviewee). (n.d.) Q&A with Faculty Strategic Planning [Broadcast Transcript]. Retrieved from Learning Institute for Nonprofit Organizations collaboration website: http://www.uwex.edu/ces/cced/nonprofits/management/q- a1.cfmitcourses.org/li/samples/guide.pdf Page | 23
  • 204.
  • 205.
    Critical Issues Worksheet Reflecton the information we gathered in the SWOT exercise e.g., internal strengths/weaknesses emerging trends, or external opportunities or threats, and list 3-5 most critical issues facing the organization over the next 3 years. Try to word the statements in the form of questions: 1. How do we focus our search for grant funding in order to target "translation" grants and avoid applying for grants that are predominantly for direct services providers and researchers? 2. How do we gain a foothold in "policy forecasting" for women's health, that is, at the cutting edge of policy development and become a primary source of research data? 3. What can we do now to increase PATH for women’s visibility even more effectively, beyond the push we made this summer with our website, coalition letters, and advisory committee letters? 4. What can we do to increase our own research base beyond OSHU, the Report Card, and Healthy People 2020, as well as increase our organizational partnerships? Adapted from Martinelli, F. (2004). Strategic planning: Charting your course for success. The Learning Institute for Nonprofit Organizations. Retrieved from http://www.nonprofitcourses.org/li/samples/guide.pdf Page | 25
  • 206.
    Program Strategy Checklist Thepurpose of this checklist is to help you assess whether the strategies previously selected are appropriate. Criteria to assess each program strategy Yes No Is it expressed in a declarative statement that starts with a verb? Does it describe a single program action and the object of the action? Does it connect logically to the program goal? Is it broader than a program objective Is it broader than a work plan activity? Does data indicate the need for the strategy? Does the strategy do one or more of the following?  Stay consistent with mission, vision, and values  Build on program strengths  Reduce the influence of program weaknesses  Build on program opportunities  Reduce the influence of program threats After assessing each program strategy for the criteria in the table, examine those strategies that received one or more answers of ''No;' and consider how to revise them. Some strategies may simply need re-writing. For example, to describe a single program action. Other strategies may need to be deleted and replaced. For example, a strategy for which data do not indicate a need should be replaced with a strategy that does address a need. Having useful strategies will make your strategic plan a more helpful tool for annual program planning. Adapted from Centers for Disease Control and Prevention, Division of Adolescent and School Health. Using evaluation to improve programs: Strategic planning kit. 2008. Retrieved at http://www.cdc.gov/HealthyYouth/evaluation/pdf/sp_kit/sp_toolkit.pdf Page | 26