CHAPTER 1 
INTRODUCTION 
1 
1.1INTRODUCTION 
An organization is a social unit which is deliberately constructed and reconstructed 
to seek specific goals. It is a social group which distributes tasks for a collective goal. It is a social 
unit of people, systematically structured and managed to meet a need or to pursue collective goals 
on a continuing basis. All organizations have a management structure that determines 
relationships between functions and positions, and subdivides and delegates roles, responsibilities, 
and authority to carry out defined tasks. Organizations are open systems in that they affect and are 
affected by the environment beyond their boundaries. 
Organizational studies is "the examination of how individuals construct organizational 
structures, processes, and practices and how these, in turn, shape social relations and create 
institutions that ultimately influence people", organizational studies comprise different areas that 
deal with the different aspects of the organizations, many of the approaches 
are functionalist but critical research also provide alternative frame for understanding in the field. 
It is an effort towards understanding the organization, its policies, structure and 
methodology adopted. It gives us brief description of the overall functioning of the company or 
organization. It helps a management student to acquire knowledge and skills require making a 
major contribution to the challenges of industrial and commercial management. 
The main purpose behind the study is to understand the overall performance of the 
organization, which includes its function and processes of various departments and their inter-dependence 
and other organization and understand their basic functions, their purpose, 
achievements, competitors and the mission and vision of the company and their progress towards 
that. It helps to develop students with knowledge of business managements who will be able to 
handle successfully the complexity and uncertainty of the contemporary business environment. 
•The study encompasses the systematic and careful application of knowledge about how people 
perform within organizations.
•To understand the working environment of the organization. 
The study is limited to EICL, TVM. English Indian Clays Ltd, established in 1966, 
operates China Clay mines in the southern most of India, in lush green Kerala. The company’s 
clay mining and refining operations center on Trivandrum where the processing plant produces 
several grades of refined Kaolin (clays) to cater to the paper, paint, rubber, plastic, fiber glass, 
cement and ultra-marine industries. It concentrates on the functioning of different departments in 
the organization. The study focuses on the organizational structure of EICL. It is purely based on 
the information obtained from the departmental heads of the organization. 
•To understand the structure and functioning of the organization. 
•To understand the delegation of authority and responsibility. 
•To understand the various policies and programs of the organization. 
2 
1.2. INDUSTRY PROFILE 
The early history of the industry is, as would be expected, very much concerned with the 
discovery and production of China clays for use in ceramics. The story starts thousands of years 
ago and thousands miles away. China clay, the pure white porcelain used by the Chinese, was 
discovered many thousands of years ago and has always been a much prized material. Despite 
many attempts to find its sources elsewhere, it reminded elusive until a few deposits were found 
in some parts of Europe and in America early in the eighteenth century. 
When China clays or kaolin was discovered in England, it was realized that it was of a 
much finer quality than found elsewhere in Europe. A Quaker apothecary-cum-potter, William 
Cook worthy made the discovery in Cornwall in 1746. He experimented with various samples and 
in 1768 he took out a patent to use the material, soon producing items at his Plymouth Porcelain 
Factory. Until that time, English pottery had consisted of coarse earthenware and stoneware 
ceramics and had suffered considerable competition from elsewhere. 
As more potteries made use of porcelain, so the demand grew and by the early nineteenth 
century, the kaolin industry had become highly successful, with many of the potters owing right
to mine the material for themselves. In addition by the middle of the nineteenth century, China 
clay was increasingly being used as a raw material by the developing paper industry. 
Early in the twentieth century, the industry was made up of some seventy or so individual 
producers, each competing on price with little regard for marketing or standards. There was 
almost no capital investment or product development and over production was great, wages were 
low and working conditions were poor. 
By 1910, paper had completely overtaken ceramics has become the prime user of China 
clay. Over 75% of output was exported, with North America and Europe being major markets. 
The China clay industry in Cornwall and Devon held a virtual monopoly on the supply of that 
mineral to the world market. Just after the First World War, the three leading producers joined 
forces-forming English China Clays Limited in 1919, placing almost 50% of the industry’s 
capacity under one banner. 
3 
1.2.1 FORMATION OF CHINA CLAY 
China clay or kaolin occurs in the deposits in the form of china clay rock, a mixture of up 
to 15 percent China clay and up to 10 percent mica and the remainder being quartz. One of the 
purest of the clays, composed chiefly of the mineral kaolinite, usually formed when granite is 
changed by hydrothermal metamorphism. Usage of the terms China clay and kaolin is not well 
defined; sometimes they are used synonymously for a group of similar clays and sometimes 
kaolin refers to those obtained in the United States and China clay to those that are imported. 
In some parts of South West, the feldspar in the granite is higher in its soda content than 
its potash content and these places are these places are where China clay is found. It came into 
being through a complex sequence of events. While the molten rock was still cooling, it was 
attacked successively by steam, boron, fluorine and tin vapor, these acting on the alkali content of 
the feldspar and converting it into China clay. 
Kaolin’s whiteness, opaqueness, large internal surface area and non-abrasiveness make it 
an ideal filler material for paper production. As a coating agent in paper, it provides a smooth, 
opaque surface with good printability and ink retention. Although about 80% of all kaolin 
production is used production is used in paper, other uses include fillers for rubber, plastic, paint 
and adhesives as well as in ceramics such as porcelain and refractory products.
4 
Chemical Formula: Al2O3, 2SiO2, 2H2O. 
1.2.1.1 Physical Properties 
Sp. Gravity : 26 
Bulk Density : 0.821 
Oil Absorption Value : 25-35 
PH of 10% Solution : 7-8 
Water Soluble Salts : Not more than 2% 
Moisture and Volatile Matter : Not more than 1% 
Refractive Index : 1.5 
Loss on ignition % : 13-15 
1.2.1.2 Chemical Composition 
Al2O3 : 32.9% 
SiO2 : 42.3% 
Fe2O3 : 0.6% 
MgO : 1.6% 
Na2O : 0.6% 
K2O : 3.0% 
1.2.2 USES OF CLAY 
Paper, kaolin performs two quite separate functions in paper making. As a filler or 
loading, it is incorporated within the body of the paper, both reducing its overall cost and 
improving its printing properties. It is also a coating pigment, enhancing the surface properties of 
the paper, such as brightness, smoothness and gloss, thus allowing the accurate reproduction of 
color printing.
Ceramics, Kaolin was originally used in the manufacture of white ware ceramics. The 
amount of kaolin used for this purpose is now greatly exceeded by that used in the paper industry. 
The ceramic and refractory industries remain a major market, accounting for nearly one million 
tons of kaolin in Western Europe. 
The major markets for English kaolin in the white ware ceramic industry are tableware, 
vitreous-China sanitary, wall tiles (in the UK), electrical porcelain and glazes. In addition, kaolin 
and calcined clay are used for refractory applications. 
5 
1.2.3APPLICATIONS 
 Paint applications: Water based decorative paints: gloss; semi-gloss and silk; exterior 
matt-smooth and textured; interior matt; primers. 
 Solvent based decorative paints: Gloss; semi-gloss and eggshell; matt; undercoats; 
primers. Protective and OEM coatings: metal primers; furniture lacquers; domestic 
appliance finishes; electrophoresis coatings; coil coatings; traffic marking; printing inks. 
 Rubber applications: Kaolin is incorporated into both natural and synthetic rubber 
compounds and is the rubber industry’s most widely used non-black filler with reinforcing 
properties. 
 Cable insulations: Cable sheath; hose; extrusions; belting; footwear; pharmaceutical; 
seals; general moldings; plant lining; domestic moldings; latex; tyres/inner tubes. 
 Plastic applications: Kaolin has many uses as a filler in plastics. 
 Specialty films: PE master batch; PE cables; PE film; PVC cables; PVC extrusions; PVC 
plastisols; PP moldings; polyamide moldings; PBT/PET moldings; unsaturated polyester; 
urea formaldehyde; phenol formaldehyde. 
 Metakaolin: For the building and construction industry. A high quality pozzolanic 
material, blended with Portland cement to improve the durability of concrete and mortars. 
 White cement: In the production of white cement, iron is a deleterious component which 
can be avoided by using kaolin, an alumino silicate with very low iron content. 
 Glass fiber: The raw material for introducing alumina to glass compositions for glass 
fiber manufacture is kaolin. 
 Agricultural industries: The caking or setting of granular fertilizer prills is a serious 
problem since the caked mass must be broken down into its individual particles before it
can once again become free-flowing product. Kaolin, some of which is amine-coated, acts 
a non-stick coating to the fertilizer prill. As color is of no significance, cheaper grades can 
be used. 
 Other industries: Pharmaceutical applications; quality leather; textiles; inks, dyes, 
adhesives, crayons and pencils; toothpastes and cosmetic applications; chemical industry. 
6 
1.2.3.1 Into the future 
Some of the uses listed below are already common while others are innovative and in the 
development stage. 
1. Plastic film, Video and audio tapes, where clays are used as anti-blocking agents. 
2. Laundry products, Washing powders and detergents. 
3. Decorative concrete, Mortars and renders. 
4. Mark resistant polypropylene for automotive use Thermoset moldings for baths, shower 
trays. 
5. Light weight concrete Water treatment systems. 
6. Biotechnology, Ability of lightweight high strength ceramic materials to support micro-organisms. 
1.2.4 MARKET DEMAND 
Market demand sometimes impacts the kaolin industry adversely. For example, the 
majority of paper manufacturers use high speed blade coaters. The efficiency and throughput rates 
of these machines should be improved because manufacturers are constantly seeking to improve 
operating speeds. 
This places a demand on the kaolin industry to provide kaolin products with rheological 
properties compatible with higher machine speeds. Rheology can only be improved by blending 
ores, which has its economic and inherent limitations. Controlling rheological properties by 
blending crude ores or finished products is costly because it requires additional systems and labor. 
In addition, the producer must operate and maintain more than one time.
7 
1.2.4.1 Producer Trends 
Businesses that sell onto highly competitive markets, where profits are constantly 
squeezed, do not generally produce technological innovations although still suffering from low 
margins and thin profits, kaolin producers have been innovative, responding to market demands 
with high brightness products. They have developed technologies for the production of affordably 
priced high quality products and are taking long term optimistic view of the market place. The 
kaolin industry will continue to work in partnership with paper industry in identifying new 
products needs and developing new products to fill these needs. 
1.2.4.2 Kaolin in India 
In India, the production of kaolin is about 2, 00,000 metric tons. India is a major producer 
of kaolin in Asia. India is not a good customer of kaolin. The kaolin import to India is less 
compared to other Asian countries. 
EICL Limited, a Company incorporated in India, was part of the erstwhile Thapar Group. 
The Company was incorporated in 1963 in technical & financial collaboration with English China 
Clays Ltd., U.K, the pioneer and the then world leader in Kaolin processing. This collaboration 
with ECC ceased in the year 1992. 
EICL has two key Divisions, viz., Clay & Starch Divisions. The Clay Division, having 
three manufacturing locations in Kerala, specializes in mining and processing of high end kaolin. 
Both the divisions of EICLTVM have grown to be market leaders in their respective fields. This 
growth been chiefly driven by prudent investment in world class R&W facilitates for research in 
kaolin and starches enabling their businesses to be specialized solution provides for various 
application spanning diverse industries. 
Most domestic clay is mined by open pit method using various types of equipment 
including draglines power shovels, front and loaders, backhoes, scraper loaders and shale planers. 
In addition, some kaolin is extracted by hydraulic mining and located in Pennsylvania, Ohio and 
West Virginia, whether the clays are associated with coal deposits. A higher percentage of fire 
clay is mined clays, because the higher quality fire clay is mined underground than other clays, 
because the higher quality fire clay deposits are found at depth that make open pit mining less 
profitable.
The early history of the industry is, as would be expected very much concerned with the 
discovery and production of China clays for use in deposits in the form of China clay rocks, a 
mixture of up to 15 percent China clay and up to 10 percentage mica and the remainder being 
quartz. One of the purest of the clays composed chiefly of the mineral “kaolin” usually formed 
when granite is changed by hydrothermal metamorphism. Usage of the terms China clay and 
kaolin is not well defined. The history of China clay industry in 3 heads International scenario, 
National scenario and State scenario. 
8 
1.2.5 INTERNATIONAL SCENARIO 
The early history of the industry is, as would be expected, very much concerned with the 
discovery and production of China clays for use in ceramics. The story starts thousands of years 
ago and thousands of miles away. 
China, the pure white porcelain used by the Chinese, was discovered many 
thousands of years ago and has always been a much priced material. Despite many attempts to 
find sources elsewhere, it remind elusive until a few deposits were found in some parts of Europe 
and America early in the eighteenth century. The search to find deposits in England was 
increased. 
When China clay or kaolin was discovered in England, it was realized that it was of much 
fines quality than found elsewhere in Europe. A Quaker apothecary cum potter William Cook 
Worthy made the discovery in Cornwall 1746. He experimented with various samples and in 1768 
he took out a patent to use the material, soon producing items at his Plymouth porcelain factory. 
Until that time English pottery has consisted of coarse earthenware and had suffered considerable 
completion from elsewhere. 
As more potteries made use of proclaim so the demand grew and by the early nineteenth 
century the kaolin industry had become highly successful with many of the potters owning rights 
to mine the material of them. In addition, by the middle of the nineteenth century, China clay was 
increasingly being used as a raw material by the developing paper industry. 
Early in the twentieth century the industry was made up of some seventy or so individual 
procedures, each competing on price with little regard for marketing or standards. There was 
almost no capital investment or product development and over production was great, wages were 
low and working conditions were poor.
Deposit this by 1910, production was approaching a million tons a year and paper had 
completely overtaken ceramics as the prime user of China clay. Over 75 percentage of output was 
exported, with North America and Europe being major markets. The China clay industry in 
Cornwall and Devon held a virtual monopoly on the supply of that mineral to the world market. 
Just after the First World War, the three leading procedures joined forces forming English China 
Clays Limited in 1919, placing almost 50 percent the industry’s capacity under one banner. 
9 
1.2.6 NATIONAL SCENARIO 
The ceramics industry in India came into existence about a century ago and has matured 
overtime to form an industrial bare from traditional pottery making the industry has evolved to 
find its place in the market for sophisticated insulators, electronic and electrical items. Over the 
years, the industry has been modernizing through new innovations in product profile, quality and 
design to emerge as a modern, world class industry ready to take on global competition. 
The Indian Ceramic Industry ranks at 8th position in the world and products around 2.5 
percent of global output. The industry provides employment to 550,000 people, of whom 50,000 
are directly employed. Gujarat accounts for around 70 percent of total ceramic production. 
The ceramic products 60th in organized as well unorganized sector. The share of organized 
sector in total production in around 55 percent. The organized sector is characterized by the 
existence of a few large players. Small and medium enterprises (SMEs) account for more than 50 
percent of total market in India, offering a wide range of articles including crockery, art ware, 
sanitary ware, ceramic tiles and refractory and stone ware pipes among others. Most of the players 
are grouped together in clusters. 
Over the last two decades, the technical ceramics segment has recorded an impressive 
growth propelled by the demand for high alumina ceramics, cutting tools and structural ceramics 
industry has emerged as a major manufacturer and supplier in the global market. 
During 2008, India was the 24th largest ceramic trading nation in the world and accounted 
for a share of around 0.9 percent in total ceramics trade increased from US & 738million at a 
CAGR of 22.2 percent. The increase in trade was led by rise in imports, which increased, from 
US & 523.8 million in 2001 to US & 523.8 million in 2008 at a CAGR of 30.9%. India’s 
ceramics exports on the other hand increased at a CAGR of 12.8% from US & 83.3 million to US 
&214.5 million.
China was India’s main sources of 008 with imports ceramics imports, during 2008 with 
imports worth US & 50.7 million and US & 22.5 million respectively. India’s top five import 
sources together accounted for 82% of India’s total ceramics imports during 2008. China alone 
accounted for 60.7% of India’s ceramic imports. UAE, Saudi Arabia and Malaysia were the major 
destination for India’s ceramics export destinations together accounted for 30% of Indian total 
ceramics exports. 
10 
1.2.7 STATE SCENARIO 
The state is plenteous in China clay kaolin which forms an important raw material in the 
production of porcelain items such as crockery and glazed tiles. It is the finest variety of the 
kaolin found in the entire country and is fundamental in the high tension insulators and sanitary 
ware producing units. About million tons of such fine China clay are to be found in the state. 
Another variety of clay is found in Kerala and is useful albeit of an inferior raw material in the 
production of tiles and bricks. Graphite, an allotrope of carbon which is used in the manufacture 
of the lead used in the pencils also occurs freely in the state. The silica and quartz deposits wealth 
of the state is a composition of 79 tons of lime stone, 11 million tons of bauxite, 35 million tons 
of illuminate, 3 million tons of retiles, 1 million tons of monazite and 0.7 million tons of 
borophite. The bounties of the state mineral wealth need to be exploited and put to proper use. 
The industrial potential of this mineral treasure has not been reined in yet. 
1.3 COMPANY PROFILE 
English Indian Clay Ltd, (EICL)Thiruvananthapuram (TVM) was incorporated on 18th 
November 1963 and operates in two business divisions namely clay and starch. EICLTVM is an 
ISO 9001-2000 company supported by a strong research and development setup.EICL was 
established by Maharaja of Travancore along with Mr. M. N. Ramakrishna Iyer in collaboration 
with English China Clay (ECC), UK who provided the machinery and expertise. The first plant 
commissioned was the Rotary drier Plant with a capacity of 15000TPA. The company has a 
registered office at TC-94/4, Veli, TVM, Pin code -695021. EICL, is engaged in the business of 
clay mining and refining and manufacturing of starch and allied products. 
EICL has two key business segments namely Clay business and starch business, with 
strong R&D setup at all its three manufacturing locations. The collaboration with ECC ceased in
the year 1992. EICL has been actively engaged in manufacturing and processing of China Clay of 
different grades for use as a coating agent and a filling agent. 
The company has its clay manufacturing units at Veli, Thonnakal and Kollam located in 
Kerala. The installed capacity of the plants was 36, 000 MT per annum initially and it has since 
been increased to 2, 13, 600 MT per annum as of date. The Starch business has two 
manufacturing divisions at Yamuna Nagar in Haryana and Pondicherry. The starch division at 
Yamuna Nagar can be trace its origin back to 1937. 
EICLTVM manufactures and processes China clay of different grades for use as a coating 
agent and filling agent. The installed capacity of the plants was 360000 MT per annum initially 
and it has since been increased to 213600 MT per annum of date with approximately70% of 
domestic market share. 
The Starch Division has two manufacturing units, one located at Yamuna Nagar, Haryana, 
manufacturing Starch and its derivatives, and the other located at Shimoga exclusively 
specializing in the manufacture of value added Modified Starches for various Industrial 
applications. The divisions have the distinction of being the lonely starch company in India to 
have acquired ISO-9002 certification and DSIR recognized R&D Centre, which is recognized by 
the Department of Science and Technology, Govt. of India. EICL has been successful in 
maintaining strict quality control and consistent conformity to International standards. Current 
starch producing capacity of the company is 101040 MT per annum. EICLTVM is a market 
leader in modified textile starch and a significant player in traditional starch with suitable growth 
rate. 
The Starch Division was started under the name of Bharat Starch Industries in the year 
1937. It was subsequently taken over by EICL Limited in the year 2002. Both the Divisions of 
EICL have grown to be market leaders in their respective fields. This growth has been chiefly 
driven by prudent investment in world class R&D facilities for research in Kaolin and Starches, 
enabling these Businesses to be specialized solution providers for various applications spanning 
diverse Industries. 
EICLTVM is promoted by the prestigious BM Thapar group and Mr. Karan Thapar is the 
chairman of the company. The group is one of the big industrial houses of India having 
successfully managed large companies in diversified industries. The other companies under the 
control of Mr. Karan Thapar are Graver Cotton Ltd and Premium Energy and Transmission Ltd. 
11
12 
1.3.1 COMPANY HISTORY 
EICL was established in 1963. The main objective of the company is Mining of China 
clay and manufacturing of processed China clay paper, textiles, rubber, plastics, ceramics, 
insecticides etc. In 1970, Thapar group took over the company. The company went in for 
automation during second half of 1980’s to improve productivity and by the end of 1985, it began 
to achieve a steady profit. 
By 1990 a second plant was commissioned in Pondicherry, a spray drier plant with a 
capacity of about 20000TPA and commenced leasing activities. In 1994, EICL was awarded ISO 
9002 certification for quality assurance in production. In 1995, 3rd plant, the calciner plant was 
commissioned by EICL with a capacity of 20000TPA. It produces calcined clay which is another 
variety of China clay. In 2003, the company commissioned a 20000TPA calciner plant at 
Thonnakkal as a part of its continuous expansion. 
In 1994, shares of EICL were listed on the Bombay Stock Exchange. In 2002, EICL was 
merged with Bharat Starch Industries Ltd. In 2007, EICL acquires clay reserves and 
manufacturing assets of clays Pvt. Limited at Kollam. This becomes the third manufacturing 
location of clay business. In 2008, two MW co-gen plant was commissioned at Yamuna Nagar to 
reduce the cost of stream and power significantly. 
1963 EICL incorporated on 18.11.1963. 
1964 Commerical manufacturing started for Hydrous Clay at Veli, Kerala. 
1992 
Stake of English China Clays Ltd., UK (now merged with IMERYS PTE Ltd- 
France) in EICL bought by Thapars. 
1993 
Mr Karan Thapar appointed as Chairman cum Managing Director of the 
Company (CMD). 
1994 Shares of EICL listed on the Bombay Stock Exchange 
1994 EICL commissions a Speciality Starch Plant at Puducherry. 
2002 Merger of Bharat Starch with EICL. 
2003 
Capacity expansion in calcined clay at a greenfield location (Thonnakkal, Kerala) 
by commissioning of a R&D project for the manufacture of 25000 MTA of 
Calcined clay.
2005 Capacity expansion in Hydrous Clay at Thonnakkal, Kerala. 
2007 
EICL acquires clay reserves and manufacturing assets of Wolkem Clays Pvt 
Limited at Kollam (Kerala). This becomes the third manufacturing location for 
Clay Business. 
2008 
2 MW Co-gen plant commissioned at Yamuna Nagar to reduce the cost of steam 
13 
& power significantly. 
2008 De-merger of the Investment Division of EICL to Bharat Starch Products Ltd. 
2008 
Capacity expansion in Calcined clay at Thonnakkal, Kerala. 
1.3.2 VISION OF EICL 
“To be a leader in processed China market in Asia and to be an employer of choice 
fostering a culture that values dedication, respect and continuous improvement”. 
1.3.3 MISSION OF EICL 
“To provide consistently high quality products and material to our customers in a sale, 
timely and efficient manner, at lowest possible cost and to grow with them and ensure the growth 
and development of employees of the company in order to achieve the objective of the 
organization and the caver goals of the employees”. 
1.3.4 QUALITY POLICY OF EICL 
EICL. TVM is committed to processing and supply of value added Hydrous and claimed 
clay, meeting customer requirement of quality, delivery and application support through continual 
improvement of the effectiveness of its quality management system. 
1.3.5 ENVIRONMENTAL POLICY 
EICLTVM is committed to meet or exceed relevant environment regulations and other 
environment related requirement through the continual improvement of the environmental 
management system and the prevention of pollution with systematic review of environment 
objectives and target.
14 
1.3.6 BUSINESS OBJECTIVES 
To adhere to, and deliver, the following objectives in the business of 
A) Mining, Refining & Processing of China Clay. 
B) Starch, Modified Starch and related products. 
 Conduct business affairs ethically. 
 Produce high-quality products at competitive prices for Industrial Application, with 
adequate care of Environment. 
 To grow profitably and responsibly and create value for all the Shareholders & Stake 
holders alike. 
 Continually improve products & processes through judicious and effective use of R&D. 
1.3.7 PHILOSOPHY 
EICL’s philosophy is to enhance overall long term value of its shareholders, customers, 
lenders and employees. We strongly believe that our strength lies in managing our business in a 
professional manner, and in adopting transparency & responsibility in all our operations. We 
work towards developing a professional, knowledge based, and system driven work culture. 
1.3.8 VALUES 
 To develop a professional, knowledge based, system driven work culture. 
 Respect for ethical integrity, environmental protection, and safety. 
 Believe in people and system driven performance. 
 “Thinking Organization” with pro-active action. 
 Team performance is more important than individual performance. 
 Customer satisfaction. 
 Quality and Cost conscious. 
1.3.9 CORPORATE GOVERNANCE 
The company has compiled with the code on corporate governance as prescribed by the 
Securities Exchange Board of India and had taken all necessary steps to ensure that the guidelines 
prescribed by SEBI in this regard are fully compiled with.
15 
1.3.10 SOCIAL RESPONSIBILITY 
The company continued to pursue its agenda on social responsibility during this year. 
Water provided round the year to the neighboring villages around the Thonakkal Mines through 
pipeline and through water tank. 
A pioneering rain water harvesting scheme spread over 80 acres of land was successfully 
implemented at Thonakkal Mines and the water stored in the reservoir is stored with the 
neighboring villages. This is the largest commissioned rain water harvesting scheme in Kerala. 
1.3.11CORPORATE PROFILE 
Chairman : Mr. Karan Thapar 
Directors : Mr. Praveen Sachdev 
: Mr. T. Balakrishnan 
: Mr. D Kohli 
: Ms. P S Saini 
: Mr. Rahul Gupta 
: Mr. S K Toshniwal 
: Mr. S N Dua 
: Mr. S Padmakumar 
: Mr. Vijay Kishore Sharma 
: Mr. J. K Jain 
: Mr. Vijay Raj 
Managing Director : Dr. VenkateshPadmanabhan 
Vice President : Mr. S.K. Jain 
Auditors : Mr. Walker Chandiok& Co 
Bankers : ICICI Bank Ltd 
: UTI Bank Ltd 
: Oriented Bank of Commerce 
: State Bank of India 
: State Bank of Indore 
: Indusind Bank
Shares Listing at : Mumbai Stock Exchange 
Revenue : 79.3977(USD in Millions) 
Market Capital : 2370.51401295(Rs. in Millions) 
Corporate Office : Global Business Park, 801-803, Tower-B, 
16 
8th floor, Mehrauli, Gurgaon (Haryana) 
Corporate Address : TC 79/4, Veli, 
: Thiruvananthapuram-695021, Kerala. 
Head Office : N 75, Connaught Circus, 
: New Delhi-11. 
Works : Thiruvananthapuram (Kerala) 
Financials : Total Income Rs. 4635.678257 Million 
(year ending March 2014) 
: Net Profit Rs. 160.991516 Million 
(Year ending March 2014) 
Business Operation : Miscellaneous 
1.3.12 WORKING PATTERN OF THE COMPANY 
It is a 24 hour working company. The working time is divided into three shifts. 
Shifts Timing 
A 6 am- 2 pm 
B 2 pm- 10 pm 
C 10 pm- 6 am 
Table 1: Working Hours
17 
There are three grades of employees. They are 
 Workers 
 Staff 
 Officers 
The workers are on a long term settlement of four years with the company. The company and 
employees come into agreement about salary, welfare activities and incentives for four years. The 
percentage of change in salary for four years will be mentioned in the agreement. Thus there will 
be less conflict between the employees and the company. 1.75% of monthly turnover is also 
distributed to employees as incentives. Bonus is given to employees according to bonus act. It is 
fixed for four years. 
General shift is from 9 am to 5 pm. For plant officers and staff, the timing is from 8 am to 5 
pm. For office workers in the night, every day a duty officer is appointed. 
1.3.13 EMPLOYEE PROFILE 
EICL has 340 employees working in EICL.There are also casual laborers and contract 
laborers. 
Category Number 
Officers 60 
Administrative staff 36 
Workers 170 
Employees 46 
Apprentices and trainees 28 
Total 340 
Table 2: Employee Profile
TC-79/4, Veli, TVM- 695021, Kerala 
Phone: 0471 741133, 4095111 
18 
Address for correspondence 
English Indian Clays Ltd, 
Email: psaini@eicl.com 
Website: www.eicl.in 
1.3.14 ORGANIZATIONAL STUCTURE 
Grouping of activities or departmentalization is an essential step in every organization and 
it helps to design an organization structure. It makes large and complex organization into small 
flexible groups which are easier to manage. It shows the horizontal differentiation in an 
organization. Grouping of activities into departments or divisions can be done by grouping tasks 
into jobs, combining of groups into identifiable segments, on the basis of functions, products, 
process, territory etc. 
Department is a workgroup combined together to perform certain functions of similar 
nature. Departmentalization is done to “Simplify managerial tasks and to maintain control by 
grouping employees within well-defined areas”. Detailed and well defined policies and 
procedures which each department has to follow during the different operations have been laid 
down by the company. 
At EICL, the departments are classified according to their functions, which follow the 
principle of grouping activities in accordance with the functions. The functional area consists of 7 
major departments, each headed by Senior Managers or Deputy General Manager. The major 
functional areas include the departments like Human Resource Management, Commercial, 
Finance & Accounts, Research & Development, Marketing, Production and Quality Control. 
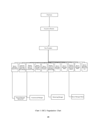
1.3.14.1 EICL ORGANIZATION CHART 
The organization structure of the company is diagrammatically represented by an 
organization chart. The chart shows the lines of responsibilities between the various departments 
of EICL.
Chairman 
Execut ive Director 
Vice President 
Senior 
Manager 
Quality 
Cont rol 
Senior 
Manager 
Finance 
Senior 
Manager 
Finance 
Chart 1: EICL Organization Chart 
19 
Senior 
Manager 
Operat ions 
General 
Manager 
Sales and 
Dist ribut ion 
General Manager 
Operat ions 
Deputy 
General 
Manager 
Commercials 
Commercial Manager 
Deputy 
General 
Manager 
Market ing 
Senior 
Manager 
HRA 
Market ing Manager 
Deputy 
General 
Manager 
Mines 
Senior 
Manager 
R&D 
Senior 
Manager 
Maintena 
nce 
Senior Manager Mines
20 
Level 1- Chairman 
Chairman controls the overall activity of the organization. He is the reporting officer of 
the level 2 Managers. He is responsible for solving issues at his level in the most of the situations. 
Level 2- Managing Director 
Managing Director is responsible for solving issues at this level in most of the situations. 
The Managing Director is the Chief Executive of the corporation. He is assisted in the registered 
office by the heads of various divisions. 
Level 3- Low level Management 
Every Departmental Manager is Subordinated by one or more middle levels Managers. 
Each of these manager will have a deep technical knowledge about the functions of the 
department. 
1.4 PRODUCT PROFILE 
The company has hydrous and calcined clays for application in paper, paint, rubber, fiber 
glass and other industries. English Indian Clays Ltd. TVM’s products have been in use in above 
industries in India, Africa and the Far East. Its products include hydrous and calcined clay. 
1.4.1 CLAY 
EICL’s Clay business is the largest integrated clay facility in Asia, mining and refining 
high end Calcined and Hydrous Clays. EICL operations are multi location with an installed 
capacity of 240,000 tons per annum. With the commissioning of its new calciner in 2009, EICL 
has increased the Calcined Clay capacity to 60,000 tons. 
EICL products touch and enrich everyday life of people through wide range of 
applications spanning diverse segments including paint, paper, inks, plastics, fiberglass and 
catalysts, etc. The corner stone of EICL philosophy is to be a solution provider to customers 
through value enhancing products and services. 
Application needs of user industries are incorporated at incubation stage itself through 
extensive interaction with customers and our application specialists work closely with customers 
at shop floor integrating its use. EICL believes in building partnerships that are long
lasting. EICL’s performance enhancing pigments are classified into No. 1 fine grades and regular 
grades. The fine grades of Calcined Clays are used as partial substitute for TiO2. 
The fine Hydrous Clays are used for premium paper coating application, delivering 
excellent print characteristics and rheology. The regular grades are used as extender pigments 
and precoats enhancing opacity and whiteness providing the right base to build on. The premium 
grades are also used by the Cable and Plastic Industries taking care of specific application 
requirements of volume resistivity and ease of extrusion. 
21 
1.4.1.1 Application – User industries 
 Paper & Board 
 Paint 
 Printing Inks 
 Rubber 
 Cable 
 Plastic 
 Glass & Fiber 
 Printing Inks 
 Rubber 
 Cable 
 Plastic 
 Glass Fiber 
 Ultramarine 
 Concrete 
 Others 
1.4.2 STARCH 
The Starch business of EICL started out as an agro based Company called “Bharat 
Starch Industries”. This company was set up in 1937, with production facility located at 
Yamunanagar (Haryana). It was the first Company in the organized sector to enter into Starch 
manufacturing. Bharat Starch Industries started initially as a Corn Wet Milling Unit with 80 MT
per day grinding capacity, manufacturing Native and Modified products primarily for Food, Paper 
and Textile Industries. 
EICL’s Starch business has now grown into 2 manufacturing locations – one at Yamuna 
Nagar and the other at Shimoga. These two Units manufacture Starches for different applications, 
with particular focus on value added Speciality Starches. The business today has capacity of 
76500 MT per annum (both Maize and Tapioca products). 
The business maintains leadership position through product innovation & development, 
and providing application support to customers. The products manufactured cater to the specific 
requirements of customers, such as: 
 Wet-end Additives, Surface Sizing and Coating Binders for Paper Industry. 
 Adhesives for Paper Sack/ Packaging Industry. 
 Starches for Pharmaceutical Industry. 
 Syrups for Confectionery, Food & Beverage Industry. 
 Yarn Sizing, Printing & Finishing for Textile Industry. 
 Starches for Oil well Drilling Industry 
22 
1.4.2.1 Products 
a) Maize Starch 
Maize Starch is a white or creamy powder having various direct and indirect 
applications. Our Native Starch is manufactured from selected good quality corn with high 
brightness and low ash content, which is very desirable in the Food, Pharmaceuticals and Paper 
Industries. It finds applications in the Food Industry as a thickener and emulsifier in the 
manufacture of Sauces, Puddings. 
It is used by the Textile/ Jute Industries in wrap sizing, finishing, back filling and 
printing. In the Paper Industry Maize Starch is widely used for sizing and increasing the strength. 
It finds usage as an adhesive in the manufacture of Corrugation Board and Paper Boxes. It is 
even used by the Laundry as a stiffener of clothes after washing. 
Packing: It is available in 50 kgs HDPE bags with moisture proof HMLDPE inner liner. 
Storage: The product should be stored in ambient conditions, away from damp surfaces.
23 
b) Modified Starches 
A very wide range of Modified Starches are available for numerous 
applications such as, 
i. Adhesives 
ii. Coating Starches 
iii. Coating Binder Starches 
iv. Wet end Starches 
v. Spray Starches 
vi. Pharma Starches 
vii. Food Starches 
viii. Textile Starches 
ix. Pregel Starches 
x. Adhesive Starches 
xi. Oil Well Drilling Starches 
They are explained as follows 
i. Adhesives 
This product range has applications in Paper Tubes, Core, Cones, Edge Protectors, 
Corrugation and Pasting Gums segment. All these adhesives provide strong bonding, faster 
setting time, uniform spread ability, and are ready to use. Marketed under the brand names 
Addcol, Bondex Y-90, Bondex FD-80 and Bharat Gum. 
ii. Surface Sizing, Lamination and Coating Starches 
These Starches have a range of viscosity and fluidity to suit the requirements of paper processing 
in the application of surface sizing. These contribute to the enhancement of surface properties of 
finished paper sheet by facilitating smooth application as a surface sizing agent without gel 
formation. Marketed under the brand names Synthosize-10, Papyrox, Amyloplast-10, Amyloplast 
SMO and Thitrite-90. 
iii. Coating Binder Starch 
This product range finds usage in Coating and Lamination of Paper & Board as well as in 
the Pharmaceutical and Latex Industries. Marketed under the brand names Amylogum C- 
40, Amylogum S-20 and Amylokote.
24 
iv. Wet End Starch 
These are Cationic and Amphoteric Starches for Wet End Applications in the processing 
of paper. These products help to improve surface strength properties, fiber & fillers retention, 
water clarification, reduction in water pollution and rattling/stiffness. They also contribute in the 
enhancement of smooth running of high speed machines. Marketed under the brand 
names Fibreloc T-20, Fibreloc T-25, Fibreloc T-45, Fibreloc T-65, Fibreloc T- 
85 andAmylofloc. Various grades of Fibreloc, are modified to different levels according to 
specific customer requirements/ benefits. 
v. Spray scratch 
These Starches were developed as an answer to the problems of the Kraft Paper 
Industries. Marketed under the brand names Amylospray, Super Bond, Super Spray, 
and Amylosize. 
vi. Pharma Starch 
Pharma grade Maize Starch is a premier product used in various applications in 
Pharmaceutical industries. It is manufactured from carefully selected grains with controlled 
feeding to the system maintaining hygienic condition throughout the process to control 
microbiological load. It has very low bacterial count as compared to Native Starch. 
Marketed as Maize Starch (IP), Maize Starch (25 kgs) and Amyloflow. 
vii. Food Starch 
Food Starches are ideal products to meet the exacting requirements of processed foods. 
High Viscosity Native Starch, in the uncooked form, is used as filler or bulking material in 
processed foods. When cooked, it acts as a suitable thickener and texturizer for consumer 
prepared foods. Marketed under the brand names Aquasol and Aquagel. 
viii. Textile Starches 
They are used in textile yarn sizing. These products have a proven track record for sizing 
application and are also used as the major ingredient of the size recipe. These products impart the 
required mechanical strength properties to the yarns to ensure hassle free weaving process even in
high speed air jet looms. These products have GOTS certification from Control Union 
Certifications, Netherlands. The trade names are TEXOPLAST, 
CARBOJET and JETSIZE (different grades are available as per the specific customer 
requirements and types of yarns i.e fine count, coarse count, dyed, etc.). All major corporate 
mills in India are our customers. 
25 
ix. Oil Well Drilling Starch 
These starches are used as viscosifiers in oil well drilling and are exported 100% to the 
Middle East. These are also one of the key ingredients of a mud chemical system. DRILLING 
STARCH (DS) and HIGH THERMAL STABLE DRILLING STARCH (HTDS) are used to 
provide filtration control and rheology stability in all types of waterbase drilling fluids. HTDS is 
stable upto 135 °C (275 °F) temperature. CARBOXYMETHYL STARCH (CMS) is a non-ionic 
material especially suited for fluids containing salts or ion sensitive additives. 
x. Pregel Starch 
These products are pre-gelatinized starches with suitable modifications and have wide 
application in Industries for manufacturing Laundry Starch,Mosquito Coil Starch and Coal 
Briquetting Starch. These products are cold water swell able in nature and form homogenous 
paste on stirring. The adhesive and binding properties of these products are excellent. 
xi. Adhesive starch 
This product is marketed as Aqua paste CP and is used in corrugation box manufacturing 
for pasting and corrugation. This is a cold water swell able product and its bonding strength is 
very good. As a result its usage is very suitable for 3 Ply and 5 Ply boards.
26 
The product range is as given below: 
Type Grade Industry 
Very Fine Coating Clays Super coat Paper 
Fine Coating Clays Hi gloss Paper 
Normal Coating / Paint Grade 
Clays 
BCK Paint/Paper/Printing Ink 
Coating/Filler Grades KCG Paper/Rubber 
Fiberglass Grades Fiberlin Fiber glass 
Very Fine Calcined Clays Himafine Fiber glass/Paper 
coating/Paint/printer Inks 
Fine Calcined Clay Himapol Paint/Ready Mix 
Concrete/PVC Compounding 
Coarse Calcined Clay Himapol Paint/Ready Mix 
Concrete/PVC Compounding 
Cement Grade Calcined Clay Himacem 
Himablue 
Ready Mix Concrete 
Cement/Ultramarine 
Table 3: Product Grades
Items Sales (%) 
Paint 35 
Paper 30 
Rubber 20 
Fiber glass 10 
Others 5 
Table 4: Industry wise market break up 
27 
1.4.3 EICL EXPORTS 
Over the last 10 years, EICL products have established themselves in the international 
market. With hydrous and calcined clay of quality comparable with the best grades available in 
the world, EICL products offer distinct techno-commercial advantage in Africa, South East Asia 
and Middle East markets due to its geographical location. 
1.4.4 COMPETITORS 
In Domestic Market 
 INDAL, Kolkata 
 Kerala Ceramics Limited, Kundara
28 
 Ashsbosa Clay and Minerals 
 Neeleswaram Clay 
 Cochin Clay, Madurai 
In International Market 
 Engel Hard, U.K 
 Imercis, USA 
 Huber, Germany 
1.4.5 Market 
EICL enjoys a market for the product that is manufactures. The other companies, which 
hold a position in the market other than EICL, are smaller in size and turnover, nor do they have 
adequate technology to match EICL in terms of quality. It has a market share about 60% in the 
two lakhs tons market. 
1.4.5.1 Customers of EICL 
 Paper industry 
ITC Ltd –BudraChalo : Andhra Pradesh 
Ballarpur Industries Ltd : Ballarpur 
Paper Straws Products : New Delhi 
Haryana Coated Paper Ltd : Faridabad 
Rohit Pulp Paper Mills : Gujarat 
Sreevidhya Paper Mills Ltd : Nasik 
 Soap and Detergent 
Hindustan Lever Ltd : Mumbai 
Colgate Palmolive : Mumbai 
Godrej Soaps : Mumbai
29 
 Paint Industry 
Asian Paint India Ltd : Mumbai 
Jemson A Nicholson India Ltd : Mumbai 
Berger Paints India Ltd : Kolkata 
Shalimer Paints : Kolkata 
Distinct techno-commercial advantage in Africa, South East Asia, Far East and Middle East 
markets due to its geographical location. EICL exports cover around 12-14 countries with 80% of 
its exports to UAE. It faces competition from international markets such as USA, Brazil, UK and 
China. In 2003-2004, export marked a growth of 16.5%. The major parts of Cochin and Tuticorin 
provide logistic support to all major parts of the world.
CHAPTER 2 
RESEARCH METHODOLOGY 
The organization study was done for a period of month and aimed at an industrial 
exposure and to understand the functioning of the organization in real life. The main intention 
was to help students to link the corporate management practices with the theories learnt. 
30 
2.1 OBJECTIVE OF THE STUDY 
 Primary objective of the study is to learn in detail about the overall functioning of 
English Indian Clays Ltd. 
 The secondary objectives are as follows 
1. To understand the organization structure. 
2. To know about the policies and procedures of the organization, its Vision 
and Mission. 
3. To understand the various departments, their functions and administration 
levels. 
4. To know the various stages of manufacturing processes. 
5. To study about the functions of the organization. 
6. To interact with the managers of various levels of the organizational 
hierarchy as well as the workers at work place. 
7. To make a SWOT analysis about the organization. 
8. To compare and contrast theoretical knowledge with the actual practice. 
9. To analyze the financial performance. 
10. To know how the theory learned are practically applied in the organization. 
2.2 SCOPE OF THE STUDY 
The organization study is conducted to have practical knowledge about the various 
functions and activities of an organization. The study done in English Indian Clays Ltd, in their 
Trivandrum plant helped to attain the aim of study. English Indian Clays Ltd, a well reputed and 
experienced company in Kerala was one of the best place of study for an MBA student. The 
company was running with various departments and has vast hierarchies of administration, which 
is a best example of study for the well understanding of how a management works practically. It
is easily reach unto the top most as well as the lower most level of the company. So it was found 
to be truly effective in doing a project work on the organizational study at English Indian Clays 
Ltd. the study helped to know the activities of various departments in the organization. The 
importance of each activity in an organization is analyzed. 
31 
2.3 METHODOLOGY 
Research is a systematic method of finding a solution to problem. Research methodology 
refers to the method of gathering data through extensive interviewing and other methods. The data 
collected were analyzed within the parameter of evolution model to prepare the final report. This 
report was prepared based on both primary and secondary data collected from the English Indian 
Clays Limited during the study period. Primary data were collected from direct observation, 
discussions with the company personnel and by face to face interviews with officials in various 
departments. Secondary data includes data collected from internet, company annual reports and 
manuals of various departments. 
 By collecting information about the company from various instruction manuals 
and journals provided by the Training Department. 
 By conducting talks and meetings with various department heads to understand 
separately the individual functioning of the different departments and their 
importance. 
 By visiting the plant as well as other operational areas to observe and experience 
their activities directly. 
2.4 LIMITATIONS OF THE STUDY 
Since the study is conducted at the Veli center of English Indian Clays Ltd., it contains 
more information about the office at Veli and lacks detailed information regarding the other 
centers of the organization. 
The conclusion and inference are drawn on the basis of data received from personal 
interviews and it may not be accurate. No set of rules have been followed in collecting the 
information. More importance is given to understand the organization and not to evaluate it 
critically. Sampling is not possible in this study. Financial statements are generally based on 
historical or original cost. The current economic conditions are generally ignored.
CHAPTER 3 
DEPARTMENTAL STUDY 
32 
3.1 FUNCTIONAL DEPARTMENTS 
Departmentalization is the process of dividing the work of the organization into 
departments or either manageable units. Departments are classified on the basis of grouping 
activities. Functional, product, territorial customer, process, time and numbers are the main 
patterns of grouping activities. 
The basic purpose of the departmentalization is: 
 To make the size of each departmental unit manageable. 
 To secure the advantages of specialization. 
 To help the organization to expand and grows. 
 To facilitate management development. 
 To delegate responsibility. 
 To facilitate Administrative Control. 
Detailed and well defined policies and procedures which each department has to follow 
during its different operations have been laid down by the company. Under ISO, all the 
procedures are highly standardized and separate manuals are issued to all departments. This is 
issued and controlled by various HODs. The efficient and effective functioning of all the 
departments in an organization is important for the progress of the organization. 
A good organization structure is determined by the type of communication and 
coordination existing between various departments in an organization. With the various 
departments responsibility is delegated to various persons, who help in decision making and 
makes the functioning of the organization simpler. The functional departments include: 
1) Marketing Department 
2) Commercial Department 
3) Production Department
4) Research And Development Department 
5) Finance and Accounts Department 
6) Quality Control Department 
7) Maintenance Department 
8) Project Department 
9) Human Resource and Administration Department 
33 
3.1.1 MARKETING DEPARTMENT 
Marketing is the process of planning and executing the conception, pricing, promotion 
and distribution of ideas, goods and services to create exchanges that satisfy individual and 
organizational goals. The main function of marketing is managing relationships in an 
organization, with outside vendors and the customer. Without marketing there is no customer 
and without the customer there is no use for the product or service the company is producing. 
At EICLTVM, the marketing acts as a guide and lead the company’s other 
departments in developing, producing, fulfilling and servicing products and services for their 
customers. Communication is vital and the marketing department typically has a better 
understanding of the market and customer needs. The goals and guidelines set by the 
marketing department are in line with the vision and mission of the company. The upper 
management is also involved in and endorses cooperation by all departments in following and 
implementing the plan and integrating a consistent message into all communication channels. 
At EICL, there is a system of preparing the Material Complaint Report (MCR). MCR 
is a report prepared by the marketing department which consists of customer complaints about 
the product. This will be circulated among all the department which consists of customer 
complaints about the product is. After detecting the mistake, the complaint will be rectified 
with immediate effect. 
English Indian Clays Ltd. TVM goes in for industrial marketing, as its product is used 
as raw material by other industries such as paint, paper, rubber and ceramics. The company 
also has its own Exports Divisions in the marketing department. Over the last 10 years, 
English Indian Clays Ltd. TVM products have established themselves in the international
market. It exports products to about 18 countries some of which include UAE, Philippines, 
Mauritius, Oman, Yemen and South Africa. With hydrous and calcined clays of quality 
comparable with the grades available in the world, English Indian Clays Ltd. TVM products 
offer distinct techno-commercial advantage in Africa, South East Asia, Far East markets due 
to its geographical location. 
3.1.1.1 MARKETING DEPARTMENT CHART 
Chart 2: Marketing Department Chart 
34 
3.1.1.2 FUNCTIONS 
The functions of marketing department are: 
 Identify purposive customers. 
 Conduct market survey and market research. 
 Source orders and execute them as per delivery schedules agreed upon 
 Provide application support to customers in coordination with EICL R&D center 
and QC department. 
Marketing Manager 
Assistant Manager Industrial 
Relations 
Executives 
Assistant Manager Sales 
Officer Logistics 
Executives
 Attend customer complaints and take preventive action against recurrence of 
35 
similar complaints. 
 Attend and settle customer complaints. 
 Service the existing customers- servicing involves 
o Meeting customers schedules on time. 
o Keeping track of customers stores and purchase department. 
3.1.1.3 LOGISTICS SUPPORT 
The major Indian Arabian Sea port of Cochin is only 220 km our works. Regular 
connections to all the major ports in the world are available from Cochin. A new port at Tuticorin, 
managed by Singapore Port Authority has come up in a major way to the East in Bay of Bengal. 
This port is 200 km from their works and major shipping lines have started calling here. These 
two ports together ensure minimum lead time for their cargo to be shipped out of India to 
destinations all over the world. For domestic cargo, EICL offers movement of material by coastal 
route as well as CONCOR rail in addition to the direct truck option. 
3.1.1.4 MARKET RESEARCH 
Marketing research is the systematic design, collection, analysis and reporting of data and 
findings relevant to a specific marketing situation facing the company. At EICL, the HOD of the 
marketing department also maintains a good MIS. It uses internet for collecting information and 
interacting with customers, etc. The department goes in for product analysis and competition 
analysis. Product analysis is done to study the recent or proposed production, sales and pricing 
policies of the companies. 
3.1.1.5 AGENTS 
Agents are appointed by EICL because it is not possible for the company to cater to the needs 
of all the customers who are situated at various cities of which are far from their branches. After 
satisfying the conditions, the appointed agent enters into an agreement with the company which is 
signed both by the agent as well as the Vice President and the marketing manager of the 
company.
Agents are appointed as per the recommendations made by the branch offices to the 
management. Criteria for appointment of an agent are the following: 
a) An agent should have a business in the potential area or in the particular industry. 
b) The person to be appointed as the agent should be financially strong. 
c) The agent should have sufficient technical knowledge to deal with the customer 
36 
problems. 
d) The agent should have sufficient market as well as office infrastructure like Fax, 
Telephone, warehouse etc. 
e) The person appointed as agent should have good contacts in the industry. 
3.1.1.6 ELEMENTS OF MARKETING MIX 
1) Product 
Marketing development ensures that the product is of the same grade as specified by the 
customers and meets the quality standards. Currently 35 grades of clay are available, each with 2 
main specification brightness and fitness. The right quality clay should contain 78-88% brightness 
and fitness content from 60-10%. 
2) Price 
The prices are based on pricing policies taken by the company based on the market 
conditions. The pricing decisions are taken by the marketing department after studying the market 
conditions and also comparing the competitor’s price. 
3) Promotion 
It deals with advertising and sales promotion for the product. Since the company goes for 
Industrial marketing department concentrates on direct marketing as a means of promotion which 
enjoys the advantage of two way communication. EICL has marketing offices in Mumbai and 
Delhi and has marketing agents in Mauritius, South Africa, GCC, Sri Lanka, Indonesia, Jordan 
and New Zealand.
37 
4) Packaging 
Packaging is done in laminated High Density Poly Ethylene (HPDE) bags. EICL products 
are generally packed in 50 kg or 1000 kg (Jumbo bags). They are also packed in 25 kg bags as per 
the requirements of the customers. The 75 kg bags are used to pack the product in the form of 
lumps. 
5) Place 
In this clay industry the place is not that much important. The production plant is setup in 
TVM and Thonakkal. 
3.1.1.7 INDUSTRIAL MARKETING 
Over the last 10 years, EICL products have established themselves in the 
international market. With hydrous and Calcined Clay of quality comparable with the best grades 
available in the world, EICL products offer distinct techno-commercial advantage in Africa, 
South East Asia, and Far East and Middle East markets due to its geographical location. 
The location is selected based on auction freight advantage countries. They will 
have agents to do the marketing part. These agents will have regular touch with the customers 
asking them about the quality of the product. The main products in international marketing are 
Paint, rubber, insulators, ready mix concrete, rubber, etc. 
3.1.1.8 LIST OF MAJOR CUSTOMERS 
Clay being the major raw material for various products EICL has got paper 
industry, soap and detergent industry, paint industry, ceramic, rubber and fiber industry. The 
major customers of EICL include 
 Paper Industry 
ITC Ltd –BudraChalo : Andhra Pradesh 
Ballarpur Industries Ltd : Ballarpur 
Paper Straws Products : New Delhi 
Haryana Coated Paper Ltd : Faridabad 
Rohit Pulp Paper Mills : Gujarat 
Sreevidhya Paper Mills Ltd : Nasik
38 
 Soap and Detergent Industry 
Hindustan Lever Ltd : Mumbai 
Colgate Palmolive : Mumbai 
Godrej Soaps : Mumbai 
 Paint Industry 
Asian Paint India Ltd : Mumbai 
Jemson A Nicholson India Ltd : Mumbai 
Berger Paints India Ltd : Kolkata 
Shalimer Paints : Kolkata 
 Ceramics Industry 
Spartex Ceramics India Ltd : Chennai 
Naices India Ltd : Pondicherry 
Surya Pottery Ltd : Himachal Pradesh 
Eagle Potter Private Ltd : Gaizabad 
Diamond Pottery Private Ltd : Bahduge 
 Rubber Industry 
MRF Ltd : Chennai 
Paragon Rubber Industries : Kottyam 
Bata India Ltd : Banglore 
 Fiber Industry 
FCB Ltd : Thana 
UP-TiywaGlan Ltd : New Delhi
39 
3.1.1.9 COMPETITORS 
EICL, being the largest producer of China Clays in India, has a very few competitors. The 
monthly production of EICL (about 1200 tons) is higher than the annual production of same of 
the companies in the same sector. Hence competitors are not a threat to EICL. Some of its 
competitors are 
 Kerala Ceramics, Kollam 
 20 microns 
 Wolken 
3.1.1.10 FUTURE PLANS 
Marketing department strives to move proactively to anticipate and meet the product and 
service needs of the market. This includes providing value added products, enhanced capacity of 
existing range etc. Marketing department of EICL helps to market its products by knowing market 
changes, meeting the requirements of customers, knowing the competition in the market and 
taking steps to counter this competition. 
At EICL, the idea that marketing is a team effort is constantly reinforced among 
employees. The marketing department in EICL studies the market and the customers, determines 
the best way to reach those customers, and works with the rest of the company to help determine 
the new product needs of the market and represent the company in a consistent voice. 
3.1.2 COMMERCIAL DEPARTMENT 
The commercial department in EICL is responsible for the procurement of raw materials, 
vendor development and procurement of raw materials, chemicals, spares and packing materials, 
vendor development and procurement of imported materials. The department consists of stores 
sections. 
3.1.2.1 MISSION 
The mission is to procure material of required quantity at most competitive prices for 
uninterrupted production and maintenance of the plant with least possible tie-up in inventories 
and with constant endeavor to make it economical.
3.1.2.2 COMMERCIAL DEPARTMENT CHART 
DGM Commercial 
Chart 3: Commercial Department Chart 
Senior Manager Commercial is responsible for giving the approval for purchase of 
materials, assessing, rating and finalization of vendor, setting disputes pertaining to terms of 
contract and purchase order. Any incidents regarding project are taken care of by the Assistant 
Manager-Purchases. Vendor development vests with him. Assistant Manager (Stores) controls 
the functions performed in the stores section. 
The executive (commercial) is responsible for verification of indents, sending 
inquiries, obtaining quotations, preparation of comparative statements, renewal of for licenses, 
clearing materials, preparation of transport documents and follow up with the vendor. The 
executive (stores) is responsible for receipt of materials, preparation of records for sending out 
and receipt of outward materials and lay down procedures for calibration of balance used for 
measurements related to store activities. 
40 
Senior Manager 
Commercial 
Executive Purchase 
JR executive 
Supervisior 
JR Assitant 
Executive Stores 
JR Executive 
Senior Assitant 
JR Assistant 
Store Attenders
The supervisor in purchase section is responsible for verification of indents, sending 
inquiries, obtaining quotations, preparation of comparative statements and obtaining approval 
of purchase orders. Senior assistant (stores) assists the Executive (stores) in his job and store 
attenders issue the stored items to the user departments as advised to them. 
41 
3.1.2.3 ACTIVITIES 
 Review of stock materials indents. 
 Selection of materials source, obtaining offers, negotiation, terms of purchase, 
ordering, follow up, receipt, payment, vendor rating and evaluation, approved 
suppliers list and new source development. 
 Market Intelligence: continuous interaction with market and collecting data on 
costs, demand and product substitution. 
 Receipt of goods, inspection and their approval. 
 Proper storage and materials accounting and reconciliation, safety and security, 
easy accessibility and identification of the location. 
 Issue of materials to the user department. 
 Compliance with statutory and audit formalities. 
 Clearance of incoming materials. 
 Obtaining and renewal of licenses. 
 Systematic storage of scrap and periodical disposal. 
 Physical stock verification and identification of surplus item, its disposal and 
perpetual inventory system. 
 Divisions will all departments, effective and timely communication with all 
concerned. 
 Transportation of materials- fixing transporters for transportation of all materials, 
rate contract for bulk materials to the user department. 
3.1.2.4 VENDOR DEVELOPMENT AND EVALUATION 
At English Indian Clays Ltd. TVM there are two vendors for transportation, one contractor 
for excavation and three vendors for the purchasing raw materials, packing materials, machinery 
spares, machinery, electrical items and other items. It has two steps:
42 
a) Vendor selection 
b) Vendor rating 
Vendor can be selected based on interactions with the user to clearly identify the need. 
Knowledge of all possible sources, frequent visit of sales representatives and summary of 
discussions with them facilitates vendor selection. Enquiries are sent to selected vendors to know 
their past experience, financial status and reputation. Vendor is asked to give samples and 
specifications. Vendor name is registered on approval by Senior Manager – Commercial. 
Vendor rating is done on the basis of how many times the vendor is able to deliver the 
materials as per the delivery schedule. The following factors are taken into consideration. 
 Quality of material delivered on time. 
 Response time. 
 Whether the vendor is able to give any technical support. 
Packing Materials Kamalavel Corporation, Tuticorin 
Klean Pack, Banglore 
Multi Packing , Banglore 
Chemicals Swastik Corporation, Erode, 
Gulshan Chemicals, Bombay 
Travancore Cochin Chemicals, Cochin 
Surya Corporation, Pondicherry 
Bhagya stores, Thiruvananthapuram 
Fuel oil Bharat Petroleum Corporation Ltd 
Hindustan Petroleum 
Indian Oil Corporation 
Table 5: List of Vendors
GM Production 
Senior Manager 
Operations 
Shift In Charge 
Workers 
43 
3.1.3PRODUCTION DEPARTMENT 
The production department is the core of the company which in turn is supported by 
all the remaining departments. All the departments are interdependent. The Production 
Department of EICL is mainly concerned with the mining and processing of China clay. EICL 
produces about 1,50,000 tons of China clay and calcined clay per year which cater to the 
needs of paper, paint, fiber glass rubber cable, soaps and detergents and plastic industries in 
the country. The plant capacity is 190,000 metric tons per annum and is the biggest in South 
East Asia. The mining activity is performed by experts who ensure that the art equipment 
grinds the ores to the particles, with high-powered machineries ensuring a product that meets 
highest quality standards conforming to international class. 
3.1.3.1 PRODUCTION DEPARTMENT CHART 
Production 
Manager 
Shift In Charge 
Workers 
Plant3 
Maintenance 
Manager 
Mechanical 
Engineer 
Mechanical 
Supervisor 
Technician 
Chart 4: Production Department Chart 
Plant 1 
Shift In Charge 
Workers 
Plant2 
Electrical 
Engineer 
Electrical 
Supervisor 
Electrician 
The production department at English Indian Clays Ltd. TVM is headed by the 
General Manager (operations) and the senior manager (operations) and the managers 
(production). It is concerned with the planning, organization and controlling the activities 
relating to the production functions. The activities carried out by the production department 
ranges from the mining of raw materials to the packaging of the finished products. The
company is engaged producing two types of clays clained clays and hydrous clays from app 
heat ion in paper paints, rubber, fiberglass and other industries. 
44 
3.1.3.2 PLANTS 
The production process takes place in various plants. Plants refer to the buildings used in 
connections with the manufacturing, processing, packaging, labeling and storage of calcined and 
hydrous clay. EICL, TVM has 4 plants. First 3 plants are at the Veli unit and the fourth plant is at 
Thonnakkal. The entire production process takes place in these plants. 
Plant1 - The product is dried using a rotary drier, which operates at high temperature. 
Plant 2 - It is a spray drier plant which does direct drying. In plant 2, spray drier called atomizer 
is used for obtaining products in the granular form. Both the plants are used for producing 
hydrous clay. 
Plant 3 - Has been shut down. 
Plant 4 – At Thonakkal is used for the production of calcined clay. 
Types of Clay Produced Available Forms Plants 
Hydrous clay (with water 
content) 
Lump, Powder, Spray, Dried 1 and 2 
Calcined Clay (without water 
content) 
Spray dried, Powder 4 
Table 6: Types of clay produced 
3.1.3.2.1 Capacity of Plants 
New calcined clay at Thonakkal has a capacity of 20, 000TPA. Another hydrous 
clay with a capacity of 3, 00, 000TPA is commissioned in 2004. EICL had completed a 
spray drier plant at Thonakkal, which has a capacity of 50, 000MT per annum. The total 
capacity of EICL is 2, 13,600 MT per annum. The company has raised the grinding 
capacity of Yamuna Nagar plant to 136TPD. It had resulted in increasing the corn wet
capacity by 10%. The company had also installed additional capacity in Pondicherry to the 
tune of 1500MT per annum for producing Carbojet, a new specialty for the textile industry. 
45 
3.1.3.3 PROCESSES 
The various processes involved in the production of hydrous and calcined clay at 
EICL are as follows: 
1) Mining 
The raw material is extracted from the bottom portion of the earth using excavators 
and is transported to the plant, where they are graded on color in a yard. 
2) Matrix Analysis 
It mainly deals with analyzing and granting the clay matrix based on color. Generally 
the matrix is found in 3 colors- white, grey and pink. White clay indicates clay in the pure 
form. Grey clay indicates the presence of graphite and pink color indicates the presence of 
iron (ferric) content. This is done with the help of process control lab which decides the 
blend of grades that go into the production process according to customer requirements. 
3) Matrix Blending 
The different grades of clay matrix in appropriate proportions as per process control 
lab to obtain raw materials of desired characteristics according to customer requirements. 
The process control lab is responsible for deciding the quality of the matrix coming from 
the mines. 
This is done with the help of quality control department. It decides the blend of grades 
that go in to the production process according to the requirements of the customers. This is 
based on the type of product to be produced on the particular day. It also keeps an eye on 
the quality of the product during various stages of production.
46 
4) Blunger Requirements 
Here water is added with the raw material (clay matrix) to form the slurry. The clay 
matrix in bulk form is fed to the machine called Blunger with addition of water to form the 
required amount of slurry. 
5) Classification 
It is the process of separating the higher grid from the slurry. Through this process 
25 to 30% of sand gets removed. 
6) Hydro Cyclone Process 
This is a two stage process. In the first stage the slurry after classification is passed 
to 14” hydro cyclone where there is a primary vortex formation by which the residue 
moves downward to the nozzle and the secondary vortex moves the product upwards and 
in the second stage it is passed to 3” hydro cyclone where the remaining sand gets 
removed. 
The first stage removes the heavier sand particles, and the second stage removes 
the smaller grit particles. After removing the grit particles and other impurities, the refined 
product in the form of slurry is stored in storage tanks. 
7) Bleaching 
It is the process of separating the impurities like iron particles by subjecting the 
refined product to chemical separation. Bleaching agent used is Hydro Sulphite bleaching 
of clay removes iron impurities and allows clay to be bleached to perfect whiteness. 
Sodium Hydro Sulphite transforms trivalent iron to bivalent which, on subsequent 
acid treatment (by adding sulphuric acid which reduces the pH value to 2.5), dissolves and 
removes iron from the clay. To neutralize the acidic content of the slurry and to prevent 
from revamping, carbonate and soda ash is added to the slurry and the bleached slurry is
then collected in a holding tank. Having refined the clay, it is moved on to the final 
process i.e. drying. 
47 
8) Drying 
Drying refers to converting the liquid clay into a solid material by a process known as 
filtration. The products of filtration normally have a moisture content of about 25%. Passing 
the clay through a thermal drier further reduces this moisture content. The driers are fired by 
natural gas and see a product emerging at around 10% moisture. 
9) Screening 
The bleached slurry(containing 12% salts) is subject to screening through which 
graphite and other foreign materials are screened off then pumped and passed through a filter 
cloth. 
10) Filter Pressing 
Here a hydraulic filter press is used to drain off the excess water. On passing through 
the filter cloth, the slurry gets converted to cake from with 65% salts and 35% water. The cake 
is collected and it is sliced using a cutter. Here on, the drying process varies depending on the 
plant in which it is carried out. Plant 1 makes use of indirect drying through a rotary drier and 
plant 2 makes use of direct drying by means of spray drier. 
The different operations at plant 1 are mentioned below 
a) Paddle Mixing Operation 
The sliced clay are mixed with 12% dry powder in paddle mixer which converts the 
moisture content to 22% and put in the rotary drier. 
b) Rotary Drying Operation 
The drier runs on fuel, hot air is passed through it and to this 12% dry powder is 
added. It turns to lump from containing around 12% moisture. The lumped product is sent to 
the lump silo from where it is either sent to packaging section or it is sent to attritor mill 
where the lumps are milled to powder from with 2% moisture and then send to silos for 
packaging.
Chart 5: Production Process 
48 
Mining 
Transportation 
Unloading as 
microheaps as 
grade 
Matrix analysis 
Matrix blending 
Blunger 
Operation 
Classifier 
Operation 
14" 
Hydrocyclone 
3" 
Hydrocyclone 
Storage tank 
Bleaching 
Operation 
Bleached 
Storage Tank 
Plant1 Plant 2
The different operation at plant2 is mentioned below: 
49 
a) KneadingOperation 
At plant2, the sliced clay cakes (containing 65% salts) are mixed with chemicals (dispersal 
agent) like accumer or calgon to convert it to slurry form. This process is known as 
kneading. 
b) Atomization 
The slurry is then stored in storage viscosity tank. It is then passed to the spray drier 
called atomizer with the help of a feed pump where hot air is passed through the slurry which 
kept in a closed chamber. The product obtained in powder form contains only about 2% 
moisture, which is then send to silos for packing. 
c) Packaging 
The product stored in silos is send to either jumbo ( 1 ton bag) bagging or 50 kg bagging 
machine and dispatched. 
The different operations at plant 4 are mentioned below 
 Calcinations 
At plant 4, which is a calciner plant where the moisture content from is removed by 
adding chemicals to get calcined clay. The powdered product from the attrition in the first 
plant or spray dried powder in the second plant is sent to the calciner where the moisture is 
removed and then sent to silos for packing. The calcite is for high value. 
3.1.3.3 TYPES OF LAYOUT 
A layout essentially refers to the arranging and grouping of machines which are meant to 
produce goods. The type of layout followed in EICL is process layout. It involves grouping 
together of like machines in one department. The process arrangement is signified by the 
grouping together of like machines based upon their operational characteristics. The advantages 
of process layout are 
 Reduced investment on machines as they are general purpose machines. 
 Greater flexibility in production.
 Better utilization of men and material. 
 Greater scope for expansion as the capacities of different lines can be easily increased. 
3.1.3.4 VENDOR SELECTION AND RATING 
Vendor selection is one of the most important processes. The vendor has to supply the 
raw materials. The selection is done on the basis of following criteria 
 Capacity of vendors. 
 Reasonable price. 
 Reliable supplier. 
 Responding time. 
 Quick delivery. 
 Meet the customer’s requirements. 
 Considering the reputation of the supplier. 
50 
Vendor Rating 
The vendor rating will be done on how the vendor is able to meet the requirements of 
the customers. The goodwill of the vendor is very important. If all the criteria of a vendor 
selection is met then that vendor will be in good list. If the vendor is unable to meet the customer 
requirements then first warning will be give but after the third warning that vendor will be black 
listed. 
3.1.3.5 LOGISTICS 
The major Indian Arabian Sea Port of Cochin is only 220 km from our works. 
Regular connections to all the major ports in the world are available from Cochin. A new Port at 
Tuticorin, managed by Singapore Port Authority has come up in a major way to the East in Bay of 
Bengal. This Port is 200 km from their works and major shipping lines have started calling here. 
These two ports together ensure minimum lead time for their cargo to be shipped out of India to 
destinations all over the world. For domestic cargo, EICL offers movement of material by coastal 
route as well as CONCOR rail in addition to the direct truck option.
3.1.4 RESEARCH AND DEVELOPMENT DEPARTMENT 
EICLTVM has a well-equipped R&D center that is recognized by the department of 
Science and Technology. It is started in 1992 with the view to provide technical advice to the 
customers and to offer technical assistance including testing services to other departments of 
English Indian Clays Ltd. TVM. Its in-house research and development unit is known for 
stringent quality control and developing tailor made products for the customer’s requirement. 
The company has regular samples of various materials taken at various stages of the 
production process to analyze complete mineralogical and chemical composition by their 
competent team of Research and Development experts, enabling them to not only 
recommending right products to the customers but also to develop customized minerals if 
required. 
3.1.4.1 RESEARCH AND DEVELOPMENT DEPARTMENT CHART 
Senior Manager R&D 
Assistant Manager 
Trainees Senior Supervisor 
Worker 
Research Chemist Junior Supervisor 
Chart 6: R&D Department Chart 
51 
3.1.4.2 FUNCTIONS 
The department has close relations with the nation draw upon the national laboratories 
and the research wings of major customers. Hence it is able the expertise of these esteemed
organizations in bringing out innovative products and finding new applications for existing 
products. The research and development department supports other departments by providing 
with them steps in cost reduction and for optimum utilization of resources. 
The following are the functions performed by the Research and Development 
52 
Department 
 Develop new products. 
 Provides support to other departments. 
 Provide application support to customers. 
 Internal testing for each industry. 
 Generate application data. 
 Process improvements. 
 Interaction with external industries and research organizations. 
 Interaction with research departments of major customers to understand their 
needs and meet quality requirements. 
3.1.4.3 DEVELOPMENT OF NEW PRODUCTS 
The R&D Department has developed varieties of grades of clays of which the important 
are the following 
 Hydrous Clay 
 Surface Treated Clay 
 Calcined Clay 
 Speciality Clay 
Development of new products is one of the major activities of R&D Department. It is carried 
out by following steps. 
1) Feedback from customers by visiting them directly. 
2) Translate it into Product Specification. 
3) Identifying Resources. 
4) Sample preparation as per the specification. 
5) Application test.
6) Pilot plant trail and Plant trail at customer site. 
7) Testing and application (sample given to customer’s first small sample and the large 
53 
sample). 
3.1.4.4 APPLICATION SUPPORT 
EICL has well equipped application laboratory in Thiruvananthapuram. This laboratory 
is under the control of R&D Department. The different kinds of labs available with R&D 
department are paper, rubber, cement, paint and ceramic industry specialists, supported by most 
modern equipment, who constantly thrive for offering proactive solutions to the respective 
industries. 
The paint lab carries out manufacturing and testing of paint. Some of the qualities 
analyzed are opacity, glass, smoothness and viscosity. The chemical lab conducts analysis of clay. 
There is also an instrumentation room which houses world class equipment for testing, some of 
which includes serigraph, Brookfield viscometer and X-ray diffractometer. The investment in lab 
is very high as it is fully equipped with the most modern equipment to carry out all types of 
analytical tests for its customers. 
3.1.4.5 AREAS IN WHICH R&D WAS CARRIED OUT 
 Provided technical support to improve the quality of Specialty Hydrous clays for the paint 
industry. 
 Provided technical assistance for identifying and providing suitable blend of raw matrix. 
 Introduced a cheaper process chemical to reduce the production cost. 
3.1.4.6 FUTURE PLANS OF ACTION 
 Commercialization of Specialty Clays in new industries. 
 Development of delaminated clay. 
 Optimization of super gloss quality to replace imported clay in paper coating. 
 Develop cheaper and suitable process chemicals for reducing the cost of production. 
 Collaborative research works with major customers to develop cost effective formulations 
in all areas of application. 
 Developing new products.
3.1.5 FINANCE AND ACCOUNTS DEPARTMENT 
The Finance and Accounts department is responsible for the financial functions and 
activities of the company and for the administration of company’s fiscal policy. The main 
activities include budget preparation, monitoring the income and expenditure. MIS reporting, 
audits, tax administration, updating the shareholders on the financial health of the company, 
maintaining accounting records, preparation of financial statements, ledger administration 
etc.. The finance department is a supporting department. 
Senior Manager is the head of the department and authorized signatory of the unit. He 
is responsible for the consolidation functions. Executive (Accounts) and Senior Manager are 
responsible for balance sheet preparation. The Executive Accounts also participate in audits, 
prepare statements related to MIS reporting and handle taxation matters and accounting. 
Senior Supervisor and Junior Supervisor are responsible for accounting and returns 
preparation. The cashier receives and distributes funds, records monetary transactions, issue 
receipts, balance records, transfer funds and prepares cash receipts. 
3.1.5.1 FINANCE AND ACCOUNTS DEPARTMENT CHART 
Senior Manager 
Chart 7: Finance and Accounts Department Chart 
54 
F&A 
Executive 
Accountants 
Senior Supervisor 
JR Supervisor 
Assistant Trainee 
Accounts Officer 
Senior Assistant 
F&A 
JR assistant F&A
55 
3.1.5.2 OBJECTIVES 
To collect, record, classify, analyze and evaluate various functional data and make reports 
to provide information to management, government, shareholders and general public. To 
assist management by making investment analysis, tax planning and working capital 
management. 
3.1.5.3 FUNCTIONS 
The main activities of the department includes 
 Budgeting 
 Financial Accounting 
 Cash Accounting/ MIS Preparation 
 Audit Compliance 
 Computerized Accounting 
 Statutory reports and tax reports 
 Cash flows 
 Investments 
 Cost allocation 
 Internal and External financial reports 
 Control of expenditure 
 Administration of taxes 
 Financial concurrence and advice 
 General accounting records 
 Complication of codes, rules and procedures concerning financial transaction and having 
bearing on their implementation 
Some of them are explained as follows 
1) Budgeting 
Individual budgets are prepared by the concerned departments and master budget is 
prepared by the finance department. Budget is normally prepared 3 months in advance and has 
to be approved by the Chairman.
56 
2) Financial Accounting 
EICLTVM has in-house accounting software and has standardized on clipper as their 
development platform. The database used is FoxPro. Financial Department maintains separate 
ledgers for the 3 plants in EICLTVM namely manufacturing ledger which includes office 
expenses and normal administration expenses, spray driver ledger and calciner ledger. A 
separate ledger is maintained for the R&D department. The total control of all these ledgers 
rests in the general ledger. 
3) Cash Accounting/ MIS Preparation 
EICL TVM has installed MIS for better operation. It is prepared by the Financial 
Department. It is prepared on the second of every month. This includes various financial 
statements like profitability ratio for mines, stores trend, drawing power trend, debtor’s age-wise 
analysis, cash flow and fund flow statements and ratio analysis. 
MIS Review: in this process, the management reviews the cost. The management also reviews 
the sales, variable cost, fixed cost, depreciation and net profits. 
4) Audit Compliance 
Both internal audit and statutory audit is conducted. Internal audit is done once in 6 
months by Varma&Varma. Statutory audit is done on a quarterly basis by Mr. Walker 
Chandiok& Co. the other functions include Statutory Compliance and Fund Management. 
5) Payroll 
The payroll is prepared by the HR department and it has to get approval from the 
finance department. HR executive, AM- P&A and department head of F&A are responsible 
for inputs of salary details of payroll system. 
6) Working Capital Management 
The finance required for the day to day running of the organization is obtained from 
the sales collections. Loans are also taken from financial institutions which help to meet the 
working capital requirements. Inventory is kept a security for loans. Public deposits are also 
used as short term source of funds.
57 
3.1.5.4 FINANCIAL ANALYSIS 
Analyzing financial statements, is a process of evaluating relationship between component 
parts of financial statements to obtain a better understanding of firm’s position and performance. 
Ratio analysis is one of the most used techniques of financial analysis. Financial ratios help to 
find out a firm’s performance and financial situation. Most ratios can be calculated from 
information provided by the financial statements. 
Financial ratios can be used to analyze trends and to compare the firm’s financials to those 
other firms. For the financial analysis of EICL, data from financial statements such as Balance 
Sheet, Profit and Loss Account, and Cash Flow Statement of the company are utilized. 
Ratio analysis is used as a tool for analyzing and interpreting the financial statement of 
EICL. Its financial performance is studied through the calculation of different financial ratios such 
as liquidity, profitability, and solvency ratios. Financial ratios can be classified according to the 
information they provide. Comparative ratio analysis helps to determine a company’s strength and 
weakness, evaluate its financial position and understand the risks. The following types of ratios 
are frequently used 
 Leverage ratios 
 Liquidity ratios 
 Activity ratios 
 Profitability ratios 
1) Leverage ratios 
Financial leverage ratios are used to understand a company’s ability to meet its long term 
financial obligations. Unlike liquidity ratios that are concerned with short term assets and 
liabilities, leverage ratios measure the extent to which the firm is using long term debt. EICL uses 
leverage ratios such as debt-equity ratio and long term debt-equity ratio. 
 Debt Equity Ratio and Long term Debt Equity Ratio 
This ratio is determined to ascertain the soundness of the long term financial policies of the 
company. The ratio indicates the extent to which the firm depends on the outsiders for its 
existence. A high ratio means less protection for creditors. A low ratio indicates favorable
situation since the creditors feel the owner’s fund can help absorb possible losses of income and 
capital. 
Debt Equity Ratio = Total Debts/ Total Equity 
Long term Debt Equity Ratio = Long term Debts/ Equity 
The leverage ratio for EICL is more than 1 it means a company finances its assets with 
debts and its growth with debt. This can result in volatile earnings as it can result in additional 
income expenses. 
58 
2) Liquidity ratios 
They are used to determine the company’s ability to meet its short term debts and 
obligations as they fall due. It includes the current ratio and quick ratio. Generally, the higher the 
value of the ratio, the larger is the margin of safety that the company possess to cover short term 
debts. 
 Current ratio 
It represents the ratio of current assets to current liabilities. Current ratio is an index of the 
firm’s financial stability since it shows the working capital which is the amount which the current 
assets exceed the current liabilities. It is expressed as current assets/ current liabilities. A current 
ratio of 2:1 is the ideal ratio and is expressed as a safe margin solvency. 
 Quick ratio 
This ratio, also termed as acid test ratio, is determined by dividing “quick assets” by 
“current liabilities”. The ratio may be expressed as quick or liquid assets/ current liabilities. The 
ideal ratio is 1:1 and is also an indicator of short term solvency of the company. 
In EICL the current ratio is kept below the standard level and it is clear that available funds are 
utilized efficiently. 
3) Activity ratios 
The activity ratios indicate the efficiency with which capital employed is rotated in the 
business. Activity ratio or turnover ratio indicates the number of times the capital has been rotated 
in the process of doing business. 
 Fixed assets Turnover Ratio 
This ratio indicates the extent to which the investments in fixed assets contribute towards 
sales. It is given by sales/ fixed assets.
59 
 Working Capital Turnover Ratio 
This ratio indicates whether or not working capital has been effectively utilized in making 
sale. Working capital is calculated by deducting current liabilities from current assets. The ratio 
can be found out by dividing sales by net working capital. 
 Stock/ Inventory Turnover Ratio 
It explains whether investment in inventories is within proper limits or not, i.e. it signifies 
the liquidity of the inventory. The ratio is calculated as (cost of goods)/ (average stock). The 
average stock or inventory mat be calculated on the basis of the average of inventory at the 
beginning and at the end of accounting period. A high inventory turnover ratio indicates brisk 
sales. The ratio is therefore, a measure to discover the possible trouble in the form of 
overstocking. A low inventory turnover ratio results in blocking of funds in inventory which may 
ultimately result in heavy losses due to inventory becoming obsolete or deteriorating in quality. 
4) Profitability ratios 
Profitability ratio is an indication of the efficiency with which the operation of the 
business is carried out. Poor operational performance may indicate poor sales and hence poor 
profits. A lower profitability may arise due to the lack of control over the expenses. The important 
profitability ratios are 
 Gross Profit Ratio (GPR) 
The ratio expresses relationship between gross profit and sales. It is given by (Gross 
Profit*100)/(Net Sales). An increase in the gross profit ratio may be due to 
1) Increase in the selling price without a corresponding increase in the cost of goods sold. 
2) Decrease in the cost of goods sold without a corresponding decrease in the selling price of goods. 
 Net Profit Ratio(NPR) 
This ratio establishes the relationship between profit after tax and sales. This ratio I 
determined by dividing the net income after tax to the net sales for the period. An increase in the 
ratio over the previous period indicates improvement in the operational efficiency of the business.
60 
 Earnings per Share(EPS) 
It is calculated by dividing the profit available to the equity shareholders by the number of 
shares issued (Net Profit After Tax)/(No of Equity Shares). The earnings per share help to 
determine the market price of the equity shares of the company. 
A comparison of EPS of the company over the years will also help in determining whether the 
equity share capital is being used effectively or not. It also helps in determining the company’s 
capacity to pay dividend to its equity shareholders. 
 Operating Expenses Ratio 
This ratio is the test of the operational efficiency with which the business is being carried. 
The operating ratio should be low enough to leave a portion of sales to give a fair return of the 
investors. A ratio of 85-90% is considered as normal operating ratio in many cases. 
3.1.5.5 LIMITATIONS OF FINANCIAL ANALYSIS 
 A reference point is needed. To be meaningful, most ratios must be compared to historical 
values of the same firm. 
 Most ratios by themselves are not highly meaningful. They should be viewed as 
indicators, with several of them combined to paint a picture of the firm’s situation. 
 Yearend values may not be representative. Certain amount balances that are used to 
calculate ratios may increase or decrease at the end of the accounting period because of 
seasonal factors. Such changes may distort the value of the ratio. Average values should 
be used when they are available. 
 Ratios are subject to the limitation of accounting methods. Different accounting choices 
may result insignificantly different ratio values. 
3.1.6 HUMAN RESOURCE AND ADMINISTRATION DEPARTMENT 
Human Resource and Administration Department act as a link between the employees 
and the top management. It is involved with the selection and placement of right candidates 
for right job at all levels in EICL.
61 
3.1.6.1 VISION 
Human Resource and Administration Departmentis responsible for ensuring the 
maximum utilization of available human resources and to ensure growth and development of 
the employees of the company in order to achieve the objectives of the organization and the 
career goals of the employees. 
3.1.6.2 MISSION 
Human Resource and Administration Department aims at ensuring that all employees 
in the company are well versed with the job that they are doing with respect of the quality and 
services and the optimum contribution are made by all employees through rewards for 
performance by enriching their knowledge and skill and by ensuring proper work environment 
and welfare amenities. 
3.1.6.3 SCOPE 
Human Resources Development functions include recruitment and selection, 
placement and induction, performance rating, identification of training needs, training and 
development programs, welfare measures etc. Administrative functions of P&A department 
are attendance management, wage and salary administration, PF and ESI scheme 
administration, security matters and safety management. Personnel department also arrange 
for promotion, demotion and transfer and job rotation.This department performs both Human 
Resources Development functions and Administration functions. 
It works in close contact with all other departments and also coordinates various 
activities within the organization. It is responsible for ensuring maximum utilization of 
available human resources and to ensure growth and development of the employees of the 
company in order to achieve the objectives of the organization and career goals of the 
employees. 
The policies and practices of HR department are in line with ISO 9001:2000 and also 
conform to the provision laid down in various Acts of which include 
1. Workmen’s compensation Act 1923 
2. Trade unions Act 1926 
3. Industrial disputes Act 1946
4. Factories Act 1948 
5. Industrial employment standing orders Act 1947 
6. Mines Act 1952 
7. Employees State Insurance Act 1948 
8. Employees Provident Fund Act 1852 
3.1.6.4 HUMAN RESOURCE DEPARTMENT CHART 
GM HR 
Manager HR 
Deputy Manager 
HR 
Supervisor 
Deputy GM 
P&A 
Assistant 
Manager P&A 
JR Executive 
HR 
Management 
Trainee 
Supervisor 
Chart 8: Human Resource & Administration Department Chart 
62 
3.1.6.5 FUNCTIONS 
The major functions of Human Resource Department include 
 Human Resource Development Function 
 Administrative Function 
3.1.6.5.1 Human Resource Development Function 
The main function of Human Resource Development include 
 Recruitment, selection and placement of employees 
 Training of employees 
 Performance appraisal
63 
 Promotions 
 Disciplinary action 
 Welfare activities 
1) Recruitment and selection 
Each department in need of manpower prepares job specification data for 
manpower requirements along with approval of VP/ED to HR Department. The job specification 
data for each department should contain detailed educational qualification and experiences needed 
for each job. HR head discuss with intended to assess the nature of recruitment like casual, 
trainee, temporary, permanent etc. and also sanctioned manpower for the department. If the 
requirement is beyond the sanctioned strength, the department will give a detailed justification 
note to the HR head with the approval of the appropriate authorities. If it is within the approved 
strength, the qualification, experience etc. required for the candidate to be assessed by Human 
Resource and Administration department head in consultation with the concerned department. 
The company verifies the availability of suitable internal candidates in the company so that the 
post can be filled through transfer. If the internal candidates are not available, get application 
form from suitable candidate through reference, advertisement, local media or through manpower 
consultants. All application received are screened according to their qualification, experience etc. 
by the concerned department HOD and HOD HR. screened candidates to be called for test and 
interview. Interview is done by Vice President/ Corporate HR/ Subject Expert. Final interview is 
done by Executive Director. Workers are interviewed by HOD. Medical examination is done for 
the selected candidates.The department performs activities like 
 Raising job specification data and requisition for recruitment with sanction for VP/ED. 
 Source application through advertisement and other manpower supply resources. 
 Receive application and prepare comparison sheet 
 Shortlist applicants 
 Shortlist applicants called for interview and send interview letters 
 Constitute interview committee 
 Candidate fill application blank and conduct interview 
 Interview board members and issued assessment sheet to other interviewers 
 Rank list preparation reference check and submitted for approval of VP/ED
 Send letter for appointed person and joining report prepared 
There are three interview committees: 
1) For workers and staff 
2) For executives up to MMA level 
3) Above MMA level 
Selected candidates to be offered appointment in the specified format in duplicate. Candidates 
who report for joining duty are subjected to medical examination by company medical officer and 
medical examination fitness certificate to be issued. Documents are to be collected at the time of 
joining: 
A] Signed copy of appointment order 
B] One passport size photograph 
C] Copy of relieving order if any 
D] Age certificate 
E] Copy of mark list 
F] Experience certificate if any 
G] Relieving order if any 
H] PF Enrollment form 
I] ESI Enrollment form 
64 
2) Induction Training 
Induction training is conducted to familiarize himself with operations of the 
company with emphasis on quality management system, customer requirements, process 
requirement etc. It helps to understand process and monitoring activities of the company and to 
impart necessary knowledge and skill for effective performance. 
The newly joined employees are trained for the following number of days. 
Category of employees Length of induction training period 
Workers 3 days 
Staff and officers One week 
Above MMA level 4 days 
Table 7: Length of induction period
Human Resource personnel prepare the induction training schedule subject for approval of the 
HOD HR. then thee approved schedule is circulated among faculty members. Daily monitoring 
will be done by HR personnel. 
After the training the trainee should have to do a presentation in front of the VP, HOD HR, GM 
and other faculty members and other exports. Detailed training report should be submitted on the 
last date of training. The induction report will be reviewed by VP and HOD HR. 
65 
3) Training and Development 
It is intended to provide 100% employee shop floor training, general training, 
impart quality and meet customer requirements, 100% coverage of employee in new equipment 
and new process from time to time, conduct survey of employee satisfaction etc. 
Training plan will be finalized before 31st of every year and as estimate amount will be included 
in the annual budget earmarked for HR department. Training programs are to be organized at 3 
stages for employees. 
 Shop Floor training 
 General Training 
 Functional Training 
Inputs like Training need assessment, training calendar, course material, evaluation format etc. are 
prepared and the outputs obtained are Evaluation sheet, training review, safe working and 
productivity improvement. 
4) Performance appraisal 
The performance appraisal program is conducted separately for workers, staff and 
officers of the organization. The main objective of performance appraisal is to assess the 
performance and provide feedback to the employees and improve employee morale. All the 
HOD’s are responsible for rating the performance of the officers for trainee, probationers and 
permanent staff on annual basis. 
On the completion of training period, before placing the trainee an probation, he is appraised by 
the concerned. If performance is good, orders are to be issued by HR department placing the 
employee on probation period. Probationers to be appraised on completion of 6 months
probationary period in prescribed form. Annual appraisal form for each category of employees is 
done in the following months in every year. 
Employee Category Month of appraisal 
Workers December 
Staff April 
Officers April 
Table 8: Months of performance appraisal 
Completed appraisal is to be approved by ED and increment/ additional/ promotional Orders to be 
issued on 1st April. Quarterly appraisal (PAS) for officers is to be prepared for every quarter and 
ratings to be done by concerned HOD’s. 
66 
5) Promotion 
Promoting employees in the organization is good business practice which can 
generate loyalty through the recognition of individual merit and improved morale by fulfilling 
employees need for increased status. 
For this purpose, workers are categorized in 5 grades 
 Unskilled 
 Semiskilled 
 Skilled1 
 Skilled2 
 Highly skilled 
Staff is categorized in 5 grades 
 Junior Assistant 
 Senior Assistant 
 Junior Supervisor 
 Shift in charge 
 Senior Supervisor
Officers are categorized in 7 grades 
 Executive 2 
 Executive 1 
 Assistant Manager (MMA) 
 Manager(SMB) 
 Deputy General Manager(SMA+) 
 General Manager 
 Vice President 
Promotion of workers will normally be effected from the next wage period following the date on 
which the vacancy arises and the promotion process will be completed within a period of 45 days 
subjected to the following selection procedure. The selection for promotion will be based on the 
following eligibility norms: 
 Seniority ------- 60 marks 
 Attendance ------- 20 marks 
 Performance Rating ------- 20 marks 
67 
6) Disciplinary Action 
Disciplinary actions are taken whenever it is necessary to maintain adequate 
discipline inside the organization. Punitive actions include warning, fine and dismissal. 
Process: 
1) The employee concerned will be given a memo explaining the charge and call him to 
submit his explanation within a fixed time. 
2) If the employee pleads guilty in writing, disciplinary action may or may not be imposed 
on him at the discretion of the punishment authority. 
3) If the employee denies charge, enquiry shall be conducted by the management giving him 
an opportunity to prove his innocence. 
4) After the enquiry is over, a show cause notice containing the proposed punishment and 
calling for further explanation from the concerned employee shall be given to him. 
5) The order imposing the disciplinary action shall be communicated to him.
6) An employee who is charged the misconduct, punishable with dismissal may be kept 
under suspension pending enquiry into such charges. 
7) If after enquiry, the employee is found guilty of the charges, he shall not be entitled to any 
wages for the period under suspension pending. 
8) The enquiry officer may extend the period of enquiry at the request of the employee 
provided that the employee agree in writing to waive his claim for wages. 
68 
7) Welfare activities 
The objective is for organizing employee welfare activities like redressal of 
employee grievances, canteen, recreation club, benevolent fund, welfare fund, co-operative 
society, issues of soaps and towels to workers, medical assistance and sanitation facilities. 
1) Canteen – it is accessible for 24 hours. Food available at subsidized rate. Per day 13 
rupees is given as canteen allowance to the employees. 
2) Recreation club- EICL has a recreation club in which newspapers, magazines etc. are 
available. Chess, caroms and cards are also available in the club. A tour is arranged every year for 
the employees and family. Annual day is conducted every year. Every year there will be painting 
competition for children. The prizes will be distributed on annual day. Sports week is also 
celebrated. Every year, uniform will be distributed to the employees. For male employees, one 
towel and two soaps and for female employees, two towels and three soaps are given every year. 
3) Cooperative society- Its function is to give loans to its members. Also cooperative society 
collects welfare funds. Rs.100 are collected monthly for welfare funds. 3% to 4% interest is given 
to this welfare funds. It gives two wheeler loans to staffs and workers. Maximum amount given is 
Rs.25000. the amount should be reimbursed in 60 installments. 
4) Medical Insurance- EICL provides medical insurance to every employee in cooperation 
with United India Insurance Company. Medical assistance is given to every employee for twenty 
four hours of hospitalization. 
Every year Rs.2000 is given as medical allowance in two installments. In a year, maximum of 
Rs.20000 is given as medical assistance to each member of a family of four members. The 
company doctor is available for one and half hour every day.
Housing loan subsidy is also given to employees. A part of housing loan taken by the employee is 
paid by the company. Festival allowances and school allowances are also given to employees. 
Shift allowance is also given to workers. 
69 
3.1.6.5.2 Administrative Function 
The main Administrative functions include 
 Attendance Management 
 Payroll Posting 
 Wage and Salary Administration 
 PF Administration 
 Office Management 
 ESI Scheme Administration 
 Security Management 
 Safety Management 
1) Attendance Management 
Computerized attendance punching system is used in the organization to monitor and 
manage the attendance of permanent employees. Every worker is given a punching card he 
has to punch the card while entering and leaving office or website. It enables to identify the 
exact working hours of every employee. 
2) Payroll Posting 
For preparing payroll, the employees are grouped into three as workers, staff and officers. 
After consolidation and verification of attendance, it is transferred to the salary program. 
Salary is posted to the corresponding salaries account of the related ledger. HR Executive, 
AM P&A and HOD F&A are responsible for inputs of salary details of payroll system. 
3) Wages and Salary Administration 
The objective of wage and salary administration is for preparation, verification and 
disbursement of wage and salaries for workers, causals, contract workers, trainees, staff and 
officers. Salary is given on the 30th of the month. If the employee is present on all the 30 days,
then full salary is given after deducting all the loans, if the employee has taken any loans. If 
the employee is absent without any leave, then the salary of that day will be deducted. 
Dearness allowances are given according to the cost of living index. 
70 
4) Provident Fund Administration 
The objective is for the administration of PF of employees of EICL as per PF Act and 
rules. All employees of the company are entitled to receive benefits under the PF which is a 
defined contribution plan. 12% of basic salary of every employee is taken as PF. 
The same amount is invested by the company to the employee provident fund. In the 
12% invested by the company, 8.33% goes to the pension fund of the employees. The pension 
fund is taken as contributory installments. The PF pension is given monthly after the retirement 
of the employee. Loans are also provided through the PF. 
5) ESI Scheme Administration 
It is defined contribution scheme recognized and administered by Gov. of India. Every 
month, 1.75% is deduced from the salary for the ESI scheme. ESI facility is provided for 
employees who have salary below Rs.7500. employee who has salary above Rs.7500 is given 
medical facilities. 
6) Office Management 
HR&A is responsible for supply of water, stationary and furniture and all instruments for 
the smooth functioning of the office. Shift vehicle facility is given to the employees. Conveyance 
allowances are given to non-users of shift vehicle. 
7) Security Management 
Security officer and guards are responsible for the security of the company. Security 
arrangement of EICL is very strict. Every visitor should enter his name and purpose of visit in a 
register. Visitors are allowed to enter the office only after enquiring with the concerned 
department. Visitors are given a pass to enter into the office. The traffic of vehicles inside the 
office is strictly controlled by the security guards.
71 
8) Safety Management 
Employees are given safety training for dealing with dangerous machines. The department 
provides conveyors, mesh and safety belts, safety caps, welding glasses, fire extinguishers for the 
safety of the employees. Every year, March 1st week is celebrated as safety week. Essay writing 
competition about safety and safety talk by external faculties are arranged by the department. 
3.1.6.6 TRADE UNIONISM 
UNION Affiliated with Political Party 
INTUC I.N.C 
AITUC CPI 
CITU CPI(M) 
KTUC KC(M) 
UTUC RSP 
BMS BJP 
Table 9: Trade Union and Affiliated Political Parties 
These are the trade unions which are recognized by the management. CITU is the major trade 
union which has the maximum number of members. 
3.1.7 QUALITY CONTROL DEPARTMENT 
Quality is the most important factor which decides the ultimate fate of the firm and so it 
has a very important role to perform in the organization. The Quality Control department in 
EICLTVM assures quality of its products till it reaches the hands of the customer. This adds to 
the company’s reputation and goodwill. 
Quality control refers to those activities which assure the quality creation is performed in 
such a manner that the resulting product will perform its intended function. EICLTVM being an 
ISO certified company, its quality standard has to be maintained. The department tries to improve 
the quality the product according to the specifications given by the customer. Quality Control 
Department takes samples from plants to check the following properties: 
 Quality 
 Grit
72 
 Brightness 
 Moisture 
 Viscosity, etc. 
3.1.8.1 OBJECTIVES 
 Assurance of quality of incoming raw materials. 
 Assurance of quality at various stages of production process. 
 Assurance of quality of end products and its packing. 
3.1.8.2 QUALITY CONTROL DEPARTMENT CHART 
Chart 9: Quality Control Department Chart 
3.1.8.3 FUNCTIONS 
 Raw material testing: Checks the standard and quality of raw materials (clay) from 
mines and on its delivery 
 Process testing: Assures proper processes in the production of raw materials. 
 Intermediate testing: Hourly testing to ensure the quality of the product at each stage. 
 Product testing: Checks the quality of finished products also. Great care is taken to 
maintain quality during packing and dispatching. Quality of finished product is measured 
by taking 50 g as a sample from every 20 bags. 
Some of the important operations performed by quality control department in EICL are 
a) Magnetic Separation: it is the process of separating the impurities from the product. 
b) Paint matching: it is used to check the brightness of the product as per customer 
specifications. 
GM Quality 
Manager Quality 
Control 
Executives 
Staffs
The quality control department in EICL assures its quality of its products till it reaches the hand 
of the customer. This adds to the company’s reputation and goodwill. 
3.1.8.4 QUALITY CONTROL PROCESS: 
It starts from the mining process. The matrix is checked whether it meets the stipulated 
quality. A sample from every load undergoes quarterisation process. The matrix which does not 
meet the required standards is rejected and that meets the standards is stored in stock yards. From 
stock yards it goes to production process. Samples are taken at one hour interval and the quality is 
checked in the process control lab. If any fault comes during the production process, the quality 
control department suggests corrective action. The end product also undergoes quality checks. 
EICL maintains quality during packaging and until the product reaches the customer. 
If products have not reached stipulated standards, then 
73 
 Reprocess the product 
 Find alternatives 
 Degrade the product 
 Reject the project 
3.1.8.5 QUALITY CERTIFICATION: 
The company has been certified to ISO 9002:1994 since 1996 and has now been upgraded 
to ISO 9001:2000. 
3.1.8 MAINTENANCE DEPARTMENT 
Maintenance Department is a service department. The maintenance Department is 
responsible for the maintenance and modification of plant and machinery. The main duty of the 
department is to ensure that all the machines are available in proper working condition throughout 
the year thereby ensuring high quality production. The department has to align machines in a 
proper way and has to inspect them daily before work starts and even during the work. It also 
takes care of maintenance of automotive and refining process equipment. 
3.1.8.1 OBJECTIVES 
The objective of having a Maintenance Department is to facilitate the optimum use of capital 
equipment through actions such as replacement, repair, services and modification of the
components or machinery so that there will continues to operates at a specified availability for as 
long as it is beneficial to do so. 
3.1.8.2 MAINTENANCE DEPARTMENT CHART 
HOD 
Senior Manager 
Operation 
Assistant Manager 
Executive 
Staff 
Workers 
Chart 10: Maintenance Department Chart 
The maintenance department of EICLTVM functions under the operations department. 
The manager (engineering) is responsible for the activities carried in the optimal and the overall 
supervision is carried out by the Senior Manager operation. It is duty of the department to ensure 
that all the machines are available in proper working conditions and thereby ensuring high quality 
in production. 
74 
3.1.8.3 FUNCTIONS 
 Preventive Maintenance 
The maintenance department is responsible for the preventive maintenance of the 
machinery in the plant. It involves lubrication from time to time and overall monitoring. The
department ensures that the activities are followed correctly. General shift electrician and 
fitters look after the maintenance activity. 
 Scheduled Maintenance 
The maintenance department keeps a schedule of the maintenance work to be 
carried out. The schedule has been prepared based on manufacturer’s specifications and 
experience of the operating staff. If some work is left complete, it is recorded in the 
slippage report for explaining it later to why it was carried out. The different schedules for 
different equipment. 
75 
 Shutdown Maintenance 
It is carried out normally twice a year. The plant remains closed for about 5 days. 
But due to the proper maintenance of the machinery, this has not been needed in the case 
of plant 1 and 2 for the past few years. For the calciner plant, since it is subjected to very 
high temperatures, a shutdown maintenance is required. 
 Breakdown Maintenance 
It is carried out during emergencies when a machine breaks down. The 
maintenance department tries to prevent it. But in some cases, it doesn’t happen and the 
department performs necessary rectification immediately. 
Maintenance department does maintenance for lot equipment. The main equipment that 
comes under the maintenance perspective are: 
 Centrifugal pumps for transferring the clay slurry. 
 Screens to remove oversized particles. 
 Filters presses for removal of water. 
 Dryers for drying. 
3.1.9 PROJECT DEPARTMENT 
The Project Department in EICL was started in the year 2001. This department was 
headed by a Chief Project Manager. The rest of the staff in the department has been on deputation 
from other departments. They have successfully accomplished the following tasks. 
They start up with a view to conduct analysis of various future plans and projects. It also 
under takes feasibility analysis of various projects. The overall functioning of the department is 
controlled by the Deputy General Manager, Mines.
HOD Project 
Senior Manager 
Assistant Manager 
76 
3.1.9.1 PROJECT DEPARTMENT CHART 
Supervisor 
Chart 11: Project Department Chart 
3.1.9.2 FUNCTIONS 
 Planning and budgeting of projects. 
 Contract finalization. 
 Overall coordination and monitoring of projects undertaken by the company. 
 Assuring quality equipment. 
 Getting sanctions from government.
CHAPTER 4 
ANALYSIS 
77 
4.1 SWOT ANALYSIS 
SWOT stands for Strengths, Weakness, Opportunities and Threats of an organization. The 
basic assumption of SWOT analysis is that organizations must align internal activities with 
external realities to be successful. SWOT analysis calls for matching of capabilities and of 
combating the threats to the business. 
SWOT analysis takes a close look at important factors such as the economy, the product, 
staff resources, competition, technology, legislation, consumer trends, environment and etc., It is 
a common tool used in organizational planning and strategy development. 
Strength and weakness are essentially internal to the organization and relate to matters 
concerning resources and programs within the company whereas opportunities and threats are 
external factors confronting a company such as new technologies, competition etc. 
An analysis of external and internal directly or indirectly affecting the company can help 
identify its position in the corporate world ad explore new areas of development, rectify weakness 
if any. The four factors can be described as follows: 
Strength : What an organization can do 
Weakness : What an organization cannot do 
Opportunities : Potential favorable conditions for an organization 
Threats : Potential unfavorable conditions for an organization 
Here an attempt has been made to assimilate the various factors that have a positive and 
negative influence on the performance of EICL. The strength, weakness, opportunities and threats 
of the company are summarized as follows: 
4.1.1STRENGTH: 
 Experienced and long term serviced management (about 40 years). 
 Stable and concrete fund flow. 
 Minimal wastage of resources. 
 Superior quality products. 
 Availability of rich mineral resources. 
 Experience and expertise of workforce.
 Utilization of optimum capacity. 
 Modern infrastructure. 
 On time delivery of products. 
 Better customer service. 
 Competent Research and Development process. 
 The company owns clay bearing land near TVM taking care of the company for next 25 
78 
years. 
 Built a market leadership position. 
 Manufactures variety of superior grade China clay for diversified applications. 
4.1.2 WEAKNESS: 
 Susceptible political events. 
 Presence of 7 trade unions in the company. 
 Company website has few information regarding the various functional departments. 
 Poor utilization of information technology 
 They have to keep large inventories because of lack of supporting industries. 
 The company is running at full capacity 
 The company doesn’t follow a proper replacement policy for its machinery. 
 Dependence of nonrenewable resources. 
4.1.3 OPPORTUNITIES: 
 Competitors are few. 
 New product development. 
 Techno commercial advantage due to its graphical location. 
 Expansion of the market of sand. 
 Clay produced is of high quality which can be made as trust point in the market. 
 Adequate support from Government of Kerala and from other agencies. 
 Rich source of clay available. 
 Export potential of the company is high.
 Building loyalty by identifying regular shoppers and offering benefits to them. 
 Rising of new firms in paint, paper and rubber industry. 
 Can rise market share technological innovations. 
 Can attract customers by providing R&D support and new product development. 
79 
4.1.4 THREATS: 
 Changes in the value of rupees and other currency changes. 
 Delay in supply of critical equipment required for the project may delay the 
implementation of the project. 
 Competition from new players who may enter the market eyeing significant market share 
in the industry. 
 Presence of tourist village in close proximity to the company may raise environmental 
concerns. 
 Seasonal threats in mining process. 
 Emergence of new companies may lead to competition in the long run. 
 Changes in the value of rupees and other currency changes. 
 Possibility of encroachment by railway authorities. 
 Due to the development of new technology, calcium clay may not find use in many 
products. 
 Competition from foreign companies and unorganized sector. 
 Scarcity of raw material in the future. 
4.2 PORTER’S FIVE FORCE MODEL ANALYSIS 
Michael Porter’s five forces of Competitive Position Model provides a simple perspective 
for assessing and analyzing the competitive strength and position of a corporation or business 
organization. The five forces which determine the competitive intensity and therefore 
attractiveness of a market includes three forces from ‘horizontal’ competition; threat of substitute 
products, the threat of established rivals and threat of new entrants; and two forces from ‘vertical’ 
competition; the bargaining power of supplier’s and bargaining power of customers.
Threat of new 
entrants 
Business 
Organization 
Threat of 
substitutes 
Bargaining 
power of 
suppliers 
Competitive 
rivalry within 
the industry 
Bargaining 
power of 
customers 
Fig 1: Porter’s Five Force Model 
80 
Porter’s five forces that affects EICL are 
1) Threat of substitutes 
The existence of substitute products in the market will create threat by increasing the 
propensity of customers to switch to alternatives in response to price increases. In ceramics 
recipes, in some cases, kaolin can be partially substituted by talc, wollastonite, and mullite 
and also synthetic mullite, but mostly these substitutions are financially pretentious. Kaolin is 
relatively inexpensive compared to other non-clay commodities when it is produced in bulk 
quantities since it can be extracted and processes in bulk without added cost. 
2) Threats to new entrants 
Markets that can yield high return will attract more producers to the industry, which 
will effectively decrease profitability of the firm. The market of enriched kaolin is 
characterized with high barriers, connected with the scarcity of the natural resource kaolin. A 
possible barrier to the market of intermediary services of marketing enriched kaolin consists 
in the vertical restriction of access to the marketed produce.
81 
3) Competition in the industry 
There are seven major competitors from the industry. There is also competition from 
unorganized sector, which is able to supply materials at lower costs due to exemptions from 
excise duty. The company has many competitors in the starch industry in India and overseas 
who may have better financial resources and execution capabilities than the company and 
consequently greater capability to win contracts. Competition in the starch industry is often 
intense with respect to bidding for new contracts. Further, in most cases bidding takes place 
based on specifications provided by the client reducing the scope for product differentiation. 
4) Bargaining power of suppliers 
The suppliers for inputs are selected by rating the ability to deliver the material as per 
delivery schedule, quality of materials, response time etc. Cost of inputs is also a factor in 
selecting the supplier. The company maintains good supplier relationship by providing a sense 
of commitment to the supplier. The company maintains contact with them for future needs 
and to determine how best to satisfy those needs by working together. 
5) Bargaining power of customers 
Even if there is a competition from other companies and the unorganized sector, 
the quality standards kept by the company enable to enjoy adequate customers according 
to the capacity of the company. So the company can manage the bargaining power of its 
customers. The company is giving importance to maintain the relationship with customers 
by providing products according to their needs and necessary technical assistance.
CHAPTER 5 
FINDINGS, SUGGESTIONS AND CONCLUSION 
82 
5.1 FINDINGS 
 English Indian Clays Ltd is one of the major manufacturers of China clay. 
 In EICL, all financial ratios show a healthy note, i.e. the firm is financially sound. 
 The liquidity position of EICL appears to be good during the period of study. 
 Good service is provided for the customers. 
 EICL has experienced and loyal workforce. 
 Well-disciplined staff and employees. 
 Well-functioning of R&D department. 
 EICL provides on the job training for employees. 
 Long term negotiations are maintained between management and trade unions. 
 EICL has a unique brand value as it has an experience of about 40 years. 
5.2 SUGGESTIONS 
 The company check of the number of trade unions in the long run. 
 New areas for application of China clay have to be found out. 
 The company should give due care to environmental and societal concerns. 
 The company should utilize the advantage of e-business. 
 Company website has to upgrade with information regarding the various functional 
departments. 
 The company should develop new strategies to attract more customers. 
 Proper inventory management systems should be evolved. 
 Company should emphasize on strategic marketing. 
 The company can think of starting their operations in nearby states and other Asian 
companies.
 Find new foreign market to increase export rate. 
 Develop value added products to attract new customers. 
 Develop cost effective formulae to increase sales turn over. 
 Marketing efforts should be increased especially advertisement and sales. 
 Interact with foreign research organizations to increase the effectiveness of R&D 
83 
functions. 
5.3 CONCLUSION 
English Indian Clays Ltd, is one of the leading manufacturer of kaolin in India. From the 
very modest beginning, the company has reached its present status of glory. As a clay miming, 
manufacturing and processing unit, the company’s ability to sustain a steady and time bound 
supply schedule coupled with constant striving for excellence has given it that extra edge over all 
its competitors in this field. 
The study has covered “The English Indian Clays Limited” functions, its organization 
structure, various departments, manufacturing of China clay and its marketing activities and 
quality control techniques adopted, promotional aspects and other related management activities 
EICL gives maximum benefits to the ceramic, glass and paper manufacturers and at the same time 
provides high quality value added products to the customers. 
With its rich reserves, hi-technology, deep commitment to quality and vast experience of 
its motivated employees, EICL is able to keep brand name in the markets. In a state that is 
notorious for its militant trade unionism, EICL has succeeded in maintaining a peaceful industrial 
climate. The organization is having an effectively functioning organization structure. The 
company is able to provide various employment opportunities to the society. 
EICL is successful in keeping steady and time bound supply schedule. EICL is all set to 
take place of pride in the twenty first century as the preferred source for the best companies in the 
business.
BIBLIOGRAPHY 
84 
REPORTS 
 Annual report of EICL(2023-2014) 
 Department manuals of EICL 
BOOKS 
 JohnStorey, Human Resource Management , Eastern Press , 2001 edition 
 M Y Khan, P K Jain, Financial Management 
 O P Khanna, DhanpatRai Publications, Industrial Engineering and Manangement 
WEBSITES 
 www.eicl.in 
 www.wikipedia.com 
 www.google.com 
 www.shineindia.com
APPENDIX 
85 
ABBREVIATIONS 
ED - Executive Director 
VP - Vice President 
EICL - English Indian Clays Ltd 
TPA - Tons per Annum 
MCR - Material Complaint Report 
R&D - Research and Development 
ECC - English China Clay 
HOD - Head of the Department 
QC - Quality Control 
SEBI - Securities and Exchange Board of India 
PVC - Poly Vinyl Chloride 
HDPE - High Density Poly Ethylene 
P&A - Personnel and Administration 
F&A - Finance and Accounts 
HRA - Human Resource and Administration 
GM - General Manager 
AM - Assistant Manager 
PAS - Performance Appraisal System 
PF - Provident Fund 
ESI - Employee State Insurance 
MIS - Management Information System 
GPR - Gross Profit Ratio 
NPR - Net Profit Ratio 
EPS - Earnings per Share 
SWOT - Strength, Weakness, Opportunities and Threats

Priya main prjt

  • 1.
    CHAPTER 1 INTRODUCTION 1 1.1INTRODUCTION An organization is a social unit which is deliberately constructed and reconstructed to seek specific goals. It is a social group which distributes tasks for a collective goal. It is a social unit of people, systematically structured and managed to meet a need or to pursue collective goals on a continuing basis. All organizations have a management structure that determines relationships between functions and positions, and subdivides and delegates roles, responsibilities, and authority to carry out defined tasks. Organizations are open systems in that they affect and are affected by the environment beyond their boundaries. Organizational studies is "the examination of how individuals construct organizational structures, processes, and practices and how these, in turn, shape social relations and create institutions that ultimately influence people", organizational studies comprise different areas that deal with the different aspects of the organizations, many of the approaches are functionalist but critical research also provide alternative frame for understanding in the field. It is an effort towards understanding the organization, its policies, structure and methodology adopted. It gives us brief description of the overall functioning of the company or organization. It helps a management student to acquire knowledge and skills require making a major contribution to the challenges of industrial and commercial management. The main purpose behind the study is to understand the overall performance of the organization, which includes its function and processes of various departments and their inter-dependence and other organization and understand their basic functions, their purpose, achievements, competitors and the mission and vision of the company and their progress towards that. It helps to develop students with knowledge of business managements who will be able to handle successfully the complexity and uncertainty of the contemporary business environment. •The study encompasses the systematic and careful application of knowledge about how people perform within organizations.
  • 2.
    •To understand theworking environment of the organization. The study is limited to EICL, TVM. English Indian Clays Ltd, established in 1966, operates China Clay mines in the southern most of India, in lush green Kerala. The company’s clay mining and refining operations center on Trivandrum where the processing plant produces several grades of refined Kaolin (clays) to cater to the paper, paint, rubber, plastic, fiber glass, cement and ultra-marine industries. It concentrates on the functioning of different departments in the organization. The study focuses on the organizational structure of EICL. It is purely based on the information obtained from the departmental heads of the organization. •To understand the structure and functioning of the organization. •To understand the delegation of authority and responsibility. •To understand the various policies and programs of the organization. 2 1.2. INDUSTRY PROFILE The early history of the industry is, as would be expected, very much concerned with the discovery and production of China clays for use in ceramics. The story starts thousands of years ago and thousands miles away. China clay, the pure white porcelain used by the Chinese, was discovered many thousands of years ago and has always been a much prized material. Despite many attempts to find its sources elsewhere, it reminded elusive until a few deposits were found in some parts of Europe and in America early in the eighteenth century. When China clays or kaolin was discovered in England, it was realized that it was of a much finer quality than found elsewhere in Europe. A Quaker apothecary-cum-potter, William Cook worthy made the discovery in Cornwall in 1746. He experimented with various samples and in 1768 he took out a patent to use the material, soon producing items at his Plymouth Porcelain Factory. Until that time, English pottery had consisted of coarse earthenware and stoneware ceramics and had suffered considerable competition from elsewhere. As more potteries made use of porcelain, so the demand grew and by the early nineteenth century, the kaolin industry had become highly successful, with many of the potters owing right
  • 3.
    to mine thematerial for themselves. In addition by the middle of the nineteenth century, China clay was increasingly being used as a raw material by the developing paper industry. Early in the twentieth century, the industry was made up of some seventy or so individual producers, each competing on price with little regard for marketing or standards. There was almost no capital investment or product development and over production was great, wages were low and working conditions were poor. By 1910, paper had completely overtaken ceramics has become the prime user of China clay. Over 75% of output was exported, with North America and Europe being major markets. The China clay industry in Cornwall and Devon held a virtual monopoly on the supply of that mineral to the world market. Just after the First World War, the three leading producers joined forces-forming English China Clays Limited in 1919, placing almost 50% of the industry’s capacity under one banner. 3 1.2.1 FORMATION OF CHINA CLAY China clay or kaolin occurs in the deposits in the form of china clay rock, a mixture of up to 15 percent China clay and up to 10 percent mica and the remainder being quartz. One of the purest of the clays, composed chiefly of the mineral kaolinite, usually formed when granite is changed by hydrothermal metamorphism. Usage of the terms China clay and kaolin is not well defined; sometimes they are used synonymously for a group of similar clays and sometimes kaolin refers to those obtained in the United States and China clay to those that are imported. In some parts of South West, the feldspar in the granite is higher in its soda content than its potash content and these places are these places are where China clay is found. It came into being through a complex sequence of events. While the molten rock was still cooling, it was attacked successively by steam, boron, fluorine and tin vapor, these acting on the alkali content of the feldspar and converting it into China clay. Kaolin’s whiteness, opaqueness, large internal surface area and non-abrasiveness make it an ideal filler material for paper production. As a coating agent in paper, it provides a smooth, opaque surface with good printability and ink retention. Although about 80% of all kaolin production is used production is used in paper, other uses include fillers for rubber, plastic, paint and adhesives as well as in ceramics such as porcelain and refractory products.
  • 4.
    4 Chemical Formula:Al2O3, 2SiO2, 2H2O. 1.2.1.1 Physical Properties Sp. Gravity : 26 Bulk Density : 0.821 Oil Absorption Value : 25-35 PH of 10% Solution : 7-8 Water Soluble Salts : Not more than 2% Moisture and Volatile Matter : Not more than 1% Refractive Index : 1.5 Loss on ignition % : 13-15 1.2.1.2 Chemical Composition Al2O3 : 32.9% SiO2 : 42.3% Fe2O3 : 0.6% MgO : 1.6% Na2O : 0.6% K2O : 3.0% 1.2.2 USES OF CLAY Paper, kaolin performs two quite separate functions in paper making. As a filler or loading, it is incorporated within the body of the paper, both reducing its overall cost and improving its printing properties. It is also a coating pigment, enhancing the surface properties of the paper, such as brightness, smoothness and gloss, thus allowing the accurate reproduction of color printing.
  • 5.
    Ceramics, Kaolin wasoriginally used in the manufacture of white ware ceramics. The amount of kaolin used for this purpose is now greatly exceeded by that used in the paper industry. The ceramic and refractory industries remain a major market, accounting for nearly one million tons of kaolin in Western Europe. The major markets for English kaolin in the white ware ceramic industry are tableware, vitreous-China sanitary, wall tiles (in the UK), electrical porcelain and glazes. In addition, kaolin and calcined clay are used for refractory applications. 5 1.2.3APPLICATIONS  Paint applications: Water based decorative paints: gloss; semi-gloss and silk; exterior matt-smooth and textured; interior matt; primers.  Solvent based decorative paints: Gloss; semi-gloss and eggshell; matt; undercoats; primers. Protective and OEM coatings: metal primers; furniture lacquers; domestic appliance finishes; electrophoresis coatings; coil coatings; traffic marking; printing inks.  Rubber applications: Kaolin is incorporated into both natural and synthetic rubber compounds and is the rubber industry’s most widely used non-black filler with reinforcing properties.  Cable insulations: Cable sheath; hose; extrusions; belting; footwear; pharmaceutical; seals; general moldings; plant lining; domestic moldings; latex; tyres/inner tubes.  Plastic applications: Kaolin has many uses as a filler in plastics.  Specialty films: PE master batch; PE cables; PE film; PVC cables; PVC extrusions; PVC plastisols; PP moldings; polyamide moldings; PBT/PET moldings; unsaturated polyester; urea formaldehyde; phenol formaldehyde.  Metakaolin: For the building and construction industry. A high quality pozzolanic material, blended with Portland cement to improve the durability of concrete and mortars.  White cement: In the production of white cement, iron is a deleterious component which can be avoided by using kaolin, an alumino silicate with very low iron content.  Glass fiber: The raw material for introducing alumina to glass compositions for glass fiber manufacture is kaolin.  Agricultural industries: The caking or setting of granular fertilizer prills is a serious problem since the caked mass must be broken down into its individual particles before it
  • 6.
    can once againbecome free-flowing product. Kaolin, some of which is amine-coated, acts a non-stick coating to the fertilizer prill. As color is of no significance, cheaper grades can be used.  Other industries: Pharmaceutical applications; quality leather; textiles; inks, dyes, adhesives, crayons and pencils; toothpastes and cosmetic applications; chemical industry. 6 1.2.3.1 Into the future Some of the uses listed below are already common while others are innovative and in the development stage. 1. Plastic film, Video and audio tapes, where clays are used as anti-blocking agents. 2. Laundry products, Washing powders and detergents. 3. Decorative concrete, Mortars and renders. 4. Mark resistant polypropylene for automotive use Thermoset moldings for baths, shower trays. 5. Light weight concrete Water treatment systems. 6. Biotechnology, Ability of lightweight high strength ceramic materials to support micro-organisms. 1.2.4 MARKET DEMAND Market demand sometimes impacts the kaolin industry adversely. For example, the majority of paper manufacturers use high speed blade coaters. The efficiency and throughput rates of these machines should be improved because manufacturers are constantly seeking to improve operating speeds. This places a demand on the kaolin industry to provide kaolin products with rheological properties compatible with higher machine speeds. Rheology can only be improved by blending ores, which has its economic and inherent limitations. Controlling rheological properties by blending crude ores or finished products is costly because it requires additional systems and labor. In addition, the producer must operate and maintain more than one time.
  • 7.
    7 1.2.4.1 ProducerTrends Businesses that sell onto highly competitive markets, where profits are constantly squeezed, do not generally produce technological innovations although still suffering from low margins and thin profits, kaolin producers have been innovative, responding to market demands with high brightness products. They have developed technologies for the production of affordably priced high quality products and are taking long term optimistic view of the market place. The kaolin industry will continue to work in partnership with paper industry in identifying new products needs and developing new products to fill these needs. 1.2.4.2 Kaolin in India In India, the production of kaolin is about 2, 00,000 metric tons. India is a major producer of kaolin in Asia. India is not a good customer of kaolin. The kaolin import to India is less compared to other Asian countries. EICL Limited, a Company incorporated in India, was part of the erstwhile Thapar Group. The Company was incorporated in 1963 in technical & financial collaboration with English China Clays Ltd., U.K, the pioneer and the then world leader in Kaolin processing. This collaboration with ECC ceased in the year 1992. EICL has two key Divisions, viz., Clay & Starch Divisions. The Clay Division, having three manufacturing locations in Kerala, specializes in mining and processing of high end kaolin. Both the divisions of EICLTVM have grown to be market leaders in their respective fields. This growth been chiefly driven by prudent investment in world class R&W facilitates for research in kaolin and starches enabling their businesses to be specialized solution provides for various application spanning diverse industries. Most domestic clay is mined by open pit method using various types of equipment including draglines power shovels, front and loaders, backhoes, scraper loaders and shale planers. In addition, some kaolin is extracted by hydraulic mining and located in Pennsylvania, Ohio and West Virginia, whether the clays are associated with coal deposits. A higher percentage of fire clay is mined clays, because the higher quality fire clay is mined underground than other clays, because the higher quality fire clay deposits are found at depth that make open pit mining less profitable.
  • 8.
    The early historyof the industry is, as would be expected very much concerned with the discovery and production of China clays for use in deposits in the form of China clay rocks, a mixture of up to 15 percent China clay and up to 10 percentage mica and the remainder being quartz. One of the purest of the clays composed chiefly of the mineral “kaolin” usually formed when granite is changed by hydrothermal metamorphism. Usage of the terms China clay and kaolin is not well defined. The history of China clay industry in 3 heads International scenario, National scenario and State scenario. 8 1.2.5 INTERNATIONAL SCENARIO The early history of the industry is, as would be expected, very much concerned with the discovery and production of China clays for use in ceramics. The story starts thousands of years ago and thousands of miles away. China, the pure white porcelain used by the Chinese, was discovered many thousands of years ago and has always been a much priced material. Despite many attempts to find sources elsewhere, it remind elusive until a few deposits were found in some parts of Europe and America early in the eighteenth century. The search to find deposits in England was increased. When China clay or kaolin was discovered in England, it was realized that it was of much fines quality than found elsewhere in Europe. A Quaker apothecary cum potter William Cook Worthy made the discovery in Cornwall 1746. He experimented with various samples and in 1768 he took out a patent to use the material, soon producing items at his Plymouth porcelain factory. Until that time English pottery has consisted of coarse earthenware and had suffered considerable completion from elsewhere. As more potteries made use of proclaim so the demand grew and by the early nineteenth century the kaolin industry had become highly successful with many of the potters owning rights to mine the material of them. In addition, by the middle of the nineteenth century, China clay was increasingly being used as a raw material by the developing paper industry. Early in the twentieth century the industry was made up of some seventy or so individual procedures, each competing on price with little regard for marketing or standards. There was almost no capital investment or product development and over production was great, wages were low and working conditions were poor.
  • 9.
    Deposit this by1910, production was approaching a million tons a year and paper had completely overtaken ceramics as the prime user of China clay. Over 75 percentage of output was exported, with North America and Europe being major markets. The China clay industry in Cornwall and Devon held a virtual monopoly on the supply of that mineral to the world market. Just after the First World War, the three leading procedures joined forces forming English China Clays Limited in 1919, placing almost 50 percent the industry’s capacity under one banner. 9 1.2.6 NATIONAL SCENARIO The ceramics industry in India came into existence about a century ago and has matured overtime to form an industrial bare from traditional pottery making the industry has evolved to find its place in the market for sophisticated insulators, electronic and electrical items. Over the years, the industry has been modernizing through new innovations in product profile, quality and design to emerge as a modern, world class industry ready to take on global competition. The Indian Ceramic Industry ranks at 8th position in the world and products around 2.5 percent of global output. The industry provides employment to 550,000 people, of whom 50,000 are directly employed. Gujarat accounts for around 70 percent of total ceramic production. The ceramic products 60th in organized as well unorganized sector. The share of organized sector in total production in around 55 percent. The organized sector is characterized by the existence of a few large players. Small and medium enterprises (SMEs) account for more than 50 percent of total market in India, offering a wide range of articles including crockery, art ware, sanitary ware, ceramic tiles and refractory and stone ware pipes among others. Most of the players are grouped together in clusters. Over the last two decades, the technical ceramics segment has recorded an impressive growth propelled by the demand for high alumina ceramics, cutting tools and structural ceramics industry has emerged as a major manufacturer and supplier in the global market. During 2008, India was the 24th largest ceramic trading nation in the world and accounted for a share of around 0.9 percent in total ceramics trade increased from US & 738million at a CAGR of 22.2 percent. The increase in trade was led by rise in imports, which increased, from US & 523.8 million in 2001 to US & 523.8 million in 2008 at a CAGR of 30.9%. India’s ceramics exports on the other hand increased at a CAGR of 12.8% from US & 83.3 million to US &214.5 million.
  • 10.
    China was India’smain sources of 008 with imports ceramics imports, during 2008 with imports worth US & 50.7 million and US & 22.5 million respectively. India’s top five import sources together accounted for 82% of India’s total ceramics imports during 2008. China alone accounted for 60.7% of India’s ceramic imports. UAE, Saudi Arabia and Malaysia were the major destination for India’s ceramics export destinations together accounted for 30% of Indian total ceramics exports. 10 1.2.7 STATE SCENARIO The state is plenteous in China clay kaolin which forms an important raw material in the production of porcelain items such as crockery and glazed tiles. It is the finest variety of the kaolin found in the entire country and is fundamental in the high tension insulators and sanitary ware producing units. About million tons of such fine China clay are to be found in the state. Another variety of clay is found in Kerala and is useful albeit of an inferior raw material in the production of tiles and bricks. Graphite, an allotrope of carbon which is used in the manufacture of the lead used in the pencils also occurs freely in the state. The silica and quartz deposits wealth of the state is a composition of 79 tons of lime stone, 11 million tons of bauxite, 35 million tons of illuminate, 3 million tons of retiles, 1 million tons of monazite and 0.7 million tons of borophite. The bounties of the state mineral wealth need to be exploited and put to proper use. The industrial potential of this mineral treasure has not been reined in yet. 1.3 COMPANY PROFILE English Indian Clay Ltd, (EICL)Thiruvananthapuram (TVM) was incorporated on 18th November 1963 and operates in two business divisions namely clay and starch. EICLTVM is an ISO 9001-2000 company supported by a strong research and development setup.EICL was established by Maharaja of Travancore along with Mr. M. N. Ramakrishna Iyer in collaboration with English China Clay (ECC), UK who provided the machinery and expertise. The first plant commissioned was the Rotary drier Plant with a capacity of 15000TPA. The company has a registered office at TC-94/4, Veli, TVM, Pin code -695021. EICL, is engaged in the business of clay mining and refining and manufacturing of starch and allied products. EICL has two key business segments namely Clay business and starch business, with strong R&D setup at all its three manufacturing locations. The collaboration with ECC ceased in
  • 11.
    the year 1992.EICL has been actively engaged in manufacturing and processing of China Clay of different grades for use as a coating agent and a filling agent. The company has its clay manufacturing units at Veli, Thonnakal and Kollam located in Kerala. The installed capacity of the plants was 36, 000 MT per annum initially and it has since been increased to 2, 13, 600 MT per annum as of date. The Starch business has two manufacturing divisions at Yamuna Nagar in Haryana and Pondicherry. The starch division at Yamuna Nagar can be trace its origin back to 1937. EICLTVM manufactures and processes China clay of different grades for use as a coating agent and filling agent. The installed capacity of the plants was 360000 MT per annum initially and it has since been increased to 213600 MT per annum of date with approximately70% of domestic market share. The Starch Division has two manufacturing units, one located at Yamuna Nagar, Haryana, manufacturing Starch and its derivatives, and the other located at Shimoga exclusively specializing in the manufacture of value added Modified Starches for various Industrial applications. The divisions have the distinction of being the lonely starch company in India to have acquired ISO-9002 certification and DSIR recognized R&D Centre, which is recognized by the Department of Science and Technology, Govt. of India. EICL has been successful in maintaining strict quality control and consistent conformity to International standards. Current starch producing capacity of the company is 101040 MT per annum. EICLTVM is a market leader in modified textile starch and a significant player in traditional starch with suitable growth rate. The Starch Division was started under the name of Bharat Starch Industries in the year 1937. It was subsequently taken over by EICL Limited in the year 2002. Both the Divisions of EICL have grown to be market leaders in their respective fields. This growth has been chiefly driven by prudent investment in world class R&D facilities for research in Kaolin and Starches, enabling these Businesses to be specialized solution providers for various applications spanning diverse Industries. EICLTVM is promoted by the prestigious BM Thapar group and Mr. Karan Thapar is the chairman of the company. The group is one of the big industrial houses of India having successfully managed large companies in diversified industries. The other companies under the control of Mr. Karan Thapar are Graver Cotton Ltd and Premium Energy and Transmission Ltd. 11
  • 12.
    12 1.3.1 COMPANYHISTORY EICL was established in 1963. The main objective of the company is Mining of China clay and manufacturing of processed China clay paper, textiles, rubber, plastics, ceramics, insecticides etc. In 1970, Thapar group took over the company. The company went in for automation during second half of 1980’s to improve productivity and by the end of 1985, it began to achieve a steady profit. By 1990 a second plant was commissioned in Pondicherry, a spray drier plant with a capacity of about 20000TPA and commenced leasing activities. In 1994, EICL was awarded ISO 9002 certification for quality assurance in production. In 1995, 3rd plant, the calciner plant was commissioned by EICL with a capacity of 20000TPA. It produces calcined clay which is another variety of China clay. In 2003, the company commissioned a 20000TPA calciner plant at Thonnakkal as a part of its continuous expansion. In 1994, shares of EICL were listed on the Bombay Stock Exchange. In 2002, EICL was merged with Bharat Starch Industries Ltd. In 2007, EICL acquires clay reserves and manufacturing assets of clays Pvt. Limited at Kollam. This becomes the third manufacturing location of clay business. In 2008, two MW co-gen plant was commissioned at Yamuna Nagar to reduce the cost of stream and power significantly. 1963 EICL incorporated on 18.11.1963. 1964 Commerical manufacturing started for Hydrous Clay at Veli, Kerala. 1992 Stake of English China Clays Ltd., UK (now merged with IMERYS PTE Ltd- France) in EICL bought by Thapars. 1993 Mr Karan Thapar appointed as Chairman cum Managing Director of the Company (CMD). 1994 Shares of EICL listed on the Bombay Stock Exchange 1994 EICL commissions a Speciality Starch Plant at Puducherry. 2002 Merger of Bharat Starch with EICL. 2003 Capacity expansion in calcined clay at a greenfield location (Thonnakkal, Kerala) by commissioning of a R&D project for the manufacture of 25000 MTA of Calcined clay.
  • 13.
    2005 Capacity expansionin Hydrous Clay at Thonnakkal, Kerala. 2007 EICL acquires clay reserves and manufacturing assets of Wolkem Clays Pvt Limited at Kollam (Kerala). This becomes the third manufacturing location for Clay Business. 2008 2 MW Co-gen plant commissioned at Yamuna Nagar to reduce the cost of steam 13 & power significantly. 2008 De-merger of the Investment Division of EICL to Bharat Starch Products Ltd. 2008 Capacity expansion in Calcined clay at Thonnakkal, Kerala. 1.3.2 VISION OF EICL “To be a leader in processed China market in Asia and to be an employer of choice fostering a culture that values dedication, respect and continuous improvement”. 1.3.3 MISSION OF EICL “To provide consistently high quality products and material to our customers in a sale, timely and efficient manner, at lowest possible cost and to grow with them and ensure the growth and development of employees of the company in order to achieve the objective of the organization and the caver goals of the employees”. 1.3.4 QUALITY POLICY OF EICL EICL. TVM is committed to processing and supply of value added Hydrous and claimed clay, meeting customer requirement of quality, delivery and application support through continual improvement of the effectiveness of its quality management system. 1.3.5 ENVIRONMENTAL POLICY EICLTVM is committed to meet or exceed relevant environment regulations and other environment related requirement through the continual improvement of the environmental management system and the prevention of pollution with systematic review of environment objectives and target.
  • 14.
    14 1.3.6 BUSINESSOBJECTIVES To adhere to, and deliver, the following objectives in the business of A) Mining, Refining & Processing of China Clay. B) Starch, Modified Starch and related products.  Conduct business affairs ethically.  Produce high-quality products at competitive prices for Industrial Application, with adequate care of Environment.  To grow profitably and responsibly and create value for all the Shareholders & Stake holders alike.  Continually improve products & processes through judicious and effective use of R&D. 1.3.7 PHILOSOPHY EICL’s philosophy is to enhance overall long term value of its shareholders, customers, lenders and employees. We strongly believe that our strength lies in managing our business in a professional manner, and in adopting transparency & responsibility in all our operations. We work towards developing a professional, knowledge based, and system driven work culture. 1.3.8 VALUES  To develop a professional, knowledge based, system driven work culture.  Respect for ethical integrity, environmental protection, and safety.  Believe in people and system driven performance.  “Thinking Organization” with pro-active action.  Team performance is more important than individual performance.  Customer satisfaction.  Quality and Cost conscious. 1.3.9 CORPORATE GOVERNANCE The company has compiled with the code on corporate governance as prescribed by the Securities Exchange Board of India and had taken all necessary steps to ensure that the guidelines prescribed by SEBI in this regard are fully compiled with.
  • 15.
    15 1.3.10 SOCIALRESPONSIBILITY The company continued to pursue its agenda on social responsibility during this year. Water provided round the year to the neighboring villages around the Thonakkal Mines through pipeline and through water tank. A pioneering rain water harvesting scheme spread over 80 acres of land was successfully implemented at Thonakkal Mines and the water stored in the reservoir is stored with the neighboring villages. This is the largest commissioned rain water harvesting scheme in Kerala. 1.3.11CORPORATE PROFILE Chairman : Mr. Karan Thapar Directors : Mr. Praveen Sachdev : Mr. T. Balakrishnan : Mr. D Kohli : Ms. P S Saini : Mr. Rahul Gupta : Mr. S K Toshniwal : Mr. S N Dua : Mr. S Padmakumar : Mr. Vijay Kishore Sharma : Mr. J. K Jain : Mr. Vijay Raj Managing Director : Dr. VenkateshPadmanabhan Vice President : Mr. S.K. Jain Auditors : Mr. Walker Chandiok& Co Bankers : ICICI Bank Ltd : UTI Bank Ltd : Oriented Bank of Commerce : State Bank of India : State Bank of Indore : Indusind Bank
  • 16.
    Shares Listing at: Mumbai Stock Exchange Revenue : 79.3977(USD in Millions) Market Capital : 2370.51401295(Rs. in Millions) Corporate Office : Global Business Park, 801-803, Tower-B, 16 8th floor, Mehrauli, Gurgaon (Haryana) Corporate Address : TC 79/4, Veli, : Thiruvananthapuram-695021, Kerala. Head Office : N 75, Connaught Circus, : New Delhi-11. Works : Thiruvananthapuram (Kerala) Financials : Total Income Rs. 4635.678257 Million (year ending March 2014) : Net Profit Rs. 160.991516 Million (Year ending March 2014) Business Operation : Miscellaneous 1.3.12 WORKING PATTERN OF THE COMPANY It is a 24 hour working company. The working time is divided into three shifts. Shifts Timing A 6 am- 2 pm B 2 pm- 10 pm C 10 pm- 6 am Table 1: Working Hours
  • 17.
    17 There arethree grades of employees. They are  Workers  Staff  Officers The workers are on a long term settlement of four years with the company. The company and employees come into agreement about salary, welfare activities and incentives for four years. The percentage of change in salary for four years will be mentioned in the agreement. Thus there will be less conflict between the employees and the company. 1.75% of monthly turnover is also distributed to employees as incentives. Bonus is given to employees according to bonus act. It is fixed for four years. General shift is from 9 am to 5 pm. For plant officers and staff, the timing is from 8 am to 5 pm. For office workers in the night, every day a duty officer is appointed. 1.3.13 EMPLOYEE PROFILE EICL has 340 employees working in EICL.There are also casual laborers and contract laborers. Category Number Officers 60 Administrative staff 36 Workers 170 Employees 46 Apprentices and trainees 28 Total 340 Table 2: Employee Profile
  • 18.
    TC-79/4, Veli, TVM-695021, Kerala Phone: 0471 741133, 4095111 18 Address for correspondence English Indian Clays Ltd, Email: psaini@eicl.com Website: www.eicl.in 1.3.14 ORGANIZATIONAL STUCTURE Grouping of activities or departmentalization is an essential step in every organization and it helps to design an organization structure. It makes large and complex organization into small flexible groups which are easier to manage. It shows the horizontal differentiation in an organization. Grouping of activities into departments or divisions can be done by grouping tasks into jobs, combining of groups into identifiable segments, on the basis of functions, products, process, territory etc. Department is a workgroup combined together to perform certain functions of similar nature. Departmentalization is done to “Simplify managerial tasks and to maintain control by grouping employees within well-defined areas”. Detailed and well defined policies and procedures which each department has to follow during the different operations have been laid down by the company. At EICL, the departments are classified according to their functions, which follow the principle of grouping activities in accordance with the functions. The functional area consists of 7 major departments, each headed by Senior Managers or Deputy General Manager. The major functional areas include the departments like Human Resource Management, Commercial, Finance & Accounts, Research & Development, Marketing, Production and Quality Control. 1.3.14.1 EICL ORGANIZATION CHART The organization structure of the company is diagrammatically represented by an organization chart. The chart shows the lines of responsibilities between the various departments of EICL.
  • 19.
    Chairman Execut iveDirector Vice President Senior Manager Quality Cont rol Senior Manager Finance Senior Manager Finance Chart 1: EICL Organization Chart 19 Senior Manager Operat ions General Manager Sales and Dist ribut ion General Manager Operat ions Deputy General Manager Commercials Commercial Manager Deputy General Manager Market ing Senior Manager HRA Market ing Manager Deputy General Manager Mines Senior Manager R&D Senior Manager Maintena nce Senior Manager Mines
  • 20.
    20 Level 1-Chairman Chairman controls the overall activity of the organization. He is the reporting officer of the level 2 Managers. He is responsible for solving issues at his level in the most of the situations. Level 2- Managing Director Managing Director is responsible for solving issues at this level in most of the situations. The Managing Director is the Chief Executive of the corporation. He is assisted in the registered office by the heads of various divisions. Level 3- Low level Management Every Departmental Manager is Subordinated by one or more middle levels Managers. Each of these manager will have a deep technical knowledge about the functions of the department. 1.4 PRODUCT PROFILE The company has hydrous and calcined clays for application in paper, paint, rubber, fiber glass and other industries. English Indian Clays Ltd. TVM’s products have been in use in above industries in India, Africa and the Far East. Its products include hydrous and calcined clay. 1.4.1 CLAY EICL’s Clay business is the largest integrated clay facility in Asia, mining and refining high end Calcined and Hydrous Clays. EICL operations are multi location with an installed capacity of 240,000 tons per annum. With the commissioning of its new calciner in 2009, EICL has increased the Calcined Clay capacity to 60,000 tons. EICL products touch and enrich everyday life of people through wide range of applications spanning diverse segments including paint, paper, inks, plastics, fiberglass and catalysts, etc. The corner stone of EICL philosophy is to be a solution provider to customers through value enhancing products and services. Application needs of user industries are incorporated at incubation stage itself through extensive interaction with customers and our application specialists work closely with customers at shop floor integrating its use. EICL believes in building partnerships that are long
  • 21.
    lasting. EICL’s performanceenhancing pigments are classified into No. 1 fine grades and regular grades. The fine grades of Calcined Clays are used as partial substitute for TiO2. The fine Hydrous Clays are used for premium paper coating application, delivering excellent print characteristics and rheology. The regular grades are used as extender pigments and precoats enhancing opacity and whiteness providing the right base to build on. The premium grades are also used by the Cable and Plastic Industries taking care of specific application requirements of volume resistivity and ease of extrusion. 21 1.4.1.1 Application – User industries  Paper & Board  Paint  Printing Inks  Rubber  Cable  Plastic  Glass & Fiber  Printing Inks  Rubber  Cable  Plastic  Glass Fiber  Ultramarine  Concrete  Others 1.4.2 STARCH The Starch business of EICL started out as an agro based Company called “Bharat Starch Industries”. This company was set up in 1937, with production facility located at Yamunanagar (Haryana). It was the first Company in the organized sector to enter into Starch manufacturing. Bharat Starch Industries started initially as a Corn Wet Milling Unit with 80 MT
  • 22.
    per day grindingcapacity, manufacturing Native and Modified products primarily for Food, Paper and Textile Industries. EICL’s Starch business has now grown into 2 manufacturing locations – one at Yamuna Nagar and the other at Shimoga. These two Units manufacture Starches for different applications, with particular focus on value added Speciality Starches. The business today has capacity of 76500 MT per annum (both Maize and Tapioca products). The business maintains leadership position through product innovation & development, and providing application support to customers. The products manufactured cater to the specific requirements of customers, such as:  Wet-end Additives, Surface Sizing and Coating Binders for Paper Industry.  Adhesives for Paper Sack/ Packaging Industry.  Starches for Pharmaceutical Industry.  Syrups for Confectionery, Food & Beverage Industry.  Yarn Sizing, Printing & Finishing for Textile Industry.  Starches for Oil well Drilling Industry 22 1.4.2.1 Products a) Maize Starch Maize Starch is a white or creamy powder having various direct and indirect applications. Our Native Starch is manufactured from selected good quality corn with high brightness and low ash content, which is very desirable in the Food, Pharmaceuticals and Paper Industries. It finds applications in the Food Industry as a thickener and emulsifier in the manufacture of Sauces, Puddings. It is used by the Textile/ Jute Industries in wrap sizing, finishing, back filling and printing. In the Paper Industry Maize Starch is widely used for sizing and increasing the strength. It finds usage as an adhesive in the manufacture of Corrugation Board and Paper Boxes. It is even used by the Laundry as a stiffener of clothes after washing. Packing: It is available in 50 kgs HDPE bags with moisture proof HMLDPE inner liner. Storage: The product should be stored in ambient conditions, away from damp surfaces.
  • 23.
    23 b) ModifiedStarches A very wide range of Modified Starches are available for numerous applications such as, i. Adhesives ii. Coating Starches iii. Coating Binder Starches iv. Wet end Starches v. Spray Starches vi. Pharma Starches vii. Food Starches viii. Textile Starches ix. Pregel Starches x. Adhesive Starches xi. Oil Well Drilling Starches They are explained as follows i. Adhesives This product range has applications in Paper Tubes, Core, Cones, Edge Protectors, Corrugation and Pasting Gums segment. All these adhesives provide strong bonding, faster setting time, uniform spread ability, and are ready to use. Marketed under the brand names Addcol, Bondex Y-90, Bondex FD-80 and Bharat Gum. ii. Surface Sizing, Lamination and Coating Starches These Starches have a range of viscosity and fluidity to suit the requirements of paper processing in the application of surface sizing. These contribute to the enhancement of surface properties of finished paper sheet by facilitating smooth application as a surface sizing agent without gel formation. Marketed under the brand names Synthosize-10, Papyrox, Amyloplast-10, Amyloplast SMO and Thitrite-90. iii. Coating Binder Starch This product range finds usage in Coating and Lamination of Paper & Board as well as in the Pharmaceutical and Latex Industries. Marketed under the brand names Amylogum C- 40, Amylogum S-20 and Amylokote.
  • 24.
    24 iv. WetEnd Starch These are Cationic and Amphoteric Starches for Wet End Applications in the processing of paper. These products help to improve surface strength properties, fiber & fillers retention, water clarification, reduction in water pollution and rattling/stiffness. They also contribute in the enhancement of smooth running of high speed machines. Marketed under the brand names Fibreloc T-20, Fibreloc T-25, Fibreloc T-45, Fibreloc T-65, Fibreloc T- 85 andAmylofloc. Various grades of Fibreloc, are modified to different levels according to specific customer requirements/ benefits. v. Spray scratch These Starches were developed as an answer to the problems of the Kraft Paper Industries. Marketed under the brand names Amylospray, Super Bond, Super Spray, and Amylosize. vi. Pharma Starch Pharma grade Maize Starch is a premier product used in various applications in Pharmaceutical industries. It is manufactured from carefully selected grains with controlled feeding to the system maintaining hygienic condition throughout the process to control microbiological load. It has very low bacterial count as compared to Native Starch. Marketed as Maize Starch (IP), Maize Starch (25 kgs) and Amyloflow. vii. Food Starch Food Starches are ideal products to meet the exacting requirements of processed foods. High Viscosity Native Starch, in the uncooked form, is used as filler or bulking material in processed foods. When cooked, it acts as a suitable thickener and texturizer for consumer prepared foods. Marketed under the brand names Aquasol and Aquagel. viii. Textile Starches They are used in textile yarn sizing. These products have a proven track record for sizing application and are also used as the major ingredient of the size recipe. These products impart the required mechanical strength properties to the yarns to ensure hassle free weaving process even in
  • 25.
    high speed airjet looms. These products have GOTS certification from Control Union Certifications, Netherlands. The trade names are TEXOPLAST, CARBOJET and JETSIZE (different grades are available as per the specific customer requirements and types of yarns i.e fine count, coarse count, dyed, etc.). All major corporate mills in India are our customers. 25 ix. Oil Well Drilling Starch These starches are used as viscosifiers in oil well drilling and are exported 100% to the Middle East. These are also one of the key ingredients of a mud chemical system. DRILLING STARCH (DS) and HIGH THERMAL STABLE DRILLING STARCH (HTDS) are used to provide filtration control and rheology stability in all types of waterbase drilling fluids. HTDS is stable upto 135 °C (275 °F) temperature. CARBOXYMETHYL STARCH (CMS) is a non-ionic material especially suited for fluids containing salts or ion sensitive additives. x. Pregel Starch These products are pre-gelatinized starches with suitable modifications and have wide application in Industries for manufacturing Laundry Starch,Mosquito Coil Starch and Coal Briquetting Starch. These products are cold water swell able in nature and form homogenous paste on stirring. The adhesive and binding properties of these products are excellent. xi. Adhesive starch This product is marketed as Aqua paste CP and is used in corrugation box manufacturing for pasting and corrugation. This is a cold water swell able product and its bonding strength is very good. As a result its usage is very suitable for 3 Ply and 5 Ply boards.
  • 26.
    26 The productrange is as given below: Type Grade Industry Very Fine Coating Clays Super coat Paper Fine Coating Clays Hi gloss Paper Normal Coating / Paint Grade Clays BCK Paint/Paper/Printing Ink Coating/Filler Grades KCG Paper/Rubber Fiberglass Grades Fiberlin Fiber glass Very Fine Calcined Clays Himafine Fiber glass/Paper coating/Paint/printer Inks Fine Calcined Clay Himapol Paint/Ready Mix Concrete/PVC Compounding Coarse Calcined Clay Himapol Paint/Ready Mix Concrete/PVC Compounding Cement Grade Calcined Clay Himacem Himablue Ready Mix Concrete Cement/Ultramarine Table 3: Product Grades
  • 27.
    Items Sales (%) Paint 35 Paper 30 Rubber 20 Fiber glass 10 Others 5 Table 4: Industry wise market break up 27 1.4.3 EICL EXPORTS Over the last 10 years, EICL products have established themselves in the international market. With hydrous and calcined clay of quality comparable with the best grades available in the world, EICL products offer distinct techno-commercial advantage in Africa, South East Asia and Middle East markets due to its geographical location. 1.4.4 COMPETITORS In Domestic Market  INDAL, Kolkata  Kerala Ceramics Limited, Kundara
  • 28.
    28  AshsbosaClay and Minerals  Neeleswaram Clay  Cochin Clay, Madurai In International Market  Engel Hard, U.K  Imercis, USA  Huber, Germany 1.4.5 Market EICL enjoys a market for the product that is manufactures. The other companies, which hold a position in the market other than EICL, are smaller in size and turnover, nor do they have adequate technology to match EICL in terms of quality. It has a market share about 60% in the two lakhs tons market. 1.4.5.1 Customers of EICL  Paper industry ITC Ltd –BudraChalo : Andhra Pradesh Ballarpur Industries Ltd : Ballarpur Paper Straws Products : New Delhi Haryana Coated Paper Ltd : Faridabad Rohit Pulp Paper Mills : Gujarat Sreevidhya Paper Mills Ltd : Nasik  Soap and Detergent Hindustan Lever Ltd : Mumbai Colgate Palmolive : Mumbai Godrej Soaps : Mumbai
  • 29.
    29  PaintIndustry Asian Paint India Ltd : Mumbai Jemson A Nicholson India Ltd : Mumbai Berger Paints India Ltd : Kolkata Shalimer Paints : Kolkata Distinct techno-commercial advantage in Africa, South East Asia, Far East and Middle East markets due to its geographical location. EICL exports cover around 12-14 countries with 80% of its exports to UAE. It faces competition from international markets such as USA, Brazil, UK and China. In 2003-2004, export marked a growth of 16.5%. The major parts of Cochin and Tuticorin provide logistic support to all major parts of the world.
  • 30.
    CHAPTER 2 RESEARCHMETHODOLOGY The organization study was done for a period of month and aimed at an industrial exposure and to understand the functioning of the organization in real life. The main intention was to help students to link the corporate management practices with the theories learnt. 30 2.1 OBJECTIVE OF THE STUDY  Primary objective of the study is to learn in detail about the overall functioning of English Indian Clays Ltd.  The secondary objectives are as follows 1. To understand the organization structure. 2. To know about the policies and procedures of the organization, its Vision and Mission. 3. To understand the various departments, their functions and administration levels. 4. To know the various stages of manufacturing processes. 5. To study about the functions of the organization. 6. To interact with the managers of various levels of the organizational hierarchy as well as the workers at work place. 7. To make a SWOT analysis about the organization. 8. To compare and contrast theoretical knowledge with the actual practice. 9. To analyze the financial performance. 10. To know how the theory learned are practically applied in the organization. 2.2 SCOPE OF THE STUDY The organization study is conducted to have practical knowledge about the various functions and activities of an organization. The study done in English Indian Clays Ltd, in their Trivandrum plant helped to attain the aim of study. English Indian Clays Ltd, a well reputed and experienced company in Kerala was one of the best place of study for an MBA student. The company was running with various departments and has vast hierarchies of administration, which is a best example of study for the well understanding of how a management works practically. It
  • 31.
    is easily reachunto the top most as well as the lower most level of the company. So it was found to be truly effective in doing a project work on the organizational study at English Indian Clays Ltd. the study helped to know the activities of various departments in the organization. The importance of each activity in an organization is analyzed. 31 2.3 METHODOLOGY Research is a systematic method of finding a solution to problem. Research methodology refers to the method of gathering data through extensive interviewing and other methods. The data collected were analyzed within the parameter of evolution model to prepare the final report. This report was prepared based on both primary and secondary data collected from the English Indian Clays Limited during the study period. Primary data were collected from direct observation, discussions with the company personnel and by face to face interviews with officials in various departments. Secondary data includes data collected from internet, company annual reports and manuals of various departments.  By collecting information about the company from various instruction manuals and journals provided by the Training Department.  By conducting talks and meetings with various department heads to understand separately the individual functioning of the different departments and their importance.  By visiting the plant as well as other operational areas to observe and experience their activities directly. 2.4 LIMITATIONS OF THE STUDY Since the study is conducted at the Veli center of English Indian Clays Ltd., it contains more information about the office at Veli and lacks detailed information regarding the other centers of the organization. The conclusion and inference are drawn on the basis of data received from personal interviews and it may not be accurate. No set of rules have been followed in collecting the information. More importance is given to understand the organization and not to evaluate it critically. Sampling is not possible in this study. Financial statements are generally based on historical or original cost. The current economic conditions are generally ignored.
  • 32.
    CHAPTER 3 DEPARTMENTALSTUDY 32 3.1 FUNCTIONAL DEPARTMENTS Departmentalization is the process of dividing the work of the organization into departments or either manageable units. Departments are classified on the basis of grouping activities. Functional, product, territorial customer, process, time and numbers are the main patterns of grouping activities. The basic purpose of the departmentalization is:  To make the size of each departmental unit manageable.  To secure the advantages of specialization.  To help the organization to expand and grows.  To facilitate management development.  To delegate responsibility.  To facilitate Administrative Control. Detailed and well defined policies and procedures which each department has to follow during its different operations have been laid down by the company. Under ISO, all the procedures are highly standardized and separate manuals are issued to all departments. This is issued and controlled by various HODs. The efficient and effective functioning of all the departments in an organization is important for the progress of the organization. A good organization structure is determined by the type of communication and coordination existing between various departments in an organization. With the various departments responsibility is delegated to various persons, who help in decision making and makes the functioning of the organization simpler. The functional departments include: 1) Marketing Department 2) Commercial Department 3) Production Department
  • 33.
    4) Research AndDevelopment Department 5) Finance and Accounts Department 6) Quality Control Department 7) Maintenance Department 8) Project Department 9) Human Resource and Administration Department 33 3.1.1 MARKETING DEPARTMENT Marketing is the process of planning and executing the conception, pricing, promotion and distribution of ideas, goods and services to create exchanges that satisfy individual and organizational goals. The main function of marketing is managing relationships in an organization, with outside vendors and the customer. Without marketing there is no customer and without the customer there is no use for the product or service the company is producing. At EICLTVM, the marketing acts as a guide and lead the company’s other departments in developing, producing, fulfilling and servicing products and services for their customers. Communication is vital and the marketing department typically has a better understanding of the market and customer needs. The goals and guidelines set by the marketing department are in line with the vision and mission of the company. The upper management is also involved in and endorses cooperation by all departments in following and implementing the plan and integrating a consistent message into all communication channels. At EICL, there is a system of preparing the Material Complaint Report (MCR). MCR is a report prepared by the marketing department which consists of customer complaints about the product. This will be circulated among all the department which consists of customer complaints about the product is. After detecting the mistake, the complaint will be rectified with immediate effect. English Indian Clays Ltd. TVM goes in for industrial marketing, as its product is used as raw material by other industries such as paint, paper, rubber and ceramics. The company also has its own Exports Divisions in the marketing department. Over the last 10 years, English Indian Clays Ltd. TVM products have established themselves in the international
  • 34.
    market. It exportsproducts to about 18 countries some of which include UAE, Philippines, Mauritius, Oman, Yemen and South Africa. With hydrous and calcined clays of quality comparable with the grades available in the world, English Indian Clays Ltd. TVM products offer distinct techno-commercial advantage in Africa, South East Asia, Far East markets due to its geographical location. 3.1.1.1 MARKETING DEPARTMENT CHART Chart 2: Marketing Department Chart 34 3.1.1.2 FUNCTIONS The functions of marketing department are:  Identify purposive customers.  Conduct market survey and market research.  Source orders and execute them as per delivery schedules agreed upon  Provide application support to customers in coordination with EICL R&D center and QC department. Marketing Manager Assistant Manager Industrial Relations Executives Assistant Manager Sales Officer Logistics Executives
  • 35.
     Attend customercomplaints and take preventive action against recurrence of 35 similar complaints.  Attend and settle customer complaints.  Service the existing customers- servicing involves o Meeting customers schedules on time. o Keeping track of customers stores and purchase department. 3.1.1.3 LOGISTICS SUPPORT The major Indian Arabian Sea port of Cochin is only 220 km our works. Regular connections to all the major ports in the world are available from Cochin. A new port at Tuticorin, managed by Singapore Port Authority has come up in a major way to the East in Bay of Bengal. This port is 200 km from their works and major shipping lines have started calling here. These two ports together ensure minimum lead time for their cargo to be shipped out of India to destinations all over the world. For domestic cargo, EICL offers movement of material by coastal route as well as CONCOR rail in addition to the direct truck option. 3.1.1.4 MARKET RESEARCH Marketing research is the systematic design, collection, analysis and reporting of data and findings relevant to a specific marketing situation facing the company. At EICL, the HOD of the marketing department also maintains a good MIS. It uses internet for collecting information and interacting with customers, etc. The department goes in for product analysis and competition analysis. Product analysis is done to study the recent or proposed production, sales and pricing policies of the companies. 3.1.1.5 AGENTS Agents are appointed by EICL because it is not possible for the company to cater to the needs of all the customers who are situated at various cities of which are far from their branches. After satisfying the conditions, the appointed agent enters into an agreement with the company which is signed both by the agent as well as the Vice President and the marketing manager of the company.
  • 36.
    Agents are appointedas per the recommendations made by the branch offices to the management. Criteria for appointment of an agent are the following: a) An agent should have a business in the potential area or in the particular industry. b) The person to be appointed as the agent should be financially strong. c) The agent should have sufficient technical knowledge to deal with the customer 36 problems. d) The agent should have sufficient market as well as office infrastructure like Fax, Telephone, warehouse etc. e) The person appointed as agent should have good contacts in the industry. 3.1.1.6 ELEMENTS OF MARKETING MIX 1) Product Marketing development ensures that the product is of the same grade as specified by the customers and meets the quality standards. Currently 35 grades of clay are available, each with 2 main specification brightness and fitness. The right quality clay should contain 78-88% brightness and fitness content from 60-10%. 2) Price The prices are based on pricing policies taken by the company based on the market conditions. The pricing decisions are taken by the marketing department after studying the market conditions and also comparing the competitor’s price. 3) Promotion It deals with advertising and sales promotion for the product. Since the company goes for Industrial marketing department concentrates on direct marketing as a means of promotion which enjoys the advantage of two way communication. EICL has marketing offices in Mumbai and Delhi and has marketing agents in Mauritius, South Africa, GCC, Sri Lanka, Indonesia, Jordan and New Zealand.
  • 37.
    37 4) Packaging Packaging is done in laminated High Density Poly Ethylene (HPDE) bags. EICL products are generally packed in 50 kg or 1000 kg (Jumbo bags). They are also packed in 25 kg bags as per the requirements of the customers. The 75 kg bags are used to pack the product in the form of lumps. 5) Place In this clay industry the place is not that much important. The production plant is setup in TVM and Thonakkal. 3.1.1.7 INDUSTRIAL MARKETING Over the last 10 years, EICL products have established themselves in the international market. With hydrous and Calcined Clay of quality comparable with the best grades available in the world, EICL products offer distinct techno-commercial advantage in Africa, South East Asia, and Far East and Middle East markets due to its geographical location. The location is selected based on auction freight advantage countries. They will have agents to do the marketing part. These agents will have regular touch with the customers asking them about the quality of the product. The main products in international marketing are Paint, rubber, insulators, ready mix concrete, rubber, etc. 3.1.1.8 LIST OF MAJOR CUSTOMERS Clay being the major raw material for various products EICL has got paper industry, soap and detergent industry, paint industry, ceramic, rubber and fiber industry. The major customers of EICL include  Paper Industry ITC Ltd –BudraChalo : Andhra Pradesh Ballarpur Industries Ltd : Ballarpur Paper Straws Products : New Delhi Haryana Coated Paper Ltd : Faridabad Rohit Pulp Paper Mills : Gujarat Sreevidhya Paper Mills Ltd : Nasik
  • 38.
    38  Soapand Detergent Industry Hindustan Lever Ltd : Mumbai Colgate Palmolive : Mumbai Godrej Soaps : Mumbai  Paint Industry Asian Paint India Ltd : Mumbai Jemson A Nicholson India Ltd : Mumbai Berger Paints India Ltd : Kolkata Shalimer Paints : Kolkata  Ceramics Industry Spartex Ceramics India Ltd : Chennai Naices India Ltd : Pondicherry Surya Pottery Ltd : Himachal Pradesh Eagle Potter Private Ltd : Gaizabad Diamond Pottery Private Ltd : Bahduge  Rubber Industry MRF Ltd : Chennai Paragon Rubber Industries : Kottyam Bata India Ltd : Banglore  Fiber Industry FCB Ltd : Thana UP-TiywaGlan Ltd : New Delhi
  • 39.
    39 3.1.1.9 COMPETITORS EICL, being the largest producer of China Clays in India, has a very few competitors. The monthly production of EICL (about 1200 tons) is higher than the annual production of same of the companies in the same sector. Hence competitors are not a threat to EICL. Some of its competitors are  Kerala Ceramics, Kollam  20 microns  Wolken 3.1.1.10 FUTURE PLANS Marketing department strives to move proactively to anticipate and meet the product and service needs of the market. This includes providing value added products, enhanced capacity of existing range etc. Marketing department of EICL helps to market its products by knowing market changes, meeting the requirements of customers, knowing the competition in the market and taking steps to counter this competition. At EICL, the idea that marketing is a team effort is constantly reinforced among employees. The marketing department in EICL studies the market and the customers, determines the best way to reach those customers, and works with the rest of the company to help determine the new product needs of the market and represent the company in a consistent voice. 3.1.2 COMMERCIAL DEPARTMENT The commercial department in EICL is responsible for the procurement of raw materials, vendor development and procurement of raw materials, chemicals, spares and packing materials, vendor development and procurement of imported materials. The department consists of stores sections. 3.1.2.1 MISSION The mission is to procure material of required quantity at most competitive prices for uninterrupted production and maintenance of the plant with least possible tie-up in inventories and with constant endeavor to make it economical.
  • 40.
    3.1.2.2 COMMERCIAL DEPARTMENTCHART DGM Commercial Chart 3: Commercial Department Chart Senior Manager Commercial is responsible for giving the approval for purchase of materials, assessing, rating and finalization of vendor, setting disputes pertaining to terms of contract and purchase order. Any incidents regarding project are taken care of by the Assistant Manager-Purchases. Vendor development vests with him. Assistant Manager (Stores) controls the functions performed in the stores section. The executive (commercial) is responsible for verification of indents, sending inquiries, obtaining quotations, preparation of comparative statements, renewal of for licenses, clearing materials, preparation of transport documents and follow up with the vendor. The executive (stores) is responsible for receipt of materials, preparation of records for sending out and receipt of outward materials and lay down procedures for calibration of balance used for measurements related to store activities. 40 Senior Manager Commercial Executive Purchase JR executive Supervisior JR Assitant Executive Stores JR Executive Senior Assitant JR Assistant Store Attenders
  • 41.
    The supervisor inpurchase section is responsible for verification of indents, sending inquiries, obtaining quotations, preparation of comparative statements and obtaining approval of purchase orders. Senior assistant (stores) assists the Executive (stores) in his job and store attenders issue the stored items to the user departments as advised to them. 41 3.1.2.3 ACTIVITIES  Review of stock materials indents.  Selection of materials source, obtaining offers, negotiation, terms of purchase, ordering, follow up, receipt, payment, vendor rating and evaluation, approved suppliers list and new source development.  Market Intelligence: continuous interaction with market and collecting data on costs, demand and product substitution.  Receipt of goods, inspection and their approval.  Proper storage and materials accounting and reconciliation, safety and security, easy accessibility and identification of the location.  Issue of materials to the user department.  Compliance with statutory and audit formalities.  Clearance of incoming materials.  Obtaining and renewal of licenses.  Systematic storage of scrap and periodical disposal.  Physical stock verification and identification of surplus item, its disposal and perpetual inventory system.  Divisions will all departments, effective and timely communication with all concerned.  Transportation of materials- fixing transporters for transportation of all materials, rate contract for bulk materials to the user department. 3.1.2.4 VENDOR DEVELOPMENT AND EVALUATION At English Indian Clays Ltd. TVM there are two vendors for transportation, one contractor for excavation and three vendors for the purchasing raw materials, packing materials, machinery spares, machinery, electrical items and other items. It has two steps:
  • 42.
    42 a) Vendorselection b) Vendor rating Vendor can be selected based on interactions with the user to clearly identify the need. Knowledge of all possible sources, frequent visit of sales representatives and summary of discussions with them facilitates vendor selection. Enquiries are sent to selected vendors to know their past experience, financial status and reputation. Vendor is asked to give samples and specifications. Vendor name is registered on approval by Senior Manager – Commercial. Vendor rating is done on the basis of how many times the vendor is able to deliver the materials as per the delivery schedule. The following factors are taken into consideration.  Quality of material delivered on time.  Response time.  Whether the vendor is able to give any technical support. Packing Materials Kamalavel Corporation, Tuticorin Klean Pack, Banglore Multi Packing , Banglore Chemicals Swastik Corporation, Erode, Gulshan Chemicals, Bombay Travancore Cochin Chemicals, Cochin Surya Corporation, Pondicherry Bhagya stores, Thiruvananthapuram Fuel oil Bharat Petroleum Corporation Ltd Hindustan Petroleum Indian Oil Corporation Table 5: List of Vendors
  • 43.
    GM Production SeniorManager Operations Shift In Charge Workers 43 3.1.3PRODUCTION DEPARTMENT The production department is the core of the company which in turn is supported by all the remaining departments. All the departments are interdependent. The Production Department of EICL is mainly concerned with the mining and processing of China clay. EICL produces about 1,50,000 tons of China clay and calcined clay per year which cater to the needs of paper, paint, fiber glass rubber cable, soaps and detergents and plastic industries in the country. The plant capacity is 190,000 metric tons per annum and is the biggest in South East Asia. The mining activity is performed by experts who ensure that the art equipment grinds the ores to the particles, with high-powered machineries ensuring a product that meets highest quality standards conforming to international class. 3.1.3.1 PRODUCTION DEPARTMENT CHART Production Manager Shift In Charge Workers Plant3 Maintenance Manager Mechanical Engineer Mechanical Supervisor Technician Chart 4: Production Department Chart Plant 1 Shift In Charge Workers Plant2 Electrical Engineer Electrical Supervisor Electrician The production department at English Indian Clays Ltd. TVM is headed by the General Manager (operations) and the senior manager (operations) and the managers (production). It is concerned with the planning, organization and controlling the activities relating to the production functions. The activities carried out by the production department ranges from the mining of raw materials to the packaging of the finished products. The
  • 44.
    company is engagedproducing two types of clays clained clays and hydrous clays from app heat ion in paper paints, rubber, fiberglass and other industries. 44 3.1.3.2 PLANTS The production process takes place in various plants. Plants refer to the buildings used in connections with the manufacturing, processing, packaging, labeling and storage of calcined and hydrous clay. EICL, TVM has 4 plants. First 3 plants are at the Veli unit and the fourth plant is at Thonnakkal. The entire production process takes place in these plants. Plant1 - The product is dried using a rotary drier, which operates at high temperature. Plant 2 - It is a spray drier plant which does direct drying. In plant 2, spray drier called atomizer is used for obtaining products in the granular form. Both the plants are used for producing hydrous clay. Plant 3 - Has been shut down. Plant 4 – At Thonakkal is used for the production of calcined clay. Types of Clay Produced Available Forms Plants Hydrous clay (with water content) Lump, Powder, Spray, Dried 1 and 2 Calcined Clay (without water content) Spray dried, Powder 4 Table 6: Types of clay produced 3.1.3.2.1 Capacity of Plants New calcined clay at Thonakkal has a capacity of 20, 000TPA. Another hydrous clay with a capacity of 3, 00, 000TPA is commissioned in 2004. EICL had completed a spray drier plant at Thonakkal, which has a capacity of 50, 000MT per annum. The total capacity of EICL is 2, 13,600 MT per annum. The company has raised the grinding capacity of Yamuna Nagar plant to 136TPD. It had resulted in increasing the corn wet
  • 45.
    capacity by 10%.The company had also installed additional capacity in Pondicherry to the tune of 1500MT per annum for producing Carbojet, a new specialty for the textile industry. 45 3.1.3.3 PROCESSES The various processes involved in the production of hydrous and calcined clay at EICL are as follows: 1) Mining The raw material is extracted from the bottom portion of the earth using excavators and is transported to the plant, where they are graded on color in a yard. 2) Matrix Analysis It mainly deals with analyzing and granting the clay matrix based on color. Generally the matrix is found in 3 colors- white, grey and pink. White clay indicates clay in the pure form. Grey clay indicates the presence of graphite and pink color indicates the presence of iron (ferric) content. This is done with the help of process control lab which decides the blend of grades that go into the production process according to customer requirements. 3) Matrix Blending The different grades of clay matrix in appropriate proportions as per process control lab to obtain raw materials of desired characteristics according to customer requirements. The process control lab is responsible for deciding the quality of the matrix coming from the mines. This is done with the help of quality control department. It decides the blend of grades that go in to the production process according to the requirements of the customers. This is based on the type of product to be produced on the particular day. It also keeps an eye on the quality of the product during various stages of production.
  • 46.
    46 4) BlungerRequirements Here water is added with the raw material (clay matrix) to form the slurry. The clay matrix in bulk form is fed to the machine called Blunger with addition of water to form the required amount of slurry. 5) Classification It is the process of separating the higher grid from the slurry. Through this process 25 to 30% of sand gets removed. 6) Hydro Cyclone Process This is a two stage process. In the first stage the slurry after classification is passed to 14” hydro cyclone where there is a primary vortex formation by which the residue moves downward to the nozzle and the secondary vortex moves the product upwards and in the second stage it is passed to 3” hydro cyclone where the remaining sand gets removed. The first stage removes the heavier sand particles, and the second stage removes the smaller grit particles. After removing the grit particles and other impurities, the refined product in the form of slurry is stored in storage tanks. 7) Bleaching It is the process of separating the impurities like iron particles by subjecting the refined product to chemical separation. Bleaching agent used is Hydro Sulphite bleaching of clay removes iron impurities and allows clay to be bleached to perfect whiteness. Sodium Hydro Sulphite transforms trivalent iron to bivalent which, on subsequent acid treatment (by adding sulphuric acid which reduces the pH value to 2.5), dissolves and removes iron from the clay. To neutralize the acidic content of the slurry and to prevent from revamping, carbonate and soda ash is added to the slurry and the bleached slurry is
  • 47.
    then collected ina holding tank. Having refined the clay, it is moved on to the final process i.e. drying. 47 8) Drying Drying refers to converting the liquid clay into a solid material by a process known as filtration. The products of filtration normally have a moisture content of about 25%. Passing the clay through a thermal drier further reduces this moisture content. The driers are fired by natural gas and see a product emerging at around 10% moisture. 9) Screening The bleached slurry(containing 12% salts) is subject to screening through which graphite and other foreign materials are screened off then pumped and passed through a filter cloth. 10) Filter Pressing Here a hydraulic filter press is used to drain off the excess water. On passing through the filter cloth, the slurry gets converted to cake from with 65% salts and 35% water. The cake is collected and it is sliced using a cutter. Here on, the drying process varies depending on the plant in which it is carried out. Plant 1 makes use of indirect drying through a rotary drier and plant 2 makes use of direct drying by means of spray drier. The different operations at plant 1 are mentioned below a) Paddle Mixing Operation The sliced clay are mixed with 12% dry powder in paddle mixer which converts the moisture content to 22% and put in the rotary drier. b) Rotary Drying Operation The drier runs on fuel, hot air is passed through it and to this 12% dry powder is added. It turns to lump from containing around 12% moisture. The lumped product is sent to the lump silo from where it is either sent to packaging section or it is sent to attritor mill where the lumps are milled to powder from with 2% moisture and then send to silos for packaging.
  • 48.
    Chart 5: ProductionProcess 48 Mining Transportation Unloading as microheaps as grade Matrix analysis Matrix blending Blunger Operation Classifier Operation 14" Hydrocyclone 3" Hydrocyclone Storage tank Bleaching Operation Bleached Storage Tank Plant1 Plant 2
  • 49.
    The different operationat plant2 is mentioned below: 49 a) KneadingOperation At plant2, the sliced clay cakes (containing 65% salts) are mixed with chemicals (dispersal agent) like accumer or calgon to convert it to slurry form. This process is known as kneading. b) Atomization The slurry is then stored in storage viscosity tank. It is then passed to the spray drier called atomizer with the help of a feed pump where hot air is passed through the slurry which kept in a closed chamber. The product obtained in powder form contains only about 2% moisture, which is then send to silos for packing. c) Packaging The product stored in silos is send to either jumbo ( 1 ton bag) bagging or 50 kg bagging machine and dispatched. The different operations at plant 4 are mentioned below  Calcinations At plant 4, which is a calciner plant where the moisture content from is removed by adding chemicals to get calcined clay. The powdered product from the attrition in the first plant or spray dried powder in the second plant is sent to the calciner where the moisture is removed and then sent to silos for packing. The calcite is for high value. 3.1.3.3 TYPES OF LAYOUT A layout essentially refers to the arranging and grouping of machines which are meant to produce goods. The type of layout followed in EICL is process layout. It involves grouping together of like machines in one department. The process arrangement is signified by the grouping together of like machines based upon their operational characteristics. The advantages of process layout are  Reduced investment on machines as they are general purpose machines.  Greater flexibility in production.
  • 50.
     Better utilizationof men and material.  Greater scope for expansion as the capacities of different lines can be easily increased. 3.1.3.4 VENDOR SELECTION AND RATING Vendor selection is one of the most important processes. The vendor has to supply the raw materials. The selection is done on the basis of following criteria  Capacity of vendors.  Reasonable price.  Reliable supplier.  Responding time.  Quick delivery.  Meet the customer’s requirements.  Considering the reputation of the supplier. 50 Vendor Rating The vendor rating will be done on how the vendor is able to meet the requirements of the customers. The goodwill of the vendor is very important. If all the criteria of a vendor selection is met then that vendor will be in good list. If the vendor is unable to meet the customer requirements then first warning will be give but after the third warning that vendor will be black listed. 3.1.3.5 LOGISTICS The major Indian Arabian Sea Port of Cochin is only 220 km from our works. Regular connections to all the major ports in the world are available from Cochin. A new Port at Tuticorin, managed by Singapore Port Authority has come up in a major way to the East in Bay of Bengal. This Port is 200 km from their works and major shipping lines have started calling here. These two ports together ensure minimum lead time for their cargo to be shipped out of India to destinations all over the world. For domestic cargo, EICL offers movement of material by coastal route as well as CONCOR rail in addition to the direct truck option.
  • 51.
    3.1.4 RESEARCH ANDDEVELOPMENT DEPARTMENT EICLTVM has a well-equipped R&D center that is recognized by the department of Science and Technology. It is started in 1992 with the view to provide technical advice to the customers and to offer technical assistance including testing services to other departments of English Indian Clays Ltd. TVM. Its in-house research and development unit is known for stringent quality control and developing tailor made products for the customer’s requirement. The company has regular samples of various materials taken at various stages of the production process to analyze complete mineralogical and chemical composition by their competent team of Research and Development experts, enabling them to not only recommending right products to the customers but also to develop customized minerals if required. 3.1.4.1 RESEARCH AND DEVELOPMENT DEPARTMENT CHART Senior Manager R&D Assistant Manager Trainees Senior Supervisor Worker Research Chemist Junior Supervisor Chart 6: R&D Department Chart 51 3.1.4.2 FUNCTIONS The department has close relations with the nation draw upon the national laboratories and the research wings of major customers. Hence it is able the expertise of these esteemed
  • 52.
    organizations in bringingout innovative products and finding new applications for existing products. The research and development department supports other departments by providing with them steps in cost reduction and for optimum utilization of resources. The following are the functions performed by the Research and Development 52 Department  Develop new products.  Provides support to other departments.  Provide application support to customers.  Internal testing for each industry.  Generate application data.  Process improvements.  Interaction with external industries and research organizations.  Interaction with research departments of major customers to understand their needs and meet quality requirements. 3.1.4.3 DEVELOPMENT OF NEW PRODUCTS The R&D Department has developed varieties of grades of clays of which the important are the following  Hydrous Clay  Surface Treated Clay  Calcined Clay  Speciality Clay Development of new products is one of the major activities of R&D Department. It is carried out by following steps. 1) Feedback from customers by visiting them directly. 2) Translate it into Product Specification. 3) Identifying Resources. 4) Sample preparation as per the specification. 5) Application test.
  • 53.
    6) Pilot planttrail and Plant trail at customer site. 7) Testing and application (sample given to customer’s first small sample and the large 53 sample). 3.1.4.4 APPLICATION SUPPORT EICL has well equipped application laboratory in Thiruvananthapuram. This laboratory is under the control of R&D Department. The different kinds of labs available with R&D department are paper, rubber, cement, paint and ceramic industry specialists, supported by most modern equipment, who constantly thrive for offering proactive solutions to the respective industries. The paint lab carries out manufacturing and testing of paint. Some of the qualities analyzed are opacity, glass, smoothness and viscosity. The chemical lab conducts analysis of clay. There is also an instrumentation room which houses world class equipment for testing, some of which includes serigraph, Brookfield viscometer and X-ray diffractometer. The investment in lab is very high as it is fully equipped with the most modern equipment to carry out all types of analytical tests for its customers. 3.1.4.5 AREAS IN WHICH R&D WAS CARRIED OUT  Provided technical support to improve the quality of Specialty Hydrous clays for the paint industry.  Provided technical assistance for identifying and providing suitable blend of raw matrix.  Introduced a cheaper process chemical to reduce the production cost. 3.1.4.6 FUTURE PLANS OF ACTION  Commercialization of Specialty Clays in new industries.  Development of delaminated clay.  Optimization of super gloss quality to replace imported clay in paper coating.  Develop cheaper and suitable process chemicals for reducing the cost of production.  Collaborative research works with major customers to develop cost effective formulations in all areas of application.  Developing new products.
  • 54.
    3.1.5 FINANCE ANDACCOUNTS DEPARTMENT The Finance and Accounts department is responsible for the financial functions and activities of the company and for the administration of company’s fiscal policy. The main activities include budget preparation, monitoring the income and expenditure. MIS reporting, audits, tax administration, updating the shareholders on the financial health of the company, maintaining accounting records, preparation of financial statements, ledger administration etc.. The finance department is a supporting department. Senior Manager is the head of the department and authorized signatory of the unit. He is responsible for the consolidation functions. Executive (Accounts) and Senior Manager are responsible for balance sheet preparation. The Executive Accounts also participate in audits, prepare statements related to MIS reporting and handle taxation matters and accounting. Senior Supervisor and Junior Supervisor are responsible for accounting and returns preparation. The cashier receives and distributes funds, records monetary transactions, issue receipts, balance records, transfer funds and prepares cash receipts. 3.1.5.1 FINANCE AND ACCOUNTS DEPARTMENT CHART Senior Manager Chart 7: Finance and Accounts Department Chart 54 F&A Executive Accountants Senior Supervisor JR Supervisor Assistant Trainee Accounts Officer Senior Assistant F&A JR assistant F&A
  • 55.
    55 3.1.5.2 OBJECTIVES To collect, record, classify, analyze and evaluate various functional data and make reports to provide information to management, government, shareholders and general public. To assist management by making investment analysis, tax planning and working capital management. 3.1.5.3 FUNCTIONS The main activities of the department includes  Budgeting  Financial Accounting  Cash Accounting/ MIS Preparation  Audit Compliance  Computerized Accounting  Statutory reports and tax reports  Cash flows  Investments  Cost allocation  Internal and External financial reports  Control of expenditure  Administration of taxes  Financial concurrence and advice  General accounting records  Complication of codes, rules and procedures concerning financial transaction and having bearing on their implementation Some of them are explained as follows 1) Budgeting Individual budgets are prepared by the concerned departments and master budget is prepared by the finance department. Budget is normally prepared 3 months in advance and has to be approved by the Chairman.
  • 56.
    56 2) FinancialAccounting EICLTVM has in-house accounting software and has standardized on clipper as their development platform. The database used is FoxPro. Financial Department maintains separate ledgers for the 3 plants in EICLTVM namely manufacturing ledger which includes office expenses and normal administration expenses, spray driver ledger and calciner ledger. A separate ledger is maintained for the R&D department. The total control of all these ledgers rests in the general ledger. 3) Cash Accounting/ MIS Preparation EICL TVM has installed MIS for better operation. It is prepared by the Financial Department. It is prepared on the second of every month. This includes various financial statements like profitability ratio for mines, stores trend, drawing power trend, debtor’s age-wise analysis, cash flow and fund flow statements and ratio analysis. MIS Review: in this process, the management reviews the cost. The management also reviews the sales, variable cost, fixed cost, depreciation and net profits. 4) Audit Compliance Both internal audit and statutory audit is conducted. Internal audit is done once in 6 months by Varma&Varma. Statutory audit is done on a quarterly basis by Mr. Walker Chandiok& Co. the other functions include Statutory Compliance and Fund Management. 5) Payroll The payroll is prepared by the HR department and it has to get approval from the finance department. HR executive, AM- P&A and department head of F&A are responsible for inputs of salary details of payroll system. 6) Working Capital Management The finance required for the day to day running of the organization is obtained from the sales collections. Loans are also taken from financial institutions which help to meet the working capital requirements. Inventory is kept a security for loans. Public deposits are also used as short term source of funds.
  • 57.
    57 3.1.5.4 FINANCIALANALYSIS Analyzing financial statements, is a process of evaluating relationship between component parts of financial statements to obtain a better understanding of firm’s position and performance. Ratio analysis is one of the most used techniques of financial analysis. Financial ratios help to find out a firm’s performance and financial situation. Most ratios can be calculated from information provided by the financial statements. Financial ratios can be used to analyze trends and to compare the firm’s financials to those other firms. For the financial analysis of EICL, data from financial statements such as Balance Sheet, Profit and Loss Account, and Cash Flow Statement of the company are utilized. Ratio analysis is used as a tool for analyzing and interpreting the financial statement of EICL. Its financial performance is studied through the calculation of different financial ratios such as liquidity, profitability, and solvency ratios. Financial ratios can be classified according to the information they provide. Comparative ratio analysis helps to determine a company’s strength and weakness, evaluate its financial position and understand the risks. The following types of ratios are frequently used  Leverage ratios  Liquidity ratios  Activity ratios  Profitability ratios 1) Leverage ratios Financial leverage ratios are used to understand a company’s ability to meet its long term financial obligations. Unlike liquidity ratios that are concerned with short term assets and liabilities, leverage ratios measure the extent to which the firm is using long term debt. EICL uses leverage ratios such as debt-equity ratio and long term debt-equity ratio.  Debt Equity Ratio and Long term Debt Equity Ratio This ratio is determined to ascertain the soundness of the long term financial policies of the company. The ratio indicates the extent to which the firm depends on the outsiders for its existence. A high ratio means less protection for creditors. A low ratio indicates favorable
  • 58.
    situation since thecreditors feel the owner’s fund can help absorb possible losses of income and capital. Debt Equity Ratio = Total Debts/ Total Equity Long term Debt Equity Ratio = Long term Debts/ Equity The leverage ratio for EICL is more than 1 it means a company finances its assets with debts and its growth with debt. This can result in volatile earnings as it can result in additional income expenses. 58 2) Liquidity ratios They are used to determine the company’s ability to meet its short term debts and obligations as they fall due. It includes the current ratio and quick ratio. Generally, the higher the value of the ratio, the larger is the margin of safety that the company possess to cover short term debts.  Current ratio It represents the ratio of current assets to current liabilities. Current ratio is an index of the firm’s financial stability since it shows the working capital which is the amount which the current assets exceed the current liabilities. It is expressed as current assets/ current liabilities. A current ratio of 2:1 is the ideal ratio and is expressed as a safe margin solvency.  Quick ratio This ratio, also termed as acid test ratio, is determined by dividing “quick assets” by “current liabilities”. The ratio may be expressed as quick or liquid assets/ current liabilities. The ideal ratio is 1:1 and is also an indicator of short term solvency of the company. In EICL the current ratio is kept below the standard level and it is clear that available funds are utilized efficiently. 3) Activity ratios The activity ratios indicate the efficiency with which capital employed is rotated in the business. Activity ratio or turnover ratio indicates the number of times the capital has been rotated in the process of doing business.  Fixed assets Turnover Ratio This ratio indicates the extent to which the investments in fixed assets contribute towards sales. It is given by sales/ fixed assets.
  • 59.
    59  WorkingCapital Turnover Ratio This ratio indicates whether or not working capital has been effectively utilized in making sale. Working capital is calculated by deducting current liabilities from current assets. The ratio can be found out by dividing sales by net working capital.  Stock/ Inventory Turnover Ratio It explains whether investment in inventories is within proper limits or not, i.e. it signifies the liquidity of the inventory. The ratio is calculated as (cost of goods)/ (average stock). The average stock or inventory mat be calculated on the basis of the average of inventory at the beginning and at the end of accounting period. A high inventory turnover ratio indicates brisk sales. The ratio is therefore, a measure to discover the possible trouble in the form of overstocking. A low inventory turnover ratio results in blocking of funds in inventory which may ultimately result in heavy losses due to inventory becoming obsolete or deteriorating in quality. 4) Profitability ratios Profitability ratio is an indication of the efficiency with which the operation of the business is carried out. Poor operational performance may indicate poor sales and hence poor profits. A lower profitability may arise due to the lack of control over the expenses. The important profitability ratios are  Gross Profit Ratio (GPR) The ratio expresses relationship between gross profit and sales. It is given by (Gross Profit*100)/(Net Sales). An increase in the gross profit ratio may be due to 1) Increase in the selling price without a corresponding increase in the cost of goods sold. 2) Decrease in the cost of goods sold without a corresponding decrease in the selling price of goods.  Net Profit Ratio(NPR) This ratio establishes the relationship between profit after tax and sales. This ratio I determined by dividing the net income after tax to the net sales for the period. An increase in the ratio over the previous period indicates improvement in the operational efficiency of the business.
  • 60.
    60  Earningsper Share(EPS) It is calculated by dividing the profit available to the equity shareholders by the number of shares issued (Net Profit After Tax)/(No of Equity Shares). The earnings per share help to determine the market price of the equity shares of the company. A comparison of EPS of the company over the years will also help in determining whether the equity share capital is being used effectively or not. It also helps in determining the company’s capacity to pay dividend to its equity shareholders.  Operating Expenses Ratio This ratio is the test of the operational efficiency with which the business is being carried. The operating ratio should be low enough to leave a portion of sales to give a fair return of the investors. A ratio of 85-90% is considered as normal operating ratio in many cases. 3.1.5.5 LIMITATIONS OF FINANCIAL ANALYSIS  A reference point is needed. To be meaningful, most ratios must be compared to historical values of the same firm.  Most ratios by themselves are not highly meaningful. They should be viewed as indicators, with several of them combined to paint a picture of the firm’s situation.  Yearend values may not be representative. Certain amount balances that are used to calculate ratios may increase or decrease at the end of the accounting period because of seasonal factors. Such changes may distort the value of the ratio. Average values should be used when they are available.  Ratios are subject to the limitation of accounting methods. Different accounting choices may result insignificantly different ratio values. 3.1.6 HUMAN RESOURCE AND ADMINISTRATION DEPARTMENT Human Resource and Administration Department act as a link between the employees and the top management. It is involved with the selection and placement of right candidates for right job at all levels in EICL.
  • 61.
    61 3.1.6.1 VISION Human Resource and Administration Departmentis responsible for ensuring the maximum utilization of available human resources and to ensure growth and development of the employees of the company in order to achieve the objectives of the organization and the career goals of the employees. 3.1.6.2 MISSION Human Resource and Administration Department aims at ensuring that all employees in the company are well versed with the job that they are doing with respect of the quality and services and the optimum contribution are made by all employees through rewards for performance by enriching their knowledge and skill and by ensuring proper work environment and welfare amenities. 3.1.6.3 SCOPE Human Resources Development functions include recruitment and selection, placement and induction, performance rating, identification of training needs, training and development programs, welfare measures etc. Administrative functions of P&A department are attendance management, wage and salary administration, PF and ESI scheme administration, security matters and safety management. Personnel department also arrange for promotion, demotion and transfer and job rotation.This department performs both Human Resources Development functions and Administration functions. It works in close contact with all other departments and also coordinates various activities within the organization. It is responsible for ensuring maximum utilization of available human resources and to ensure growth and development of the employees of the company in order to achieve the objectives of the organization and career goals of the employees. The policies and practices of HR department are in line with ISO 9001:2000 and also conform to the provision laid down in various Acts of which include 1. Workmen’s compensation Act 1923 2. Trade unions Act 1926 3. Industrial disputes Act 1946
  • 62.
    4. Factories Act1948 5. Industrial employment standing orders Act 1947 6. Mines Act 1952 7. Employees State Insurance Act 1948 8. Employees Provident Fund Act 1852 3.1.6.4 HUMAN RESOURCE DEPARTMENT CHART GM HR Manager HR Deputy Manager HR Supervisor Deputy GM P&A Assistant Manager P&A JR Executive HR Management Trainee Supervisor Chart 8: Human Resource & Administration Department Chart 62 3.1.6.5 FUNCTIONS The major functions of Human Resource Department include  Human Resource Development Function  Administrative Function 3.1.6.5.1 Human Resource Development Function The main function of Human Resource Development include  Recruitment, selection and placement of employees  Training of employees  Performance appraisal
  • 63.
    63  Promotions  Disciplinary action  Welfare activities 1) Recruitment and selection Each department in need of manpower prepares job specification data for manpower requirements along with approval of VP/ED to HR Department. The job specification data for each department should contain detailed educational qualification and experiences needed for each job. HR head discuss with intended to assess the nature of recruitment like casual, trainee, temporary, permanent etc. and also sanctioned manpower for the department. If the requirement is beyond the sanctioned strength, the department will give a detailed justification note to the HR head with the approval of the appropriate authorities. If it is within the approved strength, the qualification, experience etc. required for the candidate to be assessed by Human Resource and Administration department head in consultation with the concerned department. The company verifies the availability of suitable internal candidates in the company so that the post can be filled through transfer. If the internal candidates are not available, get application form from suitable candidate through reference, advertisement, local media or through manpower consultants. All application received are screened according to their qualification, experience etc. by the concerned department HOD and HOD HR. screened candidates to be called for test and interview. Interview is done by Vice President/ Corporate HR/ Subject Expert. Final interview is done by Executive Director. Workers are interviewed by HOD. Medical examination is done for the selected candidates.The department performs activities like  Raising job specification data and requisition for recruitment with sanction for VP/ED.  Source application through advertisement and other manpower supply resources.  Receive application and prepare comparison sheet  Shortlist applicants  Shortlist applicants called for interview and send interview letters  Constitute interview committee  Candidate fill application blank and conduct interview  Interview board members and issued assessment sheet to other interviewers  Rank list preparation reference check and submitted for approval of VP/ED
  • 64.
     Send letterfor appointed person and joining report prepared There are three interview committees: 1) For workers and staff 2) For executives up to MMA level 3) Above MMA level Selected candidates to be offered appointment in the specified format in duplicate. Candidates who report for joining duty are subjected to medical examination by company medical officer and medical examination fitness certificate to be issued. Documents are to be collected at the time of joining: A] Signed copy of appointment order B] One passport size photograph C] Copy of relieving order if any D] Age certificate E] Copy of mark list F] Experience certificate if any G] Relieving order if any H] PF Enrollment form I] ESI Enrollment form 64 2) Induction Training Induction training is conducted to familiarize himself with operations of the company with emphasis on quality management system, customer requirements, process requirement etc. It helps to understand process and monitoring activities of the company and to impart necessary knowledge and skill for effective performance. The newly joined employees are trained for the following number of days. Category of employees Length of induction training period Workers 3 days Staff and officers One week Above MMA level 4 days Table 7: Length of induction period
  • 65.
    Human Resource personnelprepare the induction training schedule subject for approval of the HOD HR. then thee approved schedule is circulated among faculty members. Daily monitoring will be done by HR personnel. After the training the trainee should have to do a presentation in front of the VP, HOD HR, GM and other faculty members and other exports. Detailed training report should be submitted on the last date of training. The induction report will be reviewed by VP and HOD HR. 65 3) Training and Development It is intended to provide 100% employee shop floor training, general training, impart quality and meet customer requirements, 100% coverage of employee in new equipment and new process from time to time, conduct survey of employee satisfaction etc. Training plan will be finalized before 31st of every year and as estimate amount will be included in the annual budget earmarked for HR department. Training programs are to be organized at 3 stages for employees.  Shop Floor training  General Training  Functional Training Inputs like Training need assessment, training calendar, course material, evaluation format etc. are prepared and the outputs obtained are Evaluation sheet, training review, safe working and productivity improvement. 4) Performance appraisal The performance appraisal program is conducted separately for workers, staff and officers of the organization. The main objective of performance appraisal is to assess the performance and provide feedback to the employees and improve employee morale. All the HOD’s are responsible for rating the performance of the officers for trainee, probationers and permanent staff on annual basis. On the completion of training period, before placing the trainee an probation, he is appraised by the concerned. If performance is good, orders are to be issued by HR department placing the employee on probation period. Probationers to be appraised on completion of 6 months
  • 66.
    probationary period inprescribed form. Annual appraisal form for each category of employees is done in the following months in every year. Employee Category Month of appraisal Workers December Staff April Officers April Table 8: Months of performance appraisal Completed appraisal is to be approved by ED and increment/ additional/ promotional Orders to be issued on 1st April. Quarterly appraisal (PAS) for officers is to be prepared for every quarter and ratings to be done by concerned HOD’s. 66 5) Promotion Promoting employees in the organization is good business practice which can generate loyalty through the recognition of individual merit and improved morale by fulfilling employees need for increased status. For this purpose, workers are categorized in 5 grades  Unskilled  Semiskilled  Skilled1  Skilled2  Highly skilled Staff is categorized in 5 grades  Junior Assistant  Senior Assistant  Junior Supervisor  Shift in charge  Senior Supervisor
  • 67.
    Officers are categorizedin 7 grades  Executive 2  Executive 1  Assistant Manager (MMA)  Manager(SMB)  Deputy General Manager(SMA+)  General Manager  Vice President Promotion of workers will normally be effected from the next wage period following the date on which the vacancy arises and the promotion process will be completed within a period of 45 days subjected to the following selection procedure. The selection for promotion will be based on the following eligibility norms:  Seniority ------- 60 marks  Attendance ------- 20 marks  Performance Rating ------- 20 marks 67 6) Disciplinary Action Disciplinary actions are taken whenever it is necessary to maintain adequate discipline inside the organization. Punitive actions include warning, fine and dismissal. Process: 1) The employee concerned will be given a memo explaining the charge and call him to submit his explanation within a fixed time. 2) If the employee pleads guilty in writing, disciplinary action may or may not be imposed on him at the discretion of the punishment authority. 3) If the employee denies charge, enquiry shall be conducted by the management giving him an opportunity to prove his innocence. 4) After the enquiry is over, a show cause notice containing the proposed punishment and calling for further explanation from the concerned employee shall be given to him. 5) The order imposing the disciplinary action shall be communicated to him.
  • 68.
    6) An employeewho is charged the misconduct, punishable with dismissal may be kept under suspension pending enquiry into such charges. 7) If after enquiry, the employee is found guilty of the charges, he shall not be entitled to any wages for the period under suspension pending. 8) The enquiry officer may extend the period of enquiry at the request of the employee provided that the employee agree in writing to waive his claim for wages. 68 7) Welfare activities The objective is for organizing employee welfare activities like redressal of employee grievances, canteen, recreation club, benevolent fund, welfare fund, co-operative society, issues of soaps and towels to workers, medical assistance and sanitation facilities. 1) Canteen – it is accessible for 24 hours. Food available at subsidized rate. Per day 13 rupees is given as canteen allowance to the employees. 2) Recreation club- EICL has a recreation club in which newspapers, magazines etc. are available. Chess, caroms and cards are also available in the club. A tour is arranged every year for the employees and family. Annual day is conducted every year. Every year there will be painting competition for children. The prizes will be distributed on annual day. Sports week is also celebrated. Every year, uniform will be distributed to the employees. For male employees, one towel and two soaps and for female employees, two towels and three soaps are given every year. 3) Cooperative society- Its function is to give loans to its members. Also cooperative society collects welfare funds. Rs.100 are collected monthly for welfare funds. 3% to 4% interest is given to this welfare funds. It gives two wheeler loans to staffs and workers. Maximum amount given is Rs.25000. the amount should be reimbursed in 60 installments. 4) Medical Insurance- EICL provides medical insurance to every employee in cooperation with United India Insurance Company. Medical assistance is given to every employee for twenty four hours of hospitalization. Every year Rs.2000 is given as medical allowance in two installments. In a year, maximum of Rs.20000 is given as medical assistance to each member of a family of four members. The company doctor is available for one and half hour every day.
  • 69.
    Housing loan subsidyis also given to employees. A part of housing loan taken by the employee is paid by the company. Festival allowances and school allowances are also given to employees. Shift allowance is also given to workers. 69 3.1.6.5.2 Administrative Function The main Administrative functions include  Attendance Management  Payroll Posting  Wage and Salary Administration  PF Administration  Office Management  ESI Scheme Administration  Security Management  Safety Management 1) Attendance Management Computerized attendance punching system is used in the organization to monitor and manage the attendance of permanent employees. Every worker is given a punching card he has to punch the card while entering and leaving office or website. It enables to identify the exact working hours of every employee. 2) Payroll Posting For preparing payroll, the employees are grouped into three as workers, staff and officers. After consolidation and verification of attendance, it is transferred to the salary program. Salary is posted to the corresponding salaries account of the related ledger. HR Executive, AM P&A and HOD F&A are responsible for inputs of salary details of payroll system. 3) Wages and Salary Administration The objective of wage and salary administration is for preparation, verification and disbursement of wage and salaries for workers, causals, contract workers, trainees, staff and officers. Salary is given on the 30th of the month. If the employee is present on all the 30 days,
  • 70.
    then full salaryis given after deducting all the loans, if the employee has taken any loans. If the employee is absent without any leave, then the salary of that day will be deducted. Dearness allowances are given according to the cost of living index. 70 4) Provident Fund Administration The objective is for the administration of PF of employees of EICL as per PF Act and rules. All employees of the company are entitled to receive benefits under the PF which is a defined contribution plan. 12% of basic salary of every employee is taken as PF. The same amount is invested by the company to the employee provident fund. In the 12% invested by the company, 8.33% goes to the pension fund of the employees. The pension fund is taken as contributory installments. The PF pension is given monthly after the retirement of the employee. Loans are also provided through the PF. 5) ESI Scheme Administration It is defined contribution scheme recognized and administered by Gov. of India. Every month, 1.75% is deduced from the salary for the ESI scheme. ESI facility is provided for employees who have salary below Rs.7500. employee who has salary above Rs.7500 is given medical facilities. 6) Office Management HR&A is responsible for supply of water, stationary and furniture and all instruments for the smooth functioning of the office. Shift vehicle facility is given to the employees. Conveyance allowances are given to non-users of shift vehicle. 7) Security Management Security officer and guards are responsible for the security of the company. Security arrangement of EICL is very strict. Every visitor should enter his name and purpose of visit in a register. Visitors are allowed to enter the office only after enquiring with the concerned department. Visitors are given a pass to enter into the office. The traffic of vehicles inside the office is strictly controlled by the security guards.
  • 71.
    71 8) SafetyManagement Employees are given safety training for dealing with dangerous machines. The department provides conveyors, mesh and safety belts, safety caps, welding glasses, fire extinguishers for the safety of the employees. Every year, March 1st week is celebrated as safety week. Essay writing competition about safety and safety talk by external faculties are arranged by the department. 3.1.6.6 TRADE UNIONISM UNION Affiliated with Political Party INTUC I.N.C AITUC CPI CITU CPI(M) KTUC KC(M) UTUC RSP BMS BJP Table 9: Trade Union and Affiliated Political Parties These are the trade unions which are recognized by the management. CITU is the major trade union which has the maximum number of members. 3.1.7 QUALITY CONTROL DEPARTMENT Quality is the most important factor which decides the ultimate fate of the firm and so it has a very important role to perform in the organization. The Quality Control department in EICLTVM assures quality of its products till it reaches the hands of the customer. This adds to the company’s reputation and goodwill. Quality control refers to those activities which assure the quality creation is performed in such a manner that the resulting product will perform its intended function. EICLTVM being an ISO certified company, its quality standard has to be maintained. The department tries to improve the quality the product according to the specifications given by the customer. Quality Control Department takes samples from plants to check the following properties:  Quality  Grit
  • 72.
    72  Brightness  Moisture  Viscosity, etc. 3.1.8.1 OBJECTIVES  Assurance of quality of incoming raw materials.  Assurance of quality at various stages of production process.  Assurance of quality of end products and its packing. 3.1.8.2 QUALITY CONTROL DEPARTMENT CHART Chart 9: Quality Control Department Chart 3.1.8.3 FUNCTIONS  Raw material testing: Checks the standard and quality of raw materials (clay) from mines and on its delivery  Process testing: Assures proper processes in the production of raw materials.  Intermediate testing: Hourly testing to ensure the quality of the product at each stage.  Product testing: Checks the quality of finished products also. Great care is taken to maintain quality during packing and dispatching. Quality of finished product is measured by taking 50 g as a sample from every 20 bags. Some of the important operations performed by quality control department in EICL are a) Magnetic Separation: it is the process of separating the impurities from the product. b) Paint matching: it is used to check the brightness of the product as per customer specifications. GM Quality Manager Quality Control Executives Staffs
  • 73.
    The quality controldepartment in EICL assures its quality of its products till it reaches the hand of the customer. This adds to the company’s reputation and goodwill. 3.1.8.4 QUALITY CONTROL PROCESS: It starts from the mining process. The matrix is checked whether it meets the stipulated quality. A sample from every load undergoes quarterisation process. The matrix which does not meet the required standards is rejected and that meets the standards is stored in stock yards. From stock yards it goes to production process. Samples are taken at one hour interval and the quality is checked in the process control lab. If any fault comes during the production process, the quality control department suggests corrective action. The end product also undergoes quality checks. EICL maintains quality during packaging and until the product reaches the customer. If products have not reached stipulated standards, then 73  Reprocess the product  Find alternatives  Degrade the product  Reject the project 3.1.8.5 QUALITY CERTIFICATION: The company has been certified to ISO 9002:1994 since 1996 and has now been upgraded to ISO 9001:2000. 3.1.8 MAINTENANCE DEPARTMENT Maintenance Department is a service department. The maintenance Department is responsible for the maintenance and modification of plant and machinery. The main duty of the department is to ensure that all the machines are available in proper working condition throughout the year thereby ensuring high quality production. The department has to align machines in a proper way and has to inspect them daily before work starts and even during the work. It also takes care of maintenance of automotive and refining process equipment. 3.1.8.1 OBJECTIVES The objective of having a Maintenance Department is to facilitate the optimum use of capital equipment through actions such as replacement, repair, services and modification of the
  • 74.
    components or machineryso that there will continues to operates at a specified availability for as long as it is beneficial to do so. 3.1.8.2 MAINTENANCE DEPARTMENT CHART HOD Senior Manager Operation Assistant Manager Executive Staff Workers Chart 10: Maintenance Department Chart The maintenance department of EICLTVM functions under the operations department. The manager (engineering) is responsible for the activities carried in the optimal and the overall supervision is carried out by the Senior Manager operation. It is duty of the department to ensure that all the machines are available in proper working conditions and thereby ensuring high quality in production. 74 3.1.8.3 FUNCTIONS  Preventive Maintenance The maintenance department is responsible for the preventive maintenance of the machinery in the plant. It involves lubrication from time to time and overall monitoring. The
  • 75.
    department ensures thatthe activities are followed correctly. General shift electrician and fitters look after the maintenance activity.  Scheduled Maintenance The maintenance department keeps a schedule of the maintenance work to be carried out. The schedule has been prepared based on manufacturer’s specifications and experience of the operating staff. If some work is left complete, it is recorded in the slippage report for explaining it later to why it was carried out. The different schedules for different equipment. 75  Shutdown Maintenance It is carried out normally twice a year. The plant remains closed for about 5 days. But due to the proper maintenance of the machinery, this has not been needed in the case of plant 1 and 2 for the past few years. For the calciner plant, since it is subjected to very high temperatures, a shutdown maintenance is required.  Breakdown Maintenance It is carried out during emergencies when a machine breaks down. The maintenance department tries to prevent it. But in some cases, it doesn’t happen and the department performs necessary rectification immediately. Maintenance department does maintenance for lot equipment. The main equipment that comes under the maintenance perspective are:  Centrifugal pumps for transferring the clay slurry.  Screens to remove oversized particles.  Filters presses for removal of water.  Dryers for drying. 3.1.9 PROJECT DEPARTMENT The Project Department in EICL was started in the year 2001. This department was headed by a Chief Project Manager. The rest of the staff in the department has been on deputation from other departments. They have successfully accomplished the following tasks. They start up with a view to conduct analysis of various future plans and projects. It also under takes feasibility analysis of various projects. The overall functioning of the department is controlled by the Deputy General Manager, Mines.
  • 76.
    HOD Project SeniorManager Assistant Manager 76 3.1.9.1 PROJECT DEPARTMENT CHART Supervisor Chart 11: Project Department Chart 3.1.9.2 FUNCTIONS  Planning and budgeting of projects.  Contract finalization.  Overall coordination and monitoring of projects undertaken by the company.  Assuring quality equipment.  Getting sanctions from government.
  • 77.
    CHAPTER 4 ANALYSIS 77 4.1 SWOT ANALYSIS SWOT stands for Strengths, Weakness, Opportunities and Threats of an organization. The basic assumption of SWOT analysis is that organizations must align internal activities with external realities to be successful. SWOT analysis calls for matching of capabilities and of combating the threats to the business. SWOT analysis takes a close look at important factors such as the economy, the product, staff resources, competition, technology, legislation, consumer trends, environment and etc., It is a common tool used in organizational planning and strategy development. Strength and weakness are essentially internal to the organization and relate to matters concerning resources and programs within the company whereas opportunities and threats are external factors confronting a company such as new technologies, competition etc. An analysis of external and internal directly or indirectly affecting the company can help identify its position in the corporate world ad explore new areas of development, rectify weakness if any. The four factors can be described as follows: Strength : What an organization can do Weakness : What an organization cannot do Opportunities : Potential favorable conditions for an organization Threats : Potential unfavorable conditions for an organization Here an attempt has been made to assimilate the various factors that have a positive and negative influence on the performance of EICL. The strength, weakness, opportunities and threats of the company are summarized as follows: 4.1.1STRENGTH:  Experienced and long term serviced management (about 40 years).  Stable and concrete fund flow.  Minimal wastage of resources.  Superior quality products.  Availability of rich mineral resources.  Experience and expertise of workforce.
  • 78.
     Utilization ofoptimum capacity.  Modern infrastructure.  On time delivery of products.  Better customer service.  Competent Research and Development process.  The company owns clay bearing land near TVM taking care of the company for next 25 78 years.  Built a market leadership position.  Manufactures variety of superior grade China clay for diversified applications. 4.1.2 WEAKNESS:  Susceptible political events.  Presence of 7 trade unions in the company.  Company website has few information regarding the various functional departments.  Poor utilization of information technology  They have to keep large inventories because of lack of supporting industries.  The company is running at full capacity  The company doesn’t follow a proper replacement policy for its machinery.  Dependence of nonrenewable resources. 4.1.3 OPPORTUNITIES:  Competitors are few.  New product development.  Techno commercial advantage due to its graphical location.  Expansion of the market of sand.  Clay produced is of high quality which can be made as trust point in the market.  Adequate support from Government of Kerala and from other agencies.  Rich source of clay available.  Export potential of the company is high.
  • 79.
     Building loyaltyby identifying regular shoppers and offering benefits to them.  Rising of new firms in paint, paper and rubber industry.  Can rise market share technological innovations.  Can attract customers by providing R&D support and new product development. 79 4.1.4 THREATS:  Changes in the value of rupees and other currency changes.  Delay in supply of critical equipment required for the project may delay the implementation of the project.  Competition from new players who may enter the market eyeing significant market share in the industry.  Presence of tourist village in close proximity to the company may raise environmental concerns.  Seasonal threats in mining process.  Emergence of new companies may lead to competition in the long run.  Changes in the value of rupees and other currency changes.  Possibility of encroachment by railway authorities.  Due to the development of new technology, calcium clay may not find use in many products.  Competition from foreign companies and unorganized sector.  Scarcity of raw material in the future. 4.2 PORTER’S FIVE FORCE MODEL ANALYSIS Michael Porter’s five forces of Competitive Position Model provides a simple perspective for assessing and analyzing the competitive strength and position of a corporation or business organization. The five forces which determine the competitive intensity and therefore attractiveness of a market includes three forces from ‘horizontal’ competition; threat of substitute products, the threat of established rivals and threat of new entrants; and two forces from ‘vertical’ competition; the bargaining power of supplier’s and bargaining power of customers.
  • 80.
    Threat of new entrants Business Organization Threat of substitutes Bargaining power of suppliers Competitive rivalry within the industry Bargaining power of customers Fig 1: Porter’s Five Force Model 80 Porter’s five forces that affects EICL are 1) Threat of substitutes The existence of substitute products in the market will create threat by increasing the propensity of customers to switch to alternatives in response to price increases. In ceramics recipes, in some cases, kaolin can be partially substituted by talc, wollastonite, and mullite and also synthetic mullite, but mostly these substitutions are financially pretentious. Kaolin is relatively inexpensive compared to other non-clay commodities when it is produced in bulk quantities since it can be extracted and processes in bulk without added cost. 2) Threats to new entrants Markets that can yield high return will attract more producers to the industry, which will effectively decrease profitability of the firm. The market of enriched kaolin is characterized with high barriers, connected with the scarcity of the natural resource kaolin. A possible barrier to the market of intermediary services of marketing enriched kaolin consists in the vertical restriction of access to the marketed produce.
  • 81.
    81 3) Competitionin the industry There are seven major competitors from the industry. There is also competition from unorganized sector, which is able to supply materials at lower costs due to exemptions from excise duty. The company has many competitors in the starch industry in India and overseas who may have better financial resources and execution capabilities than the company and consequently greater capability to win contracts. Competition in the starch industry is often intense with respect to bidding for new contracts. Further, in most cases bidding takes place based on specifications provided by the client reducing the scope for product differentiation. 4) Bargaining power of suppliers The suppliers for inputs are selected by rating the ability to deliver the material as per delivery schedule, quality of materials, response time etc. Cost of inputs is also a factor in selecting the supplier. The company maintains good supplier relationship by providing a sense of commitment to the supplier. The company maintains contact with them for future needs and to determine how best to satisfy those needs by working together. 5) Bargaining power of customers Even if there is a competition from other companies and the unorganized sector, the quality standards kept by the company enable to enjoy adequate customers according to the capacity of the company. So the company can manage the bargaining power of its customers. The company is giving importance to maintain the relationship with customers by providing products according to their needs and necessary technical assistance.
  • 82.
    CHAPTER 5 FINDINGS,SUGGESTIONS AND CONCLUSION 82 5.1 FINDINGS  English Indian Clays Ltd is one of the major manufacturers of China clay.  In EICL, all financial ratios show a healthy note, i.e. the firm is financially sound.  The liquidity position of EICL appears to be good during the period of study.  Good service is provided for the customers.  EICL has experienced and loyal workforce.  Well-disciplined staff and employees.  Well-functioning of R&D department.  EICL provides on the job training for employees.  Long term negotiations are maintained between management and trade unions.  EICL has a unique brand value as it has an experience of about 40 years. 5.2 SUGGESTIONS  The company check of the number of trade unions in the long run.  New areas for application of China clay have to be found out.  The company should give due care to environmental and societal concerns.  The company should utilize the advantage of e-business.  Company website has to upgrade with information regarding the various functional departments.  The company should develop new strategies to attract more customers.  Proper inventory management systems should be evolved.  Company should emphasize on strategic marketing.  The company can think of starting their operations in nearby states and other Asian companies.
  • 83.
     Find newforeign market to increase export rate.  Develop value added products to attract new customers.  Develop cost effective formulae to increase sales turn over.  Marketing efforts should be increased especially advertisement and sales.  Interact with foreign research organizations to increase the effectiveness of R&D 83 functions. 5.3 CONCLUSION English Indian Clays Ltd, is one of the leading manufacturer of kaolin in India. From the very modest beginning, the company has reached its present status of glory. As a clay miming, manufacturing and processing unit, the company’s ability to sustain a steady and time bound supply schedule coupled with constant striving for excellence has given it that extra edge over all its competitors in this field. The study has covered “The English Indian Clays Limited” functions, its organization structure, various departments, manufacturing of China clay and its marketing activities and quality control techniques adopted, promotional aspects and other related management activities EICL gives maximum benefits to the ceramic, glass and paper manufacturers and at the same time provides high quality value added products to the customers. With its rich reserves, hi-technology, deep commitment to quality and vast experience of its motivated employees, EICL is able to keep brand name in the markets. In a state that is notorious for its militant trade unionism, EICL has succeeded in maintaining a peaceful industrial climate. The organization is having an effectively functioning organization structure. The company is able to provide various employment opportunities to the society. EICL is successful in keeping steady and time bound supply schedule. EICL is all set to take place of pride in the twenty first century as the preferred source for the best companies in the business.
  • 84.
    BIBLIOGRAPHY 84 REPORTS  Annual report of EICL(2023-2014)  Department manuals of EICL BOOKS  JohnStorey, Human Resource Management , Eastern Press , 2001 edition  M Y Khan, P K Jain, Financial Management  O P Khanna, DhanpatRai Publications, Industrial Engineering and Manangement WEBSITES  www.eicl.in  www.wikipedia.com  www.google.com  www.shineindia.com
  • 85.
    APPENDIX 85 ABBREVIATIONS ED - Executive Director VP - Vice President EICL - English Indian Clays Ltd TPA - Tons per Annum MCR - Material Complaint Report R&D - Research and Development ECC - English China Clay HOD - Head of the Department QC - Quality Control SEBI - Securities and Exchange Board of India PVC - Poly Vinyl Chloride HDPE - High Density Poly Ethylene P&A - Personnel and Administration F&A - Finance and Accounts HRA - Human Resource and Administration GM - General Manager AM - Assistant Manager PAS - Performance Appraisal System PF - Provident Fund ESI - Employee State Insurance MIS - Management Information System GPR - Gross Profit Ratio NPR - Net Profit Ratio EPS - Earnings per Share SWOT - Strength, Weakness, Opportunities and Threats