ASUHAN KEPERAWATAN PADA
HIPERTENSI DAN GANGGUAN
PEMBULUH DARAH PERIFER
Kelompok 11 :
NADIA SHARAFINNA
P07220322028
ALICE MANGGI
RANTE LILING
P07220322023
DEFINISI HIPERTENSI
• Hipertensi merupakan tekanan darah tinggi yang bersifat
abnormal dan diukur paling tidak pada tiga kesempatan yang
berbeda.
• Seseorang dianggap mengalami hipertensi apabila tekanan
darahnya lebih tinggi dari 140/90 mmHg
• Hipertensi tidak hanya beresiko tinggi menderita penyakit
jantung, tetapi juga menderita penyakit lain seperti
penyakit saraf, ginjal, dan pembuluh darah dan makin tinggi
tekanan darah, makin besar resikonya.
Klasifikasi Hipertensi
• Tekanan darah normal yaitu bila sistolik kurang atau sama
dengan 140 mmHg dan diastolik kurang atau sama dengan 90
mmHg.
• Tekanan darah perbatasan (border line) yaitu bila sistolik 141-
149 mmHg da n diastolik 91-94 mmHg.
• Tekanan darah tinggi (hipertensi) yaitu bila sistolik lebih besar
atau sama dengan 160 mmHg dan diastolik lebih besar atau
sama dengan 95 mmHg
Etiologi Hipertensi
• Hipertensi primer (esensial) Hipertensi primer adalah hipertensi
esensial atau hiperetnsi yang 90% tidak diketahui penyebabnya.
Beberapa faktor yang diduga berkaitan dengan berkembangnya
hipertensi esensial diantaranya : Genetik, Jenis kelamin, Diit
konsumsi tinggi garam atau kandungan lemak, Berat badan, Gaya
hidup merokok dan konsumsi alkohol
• Hipertensi sekunder adalah jenis hipertensi yang diketahui
penyebabnya. Hipertensi sekunder disebabkan oleh beberapa
penyakit, yaitu : Coarctationaorta, Penyakit parenkim dan
vaskular ginjal, Hipertensi renovaskuler, Penggunanaan
kontrasepsi hormonal (esterogen), Gangguan endokrin.
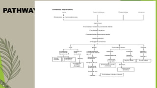
PATOFISIOLOGI
• Mekanisme yang mengontrol konstriksi dan relaksasi pembuluh darah terletak di pusat
vasomotor, pada medulla di otak. Dari pusat vasomotor ini bermula jaras saraf simpatis,
yang berlanjut ke bawah ke korda spinalis dan keluar dari kolumna medulla spinalis ke
ganglia simpatis di torak dan abdomen. Rangsangan pusat vasomotor dihantarkan dalam
bentuk impuls yang bergerak ke bawah melalui system saraf simpatis ke ganglia simpatis.
Pada titik ini, neuron preganglion melepaskan asetilkolin, yang merangsang serabut saraf
pasca ganglion ke pembuluh darah, dimana dengan dilepaskannya norepinefrin
mengakibatkan konstriksi pembuluh darah. Berbagai faktor seperti kecemasan dan
ketakutan dapat mempengaruhi respon pembuluh darah terhadap rangsangan
vasokonstriktor. Pada saat bersamaan dimana system simpatis merangsang pembuluh darah
sebagai respon rangsang emosi. Kelenjar adrenal juga terangsang, mengakibatkan tambahan
aktivitas vasokonstriksi. Medulla adrenal mensekresi epinefrin, yang menyebabkan
vasokonstriksi. Korteks adrenal mensekresi kortisol dan steroid lainnya, yang dapat
memperkuat respon vasokonstriktor pembuluh darah. Vasokonstriksi yang mengakibatkan
penurunan aliran darah ke ginjal, mengakibatkan pelepasan rennin. Renin merangsang
pembentukan angiotensin I yang kemudian diubah menjadi angiotensin II, saat
vasokonstriktor kuat, yang pada gilirannya merangsang sekresi aldosteron oleh korteks
adrenal. Hormone ini menyebabkan retensi natrium dan air oleh tubulus ginjal,
menyebabkan peningkatan volume intravaskuler.
TIDAK ADA GEJALA
Tidak ada gejala yang spesifik yang
dapat dihubungkan dengan peningkatan
tekanan darah, selain penentuan tekanan
arteri oleh dokter yang memeriksa. Hal
ini berarti hipertensi arterial tidak akan
pernah terdiagnosa jika tekanan darah
tidak teratur.
TANDA DAN GEJALA
GEJALA YANG LAZIM
- Mengeluh sakit kepala, pusing
- Lemas, kelelahan
- Sesak nafas
- Gelisah
- Mual
- Muntah g
- Epistaksis
- Kesadaran menurun
PATHWAY
• Pemeriksaan laboratorium rutin yang dilakukan sebelum memulai terapi
bertujuan menentukan adanya kerusakan organ dan factor resiko lain atau
mencari penyebab hipertensi. Biasanya diperiksa urin analisa, darah
perifer lengkap, kimia darah (kalium, natrium, kreatinin, gula darah puasa,
kolesterol total, HDL, LDL
• Pemeriksaan EKG
• EKG (pembesaran jantung, gangguan konduksi), IVP (dapat
mengidentifikasi hipertensi, sebagai tambahan dapat dilakukan
pemerisaan lain, seperti klirens kreatinin, protein, asam urat, TSH dan
ekordiografi.
• Pemeriksaan diagnostik meliputi BUN /creatinin (fungsi ginjal), glucose
(DM) kalium serum (meningkat menunjukkan aldosteron yang meningkat),
kalsium serum (peningkatan dapat menyebabkan hipertensi: kolesterol dan
tri gliserit (indikasi pencetus hipertensi), pemeriksaan tiroid
(menyebabkan vasokonstrisi), urinanalisa protein, gula (menunjukkan
disfungsi ginjal), asam urat (factor penyebab hipertensi).
• Pemeriksaan radiologi : Foto dada dan CT scan
Pemeriksaan Penunjang
KOMPLIKASI
• Stroke
Stroke akibat dari pecahnya pembuluh yang ada di dalam otak atau akibat
embolus yang terlepas dari pembuluh nonotak. Stroke bisa terjadi pada
hipertensi kronis apabila arteri-arteri yang memperdarahi otak mengalami
hipertrofi dan penebalan pembuluh darah sehingga aliran darah pada area
tersebut berkurang.
• Infark Miokardium
arteri koroner mengalami arterosklerotik tidak pada menyuplai cukup
oksigen ke miokardium apabila terbentuk thrombus yang dapat
menghambat aliran darah melalui pembuluh tersebut.
• Gagal Ginjal
Kerusakan pada ginjal disebabkan oleh tingginya tekanan pada kapiler-
kapiler glomerulus.
• Ensefalopati
Ensefalopati (kerusakan otak) terjadi pada hipertensi maligna (hipertensi
yang mengalami kenaikan darah dengan cepat).
• Terapi tanpa Obat  Terapi tanpa obat digunakan sebagai tindakan
untuk hipertensi ringan dan sebagai tindakan suportif pada
hipertensi sedang dan berat. Terapi tanpa obat ini meliputi :diet
dan diet yang dianjurkan untuk penderita hipertensi adalah :
• Restriksi garam secara moderat dari 10 gr/hr menjadi 5 gr/hr
• Diet rendah kolesterol dan rendah asam lemak jenuh
• Penurunan berat badan
• Penurunan asupan etanol
• Menghentikan merokok
• Latihan Fisik. Macam olah raga yaitu isotonis dan dinamis seperti
lari, jogging, bersepeda, berenang dan lain-lain. Intensitas olah
raga yang baik antara 60-80 % dari kapasitas aerobik atau 72-87
% dari denyut nadi maksimal yang disebut zona latihan. Lamanya
latihan berkisar antara 20 – 25 menit berada dalam zona latihan
Frekuensi latihan sebaiknya 3 x perminggu dan paling baik 5 x
perminggu
PENATALAKSANAAN
DIIT HIPERTENSI
• Konsumsi lemak dibatasi
• Konsumsi kolesterol dibatasi
• Konsumsi kalori dibatasi untuk yang terlalu gemuk atau obese
• Makanan yang tidak boleh dikonsumsi
1. Makanan yang banyak mengandung garam.
2. Makanan yang banyak mengandung kolesterol.
3. Makanan yang banyak mengandung lemak jenuh.
4. Lemak hewan: sapi, babi, kambing, susu jenuh, cream, keju, mentega
5. Makanan yang banyak menimbulkan gas.
• Obat Tradisional Untuk Hipertensi
1. Buah belimbing
2. Daun seledri
3. Bawang putih
4. Buah mengkudu/pace
5. Avokado
6. Melon
7. Semangka
8. Mentimun
Konsep Asuhan Keperawatan Pada Pasien Hipertensi
Identitas klien
• Identitas klien
• Identitas Penanggung Jawab
• Keluhan utama
Keluhan yang dapat muncul antara lain: nyeri kepala, gelisah, palpitasi, pusing, leher kaku,
penglihatan kabur, nyeri dada, mudah lelah, dan impotensi.
• Riwayat Kesehatan Sekarang
Pengkajian yang mendukung keluhan utama dengan memberikan pertanyaan tentang kronologi
keluhan utama. Keluhan lain yang menyerta biasanya : sakit kepala , pusing, penglihatan buram, mual
,detak jantung tak teratur, nyeri dada.
• Riwayat kesehatan Dahulu
Kaji adanya riwayat penyakit hipertensi , penyakit jantung, penyakit ginjal, stroke. Penting untuk
mengkaji mengenai riwayat pemakaian obat-obatan masa lalu dan adanya riwayat alergi terhadap jenis
obat.
• Riwayat Kesehatan Keluarga
Kaji didalam keluarga adanya riwayat penyakit hipertensi , penyakit metabolik, penyakit menular
seperi TBC, HIV, infeksi saluran kemih, dan penyakit menurun seperti diabetes militus, asma, dan
lain-lain
• Aktivitas / istirahat
Gejala : kelemahan, keletihan, napas pendek, gaya hidup monoton.
Tanda : frekuensi jantung meningkat, perubahan irama jantung, takipnea
Konsep Asuhan Keperawatan Pada Pasien Hipertensi
• Neurosensori
Gejala : keluhan pening/pusing. Berdenyut. Episode kebas/kelemahan pada satu sisi tubuh.
Gangguan penglihatan.
Tanda : status mental : perubahan keterjagaan, orientasi, pola/isi bicara, afek, proses pikir, atau
memori (ingatan). Respon motorik : penurunan kekuatan genggaman tangan dan /atau reflex
tendon dalam. Perubahan-perubahan retinal optik: dari sklerosis/penyempitan arteri ringan
sampai berat dan perubahan sklerotik dengan edema atau papiledema, eksudat, dan hemoragi
tergantung pada berat/lamanya hipertensi.
• Nyeri dan ketidaknyamanan
Gejala : angina. Nyeri hilang timbul pada tungkai/klaudasi. Sakit kepala oksipital berat seperti
yang pernah terjadi sebelumnya. Nyeri abdomen/massa.
• Pernafasan
Gejala : dispnea yang berkaitan dengan aktivitas/kerja. Takipnea, ortopnea, dispnea nokturnal
paroksismal. Batuk dengan/tanpa pembentukan sputum, riwayat merokok.
Tanda : distress respirasi/penggunaan otot aksesori pernapasan. Bunyi napas tambahan
(krekles/mengi). Sianosis.
• Keamanan
Gejala : gangguan koordinasi/cara berjalan. Episode parestesia unilateral transien. Hipotensi
posturnal.
• Pembelajaran dan Penyuluhan
Gejala : faktor-faktor risiko keluarga :hipertensi, aterosklerosis, penyakit jantung, DM, penyakit
serebrovaskular/ginjal.
DIAGNOSA KEPERAWATAN
Diagnosa keperawatan merupakan suatu penilaian klinis mengenai respons klien
terhadap masalah kesehatan atau proses kehidupan yang dialaminya baik yang
berlangsung actual maupun potensial. Diagnosis keperawatan bertujuan untuk
mengidentifikasi respons klien individu, keluarga dan komunitas terhadap situasi
yang berkaitan dengan kesehatan (Tim Pokja SDKI DPP PPNI, 2017). Berikut
adalah uraian dari masalah yang timbul bagi klien menurut (Nurarif, 2015)
dengan hipertensi :
• Nyeri akut b.d peningkatan tekanan vaskuler selebral
• Gangguan pola tidur b.d timbulnya rasa nyeri ditengkuk
• Intoleransi aktivitas b.d kelemahan fisik
DIAGNOSA KEPERAWATAN
NO DX KEPERAWATAN TUJUAN DAN KRITERIA
HASIL
INTERVENSI
1. D.0077
Nyeri akut b.d
peningkatan tekanan
vaskuler selebral
L.08066 Tingkat Nyeri
Setelah dilakukan tindakan
keperawatan selama 2 x 24
jam diharapkan nyeri dapat
menurun dengan kriteria
hasil :
1. Mengeluh nyeri menurun
2. Meringis menurun
3. Gelisah menurun
4. Sikap protektif menurun
5. Kesulitan tidur menurun
6. Frekuensi nadi membaik
7. Tekanan darah membaik
8. Nafsu makan membaik
9. Pola tidur membaik
1.08238 Manajemen Nyeri
Observasi :
1. Identifikasi lokasi,
karasteristik,durasi,
frekuensi,kualitas,intensitas
nyeri,
2. Indentifikasi skala nyeri
3. Indentifikasi respons nyeri
Non verbal
4. Indentifikasi faktor yang
Memperberat dan
Memperingan nyeri
5. Indentifikasi pengetahuan
Dan kenyakinan tentang
Nyeri
6. Identifikasi pengaruh nyeri
Pada kualitas hidup
7. Monitor keberhasilan terapi
Komplementer yang sudah
Diberikan
8. Monitor efek samping
Penggunaan analgetik
DIAGNOSA KEPERAWATAN
NO DX KEPERAWATAN TUJUAN DAN KRITERIA HASIL INTERVENSI
1. Terapeutik :
1. Berikan teknik non-farma
Kologis untuk mengurangi
Rasa nyeri
2. Kontrol lingkungan yang
Memperberat rasa nyeri
3. Fasilitasi istirahat dan tidur
4. Pertimbangan jenis dan
Sumber nyeri dalam
Pemilihan strategi meredak
an nyeri
Edukasi :
1. Jelaskan penyebab ,periode,dan pemicu nyeri
2. Jelaskan strategi meredakan
Nyeri
3. Anjurkan memonitor nyeri
Secara mandiri
4. Anjurkan menggunakan
Analgetik secara tepat
5. Anjurkan teknik non-farma
kologis untuk mengurangi
rasa nyeri
Kolaborasi ;
1. Kolaborasi pemberian
Analgetik ,jika perlu
Konsep Asuhan Keperawatan Pada Pasien Hipertensi
• Sirkulasi
Gejala : riwayat hipertensi, aterosklerosis, penyakit jantung koroner/katup dan penyakit
serebrovaskular. Episode palpitasi, perspirasi.
Tanda : kenaikan TD. Hipotensi postural. Nadi : denyutan jelas dari karotis, jugularis, radialis ;
perbedaan denyut seperti denyut femoral melambat; denyut popliteal, tibialis posterior, pedalis tidak
teraba atau lemah. Frekuensi/irama : takikardia berbagai disritmia. Bunyi jantung : terdengar S2 pada
dasar ; S3 (CHF dini); S4 (pergeseran ventrikel kiri/hipertrofi ventrikel kiri). Murmur stenosis valvular.
Ekstremitas ; perubahan warna kulit, suhu dingin (vasokonstriksi perifer) ; pengisian kapiler mungkin
melambat /tertunda (vasokonstriksi)
• Integritas ego
Gejala : riwayat perubahan kepribadian, ansietas, depresi, euphoria, atau marah kronik (dapat
mengindikasikan kerusakan serebral). Faktor-faktor stress multiple(hubungan, keuangan, yang berkaitan
dengan pekerjaan).
Tanda : letupan suara hati, gelisah, penyempitan kontinu perhatian, tangisan yang meledak. Gerak tangan
empati, otot muka tegang (khusus sekitar mata), gerakan fisik cepat, pernapasan menghela, peningkatan
pola bicara.
• Eliminasi
• Makanan dan Cairan
Gejala : makanan yang disukai, yang dapat mencakup makanan tinggi garam, tinggi lemak, tinggi kolesterol.
Mual, muntah. Perubahan berat badan akhir-akhir ini.
Tanda : berat badan normal atau obesitas. Adanya edema; kongesti vena; glukosuria
DIAGNOSA KEPERAWATAN
NO DX KEPERAWATAN TUJUAN DAN KRITERIA
HASIL
INTERVENSI
2. D.0055
Gangguan pola tidur b.d
timbulnya rasa nyeri
ditengkuk
L.05045-Pola Tidur
Setelah dilakukan tindakan
keperawatan selama 2 x 24
jam diharapkan gangguan pola
tidur dapat menurun dengan
kriteria
hasil :
1. Kesulitan tidur menurun
2. Keluhan serig terjaga menurun
3. Keluhan tidak puas tidur
menrun
4. Keluhan pola tidur berubah
menurun
Observasi
1. Identifikasi pola aktifitas dan tidur
2. Identifikasi faktor pengganggu tidur
Terapeutik
1. Lakukan prosedur untuk
Meningkatkan kenyamanan
1. Modifikasi lingkungan
2. Fasiltasi penghilang strees sebelum tidur
Edukasi
1. Jelaskan pentingnya tidur cukup selama
sakit
2. Anjurkan menghindari makanan dan
minuman yang mengganggu tidur
3. Ajarkan relaksasi otot autogenik atau
cara nonfarmakologi lainya
DIAGNOSA KEPERAWATAN
NO DX KEPERAWATAN TUJUAN DAN KRITERIA
HASIL
INTERVENSI
3. D.0056
Intoleransi aktifitas b.d
kelemahan fisik
L.05047
Setelah dilakukan tindakan keperawatan
selama 2 x 24 jam diharapkan klien dapat
melakukan aktifitas dengan kriteria hasil
:
1. Mengeluh menurun
2. Tidak mengeluh lemah
3. Klien mampu melakkukan aktifitas
sehari-hari
4. TTV dalam batas normal
Observasi
1. Identifikasi gangguan fungsi tubuh yang
mengakibatkan kelelahan
2. Monitor lokasi dan ketidaknyamanan
selama melakukan aktifitas
Terapeutik
1. Sediakan lingkuangan yang nyaman dan
rendah stimulus
2. Berikan aktifitas distraksi yang
menenangkan
Edukasi
1. Anjurkan tirah baring
2. Ajarkan strategi koping untuk
mengurangu keletihan
Kolaborasi
1. Kolaborasi dengan ahli gizi tentang cara
meningkatkan asupan makanan
IMPLEMENTASI KEPERAWATAN
Implementasi merupakan tindakan yang sudah direncanakan dalam rencana
keperawatan. Tindakan mencakup tindakan mandiri dan tindakan kolaborasi
Jenis tindakan dalam tahap pelaksanaan :
• Mandiri (independen).
Tindakan yang diprakarsai sendiri oleh perawat untuk membantu pasien dalam
mengatasi masalahnya seperti merawat kebersihan daerah kewanitaan agr tidak
terjadi infeksi.
• Saling ketergantungan/kolaborasi (interdependent)
Tindakan keperawatan atas dasar kerjasama sesama perawatan atau dengan tim
kesehatan lainnya seperti dokter, fisioterapi, analisis kesehatan, misalnya dalam
hal memberi obat-obatan.
• Rujukan/ketergantungan (dependen)
Tindakan atas dasar rujukan dari profesi lain seperti, pemberian makan pada
pasien. Sesuai dengan diit dan latihan fisik (mobilitas fisik) sesuai dengan
anjuran bagian fisioterapi.
EVALUASI
Evaluasi adalah proses keberhasilan tindakan keperawatan yang membandingkan
antara proses dengan tujuan yang telah ditetapkan, dan menilai efektif tidaknya
dari proses keperawatan yang dilaksanakan serta hasil dari penilaian
keperawatan tersebut digunakan untuk bahan perencanaan selanjutnya apabila
masalah belum teratasi
‘’Definisi pembuluh darah perifer’’
Gangguan pembuluh darah perifer adalah gangguan kesehatan di mana arteri menyempit atau
tersumbat. Biasanya Kondisi ini disebabkan oleh penumpukan plak yang terbentuk dari
beragam zat yang ditemukan dalam darah. Zat yang dimaksud antara lain yaitu kalsium,
lemak, dan kolesterol.
ETIOLOGI GANGGUAN PEMBUUH DARAH PERIFER
Sama halnya dengan penyakit jantung koronerdan stroke, penyakit arteri perifer
disebabkan oleh penumpukan lemak di dinding pembuluh darah. Pada penyakit
arteri perifer,penumpukan ini terjadi di pembuluh darah arteri yang masuk darah
ke tungkai. Timbunan lemak dapat membuat arteri menyempit, sehingga aliran
darah ke tungkai menjadi tersumbat.
PATOFISIOLIGI
Gagal jantung, aliran darah perifer yang tidak memadai terjadi bila kerja pemompaan
jantung tidak efisien. Gagal jantung kiri menyebabkan penimbunan darah diparu dan
penurunan aliran kedepan atau curah jantung. Gagal jantung kanan
menyebabkankengesti vena sistemik dan penurunan aliran darah.Sumbatan pembulu
limfe juga dapat mengakibatkan edema. Pembuluh limfe dapat mengalami penyumbatan
oleh tumor atau kerusakan akibat trauma mekanis atau proses radang.
TANDA DAN GEJELA
1.Nyeri berat seperti kram pada ekstremitas disebabkan oleh ketidakmampuan system arteri
mencukupi kebutuan aliran darah kejaringan saat menghadapi peningkatan kebutuhan akan
nutrisi. Karena jaringan dipaksa menyelesaikan siklus energy tanpa nutrisi, maka akan
dihasilkan metabolit otot dan asam laktat. Nyeri akan dirasakan ketika metabolit
mengganggu ujung syaraf jaringan sekitarnya.
2. Perubahan kulit Aliran darah yang tidak memadai mengakibatkan ekstremitas yang
dingin dan pucat, kekurangan oksigen, sianosis.
3. Denyut nadi lemah Penyakit arteri oklusif mengganggu aliran darah dan dapat
menurunkan atau menghilangkan denyutan nadi pada ekstremitas.
4. EdemaPenurunan aliran darah vena mengakibatkan peningkatan tekanan vena, diikuti
peningkatan tekanan hidrostatik perifer, filtrasi bersih cairan keluar dari kapilerke rongga
intertisial, dan selanjutnya terjadi edema
5. Kelemahan
6.Gangguan akan terjadi setelah iskemia berat yang lama dan menunjukanadanya nekrosis
jaringan.
7. Kesemutan
8. Disfun si Ereksi
Pemeriksaan Penunjanan
A. Pemeriksaan dengan Echokardiografi
B. d. Angiografi koronerMenggambarkan penyempitan atau sumbatanarteri koronere.
C. e.Pemeriksaan Photo thorakHasil, mungkin normal ataumenunjukkan pembesaran jantung diduggagal
jantung koroner atau aneurismeventrikuler.
Komplikasi
 Iskemia kritis ekstremitas. Kondisi ini dimulai dengan luka terbuka yang tidak sembuh, cedera atau infeksi
kaki, Kritis ekstremitas iskemia terjadi di saat seperti cedera atau infeksi berlanjut
 Stroke dan serangan jantung. Aterosklerosismenyebabkan tanda dan gejala dari penyakitarteri perifer yang
cukup parah pada kaki Anda.Timbunan lemak juga tercipta dalam arteri yangmemasok hati dan otak.
Pengkajian
1. Identitas klien :
selain nama klien, juga orangtua; umur,alamat, asal kota dan daerah.
2. Riwayat kesehatana.Keluhan utama :
a. penyebab utama klien sampai dibawa kerumah sakit.
b. Riwayat penyakit sekarang : tanda dan gejala klinis gangguanvaskuler perifer, gejala yang mudah diamati adalah nyeri
spertikrrem yang hilang saat istirahat.
c. Riwayat penyakit dahulu : untuk mengidentifikasi adanyafaktor-faktor penyulit atau faktor yang membuat kondisi
pasienmenjadi lebih parah kondisinya.
d. Riwayat penyakit keluarga : adakah penyakit yang dideritaoleh anggota keluarga yang mungkin ada
hubungannya denganpenyakit klien sekarang.
3. Pola fungsi kesehatana.
 Pola nutrisi
 Pola eliminasi
 Pola aktifitas
 Pola tidur dan istirahat
 Pola sensorik
4..Pemeriksaan fisik
a. Keluhan atau adanya nyeri
b. Pemeriksaan tanda-tanda vital
c. Hemodinamik
d. d. Pemamtauan perubahan penampakan dan temperature kulit
Diagnosa
Gangguan perfusi jaringan perifer berhubungan dengan gangguan sirkulasi.
Tujuan :
 meningkatkan suplai darah arteri ke ekstremitas.Kriteria hasil :
 Ekstremitas hangat pada perabaan
 Warna ekstremitas membaik
 Melakukan seri latihan Bueger Allen 6 kali, 4 kalisecukupnya
Intervensi :
a. Menurunkan ekstremitas dibawah jantung.Rasional : ekstremitas bawah yang
tergantung memperlancarsuplai darah arteri.
b.Mendorong latihan jalan seddang atau latihan ekstremitasbertahap.Rasional :
latihan otot memperbaiiki aliran darah danpertumbuhan sirkulasi kolateral.
c. Mendorong latihan postural aktif (latihan Bueger Allen).Rasional : dengan
latihan postural, pengisian akibat gravitasiterganggu sehingga pembuluh darah
menjadi kosong.
Evaluasi
Gangguan perfusi jaringan perifer berhubungan dengangangguan sirkulasi.
a. Memperlihatkan peningkatan suplai darah arteri keekstremitas
 Ekstremitas terasa hangat bila disentuh
 Warna kulit membaik (bebas dari rubor dan sianosis)
 Nadi peifer terabab.
b. Penurunan kongesti vena
 Meninggikan ekstremitas bawah sesuai yang dianjurkan
 Menghindari berdiri diam atau duduk terlalu lama
 Edema berkurang
c.Memperbaiki vasodilatasi, mencegah kompresi vaskuler
 Melindungu ekstremitas dari pajanan dingin
 Tidak merokok
 Menjalankan program penatalaksaan stress
 Memakai pakaian yang tidak ketat
 Tidak melipat tungkai
 Minum obat sesuai resep.
EVALUASI
Evaluasi adalah proses keberhasilan tindakan keperawatan yang membandingkan
antara proses dengan tujuan yang telah ditetapkan, dan menilai efektif tidaknya
dari proses keperawatan yang dilaksanakan serta hasil dari penilaian
keperawatan tersebut digunakan untuk bahan perencanaan selanjutnya apabila
masalah belum teratasi
KESIMPULAN
KESIMPULAN HIPERTENSI
merupakan masalah kesehatan yang perlu untuk diketahui oleh masyarakat umum , karena
angka prevalensi yang tinggi serta akibat jangka panjang yang ditimbulkanna mempunyai
konsekuen i tertentu. Selain itu hipertensi banyak dijumpai dalam praktek sehari-hari.
kemajuan dan modernisasi kejadian hipertensi akan meningkat terus, bahkan data-data
menunjukkan bahwa dewasa ini lebih kuran g 10% penduduk Indonesia menderita hipertensi
dimana sebagian besar dari penderita tidak diketahui penyebab hipertensinya
KESIMPULAN GANGGUAN PEMBULUH DARAH PERIFER
Sistem peredaran darah merupakan salah satu sistem organ yang paling penting, yang
bertanggung jawab untuk melaksanakan kegiatan penting tertentu. Ini terdiri dari darah,
pembuluh darah, dan jantung. Semua komponen ini memainkan peran penting dalam fungsi
normal dari hati manusia dan sistem peredaran darah secara keseluruhan. Jantung
memompa darah ke berbagai organ melalui pembuluh darah, di mana oksigen dan
nutrisi didistribusikan ke bagian-bagian tubuh. Penyakit Vaskular Peripheral merupakan
penyakit pembuluh darah perifer mempengaruhi sirkulasi darah ke bagian tubuh yang
ekstrimitas. Penyakit vaskular termasuk segala kondisi yang mempengaruhi sistim peredaran
darah anda. Penyakit ini memiliki tanda dan gejala yaitu nyeri, perubahan kulit, denyut nadi
lemah, edema, kelemahan, kesemuta
Thank you

ppt ht rev (1).pptx

  • 1.
    ASUHAN KEPERAWATAN PADA HIPERTENSIDAN GANGGUAN PEMBULUH DARAH PERIFER
  • 2.
    Kelompok 11 : NADIASHARAFINNA P07220322028 ALICE MANGGI RANTE LILING P07220322023
  • 3.
    DEFINISI HIPERTENSI • Hipertensimerupakan tekanan darah tinggi yang bersifat abnormal dan diukur paling tidak pada tiga kesempatan yang berbeda. • Seseorang dianggap mengalami hipertensi apabila tekanan darahnya lebih tinggi dari 140/90 mmHg • Hipertensi tidak hanya beresiko tinggi menderita penyakit jantung, tetapi juga menderita penyakit lain seperti penyakit saraf, ginjal, dan pembuluh darah dan makin tinggi tekanan darah, makin besar resikonya.
  • 4.
    Klasifikasi Hipertensi • Tekanandarah normal yaitu bila sistolik kurang atau sama dengan 140 mmHg dan diastolik kurang atau sama dengan 90 mmHg. • Tekanan darah perbatasan (border line) yaitu bila sistolik 141- 149 mmHg da n diastolik 91-94 mmHg. • Tekanan darah tinggi (hipertensi) yaitu bila sistolik lebih besar atau sama dengan 160 mmHg dan diastolik lebih besar atau sama dengan 95 mmHg
  • 5.
    Etiologi Hipertensi • Hipertensiprimer (esensial) Hipertensi primer adalah hipertensi esensial atau hiperetnsi yang 90% tidak diketahui penyebabnya. Beberapa faktor yang diduga berkaitan dengan berkembangnya hipertensi esensial diantaranya : Genetik, Jenis kelamin, Diit konsumsi tinggi garam atau kandungan lemak, Berat badan, Gaya hidup merokok dan konsumsi alkohol • Hipertensi sekunder adalah jenis hipertensi yang diketahui penyebabnya. Hipertensi sekunder disebabkan oleh beberapa penyakit, yaitu : Coarctationaorta, Penyakit parenkim dan vaskular ginjal, Hipertensi renovaskuler, Penggunanaan kontrasepsi hormonal (esterogen), Gangguan endokrin.
  • 6.
    PATOFISIOLOGI • Mekanisme yangmengontrol konstriksi dan relaksasi pembuluh darah terletak di pusat vasomotor, pada medulla di otak. Dari pusat vasomotor ini bermula jaras saraf simpatis, yang berlanjut ke bawah ke korda spinalis dan keluar dari kolumna medulla spinalis ke ganglia simpatis di torak dan abdomen. Rangsangan pusat vasomotor dihantarkan dalam bentuk impuls yang bergerak ke bawah melalui system saraf simpatis ke ganglia simpatis. Pada titik ini, neuron preganglion melepaskan asetilkolin, yang merangsang serabut saraf pasca ganglion ke pembuluh darah, dimana dengan dilepaskannya norepinefrin mengakibatkan konstriksi pembuluh darah. Berbagai faktor seperti kecemasan dan ketakutan dapat mempengaruhi respon pembuluh darah terhadap rangsangan vasokonstriktor. Pada saat bersamaan dimana system simpatis merangsang pembuluh darah sebagai respon rangsang emosi. Kelenjar adrenal juga terangsang, mengakibatkan tambahan aktivitas vasokonstriksi. Medulla adrenal mensekresi epinefrin, yang menyebabkan vasokonstriksi. Korteks adrenal mensekresi kortisol dan steroid lainnya, yang dapat memperkuat respon vasokonstriktor pembuluh darah. Vasokonstriksi yang mengakibatkan penurunan aliran darah ke ginjal, mengakibatkan pelepasan rennin. Renin merangsang pembentukan angiotensin I yang kemudian diubah menjadi angiotensin II, saat vasokonstriktor kuat, yang pada gilirannya merangsang sekresi aldosteron oleh korteks adrenal. Hormone ini menyebabkan retensi natrium dan air oleh tubulus ginjal, menyebabkan peningkatan volume intravaskuler.
  • 7.
    TIDAK ADA GEJALA Tidakada gejala yang spesifik yang dapat dihubungkan dengan peningkatan tekanan darah, selain penentuan tekanan arteri oleh dokter yang memeriksa. Hal ini berarti hipertensi arterial tidak akan pernah terdiagnosa jika tekanan darah tidak teratur. TANDA DAN GEJALA GEJALA YANG LAZIM - Mengeluh sakit kepala, pusing - Lemas, kelelahan - Sesak nafas - Gelisah - Mual - Muntah g - Epistaksis - Kesadaran menurun
  • 8.
  • 9.
    • Pemeriksaan laboratoriumrutin yang dilakukan sebelum memulai terapi bertujuan menentukan adanya kerusakan organ dan factor resiko lain atau mencari penyebab hipertensi. Biasanya diperiksa urin analisa, darah perifer lengkap, kimia darah (kalium, natrium, kreatinin, gula darah puasa, kolesterol total, HDL, LDL • Pemeriksaan EKG • EKG (pembesaran jantung, gangguan konduksi), IVP (dapat mengidentifikasi hipertensi, sebagai tambahan dapat dilakukan pemerisaan lain, seperti klirens kreatinin, protein, asam urat, TSH dan ekordiografi. • Pemeriksaan diagnostik meliputi BUN /creatinin (fungsi ginjal), glucose (DM) kalium serum (meningkat menunjukkan aldosteron yang meningkat), kalsium serum (peningkatan dapat menyebabkan hipertensi: kolesterol dan tri gliserit (indikasi pencetus hipertensi), pemeriksaan tiroid (menyebabkan vasokonstrisi), urinanalisa protein, gula (menunjukkan disfungsi ginjal), asam urat (factor penyebab hipertensi). • Pemeriksaan radiologi : Foto dada dan CT scan Pemeriksaan Penunjang
  • 10.
    KOMPLIKASI • Stroke Stroke akibatdari pecahnya pembuluh yang ada di dalam otak atau akibat embolus yang terlepas dari pembuluh nonotak. Stroke bisa terjadi pada hipertensi kronis apabila arteri-arteri yang memperdarahi otak mengalami hipertrofi dan penebalan pembuluh darah sehingga aliran darah pada area tersebut berkurang. • Infark Miokardium arteri koroner mengalami arterosklerotik tidak pada menyuplai cukup oksigen ke miokardium apabila terbentuk thrombus yang dapat menghambat aliran darah melalui pembuluh tersebut. • Gagal Ginjal Kerusakan pada ginjal disebabkan oleh tingginya tekanan pada kapiler- kapiler glomerulus. • Ensefalopati Ensefalopati (kerusakan otak) terjadi pada hipertensi maligna (hipertensi yang mengalami kenaikan darah dengan cepat).
  • 11.
    • Terapi tanpaObat  Terapi tanpa obat digunakan sebagai tindakan untuk hipertensi ringan dan sebagai tindakan suportif pada hipertensi sedang dan berat. Terapi tanpa obat ini meliputi :diet dan diet yang dianjurkan untuk penderita hipertensi adalah : • Restriksi garam secara moderat dari 10 gr/hr menjadi 5 gr/hr • Diet rendah kolesterol dan rendah asam lemak jenuh • Penurunan berat badan • Penurunan asupan etanol • Menghentikan merokok • Latihan Fisik. Macam olah raga yaitu isotonis dan dinamis seperti lari, jogging, bersepeda, berenang dan lain-lain. Intensitas olah raga yang baik antara 60-80 % dari kapasitas aerobik atau 72-87 % dari denyut nadi maksimal yang disebut zona latihan. Lamanya latihan berkisar antara 20 – 25 menit berada dalam zona latihan Frekuensi latihan sebaiknya 3 x perminggu dan paling baik 5 x perminggu PENATALAKSANAAN
  • 12.
    DIIT HIPERTENSI • Konsumsilemak dibatasi • Konsumsi kolesterol dibatasi • Konsumsi kalori dibatasi untuk yang terlalu gemuk atau obese • Makanan yang tidak boleh dikonsumsi 1. Makanan yang banyak mengandung garam. 2. Makanan yang banyak mengandung kolesterol. 3. Makanan yang banyak mengandung lemak jenuh. 4. Lemak hewan: sapi, babi, kambing, susu jenuh, cream, keju, mentega 5. Makanan yang banyak menimbulkan gas. • Obat Tradisional Untuk Hipertensi 1. Buah belimbing 2. Daun seledri 3. Bawang putih 4. Buah mengkudu/pace 5. Avokado 6. Melon 7. Semangka 8. Mentimun
  • 13.
    Konsep Asuhan KeperawatanPada Pasien Hipertensi Identitas klien • Identitas klien • Identitas Penanggung Jawab • Keluhan utama Keluhan yang dapat muncul antara lain: nyeri kepala, gelisah, palpitasi, pusing, leher kaku, penglihatan kabur, nyeri dada, mudah lelah, dan impotensi. • Riwayat Kesehatan Sekarang Pengkajian yang mendukung keluhan utama dengan memberikan pertanyaan tentang kronologi keluhan utama. Keluhan lain yang menyerta biasanya : sakit kepala , pusing, penglihatan buram, mual ,detak jantung tak teratur, nyeri dada. • Riwayat kesehatan Dahulu Kaji adanya riwayat penyakit hipertensi , penyakit jantung, penyakit ginjal, stroke. Penting untuk mengkaji mengenai riwayat pemakaian obat-obatan masa lalu dan adanya riwayat alergi terhadap jenis obat. • Riwayat Kesehatan Keluarga Kaji didalam keluarga adanya riwayat penyakit hipertensi , penyakit metabolik, penyakit menular seperi TBC, HIV, infeksi saluran kemih, dan penyakit menurun seperti diabetes militus, asma, dan lain-lain • Aktivitas / istirahat Gejala : kelemahan, keletihan, napas pendek, gaya hidup monoton. Tanda : frekuensi jantung meningkat, perubahan irama jantung, takipnea
  • 14.
    Konsep Asuhan KeperawatanPada Pasien Hipertensi • Neurosensori Gejala : keluhan pening/pusing. Berdenyut. Episode kebas/kelemahan pada satu sisi tubuh. Gangguan penglihatan. Tanda : status mental : perubahan keterjagaan, orientasi, pola/isi bicara, afek, proses pikir, atau memori (ingatan). Respon motorik : penurunan kekuatan genggaman tangan dan /atau reflex tendon dalam. Perubahan-perubahan retinal optik: dari sklerosis/penyempitan arteri ringan sampai berat dan perubahan sklerotik dengan edema atau papiledema, eksudat, dan hemoragi tergantung pada berat/lamanya hipertensi. • Nyeri dan ketidaknyamanan Gejala : angina. Nyeri hilang timbul pada tungkai/klaudasi. Sakit kepala oksipital berat seperti yang pernah terjadi sebelumnya. Nyeri abdomen/massa. • Pernafasan Gejala : dispnea yang berkaitan dengan aktivitas/kerja. Takipnea, ortopnea, dispnea nokturnal paroksismal. Batuk dengan/tanpa pembentukan sputum, riwayat merokok. Tanda : distress respirasi/penggunaan otot aksesori pernapasan. Bunyi napas tambahan (krekles/mengi). Sianosis. • Keamanan Gejala : gangguan koordinasi/cara berjalan. Episode parestesia unilateral transien. Hipotensi posturnal. • Pembelajaran dan Penyuluhan Gejala : faktor-faktor risiko keluarga :hipertensi, aterosklerosis, penyakit jantung, DM, penyakit serebrovaskular/ginjal.
  • 15.
    DIAGNOSA KEPERAWATAN Diagnosa keperawatanmerupakan suatu penilaian klinis mengenai respons klien terhadap masalah kesehatan atau proses kehidupan yang dialaminya baik yang berlangsung actual maupun potensial. Diagnosis keperawatan bertujuan untuk mengidentifikasi respons klien individu, keluarga dan komunitas terhadap situasi yang berkaitan dengan kesehatan (Tim Pokja SDKI DPP PPNI, 2017). Berikut adalah uraian dari masalah yang timbul bagi klien menurut (Nurarif, 2015) dengan hipertensi : • Nyeri akut b.d peningkatan tekanan vaskuler selebral • Gangguan pola tidur b.d timbulnya rasa nyeri ditengkuk • Intoleransi aktivitas b.d kelemahan fisik
  • 16.
    DIAGNOSA KEPERAWATAN NO DXKEPERAWATAN TUJUAN DAN KRITERIA HASIL INTERVENSI 1. D.0077 Nyeri akut b.d peningkatan tekanan vaskuler selebral L.08066 Tingkat Nyeri Setelah dilakukan tindakan keperawatan selama 2 x 24 jam diharapkan nyeri dapat menurun dengan kriteria hasil : 1. Mengeluh nyeri menurun 2. Meringis menurun 3. Gelisah menurun 4. Sikap protektif menurun 5. Kesulitan tidur menurun 6. Frekuensi nadi membaik 7. Tekanan darah membaik 8. Nafsu makan membaik 9. Pola tidur membaik 1.08238 Manajemen Nyeri Observasi : 1. Identifikasi lokasi, karasteristik,durasi, frekuensi,kualitas,intensitas nyeri, 2. Indentifikasi skala nyeri 3. Indentifikasi respons nyeri Non verbal 4. Indentifikasi faktor yang Memperberat dan Memperingan nyeri 5. Indentifikasi pengetahuan Dan kenyakinan tentang Nyeri 6. Identifikasi pengaruh nyeri Pada kualitas hidup 7. Monitor keberhasilan terapi Komplementer yang sudah Diberikan 8. Monitor efek samping Penggunaan analgetik
  • 17.
    DIAGNOSA KEPERAWATAN NO DXKEPERAWATAN TUJUAN DAN KRITERIA HASIL INTERVENSI 1. Terapeutik : 1. Berikan teknik non-farma Kologis untuk mengurangi Rasa nyeri 2. Kontrol lingkungan yang Memperberat rasa nyeri 3. Fasilitasi istirahat dan tidur 4. Pertimbangan jenis dan Sumber nyeri dalam Pemilihan strategi meredak an nyeri Edukasi : 1. Jelaskan penyebab ,periode,dan pemicu nyeri 2. Jelaskan strategi meredakan Nyeri 3. Anjurkan memonitor nyeri Secara mandiri 4. Anjurkan menggunakan Analgetik secara tepat 5. Anjurkan teknik non-farma kologis untuk mengurangi rasa nyeri Kolaborasi ; 1. Kolaborasi pemberian Analgetik ,jika perlu
  • 18.
    Konsep Asuhan KeperawatanPada Pasien Hipertensi • Sirkulasi Gejala : riwayat hipertensi, aterosklerosis, penyakit jantung koroner/katup dan penyakit serebrovaskular. Episode palpitasi, perspirasi. Tanda : kenaikan TD. Hipotensi postural. Nadi : denyutan jelas dari karotis, jugularis, radialis ; perbedaan denyut seperti denyut femoral melambat; denyut popliteal, tibialis posterior, pedalis tidak teraba atau lemah. Frekuensi/irama : takikardia berbagai disritmia. Bunyi jantung : terdengar S2 pada dasar ; S3 (CHF dini); S4 (pergeseran ventrikel kiri/hipertrofi ventrikel kiri). Murmur stenosis valvular. Ekstremitas ; perubahan warna kulit, suhu dingin (vasokonstriksi perifer) ; pengisian kapiler mungkin melambat /tertunda (vasokonstriksi) • Integritas ego Gejala : riwayat perubahan kepribadian, ansietas, depresi, euphoria, atau marah kronik (dapat mengindikasikan kerusakan serebral). Faktor-faktor stress multiple(hubungan, keuangan, yang berkaitan dengan pekerjaan). Tanda : letupan suara hati, gelisah, penyempitan kontinu perhatian, tangisan yang meledak. Gerak tangan empati, otot muka tegang (khusus sekitar mata), gerakan fisik cepat, pernapasan menghela, peningkatan pola bicara. • Eliminasi • Makanan dan Cairan Gejala : makanan yang disukai, yang dapat mencakup makanan tinggi garam, tinggi lemak, tinggi kolesterol. Mual, muntah. Perubahan berat badan akhir-akhir ini. Tanda : berat badan normal atau obesitas. Adanya edema; kongesti vena; glukosuria
  • 19.
    DIAGNOSA KEPERAWATAN NO DXKEPERAWATAN TUJUAN DAN KRITERIA HASIL INTERVENSI 2. D.0055 Gangguan pola tidur b.d timbulnya rasa nyeri ditengkuk L.05045-Pola Tidur Setelah dilakukan tindakan keperawatan selama 2 x 24 jam diharapkan gangguan pola tidur dapat menurun dengan kriteria hasil : 1. Kesulitan tidur menurun 2. Keluhan serig terjaga menurun 3. Keluhan tidak puas tidur menrun 4. Keluhan pola tidur berubah menurun Observasi 1. Identifikasi pola aktifitas dan tidur 2. Identifikasi faktor pengganggu tidur Terapeutik 1. Lakukan prosedur untuk Meningkatkan kenyamanan 1. Modifikasi lingkungan 2. Fasiltasi penghilang strees sebelum tidur Edukasi 1. Jelaskan pentingnya tidur cukup selama sakit 2. Anjurkan menghindari makanan dan minuman yang mengganggu tidur 3. Ajarkan relaksasi otot autogenik atau cara nonfarmakologi lainya
  • 20.
    DIAGNOSA KEPERAWATAN NO DXKEPERAWATAN TUJUAN DAN KRITERIA HASIL INTERVENSI 3. D.0056 Intoleransi aktifitas b.d kelemahan fisik L.05047 Setelah dilakukan tindakan keperawatan selama 2 x 24 jam diharapkan klien dapat melakukan aktifitas dengan kriteria hasil : 1. Mengeluh menurun 2. Tidak mengeluh lemah 3. Klien mampu melakkukan aktifitas sehari-hari 4. TTV dalam batas normal Observasi 1. Identifikasi gangguan fungsi tubuh yang mengakibatkan kelelahan 2. Monitor lokasi dan ketidaknyamanan selama melakukan aktifitas Terapeutik 1. Sediakan lingkuangan yang nyaman dan rendah stimulus 2. Berikan aktifitas distraksi yang menenangkan Edukasi 1. Anjurkan tirah baring 2. Ajarkan strategi koping untuk mengurangu keletihan Kolaborasi 1. Kolaborasi dengan ahli gizi tentang cara meningkatkan asupan makanan
  • 21.
    IMPLEMENTASI KEPERAWATAN Implementasi merupakantindakan yang sudah direncanakan dalam rencana keperawatan. Tindakan mencakup tindakan mandiri dan tindakan kolaborasi Jenis tindakan dalam tahap pelaksanaan : • Mandiri (independen). Tindakan yang diprakarsai sendiri oleh perawat untuk membantu pasien dalam mengatasi masalahnya seperti merawat kebersihan daerah kewanitaan agr tidak terjadi infeksi. • Saling ketergantungan/kolaborasi (interdependent) Tindakan keperawatan atas dasar kerjasama sesama perawatan atau dengan tim kesehatan lainnya seperti dokter, fisioterapi, analisis kesehatan, misalnya dalam hal memberi obat-obatan. • Rujukan/ketergantungan (dependen) Tindakan atas dasar rujukan dari profesi lain seperti, pemberian makan pada pasien. Sesuai dengan diit dan latihan fisik (mobilitas fisik) sesuai dengan anjuran bagian fisioterapi.
  • 22.
    EVALUASI Evaluasi adalah proseskeberhasilan tindakan keperawatan yang membandingkan antara proses dengan tujuan yang telah ditetapkan, dan menilai efektif tidaknya dari proses keperawatan yang dilaksanakan serta hasil dari penilaian keperawatan tersebut digunakan untuk bahan perencanaan selanjutnya apabila masalah belum teratasi
  • 23.
    ‘’Definisi pembuluh darahperifer’’ Gangguan pembuluh darah perifer adalah gangguan kesehatan di mana arteri menyempit atau tersumbat. Biasanya Kondisi ini disebabkan oleh penumpukan plak yang terbentuk dari beragam zat yang ditemukan dalam darah. Zat yang dimaksud antara lain yaitu kalsium, lemak, dan kolesterol.
  • 24.
    ETIOLOGI GANGGUAN PEMBUUHDARAH PERIFER Sama halnya dengan penyakit jantung koronerdan stroke, penyakit arteri perifer disebabkan oleh penumpukan lemak di dinding pembuluh darah. Pada penyakit arteri perifer,penumpukan ini terjadi di pembuluh darah arteri yang masuk darah ke tungkai. Timbunan lemak dapat membuat arteri menyempit, sehingga aliran darah ke tungkai menjadi tersumbat.
  • 25.
    PATOFISIOLIGI Gagal jantung, alirandarah perifer yang tidak memadai terjadi bila kerja pemompaan jantung tidak efisien. Gagal jantung kiri menyebabkan penimbunan darah diparu dan penurunan aliran kedepan atau curah jantung. Gagal jantung kanan menyebabkankengesti vena sistemik dan penurunan aliran darah.Sumbatan pembulu limfe juga dapat mengakibatkan edema. Pembuluh limfe dapat mengalami penyumbatan oleh tumor atau kerusakan akibat trauma mekanis atau proses radang.
  • 26.
    TANDA DAN GEJELA 1.Nyeriberat seperti kram pada ekstremitas disebabkan oleh ketidakmampuan system arteri mencukupi kebutuan aliran darah kejaringan saat menghadapi peningkatan kebutuhan akan nutrisi. Karena jaringan dipaksa menyelesaikan siklus energy tanpa nutrisi, maka akan dihasilkan metabolit otot dan asam laktat. Nyeri akan dirasakan ketika metabolit mengganggu ujung syaraf jaringan sekitarnya. 2. Perubahan kulit Aliran darah yang tidak memadai mengakibatkan ekstremitas yang dingin dan pucat, kekurangan oksigen, sianosis. 3. Denyut nadi lemah Penyakit arteri oklusif mengganggu aliran darah dan dapat menurunkan atau menghilangkan denyutan nadi pada ekstremitas. 4. EdemaPenurunan aliran darah vena mengakibatkan peningkatan tekanan vena, diikuti peningkatan tekanan hidrostatik perifer, filtrasi bersih cairan keluar dari kapilerke rongga intertisial, dan selanjutnya terjadi edema 5. Kelemahan 6.Gangguan akan terjadi setelah iskemia berat yang lama dan menunjukanadanya nekrosis jaringan. 7. Kesemutan 8. Disfun si Ereksi
  • 28.
    Pemeriksaan Penunjanan A. Pemeriksaandengan Echokardiografi B. d. Angiografi koronerMenggambarkan penyempitan atau sumbatanarteri koronere. C. e.Pemeriksaan Photo thorakHasil, mungkin normal ataumenunjukkan pembesaran jantung diduggagal jantung koroner atau aneurismeventrikuler. Komplikasi  Iskemia kritis ekstremitas. Kondisi ini dimulai dengan luka terbuka yang tidak sembuh, cedera atau infeksi kaki, Kritis ekstremitas iskemia terjadi di saat seperti cedera atau infeksi berlanjut  Stroke dan serangan jantung. Aterosklerosismenyebabkan tanda dan gejala dari penyakitarteri perifer yang cukup parah pada kaki Anda.Timbunan lemak juga tercipta dalam arteri yangmemasok hati dan otak.
  • 29.
    Pengkajian 1. Identitas klien: selain nama klien, juga orangtua; umur,alamat, asal kota dan daerah. 2. Riwayat kesehatana.Keluhan utama : a. penyebab utama klien sampai dibawa kerumah sakit. b. Riwayat penyakit sekarang : tanda dan gejala klinis gangguanvaskuler perifer, gejala yang mudah diamati adalah nyeri spertikrrem yang hilang saat istirahat. c. Riwayat penyakit dahulu : untuk mengidentifikasi adanyafaktor-faktor penyulit atau faktor yang membuat kondisi pasienmenjadi lebih parah kondisinya. d. Riwayat penyakit keluarga : adakah penyakit yang dideritaoleh anggota keluarga yang mungkin ada hubungannya denganpenyakit klien sekarang. 3. Pola fungsi kesehatana.  Pola nutrisi  Pola eliminasi  Pola aktifitas  Pola tidur dan istirahat  Pola sensorik
  • 30.
    4..Pemeriksaan fisik a. Keluhanatau adanya nyeri b. Pemeriksaan tanda-tanda vital c. Hemodinamik d. d. Pemamtauan perubahan penampakan dan temperature kulit Diagnosa Gangguan perfusi jaringan perifer berhubungan dengan gangguan sirkulasi. Tujuan :  meningkatkan suplai darah arteri ke ekstremitas.Kriteria hasil :  Ekstremitas hangat pada perabaan  Warna ekstremitas membaik  Melakukan seri latihan Bueger Allen 6 kali, 4 kalisecukupnya
  • 31.
    Intervensi : a. Menurunkanekstremitas dibawah jantung.Rasional : ekstremitas bawah yang tergantung memperlancarsuplai darah arteri. b.Mendorong latihan jalan seddang atau latihan ekstremitasbertahap.Rasional : latihan otot memperbaiiki aliran darah danpertumbuhan sirkulasi kolateral. c. Mendorong latihan postural aktif (latihan Bueger Allen).Rasional : dengan latihan postural, pengisian akibat gravitasiterganggu sehingga pembuluh darah menjadi kosong.
  • 32.
    Evaluasi Gangguan perfusi jaringanperifer berhubungan dengangangguan sirkulasi. a. Memperlihatkan peningkatan suplai darah arteri keekstremitas  Ekstremitas terasa hangat bila disentuh  Warna kulit membaik (bebas dari rubor dan sianosis)  Nadi peifer terabab. b. Penurunan kongesti vena  Meninggikan ekstremitas bawah sesuai yang dianjurkan  Menghindari berdiri diam atau duduk terlalu lama  Edema berkurang c.Memperbaiki vasodilatasi, mencegah kompresi vaskuler  Melindungu ekstremitas dari pajanan dingin  Tidak merokok  Menjalankan program penatalaksaan stress  Memakai pakaian yang tidak ketat  Tidak melipat tungkai  Minum obat sesuai resep.
  • 33.
    EVALUASI Evaluasi adalah proseskeberhasilan tindakan keperawatan yang membandingkan antara proses dengan tujuan yang telah ditetapkan, dan menilai efektif tidaknya dari proses keperawatan yang dilaksanakan serta hasil dari penilaian keperawatan tersebut digunakan untuk bahan perencanaan selanjutnya apabila masalah belum teratasi
  • 34.
    KESIMPULAN KESIMPULAN HIPERTENSI merupakan masalahkesehatan yang perlu untuk diketahui oleh masyarakat umum , karena angka prevalensi yang tinggi serta akibat jangka panjang yang ditimbulkanna mempunyai konsekuen i tertentu. Selain itu hipertensi banyak dijumpai dalam praktek sehari-hari. kemajuan dan modernisasi kejadian hipertensi akan meningkat terus, bahkan data-data menunjukkan bahwa dewasa ini lebih kuran g 10% penduduk Indonesia menderita hipertensi dimana sebagian besar dari penderita tidak diketahui penyebab hipertensinya KESIMPULAN GANGGUAN PEMBULUH DARAH PERIFER Sistem peredaran darah merupakan salah satu sistem organ yang paling penting, yang bertanggung jawab untuk melaksanakan kegiatan penting tertentu. Ini terdiri dari darah, pembuluh darah, dan jantung. Semua komponen ini memainkan peran penting dalam fungsi normal dari hati manusia dan sistem peredaran darah secara keseluruhan. Jantung memompa darah ke berbagai organ melalui pembuluh darah, di mana oksigen dan nutrisi didistribusikan ke bagian-bagian tubuh. Penyakit Vaskular Peripheral merupakan penyakit pembuluh darah perifer mempengaruhi sirkulasi darah ke bagian tubuh yang ekstrimitas. Penyakit vaskular termasuk segala kondisi yang mempengaruhi sistim peredaran darah anda. Penyakit ini memiliki tanda dan gejala yaitu nyeri, perubahan kulit, denyut nadi lemah, edema, kelemahan, kesemuta
  • 35.