Question 1
In your project, you are creating a diagram that describes the decision under consideration and
implications of choosing one or another of the available alternatives. This will help to:
Get a qualitative analysis of the risk
Determine which risks may have the most impact on the project
Translate the uncertainties at a detailed level into potential impact on objectives expressed at
the level of the total project
Determine which decision yields the greatest expected value
Justification: D Decision Tree Analysis is a diagramming and calculation technique for evaluating the
implications of a chain of multiple options in the presence of uncertainty.
Reference: PMBOK®
Guide - Fifth Edition, page 536
Solving the decision tree indicates which decision yields the greatest expected value to the decision-maker
when all the uncertain implications, costs, rewards, and subsequent decisions are quantified.
Question 2
As a project manager, you are concerned with determining which risks may affect the project.
What is the process by which such risks are determined?
Plan Risk Management
Identify Risks
Perform Qualitative Risk Analysis
Plan Risk Responses
Justification:B Identify Risks is the process of determining which risks may affect the project and
documenting their characteristics.
Reference: PMBOK®
Guide - Fifth Edition, page 309
1
Question 3
In your project, you have identified important risks and planned appropriate responses to the
risks. Some risks, such as the possibility of natural disasters impacting the project, have been
documented and accepted in the risk register. What are the remaining risks called?
Unidentifiable Risks
Residual Risks
Secondary Risks
Accepted Risks
Justification:B Residual risks are those risks that remain after risk responses have been implemented.
Residual risks are expected to remain after planned responses have been taken, as well as those that have
been deliberately accepted.
Reference: PMBOK®
Guide - Fifth Edition, pages 305 and 558
Question 4
Workarounds differ from contingency plans in that:
Contingency plans are planned in advance and workarounds are not planned in advance.
Workarounds are planned in advance and contingency plans are not planned in advance.
Contingency plans include plans for force majeure events, e.g. natural calamities, but
workarounds are the residual risks in the project.
Workarounds only include plans for force majeure events, e.g. natural calamities
Justification:A Workaround: A response to a threat that has occurred, for which a prior response had
not been planned or was not effective. Contingency plan or Fallback plan includes an alternate set of actions
and tasks available in the event that the primary plan needs to be abandoned because of issues, risks, or
other causes.
Reference: PMBOK®
Guide - Fifth Edition, pages 540 and 567
Workaround is distinguished from contingency plan in that a workaround is not planned in advance of the
occurrence of the risk event.
2
Question 5
You are the project manager of a project which involves off-shore oil exploration. Since you
cannot plan for all eventualities, you establish a contingency reserve, including amounts of time,
money, or resources to handle the risks. This is an example of:
Risk avoidance
Risk transfer
Active risk acceptance
Improper risk planning since all risks should be identified and accounted
Justification:C The most common active acceptance strategy is to establish a contingency reserve,
including amounts of time, money, or resources to handle the risks.
Reference: PMBOK®
Guide - Fifth Edition, page 345
3
Question 6
Please refer to the Decision Tree diagram given below. It shows the analysis of profit/loss for the
two alternatives (i.e., to build or buy).
What is the opportunity cost if the project manager decides to build instead of buy?
- $1,500
$3,500
$1,500
$5,000
Justification:B Please refer to the diagram below :
Profit of build: $5,000
Profit of buy: $3,500
Opportunity cost of build = Profit you give up if you do not buy = $3,500
4
Question 7
As part of the risk management process, you have just created an overall risk ranking of the
project and a list of prioritized identified risks which need additional analysis and determined
trends in risk analysis results. What should you do next?
Analyze the effect of identified risks on overall project objectives
Create a list of identified risks
Maintain a risk register
Make a list of potential responses to the risks
Justification:A Tasks like creating an overall risk ranking of the project, which includes a list of
prioritized risks, identifying which risks need additional analysis and determining trends in risk analysis
results are all outputs of Perform Qualitative Risk Analysis (PMBOK®
Guide - Fifth Edition, page 333). So, the
next step is Perform Quantitative Risk Analysis (i.e. analyze the effect of identified risks on overall project
objectives) -PMBOK®
Guide - Fifth Edition, page 333. Please note that options 2, 3, and 4 refer to outputs
from Identify Risks process which has already been completed - PMBOK®
Guide - Fifth Edition, page 327.
Question 8
In your project, probabilities are estimated and the alternatives are expected to be as follows:
25% probability for $ 25,000 profit
50% probability for $ 40,000 profit
25% probability for $ 100,000 profit
What is the expected profit in your project?
$ 40,000
$ 50,000
$ 51,250
$ 53,750
Justification:C Expected Profit = Sum of the products of Probability and Profit for all alternatives i.e.
[Sum of (Probability X Profit)] for all the three alternatives
=(0.25 x $ 25,000) + (0.50 x $ 40,000) + (0.25 x $ 100,000)
= $ 6250 + $ 20,000 + $ 25,000
= $ 51,250
5
Question 9
Project Risk Management includes all the processes concerned with conducting risk management
planning, identification, analysis, response planning, and controlling risk on a project. In this
context, which of the following statements about risk is not accurate?
Risk is an uncertain event or condition.
Risks have to be identified and properly managed.
Risk management should be done throughout the project.
Risk have a negative impact on the project objective.
Justification:D The objectives of Project Risk Management are to increase the likelihood and impact of
positive events, and decrease the likelihood and impact of negative events in the project.
Reference: PMBOK®
Guide - Fifth Edition, page 309
Question 10
You have completed the process of developing options and actions to enhance opportunities and
to reduce threats to project objectives. What is your NEXT step?
Determine which risks may affect the project and document their characteristics.
Implement risk response plans, track identified risks, monitor residual risks, identify new risks,
and evaluate risk process effectiveness throughout the project.
Define how to conduct risk management activities for a project.
Assess the priority of identified risks using their probability of occurrence.
Justification:B Plan Risk Responses is the process of developing options and actions to enhance
opportunities and to reduce threats to project objectives.
Control Risks is the process of implementing. risk response plans, tracking identified risks, monitoring
residual risks, identifying new risks, and evaluating risk process effectiveness throughout the project.
The other options take place prior to the Plan Risk Responses process:
Option 1: This refers to the Identify Risks process.
Option 3: This refers to the Plan Risk Management process.
Option 4: This refers to the Perform Qualitative Risk Analysis process.
Reference: PMBOK®
Guide - Fifth Edition, page 309
Please note that the Control Risks process should follow the Plan Risk Responses process. So, option 2 is
the correct answer.
6
Question 11
In your project, the project architect met with an accident and will not be available for the next 3
months. You had not planned for this in risk planning - what should you do NEXT?
Create a Workaround
Create a Fallback Plan
Do additional risk response planning
Create a new risk register for this risk
Justification:A Workaround. A response to a threat that has occurred, for which a prior response has
not been planned or was not effective.
Reference: PMBOK®
Guide - Fifth Edition, page 567
Question 12
You are in the process of creating a risk management plan for your project. This plan will describe
how risk management will be structured and performed on the project. Your risk management
plan may include:
Avoid, transfer, mitigate, and accept risks
Risk audits, reserve analysis, and technical performance measurement
Risk audits, triggers, and inputs to other processes
Budgeting, timing, and risk categories
Justification:D The risk management plan includes the following: methodology, roles and
responsibilities, budgeting, timing, and risk categories.
Reference: PMBOK®
Guide - Fifth Edition, pages 316 and 317
Option 1: This is done during the Plan Risk Responses process
Option 2: This is done during the Control Risks process
Option 3: This is done during the Identify Risks process
7
Question 13
Which of the following tools and techniques would you NOT use in your project during the Plan
Risk Responses process?
Strategies for negative risks or threats
Contingent response strategies
Expert judgment
Simulation
Justification:D Simulation is not a tool or technique for the Plan Risk Responses process.
Reference: PMBOK®
Guide - Fifth Edition, page 312 (figure 11-1)
Modeling and Simulation is used during the Perform Quantitative Risk Analysis process.
Question 14
You have geographically dispersed team members, from whom you would like to anonymously
obtain expert opinion on the project you are managing. Which information gathering technique
should you use?
Brainstorming
Delphi technique
SWOT analysis
Checklists
Justification:B The Delphi technique is a way to reach a consensus of experts. Project risk experts
participate in this technique anonymously.
Reference: PMBOK®
Guide - Fifth Edition, page 324
Brainstorming and SWOT analysis are not done anonymously. Checklists are an output of the Plan Quality
process.
8
Question 15
Graphical representations of situations showing causal influences, time ordering of events, and
other relationships among variables and outcomes are also referred to as:
Cause-and-effect diagrams
System flow charts
Influence diagrams
Simulation diagrams
Justification:C Influence diagrams. These are graphical representations of situations showing causal
influences, time ordering of events, and other relationships among variables and outcomes.
Reference: PMBOK®
Guide - Fifth Edition, page 325
Question 16
You are in the build phase of a Build-Operate-Transfer (BOT) project, which has run into several
unanticipated problems. Several risks have surfaced which you had not anticipated earlier. The
project is over-budget and significantly behind schedule. What should you do?
Create updates to risk response plan
Create a revised project plan
Perform risk audits
Perform updated risk identification and analysis
Justification:D Results from earned value analysis may indicate potential deviation of the project at
completion from cost and schedule targets. When a project deviates significantly from the baseline, updated
risk identification and analysis should be performed.
9
Question 17
While managing a project, you decide to create a prototype of your product first to ensure that it is
acceptable to stakeholders before creating your product. This is an example of:
Risk mitigation
Risk avoidance
Simulation
Project assumptions testing
Justification: A Mitigation may require prototype development to reduce the risk of scaling up from a
bench-scale model of a process or product.
Question 18
You are the project manager for XYZ company. The Quality Control team recently identified a
large number of defects in the project deliverables which the team had to repair. You have been
working for a few weeks with the Quality Assurance team to adjust some quality procedures and
address some training issues for your project which the team believes is the reason for the
defects. The project is now behind schedule due to the problems encountered. The CPI is
currently 1.12 and the SPI 0.82. While discussing the quality issues in a status meeting, a key
stakeholder comments that she is alarmed at the potential cost impact of one particular risk and is
wondering why it is of little concern to the project team. You are confident that her concern for that
particular cost risk is unwarranted at the moment; in fact, you believe there is another risk that is
of bigger concern. The following table displays the current risks for your project. Considering that
schedule is a concern right now, which risk are you going to tell the stakeholder and other
meeting participants is the greatest and is therefore the biggest concern of the team right now?
Risk Probability Cost Impact Schedule Impact
A 0.4 2 8
B 0.4 6 3
C 0.3 2 3
D 0.2 4 9
A
B
A & B
D
Justification:A For each risk identified, multiply the probability by the cost and schedule impact. Once
you have each P & I score, you can prioritize the risks. Risk A currently is the biggest threat to your schedule
and overall objectives.
Risk Probability Cost Impact Schedule Impact PI (Cost) PI (Schedule) Total
A 0.4 2 8 0.8 3.2 4
B 0.4 6 3 2.4 1.2 3.6
C 0.3 2 3 0.6 0.9 1.5
D 0.2 4 9 0.8 1.8 2.6
10
Question 19
You are the project manager in an automobile manufacturing company. Machine parts required in
your manufacturing process supplied by a vendor did not reach in time because of heavy rains.
You had anticipated this risk and planned for it in your risk response plan. So, as per your risk
response plan, you started using unutilized machine parts supplied one year ago. However, this
has subjected your project to a new risk - the machine parts which were not used for one year
suffer from higher level of defects.
This new risk can also be called:
Unidentifiable risks
Unmanageable risks
Secondary risks
Residual risks
Justification:C Secondary risk. A risk that arises as a direct result of implementing a risk response.
Question 20
Based on past estimates, there is a 25% probability for a particular event to occur every year. If a
project lasts for three years, what is the probability of the event happening in the third year?
15.625 %
6.25 %
25%
75%
Justification:C The probability of the event happening every year is 25%. So, the probability of the event
happening in the third year is also 25%.
11
Question 21
As a project manager, you estimate that, in your project, there is:
50% probability of earning $40,000 profit
50% probability of incurring $25,000 loss
What is the expected value for the project considering profit and loss possibilities?
$32,500
$25,000
$7,500
- $7,500
Justification:C Expected Profit = Sum of (Probability X Profit) (for each alternative)
= (0.50 x $40,000) + (0.50 x - $25,000)
= $20,000 - $12,500
= $7,500
Question 22
In your project, you have been sub-contracting your IT development work to four consultancy
firms. Which of the following statements about transferring risk to a contractor is not true?
Risk transference nearly always involves payment of a risk premium.
Fixed price contract always transfers the risk to the seller.
Cost-plus contracts may transfer the cost risks to the buyer.
Contracts may be used for the transference of liability for specified risks to another party.
Justification:B A fixed-price contract may transfer risk to the seller.
Reference: PMBOK®
Guide - Fifth Edition, page 344
A fixed-price contract transfers risk to the seller if requirements are well defined and seller has the capacity to
handle the risk.
12
Question 23
Your project is now in the executing stage. You are continuously monitoring and controlling risks
to minimize negative risks and to take timely action. Risk audits are helpful in this context
because they:
Examine and document the effectiveness of risk responses.
Help in reassessment of risks.
Provide trends in the execution of the project, which can be reviewed using performance
data.
Provide inputs required for the project planning stage.
Justification:A Risk audits examine and document the effectiveness of risk responses in dealing with
identified risks and their root causes, as well as the effectiveness of the risk management process.
Reference: PMBOK®
Guide - Fifth Edition, page 351
Question 24
You had budgeted $200,000 in your project as contingency reserve. Now, when you are 75%
through in project execution, you notice that the funds in your contingency reserves are down to
$20,000. To compare the amount of contingency reserves remaining in your project to the amount
of risk remaining, you should conduct a:
Variance analysis
Trend analysis
Risk assessment
Reserve analysis
Justification:D Reserve analysis compares the amount of the contingency reserves remaining to the
amount of risk remaining at any time in the project in order to determine if the remaining reserve is adequate.
Reference: PMBOK®
Guide - Fifth Edition, page 352
13
Question 25
Since you know the importance of risk management, you always include it as an agenda item in
your weekly status meetings and spend ten minutes discussing the risks. Some of your project
team members complain that since none of the risks are actually happening, discussing risk
management issues in status meetings is a waste of time. What should you do?
Talk to your team members about the importance of risk management and why the project
team needs to be aware of all risks at all points of time.
Agree with your team members and mention to them that henceforth, no more time would be
spent on discussing risks in the project status meetings unless required in the future.
Call a meeting with your project sponsor and project management team to discuss potential
training requirements for your project team members so that they can appreciate the benefits
of risk management.
Escalate to your management that some of your team members do not agree with your risk
management practices.
Justification:B Project Risk Management should be an agenda item at periodic status meetings. The
amount of time required for that item will vary, depending upon the risks that have been identified, their
priority, and difficulty of response.
Reference: PMBOK®
Guide - Fifth Edition, page 352
There is no need to spend a fixed amount of time in all the status meetings to discuss risk management
issues.
Option 1: This states that the team should be aware of `all` risks at `all` times. This may not be possible
because some risks are not identified or may be prioritized lower (hence, place them in a watchlist).
Option 3: This assumes that the team does not know about importance of risk management which is not
accurate.
Option 4: This talks about escalating a project issue to senior management, which is not advisable in this
context.
Question 26
You are in the Identify Risks process of your project where you determine which risks may affect
the project and document their characteristics. Who would you want to be a part of the Identify
Risks process?
The project manager, project team members, subject matter experts, and customers
The risk management team, end users, and risk management experts
All relevant stakeholders
Positively impacted stakeholders
Justification:C Participants in risk identification activities may include the following: project manager,
project team members, risk management team (if assigned), customers, subject matter experts from outside
the project team, end users, other project managers, stakeholders, and risk management experts. While
these personnel are often key participants for risk identification, all project personnel should be encouraged
to identify potential risks.
Reference: PMBOK®
Guide - Fifth Edition, page 32114
Question 27
In your project, which of the following facilitates the Control Risks process?
Reserve analysis
Analytical techniques
SWOT analysis
Assumptions analysis
Justification:A Reserve analysis is a tool used during the Control Risks process.
Reference: PMBOK®
Guide - Fifth Edition, page 349 (figure 11-20)
Option 2: Analytical techniques is used in the Plan Risk Management process
Option 3: SWOT analysis is used in the Identify Risks process
Option 4: Assumptions analysis is also used in the Identify Risks process.
Question 28
In the Identify Risks phase, you are working with your team to determine which risks may affect
project performance. Which of the following information gathering techniques can you use to
facilitate the process?
Brainstorming, cause and effect diagrams, and P&I Matrix
Delphi technique, SWOT analysis, and risk audits
SWOT analysis, Decision tree, and influence diagrams
Brainstorming, Delphi technique, and root cause analysis
Justification:D Brainstorming, Delphi technique, interviewing, and root cause analysis are the
information gathering techniques used in the Identify Risks process.
Reference: PMBOK®
Guide - Fifth Edition, pages 324 and 325
Option 1: Cause and effect diagrams are a type of diagramming technique (not information gathering). The P
& I Matrix is used in the Perform Qualitative Risk Analysis process.
Option 2: SWOT is not an Information Gathering technique. Risk audits are used to control risks.
Option 3: Decision Trees are used in the Perform Quantitative Risk Analysis process. Influence diagrams are
a type of diagramming technique
15
Question 29
You are the project manager of a software company developing a new banking software product.
You would like to obtain information from various experts about the risks associated with your
project. You decide to use the Delphi technique because this keeps any one person from having
undue influence on the outcome of the Identify Risks process. The Delphi technique also has the
added advantage that it:
Finds out a problem, discovers the reasons that led to it, and develops preventive actions.
Helps reduce bias in the data.
Examines the project from each of the SWOT perspectives to increase the breadth of the
identified risks.
Provides a qualitative assessment of risk.
Justification: BThe Delphi technique helps reduce bias in the data and keeps any one person from
having undue influence on the outcome.
Reference: PMBOK®
Guide - Fifth Edition, page 324
Option 1: This is an advantage of "Root cause analysis" technique.
Option 3: This is an advantage of "SWOT analysis".
Option 4: This is not valid in the Identify Risks process (where the Delphi technique is used). It happens in
the Perform Qualitative Risk Analysis process.
Question 30
As part of Perform Quantitative Risk Analysis process, you, as a project manager, have already
done a sensitivity analysis, created decision trees and done a project simulation using Monte
Carlo technique. However, when you show your results to your manager, she is not happy. She
thinks that your analysis is not acceptable because:
Monte Carlo simulations are not a standard methodology used in the company for risk
quantification.
The quantitative value of identified risks is too high.
You have not performed risk audits as part of your project.
You have not conducted an interview with the project stakeholders and subject matter
experts.
Justification:D Interviewing techniques draw on experience and historical data to quantify the
probability and impact of risks on project objectives. The information needed depends upon the type of
probability distributions that will be used... Documenting the rationale of the risk ranges and the assumptions
behind them are important components of the risk interview because they can provide insight on the reliability
and credibility of the analysis.
Reference: PMBOK®
Guide - Fifth Edition, page 336
Option 1: This may or may not be true. There is nothing in the question which suggests that Monte Carlo
Analysis should not be used and this is a standard tool for the Perform Quantitative Risk Analysis process.
Option 2: A high quantitative value of risks does not render the Perform Quantitative Risk Analysis process
unacceptable.
Option 3: This refers to a tool and technique in the Control Risks (not the Perform Quantitative Risk Analysis)
process.
16
Option 4: This is the correct answer. Since a risk interview was not conducted, the results of the Perform
Quantitative Risk Analysis process will not be dependable.
Question 31
Please refer to the Decision Tree given below which shows the analysis of profit/loss for the two
alternatives (i.e., build or buy).
Which, out of the two alternatives of
build or buy, should the project manager recommend?
Build
Buy
Either build or buy
Sensitivity analysis before making a build/buy decision
Justification:A The project manager should recommend build because the expected value is higher for
this alternative.
17
Question 32
In Plan Risk Responses process, you are developing options and actions to reduce threats to
your project`s objectives. When you show the results to your project sponsor, she is not
comfortable with the risks in the project and suggests that the project scope should be decreased.
This is an example of:
Risk acceptance
Risk avoidance
Risk mitigation
Risk transfer
Justification:B Risk avoidance involves changing the project management plan to eliminate the threat
entirely. The project manager may also isolate the project objectives from the risk`s impact or change the
objective that is in jeopardy. Examples of this include extending the schedule, changing the strategy, or
reducing scope.
Reference: PMBOK®
Guide - Fifth Edition, page 344
Question 33
Even after carefully performing risk management for the project, you realize that possibility of new
risks occurring in the future still exists. You will be able to handle such risks if you perform:
Plan Risk Management
Identify Risks
Control Risks
Plan Risk Responses
Justification:C Control Risks is the process of implementing risk response plans, tracking identified
risks, monitoring residual risks, identifying new risks, and evaluating risk process effectiveness throughout
the project.
Reference: PMBOK®
Guide - Fifth Edition, page 349
18
Question 34
In managing risks for your project, you examine the extent to which the uncertainty of each project
element affects the objective being examined when all other uncertain elements are held at
baseline values. This helps to:
Get a qualitative analysis of the risk.
Determine which risks may have impact on the project.
Translate the uncertainties at a detailed level into potential impact on objectives expressed at
the level of the total project.
Determine the implication of choosing one alternative over the other.
Justification:B Sensitivity analysis helps to determine which risks have the most potential impact on
the project. It helps to understand how the variations in project`s objectives correlate with variations in
different uncertainties. Conversely, it examines the extent to which the uncertainty of each project element
affects the objective being studied when all other uncertain elements are held at their baseline values.
Reference: PMBOK®
Guide - Fifth Edition, page 338
Question 35
Plan Risk Responses is the process of developing options and actions to enhance opportunities
and to reduce threats to project objectives. The output of Plan Risk Responses process may be:
Expert judgment
Project management plan updates
Risk management plan
Risk register
Justification:B Project documents updates and project management plan updates are outputs of Plan Risk
Responses process.
Reference: PMBOK®
Guide - Fifth Edition, page 342 (figure 11-18)
Option 1: This is a technique used in the Identify Risks, Perform Quantitative Risk Analysis, Perform Qualitative
Risk Analysis, and Plan Risk Responses processes.
Option 3: This is an output of the Plan Risk Management process.
Option 4: This is an output of the Identify Risks process.
19
Question 36
In your new project the objective is to develop a new drug. After doing financial analysis, your
finance manager provided you with these statistics:
30% probability of success with benefits of $700,000
70% probability of failure with loss of $300,000
Based on this information, you:
Suggest that the project should proceed.
Suggest that the project should be stopped.
Communicate to your senior management that you cannot take a decision whether to
proceed with the project or not.
Start working on the project and ask your finance manager for additional information.
Justification:C Expected Value of the project
= Expected Value of success (0.30 x $700,000) + Expected value of Failure [0.70 x (- $300,000)]
= $210,000 - $210,000
= 0
Since the Expected Value is "0", you cannot take a decision whether to continue with the project or not.
Question 37
In your project, you have just conducted a risk data quality assessment to evaluate the degree to
which the data about risks is useful for risk management. What is your next step?
Perform a structured review of project plans and assumptions, both at the total project and
detailed scope levels.
Develop checklists to identify risks based on historical information and knowledge that has
been accumulated from previous similar projects.
Conduct planning meetings to develop the risk management plan.
Conduct interviews to quantify the probability and impact of risks on project activities.
Justification: D Risk data quality assessment is a tool for Perform Qualitative Risk Analysis.
Option 4: This is the correct answer. It refers to "Interviewing" which is a tool and technique for Perform
Quantitative Risk Analysis. Perform Quantitative Risk Analysis is conducted after Perform Qualitative Risk
Analysis.
Option 1: This refers to Documentation Reviews which is a tool for Identify Risks. Identify Risks is conducted
before Perform Qualitative Risk Analysis.
Option 2: This refers to Checklist Analysis which is a tool for Identify Risks. Identify Risks is conducted before
Perform Qualitative Risk Analysis.
Option 3: This refers to "Meetings" which is a tool for Plan Risk Management process. Plan Risk
Management process is conducted before Perform Qualitative Risk Analysis process.
20
Question 38
You are evaluating the probabilities of risks and costs or rewards for each logical path of events
and future decisions. You create a diagram that describes a decision under consideration and the
implications of choosing one or another of the available alternatives. The diagram you have
created can be referred to as:
Simulation diagram
Fishbone diagram
Decision tree
Influence diagram
Justification:C Decision tree analysis. A diagramming and calculation technique for evaluating the
implications of a chain of multiple options in the presence of uncertainty.
Reference: PMBOK®
Guide - Fifth Edition, page 536
Question 39
In your project, you have created a list of identified risks and potential responses. You should
document this information in the:
Risk management plan
Risk database
Project plan
Risk register
Justification:D The risk register is a document in which the results of risk analysis and risk response
planning are recorded.
Reference: PMBOK®
Guide - Fifth Edition, page 327
21
Question 40
In your project, the risk calculations show that there is a risk of overrunning the project scope and
schedule targets to levels that are beyond the threshold limits determined in the project. To bring
the level of risk to a level acceptable to your organization, you should:
Consider using contingency reserves
Decrease the project scope and increase the project schedule
Talk with your sponsor about cancelling the project
Do additional risk response planning
Justification:A Contingency reserves are needed to bring the risk of overrunning stated project
objectives to a level acceptable to the organization.
Reference: PMBOK®
Guide - Fifth Edition, page 341
Question 41
As a project manager, you are creating a risk management plan to describe how risk
management will be structured and performed on the project. Which of the following would the
risk management plan not include?
Budgeting
Methodology
Trigger condition
Risk categories
Justification:C Trigger condition is an event or situation that indicates that a risk is about to occur.
Reference: PMBOK®
Guide - Fifth Edition, page 566
Please note that trigger conditions are not discovered in the Plan Risk Management process and are not included
in the risk management plan. All the other options are included in the risk management plan (PMBOK®
Guide -
Fifth Edition, pages 316 and 317).
22
Question 42
Project Risk Management helps in maximizing the likelihood and impact of positive events, and
minimizing the likelihood and impact of negative events in the project. In this context, Plan Risk
Responses process:
Helps in defining how to conduct the risk management activities
Develops procedures and techniques to enhance opportunities and to reduce threats to
project objectives
Determines which risks may affect the project and documents their characteristics
Monitors residual risks, identifies new risks, and evaluates risk process effectiveness
Justification:B Plan Risk Responses is the process of developing options and actions to enhance
opportunities and to reduce threats to project objectives.
Reference: PMBOK®
Guide - Fifth Edition, page 309
Option 1: This defines the Plan Risk Management process.
Option 3: This defines the Identify Risks process.
Option 4: This defines the Control Risks process.
Question 43
If there is a fire, the risk response plan developed is to use a fire extinguisher. If the fire
extinguisher cannot take care of the fire, you call in a fire engine – calling in the fire engine is an
example of:
Secondary risk
Residual risk
Fallback Plan
Work around
Justification:C Several risk response strategies are available… A fallback plan can be developed for
implementation if the selected strategy turns out not to be fully effective or if an accepted risk occurs.
Reference: PMBOK®
Guide - Fifth Edition, page 343
23
Question 44
You have created an Excel spreadsheet that shows cumulative cost at any particular point of time
in the project duration. Your director wants to review the project costs and you decide to make a
presentation. Cumulative costs plotted against time is shown in the slide as a:
S-curve
Histogram
Control chart
Pareto diagram
Justification:A S-curve is a graphic display of cumulative costs, labor hours, percentage of work, or
other quantities, plotted against time. The name derives from the S-like shape of the curve.
24
Question 45
Utility function is a commonly used technique to determine risk tolerance levels. Some project
managers are more averse to risk than others. Which of the following is NOT a commonly used
classification for risk tolerance?
Risk averter
Risk seeker
Risk mitigation
Neutral risk taker
Justification:C The three commonly used classifications for risk tolerance are risk averter or avoider, risk
taker or seeker and the neutral risk taker (risk averse, risk seeking, risk neutral).
Reference: Project Management - A Systems Approach to Planning, Scheduling and Controlling, page 746
25
Question 46
The Plan Risk Responses process helps the project manager to develop options and actions to
enhance opportunities and to reduce threats to project objectives. The output from the Plan Risk
Responses is updates to the risk register, which should be:
At the level of detail of work packages in the WBS
At the level of detail whereby actions can be taken
Able to identify and document residual risks and secondary risks
Used for periodic risk reviews to identify risk ratings and prioritization
Justification:B The risk register should be written to a level of detail that corresponds with the priority
ranking and the planned response. Often, the high and moderate risks are addressed in detail.
Reference: PMBOK®
Guide - Fifth Edition, page 347
Question 47
In your project, you are about to complete the Plan Risk Responses process. Completion of
certain tasks marks the end of the process. Which one of the following is NOT that task?
People have been identified to take responsibility for each agreed-to and funded risk
response.
High priority risks are addressed in detail in the risk register.
Low priority risks are included in the risk mitigation plan if they occur.
Negative risks have been considered for avoidance, transference or mitigation.
Justification:C Risks judged to be of low priority are included in a watch list for periodic monitoring.
Reference: PMBOK®
Guide - Fifth Edition, page 347
26
Question 48
Your company is a pioneer in the construction industry. The government recently floated a tender
for setting up a new airport. Since you do not have all the requisite skills within the company, you
enter into a joint venture with a leading airport construction company to bid jointly for the
government contract. This is an example of:
Risk exploitation
Risk sharing
Risk enhancing
Risk mitigating
Justification:B Strategies for positive risks or opportunities (share): Sharing a positive risk involves
allocating some or all of the ownership of the opportunity to a third party who is best able to capture the
opportunity for the benefit of the project. Examples of sharing actions include forming risk-sharing partnerships,
teams, special-purpose companies, or joint ventures, which can be established with the express purpose of taking
advantage of the opportunity so that all parties gain from their actions.
Reference: PMBOK®
Guide - Fifth Edition, page 346
Question 49
Probability distributions are popular tools of the Perform Quantitative Risk Analysis process. In
this context, which of the following statements on probability distributions is not accurate?
Beta Distribution is a continuous distribution.
Triangular distribution is a discrete distribution.
Discrete distributions can be used to represent uncertain events such as a possible scenario
in a decision tree.
Uniform distributions can be used only if there is no obvious value that is more likely than any
other between specified high and low bounds.
Justification:B Beta distribution and Triangular distribution are two examples of widely used continuous
distributions.
Reference: PMBOK®
Guide - Fifth Edition, page 337, figure 11-14
27
Question 50
In your project, you have completed the Identify Risks process to determine which risks may
affect the project, and a risk register has been prepared. What should you do NEXT?
Risk probability and impact assessment
Avoid, transfer or mitigate negative risks
Exploit, share or enhance opportunities
Risk audits
Justification:A After the Identify Risks process, the next step is the Perform Qualitative Risk Analysis
process. Risk probability and impact assessment is one of the tools and techniques for the Perform
Qualitative Risk Analysis process.
Reference: PMBOK®
Guide - Fifth Edition, page 312 (figure 11-1)
Option 2 (Avoiding, transferring or mitigating negative risks) is done during the Plan Risk Responses
process, which happens after the Perform Qualitative Risk Analysis and the Perform Quantitative Risk
Analysis processes.
Option 3 (Exploiting, sharing or enhancing opportunities) is done during the Plan Risk Responses process,
which happens after the Perform Qualitative Risk Analysis and the Perform Quantitative Risk Analysis
processes.
Option 4 (Risk audits) is a tool for the Control Risks process, which happens after the Perform Qualitative
Risk Analysis, the Perform Quantitative Risk Analysis and the Plan Risk Responses processes.
Question 51
In your project, you identified disaster situations (e.g. floods, earthquakes, etc.) as potential risks.
The project sponsor suggested that, at the project level, no steps could be taken to deal with such
risks and recommended creation of a contingency reserve (with 5% of the project budget) which
could be used in case of disaster situations. This is an example of:
Risk mitigation
Risk acceptance
Risk avoidance
Bad policy decision
Justification:B Accept: Risk acceptance is a risk response strategy whereby the project team decides
to acknowledge the risk and not take any action unless the risk occurs. This strategy is adopted where it is
not possible or cost-effective to address a specific risk in any other way. This strategy indicates that the
project team has decided not to change the project management plan to deal with a risk, or is unable to
identify any other suitable response strategy... The most common active acceptance strategy is to establish a
contingency reserve, including amounts of time, money, or resources to handle the risks.
Reference: PMBOK®
Guide - Fifth Edition, page 345
28
Question 52
While doing a cost-benefit analysis, you determine that a new project has 60% probability of
earning a profit of $1,000,000 or 30% probability of incurring a loss of $500,000. What is the
expected monetary value of the decision?
$400,000
$600,000
$450,000
$200,000
Justification:C Expected monetary value (EMV) analysis is a statistical concept that calculates the average
outcome when the future includes scenarios that may or may not happen (i.e. analysis under uncertainty). The
EMV of opportunities are generally expressed as positive values, while those of threats are expressed as negative
values... EMV for a project is calculated by multiplying the value of each possible outcome by its probability of
occurrence and adding the products together.
Reference: PMBOK®
Guide - Fifth Edition, page 339
Expected Monetary Value (EMV)
= Sum of (Probability x Impact) of individual decisions
= 0.60 x $1,000,000 – 0.30 x $500,000
= $600,000 - $150,000
= $450,000.
Question 53
You work for a company which executes heavy engineering contracts. While performing risk
response planning for your project, you determine a risk that there is a "Possibility of getting new
orders in the future which are beyond the current capacity of our production facilities." What
should you do?
Classify this as a threat and create workaround plans.
Classify this as strength and create a fallback plan.
Classify this as a weakness and transfer it to another company.
Classify this as an opportunity and exploit the opportunity.
Justification:D Strategies for positive risks or opportunities are... exploit, share, enhance, and accept.
Reference: PMBOK®
Guide - Fifth Edition, page 345
“Possibility of getting new orders in the future” refers to a positive event: so, this is a positive risk. This can
also be called an opportunity because the projects are not internal to the company but got from other
providers. So, option 4 is the best choice which talks about classifying this as an opportunity and exploiting it.
29
Question 54
Being a diligent project manager, you understand the importance of identifying all project risks
which can then be prioritized using the Perform Qualitative and Quantitative Risk Analysis. In this
context, which of the following tools and techniques can be used for the Identify Risks process?
Documentation reviews, brainstorming, root cause analysis, and checklist analysis
Assumptions analysis, risk probability and impact assessment, interviewing, and Delphi
technique
Expected monetary value, root cause analysis, influence diagrams, and documentation
reviews
Contingent response strategies, assumptions analysis, influence diagrams, and Delphi
technique
Justification:A Option 1: This is the correct answer as it has all the tools and techniques which are
used for the Identify Risks process.
Option 2: Risk probability and impact assessment – this is used for the Perform Qualitative Risk Analysis
process.
Option 3: Expected monetary value – this is used for the Perform Quantitative Risk Analysis process.
Option 4: Contingent response strategies – this is used in the Plan Risk Responses process.
Reference: PMBOK®
Guide - Fifth Edition, page 312 (figure 11-1)
Question 55
Careful and explicit risk management planning ensures possibility of success of the other risk
management processes. In this context, you use sensitivity analysis to:
Determine which risks may affect the project
Determine which risks have the most potential impact on the project
Define how risk management processes will be performed
Define how to conduct risk management activities for a project
Justification:B Sensitivity analysis helps to determine which risks have the most potential impact on
the project.
Reference: PMBOK®
Guide - Fifth Edition, page 338
Sensitivity analysis is a tool and technique for the Perform Quantitative Risk Analysis
30
Question 56
In the recent status meeting, you discover that your project has a 65 percent chance of making a
USD 100,000 profit and a 35 percent chance of incurring a USD 100,000 loss. What is the
expected monetary value for the project?
USD 100,000 profit
USD 100,000 loss
USD 30,000 profit
USD 30,000 loss
Justification:C Expected monetary value is calculated by the formula EMV = Probability x Impact.
0.65 x 100,000 = 65,000
0.35 x 100,000 = 35,000
EMV = 65,000 – 35,000 = 30,000
Question 57
As a project manager, you would identify risks in which of the following processes?
Identify Risks
Plan Risk Management and Identify Risks
Identify Risks and Control Risks
Perform Qualitative Risk Analysis and Control Risks
Justification:C Identify Risks is the process of determining which risks may affect the project and
documenting their characteristics. Control Risks is the process of implementing risk response plans, tracking
identified risks, monitoring residual risks, identifying new risks, and evaluating risk process effectiveness
throughout the project.
Reference: PMBOK®
Guide - Fifth Edition, page 309
31
Question 58
You are the project manager for a new software development project. A previously unidentified
risk is discovered when the project is nearing completion. You realize that this risk may adversely
impact the project`s overall ability to deliver. As a project manager, what step do you take FIRST?
Perform Quantitative Risk Analysis
Inform the project sponsor and the stakeholders about the potential impact of the risk on the
project
Perform Qualitative Risk Analysis
Mitigate the risk to reduce its impact
Justification:C Perform Qualitative Risk Analysis is the process of priortizing risks for further analysis
or action by assessing and combining their probability of occurrence and impact. The key benefit of this
process is that it enables project managers to reduce the level of uncertainty and to focus on high-priority
risks.
Reference: PMBOK®
Guide - Fifth Edition, page 328
Since this risk "may" adversely impact the project`s overall ability to deliver, you should perform Project
Qualitative Risk Analysis to determine the probability and impact of the risk.
Question 59
You are the project manager for the construction of a shopping mall. As the location is prone to
earthquakes, you plan to construct a building that is resistant to earthquakes. This is an example
of:
Risk mitigation
Risk transfer
Risk avoidance
Risk acceptance
Justification:A Risk mitigation implies a reduction in the probability and/or impact of an adverse risk to be
within acceptable threshold limits.
Reference: PMBOK®
Guide - Fifth Edition, page 345
Just as prevention is better than cure, early action is more effective than trying to repair the damage after the risk
has occurred.
32
Question 60
You are a project manager and have just discovered a risk in your project that requires an
immediate corrective action. During which Project Risk Management Process is this action
performed?
Plan Risk Management
Identify Risks
Perform Qualitative Risk Analysis
Control Risks
Justification:D Control Risks is the process of implementing risk response plans, tracking identified
risks, monitoring residual risks, identifying new risks, and evaluating risk process effectiveness throughout
the project.
Reference: PMBOK®
Guide - Fifth Edition, page 309
This process helps in meeting the unexpected risks which require immediate corrective action.
Question 61
You are the project manager in an IT consultancy firm which does projects for other companies.
Based on your interaction with senior management of other companies, you classify your clients
into categories like Risk Averse, Risk Neutral and Risk Seeking. You are using:
Risk Management Planning
Utility theory
Risk identification
Risk categorization
Justification:B Utility Function (Utility Theory): This is used to measure stakeholder risk tolerance and
defines the level or willingness to accept a risk. The three categories of utility theory are Risk Averse, Risk
Neutral, and Risk Seeking.
33
Question 62
In the Plan Risk Management process, you define how to conduct risk management activities for
a project because careful and explicit planning enhances the probability of success for the
subsequent risk management processes. In this context, what will you NOT do when you Plan
Risk Management?
Identify Risks
Establish an agreed-upon basis for evaluating risk
Ensure that the degree, type, and visibility of risk management are commensurate with both
the risks and the importance of the project
Provide sufficient resources and time for risk management activities
Justification: A The key benefit of the Plan Risk Management process is it ensures that the degree,
type, and visibility of risk management are commensurate with both the risks and the importance of the
project to the organization...Planning is also important to provide sufficient resources and time for risk
management activities, and to establish an agreed-upon basis for evaluating risks.
Reference: PMBOK®
Guide - Fifth Edition, pages 313 and 314
Risk identification (the Identify Risk process) is not done during the Plan Risk Management process.
Question 63
When talking to the stakeholders to identify risk, you usually start with general or high level
questions and then get into specific or particular questions. This is also called:
Risk categorization
Nominal group technique
Delphi technique
Funnel analysis
Justification:D Funnel Analysis: A type of interviewing technique by which we start with general or
high level questions and then get into specific or particular questions.
34
Question 64
In your project, you want to determine which risks have the most potential impact on the project.
So, you examine the extent to which the uncertainty of each project element affects the objective
being examined when all other uncertain elements are held at their baseline values. This is an
example of:
Risk response planning
Expected monetary value analysis
Sensitivity analysis
Simulation
Justification:C Sensitivity analysis helps to determine which risks have the most potential impact on
the project. It helps to understand how the variations in project`s objectives correlate with variations in
different uncertainties. Conversely, it examines the extent to which the uncertainty of each project element
affects the objective being studied when all other uncertain elements are held at their baseline values.
Reference: PMBOK®
Guide - Fifth Edition, page 338
Question 65
You are a retail company which routinely buys goods from foreign countries. Since currency
fluctuation is an important risk, you keep all other factors constant and try to find out how much
your project will be impacted if the currency rate fluctuates by 5%, 10%, 20% or 25%. This helps
you determine appropriate risk response. This can also be effectively shown using:
Beta probability distributions
Expected monetary value analysis
Tornado diagram
Simulation
Justification:C Sensitivity analysis helps to determine which risks have the most potential impact on
the project. It helps to understand how the variations in project`s objectives correlate with variations in
different uncertainties. Conversely, it examines the extent to which the uncertainty of each project element
affects the objective being studied when all other uncertain elements are held at their baseline values. One
typical display of sensitivity analysis is the tornado diagram, which is useful for comparing relative importance
and impact of variables that have a high degree of uncertainty to those that are more stable.
Reference: PMBOK®
Guide - Fifth Edition, page 338
Since all other factors are kept at baseline values and only one element (i.e. currency rate) is changed, we
are using Sensitivity Analysis. This can be shown using a Tornado diagram.
35
Question 66
You are the project manager at an aircraft manufacturing company, where you use a wind tunnel
to test how changes in different parameters like wind speed, temperature, humidity, etc. will
impact the flight parameters of a prototype aeroplane. So, the project model is computed many
times (iterated), with the input values chosen at random for each iteration from the probability
distributions of these variables. The technique used is:
Monte Carlo simulation
Expected monetary value
Sensitivity analysis
Probability distributions
Justification:A A project simulation uses a model that translates the specified detailed uncertainties of
the project into their potential impact on project objectives. Simulations are typically performed using the
Monte Carlo technique. In a simulation, the project model is computed many times (iterated), with the input
values (e.g., cost estimates or activity durations) chosen at random for each iteration from the probability
distributions of these variables.
Reference: PMBOK®
Guide - Fifth Edition, page 340
Question 67
In your project, you want to extend the project schedule to reduce the threat that your project may
not get the resources in time to complete the project. This is an example of:
Develop Schedule
Avoid risk
Mitigate risk
Secondary risk
Justification: B Avoid. Risk avoidance involves changing the project management plan to eliminate the
threat entirely. The project manager may also isolate the project objectives from the risk’s impact or change the
objective that is in jeopardy. Examples of this include extending the schedule, changing the strategy, or reducing
scope.
Reference: PMBOK®
Guide - Fifth Edition, page 344
36
Question 68
When doing risk response planning, you have come to know that the project involves use of new
technology which is not tested properly. The risk is so high that your sponsor decides to terminate
the project. This management decision to terminate the project is an example of:
Terminate risk
Avoid risk
Mitigate risk
Close Project
Justification:B Avoid. Risk avoidance involves changing the project management plan to eliminate the
threat entirely… The most radical avoidance strategy is to shut down the project entirely.
Reference: PMBOK®
Guide - Fifth Edition, page 344
Question 69
When your company buys computers from Dell, you also pay extra for a three year warranty
which ensures that any manufacturing defects will be taken care of by Dell. The risk response
strategy used is:
Exploit
Avoid
Mitigate
Transfer
Justification: D Transfer. Risk transference is a risk response strategy whereby the project team shifts the
impact of a threat to a third party, together with ownership of the response… Transference tools can be quite
diverse and include, but are not limited to, the use of insurance, performance bonds, warranties, guarantees, etc.
Reference: PMBOK®
Guide - Fifth Edition, page 344
37
Question 70
Your project team has decided not to change the project management plan to deal with a risk.
This is an example of:
Contingent response
Avoid
Fallback plan
Accept
Justification: D Accept. Risk acceptance is a risk response strategy whereby the project team decides
to acknowledge the risk and not take any action unless the risk occurs...This strategy indicates that the
project team has decided not to change the project management plan to deal with a risk, or is unable to
identify any other suitable response strategy.
Reference: PMBOK®
Guide - Fifth Edition, page 345
Question 71
If you create a contingency reserve to manage risks in your project, this can be referred to as:
Avoidance
Passive acceptance
Active acceptance
Mitigation
Justification:C Passive acceptance requires no action except to document the strategy, leaving the
project team to deal with the risks as they occur, and to periodically review the threat to ensure that it does
not change significantly. The most common active acceptance strategy is to establish a contingency reserve,
including amounts of time, money, or resources to handle the risks.
Reference: PMBOK®
Guide - Fifth Edition, page 345
38
Question 72
In your project, which of the following strategies would you not use as a response to
opportunities?
Exploit
Mitigate
Share
Accept
Justification:B Strategies for positive risks or opportunities: Three of the four responses are suggested
to deal with risks with potentially positive impacts on project objectives. The fourth strategy, accept, can be
used for negative risks or threats as well as positive risks or opportunities. These...are exploit, share,
enhance, and accept.
Reference: PMBOK®
Guide - Fifth Edition, page 345
Question 73
In your project, you implemented a risk response and hired an additional skilled technical
resource that can help in testing your application. However, you are worried that the technical
resource may leave - this new risk can also be called:
Secondary risk
Acceptance risk
Fallback Plan
Workaround
Justification: A Secondary Risk. A risk that arises as a direct result of implementing a risk response.
Reference: PMBOK®
Guide - Fifth Edition, page 562
After implementing your risk response (i.e. hiring an additional resource), a new risk arises (i.e. the hired
resource may leave). This is an example of Secondary risk.
39
Question 74
A risk that remains after risk responses have been implemented is referred to as:
Secondary risk
Residual risk
Fallback Plan
Accepted risk
Justification:B Residual Risk. A risk that remains after risk responses have been implemented.
Reference: PMBOK®
Guide - Fifth Edition, page 558
Question 75
In your project, you should handle "known unknown" risks through:
Risk Mitigation
Risk Avoidance
Risk Response Planning
Risk Acceptance
Justification:C Known risks are called "known unknowns" – handled by risk response plans and
unknown risks are called "unknown unknowns" – handled by reserves.
40
Question 76
The process of implementing risk response plans, tracking identified risks, monitoring residual
risks, identifying new risks, and evaluating risk process effectiveness throughout the project is
done through:
Identify Risk
Plan Risk Management
Control Risks
Constantly evaluate risk
Justification:C Control Risks is the process of implementing risk response plans, tracking identified
risks, monitoring residual risks, identifying new risks, and evaluating risk process effectiveness throughout
the project.
Reference: PMBOK®
Guide - Fifth Edition, page 349
Question 77
In your project, you want to examine and document the effectiveness of risk responses in dealing
with identified risks and their root causes, as well as the effectiveness of the risk management
process. The tool you should use is:
Risk reassessment
Variance Analysis
Technical performance measurement
Risk Audit
Justification:D Risk audits examine and document the effectiveness of risk responses in dealing with
identified risks and their root causes, as well as the effectiveness of the risk management process. The
project manager is responsible for ensuring that risk audits are performed at an appropriate frequency, as
defined in the project’s risk management plan.
Reference: PMBOK®
Guide - Fifth Edition, page 351
41
Question 78
During Monitoring and Controlling phase of your project, you conduct regular meetings with your
team to identify new risks, reassess current risks and close outdated risks. This is done through:
Risk reassessment
Variance Analysis
Technical performance measurement
Risk Audit
Justification:A Risk Reassessment. Control Risks often results in identification of new risks, reassessment
of current risks, and the closing of risks that are outdated. Project risk reassessments should be regularly
scheduled. The amount and detail of repetition that are appropriate depends on how the project progresses
relative to its objectives.
Reference: PMBOK®
Guide - Fifth Edition, page 351
42
Question 79
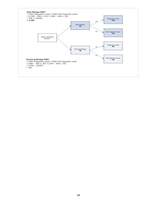
You are the project manager for a construction company involved in designing
and building state-of-the-art bridges. Your current project involves designing a
new twin-span bridge across a river. In the past 5 years, residents of the area
have witnessed two hurricanes which have caused some destruction to the area,
including the current bridge. You and the team have been charged with designing
a hurricane-resistant bridge that will be able to withstand similar destructive
storms. After examining the current bridge, some members of the team
expressed that some of the current structure was actually built very well and it
may be worthwhile to keep some parts of it, especially since time is a factor in
completing a new bridge. The rest of the team thinks it is better to start anew as
residents and others may not feel confident in its safety and may therefore not
use the bridge due to this. City officials had planned to increase the toll charge
for drivers crossing the new bridge, but if the old structure can be partially used,
then they might be able to keep the toll the same as it was before. After some in-
depth cost reviews, the team has come up with the following data to help with
their decision making:
Brand new structure:
• Investment = $5M
• 0.60 probability bridge regularly used; $10M toll income
• 0.40 probability bridge not regularly used; $3M toll income for next 20 years
Existing structure:
• Investment = $3M
• 0.50 probability bridge regularly used; $8M toll income
• 0.50 probability bridge not regularly used; $2M toll income for next 20 years
Which structure, should the city and team move forward with and what would be
the decision EMV?
New, $4.8M
Existing, $2.2M
New, $2.2M
Existing, $3M
Justification: C The best decision would be to go with a brand new structure
per the decision tree below. Keep in mind that the initial investment needs to
be deducted prior to EMV calculations.
43
44
Question 80
You and your team have just finished prioritizing the risks on your project for further review and
analysis. In this process you calculated Probability and Impact values which you used to do this
prioritization. You will use this prioritized list of risks to determine the need for further analysis.
Your sponsor is concerned about the number of risks identified and wants to ensure that all risk-
related assessments are well documented. Which of the following is an output from this process?
Risk register
Risk probability and impact assessment
Risk management plan
Risk Register updates
Justification:D The team is currently in the process of Perform Qualitative Risk Analysis. The output of
this process is Risk register updates. All of the information gathered during this process, such as probability
and impact values and risk-related assessment information is documented and added to the existing risk
register.
Option 1: Risk register is an output of the Identify Risks process. Here the risk register has limited information
such as the risk itself and some basic characteristics.
Option 2: Risk P & I assessment is a tool of the Perform Qualitative Risk Analysis process; it is not an output.
Option 3: Risk management plan is an output of the Plan Risk Management process.
45

Pm study project risk management test

  • 1.
    Question 1 In yourproject, you are creating a diagram that describes the decision under consideration and implications of choosing one or another of the available alternatives. This will help to: Get a qualitative analysis of the risk Determine which risks may have the most impact on the project Translate the uncertainties at a detailed level into potential impact on objectives expressed at the level of the total project Determine which decision yields the greatest expected value Justification: D Decision Tree Analysis is a diagramming and calculation technique for evaluating the implications of a chain of multiple options in the presence of uncertainty. Reference: PMBOK® Guide - Fifth Edition, page 536 Solving the decision tree indicates which decision yields the greatest expected value to the decision-maker when all the uncertain implications, costs, rewards, and subsequent decisions are quantified. Question 2 As a project manager, you are concerned with determining which risks may affect the project. What is the process by which such risks are determined? Plan Risk Management Identify Risks Perform Qualitative Risk Analysis Plan Risk Responses Justification:B Identify Risks is the process of determining which risks may affect the project and documenting their characteristics. Reference: PMBOK® Guide - Fifth Edition, page 309 1
  • 2.
    Question 3 In yourproject, you have identified important risks and planned appropriate responses to the risks. Some risks, such as the possibility of natural disasters impacting the project, have been documented and accepted in the risk register. What are the remaining risks called? Unidentifiable Risks Residual Risks Secondary Risks Accepted Risks Justification:B Residual risks are those risks that remain after risk responses have been implemented. Residual risks are expected to remain after planned responses have been taken, as well as those that have been deliberately accepted. Reference: PMBOK® Guide - Fifth Edition, pages 305 and 558 Question 4 Workarounds differ from contingency plans in that: Contingency plans are planned in advance and workarounds are not planned in advance. Workarounds are planned in advance and contingency plans are not planned in advance. Contingency plans include plans for force majeure events, e.g. natural calamities, but workarounds are the residual risks in the project. Workarounds only include plans for force majeure events, e.g. natural calamities Justification:A Workaround: A response to a threat that has occurred, for which a prior response had not been planned or was not effective. Contingency plan or Fallback plan includes an alternate set of actions and tasks available in the event that the primary plan needs to be abandoned because of issues, risks, or other causes. Reference: PMBOK® Guide - Fifth Edition, pages 540 and 567 Workaround is distinguished from contingency plan in that a workaround is not planned in advance of the occurrence of the risk event. 2
  • 3.
    Question 5 You arethe project manager of a project which involves off-shore oil exploration. Since you cannot plan for all eventualities, you establish a contingency reserve, including amounts of time, money, or resources to handle the risks. This is an example of: Risk avoidance Risk transfer Active risk acceptance Improper risk planning since all risks should be identified and accounted Justification:C The most common active acceptance strategy is to establish a contingency reserve, including amounts of time, money, or resources to handle the risks. Reference: PMBOK® Guide - Fifth Edition, page 345 3
  • 4.
    Question 6 Please referto the Decision Tree diagram given below. It shows the analysis of profit/loss for the two alternatives (i.e., to build or buy). What is the opportunity cost if the project manager decides to build instead of buy? - $1,500 $3,500 $1,500 $5,000 Justification:B Please refer to the diagram below : Profit of build: $5,000 Profit of buy: $3,500 Opportunity cost of build = Profit you give up if you do not buy = $3,500 4
  • 5.
    Question 7 As partof the risk management process, you have just created an overall risk ranking of the project and a list of prioritized identified risks which need additional analysis and determined trends in risk analysis results. What should you do next? Analyze the effect of identified risks on overall project objectives Create a list of identified risks Maintain a risk register Make a list of potential responses to the risks Justification:A Tasks like creating an overall risk ranking of the project, which includes a list of prioritized risks, identifying which risks need additional analysis and determining trends in risk analysis results are all outputs of Perform Qualitative Risk Analysis (PMBOK® Guide - Fifth Edition, page 333). So, the next step is Perform Quantitative Risk Analysis (i.e. analyze the effect of identified risks on overall project objectives) -PMBOK® Guide - Fifth Edition, page 333. Please note that options 2, 3, and 4 refer to outputs from Identify Risks process which has already been completed - PMBOK® Guide - Fifth Edition, page 327. Question 8 In your project, probabilities are estimated and the alternatives are expected to be as follows: 25% probability for $ 25,000 profit 50% probability for $ 40,000 profit 25% probability for $ 100,000 profit What is the expected profit in your project? $ 40,000 $ 50,000 $ 51,250 $ 53,750 Justification:C Expected Profit = Sum of the products of Probability and Profit for all alternatives i.e. [Sum of (Probability X Profit)] for all the three alternatives =(0.25 x $ 25,000) + (0.50 x $ 40,000) + (0.25 x $ 100,000) = $ 6250 + $ 20,000 + $ 25,000 = $ 51,250 5
  • 6.
    Question 9 Project RiskManagement includes all the processes concerned with conducting risk management planning, identification, analysis, response planning, and controlling risk on a project. In this context, which of the following statements about risk is not accurate? Risk is an uncertain event or condition. Risks have to be identified and properly managed. Risk management should be done throughout the project. Risk have a negative impact on the project objective. Justification:D The objectives of Project Risk Management are to increase the likelihood and impact of positive events, and decrease the likelihood and impact of negative events in the project. Reference: PMBOK® Guide - Fifth Edition, page 309 Question 10 You have completed the process of developing options and actions to enhance opportunities and to reduce threats to project objectives. What is your NEXT step? Determine which risks may affect the project and document their characteristics. Implement risk response plans, track identified risks, monitor residual risks, identify new risks, and evaluate risk process effectiveness throughout the project. Define how to conduct risk management activities for a project. Assess the priority of identified risks using their probability of occurrence. Justification:B Plan Risk Responses is the process of developing options and actions to enhance opportunities and to reduce threats to project objectives. Control Risks is the process of implementing. risk response plans, tracking identified risks, monitoring residual risks, identifying new risks, and evaluating risk process effectiveness throughout the project. The other options take place prior to the Plan Risk Responses process: Option 1: This refers to the Identify Risks process. Option 3: This refers to the Plan Risk Management process. Option 4: This refers to the Perform Qualitative Risk Analysis process. Reference: PMBOK® Guide - Fifth Edition, page 309 Please note that the Control Risks process should follow the Plan Risk Responses process. So, option 2 is the correct answer. 6
  • 7.
    Question 11 In yourproject, the project architect met with an accident and will not be available for the next 3 months. You had not planned for this in risk planning - what should you do NEXT? Create a Workaround Create a Fallback Plan Do additional risk response planning Create a new risk register for this risk Justification:A Workaround. A response to a threat that has occurred, for which a prior response has not been planned or was not effective. Reference: PMBOK® Guide - Fifth Edition, page 567 Question 12 You are in the process of creating a risk management plan for your project. This plan will describe how risk management will be structured and performed on the project. Your risk management plan may include: Avoid, transfer, mitigate, and accept risks Risk audits, reserve analysis, and technical performance measurement Risk audits, triggers, and inputs to other processes Budgeting, timing, and risk categories Justification:D The risk management plan includes the following: methodology, roles and responsibilities, budgeting, timing, and risk categories. Reference: PMBOK® Guide - Fifth Edition, pages 316 and 317 Option 1: This is done during the Plan Risk Responses process Option 2: This is done during the Control Risks process Option 3: This is done during the Identify Risks process 7
  • 8.
    Question 13 Which ofthe following tools and techniques would you NOT use in your project during the Plan Risk Responses process? Strategies for negative risks or threats Contingent response strategies Expert judgment Simulation Justification:D Simulation is not a tool or technique for the Plan Risk Responses process. Reference: PMBOK® Guide - Fifth Edition, page 312 (figure 11-1) Modeling and Simulation is used during the Perform Quantitative Risk Analysis process. Question 14 You have geographically dispersed team members, from whom you would like to anonymously obtain expert opinion on the project you are managing. Which information gathering technique should you use? Brainstorming Delphi technique SWOT analysis Checklists Justification:B The Delphi technique is a way to reach a consensus of experts. Project risk experts participate in this technique anonymously. Reference: PMBOK® Guide - Fifth Edition, page 324 Brainstorming and SWOT analysis are not done anonymously. Checklists are an output of the Plan Quality process. 8
  • 9.
    Question 15 Graphical representationsof situations showing causal influences, time ordering of events, and other relationships among variables and outcomes are also referred to as: Cause-and-effect diagrams System flow charts Influence diagrams Simulation diagrams Justification:C Influence diagrams. These are graphical representations of situations showing causal influences, time ordering of events, and other relationships among variables and outcomes. Reference: PMBOK® Guide - Fifth Edition, page 325 Question 16 You are in the build phase of a Build-Operate-Transfer (BOT) project, which has run into several unanticipated problems. Several risks have surfaced which you had not anticipated earlier. The project is over-budget and significantly behind schedule. What should you do? Create updates to risk response plan Create a revised project plan Perform risk audits Perform updated risk identification and analysis Justification:D Results from earned value analysis may indicate potential deviation of the project at completion from cost and schedule targets. When a project deviates significantly from the baseline, updated risk identification and analysis should be performed. 9
  • 10.
    Question 17 While managinga project, you decide to create a prototype of your product first to ensure that it is acceptable to stakeholders before creating your product. This is an example of: Risk mitigation Risk avoidance Simulation Project assumptions testing Justification: A Mitigation may require prototype development to reduce the risk of scaling up from a bench-scale model of a process or product. Question 18 You are the project manager for XYZ company. The Quality Control team recently identified a large number of defects in the project deliverables which the team had to repair. You have been working for a few weeks with the Quality Assurance team to adjust some quality procedures and address some training issues for your project which the team believes is the reason for the defects. The project is now behind schedule due to the problems encountered. The CPI is currently 1.12 and the SPI 0.82. While discussing the quality issues in a status meeting, a key stakeholder comments that she is alarmed at the potential cost impact of one particular risk and is wondering why it is of little concern to the project team. You are confident that her concern for that particular cost risk is unwarranted at the moment; in fact, you believe there is another risk that is of bigger concern. The following table displays the current risks for your project. Considering that schedule is a concern right now, which risk are you going to tell the stakeholder and other meeting participants is the greatest and is therefore the biggest concern of the team right now? Risk Probability Cost Impact Schedule Impact A 0.4 2 8 B 0.4 6 3 C 0.3 2 3 D 0.2 4 9 A B A & B D Justification:A For each risk identified, multiply the probability by the cost and schedule impact. Once you have each P & I score, you can prioritize the risks. Risk A currently is the biggest threat to your schedule and overall objectives. Risk Probability Cost Impact Schedule Impact PI (Cost) PI (Schedule) Total A 0.4 2 8 0.8 3.2 4 B 0.4 6 3 2.4 1.2 3.6 C 0.3 2 3 0.6 0.9 1.5 D 0.2 4 9 0.8 1.8 2.6 10
  • 11.
    Question 19 You arethe project manager in an automobile manufacturing company. Machine parts required in your manufacturing process supplied by a vendor did not reach in time because of heavy rains. You had anticipated this risk and planned for it in your risk response plan. So, as per your risk response plan, you started using unutilized machine parts supplied one year ago. However, this has subjected your project to a new risk - the machine parts which were not used for one year suffer from higher level of defects. This new risk can also be called: Unidentifiable risks Unmanageable risks Secondary risks Residual risks Justification:C Secondary risk. A risk that arises as a direct result of implementing a risk response. Question 20 Based on past estimates, there is a 25% probability for a particular event to occur every year. If a project lasts for three years, what is the probability of the event happening in the third year? 15.625 % 6.25 % 25% 75% Justification:C The probability of the event happening every year is 25%. So, the probability of the event happening in the third year is also 25%. 11
  • 12.
    Question 21 As aproject manager, you estimate that, in your project, there is: 50% probability of earning $40,000 profit 50% probability of incurring $25,000 loss What is the expected value for the project considering profit and loss possibilities? $32,500 $25,000 $7,500 - $7,500 Justification:C Expected Profit = Sum of (Probability X Profit) (for each alternative) = (0.50 x $40,000) + (0.50 x - $25,000) = $20,000 - $12,500 = $7,500 Question 22 In your project, you have been sub-contracting your IT development work to four consultancy firms. Which of the following statements about transferring risk to a contractor is not true? Risk transference nearly always involves payment of a risk premium. Fixed price contract always transfers the risk to the seller. Cost-plus contracts may transfer the cost risks to the buyer. Contracts may be used for the transference of liability for specified risks to another party. Justification:B A fixed-price contract may transfer risk to the seller. Reference: PMBOK® Guide - Fifth Edition, page 344 A fixed-price contract transfers risk to the seller if requirements are well defined and seller has the capacity to handle the risk. 12
  • 13.
    Question 23 Your projectis now in the executing stage. You are continuously monitoring and controlling risks to minimize negative risks and to take timely action. Risk audits are helpful in this context because they: Examine and document the effectiveness of risk responses. Help in reassessment of risks. Provide trends in the execution of the project, which can be reviewed using performance data. Provide inputs required for the project planning stage. Justification:A Risk audits examine and document the effectiveness of risk responses in dealing with identified risks and their root causes, as well as the effectiveness of the risk management process. Reference: PMBOK® Guide - Fifth Edition, page 351 Question 24 You had budgeted $200,000 in your project as contingency reserve. Now, when you are 75% through in project execution, you notice that the funds in your contingency reserves are down to $20,000. To compare the amount of contingency reserves remaining in your project to the amount of risk remaining, you should conduct a: Variance analysis Trend analysis Risk assessment Reserve analysis Justification:D Reserve analysis compares the amount of the contingency reserves remaining to the amount of risk remaining at any time in the project in order to determine if the remaining reserve is adequate. Reference: PMBOK® Guide - Fifth Edition, page 352 13
  • 14.
    Question 25 Since youknow the importance of risk management, you always include it as an agenda item in your weekly status meetings and spend ten minutes discussing the risks. Some of your project team members complain that since none of the risks are actually happening, discussing risk management issues in status meetings is a waste of time. What should you do? Talk to your team members about the importance of risk management and why the project team needs to be aware of all risks at all points of time. Agree with your team members and mention to them that henceforth, no more time would be spent on discussing risks in the project status meetings unless required in the future. Call a meeting with your project sponsor and project management team to discuss potential training requirements for your project team members so that they can appreciate the benefits of risk management. Escalate to your management that some of your team members do not agree with your risk management practices. Justification:B Project Risk Management should be an agenda item at periodic status meetings. The amount of time required for that item will vary, depending upon the risks that have been identified, their priority, and difficulty of response. Reference: PMBOK® Guide - Fifth Edition, page 352 There is no need to spend a fixed amount of time in all the status meetings to discuss risk management issues. Option 1: This states that the team should be aware of `all` risks at `all` times. This may not be possible because some risks are not identified or may be prioritized lower (hence, place them in a watchlist). Option 3: This assumes that the team does not know about importance of risk management which is not accurate. Option 4: This talks about escalating a project issue to senior management, which is not advisable in this context. Question 26 You are in the Identify Risks process of your project where you determine which risks may affect the project and document their characteristics. Who would you want to be a part of the Identify Risks process? The project manager, project team members, subject matter experts, and customers The risk management team, end users, and risk management experts All relevant stakeholders Positively impacted stakeholders Justification:C Participants in risk identification activities may include the following: project manager, project team members, risk management team (if assigned), customers, subject matter experts from outside the project team, end users, other project managers, stakeholders, and risk management experts. While these personnel are often key participants for risk identification, all project personnel should be encouraged to identify potential risks. Reference: PMBOK® Guide - Fifth Edition, page 32114
  • 15.
    Question 27 In yourproject, which of the following facilitates the Control Risks process? Reserve analysis Analytical techniques SWOT analysis Assumptions analysis Justification:A Reserve analysis is a tool used during the Control Risks process. Reference: PMBOK® Guide - Fifth Edition, page 349 (figure 11-20) Option 2: Analytical techniques is used in the Plan Risk Management process Option 3: SWOT analysis is used in the Identify Risks process Option 4: Assumptions analysis is also used in the Identify Risks process. Question 28 In the Identify Risks phase, you are working with your team to determine which risks may affect project performance. Which of the following information gathering techniques can you use to facilitate the process? Brainstorming, cause and effect diagrams, and P&I Matrix Delphi technique, SWOT analysis, and risk audits SWOT analysis, Decision tree, and influence diagrams Brainstorming, Delphi technique, and root cause analysis Justification:D Brainstorming, Delphi technique, interviewing, and root cause analysis are the information gathering techniques used in the Identify Risks process. Reference: PMBOK® Guide - Fifth Edition, pages 324 and 325 Option 1: Cause and effect diagrams are a type of diagramming technique (not information gathering). The P & I Matrix is used in the Perform Qualitative Risk Analysis process. Option 2: SWOT is not an Information Gathering technique. Risk audits are used to control risks. Option 3: Decision Trees are used in the Perform Quantitative Risk Analysis process. Influence diagrams are a type of diagramming technique 15
  • 16.
    Question 29 You arethe project manager of a software company developing a new banking software product. You would like to obtain information from various experts about the risks associated with your project. You decide to use the Delphi technique because this keeps any one person from having undue influence on the outcome of the Identify Risks process. The Delphi technique also has the added advantage that it: Finds out a problem, discovers the reasons that led to it, and develops preventive actions. Helps reduce bias in the data. Examines the project from each of the SWOT perspectives to increase the breadth of the identified risks. Provides a qualitative assessment of risk. Justification: BThe Delphi technique helps reduce bias in the data and keeps any one person from having undue influence on the outcome. Reference: PMBOK® Guide - Fifth Edition, page 324 Option 1: This is an advantage of "Root cause analysis" technique. Option 3: This is an advantage of "SWOT analysis". Option 4: This is not valid in the Identify Risks process (where the Delphi technique is used). It happens in the Perform Qualitative Risk Analysis process. Question 30 As part of Perform Quantitative Risk Analysis process, you, as a project manager, have already done a sensitivity analysis, created decision trees and done a project simulation using Monte Carlo technique. However, when you show your results to your manager, she is not happy. She thinks that your analysis is not acceptable because: Monte Carlo simulations are not a standard methodology used in the company for risk quantification. The quantitative value of identified risks is too high. You have not performed risk audits as part of your project. You have not conducted an interview with the project stakeholders and subject matter experts. Justification:D Interviewing techniques draw on experience and historical data to quantify the probability and impact of risks on project objectives. The information needed depends upon the type of probability distributions that will be used... Documenting the rationale of the risk ranges and the assumptions behind them are important components of the risk interview because they can provide insight on the reliability and credibility of the analysis. Reference: PMBOK® Guide - Fifth Edition, page 336 Option 1: This may or may not be true. There is nothing in the question which suggests that Monte Carlo Analysis should not be used and this is a standard tool for the Perform Quantitative Risk Analysis process. Option 2: A high quantitative value of risks does not render the Perform Quantitative Risk Analysis process unacceptable. Option 3: This refers to a tool and technique in the Control Risks (not the Perform Quantitative Risk Analysis) process. 16
  • 17.
    Option 4: Thisis the correct answer. Since a risk interview was not conducted, the results of the Perform Quantitative Risk Analysis process will not be dependable. Question 31 Please refer to the Decision Tree given below which shows the analysis of profit/loss for the two alternatives (i.e., build or buy). Which, out of the two alternatives of build or buy, should the project manager recommend? Build Buy Either build or buy Sensitivity analysis before making a build/buy decision Justification:A The project manager should recommend build because the expected value is higher for this alternative. 17
  • 18.
    Question 32 In PlanRisk Responses process, you are developing options and actions to reduce threats to your project`s objectives. When you show the results to your project sponsor, she is not comfortable with the risks in the project and suggests that the project scope should be decreased. This is an example of: Risk acceptance Risk avoidance Risk mitigation Risk transfer Justification:B Risk avoidance involves changing the project management plan to eliminate the threat entirely. The project manager may also isolate the project objectives from the risk`s impact or change the objective that is in jeopardy. Examples of this include extending the schedule, changing the strategy, or reducing scope. Reference: PMBOK® Guide - Fifth Edition, page 344 Question 33 Even after carefully performing risk management for the project, you realize that possibility of new risks occurring in the future still exists. You will be able to handle such risks if you perform: Plan Risk Management Identify Risks Control Risks Plan Risk Responses Justification:C Control Risks is the process of implementing risk response plans, tracking identified risks, monitoring residual risks, identifying new risks, and evaluating risk process effectiveness throughout the project. Reference: PMBOK® Guide - Fifth Edition, page 349 18
  • 19.
    Question 34 In managingrisks for your project, you examine the extent to which the uncertainty of each project element affects the objective being examined when all other uncertain elements are held at baseline values. This helps to: Get a qualitative analysis of the risk. Determine which risks may have impact on the project. Translate the uncertainties at a detailed level into potential impact on objectives expressed at the level of the total project. Determine the implication of choosing one alternative over the other. Justification:B Sensitivity analysis helps to determine which risks have the most potential impact on the project. It helps to understand how the variations in project`s objectives correlate with variations in different uncertainties. Conversely, it examines the extent to which the uncertainty of each project element affects the objective being studied when all other uncertain elements are held at their baseline values. Reference: PMBOK® Guide - Fifth Edition, page 338 Question 35 Plan Risk Responses is the process of developing options and actions to enhance opportunities and to reduce threats to project objectives. The output of Plan Risk Responses process may be: Expert judgment Project management plan updates Risk management plan Risk register Justification:B Project documents updates and project management plan updates are outputs of Plan Risk Responses process. Reference: PMBOK® Guide - Fifth Edition, page 342 (figure 11-18) Option 1: This is a technique used in the Identify Risks, Perform Quantitative Risk Analysis, Perform Qualitative Risk Analysis, and Plan Risk Responses processes. Option 3: This is an output of the Plan Risk Management process. Option 4: This is an output of the Identify Risks process. 19
  • 20.
    Question 36 In yournew project the objective is to develop a new drug. After doing financial analysis, your finance manager provided you with these statistics: 30% probability of success with benefits of $700,000 70% probability of failure with loss of $300,000 Based on this information, you: Suggest that the project should proceed. Suggest that the project should be stopped. Communicate to your senior management that you cannot take a decision whether to proceed with the project or not. Start working on the project and ask your finance manager for additional information. Justification:C Expected Value of the project = Expected Value of success (0.30 x $700,000) + Expected value of Failure [0.70 x (- $300,000)] = $210,000 - $210,000 = 0 Since the Expected Value is "0", you cannot take a decision whether to continue with the project or not. Question 37 In your project, you have just conducted a risk data quality assessment to evaluate the degree to which the data about risks is useful for risk management. What is your next step? Perform a structured review of project plans and assumptions, both at the total project and detailed scope levels. Develop checklists to identify risks based on historical information and knowledge that has been accumulated from previous similar projects. Conduct planning meetings to develop the risk management plan. Conduct interviews to quantify the probability and impact of risks on project activities. Justification: D Risk data quality assessment is a tool for Perform Qualitative Risk Analysis. Option 4: This is the correct answer. It refers to "Interviewing" which is a tool and technique for Perform Quantitative Risk Analysis. Perform Quantitative Risk Analysis is conducted after Perform Qualitative Risk Analysis. Option 1: This refers to Documentation Reviews which is a tool for Identify Risks. Identify Risks is conducted before Perform Qualitative Risk Analysis. Option 2: This refers to Checklist Analysis which is a tool for Identify Risks. Identify Risks is conducted before Perform Qualitative Risk Analysis. Option 3: This refers to "Meetings" which is a tool for Plan Risk Management process. Plan Risk Management process is conducted before Perform Qualitative Risk Analysis process. 20
  • 21.
    Question 38 You areevaluating the probabilities of risks and costs or rewards for each logical path of events and future decisions. You create a diagram that describes a decision under consideration and the implications of choosing one or another of the available alternatives. The diagram you have created can be referred to as: Simulation diagram Fishbone diagram Decision tree Influence diagram Justification:C Decision tree analysis. A diagramming and calculation technique for evaluating the implications of a chain of multiple options in the presence of uncertainty. Reference: PMBOK® Guide - Fifth Edition, page 536 Question 39 In your project, you have created a list of identified risks and potential responses. You should document this information in the: Risk management plan Risk database Project plan Risk register Justification:D The risk register is a document in which the results of risk analysis and risk response planning are recorded. Reference: PMBOK® Guide - Fifth Edition, page 327 21
  • 22.
    Question 40 In yourproject, the risk calculations show that there is a risk of overrunning the project scope and schedule targets to levels that are beyond the threshold limits determined in the project. To bring the level of risk to a level acceptable to your organization, you should: Consider using contingency reserves Decrease the project scope and increase the project schedule Talk with your sponsor about cancelling the project Do additional risk response planning Justification:A Contingency reserves are needed to bring the risk of overrunning stated project objectives to a level acceptable to the organization. Reference: PMBOK® Guide - Fifth Edition, page 341 Question 41 As a project manager, you are creating a risk management plan to describe how risk management will be structured and performed on the project. Which of the following would the risk management plan not include? Budgeting Methodology Trigger condition Risk categories Justification:C Trigger condition is an event or situation that indicates that a risk is about to occur. Reference: PMBOK® Guide - Fifth Edition, page 566 Please note that trigger conditions are not discovered in the Plan Risk Management process and are not included in the risk management plan. All the other options are included in the risk management plan (PMBOK® Guide - Fifth Edition, pages 316 and 317). 22
  • 23.
    Question 42 Project RiskManagement helps in maximizing the likelihood and impact of positive events, and minimizing the likelihood and impact of negative events in the project. In this context, Plan Risk Responses process: Helps in defining how to conduct the risk management activities Develops procedures and techniques to enhance opportunities and to reduce threats to project objectives Determines which risks may affect the project and documents their characteristics Monitors residual risks, identifies new risks, and evaluates risk process effectiveness Justification:B Plan Risk Responses is the process of developing options and actions to enhance opportunities and to reduce threats to project objectives. Reference: PMBOK® Guide - Fifth Edition, page 309 Option 1: This defines the Plan Risk Management process. Option 3: This defines the Identify Risks process. Option 4: This defines the Control Risks process. Question 43 If there is a fire, the risk response plan developed is to use a fire extinguisher. If the fire extinguisher cannot take care of the fire, you call in a fire engine – calling in the fire engine is an example of: Secondary risk Residual risk Fallback Plan Work around Justification:C Several risk response strategies are available… A fallback plan can be developed for implementation if the selected strategy turns out not to be fully effective or if an accepted risk occurs. Reference: PMBOK® Guide - Fifth Edition, page 343 23
  • 24.
    Question 44 You havecreated an Excel spreadsheet that shows cumulative cost at any particular point of time in the project duration. Your director wants to review the project costs and you decide to make a presentation. Cumulative costs plotted against time is shown in the slide as a: S-curve Histogram Control chart Pareto diagram Justification:A S-curve is a graphic display of cumulative costs, labor hours, percentage of work, or other quantities, plotted against time. The name derives from the S-like shape of the curve. 24
  • 25.
    Question 45 Utility functionis a commonly used technique to determine risk tolerance levels. Some project managers are more averse to risk than others. Which of the following is NOT a commonly used classification for risk tolerance? Risk averter Risk seeker Risk mitigation Neutral risk taker Justification:C The three commonly used classifications for risk tolerance are risk averter or avoider, risk taker or seeker and the neutral risk taker (risk averse, risk seeking, risk neutral). Reference: Project Management - A Systems Approach to Planning, Scheduling and Controlling, page 746 25
  • 26.
    Question 46 The PlanRisk Responses process helps the project manager to develop options and actions to enhance opportunities and to reduce threats to project objectives. The output from the Plan Risk Responses is updates to the risk register, which should be: At the level of detail of work packages in the WBS At the level of detail whereby actions can be taken Able to identify and document residual risks and secondary risks Used for periodic risk reviews to identify risk ratings and prioritization Justification:B The risk register should be written to a level of detail that corresponds with the priority ranking and the planned response. Often, the high and moderate risks are addressed in detail. Reference: PMBOK® Guide - Fifth Edition, page 347 Question 47 In your project, you are about to complete the Plan Risk Responses process. Completion of certain tasks marks the end of the process. Which one of the following is NOT that task? People have been identified to take responsibility for each agreed-to and funded risk response. High priority risks are addressed in detail in the risk register. Low priority risks are included in the risk mitigation plan if they occur. Negative risks have been considered for avoidance, transference or mitigation. Justification:C Risks judged to be of low priority are included in a watch list for periodic monitoring. Reference: PMBOK® Guide - Fifth Edition, page 347 26
  • 27.
    Question 48 Your companyis a pioneer in the construction industry. The government recently floated a tender for setting up a new airport. Since you do not have all the requisite skills within the company, you enter into a joint venture with a leading airport construction company to bid jointly for the government contract. This is an example of: Risk exploitation Risk sharing Risk enhancing Risk mitigating Justification:B Strategies for positive risks or opportunities (share): Sharing a positive risk involves allocating some or all of the ownership of the opportunity to a third party who is best able to capture the opportunity for the benefit of the project. Examples of sharing actions include forming risk-sharing partnerships, teams, special-purpose companies, or joint ventures, which can be established with the express purpose of taking advantage of the opportunity so that all parties gain from their actions. Reference: PMBOK® Guide - Fifth Edition, page 346 Question 49 Probability distributions are popular tools of the Perform Quantitative Risk Analysis process. In this context, which of the following statements on probability distributions is not accurate? Beta Distribution is a continuous distribution. Triangular distribution is a discrete distribution. Discrete distributions can be used to represent uncertain events such as a possible scenario in a decision tree. Uniform distributions can be used only if there is no obvious value that is more likely than any other between specified high and low bounds. Justification:B Beta distribution and Triangular distribution are two examples of widely used continuous distributions. Reference: PMBOK® Guide - Fifth Edition, page 337, figure 11-14 27
  • 28.
    Question 50 In yourproject, you have completed the Identify Risks process to determine which risks may affect the project, and a risk register has been prepared. What should you do NEXT? Risk probability and impact assessment Avoid, transfer or mitigate negative risks Exploit, share or enhance opportunities Risk audits Justification:A After the Identify Risks process, the next step is the Perform Qualitative Risk Analysis process. Risk probability and impact assessment is one of the tools and techniques for the Perform Qualitative Risk Analysis process. Reference: PMBOK® Guide - Fifth Edition, page 312 (figure 11-1) Option 2 (Avoiding, transferring or mitigating negative risks) is done during the Plan Risk Responses process, which happens after the Perform Qualitative Risk Analysis and the Perform Quantitative Risk Analysis processes. Option 3 (Exploiting, sharing or enhancing opportunities) is done during the Plan Risk Responses process, which happens after the Perform Qualitative Risk Analysis and the Perform Quantitative Risk Analysis processes. Option 4 (Risk audits) is a tool for the Control Risks process, which happens after the Perform Qualitative Risk Analysis, the Perform Quantitative Risk Analysis and the Plan Risk Responses processes. Question 51 In your project, you identified disaster situations (e.g. floods, earthquakes, etc.) as potential risks. The project sponsor suggested that, at the project level, no steps could be taken to deal with such risks and recommended creation of a contingency reserve (with 5% of the project budget) which could be used in case of disaster situations. This is an example of: Risk mitigation Risk acceptance Risk avoidance Bad policy decision Justification:B Accept: Risk acceptance is a risk response strategy whereby the project team decides to acknowledge the risk and not take any action unless the risk occurs. This strategy is adopted where it is not possible or cost-effective to address a specific risk in any other way. This strategy indicates that the project team has decided not to change the project management plan to deal with a risk, or is unable to identify any other suitable response strategy... The most common active acceptance strategy is to establish a contingency reserve, including amounts of time, money, or resources to handle the risks. Reference: PMBOK® Guide - Fifth Edition, page 345 28
  • 29.
    Question 52 While doinga cost-benefit analysis, you determine that a new project has 60% probability of earning a profit of $1,000,000 or 30% probability of incurring a loss of $500,000. What is the expected monetary value of the decision? $400,000 $600,000 $450,000 $200,000 Justification:C Expected monetary value (EMV) analysis is a statistical concept that calculates the average outcome when the future includes scenarios that may or may not happen (i.e. analysis under uncertainty). The EMV of opportunities are generally expressed as positive values, while those of threats are expressed as negative values... EMV for a project is calculated by multiplying the value of each possible outcome by its probability of occurrence and adding the products together. Reference: PMBOK® Guide - Fifth Edition, page 339 Expected Monetary Value (EMV) = Sum of (Probability x Impact) of individual decisions = 0.60 x $1,000,000 – 0.30 x $500,000 = $600,000 - $150,000 = $450,000. Question 53 You work for a company which executes heavy engineering contracts. While performing risk response planning for your project, you determine a risk that there is a "Possibility of getting new orders in the future which are beyond the current capacity of our production facilities." What should you do? Classify this as a threat and create workaround plans. Classify this as strength and create a fallback plan. Classify this as a weakness and transfer it to another company. Classify this as an opportunity and exploit the opportunity. Justification:D Strategies for positive risks or opportunities are... exploit, share, enhance, and accept. Reference: PMBOK® Guide - Fifth Edition, page 345 “Possibility of getting new orders in the future” refers to a positive event: so, this is a positive risk. This can also be called an opportunity because the projects are not internal to the company but got from other providers. So, option 4 is the best choice which talks about classifying this as an opportunity and exploiting it. 29
  • 30.
    Question 54 Being adiligent project manager, you understand the importance of identifying all project risks which can then be prioritized using the Perform Qualitative and Quantitative Risk Analysis. In this context, which of the following tools and techniques can be used for the Identify Risks process? Documentation reviews, brainstorming, root cause analysis, and checklist analysis Assumptions analysis, risk probability and impact assessment, interviewing, and Delphi technique Expected monetary value, root cause analysis, influence diagrams, and documentation reviews Contingent response strategies, assumptions analysis, influence diagrams, and Delphi technique Justification:A Option 1: This is the correct answer as it has all the tools and techniques which are used for the Identify Risks process. Option 2: Risk probability and impact assessment – this is used for the Perform Qualitative Risk Analysis process. Option 3: Expected monetary value – this is used for the Perform Quantitative Risk Analysis process. Option 4: Contingent response strategies – this is used in the Plan Risk Responses process. Reference: PMBOK® Guide - Fifth Edition, page 312 (figure 11-1) Question 55 Careful and explicit risk management planning ensures possibility of success of the other risk management processes. In this context, you use sensitivity analysis to: Determine which risks may affect the project Determine which risks have the most potential impact on the project Define how risk management processes will be performed Define how to conduct risk management activities for a project Justification:B Sensitivity analysis helps to determine which risks have the most potential impact on the project. Reference: PMBOK® Guide - Fifth Edition, page 338 Sensitivity analysis is a tool and technique for the Perform Quantitative Risk Analysis 30
  • 31.
    Question 56 In therecent status meeting, you discover that your project has a 65 percent chance of making a USD 100,000 profit and a 35 percent chance of incurring a USD 100,000 loss. What is the expected monetary value for the project? USD 100,000 profit USD 100,000 loss USD 30,000 profit USD 30,000 loss Justification:C Expected monetary value is calculated by the formula EMV = Probability x Impact. 0.65 x 100,000 = 65,000 0.35 x 100,000 = 35,000 EMV = 65,000 – 35,000 = 30,000 Question 57 As a project manager, you would identify risks in which of the following processes? Identify Risks Plan Risk Management and Identify Risks Identify Risks and Control Risks Perform Qualitative Risk Analysis and Control Risks Justification:C Identify Risks is the process of determining which risks may affect the project and documenting their characteristics. Control Risks is the process of implementing risk response plans, tracking identified risks, monitoring residual risks, identifying new risks, and evaluating risk process effectiveness throughout the project. Reference: PMBOK® Guide - Fifth Edition, page 309 31
  • 32.
    Question 58 You arethe project manager for a new software development project. A previously unidentified risk is discovered when the project is nearing completion. You realize that this risk may adversely impact the project`s overall ability to deliver. As a project manager, what step do you take FIRST? Perform Quantitative Risk Analysis Inform the project sponsor and the stakeholders about the potential impact of the risk on the project Perform Qualitative Risk Analysis Mitigate the risk to reduce its impact Justification:C Perform Qualitative Risk Analysis is the process of priortizing risks for further analysis or action by assessing and combining their probability of occurrence and impact. The key benefit of this process is that it enables project managers to reduce the level of uncertainty and to focus on high-priority risks. Reference: PMBOK® Guide - Fifth Edition, page 328 Since this risk "may" adversely impact the project`s overall ability to deliver, you should perform Project Qualitative Risk Analysis to determine the probability and impact of the risk. Question 59 You are the project manager for the construction of a shopping mall. As the location is prone to earthquakes, you plan to construct a building that is resistant to earthquakes. This is an example of: Risk mitigation Risk transfer Risk avoidance Risk acceptance Justification:A Risk mitigation implies a reduction in the probability and/or impact of an adverse risk to be within acceptable threshold limits. Reference: PMBOK® Guide - Fifth Edition, page 345 Just as prevention is better than cure, early action is more effective than trying to repair the damage after the risk has occurred. 32
  • 33.
    Question 60 You area project manager and have just discovered a risk in your project that requires an immediate corrective action. During which Project Risk Management Process is this action performed? Plan Risk Management Identify Risks Perform Qualitative Risk Analysis Control Risks Justification:D Control Risks is the process of implementing risk response plans, tracking identified risks, monitoring residual risks, identifying new risks, and evaluating risk process effectiveness throughout the project. Reference: PMBOK® Guide - Fifth Edition, page 309 This process helps in meeting the unexpected risks which require immediate corrective action. Question 61 You are the project manager in an IT consultancy firm which does projects for other companies. Based on your interaction with senior management of other companies, you classify your clients into categories like Risk Averse, Risk Neutral and Risk Seeking. You are using: Risk Management Planning Utility theory Risk identification Risk categorization Justification:B Utility Function (Utility Theory): This is used to measure stakeholder risk tolerance and defines the level or willingness to accept a risk. The three categories of utility theory are Risk Averse, Risk Neutral, and Risk Seeking. 33
  • 34.
    Question 62 In thePlan Risk Management process, you define how to conduct risk management activities for a project because careful and explicit planning enhances the probability of success for the subsequent risk management processes. In this context, what will you NOT do when you Plan Risk Management? Identify Risks Establish an agreed-upon basis for evaluating risk Ensure that the degree, type, and visibility of risk management are commensurate with both the risks and the importance of the project Provide sufficient resources and time for risk management activities Justification: A The key benefit of the Plan Risk Management process is it ensures that the degree, type, and visibility of risk management are commensurate with both the risks and the importance of the project to the organization...Planning is also important to provide sufficient resources and time for risk management activities, and to establish an agreed-upon basis for evaluating risks. Reference: PMBOK® Guide - Fifth Edition, pages 313 and 314 Risk identification (the Identify Risk process) is not done during the Plan Risk Management process. Question 63 When talking to the stakeholders to identify risk, you usually start with general or high level questions and then get into specific or particular questions. This is also called: Risk categorization Nominal group technique Delphi technique Funnel analysis Justification:D Funnel Analysis: A type of interviewing technique by which we start with general or high level questions and then get into specific or particular questions. 34
  • 35.
    Question 64 In yourproject, you want to determine which risks have the most potential impact on the project. So, you examine the extent to which the uncertainty of each project element affects the objective being examined when all other uncertain elements are held at their baseline values. This is an example of: Risk response planning Expected monetary value analysis Sensitivity analysis Simulation Justification:C Sensitivity analysis helps to determine which risks have the most potential impact on the project. It helps to understand how the variations in project`s objectives correlate with variations in different uncertainties. Conversely, it examines the extent to which the uncertainty of each project element affects the objective being studied when all other uncertain elements are held at their baseline values. Reference: PMBOK® Guide - Fifth Edition, page 338 Question 65 You are a retail company which routinely buys goods from foreign countries. Since currency fluctuation is an important risk, you keep all other factors constant and try to find out how much your project will be impacted if the currency rate fluctuates by 5%, 10%, 20% or 25%. This helps you determine appropriate risk response. This can also be effectively shown using: Beta probability distributions Expected monetary value analysis Tornado diagram Simulation Justification:C Sensitivity analysis helps to determine which risks have the most potential impact on the project. It helps to understand how the variations in project`s objectives correlate with variations in different uncertainties. Conversely, it examines the extent to which the uncertainty of each project element affects the objective being studied when all other uncertain elements are held at their baseline values. One typical display of sensitivity analysis is the tornado diagram, which is useful for comparing relative importance and impact of variables that have a high degree of uncertainty to those that are more stable. Reference: PMBOK® Guide - Fifth Edition, page 338 Since all other factors are kept at baseline values and only one element (i.e. currency rate) is changed, we are using Sensitivity Analysis. This can be shown using a Tornado diagram. 35
  • 36.
    Question 66 You arethe project manager at an aircraft manufacturing company, where you use a wind tunnel to test how changes in different parameters like wind speed, temperature, humidity, etc. will impact the flight parameters of a prototype aeroplane. So, the project model is computed many times (iterated), with the input values chosen at random for each iteration from the probability distributions of these variables. The technique used is: Monte Carlo simulation Expected monetary value Sensitivity analysis Probability distributions Justification:A A project simulation uses a model that translates the specified detailed uncertainties of the project into their potential impact on project objectives. Simulations are typically performed using the Monte Carlo technique. In a simulation, the project model is computed many times (iterated), with the input values (e.g., cost estimates or activity durations) chosen at random for each iteration from the probability distributions of these variables. Reference: PMBOK® Guide - Fifth Edition, page 340 Question 67 In your project, you want to extend the project schedule to reduce the threat that your project may not get the resources in time to complete the project. This is an example of: Develop Schedule Avoid risk Mitigate risk Secondary risk Justification: B Avoid. Risk avoidance involves changing the project management plan to eliminate the threat entirely. The project manager may also isolate the project objectives from the risk’s impact or change the objective that is in jeopardy. Examples of this include extending the schedule, changing the strategy, or reducing scope. Reference: PMBOK® Guide - Fifth Edition, page 344 36
  • 37.
    Question 68 When doingrisk response planning, you have come to know that the project involves use of new technology which is not tested properly. The risk is so high that your sponsor decides to terminate the project. This management decision to terminate the project is an example of: Terminate risk Avoid risk Mitigate risk Close Project Justification:B Avoid. Risk avoidance involves changing the project management plan to eliminate the threat entirely… The most radical avoidance strategy is to shut down the project entirely. Reference: PMBOK® Guide - Fifth Edition, page 344 Question 69 When your company buys computers from Dell, you also pay extra for a three year warranty which ensures that any manufacturing defects will be taken care of by Dell. The risk response strategy used is: Exploit Avoid Mitigate Transfer Justification: D Transfer. Risk transference is a risk response strategy whereby the project team shifts the impact of a threat to a third party, together with ownership of the response… Transference tools can be quite diverse and include, but are not limited to, the use of insurance, performance bonds, warranties, guarantees, etc. Reference: PMBOK® Guide - Fifth Edition, page 344 37
  • 38.
    Question 70 Your projectteam has decided not to change the project management plan to deal with a risk. This is an example of: Contingent response Avoid Fallback plan Accept Justification: D Accept. Risk acceptance is a risk response strategy whereby the project team decides to acknowledge the risk and not take any action unless the risk occurs...This strategy indicates that the project team has decided not to change the project management plan to deal with a risk, or is unable to identify any other suitable response strategy. Reference: PMBOK® Guide - Fifth Edition, page 345 Question 71 If you create a contingency reserve to manage risks in your project, this can be referred to as: Avoidance Passive acceptance Active acceptance Mitigation Justification:C Passive acceptance requires no action except to document the strategy, leaving the project team to deal with the risks as they occur, and to periodically review the threat to ensure that it does not change significantly. The most common active acceptance strategy is to establish a contingency reserve, including amounts of time, money, or resources to handle the risks. Reference: PMBOK® Guide - Fifth Edition, page 345 38
  • 39.
    Question 72 In yourproject, which of the following strategies would you not use as a response to opportunities? Exploit Mitigate Share Accept Justification:B Strategies for positive risks or opportunities: Three of the four responses are suggested to deal with risks with potentially positive impacts on project objectives. The fourth strategy, accept, can be used for negative risks or threats as well as positive risks or opportunities. These...are exploit, share, enhance, and accept. Reference: PMBOK® Guide - Fifth Edition, page 345 Question 73 In your project, you implemented a risk response and hired an additional skilled technical resource that can help in testing your application. However, you are worried that the technical resource may leave - this new risk can also be called: Secondary risk Acceptance risk Fallback Plan Workaround Justification: A Secondary Risk. A risk that arises as a direct result of implementing a risk response. Reference: PMBOK® Guide - Fifth Edition, page 562 After implementing your risk response (i.e. hiring an additional resource), a new risk arises (i.e. the hired resource may leave). This is an example of Secondary risk. 39
  • 40.
    Question 74 A riskthat remains after risk responses have been implemented is referred to as: Secondary risk Residual risk Fallback Plan Accepted risk Justification:B Residual Risk. A risk that remains after risk responses have been implemented. Reference: PMBOK® Guide - Fifth Edition, page 558 Question 75 In your project, you should handle "known unknown" risks through: Risk Mitigation Risk Avoidance Risk Response Planning Risk Acceptance Justification:C Known risks are called "known unknowns" – handled by risk response plans and unknown risks are called "unknown unknowns" – handled by reserves. 40
  • 41.
    Question 76 The processof implementing risk response plans, tracking identified risks, monitoring residual risks, identifying new risks, and evaluating risk process effectiveness throughout the project is done through: Identify Risk Plan Risk Management Control Risks Constantly evaluate risk Justification:C Control Risks is the process of implementing risk response plans, tracking identified risks, monitoring residual risks, identifying new risks, and evaluating risk process effectiveness throughout the project. Reference: PMBOK® Guide - Fifth Edition, page 349 Question 77 In your project, you want to examine and document the effectiveness of risk responses in dealing with identified risks and their root causes, as well as the effectiveness of the risk management process. The tool you should use is: Risk reassessment Variance Analysis Technical performance measurement Risk Audit Justification:D Risk audits examine and document the effectiveness of risk responses in dealing with identified risks and their root causes, as well as the effectiveness of the risk management process. The project manager is responsible for ensuring that risk audits are performed at an appropriate frequency, as defined in the project’s risk management plan. Reference: PMBOK® Guide - Fifth Edition, page 351 41
  • 42.
    Question 78 During Monitoringand Controlling phase of your project, you conduct regular meetings with your team to identify new risks, reassess current risks and close outdated risks. This is done through: Risk reassessment Variance Analysis Technical performance measurement Risk Audit Justification:A Risk Reassessment. Control Risks often results in identification of new risks, reassessment of current risks, and the closing of risks that are outdated. Project risk reassessments should be regularly scheduled. The amount and detail of repetition that are appropriate depends on how the project progresses relative to its objectives. Reference: PMBOK® Guide - Fifth Edition, page 351 42
  • 43.
    Question 79 You arethe project manager for a construction company involved in designing and building state-of-the-art bridges. Your current project involves designing a new twin-span bridge across a river. In the past 5 years, residents of the area have witnessed two hurricanes which have caused some destruction to the area, including the current bridge. You and the team have been charged with designing a hurricane-resistant bridge that will be able to withstand similar destructive storms. After examining the current bridge, some members of the team expressed that some of the current structure was actually built very well and it may be worthwhile to keep some parts of it, especially since time is a factor in completing a new bridge. The rest of the team thinks it is better to start anew as residents and others may not feel confident in its safety and may therefore not use the bridge due to this. City officials had planned to increase the toll charge for drivers crossing the new bridge, but if the old structure can be partially used, then they might be able to keep the toll the same as it was before. After some in- depth cost reviews, the team has come up with the following data to help with their decision making: Brand new structure: • Investment = $5M • 0.60 probability bridge regularly used; $10M toll income • 0.40 probability bridge not regularly used; $3M toll income for next 20 years Existing structure: • Investment = $3M • 0.50 probability bridge regularly used; $8M toll income • 0.50 probability bridge not regularly used; $2M toll income for next 20 years Which structure, should the city and team move forward with and what would be the decision EMV? New, $4.8M Existing, $2.2M New, $2.2M Existing, $3M Justification: C The best decision would be to go with a brand new structure per the decision tree below. Keep in mind that the initial investment needs to be deducted prior to EMV calculations. 43
  • 44.
  • 45.
    Question 80 You andyour team have just finished prioritizing the risks on your project for further review and analysis. In this process you calculated Probability and Impact values which you used to do this prioritization. You will use this prioritized list of risks to determine the need for further analysis. Your sponsor is concerned about the number of risks identified and wants to ensure that all risk- related assessments are well documented. Which of the following is an output from this process? Risk register Risk probability and impact assessment Risk management plan Risk Register updates Justification:D The team is currently in the process of Perform Qualitative Risk Analysis. The output of this process is Risk register updates. All of the information gathered during this process, such as probability and impact values and risk-related assessment information is documented and added to the existing risk register. Option 1: Risk register is an output of the Identify Risks process. Here the risk register has limited information such as the risk itself and some basic characteristics. Option 2: Risk P & I assessment is a tool of the Perform Qualitative Risk Analysis process; it is not an output. Option 3: Risk management plan is an output of the Plan Risk Management process. 45