PROJECT REPORT
ON
RECRUITMENT & SELECTION PROCESS
At
Sujan Luxury Hotels
(School of Hospitality, New Delhi)
Submitted in partial fulfillment of the requirement for the
award of the degree of
Master of Business Administration
Affiliated to G.B. Technical University, Lucknow
Under the Guidance of
Mrs. Nidhi Taneja Mr. Sushil Kr. Singh
(Hr, Manager) (Hr, Manager)
Submitted By
RICHA AGARWAL
Roll. No. 1036070033
MBA II Year
SESSION 2010-11
GOEL INSTITUTE OF TECHNOLOGY AND
MANAGEMENT, LUCKNOW
ACKNOWLEDGEMENT
The making of any report calls for contribution and cooperation from many others
besides the individual alone. It is the result of meticulous efforts put in by many
minds that contribute to the final report formation and this report formation and
this report is no exception.
First and foremost thanks, in successful completion of this report goes to Mrs.
Nidhi Taneja & Mr. Sushil Kumar Singh, HR manager SUJÁN LUXURY
HOTELS, who gave me an opportunity to get my training in a reputed
organization like SUJAN LUXURY HOTELS.
I want to express my sincere gratitude to him for encouraging and helping me lay
a strong foundation for a successful career ahead.
I am also highly grateful to Col. Sunil Chandra, Vice president
HR SUJAN Luxury Hotels, who at every step guided me and helped me
understand the intricacies and the practical challenges in the corporate world.
This is my privilege to express my sincere gratitude to all the employees of The
Human Resource Department of SUJAN Luxury Hotels, who helped me by
providing information as and when required.
Gratitude is equally due to Dr. S.H. Ali (Director of Goel of Institute of
Technology and Management) of our institute and to Dr. Shishir Srivastava
(Internal mentor) faculty of GITM, Lucknow.
Last but not the least, I would like to thanks all respondents for giving the
precious time and relevant information and experience, I required , without which
the project would have been incomplete .
Once again I would like to thank all the above mentioned people for their support
and guidance
RICHA AGARWAL
PREFACE
Pursuing a professional course like MBA prepares an individual for the corporate
world. It instills the basic concepts, knowledge and the competencies required to
contribute successfully in running an organization
In pursuance of the same curriculum, I underwent 8-weeks training in SUJAN
LUXURY HOTELS , NEW DELHI. This period of 8-weeks helped me lay a strong
foundation for a successful career in HR.
During my tenure as a management trainee in a Human Resource Department
of SUJAN LUXURY HOTELS, I learnt the in-and-out of Recruitments. I worked
on a recruitment and selection project predominately .
This training help me understand how the various departments under HR, like
Compensation & Benefits, performance appraisal , Employee Relations &
Employee Services, Learning & Development and Recruitment Services , in
particular operate. Due to such an exposure I have gained an insight to what I
really want from my career in Human Resource Management.
Here a report of the work done by me during my tenure as a management trainee
in SUJAN LUXURY HOTELS has been prepared . It talks in detail about my
work area and project completed there. I hope this pursuit to do justice to my
work done in SUJAN LUXURY HOTELS has been fairly accomplished.
TABLE OF CONTENT
1. OBJECTIVE OF THE STUDY 1
a. Scope of the study 3
2. INTRODUCTION TO THE COMPANY 7
a. People behind the great product 30
b. Detailed study 32
3. HUMAN RESOURCE DEVELOPMENT 38
a. Recruitment 42
b. Objective of Recruitment 47
c. Selection 57
4. ORGANIZATION FOR SELECTION 58
5. RESEARCH METHODOLOGY: 63
a. Research Design 64
b. Data collection 64
c. Sample design 66
6. LIMITATIONS 67
7. FINDINGS 76
8. DATA ANALYSIS AND INTERPRETATION 77
9. OUTCOMES 85
10.SUGGESTIONS AND RECOMMENDATIONS 86
11.CONCLUSION 92
12.ANNEXURES
a. BIBLIOGRAPHY
b. Annexure I
c. Forms of recruitment.
LIST OF TABLES, FIGURES AND GRAPHS
Sr. Consents Page No.
TABLES
1 Factors affecting recruitment 50
2 Recruitment process 53
3 SUJAN Hospitality employee referral program 78
4 Duration of the Recruitment Cycle 79
5 Attrition in the Organization 80
6 Hiring in the industry current Market Scenario 81
7 Employee Referral Program of candidates 82
8 Employee Referral payments 83
9 Employee referral methods 84
Figures
1 Function of Human Resource Management 33
2 Importance of Human Resource Management 37
3 Recruitment procedure overview 41
Graphs
1 SUJAN Hospitality employee referral program 78
2 Duration of the Recruitment Cycle 79
3 Attrition in the Organization 80
4 Hiring in the industry current Market Scenario 81
5 Employee Referral Program of candidates 82
6 Employee Referral payments 83
7 Employee referral methods 84
S u j a n L u x u r y H o t e l s Page 1
OBJECTIVES OF THE
STUDY
S u j a n L u x u r y H o t e l s Page 2
OBJECTIVE OF THE STUDY
The objective of the study is to optimize the Recruitment & Selection process
and introducing the market best practices at SUJAN LUXURY HOTELS , New
Delhi and to suggest methods which contribute to improve practices.
The specific issues which this study has attempted to investigate are:-
 To include the mode of the recruitment that can benefit the organization .
 To reduce the cost of the hiring.
 To include the new concept in the organization this can make the
company measure the cost and value of the people for the organization.
 To make the company process depended instead of people depended by
designing of the important process.
S u j a n L u x u r y H o t e l s Page 3
SCOPE OF THE STUDY
During my tenure as a management trainee in SUJAN LUXURY
HOTELS, I have worked with the Corporate Human Resource Team.
This team looks after the following :
 Recruitment and Selection Process
 Performance Appraisal
 Compensation
 Job Evaluation
 Induction and On Boarding
 HR Policies and Procedures
 Grievance handling
 Talent Management
 Training and Development
 Human Resource Information System
Though I gained a practical experience in all the functions of this
team but I concentrated mainly on the Recruitment and selection
Process at SUJAN LUXURY HOSPITALITY PVT. LTD. There at
corporate office.
S u j a n L u x u r y H o t e l s Page 4
WORK AREA
MAIN PROJECT WORK AREA
RECRUITMENT AND SELECTION PROCESS AT SUJAN LUXURY
HOSPITALITY PVT. LTD
PROPOSING THE EMPLOYEE REFERRAL PROCESS AS A MODE OF
RECRUITMENT AT SUJAN LUXURY HOSPITALITY PVT. LTD.
 On the training with SUJAN LUXURY hospitality pvt. Ltd., I studied the
Recruitment and Selection Process of the company, learnt about the best
practices that are being followed currently in the organization and
suggested the further best practices that the company can include for ex.
Employee Referral Process for generating the pool of candidates.
CONSULTANCY SUPPORTS
S u j a n L u x u r y H o t e l s Page 5
 Human Resource
 Finance and Audit
 Projects
 Front Office
 Corporate Communications
HUMAN RESOURCE
S u j a n L u x u r y H o t e l s Page 6
The Corporate office designs and develops uniform policies and procedures for
all the Group Companies to maintain synergy.
The Corporate office assists in the recruitment process for individual companies
and various human resource development programs for talent management
within the group. The process of talent management includes identifying bright ,
young professionals who are groomed through programs , SUJAN Leadership
Initiative for Value Enhancement to take up leadership Initiative for Value
Enhancement to take up leadership positions within the group.
S u j a n L u x u r y H o t e l s Page 7
INTRODUCTION TO THE
COMPANY
S u j a n L u x u r y H o t e l s Page 8
INTRODUCTION TO THE COMPANY
Like a navigator, SUJAN LUXURY HOSPITALITY PVT. LTD guides and
supports all to perform to their optimum potential.
It acts as a consulting company , which works exclusively for the groups
operating companies
SUJAN Luxury Hotels offers an unmatched Indian experience of gracious
hospitality, luxury, elegance, exceptional service and delectable food at each of
its environment friendly, boutique hotels. SUJAN is an upcoming high-end luxury
hospitality company spearheaded by its directors Mr Jaisal Singh and Ms. Anjali
Singh
It is a result of the partners dream of redefining the perception of Luxury
Holidaying in India and making ideal getaways where food, drink and talk would
flow together in warm sunshine and good company. Both its Camps - Desert
Friendly & Forest Friendly are stylish and elegant world – a mellow place to relax
and unwind and exude a character and charm that are both unique and
inimitable.
In the past few years, it has been very successful in creating a loyal patronage. It
is regularly patronized by India’s leading personalities from every field including
business/corporate, sports, art, music, fashion, royalty, cinema and ambassadors
and diplomats from various countries.
S u j a n L u x u r y H o t e l s Page 9
S u j a n L u x u r y H o t e l s Page 10
S u j a n L u x u r y H o t e l s Page 11
S u j a n L u x u r y H o t e l s Page 12
RELIAS & CHATEAUX
Relais & Châteaux is an exclusive collection of 500 of the finest hotels and gourmet
restaurants in 60 countries.
Established in France in 1954, the Association’s mission is to spread its unique art de vivre
across the globe by selecting outstanding properties with a truly unique character.
Furthermore, Relais & Châteaux is a family of hoteliers and Grand Chefs from all over the
world who share a passion for and a personal commitment to ensuring their guests are privy to
moments of exceptional harmony. To choose Relais & Châteaux is to experience an
unforgettable celebration of the senses.
From the vineyards in Napa valley to the beaches in Bali, from the olive trees in Provence to
the lodges in South Africa, Relais & Châteaux offers a chance to explore the Route du
Bonheur and discover a special place in a variety of destinations.
The Relais & Châteaux signature reflects this ambition: “ALL AROUND THE WORLD,
UNIQUE IN THE WORLD.“
S u j a n L u x u r y H o t e l s Page 13
SherBagh, Ranthambore
The success story of SUJAN started in October 2000 with the opening of its first
luxury tented camp – Sher Bagh in Ranthambore, with rave reviews in the Indian
and International press.
Sher Bagh, a Forest Friendly Luxury Tented Camp adjoining the beautiful
Ranthambhore Tiger reserve in Rajasthan received the 2001 Silver Otter Award
by the British Guild of Travel Writers for the Best Overseas Tourism Project for its
commitment to ecology and the development of local communities. Tatler, UK
has also listed it among the 101 Best Hotels in the World.
Sher Bagh started its operations in the year 2000 and completed its tenth year of
operations in 2010. It became a member of the prestigious Relais & Chateaux -
an association of the word’s best hotels, hoteliers and grand chefs in 2009.
S u j a n L u x u r y H o t e l s Page 14
The Serai, Jaisalmer
In September 2009, SUJAN opened its world class tented Luxury Desert Camp
and Spa near the medieval city of Jaisalmer in the heart of the Great Thar
Desert. The Serai has 21, large canvas tents sprawling across thirty acres of a
hundred acre estate of indigenous desert scrub. The camp unwraps itself with a
stunning pool that captures the eyes, and a Spa (created by Raison d’Etre, one
of the leading Spa companies in the world) that completes the magic.
S u j a n L u x u r y H o t e l s Page 15
The Serai, Jaisalmer, has also been well received by the media and was listed at
number 4 in the most hotly anticipated hotel openings in Conde Nast Traveller’s
Red Hot List 2009 as well as the 101 Best Hotels in the World by Tatler, 2010,
UK. The Serai has also been affiliated to Relais & Chateaux.
We are proud to say that the Conde Nast Traveler Hot List 2009 and 2010
selected The Serai, Jaisalmer as amongst the world’s best new hotels in the
world.
The properties’ creative interiors, chic yet friendly atmosphere and unobtrusively
stylish service strike the right balance between camaraderie and intimacy.
The food has been placed in the expert hands of our chef team. Fresh
homemade ingredients are the trademark of our kitchen in all our dishes, be it a
hand made pasta or the ice-creams you would savor. Our team ensures the taste
& visual charm of each perfectly created dish resulting in a work of art, fit for any
palette.The Serai, brings forth to life Jaisal & Anjali Singh’s cherished dream to
create a place where food, drinks and conversation blend with good company to
create the perfect luxury holidaying.
S u j a n L u x u r y H o t e l s Page 16
RANVAS- FORTS & PALACES
S u j a n L u x u r y H o t e l s Page 17
Within Ahichhatragarh lies RANVAS, the 18th century regal residence of the
Queens of Maharaja Bakht Singh of Marwar-Jodhpur. Impeccably restored
& converted into a fine resort by the present Maharaja , it consists of ten
elegantly appointed Havelis, each with two luxurious suites.
S u j a n L u x u r y H o t e l s Page 18
Press & Awards – National & International
Sher Bagh, Ranthambore
 Conde Nast Traveler, Insider Guide to the best places to stay (from
Mexico to Aregentina)
 Vogue.com, 2010- What people are talking about
 Conde Nast Traveler,2009 – Experience the Five senses of India
 The Independent Traveller, 2009
 Conde Nast Traveller, 2008 – India opening the door to Luxury
 Gourmet Travel, 2008
 Power Magazine, 2009
 Platform, 2009
 Quintessantially, 2008
 Tatler, A&K Travel Guide, 2002- Listed in 101 best hotels in the world
 The Business Standard, New Delhi – 2008
 Harpers and Queen, U.K. – 2004
 Listed in India’s Top Jungle Camps - Go Now Magazine
 Featured in Five-star Camp sites - The Sunday Times, London
 Received the Silver Otter Award – 2001 for the Best Overseas Tourism
Project – by the British Guild of Travel Writers
S u j a n L u x u r y H o t e l s Page 19
S u j a n L u x u r y H o t e l s Page 20
S u j a n L u x u r y H o t e l s Page 21
i-escape review:
It’s pretty hard to call it camping when you’re cocooned in a rather luxurious
white linen tent, that’s modelled after the Maharajah of Jodhpur’s hunting hut.
Unlike the colonial days, you won’t be shooting tigers – except with a camera –
but everything else about Sher Bagh is modelled to make you feel as if you’ve
stepped back in time, and the camp’s location next to Ranthambhore National
Park means you may well glimpse of one of these glorious creatures during your
stay.
S u j a n L u x u r y H o t e l s Page 22
The Serai, Jaisalmer
 Listed Under The “it” List 2010 of 45 Favorite New Hotels, Travel &
Leisure
 Conde Nast Traveler, Hot List, 2010 - Listed in World’s Top New Hotels &
Best New Hotels in the World.
 Featured in Highlife, British Airways - Five of the Best Around the World
 Vogue.com, 2010- What people are talking about
 Tatler Travel Guide, 2010 – Listed in 101 Best Hotels in the World
 Living Etc., 2010
 Conde Nast Traveler,2009 – Experience the Five senses of India
 Travel + Leisure, 2009
 Harper’s Bazaar Magazine, 2009 – Listed in 10 most Glamorous Boltholes
in India
 Conde Nast Traveler, Hot List, 2009 – Listed in Ten most Hotly anticipated
Hotel openings
 Tatler Travel Guide, 2009 – Featured in the 101 Best Hotels in the World
S u j a n L u x u r y H o t e l s Page 23
 Silverkris, 2009 – The travel magazine of Singapore Airlines
 The National, 2009
 Concierge.com, 2009 – Featured in the “IT” list
 The Sunday Times, 2009- London
 The Times, London – Listed in the Hottest Hotels for 2008 – 2009
 South China Morning Post, 2009
 Financial Times, How to spend it – 2008
 Conde Nast Traveler on Concierge.com – 2008
 The Guardian, 2008
S u j a n L u x u r y H o t e l s Page 24
S u j a n L u x u r y H o t e l s Page 25
S u j a n L u x u r y H o t e l s Page 26
S u j a n L u x u r y H o t e l s Page 27
RANVAS, FORT & PALACES
 “The Ultimate round-up of the world’s chicest hotels,resorts and private
hotels.”
HARPER’S BAZAAR TRAVEL GUIDE 2011
 “Featured in the 101 Best Hotels in the world.’
TATLER TRAVEL GUIDE, 2011
 “After a resortation programme lasting 17 years, the great fort and its
palaces have come to life.”
CONDE NAST TRAVELLER, 2010
S u j a n L u x u r y H o t e l s Page 28
Important details:
 Date of Incorporation:
a. SUJAN L
b. uxury Hospitality : 12th November 2007
c. Forest Friendly Camps Pvt. Ltd. (SherBagh) : 7th July 2000
d. Desert Friendly Camps Pvt. Ltd. (The Serai) : 9th August 2007
e.
Room Inventory:
a. Sher Bagh – 12 Luxury Tents
b. The Serai, Jaisalmer – 14 Tented Suites,
6 Luxury Tented Suites
1 Royal Tent
SherBagh:
Add: Sherpur – Khiljipur,
District Sawai Madhopur
Rajasthan – 322 001
Ph # 07462 252120, Fax # 07462 252119
Nearest Airport: Jaipur – 170km (Travel Time – 3 hours)
Nearest Railway Station: Sawai Madhopur – 12 Km (Travel Time - 20 Minutes)
S u j a n L u x u r y H o t e l s Page 29
The Serai, Jaisalmer
Add: Bherwa, Chandan,
District Jaisalmer
Rajasthan – 345 001
Ph # 02997 200014/15/16
Nearest Airport: Jodhpur – 265Km (Travel Time – 4 hours)
Nearest Railway Station – Chandan – 4 Km (10 Minutes)
 Jaisalmer – 43 Km (45 minutes)
Registered & Corporate Office:
1, Sri Aurobindo Marg,
Hauz Khas,
New Delhi – 110 001
Ph# 4606 7608/ 46113718
S u j a n L u x u r y H o t e l s Page 30
PEOPLE BEHIND THE GREAT PRODUCT
Jaisal Singh - Chief Operating Officer
In 2000 Jaisal Singh established Sher Bagh, an eco-friendly luxury tented camp
just outside the Ranthambhore National Park in Rajasthan, which Tatler Travel
Guide listed as being among the Best 101 Hotels of the World in 2002. In 2001
he entered into a joint venture with Aman Resorts, the world renowned Luxury
Hotel Company. and launched Aman-i-Khas in 2003.
A hotelier, polo player and renowned commentator on the sport, has represented
the Jodhpur polo team both in India and abroad. He has also authored a book on
the history of 'Polo in India' published by Roli books in 2007.
Mr. Singh played his first chukker of competitive polo at age 14, and has been
involved with the game ever since. As a keen historian with a particular interest in
the origins and subsequent growth of the game, especially in India, Jaisal Singh
is a prominent figure on the Indian polo scene and renowned commentator on
the sport. He has represented the Jodhpur polo team among others, both at
home in India and extensively abroad. He recently formed his own team, ‘Sher
Bagh Tiger’, which won the Rajputana and Central India Cup and the Hermes
Cup
S u j a n L u x u r y H o t e l s Page 31
Anjali Singh – Creative Director
Anjali Singh, was educated at Aiglon College, Switzerland and thereafter
graduated with both a Bachelors and Masters in Fine Art from Central St.
Martins, London University. She is an accomplished artist and has a strong
individualistic style and expression. Her eye for aesthetic detail lead her assume
the role of Creative Director of SUJAN Luxury Hotels.
S u j a n L u x u r y H o t e l s Page 32
DETAILED STUDY
RECRUITMENT AND SELECTION PROCESS AT SUJAN HOSPITALITY PVT.
LTD.
Literature Review:-
MEANING OF HUMAN RESORCE MANAGEMENT
Human Resource plays a crucial role in the development process of the modern
economics.
Human resource management is the management of employee’s skill,
knowledge abilities, talent, aptitude, creativity, ability etc. different terms are used
for denoting Human Resource Management. They are labour management,
labour administration, labour management relationship, employee –employer
relationship, industrial relationship, human capital management, human assent
management etc. Though these terms can be used differently widely, the basic
nature of distinction lies in the scope or coverage and evolutionary stage. In
simple sense, human resource management means employing people,
developing their resources, utilizing, maintaining and compensating their services
in tune with the job and organizational requirements.
S u j a n L u x u r y H o t e l s Page 33
Fig No. 1
Functions of HUMAN RESOURCE MANAGEMENT
Administration:
Strategic planning, organizational evaluation, County Board relations, policy
recommendations, supervision of department staff
Benefits:
Health insurance, dental insurance, life insurance, disability insurance, retirement
benefits, vacation, sick leave, paid holidays, section 125 plan, donor program,
educational incentive, uniform allowance, and others.
S u j a n L u x u r y H o t e l s Page 34
Compensation:
Salary and benefit surveys, job evaluation, job descriptions evaluation, job
descriptions
Employee relations:
Disciplinary processes, incident investigations, complaint/grievance procedures,
labor-management relations.
Employee services:
Enrollment in benefits, employee discounts for recreational spots, resolution of
enrollment or claim problems, employee newsletter. Educational assistance,
employee service awards
Fiscal:
Staffing budgets, departmental budget, accounts payable, insurance receivables,
insurance fund management, total package costing, Insurance receivables,
insurance fund management, total package costing.
Health and safety:
Employee assistance, workers compensation claims, drug testing, safety
compliance and training.
S u j a n L u x u r y H o t e l s Page 35
Leaves of absence:
State and/or Federal Family and Medical Leave rights, County approved leaves
of absence, rights upon return to work, light duty assignments for temporary
periods.
Payroll administration:
Computer-based or manual evaluation systems, supervisory training, compliance
with timeliness standards
Performance appraisal:
Employee files, litigation files, payroll records, safety records and other
administrative files
Record-keeping:
Job posting, advertising, testing administration, employment interviews,
background investigations, post-offer employment testing.
Recruitment:
Recruitment is defined as a process to discover the sources of manpower to
meet the requirement of the staffing schedule and to employ effective measures
fir meet the requirement of the staffing schedule and to employ to employ
effective measures for attracting the manpower in adequate numbers to facilitate
effective selection of an effective workforce.
S u j a n L u x u r y H o t e l s Page 36
Selection:
After identifying the sources of human resources, searching for prospective
employees and stimulation helps to apply for jobs in an organization, the
management has to perform the function of selecting the right man at right job
and at the right time.
Separations and terminations:
Rights upon termination of employment, severance benefits, unemployment
compensation, exit interviews.
Training and development:
County-wide needs assessment, development of supervisory and management
skills, employee training and workshops Benefits orientation for new and
transferring employees, Supervisory newsletter.
Salary and benefits:
Salary/wage plans, employee benefits
S u j a n L u x u r y H o t e l s Page 37
Importance of Human Resource Management
1: Attract highly qualified and competent people
2: Ensure that's the selected candidate stays longer with the company.
3: Make sure that there is match between cost and benefit.
4: Helps the organization to create more culturally diverse workforce
The poor quality of selection means extra cost on training and supervision.
Further, when recruitment fails to meet organizational needs for talent, a typically
response is to raise entry level pay scales. This can distort traditional wages and
salary relationship in organization, resulting in unavoidable consequences. Thus
the effectiveness of the recruitment process can play a major role in determining
the resources that must be expended on other HR activates and their ultimate
success.
Fig No. 2
S u j a n L u x u r y H o t e l s Page 38
HUMAN RESOURCE DEVELOPMENT
This department looks after the needs and Requirement the present employees.
This Department includes number of functions which are as Follows:
1. Training and Development –it includes technical, soft skills and process
related to training
2. Process and policies –it contains all the rule and regulations that need to
be followed by the employees.
3: Appraisal and increment- it is in the formal feedback to the employees
about their
performance and the conduct of work.
4: Induction-involves the information to the new employees about the
company, job,
departments etc
5: Motivational activities and entertainment- involves motivating the
employees to
improve their productivity.
S u j a n L u x u r y H o t e l s Page 39
6: Roles and responsibilities-that every individual employee needs to fulfill
7: Key Result Area (KRA) –it is the measurement quantifiable of output for
the roles of responsibilities.
8: Employee separation-includes resignation and dismissal.
9: Joining formalities- take place when a new employee joins the company.
10: Employee verification-take place at the time of joining of the new
employee.
11: Helpdesk
12: Computerization
13: Surveys
14: Project trainees
15: Counseling and grievance handling- both are different as counseling is
basically helping out in personal problems whereas, grievances Handling
S u j a n L u x u r y H o t e l s Page 40
involves the handling of complains that the employees has towards the
management.
All the above head are included in the human resource development and
involves the overall development of individual employees which in turn increases
the overall profit of the company.
S u j a n L u x u r y H o t e l s Page 41
RECRUITMENT PROCEDURE OVERVIEW
Fig No. 3
S u j a n L u x u r y H o t e l s Page 42
RECRUITMENT
Recruitment is “hiring” of employees from outside. Recruitment has been
regarded as the most important function of the HR department , because unless
the right type of people are hired, even the best plans, organization chart and
control system would not do much good.
Recruitment is the discovering of potential applicant for actual or anticipated
organizational vacancies. Accordingly the purpose of recruitment is to locate
sources of manpower to meet the job requirements and job specification.
Yoder points out that recruitment is a process to discover the sources of
manpower to meet the requirement of the staffing schedule and to employee
effective measures to attracting that manpower in adequate number to facilitate
effective selection of an effective workforce.
Edwin B Flippo defines recruitment as „the process of searching for prospective
employees and stimulating them to apply for the jobs in the organization.‟
S u j a n L u x u r y H o t e l s Page 43
“It is the process of finding and attracting capable applicants for employment.
The process begins when new recruits are sought and ends when their
application are submitted. The result is a pool of applicants from which new
employees are selected.”
Methods of Recruitment
Dunn and Stephens summaries the possible recruiting methods into three
categories, namely
1: Direct method
2: Indirect method
3: Third party method
DIRECT METHOD
The direct method includes sending the recruiters to different educational and
professional institutions, employees contact with public and mannered exhibits.
One of the widely used methods is sending the recruiters to different colleges
and technical schools. This is mainly done with the cooperation of the placement
office of the college. Sometimes, firms directly solicit information from the
concerned professors about student with outstanding records.
S u j a n L u x u r y H o t e l s Page 44
Other direct methods include sending recruiters to conventions and seminars,
setting up exhibits at fairs, and using mobile offices to go the desired centers.
INDIRECT METHOD
Indirect method involves mainly advertising in newspapers, on the radios, in
trade and professional journals, technical magazines and brochures.
Advertisements in newspapers and or trade journals and magazines are the most
frequently used methods. Senior post is largely filled with such methods.
Advertising is a very useful for recruiting blue color and hourly worker, as well as
scientific, professional, and technical employees.
Local newspaper can be good sources of blue collar workers, clerical employees,
and lower level administrative employees.
The main point is that the higher the position in the organization the more
dispersed advertisement is likely to be. The search for the top executive might
include advertisement in a national periodical, whereas the advertisement of the
blue color jobs usually confine to the daily newspaper.
According to the Advertisement tactic and strategy in personnel
Recruitment, three main points need to be borne in the mind before an
advertisement in inserted.
First, to visualize the type of applicants one is trying to recruit.
S u j a n L u x u r y H o t e l s Page 45
Second, to write out a list of advantages the company offers, or why should the
reader join the company.
Third, to decide where to run the advertisement , not only in which area, but also
in which newspaper having a local, state or a nation- wide circulation.
THIRD PARTY
These include the use of commercial or private employment agencies, state
agencies, and placement offices of schools colleges and professional
associations recruiting firms, management consulting firms, indoctrination
seminars for college professors, and friends and relatives.
Private employment agencies are the most widely used sources. They charge a
small fee from the applicant. They specialize in specific occupation; general
office help, salesmen, technical workers, accountant, computer staff, engineers
and executives.
State or public employment agencies are also known as the employment or
labour exchanges, are the main agencies for the public employment. Employers
inform them of their personnel requirement, while job seekers get information for
them about the type of job are referred by the employer.
Schools and colleges offer opportunities for recruiting their student. They operate
placement services where complete biodata and other particular of the student
are available.
S u j a n L u x u r y H o t e l s Page 46
Professional organization or recruiting firms maintain complete information
records about employed executive. These firms maintain complete information
records about employed executives. These firms are looked upon as the head
hunters, raiders and pirates by organizations which lose their personnel through
their efforts.
Evaluation of the recruitment method
The following are the evaluation of the recruitment method
1: Number of initial enquires received which resulted in completed application
forms
2: Number of candidates recruited
3: Number of candidates retained in the organization after six months.
4: Number of candidates at various stages of the recruitment and selection
process, especially those short listed.
S u j a n L u x u r y H o t e l s Page 47
Objectives of recruitment
1: To attract with multi dimensional skills and experience that suite the present
and future organization strategies.
2: To induct outsider with new perspective to lead the company.
3: To infuse fresh blood at all levels of organization.
4: To develop an organizational culture that attracts competent people to the
company.
5: To search or head hunt people whose skills fit the company's value
6: To seek out non-conventional development grounds of talent
7: To devise methodology for assessing psychological traits.
8: To search for talent globally not just within the company.
9: To design entry pay that competes on quality but not on quantum.
10: To anticipate and find people for position that doesn't exists yet.
S u j a n L u x u r y H o t e l s Page 48
Recruitment represents the first contact that a company makes with potential
employees. It is through recruitment that many individuals come to know about
the company and eventually decide whether they wish to work for it.
The recruitment process should inform qualified individuals about the job so that
applicant can make comparison with their qualification and interest.
S u j a n L u x u r y H o t e l s Page 49
Factors affecting Recruitment
There are two types of factors that affect the Recruitment of candidates for the
company.
1: Internal factors: These includes
- Company’s pay package
- Quality of work life
- Organizational culture
- Company’s size
- Company’s product
- Growth rate of the company
- Role of trade unions
- Cost of recruitment
2: External factors: These include
- Supply and demand factors
- Employment rate
- Labour market condition
- Political, legal and government factors
- Information system
S u j a n L u x u r y H o t e l s Page 50
Table No. 1
Factors to be undertaken while formulating recruitment policies
The following factors should be undertaken while formulating the policies -
- Government polices
- Recruitment sources
- Recruitment needs
- Recruitment cost
- Organizational and personal policies
S u j a n L u x u r y H o t e l s Page 51
Theories Regarding Recruitment
Recruitment is two way street: it takes a recruiter has a choice whom to recruit,
same way the prospective employee also has taken the decision whether or not
to apply for the given job vacancy. The individual take the decision usually on
three different basic:
1: The objective factors
2: The critical contact
3: The subjective factor
The objectives theory views that the process of organizational choice as being
one of weighing and evaluating set of measurable characteristic of employment
offers, such pay, benefits , location, opportunity for advancement, the nature of
job to performed, and education opportunities. Whereas, the critical contact
theory suggests that the typical candidates is unable to make a meaningful
differentiation of organization’s offers in terms of objective or subjective factors,
because of his limited or very short contact with the organization. Choice can be
made only when applicant can readily perceive the factors such as the behavior
of the recruiters, the nature of the physical facilities, and such as the efficiency in
processing paper work association with the application.
On the other hand, the subjective theory emphasizes the congruence. Here the
choices are made on highly personal and emotional basis.
S u j a n L u x u r y H o t e l s Page 52
Recruitment Process
The actual steps involved in recruitment follow a well defined path:
Application shortlist: In this step, we shortlist the resume received from various
sources based on the suitability for the requirement.
Preliminary Assessment: The short listed candidates go through a preliminary
round of interviews. This interview lays more emphasis on functional
competencies. To have more data on the functional skills, the candidates may be
given a business case for analysis and presentation (This is done for certain
positions only).
Final interview: Here the candidates who successfully clear the first round of
interview go through another round of interview with one or more of the functional
heads.
Medical Evaluation: Candidates who are selected by Colgate are asked to
undergo a medical test.
S u j a n L u x u r y H o t e l s Page 53
S u j a n L u x u r y H o t e l s Page 54
Table No. 2
S u j a n L u x u r y H o t e l s Page 55
Evaluation of recruitment process
The following are the evaluation of the recruitment process:
1: Return rate of application sent out.
2: Number of suitable candidates for selection.
3: Retention and performance of the candidate selection.
4: Cost of recruitment
5: Time lapsed data.
6: Comments on image projected.
PHILOSOPHIES OF RECRUITEMT
Basically there are two Philosophies of recruitment. These are as follows:
1: REALISTIC JOB PREVIEWS (RJP)
Realistic Job Previews provides complete job related information to the
applicants so that they can make the right decision before taking up the jobs. It
includes positive and the negative aspects of the job.
S u j a n L u x u r y H o t e l s Page 56
2: JOB COMPATIBILITY QUESTIONNAIRE: (JCQ)
Job compatibility Questionnaire was developed to determine whether an
applicant’s preference for the work match the characteristic of the job. The JCQ
is designed to collect information on all aspects of the job which have a bearing
in on employee performance .absenteeism, turnover and job satisfaction. The
underlying assumption of JCQ is that, greater the compatibility between an
applicant’s preference for the job and characteristic of the job as perceived by the
job seeker, the greater the probability of employee effectiveness and longer the
tenure.
S u j a n L u x u r y H o t e l s Page 57
SELECTION
Selection is a negative process and involves the elimination of candidates who
do not have the required skills and qualification for the job proposed. Also it is a
process of differentiating between applicants in order to identify and hire those
with greater likelihood of success in job.
The objective of selection decision is to choose the individual who can most
successfully perform the job from the pool of qualified candidates. It is the system
of function and devise adopted in a given company to ascertain whether the
candidate’s specifications are matched with the job specifications and
recruitment or not.
Selection process or activities typically follow a standard patter, beginning with
an initial screening interview and concluding with final employment decision. The
traditional selection process includes: preliminary screening interview, completion
of application form, employment test, comprehensive interview, background
investigation, physical examination and final employment decision to hire.
S u j a n L u x u r y H o t e l s Page 58
ORGANIZATION FOR
SELECTION
S u j a n L u x u r y H o t e l s Page 59
ORGANIZATION FOR SELECTION
Until recently the basic hiring process was performed in a rather unplanned
manner in many organizations. In some companies, each department screened
and hired its own employees. Many mangers insisted on screening their own
employees as they thought no one else could do that as efficiently as they
themselves.
But now selection is centralized and handled by the Human Resource
Department. This type of arrangement is also preferred due to some of these
advantages:
- It is easier for the application because they can send their applications to a
single centralized department.
- It facilitates contact with applicants because issues pertaining to employment
can be cleared through one central location.
- It helps operating managers to concentrate on their operating responsibilities.
This is especially helpful during the chief hiring period.
- It can provide for better selection because hiring is done by specialist trained in
staffing techniques.
S u j a n L u x u r y H o t e l s Page 60
- The applicant is better assured of consideration for a greater variety of jobs.
- Hiring cost is cut because duplication of efforts is reduced.
- With increased governmental regulation on selection process, it is important
that people who know about these rules handle a major part of the selection
process.
BARRIERS TO EFFECTIVE SELETION
The main objective of selection process is to hire people having competence and
commitment towards the given job profile. But due to some reason the main
purpose of effectively selecting candidates is defeated. These reasons are:
1: Perception or the Halo effect: Many a times the interviewer selects a
candidate according to the perception he has or he made up while talking or
looking at the individual. This way he does not see through the caliber or the
efficiency of the individual and many times it leads to the selection of the wrong
candidates.
S u j a n L u x u r y H o t e l s Page 61
2: Fairness: During the selection process the interviewer does not select the
individual on the basis of his knowledge and hence the right type of the
candidates is not selected.
3: Pressure: The people from the HR department and also have a lot of pressure
from the top management and from other top class people for selecting the
candidates they want. This ways the purpose of effective selection process of
effective selection process is defeated as they have to select that individual
whether or not he is capable of the job that is being offered.
S u j a n L u x u r y H o t e l s Page 62
ESSENTIAL OF SELECTION PROCEDURE
- Someone should have the authority to select.
- There must be sufficient number of applicants from whom the required number
of employees to be selected.
- There must be some standards of personnel with which a prospective employee
may be compared.
FACTORS EFFECTING SELECTION DECISION
Includes:
- Profile matching
- Organization and social environment
- Multi correlations
- Successive hurdles
S u j a n L u x u r y H o t e l s Page 63
RESEARCH
METHODOLOGY:
S u j a n L u x u r y H o t e l s Page 64
RESEARCH METHODOLOGY:
There are various tools for collecting the data which are required for deep study
and analysis of the project.
Research Designs
Qualitative Method
 Talking to employees
 Taking interview
 Personal observation
Quantitative Method
 Questionnaire survey
Data Collection:
Primary Data:
The primary data was collected by admitting the questionnaire to the HR head of
the group companies.
S u j a n L u x u r y H o t e l s Page 65
Secondary Data:
The secondary data was collected from the books, company catalogue, and
websites and through the interaction with the individual in the organization.
Data Analysis:
The data which is collected is analyzed and is represented in the chart and
theories form.
Statistical tools
In this research report several statistical tools are being used. Some of them are
pie chart, bar graph, average, etc.
S u j a n L u x u r y H o t e l s Page 66
METHODS & TOOLS FOR PRIMARY DATA COLLCTION
Tool : Questionnaire
METHODS & TOOLS FOR SECONDARY DATA COLLECTION
Internet
Books
Journal
Manuals
Sample Size:
The sample size of the respondents is 100.
S u j a n L u x u r y H o t e l s Page 67
LIMITATIONS OF THE
STUDY
S u j a n L u x u r y H o t e l s Page 68
LIMITATIONS OF THE STUDY
Although effort has been made into collect information through the sources
available, still some relevant information and data could not be gathered.
 Busy scheduled of the concerned Executives:- The concerned
executives were having very busy scheduled because of which they were
reluctant to give appointment.
 Time :- The time duration could not provide ample opportunity to study
every detail of the company.
 Unawareness :- Executives were unaware of many terms related to same
while asking to them.
 Confidential Information :- As the company on account of confidential
report has not disclosed some figures. Moreover, in some case separate
accounts of division are not separately maintained thereby, leading to
restrictions in study.
 Sample Size :- Sample size is too small to reflect the opinion of the
whole organization
S u j a n L u x u r y H o t e l s Page 69
Organizational Hierarchy
Grade Level Representative Designation of the post
Grade 2
Level 0 Staff/Officer/Executive
Grade 3
Grade 4
Level 1 Sr. Engineer/Sr. Officer/ Sr. Executive/Ass. Manager.
Grade 5
Grade 6
Level 2 Manager/Sr. Manager.
Grade 7
Grade 8
Level 3 Deputy General/General Manager
Grade 9
Grade 10
Level 4 President/V. President
Grade 11
Grade 12 Level 5 CEO
Table No. 3
S u j a n L u x u r y H o t e l s Page 70
Recruitment and Selection Process At SUJAN Hospitality Pvt. Ltd
Recruitment Motive Of SUJAN :
 The recruitment process should be uniform throughout the group
 Equal opportunity and fair treatment to all
 To select the right person for the job
 The female candidates to be given preference.
 Candidate within the organization are preferred over and above the
outside candidates
 On the basis of the budget, Planning of manpower is done
 Manpower requirement has to be approved by the corporate HR and
Group COO for approval
 All the requirement shall be made within the limits of the sanctioned
manpower Budgets and approved organization structure. Any decision
necessitated during the year shall be made only with the approval of the
COO
 In case of internal movement position may be occupied by a person with
in level ranging between the same levels to one higher than the specified
grade.
S u j a n L u x u r y H o t e l s Page 71
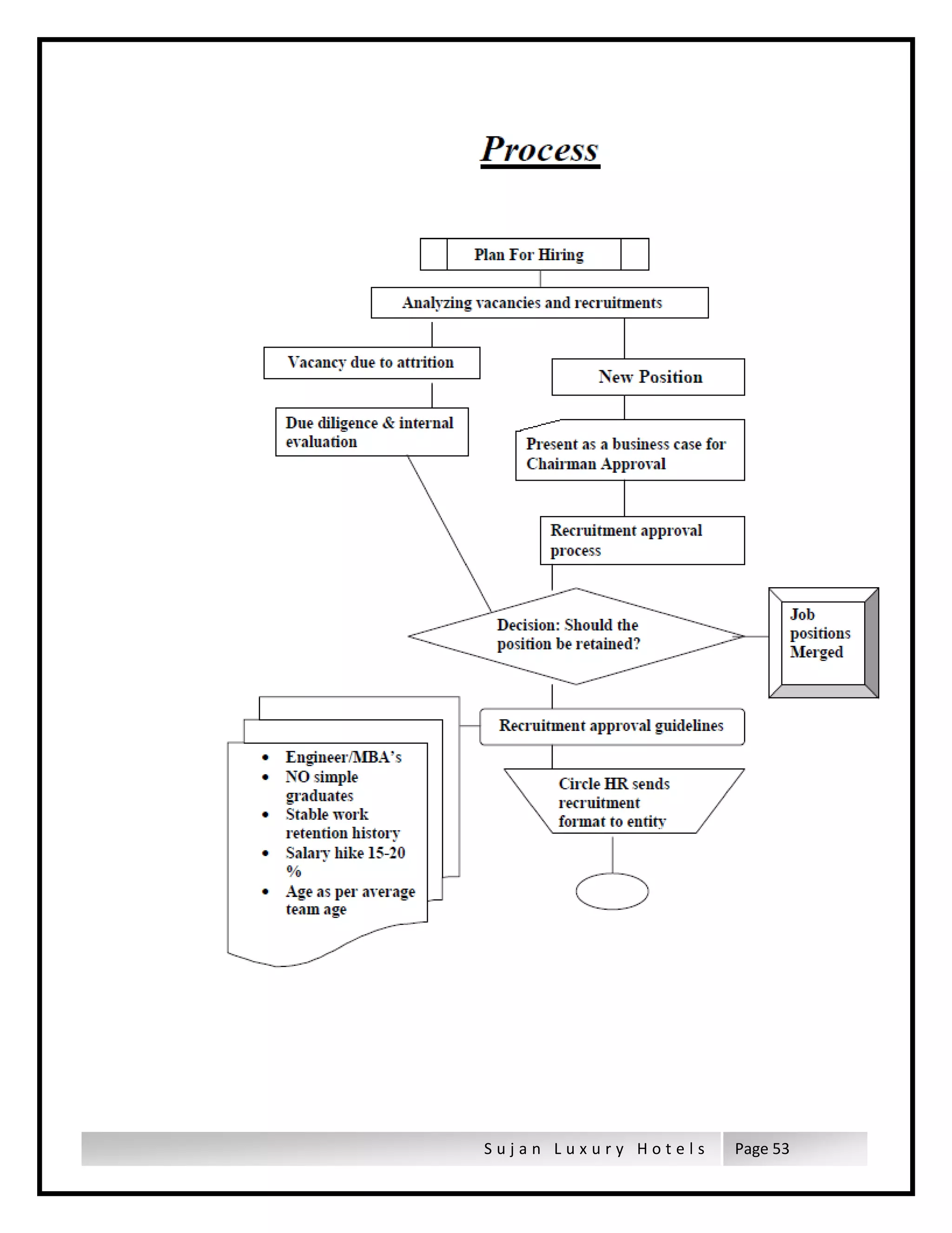
Recruitment and Selection Process Steps :
Step 1:
Manpower requisition form is initiated :
All the requirement for any position is initiated once the requisition form is
duly filled by the respective Properties or SUJAN. This form consist of the
details like General Information i.e. Name of the respective company,
requisition date etc., Technical details i.e. Job description, qualification
required, experience required etc, Additional requirement i.e. is it a full time
job etc.
Step 2:
Requisition Form is reviewed and approved by the President HR of the
SUJAN:
Reviewing and Approvals of all the requisition forms by the President HR,
helps to
 Monitor the cost of the recruitment is as per the approved budget or
not.
 Can the job be filled by an internal employee or the work can be
redistributed among other employees.
 Selection committee is formed.
S u j a n L u x u r y H o t e l s Page 72
Step 3:
Finding a Suitable Candidate:
Once the requisition is approved the concerned HR department identify the
suitable candidate internally in the organization by referring to the internal
database of the organization, but if the suitable candidate is not found within the
organization the concerned company informs the employment exchange about
the same.
The Human resource department then looks out for the candidates through
the different sources:
 Employment Exchanges: Government of India has established public
employment exchanged throughout the company. These exchanges
provide the information about the job vacancies to the job seekers and
help the employers in identifying the suitable candidates.
 Press Advertisements: Advertisement in Newspaper and journals is a
widely used source of recruitments.
 Placement Agencies: Several private consultancy firms perform the
recruiting function on behalf of client companies by charging fee.
S u j a n L u x u r y H o t e l s Page 73
 Direct Sourcing through the Job Boards: The portals like Naukri,
Monster, and Jobs Ahead are used by the company to find the suitable
candidate for an opened position.
Personal Contacts: Personal contacts of the people in the Human Resource
Department are used.
NOTE*: All advertisement before release shall be send to the SUJAN Corporate
Services for approval.
Step 4:
Selection Process:
1. The short listed candidate through the different sources is invited for the
interview to the organization .
 The candidate invited for the interview is required to fill the application
blank prior to coming in for the interview. As per the company norms no
expenses are paid to the candidate coming in for the interview.
 Candidate invited for the interview goes through the 1st round of interview,
which is the HR round.
 The HR round of interview helps to get information about the
background, Education Training, work History and the interest of the
candidate.
 Giving information about the company and specific job
S u j a n L u x u r y H o t e l s Page 74
 Establish a friendly relationship between the employer and the
candidate.
 Once the candidate clears first round of the interview the candidate goes
through the 2nd round of interview- Technical Round
 The technical round of interview is taken by the panel who is
working in the technical Domain
 The interviewer judges the capability of the candidate with respect
to his technical knowledge.
 Approval by the selection committee: The candidate shortlisted in the
previous round of interview is shared with the selection committee which
comprises of Vice President and the Management.
Step 5:
Submission of the Document:
The shortlisted candidate is required to submit the following documents to the
Human Resource Team:
 All the copies of the certificate of the birth, education qualifications,
testimonials of experience Etc. should be checked with the originals.
 Certificate of medical fitness from a recognized medical practitioner.
 Character/Performa testimonial from the last employer and/or references
furnished by the candidate.
S u j a n L u x u r y H o t e l s Page 75
Step 6:
Issuing of the offer letter:
After the completion of the verification, if the candidates candidature is found
positive, the candidate should be issued the offer letter, which consists of the
information like the designations, pay and allowances offered and also notifying
the date by which he should join.The candidate is also required to submit the
letter of the acceptance to the organization.
Step 7:
Joining of the candidate:
Once the candidate joins the concerned unit/company, the same is required to
issue a final letter of appointment at the time of joining.
S u j a n L u x u r y H o t e l s Page 76
FINDINGS FROM THE STUDY OF THE RECRUITMENT AND SELECTION
PROCESS AT SUJAN HOSPITALITY PVT. LTD.
After studying the recruitment and selection process at SUJAN Hospitality Pvt
Ltd., I came up with the major findings that HR department of the same
organization don’t practice the Employee Referral process as a mode of
recruitment since they don’t have EMPLOYEE REFERRAL PROCESS in their
organization.
The organization have various sources of recruitment but they don’t have
Employee Referral Process as a source of recruitment.
As per the recent scenario the Employee Referral Process may be the best way
to cut the cost of hiring and to source the candidate, since the candidate don’t
prefer to change the job in such scenario.
Understanding the need of the Employee Referral Process at SUJAN
Hospitality Pvt. Ltd.
Using the above mentioned methodology i.e. Questionnaire and the sample data
collected through the same kindly, find below the Data Analysis for the Employee
Referral Process at SUJAN Hospitality Pvt. Ltd.
S u j a n L u x u r y H o t e l s Page 77
DATA ANALYSIS
S u j a n L u x u r y H o t e l s Page 78
DATA ANALYSIS
DATA ANALYSIS FOR THE NEED OF THE FINDINGS OF THE STUDY
Data Analysis For Employee Referral Program:
The data analysis has been represented in the form of pie chart (%).
1. Do you think that SUJAN Hospitality should have the employee referral
program?
Table No. 3
Sr. No. Table Name Respondents
1 Yes 90
2 No 10
Graph No. 1
Interpretation: From the above response of the respondent 90% are in favour of
employee referral program.
90%
10%
yes
no
S u j a n L u x u r y H o t e l s Page 79
2. Employee Referral Program would reduce the duration of the
Recruitment Cycle ?
Sr. No. Table Name Respondents
1 Yes 60
2 No 40
Table No. 4
Graph No. 2
Interpretation: From the above response of the respondent 60% says that the
employee referral program will reduce the recruitment cycle and remaining 40%
are not in favour.
60%
40%
yes
no
S u j a n L u x u r y H o t e l s Page 80
3. Employee Referral Program would reduce the Attrition in the
Organization?
Sr. No. Table Name Respondents
1 Yes 40
2 No 60
Table No. 5
Graph No. 3
Interpretation: From the above response of the respondent 40% says that the
employee referral program will reduce attrition in the organisation and remaining
60% are not in favour.
40%
60%
yes
no
S u j a n L u x u r y H o t e l s Page 81
4. Which is the most preferred source of hiring in the industry in the
current Market Scenario?
Sr. No. Table Name Respondents
1 Employment Exchange 10
2 Networking 50
3 Employee Referral 20
4 Agency 20
Table No.6
Graph No. 4
Interpretation: From the above response of the respondent networking is the
most likely of hiring in the current market scenario and others method of hiring
system had same weightage( 20%) expect Employment Exchange (10%).
10% 0%
20%
20%
50%
Employment
Exchange
Networking
Employee
Referral
Agency
S u j a n L u x u r y H o t e l s Page 82
5. The quality of the candidate hired through the Employee Referral
Program is better than the candidates hired through the other source?
Sr. No. Table Name Respondents
1 Yes 40
2 No 60
Table No. 7
Graph No. 5
Interpretation: From the above response of the respondent are not in the favour
of quality of candidates hiring through Employee Referral
40%
60%
yes
no
S u j a n L u x u r y H o t e l s Page 83
6. Employee Referral payments to current employees as a new company
benefit increase morale?
Sr. No. Table Name Respondents
1 Yes 90
2 No 10
Table No. 8
Graph No. 6
Interpretation: From the above response of the mostly respondent says that
the payments to current employees as a new company benefit increase
morale.
90%
10%
yes
no
S u j a n L u x u r y H o t e l s Page 84
7. Employee referral programs can be less expensive over time than other
methods?
Sr. No. Table Name Respondents
1 Yes 80
2 No 20
Table No. 9
Graph No. 7
Interpretation: From the above response of the 80% respondent says that the
Employee referral programs is less expensive.
80%
20%
yes
no
S u j a n L u x u r y H o t e l s Page 85
OUTCOMES
OUTCOME OF DATA ANALYSIS
As per the Data Analysis regarding Employee Referral Process the
majority of sample group (HR head and HR manager of SUJAN Hospitality
Pvt. Ltd.) prefer to have Employee Referral Process in the Organization,
since they believe that the Employee Referral Mode would reduce the
duration of recruitment cycle, cost of hiring and improve the quality of the
candidate.
S u j a n L u x u r y H o t e l s Page 86
SUGGESTIONS AND
RECOMMENDATIONS
S u j a n L u x u r y H o t e l s Page 87
SUGGESTIONS AND RECOMMENDATIONS
Suggestion and Recommendations to SUJAN Hospitality Pvt. Ltd.
After the detailed study of Recruitment and Selection process and as per
the outcome of the Data Analysis, I would recommend Human Resource
Department of SUJAN Hospitality Pvt. Ltd. To include the Employee
Referral Process as a mode of recruiting.
The detailed process of Employee Referral Process that I have
recommended to the company is mentioned below:-
S u j a n L u x u r y H o t e l s Page 88
EMPLOYEE REFERRAL PROCESS:
Introduction of Employee Referral Process:
Employee Referral Program is recruitment method in which the current
employees are encouraged and rewarded for introducing suitable recruits from
among the people they know.
Pros and Cons of Employee Referral Process at SUJAN Hospitality Pvt. Ltd.
Pros:
 Quality candidates: It will help to generate a pool of quality
candidates as Employee is clearer of what skills are required for a
particular profile. Therefore, chances that the referral candidate
belongs to the best – fit – lot are high and thus his chances of getting
selected are also high.
 Cost savings: As in the current scenario it will help the company to
cut the cost of hiring as Recruiting candidates through the Referral
System leads to huge savings for companies who spend large
amounts on advertisements and placements agencies.
 Faster recruitment cycle: It will make the Recruitment process fast
at SUJAN Hospitality Pvt. Ltd. As Referred candidates have a shorter
S u j a n L u x u r y H o t e l s Page 89
recruitment cycle than candidates recruited through other modes
(either directly or through placement agents).
 Reduced attrition: It will help the SUJAN Hospitality to reduce the
attrition rate as referred employees stay longer with the organization
as they are in a friendly environment.
 Team building: It will help the company to encourage their
employees to refer candidates whom they know. It also helps in team
building, as it gives employees a reason to feel that they are
contributing to the growth of the company.
Cons:
 Organizations need diversity: It may create groupism in the
properties of SUJAN as organizations prefer the referral
system, but few also feel the need to maintain the
heterogeneity in their workforce- to ensure diversity within their
organization.
 Need for incentives: Enticed by lucrative bonuses, employees
may recommend candidates left right and centre. Tempted by
the referring incentives, employee recommend candidates who
even are unknown to them.
S u j a n L u x u r y H o t e l s Page 90
 Groupism: Organizations should ensure that favoritism does
not happen and it does not act as a roadblock in recruitment
process. It is also seen that employees refer candidates with
same backgrounds as theirs which results in building up of a
uniform workforce and reduces diversity.
Eligibility to refer candidates :
o All the SUJAN employees can refer the candidates
o Employees who are Level 4 and above will not be eligible to receive the
Employee Referral Bonus(Since they are the senior management and are
responsible to build the organization, it will also help to maintain the parity
in the organization with respect to the candidates who are getting hired).
o Contractual employees are not eligible for the employee referral bonus.
o Blood relation of the employees shall not be given appointment in the
group.
Process Steps
1) Advertise the position via E-mail and the notice boards.
2) Employee referrals received in the common mail box
3) Screening the resume
4) Schedule the shortlisted candidates for the interview
S u j a n L u x u r y H o t e l s Page 91
5) Candidates go through the selection process.
6) Inform the referrer about the candidate’s final status(Shortlisted, On
hold, Rejected).
 Payment terms :
The referrer should be eligible to receive a fixed amount of
bonus if the referred candidate receives the probation letter
and the rest of the amount should be paid once the
candidate gets the confirmation letter.
 Payment modes:
The referrer is eligible to receive the fixed amount of bonus
once the candidates join the organization.
The rest of the amount should be paid to the employee once
the referred candidate had received the confirmation letter.
S u j a n L u x u r y H o t e l s Page 92
CONCLUSION
S u j a n L u x u r y H o t e l s Page 93
CONCLUSION
In my tenure of training with the SUJAN group, I got a platform to learn the HR
activities practically. I learnt about the different verticals in the HR team, how the
different teams coordinate with each other. I learned about the Recruitment and
selection process, how to use the database and the importance of the database,
how important for an organization rather than being people oriented etc.
The learning through the project work has been immense starting from the
learning of the recruitment and selection process at the SUJAN group,
understanding the need of employee referral program and proposing to
implement the employee referral program at SUJAN group to increase the pool of
candidate, reduce attrition and cost, increase the moral of the employees as it is
the benefit to the company.
I would like to take away the following traits, the systematic approach that the
company followed, ready to change the attitude, open to the new ideas that
would help me in building up the new skills and nourish my skills which would
help me to be prepared for the industry.
I would like to thank everybody who helped me to understand and complete my
training with the organization successfully.
S u j a n L u x u r y H o t e l s Page 94
BIBLIOGRAPHY
S u j a n L u x u r y H o t e l s Page 95
BIBLIOGRAPHY
BOOKS
 Human Resource Management V S P Rao
 Personnel and Human Resource Management
K.K.Ashwathapa
 Human Resource Management Hurlock
JOURNALS
 Times of India
 India Today
WEBLIOGRAPHY
 www.sujanluxury.com
 www.hr.com
 www.wikipedia.com
 www.citehr.com
 www.hrcommunity.com
S u j a n L u x u r y H o t e l s Page 96
ANNEXURE I
S u j a n L u x u r y H o t e l s Page 97
ANNEXURE
QUESTIONNAIRE FOR EMPLOYEE REFERRAL PROCESS
1. Do you think that SUJAN group should have the Employee referral
program?
A. Yes
B. No
2. Employee referral program would reduce the duration of the recruitment
cycle?
A. Yes
B. No
3. Employee referral program would reduce the attrition in the organization?
A. Yes
B. No
4. Which is the most preferred source of hiring in the industry in the current
market scenario?
A. Employment Exchange
B. Placement Agency
S u j a n L u x u r y H o t e l s Page 98
C. Direct Sourcing
D. Networking
E. Employee Referral Program
5. The quality of the candidates hired through the employee referral program
is better than the candidates hired through the other sources?
A. Yes
B. No
6. Employee referral payments to current employees as a new company
benefit increase morale.
A. Yes
B. No
7. Employee referral programs can be less expensive over time than other
methods.
A. Yes
B. No.
S u j a n L u x u r y H o t e l s Page 99
FORMS FOR THE
RECRUITMENT AND
SELECTION

Performance appraisal

  • 1.
    PROJECT REPORT ON RECRUITMENT &SELECTION PROCESS At Sujan Luxury Hotels (School of Hospitality, New Delhi) Submitted in partial fulfillment of the requirement for the award of the degree of Master of Business Administration Affiliated to G.B. Technical University, Lucknow Under the Guidance of Mrs. Nidhi Taneja Mr. Sushil Kr. Singh (Hr, Manager) (Hr, Manager) Submitted By RICHA AGARWAL Roll. No. 1036070033 MBA II Year SESSION 2010-11 GOEL INSTITUTE OF TECHNOLOGY AND MANAGEMENT, LUCKNOW
  • 2.
    ACKNOWLEDGEMENT The making ofany report calls for contribution and cooperation from many others besides the individual alone. It is the result of meticulous efforts put in by many minds that contribute to the final report formation and this report formation and this report is no exception. First and foremost thanks, in successful completion of this report goes to Mrs. Nidhi Taneja & Mr. Sushil Kumar Singh, HR manager SUJÁN LUXURY HOTELS, who gave me an opportunity to get my training in a reputed organization like SUJAN LUXURY HOTELS. I want to express my sincere gratitude to him for encouraging and helping me lay a strong foundation for a successful career ahead. I am also highly grateful to Col. Sunil Chandra, Vice president HR SUJAN Luxury Hotels, who at every step guided me and helped me understand the intricacies and the practical challenges in the corporate world. This is my privilege to express my sincere gratitude to all the employees of The Human Resource Department of SUJAN Luxury Hotels, who helped me by providing information as and when required. Gratitude is equally due to Dr. S.H. Ali (Director of Goel of Institute of Technology and Management) of our institute and to Dr. Shishir Srivastava (Internal mentor) faculty of GITM, Lucknow.
  • 3.
    Last but notthe least, I would like to thanks all respondents for giving the precious time and relevant information and experience, I required , without which the project would have been incomplete . Once again I would like to thank all the above mentioned people for their support and guidance RICHA AGARWAL
  • 4.
    PREFACE Pursuing a professionalcourse like MBA prepares an individual for the corporate world. It instills the basic concepts, knowledge and the competencies required to contribute successfully in running an organization In pursuance of the same curriculum, I underwent 8-weeks training in SUJAN LUXURY HOTELS , NEW DELHI. This period of 8-weeks helped me lay a strong foundation for a successful career in HR. During my tenure as a management trainee in a Human Resource Department of SUJAN LUXURY HOTELS, I learnt the in-and-out of Recruitments. I worked on a recruitment and selection project predominately . This training help me understand how the various departments under HR, like Compensation & Benefits, performance appraisal , Employee Relations & Employee Services, Learning & Development and Recruitment Services , in particular operate. Due to such an exposure I have gained an insight to what I really want from my career in Human Resource Management. Here a report of the work done by me during my tenure as a management trainee in SUJAN LUXURY HOTELS has been prepared . It talks in detail about my work area and project completed there. I hope this pursuit to do justice to my work done in SUJAN LUXURY HOTELS has been fairly accomplished.
  • 5.
    TABLE OF CONTENT 1.OBJECTIVE OF THE STUDY 1 a. Scope of the study 3 2. INTRODUCTION TO THE COMPANY 7 a. People behind the great product 30 b. Detailed study 32 3. HUMAN RESOURCE DEVELOPMENT 38 a. Recruitment 42 b. Objective of Recruitment 47 c. Selection 57 4. ORGANIZATION FOR SELECTION 58 5. RESEARCH METHODOLOGY: 63 a. Research Design 64 b. Data collection 64 c. Sample design 66 6. LIMITATIONS 67 7. FINDINGS 76 8. DATA ANALYSIS AND INTERPRETATION 77 9. OUTCOMES 85 10.SUGGESTIONS AND RECOMMENDATIONS 86 11.CONCLUSION 92 12.ANNEXURES a. BIBLIOGRAPHY b. Annexure I c. Forms of recruitment.
  • 6.
    LIST OF TABLES,FIGURES AND GRAPHS Sr. Consents Page No. TABLES 1 Factors affecting recruitment 50 2 Recruitment process 53 3 SUJAN Hospitality employee referral program 78 4 Duration of the Recruitment Cycle 79 5 Attrition in the Organization 80 6 Hiring in the industry current Market Scenario 81 7 Employee Referral Program of candidates 82 8 Employee Referral payments 83 9 Employee referral methods 84 Figures 1 Function of Human Resource Management 33 2 Importance of Human Resource Management 37 3 Recruitment procedure overview 41 Graphs 1 SUJAN Hospitality employee referral program 78 2 Duration of the Recruitment Cycle 79 3 Attrition in the Organization 80 4 Hiring in the industry current Market Scenario 81 5 Employee Referral Program of candidates 82 6 Employee Referral payments 83 7 Employee referral methods 84
  • 7.
    S u ja n L u x u r y H o t e l s Page 1 OBJECTIVES OF THE STUDY
  • 8.
    S u ja n L u x u r y H o t e l s Page 2 OBJECTIVE OF THE STUDY The objective of the study is to optimize the Recruitment & Selection process and introducing the market best practices at SUJAN LUXURY HOTELS , New Delhi and to suggest methods which contribute to improve practices. The specific issues which this study has attempted to investigate are:-  To include the mode of the recruitment that can benefit the organization .  To reduce the cost of the hiring.  To include the new concept in the organization this can make the company measure the cost and value of the people for the organization.  To make the company process depended instead of people depended by designing of the important process.
  • 9.
    S u ja n L u x u r y H o t e l s Page 3 SCOPE OF THE STUDY During my tenure as a management trainee in SUJAN LUXURY HOTELS, I have worked with the Corporate Human Resource Team. This team looks after the following :  Recruitment and Selection Process  Performance Appraisal  Compensation  Job Evaluation  Induction and On Boarding  HR Policies and Procedures  Grievance handling  Talent Management  Training and Development  Human Resource Information System Though I gained a practical experience in all the functions of this team but I concentrated mainly on the Recruitment and selection Process at SUJAN LUXURY HOSPITALITY PVT. LTD. There at corporate office.
  • 10.
    S u ja n L u x u r y H o t e l s Page 4 WORK AREA MAIN PROJECT WORK AREA RECRUITMENT AND SELECTION PROCESS AT SUJAN LUXURY HOSPITALITY PVT. LTD PROPOSING THE EMPLOYEE REFERRAL PROCESS AS A MODE OF RECRUITMENT AT SUJAN LUXURY HOSPITALITY PVT. LTD.  On the training with SUJAN LUXURY hospitality pvt. Ltd., I studied the Recruitment and Selection Process of the company, learnt about the best practices that are being followed currently in the organization and suggested the further best practices that the company can include for ex. Employee Referral Process for generating the pool of candidates. CONSULTANCY SUPPORTS
  • 11.
    S u ja n L u x u r y H o t e l s Page 5  Human Resource  Finance and Audit  Projects  Front Office  Corporate Communications HUMAN RESOURCE
  • 12.
    S u ja n L u x u r y H o t e l s Page 6 The Corporate office designs and develops uniform policies and procedures for all the Group Companies to maintain synergy. The Corporate office assists in the recruitment process for individual companies and various human resource development programs for talent management within the group. The process of talent management includes identifying bright , young professionals who are groomed through programs , SUJAN Leadership Initiative for Value Enhancement to take up leadership Initiative for Value Enhancement to take up leadership positions within the group.
  • 13.
    S u ja n L u x u r y H o t e l s Page 7 INTRODUCTION TO THE COMPANY
  • 14.
    S u ja n L u x u r y H o t e l s Page 8 INTRODUCTION TO THE COMPANY Like a navigator, SUJAN LUXURY HOSPITALITY PVT. LTD guides and supports all to perform to their optimum potential. It acts as a consulting company , which works exclusively for the groups operating companies SUJAN Luxury Hotels offers an unmatched Indian experience of gracious hospitality, luxury, elegance, exceptional service and delectable food at each of its environment friendly, boutique hotels. SUJAN is an upcoming high-end luxury hospitality company spearheaded by its directors Mr Jaisal Singh and Ms. Anjali Singh It is a result of the partners dream of redefining the perception of Luxury Holidaying in India and making ideal getaways where food, drink and talk would flow together in warm sunshine and good company. Both its Camps - Desert Friendly & Forest Friendly are stylish and elegant world – a mellow place to relax and unwind and exude a character and charm that are both unique and inimitable. In the past few years, it has been very successful in creating a loyal patronage. It is regularly patronized by India’s leading personalities from every field including business/corporate, sports, art, music, fashion, royalty, cinema and ambassadors and diplomats from various countries.
  • 15.
    S u ja n L u x u r y H o t e l s Page 9
  • 16.
    S u ja n L u x u r y H o t e l s Page 10
  • 17.
    S u ja n L u x u r y H o t e l s Page 11
  • 18.
    S u ja n L u x u r y H o t e l s Page 12 RELIAS & CHATEAUX Relais & Châteaux is an exclusive collection of 500 of the finest hotels and gourmet restaurants in 60 countries. Established in France in 1954, the Association’s mission is to spread its unique art de vivre across the globe by selecting outstanding properties with a truly unique character. Furthermore, Relais & Châteaux is a family of hoteliers and Grand Chefs from all over the world who share a passion for and a personal commitment to ensuring their guests are privy to moments of exceptional harmony. To choose Relais & Châteaux is to experience an unforgettable celebration of the senses. From the vineyards in Napa valley to the beaches in Bali, from the olive trees in Provence to the lodges in South Africa, Relais & Châteaux offers a chance to explore the Route du Bonheur and discover a special place in a variety of destinations. The Relais & Châteaux signature reflects this ambition: “ALL AROUND THE WORLD, UNIQUE IN THE WORLD.“
  • 19.
    S u ja n L u x u r y H o t e l s Page 13 SherBagh, Ranthambore The success story of SUJAN started in October 2000 with the opening of its first luxury tented camp – Sher Bagh in Ranthambore, with rave reviews in the Indian and International press. Sher Bagh, a Forest Friendly Luxury Tented Camp adjoining the beautiful Ranthambhore Tiger reserve in Rajasthan received the 2001 Silver Otter Award by the British Guild of Travel Writers for the Best Overseas Tourism Project for its commitment to ecology and the development of local communities. Tatler, UK has also listed it among the 101 Best Hotels in the World. Sher Bagh started its operations in the year 2000 and completed its tenth year of operations in 2010. It became a member of the prestigious Relais & Chateaux - an association of the word’s best hotels, hoteliers and grand chefs in 2009.
  • 20.
    S u ja n L u x u r y H o t e l s Page 14 The Serai, Jaisalmer In September 2009, SUJAN opened its world class tented Luxury Desert Camp and Spa near the medieval city of Jaisalmer in the heart of the Great Thar Desert. The Serai has 21, large canvas tents sprawling across thirty acres of a hundred acre estate of indigenous desert scrub. The camp unwraps itself with a stunning pool that captures the eyes, and a Spa (created by Raison d’Etre, one of the leading Spa companies in the world) that completes the magic.
  • 21.
    S u ja n L u x u r y H o t e l s Page 15 The Serai, Jaisalmer, has also been well received by the media and was listed at number 4 in the most hotly anticipated hotel openings in Conde Nast Traveller’s Red Hot List 2009 as well as the 101 Best Hotels in the World by Tatler, 2010, UK. The Serai has also been affiliated to Relais & Chateaux. We are proud to say that the Conde Nast Traveler Hot List 2009 and 2010 selected The Serai, Jaisalmer as amongst the world’s best new hotels in the world. The properties’ creative interiors, chic yet friendly atmosphere and unobtrusively stylish service strike the right balance between camaraderie and intimacy. The food has been placed in the expert hands of our chef team. Fresh homemade ingredients are the trademark of our kitchen in all our dishes, be it a hand made pasta or the ice-creams you would savor. Our team ensures the taste & visual charm of each perfectly created dish resulting in a work of art, fit for any palette.The Serai, brings forth to life Jaisal & Anjali Singh’s cherished dream to create a place where food, drinks and conversation blend with good company to create the perfect luxury holidaying.
  • 22.
    S u ja n L u x u r y H o t e l s Page 16 RANVAS- FORTS & PALACES
  • 23.
    S u ja n L u x u r y H o t e l s Page 17 Within Ahichhatragarh lies RANVAS, the 18th century regal residence of the Queens of Maharaja Bakht Singh of Marwar-Jodhpur. Impeccably restored & converted into a fine resort by the present Maharaja , it consists of ten elegantly appointed Havelis, each with two luxurious suites.
  • 24.
    S u ja n L u x u r y H o t e l s Page 18 Press & Awards – National & International Sher Bagh, Ranthambore  Conde Nast Traveler, Insider Guide to the best places to stay (from Mexico to Aregentina)  Vogue.com, 2010- What people are talking about  Conde Nast Traveler,2009 – Experience the Five senses of India  The Independent Traveller, 2009  Conde Nast Traveller, 2008 – India opening the door to Luxury  Gourmet Travel, 2008  Power Magazine, 2009  Platform, 2009  Quintessantially, 2008  Tatler, A&K Travel Guide, 2002- Listed in 101 best hotels in the world  The Business Standard, New Delhi – 2008  Harpers and Queen, U.K. – 2004  Listed in India’s Top Jungle Camps - Go Now Magazine  Featured in Five-star Camp sites - The Sunday Times, London  Received the Silver Otter Award – 2001 for the Best Overseas Tourism Project – by the British Guild of Travel Writers
  • 25.
    S u ja n L u x u r y H o t e l s Page 19
  • 26.
    S u ja n L u x u r y H o t e l s Page 20
  • 27.
    S u ja n L u x u r y H o t e l s Page 21 i-escape review: It’s pretty hard to call it camping when you’re cocooned in a rather luxurious white linen tent, that’s modelled after the Maharajah of Jodhpur’s hunting hut. Unlike the colonial days, you won’t be shooting tigers – except with a camera – but everything else about Sher Bagh is modelled to make you feel as if you’ve stepped back in time, and the camp’s location next to Ranthambhore National Park means you may well glimpse of one of these glorious creatures during your stay.
  • 28.
    S u ja n L u x u r y H o t e l s Page 22 The Serai, Jaisalmer  Listed Under The “it” List 2010 of 45 Favorite New Hotels, Travel & Leisure  Conde Nast Traveler, Hot List, 2010 - Listed in World’s Top New Hotels & Best New Hotels in the World.  Featured in Highlife, British Airways - Five of the Best Around the World  Vogue.com, 2010- What people are talking about  Tatler Travel Guide, 2010 – Listed in 101 Best Hotels in the World  Living Etc., 2010  Conde Nast Traveler,2009 – Experience the Five senses of India  Travel + Leisure, 2009  Harper’s Bazaar Magazine, 2009 – Listed in 10 most Glamorous Boltholes in India  Conde Nast Traveler, Hot List, 2009 – Listed in Ten most Hotly anticipated Hotel openings  Tatler Travel Guide, 2009 – Featured in the 101 Best Hotels in the World
  • 29.
    S u ja n L u x u r y H o t e l s Page 23  Silverkris, 2009 – The travel magazine of Singapore Airlines  The National, 2009  Concierge.com, 2009 – Featured in the “IT” list  The Sunday Times, 2009- London  The Times, London – Listed in the Hottest Hotels for 2008 – 2009  South China Morning Post, 2009  Financial Times, How to spend it – 2008  Conde Nast Traveler on Concierge.com – 2008  The Guardian, 2008
  • 30.
    S u ja n L u x u r y H o t e l s Page 24
  • 31.
    S u ja n L u x u r y H o t e l s Page 25
  • 32.
    S u ja n L u x u r y H o t e l s Page 26
  • 33.
    S u ja n L u x u r y H o t e l s Page 27 RANVAS, FORT & PALACES  “The Ultimate round-up of the world’s chicest hotels,resorts and private hotels.” HARPER’S BAZAAR TRAVEL GUIDE 2011  “Featured in the 101 Best Hotels in the world.’ TATLER TRAVEL GUIDE, 2011  “After a resortation programme lasting 17 years, the great fort and its palaces have come to life.” CONDE NAST TRAVELLER, 2010
  • 34.
    S u ja n L u x u r y H o t e l s Page 28 Important details:  Date of Incorporation: a. SUJAN L b. uxury Hospitality : 12th November 2007 c. Forest Friendly Camps Pvt. Ltd. (SherBagh) : 7th July 2000 d. Desert Friendly Camps Pvt. Ltd. (The Serai) : 9th August 2007 e. Room Inventory: a. Sher Bagh – 12 Luxury Tents b. The Serai, Jaisalmer – 14 Tented Suites, 6 Luxury Tented Suites 1 Royal Tent SherBagh: Add: Sherpur – Khiljipur, District Sawai Madhopur Rajasthan – 322 001 Ph # 07462 252120, Fax # 07462 252119 Nearest Airport: Jaipur – 170km (Travel Time – 3 hours) Nearest Railway Station: Sawai Madhopur – 12 Km (Travel Time - 20 Minutes)
  • 35.
    S u ja n L u x u r y H o t e l s Page 29 The Serai, Jaisalmer Add: Bherwa, Chandan, District Jaisalmer Rajasthan – 345 001 Ph # 02997 200014/15/16 Nearest Airport: Jodhpur – 265Km (Travel Time – 4 hours) Nearest Railway Station – Chandan – 4 Km (10 Minutes)  Jaisalmer – 43 Km (45 minutes) Registered & Corporate Office: 1, Sri Aurobindo Marg, Hauz Khas, New Delhi – 110 001 Ph# 4606 7608/ 46113718
  • 36.
    S u ja n L u x u r y H o t e l s Page 30 PEOPLE BEHIND THE GREAT PRODUCT Jaisal Singh - Chief Operating Officer In 2000 Jaisal Singh established Sher Bagh, an eco-friendly luxury tented camp just outside the Ranthambhore National Park in Rajasthan, which Tatler Travel Guide listed as being among the Best 101 Hotels of the World in 2002. In 2001 he entered into a joint venture with Aman Resorts, the world renowned Luxury Hotel Company. and launched Aman-i-Khas in 2003. A hotelier, polo player and renowned commentator on the sport, has represented the Jodhpur polo team both in India and abroad. He has also authored a book on the history of 'Polo in India' published by Roli books in 2007. Mr. Singh played his first chukker of competitive polo at age 14, and has been involved with the game ever since. As a keen historian with a particular interest in the origins and subsequent growth of the game, especially in India, Jaisal Singh is a prominent figure on the Indian polo scene and renowned commentator on the sport. He has represented the Jodhpur polo team among others, both at home in India and extensively abroad. He recently formed his own team, ‘Sher Bagh Tiger’, which won the Rajputana and Central India Cup and the Hermes Cup
  • 37.
    S u ja n L u x u r y H o t e l s Page 31 Anjali Singh – Creative Director Anjali Singh, was educated at Aiglon College, Switzerland and thereafter graduated with both a Bachelors and Masters in Fine Art from Central St. Martins, London University. She is an accomplished artist and has a strong individualistic style and expression. Her eye for aesthetic detail lead her assume the role of Creative Director of SUJAN Luxury Hotels.
  • 38.
    S u ja n L u x u r y H o t e l s Page 32 DETAILED STUDY RECRUITMENT AND SELECTION PROCESS AT SUJAN HOSPITALITY PVT. LTD. Literature Review:- MEANING OF HUMAN RESORCE MANAGEMENT Human Resource plays a crucial role in the development process of the modern economics. Human resource management is the management of employee’s skill, knowledge abilities, talent, aptitude, creativity, ability etc. different terms are used for denoting Human Resource Management. They are labour management, labour administration, labour management relationship, employee –employer relationship, industrial relationship, human capital management, human assent management etc. Though these terms can be used differently widely, the basic nature of distinction lies in the scope or coverage and evolutionary stage. In simple sense, human resource management means employing people, developing their resources, utilizing, maintaining and compensating their services in tune with the job and organizational requirements.
  • 39.
    S u ja n L u x u r y H o t e l s Page 33 Fig No. 1 Functions of HUMAN RESOURCE MANAGEMENT Administration: Strategic planning, organizational evaluation, County Board relations, policy recommendations, supervision of department staff Benefits: Health insurance, dental insurance, life insurance, disability insurance, retirement benefits, vacation, sick leave, paid holidays, section 125 plan, donor program, educational incentive, uniform allowance, and others.
  • 40.
    S u ja n L u x u r y H o t e l s Page 34 Compensation: Salary and benefit surveys, job evaluation, job descriptions evaluation, job descriptions Employee relations: Disciplinary processes, incident investigations, complaint/grievance procedures, labor-management relations. Employee services: Enrollment in benefits, employee discounts for recreational spots, resolution of enrollment or claim problems, employee newsletter. Educational assistance, employee service awards Fiscal: Staffing budgets, departmental budget, accounts payable, insurance receivables, insurance fund management, total package costing, Insurance receivables, insurance fund management, total package costing. Health and safety: Employee assistance, workers compensation claims, drug testing, safety compliance and training.
  • 41.
    S u ja n L u x u r y H o t e l s Page 35 Leaves of absence: State and/or Federal Family and Medical Leave rights, County approved leaves of absence, rights upon return to work, light duty assignments for temporary periods. Payroll administration: Computer-based or manual evaluation systems, supervisory training, compliance with timeliness standards Performance appraisal: Employee files, litigation files, payroll records, safety records and other administrative files Record-keeping: Job posting, advertising, testing administration, employment interviews, background investigations, post-offer employment testing. Recruitment: Recruitment is defined as a process to discover the sources of manpower to meet the requirement of the staffing schedule and to employ effective measures fir meet the requirement of the staffing schedule and to employ to employ effective measures for attracting the manpower in adequate numbers to facilitate effective selection of an effective workforce.
  • 42.
    S u ja n L u x u r y H o t e l s Page 36 Selection: After identifying the sources of human resources, searching for prospective employees and stimulation helps to apply for jobs in an organization, the management has to perform the function of selecting the right man at right job and at the right time. Separations and terminations: Rights upon termination of employment, severance benefits, unemployment compensation, exit interviews. Training and development: County-wide needs assessment, development of supervisory and management skills, employee training and workshops Benefits orientation for new and transferring employees, Supervisory newsletter. Salary and benefits: Salary/wage plans, employee benefits
  • 43.
    S u ja n L u x u r y H o t e l s Page 37 Importance of Human Resource Management 1: Attract highly qualified and competent people 2: Ensure that's the selected candidate stays longer with the company. 3: Make sure that there is match between cost and benefit. 4: Helps the organization to create more culturally diverse workforce The poor quality of selection means extra cost on training and supervision. Further, when recruitment fails to meet organizational needs for talent, a typically response is to raise entry level pay scales. This can distort traditional wages and salary relationship in organization, resulting in unavoidable consequences. Thus the effectiveness of the recruitment process can play a major role in determining the resources that must be expended on other HR activates and their ultimate success. Fig No. 2
  • 44.
    S u ja n L u x u r y H o t e l s Page 38 HUMAN RESOURCE DEVELOPMENT This department looks after the needs and Requirement the present employees. This Department includes number of functions which are as Follows: 1. Training and Development –it includes technical, soft skills and process related to training 2. Process and policies –it contains all the rule and regulations that need to be followed by the employees. 3: Appraisal and increment- it is in the formal feedback to the employees about their performance and the conduct of work. 4: Induction-involves the information to the new employees about the company, job, departments etc 5: Motivational activities and entertainment- involves motivating the employees to improve their productivity.
  • 45.
    S u ja n L u x u r y H o t e l s Page 39 6: Roles and responsibilities-that every individual employee needs to fulfill 7: Key Result Area (KRA) –it is the measurement quantifiable of output for the roles of responsibilities. 8: Employee separation-includes resignation and dismissal. 9: Joining formalities- take place when a new employee joins the company. 10: Employee verification-take place at the time of joining of the new employee. 11: Helpdesk 12: Computerization 13: Surveys 14: Project trainees 15: Counseling and grievance handling- both are different as counseling is basically helping out in personal problems whereas, grievances Handling
  • 46.
    S u ja n L u x u r y H o t e l s Page 40 involves the handling of complains that the employees has towards the management. All the above head are included in the human resource development and involves the overall development of individual employees which in turn increases the overall profit of the company.
  • 47.
    S u ja n L u x u r y H o t e l s Page 41 RECRUITMENT PROCEDURE OVERVIEW Fig No. 3
  • 48.
    S u ja n L u x u r y H o t e l s Page 42 RECRUITMENT Recruitment is “hiring” of employees from outside. Recruitment has been regarded as the most important function of the HR department , because unless the right type of people are hired, even the best plans, organization chart and control system would not do much good. Recruitment is the discovering of potential applicant for actual or anticipated organizational vacancies. Accordingly the purpose of recruitment is to locate sources of manpower to meet the job requirements and job specification. Yoder points out that recruitment is a process to discover the sources of manpower to meet the requirement of the staffing schedule and to employee effective measures to attracting that manpower in adequate number to facilitate effective selection of an effective workforce. Edwin B Flippo defines recruitment as „the process of searching for prospective employees and stimulating them to apply for the jobs in the organization.‟
  • 49.
    S u ja n L u x u r y H o t e l s Page 43 “It is the process of finding and attracting capable applicants for employment. The process begins when new recruits are sought and ends when their application are submitted. The result is a pool of applicants from which new employees are selected.” Methods of Recruitment Dunn and Stephens summaries the possible recruiting methods into three categories, namely 1: Direct method 2: Indirect method 3: Third party method DIRECT METHOD The direct method includes sending the recruiters to different educational and professional institutions, employees contact with public and mannered exhibits. One of the widely used methods is sending the recruiters to different colleges and technical schools. This is mainly done with the cooperation of the placement office of the college. Sometimes, firms directly solicit information from the concerned professors about student with outstanding records.
  • 50.
    S u ja n L u x u r y H o t e l s Page 44 Other direct methods include sending recruiters to conventions and seminars, setting up exhibits at fairs, and using mobile offices to go the desired centers. INDIRECT METHOD Indirect method involves mainly advertising in newspapers, on the radios, in trade and professional journals, technical magazines and brochures. Advertisements in newspapers and or trade journals and magazines are the most frequently used methods. Senior post is largely filled with such methods. Advertising is a very useful for recruiting blue color and hourly worker, as well as scientific, professional, and technical employees. Local newspaper can be good sources of blue collar workers, clerical employees, and lower level administrative employees. The main point is that the higher the position in the organization the more dispersed advertisement is likely to be. The search for the top executive might include advertisement in a national periodical, whereas the advertisement of the blue color jobs usually confine to the daily newspaper. According to the Advertisement tactic and strategy in personnel Recruitment, three main points need to be borne in the mind before an advertisement in inserted. First, to visualize the type of applicants one is trying to recruit.
  • 51.
    S u ja n L u x u r y H o t e l s Page 45 Second, to write out a list of advantages the company offers, or why should the reader join the company. Third, to decide where to run the advertisement , not only in which area, but also in which newspaper having a local, state or a nation- wide circulation. THIRD PARTY These include the use of commercial or private employment agencies, state agencies, and placement offices of schools colleges and professional associations recruiting firms, management consulting firms, indoctrination seminars for college professors, and friends and relatives. Private employment agencies are the most widely used sources. They charge a small fee from the applicant. They specialize in specific occupation; general office help, salesmen, technical workers, accountant, computer staff, engineers and executives. State or public employment agencies are also known as the employment or labour exchanges, are the main agencies for the public employment. Employers inform them of their personnel requirement, while job seekers get information for them about the type of job are referred by the employer. Schools and colleges offer opportunities for recruiting their student. They operate placement services where complete biodata and other particular of the student are available.
  • 52.
    S u ja n L u x u r y H o t e l s Page 46 Professional organization or recruiting firms maintain complete information records about employed executive. These firms maintain complete information records about employed executives. These firms are looked upon as the head hunters, raiders and pirates by organizations which lose their personnel through their efforts. Evaluation of the recruitment method The following are the evaluation of the recruitment method 1: Number of initial enquires received which resulted in completed application forms 2: Number of candidates recruited 3: Number of candidates retained in the organization after six months. 4: Number of candidates at various stages of the recruitment and selection process, especially those short listed.
  • 53.
    S u ja n L u x u r y H o t e l s Page 47 Objectives of recruitment 1: To attract with multi dimensional skills and experience that suite the present and future organization strategies. 2: To induct outsider with new perspective to lead the company. 3: To infuse fresh blood at all levels of organization. 4: To develop an organizational culture that attracts competent people to the company. 5: To search or head hunt people whose skills fit the company's value 6: To seek out non-conventional development grounds of talent 7: To devise methodology for assessing psychological traits. 8: To search for talent globally not just within the company. 9: To design entry pay that competes on quality but not on quantum. 10: To anticipate and find people for position that doesn't exists yet.
  • 54.
    S u ja n L u x u r y H o t e l s Page 48 Recruitment represents the first contact that a company makes with potential employees. It is through recruitment that many individuals come to know about the company and eventually decide whether they wish to work for it. The recruitment process should inform qualified individuals about the job so that applicant can make comparison with their qualification and interest.
  • 55.
    S u ja n L u x u r y H o t e l s Page 49 Factors affecting Recruitment There are two types of factors that affect the Recruitment of candidates for the company. 1: Internal factors: These includes - Company’s pay package - Quality of work life - Organizational culture - Company’s size - Company’s product - Growth rate of the company - Role of trade unions - Cost of recruitment 2: External factors: These include - Supply and demand factors - Employment rate - Labour market condition - Political, legal and government factors - Information system
  • 56.
    S u ja n L u x u r y H o t e l s Page 50 Table No. 1 Factors to be undertaken while formulating recruitment policies The following factors should be undertaken while formulating the policies - - Government polices - Recruitment sources - Recruitment needs - Recruitment cost - Organizational and personal policies
  • 57.
    S u ja n L u x u r y H o t e l s Page 51 Theories Regarding Recruitment Recruitment is two way street: it takes a recruiter has a choice whom to recruit, same way the prospective employee also has taken the decision whether or not to apply for the given job vacancy. The individual take the decision usually on three different basic: 1: The objective factors 2: The critical contact 3: The subjective factor The objectives theory views that the process of organizational choice as being one of weighing and evaluating set of measurable characteristic of employment offers, such pay, benefits , location, opportunity for advancement, the nature of job to performed, and education opportunities. Whereas, the critical contact theory suggests that the typical candidates is unable to make a meaningful differentiation of organization’s offers in terms of objective or subjective factors, because of his limited or very short contact with the organization. Choice can be made only when applicant can readily perceive the factors such as the behavior of the recruiters, the nature of the physical facilities, and such as the efficiency in processing paper work association with the application. On the other hand, the subjective theory emphasizes the congruence. Here the choices are made on highly personal and emotional basis.
  • 58.
    S u ja n L u x u r y H o t e l s Page 52 Recruitment Process The actual steps involved in recruitment follow a well defined path: Application shortlist: In this step, we shortlist the resume received from various sources based on the suitability for the requirement. Preliminary Assessment: The short listed candidates go through a preliminary round of interviews. This interview lays more emphasis on functional competencies. To have more data on the functional skills, the candidates may be given a business case for analysis and presentation (This is done for certain positions only). Final interview: Here the candidates who successfully clear the first round of interview go through another round of interview with one or more of the functional heads. Medical Evaluation: Candidates who are selected by Colgate are asked to undergo a medical test.
  • 59.
    S u ja n L u x u r y H o t e l s Page 53
  • 60.
    S u ja n L u x u r y H o t e l s Page 54 Table No. 2
  • 61.
    S u ja n L u x u r y H o t e l s Page 55 Evaluation of recruitment process The following are the evaluation of the recruitment process: 1: Return rate of application sent out. 2: Number of suitable candidates for selection. 3: Retention and performance of the candidate selection. 4: Cost of recruitment 5: Time lapsed data. 6: Comments on image projected. PHILOSOPHIES OF RECRUITEMT Basically there are two Philosophies of recruitment. These are as follows: 1: REALISTIC JOB PREVIEWS (RJP) Realistic Job Previews provides complete job related information to the applicants so that they can make the right decision before taking up the jobs. It includes positive and the negative aspects of the job.
  • 62.
    S u ja n L u x u r y H o t e l s Page 56 2: JOB COMPATIBILITY QUESTIONNAIRE: (JCQ) Job compatibility Questionnaire was developed to determine whether an applicant’s preference for the work match the characteristic of the job. The JCQ is designed to collect information on all aspects of the job which have a bearing in on employee performance .absenteeism, turnover and job satisfaction. The underlying assumption of JCQ is that, greater the compatibility between an applicant’s preference for the job and characteristic of the job as perceived by the job seeker, the greater the probability of employee effectiveness and longer the tenure.
  • 63.
    S u ja n L u x u r y H o t e l s Page 57 SELECTION Selection is a negative process and involves the elimination of candidates who do not have the required skills and qualification for the job proposed. Also it is a process of differentiating between applicants in order to identify and hire those with greater likelihood of success in job. The objective of selection decision is to choose the individual who can most successfully perform the job from the pool of qualified candidates. It is the system of function and devise adopted in a given company to ascertain whether the candidate’s specifications are matched with the job specifications and recruitment or not. Selection process or activities typically follow a standard patter, beginning with an initial screening interview and concluding with final employment decision. The traditional selection process includes: preliminary screening interview, completion of application form, employment test, comprehensive interview, background investigation, physical examination and final employment decision to hire.
  • 64.
    S u ja n L u x u r y H o t e l s Page 58 ORGANIZATION FOR SELECTION
  • 65.
    S u ja n L u x u r y H o t e l s Page 59 ORGANIZATION FOR SELECTION Until recently the basic hiring process was performed in a rather unplanned manner in many organizations. In some companies, each department screened and hired its own employees. Many mangers insisted on screening their own employees as they thought no one else could do that as efficiently as they themselves. But now selection is centralized and handled by the Human Resource Department. This type of arrangement is also preferred due to some of these advantages: - It is easier for the application because they can send their applications to a single centralized department. - It facilitates contact with applicants because issues pertaining to employment can be cleared through one central location. - It helps operating managers to concentrate on their operating responsibilities. This is especially helpful during the chief hiring period. - It can provide for better selection because hiring is done by specialist trained in staffing techniques.
  • 66.
    S u ja n L u x u r y H o t e l s Page 60 - The applicant is better assured of consideration for a greater variety of jobs. - Hiring cost is cut because duplication of efforts is reduced. - With increased governmental regulation on selection process, it is important that people who know about these rules handle a major part of the selection process. BARRIERS TO EFFECTIVE SELETION The main objective of selection process is to hire people having competence and commitment towards the given job profile. But due to some reason the main purpose of effectively selecting candidates is defeated. These reasons are: 1: Perception or the Halo effect: Many a times the interviewer selects a candidate according to the perception he has or he made up while talking or looking at the individual. This way he does not see through the caliber or the efficiency of the individual and many times it leads to the selection of the wrong candidates.
  • 67.
    S u ja n L u x u r y H o t e l s Page 61 2: Fairness: During the selection process the interviewer does not select the individual on the basis of his knowledge and hence the right type of the candidates is not selected. 3: Pressure: The people from the HR department and also have a lot of pressure from the top management and from other top class people for selecting the candidates they want. This ways the purpose of effective selection process of effective selection process is defeated as they have to select that individual whether or not he is capable of the job that is being offered.
  • 68.
    S u ja n L u x u r y H o t e l s Page 62 ESSENTIAL OF SELECTION PROCEDURE - Someone should have the authority to select. - There must be sufficient number of applicants from whom the required number of employees to be selected. - There must be some standards of personnel with which a prospective employee may be compared. FACTORS EFFECTING SELECTION DECISION Includes: - Profile matching - Organization and social environment - Multi correlations - Successive hurdles
  • 69.
    S u ja n L u x u r y H o t e l s Page 63 RESEARCH METHODOLOGY:
  • 70.
    S u ja n L u x u r y H o t e l s Page 64 RESEARCH METHODOLOGY: There are various tools for collecting the data which are required for deep study and analysis of the project. Research Designs Qualitative Method  Talking to employees  Taking interview  Personal observation Quantitative Method  Questionnaire survey Data Collection: Primary Data: The primary data was collected by admitting the questionnaire to the HR head of the group companies.
  • 71.
    S u ja n L u x u r y H o t e l s Page 65 Secondary Data: The secondary data was collected from the books, company catalogue, and websites and through the interaction with the individual in the organization. Data Analysis: The data which is collected is analyzed and is represented in the chart and theories form. Statistical tools In this research report several statistical tools are being used. Some of them are pie chart, bar graph, average, etc.
  • 72.
    S u ja n L u x u r y H o t e l s Page 66 METHODS & TOOLS FOR PRIMARY DATA COLLCTION Tool : Questionnaire METHODS & TOOLS FOR SECONDARY DATA COLLECTION Internet Books Journal Manuals Sample Size: The sample size of the respondents is 100.
  • 73.
    S u ja n L u x u r y H o t e l s Page 67 LIMITATIONS OF THE STUDY
  • 74.
    S u ja n L u x u r y H o t e l s Page 68 LIMITATIONS OF THE STUDY Although effort has been made into collect information through the sources available, still some relevant information and data could not be gathered.  Busy scheduled of the concerned Executives:- The concerned executives were having very busy scheduled because of which they were reluctant to give appointment.  Time :- The time duration could not provide ample opportunity to study every detail of the company.  Unawareness :- Executives were unaware of many terms related to same while asking to them.  Confidential Information :- As the company on account of confidential report has not disclosed some figures. Moreover, in some case separate accounts of division are not separately maintained thereby, leading to restrictions in study.  Sample Size :- Sample size is too small to reflect the opinion of the whole organization
  • 75.
    S u ja n L u x u r y H o t e l s Page 69 Organizational Hierarchy Grade Level Representative Designation of the post Grade 2 Level 0 Staff/Officer/Executive Grade 3 Grade 4 Level 1 Sr. Engineer/Sr. Officer/ Sr. Executive/Ass. Manager. Grade 5 Grade 6 Level 2 Manager/Sr. Manager. Grade 7 Grade 8 Level 3 Deputy General/General Manager Grade 9 Grade 10 Level 4 President/V. President Grade 11 Grade 12 Level 5 CEO Table No. 3
  • 76.
    S u ja n L u x u r y H o t e l s Page 70 Recruitment and Selection Process At SUJAN Hospitality Pvt. Ltd Recruitment Motive Of SUJAN :  The recruitment process should be uniform throughout the group  Equal opportunity and fair treatment to all  To select the right person for the job  The female candidates to be given preference.  Candidate within the organization are preferred over and above the outside candidates  On the basis of the budget, Planning of manpower is done  Manpower requirement has to be approved by the corporate HR and Group COO for approval  All the requirement shall be made within the limits of the sanctioned manpower Budgets and approved organization structure. Any decision necessitated during the year shall be made only with the approval of the COO  In case of internal movement position may be occupied by a person with in level ranging between the same levels to one higher than the specified grade.
  • 77.
    S u ja n L u x u r y H o t e l s Page 71 Recruitment and Selection Process Steps : Step 1: Manpower requisition form is initiated : All the requirement for any position is initiated once the requisition form is duly filled by the respective Properties or SUJAN. This form consist of the details like General Information i.e. Name of the respective company, requisition date etc., Technical details i.e. Job description, qualification required, experience required etc, Additional requirement i.e. is it a full time job etc. Step 2: Requisition Form is reviewed and approved by the President HR of the SUJAN: Reviewing and Approvals of all the requisition forms by the President HR, helps to  Monitor the cost of the recruitment is as per the approved budget or not.  Can the job be filled by an internal employee or the work can be redistributed among other employees.  Selection committee is formed.
  • 78.
    S u ja n L u x u r y H o t e l s Page 72 Step 3: Finding a Suitable Candidate: Once the requisition is approved the concerned HR department identify the suitable candidate internally in the organization by referring to the internal database of the organization, but if the suitable candidate is not found within the organization the concerned company informs the employment exchange about the same. The Human resource department then looks out for the candidates through the different sources:  Employment Exchanges: Government of India has established public employment exchanged throughout the company. These exchanges provide the information about the job vacancies to the job seekers and help the employers in identifying the suitable candidates.  Press Advertisements: Advertisement in Newspaper and journals is a widely used source of recruitments.  Placement Agencies: Several private consultancy firms perform the recruiting function on behalf of client companies by charging fee.
  • 79.
    S u ja n L u x u r y H o t e l s Page 73  Direct Sourcing through the Job Boards: The portals like Naukri, Monster, and Jobs Ahead are used by the company to find the suitable candidate for an opened position. Personal Contacts: Personal contacts of the people in the Human Resource Department are used. NOTE*: All advertisement before release shall be send to the SUJAN Corporate Services for approval. Step 4: Selection Process: 1. The short listed candidate through the different sources is invited for the interview to the organization .  The candidate invited for the interview is required to fill the application blank prior to coming in for the interview. As per the company norms no expenses are paid to the candidate coming in for the interview.  Candidate invited for the interview goes through the 1st round of interview, which is the HR round.  The HR round of interview helps to get information about the background, Education Training, work History and the interest of the candidate.  Giving information about the company and specific job
  • 80.
    S u ja n L u x u r y H o t e l s Page 74  Establish a friendly relationship between the employer and the candidate.  Once the candidate clears first round of the interview the candidate goes through the 2nd round of interview- Technical Round  The technical round of interview is taken by the panel who is working in the technical Domain  The interviewer judges the capability of the candidate with respect to his technical knowledge.  Approval by the selection committee: The candidate shortlisted in the previous round of interview is shared with the selection committee which comprises of Vice President and the Management. Step 5: Submission of the Document: The shortlisted candidate is required to submit the following documents to the Human Resource Team:  All the copies of the certificate of the birth, education qualifications, testimonials of experience Etc. should be checked with the originals.  Certificate of medical fitness from a recognized medical practitioner.  Character/Performa testimonial from the last employer and/or references furnished by the candidate.
  • 81.
    S u ja n L u x u r y H o t e l s Page 75 Step 6: Issuing of the offer letter: After the completion of the verification, if the candidates candidature is found positive, the candidate should be issued the offer letter, which consists of the information like the designations, pay and allowances offered and also notifying the date by which he should join.The candidate is also required to submit the letter of the acceptance to the organization. Step 7: Joining of the candidate: Once the candidate joins the concerned unit/company, the same is required to issue a final letter of appointment at the time of joining.
  • 82.
    S u ja n L u x u r y H o t e l s Page 76 FINDINGS FROM THE STUDY OF THE RECRUITMENT AND SELECTION PROCESS AT SUJAN HOSPITALITY PVT. LTD. After studying the recruitment and selection process at SUJAN Hospitality Pvt Ltd., I came up with the major findings that HR department of the same organization don’t practice the Employee Referral process as a mode of recruitment since they don’t have EMPLOYEE REFERRAL PROCESS in their organization. The organization have various sources of recruitment but they don’t have Employee Referral Process as a source of recruitment. As per the recent scenario the Employee Referral Process may be the best way to cut the cost of hiring and to source the candidate, since the candidate don’t prefer to change the job in such scenario. Understanding the need of the Employee Referral Process at SUJAN Hospitality Pvt. Ltd. Using the above mentioned methodology i.e. Questionnaire and the sample data collected through the same kindly, find below the Data Analysis for the Employee Referral Process at SUJAN Hospitality Pvt. Ltd.
  • 83.
    S u ja n L u x u r y H o t e l s Page 77 DATA ANALYSIS
  • 84.
    S u ja n L u x u r y H o t e l s Page 78 DATA ANALYSIS DATA ANALYSIS FOR THE NEED OF THE FINDINGS OF THE STUDY Data Analysis For Employee Referral Program: The data analysis has been represented in the form of pie chart (%). 1. Do you think that SUJAN Hospitality should have the employee referral program? Table No. 3 Sr. No. Table Name Respondents 1 Yes 90 2 No 10 Graph No. 1 Interpretation: From the above response of the respondent 90% are in favour of employee referral program. 90% 10% yes no
  • 85.
    S u ja n L u x u r y H o t e l s Page 79 2. Employee Referral Program would reduce the duration of the Recruitment Cycle ? Sr. No. Table Name Respondents 1 Yes 60 2 No 40 Table No. 4 Graph No. 2 Interpretation: From the above response of the respondent 60% says that the employee referral program will reduce the recruitment cycle and remaining 40% are not in favour. 60% 40% yes no
  • 86.
    S u ja n L u x u r y H o t e l s Page 80 3. Employee Referral Program would reduce the Attrition in the Organization? Sr. No. Table Name Respondents 1 Yes 40 2 No 60 Table No. 5 Graph No. 3 Interpretation: From the above response of the respondent 40% says that the employee referral program will reduce attrition in the organisation and remaining 60% are not in favour. 40% 60% yes no
  • 87.
    S u ja n L u x u r y H o t e l s Page 81 4. Which is the most preferred source of hiring in the industry in the current Market Scenario? Sr. No. Table Name Respondents 1 Employment Exchange 10 2 Networking 50 3 Employee Referral 20 4 Agency 20 Table No.6 Graph No. 4 Interpretation: From the above response of the respondent networking is the most likely of hiring in the current market scenario and others method of hiring system had same weightage( 20%) expect Employment Exchange (10%). 10% 0% 20% 20% 50% Employment Exchange Networking Employee Referral Agency
  • 88.
    S u ja n L u x u r y H o t e l s Page 82 5. The quality of the candidate hired through the Employee Referral Program is better than the candidates hired through the other source? Sr. No. Table Name Respondents 1 Yes 40 2 No 60 Table No. 7 Graph No. 5 Interpretation: From the above response of the respondent are not in the favour of quality of candidates hiring through Employee Referral 40% 60% yes no
  • 89.
    S u ja n L u x u r y H o t e l s Page 83 6. Employee Referral payments to current employees as a new company benefit increase morale? Sr. No. Table Name Respondents 1 Yes 90 2 No 10 Table No. 8 Graph No. 6 Interpretation: From the above response of the mostly respondent says that the payments to current employees as a new company benefit increase morale. 90% 10% yes no
  • 90.
    S u ja n L u x u r y H o t e l s Page 84 7. Employee referral programs can be less expensive over time than other methods? Sr. No. Table Name Respondents 1 Yes 80 2 No 20 Table No. 9 Graph No. 7 Interpretation: From the above response of the 80% respondent says that the Employee referral programs is less expensive. 80% 20% yes no
  • 91.
    S u ja n L u x u r y H o t e l s Page 85 OUTCOMES OUTCOME OF DATA ANALYSIS As per the Data Analysis regarding Employee Referral Process the majority of sample group (HR head and HR manager of SUJAN Hospitality Pvt. Ltd.) prefer to have Employee Referral Process in the Organization, since they believe that the Employee Referral Mode would reduce the duration of recruitment cycle, cost of hiring and improve the quality of the candidate.
  • 92.
    S u ja n L u x u r y H o t e l s Page 86 SUGGESTIONS AND RECOMMENDATIONS
  • 93.
    S u ja n L u x u r y H o t e l s Page 87 SUGGESTIONS AND RECOMMENDATIONS Suggestion and Recommendations to SUJAN Hospitality Pvt. Ltd. After the detailed study of Recruitment and Selection process and as per the outcome of the Data Analysis, I would recommend Human Resource Department of SUJAN Hospitality Pvt. Ltd. To include the Employee Referral Process as a mode of recruiting. The detailed process of Employee Referral Process that I have recommended to the company is mentioned below:-
  • 94.
    S u ja n L u x u r y H o t e l s Page 88 EMPLOYEE REFERRAL PROCESS: Introduction of Employee Referral Process: Employee Referral Program is recruitment method in which the current employees are encouraged and rewarded for introducing suitable recruits from among the people they know. Pros and Cons of Employee Referral Process at SUJAN Hospitality Pvt. Ltd. Pros:  Quality candidates: It will help to generate a pool of quality candidates as Employee is clearer of what skills are required for a particular profile. Therefore, chances that the referral candidate belongs to the best – fit – lot are high and thus his chances of getting selected are also high.  Cost savings: As in the current scenario it will help the company to cut the cost of hiring as Recruiting candidates through the Referral System leads to huge savings for companies who spend large amounts on advertisements and placements agencies.  Faster recruitment cycle: It will make the Recruitment process fast at SUJAN Hospitality Pvt. Ltd. As Referred candidates have a shorter
  • 95.
    S u ja n L u x u r y H o t e l s Page 89 recruitment cycle than candidates recruited through other modes (either directly or through placement agents).  Reduced attrition: It will help the SUJAN Hospitality to reduce the attrition rate as referred employees stay longer with the organization as they are in a friendly environment.  Team building: It will help the company to encourage their employees to refer candidates whom they know. It also helps in team building, as it gives employees a reason to feel that they are contributing to the growth of the company. Cons:  Organizations need diversity: It may create groupism in the properties of SUJAN as organizations prefer the referral system, but few also feel the need to maintain the heterogeneity in their workforce- to ensure diversity within their organization.  Need for incentives: Enticed by lucrative bonuses, employees may recommend candidates left right and centre. Tempted by the referring incentives, employee recommend candidates who even are unknown to them.
  • 96.
    S u ja n L u x u r y H o t e l s Page 90  Groupism: Organizations should ensure that favoritism does not happen and it does not act as a roadblock in recruitment process. It is also seen that employees refer candidates with same backgrounds as theirs which results in building up of a uniform workforce and reduces diversity. Eligibility to refer candidates : o All the SUJAN employees can refer the candidates o Employees who are Level 4 and above will not be eligible to receive the Employee Referral Bonus(Since they are the senior management and are responsible to build the organization, it will also help to maintain the parity in the organization with respect to the candidates who are getting hired). o Contractual employees are not eligible for the employee referral bonus. o Blood relation of the employees shall not be given appointment in the group. Process Steps 1) Advertise the position via E-mail and the notice boards. 2) Employee referrals received in the common mail box 3) Screening the resume 4) Schedule the shortlisted candidates for the interview
  • 97.
    S u ja n L u x u r y H o t e l s Page 91 5) Candidates go through the selection process. 6) Inform the referrer about the candidate’s final status(Shortlisted, On hold, Rejected).  Payment terms : The referrer should be eligible to receive a fixed amount of bonus if the referred candidate receives the probation letter and the rest of the amount should be paid once the candidate gets the confirmation letter.  Payment modes: The referrer is eligible to receive the fixed amount of bonus once the candidates join the organization. The rest of the amount should be paid to the employee once the referred candidate had received the confirmation letter.
  • 98.
    S u ja n L u x u r y H o t e l s Page 92 CONCLUSION
  • 99.
    S u ja n L u x u r y H o t e l s Page 93 CONCLUSION In my tenure of training with the SUJAN group, I got a platform to learn the HR activities practically. I learnt about the different verticals in the HR team, how the different teams coordinate with each other. I learned about the Recruitment and selection process, how to use the database and the importance of the database, how important for an organization rather than being people oriented etc. The learning through the project work has been immense starting from the learning of the recruitment and selection process at the SUJAN group, understanding the need of employee referral program and proposing to implement the employee referral program at SUJAN group to increase the pool of candidate, reduce attrition and cost, increase the moral of the employees as it is the benefit to the company. I would like to take away the following traits, the systematic approach that the company followed, ready to change the attitude, open to the new ideas that would help me in building up the new skills and nourish my skills which would help me to be prepared for the industry. I would like to thank everybody who helped me to understand and complete my training with the organization successfully.
  • 100.
    S u ja n L u x u r y H o t e l s Page 94 BIBLIOGRAPHY
  • 101.
    S u ja n L u x u r y H o t e l s Page 95 BIBLIOGRAPHY BOOKS  Human Resource Management V S P Rao  Personnel and Human Resource Management K.K.Ashwathapa  Human Resource Management Hurlock JOURNALS  Times of India  India Today WEBLIOGRAPHY  www.sujanluxury.com  www.hr.com  www.wikipedia.com  www.citehr.com  www.hrcommunity.com
  • 102.
    S u ja n L u x u r y H o t e l s Page 96 ANNEXURE I
  • 103.
    S u ja n L u x u r y H o t e l s Page 97 ANNEXURE QUESTIONNAIRE FOR EMPLOYEE REFERRAL PROCESS 1. Do you think that SUJAN group should have the Employee referral program? A. Yes B. No 2. Employee referral program would reduce the duration of the recruitment cycle? A. Yes B. No 3. Employee referral program would reduce the attrition in the organization? A. Yes B. No 4. Which is the most preferred source of hiring in the industry in the current market scenario? A. Employment Exchange B. Placement Agency
  • 104.
    S u ja n L u x u r y H o t e l s Page 98 C. Direct Sourcing D. Networking E. Employee Referral Program 5. The quality of the candidates hired through the employee referral program is better than the candidates hired through the other sources? A. Yes B. No 6. Employee referral payments to current employees as a new company benefit increase morale. A. Yes B. No 7. Employee referral programs can be less expensive over time than other methods. A. Yes B. No.
  • 105.
    S u ja n L u x u r y H o t e l s Page 99 FORMS FOR THE RECRUITMENT AND SELECTION