The Mobile life repositioning Secondary Cities
 -future vision of secondary cities by a tool of travel pattern in PUR of
                              the Randstad
Liang Wei
Content
-Motivation
-Introduction
-Main Research Question
-Analysis
-Sub-Questions
-Project Approach
-Project Planning
Bohai Economic Rim




       Motivation
                                           Yangtze River Delta

Starting From Yangtze River Delta


                                        Pearl River Delta
Network in Yangtze River Delta
-Shanghai as a Dominate Megnet City
-Two Large CitiesNanjing and Hang Zhou directing to Shanghai
-Three of medium-sized cities connecting Shanghai much more than two core cities




 Nanjing                                                 Nanjing


                      Wuxi                                                    Wuxi
                         Suzhou          `shanghai                               Suzhou
                                          Shanghai                                        Shanghai




           Hangzhou                                                Hangzhou

                                   Ningbo
Vision of Yangtze River Delta 2020
-Improve Reginal Competiveness in Global Level
-Promoting Two Centers (Nanjing and Hangzhou) by promoting
 Economical Complementray for the Region
-Six Medium-Sized Cities to be more innovative and Strengthen
Local Industry
Migration to Mega-City as well as Medium-Sized Cities
Problems of Secondary Cities in Yangtz Pearl Delta


Urban congestion                Urbanisation and Expansion




                                                             Increased Housing Price

                                Lack of Identity
Identity of Secondary Cities in Yangtz Pear Delta

Suzhou                                      Changzhou




Ningbo                                      Wuxi
Randstad as a Polycentric Urban Region
Randstad Region represents a very particular   Division of Labour between the Randstad, the F
Polycentric Urban Region in the world
(Kloosterman and Musterd, 2001).
Learning from the Randstad:
     What is a Polycentric Urban Region in case of the Randstad?
What kind of Roles do Secondary Cities play in the PUR of the Randstad?
Introdution
the Randstad as a Polycentric Urban Region
Randstad as a Polycentric Urban Region
Amsterdam,Den haag,                                                                        Zaanstad
Rotterdam, Utrecht as main cores,                              Velsen
Schipol Area- Airport City (Maurits
Schaafsma, 2009) will be another core.                                                   Amsterdam
                                                             Haarlem                                       Almere


                                                                                                     Hilversum
                                                                               Schipol
                                                                                                           Amersfoort

                                                       Leiden            Alphen a/d Rijn                            Zeist

                                                                                                          Utrecht
                                                                   Zoetemeer
                                         Den Haag
                                                                                 Gouda

                                                    Delft

                                                            Rotterdam



                                                                                 Dordrecht
Flow Between Sub-regions in Randstad 2028
                            
These five cores play complementary role in this PRU.
                                   
Therefore, communication between five cores has trend to be stronger.

       

                          


                          


                          

                                                                                                        
   




                          
                                                                                                        
                                                                                                        
                          
                                                                                                        
                                                                                                        
                          
                                                                                                        

                          


                           
                                          
                          
Advantages of Polycentric Urban System                                                                a1
1. Decentraliztion of Economy (low land price, less congestion)
   Economy Specialisation (e.g Knowledge Economy)                                        A                 a2
2. Urban Congestion
including traffic jam, traffic accident, noise, pollution, etc.

3 Diversity of Social Structure and Social Cohesion                                      B
The European Commission is among the (political) actors who views polycentric                         b1
development as a boon to achieving social and spatial cohesion (and competitive-      b2                        b
ness) at various spatial scales (The Polycentric Metropolis Unpacked, 2009).       Monocentric Urban System/
                                                                                   Corridor City
4. Strengthen Identity of the Region                                    a1                            a1
Kees Terlouw proposed regional identity is shifting from thick to Thin Regional
Identity are more network based and more economy and future oriented.
                                                                   A        a2           A                 a2



                                                                   B                     B
                                                                       b1                             b1
                                                                  b2                   b2
                                                                                   Polycentric Urban System
Urban Congestion
decrease urban congestion by improving polycentricity
                                         a1                            a1
                                                                       3
There are four ways:
Type 1 is two-direction flow between a core city and its


                                                                   1
secondary city (e.g. a2-A).
Type 2 is flow between a secondary city and other core city
(e.g. a2-B).        A                           a2
Type 3 is flow between two secondary cities both of which
                                                               A            a2
                                                                   2
belong to one core city (e.g. a1-a2).
Type 4 is flow between two secondary cities both of which
belong to different core cities (e.g. a2-b1)


                                                                       4
                    B                                          B
                                          b1                           b1
                b2                                            b2
Main Research Question:
How can the development of secondary cities contribute to the
       emergence of a polycentric spatial structure?
Analysis
Polycentric Structure of the Randstad in Depth
Important Notions of Polycentrism

1. using the concept of Polycentrism to expain an exisiting or
emerging polycentric urban system - analytical dimension, or
as a planning strategy refers to active encouragement of poly-
centric development as a policy objective-normative dimen-
sion (Davoudi, 2003)

2. Polycentrism in scalar dimension: “polycentricity can occur
at multiple levels or spatial scales, and what is monocentric at
one level can be polycentric at another-and vice versa” (Hall,
2003)

3. Level of Polycentrism:
a) the lower lever: no relations between settlements, just distri
bution of the population
b) the media lever: minimum interaction, which centres are part
of system and which are independent of it
c) the synergetic lever: each centre has a city or regional scale
function, and its function provides supplies for whole urban
system (Champion, 2001)
Polycentricity on Different Scales

Core Cities

              Core Cities
Secondary
Cities
              Secondary
Symmetry      Cities
Relation
              Symmetry
A-Symmetry    Relation
Relation
              A-Symmetry
              Relation




                                         “polycentricity can occur at multiple levels or
                                        spatial scales, and what is monocentric at one lev-
                                        el can be polycentric at another-and vice versa”
                                        (Hall, 2003)
Polycentricity by Different Topics
- Company Network
The strongest links and thus the
highest potential for exchange typi-
cally occurred between Amsterdam,
Rotterdam, The Hague and Utrecht
and not so much between these cit-
ies and their surroundingsubcentres.
This finding signals the existence
of relationships at the pan-Rands-
tad level, but simultaneously points
at intra-regional fragmentation
and‘disconnectedness’.


Lambregts, B. (2009). Connected Cities in a
Polycentric Mega City-region: Exploring Intra-
and Extra-Regional Liankages Through Office
Networks in the Randstad




                                                 Rck, J. R. v., Oort, F. v., Raspe, O., Daalhuizen, F., & Brussel, J.
                                                 v. (2006). Veel Steden Maken Nog Geen Randstad. Rotterdam:
                                                 NAI Uitgevers
Polycentricity by Different Topics
       - Commuting Pattern


       1. Commuting patterns between core cities are more
       ore less “Symmetry”.
       2. Commuting patterns between core cities and sec-
       ondary cities are very “A-Symmetry”.
       3. City-region of Amsterdam and Rotterdam are much
       more “A-Symmetry” than city-region of The Hague
       and Utrecht.




                                                                                                      Rck, J. R. v., Oort, F. v., Raspe, O., Daalhuizen, F., & Brussel, J.
                                                                                                      v. (2006). Veel Steden Maken Nog Geen Randstad. Rotterdam:
                                                                                                      NAI Uitgevers

etry of commuting patterns between municipalities in the Randstad 1990/1994 and 2000/2003. (source:
Polycentricity by Different Topics
- Shopping Network

1. Interaction mostly takes place between secondary
cities and their own core cities.
2.Interaction between core cites is very low.
3. From this point, Randstad is just a cluster of four
conurbations.




                                                         Rck, J. R. v., Oort, F. v., Raspe, O., Daalhuizen, F., & Brussel, J.
                                                         v. (2006). Veel Steden Maken Nog Geen Randstad. Rotterdam:
                                                         NAI Uitgevers
Potentials of Secondary Cities in Monocentric Urban System




   Low Density       Proxmity to Nature          Family City   Locality
                     (spatially/ temporally)
Potentials of Secondary Cities in Polycentric Urban System




   Economical           Mixed Functions     Regional Identity   Local+Global
   Specialization
Terlouw, K. (2009). Rescaling Regional Identities: communicating thick and
                    thin regional identities. Studies in Ethnicity and Nationalism, 9(3), 452-464.




Dune-Bollenstreek

Impact of Monocentric Urban System on the Urban Form




Focus on Neighbourhood Quality           Intergration with Green




Local Identity                           Infrastructure Focus on Regional Scale
                                                     
Impact of Polycentric Urban System on the Urban Form




Diversity of Urban Fabric                 Stimulating and Restructure
                                          Urban Development



                      M




                            P
Infrastructure Node                       Open to Network
Inter-city Travel Pattern as a Tool to Measure Relationships
Daily Urban System
Travel purpose: working, shopping and leisure                   -Question of “POINT”

Travel behavior: Model Choice- cycling, car and public transport
                 Distance                                        - Question of “LINE”

Migration: Complements Migration
           Substitute Migration



                                    ?
     secondary city                                                  secondary city
                                                                                            ?
     desitination                                                    desitination


     travel behaviour                   ?                            travel behaviour
                                                                                        ?

              Question of “POINT”                                Question of “LINE”
Main Research Question:

How can the development of secondary cities contribute to the emergence of a polycentric spatial structure?


Sub-questions:
1.Related to inter city travel pattern by different travel purposes (work, shop and leisure), which roles do secondary
cities play in the PUR of the Randstad in economical, social and spatial aspects?

2.Related to inter city travel pattern by different travel behavior(model choice and distance), which roles do second-
ary cities play in the PUR of the Randstad in economical, social and spatial aspects?

3.What are the development potential of secondary cities in the PUR of the Randstad?

3.How does inter city travel pattern influence urban form of secondary cities?

4.How could seondary cities make use of potentials by intervention into urban form?

6.What are the identities of the secondary cities attracting inter city travel? In which condition could secondary cit-
ies make use of these identities to promote the regional identity?

Key words:
Polycentric Urban Region, Randstad region, secondary cities, network, intercity travel pattern,urban form, identity,
Project Approch:
  developing a Too Box
Selection of Secondary Cities:
                                                                                            a1


                                                                                A    1
                                                                                                 a2
                                                                                     2
                                           Zaanstad




                         Haarlem
                                                                                B
                                                A                                           b1
                                                                               b2
                                    S
                                                      Hilversum



                Leiden                                            Amersfoort   1+2   secondary cities connecting two cores

                                   Alpen a/d
                                   Rijn



        D        Zoetermeer
                                                      U
                                   Gouda
        Delft




                R
Selection of Secondary Cities:
                                                                                                           a1
                                                                                                            3
                                                                                               A                a2
                                               Purmerend                        Lelystad
                      Velsen
                                    Zaanstad
                                                                                                           4
                                                                                               B
                      Haarlem
                                           A
                                                              Almere
                                                                                                           b1
                                                                                           b2
                                S
                                                                  Huizen



                                                           Hilversum            Nijkerk


            Leiden                                                         Amersfoort      3       between two secondary cities
                                                                                                   both of which belong to one core city
                               Alpen a/d
                               Rijn                                                        4       between two secondary cities
                                                                                                   both of which belong to di erent core cities
                                                                   Zeist

       D        Zoetermeer
                                                       U
                               Gouda
        Delft


                R
Case Study-Leiden
Tulip Industry
Case Study-Haarlem
Living City and Tourism
Haarlem
Connection to Schiphol




                                                        Hoofddrop
                 Proposed Light Metro


Haarlem
                                        Proposed Tram
   Schalkwijk




                      Schiphol
Development Program Haarlem
Methodology Scheme




 Teorical Framework:         Analytical Tool:               Technical Tool:   Regional Scale
 Polycentrism                Intercity Travel Pattern

 -Conceptual Dimension       -Daily Urban System:           -GIS
                         +    “Line” and “Point”
                                                        +   -Space Syntax
                                                                              City-Region
                                                                              Scale
 -Analytical Dimension       -Migration
                              “Line” and “Point”

 -Normative Dimension                                                         City Scale
velopment, or “transit oriented development” (Cervero 2004;
               Dittmar and Ohland 2004; Dunphy et al. 2004).                                City Scale
                                                                                 Node
                                                                                                Unbalanced                  Stress

Analytical Tool in Scales areas
               2 Exploring the relation between transport and                                   node
             land use in station

              It is generally recognized that land use patterns and trans-                                   Balance
              portation patterns are closely related to each other. It is eas-
              ily understood that the spatial separation of human activities
              creates a need for personal travel and goods transport, and
              thus in�uences the mobility behaviour of actors such as house-
              holds and �rms. Less widely appreciated is the converse im-                                                            Unbalanced
              pact of transport on land use (Banister 1995; Giuliano 2004;                                                           place
                                                                                                    Dependence
              Wegener and Fuerst 1999). It is obvious that the availability of
              infrastructure makes certain locations accessible, but exactly
              how developments in the transport system in�uence the lo-
              cational behaviour of landlords, investors, �rms, and house-                                                            Place
              holds is less clearly understood. �e idea of the “land use               Figure 2: �e �ode-�lace Model (a�er Bertolini 1999).
              transport feedback cycle” (Giuliano 2004; Meyer and Miller
              2001; Wegener and Fuerst 1999) is o�en used to illustrate             �e node-place model distinguishes �ve ideal-typical situ-
              the complex relationship between land use and transport. In        ations for a station area (Figure 2). Each situation re�ects a
              this cycle, land use and transport patterns both in�uence each     particular relative position of a station area on the node and
              other. Land use patterns partly determine the location of hu-      place scale, or, in other words, its position in the node or place
              man activities such as living, working, shopping, education,       hierarchy of an urban region. �e “balanced” areas are found
              and leisure. �e distribution of human activities requires use      along the middle line; their relative positions on both the node
              of the transport system to overcome the distance between the       and place scales are roughly equal. It is expected that, due to
    Region   Scale where these activities take place. �ese activities cre-
              locations                                                                      City-Region Scale
                                                                                 transport and land used interactions, these relative positions
              ate new travel demand and, consequently, a need for trans-         will be comparable in most cases. At the top of the line are the
              portation services, whether in the form of new infrastructure      “stressed” areas: locations where both the node and the place
              or more e�cient operation of existing facilities. �e resulting     have been used to the fullest. “Stressed”station areas have a
              increase in accessibility co-determines the location decisions     relatively strong position on both the node and place scales.
              of landlords, investors, households and �rms and so results in     Further development in these areas can become problematic
              changes of the land use, starting the cycle again. �is process     as multiple claims on the limited amount of space can easily
              continues until a (provisional) equilibrium is reached or until    cause con�icts. At the bottom of the line are the “dependent”
              some external factor intervenes (Meyer and Miller 2001).           areas where the struggle for space is minimal. Both the node
                 �e node-place model of Bertolini (1999) follows the rea-        and the place values are relatively so weak that factors other
              soning of the transport land use feedback cycle and aims at        than internal node-place dynamics (e.g. subsidization) must
              further exploring the underlying relationships, with a focus on    intervene in order for the area to sustain itself. Furthermore,
              station areas. �e basic idea is that improving the transport       two unbalanced situations exist. Above the middle line are
Final Approach : Develop a design tool box for secondary cities instead of only one spe-
cific design project


As follows, there are several sub-approaches of this thesis.

1.Theoritical Framework: Comprehesion of concept of Polycentrism in the context of Randstad Region

2. Empirical Framework: Case Study

3.Analytical Tool: Intercity travel pattern as a tool to measure relationship of secondary cities in the Randstad
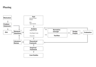
Project Planning:
Phazing


                                Tool
Motivation                -Intercity Travel
                           Pattern

                          -GIS+
                           Space Syntax
Problem
Statement
                              Analysis
                          -Regional Scale      Normative
             Research                          Concept     Design
 Aim                                                                 Evaluation
             Questions    -City-Region Scale               Projcet
                          -City Scale           Tool Box


             Literature   Theoretical
             Review       Framwork


                           Empirical
                           Framwork


                          Case Studies
Time Schedule

                                              Tool
Motivation                              -Intercity Travel
                                         Pattern

                                        -GIS+
                                         Space Syntax
Problem
Statement
                                            Analysis
                                        -Regional Scale                          Normative
               Research                                                          Concept                  Design
 Aim                                                                                                                         Evaluation
               Questions                -City-Region Scale                                                Projcet
                                        -City Scale                               Tool Box


               Literature               Theoretical
               Review                   Framwork


                                         Empirical
                                         Framwork
                            P1                                            P2                        P3                       P4              P5
              Review Abstract                                     Review Paper                                     Graduation        Final Report
              Thesis Plan Draft         Case Studies              Thesis Plan                                      Thesis Report


Topic         Literature Methodology                   Analysis                    Tool Box               Design                   Evaluation
                                                                                                                                                    P1
Formulation   Review

    SEP           OCT             NOV                 DEC           JAN          FEB          MAR        APR           MAY               JUN
Thank You
Questions?

P1 final-Liang

  • 1.
    The Mobile liferepositioning Secondary Cities -future vision of secondary cities by a tool of travel pattern in PUR of the Randstad Liang Wei
  • 2.
  • 3.
    Bohai Economic Rim Motivation Yangtze River Delta Starting From Yangtze River Delta Pearl River Delta
  • 4.
    Network in YangtzeRiver Delta -Shanghai as a Dominate Megnet City -Two Large CitiesNanjing and Hang Zhou directing to Shanghai -Three of medium-sized cities connecting Shanghai much more than two core cities Nanjing Nanjing Wuxi Wuxi Suzhou `shanghai Suzhou Shanghai Shanghai Hangzhou Hangzhou Ningbo
  • 5.
    Vision of YangtzeRiver Delta 2020 -Improve Reginal Competiveness in Global Level -Promoting Two Centers (Nanjing and Hangzhou) by promoting Economical Complementray for the Region -Six Medium-Sized Cities to be more innovative and Strengthen Local Industry
  • 6.
    Migration to Mega-Cityas well as Medium-Sized Cities
  • 7.
    Problems of SecondaryCities in Yangtz Pearl Delta Urban congestion Urbanisation and Expansion Increased Housing Price Lack of Identity
  • 8.
    Identity of SecondaryCities in Yangtz Pear Delta Suzhou Changzhou Ningbo Wuxi
  • 9.
    Randstad as aPolycentric Urban Region Randstad Region represents a very particular Division of Labour between the Randstad, the F Polycentric Urban Region in the world (Kloosterman and Musterd, 2001).
  • 10.
    Learning from theRandstad: What is a Polycentric Urban Region in case of the Randstad? What kind of Roles do Secondary Cities play in the PUR of the Randstad?
  • 11.
    Introdution the Randstad asa Polycentric Urban Region
  • 12.
    Randstad as aPolycentric Urban Region Amsterdam,Den haag, Zaanstad Rotterdam, Utrecht as main cores, Velsen Schipol Area- Airport City (Maurits Schaafsma, 2009) will be another core. Amsterdam Haarlem Almere Hilversum Schipol Amersfoort Leiden Alphen a/d Rijn Zeist Utrecht Zoetemeer Den Haag Gouda Delft Rotterdam Dordrecht
  • 13.
    Flow Between Sub-regionsin Randstad 2028  These five cores play complementary role in this PRU.  Therefore, communication between five cores has trend to be stronger.                     
  • 14.
    Advantages of PolycentricUrban System a1 1. Decentraliztion of Economy (low land price, less congestion) Economy Specialisation (e.g Knowledge Economy) A a2 2. Urban Congestion including traffic jam, traffic accident, noise, pollution, etc. 3 Diversity of Social Structure and Social Cohesion B The European Commission is among the (political) actors who views polycentric b1 development as a boon to achieving social and spatial cohesion (and competitive- b2 b ness) at various spatial scales (The Polycentric Metropolis Unpacked, 2009). Monocentric Urban System/ Corridor City 4. Strengthen Identity of the Region a1 a1 Kees Terlouw proposed regional identity is shifting from thick to Thin Regional Identity are more network based and more economy and future oriented. A a2 A a2 B B b1 b1 b2 b2 Polycentric Urban System
  • 15.
    Urban Congestion decrease urbancongestion by improving polycentricity a1 a1 3 There are four ways: Type 1 is two-direction flow between a core city and its 1 secondary city (e.g. a2-A). Type 2 is flow between a secondary city and other core city (e.g. a2-B). A a2 Type 3 is flow between two secondary cities both of which A a2 2 belong to one core city (e.g. a1-a2). Type 4 is flow between two secondary cities both of which belong to different core cities (e.g. a2-b1) 4 B B b1 b1 b2 b2
  • 16.
    Main Research Question: Howcan the development of secondary cities contribute to the emergence of a polycentric spatial structure?
  • 17.
    Analysis Polycentric Structure ofthe Randstad in Depth
  • 18.
    Important Notions ofPolycentrism 1. using the concept of Polycentrism to expain an exisiting or emerging polycentric urban system - analytical dimension, or as a planning strategy refers to active encouragement of poly- centric development as a policy objective-normative dimen- sion (Davoudi, 2003) 2. Polycentrism in scalar dimension: “polycentricity can occur at multiple levels or spatial scales, and what is monocentric at one level can be polycentric at another-and vice versa” (Hall, 2003) 3. Level of Polycentrism: a) the lower lever: no relations between settlements, just distri bution of the population b) the media lever: minimum interaction, which centres are part of system and which are independent of it c) the synergetic lever: each centre has a city or regional scale function, and its function provides supplies for whole urban system (Champion, 2001)
  • 19.
    Polycentricity on DifferentScales Core Cities Core Cities Secondary Cities Secondary Symmetry Cities Relation Symmetry A-Symmetry Relation Relation A-Symmetry Relation “polycentricity can occur at multiple levels or spatial scales, and what is monocentric at one lev- el can be polycentric at another-and vice versa” (Hall, 2003)
  • 20.
    Polycentricity by DifferentTopics - Company Network The strongest links and thus the highest potential for exchange typi- cally occurred between Amsterdam, Rotterdam, The Hague and Utrecht and not so much between these cit- ies and their surroundingsubcentres. This finding signals the existence of relationships at the pan-Rands- tad level, but simultaneously points at intra-regional fragmentation and‘disconnectedness’. Lambregts, B. (2009). Connected Cities in a Polycentric Mega City-region: Exploring Intra- and Extra-Regional Liankages Through Office Networks in the Randstad Rck, J. R. v., Oort, F. v., Raspe, O., Daalhuizen, F., & Brussel, J. v. (2006). Veel Steden Maken Nog Geen Randstad. Rotterdam: NAI Uitgevers
  • 21.
    Polycentricity by DifferentTopics - Commuting Pattern 1. Commuting patterns between core cities are more ore less “Symmetry”. 2. Commuting patterns between core cities and sec- ondary cities are very “A-Symmetry”. 3. City-region of Amsterdam and Rotterdam are much more “A-Symmetry” than city-region of The Hague and Utrecht. Rck, J. R. v., Oort, F. v., Raspe, O., Daalhuizen, F., & Brussel, J. v. (2006). Veel Steden Maken Nog Geen Randstad. Rotterdam: NAI Uitgevers etry of commuting patterns between municipalities in the Randstad 1990/1994 and 2000/2003. (source:
  • 22.
    Polycentricity by DifferentTopics - Shopping Network 1. Interaction mostly takes place between secondary cities and their own core cities. 2.Interaction between core cites is very low. 3. From this point, Randstad is just a cluster of four conurbations. Rck, J. R. v., Oort, F. v., Raspe, O., Daalhuizen, F., & Brussel, J. v. (2006). Veel Steden Maken Nog Geen Randstad. Rotterdam: NAI Uitgevers
  • 23.
    Potentials of SecondaryCities in Monocentric Urban System Low Density Proxmity to Nature Family City Locality (spatially/ temporally)
  • 24.
    Potentials of SecondaryCities in Polycentric Urban System Economical Mixed Functions Regional Identity Local+Global Specialization
  • 25.
    Terlouw, K. (2009).Rescaling Regional Identities: communicating thick and thin regional identities. Studies in Ethnicity and Nationalism, 9(3), 452-464. Dune-Bollenstreek
  • 26.
     Impact of MonocentricUrban System on the Urban Form Focus on Neighbourhood Quality Intergration with Green Local Identity Infrastructure Focus on Regional Scale 
  • 27.
    Impact of PolycentricUrban System on the Urban Form Diversity of Urban Fabric Stimulating and Restructure Urban Development M P Infrastructure Node Open to Network
  • 28.
    Inter-city Travel Patternas a Tool to Measure Relationships Daily Urban System Travel purpose: working, shopping and leisure -Question of “POINT” Travel behavior: Model Choice- cycling, car and public transport Distance - Question of “LINE” Migration: Complements Migration Substitute Migration ? secondary city secondary city ? desitination desitination travel behaviour ? travel behaviour ? Question of “POINT” Question of “LINE”
  • 29.
    Main Research Question: Howcan the development of secondary cities contribute to the emergence of a polycentric spatial structure? Sub-questions: 1.Related to inter city travel pattern by different travel purposes (work, shop and leisure), which roles do secondary cities play in the PUR of the Randstad in economical, social and spatial aspects? 2.Related to inter city travel pattern by different travel behavior(model choice and distance), which roles do second- ary cities play in the PUR of the Randstad in economical, social and spatial aspects? 3.What are the development potential of secondary cities in the PUR of the Randstad? 3.How does inter city travel pattern influence urban form of secondary cities? 4.How could seondary cities make use of potentials by intervention into urban form? 6.What are the identities of the secondary cities attracting inter city travel? In which condition could secondary cit- ies make use of these identities to promote the regional identity? Key words: Polycentric Urban Region, Randstad region, secondary cities, network, intercity travel pattern,urban form, identity,
  • 30.
    Project Approch: developing a Too Box
  • 31.
    Selection of SecondaryCities: a1 A 1 a2 2 Zaanstad Haarlem B A b1 b2 S Hilversum Leiden Amersfoort 1+2 secondary cities connecting two cores Alpen a/d Rijn D Zoetermeer U Gouda Delft R
  • 32.
    Selection of SecondaryCities: a1 3 A a2 Purmerend Lelystad Velsen Zaanstad 4 B Haarlem A Almere b1 b2 S Huizen Hilversum Nijkerk Leiden Amersfoort 3 between two secondary cities both of which belong to one core city Alpen a/d Rijn 4 between two secondary cities both of which belong to di erent core cities Zeist D Zoetermeer U Gouda Delft R
  • 33.
  • 34.
  • 36.
  • 37.
  • 38.
    Haarlem Connection to Schiphol Hoofddrop Proposed Light Metro Haarlem Proposed Tram Schalkwijk Schiphol
  • 39.
  • 40.
    Methodology Scheme TeoricalFramework: Analytical Tool: Technical Tool: Regional Scale Polycentrism Intercity Travel Pattern -Conceptual Dimension -Daily Urban System: -GIS + “Line” and “Point” + -Space Syntax City-Region Scale -Analytical Dimension -Migration “Line” and “Point” -Normative Dimension City Scale
  • 41.
    velopment, or “transitoriented development” (Cervero 2004; Dittmar and Ohland 2004; Dunphy et al. 2004). City Scale Node Unbalanced Stress Analytical Tool in Scales areas 2 Exploring the relation between transport and node land use in station It is generally recognized that land use patterns and trans- Balance portation patterns are closely related to each other. It is eas- ily understood that the spatial separation of human activities creates a need for personal travel and goods transport, and thus in�uences the mobility behaviour of actors such as house- holds and �rms. Less widely appreciated is the converse im- Unbalanced pact of transport on land use (Banister 1995; Giuliano 2004; place Dependence Wegener and Fuerst 1999). It is obvious that the availability of infrastructure makes certain locations accessible, but exactly how developments in the transport system in�uence the lo- cational behaviour of landlords, investors, �rms, and house- Place holds is less clearly understood. �e idea of the “land use Figure 2: �e �ode-�lace Model (a�er Bertolini 1999). transport feedback cycle” (Giuliano 2004; Meyer and Miller 2001; Wegener and Fuerst 1999) is o�en used to illustrate �e node-place model distinguishes �ve ideal-typical situ- the complex relationship between land use and transport. In ations for a station area (Figure 2). Each situation re�ects a this cycle, land use and transport patterns both in�uence each particular relative position of a station area on the node and other. Land use patterns partly determine the location of hu- place scale, or, in other words, its position in the node or place man activities such as living, working, shopping, education, hierarchy of an urban region. �e “balanced” areas are found and leisure. �e distribution of human activities requires use along the middle line; their relative positions on both the node of the transport system to overcome the distance between the and place scales are roughly equal. It is expected that, due to Region Scale where these activities take place. �ese activities cre- locations City-Region Scale transport and land used interactions, these relative positions ate new travel demand and, consequently, a need for trans- will be comparable in most cases. At the top of the line are the portation services, whether in the form of new infrastructure “stressed” areas: locations where both the node and the place or more e�cient operation of existing facilities. �e resulting have been used to the fullest. “Stressed”station areas have a increase in accessibility co-determines the location decisions relatively strong position on both the node and place scales. of landlords, investors, households and �rms and so results in Further development in these areas can become problematic changes of the land use, starting the cycle again. �is process as multiple claims on the limited amount of space can easily continues until a (provisional) equilibrium is reached or until cause con�icts. At the bottom of the line are the “dependent” some external factor intervenes (Meyer and Miller 2001). areas where the struggle for space is minimal. Both the node �e node-place model of Bertolini (1999) follows the rea- and the place values are relatively so weak that factors other soning of the transport land use feedback cycle and aims at than internal node-place dynamics (e.g. subsidization) must further exploring the underlying relationships, with a focus on intervene in order for the area to sustain itself. Furthermore, station areas. �e basic idea is that improving the transport two unbalanced situations exist. Above the middle line are
  • 42.
    Final Approach :Develop a design tool box for secondary cities instead of only one spe- cific design project As follows, there are several sub-approaches of this thesis. 1.Theoritical Framework: Comprehesion of concept of Polycentrism in the context of Randstad Region 2. Empirical Framework: Case Study 3.Analytical Tool: Intercity travel pattern as a tool to measure relationship of secondary cities in the Randstad
  • 43.
  • 44.
    Phazing Tool Motivation -Intercity Travel Pattern -GIS+ Space Syntax Problem Statement Analysis -Regional Scale Normative Research Concept Design Aim Evaluation Questions -City-Region Scale Projcet -City Scale Tool Box Literature Theoretical Review Framwork Empirical Framwork Case Studies
  • 45.
    Time Schedule Tool Motivation -Intercity Travel Pattern -GIS+ Space Syntax Problem Statement Analysis -Regional Scale Normative Research Concept Design Aim Evaluation Questions -City-Region Scale Projcet -City Scale Tool Box Literature Theoretical Review Framwork Empirical Framwork P1 P2 P3 P4 P5 Review Abstract Review Paper Graduation Final Report Thesis Plan Draft Case Studies Thesis Plan Thesis Report Topic Literature Methodology Analysis Tool Box Design Evaluation P1 Formulation Review SEP OCT NOV DEC JAN FEB MAR APR MAY JUN
  • 46.