Embed presentation
Download to read offline

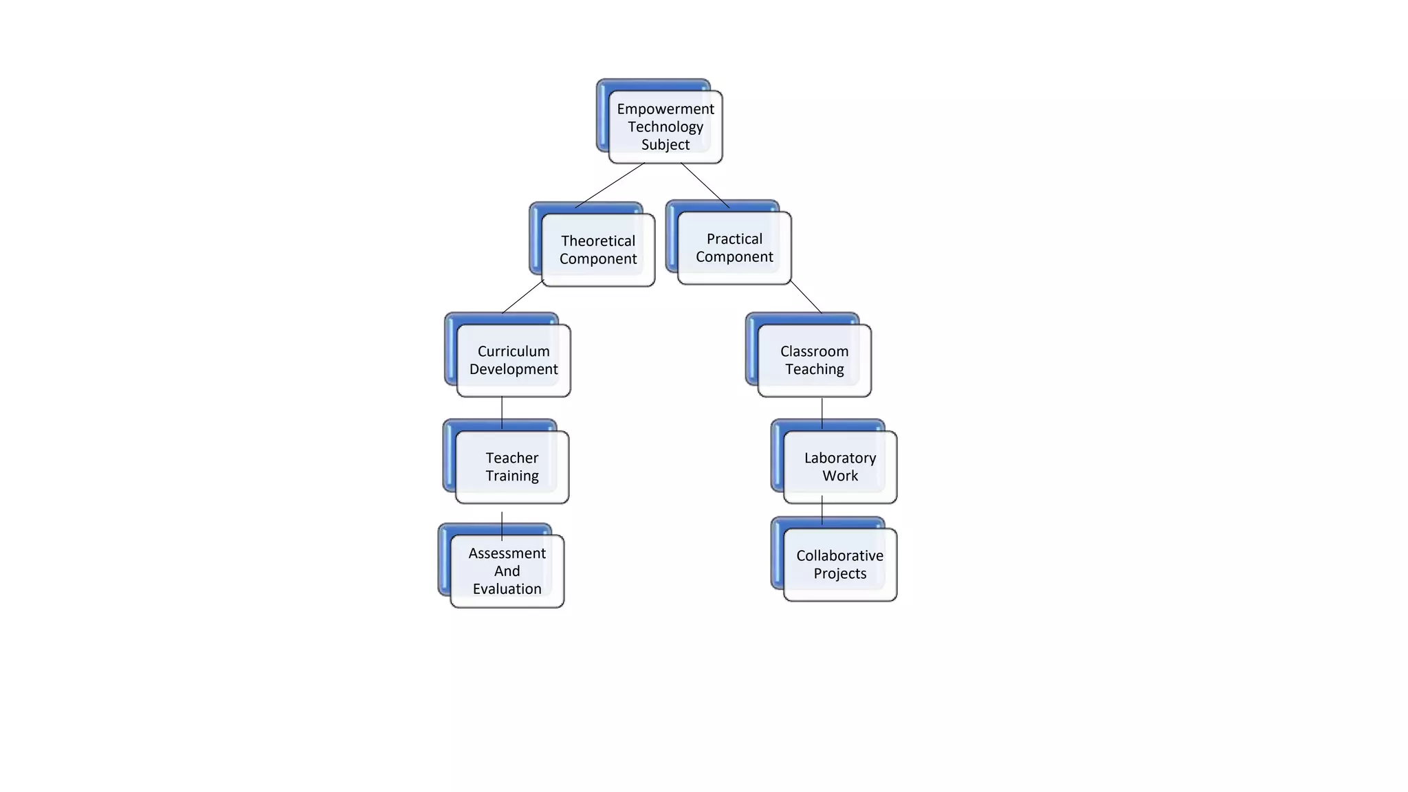
This document discusses components of a curriculum that includes theoretical and practical elements. The theoretical component involves topics like empowerment, technology, and assessment, while the practical component focuses on hands-on classroom teaching, laboratory work, and collaborative projects. The overall goal is to provide teacher training and development.
