i
Operation management AQF level 8
Dimithri Wellage
A001646577
Process analysis of Sixt rent a car, Sri Lanka
Word count: 2119
ii
Executive Summary
Below the context is all about Sixt rent a car which is a globally renowned car rental company and its
operation in Sri Lanka. The process description, issues and the improvement suggestions are mainly
based on the experience in working with the company holding a major role in the operation which
was carried out 24x7 for more than one years’ time. The description starts with the company
background with its management. Then the process description is there with a process flow diagram
in order to provide a clear understanding. Then the impact of the process to the organization is
discussed with the loopholes of the existing operation and process. Further to that the operation
management and the improvements are described with main principles of 4V, performance
objectives and the operations strategy. Based on those factors it has identified the gap prevailing
between the existing operation process and the required improved process. For that gap, it has
described about two techniques which helps to identify root causes of problems in order to improve
the process. With those developments, it has showed a suggesting operation process flow proving
the enhanced efficiency to gain the competitive advantage through long term vision of Sixt.
iii
Table of contents
Executive Summary................................................................................................................................ii
Table of contents ..................................................................................................................................iii
1 Organization description................................................................................................................1
Management board...........................................................................................................................1
2 Process description........................................................................................................................1
Process flow diagram.........................................................................................................................4
3 The impact of the process to the company and the related issues ..............................................5
4 Process management and improvements.....................................................................................6
4Vs......................................................................................................................................................6
Process type of Sixt............................................................................................................................6
Operations strategy and performance objectives.............................................................................6
5 Gap between current and required performance.........................................................................8
6 Techniques to facilitate improvement...........................................................................................9
Cause-effect diagram.........................................................................................................................9
Why-why analysis ............................................................................................................................10
7 Optimized operation process.......................................................................................................11
Conclusion............................................................................................................................................12
Reference.............................................................................................................................................13
Appendix ..............................................................................................................................................14
Organization details.........................................................................................................................14
Sixt vision .....................................................................................................................................14
Sixt products ................................................................................................................................14
Financial details............................................................................................................................15
1
1 Organization description
SIXT rent a car is an international car rental company in which Sri Lanka has two branches to carry
out the operation under franchised countries category. All around the world it has got more than
2,200 locations in over 100 countries. Hence it can be considered as the largest premium car fleet of
the world including around 172,400 vehicles, with offers ranging from a small car to SUV, from
electric vehicles to luxury sports cars as well as vans and trucks up to 11.99 t. Also, the Limousine
service is offered in over 600 cities worldwide.
Management board
Currently international operation is handled by the 4th generation of Sixt family, two sons of Erich
Sixt, Mr. Konstantin Sixt and Mr. Alexander Sixt.
Figure 1: Management board
In Sri lanka, Mr. Niranga Peiris is the Managing director who has built up Sixt as a rental brand in Sri
Lanka within few years of its operation. The vehicle fleet includes 50 vehicles under Hyundai and
BMW brands as Sixt franchise holder for Sri Lanka is Prestige automobiles (Pvt) ltd which is the
authorized dealer of BMW and Hyundai brands in Sri Lanka.
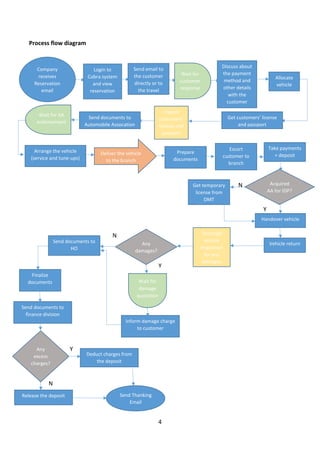
2 Process description
The process of the organization starts with the customer interconnectivity through the official
website where they can check and reserve a vehicle as per the requirement. Mainly the branches are
located with or very close to the airports where the customer can pick up the vehicle when they are
arriving to a country and can handover at the departure. In Sri Lanka, there are two branches as
Colombo Airport branch and Parliament road branch where customer can easily pick up the vehicle
when arriving to the country or else any local or foreign customer based in Colombo area at their
ease.
2
Sixt is considered as the no.1 car rental company with the most developed IT systems. When the
customer makes a booking through website, mobile app or as a walk-in customer, the related branch
gets an email while the customer receives a confirmation email including all the necessary details
about the rental. The customer is able to prepay while making the reservation or select the option as
pay-on-arrival for the payment method. The most important fact is the legal requirements for driving
in different countries get changed based on the government rules set by department of motor traffic.
In Sri Lanka, any foreign customer wants to drive needs to fulfill below prerequisites,
• International driver's license and a valid passport. The international driving license has to be
endorsed by Automobile association in Sri Lanka.
• Alternatively, if they only have the local license from the country of their domicile they have
to obtain a temporary driving permit from the DMT (Department of Motor Traffic) (Sixt rent
a car, 2016).
After receiving the reservation confirmation email, the branch Customer Relations Officer (CRO) has
to view the reservation through Cobra system and identify the rental details. Then re-educate the
customer with rules and regulations and ask them to send their international driving license copies
to obtain Automobile Association(AA) Endorsement.
Further to that customer requirements are discussed and vehicle allocation is done as per the fleet
availability. The AA endorsement is acquired by the company on behalf of the customer to be handed
over when releasing the vehicle. AA fee and admin fee is taken from the customer when handing
over the documents.
On the arrival date/ vehicle pick up date, Sixt chauffeur picks up the customer from the Airport and
escort him to the branch and hand over the vehicle after making the payments. Below are the
documents provided at the handing over.
• Operation Invoice
• Rental Agreement
• Self-Driven / Car+ Driver terms and conditions
• Check in/out document (Incl. Existing damages, starting mileage, pick up date time and venue)
• Cards slips for the rental and refundable deposit
• AA endorsement
3
The rental charges are changed based on the date they book and the rental period. The available
vehicle categories and the refundable deposits for each are as below.
Vehicle
Refundable
deposit (LKR)
Vehicle
Refundable
deposit (LKR)
Hyundai Eon 50,000 Hyundai H1 100,000
Hyundai Accent 75,000 BMW X1 150,000
Hyundai Elantra 75,000 BMW 3 series 150,000
Hyundai Sonata 75,000 BMW 5 series 150,000
Hyundai Santa Fe 100,000 BMW 7 series 150,000
When returning the vehicle after finishing the rental the vehicle is undergoing thorough inspection
to check whether there’s any damage, if not vehicle is checked-in with the customer’s signature. If
there are any new damages those will be marked and processed for obtaining damage quotation. As
a good will gesture, free airport drop is provided. Document finalization and the releasing of the
refundable deposit is done at the Sixt head office - Parliament road branch.
The above process can be summarized in to a process flow diagram as below.
4
Process flow diagram
Login to
Cobra system
and view
reservation
Discuss about
the payment
method and
other details
with the
customer
Get customers’ license
and passport
Send email to
the customer
directly or to
the travel
agency
Wait for
customer
response
Inspect
customers’
license and
passport
Send documents to
Automobile Assocation
Wait for AA
endorsement
Arrange the vehicle
(service and tune-ups)
Deliver the vehicle
to the branch
Prepare
documents
Escort
customer to
branch
Take payments
+ deposit
Vehicle return
Thorough
vehicle
inspection
for any
damages
Any
damages?
Finalize
documents
Inform damage charge
to customer
Wait for
damage
quotation
Send documents to
finance division
Y
N
Any
excess
charges?
?
Deduct charges from
the deposit
Release the deposit
Y
N
Acquired
AA for IDP?
Get temporary
license from
DMT
Handover vehicle
Y
N
Allocate
vehicle
Send documents to
HO
Company
receives
Reservation
email
Send Thanking
Email
5
3 The impact of the process to the company and the related issues
The above process has to be carried out within a time frame and responding to the customer inquiries
promptly is utmost important. As the automobile association (AA) and the department of motor
traffic (DMT) is open only in weekdays from 8.30am to 3.30pm, acquiring AA endorsement or the
temporary license has to be done within the above time period. In the practical scenario, the
customers booking through travel agencies do not perceive these details. Also, the travel agencies
do not provide customer contact details to Sixt to directly contact the customer and get the details
or to instruct about prerequisites.
Therefore, specially the foreigners those who are arriving during weekends or holidays face to a
difficulty of acquiring the license to drive in Sri Lanka. For those rentals Sixt provide ‘+driver’ option
to continue their journey with the reserved vehicle.
Before picking up the vehicle customers send emails inquiring about the process, vehicle condition
and also the road conditions for them to have a safe journey. The CROs are responsible to respond
the customers promptly when they send emails.
Sometimes, the customers tend to compare prices with other rental companies and cancel the
reservations few days before the pickup as they have to pay only upon the arrival. In that manner
company has to bare the loss of time and cost of organizing a vehicle. When this happens during peak
seasons such as November- December- January and July-August-September, the impact of loss is
huge as the company rejects other reservations when fleet is fully booked.
Another issue is that the customers refuses the damages occurring during the rental. Although the
existing damages are manually marked in Check-out document before releasing the vehicle and get
their signature, when returning the vehicle, they refuse to sign for any new damages. They state that
the manual damage marking is not correct. Sometimes the damages are invisible due to dust around
the vehicle and can only be identified when washing. Although the terms and conditions states that
the company can inform about new damages within 48 hours, the customers never agree for the
damages identified after washing the vehicle.
Due to high tax charges company has to bear a huge amount of cost for the repairs and maintenance.
This is also a major issue to carry out the current process in an efficient way.
6
4 Process management and improvements
4Vs
The above process has to be managed well in order to align with the company strategy and the
objectives. It can be influenced with the correct handling of 4Vs such as Volume, Variety, Variation
and Visibility. Since Sixt is following the differentiation strategy the impact of 4V is as below,
Volume of services produced Low
Variety of different products offered High
Variation in demand for products High
Visibility of the process to the customers High
Process type of Sixt
Sixt deals with high variety and low volumes and therefore, it is considered as a jobbing process which
shares operation resources such as vehicles, staff, maintenance and workshop…etc. for all the
reservations. All the reservations require same kind of attention and based on the customer
requirement additional changes and customized service can be included (University of Sandiego,
2016).
The Customer satisfaction is one of Sixt main goals. Therefore, it’s operating a strictly customer-
centered approach, with highly motivated staff and top performance in order to deliver solutions to
mobility demands using state-of-the-art online and mobile technologies (Sixt UK, 2016). When
considering the operation strategy of Sixt, as in theory, Sixt provides a vision for how the operation
resources; specially the highly professional staff can contribute to the business as whole.
Operations strategy and performance objectives
As in appendix 1.1, the vision of Sixt defines the exact meaning of the Sixt operation’s performance
objectives. Most importantly the performance of all the Sixt branches around the world are measured
with the CES (Customer Excitement Score) which is based on the customer ratings for two questions
including whether the customer is satisfied with the service and whether the customer will choose
Sixt again.
7
It identifies broad decisions such as opening new branches or closing down the operation to provide
the customer satisfaction with the service and also reconcile strategic decisions with performance
objectives.
Operations achieve the customer satisfaction and business competitiveness via the performance
objectives such as Quality, Speed, Dependability, Flexibility and Cost.
Quality: Doing things right, providing error free goods
Speed: Doing things fast
Dependability: Doing things on-time, keeping delivery promises
Flexibility: Ability to vary or adapt
Cost: Doing things cheap (Nigel Slack, 2015)
Below diagram shows operation strategy matrix for Sixt.
Operationsperformanceobjectives
Quality of
service
Vehicle tracking
technology
Sixt college
knowledge sharing
hub
Range of
service
Variety of vehicles
Special packages
for ladies, Sixt
family
Delivery
dependability
Two different
branches
Demand capacity
management by
yielding
Vehicle
maintenance
schedule
Innovation
Sixt card system
for frequent and
special customers
CSE and Cobra
system
Cost
Process
standardization
Located near main
airport and
Colombo
Strategic ‘design’
decisions
Strategic ‘delivery’
decisions
Strategic
‘development’
decisions
Operations strategy decisions
How Operation resources are used
Howmarketrequirements
aremet
8
5 Gap between current and required performance
Performance measurement is an important pre-requisite for the assessment of operations
performance considering the aspects including factors to include as performance measures, most
important performance measures and the detailed measures to be used (Nigel Slack, 2015). Five
generic performance measures are the best factors to include as performance measures. It is difficult
to fulfill the best levels of all five factors but the organization performance can be increased
identifying critical factors. When considering Sixt the most important factors from them are the
quality, dependability and cost in which the detailed measures are as below.
Performance objective Examples for measures
Quality Level of customer complaints, Customer Excitement Score(CES),
Vehicle condition rating
Dependability Delivery of extras added to the rental, Average lateness for email
replies, Number of missed pickups
Cost Cost per vehicle, Cost per operation hour, Variance against budget,
Cost for cancellations/no-shows
Importance-performance matrix for Sixt is as below,
1
2
3
4
5
6
7
8
9 9 8 7 6 5 4 3 2 1
Excess?
Urgent action
Appropriate
Improve
Quality
Dependability
Cost
Speed
Flexibility
Currentperformance
Importance of each performance factor
9
For a better performance, the above factors have to be improved in to next zone from their existing
zone.
6 Techniques to facilitate improvement
Considering performance measures mainly identified factors which needs an improvement for a
better performed process are as below.
• Pay-on-arrival reservations cancellation during peak seasons
• Refusing of damage acceptance and higher number of customer complains on damage
handling process
• High cost on damage repairs and vehicle maintenance
For the above problems, there has to be a resolving method and below are examples which are
helpful for operations improvement.
Cause-effect diagram
This helps to search the root causes of the problem and to mitigate the causes for further
improvement (American Society for Quality, 2017).
Issue: Refusing of damage acceptance
Cost
Method
People
Information
Refusing
Damages
High labor cost
High cost for parts Less communication
skills of staff
Customers’ lack of
knowlegde
Wrong way of
acknowledging
customers
Manual and
time
consuming
Complex process
information for
damage handling Un-clear marking
of existing
damages
10
Why-why analysis
From the why-why analysis major reason for the problem can be identified and workout to resolve
the main causes.
Likewise, it’s able to identify the root causes and take necessary steps to avoid the issues resulting.
As recommendations, for cancelling the reservations, company can get an advanced payment rather
than waiting customer to pay after the arrival. That can remove the cost of arranging vehicles for
cancelling reservations.
For the damage handling process, when handing over the vehicle, company can take photographs in
a way covering 360 degrees of the vehicle and provide copy of that to the customer. Therefore, when
returning the vehicle, they can’t refuse accepting damages and the company has to refer for the
photos at any incident.
Sixt has to update the website in a daily basis. Not only that yielding and price setting based on fleet
availability is mandatory to keep everything updated. Also for each and every customer, CRO must
send the email with all the necessary details and terms & conditions prior to arrival.
Why?Why?Why?
Reservation
Cancellation
Lack of interest Other attractive offers from
competitors
High cost
Complex process of acquring
license
Lack of customer
knowledge
Lack of knowledge in using
website
No proper published review
on company performance
No customer records in
website
Lack of service
knowledge
Not updated website
No proper and clear
guideline of the process
Complicated price rates
11
7 Optimized operation process
Newly added activities are in Red colour.
Login to Cobra
system and
view
reservation
Discuss about
the payment
method and
other details
with the
customer
Get customers’
license and
passport
Send email to
the customer
directly or to
the travel
agency
Wait for
customer
response
Inspect
customers’
license and
passport
Send documents to
Automobile Assocation
Wait for AA
endorsement
Arrange the vehicle
(service and tune-ups)
Deliver the vehicle
to the branch
Prepare
documents
Escort
customer to
branch
Take payments
+ deposit
Get 360
degree photos
around the
vehicle
Thorough
vehicle
inspection
for any
damages
Any
damages?
Finalize
documents
Inform damage charge
to customer
Wait for
damage
quotation
Send documents to
finance division
Y
N
Any
excess
charges?
? Deduct charges from
the deposit
Release the deposit
Y
N
Acquired
AA for IDP?
Get temporary
license from
DMT
Handover vehicle
Y
N
Get an
advanced
payment for
acquiring AA
and arranging
vehicle
Vehicle return
Compare with
the photos
Send return
email with
location
Allocate
vehicle
Send documents to
HO
Company
receives
Reservation
email
Send Thanking
Email
12
Conclusion
According to the above context it has described about the operation of Sixt, its impact on the
organization, operation management and the suggestions to improve the current process with its
performance objectives. The identified issues can be resolved using suggested methods. The
techniques of improving the process helps to understand the root causes and suggest new
developments. The appendix includes the description of organization in further details.
13
Reference
American Society for Quality. (2017). asq.org. Retrieved 04 15, 2017, from cause-analysis-tools:
http://asq.org/learn-about-quality/cause-analysis-tools/overview/fishbone.html
Nigel Slack, A. B.-J. (2015). Operations and process management (4th Edition ed.). London: Pearson
Education limited. Retrieved 4 12, 2017
Sixt. (2016). about us. Retrieved 04 15, 2017, from about.sixt.com:
https://about.sixt.com/websites/sixt_cc/English/0/about-us.html
Sixt. (2016). about-us. Retrieved 04 11, 2017, from www.about.sixt.com:
https://about.sixt.com/websites/sixt_cc/English/0/about-us.html
Sixt rent a car. (2016). rental-information. Retrieved 04 12, 2017, from www.sixt.co.uk:
https://www.sixt.co.uk/rental-services/rental-information/
Sixt UK. (2016). about-us. Retrieved 04 12, 2017, from www.sixt.co.uk:
https://www.sixt.co.uk/about-us/
University of Sandiego. (2016). ovomjob. Retrieved 04 15, 2017, from sandiego.edu:
http://home.sandiego.edu/~dhelmich/ovomjob.htm
14
Appendix
Obtained from Sixt official website.
Organization details
Sixt vision
“The customer is the most important person in our business. The customer is not an interruption of
our work – they are the purpose of it. We are not doing the customer a favor in our service – the
customer is giving us the opportunity to do so. The customer is not dependent upon us – we are
dependent on them. The customer is not an outsider to our business – they are a central part of it.
The customer is not a cold statistic – they are the flesh and blood human being with feelings and
emotions, opinions and perspectives. The customer is not someone to argue or match wits with,
there is no argument to be won with the customer. The customer is someone who brings us their
needs and in the end, it is our job to handle them” (Sixt, 2016).
Sixt products
• Sixt Leasing - Sixt Leasing SE is one of the leading non-bank, vendor-neutral leasing companies
in Germany with subsidiaries in Austria, Switzerland, France and the Netherlands. The listed
company is organised in the three business fields Fleet Leasing, Fleet Management and Online
Retail.
• MyDriver - The chauffeur service MyDriver offers premium limousines and professional
chauffeurs at cost-effective fixed prices. As one of the few large chauffeur services operating
across Germany, it has a large fleet of premium vehicles and permanently employed
chauffeurs. Therefore, MyDriver can guarantee even higher availability and a higher quality
standard.
• DriveNow - DriveNow is the car-sharing joint venture between BMW group and Sixt SE; it
offers high-quality vehicles of BMW and MINI brands for use according to the free floating
principle in the international metropolis. Available in Berlin, Hamburg, Munich, Cologne,
Düsseldorf, Vienna, London, Stockholm, Copenhagen, Brussels and Milan.
• Sixt Ventures - Sixt Ventures is one of the subsidiaries of mobility service provider Sixt. Sixt
invests through its venture capital arm in innovative business models. Here, a differentiation
15
is made between strategic and venture investments. The goal is to discover and to promote
new digital business models.
• Carpark & Buy - The Sixt Car Sales GmbH with its Carpark&buy locations (2x Munich,
Nuremberg, Frankfurt and 2x Berlin) markets used vehicles from Sixt rent a car and Sixt
Leasing to private customers. A large and diverse selection for affordable used cars of
different manufacturers.
• Limousine service - Rent a limousine with our chauffeur-driven limousine service. The perfect
vehicle for that special occasion. In 600 locations worldwide, 24 hours a day, 365 days a year.
A first-class, customized service (Sixt, 2016).
Financial details

Operations Management AIB 2017

  • 1.
    i Operation management AQFlevel 8 Dimithri Wellage A001646577 Process analysis of Sixt rent a car, Sri Lanka Word count: 2119
  • 2.
    ii Executive Summary Below thecontext is all about Sixt rent a car which is a globally renowned car rental company and its operation in Sri Lanka. The process description, issues and the improvement suggestions are mainly based on the experience in working with the company holding a major role in the operation which was carried out 24x7 for more than one years’ time. The description starts with the company background with its management. Then the process description is there with a process flow diagram in order to provide a clear understanding. Then the impact of the process to the organization is discussed with the loopholes of the existing operation and process. Further to that the operation management and the improvements are described with main principles of 4V, performance objectives and the operations strategy. Based on those factors it has identified the gap prevailing between the existing operation process and the required improved process. For that gap, it has described about two techniques which helps to identify root causes of problems in order to improve the process. With those developments, it has showed a suggesting operation process flow proving the enhanced efficiency to gain the competitive advantage through long term vision of Sixt.
  • 3.
    iii Table of contents ExecutiveSummary................................................................................................................................ii Table of contents ..................................................................................................................................iii 1 Organization description................................................................................................................1 Management board...........................................................................................................................1 2 Process description........................................................................................................................1 Process flow diagram.........................................................................................................................4 3 The impact of the process to the company and the related issues ..............................................5 4 Process management and improvements.....................................................................................6 4Vs......................................................................................................................................................6 Process type of Sixt............................................................................................................................6 Operations strategy and performance objectives.............................................................................6 5 Gap between current and required performance.........................................................................8 6 Techniques to facilitate improvement...........................................................................................9 Cause-effect diagram.........................................................................................................................9 Why-why analysis ............................................................................................................................10 7 Optimized operation process.......................................................................................................11 Conclusion............................................................................................................................................12 Reference.............................................................................................................................................13 Appendix ..............................................................................................................................................14 Organization details.........................................................................................................................14 Sixt vision .....................................................................................................................................14 Sixt products ................................................................................................................................14 Financial details............................................................................................................................15
  • 4.
    1 1 Organization description SIXTrent a car is an international car rental company in which Sri Lanka has two branches to carry out the operation under franchised countries category. All around the world it has got more than 2,200 locations in over 100 countries. Hence it can be considered as the largest premium car fleet of the world including around 172,400 vehicles, with offers ranging from a small car to SUV, from electric vehicles to luxury sports cars as well as vans and trucks up to 11.99 t. Also, the Limousine service is offered in over 600 cities worldwide. Management board Currently international operation is handled by the 4th generation of Sixt family, two sons of Erich Sixt, Mr. Konstantin Sixt and Mr. Alexander Sixt. Figure 1: Management board In Sri lanka, Mr. Niranga Peiris is the Managing director who has built up Sixt as a rental brand in Sri Lanka within few years of its operation. The vehicle fleet includes 50 vehicles under Hyundai and BMW brands as Sixt franchise holder for Sri Lanka is Prestige automobiles (Pvt) ltd which is the authorized dealer of BMW and Hyundai brands in Sri Lanka. 2 Process description The process of the organization starts with the customer interconnectivity through the official website where they can check and reserve a vehicle as per the requirement. Mainly the branches are located with or very close to the airports where the customer can pick up the vehicle when they are arriving to a country and can handover at the departure. In Sri Lanka, there are two branches as Colombo Airport branch and Parliament road branch where customer can easily pick up the vehicle when arriving to the country or else any local or foreign customer based in Colombo area at their ease.
  • 5.
    2 Sixt is consideredas the no.1 car rental company with the most developed IT systems. When the customer makes a booking through website, mobile app or as a walk-in customer, the related branch gets an email while the customer receives a confirmation email including all the necessary details about the rental. The customer is able to prepay while making the reservation or select the option as pay-on-arrival for the payment method. The most important fact is the legal requirements for driving in different countries get changed based on the government rules set by department of motor traffic. In Sri Lanka, any foreign customer wants to drive needs to fulfill below prerequisites, • International driver's license and a valid passport. The international driving license has to be endorsed by Automobile association in Sri Lanka. • Alternatively, if they only have the local license from the country of their domicile they have to obtain a temporary driving permit from the DMT (Department of Motor Traffic) (Sixt rent a car, 2016). After receiving the reservation confirmation email, the branch Customer Relations Officer (CRO) has to view the reservation through Cobra system and identify the rental details. Then re-educate the customer with rules and regulations and ask them to send their international driving license copies to obtain Automobile Association(AA) Endorsement. Further to that customer requirements are discussed and vehicle allocation is done as per the fleet availability. The AA endorsement is acquired by the company on behalf of the customer to be handed over when releasing the vehicle. AA fee and admin fee is taken from the customer when handing over the documents. On the arrival date/ vehicle pick up date, Sixt chauffeur picks up the customer from the Airport and escort him to the branch and hand over the vehicle after making the payments. Below are the documents provided at the handing over. • Operation Invoice • Rental Agreement • Self-Driven / Car+ Driver terms and conditions • Check in/out document (Incl. Existing damages, starting mileage, pick up date time and venue) • Cards slips for the rental and refundable deposit • AA endorsement
  • 6.
    3 The rental chargesare changed based on the date they book and the rental period. The available vehicle categories and the refundable deposits for each are as below. Vehicle Refundable deposit (LKR) Vehicle Refundable deposit (LKR) Hyundai Eon 50,000 Hyundai H1 100,000 Hyundai Accent 75,000 BMW X1 150,000 Hyundai Elantra 75,000 BMW 3 series 150,000 Hyundai Sonata 75,000 BMW 5 series 150,000 Hyundai Santa Fe 100,000 BMW 7 series 150,000 When returning the vehicle after finishing the rental the vehicle is undergoing thorough inspection to check whether there’s any damage, if not vehicle is checked-in with the customer’s signature. If there are any new damages those will be marked and processed for obtaining damage quotation. As a good will gesture, free airport drop is provided. Document finalization and the releasing of the refundable deposit is done at the Sixt head office - Parliament road branch. The above process can be summarized in to a process flow diagram as below.
  • 7.
    4 Process flow diagram Loginto Cobra system and view reservation Discuss about the payment method and other details with the customer Get customers’ license and passport Send email to the customer directly or to the travel agency Wait for customer response Inspect customers’ license and passport Send documents to Automobile Assocation Wait for AA endorsement Arrange the vehicle (service and tune-ups) Deliver the vehicle to the branch Prepare documents Escort customer to branch Take payments + deposit Vehicle return Thorough vehicle inspection for any damages Any damages? Finalize documents Inform damage charge to customer Wait for damage quotation Send documents to finance division Y N Any excess charges? ? Deduct charges from the deposit Release the deposit Y N Acquired AA for IDP? Get temporary license from DMT Handover vehicle Y N Allocate vehicle Send documents to HO Company receives Reservation email Send Thanking Email
  • 8.
    5 3 The impactof the process to the company and the related issues The above process has to be carried out within a time frame and responding to the customer inquiries promptly is utmost important. As the automobile association (AA) and the department of motor traffic (DMT) is open only in weekdays from 8.30am to 3.30pm, acquiring AA endorsement or the temporary license has to be done within the above time period. In the practical scenario, the customers booking through travel agencies do not perceive these details. Also, the travel agencies do not provide customer contact details to Sixt to directly contact the customer and get the details or to instruct about prerequisites. Therefore, specially the foreigners those who are arriving during weekends or holidays face to a difficulty of acquiring the license to drive in Sri Lanka. For those rentals Sixt provide ‘+driver’ option to continue their journey with the reserved vehicle. Before picking up the vehicle customers send emails inquiring about the process, vehicle condition and also the road conditions for them to have a safe journey. The CROs are responsible to respond the customers promptly when they send emails. Sometimes, the customers tend to compare prices with other rental companies and cancel the reservations few days before the pickup as they have to pay only upon the arrival. In that manner company has to bare the loss of time and cost of organizing a vehicle. When this happens during peak seasons such as November- December- January and July-August-September, the impact of loss is huge as the company rejects other reservations when fleet is fully booked. Another issue is that the customers refuses the damages occurring during the rental. Although the existing damages are manually marked in Check-out document before releasing the vehicle and get their signature, when returning the vehicle, they refuse to sign for any new damages. They state that the manual damage marking is not correct. Sometimes the damages are invisible due to dust around the vehicle and can only be identified when washing. Although the terms and conditions states that the company can inform about new damages within 48 hours, the customers never agree for the damages identified after washing the vehicle. Due to high tax charges company has to bear a huge amount of cost for the repairs and maintenance. This is also a major issue to carry out the current process in an efficient way.
  • 9.
    6 4 Process managementand improvements 4Vs The above process has to be managed well in order to align with the company strategy and the objectives. It can be influenced with the correct handling of 4Vs such as Volume, Variety, Variation and Visibility. Since Sixt is following the differentiation strategy the impact of 4V is as below, Volume of services produced Low Variety of different products offered High Variation in demand for products High Visibility of the process to the customers High Process type of Sixt Sixt deals with high variety and low volumes and therefore, it is considered as a jobbing process which shares operation resources such as vehicles, staff, maintenance and workshop…etc. for all the reservations. All the reservations require same kind of attention and based on the customer requirement additional changes and customized service can be included (University of Sandiego, 2016). The Customer satisfaction is one of Sixt main goals. Therefore, it’s operating a strictly customer- centered approach, with highly motivated staff and top performance in order to deliver solutions to mobility demands using state-of-the-art online and mobile technologies (Sixt UK, 2016). When considering the operation strategy of Sixt, as in theory, Sixt provides a vision for how the operation resources; specially the highly professional staff can contribute to the business as whole. Operations strategy and performance objectives As in appendix 1.1, the vision of Sixt defines the exact meaning of the Sixt operation’s performance objectives. Most importantly the performance of all the Sixt branches around the world are measured with the CES (Customer Excitement Score) which is based on the customer ratings for two questions including whether the customer is satisfied with the service and whether the customer will choose Sixt again.
  • 10.
    7 It identifies broaddecisions such as opening new branches or closing down the operation to provide the customer satisfaction with the service and also reconcile strategic decisions with performance objectives. Operations achieve the customer satisfaction and business competitiveness via the performance objectives such as Quality, Speed, Dependability, Flexibility and Cost. Quality: Doing things right, providing error free goods Speed: Doing things fast Dependability: Doing things on-time, keeping delivery promises Flexibility: Ability to vary or adapt Cost: Doing things cheap (Nigel Slack, 2015) Below diagram shows operation strategy matrix for Sixt. Operationsperformanceobjectives Quality of service Vehicle tracking technology Sixt college knowledge sharing hub Range of service Variety of vehicles Special packages for ladies, Sixt family Delivery dependability Two different branches Demand capacity management by yielding Vehicle maintenance schedule Innovation Sixt card system for frequent and special customers CSE and Cobra system Cost Process standardization Located near main airport and Colombo Strategic ‘design’ decisions Strategic ‘delivery’ decisions Strategic ‘development’ decisions Operations strategy decisions How Operation resources are used Howmarketrequirements aremet
  • 11.
    8 5 Gap betweencurrent and required performance Performance measurement is an important pre-requisite for the assessment of operations performance considering the aspects including factors to include as performance measures, most important performance measures and the detailed measures to be used (Nigel Slack, 2015). Five generic performance measures are the best factors to include as performance measures. It is difficult to fulfill the best levels of all five factors but the organization performance can be increased identifying critical factors. When considering Sixt the most important factors from them are the quality, dependability and cost in which the detailed measures are as below. Performance objective Examples for measures Quality Level of customer complaints, Customer Excitement Score(CES), Vehicle condition rating Dependability Delivery of extras added to the rental, Average lateness for email replies, Number of missed pickups Cost Cost per vehicle, Cost per operation hour, Variance against budget, Cost for cancellations/no-shows Importance-performance matrix for Sixt is as below, 1 2 3 4 5 6 7 8 9 9 8 7 6 5 4 3 2 1 Excess? Urgent action Appropriate Improve Quality Dependability Cost Speed Flexibility Currentperformance Importance of each performance factor
  • 12.
    9 For a betterperformance, the above factors have to be improved in to next zone from their existing zone. 6 Techniques to facilitate improvement Considering performance measures mainly identified factors which needs an improvement for a better performed process are as below. • Pay-on-arrival reservations cancellation during peak seasons • Refusing of damage acceptance and higher number of customer complains on damage handling process • High cost on damage repairs and vehicle maintenance For the above problems, there has to be a resolving method and below are examples which are helpful for operations improvement. Cause-effect diagram This helps to search the root causes of the problem and to mitigate the causes for further improvement (American Society for Quality, 2017). Issue: Refusing of damage acceptance Cost Method People Information Refusing Damages High labor cost High cost for parts Less communication skills of staff Customers’ lack of knowlegde Wrong way of acknowledging customers Manual and time consuming Complex process information for damage handling Un-clear marking of existing damages
  • 13.
    10 Why-why analysis From thewhy-why analysis major reason for the problem can be identified and workout to resolve the main causes. Likewise, it’s able to identify the root causes and take necessary steps to avoid the issues resulting. As recommendations, for cancelling the reservations, company can get an advanced payment rather than waiting customer to pay after the arrival. That can remove the cost of arranging vehicles for cancelling reservations. For the damage handling process, when handing over the vehicle, company can take photographs in a way covering 360 degrees of the vehicle and provide copy of that to the customer. Therefore, when returning the vehicle, they can’t refuse accepting damages and the company has to refer for the photos at any incident. Sixt has to update the website in a daily basis. Not only that yielding and price setting based on fleet availability is mandatory to keep everything updated. Also for each and every customer, CRO must send the email with all the necessary details and terms & conditions prior to arrival. Why?Why?Why? Reservation Cancellation Lack of interest Other attractive offers from competitors High cost Complex process of acquring license Lack of customer knowledge Lack of knowledge in using website No proper published review on company performance No customer records in website Lack of service knowledge Not updated website No proper and clear guideline of the process Complicated price rates
  • 14.
    11 7 Optimized operationprocess Newly added activities are in Red colour. Login to Cobra system and view reservation Discuss about the payment method and other details with the customer Get customers’ license and passport Send email to the customer directly or to the travel agency Wait for customer response Inspect customers’ license and passport Send documents to Automobile Assocation Wait for AA endorsement Arrange the vehicle (service and tune-ups) Deliver the vehicle to the branch Prepare documents Escort customer to branch Take payments + deposit Get 360 degree photos around the vehicle Thorough vehicle inspection for any damages Any damages? Finalize documents Inform damage charge to customer Wait for damage quotation Send documents to finance division Y N Any excess charges? ? Deduct charges from the deposit Release the deposit Y N Acquired AA for IDP? Get temporary license from DMT Handover vehicle Y N Get an advanced payment for acquiring AA and arranging vehicle Vehicle return Compare with the photos Send return email with location Allocate vehicle Send documents to HO Company receives Reservation email Send Thanking Email
  • 15.
    12 Conclusion According to theabove context it has described about the operation of Sixt, its impact on the organization, operation management and the suggestions to improve the current process with its performance objectives. The identified issues can be resolved using suggested methods. The techniques of improving the process helps to understand the root causes and suggest new developments. The appendix includes the description of organization in further details.
  • 16.
    13 Reference American Society forQuality. (2017). asq.org. Retrieved 04 15, 2017, from cause-analysis-tools: http://asq.org/learn-about-quality/cause-analysis-tools/overview/fishbone.html Nigel Slack, A. B.-J. (2015). Operations and process management (4th Edition ed.). London: Pearson Education limited. Retrieved 4 12, 2017 Sixt. (2016). about us. Retrieved 04 15, 2017, from about.sixt.com: https://about.sixt.com/websites/sixt_cc/English/0/about-us.html Sixt. (2016). about-us. Retrieved 04 11, 2017, from www.about.sixt.com: https://about.sixt.com/websites/sixt_cc/English/0/about-us.html Sixt rent a car. (2016). rental-information. Retrieved 04 12, 2017, from www.sixt.co.uk: https://www.sixt.co.uk/rental-services/rental-information/ Sixt UK. (2016). about-us. Retrieved 04 12, 2017, from www.sixt.co.uk: https://www.sixt.co.uk/about-us/ University of Sandiego. (2016). ovomjob. Retrieved 04 15, 2017, from sandiego.edu: http://home.sandiego.edu/~dhelmich/ovomjob.htm
  • 17.
    14 Appendix Obtained from Sixtofficial website. Organization details Sixt vision “The customer is the most important person in our business. The customer is not an interruption of our work – they are the purpose of it. We are not doing the customer a favor in our service – the customer is giving us the opportunity to do so. The customer is not dependent upon us – we are dependent on them. The customer is not an outsider to our business – they are a central part of it. The customer is not a cold statistic – they are the flesh and blood human being with feelings and emotions, opinions and perspectives. The customer is not someone to argue or match wits with, there is no argument to be won with the customer. The customer is someone who brings us their needs and in the end, it is our job to handle them” (Sixt, 2016). Sixt products • Sixt Leasing - Sixt Leasing SE is one of the leading non-bank, vendor-neutral leasing companies in Germany with subsidiaries in Austria, Switzerland, France and the Netherlands. The listed company is organised in the three business fields Fleet Leasing, Fleet Management and Online Retail. • MyDriver - The chauffeur service MyDriver offers premium limousines and professional chauffeurs at cost-effective fixed prices. As one of the few large chauffeur services operating across Germany, it has a large fleet of premium vehicles and permanently employed chauffeurs. Therefore, MyDriver can guarantee even higher availability and a higher quality standard. • DriveNow - DriveNow is the car-sharing joint venture between BMW group and Sixt SE; it offers high-quality vehicles of BMW and MINI brands for use according to the free floating principle in the international metropolis. Available in Berlin, Hamburg, Munich, Cologne, Düsseldorf, Vienna, London, Stockholm, Copenhagen, Brussels and Milan. • Sixt Ventures - Sixt Ventures is one of the subsidiaries of mobility service provider Sixt. Sixt invests through its venture capital arm in innovative business models. Here, a differentiation
  • 18.
    15 is made betweenstrategic and venture investments. The goal is to discover and to promote new digital business models. • Carpark & Buy - The Sixt Car Sales GmbH with its Carpark&buy locations (2x Munich, Nuremberg, Frankfurt and 2x Berlin) markets used vehicles from Sixt rent a car and Sixt Leasing to private customers. A large and diverse selection for affordable used cars of different manufacturers. • Limousine service - Rent a limousine with our chauffeur-driven limousine service. The perfect vehicle for that special occasion. In 600 locations worldwide, 24 hours a day, 365 days a year. A first-class, customized service (Sixt, 2016). Financial details