Embed presentation
Download as PDF, PPTX













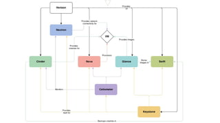
OpenStack is a cloud operating system that controls large pools of computing, storage, and networking resources throughout a datacenter. It is made up of several components like Horizon (dashboard), Keystone (identity), Nova (compute), Neutron (networking), Swift (object storage), and Cinder (block storage) that are all managed through a central dashboard. DevStack is a shell script used to deploy a complete OpenStack development environment locally and is useful for OpenStack development by beginners. The presentation demonstrated installing and using DevStack to deploy an OpenStack development environment.











