Open data & linked data

     Hacknight, Malmö – 6 augusti 2011

        Marie Gustafsson Friberger
         marie.friberger@mah.se
Hans Rosling




           http://www.flickr.com/photos/23176450@N08/2663925153/
Hans Rosling
"The database hugging in public institutions
        is hampering innovation."

Hans Rosling at OECD World Forum in Istanbul, 2007
  http://www.viddler.com/explore/JesseRobbins/videos/4/




                                                          http://www.flickr.com/photos/23176450@N08/2663925153/
Why open data?

• Transparency
• Value – for society as a whole and
  commercially
• More people can do fun things with data!
5
6
7
9
• How best to provide access to data so it
  can be most easily reused?
• How to enable the discovery of relevant
  data within the multitude of available data
  sets?
• How to enable applications to integrate
  data from large numbers of formerly
  unknown data sources?


                     10
http://www.flickr.com/photos/kateconsumption/3636784054/
Available on the web (whatever format),
but with an open licence
     Available as machine-readable structured
data (e.g. excel instead of image scan of a table)
        as (2) plus non-proprietary format (e.g.
CSV instead of excel)
          All the above plus, Use open standards from W3C
(RDF and SPARQL) to identify things, so that people can
point at your stuff
             All the above, plus: Link your data to other
people’s data to provide context
RDF?
RDF?
Resource Description
    Framework
RDF?
Resource Description
    Framework
“Description”?

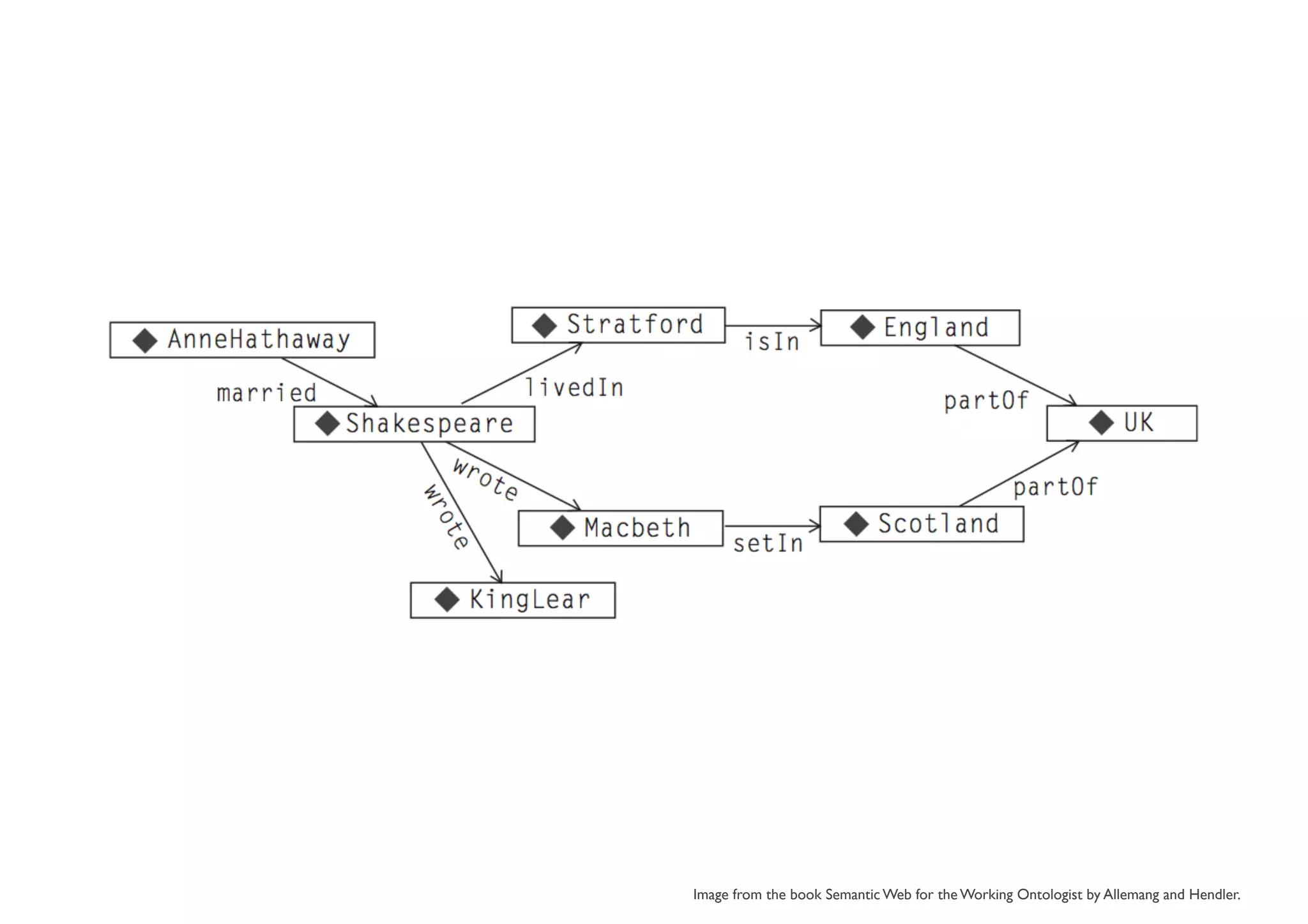
Subject - Predicate - Object
Subject - Predicate - Object




               Image from the book Semantic Web for the Working Ontologist by Allemang and Hendler.
Image from the book Semantic Web for the Working Ontologist by Allemang and Hendler.
Multiple Sources




 +

      +      Image from the book Semantic Web for the Working Ontologist by Allemang and Hendler.
One graph...




               Image from the book Semantic Web for the Working Ontologist by Allemang and Hendler.
What is what?

• If two sources use the same terminology,
  do they have the same thing in mind?
• URIs to the rescue!
• Two nodes are “the same” if they share the
  same URI.
SPARQL
• SPARQL Protocol and RDF Query
  Language (recursive acronym...)
• W3C recommendation
• A query contain a set of triple patterns
  called a basic graph pattern.
• Triple patterns are like RDF triples except
  that each of the subject, predicate and
  object may be a variable.
Linked Data principles
1. Use URIs as names for things
2. Use HTTP URIs so that people can look up
   those names.
3. When someone looks up a URI, provide
   useful information, using the standards
   (RDF*, SPARQL)
4. Include links to other URIs so that they can
   discover more things.

                                     http://www.w3.org/DesignIssues/LinkedData.html
24
Linked data




                                                                                                25
Linking Open Data cloud diagram, by Richard Cyganiak and Anja Jentzsch. http://lod-cloud.net/
• Extract structured information from
  Wikipedia and to make this information
  available on the Web.
• The DBpedia knowledge base currently
  describes more than 3.4 million things,
  out of which 1.5 million are classified in a
  consistent ontology, including 312,000
  persons, 413,000 places, 94,000 music
  albums, 49,000 films, 15,000 video games,
  140,000 organizations, 146,000 species
Possible Queries

• DBPedia allows you to find answers to
  questions where the information is spread
  across many different Wikipedia articles.
• For example...
People who were born
in Copenhagen before 1900




   28
29
30
NYTimes –
Linked Open Data



   http://data.nytimes.com/
32
Example app: Who Went Where?
http://magicalnihilism.com/2009/11/07/get-excited-and-make-things/
Want to make data
   available?
37
Want to find data?
39
40
Want to build?
42
Read more
•   Heath and Bizer (2011) Linked Data: Evolving the
    Web into a Global Data Space
    http://linkeddatabook.com/editions/1.0/

•   Allemang and Hendler (2011) Semantic Web for
    the Working Ontologist
    http://workingontologist.org/

•   http://open.blogs.nytimes.com/2010/03/30/build-
    your-own-nyt-linked-data-application/

•   http://www.w3.org/2001/sw/wiki/Tools

Open data and linked data

  • 1.
    Open data &linked data Hacknight, Malmö – 6 augusti 2011 Marie Gustafsson Friberger marie.friberger@mah.se
  • 2.
    Hans Rosling http://www.flickr.com/photos/23176450@N08/2663925153/
  • 3.
    Hans Rosling "The databasehugging in public institutions is hampering innovation." Hans Rosling at OECD World Forum in Istanbul, 2007 http://www.viddler.com/explore/JesseRobbins/videos/4/ http://www.flickr.com/photos/23176450@N08/2663925153/
  • 4.
    Why open data? •Transparency • Value – for society as a whole and commercially • More people can do fun things with data!
  • 5.
  • 6.
  • 7.
  • 9.
  • 10.
    • How bestto provide access to data so it can be most easily reused? • How to enable the discovery of relevant data within the multitude of available data sets? • How to enable applications to integrate data from large numbers of formerly unknown data sources? 10
  • 11.
  • 12.
    Available on theweb (whatever format), but with an open licence Available as machine-readable structured data (e.g. excel instead of image scan of a table) as (2) plus non-proprietary format (e.g. CSV instead of excel) All the above plus, Use open standards from W3C (RDF and SPARQL) to identify things, so that people can point at your stuff All the above, plus: Link your data to other people’s data to provide context
  • 13.
  • 14.
  • 15.
  • 16.
  • 17.
    Subject - Predicate- Object Image from the book Semantic Web for the Working Ontologist by Allemang and Hendler.
  • 18.
    Image from thebook Semantic Web for the Working Ontologist by Allemang and Hendler.
  • 19.
    Multiple Sources + + Image from the book Semantic Web for the Working Ontologist by Allemang and Hendler.
  • 20.
    One graph... Image from the book Semantic Web for the Working Ontologist by Allemang and Hendler.
  • 21.
    What is what? •If two sources use the same terminology, do they have the same thing in mind? • URIs to the rescue! • Two nodes are “the same” if they share the same URI.
  • 22.
    SPARQL • SPARQL Protocoland RDF Query Language (recursive acronym...) • W3C recommendation • A query contain a set of triple patterns called a basic graph pattern. • Triple patterns are like RDF triples except that each of the subject, predicate and object may be a variable.
  • 23.
    Linked Data principles 1.Use URIs as names for things 2. Use HTTP URIs so that people can look up those names. 3. When someone looks up a URI, provide useful information, using the standards (RDF*, SPARQL) 4. Include links to other URIs so that they can discover more things. http://www.w3.org/DesignIssues/LinkedData.html
  • 24.
  • 25.
    Linked data 25 Linking Open Data cloud diagram, by Richard Cyganiak and Anja Jentzsch. http://lod-cloud.net/
  • 26.
    • Extract structuredinformation from Wikipedia and to make this information available on the Web. • The DBpedia knowledge base currently describes more than 3.4 million things, out of which 1.5 million are classified in a consistent ontology, including 312,000 persons, 413,000 places, 94,000 music albums, 49,000 films, 15,000 video games, 140,000 organizations, 146,000 species
  • 27.
    Possible Queries • DBPediaallows you to find answers to questions where the information is spread across many different Wikipedia articles. • For example...
  • 28.
  • 29.
  • 30.
  • 31.
    NYTimes – Linked OpenData http://data.nytimes.com/
  • 32.
  • 33.
    Example app: WhoWent Where?
  • 34.
  • 35.
    Want to makedata available?
  • 37.
  • 38.
  • 39.
  • 40.
  • 41.
  • 42.
  • 43.
    Read more • Heath and Bizer (2011) Linked Data: Evolving the Web into a Global Data Space http://linkeddatabook.com/editions/1.0/ • Allemang and Hendler (2011) Semantic Web for the Working Ontologist http://workingontologist.org/ • http://open.blogs.nytimes.com/2010/03/30/build- your-own-nyt-linked-data-application/ • http://www.w3.org/2001/sw/wiki/Tools

Editor's Notes