DIGITAL COMMUNICATION SERVICES
For more information contact Francesca Brosan fran@omobono.com
Omobono Ltd +44 (0) 1223 307000 www.omobono.com
Exploring
the value of
Enterprise
Relationships.
A research project by Omobono Ltd
Autumn 2009
DIGITAL COMMUNICATION SERVICES
2© Omobono Ltd 2009
Exploring the value of Enterprise Relationships
Contents
Page
3	 Executive summary
4	 Key research conclusions
5	 Introduction
6	 Research origins
6	 Summary of undertaking
7	 Research findings
8	 Why relationships matter
9	 Relationship structures.
	 · Service firms
	 · Public sector
	 · Manufacturing
13	 A mind shift to relationship marketing
14	 From product to service, the need for change
	 · Service firms
	 · Public sector
	 · Manufacturing
16	 Measurement techniques
17	 Research implications
18	 Effective knowledge management
20	 A new marketing world order
21	 A clear role for digital technologies
	 · Service firms
	 · Public sector
	 · Manufacturing
23	Putting Enterprise Relationship Management
into practice
25	 Acknowledgements
DIGITAL COMMUNICATION SERVICES
3© Omobono Ltd 2009
Exploring the value of Enterprise Relationships
Executive
summary.
DIGITAL COMMUNICATION SERVICES
4© Omobono Ltd 2009
Exploring the value of Enterprise Relationships
Executive Summary
Enterprise Relationships are fundamental to business
success. The Judge research shows how they lead to long
term mutual advantage, in which value is largely created by
the quality of interaction between the parties. The overall
performance of a company will therefore depend on how
well it is able to manage its own Enterprise Relationships.
The research revealed that contemporary approaches to ERM and
upgrading its importance within the business leads to reductions and
cost saving elsewhere: in marketing department budgets.
Omobono argues that marketing communications have been making up
for weakness in the relationship between company and customer for the
last 40 years. As a result, the word “marketing” has become synonymous
with communication rather than keeping to its original definition of
profitably developing products or services that people want to buy. In
many cases, marketing is now a reactive responsibility on the periphery of
organisational structures.
The drive for value in business is shifting inexorably from product to
service. So, as the study also shows, the marketing emphasis needs to
shift from traditional ‘push’ (product) thinking to the idea of marketing
as customer service experience and improvement. This approach is
likely to reap more benefit in the current business environment, where
peer recommendations are amplified by social networks, and increasing
challenges come from board level on the value of marketing investment.
Marketing departments can play a pivotal role in this if they chose.
Or, they can continue to run dwindling marketing budgets until they
disappear completely.
This paper covers
the background
to the thinking in
more depth and
provides evidence
from the research
to support the case
for a new approach.
What’s now required of CMOs
is a broader role that realigns
marketing with the current
realities of customer decision
making.
McKinsey Quarterly 2009 Number 3
DIGITAL COMMUNICATION SERVICES
5© Omobono Ltd 2009
Exploring the value of Enterprise Relationships
Introduction.
DIGITAL COMMUNICATION SERVICES
6© Omobono Ltd 2009
Exploring the value of Enterprise Relationships
An Enterprise Relationship – “a dynamic
link between at least two parties operating
within a given industry and expecting mutual
benefits from each other... the quality and
nature of the relationship depends on the
quality of the interaction process.”
(Zineldin, 1995)
Introduction
In Summer 2009, Omobono partnered with the University of Cambridge’s
Judge Business School to investigate the theories surrounding Enterprise
Relationships and Enterprise Relationship Management (ERM): the ways
in which organisations in the commercial and public sectors interact with
their customers, partners and staff. The Judge Business School investigated
how Enterprise Relationships are used to achieve organisational goals, to
deliver to customers and create mutual value; and how that is measured.
The research focused on large, complex organisations whose business relies
on long term relationship building and decision-making.
The research
The research covered the following aspects:
• A summary of academic theory surrounding the management of
Enterprise Relationships
• Original research into the defining relationships in leading organisations in:
– Service sector
– Public sector
– Manufacturing
• An investigation into measurement techniques used in Enterprise
Relationship Management
• Discussion on future challenges in Enterprise Relationship Management
Interviewees were senior business leaders, including CEOs, Marketing,
Commercial and Customer Service Directors.
DIGITAL COMMUNICATION SERVICES
7© Omobono Ltd 2009
Exploring the value of Enterprise Relationships
Research
findings.
8© Omobono Ltd 2009
Exploring the value of Enterprise Relationships
Research findings
Relationships matter
Enterprise Relationships, or Business-to-Business (B2B) relationships
make the business world go round. An early outcome from the research
is that they are seen as creators of mutual value over the long term, not
simply as a means of transaction. This has significant implications for the
process of developing, managing and measuring Enterprise Relationships
and one which has generated stimulating thinking among the academic
community.
“A B2B Relationship is a dynamic link between at least two
parties operating within a given industry and expecting
mutual benefits from each other. The behaviour and
activities of one partner are always more or less dependent
on the outcome of those of others. It is a highly adapted
relationship and involves a complex pattern of interaction.
The interaction includes business and social exchange.
The quality and nature of the relationship depends on the
quality of the interaction process.1
” (Zineldin, 1995).
Enterprise Relationships are complex, encompassing not just customers
but suppliers, partners, employees and a wider stakeholder group; from
governments and shareholders to communities and academic institutes.
Not only are there multiple relationships, but the participants are now
able to easily relate to each other. A company may have a relationship
with a supplier, but all its suppliers now have relationships with each
other too. So there is now an acceptance that Enterprise Relationships
also consist of multiple interactive relationships both within and between
organisations, leading to Enterprise Networks. How strong a network
becomes is dependent on the personalities of the people involved and on
the individual experiences these people have from the interaction within
that network.
Value is created by the quality of the interaction
In this network theory2
, companies, or separate business units, are the
nodes and the relationships between them are the threads. Nodes and
threads carry the resources, knowledge and understanding in many
different forms which constitute the relationships. The depth of Enterprise
Relationships is the result of complex interactions, adaptations and
investments within and between companies over time.
As a result of this, managing Enterprise Relationships will have a direct
impact on driving value for the company.
The overall
performance of
a company will
depend on how
well they are able
to manage their
own relationships.3
Hakansson  Ford (2002)
9© Omobono Ltd 2009
Exploring the value of Enterprise Relationships
Relationship structures are similar but the emphasis
differs from industry to industry.
Morgan  Hunt’s 1994 model4
(Fig.1) pulled together the ten key relational
exchanges in business, grouped under four different partnerships. All these
partnerships can and do have an impact on the overall effectiveness of the
organisation.
Customers
Intermediate customers
Final customers
Internal
Employees
Functional Departments
Internal Business Units
External
Governments
Shareholders
Interest Groups/Publics
Media
Alliances/Partnerships
Scientific Community
Financial Institutions
Competitors
Suppliers
Goods suppliers
Service suppliers
Focal firm
Fig. 1
The Judge Business School research showed that relationship structures
tend to be similar across industries, but their emphasis changes according
to industry and to the strategic intent of the organisation.
Internal structures also vary by sector, and are not always aligned
behind the strategic goal. This means that Enterprise Relationship
Management processes often have to compensate for disconnects within
the organisation itself. Given the shift in business from product to service,
and the current tight pressure on revenues and budgets, the alignment of
internal structures to deliver is itself under increasing pressure.
Some companies are better set up to cope with these pressures than
others – from the more flexible matrix organisations seen typically in
service businesses to smaller and newer players who, unhampered by
more formal organisational structures, can be fleeter of foot and quicker
to react to market needs.
Ironically one of the problems generated by the response of larger,
traditional, more formal organisations to change is the tendency to fall
back on ‘restructuring’ to reduce their costs, mainly workforce; thereby
cutting out exactly those people who may be contributing most to their
important business relationships.
Research findings
10© Omobono Ltd 2009
Exploring the value of Enterprise Relationships
Services organisations
Service firms have a strong focus on sharing knowledge
amongst employees from different departments; equally,
heavy investment is made in key account management for
intermediary and corporate clients.
Customers
Intermediate customers
Final customers
Internal
Employees
Functional Departments
Internal Business Units
External
Suppliers
Service firm
Source: Omobono/JBS
In service firms (whether business, professional or financial) the most
relevant relationships are with internal and customer groups. Internal
relationships are important because different departments need to be
made aware of the interactions happening with clients on an ongoing
basis. Sales initiatives succeed best where there is open and intensive
internal communication across the whole matrix organisation. Customer
relationships are obviously also critical for service firms, not least because,
in many cases, key accounts have the potential to generate further
business opportunities when individual relationships are strengthened.
Many service firms aim to have a small but intensive pool of relationships,
whether with direct corporate clients or intermediaries, while increasing
the sales rate per stakeholder. In intermediary situations in particular the
importance of creating value for both ends of the relationship comes into
sharp focus; if a firm is only focused on its own benefit and one of its key
partners goes out of business, it will have a direct dramatic impact on the
firm’s own business as well.
Research findings
11© Omobono Ltd 2009
Exploring the value of Enterprise Relationships
Not for profit firm
Public sector organisations have a traditional focus on
building strong relationships with regional and national
governmental bodies. In addition, building extensive
partnerships with a wide variety of stakeholders for
delivery purposes will become increasingly important.
Customers
Internal External
Governments
Shareholders
Interest Groups/Publics
Media
Alliances/Partnerships
Scientific community
Financial Institutions
Competitors
Suppliers
Not for
profit firm
Source: Omobono/JBS
In the not-for-profit world, the span of relationships is becoming bigger,
particularly in the area of alliances with commercial firms. National and
regional governmental bodies are increasingly collaborating with the
commercial sector, as well as with each other, in order to provide a simple
and easy accessible service for each stakeholder.
In the public sector where partnerships with external organisations (both
commercial and governmental) deliver services to external customers
(the public), building the concept of mutual advantage is a key challenge.
Without commercial partners, public sector organisations cannot deliver,
but historically they have often been in competition with the very
commercial organisations they need to partner. Changing these partners’
attitudes externally to the prospect of a relationship with a public sector
organisation (and all the attendant hoops which need to be jumped
through) is a significant relationship bridge which needs to be built in
order to deliver an outstanding service to the customer.
Research findings
12© Omobono Ltd 2009
Exploring the value of Enterprise Relationships
Manufacturing firm
Manufacturing firms are more focused on supplier and
alliance relationships, leaving internal engagement as a
lower priority.
Customers
Internal External
Governments
Shareholders
Interest Groups/Publics
Media
Alliances/Partnerships
Scientific Community
Financial Institutions
Competitors
Suppliers
Goods suppliers
Service suppliers
Manufacturing
firm
Source: Omobono/JBS
Manufacturers focus on strong supplier relationships, although not all
are equal. As well as the typical breakdown between goods and service
suppliers, differentiation is also made between simple procurement
relationships and those suppliers who are strategic partners. Relationships
with government in publicly-procured or regulated sectors also have
major significance, whilst other alliance partners are increasingly coming
to the fore.
Whilst service firms manage their relationships through dedicated
account teams and relationship managers who visit clients, manufacturing
firms are still in the process of changing their relationship management
processes towards a more customer-centric approach.
This is a significant challenge which will have to be addressed by
manufacturing firms as they strive to compete in a service orientated
world.
Research findings
13© Omobono Ltd 2009
Exploring the value of Enterprise Relationships
A Mind Shift
Relationship Marketing is marketing based on relationships,
networks and interaction, recognising that marketing is
embedded in the total management of the networks of the
selling organisation, the market and society. It is directed to
long term win-win relationships with individual customers,
and value is jointly created between the parties involved. It
transcends the boundaries between specialist functions and
disciplines.5
(Gummesson, 2008)
Relationship Marketing is a theory developed in the academic world in
the late 90’s, when it was pioneered by Professor Evert Gummesson of
Stockholm Business School. It focuses on customers who are moving
towards a closer relationship with a supplier in a series of stages over
time. It is most suited to customers who have a long-term perspective, in
markets where there are high costs for switching.
One of the reasons that Relationship Marketing is particularly effective in
business markets is because it is based on interactions, unlike traditional
marketing which is based on announcements.
The key tenets of Relationship Marketing are:
1 	It recognises that a company should build long-term sustainable
relationships not only with customers, but also with suppliers,
partners, employees and other stakeholders.
2 	 It focuses on creating mutual value for everyone in the relationship.
3 	The concept of value co-creation means that all parties in the
network of relationships are active.
4 	Every single employee in the organisation plays an important role in
creating, sustaining, and strengthening relationships with any person
either inside or outside the company.
This echoes one of the most important shifts in marketing in recent
years, where with the rise of social influence marketing, the job of
communicating has been devolved from the marketing department out
to the edges of the organisation. Social Media has increased the pace of
social influence markedly, and is playing a significant role in accelerating
the transition of marketing from a “department” to a pervasive
organisational “culture”. Gummesson breaks the contributors down
into FTMs (full time marketers) and PTMs (part time marketers). So if
relationship marketing is not just a job for the marketing department, but
for the rest of the organisation, success lies in the ability of the former to
harness the power of the latter.
The key point
is that it’s the
relationship which
does the marketing,
not the marketing
department.
Research findings
14© Omobono Ltd 2009
Exploring the value of Enterprise Relationships
The need for change
As all business is now moving towards the concept of
service as the key discriminator, Enterprise Relationships
are being driven higher in importance.
This concept demands a new set of behaviours and a new marketing
approach; not pushing a product but co-creating value by sharing
knowledge, service systems and networks.
High degree of contact
Service
Product
Pure product self service
Relationship marketing Traditional marketing
Service – Product Spectrum6
Insurance Nursing Restaurant Computing Cars Television Baked Beans
Each of the sectors surveyed had specific issues which they needed to
address in terms of how their relationship focus would need to change in
response to this market shift.
The need to share knowledge across the organisation in order to deliver
an improved experience to customers, staff and other key strategic
partners, is common to all organisations. But, since knowledge resides in
pockets across the organisation, the more traditional structures are finding
themselves set up in the wrong way to respond.
What is also key is the need to work in partnership to deliver to the end
customer; the boundaries between an organisation and its environment
are becoming increasingly blurred as internal functions are outsourced,
expertise is shared across several companies and service delivery relies
on intermediaries.
Service organisations
For service organisations, knowledge is the fundamental source of
competitive advantage. The need to share information across the
organisation is paramount. But knowledge is not simply knowing about
something, it is also having the application skills to put action into practice.
A number of specific challenges therefore face service organisations:
• Proprietary knowledge building
• Knowledge sharing
• Knowledge/service standardisation
• Service flexibility - in response to customer needs, not
organisational structures
Knowledge can
be defined as
the result of the
application of
specialised skills
and knowledge
about certain
deeds, processes
and performances.7
(Vargo and Lusch 2004)
Research findings
15© Omobono Ltd 2009
Exploring the value of Enterprise Relationships
Public sector
Not-for-profit organisations typically have a functional structure where
each department is specialised in a particular service that can be provided
for companies or individuals. The key problem with this structure is
that different departments hardly interact with each other. Customers
on the other hand, want a one-stop shop from which they can receive
all the services they require. As a result, public sector organisations are
having to reorganise, seeking to structure the organisation according
to the processes which will deliver to customer needs, not according to
government funding or legacy structures.
In addition, not-for-profit organisations, like governmental bodies, act
on a local and regional level whilst businesses increasingly act on an
international level or even without any physical location at all (e.g. through
a virtual presence on the internet). As this geographical structure proves to
be less and less efficient, organisations that provide not-for-profit services
are beginning to explore online service opportunities which match their
customer requirements, through websites, platforms, blogs, social networks
and other social media, as well as delivery through mobile devices.
Manufacturing
As goods themselves have become commoditised, manufacturers are
constantly in search of new value propositions in a highly competitive
global market. Already many manufacturers have an offering that
combines both goods and services. In order to be distinctive in the
marketplace of the future however, manufacturers are moving towards a
more service-oriented offering.
Where manufacturers have traditionally focused on transforming
materials as the key value proposition, in the services arena the key value
proposition is all about transforming information and customer behaviour.
Moving towards a more service-oriented operation, manufacturing
firms need to understand how to change their operating model and
organisational design into a shape where information is shared in order to
maximise customer service.
In the future, manufacturers will need not just to search for the best
benefit for their own firms, but should look to maximise the liberation of
value out of the complete business network of partners that are involved
in a particular service contract.
The pace of change
is such that product
differentiation is
hard to achieve
and even harder
to sustain. Not
surprising then
that buyers are
increasingly making
choices based
on their feelings
about the company
they are doing
business with. The
so called ‘soft’
aspects of business
will become just
as critical as the
hard facts on the
balance sheet.
Omobono Manifesto –
January 2001
Research findings
16© Omobono Ltd 2009
Exploring the value of Enterprise Relationships
Measurement techniques are incomplete
Customer value in B2C enterprises is often measured through the term
Customer Lifetime Value (CLV), meaning ‘the net worth of a customer’s
purchase of a particular product or service over his/her lifetime’ (Godson,
2009)6
. In the B2B world numerous factors play a role in measuring
overall value, based on the depth and quality of the relationship. Mutual
intellectual capital, mutual benefit and peer group referral all matter in
addition to the monetary value of the exchange.
The organisation therefore needs to monitor both ‘hard’ measures
(retention rates, customer revenue contribution or length of relationship)
and ‘soft’ (commitment, trust, loyalty).
Work by Biggemann and Buttle (2005)8
corrals Enterprise Relationship
value usefully into four different forms:
• Personal value, indicated in customer retention and referral;
• Financial value, expressed through increases in efficiency, share of
business/wallet, share of market, and received price;
• Knowledge value, expressed through market intelligence, idea generation
and innovation;
• Strategic value, experienced through gains in long term planning and
access to extended networks
Gummesson (2008) strongly advocates Return on Relationship (ROR)
being included as an integral part of the organisation’s PL5
. But although
companies look at the individual aspects of each of these criteria
through processes such as the Balanced Scorecard (Kaplan and Norton
1996)9
there is yet to be a comprehensive measurement technique which
effectively measures ROR – ‘the long term financial outcome caused
by the establishment and maintenance of an organisation’s network of
relationships’.
Further work needs to be done on how relationship strength in each area
relates to successful delivery in terms of bottom line profits or other
strategic objectives. For instance, in transactional situations, relationship
strength can be relatively weak and still deliver the goods whilst in more
complex, high value situations, the relationship may be very strong at
senior level, but may not have an impact on day-to-day decision making.
One of the measures which has gained support in recent years which many
believe addresses this is the Harvard Net Promoter Index10
– which is based
on the idea that the ultimate measure of relationship value is whether the
relationship partner will recommend the organisation. Companies which
have a higher number of promoters than detractors have been proven in the
Harvard study to outperform companies whose net promoter score is lower.
In view of the ongoing need to connect profitability to specific relationship
actions, the NPI assessment is a useful tool.
Research findings
If growth is what
you’re after, you
won’t learn much
from complex
measurements
of customer
satisfaction or
retention. You
simply need to
know what your
customers tell their
friends about you.
Frederick F. Reichheld
(2003)10
DIGITAL COMMUNICATION SERVICES
17© Omobono Ltd 2009
Exploring the value of Enterprise Relationships
Implications.
18© Omobono Ltd 2009
Exploring the value of Enterprise Relationships
Managing relationships effectively depends on the
ability to share information internally and open up the
channels of communication.
With the emergence of CRM tools and technologies, company/customer
relationships have improved dramatically, with immediate effect on the
bottom line. Supply Chain Management solutions have also contributed to
the optimisation of relationships between a firm and it suppliers. However,
these are only two of the relationships with which an organisation deals on
a daily basis. In practice, organisations work with many more stakeholder
groups, where each particular relationship with a stakeholder may have an
immediate impact on the firm’s operations.
Relationship management approaches are therefore often compensating
for the inadequacies in corporate structure. In many cases, and across all
industries, connectivity between organisation and customer audiences is
limited to the sales or project teams, with an internal disconnect with the
parts of the organisation which talk to internal or stakeholder audiences.
At the point at which the organisation needs to be sharing goals and
information in support of those goals, many organisations are simply not set
up to do so.
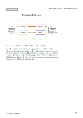
Some of the internal operational structures around Key Account
Management are strangling, not liberating, the internal and external
information flow, which needs to be opened up to improve the ability
to share knowledge with key partners, as demonstrated in the two
illustrations below. Opening up these channels is particularly relevant if
organisational change is not an option.
Existing Structure
Relationship
Manager
Organization X
Relationship
Manager
Stakeholder Y
Function 1 Function 1
Function 2
Function 3
Function 4
Function 2
Function 3
Function 4
Implications
Relationship
Management
is handled by
organisational silos,
rather than being
viewed across the
entire enterprise.
19© Omobono Ltd 2009
Exploring the value of Enterprise Relationships
Preferred Structure
Relationship
Manager
Organization X
Relationship
Manager
Stakeholder Y
Function 1 Function 1
Function 2
Function 3
Function 4
Function 2
Function 3
Function 4
Source: Omobono/JBS based on McDonald, Millman  Rogers (1996)11
So, in the current environment, managing Enterprise Relationships
effectively depends on the ability to share information internally and open
the channels to the customer. The digital environment has a powerful role
to play in this, connecting the technology infrastructure which has been
laid down over the past 5 – 10 years with the personal interactions which
continue to drive business relationships.
Implications
20© Omobono Ltd 2009
Exploring the value of Enterprise Relationships
A new marketing world order
The Chartered Institute of Marketing defines marketing as:
“The management process responsible for identifying,
anticipating and satisfying customer requirements
profitably.”
Described in this way, it is practically synonymous with running a
business properly. In this context, managing a relationship well is in
effect marketing well: a firm builds a belief among stakeholders (be it end
customer, intermediary or supplier) that it is a good company with which
they like to do business, offering something better than other companies
who offer similar things. In an ideal world, where all relationships are well-
managed, marketing would not be required. But it’s not an ideal world.
Relationships are not always managed with organisational good in mind,
some are not managed at all; so we use marketing to compensate for
weak, negative or non-existent relationships.
Marketing communications has been making up for the
lack of a relationship between company and customer for
the last 40 years.
As a result, marketing has become synonymous with communication (or
even advertising or PR) rather than keeping to its original definition. It is
now a reactive responsibility on the periphery of organisational structures
with its entire output focused on spending money in order to entice
people to buy; increasingly struggling to justify its budgets and explain
ROI to the board.
In a world which is moving towards service as the key discriminator,
traditional push marketing is no longer appropriate. The change from
the transactional push (buy this) to peer assist (who do you know that
provides what I’m looking for?) which has happened in B2C markets is
echoed in B2B.
The time is right to focus on Enterprise Relationships, which provide a
structure to guide marketing practice – from the services provided to how
people learn about them. It is as applicable to internal relationships as it is
to external ones.
Indeed, critical to the success of this approach is the necessity of sharing
knowledge across the organisation, connecting marketing with sales, key
account teams or HR, and allowing budgets to be used to best effect.
Implications
Enterprise
Relationships put
the marketing
department
back in the job
of creating value
for the company
by improving
service delivery,
not spending
money in order to
compensate for
the absence of a
relationship.
21© Omobono Ltd 2009
Exploring the value of Enterprise Relationships
The role of digital technologies is strong
When assessing the role digital marketing and attendant
techniques play in the marketing function it is clear that the
discipline is particularly suited to improving the strength
and value of internal and external relationships.
1 B2B relationships are dynamic links, creating mutual benefits, in which
the quality and nature of the relationship depends on the quality of the
interaction process (both business and social). Digital tools mirror this
two-way interaction and are therefore uniquely placed as relationship
building devices; using the opportunity for exploration and knowledge
exchange to create engagement.
2 The concept of businesses relationships as nodes connected by
threads is exactly mirrored by digital tools. The strength of the
connecting threads depends on the amount people use it, how it
responds to audience needs and how much is invested in it. Marketers
can therefore now allocate budgets on the basis of the importance
of each thread and its potential value to both ends of the Enterprise
Relationship.
With regard to the specific industries investigated, our research
highlighted the ways in which digital tools and techniques can add value
to each of the Enterprise Relationships discussed.
Service organisations
Service firms seek to create matrix structures where the level of
knowledge sharing can be maximised. Each individual Enterprise
Relationship has its own particular requirements and the service firm
aims to combine the right expertise and industry experience to offer
the best value proposition for its clients. Digital can enhance knowledge
sharing both across the organisation and with clients. At the same time
private knowledge networks which harness the skills and knowledge of
the orgnaisation can address the challenge professional service firms face
on how to deliver proprietary knowledge as a service differentiator whilst
avoiding the knowledge being copied by the receiver.
Internal Customer deliveryKnowledge
Implications
22© Omobono Ltd 2009
Exploring the value of Enterprise Relationships
Public sector organisations
Not-for-profit firms increasingly aim to become the incubator of a large
business network where they can offer a platform for other stakeholders
to meet, interact and do business. Relationships are not built for blatant
commercial gain, they are built to leverage the entire business network.
The opportunity provided by digital is therefore to develop an environment
which encourages people to come to the table and provide a platform to
create mutual advantage.
Partnerships Customer deliveryService
Manufacturing firms
Manufacturing firms see their value proposition changing towards a
service operation strategy. Where manufacturers used to aim for vertical
integration in the value chain, they now strive for large partnerships with
suppliers and deliver for clients against service level agreements. Digital
connectivity has the ability to span internal and external cultures to bring
people to the table. Mutual benefit is gained from developing a service
delivery partnership which includes the end customer.
Partnerships PartnershipsService
Implications
DIGITAL COMMUNICATION SERVICES
23© Omobono Ltd 2009
Exploring the value of Enterprise Relationships
Into practice.
24© Omobono Ltd 2009
Exploring the value of Enterprise Relationships
ERM®
is a proprietary technique developed by Omobono
Ltd which maps the relationships which drive value for
an organisation. The outcome of the ERM process is to
deliver service improvements in the digital environment,
connecting the powerful technology infrastructure which
has been laid down over the past 5–10 years with the
personal interactions which continue to drive business
relationships.
The focus on Enterprise Relationship Management enables
us to think about marketing differently, to put it back to
its original place; where marketing has a meaning and
purpose beyond communication and becomes a business
essential, not a business expense.
www.omobono.co.uk
Into practice
We welcome your comments on this article or attendant
issues. Please email fran@omobono.co.uk
DIGITAL COMMUNICATION SERVICES
25© Omobono Ltd 2009
Exploring the value of Enterprise Relationships
Acknowledgements.
26© Omobono Ltd 2009
Exploring the value of Enterprise Relationships
Acknowledgements
The Judge Business School Research was conducted by MBA graduate Gijs
Kragt as part of a project for Omobono Limited, the digital services firm.
1.	Zineldin, M. (1995) “Bank-company interactions and relationships: some
empirical evidence”, International Journal of Bank Marketing, Vol. 13 No.
2, pp. 30-40.
2.	Hakansson, H. and Snehota, I. (1995) Developing Relationships in Business
Networks, Routledge, London
3.	Hakansson, H. and Ford, D. (2002)“How should companies interact in
business networks?” Journal of Business Research, 55(2), 133
4.	Morgan, R.M. and Hunt, D.H. (1994) “The Commitment-Trust Theory of
Relationship Marketing”, Journal of Marketing, Vol.58 (July 1994), 20-38.
5.	 Gummesson, E. (2008) Total Relationship Marketing, Elsevier Ltd Oxford
6.	 Godson, M (2009) Relationship Marketing, Oxford University Press
7.	Vargo, S.L. and Lusch R.F. (2004) “Evolving to a new Dominant Logic for
Marketing”, Journal of Marketing, 68(1), 1-17
8.	Biggemann, S. and Buttle. F., (2005)Conceptualising Business-to-Business
Relationship Value, White Paper of the Industrial Marketing and Purchasing
(IMP) Group
9.	Kaplan, R.S. and Norton D.P. (1996) The Balanced Scorecard, Boston, MA:
Harvard Business School Press
10.	Reichheld, F.,(2003) The one number you need to grow, Harvard Business
Review,(December 2003).
11.	McDonald, M. ,Millman , A.F., Rogers, B. (1996) Key Account Management:
Learning from supplier and customer perspectives, Cranfield University
School of Management

Omobono on ERM

  • 1.
    DIGITAL COMMUNICATION SERVICES Formore information contact Francesca Brosan fran@omobono.com Omobono Ltd +44 (0) 1223 307000 www.omobono.com Exploring the value of Enterprise Relationships. A research project by Omobono Ltd Autumn 2009
  • 2.
    DIGITAL COMMUNICATION SERVICES 2©Omobono Ltd 2009 Exploring the value of Enterprise Relationships Contents Page 3 Executive summary 4 Key research conclusions 5 Introduction 6 Research origins 6 Summary of undertaking 7 Research findings 8 Why relationships matter 9 Relationship structures. · Service firms · Public sector · Manufacturing 13 A mind shift to relationship marketing 14 From product to service, the need for change · Service firms · Public sector · Manufacturing 16 Measurement techniques 17 Research implications 18 Effective knowledge management 20 A new marketing world order 21 A clear role for digital technologies · Service firms · Public sector · Manufacturing 23 Putting Enterprise Relationship Management into practice 25 Acknowledgements
  • 3.
    DIGITAL COMMUNICATION SERVICES 3©Omobono Ltd 2009 Exploring the value of Enterprise Relationships Executive summary.
  • 4.
    DIGITAL COMMUNICATION SERVICES 4©Omobono Ltd 2009 Exploring the value of Enterprise Relationships Executive Summary Enterprise Relationships are fundamental to business success. The Judge research shows how they lead to long term mutual advantage, in which value is largely created by the quality of interaction between the parties. The overall performance of a company will therefore depend on how well it is able to manage its own Enterprise Relationships. The research revealed that contemporary approaches to ERM and upgrading its importance within the business leads to reductions and cost saving elsewhere: in marketing department budgets. Omobono argues that marketing communications have been making up for weakness in the relationship between company and customer for the last 40 years. As a result, the word “marketing” has become synonymous with communication rather than keeping to its original definition of profitably developing products or services that people want to buy. In many cases, marketing is now a reactive responsibility on the periphery of organisational structures. The drive for value in business is shifting inexorably from product to service. So, as the study also shows, the marketing emphasis needs to shift from traditional ‘push’ (product) thinking to the idea of marketing as customer service experience and improvement. This approach is likely to reap more benefit in the current business environment, where peer recommendations are amplified by social networks, and increasing challenges come from board level on the value of marketing investment. Marketing departments can play a pivotal role in this if they chose. Or, they can continue to run dwindling marketing budgets until they disappear completely. This paper covers the background to the thinking in more depth and provides evidence from the research to support the case for a new approach. What’s now required of CMOs is a broader role that realigns marketing with the current realities of customer decision making. McKinsey Quarterly 2009 Number 3
  • 5.
    DIGITAL COMMUNICATION SERVICES 5©Omobono Ltd 2009 Exploring the value of Enterprise Relationships Introduction.
  • 6.
    DIGITAL COMMUNICATION SERVICES 6©Omobono Ltd 2009 Exploring the value of Enterprise Relationships An Enterprise Relationship – “a dynamic link between at least two parties operating within a given industry and expecting mutual benefits from each other... the quality and nature of the relationship depends on the quality of the interaction process.” (Zineldin, 1995) Introduction In Summer 2009, Omobono partnered with the University of Cambridge’s Judge Business School to investigate the theories surrounding Enterprise Relationships and Enterprise Relationship Management (ERM): the ways in which organisations in the commercial and public sectors interact with their customers, partners and staff. The Judge Business School investigated how Enterprise Relationships are used to achieve organisational goals, to deliver to customers and create mutual value; and how that is measured. The research focused on large, complex organisations whose business relies on long term relationship building and decision-making. The research The research covered the following aspects: • A summary of academic theory surrounding the management of Enterprise Relationships • Original research into the defining relationships in leading organisations in: – Service sector – Public sector – Manufacturing • An investigation into measurement techniques used in Enterprise Relationship Management • Discussion on future challenges in Enterprise Relationship Management Interviewees were senior business leaders, including CEOs, Marketing, Commercial and Customer Service Directors.
  • 7.
    DIGITAL COMMUNICATION SERVICES 7©Omobono Ltd 2009 Exploring the value of Enterprise Relationships Research findings.
  • 8.
    8© Omobono Ltd2009 Exploring the value of Enterprise Relationships Research findings Relationships matter Enterprise Relationships, or Business-to-Business (B2B) relationships make the business world go round. An early outcome from the research is that they are seen as creators of mutual value over the long term, not simply as a means of transaction. This has significant implications for the process of developing, managing and measuring Enterprise Relationships and one which has generated stimulating thinking among the academic community. “A B2B Relationship is a dynamic link between at least two parties operating within a given industry and expecting mutual benefits from each other. The behaviour and activities of one partner are always more or less dependent on the outcome of those of others. It is a highly adapted relationship and involves a complex pattern of interaction. The interaction includes business and social exchange. The quality and nature of the relationship depends on the quality of the interaction process.1 ” (Zineldin, 1995). Enterprise Relationships are complex, encompassing not just customers but suppliers, partners, employees and a wider stakeholder group; from governments and shareholders to communities and academic institutes. Not only are there multiple relationships, but the participants are now able to easily relate to each other. A company may have a relationship with a supplier, but all its suppliers now have relationships with each other too. So there is now an acceptance that Enterprise Relationships also consist of multiple interactive relationships both within and between organisations, leading to Enterprise Networks. How strong a network becomes is dependent on the personalities of the people involved and on the individual experiences these people have from the interaction within that network. Value is created by the quality of the interaction In this network theory2 , companies, or separate business units, are the nodes and the relationships between them are the threads. Nodes and threads carry the resources, knowledge and understanding in many different forms which constitute the relationships. The depth of Enterprise Relationships is the result of complex interactions, adaptations and investments within and between companies over time. As a result of this, managing Enterprise Relationships will have a direct impact on driving value for the company. The overall performance of a company will depend on how well they are able to manage their own relationships.3 Hakansson Ford (2002)
  • 9.
    9© Omobono Ltd2009 Exploring the value of Enterprise Relationships Relationship structures are similar but the emphasis differs from industry to industry. Morgan Hunt’s 1994 model4 (Fig.1) pulled together the ten key relational exchanges in business, grouped under four different partnerships. All these partnerships can and do have an impact on the overall effectiveness of the organisation. Customers Intermediate customers Final customers Internal Employees Functional Departments Internal Business Units External Governments Shareholders Interest Groups/Publics Media Alliances/Partnerships Scientific Community Financial Institutions Competitors Suppliers Goods suppliers Service suppliers Focal firm Fig. 1 The Judge Business School research showed that relationship structures tend to be similar across industries, but their emphasis changes according to industry and to the strategic intent of the organisation. Internal structures also vary by sector, and are not always aligned behind the strategic goal. This means that Enterprise Relationship Management processes often have to compensate for disconnects within the organisation itself. Given the shift in business from product to service, and the current tight pressure on revenues and budgets, the alignment of internal structures to deliver is itself under increasing pressure. Some companies are better set up to cope with these pressures than others – from the more flexible matrix organisations seen typically in service businesses to smaller and newer players who, unhampered by more formal organisational structures, can be fleeter of foot and quicker to react to market needs. Ironically one of the problems generated by the response of larger, traditional, more formal organisations to change is the tendency to fall back on ‘restructuring’ to reduce their costs, mainly workforce; thereby cutting out exactly those people who may be contributing most to their important business relationships. Research findings
  • 10.
    10© Omobono Ltd2009 Exploring the value of Enterprise Relationships Services organisations Service firms have a strong focus on sharing knowledge amongst employees from different departments; equally, heavy investment is made in key account management for intermediary and corporate clients. Customers Intermediate customers Final customers Internal Employees Functional Departments Internal Business Units External Suppliers Service firm Source: Omobono/JBS In service firms (whether business, professional or financial) the most relevant relationships are with internal and customer groups. Internal relationships are important because different departments need to be made aware of the interactions happening with clients on an ongoing basis. Sales initiatives succeed best where there is open and intensive internal communication across the whole matrix organisation. Customer relationships are obviously also critical for service firms, not least because, in many cases, key accounts have the potential to generate further business opportunities when individual relationships are strengthened. Many service firms aim to have a small but intensive pool of relationships, whether with direct corporate clients or intermediaries, while increasing the sales rate per stakeholder. In intermediary situations in particular the importance of creating value for both ends of the relationship comes into sharp focus; if a firm is only focused on its own benefit and one of its key partners goes out of business, it will have a direct dramatic impact on the firm’s own business as well. Research findings
  • 11.
    11© Omobono Ltd2009 Exploring the value of Enterprise Relationships Not for profit firm Public sector organisations have a traditional focus on building strong relationships with regional and national governmental bodies. In addition, building extensive partnerships with a wide variety of stakeholders for delivery purposes will become increasingly important. Customers Internal External Governments Shareholders Interest Groups/Publics Media Alliances/Partnerships Scientific community Financial Institutions Competitors Suppliers Not for profit firm Source: Omobono/JBS In the not-for-profit world, the span of relationships is becoming bigger, particularly in the area of alliances with commercial firms. National and regional governmental bodies are increasingly collaborating with the commercial sector, as well as with each other, in order to provide a simple and easy accessible service for each stakeholder. In the public sector where partnerships with external organisations (both commercial and governmental) deliver services to external customers (the public), building the concept of mutual advantage is a key challenge. Without commercial partners, public sector organisations cannot deliver, but historically they have often been in competition with the very commercial organisations they need to partner. Changing these partners’ attitudes externally to the prospect of a relationship with a public sector organisation (and all the attendant hoops which need to be jumped through) is a significant relationship bridge which needs to be built in order to deliver an outstanding service to the customer. Research findings
  • 12.
    12© Omobono Ltd2009 Exploring the value of Enterprise Relationships Manufacturing firm Manufacturing firms are more focused on supplier and alliance relationships, leaving internal engagement as a lower priority. Customers Internal External Governments Shareholders Interest Groups/Publics Media Alliances/Partnerships Scientific Community Financial Institutions Competitors Suppliers Goods suppliers Service suppliers Manufacturing firm Source: Omobono/JBS Manufacturers focus on strong supplier relationships, although not all are equal. As well as the typical breakdown between goods and service suppliers, differentiation is also made between simple procurement relationships and those suppliers who are strategic partners. Relationships with government in publicly-procured or regulated sectors also have major significance, whilst other alliance partners are increasingly coming to the fore. Whilst service firms manage their relationships through dedicated account teams and relationship managers who visit clients, manufacturing firms are still in the process of changing their relationship management processes towards a more customer-centric approach. This is a significant challenge which will have to be addressed by manufacturing firms as they strive to compete in a service orientated world. Research findings
  • 13.
    13© Omobono Ltd2009 Exploring the value of Enterprise Relationships A Mind Shift Relationship Marketing is marketing based on relationships, networks and interaction, recognising that marketing is embedded in the total management of the networks of the selling organisation, the market and society. It is directed to long term win-win relationships with individual customers, and value is jointly created between the parties involved. It transcends the boundaries between specialist functions and disciplines.5 (Gummesson, 2008) Relationship Marketing is a theory developed in the academic world in the late 90’s, when it was pioneered by Professor Evert Gummesson of Stockholm Business School. It focuses on customers who are moving towards a closer relationship with a supplier in a series of stages over time. It is most suited to customers who have a long-term perspective, in markets where there are high costs for switching. One of the reasons that Relationship Marketing is particularly effective in business markets is because it is based on interactions, unlike traditional marketing which is based on announcements. The key tenets of Relationship Marketing are: 1 It recognises that a company should build long-term sustainable relationships not only with customers, but also with suppliers, partners, employees and other stakeholders. 2 It focuses on creating mutual value for everyone in the relationship. 3 The concept of value co-creation means that all parties in the network of relationships are active. 4 Every single employee in the organisation plays an important role in creating, sustaining, and strengthening relationships with any person either inside or outside the company. This echoes one of the most important shifts in marketing in recent years, where with the rise of social influence marketing, the job of communicating has been devolved from the marketing department out to the edges of the organisation. Social Media has increased the pace of social influence markedly, and is playing a significant role in accelerating the transition of marketing from a “department” to a pervasive organisational “culture”. Gummesson breaks the contributors down into FTMs (full time marketers) and PTMs (part time marketers). So if relationship marketing is not just a job for the marketing department, but for the rest of the organisation, success lies in the ability of the former to harness the power of the latter. The key point is that it’s the relationship which does the marketing, not the marketing department. Research findings
  • 14.
    14© Omobono Ltd2009 Exploring the value of Enterprise Relationships The need for change As all business is now moving towards the concept of service as the key discriminator, Enterprise Relationships are being driven higher in importance. This concept demands a new set of behaviours and a new marketing approach; not pushing a product but co-creating value by sharing knowledge, service systems and networks. High degree of contact Service Product Pure product self service Relationship marketing Traditional marketing Service – Product Spectrum6 Insurance Nursing Restaurant Computing Cars Television Baked Beans Each of the sectors surveyed had specific issues which they needed to address in terms of how their relationship focus would need to change in response to this market shift. The need to share knowledge across the organisation in order to deliver an improved experience to customers, staff and other key strategic partners, is common to all organisations. But, since knowledge resides in pockets across the organisation, the more traditional structures are finding themselves set up in the wrong way to respond. What is also key is the need to work in partnership to deliver to the end customer; the boundaries between an organisation and its environment are becoming increasingly blurred as internal functions are outsourced, expertise is shared across several companies and service delivery relies on intermediaries. Service organisations For service organisations, knowledge is the fundamental source of competitive advantage. The need to share information across the organisation is paramount. But knowledge is not simply knowing about something, it is also having the application skills to put action into practice. A number of specific challenges therefore face service organisations: • Proprietary knowledge building • Knowledge sharing • Knowledge/service standardisation • Service flexibility - in response to customer needs, not organisational structures Knowledge can be defined as the result of the application of specialised skills and knowledge about certain deeds, processes and performances.7 (Vargo and Lusch 2004) Research findings
  • 15.
    15© Omobono Ltd2009 Exploring the value of Enterprise Relationships Public sector Not-for-profit organisations typically have a functional structure where each department is specialised in a particular service that can be provided for companies or individuals. The key problem with this structure is that different departments hardly interact with each other. Customers on the other hand, want a one-stop shop from which they can receive all the services they require. As a result, public sector organisations are having to reorganise, seeking to structure the organisation according to the processes which will deliver to customer needs, not according to government funding or legacy structures. In addition, not-for-profit organisations, like governmental bodies, act on a local and regional level whilst businesses increasingly act on an international level or even without any physical location at all (e.g. through a virtual presence on the internet). As this geographical structure proves to be less and less efficient, organisations that provide not-for-profit services are beginning to explore online service opportunities which match their customer requirements, through websites, platforms, blogs, social networks and other social media, as well as delivery through mobile devices. Manufacturing As goods themselves have become commoditised, manufacturers are constantly in search of new value propositions in a highly competitive global market. Already many manufacturers have an offering that combines both goods and services. In order to be distinctive in the marketplace of the future however, manufacturers are moving towards a more service-oriented offering. Where manufacturers have traditionally focused on transforming materials as the key value proposition, in the services arena the key value proposition is all about transforming information and customer behaviour. Moving towards a more service-oriented operation, manufacturing firms need to understand how to change their operating model and organisational design into a shape where information is shared in order to maximise customer service. In the future, manufacturers will need not just to search for the best benefit for their own firms, but should look to maximise the liberation of value out of the complete business network of partners that are involved in a particular service contract. The pace of change is such that product differentiation is hard to achieve and even harder to sustain. Not surprising then that buyers are increasingly making choices based on their feelings about the company they are doing business with. The so called ‘soft’ aspects of business will become just as critical as the hard facts on the balance sheet. Omobono Manifesto – January 2001 Research findings
  • 16.
    16© Omobono Ltd2009 Exploring the value of Enterprise Relationships Measurement techniques are incomplete Customer value in B2C enterprises is often measured through the term Customer Lifetime Value (CLV), meaning ‘the net worth of a customer’s purchase of a particular product or service over his/her lifetime’ (Godson, 2009)6 . In the B2B world numerous factors play a role in measuring overall value, based on the depth and quality of the relationship. Mutual intellectual capital, mutual benefit and peer group referral all matter in addition to the monetary value of the exchange. The organisation therefore needs to monitor both ‘hard’ measures (retention rates, customer revenue contribution or length of relationship) and ‘soft’ (commitment, trust, loyalty). Work by Biggemann and Buttle (2005)8 corrals Enterprise Relationship value usefully into four different forms: • Personal value, indicated in customer retention and referral; • Financial value, expressed through increases in efficiency, share of business/wallet, share of market, and received price; • Knowledge value, expressed through market intelligence, idea generation and innovation; • Strategic value, experienced through gains in long term planning and access to extended networks Gummesson (2008) strongly advocates Return on Relationship (ROR) being included as an integral part of the organisation’s PL5 . But although companies look at the individual aspects of each of these criteria through processes such as the Balanced Scorecard (Kaplan and Norton 1996)9 there is yet to be a comprehensive measurement technique which effectively measures ROR – ‘the long term financial outcome caused by the establishment and maintenance of an organisation’s network of relationships’. Further work needs to be done on how relationship strength in each area relates to successful delivery in terms of bottom line profits or other strategic objectives. For instance, in transactional situations, relationship strength can be relatively weak and still deliver the goods whilst in more complex, high value situations, the relationship may be very strong at senior level, but may not have an impact on day-to-day decision making. One of the measures which has gained support in recent years which many believe addresses this is the Harvard Net Promoter Index10 – which is based on the idea that the ultimate measure of relationship value is whether the relationship partner will recommend the organisation. Companies which have a higher number of promoters than detractors have been proven in the Harvard study to outperform companies whose net promoter score is lower. In view of the ongoing need to connect profitability to specific relationship actions, the NPI assessment is a useful tool. Research findings If growth is what you’re after, you won’t learn much from complex measurements of customer satisfaction or retention. You simply need to know what your customers tell their friends about you. Frederick F. Reichheld (2003)10
  • 17.
    DIGITAL COMMUNICATION SERVICES 17©Omobono Ltd 2009 Exploring the value of Enterprise Relationships Implications.
  • 18.
    18© Omobono Ltd2009 Exploring the value of Enterprise Relationships Managing relationships effectively depends on the ability to share information internally and open up the channels of communication. With the emergence of CRM tools and technologies, company/customer relationships have improved dramatically, with immediate effect on the bottom line. Supply Chain Management solutions have also contributed to the optimisation of relationships between a firm and it suppliers. However, these are only two of the relationships with which an organisation deals on a daily basis. In practice, organisations work with many more stakeholder groups, where each particular relationship with a stakeholder may have an immediate impact on the firm’s operations. Relationship management approaches are therefore often compensating for the inadequacies in corporate structure. In many cases, and across all industries, connectivity between organisation and customer audiences is limited to the sales or project teams, with an internal disconnect with the parts of the organisation which talk to internal or stakeholder audiences. At the point at which the organisation needs to be sharing goals and information in support of those goals, many organisations are simply not set up to do so. Some of the internal operational structures around Key Account Management are strangling, not liberating, the internal and external information flow, which needs to be opened up to improve the ability to share knowledge with key partners, as demonstrated in the two illustrations below. Opening up these channels is particularly relevant if organisational change is not an option. Existing Structure Relationship Manager Organization X Relationship Manager Stakeholder Y Function 1 Function 1 Function 2 Function 3 Function 4 Function 2 Function 3 Function 4 Implications Relationship Management is handled by organisational silos, rather than being viewed across the entire enterprise.
  • 19.
    19© Omobono Ltd2009 Exploring the value of Enterprise Relationships Preferred Structure Relationship Manager Organization X Relationship Manager Stakeholder Y Function 1 Function 1 Function 2 Function 3 Function 4 Function 2 Function 3 Function 4 Source: Omobono/JBS based on McDonald, Millman Rogers (1996)11 So, in the current environment, managing Enterprise Relationships effectively depends on the ability to share information internally and open the channels to the customer. The digital environment has a powerful role to play in this, connecting the technology infrastructure which has been laid down over the past 5 – 10 years with the personal interactions which continue to drive business relationships. Implications
  • 20.
    20© Omobono Ltd2009 Exploring the value of Enterprise Relationships A new marketing world order The Chartered Institute of Marketing defines marketing as: “The management process responsible for identifying, anticipating and satisfying customer requirements profitably.” Described in this way, it is practically synonymous with running a business properly. In this context, managing a relationship well is in effect marketing well: a firm builds a belief among stakeholders (be it end customer, intermediary or supplier) that it is a good company with which they like to do business, offering something better than other companies who offer similar things. In an ideal world, where all relationships are well- managed, marketing would not be required. But it’s not an ideal world. Relationships are not always managed with organisational good in mind, some are not managed at all; so we use marketing to compensate for weak, negative or non-existent relationships. Marketing communications has been making up for the lack of a relationship between company and customer for the last 40 years. As a result, marketing has become synonymous with communication (or even advertising or PR) rather than keeping to its original definition. It is now a reactive responsibility on the periphery of organisational structures with its entire output focused on spending money in order to entice people to buy; increasingly struggling to justify its budgets and explain ROI to the board. In a world which is moving towards service as the key discriminator, traditional push marketing is no longer appropriate. The change from the transactional push (buy this) to peer assist (who do you know that provides what I’m looking for?) which has happened in B2C markets is echoed in B2B. The time is right to focus on Enterprise Relationships, which provide a structure to guide marketing practice – from the services provided to how people learn about them. It is as applicable to internal relationships as it is to external ones. Indeed, critical to the success of this approach is the necessity of sharing knowledge across the organisation, connecting marketing with sales, key account teams or HR, and allowing budgets to be used to best effect. Implications Enterprise Relationships put the marketing department back in the job of creating value for the company by improving service delivery, not spending money in order to compensate for the absence of a relationship.
  • 21.
    21© Omobono Ltd2009 Exploring the value of Enterprise Relationships The role of digital technologies is strong When assessing the role digital marketing and attendant techniques play in the marketing function it is clear that the discipline is particularly suited to improving the strength and value of internal and external relationships. 1 B2B relationships are dynamic links, creating mutual benefits, in which the quality and nature of the relationship depends on the quality of the interaction process (both business and social). Digital tools mirror this two-way interaction and are therefore uniquely placed as relationship building devices; using the opportunity for exploration and knowledge exchange to create engagement. 2 The concept of businesses relationships as nodes connected by threads is exactly mirrored by digital tools. The strength of the connecting threads depends on the amount people use it, how it responds to audience needs and how much is invested in it. Marketers can therefore now allocate budgets on the basis of the importance of each thread and its potential value to both ends of the Enterprise Relationship. With regard to the specific industries investigated, our research highlighted the ways in which digital tools and techniques can add value to each of the Enterprise Relationships discussed. Service organisations Service firms seek to create matrix structures where the level of knowledge sharing can be maximised. Each individual Enterprise Relationship has its own particular requirements and the service firm aims to combine the right expertise and industry experience to offer the best value proposition for its clients. Digital can enhance knowledge sharing both across the organisation and with clients. At the same time private knowledge networks which harness the skills and knowledge of the orgnaisation can address the challenge professional service firms face on how to deliver proprietary knowledge as a service differentiator whilst avoiding the knowledge being copied by the receiver. Internal Customer deliveryKnowledge Implications
  • 22.
    22© Omobono Ltd2009 Exploring the value of Enterprise Relationships Public sector organisations Not-for-profit firms increasingly aim to become the incubator of a large business network where they can offer a platform for other stakeholders to meet, interact and do business. Relationships are not built for blatant commercial gain, they are built to leverage the entire business network. The opportunity provided by digital is therefore to develop an environment which encourages people to come to the table and provide a platform to create mutual advantage. Partnerships Customer deliveryService Manufacturing firms Manufacturing firms see their value proposition changing towards a service operation strategy. Where manufacturers used to aim for vertical integration in the value chain, they now strive for large partnerships with suppliers and deliver for clients against service level agreements. Digital connectivity has the ability to span internal and external cultures to bring people to the table. Mutual benefit is gained from developing a service delivery partnership which includes the end customer. Partnerships PartnershipsService Implications
  • 23.
    DIGITAL COMMUNICATION SERVICES 23©Omobono Ltd 2009 Exploring the value of Enterprise Relationships Into practice.
  • 24.
    24© Omobono Ltd2009 Exploring the value of Enterprise Relationships ERM® is a proprietary technique developed by Omobono Ltd which maps the relationships which drive value for an organisation. The outcome of the ERM process is to deliver service improvements in the digital environment, connecting the powerful technology infrastructure which has been laid down over the past 5–10 years with the personal interactions which continue to drive business relationships. The focus on Enterprise Relationship Management enables us to think about marketing differently, to put it back to its original place; where marketing has a meaning and purpose beyond communication and becomes a business essential, not a business expense. www.omobono.co.uk Into practice We welcome your comments on this article or attendant issues. Please email fran@omobono.co.uk
  • 25.
    DIGITAL COMMUNICATION SERVICES 25©Omobono Ltd 2009 Exploring the value of Enterprise Relationships Acknowledgements.
  • 26.
    26© Omobono Ltd2009 Exploring the value of Enterprise Relationships Acknowledgements The Judge Business School Research was conducted by MBA graduate Gijs Kragt as part of a project for Omobono Limited, the digital services firm. 1. Zineldin, M. (1995) “Bank-company interactions and relationships: some empirical evidence”, International Journal of Bank Marketing, Vol. 13 No. 2, pp. 30-40. 2. Hakansson, H. and Snehota, I. (1995) Developing Relationships in Business Networks, Routledge, London 3. Hakansson, H. and Ford, D. (2002)“How should companies interact in business networks?” Journal of Business Research, 55(2), 133 4. Morgan, R.M. and Hunt, D.H. (1994) “The Commitment-Trust Theory of Relationship Marketing”, Journal of Marketing, Vol.58 (July 1994), 20-38. 5. Gummesson, E. (2008) Total Relationship Marketing, Elsevier Ltd Oxford 6. Godson, M (2009) Relationship Marketing, Oxford University Press 7. Vargo, S.L. and Lusch R.F. (2004) “Evolving to a new Dominant Logic for Marketing”, Journal of Marketing, 68(1), 1-17 8. Biggemann, S. and Buttle. F., (2005)Conceptualising Business-to-Business Relationship Value, White Paper of the Industrial Marketing and Purchasing (IMP) Group 9. Kaplan, R.S. and Norton D.P. (1996) The Balanced Scorecard, Boston, MA: Harvard Business School Press 10. Reichheld, F.,(2003) The one number you need to grow, Harvard Business Review,(December 2003). 11. McDonald, M. ,Millman , A.F., Rogers, B. (1996) Key Account Management: Learning from supplier and customer perspectives, Cranfield University School of Management