NEWS BREAKING IN CRITICALLY ILL
PATIENT OR DEATH
INTRODUCTION
• The issue today is not so much whether to tell
patients they have a terminal illness but rather how to
share this information with them because Most
patients know the nature of their disease process to
some degree.
• The doctors should be able to gauge patients’ desire
to be told and their capacity to withstand the shock of
disclosure.
WHAT IS BAD NEWS??
• Information likely to drastically alter a patient’s view
of his or her future.” (Buckman, 1992)
• Bad news is always, however, in the “eye of the
beholder,” such that one cannot estimate the impact
of the bad news until one has first determined the
recipient's expectations or understanding.
• For example, a patient who is told that her back pain
is caused by a recurrence of her breast cancer when
she was expecting to be told it was a muscle strain is
likely to feel shocked.
• Results in a cognitive, behavioural or emotional
impact that persists for some time after the news is
received.
• May be perceived as bad from the perspective of the
giver, the receiver, or both
• Perception of severity varies for each person.
WHY IS NEWS BREAKING DIFFICULT??
• Concern for how the news will affect client
• Client’s fears of social stigma and impact of disability
and illness
• Fear of client’s reaction to the news
• Uncertainty in dealing with intense emotional
response
• Fear of being blamed
• Fear of how this affects you/expressing emotion
• Challenge of delivering the news appropriately and
sensitively to the client
• Not wanting to take away hope
COMMUNICATION PROBLEMS IN
CRITICAL CARE UNITS
FAMILY AND PATIENT STAFF
Unfamiliar surroundings Busy
Serious events Stressed
Restricted access Unskilled- no formal training in
counselling
State of fear/helplessness, anger Language/cultural barrier
Fear of blame
BREAKING THE NEWS IS A COMPLEX
TASK
Breaking bad news is also a complex communication task. In
addition to the verbal component of actually giving the bad
news, it also requires other skills. These include
• responding to patients’ emotional reactions,
• involving the patient in decision-making,
• dealing with the stress created by patients’ expectations
for cure,
• the involvement of multiple family members, and
• the dilemma of how to give hope when the situation is
bleak. The complexity of the interaction can sometimes
create serious miscommunications
THE PATIENTS’ RIGHTS
• Accurate and true information
• Receive or not receive bad news
• Decide how much information they want or do not
want
• Decide who should be present during the
consultation, i.e. family members including children
and/or significant others
• Decide who should be informed about their diagnosis
and
• what information that person(s) should receive
PRINCIPLE OF BREAKING BAD NEWS
1. Proper preparation for the interview
2. Selecting proper location
3. Sequential Manner of breaking news (SPIKES)
4. Appropriate language
5. Conveying the correct information and
acknowledge the reaction
When bad news is communicated well, it can have an
important impact on outcomes such as family
satisfaction and decreased anxiety and depression
FIVE FUNDAMENTAL PRINCIPLES FOR
BETTER COMMUNICATION
1. ‘Ask-Tell-Ask’
2. ‘Tell me more’
3. Use reflections rather than questions to learn more
4. Skills for Responding to Emotion
5. Assess the Other Person's Informational, Decision-
making and Coping Style
ASK- TELL- ASK
• Ask the family to describe their current understanding
of the issue
• Tell the family in straightforward language what you
need to communicate—the bad news, or treatment
options, or other information
• Ask the family whether they understand what you just
said. This gives you the opportunity to check their
understanding
TELL ME MORE
• If you find that the conversation is going off
track, it is helpful to note that in your own
mind, and try to investigate-
• What is the exact information that the family needs
at that point
• How they fell about whatever has been discussed.
• what the new information means in terms of the
patient or family member’s sense of self
• Once we know these 3 things we can try to
get the conversation back on track.
USE REFLECTIONS RATHER THAN
QUESTIONS
• Reflections are restatements of the family’s words or
guesses at what the family means.
• Reflections can be simple or complex.
• Simple reflections paraphrase what the person said
and do not add meaning or interpretation
• Complex reflections, on the other hand, go beyond
what person says and includes the clinicians’ thoughts
about speaker’s underlying emotions, values, or
beliefs
SKILLS FOR RESPONDING TO EMOTIONS
1. When people are experiencing strong emotions they
are less able to hear cognitive information.
2. Recognise that the family is having an emotional
reaction and avoid pushing forward with decision-
making.
3. Be EMPATHETIC- patients feel that their situation
and emotions are heard and appreciated.
ASSESSING INFORMATIONAL, DECISION
MAKING AND COPING STYLE
• Psychologists have identified two main coping styles
• People who use problem-focused coping have been
termed "monitors." They typically seek information to
help them manage.
• People who use emotion-focused coping are termed
"blunters." They tend to cope by avoiding information,
distancing themselves, and engaging in denial of their
situation.
• The fact that people differs means that you need to
change your communication style based on the family.
The best you can do is try something – either cognitive
information or empathy and see the impact on the
family
COPING
STYLES
MONITERS BLUNTERS
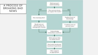
A PROCESS OF
BREAKING BAD
NEWS
HOW TO IMPROVE THE ART OF NEWS
BREAKING
The task of breaking bad news can be improved by
• Understanding the process involved and
• Approaching it as a stepwise procedure,
• Applying well-established principles of
communication and counselling
CONNECTING
• A foundational component of effective
communication is to connect / engage with
that person… i.e. try to understand what
their experience might be
• This does not mean you try to take on that
person's suffering as your own.
WHEN FAMILIES WISH TO BLOCK OR
FILTER THE INFORMATION
• Don’t simply respond with “It’s their right to know”
and dive in.
• Rarely an emergent need to share information
• Explore reasons / concerns – the “micro-culture” of
the family
• Perhaps negotiate an “in their time, in their manner”
resolution
• Ultimately, may need to check with patient-
• “How involved would you like to be regarding information and
decisions about your illness?”
NECESSARY POINTS TO BE DISCLOSED
1. The patient‘s current medical status including the
likely course if no treatment is provided
2. The contemplated procedure or medication
3. Alternative available procedures or medication
4. Anticipated risks and benefits of both
5. A statement offering an opportunity to ask further
questions
6. A professional opinion about the alternatives
STRATEGIES FOR BREAKING BAD NEWS
STARTEGIES FOR
BREAKING BAD NEWS
A-B-C-D-E S-P-I-K-E-S
ABCDE SPIKES
A- ADVANCE PREPARATION S- SETTING UP THE INTERVIEW
B- BUILDING THEREAPUTIC
RELATIONSHIP
P- ASSSESSING PATIENT PERCEPTION
C-COMMUNICATING WELL I- OBTAINING PATIENT INVITATION
D- DEALING WITH REACTIONS K- GIVING KNOWLEDGE AND
INFORMATION
E- ENCOURAGING/VALIDATING
EMOTIONS
E- ADDRESSING EMOTIONS
S- STRATEGY AND SUMMARY
A SIX STEP PROTOCOL
ADVANCE PREPARATION
• Review all relevant clinical information
• Be prepared to share pertinent lab reports
• Mentally rehearse how you will deliver the bad news.
• Think about specific words or phrases to use and to
avoid.
• Arrange for adequate time, space, with no
interruptions
• Think about how the client will react and how you can
respond
ADVANCE PREPARATAION
USE
• “I’m sorry to have to
tell you this”
• “I know this is not
good news for you”
• “I was hoping for a
better result”
AVOID
• You knew….We talked
about…this was a
possibility”
• “I see this all of the
time”
• “There’s always next
time”
STEP 1- START OFF WELL
Get the physical context right:
• Where and to whom are you speaking?
• Arrange for important family members to be present
• In person; not over the telephone
• In a separate, private room
• Take control of the situation to help you and the
family to be more relaxed
STEP 1- START OFF WELL
• Maintain control of the immediate environment, to
the extent that you can.
• “I know it’s a bit complex, but it’ll be much easier to
talk if we can sit down.”
• It is easier to ask questions if we find somewhere
quiet and private.
STEP 1- START OFF WELL
• Obtain permission--with whom can you discuss the
diagnosis
• Be respectful:
• patient covered up
• use appropriate names
• keep a comfortable distance
• pay attention to your own body language
• make eye contact
STEP 1
Start the conversation with a question to assess the
client’s state before launching into a sensitive
conversation
• “How are you feeling right now?”
• “How are things today?”
• “Do you feel well enough to talk for a bit?”
STEP 2- ASSESSING THE PATIENT’S
PERCEPTION
• Find out what the patient knows about the impact of the
illness on his or her future.
• “Before you tell, ask”
• “What have you made of the diagnosis so far?”
• “Have you been very worried about the ILLNESS?”
• “Have you been thinking that this might be something
serious when the test was repeated?”
• “Can you tell me what you remember about why a
particular test was recommended?”
STEP 2- ASSESSING THE PATIENT’S
PERCEPTION
• Utilize your full concentration and listening skills
Listen to the patient’s responses for:
• What is the patient’s understanding of the situation?
• How much has they understood and how close to
reality are their impressions?
• Assess the style of the patient’s statements. what
words/vocabulary are they using/avoiding?
STEP 2- ASSESSING THE PATIENT’S
PERCEPTION
• The emotional content of the patient’s statements,
verbal and nonverbal
• At this point, you have minimized discomfort of both
yourself and the patient
• The patient knows you are trying to listen and that
you are interested in what she thinks is going on
STEP 3- FINDING OUT HOW MUCH THE
PATIENT WANTS TO KNOW
How much information is desired; at what level does
the family want to know what’s going on?
• Several studies indicate that more distress is caused
by not discussing information than by discussion
• Asking patients what they want allows them to
exercise their preferences
Titrate information
with “measured
honesty”
Check Response:
Observed &
Expressed
The response of the patient determines the
nature & pace of the sharing of information
“Feedback Loop”
STEP 3- FINDING OUT HOW MUCH THE
PATIENT WANTS TO KNOW
Phrasing the question:
• “Are you the kind of person who likes the full details
of the diagnosis, or would you prefer just to hear
about the options available to you?”
STEP 3- FINDING OUT HOW MUCH THE
PATIENT WANTS TO KNOW
• You want to get a clear invitation from the
patient to share information.
• If the patient expresses a preference not to
discuss the information, leave the option open
for later discussion.
• “That’s fine. If you change your mind or you want
any questions answered, just call me.”
• “I’ll be sure to check back with you in a few days.”
STEP 4- SHARING THE INFORMATION
• The informing interview has two parts, aligning and
educating: Aligning
• start from the patient’s starting point
• line up the information you wish to impart on the patient’s
knowledge baseline
• You have already heard how much the patient knows
about the situation, and the vocabulary they use to
discuss it
• Gives the patient confidence that their view of the
situation has been heard and is being taken seriously
STEP 4- SHARING THE INFORMATION
• Educating: the process by which the professional brings the
patient’s understanding of the medical situation closer to the
facts
• Give a warning shot
• Give information in small chunks
• Avoid using jargon
• Check reception frequently
• Reinforce and clarify
• Monitor your own communication level
• Listen for the patient’s concerns
• Engage in “therapeutic dialogue”
STEP 4- SHARING THE INFORMATION
• Identify and acknowledge the client’s reaction
• Common reactions to bad news: despair, grief,
depression, denial, anger
• “I know this isn’t what you wanted to hear. I wish the
news (results; information) could have been better.”
STEEP 4- SHARING THE INFORMATION
• Decide on your agenda: diagnosis, treatment plan,
prognosis or support
• You should have some form of an agenda in mind. It
is easiest to state the rough outline of the interview
before beginning this part
• Be aware that the client will not retain most of what is
said after the initial bad news
STEP 4- SHARING THE INFORMATION
• Check reception frequently
• “Tell me, what you are thinking about all of this now?”
• “Am I making sense?”
• “Do you follow what I am saying?”
• “What questions do you have?”
STEP 4- SHARING THE INFORMATION
• Use diagrams and written messages
• Simple scribbles on the back of an envelope or scrap
of paper.
• Simple diagrams about the anatomy of the diseased
organs and the disease process.
STEP 4- SHARING THE INFORMATION
• Try to elicit the patient’s “shopping list” of concerns
and anxieties
• hair loss from chemotherapy
• implications of colostomy
• Listen for the buried question
• Be prepared to be led
• You may draw a session to a close, and then find that the
patient wants to start part of it again
STEP 4- SHARING THE INFORMATION
• Try to blend your agenda with the patient’s
• You are changing or accommodating to adapt to the patient’s
point of view, and that sense of compromise will make the
patient feel that you are interested in supporting her.
• As you obtain the list of concerns from the patient,
acknowledge the items on it and try to include them in the
topics that you cover
• Therapeutic dialogue
• the professional listens to, hears, and responds to the patient’s reactions
to the information
STEP 5- RESPONDING TO PATIENTS’
FEELINGS
• Identify and acknowledge the patient’s
reaction, distinguishing adaptive from
maladaptive reactions
• humor/guilt
• crying/collapse
• realistic hope/unrealistic hope
• disbelief, shock, denial, displacement, fear and
anxiety, anger and blame, guilt, hope, despair,
depression, over dependency, relief, bargaining
STEP 5- RESPONDING TO PATIENTS’
FEELINGS
• Inquire about the patient’s emotional and spiritual
needs, and support systems
• Identify patient’s coping strategies and reinforce
them
• Offer realistic hope
• Avoid trying to be overly reassuring
• “The success or failure of the breaking bad news
interview ultimately depends on how the patient
reacts and how you respond to those reactions
and feelings.”
STEP 6- PLANNING AND FOLLOW-
THROUGH
Planning for the future
• Demonstrate an understanding of the patient’s
problem list
• Indicate you can distinguish the fixable from the
unfixable. It is not useful to be unrealistically
overoptimistic about the future
• Ask what the client will do after leaving the session
STEP 6- PLANNING AND FOLLOW-
THROUGH
• Make a plan or strategy and explain it
• The management of the medical condition forms part
of the support of the patient
• “We’ll deal with each problem as it arises.”
• “Preparing for the worst doesn’t stop us from hoping for the
best.”
STEP 6- PLANNING AND FOLLOW-
THROUGH
• “What questions would you like to ask me now?”
• It is useful to tell patients that this is not the last
chance to discuss any major issues, and to encourage
them to jot down any other questions that occur on a
piece of paper and to bring this with them to the next
visit, or to call you.
DEMONSTRATING EMPATHY
• It is important to demonstrate empathy during and
following the breaking of bad news.
• It is far better to acknowledge the patient’s emotions
as they arise. Three simple techniques can assist you-
• Listen for and identify the emotion(s) that the patient is feeling.
• Identify the cause or source of the emotion (most likely to be
the bad news that the patient has just heard)
• Show your patient that you have identified both the emotion
and its origin
VARYING RESPONSES TO BAD NEWS
DEALING WITH ANGER/BLAME
• Anger can be misdirected at the members of the
multidisciplinary team.
• It is important that health professionals establish the
cause of the anger, where it is directed, and whether it
is justified.
• The recipient of the bad news can then be helped to
understand the true cause of the anger.
METHOD OF
DEALING WITH
ANGER
SILENCE IS NOT GOLDEN
 Don’t assume that the absence of question reflects
an absence of concerns
 Upon becoming aware of a life-limiting Diagnosis, it
would be very unusual not to wonder:
– “How long do I have?”
– “How will I die”
 Waiting for such questions to be posed may result in
missed opportunities to address concerns; consider
exploring preemptively
Day 1 FinalDay 3Day 2
The Perception of the “Sudden Change”
Melting ice = diminishing reserves
When reserves are depleted, the change seems sudden
and unforeseen.
However, the changes had been happening. That
was
fast!
HOW TO HANDLE DIFFICULT
QUESTIONS
• Difficult questions may include,
• “Am I going to get better?”
• “Am I going to die?”
• “How long do I have?”
• Listen to and acknowledge the question and check the
reason behind it and if the answer is really wanted.
• A sample answer may be: “That’s a difficult question, there
are no simple answers. We can hope to control your illness,
but can’t hope to cure it.”
HANDLING DIFFICULT QUESTIONS
• It is sometimes appropriate to indicate some sense of
timescale to allow an individual to prepare for his or
her own death or to allow relatives to prepare for the
loss of their loved one.
• In this instance, time should be broken into blocks, i.e.
hours to days, days to weeks, weeks to months and
months to years.
• Within the time scale there must be flexibility, for
example, “You may have a number of months,”
PROGNOSTICATING
• Predicting how long someone with a terminal illness
will live.
• Attempts have been made to develop various indexes
(eg. Karnofsky score) to help physician in making
objective estimates that correlate with actual survival.
• A good policy is to provide conservative estimates.
COMMUNICATION ABOUT FINANCIAL
IMPLICATIONS
• In the western countries where most of the patients are
insured, the question of communication about financial
implications seldom arises.
• But in countries like India it is recommended that the
relatives be informed about a rough estimate of the
expenses they would incur for the medical care.
• At the same time it is the duty of the doctor to help the
patients by minimizing the expenses and consolidating the
treatment.
POSITIVE LANGUAGE TO USE WITH
DYING PATIENTS
• I will keep you as comfortable as possible.
• I will focus on maintaining your quality of life.
• I want to help you live meaningfully in the time you
have left.
• Maintaining your independence and dignity will be
my top priority.
• I will do my best to fulfil your wish to remain at home.
SELF CARE
• Breaking bad news can take a toll on the person
delivering it to the patient.
• Be aware of your own feelings and those of others
involved.
• Peer group and other staff support may be valuable.
THE DO’S AND
DONT’S
BREAKING THE NEWS OF A SUDDEN
DEATH
• Each case of sudden death is unique and the needs of the
family and/or significant others must be assessed on an
individual basis.
• The short period before the breaking of bad news - the
journey to the hospital, during resuscitation or when being
shown into a family room – may produce a range of
emotions such as fear, hope, anger, and sorrow.
• FOLLOWING GUIDELINES HELP IN SUCH SITUATIONS
GUIDELINES FOR CASES INVOLVING
SUDDEN DEATH
1. The most experienced member of staff available should
be allocated to the family and/or significant others.
Where appropriate, other members of the
multidisciplinary team should be involved in the
process.
2. When possible the team should prepare the
family/significant others for the possibility of bad news
as early as possible on the telephone or during the
resuscitation process.
3. Give accurate and reliable information so that the
family/significant others understand what has occurred.
4. When a doctor has broken the bad news it is
preferable that he/she hand the family into the
care of a nurse who can stay with them and answer
any questions that might arise, rather than leave the
family standing alone on a corridor not knowing
what to do
GUIDELINES ON GIVING BAD NEWS ON
TELEPHONE
• The telephone is the least desirable mode of
communication for breaking bad news. It should only
be used in exceptional circumstances.
• Each scenario is unique and needs to be assessed on
an individual basis.
• Where possible it is good to have two Contacts to
ring in the case of an emergency
• THE CALLER MUST ENSURE THAT
• He/she has accurate information prior to initiating the call.
• He/she confirms the identity of the person receiving the call
and also his/her relationship to the patient. It is inadvisable to
give information to children under the age of 18 years.
• Offer to stay on the phone until the person indicates they are
ready to finish the conversation.
• Inquire if the recipient wishes to come to the hospital.
WITHDRAWAL OF LIFE SUPPORT
• Does one inform the patient before withdrawing life
support??
• In the west, particularly in the USA and UK they do
inform the patient.
• In India the practice is not to inform the conscious
patient on the decision to withdraw support.
• But it should be noted that the law in India prohibits
the withdrawal of ventilator support, though most of
the units practice withdrawal when the end is near.
PITFALLS/COMMON BARRIERS TO GOOD
COMMUNICATION
• Feeling you are responsible for maintaining the
patient’s hope
• Ignoring your own feelings
• Making assumptions about what the family knows
and doesn’t know
• Talking too much
ASSESS YOURSELF
• When the task of telling a patient about a life
threatening diagnosis is too easy, the doctor has
become callous.
• When it is too difficult, he needs to examine his own
guilt or anxiety.
REFERENCES
1. Bailey and love Text book of Surgery 26th edition
2. TEXTBOOK OF FAMILY MEDICINE: PRINCIPLES, CONCEPTS, PRACTICE,
AND CONTEXT 9th edition
3. SPIKES- A six step protocol by Robert Buckman 1992
4. Schwartz Principles of surgery, 10th edition.
“hope for the best while also preparing
them for the worst.”
Thank You.

News breaking in critically ill

  • 1.
    NEWS BREAKING INCRITICALLY ILL PATIENT OR DEATH
  • 2.
    INTRODUCTION • The issuetoday is not so much whether to tell patients they have a terminal illness but rather how to share this information with them because Most patients know the nature of their disease process to some degree. • The doctors should be able to gauge patients’ desire to be told and their capacity to withstand the shock of disclosure.
  • 3.
    WHAT IS BADNEWS?? • Information likely to drastically alter a patient’s view of his or her future.” (Buckman, 1992) • Bad news is always, however, in the “eye of the beholder,” such that one cannot estimate the impact of the bad news until one has first determined the recipient's expectations or understanding. • For example, a patient who is told that her back pain is caused by a recurrence of her breast cancer when she was expecting to be told it was a muscle strain is likely to feel shocked.
  • 4.
    • Results ina cognitive, behavioural or emotional impact that persists for some time after the news is received. • May be perceived as bad from the perspective of the giver, the receiver, or both • Perception of severity varies for each person.
  • 5.
    WHY IS NEWSBREAKING DIFFICULT?? • Concern for how the news will affect client • Client’s fears of social stigma and impact of disability and illness • Fear of client’s reaction to the news • Uncertainty in dealing with intense emotional response • Fear of being blamed • Fear of how this affects you/expressing emotion • Challenge of delivering the news appropriately and sensitively to the client • Not wanting to take away hope
  • 6.
    COMMUNICATION PROBLEMS IN CRITICALCARE UNITS FAMILY AND PATIENT STAFF Unfamiliar surroundings Busy Serious events Stressed Restricted access Unskilled- no formal training in counselling State of fear/helplessness, anger Language/cultural barrier Fear of blame
  • 7.
    BREAKING THE NEWSIS A COMPLEX TASK Breaking bad news is also a complex communication task. In addition to the verbal component of actually giving the bad news, it also requires other skills. These include • responding to patients’ emotional reactions, • involving the patient in decision-making, • dealing with the stress created by patients’ expectations for cure, • the involvement of multiple family members, and • the dilemma of how to give hope when the situation is bleak. The complexity of the interaction can sometimes create serious miscommunications
  • 8.
    THE PATIENTS’ RIGHTS •Accurate and true information • Receive or not receive bad news • Decide how much information they want or do not want • Decide who should be present during the consultation, i.e. family members including children and/or significant others • Decide who should be informed about their diagnosis and • what information that person(s) should receive
  • 9.
    PRINCIPLE OF BREAKINGBAD NEWS 1. Proper preparation for the interview 2. Selecting proper location 3. Sequential Manner of breaking news (SPIKES) 4. Appropriate language 5. Conveying the correct information and acknowledge the reaction When bad news is communicated well, it can have an important impact on outcomes such as family satisfaction and decreased anxiety and depression
  • 10.
    FIVE FUNDAMENTAL PRINCIPLESFOR BETTER COMMUNICATION 1. ‘Ask-Tell-Ask’ 2. ‘Tell me more’ 3. Use reflections rather than questions to learn more 4. Skills for Responding to Emotion 5. Assess the Other Person's Informational, Decision- making and Coping Style
  • 11.
    ASK- TELL- ASK •Ask the family to describe their current understanding of the issue • Tell the family in straightforward language what you need to communicate—the bad news, or treatment options, or other information • Ask the family whether they understand what you just said. This gives you the opportunity to check their understanding
  • 12.
    TELL ME MORE •If you find that the conversation is going off track, it is helpful to note that in your own mind, and try to investigate- • What is the exact information that the family needs at that point • How they fell about whatever has been discussed. • what the new information means in terms of the patient or family member’s sense of self • Once we know these 3 things we can try to get the conversation back on track.
  • 13.
    USE REFLECTIONS RATHERTHAN QUESTIONS • Reflections are restatements of the family’s words or guesses at what the family means. • Reflections can be simple or complex. • Simple reflections paraphrase what the person said and do not add meaning or interpretation • Complex reflections, on the other hand, go beyond what person says and includes the clinicians’ thoughts about speaker’s underlying emotions, values, or beliefs
  • 14.
    SKILLS FOR RESPONDINGTO EMOTIONS 1. When people are experiencing strong emotions they are less able to hear cognitive information. 2. Recognise that the family is having an emotional reaction and avoid pushing forward with decision- making. 3. Be EMPATHETIC- patients feel that their situation and emotions are heard and appreciated.
  • 15.
    ASSESSING INFORMATIONAL, DECISION MAKINGAND COPING STYLE • Psychologists have identified two main coping styles • People who use problem-focused coping have been termed "monitors." They typically seek information to help them manage. • People who use emotion-focused coping are termed "blunters." They tend to cope by avoiding information, distancing themselves, and engaging in denial of their situation. • The fact that people differs means that you need to change your communication style based on the family. The best you can do is try something – either cognitive information or empathy and see the impact on the family COPING STYLES MONITERS BLUNTERS
  • 16.
  • 17.
    HOW TO IMPROVETHE ART OF NEWS BREAKING The task of breaking bad news can be improved by • Understanding the process involved and • Approaching it as a stepwise procedure, • Applying well-established principles of communication and counselling
  • 18.
    CONNECTING • A foundationalcomponent of effective communication is to connect / engage with that person… i.e. try to understand what their experience might be • This does not mean you try to take on that person's suffering as your own.
  • 19.
    WHEN FAMILIES WISHTO BLOCK OR FILTER THE INFORMATION • Don’t simply respond with “It’s their right to know” and dive in. • Rarely an emergent need to share information • Explore reasons / concerns – the “micro-culture” of the family • Perhaps negotiate an “in their time, in their manner” resolution • Ultimately, may need to check with patient- • “How involved would you like to be regarding information and decisions about your illness?”
  • 20.
    NECESSARY POINTS TOBE DISCLOSED 1. The patient‘s current medical status including the likely course if no treatment is provided 2. The contemplated procedure or medication 3. Alternative available procedures or medication 4. Anticipated risks and benefits of both 5. A statement offering an opportunity to ask further questions 6. A professional opinion about the alternatives
  • 21.
    STRATEGIES FOR BREAKINGBAD NEWS STARTEGIES FOR BREAKING BAD NEWS A-B-C-D-E S-P-I-K-E-S ABCDE SPIKES A- ADVANCE PREPARATION S- SETTING UP THE INTERVIEW B- BUILDING THEREAPUTIC RELATIONSHIP P- ASSSESSING PATIENT PERCEPTION C-COMMUNICATING WELL I- OBTAINING PATIENT INVITATION D- DEALING WITH REACTIONS K- GIVING KNOWLEDGE AND INFORMATION E- ENCOURAGING/VALIDATING EMOTIONS E- ADDRESSING EMOTIONS S- STRATEGY AND SUMMARY
  • 22.
    A SIX STEPPROTOCOL
  • 23.
    ADVANCE PREPARATION • Reviewall relevant clinical information • Be prepared to share pertinent lab reports • Mentally rehearse how you will deliver the bad news. • Think about specific words or phrases to use and to avoid. • Arrange for adequate time, space, with no interruptions • Think about how the client will react and how you can respond
  • 24.
    ADVANCE PREPARATAION USE • “I’msorry to have to tell you this” • “I know this is not good news for you” • “I was hoping for a better result” AVOID • You knew….We talked about…this was a possibility” • “I see this all of the time” • “There’s always next time”
  • 25.
    STEP 1- STARTOFF WELL Get the physical context right: • Where and to whom are you speaking? • Arrange for important family members to be present • In person; not over the telephone • In a separate, private room • Take control of the situation to help you and the family to be more relaxed
  • 26.
    STEP 1- STARTOFF WELL • Maintain control of the immediate environment, to the extent that you can. • “I know it’s a bit complex, but it’ll be much easier to talk if we can sit down.” • It is easier to ask questions if we find somewhere quiet and private.
  • 27.
    STEP 1- STARTOFF WELL • Obtain permission--with whom can you discuss the diagnosis • Be respectful: • patient covered up • use appropriate names • keep a comfortable distance • pay attention to your own body language • make eye contact
  • 28.
    STEP 1 Start theconversation with a question to assess the client’s state before launching into a sensitive conversation • “How are you feeling right now?” • “How are things today?” • “Do you feel well enough to talk for a bit?”
  • 29.
    STEP 2- ASSESSINGTHE PATIENT’S PERCEPTION • Find out what the patient knows about the impact of the illness on his or her future. • “Before you tell, ask” • “What have you made of the diagnosis so far?” • “Have you been very worried about the ILLNESS?” • “Have you been thinking that this might be something serious when the test was repeated?” • “Can you tell me what you remember about why a particular test was recommended?”
  • 30.
    STEP 2- ASSESSINGTHE PATIENT’S PERCEPTION • Utilize your full concentration and listening skills Listen to the patient’s responses for: • What is the patient’s understanding of the situation? • How much has they understood and how close to reality are their impressions? • Assess the style of the patient’s statements. what words/vocabulary are they using/avoiding?
  • 31.
    STEP 2- ASSESSINGTHE PATIENT’S PERCEPTION • The emotional content of the patient’s statements, verbal and nonverbal • At this point, you have minimized discomfort of both yourself and the patient • The patient knows you are trying to listen and that you are interested in what she thinks is going on
  • 32.
    STEP 3- FINDINGOUT HOW MUCH THE PATIENT WANTS TO KNOW How much information is desired; at what level does the family want to know what’s going on? • Several studies indicate that more distress is caused by not discussing information than by discussion • Asking patients what they want allows them to exercise their preferences
  • 33.
    Titrate information with “measured honesty” CheckResponse: Observed & Expressed The response of the patient determines the nature & pace of the sharing of information “Feedback Loop”
  • 34.
    STEP 3- FINDINGOUT HOW MUCH THE PATIENT WANTS TO KNOW Phrasing the question: • “Are you the kind of person who likes the full details of the diagnosis, or would you prefer just to hear about the options available to you?”
  • 35.
    STEP 3- FINDINGOUT HOW MUCH THE PATIENT WANTS TO KNOW • You want to get a clear invitation from the patient to share information. • If the patient expresses a preference not to discuss the information, leave the option open for later discussion. • “That’s fine. If you change your mind or you want any questions answered, just call me.” • “I’ll be sure to check back with you in a few days.”
  • 36.
    STEP 4- SHARINGTHE INFORMATION • The informing interview has two parts, aligning and educating: Aligning • start from the patient’s starting point • line up the information you wish to impart on the patient’s knowledge baseline • You have already heard how much the patient knows about the situation, and the vocabulary they use to discuss it • Gives the patient confidence that their view of the situation has been heard and is being taken seriously
  • 37.
    STEP 4- SHARINGTHE INFORMATION • Educating: the process by which the professional brings the patient’s understanding of the medical situation closer to the facts • Give a warning shot • Give information in small chunks • Avoid using jargon • Check reception frequently • Reinforce and clarify • Monitor your own communication level • Listen for the patient’s concerns • Engage in “therapeutic dialogue”
  • 38.
    STEP 4- SHARINGTHE INFORMATION • Identify and acknowledge the client’s reaction • Common reactions to bad news: despair, grief, depression, denial, anger • “I know this isn’t what you wanted to hear. I wish the news (results; information) could have been better.”
  • 39.
    STEEP 4- SHARINGTHE INFORMATION • Decide on your agenda: diagnosis, treatment plan, prognosis or support • You should have some form of an agenda in mind. It is easiest to state the rough outline of the interview before beginning this part • Be aware that the client will not retain most of what is said after the initial bad news
  • 40.
    STEP 4- SHARINGTHE INFORMATION • Check reception frequently • “Tell me, what you are thinking about all of this now?” • “Am I making sense?” • “Do you follow what I am saying?” • “What questions do you have?”
  • 41.
    STEP 4- SHARINGTHE INFORMATION • Use diagrams and written messages • Simple scribbles on the back of an envelope or scrap of paper. • Simple diagrams about the anatomy of the diseased organs and the disease process.
  • 42.
    STEP 4- SHARINGTHE INFORMATION • Try to elicit the patient’s “shopping list” of concerns and anxieties • hair loss from chemotherapy • implications of colostomy • Listen for the buried question • Be prepared to be led • You may draw a session to a close, and then find that the patient wants to start part of it again
  • 43.
    STEP 4- SHARINGTHE INFORMATION • Try to blend your agenda with the patient’s • You are changing or accommodating to adapt to the patient’s point of view, and that sense of compromise will make the patient feel that you are interested in supporting her. • As you obtain the list of concerns from the patient, acknowledge the items on it and try to include them in the topics that you cover • Therapeutic dialogue • the professional listens to, hears, and responds to the patient’s reactions to the information
  • 44.
    STEP 5- RESPONDINGTO PATIENTS’ FEELINGS • Identify and acknowledge the patient’s reaction, distinguishing adaptive from maladaptive reactions • humor/guilt • crying/collapse • realistic hope/unrealistic hope • disbelief, shock, denial, displacement, fear and anxiety, anger and blame, guilt, hope, despair, depression, over dependency, relief, bargaining
  • 45.
    STEP 5- RESPONDINGTO PATIENTS’ FEELINGS • Inquire about the patient’s emotional and spiritual needs, and support systems • Identify patient’s coping strategies and reinforce them • Offer realistic hope • Avoid trying to be overly reassuring • “The success or failure of the breaking bad news interview ultimately depends on how the patient reacts and how you respond to those reactions and feelings.”
  • 46.
    STEP 6- PLANNINGAND FOLLOW- THROUGH Planning for the future • Demonstrate an understanding of the patient’s problem list • Indicate you can distinguish the fixable from the unfixable. It is not useful to be unrealistically overoptimistic about the future • Ask what the client will do after leaving the session
  • 47.
    STEP 6- PLANNINGAND FOLLOW- THROUGH • Make a plan or strategy and explain it • The management of the medical condition forms part of the support of the patient • “We’ll deal with each problem as it arises.” • “Preparing for the worst doesn’t stop us from hoping for the best.”
  • 48.
    STEP 6- PLANNINGAND FOLLOW- THROUGH • “What questions would you like to ask me now?” • It is useful to tell patients that this is not the last chance to discuss any major issues, and to encourage them to jot down any other questions that occur on a piece of paper and to bring this with them to the next visit, or to call you.
  • 49.
    DEMONSTRATING EMPATHY • Itis important to demonstrate empathy during and following the breaking of bad news. • It is far better to acknowledge the patient’s emotions as they arise. Three simple techniques can assist you- • Listen for and identify the emotion(s) that the patient is feeling. • Identify the cause or source of the emotion (most likely to be the bad news that the patient has just heard) • Show your patient that you have identified both the emotion and its origin
  • 50.
  • 51.
    DEALING WITH ANGER/BLAME •Anger can be misdirected at the members of the multidisciplinary team. • It is important that health professionals establish the cause of the anger, where it is directed, and whether it is justified. • The recipient of the bad news can then be helped to understand the true cause of the anger.
  • 52.
  • 53.
    SILENCE IS NOTGOLDEN  Don’t assume that the absence of question reflects an absence of concerns  Upon becoming aware of a life-limiting Diagnosis, it would be very unusual not to wonder: – “How long do I have?” – “How will I die”  Waiting for such questions to be posed may result in missed opportunities to address concerns; consider exploring preemptively
  • 54.
    Day 1 FinalDay3Day 2 The Perception of the “Sudden Change” Melting ice = diminishing reserves When reserves are depleted, the change seems sudden and unforeseen. However, the changes had been happening. That was fast!
  • 55.
    HOW TO HANDLEDIFFICULT QUESTIONS • Difficult questions may include, • “Am I going to get better?” • “Am I going to die?” • “How long do I have?” • Listen to and acknowledge the question and check the reason behind it and if the answer is really wanted. • A sample answer may be: “That’s a difficult question, there are no simple answers. We can hope to control your illness, but can’t hope to cure it.”
  • 56.
    HANDLING DIFFICULT QUESTIONS •It is sometimes appropriate to indicate some sense of timescale to allow an individual to prepare for his or her own death or to allow relatives to prepare for the loss of their loved one. • In this instance, time should be broken into blocks, i.e. hours to days, days to weeks, weeks to months and months to years. • Within the time scale there must be flexibility, for example, “You may have a number of months,”
  • 57.
    PROGNOSTICATING • Predicting howlong someone with a terminal illness will live. • Attempts have been made to develop various indexes (eg. Karnofsky score) to help physician in making objective estimates that correlate with actual survival. • A good policy is to provide conservative estimates.
  • 58.
    COMMUNICATION ABOUT FINANCIAL IMPLICATIONS •In the western countries where most of the patients are insured, the question of communication about financial implications seldom arises. • But in countries like India it is recommended that the relatives be informed about a rough estimate of the expenses they would incur for the medical care. • At the same time it is the duty of the doctor to help the patients by minimizing the expenses and consolidating the treatment.
  • 59.
    POSITIVE LANGUAGE TOUSE WITH DYING PATIENTS • I will keep you as comfortable as possible. • I will focus on maintaining your quality of life. • I want to help you live meaningfully in the time you have left. • Maintaining your independence and dignity will be my top priority. • I will do my best to fulfil your wish to remain at home.
  • 60.
    SELF CARE • Breakingbad news can take a toll on the person delivering it to the patient. • Be aware of your own feelings and those of others involved. • Peer group and other staff support may be valuable.
  • 61.
  • 62.
    BREAKING THE NEWSOF A SUDDEN DEATH • Each case of sudden death is unique and the needs of the family and/or significant others must be assessed on an individual basis. • The short period before the breaking of bad news - the journey to the hospital, during resuscitation or when being shown into a family room – may produce a range of emotions such as fear, hope, anger, and sorrow. • FOLLOWING GUIDELINES HELP IN SUCH SITUATIONS
  • 63.
    GUIDELINES FOR CASESINVOLVING SUDDEN DEATH 1. The most experienced member of staff available should be allocated to the family and/or significant others. Where appropriate, other members of the multidisciplinary team should be involved in the process. 2. When possible the team should prepare the family/significant others for the possibility of bad news as early as possible on the telephone or during the resuscitation process. 3. Give accurate and reliable information so that the family/significant others understand what has occurred.
  • 64.
    4. When adoctor has broken the bad news it is preferable that he/she hand the family into the care of a nurse who can stay with them and answer any questions that might arise, rather than leave the family standing alone on a corridor not knowing what to do
  • 65.
    GUIDELINES ON GIVINGBAD NEWS ON TELEPHONE • The telephone is the least desirable mode of communication for breaking bad news. It should only be used in exceptional circumstances. • Each scenario is unique and needs to be assessed on an individual basis. • Where possible it is good to have two Contacts to ring in the case of an emergency
  • 66.
    • THE CALLERMUST ENSURE THAT • He/she has accurate information prior to initiating the call. • He/she confirms the identity of the person receiving the call and also his/her relationship to the patient. It is inadvisable to give information to children under the age of 18 years. • Offer to stay on the phone until the person indicates they are ready to finish the conversation. • Inquire if the recipient wishes to come to the hospital.
  • 67.
    WITHDRAWAL OF LIFESUPPORT • Does one inform the patient before withdrawing life support?? • In the west, particularly in the USA and UK they do inform the patient. • In India the practice is not to inform the conscious patient on the decision to withdraw support. • But it should be noted that the law in India prohibits the withdrawal of ventilator support, though most of the units practice withdrawal when the end is near.
  • 68.
    PITFALLS/COMMON BARRIERS TOGOOD COMMUNICATION • Feeling you are responsible for maintaining the patient’s hope • Ignoring your own feelings • Making assumptions about what the family knows and doesn’t know • Talking too much
  • 69.
    ASSESS YOURSELF • Whenthe task of telling a patient about a life threatening diagnosis is too easy, the doctor has become callous. • When it is too difficult, he needs to examine his own guilt or anxiety.
  • 70.
    REFERENCES 1. Bailey andlove Text book of Surgery 26th edition 2. TEXTBOOK OF FAMILY MEDICINE: PRINCIPLES, CONCEPTS, PRACTICE, AND CONTEXT 9th edition 3. SPIKES- A six step protocol by Robert Buckman 1992 4. Schwartz Principles of surgery, 10th edition.
  • 71.
    “hope for thebest while also preparing them for the worst.” Thank You.