Introduction             Biomedical ontology             Use case: pharmacogenomics   Outlook




                      My ontology is better than yours!
               Building and evaluating ontologies for integrative research


                                         Robert Hoehndorf

                                        Department of Genetics
                                        University of Cambridge


                                         Bio-Ontology SIG
Introduction          Biomedical ontology      Use case: pharmacogenomics       Outlook



Translational research




       National Cancer Institute:
       Translational research transforms scientific discoveries arising from
       laboratory, clinical, or population studies into clinical applications
       to reduce [disease] incidence, morbidity, and mortality.
slide by Robert Stevens
Introduction             Biomedical ontology   Use case: pharmacogenomics   Outlook



Biomedical ontologies




       Gruber (1993):
       An ontology is the explicit specification of a conceptualization of a
       domain.

               controlled vocabularies
               hierarchically organized
               facilitate data integration
Introduction   Biomedical ontology   Use case: pharmacogenomics   Outlook



Biomedical ontologies
Introduction   Biomedical ontology                     Use case: pharmacogenomics   Outlook



Biomedical ontologies


                                   Individual




                Physical object      Quality    Function   Process




                      ChEBI Ontology                                 Molecule
                                                                     Gene
                                  Sequence Ontology
                                                                     Transcript
                   GO-CC                                             Organelle
                  Celltype                        Gene Ontology      Cell
                                  Phenotype                          Tissue
                                   Ontology                          Organ
                 Anatomy
                 Ontology
                                                                     Body
                                                                     Population
Introduction        Biomedical ontology   Use case: pharmacogenomics   Outlook



Biomedical ontologies




       How can we find the “best” ontology?
       How can we develop the “best” ontology?
Introduction          Biomedical ontology   Use case: pharmacogenomics   Outlook


Biomedical ontologies
Ontology evaluation
Introduction            Biomedical ontology     Use case: pharmacogenomics   Outlook


Biomedical ontologies
Evaluation criteria




               ontology design principles rooted in
                   best practices
                   philosophy
                   logic
                   ontology engineering
                   linguistics
               community agreement
               community requests
               peer review
Introduction             Biomedical ontology   Use case: pharmacogenomics   Outlook


Ontology
Ontology evaluation




               definitions
               singular nouns
               common relations
               single is-a hierarchy
               orthogonality
               realism
               ...
Introduction          Biomedical ontology     Use case: pharmacogenomics       Outlook



Biomedical ontologies




       Most ontology evaluation criteria are intrinsic criteria and evaluate
       what ontologies are.
Introduction          Biomedical ontology     Use case: pharmacogenomics       Outlook



Biomedical ontologies




       Most ontology evaluation criteria are intrinsic criteria and evaluate
       what ontologies are.

       How can we evaluate what ontologies do?
Introduction          Biomedical ontology   Use case: pharmacogenomics   Outlook


Biomedical ontologies
A functional perspective
Introduction             Biomedical ontology     Use case: pharmacogenomics   Outlook


Biomedical ontologies
Evaluation criteria




               criteria from software engineering, etc.
                   user study
                   unit tests
                   complexity
                   ...
Introduction          Biomedical ontology   Use case: pharmacogenomics   Outlook


Biomedical ontologies
A functional perspective
Introduction             Biomedical ontology     Use case: pharmacogenomics   Outlook


Biomedical ontologies
Evaluation criteria




               criteria from biology
                   experiments
                   statistics (p-values)
                   comparison to gold/silver standard
                   ...
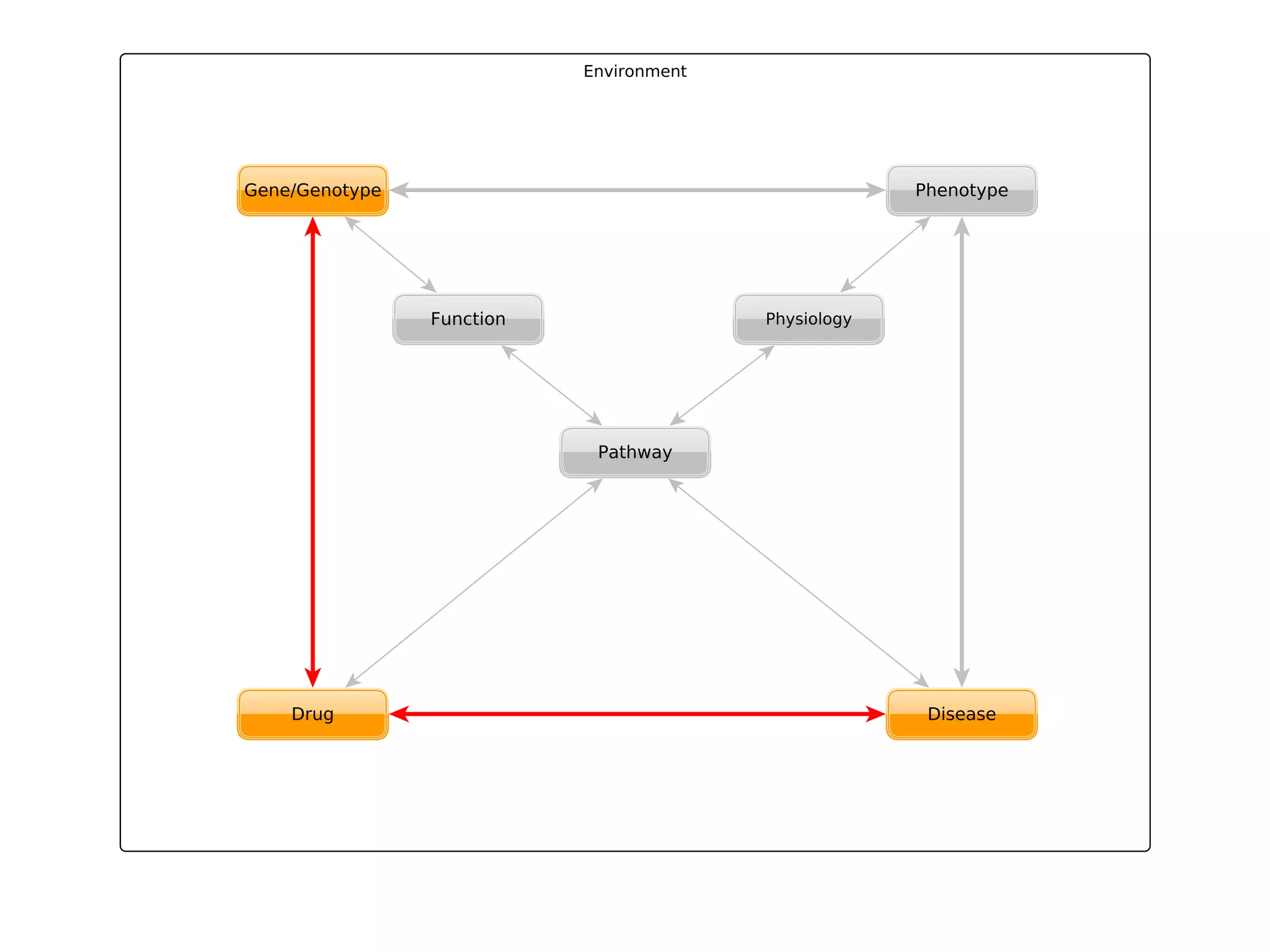
Pharmacogenomics
Pharmacogenomics databases
Introduction            Biomedical ontology   Use case: pharmacogenomics   Outlook



Research questions




               drug discovery
               drug repurposing
               drug response
               drug pathways
               disease pathways
               causal mutations
Introduction            Biomedical ontology   Use case: pharmacogenomics   Outlook



Research questions




               drug discovery
               drug repurposing
               drug response
               drug pathways
               disease pathways
               causal mutations
Introduction            Biomedical ontology     Use case: pharmacogenomics   Outlook



Traditional approaches to drug repurposing




               drug target identification
               models of drug binding
               experiment design and execution (e.g., binding assays)
               analysis and interpretation of experiment results
Introduction           Biomedical ontology       Use case: pharmacogenomics   Outlook



Integrative approaches to drug repurposing


               SIDER
                  text mining of drug labels
                  side-effect similarity
                  UMLS
               PREDICT
                  disease–disease similarity
                  drug–drug similarity
                  disease phenotypes, gene functions, side effects, chemical
                  structure, protein interactions, text mining
                  HPO, MESH, GO
               OFFSIDES
                  adverse event reports
                  ATC, UMLS
Introduction        Biomedical ontology    Use case: pharmacogenomics   Outlook



Pharmacogenomics




       Can we get some novel information about drug indications (and
       causal mutations) by analyzing experimental data from animal
       models?
Introduction   Biomedical ontology   Use case: pharmacogenomics   Outlook



Approach
Introduction   Biomedical ontology   Use case: pharmacogenomics   Outlook



Approach
Introduction            Biomedical ontology      Use case: pharmacogenomics   Outlook



Relevant ontologies



               Mammalian Phenotype Ontology
                   9,161 classes
                   manually developed
                   annotation of animal models
                   formal (EQ) definitions
               Human Phenotype Ontology
                   9,796 classes
                   manually developed
                   annotation of diseases
                   formal (EQ) definitions
Introduction            Biomedical ontology      Use case: pharmacogenomics   Outlook



Challenges




          1    comparison of human and mouse phenotypes
                   cross-species integration
                   how do we represent phenotypes?
          2    computation of similarity
                   semantic similarity based on ontology taxonomy
                   which ontology do we use for computing similarity?
Introduction            Biomedical ontology     Use case: pharmacogenomics   Outlook



Cross-species phenotype integration




               representation of MP and HPO phenotypes
                   PATO-based formal definitions
                   GO
                   homologous and analogous anatomical structures (UBERON)
               aim: cross-species integration of phenotypes
Introduction            Biomedical ontology      Use case: pharmacogenomics    Outlook


What are phenotypes and how do we represent them (for
cross-species integration)?


       Abnormal appendix: E=Appendix, Q=Abnormal
           representation:
                   appendix with quality Abnormal
                   quality Abnormal of some appendix
                   organism with appendix that has quality Abnormal
                   ...
               inheritance of phenotypes across parthood
                   Abnormality of tip of appendix subclass of Abnormality of
                   appendix?
               absence of appendix
Introduction            Biomedical ontology    Use case: pharmacogenomics   Outlook



Semantic similarity




       Semantic similarity results depend on
               the number of distinctions made by ontology developers
               the kind of distinctions made by ontology developers
               the data that is analyzed
               the similarity measure
Introduction        Biomedical ontology   Use case: pharmacogenomics   Outlook



Semantic similarity




       Should we compute phenotypic similarity based on the Human or
       the Mammalian Phenotype Ontology (or both)? How can we
       compare the results?
Introduction             Biomedical ontology     Use case: pharmacogenomics   Outlook



Ontology design decisions can be resolved empirically!




               no a priori “right” way to represent phenotypes
               focus on scientific results, not representation
               evaluation:
                   empirical
                   objective
                   quantitative
                   external
Introduction            Biomedical ontology     Use case: pharmacogenomics   Outlook



Ontology design decisions can be resolved empirically!




               finish the analysis
               use known gene–disease associations as gold standard
               use FDA-approved drug indications as gold standard
               compare analysis results against gold standard
Introduction             Biomedical ontology           Use case: pharmacogenomics   Outlook


Semantic similarity over phenotype ontologies measures
phenotypic similarity



               semantic similarity
               pairwise comparison of disease and animal phenotypes
                                                                IC (x)
                                               x∈Cl(P)∩Cl(D)
                             sim(P, D) =
                                                                IC (y )
                                               y ∈Cl(P)∪Cl(D)
Introduction            Biomedical ontology       Use case: pharmacogenomics   Outlook



PhenomeNET compares phenotypes across species




               ranking of gene for each disease
               candidate genes for disease
Introduction            Biomedical ontology      Use case: pharmacogenomics       Outlook



Statistical testing to rank drug–disease pairs




               one-sided Wilcoxon signed rank test
               result: ranking of drugs for each disease based on p-value
                   low p-value: mutations in mouse genes associated with a drug
                   result in phenotypes that are very similar to a disease
                   phenotype
                   high p-value: genes uniformly distributed across ranks
Introduction               Biomedical ontology   Use case: pharmacogenomics   Outlook



Receiver Operating Characteristic




       Source: Wikipedia
Introduction                                         Biomedical ontology                                 Use case: pharmacogenomics   Outlook



Gene-disease associations



                                                          PhenomeNet initial

                               1

                              0.9

                              0.8

                              0.7
         True Positive Rate




                              0.6                                                                               AUC: original 0.68
                              0.5

                              0.4

                              0.3

                              0.2

                              0.1
                                                                                          x
                                                                                    original
                               0
                                    0   0.1   0.2   0.3    0.4   0.5    0.6   0.7    0.8       0.9   1
                                                          False Positive Rate
Introduction                                         Biomedical ontology                                  Use case: pharmacogenomics    Outlook



Gene-disease associations



                                                          PhenomeNet improved

                               1

                              0.9

                              0.8

                              0.7
                                                                                                                 AUC (original): 0.68
         True Positive Rate




                              0.6
                                                                                                                 AUC (latest): 0.89
                              0.5

                              0.4

                              0.3

                              0.2

                              0.1                                                           x
                                                                                     original
                                                                                       latest
                               0
                                    0   0.1   0.2   0.3     0.4   0.5    0.6   0.7    0.8       0.9   1
                                                           False Positive Rate
Introduction                                         Biomedical ontology                                 Use case: pharmacogenomics   Outlook



Gene-drug associations



                                                          PhenomeDrug initial

                               1

                              0.9

                              0.8

                              0.7
         True Positive Rate




                              0.6                                                                               AUC: original 0.61
                              0.5

                              0.4

                              0.3

                              0.2

                              0.1
                                                                                          x
                                                                                    original
                               0
                                    0   0.1   0.2   0.3    0.4   0.5    0.6   0.7    0.8       0.9   1
                                                          False Positive Rate
Introduction                                         Biomedical ontology                                 Use case: pharmacogenomics    Outlook



Gene-drug associations



                                                      PhenomeDrug improved

                               1

                              0.9

                              0.8

                              0.7
                                                                                                                AUC (original): 0.61
         True Positive Rate




                              0.6
                                                                                                                AUC (latest): 0.67
                              0.5

                              0.4

                              0.3

                              0.2

                              0.1                                                          x
                                                                                    original
                                                                                      latest
                               0
                                    0   0.1   0.2   0.3    0.4   0.5    0.6   0.7    0.8       0.9   1
                                                          False Positive Rate
Introduction            Biomedical ontology    Use case: pharmacogenomics   Outlook



Representation of phenotypes for cross-species integration



       ’Abnormality of appendix’ EquivalentTo: has-part
       some (part-of some (Appendix and has-quality some
       Quality))
               organism-centric approach (has-part some)
               transitivity over parthood (part-of some)
               Quality used as indicator of abnormality
               use of OWL EL
Introduction            Biomedical ontology    Use case: pharmacogenomics   Outlook



Representation of phenotypes for cross-species integration




       ’Large appendix’ EquivalentTo: has-part some
       (Appendix and has-quality some ’Increased size’)
               organism-centric approach (has-part some)
               no transitivity over parthood
               use of OWL EL
Introduction            Biomedical ontology    Use case: pharmacogenomics   Outlook



Absence




       ’Absence of appendix’ EquivalentTo: has-part some
       (Appendix and has-quality some Absent)
               subclass of Abnormality of appendix
               use of OWL EL
Introduction        Biomedical ontology   Use case: pharmacogenomics   Outlook



Semantic similarity




       Should we compute phenotypic similarity based on the Human or
       the Mammalian Phenotype Ontology (or both)? How can we
       compare the results?
Introduction            Biomedical ontology      Use case: pharmacogenomics   Outlook



Semantic similarity



       Computation of semantic similarity using the Mammalian
       Phenotype Ontology improves the analysis results.

               problem specific
               depending on mouse data
               depending on the approach
               depending on similarity measure
               depending on gold standard dataset
Introduction         Biomedical ontology    Use case: pharmacogenomics   Outlook



Conclusion




       Quantitative, external evaluation can improve ontologies and
       ontology-based analysis methods.
Introduction                   Biomedical ontology                     Use case: pharmacogenomics                       Outlook



Annotation


       Definitions:
           intrinsic:
                       having definitions
                       Aristotelian definitions
               external:
                       having definitions that are easily understandable
                       having definitions that improve annotation consistency
               criteria:
                       measure annotation consistency
                       user study
       Dolan, M. E., et al. A procedure for assessing GO annotation consistency. Bioinformatics 21, i136–i143 (2005).
Introduction                  Biomedical ontology                   Use case: pharmacogenomics                Outlook



Annotation


       Labels:
           intrinsic:
                      singular nouns
                      reference to universals
               external:
                      use of common, widely used terms
                      use of unambiguous terms
               criteria:
                      measure annotation consistency
                      user study
                      recall in text
       Yao, L., et al. Benchmarking Ontologies: Bigger or Better? PLoS Comput Biol 7, e1001055 (Jan. 2011).
Introduction                   Biomedical ontology                    Use case: pharmacogenomics                Outlook



Knowledge bases and querying

       Queries:
           intrinsic:
                       use of OWL
                       use of specific relations
                       use of upper level ontology
                       consistency
               external:
                       retrieve correct answers
                       retrieve relevant answers
               criteria:
                       user study (to evaluate query answers)
                       test set
                       comparison to gold standard
       Boeker, M., et al. Unintended consequences of existential quantifications in biomedical ontologies. BMC
       Bioinformatics 12, 456 (2011).
Introduction         Biomedical ontology   Use case: pharmacogenomics   Outlook



Conclusions


       My ontology is better than yours.
Introduction         Biomedical ontology   Use case: pharmacogenomics   Outlook



Conclusions


       My ontology is better than yours.

       My ontology can do some things better than your ontology.
Introduction            Biomedical ontology   Use case: pharmacogenomics       Outlook


Conclusions
Quantitative criteria




       Empirical, objective, quantitative, application-based evaluation will
       allow us to systematically improve ontologies for science.
Thank you for your attention
Introduction   Biomedical ontology   Use case: pharmacogenomics   Outlook



Semantic similarity
Introduction   Biomedical ontology   Use case: pharmacogenomics   Outlook


                           1
Semantic similarity:       12
Introduction   Biomedical ontology   Use case: pharmacogenomics   Outlook



Semantic similarity
Introduction   Biomedical ontology   Use case: pharmacogenomics   Outlook


                           4
Semantic similarity:       12

My ontology is better than yours! Building and evaluating ontologies for integrative research

  • 1.
    Introduction Biomedical ontology Use case: pharmacogenomics Outlook My ontology is better than yours! Building and evaluating ontologies for integrative research Robert Hoehndorf Department of Genetics University of Cambridge Bio-Ontology SIG
  • 4.
    Introduction Biomedical ontology Use case: pharmacogenomics Outlook Translational research National Cancer Institute: Translational research transforms scientific discoveries arising from laboratory, clinical, or population studies into clinical applications to reduce [disease] incidence, morbidity, and mortality.
  • 5.
  • 6.
    Introduction Biomedical ontology Use case: pharmacogenomics Outlook Biomedical ontologies Gruber (1993): An ontology is the explicit specification of a conceptualization of a domain. controlled vocabularies hierarchically organized facilitate data integration
  • 7.
    Introduction Biomedical ontology Use case: pharmacogenomics Outlook Biomedical ontologies
  • 8.
    Introduction Biomedical ontology Use case: pharmacogenomics Outlook Biomedical ontologies Individual Physical object Quality Function Process ChEBI Ontology Molecule Gene Sequence Ontology Transcript GO-CC Organelle Celltype Gene Ontology Cell Phenotype Tissue Ontology Organ Anatomy Ontology Body Population
  • 9.
    Introduction Biomedical ontology Use case: pharmacogenomics Outlook Biomedical ontologies How can we find the “best” ontology? How can we develop the “best” ontology?
  • 10.
    Introduction Biomedical ontology Use case: pharmacogenomics Outlook Biomedical ontologies Ontology evaluation
  • 11.
    Introduction Biomedical ontology Use case: pharmacogenomics Outlook Biomedical ontologies Evaluation criteria ontology design principles rooted in best practices philosophy logic ontology engineering linguistics community agreement community requests peer review
  • 12.
    Introduction Biomedical ontology Use case: pharmacogenomics Outlook Ontology Ontology evaluation definitions singular nouns common relations single is-a hierarchy orthogonality realism ...
  • 13.
    Introduction Biomedical ontology Use case: pharmacogenomics Outlook Biomedical ontologies Most ontology evaluation criteria are intrinsic criteria and evaluate what ontologies are.
  • 14.
    Introduction Biomedical ontology Use case: pharmacogenomics Outlook Biomedical ontologies Most ontology evaluation criteria are intrinsic criteria and evaluate what ontologies are. How can we evaluate what ontologies do?
  • 15.
    Introduction Biomedical ontology Use case: pharmacogenomics Outlook Biomedical ontologies A functional perspective
  • 16.
    Introduction Biomedical ontology Use case: pharmacogenomics Outlook Biomedical ontologies Evaluation criteria criteria from software engineering, etc. user study unit tests complexity ...
  • 17.
    Introduction Biomedical ontology Use case: pharmacogenomics Outlook Biomedical ontologies A functional perspective
  • 18.
    Introduction Biomedical ontology Use case: pharmacogenomics Outlook Biomedical ontologies Evaluation criteria criteria from biology experiments statistics (p-values) comparison to gold/silver standard ...
  • 20.
  • 21.
    Introduction Biomedical ontology Use case: pharmacogenomics Outlook Research questions drug discovery drug repurposing drug response drug pathways disease pathways causal mutations
  • 22.
    Introduction Biomedical ontology Use case: pharmacogenomics Outlook Research questions drug discovery drug repurposing drug response drug pathways disease pathways causal mutations
  • 23.
    Introduction Biomedical ontology Use case: pharmacogenomics Outlook Traditional approaches to drug repurposing drug target identification models of drug binding experiment design and execution (e.g., binding assays) analysis and interpretation of experiment results
  • 24.
    Introduction Biomedical ontology Use case: pharmacogenomics Outlook Integrative approaches to drug repurposing SIDER text mining of drug labels side-effect similarity UMLS PREDICT disease–disease similarity drug–drug similarity disease phenotypes, gene functions, side effects, chemical structure, protein interactions, text mining HPO, MESH, GO OFFSIDES adverse event reports ATC, UMLS
  • 25.
    Introduction Biomedical ontology Use case: pharmacogenomics Outlook Pharmacogenomics Can we get some novel information about drug indications (and causal mutations) by analyzing experimental data from animal models?
  • 26.
    Introduction Biomedical ontology Use case: pharmacogenomics Outlook Approach
  • 27.
    Introduction Biomedical ontology Use case: pharmacogenomics Outlook Approach
  • 28.
    Introduction Biomedical ontology Use case: pharmacogenomics Outlook Relevant ontologies Mammalian Phenotype Ontology 9,161 classes manually developed annotation of animal models formal (EQ) definitions Human Phenotype Ontology 9,796 classes manually developed annotation of diseases formal (EQ) definitions
  • 29.
    Introduction Biomedical ontology Use case: pharmacogenomics Outlook Challenges 1 comparison of human and mouse phenotypes cross-species integration how do we represent phenotypes? 2 computation of similarity semantic similarity based on ontology taxonomy which ontology do we use for computing similarity?
  • 30.
    Introduction Biomedical ontology Use case: pharmacogenomics Outlook Cross-species phenotype integration representation of MP and HPO phenotypes PATO-based formal definitions GO homologous and analogous anatomical structures (UBERON) aim: cross-species integration of phenotypes
  • 31.
    Introduction Biomedical ontology Use case: pharmacogenomics Outlook What are phenotypes and how do we represent them (for cross-species integration)? Abnormal appendix: E=Appendix, Q=Abnormal representation: appendix with quality Abnormal quality Abnormal of some appendix organism with appendix that has quality Abnormal ... inheritance of phenotypes across parthood Abnormality of tip of appendix subclass of Abnormality of appendix? absence of appendix
  • 32.
    Introduction Biomedical ontology Use case: pharmacogenomics Outlook Semantic similarity Semantic similarity results depend on the number of distinctions made by ontology developers the kind of distinctions made by ontology developers the data that is analyzed the similarity measure
  • 33.
    Introduction Biomedical ontology Use case: pharmacogenomics Outlook Semantic similarity Should we compute phenotypic similarity based on the Human or the Mammalian Phenotype Ontology (or both)? How can we compare the results?
  • 34.
    Introduction Biomedical ontology Use case: pharmacogenomics Outlook Ontology design decisions can be resolved empirically! no a priori “right” way to represent phenotypes focus on scientific results, not representation evaluation: empirical objective quantitative external
  • 35.
    Introduction Biomedical ontology Use case: pharmacogenomics Outlook Ontology design decisions can be resolved empirically! finish the analysis use known gene–disease associations as gold standard use FDA-approved drug indications as gold standard compare analysis results against gold standard
  • 36.
    Introduction Biomedical ontology Use case: pharmacogenomics Outlook Semantic similarity over phenotype ontologies measures phenotypic similarity semantic similarity pairwise comparison of disease and animal phenotypes IC (x) x∈Cl(P)∩Cl(D) sim(P, D) = IC (y ) y ∈Cl(P)∪Cl(D)
  • 37.
    Introduction Biomedical ontology Use case: pharmacogenomics Outlook PhenomeNET compares phenotypes across species ranking of gene for each disease candidate genes for disease
  • 38.
    Introduction Biomedical ontology Use case: pharmacogenomics Outlook Statistical testing to rank drug–disease pairs one-sided Wilcoxon signed rank test result: ranking of drugs for each disease based on p-value low p-value: mutations in mouse genes associated with a drug result in phenotypes that are very similar to a disease phenotype high p-value: genes uniformly distributed across ranks
  • 39.
    Introduction Biomedical ontology Use case: pharmacogenomics Outlook Receiver Operating Characteristic Source: Wikipedia
  • 40.
    Introduction Biomedical ontology Use case: pharmacogenomics Outlook Gene-disease associations PhenomeNet initial 1 0.9 0.8 0.7 True Positive Rate 0.6 AUC: original 0.68 0.5 0.4 0.3 0.2 0.1 x original 0 0 0.1 0.2 0.3 0.4 0.5 0.6 0.7 0.8 0.9 1 False Positive Rate
  • 41.
    Introduction Biomedical ontology Use case: pharmacogenomics Outlook Gene-disease associations PhenomeNet improved 1 0.9 0.8 0.7 AUC (original): 0.68 True Positive Rate 0.6 AUC (latest): 0.89 0.5 0.4 0.3 0.2 0.1 x original latest 0 0 0.1 0.2 0.3 0.4 0.5 0.6 0.7 0.8 0.9 1 False Positive Rate
  • 42.
    Introduction Biomedical ontology Use case: pharmacogenomics Outlook Gene-drug associations PhenomeDrug initial 1 0.9 0.8 0.7 True Positive Rate 0.6 AUC: original 0.61 0.5 0.4 0.3 0.2 0.1 x original 0 0 0.1 0.2 0.3 0.4 0.5 0.6 0.7 0.8 0.9 1 False Positive Rate
  • 43.
    Introduction Biomedical ontology Use case: pharmacogenomics Outlook Gene-drug associations PhenomeDrug improved 1 0.9 0.8 0.7 AUC (original): 0.61 True Positive Rate 0.6 AUC (latest): 0.67 0.5 0.4 0.3 0.2 0.1 x original latest 0 0 0.1 0.2 0.3 0.4 0.5 0.6 0.7 0.8 0.9 1 False Positive Rate
  • 44.
    Introduction Biomedical ontology Use case: pharmacogenomics Outlook Representation of phenotypes for cross-species integration ’Abnormality of appendix’ EquivalentTo: has-part some (part-of some (Appendix and has-quality some Quality)) organism-centric approach (has-part some) transitivity over parthood (part-of some) Quality used as indicator of abnormality use of OWL EL
  • 45.
    Introduction Biomedical ontology Use case: pharmacogenomics Outlook Representation of phenotypes for cross-species integration ’Large appendix’ EquivalentTo: has-part some (Appendix and has-quality some ’Increased size’) organism-centric approach (has-part some) no transitivity over parthood use of OWL EL
  • 46.
    Introduction Biomedical ontology Use case: pharmacogenomics Outlook Absence ’Absence of appendix’ EquivalentTo: has-part some (Appendix and has-quality some Absent) subclass of Abnormality of appendix use of OWL EL
  • 47.
    Introduction Biomedical ontology Use case: pharmacogenomics Outlook Semantic similarity Should we compute phenotypic similarity based on the Human or the Mammalian Phenotype Ontology (or both)? How can we compare the results?
  • 48.
    Introduction Biomedical ontology Use case: pharmacogenomics Outlook Semantic similarity Computation of semantic similarity using the Mammalian Phenotype Ontology improves the analysis results. problem specific depending on mouse data depending on the approach depending on similarity measure depending on gold standard dataset
  • 49.
    Introduction Biomedical ontology Use case: pharmacogenomics Outlook Conclusion Quantitative, external evaluation can improve ontologies and ontology-based analysis methods.
  • 50.
    Introduction Biomedical ontology Use case: pharmacogenomics Outlook Annotation Definitions: intrinsic: having definitions Aristotelian definitions external: having definitions that are easily understandable having definitions that improve annotation consistency criteria: measure annotation consistency user study Dolan, M. E., et al. A procedure for assessing GO annotation consistency. Bioinformatics 21, i136–i143 (2005).
  • 51.
    Introduction Biomedical ontology Use case: pharmacogenomics Outlook Annotation Labels: intrinsic: singular nouns reference to universals external: use of common, widely used terms use of unambiguous terms criteria: measure annotation consistency user study recall in text Yao, L., et al. Benchmarking Ontologies: Bigger or Better? PLoS Comput Biol 7, e1001055 (Jan. 2011).
  • 52.
    Introduction Biomedical ontology Use case: pharmacogenomics Outlook Knowledge bases and querying Queries: intrinsic: use of OWL use of specific relations use of upper level ontology consistency external: retrieve correct answers retrieve relevant answers criteria: user study (to evaluate query answers) test set comparison to gold standard Boeker, M., et al. Unintended consequences of existential quantifications in biomedical ontologies. BMC Bioinformatics 12, 456 (2011).
  • 53.
    Introduction Biomedical ontology Use case: pharmacogenomics Outlook Conclusions My ontology is better than yours.
  • 54.
    Introduction Biomedical ontology Use case: pharmacogenomics Outlook Conclusions My ontology is better than yours. My ontology can do some things better than your ontology.
  • 55.
    Introduction Biomedical ontology Use case: pharmacogenomics Outlook Conclusions Quantitative criteria Empirical, objective, quantitative, application-based evaluation will allow us to systematically improve ontologies for science.
  • 56.
    Thank you foryour attention
  • 57.
    Introduction Biomedical ontology Use case: pharmacogenomics Outlook Semantic similarity
  • 58.
    Introduction Biomedical ontology Use case: pharmacogenomics Outlook 1 Semantic similarity: 12
  • 59.
    Introduction Biomedical ontology Use case: pharmacogenomics Outlook Semantic similarity
  • 60.
    Introduction Biomedical ontology Use case: pharmacogenomics Outlook 4 Semantic similarity: 12