ASP.NET WebForms
         vs
            ASP.Net MVC
                    comparison
Agenda

• ASP.net Web form vs MVC Pros
• ASP.net Web form vs MVC Cons
• Compare the run-time stack for Web Forms and ASP.NET MVC.
• When to use ASP.net WebForm or MVC ?
Pros
                  ASP.NET MVC                                       ASP.NET WebForms
Provides fine control over rendered HTML.                Provides very good RAD development capabilities.

Cleaner generated HTML.                                  Great designer support in VS.

Superior separation between UI and code.                 Ease of development for data-heavy LOB applications.

Easier to unit test.                                     Very rich control libraries and third party vendor
                                                         support.
Can support multiple view engines.                          A familiar event-driven model when compared to
                                                            Windows Forms development, and so easy for
By default uses RESTful intefaces for URLs – so better SEO. developers to pick up.

No ViewState (this may also be a weakness).

Typecal size of page is small.

Easy integration with frameworks like JQuery.
Cons

             ASP.NET MVC                                   ASP.NET WebForms
Not event driven, so maybe difficult for people UI logic coupled with the code, and thus is hard
who know only ASP.net Webforms to wrap          to separate.
their minds around it.


Third party control library support is not that   Harder to unit test, so difficult to employ TDD.
strong.
No ViewState(this is also a strength).            Heavy page sizes due to view state
                                                  management.
Compare the run-time stack for Web Forms and ASP.NET MVC.



As long as the view
engine is based on Web
Forms, the view is an
ASPX file with a regular
code-behind class
where you can handle
classic events such as
Init, Load, PreRender,
plus control-specific
events such as
RowDataBound for a
GridView control.
When to use ASP.net WebForm or MVC?
Develop web application



              Yes        Considering
                           TDD ?




ASP.NET MVC                                   ASP.NET WebForm
Develop web application



                                 Considering
                                   TDD ?

                                        No




Heavy Data    Yes
  driven
application

         No


              ASP.NET MVC                             ASP.NET WebForm
Develop web application



                                         Considering
                                           TDD ?

                                                No




                            Need
                        WinForms like          Yes
                        programming
Heavy Data                interface
  driven
application
                               No




              ASP.NET MVC                                     ASP.NET WebForm
Develop web application



                                        Considering
                                          TDD ?

                                              No




                            Need
                        WinForms like
                        programming
Heavy Data                interface         No          Need RAD
  driven
                                                       Development
application


                                                             Yes

              ASP.NET MVC                                          ASP.NET WebForm
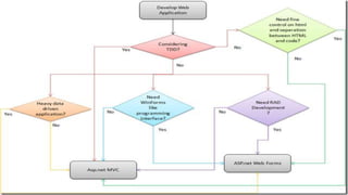
Develop web application



                                        Considering
                                          TDD ?

                                              No




                            Need                                               Need fine
                        WinForms like                                         control on
                        programming                                  Yes       html and
Heavy Data                interface                                           separation
                                                        Need RAD             between html
  driven
                                                       Development             and code
application

                                                                                    No


              ASP.NET MVC                                      ASP.NET WebForm
Thank you

• Prepared by :
  • Muhammad Alaa

Mvc webforms

  • 1.
    ASP.NET WebForms vs ASP.Net MVC comparison
  • 2.
    Agenda • ASP.net Webform vs MVC Pros • ASP.net Web form vs MVC Cons • Compare the run-time stack for Web Forms and ASP.NET MVC. • When to use ASP.net WebForm or MVC ?
  • 3.
    Pros ASP.NET MVC ASP.NET WebForms Provides fine control over rendered HTML. Provides very good RAD development capabilities. Cleaner generated HTML. Great designer support in VS. Superior separation between UI and code. Ease of development for data-heavy LOB applications. Easier to unit test. Very rich control libraries and third party vendor support. Can support multiple view engines. A familiar event-driven model when compared to Windows Forms development, and so easy for By default uses RESTful intefaces for URLs – so better SEO. developers to pick up. No ViewState (this may also be a weakness). Typecal size of page is small. Easy integration with frameworks like JQuery.
  • 4.
    Cons ASP.NET MVC ASP.NET WebForms Not event driven, so maybe difficult for people UI logic coupled with the code, and thus is hard who know only ASP.net Webforms to wrap to separate. their minds around it. Third party control library support is not that Harder to unit test, so difficult to employ TDD. strong. No ViewState(this is also a strength). Heavy page sizes due to view state management.
  • 5.
    Compare the run-timestack for Web Forms and ASP.NET MVC. As long as the view engine is based on Web Forms, the view is an ASPX file with a regular code-behind class where you can handle classic events such as Init, Load, PreRender, plus control-specific events such as RowDataBound for a GridView control.
  • 6.
    When to useASP.net WebForm or MVC?
  • 7.
    Develop web application Yes Considering TDD ? ASP.NET MVC ASP.NET WebForm
  • 8.
    Develop web application Considering TDD ? No Heavy Data Yes driven application No ASP.NET MVC ASP.NET WebForm
  • 9.
    Develop web application Considering TDD ? No Need WinForms like Yes programming Heavy Data interface driven application No ASP.NET MVC ASP.NET WebForm
  • 10.
    Develop web application Considering TDD ? No Need WinForms like programming Heavy Data interface No Need RAD driven Development application Yes ASP.NET MVC ASP.NET WebForm
  • 11.
    Develop web application Considering TDD ? No Need Need fine WinForms like control on programming Yes html and Heavy Data interface separation Need RAD between html driven Development and code application No ASP.NET MVC ASP.NET WebForm
  • 13.
    Thank you • Preparedby : • Muhammad Alaa